The meta-design of systems:
how design, data and software enable the organizing of
open, distributed, and collaborative processes
Massimo Menichinelli
Aalto University, School of Art, Design and Architecture, Department of Media, Media Lab Helsinki
IAAC | Fab Lab Barcelona
massimo.menichinelli@aalto.fi | massimo@fablabbcn.org
Francesca Valsecchi
Tongji University, College of Design & Innovation
francesca@tongji.edu.cn
A long journey brought us here...
who we are / where we are from / where we are going
+ 10 years of distributed research
10 years ago, more or less,
envisioning and advocating the impact of open and free culture
to the design practice
Menichinelli, Massimo. 2006.
‘Reti collaborative : il design per un’auto-organizzazione open peer-to-
peer’.
Milano: Politecnico di Milano, Facoltà del Design (III). http://www.
openp2pdesign.org
Massimo Menichinelli, Francesca Valsecchi. 2007.
‘Le Comunità Del Free Software Come Organizzazioni Complesse.’
In Atti Della Prima Conferenza Italiana Sul Software Libero. Cosenza,
Italy. http://www.scribd.com/doc/447950/Le-comunita-del-Free-
Software-come-organizzazioni-complesse-Il-ruolo-del-design-verso-
una-cultura-Open-Knowledge-Massimo-Menichinelli-Francesca-Va
Francesca Valsecchi. 2008
Il progetto che viene dal basso.
in Ciuccarelli, Design Open Source,
Pp 141-185. Pitagora, Bologna
Francesca Valsecchi. 2008
Cooperative design knowledge. Creative actions
overlook sharing practice.
http://urijoe.org/content/archives/phd
Design is increasingly focused on speculating and experimenting
on the complex and systemic nature of projects, practices,
and issues to be addressed, in many different disciplinary streams
Ie. visualisation, decision making, problem setting, sense-making, pssd, services ecosystem, participatory
paradigm, etc.
since 10 years ago, more or less,
design is embracing paradigm of complexity and being informed
by the epistemology of systems and networks
(nodes and links)
mutual influence:
- Open, P2P and their inspiration to Design
- Design creativity applied to Open, P2P systems
The relevance of Open, P2P systems with design discipline
displays along two directions:
1. by embracing them in design practice, as collaborative and
methodological tools at a local and global scale
2. by having them as objects of design, and applying design principles and
creativity to their improvement and implementation
Meta-Design as the design
of processes and systems:
Approaches and tools
Significance of Meta-Design (Giaccardi, 2003)
1. behind (or designing design): “Design of Design processes” / “Design of
the generative principle of forms” / “Design of the Design tools”;
2. with (or designing together): “Design of media and environments that
allow users to act as designers” / “Design of the organization of flows”;
3. between/among (or designing the "in- between"): “Designing the spaces
of participation” / “Design of relational settings and affective bodies”.
Analysis of existing models of process visualization (table 1)
Literature about Meta-Design mentions in main references about
evolutionary environments, and cultural context.
In this sense design projects are not acts of planning of features,
nor a list of procedures to be implemented.
Meta-Design projects arise from the (creative) configuration of possibilities
by opening the mechanism of participation and manipulation.
Therefore they are contextual, and as such systemic.
Properties of Meta-Design
Meta-Design leverages the property of emergence:
we learn from complexity that is the ability of the individual components of a
large system to coordinate actions together,
and rising diverse productive behaviors;
emergence happens when this coordination arises spontaneously from simple
interactions among the parts, and include to consider their effect on the
environment
Meta-Design and systems
In a frame of design and complexity (organizational and operational)
Meta-Design displays the playground for emergence
Meta-Design propositions have to support the process of continuous
adaptation of the project organization within an ever-changing environment
how we can have emergent, collaborative, distributed organizational process?
how the Meta-Design of those organizations will look like?
Meta-Design and emergent behaviors
Established definitions: Open P2P Design / Open Meta-Design
Frameworks oriented to collaborative processes generated by communities
and deployed within their social networks:
1. Open P2P Design: open methodologies and toolkits for modeling
processes, which are shared with the community the process is intended
for. “Open Design of Open P2P processes”
2. Open Meta-Design: a visualization tool that enables stakeholders to
collaboratively design processes in online environment where they can
discuss their participation. “Open Design of Design Processes”
A preliminary Open Meta-Design framework:
A proposal
1. Concept
(describing the philosophy, context
and limitations of the approach)
Composition of the Open Meta-Design framework
1. A contextual description of Open Meta-Design within the life-cycle of
projects and their organizations;
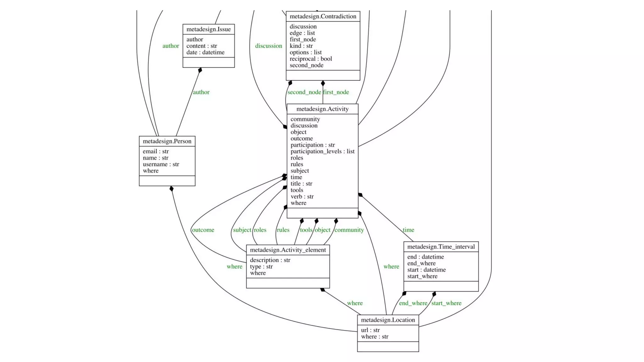
2. A data format that describes a process ontology, and it represents the
basic layer for a tool for collaborative design;
3. A visualization format that renders the data format in an intuitive way;
4. A software layer which binds together data, visualization, graphical user
interface and collaborative editing, being this one the interface of
production.
Roots of the Open Meta-Design framework
1. Cultural-historical Activity Theory (CHAT): a framework that focuses on studying work and
organizations, analysed through the model of Activity System which enables a complex
overview of the mediational structure of the activities, the contradictions within activities and
among activities as critical issues but also potential paths for development, since activities
incessantly reconstruct themselves (Engestrom, 1987).
2. Service Design: a design discipline dedicated to the planning of services between providers
and customers with a focus on both immaterial interactions and flows among people,
infrastructures, organizations, and on physical touch-points in space, artifacts, interfaces.
3. Studies on the structure and classification of participation: several researchers and
practitioners pointed out that participation is not just a final goal, but also an intermediate tool
for structuring design processes and that there are different levels of participation of
stakeholders (Arnstein, 1969; Friedman & Miles, 2006; Hamdi & Goethert, 1997).
Meta-Design meanings of Open Meta-Design
1. behind (or designing design): Open Meta-Design is a framework of design
tools that generate the design of processes;
2. with (or designing together): Open Meta-Design is a framework with an
online environment and a data format that allow users to design the
organization of flows;
3. between/among (or designing the "in- between"): Open Meta-Design is a
framework for collaboratively designing the organization of
participation in processes through an open discussion.
2. Data
(describing the ontology
of design processes)
3. Design
(visualizing and designing processes):
A source of inspiration
Source: http://www.imsdb.com/scripts/Star-Wars-A-New-Hope.html
Source: http://www.imsdb.com/scripts/Star-Wars-A-New-Hope.html
Source: http://www.abc.net.au/news/2015-12-16/star-wars-every-scene/7013826
Source: http://evelinag.com/blog/2015/12-15-star-wars-social-network/
Source: http://evelinag.com/blog/2015/12-15-star-wars-social-network/
Source: http://evelinag.com/blog/2015/12-15-star-wars-social-network/
3. Design
(visualizing and designing processes):
A proposal
Concepts and integrations
The project as a movie script:
text as an interface for complex systems, that could be analyzed and
visualized later with a global overview of all the activities.
1. Processes constituted as set of activities represented in a textual way in
order to make it easier for the users to understand them through a
simplified Activity System.
2. The integration of a Gantt chart that represents the time dimension of
activities and processes.
3. The integration of a System Map that represents the flows and the
contradictions among activities.
4. Software
(managing the connections between the ontology
and the visualization,
the data and design dimensions)
Temporary repository: https://gist.github.com/openp2pdesign/dba8cdfa0c4293b2d5e93f6a0835a755
Conclusions,
limitations,
further research
Main points
+ A promising direction for enabling the participation of a potentially large
pool of distributed users in design processes.
+ Simpler than existing frameworks and tools for designing, managing or meta-
designing processes
- A preliminary framework to be tested yet;
- Dimensions, domains, features or tools could be missing;
- There could be a need for a more refined ontology.
Further research
The conceptual dimension of the framework could represent not only a way for understanding its
limitations, but also a way for testing it and developing it further by analysing the impact along the
dimensions of networks, organization and governance. A possible roadmap could be:
1. implement and refine the framework within an online platform;
2. test the platform: the adoption of the same or similar context of the
testing of the Open P2P Design framework could provide a useful
reference;
3. dissemination of results, tools and documentation for the replication and
diffusion of the framework through its platforms or similarly related
platforms.
Grazie
Muchas gracias
Moltes gràcies
谢谢
(Thank You)
Massimo Menichinelli
massimo.menichinelli@aalto.fi | massimo@fablabbcn.org
Francesca Valsecchi
francesca@tongji.edu.cn
...and we’ll see what happen in the next ten years :)

The Meta-Design of Systems, Menichinelli + Valsecchi 2016

  • 1.
    The meta-design ofsystems: how design, data and software enable the organizing of open, distributed, and collaborative processes Massimo Menichinelli Aalto University, School of Art, Design and Architecture, Department of Media, Media Lab Helsinki IAAC | Fab Lab Barcelona massimo.menichinelli@aalto.fi | massimo@fablabbcn.org Francesca Valsecchi Tongji University, College of Design & Innovation francesca@tongji.edu.cn
  • 2.
    A long journeybrought us here... who we are / where we are from / where we are going + 10 years of distributed research
  • 3.
    10 years ago,more or less, envisioning and advocating the impact of open and free culture to the design practice Menichinelli, Massimo. 2006. ‘Reti collaborative : il design per un’auto-organizzazione open peer-to- peer’. Milano: Politecnico di Milano, Facoltà del Design (III). http://www. openp2pdesign.org Massimo Menichinelli, Francesca Valsecchi. 2007. ‘Le Comunità Del Free Software Come Organizzazioni Complesse.’ In Atti Della Prima Conferenza Italiana Sul Software Libero. Cosenza, Italy. http://www.scribd.com/doc/447950/Le-comunita-del-Free- Software-come-organizzazioni-complesse-Il-ruolo-del-design-verso- una-cultura-Open-Knowledge-Massimo-Menichinelli-Francesca-Va Francesca Valsecchi. 2008 Il progetto che viene dal basso. in Ciuccarelli, Design Open Source, Pp 141-185. Pitagora, Bologna Francesca Valsecchi. 2008 Cooperative design knowledge. Creative actions overlook sharing practice. http://urijoe.org/content/archives/phd
  • 4.
    Design is increasinglyfocused on speculating and experimenting on the complex and systemic nature of projects, practices, and issues to be addressed, in many different disciplinary streams Ie. visualisation, decision making, problem setting, sense-making, pssd, services ecosystem, participatory paradigm, etc. since 10 years ago, more or less, design is embracing paradigm of complexity and being informed by the epistemology of systems and networks (nodes and links)
  • 5.
    mutual influence: - Open,P2P and their inspiration to Design - Design creativity applied to Open, P2P systems The relevance of Open, P2P systems with design discipline displays along two directions: 1. by embracing them in design practice, as collaborative and methodological tools at a local and global scale 2. by having them as objects of design, and applying design principles and creativity to their improvement and implementation
  • 6.
    Meta-Design as thedesign of processes and systems: Approaches and tools
  • 7.
    Significance of Meta-Design(Giaccardi, 2003) 1. behind (or designing design): “Design of Design processes” / “Design of the generative principle of forms” / “Design of the Design tools”; 2. with (or designing together): “Design of media and environments that allow users to act as designers” / “Design of the organization of flows”; 3. between/among (or designing the "in- between"): “Designing the spaces of participation” / “Design of relational settings and affective bodies”.
  • 8.
    Analysis of existingmodels of process visualization (table 1)
  • 9.
    Literature about Meta-Designmentions in main references about evolutionary environments, and cultural context. In this sense design projects are not acts of planning of features, nor a list of procedures to be implemented. Meta-Design projects arise from the (creative) configuration of possibilities by opening the mechanism of participation and manipulation. Therefore they are contextual, and as such systemic. Properties of Meta-Design
  • 10.
    Meta-Design leverages theproperty of emergence: we learn from complexity that is the ability of the individual components of a large system to coordinate actions together, and rising diverse productive behaviors; emergence happens when this coordination arises spontaneously from simple interactions among the parts, and include to consider their effect on the environment Meta-Design and systems
  • 11.
    In a frameof design and complexity (organizational and operational) Meta-Design displays the playground for emergence Meta-Design propositions have to support the process of continuous adaptation of the project organization within an ever-changing environment how we can have emergent, collaborative, distributed organizational process? how the Meta-Design of those organizations will look like? Meta-Design and emergent behaviors
  • 12.
    Established definitions: OpenP2P Design / Open Meta-Design Frameworks oriented to collaborative processes generated by communities and deployed within their social networks: 1. Open P2P Design: open methodologies and toolkits for modeling processes, which are shared with the community the process is intended for. “Open Design of Open P2P processes” 2. Open Meta-Design: a visualization tool that enables stakeholders to collaboratively design processes in online environment where they can discuss their participation. “Open Design of Design Processes”
  • 13.
    A preliminary OpenMeta-Design framework: A proposal
  • 14.
    1. Concept (describing thephilosophy, context and limitations of the approach)
  • 15.
    Composition of theOpen Meta-Design framework 1. A contextual description of Open Meta-Design within the life-cycle of projects and their organizations; 2. A data format that describes a process ontology, and it represents the basic layer for a tool for collaborative design; 3. A visualization format that renders the data format in an intuitive way; 4. A software layer which binds together data, visualization, graphical user interface and collaborative editing, being this one the interface of production.
  • 16.
    Roots of theOpen Meta-Design framework 1. Cultural-historical Activity Theory (CHAT): a framework that focuses on studying work and organizations, analysed through the model of Activity System which enables a complex overview of the mediational structure of the activities, the contradictions within activities and among activities as critical issues but also potential paths for development, since activities incessantly reconstruct themselves (Engestrom, 1987). 2. Service Design: a design discipline dedicated to the planning of services between providers and customers with a focus on both immaterial interactions and flows among people, infrastructures, organizations, and on physical touch-points in space, artifacts, interfaces. 3. Studies on the structure and classification of participation: several researchers and practitioners pointed out that participation is not just a final goal, but also an intermediate tool for structuring design processes and that there are different levels of participation of stakeholders (Arnstein, 1969; Friedman & Miles, 2006; Hamdi & Goethert, 1997).
  • 17.
    Meta-Design meanings ofOpen Meta-Design 1. behind (or designing design): Open Meta-Design is a framework of design tools that generate the design of processes; 2. with (or designing together): Open Meta-Design is a framework with an online environment and a data format that allow users to design the organization of flows; 3. between/among (or designing the "in- between"): Open Meta-Design is a framework for collaboratively designing the organization of participation in processes through an open discussion.
  • 20.
    2. Data (describing theontology of design processes)
  • 24.
    3. Design (visualizing anddesigning processes): A source of inspiration
  • 25.
  • 26.
  • 27.
  • 28.
  • 29.
  • 30.
  • 31.
    3. Design (visualizing anddesigning processes): A proposal
  • 32.
    Concepts and integrations Theproject as a movie script: text as an interface for complex systems, that could be analyzed and visualized later with a global overview of all the activities. 1. Processes constituted as set of activities represented in a textual way in order to make it easier for the users to understand them through a simplified Activity System. 2. The integration of a Gantt chart that represents the time dimension of activities and processes. 3. The integration of a System Map that represents the flows and the contradictions among activities.
  • 36.
    4. Software (managing theconnections between the ontology and the visualization, the data and design dimensions)
  • 37.
  • 38.
  • 39.
    Main points + Apromising direction for enabling the participation of a potentially large pool of distributed users in design processes. + Simpler than existing frameworks and tools for designing, managing or meta- designing processes - A preliminary framework to be tested yet; - Dimensions, domains, features or tools could be missing; - There could be a need for a more refined ontology.
  • 40.
    Further research The conceptualdimension of the framework could represent not only a way for understanding its limitations, but also a way for testing it and developing it further by analysing the impact along the dimensions of networks, organization and governance. A possible roadmap could be: 1. implement and refine the framework within an online platform; 2. test the platform: the adoption of the same or similar context of the testing of the Open P2P Design framework could provide a useful reference; 3. dissemination of results, tools and documentation for the replication and diffusion of the framework through its platforms or similarly related platforms.
  • 41.
    Grazie Muchas gracias Moltes gràcies 谢谢 (ThankYou) Massimo Menichinelli massimo.menichinelli@aalto.fi | massimo@fablabbcn.org Francesca Valsecchi francesca@tongji.edu.cn ...and we’ll see what happen in the next ten years :)