System 
Software
Presentation 
Sub : System Software
A software that hold some systematical 
methods is called system software .
System Software is a type of 
computer program that is designed 
to run a computer’s hardware and 
application programs . 
The operating system (os) or the 
windows is the best known example 
of system software . The os 
manages all the other programs in 
a computer . 
Being the most powerful system 
software , we will discuss about the 
windows in this slide .
Without windows we cant see anything on 
desktop .
Some basic info of windows 
Company / developer : Microsoft 
Written in : Assembly, C , C++[1] 
OS family : Windows 9x, Windows CE . 
Working state : Publicly released . 
Source model : Closed / Shared source 
Initial release : November 20, 1985; 28 years 
ago, as Windows 1.0 . 
Latest release : 6.3.9600 (October 17, 2013; 8 
months ago) 
Marketing target : personal computing . 
Available in : 137 languages . 
Package manager : Windows Installer (.msi), 
Windows Store (.appx)[4] 
Supported platforms : ARM, IA-32, Itanium, 
x86-64 
Kernel type : Windows NT family: Hybrid 
,Windows 9x and earlier: Monolithic (MS-DOS) 
Default user interface : Windows shell 
Official website : windows.microsoft.com
Normal way we see it .
Initial Procedure
Bill Gates 
In 1975 , Gates and Allen from 
a partnership called Microsoft 
like most start-ups , Microsoft 
begins small but has a huge 
vision - a computer on every 
desktop and in every home . 
During the next years , 
Microsoft begins to change the 
ways we work .
Proud owner of Microsoft Windows
How system 
software works . 
The operating system ( prominent 
examples being z/OS, Microsoft 
Windows, Mac OS X and Linux ), 
allows the parts of a computer to 
work together by performing tasks 
like transferring data between 
memory and disks or rendering 
output onto a display device. It also 
provides a platform to run high-level 
system software and 
application software. 
A kernel is the core part of the 
operating system that defines an 
API for applications programs 
(including some system software) 
and an interface to device drivers. 
Device drivers such as computer 
BIOS and device firmware provide 
basic functionality to 
operate and control the hardware 
connected to or built into the 
computer.
Popularity of the windows 
versions 
12 
10 
8 
6 
4 
2 
0 
windows xp 
windows vista 
windows 7 
windows 8 
Series 3 
Series 2 
Series 1 
Windows xp 
•Modified from the first window system 
that have built by bill gates in 1996 . 
Windows 7 
• In the window system , windows 7 is 
used by the major number of people 
in modern time . 
Windows 8 
• In 2012 bill gates and co thought 
something new and invented 
windows 8 and got response by the 
people big time .
Windows Versions 
1. Windows 1.0 , 2.0 , 2.1x 
2. Windows 3.0 , 3.1x . 
3. Windows 9x . 
4. Windows 95 , 98 , ME 
(Millennium Edition) . 
5. Windows NT . 
6. Windows XP . 
7. Windows Vista . 
8. Windows 7 . 
9. Windows 8 . 
10. And moving on 
…………………………………
History of windows . Page – 1 
Windows is the greatest system software of 
all time . 
Windows was first invented in September 
1981 . A scientist named Chase Bishop 
designed the first model of an electronic 
device and project “ interface manager ” . 
Windows 1.0 , 2.0 , 2.1x was the initial 
release . Those windows system is known as 
MS-DOS executive . 
 Then came windows 3.0 , 3.x which was 
released in 1990 .
History of windows . Page - 2 
 The next major consumer-oriented release 
of windows , windows 95 was released on 
August 24 , 1995 . While still remaining MS-DOS- 
based, Windows 95 introduced 
support for native 32-bit applications, plug 
and play hardware, preemptive 
multitasking, long file names of up to 255 
characters, and provided increased 
stability over predecessors . 
Windows 98 was almost the same of 
windows 95 .
History of windows . Page - 3 
 The next major version of Windows, 
Windows XP, was released on October 25, 
2001. A change which Microsoft promised 
would provide better performance over 
its DOS-based predecessors. 
 After a lengthy development process, 
Windows Vista was released on 
November 30, 2006 . It contained a 
number of new features, from a 
redesigned shell and user interface to 
significant technical changes, with a 
particular focus on security features.
History of windows . Page - 4 
 On July 22, 2009, Windows 7 and Windows Server 2008 R2 were 
released as RTM (release to manufacturing) while the former was 
released to the public 3 months later on October 22, 2009. Unlike 
its predecessor, Windows Vista, which introduced a large number 
of new features . Windows 7 was intended to be a more focused, 
incremental upgrade to the Windows line, with the goal of being 
compatible with applications and hardware with which Windows 
Vista was already compatible. Windows 7 has multi-touch 
support, a redesigned Windows shell with an updated taskbar, a 
home networking system called HomeGroup and performance 
improvements. 
 Windows 8, the successor to Windows 7, was released generally 
on October 26, 2012. A number of significant changes were made 
on Windows 8, including the introduction of a user interface 
based around Microsoft's Metro design language with 
optimizations for touch-based devices such as tablets and all-in-one 
PCs. These changes include the Start screen, which uses 
large tiles that are more convenient for touch interactions and 
allow for the display of continually updated information, and a 
new class of apps which are designed primarily for use on touch-based 
devices. Other changes include increased integration with 
cloud services and other online platforms (such as social networks 
and Microsoft's own SkyDrive and Xbox Live services) .
Is windows the only system software ? 
 No . 
There are more system software ‘s like linux , 
Ubuntu , apple etc . 
 One system software is different from other . 
 But all the system software have one thing 
in common and that is they are all user 
compatible software’s .
Linux and Ubuntu are also system software’s 
but those are built in different methods .
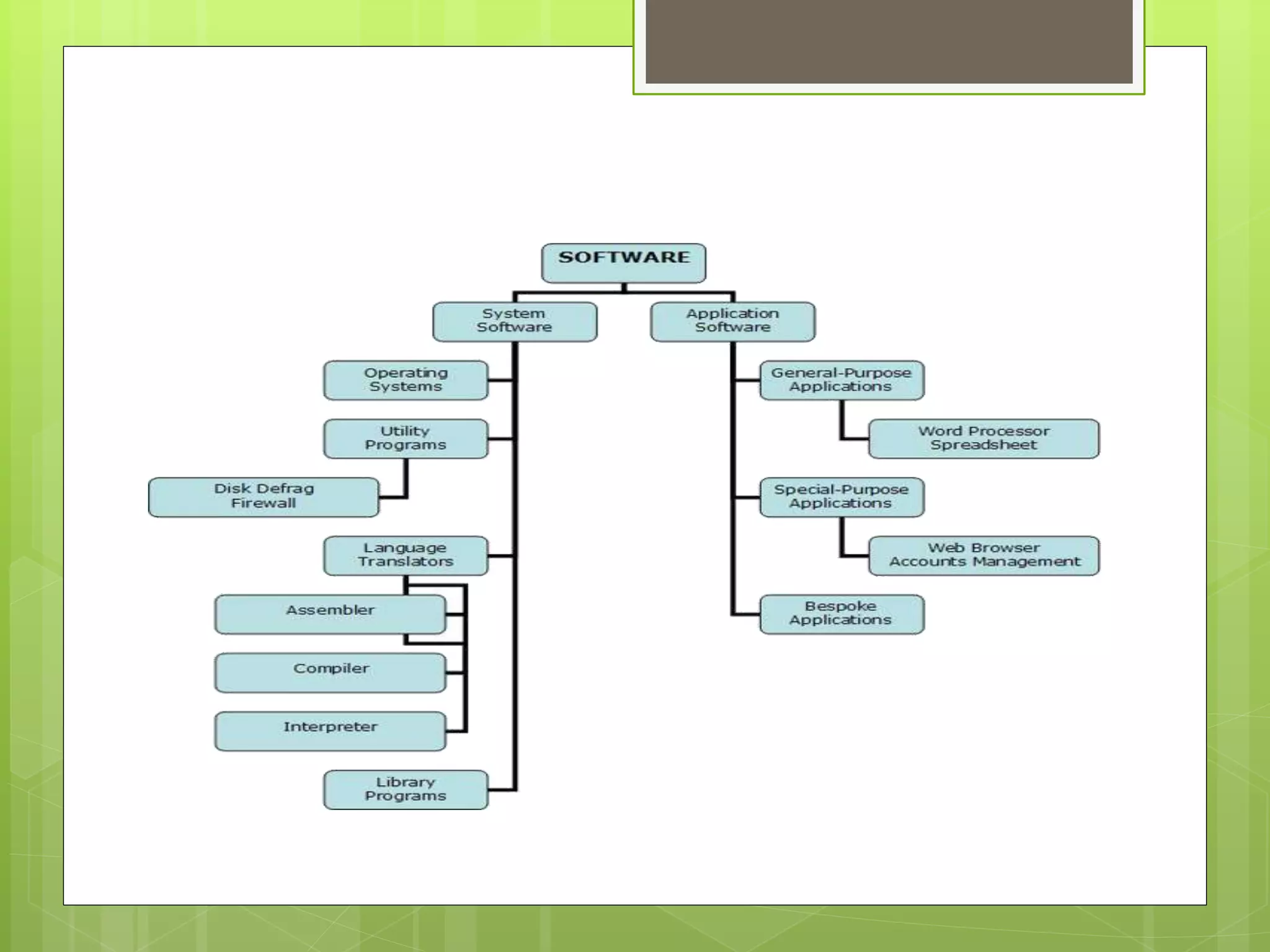
Difference between Application and 
system Software . 
System Software 
 System software is 
computer software 
designed to operate 
and control the 
computer hardware 
and to provide a 
platform for running 
application software 
. 
Application Software 
 Software that allows 
users to do things like 
create text 
documents , play 
games , listen to 
music , or web 
browsers to surf the 
web are called 
application software 
.
Application and System Software
Thank you

System software is creating a modern world

  • 1.
  • 2.
    Presentation Sub :System Software
  • 3.
    A software thathold some systematical methods is called system software .
  • 4.
    System Software isa type of computer program that is designed to run a computer’s hardware and application programs . The operating system (os) or the windows is the best known example of system software . The os manages all the other programs in a computer . Being the most powerful system software , we will discuss about the windows in this slide .
  • 5.
    Without windows wecant see anything on desktop .
  • 6.
    Some basic infoof windows Company / developer : Microsoft Written in : Assembly, C , C++[1] OS family : Windows 9x, Windows CE . Working state : Publicly released . Source model : Closed / Shared source Initial release : November 20, 1985; 28 years ago, as Windows 1.0 . Latest release : 6.3.9600 (October 17, 2013; 8 months ago) Marketing target : personal computing . Available in : 137 languages . Package manager : Windows Installer (.msi), Windows Store (.appx)[4] Supported platforms : ARM, IA-32, Itanium, x86-64 Kernel type : Windows NT family: Hybrid ,Windows 9x and earlier: Monolithic (MS-DOS) Default user interface : Windows shell Official website : windows.microsoft.com
  • 8.
    Normal way wesee it .
  • 9.
  • 10.
    Bill Gates In1975 , Gates and Allen from a partnership called Microsoft like most start-ups , Microsoft begins small but has a huge vision - a computer on every desktop and in every home . During the next years , Microsoft begins to change the ways we work .
  • 11.
    Proud owner ofMicrosoft Windows
  • 12.
    How system softwareworks . The operating system ( prominent examples being z/OS, Microsoft Windows, Mac OS X and Linux ), allows the parts of a computer to work together by performing tasks like transferring data between memory and disks or rendering output onto a display device. It also provides a platform to run high-level system software and application software. A kernel is the core part of the operating system that defines an API for applications programs (including some system software) and an interface to device drivers. Device drivers such as computer BIOS and device firmware provide basic functionality to operate and control the hardware connected to or built into the computer.
  • 13.
    Popularity of thewindows versions 12 10 8 6 4 2 0 windows xp windows vista windows 7 windows 8 Series 3 Series 2 Series 1 Windows xp •Modified from the first window system that have built by bill gates in 1996 . Windows 7 • In the window system , windows 7 is used by the major number of people in modern time . Windows 8 • In 2012 bill gates and co thought something new and invented windows 8 and got response by the people big time .
  • 14.
    Windows Versions 1.Windows 1.0 , 2.0 , 2.1x 2. Windows 3.0 , 3.1x . 3. Windows 9x . 4. Windows 95 , 98 , ME (Millennium Edition) . 5. Windows NT . 6. Windows XP . 7. Windows Vista . 8. Windows 7 . 9. Windows 8 . 10. And moving on …………………………………
  • 15.
    History of windows. Page – 1 Windows is the greatest system software of all time . Windows was first invented in September 1981 . A scientist named Chase Bishop designed the first model of an electronic device and project “ interface manager ” . Windows 1.0 , 2.0 , 2.1x was the initial release . Those windows system is known as MS-DOS executive .  Then came windows 3.0 , 3.x which was released in 1990 .
  • 16.
    History of windows. Page - 2  The next major consumer-oriented release of windows , windows 95 was released on August 24 , 1995 . While still remaining MS-DOS- based, Windows 95 introduced support for native 32-bit applications, plug and play hardware, preemptive multitasking, long file names of up to 255 characters, and provided increased stability over predecessors . Windows 98 was almost the same of windows 95 .
  • 17.
    History of windows. Page - 3  The next major version of Windows, Windows XP, was released on October 25, 2001. A change which Microsoft promised would provide better performance over its DOS-based predecessors.  After a lengthy development process, Windows Vista was released on November 30, 2006 . It contained a number of new features, from a redesigned shell and user interface to significant technical changes, with a particular focus on security features.
  • 18.
    History of windows. Page - 4  On July 22, 2009, Windows 7 and Windows Server 2008 R2 were released as RTM (release to manufacturing) while the former was released to the public 3 months later on October 22, 2009. Unlike its predecessor, Windows Vista, which introduced a large number of new features . Windows 7 was intended to be a more focused, incremental upgrade to the Windows line, with the goal of being compatible with applications and hardware with which Windows Vista was already compatible. Windows 7 has multi-touch support, a redesigned Windows shell with an updated taskbar, a home networking system called HomeGroup and performance improvements.  Windows 8, the successor to Windows 7, was released generally on October 26, 2012. A number of significant changes were made on Windows 8, including the introduction of a user interface based around Microsoft's Metro design language with optimizations for touch-based devices such as tablets and all-in-one PCs. These changes include the Start screen, which uses large tiles that are more convenient for touch interactions and allow for the display of continually updated information, and a new class of apps which are designed primarily for use on touch-based devices. Other changes include increased integration with cloud services and other online platforms (such as social networks and Microsoft's own SkyDrive and Xbox Live services) .
  • 19.
    Is windows theonly system software ?  No . There are more system software ‘s like linux , Ubuntu , apple etc .  One system software is different from other .  But all the system software have one thing in common and that is they are all user compatible software’s .
  • 20.
    Linux and Ubuntuare also system software’s but those are built in different methods .
  • 21.
    Difference between Applicationand system Software . System Software  System software is computer software designed to operate and control the computer hardware and to provide a platform for running application software . Application Software  Software that allows users to do things like create text documents , play games , listen to music , or web browsers to surf the web are called application software .
  • 22.
  • 23.