1
SUPPORTIVESUPPORTIVE
PERIODONTALPERIODONTAL
THERAPYTHERAPY
SHILPA SHIVANAND
III MDS
2
3
o Introduction
o Rationale and objectives
o Compliance
o Parts of SPT
o Frequency and efficacy
o SPT in daily practice
o Recurrence of periodontal disease
o Classification of post treatment patients
4
oReferral Of Patients To The Periodontist
oRisk Assessment Of Recurrence Of Disease During SPT
And Multifactorial Risk Diagram
oComplications Of Supportive Periodontal Therapy
oSPT With Adjunct Use Of Antimicrobials/Antibiotics
oMaintenance Care Of Patients With Dental Implants
IN
TR
O
D
UCTIO
N
5
6
7
8
Continuous patient monitoring following active periodontal
therapy is necessary to prevent 
•Reinfection
•Continued progression of periodontal disease
9
The American Academy of Periodontology 1989 renamed periodontal
maintenance as, SUPPORTIVE PERIODONTAL THERAPY,
which included
SEQ
UEN
CE
O
F
PER
IO
D
O
N
TAL
TH
ER
APY
10
11
G
OALS
O
F
SPT
12
13
R
ATIO
N
ALES
14
15
Waerhaug 1978
Cortellini 1994
16
Intrafamilial
transmission
of Aa 
Alalusua,
Asikainen
1991
Transmission
of Pg between
spouses 
Van Steen
Bergen 1993
Mousques
1980
17
Slots 1979 
subgingival bacteria not
returned to
pretreatment
proportions after 3-6
months
Rate of return of pathogens
9-11 weeks  AAP position
paper 2003
O
BJECTIVES
18
19
Resonable clinical indicator
to evaluate stability of
results  Haffajee 1983
No
maintenanceplaque
accumulatereestablish
inflammationNyman
1977
Well maintained
patients low
inflammation
Rosling 1976
Bone height well
maintained and
improved in proper
maintenance
Rosling 1976
CO
M
PLIAN
CE
AN
D
CO
M
PLIAN
CE
AN
D
CO
M
M
UN
ICATIO
N
CO
M
M
UN
ICATIO
N
20
21
“The extent to which a
person’s behavior coincides
with medical or health
advice”
22
Several hypothesis have put forth: reasons include-
• Self-destructive behaviours
• Fear of dental treatment
• Economic factors
• Health beliefs
• Stressful events in their lives
23
 The studies by Demetriou et al. and Demirel et al.
suggested that females are more compliant than men.
 Study by Novaes & Ojima showed that older patients are
more compliant than younger patients, whereas the study
by Demetriou et al. suggested the opposite .
COMMUNICATION
A successful long-
term
maintenance
program is based
on a good
communication.
This involves:
24
PAR
TS
O
F
SPT
25
26
Schallhorn RG, 1981
27
FR
EQ
UEN
CY
&
EFFICACY
28
29
 Numerous studies have shown that less attachment loss occurs,
and fewer teeth are lost when patients maintain regular SPT.
 In gingivitis patients:
 For most patients with gingivitis but no previous attachment
loss, SPT twice a year will suffice.
 Lovdal et al (1961) - 2-4 times per year.
 Suomi et al 1978 - every 3 months
 Listgarten et al 1982 – every 6months
30
 In Periodontitis patients :
Study by Lindhe and Nyman 1984, periodontal prophylaxis was
provided to a group of 61 patients with excellent oral hygiene, every 3-6
month over 14 years, without significant recurrence of disease, although
some of them lost significant amount of periodontal support in some
places.
31
 However, Nyman et al (1992) demonstrated that if professional
care were administered every 2nd
week for 2 years, periodontal
support would be preserved,
 …..where as patients in the control group receiving root
instrumentation every 6 months exhibited significant additional
loss of attachment.
32
 Lightner et al (1971) studied the effectiveness of different
frequencies for preventive treatment showing that 4
prophylaxis per year and tooth brushing instruction proved
very effective in retarding alveolar bone loss.
SPT
IN
DAILY
PR
ACTICE
33
34
1. Examination, Re-evaluation and
Diagnosis (ERD)
2. Motivation, Reinstruction and
Instrumentation (MRI)
3. Treatment of Reinfected Sites (TRS)
4. Polishing of the entire dentition,
application of Fluorides and
Determination of future SPT (PFD)
Suomi JD
1971
35
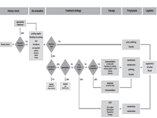
1. Examination, Re-evaluation and Diagnosis (ERD)
 It includes updating the significant changes in their health status
 Extraoral and intraoral soft and hard tissue examination
 An evaluation of the patient's risk factors will also influence the
choice of future SPT and the determination of the recall interval
at the end of the maintenance visit.
…RADIOGRAPHIC EVALUATION
 Radiographic examination must be individualized,
depending on the initial severity of the case and the
findings at the recall visit .
 These are compared with findings on previous
radiographs to check the bone height and look for
repair of osseous defects, signs of trauma from
occlusion, periapical pathologic changes, and caries.
36
37
14 months after surgical therapy
7 years after surgery2 years after surgery
38
Occasionally, conventional dental radiographs indicated
in SPT
Bottomley et al, Finger et al 1990
39
2. Motivation, Reinstruction and Instrumentation (MRI)
This aspect uses most of the available time of the SPT visit. Patients
who have experienced a relapse in their adequate oral hygiene practices
need to be further motivated.
The patient reinstructed in tooth brushing techniques which
emphasize vibratory rather than scrubbing movements.
40
 Since it is impossible to instrument all the tooth sites in the time
allocated, only those sites are reinstrumented during SPT visits
which exhibit signs of inflammation and/or active disease
progression.
 Root surface instrumentation is aimed at the removal of sub-
gingival plaque/calculus.
41
3.Treatment of Reinfected Sites (TRS)
Single sites, especially furcation sites or sites with difficult access,
may be reinfected and demonstrate suppuration.
Such sites require a thorough instrumentation, the local application
of antibiotics in controlled release devices or even open debridement
with surgical access which are time-consuming to be performed during
the routine recall hour, and hence, it may be necessary to reschedule
the patient for another appointment.
42
 Generalized reinfections are usually the result of inadequate SPT.
 Local reinfections may either be the result of inadequate plaque
control in a local area or the formation of ecologic niches conducive
to periodontal pathogens.
 The risk assessment on the tooth level may identify such niches
which are inaccessible for regular oral hygiene practices.
43
4. Polishing, Fluorides, Determination of recall interval (PFD)
The recall hour is concluded with polishing the entire dentition to
remove all remaining soft deposits and stains.
Following polishing, fluorides is applied in high concentration in
order to replace the fluorides which is removed during instrumentation.
Fluoride or chlorhexidine varnishes may also be applied to prevent
root surface caries, especially in areas with gingival recessions.
44
Schallhorn
& Snider,
1981
R
ECUR
R
EN
CE
O
F
PER
IO
D
O
N
TAL
DISEASE
45
46
 Occasionally, lesions may recur.
 This is often due to inadequate plaque control on the part of the
patient or failure to comply with recommended SPT schedules.
 However, it is the dentist's responsibility to teach, motivate, and
control the patient's oral hygiene technique, and the patient's
failure is the dentist's failure.
 Surgery should not be undertaken unless the patient has shown
proficiency and willingness to cooperate by adequately performing
his or her part of therapy.
47
48
49
Becker
1984, Wilson
, Glover
1987
50
CLASSIFICATIO
N
O
F
PO
ST
TR
EATM
EN
T
PATIEN
TS
51
52
 The first year after periodontal therapy is important in terms ofThe first year after periodontal therapy is important in terms of
assessing the patient in a recall pattern and reinforcing oralassessing the patient in a recall pattern and reinforcing oral
hygiene techniques.hygiene techniques.
 In addition, it may take several months to accurately evaluateIn addition, it may take several months to accurately evaluate
the results of some periodontal surgical procedures.the results of some periodontal surgical procedures.
53
 Consequently, some areas may have to be retreated because the
results may not be optimal.
 Furthermore, the first-year patient often has etiologic factors that
may have been overlooked and may be more amenable to treatment
at this early stage.
 For these reasons, the recall interval for first-year patients should
not be longer than 3 months.
54
55
R
EFER
R
AL
O
F
PATIEN
TS
TO
PER
IO
D
O
N
TIST
56
57
 The majority of periodontal care belongs in the hands of the general
dentist.
 The question remains where to draw the line between the cases to be
treated in the general dental office and those to be referred to a
specialist varies for different practitioners and patients.
 The diagnosis indicates the type of periodontal treatment required.
58
If periodontal destruction necessitates surgery on the distal surfaces
of second molars, extensive osseous surgery, or complex regenerative
procedures, the patient is usually best treated by a specialist.
On the other hand, patients who require localized gingivectomy or
flap curettage usually can be treated by the general dentist.
59
Should the maintenance phase of therapy be performed
by the general practitioner or the specialist?
The suggested rule is that the patient's disease should dictate
whether the general practitioner or the specialist should perform the
maintenance therapy.
R
ISK
ASSESSM
EN
T
O
F
R
ECUR
R
EN
CE
O
F
DISEASE
DUR
IN
G
SPT
M
ULTIFACTORIAL
RISK
DIAGRAM
M
ULTIFACTORIAL
RISK
DIAGRAM
60
61
Evaluated on three levels.
 Subject level
 Tooth level
 Site level
62
Subject Level
1.Percentage of
bleeding on probing
BOP percentages reflect a summary of the patient's
ability to perform proper plaque control, the patient's
host response to the bacterial challenge and the patient's
compliance  first risk factor .
The scale runs in a quadratic mode with 4, 9, 16, 25, 36
and > 49% being the divisions on the vector.
Individuals with low mean BOP percentages (< 10% of
the surfaces) low risk for recurrent disease (Lang et
al. 1990), while patients with mean BOP percentages >
25%  high risk for reinfection.
63
64
2.Prevalence of
residual pockets
greater than 4
Presence of high frequencies of deep residual pockets
and deepening of pockets during supportive periodontal
care  high risk for disease progression
(Badersten et al, Claffey et al. 1990).
An increased number of residual pockets does not
necessarily imply an increased risk for re-infection or
disease progression  depending on the individual
supportive therapy provided, even deeper pockets may
be stable without further disease progression for years
(Knowles et al. 1979, Lindhe , Nyman 1984).
65
The scale runs in a linear mode with 2, 4, 6, 8, 10 and
12% being the divisions on the vector.
Individuals with up to four residual pockets 
relatively low risk.
More than eight residual pockets  high risk for
recurrent disease
66
67
3.Loss of teeth
from a total of
The number of teeth lost from the dentition without the
third molars (28 teeth) is counted, irrespective of their
replacement.
The scale runs also in a linear mode with 2, 4, 6, 8,10
and 12% being the divisions on the vector.
Individuals with up to four teeth lost low risk
More than eight teeth lost  high risk.
68
69
4.Loss of periodontal support in relation to the
patient's age The estimation of the
loss of alveolar bone is
performed in the
posterior region on
either periapical
radiographs, in which
the worst site affected
is estimated gross as a
% of the root length,
or on bite-wing
radiographs in which
the worst site affected
is estimated in mm.
70
 One mm is equated with 10% bone loss. The percentage is thenOne mm is equated with 10% bone loss. The percentage is then
divided by the patient's agedivided by the patient's age
 As an example, a 40-year-old patient with 20% of bone loss atAs an example, a 40-year-old patient with 20% of bone loss at
the worst posterior site affected would be scored BL/Age =the worst posterior site affected would be scored BL/Age =
0.5.0.5.
71
Systemic conditions
Most substantiated evidence studies on Type I and
Type II DM (Gusberti et al. 1983, Emrich et al. 1991,
Genco ,Loe 1993)
IL-1 genotype positive patients  advanced
periodontitis lesions (Kornman et al. 1997)
Higher tooth loss in the IL-1 genotype positive subjects
(McGuire, Nunn 1999)
IL-1 genotype positive patients higher BOP
percentages and a higher proportion of patients with
higher BOP percentages during a 1-year recall period
(Lang et al. 2000)
72
73
Cigarette smoking
Non-smokers (NS) and former smokers (FS) (more than
5 years since cessation)  low risk for recurrence of
periodontitis
Heavy smokers (HS), as defined by smoking more than
one pack per day,  high risk.
Occasional (OS; < 10 cigarettes a day) and moderate
smokers ( MS) moderate risk for disease progression
74
75
Based on the six parameters specified above, a
multifunctional diagram is constructed for the PRA.
In this diagram, the vectors have been constructed on
the basis of the scientific evidence available.
76
77
Low Periodontal
Risk Patient
All parameters within the low
risk categories or at the most one
parameter in the
moderate risk category
78
CALCULATING THE PATIENT'S INDIVIDUAL
PERIODONTAL RISK ASSESSMENT (PRA)
Moderate Periodontal
Risk Patient
At least two parameters in
the moderate category, but
at most one parameter
in the high risk category
79
High
Periodontal
Risk Patient
At least two parameters
in the
high risk category
TO
O
TH
LEVEL
R
ISK
ASSESSM
EN
T
80
81
The tooth risk assessment
encompasses
TOOTH POSITION WITHIN DENTAL ARCH
82
FURCATION INVOLVEMENT
83
84
IATROGENIC FACTORS
Overhanging restorations and ill-fitting crown
margins area for plaque retention :
abundance of association studies documenting
increased prevalence of periodontal lesions in
the presence of iatrogenic factors
Leon 1977
RESIDUAL PERIODONTAL SUPPORT
85
MOBILITY
When assessing tooth mobility, it has to be realized
that two factors may contribute to hypermobility :
86
87Persson 1980, 1981
SITE
LEVEL
R
ISK
ASSESSM
EN
T
88
89
 The tooth site risk assessment includes the registration of
bleeding on probing, probing depth, loss of attachment, and
suppuration.
 …..useful in evaluating periodontal disease activity and
determining periodontal stability or on-going inflammation.
 ……essential for the identification of the sites to be
instrumented during SPT.
BOP
90
PROBING DEPTH & LOSS OF ATTACHMENT
91
ERRORS IN PROBING
92
SUPPURATION
The presence of suppuration increased the positive
predictive value for disease progression in combination
with other clinical parameters such as BOP and
increased probing depth.
Badersten et al. 1985, 1990, Claffey et al. 1990
 Hence, following therapy a suppurating lesion may
provide evidence that the periodontitis site is
undergoing a period of exacerbation
Kaldahl et al. 1990
93
94
Continuous multiple level risk assessment. Subject, tooth and site parameters are combined
to establish the clinical risk for disease progression. Note that different sites in the same
patient may have a different level of risk. Subject-based risk factors are used to put the tooth
and /or site risk assessment in perspective.
O
TH
ER
CO
M
PLICATIO
N
S
DUR
IN
G
SPT
95
96
1.Caries / endodontic complications
Few studies  specifically addressed root caries as a
complication during a period of SPT
Endodontic complications during SPT may result in tooth
extraction.
Data suggest that approximately 30% of all extractions of
teeth over a 4-year period of SPT are the consequence of peri-
apical lesions
97
2.Periodontal abscesses
Periodontal abscesses appear to occur in approximately 35% of
subjects on SPT.
It appears that subjects on SPT who only received nonsurgical
therapy may be at a greater risk of periodontal abscesses during the
SPT phase.
98
3.Root sensitivity
Root sensitivity is common, especially if treatment involved
surgical procedures which decreases over time.
Reports on root sensitivity during SPT vary from 15% to 98% and
are often associated with root surface exposure and gingival recession.
SPT
W
ITH
ADJUN
CT
USE
O
F
AN
TIM
ICR
O
BIALS
99
100
 It appears that many patients are unable to achieve an oral
hygiene consistent with periodontal health.
 Therefore antimicrobials have been used to compensate for
inadequate mechanical oral hygiene.
101
 Antimicrobials can be administered using different delivery
systems, i.e. dentifrices, solutions for oral rinses or flushing of
the periodontal pockets, and other local delivery systems.
 There are few long-term studies suggesting the efficacy of such
antimicrobials in SPT programs.
102
1 .Dentifrices
 Rosling et al. demonstrated that a triclosan/copolymer containing
dentifrice reduced the subgingival microbiota both quantitatively and
qualitatively over a 3-year period without concomitant use of
subgingival mechanical treatment.
The frequency of deep periodontal pockets and number of sites
exhibiting additional probing attachment and bone loss was also
reduced .
103
 Furuichi et al. reported that patients using a triclosan/copolymer
dentifrice demonstrated significantly more gain of attachment and
decrease in mean pocket probing depth as compared to a control
group.
104
2. Chlorhexidine
 Christie et al (1998) in his study found that chlorhexidine is
effective when used as an adjunct rinse to inadequate mechanical
oral hygiene in nonsurgical treatment of chronic to advanced
periodontitis patients over an observation period of 1 year.
 Use of chlorhexidine rinse over 3 years at varying intervals may
also prevent tooth loss (Person et al 1998) .
105
3.Administration of chlorhexidine in a controlled release delivery
system (Periochip) in patients with residual pockets appeared to be
effective in a 6-months study conducted by Heasman ( 2001)
106
4.Study by Loesche and Johnson ( 2002) imply that the use of
antibiotics are effective adjuncts to mechanical debridement
and that the effect may be sustained over a longer period of
time.
However, the advantage of adjunct antibiotic therapy
during SPT is unknown.
M
AIN
TEN
AN
CE
CAR
E
O
F
PATIEN
TS
W
ITH
DEN
TAL
IM
PLAN
TS
107
108
In general, procedures for maintenance of patients with
implants are similar to those with natural teeth, with three
differences:
1. Special instrumentation that will not scratch the implants .
2. Acidic fluoride prophylactic agents are avoided.
3. Nonabrasive prophypastes are used.
 Depending on the clinical, radiographic, diagnosis,
protocols for preventive and therapeutic measures were
designed to intercept the development of peri-implant
lesions.
 The major clinical parameters to be used include:
• Presence or absence of plaque
• Presence or absence of BoP
• Presence or absence of suppuration
• Increased peri-implant probing depth
• Evidence and extent of radiographic alveolar bone loss.
109
110
111
 During the phase after uncovering the implants, patients
must use ultrasoft brushes, chemotherapeutic rinses,
irrigation devices, to keep the implants clean.
 Patients often are afraid to touch the implants but must be
encouraged to keep the areas clean.
112
 Metal hand instruments and ultrasonic and sonic tips should beMetal hand instruments and ultrasonic and sonic tips should be
avoided because they can alter the titanium surface.avoided because they can alter the titanium surface.
 Only plastic instruments or specially designed gold-platedOnly plastic instruments or specially designed gold-plated
curettes should be used for calculus removal because the implantcurettes should be used for calculus removal because the implant
surfaces can be easily scratched.surfaces can be easily scratched.
113
 The rubber cup with pumice, tin oxide, or special implant
polishing pastes should be used on abutment surfaces with light,
inter-mittent pressure.
 Although daily use of topically applied antimicrobials is advised,
acidic fluoride agents should not be used because they cause
surface damage to titanium abutments.
114
115
116
117
CO
N
CLUSIO
N
118
 Fauchard in 1746 stated that "little or no care as to the cleaning
of teeth is ordinarily the cause of all diseases that destroy them”
 It implies the necessity for proper and regular personal plaque
elimination, at least in patients treated for or susceptible to
periodontal disease.
119
R
EFER
EN
CES
120
 Carranza- 10th
,12th
edition
 Lindhe – 5th
edition
 Supportive periodontal treatment Perio 2000 vol 9 1995
 Periodontal maintenance . Journal of Periodontology May 2000
 Evaluation of the safety and efficiency of novel metallic
ultrasonic scaler tip on titanium surfaces. Clin oral implant res
2012.
 The Effects of Scaling a Titanium Implant Surface With Metal
and Plastic Instruments: An in Vitro Study. JOP 1990.
121
 Lang ,Tonetti. Periodontal Risk Assessment (PRA) for Patients
in Supportive Periodontal Therapy (SPT) . Oral Health &
Preventive Dentisty 2003.
 Pandey V et al. Supportive Periodontal Treatment and Patient
Compliance- A Review. Journal of Advanced Medical and
Dental Sciences Research 2014.
122
123
124

Supportive periodontal therapy , SPT

  • 1.
  • 2.
  • 3.
    3 o Introduction o Rationaleand objectives o Compliance o Parts of SPT o Frequency and efficacy o SPT in daily practice o Recurrence of periodontal disease o Classification of post treatment patients
  • 4.
    4 oReferral Of PatientsTo The Periodontist oRisk Assessment Of Recurrence Of Disease During SPT And Multifactorial Risk Diagram oComplications Of Supportive Periodontal Therapy oSPT With Adjunct Use Of Antimicrobials/Antibiotics oMaintenance Care Of Patients With Dental Implants
  • 5.
  • 6.
  • 7.
  • 8.
    8 Continuous patient monitoringfollowing active periodontal therapy is necessary to prevent  •Reinfection •Continued progression of periodontal disease
  • 9.
    9 The American Academyof Periodontology 1989 renamed periodontal maintenance as, SUPPORTIVE PERIODONTAL THERAPY, which included
  • 10.
  • 11.
  • 12.
  • 13.
  • 14.
  • 15.
  • 16.
    16 Intrafamilial transmission of Aa  Alalusua, Asikainen 1991 Transmission ofPg between spouses  Van Steen Bergen 1993 Mousques 1980
  • 17.
    17 Slots 1979  subgingivalbacteria not returned to pretreatment proportions after 3-6 months Rate of return of pathogens 9-11 weeks  AAP position paper 2003
  • 18.
  • 19.
    19 Resonable clinical indicator toevaluate stability of results  Haffajee 1983 No maintenanceplaque accumulatereestablish inflammationNyman 1977 Well maintained patients low inflammation Rosling 1976 Bone height well maintained and improved in proper maintenance Rosling 1976
  • 20.
  • 21.
    21 “The extent towhich a person’s behavior coincides with medical or health advice”
  • 22.
    22 Several hypothesis haveput forth: reasons include- • Self-destructive behaviours • Fear of dental treatment • Economic factors • Health beliefs • Stressful events in their lives
  • 23.
    23  The studiesby Demetriou et al. and Demirel et al. suggested that females are more compliant than men.  Study by Novaes & Ojima showed that older patients are more compliant than younger patients, whereas the study by Demetriou et al. suggested the opposite .
  • 24.
    COMMUNICATION A successful long- term maintenance programis based on a good communication. This involves: 24
  • 25.
  • 26.
  • 27.
  • 28.
  • 29.
    29  Numerous studieshave shown that less attachment loss occurs, and fewer teeth are lost when patients maintain regular SPT.  In gingivitis patients:  For most patients with gingivitis but no previous attachment loss, SPT twice a year will suffice.  Lovdal et al (1961) - 2-4 times per year.  Suomi et al 1978 - every 3 months  Listgarten et al 1982 – every 6months
  • 30.
    30  In Periodontitispatients : Study by Lindhe and Nyman 1984, periodontal prophylaxis was provided to a group of 61 patients with excellent oral hygiene, every 3-6 month over 14 years, without significant recurrence of disease, although some of them lost significant amount of periodontal support in some places.
  • 31.
    31  However, Nymanet al (1992) demonstrated that if professional care were administered every 2nd week for 2 years, periodontal support would be preserved,  …..where as patients in the control group receiving root instrumentation every 6 months exhibited significant additional loss of attachment.
  • 32.
    32  Lightner etal (1971) studied the effectiveness of different frequencies for preventive treatment showing that 4 prophylaxis per year and tooth brushing instruction proved very effective in retarding alveolar bone loss.
  • 33.
  • 34.
    34 1. Examination, Re-evaluationand Diagnosis (ERD) 2. Motivation, Reinstruction and Instrumentation (MRI) 3. Treatment of Reinfected Sites (TRS) 4. Polishing of the entire dentition, application of Fluorides and Determination of future SPT (PFD) Suomi JD 1971
  • 35.
    35 1. Examination, Re-evaluationand Diagnosis (ERD)  It includes updating the significant changes in their health status  Extraoral and intraoral soft and hard tissue examination  An evaluation of the patient's risk factors will also influence the choice of future SPT and the determination of the recall interval at the end of the maintenance visit.
  • 36.
    …RADIOGRAPHIC EVALUATION  Radiographicexamination must be individualized, depending on the initial severity of the case and the findings at the recall visit .  These are compared with findings on previous radiographs to check the bone height and look for repair of osseous defects, signs of trauma from occlusion, periapical pathologic changes, and caries. 36
  • 37.
    37 14 months aftersurgical therapy 7 years after surgery2 years after surgery
  • 38.
    38 Occasionally, conventional dentalradiographs indicated in SPT Bottomley et al, Finger et al 1990
  • 39.
    39 2. Motivation, Reinstructionand Instrumentation (MRI) This aspect uses most of the available time of the SPT visit. Patients who have experienced a relapse in their adequate oral hygiene practices need to be further motivated. The patient reinstructed in tooth brushing techniques which emphasize vibratory rather than scrubbing movements.
  • 40.
    40  Since itis impossible to instrument all the tooth sites in the time allocated, only those sites are reinstrumented during SPT visits which exhibit signs of inflammation and/or active disease progression.  Root surface instrumentation is aimed at the removal of sub- gingival plaque/calculus.
  • 41.
    41 3.Treatment of ReinfectedSites (TRS) Single sites, especially furcation sites or sites with difficult access, may be reinfected and demonstrate suppuration. Such sites require a thorough instrumentation, the local application of antibiotics in controlled release devices or even open debridement with surgical access which are time-consuming to be performed during the routine recall hour, and hence, it may be necessary to reschedule the patient for another appointment.
  • 42.
    42  Generalized reinfectionsare usually the result of inadequate SPT.  Local reinfections may either be the result of inadequate plaque control in a local area or the formation of ecologic niches conducive to periodontal pathogens.  The risk assessment on the tooth level may identify such niches which are inaccessible for regular oral hygiene practices.
  • 43.
    43 4. Polishing, Fluorides,Determination of recall interval (PFD) The recall hour is concluded with polishing the entire dentition to remove all remaining soft deposits and stains. Following polishing, fluorides is applied in high concentration in order to replace the fluorides which is removed during instrumentation. Fluoride or chlorhexidine varnishes may also be applied to prevent root surface caries, especially in areas with gingival recessions.
  • 44.
  • 45.
  • 46.
    46  Occasionally, lesionsmay recur.  This is often due to inadequate plaque control on the part of the patient or failure to comply with recommended SPT schedules.  However, it is the dentist's responsibility to teach, motivate, and control the patient's oral hygiene technique, and the patient's failure is the dentist's failure.  Surgery should not be undertaken unless the patient has shown proficiency and willingness to cooperate by adequately performing his or her part of therapy.
  • 47.
  • 48.
  • 49.
  • 50.
  • 51.
  • 52.
    52  The firstyear after periodontal therapy is important in terms ofThe first year after periodontal therapy is important in terms of assessing the patient in a recall pattern and reinforcing oralassessing the patient in a recall pattern and reinforcing oral hygiene techniques.hygiene techniques.  In addition, it may take several months to accurately evaluateIn addition, it may take several months to accurately evaluate the results of some periodontal surgical procedures.the results of some periodontal surgical procedures.
  • 53.
    53  Consequently, someareas may have to be retreated because the results may not be optimal.  Furthermore, the first-year patient often has etiologic factors that may have been overlooked and may be more amenable to treatment at this early stage.  For these reasons, the recall interval for first-year patients should not be longer than 3 months.
  • 54.
  • 55.
  • 56.
  • 57.
    57  The majorityof periodontal care belongs in the hands of the general dentist.  The question remains where to draw the line between the cases to be treated in the general dental office and those to be referred to a specialist varies for different practitioners and patients.  The diagnosis indicates the type of periodontal treatment required.
  • 58.
    58 If periodontal destructionnecessitates surgery on the distal surfaces of second molars, extensive osseous surgery, or complex regenerative procedures, the patient is usually best treated by a specialist. On the other hand, patients who require localized gingivectomy or flap curettage usually can be treated by the general dentist.
  • 59.
    59 Should the maintenancephase of therapy be performed by the general practitioner or the specialist? The suggested rule is that the patient's disease should dictate whether the general practitioner or the specialist should perform the maintenance therapy.
  • 60.
  • 61.
    61 Evaluated on threelevels.  Subject level  Tooth level  Site level
  • 62.
  • 63.
    BOP percentages reflecta summary of the patient's ability to perform proper plaque control, the patient's host response to the bacterial challenge and the patient's compliance  first risk factor . The scale runs in a quadratic mode with 4, 9, 16, 25, 36 and > 49% being the divisions on the vector. Individuals with low mean BOP percentages (< 10% of the surfaces) low risk for recurrent disease (Lang et al. 1990), while patients with mean BOP percentages > 25%  high risk for reinfection. 63
  • 64.
  • 65.
    Presence of highfrequencies of deep residual pockets and deepening of pockets during supportive periodontal care  high risk for disease progression (Badersten et al, Claffey et al. 1990). An increased number of residual pockets does not necessarily imply an increased risk for re-infection or disease progression  depending on the individual supportive therapy provided, even deeper pockets may be stable without further disease progression for years (Knowles et al. 1979, Lindhe , Nyman 1984). 65
  • 66.
    The scale runsin a linear mode with 2, 4, 6, 8, 10 and 12% being the divisions on the vector. Individuals with up to four residual pockets  relatively low risk. More than eight residual pockets  high risk for recurrent disease 66
  • 67.
  • 68.
    The number ofteeth lost from the dentition without the third molars (28 teeth) is counted, irrespective of their replacement. The scale runs also in a linear mode with 2, 4, 6, 8,10 and 12% being the divisions on the vector. Individuals with up to four teeth lost low risk More than eight teeth lost  high risk. 68
  • 69.
    69 4.Loss of periodontalsupport in relation to the patient's age The estimation of the loss of alveolar bone is performed in the posterior region on either periapical radiographs, in which the worst site affected is estimated gross as a % of the root length, or on bite-wing radiographs in which the worst site affected is estimated in mm.
  • 70.
    70  One mmis equated with 10% bone loss. The percentage is thenOne mm is equated with 10% bone loss. The percentage is then divided by the patient's agedivided by the patient's age  As an example, a 40-year-old patient with 20% of bone loss atAs an example, a 40-year-old patient with 20% of bone loss at the worst posterior site affected would be scored BL/Age =the worst posterior site affected would be scored BL/Age = 0.5.0.5.
  • 71.
  • 72.
    Most substantiated evidencestudies on Type I and Type II DM (Gusberti et al. 1983, Emrich et al. 1991, Genco ,Loe 1993) IL-1 genotype positive patients  advanced periodontitis lesions (Kornman et al. 1997) Higher tooth loss in the IL-1 genotype positive subjects (McGuire, Nunn 1999) IL-1 genotype positive patients higher BOP percentages and a higher proportion of patients with higher BOP percentages during a 1-year recall period (Lang et al. 2000) 72
  • 73.
  • 74.
    Non-smokers (NS) andformer smokers (FS) (more than 5 years since cessation)  low risk for recurrence of periodontitis Heavy smokers (HS), as defined by smoking more than one pack per day,  high risk. Occasional (OS; < 10 cigarettes a day) and moderate smokers ( MS) moderate risk for disease progression 74
  • 75.
  • 76.
    Based on thesix parameters specified above, a multifunctional diagram is constructed for the PRA. In this diagram, the vectors have been constructed on the basis of the scientific evidence available. 76
  • 77.
    77 Low Periodontal Risk Patient Allparameters within the low risk categories or at the most one parameter in the moderate risk category
  • 78.
    78 CALCULATING THE PATIENT'SINDIVIDUAL PERIODONTAL RISK ASSESSMENT (PRA) Moderate Periodontal Risk Patient At least two parameters in the moderate category, but at most one parameter in the high risk category
  • 79.
    79 High Periodontal Risk Patient At leasttwo parameters in the high risk category
  • 80.
  • 81.
    81 The tooth riskassessment encompasses
  • 82.
    TOOTH POSITION WITHINDENTAL ARCH 82
  • 83.
  • 84.
    84 IATROGENIC FACTORS Overhanging restorationsand ill-fitting crown margins area for plaque retention : abundance of association studies documenting increased prevalence of periodontal lesions in the presence of iatrogenic factors Leon 1977
  • 85.
  • 86.
    MOBILITY When assessing toothmobility, it has to be realized that two factors may contribute to hypermobility : 86
  • 87.
  • 88.
  • 89.
    89  The toothsite risk assessment includes the registration of bleeding on probing, probing depth, loss of attachment, and suppuration.  …..useful in evaluating periodontal disease activity and determining periodontal stability or on-going inflammation.  ……essential for the identification of the sites to be instrumented during SPT.
  • 90.
  • 91.
    PROBING DEPTH &LOSS OF ATTACHMENT 91
  • 92.
  • 93.
    SUPPURATION The presence ofsuppuration increased the positive predictive value for disease progression in combination with other clinical parameters such as BOP and increased probing depth. Badersten et al. 1985, 1990, Claffey et al. 1990  Hence, following therapy a suppurating lesion may provide evidence that the periodontitis site is undergoing a period of exacerbation Kaldahl et al. 1990 93
  • 94.
    94 Continuous multiple levelrisk assessment. Subject, tooth and site parameters are combined to establish the clinical risk for disease progression. Note that different sites in the same patient may have a different level of risk. Subject-based risk factors are used to put the tooth and /or site risk assessment in perspective.
  • 95.
  • 96.
    96 1.Caries / endodonticcomplications Few studies  specifically addressed root caries as a complication during a period of SPT Endodontic complications during SPT may result in tooth extraction. Data suggest that approximately 30% of all extractions of teeth over a 4-year period of SPT are the consequence of peri- apical lesions
  • 97.
    97 2.Periodontal abscesses Periodontal abscessesappear to occur in approximately 35% of subjects on SPT. It appears that subjects on SPT who only received nonsurgical therapy may be at a greater risk of periodontal abscesses during the SPT phase.
  • 98.
    98 3.Root sensitivity Root sensitivityis common, especially if treatment involved surgical procedures which decreases over time. Reports on root sensitivity during SPT vary from 15% to 98% and are often associated with root surface exposure and gingival recession.
  • 99.
  • 100.
    100  It appearsthat many patients are unable to achieve an oral hygiene consistent with periodontal health.  Therefore antimicrobials have been used to compensate for inadequate mechanical oral hygiene.
  • 101.
    101  Antimicrobials canbe administered using different delivery systems, i.e. dentifrices, solutions for oral rinses or flushing of the periodontal pockets, and other local delivery systems.  There are few long-term studies suggesting the efficacy of such antimicrobials in SPT programs.
  • 102.
    102 1 .Dentifrices  Roslinget al. demonstrated that a triclosan/copolymer containing dentifrice reduced the subgingival microbiota both quantitatively and qualitatively over a 3-year period without concomitant use of subgingival mechanical treatment. The frequency of deep periodontal pockets and number of sites exhibiting additional probing attachment and bone loss was also reduced .
  • 103.
    103  Furuichi etal. reported that patients using a triclosan/copolymer dentifrice demonstrated significantly more gain of attachment and decrease in mean pocket probing depth as compared to a control group.
  • 104.
    104 2. Chlorhexidine  Christieet al (1998) in his study found that chlorhexidine is effective when used as an adjunct rinse to inadequate mechanical oral hygiene in nonsurgical treatment of chronic to advanced periodontitis patients over an observation period of 1 year.  Use of chlorhexidine rinse over 3 years at varying intervals may also prevent tooth loss (Person et al 1998) .
  • 105.
    105 3.Administration of chlorhexidinein a controlled release delivery system (Periochip) in patients with residual pockets appeared to be effective in a 6-months study conducted by Heasman ( 2001)
  • 106.
    106 4.Study by Loescheand Johnson ( 2002) imply that the use of antibiotics are effective adjuncts to mechanical debridement and that the effect may be sustained over a longer period of time. However, the advantage of adjunct antibiotic therapy during SPT is unknown.
  • 107.
  • 108.
    108 In general, proceduresfor maintenance of patients with implants are similar to those with natural teeth, with three differences: 1. Special instrumentation that will not scratch the implants . 2. Acidic fluoride prophylactic agents are avoided. 3. Nonabrasive prophypastes are used.
  • 109.
     Depending onthe clinical, radiographic, diagnosis, protocols for preventive and therapeutic measures were designed to intercept the development of peri-implant lesions.  The major clinical parameters to be used include: • Presence or absence of plaque • Presence or absence of BoP • Presence or absence of suppuration • Increased peri-implant probing depth • Evidence and extent of radiographic alveolar bone loss. 109
  • 110.
  • 111.
    111  During thephase after uncovering the implants, patients must use ultrasoft brushes, chemotherapeutic rinses, irrigation devices, to keep the implants clean.  Patients often are afraid to touch the implants but must be encouraged to keep the areas clean.
  • 112.
    112  Metal handinstruments and ultrasonic and sonic tips should beMetal hand instruments and ultrasonic and sonic tips should be avoided because they can alter the titanium surface.avoided because they can alter the titanium surface.  Only plastic instruments or specially designed gold-platedOnly plastic instruments or specially designed gold-plated curettes should be used for calculus removal because the implantcurettes should be used for calculus removal because the implant surfaces can be easily scratched.surfaces can be easily scratched.
  • 113.
    113  The rubbercup with pumice, tin oxide, or special implant polishing pastes should be used on abutment surfaces with light, inter-mittent pressure.  Although daily use of topically applied antimicrobials is advised, acidic fluoride agents should not be used because they cause surface damage to titanium abutments.
  • 114.
  • 115.
  • 116.
  • 117.
  • 118.
  • 119.
     Fauchard in1746 stated that "little or no care as to the cleaning of teeth is ordinarily the cause of all diseases that destroy them”  It implies the necessity for proper and regular personal plaque elimination, at least in patients treated for or susceptible to periodontal disease. 119
  • 120.
  • 121.
     Carranza- 10th ,12th edition Lindhe – 5th edition  Supportive periodontal treatment Perio 2000 vol 9 1995  Periodontal maintenance . Journal of Periodontology May 2000  Evaluation of the safety and efficiency of novel metallic ultrasonic scaler tip on titanium surfaces. Clin oral implant res 2012.  The Effects of Scaling a Titanium Implant Surface With Metal and Plastic Instruments: An in Vitro Study. JOP 1990. 121
  • 122.
     Lang ,Tonetti.Periodontal Risk Assessment (PRA) for Patients in Supportive Periodontal Therapy (SPT) . Oral Health & Preventive Dentisty 2003.  Pandey V et al. Supportive Periodontal Treatment and Patient Compliance- A Review. Journal of Advanced Medical and Dental Sciences Research 2014. 122
  • 123.
  • 124.

Editor's Notes

  • #73 IL 1A -889 linked with +4845 IL 1 B -511 linked with -31 IL 1 B + 3953/3954 IL1 RN : VNTR in linkage with +2018
  • #107 The initiation and rate of calculus accumulation - varies. on this basis: Heavy calculus formers Moderate calculus formers Slight calculus formers ….average daily increment in the calculus formers is 0.10%- 0.15% of dry wt. Early plaque of patients who are heavy calculus formers have more calcium, 3 times more phosphorous…  PST (for periodontal sensitivity testing).  It requires the clinician to do a finger stick on the patient and place 3 drops of blood ( or saliva sample) on a sampling card …….. genetic makeup of the interleukin 1 gene site is determined. specific mapping point of the gene. allele 2 at the IL-1A+4845 locus is assessed