Strategic PlanningDr Stuart Hazell PhD MASM GAICD
OverviewManagement ProcessesStrategic FocusVisionMissionThe Strategic PlanOperational PlansStaff Action & Development Plans2
3
What Is Strategic Planning?4
Strategic PlanningEssential part of a successful business.Addresses the question “How does _____ achieve ______?”Based on research and understanding of the market.Developed and implemented with intent & discipline.Owned and understood by everyone in the company.Dictates the actions and priorities of all the people engaged in the business.5
Why Is EffectiveStrategic Planning important?6
Changing PerformancePanbio Ltd 2002 - 20077
Effective Strategic Planning Demands Effort Outward looking with a long horizonRealistic and grounded in researchOn the desktop with total buy-inMeasured and reported onReviewed regularlyLinked directly to operational plans (Internal looking)8
In Strategic Planningwe start with a Vision and MissionThe Strategic Focus dictates the nature of the Vision and Mission9
Strategic FocusWhat are you trying to do?10
Vision“We shall not flag or fail. We shall go on to the end. We shall fight in France. We shall fight on the seas and oceans. We shall fight with growing strength in the air. We shall defend our island, whatever the cost may be. We shall fight on the beaches. We shall fight on the landing grounds. We shall fight in the fields and in the streets. We shall fight in the hills. We shall never surrender.”11
Client Company Vision What is the vision of the Client Company?12
Mission"I believe that this nation should commit itself to achieving the goal, before this decade is out, of landing a man on the moon and returning him safely to the Earth."John F Kennedy13
Your MissionWhat is the mission of the Client Company?14
What does this mean?Need to define the Mission15
Strategic Planning16
Analysis17
Developing a Strategic PlanKnow your industry and where it is goingKnow your business and where it wants to goSWOTCommit to looking from the outside in (research)Don’t reinforce your bias and blind spotsDon’t believe your own PRAim to consult at least 2 authoritative sources regarding key internal perceptionsBreak the circle (don’t do it the same way  every time)The strongest voice is not always rightWhere do you fitBarriers to entry and cost of entryLook at the gulf between where you are and where you want to be (Gap Analysis)18
SWOT19Operational Issues            Strategic IssuesStrengthOpportunityWeaknessThreat
Developing a Strategic PlanA Strategic Plan is an Outward Looking DocumentLinked to the actionsthose who will determine your success – your StakeholdersFrom the Stakeholders you need to select your Strategic PartnersNote: Your Strategic Partner may not know you need them to be on your side!20
Developing a Strategic PlanHow do you identify Stakeholders?They have a claimThey can influence your success (positively and negatively)21
Developing a Strategic Plan StakeholdersCustomersStaffShareholdersSuppliersTax officeBankGovernment
Distributors
Opinion leaders
Competitors
Potential acquirer
Other funding body22
Developing a Strategic PlanHow do you identify the Stakeholders you should address first?PowerLegitimacyUrgencySaliencyPLUS23
Developing a Strategic PlanPowerUrgencyDangerousStakeholderDemandingStakeholderDormantStakeholderDefinitiveStakeholderDominantStakeholderDependentStakeholderNon-StakeholderDiscretionaryStakeholderLegitimacyRef: Mitchell et al. Academy of Management Review 1997: 22; 85324
Developing a Strategic PlanSalient Stakeholders
Determine Your Success
Can’t be ignored
Are your Strategic Partners
Have wants andneeds that can and should be addressed
Their wants and needs can be leveraged to address your wants and needs25
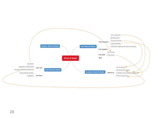
Wants & Needs Assessment26
Strategic Partner StrategyReliable supplyTrading termsExclusivityProduct trainingMarketing supportValue for customersProfitPriceTechnical supportProfitMarket intelligencePriceNew product ideasRevenue growthTrading termsForecastsImproved sales of slow moving linesStock levelsDistributorYou27
28
Strategic Partner Strategy - Distributor29
Strategic PlanRemember, not doing something or stopping an activity can be as an important outcome as planning a new action.30
Developing a Strategic PlanWhen you have the Strategic PlanSet:Targets and timelinesAccountabilityKPIsReview framework31

Strategic planning

  • 1.
    Strategic PlanningDr StuartHazell PhD MASM GAICD
  • 2.
    OverviewManagement ProcessesStrategic FocusVisionMissionTheStrategic PlanOperational PlansStaff Action & Development Plans2
  • 3.
  • 4.
  • 5.
    Strategic PlanningEssential partof a successful business.Addresses the question “How does _____ achieve ______?”Based on research and understanding of the market.Developed and implemented with intent & discipline.Owned and understood by everyone in the company.Dictates the actions and priorities of all the people engaged in the business.5
  • 6.
    Why Is EffectiveStrategicPlanning important?6
  • 7.
  • 8.
    Effective Strategic PlanningDemands Effort Outward looking with a long horizonRealistic and grounded in researchOn the desktop with total buy-inMeasured and reported onReviewed regularlyLinked directly to operational plans (Internal looking)8
  • 9.
    In Strategic Planningwestart with a Vision and MissionThe Strategic Focus dictates the nature of the Vision and Mission9
  • 10.
    Strategic FocusWhat areyou trying to do?10
  • 11.
    Vision“We shall notflag or fail. We shall go on to the end. We shall fight in France. We shall fight on the seas and oceans. We shall fight with growing strength in the air. We shall defend our island, whatever the cost may be. We shall fight on the beaches. We shall fight on the landing grounds. We shall fight in the fields and in the streets. We shall fight in the hills. We shall never surrender.”11
  • 12.
    Client Company VisionWhat is the vision of the Client Company?12
  • 13.
    Mission"I believe thatthis nation should commit itself to achieving the goal, before this decade is out, of landing a man on the moon and returning him safely to the Earth."John F Kennedy13
  • 14.
    Your MissionWhat isthe mission of the Client Company?14
  • 15.
    What does thismean?Need to define the Mission15
  • 16.
  • 17.
  • 18.
    Developing a StrategicPlanKnow your industry and where it is goingKnow your business and where it wants to goSWOTCommit to looking from the outside in (research)Don’t reinforce your bias and blind spotsDon’t believe your own PRAim to consult at least 2 authoritative sources regarding key internal perceptionsBreak the circle (don’t do it the same way every time)The strongest voice is not always rightWhere do you fitBarriers to entry and cost of entryLook at the gulf between where you are and where you want to be (Gap Analysis)18
  • 19.
    SWOT19Operational Issues Strategic IssuesStrengthOpportunityWeaknessThreat
  • 20.
    Developing a StrategicPlanA Strategic Plan is an Outward Looking DocumentLinked to the actionsthose who will determine your success – your StakeholdersFrom the Stakeholders you need to select your Strategic PartnersNote: Your Strategic Partner may not know you need them to be on your side!20
  • 21.
    Developing a StrategicPlanHow do you identify Stakeholders?They have a claimThey can influence your success (positively and negatively)21
  • 22.
    Developing a StrategicPlan StakeholdersCustomersStaffShareholdersSuppliersTax officeBankGovernment
  • 23.
  • 24.
  • 25.
  • 26.
  • 27.
  • 28.
    Developing a StrategicPlanHow do you identify the Stakeholders you should address first?PowerLegitimacyUrgencySaliencyPLUS23
  • 29.
    Developing a StrategicPlanPowerUrgencyDangerousStakeholderDemandingStakeholderDormantStakeholderDefinitiveStakeholderDominantStakeholderDependentStakeholderNon-StakeholderDiscretionaryStakeholderLegitimacyRef: Mitchell et al. Academy of Management Review 1997: 22; 85324
  • 30.
    Developing a StrategicPlanSalient Stakeholders
  • 31.
  • 32.
  • 33.
  • 34.
    Have wants andneedsthat can and should be addressed
  • 35.
    Their wants andneeds can be leveraged to address your wants and needs25
  • 36.
    Wants & NeedsAssessment26
  • 37.
    Strategic Partner StrategyReliablesupplyTrading termsExclusivityProduct trainingMarketing supportValue for customersProfitPriceTechnical supportProfitMarket intelligencePriceNew product ideasRevenue growthTrading termsForecastsImproved sales of slow moving linesStock levelsDistributorYou27
  • 38.
  • 39.
  • 40.
    Strategic PlanRemember, notdoing something or stopping an activity can be as an important outcome as planning a new action.30
  • 41.
    Developing a StrategicPlanWhen you have the Strategic PlanSet:Targets and timelinesAccountabilityKPIsReview framework31