Πιεξνθνξηαθόο Οδεγόο
΢πνπδώλ Γεληθνύ Λπθείνπ
ΓΔΝΙΚΟΛΤΚΔΙΟ
[2]
Πιεξνθνξηαθόο Οδεγόο
΢πνπδώλ Γεληθνύ Λπθείνπ
Δπηκέιεηα έθδνζεο:
Νηθόιανο Φσηίνπ : Δθπαηδεπηηθφο Πνιηηηθφο Μεραληθφο
Υπεχζπλνο Σ.Δ.Π. ΚΔ.ΣΥ.Π. Πηεξίαο
Κσλζηαληίλνο Παξαζηαηίδεο : Δθπαηδεπηηθφο Ηιεθηξνιφγνο Μεραληθφο
Υπεχζπλνο Σ.Δ.Π. ΚΔ.ΣΥ.Π. Ηκαζίαο
΢άββαο Καδαληδίδεο : Δθπαηδεπηηθφο Πνιηηηθφο Μεραληθφο
Υπεχζπλνο Σ.Δ.Π. ΚΔ.ΣΥ.Π. Νεάπνιεο Γ. Θεζ/λίθεο
Οθηώβξηνο 2014
[3]
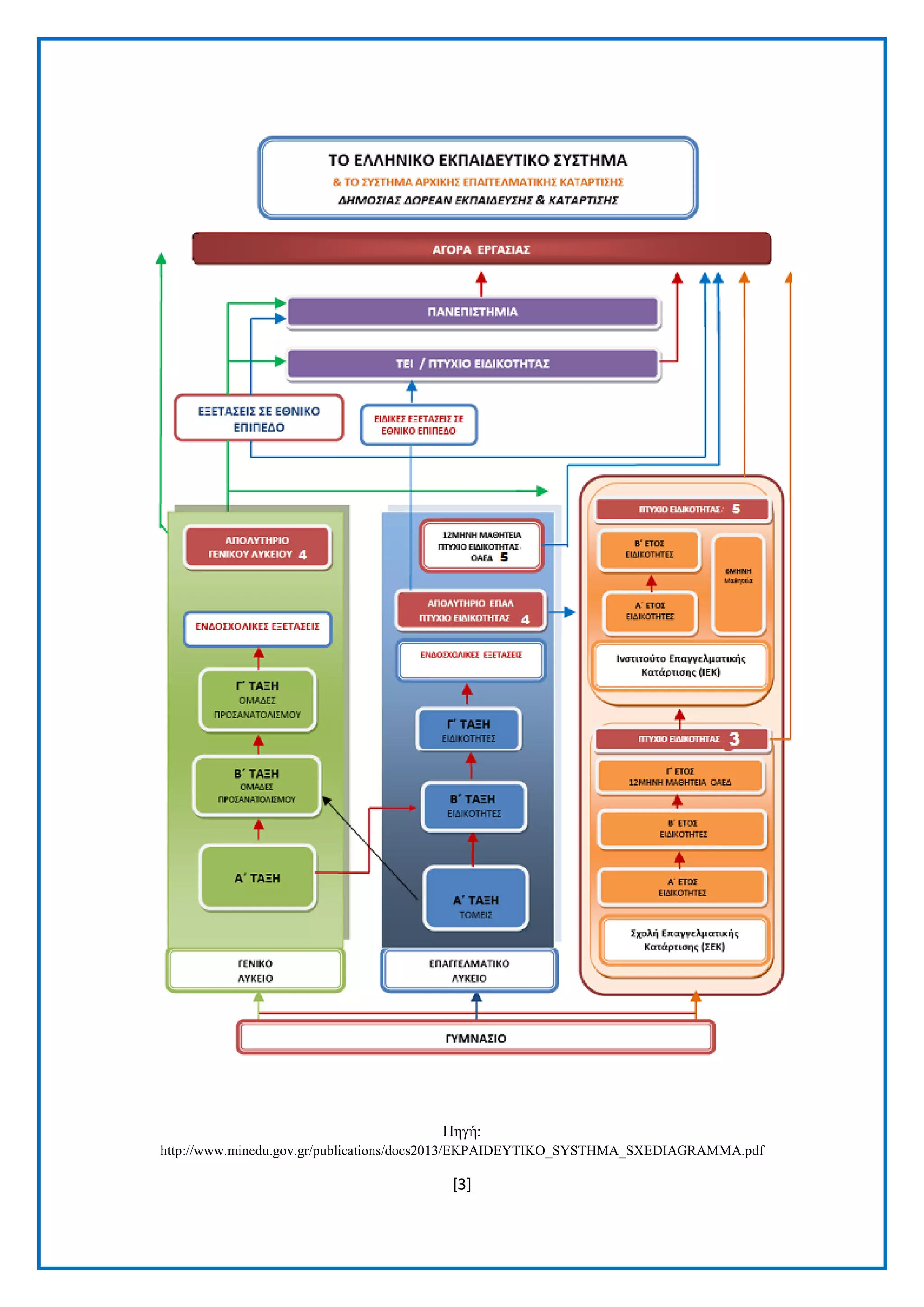
Πεγή:
http://www.minedu.gov.gr/publications/docs2013/EKPAIDEYTIKO_SYSTHMA_SXEDIAGRAMMA.pdf
[4]
ΓΔΝΙΚΟ ΛΤΚΔΙΟ
΢θνπόο θαη επηκέξνπο ζηόρνη:
Απφ ην 2013 θαη κεηά, ε ιεηηνπξγία ηνπ Γεληθνχ Λπθείνπ δηέπεηαη απφ ηνλ Ν.
4186/2013 (ΦΔΚ 193/17.09.2013). Τν Γεληθφ Λχθεην απνηειεί εθπαηδεπηηθή κνλάδα
δεπηεξνβάζκηαο εθπαίδεπζεο παξνρήο γεληθήο παηδείαο θαη βαζκηαίαο εκβάζπλζεο
θαη εμεηδίθεπζεο ζηα επηκέξνπο γλσζηηθά αληηθείκελα.
Σθνπνί ηνπ Γεληθνχ Λπθείνπ είλαη:
 Η παξνρή γεληθήο παηδείαο πςεινχ επηπέδνπ, πνπ ζα ζπκβάιιεη ζηελ
ηζφξξνπε γλσζηηθή, ζπλαηζζεκαηηθή, πλεπκαηηθή θαη ζσκαηηθή αλάπηπμε
φισλ ησλ καζεηψλ.
 Η πξναγσγή ηεο θξηηηθήο ζθέςεο, ηεο πξσηνβνπιίαο, ηεο δεκηνπξγηθφηεηαο
θαη ησλ ηθαλνηήησλ ησλ καζεηψλ.
 Η θαιιηέξγεηα ηεο εζληθήο, ζξεζθεπηηθήο θαη πνιηηηζκηθήο καο θιεξνλνκηάο
αιιά θαη ε πξνεηνηκαζία ησλ λέσλ γηα ηελ θνηλσλία ησλ επξσπαίσλ πνιηηψλ.
 Ο ζεβαζκφο ησλ αλζξσπίλσλ δηθαησκάησλ, ηεο δηαθνξεηηθφηεηαο θαη ηεο
πνιηηηζκηθήο εηεξφηεηαο ζην πιαίζην κηαο πνιππνιηηηζκηθήο θνηλσλίαο.
 Η ελδπλάκσζε ησλ αμηψλ ηεο ειεπζεξίαο, ηεο δεκνθξαηίαο, ηεο
ζπιινγηθφηεηαο θαη ηεο αιιειεγγχεο θαη ε δηακφξθσζε ζπλείδεζεο ελεξγνχ
πνιίηε.
 Η δηαζθάιηζε ηεο ηζνξξνπίαο ζηε ζρνιηθή δσή νχησο ψζηε νη καζεηέο λα
έρνπλ ηε δπλαηφηεηα λα ζπλδπάδνπλ ηε γλψζε, ηνλ ειεχζεξν ρξφλν, ηε
δεκηνπξγία θαη ηε δπλαηφηεηα λα ζπκκεηέρνπλ ζηελ παξαγσγή θνηλψλ έξγσλ
ζην πιαίζην ηεο εθπαηδεπηηθήο θνηλφηεηαο ζηελ νπνία κεηέρνπλ.
 Η αλάπηπμε δεμηνηήησλ εθαξκνγήο ηεο γλψζεο θαη επίιπζεο πξνβιεκάησλ.
 Η θαιιηέξγεηα ηεο ηθαλφηεηαο θάζε αηφκνπ γηα θξηηηθή πξνζέγγηζε θαη ε
αλάπηπμε δεμηνηήησλ αμηνπνίεζεο ησλ λέσλ ηερλνινγηψλ πιεξνθνξίαο θαη
επηθνηλσληψλ θαη
 Η θαιιηέξγεηα δεμηνηήησλ πνπ ζα δηεπθνιχλνπλ ηελ πξφζβαζε ησλ καζεηψλ
ζηελ αγνξά εξγαζίαο.
[5]
ΔΓΓΡΑΦΔ΢
Σηελ Α΄ ηάμε εγγξάθνληαη ρσξίο εμεηάζεηο, νη θάηνρνη απνιπηεξίνπ Γπκλαζίνπ ή
άιινπ ηζφηηκνπ ηίηινπ.
Σηε Β΄ ηάμε εγγξάθνληαη νη πξναγφκελνη απφ ηελ Α΄ Τάμε ηνπ Γεληθνχ ή ηνπ
Δπαγγεικαηηθνχ Λπθείνπ.
Σηε Γ΄ ηάμε εγγξάθνληαη νη πξναγφκελνη απφ ηε Β΄ Τάμε ηνπ Γεληθνχ Λπθείνπ.
ΓΟΜΗ
Τα Γεληθά Λχθεηα δηαθξίλνληαη ζε Ηκεξήζηα θαη ζε Δζπεξηλά. Σηα Δζπεξηλά
θνηηνχλ εξγαδφκελνη καζεηέο.
 Η θνίηεζε ζηα Ηκεξήζηα Γεληθά Λχθεηα είλαη ηξηεηήο θαη πεξηιακβάλεη ηηο
ηάμεηο Α΄, Β΄ θαη Γ΄, ελψ ζηα Δζπεξηλά Γεληθά Λχθεηα. είλαη ηεηξαεηείο θαη
πεξηιακβάλεη ηηο ηάμεηο Α΄, Β΄, Γ΄ θαη Γ΄).
Δπίζεο ππάξρνπλ θαη εμεηδηθεπκέλα Γεληθά Λχθεηα, φπσο ην Μνπζηθφ Γεληθφ
Λχθεην, ην Δθθιεζηαζηηθφ Γεληθφ Λχθεην θαη ην Καιιηηερληθφ Γεληθφ Λχθεην.
 Τα Γεληθά απηά Λχθεηα αθνινπζνχλ ην αληίζηνηρν πξφγξακκα δηδαζθαιίαο
κε ηα θαλνληθά Γεληθά Λχθεηα, πξνζθέξνπλ φκσο επηπιένλ καζήκαηα
εμεηδίθεπζεο (καζήκαηα κνπζηθήο παηδείαο ηα Μνπζηθά, ζενινγηθήο &
εθθιεζηαζηηθήο παηδείαο ηα Δθθιεζηαζηηθά θαη θαιιηηερληθήο παηδείαο ηα
αληίζηνηρα Καιιηηερληθά).
 Γηα λα παξαθνινπζήζεη έλαο καζεηήο ην Μνπζηθφ ή ην Καιιηηερληθφ Γεληθφ
Λχθεην απαξαίηεηε πξνυπφζεζε εγγξαθήο ζε απηφ είλαη λα πξνέξρεηαη απφ
αληίζηνηρν Γπκλάζην (Μνπζηθφ ή θαιιηηερληθφ).
[6]
ΠΡΟΓΡΑΜΜΑΣΑ ΓΙΓΑ΢ΚΑΛΙΑ΢
Η Α΄ ηάμε εκεξήζηνπ Γεληθνχ Λπθείνπ απνηειεί ηάμε απνθιεηζηηθά γεληθήο
παηδείαο, ζηελ νπνία εθαξκφδεηαη πξφγξακκα καζεκάησλ ηξηάληα πέληε ζπλνιηθά
σξψλ εβδνκαδηαίσο.
Δηδηθφηεξα, εθαξκφδεηαη εθπαηδεπηηθφ πξφγξακκα ηξηάληα ηξηψλ σξψλ
εβδνκαδηαίσο, κε ελλέα καζήκαηα, πνπ είλαη θνηλφ γηα φινπο ηνπο καζεηέο θαη
εθπαηδεπηηθφ πξφγξακκα δχν σξψλ εβδνκαδηαίσο πνπ απνηειείηαη απφ έλα κάζεκα
επηινγήο.
Σηε Β΄ ηάμε εκεξήζηνπ Γεληθνχ Λπθείνπ εθαξκφδεηαη πξφγξακκα καζεκάησλ πνπ
πεξηιακβάλεη καζήκαηα γεληθήο παηδείαο ηξηάληα ζπλνιηθά δηδαθηηθψλ σξψλ
εβδνκαδηαίσο θαη δχν Οκάδεο Μαζεκάησλ Πξνζαλαηνιηζκνχ:
 Αλζξσπηζηηθψλ Σπνπδψλ θαη
 Θεηηθψλ Σπνπδψλ
πέληε ζπλνιηθά δηδαθηηθψλ σξψλ εβδνκαδηαίσο έθαζηε νκάδα, φπνπ νη καζεηέο
θαινχληαη λα επηιέμνπλ ηε κία.
Σηε Γ΄ ηάμε Ηκεξήζηνπ Γεληθνχ Λπθείνπ εθαξκφδεηαη πξφγξακκα καζεκάησλ
ηξηάληα ηεζζάξσλ σξψλ, πνπ πεξηιακβάλεη καζήκαηα γεληθήο παηδείαο
δεθαηεζζάξσλ ζπλνιηθά δηδαθηηθψλ σξψλ εβδνκαδηαίσο θαη ηξεηο Οκάδεο
Μαζεκάησλ Πξνζαλαηνιηζκνχ:
 ηελ Οκάδα Αλζξσπηζηηθψλ
 ηελ Οκάδα ησλ Θεηηθψλ θαη
 ηελ Οκάδα ησλ Οηθνλνκηθψλ – Πνιηηηθψλ − Κνηλσληθψλ θαη Παηδαγσγηθψλ
Σπνπδψλ.
κεηαμχ ησλ νπνίσλ νη καζεηέο θαινχληαη λα επηιέμνπλ απηήλ ηεο πξνηίκεζήο ηνπο.
Δθάζηε απφ ηηο νκάδεο απηέο πεξηιακβάλεη είθνζη ζπλνιηθά δηδαθηηθέο ψξεο
εβδνκαδηαίσο.
[7]
ΠΡΟΑΓΩΓΗ ΚΑΙ ΑΠΟΛΤ΢Η ΜΑΘΗΣΩΝ
Οη γξαπηέο πξναγσγηθέο θαη απνιπηήξηεο εμεηάζεηο δηεμάγνληαη ελδνζρνιηθά, κε ζέκαηα πνπ
νξίδνληαη:
 θαηά 50% κε θιήξσζε, απφ ηξάπεδα ζεκάησλ δηαβαζκηζκέλεο δπζθνιίαο
 θαηά 50% απφ ηνλ δηδάζθνληα ή ηνπο δηδάζθνληεο.
Τα γξαπηά δηνξζψλνληαη απφ ηνλ νηθείν δηδάζθνληα.
Πξνϋπνζέζεηο πξναγσγήο Α’ ηάμεο:
α) επίηεπμε γεληθνχ βαζκνχ ίζνπ ή αλψηεξν ηνπ δέθα (10) θαη
β) κέζνο φξνο (Μ.Ο) πξνθνξηθήο θαη γξαπηήο βαζκνινγίαο θαηά γλσζηηθφ αληηθείκελν ησλ
καζεκάησλ: Μαζεκαηηθψλ θαη Διιεληθήο Γιψζζαο ηνπιάρηζηνλ δέθα (10) θαη ηνπιάρηζηνλ
νθηψ (8) ζηα ππφινηπα καζήκαηα.
Σξνπνπνηεηηθή Γηάηαμε: Έγγξαθν από ην Γξ. Υθππνπξγνύ 2261/11-07-2014:
Ννκνηερληθή βειηίωζε γηα ηελ πξναγωγή ηωλ καζεηώλ ηωλ Γεληθώλ Λπθείωλ (ΓΔ.Λ)
Όηαλ καζεηήο έρεη επηηύρεη γεληθό βαζκό ίζν ή αλώηεξν ηνπ δέθα (10) θαη έρεη επηηύρεη
βαζκό ηνπιάρηζηνλ νθηώ (8) ζε έλαλ ή δύν θιάδνπο ηωλ καζεκάηωλ «Διιεληθή
γιώζζα» ή «Μαζεκαηηθά» θαη ηαπηόρξνλα έρεη επηηύρεη Μ.Ο. θιάδωλ ίζν ή αλώηεξν
ηνπ δώδεθα θαη πέληε δέθαηα (12,5), ν νπνίνο πξνθύπηεη από ηελ πξνθνξηθή θαη
γξαπηή βαζκνινγία ζηνπο θιάδνπο ηωλ καζεκάηωλ «Διιεληθή γιώζζα»,
«Μαζεκαηηθά» θαη «Φπζηθέο επηζηήκεο», ν καζεηήο δελ παξαπέκπεηαη ζηνπο αλωηέξω
θιάδνπο θαη πξνάγεηαη ή παξαπέκπεηαη ή επαλαιακβάλεη ηε θνίηεζε θαηά ηα νξηδόκελα
ωο άλω.
Πξνϋπνζέζεηο πξναγσγήο Β’ ηάμεο:
α) επίηεπμε γεληθνχ βαζκνχ ίζνπ ή αλψηεξν ηνπ δέθα (10) θαη
β) κέζνο φξνο (Μ.Ο) πξνθνξηθήο θαη γξαπηήο βαζκνινγίαο θαηά γλσζηηθφ αληηθείκελν ησλ
καζεκάησλ: Μαζεκαηηθψλ θαη Διιεληθήο Γιψζζαο θαη ησλ Μαζεκάησλ ηεο Οκάδαο
Πξνζαλαηνιηζκνχ ηνπιάρηζηνλ δέθα (10) θαη ηνπιάρηζηνλ νθηψ (8) ζηα ππφινηπα
καζήκαηα.
Πξνϋπνζέζεηο απόιπζεο Γ’ ηάμεο:
α) επίηεπμε γεληθνχ βαζκνχ ίζνπ ή αλψηεξν ηνπ δέθα (10) θαη
β) κέζνο φξνο (Μ.Ο) πξνθνξηθήο θαη γξαπηήο βαζκνινγίαο καζεκάησλ: Διιεληθήο
Γιψζζαο θαη Λνγνηερλίαο θαη ησλ Μαζεκάησλ ηεο Οκάδαο Πξνζαλαηνιηζκνχ
ηνπιάρηζηνλ δέθα (10) θαη ηνπιάρηζηνλ νθηψ (8) ζηα ππφινηπα καζήκαηα.
[8]
ΩΡΟΛΟΓΙΑ ΠΡΟΓΡΑΜΜΑΣΑ ΓΔΝΙΚΩΝ ΛΤΚΔΙΩΝ (Ηκεξήζηα)
ΩΡΟΛΟΓΙΟ ΠΡΟΓΡΑΜΜΑ Α΄ ΣΑΞΗ΢
ΜΑΘΗΜΑΣΑ ΓΔΝΙΚΗ΢ ΠΑΙΓΔΙΑ΢ ΩΡΔ΢
1. Διιεληθή Γιψζζα
Αξραία Διιεληθή Γιψζζα & Γξακκαηεία 5
9
Νέα Διιεληθή Γιψζζα 2
Λνγνηερλία 2
2. Μαζεκαηηθά
Άιγεβξα 3
5Γεσκεηξία 2
3. Φπζηθέο Δπηζηήκεο
Φπζηθή 2
6Φεκεία 2
Βηνινγία 2
4. Ιζηνξία 2
5. Πνιηηηθή Παηδεία
(Οηθνλνκία, Πνιηηηθνί Θεζκνί θαη Αξρέο Γηθαίνπ, Κνηλσληνινγία)
3
6. Θξεζθεπηηθά 2
7. Δξεπλεηηθή Δξγαζία (ζπλζεηηθή εξγαζία / project) 2
8. Ξέλε Γιψζζα (Αγγιηθά ή Γαιιηθά ή Γεξκαληθά) 2
9. Φπζηθή Αγσγή – 2
ΜΑΘΗΜΑ ΔΠΙΛΟΓΗ΢
10.
α) Δθαξκνγέο Πιεξνθνξηθήο
2
β) Γεσινγία θαη Γηαρείξηζε Φπζηθψλ Πφξσλ
γ) Διιεληθφο θαη Δπξσπατθφο Πνιηηηζκφο
δ) Καιιηηερληθή Παηδεία
΢ύλνιν σξώλ: 35
Πεγή : άξζξν 2 παξ. 1 ηνπ Νόκνπ 4186 (ΦΔΚ 193/17.09.2013)
[9]
ΩΡΟΛΟΓΙΟ ΠΡΟΓΡΑΜΜΑ Β΄ ΣΑΞΗ΢ (Ηκεξήζην)
ΜΑΘΗΜΑΣΑ ΓΔΝΙΚΗ΢ ΠΑΙΓΔΙΑ΢ ΩΡΔ΢
1. Διιεληθή Γιψζζα
Αξραία Διιεληθή Γιψζζα & Γξακκαηεία 2
6
Νέα Διιεληθή Γιψζζα 2
Λνγνηερλία 2
2. Μαζεκαηηθά
Άιγεβξα 3
5Γεσκεηξία 2
3. Φπζηθέο Δπηζηήκεο
Φπζηθή 2
6Φεκεία 2
Βηνινγία 2
4. Δηζαγσγή ζηηο Αξρέο ηεο Δπηζηήκεο ησλ Η/Υ 1
5. Ιζηνξία 2
6. Φηινζνθία 2
7. Πνιηηηθή Παηδεία
(Οηθνλνκία, Πνιηηηθνί Θεζκνί θαη Αξρέο Γηθαίνπ, Κνηλσληνινγία)
2
8. Θξεζθεπηηθά 2
9. Δξεπλεηηθή Δξγαζία (ζπλζεηηθή εξγαζία / project) 1
10. Ξέλε Γιψζζα (Αγγιηθά ή Γαιιηθά ή Γεξκαληθά) 2
11. Φπζηθή Αγσγή 1
΢ύλνιν σξώλ: 30
ΟΜΑΓΑ ΠΡΟ΢ΑΝΑΣΟΛΙ΢ΜΟΤ
ΑΝΘΡΩΠΙ΢ΣΙΚΩΝ ΢ΠΟΤΓΩΝ
ΟΜΑΓΑ ΠΡΟ΢ΑΝΑΣΟΛΙ΢ΜΟΤ
ΘΔΣΙΚΩΝ ΢ΠΟΤΓΩΝ
1. Αξραία Διιεληθή Γιψζζα &
Γξακκαηεία
3 1. Φπζηθή 3
2. Βαζηθέο Αξρέο Κνηλσληθψλ
Δπηζηεκψλ
2 2. Μαζεκαηηθά 2
΢ύλνιν σξώλ: 5 ΢ύλνιν σξώλ: 5
Πεγή : άξζξν 2 παξ. 2 ηνπ Νόκνπ 4186 (ΦΔΚ 193/17.09.2013)
[10]
ΩΡΟΛΟΓΙΟ ΠΡΟΓΡΑΜΜΑ Γ΄ ΣΑΞΗ΢
(ηζρχεη απφ ην ζρνιηθφ έηνο 2015-16)
ΜΑΘΗΜΑΣΑ ΓΔΝΙΚΗ΢ ΠΑΙΓΔΙΑ΢ ΩΡΔ΢
1. Νέα Διιεληθή Γιψζζα & Γξακκαηεία
Νέα Διιεληθή Γιψζζα 4
6
Λνγνηερλία 2
2. Δηζαγσγή ζηηο Αξρέο ηεο Δπηζηήκεο ησλ Η/Υ 2
3 Ιζηνξία 2
4. Θξεζθεπηηθά 1
5. Ξέλε Γιψζζα (Αγγιηθά ή Γαιιηθά ή Γεξκαληθά) 2
6. Φπζηθή Αγσγή 1
΢ύλνιν σξώλ: 14
ΟΜΑΓΑ ΠΡΟ΢ΑΝΑΣΟΛΙ΢ΜΟΤ ΑΝΘΡΩΠΙ΢ΣΙΚΩΝ ΢ΠΟΤΓΩΝ
1. Αξραία Διιεληθή Γιψζζα & Γξακκαηεία 10
2. Λαηηληθά 4
3. Ιζηνξία 6
΢ύλνιν σξώλ: 20
ΟΜΑΓΑ ΠΡΟ΢ΑΝΑΣΟΛΙ΢ΜΟΤ ΘΔΣΙΚΩΝ ΢ΠΟΤΓΩΝ
ΘΔΣΙΚΔ΢ & ΣΔΥΝΟΛΟΓΙΚΔ΢
ΔΠΙ΢ΣΗΜΔ΢
ΩΡΔ΢ ΔΠΙ΢ΣΗΜΔ΢ ΤΓΔΙΑ΢ ΩΡΔ΢
1. Φπζηθή 6 1. Φπζηθή 6
2. Μαζεκαηηθά 8 2. Βηνινγία 8
3. Φεκεία 6 3. Φεκεία 6
΢ύλνιν σξώλ: 20 ΢ύλνιν σξώλ: 20
ΟΜΑΓΑ ΠΡΟ΢ΑΝΑΣΟΛΙ΢ΜΟΤ ΟΙΚΟΝΟΜΙΚΩΝ – ΠΟΛΙΣΙΚΩΝ &
ΠΑΙΓΑΓΩΓΙΚΩΝ ΢ΠΟΤΓΩΝ
ΔΠΙ΢ΣΗΜΔ΢ ΟΙΚΟΝΟΜΙΑ΢
ΓΙΟΙΚΗ΢Η΢, ΠΟΛΙΣΙΚΔ΢
ΔΠΙ΢ΣΗΜΔ΢
ΩΡΔ΢
ΠΑΙΓΑΓΩΓΙΚΔ΢
ΔΠΙ΢ΣΗΜΔ΢
ΩΡΔ΢
1. Μαζεκαηηθά & Σηνηρεία
Σηαηηζηηθήο
8
1. Μαζεκαηηθά & Σηνηρεία
Σηαηηζηηθήο
8
2. Αξρέο Οηθνλνκηθήο Δπηζηήκεο 6 2. Αξρέο Φπζηθψλ Δπηζηεκψλ 6
3. Σηνηρεία Κνηλσληθψλ &
Πνιηηηθψλ Δπηζηεκψλ
6
3. Ιζηνξία 6
΢ύλνιν σξώλ: 20 ΢ύλνιν σξώλ: 20
Πεγή : άξζξν 2 παξ. 3 ηνπ Νόκνπ 4186 (ΦΔΚ 193/17.09.2013)
[11]
ΩΡΟΛΟΓΙΑ ΠΡΟΓΡΑΜΜΑΣΑ ΓΔΝΙΚΩΝ ΛΤΚΔΙΩΝ (Δζπεξηλά)
ΩΡΟΛΟΓΙΟ ΠΡΟΓΡΑΜΜΑ Α΄ ΣΑΞΗ΢ (εζπεξηλά)
ΜΑΘΗΜΑΣΑ ΓΔΝΙΚΗ΢ ΠΑΙΓΔΙΑ΢ ΩΡΔ΢
1. Διιεληθή Γιψζζα
Αξραία Διιεληθή Γιψζζα & Γξακκαηεία 2
6
Νέα Διιεληθή Γιψζζα 2
Λνγνηερλία 2
2. Μαζεκαηηθά
Άιγεβξα 2
3Γεσκεηξία 1
3. Φπζηθέο Δπηζηήκεο
Φπζηθή 2
6Φεκεία 2
Βηνινγία 2
4. Ιζηνξία 2
5. Θξεζθεπηηθά 1
6. Δξεπλεηηθή Δξγαζία (ζπλζεηηθή εξγαζία / project) 2
7. Ξέλε Γιψζζα (Αγγιηθά ή Γαιιηθά ή Γεξκαληθά) 2
8. Φπζηθή Αγσγή – 1
ΜΑΘΗΜΑ ΔΠΙΛΟΓΗ΢
9.
α) Δθαξκνγέο Πιεξνθνξηθήο
2
β) Γεσινγία θαη Γηαρείξηζε Φπζηθψλ Πφξσλ
γ) Διιεληθφο θαη Δπξσπατθφο Πνιηηηζκφο
δ) Καιιηηερληθή Παηδεία
΢ύλνιν σξώλ: 25
Πεγή : Υ.Α.: 99927/Γ2 (ΦΔΚ 1853/07.07.2014 η΄. Β’)
[12]
ΩΡΟΛΟΓΙΟ ΠΡΟΓΡΑΜΜΑ Β΄ ΣΑΞΗ΢ (εζπεξηλά)
ΜΑΘΗΜΑΣΑ ΓΔΝΙΚΗ΢ ΠΑΙΓΔΙΑ΢ ΩΡΔ΢
1. Διιεληθή Γιψζζα
Αξραία Διιεληθή Γιψζζα & Γξακκαηεία 3
7
Νέα Διιεληθή Γιψζζα 2
Λνγνηερλία 2
2. Μαζεκαηηθά
Άιγεβξα 2
4Γεσκεηξία 2
3. Φπζηθέο Δπηζηήκεο
Φπζηθή 1
3Φεκεία 1
Βηνινγία 1
4. Δηζαγσγή ζηηο Αξρέο ηεο Δπηζηήκεο ησλ Η/Υ 1
5. Ιζηνξία 2
6. Φηινζνθία 2
7. Πνιηηηθή Παηδεία
(Οηθνλνκία, Πνιηηηθνί Θεζκνί & Αξρέο Γηθαίνπ, Κνηλσληνινγία)
2
8. Θξεζθεπηηθά 1
9. Ξέλε Γιψζζα (Αγγιηθά ή Γαιιηθά ή Γεξκαληθά) 2
10. Φπζηθή Αγσγή 1
΢ύλνιν σξώλ: 25
Πεγή : Υ.Α.: 99927/Γ2 (ΦΔΚ 1853/07.07.2014 η΄. Β’)
[13]
ΩΡΟΛΟΓΙΟ ΠΡΟΓΡΑΜΜΑ Γ΄ ΣΑΞΗ΢ (εζπεξηλά)
ΜΑΘΗΜΑΣΑ ΓΔΝΙΚΗ΢ ΠΑΙΓΔΙΑ΢ ΩΡΔ΢
1. Διιεληθή Γιψζζα
Αξραία Διιεληθή Γιψζζα & Γξακκαηεία 2
6
Νέα Διιεληθή Γιψζζα 2
Νέα Διιεληθή Λνγνηερλία 2
2. Μαζεκαηηθά
Άιγεβξα 3
4Γεσκεηξία 1
3. Φπζηθέο Δπηζηήκεο
Φπζηθή 2
6Φεκεία 2
Βηνινγία 2
7. Πνιηηηθή Παηδεία
(Οηθνλνκία, Πνιηηηθνί Θεζκνί & Αξρέο Γηθαίνπ, Κνηλσληνινγία)
2
8. Θξεζθεπηηθά 1
9. Ξέλε Γιψζζα (Αγγιηθά ή Γαιιηθά ή Γεξκαληθά) 2
΢ύλνιν σξώλ: 21
ΟΜΑΓΑ ΠΡΟ΢ΑΝΑΣΟΛΙ΢ΜΟΤ
ΑΝΘΡΩΠΙ΢ΣΙΚΩΝ ΢ΠΟΤΓΩΝ
ΟΜΑΓΑ ΠΡΟ΢ΑΝΑΣΟΛΙ΢ΜΟΤ
ΘΔΣΙΚΩΝ ΢ΠΟΤΓΩΝ
1. Αξραία Διιεληθή Γιψζζα &
Γξακκαηεία
3 1. Φπζηθή 3
2. Βαζηθέο Αξρέο Κνηλσληθψλ
Δπηζηεκψλ
2 2. Μαζεκαηηθά 2
΢ύλνιν σξώλ: 5 ΢ύλνιν σξώλ: 5
Πεγή : Υ.Α.: 99927/Γ2 (ΦΔΚ 1853/07.07.2014 η΄. Β’)
[14]
ΩΡΟΛΟΓΙΟ ΠΡΟΓΡΑΜΜΑ Γ΄ ΣΑΞΗ΢ (εζπεξηλά)
ΜΑΘΗΜΑΣΑ ΓΔΝΙΚΗ΢ ΠΑΙΓΔΙΑ΢ ΩΡΔ΢
1. Νέα Διιεληθή Γιψζζα & Γξακκαηεία
Νέα Διιεληθή Γιψζζα 4
6
Λνγνηερλία 2
΢ύλνιν σξώλ: 6
ΟΜΑΓΑ ΠΡΟ΢ΑΝΑΣΟΛΙ΢ΜΟΤ ΑΝΘΡΩΠΙ΢ΣΙΚΩΝ ΢ΠΟΤΓΩΝ
1. Αξραία Διιεληθή Γιψζζα & Γξακκαηεία 10
2. Λαηηληθά 4
3. Ιζηνξία 6
΢ύλνιν σξώλ: 20
ΟΜΑΓΑ ΠΡΟ΢ΑΝΑΣΟΛΙ΢ΜΟΤ ΘΔΣΙΚΩΝ ΢ΠΟΤΓΩΝ
ΘΔΣΙΚΔ΢ & ΣΔΥΝΟΛΟΓΙΚΔ΢
ΔΠΙ΢ΣΗΜΔ΢
ΩΡΔ΢ ΔΠΙ΢ΣΗΜΔ΢ ΤΓΔΙΑ΢ ΩΡΔ΢
1. Φπζηθή 6 1. Φπζηθή 6
2. Μαζεκαηηθά 8 2. Βηνινγία 8
3. Φεκεία 6 3. Φεκεία 6
΢ύλνιν σξώλ: 20 ΢ύλνιν σξώλ: 20
ΟΜΑΓΑ ΠΡΟ΢ΑΝΑΣΟΛΙ΢ΜΟΤ ΟΙΚΟΝΟΜΙΚΩΝ – ΠΟΛΙΣΙΚΩΝ &
ΠΑΙΓΑΓΩΓΙΚΩΝ ΢ΠΟΤΓΩΝ
ΔΠΙ΢ΣΗΜΔ΢ ΟΙΚΟΝΟΜΙΑ΢
ΓΙΟΙΚΗ΢Η΢, ΠΟΛΙΣΙΚΔ΢
ΔΠΙ΢ΣΗΜΔ΢
ΩΡΔ΢
ΠΑΙΓΑΓΩΓΙΚΔ΢
ΔΠΙ΢ΣΗΜΔ΢
ΩΡΔ΢
1. Μαζεκαηηθά & Σηνηρεία
Σηαηηζηηθήο
8
1. Μαζεκαηηθά & Σηνηρεία
Σηαηηζηηθήο
8
2. Αξρέο Οηθνλνκηθήο Δπηζηήκεο 6 2. Αξρέο Φπζηθψλ Δπηζηεκψλ 6
3. Σηνηρεία Κνηλσληθψλ &
Πνιηηηθψλ Δπηζηεκψλ
6
3. Ιζηνξία 6
΢ύλνιν σξώλ: 20 ΢ύλνιν σξώλ: 20
Πεγή : Υ.Α.: 99927/Γ2 (ΦΔΚ 1853/07.07.2014 η΄. Β’)
[15]
ΠΡΟ΢ΒΑ΢Η ΢ΣΗΝ ΑΝΩΣΑΣΗ ΔΚΠΑΙΓΔΤ΢Η
Οη εμεηάζεηο γηα ηελ εηζαγσγή ζηελ ηξηηνβάζκηα εθπαίδεπζε δηεμάγνληαη, κεηά ηελ
απφιπζε ηνπ καζεηή απφ ην Λχθεην, ζε παλειιαδηθφ επίπεδν κε ζέκαηα απφ ηελ
εμεηαζηέα χιε ηεο ηάμεο απηήο πνπ πξνθχπηνπλ:
 θαηά πνζνζηφ 50%, κε θιήξσζε απφ ηξάπεδα ζεκάησλ δηαβαζκηζκέλεο
δπζθνιίαο θαη
 θαηά πνζνζηφ 50%, απφ θεληξηθή επηηξνπή εμεηάζεσλ.
Οη καζεηέο ηεο Γ΄ Τάμεο Ηκεξεζίνπ (θαη Γ΄ Τάμεο Δζπεξηλνχ Γεληθνχ Λπθείνπ) κε
ηελ έλαξμε ηνπ ζρνιηθνχ έηνπο θαη φρη αξγφηεξα ηεο 20ήο Σεπηεκβξίνπ
επηβεβαηψλνπλ νξηζηηθά ηελ Αξρηθή Γήισζε Οκάδαο Μαζεκάησλ
Πξνζαλαηνιηζκνχ, πνπ έρνπλ ππνβάιεη ζηε ζρνιηθή ηνπο κνλάδα πξν ηεο ιήμεο ηνπ
πξνεγνχκελνπ δηδαθηηθνχ έηνπο.
Κάζε καζεηήο επηιέγεη κία Οκάδα Μαζεκάησλ Πξνζαλαηνιηζκνχ θαη Δπηζηεκνληθφ
Πεδίν Δμεηδίθεπζεο ππνρξεσηηθά πνπ αληηζηνηρεί ζε ζπγθεθξηκέλα Δπηζηεκνληθά
Πεδία Σρνιψλ θαη ηκεκάησλ ηεο Αλψηαηεο Δθπαίδεπζεο ζηηο νπνίεο επηζπκνχλ ηελ
εηζαγσγή ηνπο.
Γηα ηελ εηζαγσγή ζηελ ηξηηνβάζκηα εθπαίδεπζε ηα παλειιαδηθψο ηέζζεξα
εμεηαδφκελα καζήκαηα αλά Οκάδα Μαζεκάησλ Πξνζαλαηνιηζκνχ θαη Δπηζηεκνληθφ
Πεδίν Δμεηδίθεπζεο είλαη ηα εμήο:
ΑΝΘΡΩΠΙ΢ΣΙΚΔ΢ ΢ΠΟΤΓΔ΢, ΝΟΜΙΚΔ΢
1. Νενειιεληθή Γιψζζα & Λνγνηερλία
2. Αξραία Διιεληθή Γιψζζα & Γξακκαηεία
2. Λαηηληθά
3. Ιζηνξία
ΘΔΣΙΚΔ΢ & ΣΔΥΝΟΛΟΓΙΚΔ΢ ΔΠΙ΢ΣΗΜΔ΢
1. Νενειιεληθή Γιψζζα & Γξακκαηεία
2. Μαζεκαηηθά
3. Φπζηθή
4. Φεκεία
ΔΠΙ΢ΣΗΜΔ΢ ΤΓΔΙΑ΢
1. Νενειιεληθή Γιψζζα & Γξακκαηεία
2. Φπζηθή
3. Φεκεία
[16]
4. Βηνινγία
ΔΠΙ΢ΣΗΜΔ΢ ΟΙΚΟΝΟΜΙΑ΢ ΓΙΟΙΚΗ΢Η΢, ΠΟΛΙΣΙΚΔ΢ ΔΠΙ΢ΣΗΜΔ΢
1. Νενειιεληθή Γιψζζα & Γξακκαηεία
2. Μαζεκαηηθά & Σηνηρεία Σηαηηζηηθήο
3. Αξρέο Οηθνλνκηθήο Δπηζηήκεο
4. Σηνηρεία Κνηλσληθψλ & Πνιηηηθψλ Δπηζηεκψλ
ΠΑΙΓΑΓΩΓΙΚΔ΢ ΔΠΙ΢ΣΗΜΔ΢
1. Νενειιεληθή Γιψζζα & Γξακκαηεία
2. Μαζεκαηηθά & Σηνηρεία Σηαηηζηηθήο
3. Ιζηνξία
4. Αξρέο Φπζηθψλ Δπηζηεκψλ
[17]
ΤΠΟΛΟΓΙ΢ΜΟ΢ ΒΑΘΜΟΤ ΠΡΟ΢ΒΑ΢Η΢
Γηα ηνλ ππνινγηζκό ηνπ Βαζκνύ πξόζβαζεο ζηελ ηξηηνβάζκηα εθπαίδεπζε ιακβάλνληαη
ππόςε:
1. Οη Βαζκνί ησλ ηεζζάξσλ καζεκάησλ ηεο νκάδνο πξνζαλαηνιηζκνχ ηνπ Δπηζηεκνληθνχ
Πεδίνπ Δμεηδίθεπζεο ΔΠΔ
2. Ο Βαζκφο Πξναγσγήο Απφιπζεο ΒΠΑ απφ ην Λχθεην, σο 5νο
βαζκφο (αθξίβεηα 3
δεθαδηθψλ ςεθίσλ)
ΒΠΑ= [(0,4 * ΓΒΠ Α΄ ηάμεο) + (0,7 * ΓΒΠ Β΄ ηάμεο) + (0,9 * ΓΒΑ Γ΄ ηάμεο)] / 2
ΓΒΠ : Γεληθφο Βαζκφο Πξναγσγήο ΓΒΑ : Γεληθφο Βαζκφο Απφιπζεο.
Πξνζνρή!
 Αλ ν ΓΒΠ ή ΓΒΑ είλαη κεγαιχηεξνο ηεο 1αο
κνλάδνο απφ ην κέζν φξν ησλ
ηεζζάξσλ καζεκάησλ ηεο νκάδνο πξνζαλαηνιηζκνχ, ηφηε αλαπξνζαξκφδεηαη έηζη
ψζηε λα κελ απέρεη πεξηζζφηεξν απφ κία κνλάδα..
 Αλ ν ΓΒΠ ή ΓΒΑ είλαη κεγαιχηεξνο κέρξη θαη κηα κνλάδα απφ ην κέζν φξν ησλ
ηεζζάξσλ καζεκάησλ ηεο νκάδνο πξνζαλαηνιηζκνχ, ηφηε δελ αλαπξνζαξκφδεηαη.
 Αλ ν ΓΒΠ ή ΓΒΑ είλαη κηθξφηεξνο απφ ην κέζν φξν ησλ ηεζζάξσλ καζεκάησλ ηεο
νκάδνο πξνζαλαηνιηζκνχ, ηφηε αλαπξνζαξκφδεηαη πξνο ηα πάλσ θαηά κία ην πνιχ
κνλάδα θαη κέρξη ην φξην ηνπ κέζνπ φξνπ ησλ ηεζζάξσλ καζεκάησλ ηεο νκάδνο
πξνζαλαηνιηζκνχ.
Με απφθαζε ηνπ ππνπξγνχ παηδείαο (έπεηηα απφ εηζήγεζε ζρνιψλ θαη ηκεκάησλ) νξίδεηαη ν
ζπληειεζηήο βαξχηεηαο:
ελφο καζήκαηνο απφ ηα παλειιαδηθψο εμεηαδφκελα, θαζψο θαη ηνπ ηπρφλ εηδηθνχ
καζήκαηνο.
[18]
΢εκαληηθέο εκεξνκελίεο
Οη καζεηέο ηεο Γ΄ Τάμεο Ηκεξεζίνπ (θαη Γ΄ Τάμεο Δζπεξηλνχ) Γεληθνχ Λπθείνπ κε
ηελ έλαξμε ηνπ ζρνιηθνχ έηνπο θαη φρη αξγφηεξα ηεο 20ήο ΢επηεκβξίνπ
επηβεβαηψλνπλ νξηζηηθά ηελ Αξρηθή Γήισζε Οκάδαο Μαζεκάησλ
Πξνζαλαηνιηζκνχ, πνπ έρνπλ ππνβάιεη ζηε ζρνιηθή ηνπο κνλάδα πξν ηεο ιήμεο ηνπ
πξνεγνχκελνπ δηδαθηηθνχ έηνπο.
Με απφθαζε ηνπ Υπνπξγνχ Παηδείαο θαη Θξεζθεπκάησλ νξίδεηαη θαη ηξνπνπνηείηαη
ν αξηζκφο, ε νλνκαζία ησλ επηζηεκνληθψλ πεδίσλ, θαζψο θαη ε έληαμε ησλ Σρνιψλ,
ησλ Τκεκάησλ θαη ησλ Δηζαγσγηθψλ Καηεπζχλζεσλ ζε απηά φρη αξγφηεξα ηεο 30ήο
Μαΐνπ εθάζηνπ δηδαθηηθνχ έηνπο θαη ηζρχνπλ γηα ην επφκελν δηδαθηηθφ έηνο.
Δπίζεο κε απφθαζε ηνπ Υπνπξγνχ Παηδείαο θαη Θξεζθεπκάησλ, ε νπνία εθδίδεηαη
ην αξγφηεξν ηε 15ε Μαξηίνπ εθάζηνπ έηνπο, θαζνξίδνληαη ν αξηζκφο ησλ εηζαθηέσλ
θαη ηα εηδηθά καζήκαηα αλά Σρνιή, Τκήκα ή Δηζαγσγηθή Καηεχζπλζε θάζε
καζήκαηνο αλά Σρνιή, Τκήκα ή Δηζαγσγηθή Καηεχζπλζε ηνπ ηξέρνληνο έηνπο.
Ο θαζνξηζκφο ηνπ ζπληειεζηή βαξχηεηαο ζε έλα (1) κάζεκα, απφ ηα Παλειιαδηθψο
εμεηαδφκελα, αλά Σρνιή ή Τκήκα ή Δηζαγσγηθή Καηεχζπλζε πξαγκαηνπνηείηαη κε
απφθαζε ηνπ Υπνπξγνχ Παηδείαο θαη Θξεζθεπκάησλ, κεηά απφ πξφηαζε ηνπ
αξκφδηνπ νξγάλνπ δηνίθεζεο ηεο Σρνιήο ή ηνπ Τκήκαηνο, θαη ηζρχεη γηα ηελ
εηζαγσγή ζηελ Τξηηνβάζκηα Δθπαίδεπζε ησλ καζεηψλ ηεο Α΄ Τάμεο ηνπ ζρνιηθνχ
έηνπο ζην νπνίν απηή πξνηείλεηαη.
Μέρξη θαη ζήκεξα (03.10.2014) ην Υπνπξγείν Παηδείαο θαη Θξεζθεπκάησλ δελ έρεη
εθδψζεη Υπνπξγηθή Απφθαζε κε ηνπο ζπληειεζηέο βαξχηεηαο γηα θάζε ζρνιή ή
ηκήκα φπσο έρεη ππνρξέσζε ζχκθσλα κε ην άξζξν 4, παξ. 3 ηνπ Ν.4186 (ΦΔΚ
193/17.09.2013, η΄. Α’).
[19]
Γηέμνδνη Μαζεηώλ Γεληθνύ Λπθείνπ
 Αλψηαηα Δθπαηδεπηηθά Ιδξχκαηα (Α.Δ.Ι.): Παλεπηζηήκηα θαη Τ.Δ.Ι.
 Διιεληθφ Αλνηθηφ Παλεπηζηήκην
 Σηξαηησηηθέο Σρνιέο
 Σρνιέο Αζηπλνκηθήο Αθαδεκίαο
 Αλψηαηεο Δθθιεζηαζηηθέο Αθαδεκίεο
 Αθαδεκίεο Δκπνξηθνχ Ναπηηθνχ
 Σρνιέο Καιψλ Τερλψλ
 Σπνπδέο ζε Παλεπηζηήκηα & Τ.Δ.Ι. ηνπ Δμσηεξηθνχ
 Ιλζηηηνχηα Δπαγγεικαηηθήο Καηάξηηζεο (Ι.Δ.Κ.)
 Δπαγγεικαηηθά Λχθεηα
 Σρνιέο Δπαγγεικαηηθήο Καηάξηηζεο (Σ.Δ.Κ.)
 Κέληξα Μεηαιπθεηαθήο Δθπαίδεπζεο (Κνιέγηα)
 Ωδεία – Μνπζηθέο Σρνιέο
 Γξακαηηθέο Σρνιέο – Αλψηεξε Σρνιή Γξακαηηθήο Τέρλεο ηνπ Κξαηηθνχ
Θεάηξνπ Βνξείνπ Διιάδνο
 Σρνιέο Ληκελνθπιάθσλ – Ππξνζβεζηηθήο Αθαδεκίαο.
[20]
ΠΑΡΑΡΣΗΜΑ
Δζληθό Πιαίζην Πξνζόλησλ - Δπίπεδα ΢πνπδώλ
Δπίπεδν 1
 Απνιπηήξην Γεκνηηθνχ
Δπίπεδν 2
 Απνιπηήξην Γπκλαζίνπ
Δπίπεδν 3
 Πηπρίν Δπαγγεικαηηθήο Δηδηθφηεηαο Δπηπέδνπ 3 Σ.Δ.Κ.
 Πηζηνπνηεηηθφ Δπαγγεικαηηθήο Καηάξηηζεο Δπηπέδνπ 1 Ι.Δ.Κ.
Δπίπεδν 4
 Πηπρίν ΔΠΑ.Σ.
 Πηπρίν Δπαγγεικαηηθήο Δηδηθφηεηαο Δπηπέδνπ 3 ΔΠΑ.Λ.
 Απνιπηήξην Δπαγγεικαηηθνχ Λπθείνπ ΔΠΑ.Λ.
 Απνιπηήξην Γεληθνχ Λπθείνπ
Δπίπεδν 5
 Πηπρίν Δπαγγεικαηηθήο Δηδηθφηεηαο Δπηπέδνπ 4 ΔΠΑ.Λ.
 Γίπισκα Δπαγγεικαηηθήο Δηδηθφηεηαο Δπηπέδνπ 4 Ι.Δ.Κ.
 Γίπισκα/Πηπρίν Αλσηέξαο Σρνιήο
Δπίπεδν 6 (BACHEOR DEGREE)
 Πηπρίν Παλεπηζηεκίνπ
 Πηπρίν Τ.Δ.Ι.
 Πηπρίν Αλψηαηεο Δθπαίδεπζεο
Δπίπεδν 7 (MASTER’S DEGREE)
 Μεηαπηπρηαθφ Γίπισκα Δηδίθεπζεο
Δπίπεδν 8 (DOCTORATE)
 Γηδαθηνξηθφ Γίπισκα
Πεγή: http://www.nqf.gov.gr
[21]
΢ύλδεζκνη Δπαγγεικαηηθνύ Πξνζαλαηνιηζκνύ
 www.mysep.gr έγθπξε θαη έγθαηξε ελεκέξσζε γηα ην ζχλνιν ηνπ ειιεληθνχ
εθπαηδεπηηθνχ ζπζηήκαηνο
 http://www.mysep.gr/?page_id=20 link θνξέσλ & νξγαλψζεσλ πνπ παξέρνπλ
ππεξεζίεο επαγγεικαηηθνχ πξνζαλαηνιηζκνχ, link Δθπαηδεπηηθψλ Ιδξπκάησλ.
 http://www.mysep.gr/?cat=24 ρξήζηκεο πιεξνθνξίεο γηα ηελ δνκή &
ιεηηνπξγία ησλ Γεληθψλ Λπθείσλ.
[22]
Βηβιηνγξαθηθέο παξαπνκπέο:
 Ν.Γ. 4186 (ΦΔΚ 193/17.09.2013) Αλαδηάξζξωζε ηεο Γεπηεξνβάζκηαο Δθπαίδεπζεο
θαη ινηπέο δηαηάμεηο.
 Υ.Α. 99927/Γ2 (ΦΔΚ 1853/07.07.2014) Ωξνιόγην Πξόγξακκα ηωλ καζεκάηωλ ηωλ Α,
Β, Γ, Γ ηάμεωλ ηνπ Δζπεξηλνύ Γεληθνύ Λπθείνπ.
 ΦΔΚ 2121/28.08.2013 Ωξνιφγηα Πξνγξάκκαηα
 103738/Γ2 / 03-07-2014 Ννκνζεηηθή Ρύζκηζε γηα ηελ αιιαγή ζηνλ ηξόπν πξναγωγήο
ηωλ καζεηώλ ηωλ Γεληθώλ Λπθείωλ (ΓΔ.Λ)
 2261/Γξ. Υθππνπξγνχ/ 11-07-2014 Ννκνηερληθή βειηίωζε γηα ηελ πξναγωγή ηωλ
καζεηώλ ηωλ Γεληθώλ Λπθείωλ (ΓΔ.Λ).
[23]
Πεξηερόκελα
Τν Διιεληθφ Δθπαηδεπηηθφ Σχζηεκα (Ν. 4186/2013 (ΦΔΚ 193/17.09.2013) ............ 3
Γεληθό Λύθεην: Σθνπφο θαη επηκέξνπο ζηφρνη …..………………………………… 4
Δγγξαθέο - Γνκή ………………..…………………………………………..........… 5
Πξνγξάκκαηα Γηδαζθαιίαο …………………….…………………………………. 6
Πξναγσγή & Απφιπζε Μαζεηψλ …………………………………………………... 7
Ωξνιφγην Πξφγξακκα Α’ ηάμεο Ηκεξήζην ..………………………………………. 8
Ωξνιφγην Πξφγξακκα Β’ ηάμεο Ηκεξήζην ……..………….…………………..…. 9
Ωξνιφγην Πξφγξακκα Γ’ ηάμεο Ηκεξήζην …………..…….…………………..…. 10
Ωξνιφγην Πξφγξακκα Α’ ηάμεο Δζπεξηλφ . ..………………………………………. 11
Ωξνιφγην Πξφγξακκα Β’ ηάμεο Δζπεξηλφ . ……..………….…………………..…. 12
Ωξνιφγην Πξφγξακκα Γ’ ηάμεο Δζπεξηλφ .…………..…….…………………..…. 13
Ωξνιφγην Πξφγξακκα Γ’ ηάμεο Δζπεξηλφ .…………..…….…………………..…. 14
Πξφζβαζε ζηελ Αλψηαηε Δθπαίδεπζε ……………………………………………... 15
Υπνινγηζκφο Βαζκνχ Πξφζβαζεο …………………………………………………. 17
Σεκαληηθέο Ηκεξνκελίεο ……………………………………………………………. 18
Γηέμνδνη Μαζεηψλ Γεληθνχ Λπθείνπ ……………………………………………… 19
Δζληθφ Πιαίζην Πξνζφλησλ – Δπίπεδα ζπνπδψλ ………..…………………………. 20
Σχλδεζκνη Δπαγγεικαηηθνχ Πξνζαλαηνιηζκνχ ……………………………………. 21
Βηβιηνγξαθηθέο Παξαπνκπέο ……………………………………………………..... 22
[24]
Ο Πιεξνθνξηαθφο Οδεγφο Σπνπδψλ Γεληθνχ Λπθείνπ είλαη δηαζέζηκνο ζηελ ειεθηξνληθή
δηεχζπλζε http://www.mysep.gr/?cat=24

Πληροφοριακός Οδηγός Σπουδών Γενικού Λυκείου

  • 1.
  • 2.
    [2] Πιεξνθνξηαθόο Οδεγόο ΢πνπδώλ ΓεληθνύΛπθείνπ Δπηκέιεηα έθδνζεο: Νηθόιανο Φσηίνπ : Δθπαηδεπηηθφο Πνιηηηθφο Μεραληθφο Υπεχζπλνο Σ.Δ.Π. ΚΔ.ΣΥ.Π. Πηεξίαο Κσλζηαληίλνο Παξαζηαηίδεο : Δθπαηδεπηηθφο Ηιεθηξνιφγνο Μεραληθφο Υπεχζπλνο Σ.Δ.Π. ΚΔ.ΣΥ.Π. Ηκαζίαο ΢άββαο Καδαληδίδεο : Δθπαηδεπηηθφο Πνιηηηθφο Μεραληθφο Υπεχζπλνο Σ.Δ.Π. ΚΔ.ΣΥ.Π. Νεάπνιεο Γ. Θεζ/λίθεο Οθηώβξηνο 2014
  • 3.
  • 4.
    [4] ΓΔΝΙΚΟ ΛΤΚΔΙΟ ΢θνπόο θαηεπηκέξνπο ζηόρνη: Απφ ην 2013 θαη κεηά, ε ιεηηνπξγία ηνπ Γεληθνχ Λπθείνπ δηέπεηαη απφ ηνλ Ν. 4186/2013 (ΦΔΚ 193/17.09.2013). Τν Γεληθφ Λχθεην απνηειεί εθπαηδεπηηθή κνλάδα δεπηεξνβάζκηαο εθπαίδεπζεο παξνρήο γεληθήο παηδείαο θαη βαζκηαίαο εκβάζπλζεο θαη εμεηδίθεπζεο ζηα επηκέξνπο γλσζηηθά αληηθείκελα. Σθνπνί ηνπ Γεληθνχ Λπθείνπ είλαη:  Η παξνρή γεληθήο παηδείαο πςεινχ επηπέδνπ, πνπ ζα ζπκβάιιεη ζηελ ηζφξξνπε γλσζηηθή, ζπλαηζζεκαηηθή, πλεπκαηηθή θαη ζσκαηηθή αλάπηπμε φισλ ησλ καζεηψλ.  Η πξναγσγή ηεο θξηηηθήο ζθέςεο, ηεο πξσηνβνπιίαο, ηεο δεκηνπξγηθφηεηαο θαη ησλ ηθαλνηήησλ ησλ καζεηψλ.  Η θαιιηέξγεηα ηεο εζληθήο, ζξεζθεπηηθήο θαη πνιηηηζκηθήο καο θιεξνλνκηάο αιιά θαη ε πξνεηνηκαζία ησλ λέσλ γηα ηελ θνηλσλία ησλ επξσπαίσλ πνιηηψλ.  Ο ζεβαζκφο ησλ αλζξσπίλσλ δηθαησκάησλ, ηεο δηαθνξεηηθφηεηαο θαη ηεο πνιηηηζκηθήο εηεξφηεηαο ζην πιαίζην κηαο πνιππνιηηηζκηθήο θνηλσλίαο.  Η ελδπλάκσζε ησλ αμηψλ ηεο ειεπζεξίαο, ηεο δεκνθξαηίαο, ηεο ζπιινγηθφηεηαο θαη ηεο αιιειεγγχεο θαη ε δηακφξθσζε ζπλείδεζεο ελεξγνχ πνιίηε.  Η δηαζθάιηζε ηεο ηζνξξνπίαο ζηε ζρνιηθή δσή νχησο ψζηε νη καζεηέο λα έρνπλ ηε δπλαηφηεηα λα ζπλδπάδνπλ ηε γλψζε, ηνλ ειεχζεξν ρξφλν, ηε δεκηνπξγία θαη ηε δπλαηφηεηα λα ζπκκεηέρνπλ ζηελ παξαγσγή θνηλψλ έξγσλ ζην πιαίζην ηεο εθπαηδεπηηθήο θνηλφηεηαο ζηελ νπνία κεηέρνπλ.  Η αλάπηπμε δεμηνηήησλ εθαξκνγήο ηεο γλψζεο θαη επίιπζεο πξνβιεκάησλ.  Η θαιιηέξγεηα ηεο ηθαλφηεηαο θάζε αηφκνπ γηα θξηηηθή πξνζέγγηζε θαη ε αλάπηπμε δεμηνηήησλ αμηνπνίεζεο ησλ λέσλ ηερλνινγηψλ πιεξνθνξίαο θαη επηθνηλσληψλ θαη  Η θαιιηέξγεηα δεμηνηήησλ πνπ ζα δηεπθνιχλνπλ ηελ πξφζβαζε ησλ καζεηψλ ζηελ αγνξά εξγαζίαο.
  • 5.
    [5] ΔΓΓΡΑΦΔ΢ Σηελ Α΄ ηάμεεγγξάθνληαη ρσξίο εμεηάζεηο, νη θάηνρνη απνιπηεξίνπ Γπκλαζίνπ ή άιινπ ηζφηηκνπ ηίηινπ. Σηε Β΄ ηάμε εγγξάθνληαη νη πξναγφκελνη απφ ηελ Α΄ Τάμε ηνπ Γεληθνχ ή ηνπ Δπαγγεικαηηθνχ Λπθείνπ. Σηε Γ΄ ηάμε εγγξάθνληαη νη πξναγφκελνη απφ ηε Β΄ Τάμε ηνπ Γεληθνχ Λπθείνπ. ΓΟΜΗ Τα Γεληθά Λχθεηα δηαθξίλνληαη ζε Ηκεξήζηα θαη ζε Δζπεξηλά. Σηα Δζπεξηλά θνηηνχλ εξγαδφκελνη καζεηέο.  Η θνίηεζε ζηα Ηκεξήζηα Γεληθά Λχθεηα είλαη ηξηεηήο θαη πεξηιακβάλεη ηηο ηάμεηο Α΄, Β΄ θαη Γ΄, ελψ ζηα Δζπεξηλά Γεληθά Λχθεηα. είλαη ηεηξαεηείο θαη πεξηιακβάλεη ηηο ηάμεηο Α΄, Β΄, Γ΄ θαη Γ΄). Δπίζεο ππάξρνπλ θαη εμεηδηθεπκέλα Γεληθά Λχθεηα, φπσο ην Μνπζηθφ Γεληθφ Λχθεην, ην Δθθιεζηαζηηθφ Γεληθφ Λχθεην θαη ην Καιιηηερληθφ Γεληθφ Λχθεην.  Τα Γεληθά απηά Λχθεηα αθνινπζνχλ ην αληίζηνηρν πξφγξακκα δηδαζθαιίαο κε ηα θαλνληθά Γεληθά Λχθεηα, πξνζθέξνπλ φκσο επηπιένλ καζήκαηα εμεηδίθεπζεο (καζήκαηα κνπζηθήο παηδείαο ηα Μνπζηθά, ζενινγηθήο & εθθιεζηαζηηθήο παηδείαο ηα Δθθιεζηαζηηθά θαη θαιιηηερληθήο παηδείαο ηα αληίζηνηρα Καιιηηερληθά).  Γηα λα παξαθνινπζήζεη έλαο καζεηήο ην Μνπζηθφ ή ην Καιιηηερληθφ Γεληθφ Λχθεην απαξαίηεηε πξνυπφζεζε εγγξαθήο ζε απηφ είλαη λα πξνέξρεηαη απφ αληίζηνηρν Γπκλάζην (Μνπζηθφ ή θαιιηηερληθφ).
  • 6.
    [6] ΠΡΟΓΡΑΜΜΑΣΑ ΓΙΓΑ΢ΚΑΛΙΑ΢ Η Α΄ηάμε εκεξήζηνπ Γεληθνχ Λπθείνπ απνηειεί ηάμε απνθιεηζηηθά γεληθήο παηδείαο, ζηελ νπνία εθαξκφδεηαη πξφγξακκα καζεκάησλ ηξηάληα πέληε ζπλνιηθά σξψλ εβδνκαδηαίσο. Δηδηθφηεξα, εθαξκφδεηαη εθπαηδεπηηθφ πξφγξακκα ηξηάληα ηξηψλ σξψλ εβδνκαδηαίσο, κε ελλέα καζήκαηα, πνπ είλαη θνηλφ γηα φινπο ηνπο καζεηέο θαη εθπαηδεπηηθφ πξφγξακκα δχν σξψλ εβδνκαδηαίσο πνπ απνηειείηαη απφ έλα κάζεκα επηινγήο. Σηε Β΄ ηάμε εκεξήζηνπ Γεληθνχ Λπθείνπ εθαξκφδεηαη πξφγξακκα καζεκάησλ πνπ πεξηιακβάλεη καζήκαηα γεληθήο παηδείαο ηξηάληα ζπλνιηθά δηδαθηηθψλ σξψλ εβδνκαδηαίσο θαη δχν Οκάδεο Μαζεκάησλ Πξνζαλαηνιηζκνχ:  Αλζξσπηζηηθψλ Σπνπδψλ θαη  Θεηηθψλ Σπνπδψλ πέληε ζπλνιηθά δηδαθηηθψλ σξψλ εβδνκαδηαίσο έθαζηε νκάδα, φπνπ νη καζεηέο θαινχληαη λα επηιέμνπλ ηε κία. Σηε Γ΄ ηάμε Ηκεξήζηνπ Γεληθνχ Λπθείνπ εθαξκφδεηαη πξφγξακκα καζεκάησλ ηξηάληα ηεζζάξσλ σξψλ, πνπ πεξηιακβάλεη καζήκαηα γεληθήο παηδείαο δεθαηεζζάξσλ ζπλνιηθά δηδαθηηθψλ σξψλ εβδνκαδηαίσο θαη ηξεηο Οκάδεο Μαζεκάησλ Πξνζαλαηνιηζκνχ:  ηελ Οκάδα Αλζξσπηζηηθψλ  ηελ Οκάδα ησλ Θεηηθψλ θαη  ηελ Οκάδα ησλ Οηθνλνκηθψλ – Πνιηηηθψλ − Κνηλσληθψλ θαη Παηδαγσγηθψλ Σπνπδψλ. κεηαμχ ησλ νπνίσλ νη καζεηέο θαινχληαη λα επηιέμνπλ απηήλ ηεο πξνηίκεζήο ηνπο. Δθάζηε απφ ηηο νκάδεο απηέο πεξηιακβάλεη είθνζη ζπλνιηθά δηδαθηηθέο ψξεο εβδνκαδηαίσο.
  • 7.
    [7] ΠΡΟΑΓΩΓΗ ΚΑΙ ΑΠΟΛΤ΢ΗΜΑΘΗΣΩΝ Οη γξαπηέο πξναγσγηθέο θαη απνιπηήξηεο εμεηάζεηο δηεμάγνληαη ελδνζρνιηθά, κε ζέκαηα πνπ νξίδνληαη:  θαηά 50% κε θιήξσζε, απφ ηξάπεδα ζεκάησλ δηαβαζκηζκέλεο δπζθνιίαο  θαηά 50% απφ ηνλ δηδάζθνληα ή ηνπο δηδάζθνληεο. Τα γξαπηά δηνξζψλνληαη απφ ηνλ νηθείν δηδάζθνληα. Πξνϋπνζέζεηο πξναγσγήο Α’ ηάμεο: α) επίηεπμε γεληθνχ βαζκνχ ίζνπ ή αλψηεξν ηνπ δέθα (10) θαη β) κέζνο φξνο (Μ.Ο) πξνθνξηθήο θαη γξαπηήο βαζκνινγίαο θαηά γλσζηηθφ αληηθείκελν ησλ καζεκάησλ: Μαζεκαηηθψλ θαη Διιεληθήο Γιψζζαο ηνπιάρηζηνλ δέθα (10) θαη ηνπιάρηζηνλ νθηψ (8) ζηα ππφινηπα καζήκαηα. Σξνπνπνηεηηθή Γηάηαμε: Έγγξαθν από ην Γξ. Υθππνπξγνύ 2261/11-07-2014: Ννκνηερληθή βειηίωζε γηα ηελ πξναγωγή ηωλ καζεηώλ ηωλ Γεληθώλ Λπθείωλ (ΓΔ.Λ) Όηαλ καζεηήο έρεη επηηύρεη γεληθό βαζκό ίζν ή αλώηεξν ηνπ δέθα (10) θαη έρεη επηηύρεη βαζκό ηνπιάρηζηνλ νθηώ (8) ζε έλαλ ή δύν θιάδνπο ηωλ καζεκάηωλ «Διιεληθή γιώζζα» ή «Μαζεκαηηθά» θαη ηαπηόρξνλα έρεη επηηύρεη Μ.Ο. θιάδωλ ίζν ή αλώηεξν ηνπ δώδεθα θαη πέληε δέθαηα (12,5), ν νπνίνο πξνθύπηεη από ηελ πξνθνξηθή θαη γξαπηή βαζκνινγία ζηνπο θιάδνπο ηωλ καζεκάηωλ «Διιεληθή γιώζζα», «Μαζεκαηηθά» θαη «Φπζηθέο επηζηήκεο», ν καζεηήο δελ παξαπέκπεηαη ζηνπο αλωηέξω θιάδνπο θαη πξνάγεηαη ή παξαπέκπεηαη ή επαλαιακβάλεη ηε θνίηεζε θαηά ηα νξηδόκελα ωο άλω. Πξνϋπνζέζεηο πξναγσγήο Β’ ηάμεο: α) επίηεπμε γεληθνχ βαζκνχ ίζνπ ή αλψηεξν ηνπ δέθα (10) θαη β) κέζνο φξνο (Μ.Ο) πξνθνξηθήο θαη γξαπηήο βαζκνινγίαο θαηά γλσζηηθφ αληηθείκελν ησλ καζεκάησλ: Μαζεκαηηθψλ θαη Διιεληθήο Γιψζζαο θαη ησλ Μαζεκάησλ ηεο Οκάδαο Πξνζαλαηνιηζκνχ ηνπιάρηζηνλ δέθα (10) θαη ηνπιάρηζηνλ νθηψ (8) ζηα ππφινηπα καζήκαηα. Πξνϋπνζέζεηο απόιπζεο Γ’ ηάμεο: α) επίηεπμε γεληθνχ βαζκνχ ίζνπ ή αλψηεξν ηνπ δέθα (10) θαη β) κέζνο φξνο (Μ.Ο) πξνθνξηθήο θαη γξαπηήο βαζκνινγίαο καζεκάησλ: Διιεληθήο Γιψζζαο θαη Λνγνηερλίαο θαη ησλ Μαζεκάησλ ηεο Οκάδαο Πξνζαλαηνιηζκνχ ηνπιάρηζηνλ δέθα (10) θαη ηνπιάρηζηνλ νθηψ (8) ζηα ππφινηπα καζήκαηα.
  • 8.
    [8] ΩΡΟΛΟΓΙΑ ΠΡΟΓΡΑΜΜΑΣΑ ΓΔΝΙΚΩΝΛΤΚΔΙΩΝ (Ηκεξήζηα) ΩΡΟΛΟΓΙΟ ΠΡΟΓΡΑΜΜΑ Α΄ ΣΑΞΗ΢ ΜΑΘΗΜΑΣΑ ΓΔΝΙΚΗ΢ ΠΑΙΓΔΙΑ΢ ΩΡΔ΢ 1. Διιεληθή Γιψζζα Αξραία Διιεληθή Γιψζζα & Γξακκαηεία 5 9 Νέα Διιεληθή Γιψζζα 2 Λνγνηερλία 2 2. Μαζεκαηηθά Άιγεβξα 3 5Γεσκεηξία 2 3. Φπζηθέο Δπηζηήκεο Φπζηθή 2 6Φεκεία 2 Βηνινγία 2 4. Ιζηνξία 2 5. Πνιηηηθή Παηδεία (Οηθνλνκία, Πνιηηηθνί Θεζκνί θαη Αξρέο Γηθαίνπ, Κνηλσληνινγία) 3 6. Θξεζθεπηηθά 2 7. Δξεπλεηηθή Δξγαζία (ζπλζεηηθή εξγαζία / project) 2 8. Ξέλε Γιψζζα (Αγγιηθά ή Γαιιηθά ή Γεξκαληθά) 2 9. Φπζηθή Αγσγή – 2 ΜΑΘΗΜΑ ΔΠΙΛΟΓΗ΢ 10. α) Δθαξκνγέο Πιεξνθνξηθήο 2 β) Γεσινγία θαη Γηαρείξηζε Φπζηθψλ Πφξσλ γ) Διιεληθφο θαη Δπξσπατθφο Πνιηηηζκφο δ) Καιιηηερληθή Παηδεία ΢ύλνιν σξώλ: 35 Πεγή : άξζξν 2 παξ. 1 ηνπ Νόκνπ 4186 (ΦΔΚ 193/17.09.2013)
  • 9.
    [9] ΩΡΟΛΟΓΙΟ ΠΡΟΓΡΑΜΜΑ Β΄ΣΑΞΗ΢ (Ηκεξήζην) ΜΑΘΗΜΑΣΑ ΓΔΝΙΚΗ΢ ΠΑΙΓΔΙΑ΢ ΩΡΔ΢ 1. Διιεληθή Γιψζζα Αξραία Διιεληθή Γιψζζα & Γξακκαηεία 2 6 Νέα Διιεληθή Γιψζζα 2 Λνγνηερλία 2 2. Μαζεκαηηθά Άιγεβξα 3 5Γεσκεηξία 2 3. Φπζηθέο Δπηζηήκεο Φπζηθή 2 6Φεκεία 2 Βηνινγία 2 4. Δηζαγσγή ζηηο Αξρέο ηεο Δπηζηήκεο ησλ Η/Υ 1 5. Ιζηνξία 2 6. Φηινζνθία 2 7. Πνιηηηθή Παηδεία (Οηθνλνκία, Πνιηηηθνί Θεζκνί θαη Αξρέο Γηθαίνπ, Κνηλσληνινγία) 2 8. Θξεζθεπηηθά 2 9. Δξεπλεηηθή Δξγαζία (ζπλζεηηθή εξγαζία / project) 1 10. Ξέλε Γιψζζα (Αγγιηθά ή Γαιιηθά ή Γεξκαληθά) 2 11. Φπζηθή Αγσγή 1 ΢ύλνιν σξώλ: 30 ΟΜΑΓΑ ΠΡΟ΢ΑΝΑΣΟΛΙ΢ΜΟΤ ΑΝΘΡΩΠΙ΢ΣΙΚΩΝ ΢ΠΟΤΓΩΝ ΟΜΑΓΑ ΠΡΟ΢ΑΝΑΣΟΛΙ΢ΜΟΤ ΘΔΣΙΚΩΝ ΢ΠΟΤΓΩΝ 1. Αξραία Διιεληθή Γιψζζα & Γξακκαηεία 3 1. Φπζηθή 3 2. Βαζηθέο Αξρέο Κνηλσληθψλ Δπηζηεκψλ 2 2. Μαζεκαηηθά 2 ΢ύλνιν σξώλ: 5 ΢ύλνιν σξώλ: 5 Πεγή : άξζξν 2 παξ. 2 ηνπ Νόκνπ 4186 (ΦΔΚ 193/17.09.2013)
  • 10.
    [10] ΩΡΟΛΟΓΙΟ ΠΡΟΓΡΑΜΜΑ Γ΄ΣΑΞΗ΢ (ηζρχεη απφ ην ζρνιηθφ έηνο 2015-16) ΜΑΘΗΜΑΣΑ ΓΔΝΙΚΗ΢ ΠΑΙΓΔΙΑ΢ ΩΡΔ΢ 1. Νέα Διιεληθή Γιψζζα & Γξακκαηεία Νέα Διιεληθή Γιψζζα 4 6 Λνγνηερλία 2 2. Δηζαγσγή ζηηο Αξρέο ηεο Δπηζηήκεο ησλ Η/Υ 2 3 Ιζηνξία 2 4. Θξεζθεπηηθά 1 5. Ξέλε Γιψζζα (Αγγιηθά ή Γαιιηθά ή Γεξκαληθά) 2 6. Φπζηθή Αγσγή 1 ΢ύλνιν σξώλ: 14 ΟΜΑΓΑ ΠΡΟ΢ΑΝΑΣΟΛΙ΢ΜΟΤ ΑΝΘΡΩΠΙ΢ΣΙΚΩΝ ΢ΠΟΤΓΩΝ 1. Αξραία Διιεληθή Γιψζζα & Γξακκαηεία 10 2. Λαηηληθά 4 3. Ιζηνξία 6 ΢ύλνιν σξώλ: 20 ΟΜΑΓΑ ΠΡΟ΢ΑΝΑΣΟΛΙ΢ΜΟΤ ΘΔΣΙΚΩΝ ΢ΠΟΤΓΩΝ ΘΔΣΙΚΔ΢ & ΣΔΥΝΟΛΟΓΙΚΔ΢ ΔΠΙ΢ΣΗΜΔ΢ ΩΡΔ΢ ΔΠΙ΢ΣΗΜΔ΢ ΤΓΔΙΑ΢ ΩΡΔ΢ 1. Φπζηθή 6 1. Φπζηθή 6 2. Μαζεκαηηθά 8 2. Βηνινγία 8 3. Φεκεία 6 3. Φεκεία 6 ΢ύλνιν σξώλ: 20 ΢ύλνιν σξώλ: 20 ΟΜΑΓΑ ΠΡΟ΢ΑΝΑΣΟΛΙ΢ΜΟΤ ΟΙΚΟΝΟΜΙΚΩΝ – ΠΟΛΙΣΙΚΩΝ & ΠΑΙΓΑΓΩΓΙΚΩΝ ΢ΠΟΤΓΩΝ ΔΠΙ΢ΣΗΜΔ΢ ΟΙΚΟΝΟΜΙΑ΢ ΓΙΟΙΚΗ΢Η΢, ΠΟΛΙΣΙΚΔ΢ ΔΠΙ΢ΣΗΜΔ΢ ΩΡΔ΢ ΠΑΙΓΑΓΩΓΙΚΔ΢ ΔΠΙ΢ΣΗΜΔ΢ ΩΡΔ΢ 1. Μαζεκαηηθά & Σηνηρεία Σηαηηζηηθήο 8 1. Μαζεκαηηθά & Σηνηρεία Σηαηηζηηθήο 8 2. Αξρέο Οηθνλνκηθήο Δπηζηήκεο 6 2. Αξρέο Φπζηθψλ Δπηζηεκψλ 6 3. Σηνηρεία Κνηλσληθψλ & Πνιηηηθψλ Δπηζηεκψλ 6 3. Ιζηνξία 6 ΢ύλνιν σξώλ: 20 ΢ύλνιν σξώλ: 20 Πεγή : άξζξν 2 παξ. 3 ηνπ Νόκνπ 4186 (ΦΔΚ 193/17.09.2013)
  • 11.
    [11] ΩΡΟΛΟΓΙΑ ΠΡΟΓΡΑΜΜΑΣΑ ΓΔΝΙΚΩΝΛΤΚΔΙΩΝ (Δζπεξηλά) ΩΡΟΛΟΓΙΟ ΠΡΟΓΡΑΜΜΑ Α΄ ΣΑΞΗ΢ (εζπεξηλά) ΜΑΘΗΜΑΣΑ ΓΔΝΙΚΗ΢ ΠΑΙΓΔΙΑ΢ ΩΡΔ΢ 1. Διιεληθή Γιψζζα Αξραία Διιεληθή Γιψζζα & Γξακκαηεία 2 6 Νέα Διιεληθή Γιψζζα 2 Λνγνηερλία 2 2. Μαζεκαηηθά Άιγεβξα 2 3Γεσκεηξία 1 3. Φπζηθέο Δπηζηήκεο Φπζηθή 2 6Φεκεία 2 Βηνινγία 2 4. Ιζηνξία 2 5. Θξεζθεπηηθά 1 6. Δξεπλεηηθή Δξγαζία (ζπλζεηηθή εξγαζία / project) 2 7. Ξέλε Γιψζζα (Αγγιηθά ή Γαιιηθά ή Γεξκαληθά) 2 8. Φπζηθή Αγσγή – 1 ΜΑΘΗΜΑ ΔΠΙΛΟΓΗ΢ 9. α) Δθαξκνγέο Πιεξνθνξηθήο 2 β) Γεσινγία θαη Γηαρείξηζε Φπζηθψλ Πφξσλ γ) Διιεληθφο θαη Δπξσπατθφο Πνιηηηζκφο δ) Καιιηηερληθή Παηδεία ΢ύλνιν σξώλ: 25 Πεγή : Υ.Α.: 99927/Γ2 (ΦΔΚ 1853/07.07.2014 η΄. Β’)
  • 12.
    [12] ΩΡΟΛΟΓΙΟ ΠΡΟΓΡΑΜΜΑ Β΄ΣΑΞΗ΢ (εζπεξηλά) ΜΑΘΗΜΑΣΑ ΓΔΝΙΚΗ΢ ΠΑΙΓΔΙΑ΢ ΩΡΔ΢ 1. Διιεληθή Γιψζζα Αξραία Διιεληθή Γιψζζα & Γξακκαηεία 3 7 Νέα Διιεληθή Γιψζζα 2 Λνγνηερλία 2 2. Μαζεκαηηθά Άιγεβξα 2 4Γεσκεηξία 2 3. Φπζηθέο Δπηζηήκεο Φπζηθή 1 3Φεκεία 1 Βηνινγία 1 4. Δηζαγσγή ζηηο Αξρέο ηεο Δπηζηήκεο ησλ Η/Υ 1 5. Ιζηνξία 2 6. Φηινζνθία 2 7. Πνιηηηθή Παηδεία (Οηθνλνκία, Πνιηηηθνί Θεζκνί & Αξρέο Γηθαίνπ, Κνηλσληνινγία) 2 8. Θξεζθεπηηθά 1 9. Ξέλε Γιψζζα (Αγγιηθά ή Γαιιηθά ή Γεξκαληθά) 2 10. Φπζηθή Αγσγή 1 ΢ύλνιν σξώλ: 25 Πεγή : Υ.Α.: 99927/Γ2 (ΦΔΚ 1853/07.07.2014 η΄. Β’)
  • 13.
    [13] ΩΡΟΛΟΓΙΟ ΠΡΟΓΡΑΜΜΑ Γ΄ΣΑΞΗ΢ (εζπεξηλά) ΜΑΘΗΜΑΣΑ ΓΔΝΙΚΗ΢ ΠΑΙΓΔΙΑ΢ ΩΡΔ΢ 1. Διιεληθή Γιψζζα Αξραία Διιεληθή Γιψζζα & Γξακκαηεία 2 6 Νέα Διιεληθή Γιψζζα 2 Νέα Διιεληθή Λνγνηερλία 2 2. Μαζεκαηηθά Άιγεβξα 3 4Γεσκεηξία 1 3. Φπζηθέο Δπηζηήκεο Φπζηθή 2 6Φεκεία 2 Βηνινγία 2 7. Πνιηηηθή Παηδεία (Οηθνλνκία, Πνιηηηθνί Θεζκνί & Αξρέο Γηθαίνπ, Κνηλσληνινγία) 2 8. Θξεζθεπηηθά 1 9. Ξέλε Γιψζζα (Αγγιηθά ή Γαιιηθά ή Γεξκαληθά) 2 ΢ύλνιν σξώλ: 21 ΟΜΑΓΑ ΠΡΟ΢ΑΝΑΣΟΛΙ΢ΜΟΤ ΑΝΘΡΩΠΙ΢ΣΙΚΩΝ ΢ΠΟΤΓΩΝ ΟΜΑΓΑ ΠΡΟ΢ΑΝΑΣΟΛΙ΢ΜΟΤ ΘΔΣΙΚΩΝ ΢ΠΟΤΓΩΝ 1. Αξραία Διιεληθή Γιψζζα & Γξακκαηεία 3 1. Φπζηθή 3 2. Βαζηθέο Αξρέο Κνηλσληθψλ Δπηζηεκψλ 2 2. Μαζεκαηηθά 2 ΢ύλνιν σξώλ: 5 ΢ύλνιν σξώλ: 5 Πεγή : Υ.Α.: 99927/Γ2 (ΦΔΚ 1853/07.07.2014 η΄. Β’)
  • 14.
    [14] ΩΡΟΛΟΓΙΟ ΠΡΟΓΡΑΜΜΑ Γ΄ΣΑΞΗ΢ (εζπεξηλά) ΜΑΘΗΜΑΣΑ ΓΔΝΙΚΗ΢ ΠΑΙΓΔΙΑ΢ ΩΡΔ΢ 1. Νέα Διιεληθή Γιψζζα & Γξακκαηεία Νέα Διιεληθή Γιψζζα 4 6 Λνγνηερλία 2 ΢ύλνιν σξώλ: 6 ΟΜΑΓΑ ΠΡΟ΢ΑΝΑΣΟΛΙ΢ΜΟΤ ΑΝΘΡΩΠΙ΢ΣΙΚΩΝ ΢ΠΟΤΓΩΝ 1. Αξραία Διιεληθή Γιψζζα & Γξακκαηεία 10 2. Λαηηληθά 4 3. Ιζηνξία 6 ΢ύλνιν σξώλ: 20 ΟΜΑΓΑ ΠΡΟ΢ΑΝΑΣΟΛΙ΢ΜΟΤ ΘΔΣΙΚΩΝ ΢ΠΟΤΓΩΝ ΘΔΣΙΚΔ΢ & ΣΔΥΝΟΛΟΓΙΚΔ΢ ΔΠΙ΢ΣΗΜΔ΢ ΩΡΔ΢ ΔΠΙ΢ΣΗΜΔ΢ ΤΓΔΙΑ΢ ΩΡΔ΢ 1. Φπζηθή 6 1. Φπζηθή 6 2. Μαζεκαηηθά 8 2. Βηνινγία 8 3. Φεκεία 6 3. Φεκεία 6 ΢ύλνιν σξώλ: 20 ΢ύλνιν σξώλ: 20 ΟΜΑΓΑ ΠΡΟ΢ΑΝΑΣΟΛΙ΢ΜΟΤ ΟΙΚΟΝΟΜΙΚΩΝ – ΠΟΛΙΣΙΚΩΝ & ΠΑΙΓΑΓΩΓΙΚΩΝ ΢ΠΟΤΓΩΝ ΔΠΙ΢ΣΗΜΔ΢ ΟΙΚΟΝΟΜΙΑ΢ ΓΙΟΙΚΗ΢Η΢, ΠΟΛΙΣΙΚΔ΢ ΔΠΙ΢ΣΗΜΔ΢ ΩΡΔ΢ ΠΑΙΓΑΓΩΓΙΚΔ΢ ΔΠΙ΢ΣΗΜΔ΢ ΩΡΔ΢ 1. Μαζεκαηηθά & Σηνηρεία Σηαηηζηηθήο 8 1. Μαζεκαηηθά & Σηνηρεία Σηαηηζηηθήο 8 2. Αξρέο Οηθνλνκηθήο Δπηζηήκεο 6 2. Αξρέο Φπζηθψλ Δπηζηεκψλ 6 3. Σηνηρεία Κνηλσληθψλ & Πνιηηηθψλ Δπηζηεκψλ 6 3. Ιζηνξία 6 ΢ύλνιν σξώλ: 20 ΢ύλνιν σξώλ: 20 Πεγή : Υ.Α.: 99927/Γ2 (ΦΔΚ 1853/07.07.2014 η΄. Β’)
  • 15.
    [15] ΠΡΟ΢ΒΑ΢Η ΢ΣΗΝ ΑΝΩΣΑΣΗΔΚΠΑΙΓΔΤ΢Η Οη εμεηάζεηο γηα ηελ εηζαγσγή ζηελ ηξηηνβάζκηα εθπαίδεπζε δηεμάγνληαη, κεηά ηελ απφιπζε ηνπ καζεηή απφ ην Λχθεην, ζε παλειιαδηθφ επίπεδν κε ζέκαηα απφ ηελ εμεηαζηέα χιε ηεο ηάμεο απηήο πνπ πξνθχπηνπλ:  θαηά πνζνζηφ 50%, κε θιήξσζε απφ ηξάπεδα ζεκάησλ δηαβαζκηζκέλεο δπζθνιίαο θαη  θαηά πνζνζηφ 50%, απφ θεληξηθή επηηξνπή εμεηάζεσλ. Οη καζεηέο ηεο Γ΄ Τάμεο Ηκεξεζίνπ (θαη Γ΄ Τάμεο Δζπεξηλνχ Γεληθνχ Λπθείνπ) κε ηελ έλαξμε ηνπ ζρνιηθνχ έηνπο θαη φρη αξγφηεξα ηεο 20ήο Σεπηεκβξίνπ επηβεβαηψλνπλ νξηζηηθά ηελ Αξρηθή Γήισζε Οκάδαο Μαζεκάησλ Πξνζαλαηνιηζκνχ, πνπ έρνπλ ππνβάιεη ζηε ζρνιηθή ηνπο κνλάδα πξν ηεο ιήμεο ηνπ πξνεγνχκελνπ δηδαθηηθνχ έηνπο. Κάζε καζεηήο επηιέγεη κία Οκάδα Μαζεκάησλ Πξνζαλαηνιηζκνχ θαη Δπηζηεκνληθφ Πεδίν Δμεηδίθεπζεο ππνρξεσηηθά πνπ αληηζηνηρεί ζε ζπγθεθξηκέλα Δπηζηεκνληθά Πεδία Σρνιψλ θαη ηκεκάησλ ηεο Αλψηαηεο Δθπαίδεπζεο ζηηο νπνίεο επηζπκνχλ ηελ εηζαγσγή ηνπο. Γηα ηελ εηζαγσγή ζηελ ηξηηνβάζκηα εθπαίδεπζε ηα παλειιαδηθψο ηέζζεξα εμεηαδφκελα καζήκαηα αλά Οκάδα Μαζεκάησλ Πξνζαλαηνιηζκνχ θαη Δπηζηεκνληθφ Πεδίν Δμεηδίθεπζεο είλαη ηα εμήο: ΑΝΘΡΩΠΙ΢ΣΙΚΔ΢ ΢ΠΟΤΓΔ΢, ΝΟΜΙΚΔ΢ 1. Νενειιεληθή Γιψζζα & Λνγνηερλία 2. Αξραία Διιεληθή Γιψζζα & Γξακκαηεία 2. Λαηηληθά 3. Ιζηνξία ΘΔΣΙΚΔ΢ & ΣΔΥΝΟΛΟΓΙΚΔ΢ ΔΠΙ΢ΣΗΜΔ΢ 1. Νενειιεληθή Γιψζζα & Γξακκαηεία 2. Μαζεκαηηθά 3. Φπζηθή 4. Φεκεία ΔΠΙ΢ΣΗΜΔ΢ ΤΓΔΙΑ΢ 1. Νενειιεληθή Γιψζζα & Γξακκαηεία 2. Φπζηθή 3. Φεκεία
  • 16.
    [16] 4. Βηνινγία ΔΠΙ΢ΣΗΜΔ΢ ΟΙΚΟΝΟΜΙΑ΢ΓΙΟΙΚΗ΢Η΢, ΠΟΛΙΣΙΚΔ΢ ΔΠΙ΢ΣΗΜΔ΢ 1. Νενειιεληθή Γιψζζα & Γξακκαηεία 2. Μαζεκαηηθά & Σηνηρεία Σηαηηζηηθήο 3. Αξρέο Οηθνλνκηθήο Δπηζηήκεο 4. Σηνηρεία Κνηλσληθψλ & Πνιηηηθψλ Δπηζηεκψλ ΠΑΙΓΑΓΩΓΙΚΔ΢ ΔΠΙ΢ΣΗΜΔ΢ 1. Νενειιεληθή Γιψζζα & Γξακκαηεία 2. Μαζεκαηηθά & Σηνηρεία Σηαηηζηηθήο 3. Ιζηνξία 4. Αξρέο Φπζηθψλ Δπηζηεκψλ
  • 17.
    [17] ΤΠΟΛΟΓΙ΢ΜΟ΢ ΒΑΘΜΟΤ ΠΡΟ΢ΒΑ΢Η΢ Γηαηνλ ππνινγηζκό ηνπ Βαζκνύ πξόζβαζεο ζηελ ηξηηνβάζκηα εθπαίδεπζε ιακβάλνληαη ππόςε: 1. Οη Βαζκνί ησλ ηεζζάξσλ καζεκάησλ ηεο νκάδνο πξνζαλαηνιηζκνχ ηνπ Δπηζηεκνληθνχ Πεδίνπ Δμεηδίθεπζεο ΔΠΔ 2. Ο Βαζκφο Πξναγσγήο Απφιπζεο ΒΠΑ απφ ην Λχθεην, σο 5νο βαζκφο (αθξίβεηα 3 δεθαδηθψλ ςεθίσλ) ΒΠΑ= [(0,4 * ΓΒΠ Α΄ ηάμεο) + (0,7 * ΓΒΠ Β΄ ηάμεο) + (0,9 * ΓΒΑ Γ΄ ηάμεο)] / 2 ΓΒΠ : Γεληθφο Βαζκφο Πξναγσγήο ΓΒΑ : Γεληθφο Βαζκφο Απφιπζεο. Πξνζνρή!  Αλ ν ΓΒΠ ή ΓΒΑ είλαη κεγαιχηεξνο ηεο 1αο κνλάδνο απφ ην κέζν φξν ησλ ηεζζάξσλ καζεκάησλ ηεο νκάδνο πξνζαλαηνιηζκνχ, ηφηε αλαπξνζαξκφδεηαη έηζη ψζηε λα κελ απέρεη πεξηζζφηεξν απφ κία κνλάδα..  Αλ ν ΓΒΠ ή ΓΒΑ είλαη κεγαιχηεξνο κέρξη θαη κηα κνλάδα απφ ην κέζν φξν ησλ ηεζζάξσλ καζεκάησλ ηεο νκάδνο πξνζαλαηνιηζκνχ, ηφηε δελ αλαπξνζαξκφδεηαη.  Αλ ν ΓΒΠ ή ΓΒΑ είλαη κηθξφηεξνο απφ ην κέζν φξν ησλ ηεζζάξσλ καζεκάησλ ηεο νκάδνο πξνζαλαηνιηζκνχ, ηφηε αλαπξνζαξκφδεηαη πξνο ηα πάλσ θαηά κία ην πνιχ κνλάδα θαη κέρξη ην φξην ηνπ κέζνπ φξνπ ησλ ηεζζάξσλ καζεκάησλ ηεο νκάδνο πξνζαλαηνιηζκνχ. Με απφθαζε ηνπ ππνπξγνχ παηδείαο (έπεηηα απφ εηζήγεζε ζρνιψλ θαη ηκεκάησλ) νξίδεηαη ν ζπληειεζηήο βαξχηεηαο: ελφο καζήκαηνο απφ ηα παλειιαδηθψο εμεηαδφκελα, θαζψο θαη ηνπ ηπρφλ εηδηθνχ καζήκαηνο.
  • 18.
    [18] ΢εκαληηθέο εκεξνκελίεο Οη καζεηέοηεο Γ΄ Τάμεο Ηκεξεζίνπ (θαη Γ΄ Τάμεο Δζπεξηλνχ) Γεληθνχ Λπθείνπ κε ηελ έλαξμε ηνπ ζρνιηθνχ έηνπο θαη φρη αξγφηεξα ηεο 20ήο ΢επηεκβξίνπ επηβεβαηψλνπλ νξηζηηθά ηελ Αξρηθή Γήισζε Οκάδαο Μαζεκάησλ Πξνζαλαηνιηζκνχ, πνπ έρνπλ ππνβάιεη ζηε ζρνιηθή ηνπο κνλάδα πξν ηεο ιήμεο ηνπ πξνεγνχκελνπ δηδαθηηθνχ έηνπο. Με απφθαζε ηνπ Υπνπξγνχ Παηδείαο θαη Θξεζθεπκάησλ νξίδεηαη θαη ηξνπνπνηείηαη ν αξηζκφο, ε νλνκαζία ησλ επηζηεκνληθψλ πεδίσλ, θαζψο θαη ε έληαμε ησλ Σρνιψλ, ησλ Τκεκάησλ θαη ησλ Δηζαγσγηθψλ Καηεπζχλζεσλ ζε απηά φρη αξγφηεξα ηεο 30ήο Μαΐνπ εθάζηνπ δηδαθηηθνχ έηνπο θαη ηζρχνπλ γηα ην επφκελν δηδαθηηθφ έηνο. Δπίζεο κε απφθαζε ηνπ Υπνπξγνχ Παηδείαο θαη Θξεζθεπκάησλ, ε νπνία εθδίδεηαη ην αξγφηεξν ηε 15ε Μαξηίνπ εθάζηνπ έηνπο, θαζνξίδνληαη ν αξηζκφο ησλ εηζαθηέσλ θαη ηα εηδηθά καζήκαηα αλά Σρνιή, Τκήκα ή Δηζαγσγηθή Καηεχζπλζε θάζε καζήκαηνο αλά Σρνιή, Τκήκα ή Δηζαγσγηθή Καηεχζπλζε ηνπ ηξέρνληνο έηνπο. Ο θαζνξηζκφο ηνπ ζπληειεζηή βαξχηεηαο ζε έλα (1) κάζεκα, απφ ηα Παλειιαδηθψο εμεηαδφκελα, αλά Σρνιή ή Τκήκα ή Δηζαγσγηθή Καηεχζπλζε πξαγκαηνπνηείηαη κε απφθαζε ηνπ Υπνπξγνχ Παηδείαο θαη Θξεζθεπκάησλ, κεηά απφ πξφηαζε ηνπ αξκφδηνπ νξγάλνπ δηνίθεζεο ηεο Σρνιήο ή ηνπ Τκήκαηνο, θαη ηζρχεη γηα ηελ εηζαγσγή ζηελ Τξηηνβάζκηα Δθπαίδεπζε ησλ καζεηψλ ηεο Α΄ Τάμεο ηνπ ζρνιηθνχ έηνπο ζην νπνίν απηή πξνηείλεηαη. Μέρξη θαη ζήκεξα (03.10.2014) ην Υπνπξγείν Παηδείαο θαη Θξεζθεπκάησλ δελ έρεη εθδψζεη Υπνπξγηθή Απφθαζε κε ηνπο ζπληειεζηέο βαξχηεηαο γηα θάζε ζρνιή ή ηκήκα φπσο έρεη ππνρξέσζε ζχκθσλα κε ην άξζξν 4, παξ. 3 ηνπ Ν.4186 (ΦΔΚ 193/17.09.2013, η΄. Α’).
  • 19.
    [19] Γηέμνδνη Μαζεηώλ ΓεληθνύΛπθείνπ  Αλψηαηα Δθπαηδεπηηθά Ιδξχκαηα (Α.Δ.Ι.): Παλεπηζηήκηα θαη Τ.Δ.Ι.  Διιεληθφ Αλνηθηφ Παλεπηζηήκην  Σηξαηησηηθέο Σρνιέο  Σρνιέο Αζηπλνκηθήο Αθαδεκίαο  Αλψηαηεο Δθθιεζηαζηηθέο Αθαδεκίεο  Αθαδεκίεο Δκπνξηθνχ Ναπηηθνχ  Σρνιέο Καιψλ Τερλψλ  Σπνπδέο ζε Παλεπηζηήκηα & Τ.Δ.Ι. ηνπ Δμσηεξηθνχ  Ιλζηηηνχηα Δπαγγεικαηηθήο Καηάξηηζεο (Ι.Δ.Κ.)  Δπαγγεικαηηθά Λχθεηα  Σρνιέο Δπαγγεικαηηθήο Καηάξηηζεο (Σ.Δ.Κ.)  Κέληξα Μεηαιπθεηαθήο Δθπαίδεπζεο (Κνιέγηα)  Ωδεία – Μνπζηθέο Σρνιέο  Γξακαηηθέο Σρνιέο – Αλψηεξε Σρνιή Γξακαηηθήο Τέρλεο ηνπ Κξαηηθνχ Θεάηξνπ Βνξείνπ Διιάδνο  Σρνιέο Ληκελνθπιάθσλ – Ππξνζβεζηηθήο Αθαδεκίαο.
  • 20.
    [20] ΠΑΡΑΡΣΗΜΑ Δζληθό Πιαίζην Πξνζόλησλ- Δπίπεδα ΢πνπδώλ Δπίπεδν 1  Απνιπηήξην Γεκνηηθνχ Δπίπεδν 2  Απνιπηήξην Γπκλαζίνπ Δπίπεδν 3  Πηπρίν Δπαγγεικαηηθήο Δηδηθφηεηαο Δπηπέδνπ 3 Σ.Δ.Κ.  Πηζηνπνηεηηθφ Δπαγγεικαηηθήο Καηάξηηζεο Δπηπέδνπ 1 Ι.Δ.Κ. Δπίπεδν 4  Πηπρίν ΔΠΑ.Σ.  Πηπρίν Δπαγγεικαηηθήο Δηδηθφηεηαο Δπηπέδνπ 3 ΔΠΑ.Λ.  Απνιπηήξην Δπαγγεικαηηθνχ Λπθείνπ ΔΠΑ.Λ.  Απνιπηήξην Γεληθνχ Λπθείνπ Δπίπεδν 5  Πηπρίν Δπαγγεικαηηθήο Δηδηθφηεηαο Δπηπέδνπ 4 ΔΠΑ.Λ.  Γίπισκα Δπαγγεικαηηθήο Δηδηθφηεηαο Δπηπέδνπ 4 Ι.Δ.Κ.  Γίπισκα/Πηπρίν Αλσηέξαο Σρνιήο Δπίπεδν 6 (BACHEOR DEGREE)  Πηπρίν Παλεπηζηεκίνπ  Πηπρίν Τ.Δ.Ι.  Πηπρίν Αλψηαηεο Δθπαίδεπζεο Δπίπεδν 7 (MASTER’S DEGREE)  Μεηαπηπρηαθφ Γίπισκα Δηδίθεπζεο Δπίπεδν 8 (DOCTORATE)  Γηδαθηνξηθφ Γίπισκα Πεγή: http://www.nqf.gov.gr
  • 21.
    [21] ΢ύλδεζκνη Δπαγγεικαηηθνύ Πξνζαλαηνιηζκνύ www.mysep.gr έγθπξε θαη έγθαηξε ελεκέξσζε γηα ην ζχλνιν ηνπ ειιεληθνχ εθπαηδεπηηθνχ ζπζηήκαηνο  http://www.mysep.gr/?page_id=20 link θνξέσλ & νξγαλψζεσλ πνπ παξέρνπλ ππεξεζίεο επαγγεικαηηθνχ πξνζαλαηνιηζκνχ, link Δθπαηδεπηηθψλ Ιδξπκάησλ.  http://www.mysep.gr/?cat=24 ρξήζηκεο πιεξνθνξίεο γηα ηελ δνκή & ιεηηνπξγία ησλ Γεληθψλ Λπθείσλ.
  • 22.
    [22] Βηβιηνγξαθηθέο παξαπνκπέο:  Ν.Γ.4186 (ΦΔΚ 193/17.09.2013) Αλαδηάξζξωζε ηεο Γεπηεξνβάζκηαο Δθπαίδεπζεο θαη ινηπέο δηαηάμεηο.  Υ.Α. 99927/Γ2 (ΦΔΚ 1853/07.07.2014) Ωξνιόγην Πξόγξακκα ηωλ καζεκάηωλ ηωλ Α, Β, Γ, Γ ηάμεωλ ηνπ Δζπεξηλνύ Γεληθνύ Λπθείνπ.  ΦΔΚ 2121/28.08.2013 Ωξνιφγηα Πξνγξάκκαηα  103738/Γ2 / 03-07-2014 Ννκνζεηηθή Ρύζκηζε γηα ηελ αιιαγή ζηνλ ηξόπν πξναγωγήο ηωλ καζεηώλ ηωλ Γεληθώλ Λπθείωλ (ΓΔ.Λ)  2261/Γξ. Υθππνπξγνχ/ 11-07-2014 Ννκνηερληθή βειηίωζε γηα ηελ πξναγωγή ηωλ καζεηώλ ηωλ Γεληθώλ Λπθείωλ (ΓΔ.Λ).
  • 23.
    [23] Πεξηερόκελα Τν Διιεληθφ ΔθπαηδεπηηθφΣχζηεκα (Ν. 4186/2013 (ΦΔΚ 193/17.09.2013) ............ 3 Γεληθό Λύθεην: Σθνπφο θαη επηκέξνπο ζηφρνη …..………………………………… 4 Δγγξαθέο - Γνκή ………………..…………………………………………..........… 5 Πξνγξάκκαηα Γηδαζθαιίαο …………………….…………………………………. 6 Πξναγσγή & Απφιπζε Μαζεηψλ …………………………………………………... 7 Ωξνιφγην Πξφγξακκα Α’ ηάμεο Ηκεξήζην ..………………………………………. 8 Ωξνιφγην Πξφγξακκα Β’ ηάμεο Ηκεξήζην ……..………….…………………..…. 9 Ωξνιφγην Πξφγξακκα Γ’ ηάμεο Ηκεξήζην …………..…….…………………..…. 10 Ωξνιφγην Πξφγξακκα Α’ ηάμεο Δζπεξηλφ . ..………………………………………. 11 Ωξνιφγην Πξφγξακκα Β’ ηάμεο Δζπεξηλφ . ……..………….…………………..…. 12 Ωξνιφγην Πξφγξακκα Γ’ ηάμεο Δζπεξηλφ .…………..…….…………………..…. 13 Ωξνιφγην Πξφγξακκα Γ’ ηάμεο Δζπεξηλφ .…………..…….…………………..…. 14 Πξφζβαζε ζηελ Αλψηαηε Δθπαίδεπζε ……………………………………………... 15 Υπνινγηζκφο Βαζκνχ Πξφζβαζεο …………………………………………………. 17 Σεκαληηθέο Ηκεξνκελίεο ……………………………………………………………. 18 Γηέμνδνη Μαζεηψλ Γεληθνχ Λπθείνπ ……………………………………………… 19 Δζληθφ Πιαίζην Πξνζφλησλ – Δπίπεδα ζπνπδψλ ………..…………………………. 20 Σχλδεζκνη Δπαγγεικαηηθνχ Πξνζαλαηνιηζκνχ ……………………………………. 21 Βηβιηνγξαθηθέο Παξαπνκπέο ……………………………………………………..... 22
  • 24.
    [24] Ο Πιεξνθνξηαθφο ΟδεγφοΣπνπδψλ Γεληθνχ Λπθείνπ είλαη δηαζέζηκνο ζηελ ειεθηξνληθή δηεχζπλζε http://www.mysep.gr/?cat=24