Консалтинговая группа «БизпланиКо», www.bizplan5.ru , vip@bizplan5.ru , (+7 495 645 18 95)

БИЗНЕС-ПЛАН
Реконструкция и строительство
нефтеперерабатывающего
комплекса

Разработчик бизнес плана:
Консалтинговая компания «БизпланиКо»
www.bizplan5.ru
info@bizplan5.ru
+7 495 645 18 95

Москва г.

1
Консалтинговая группа «БизпланиКо», www.bizplan5.ru , vip@bizplan5.ru , (+7 495 645 18 95)

Оглавление
Оглавление 2
Резюме

5

1

Концепция проекта и описание бизнеса 8

1.1

Описание концепции проекта

1.2

Краткое описание продукта 8

1.3

Краткое описание рынков сбыта

8

1.4

Структура финансирования

9

1.5

Описание управленческой команды и ее опыта 9

1.6

Список необходимых разрешений и документов 9

2

Описание продукта 10

2.1

Технические и потребительские характеристики продуктов

2.1.1 Бензины автомобильные

8

10

10

2.1.2 Дизельное топливо 12
2.1.3 Сольвент

15

2.1.4 Битум 15
2.2

Ценообразование

17

2.3

Условия поставки

17

3

Стратегия развития бизнеса

3.1

Организации бизнеса, формы участия, совет директоров

3.2

Партнеры проекта

3.3

Организационные схемы

18
18

19
20

3.4
Цели бизнеса: доли рынка, финансовые показатели, показатели внутренней
деятельности22
3.5

Описание этапов развития бизнеса

3.6

SWOT-анализ

4

Анализ рынка и стратегия маркетинга

25

4.1

Российский рынок нефтепродуктов

25

22

24

4.1.1 Общее состояние нефтяной отрасли РФ 25
4.1.2 Объем и динамика рынка в натуральном и стоимостном выражении 26
4.1.3 Структура рынка нефтепродуктов 29
4.1.4 Анализ ценовой ситуации на рынке нефти и нефтепродуктов 34
4.1.5 Факторы, влияющие на развитие рынка 40
4.1.6 Тенденции развития российского рынка нефтепродуктов
4.1.7 Прогноз рынка нефти и нефтепродуктов РФ

2

42

41
Консалтинговая группа «БизпланиКо», www.bizplan5.ru , vip@bizplan5.ru , (+7 495 645 18 95)

4.2

Общая характеристика рынка нефтепродуктов Украины

45

4.2.1 Объем и темпы роста рынка нефтепродуктов Украины 45
4.2.2 Потребление нефтепродуктов в Украине 46
4.2.3 Тенденции рынка нефтепродуктов Украины
4.3

47

Анализ конкурентного окружения 48

4.3.1 Характеристика нефтеперерабатывающих предприятий

48

4.3.2 Характеристика ближайшего конкурентного окружения 51
4.4

Анализ потребительской среды

4.5

Маркетинговый анализ

53

55

4.5.1 Основные выводы по маркетинговому исследованию 55
4.5.2 Сырьевая база и поставщики

57

4.5.3 Рынок сбыта и потенциальные клиенты 58
5

Производственный план

5.1

Характеристика месторасположения

59

5.2

Потребность в основных средствах

61

59

5.2.1 Земельный участок 61
5.2.2 Характеристика существующих производственных объектов 61
5.2.3 Характеристика нового завода мощностью
5.3

тыс. тонн сырья в год 63

Анализ условий оплаты труда персонала66

5.3.1 Органиационно - штатное расписание

66

5.3.2 Требования к квалификации персонала 67
5.3.3 Краткое описание бизнес-процессов
6

Инвестиционный план

6.1

Объем и структура инвестиций

70

6.2

Источники финансирования

73

6.3

Календарный инвестиционный план

7

Финансовый план

76

7.1

План доходов

76

7.2

План расходов

86

7.3

Расчет налоговых выплат 93

7.4

Отчет о движении денежных средств

67

70

73

99

7.4.1 Денежные потоки от операционной деятельности

99

7.4.2 Денежные потоки от инвестиционной деятельности

106

7.5
7.6

3

Расчет амортизационных отчислений
Отчет о прибылях и убытках

114

109
Консалтинговая группа «БизпланиКо», www.bizplan5.ru , vip@bizplan5.ru , (+7 495 645 18 95)

8

Анализ чувствительности и анализ рисков проекта

8.1

Расчет уровня безубыточности

8.2

Анализ чувствительности 121

119

119

8.2.1 Количественный анализ чувствительности

121

8.3

Качественный анализ рисков проекта

9

Финансовый анализ 125

9.1

Расчет показателей продаж

9.2

Расчет показателей основной деятельности

9.3

Расчет показателей рентабельности

10

Инвестиционный анализ

10.1

Срок окупаемости

10.2

Индекс доходности 131

10.3

Внутренняя норма доходности

10.4

Чистый дисконтированный доход 132

11

Заключение по инвестиционной привлекательности проекта 135

11.1

Сводные показатели проекта

11.2

Заключение об инвестиционной привлекательности бизнеса 135

122

125
126

126

127

127

131

135

Приложения 136
Приложение . Перечень НПЗ РФ 136
Рисунок . Схема организации комплекса
Рисунок . Организационная схема нефтеперерабатывающего завода
Рисунок . Месторасположение проекта

4
Консалтинговая группа «БизпланиКо», www.bizplan5.ru , vip@bizplan5.ru , (+7 495 645 18 95)

Список рисунков, таблиц и диаграмм
Диаграмма . Соотношение объемов добычи и переработки нефти в РФ в

-

Диаграмма . Динамика объема первичной переработки нефти в РФ в

годах

-

годах

Диаграмма . Динамика объема производства бензина автомобильного всех видов в РФ в
- годах
Диаграмма . Динамика объема производства дизельного топлива в РФ в
Диаграмма . Динамика объемов производства мазута топочного в РФ в

годах

-

годах

Диаграмма . Динамика объема производства бензина автомобильного всех видов в
стоимостном выражении в - годов
Диаграмма . Динамика объема производства дизельного топлива в стоимостном
выражении в - годах
Диаграмма . Динамика объема производства мазута топочного в стоимостном выражении
в РФ в - годах
Диаграмма . Структура рынка нефтепродуктов по направлению использования в

году

Диаграмма . Структура рынка нефтепродуктов по способу реализации
Диаграмма . Структура рынка нефтепродуктов по типу продуктов
Диаграмма . Структура реализации автомобильного бензина, %
Диаграмма . Структура реализации дизельного топлива, %
Диаграмма . Структура продаж по видам топлива на АЗС, %
Диаграмма . Структура рынка нефтепродуктов по производителям
Диаграмма . Структура производства нефтепродуктов в РФ по федеральным округам
Диаграмма . Структура производства нефтепродуктов в Центральном федеральном
округе
Диаграмма . Средние цены производителей на нефть в РФ в
без НДС

- кв.

года, руб./тонну,

Диаграмма . Темпы роста средних цен производителей на нефть в РФ в
года, в % к предыдущему году

- квартале

Диаграмма . Цены производителей на сырую нефть в РФ, руб./тонну, без НДС
Диаграмма . Средние цены на бензин в РФ, руб./тонну без НДС
Диаграмма . Средние цены производителей на дизельное топливо летнее в РФ в
квартале
года, руб./тонну без НДС
Диаграмма . Средние цены производителей на мазут топочный в РФ в
года, руб./тонну без НДС

5

- квартале

–
Консалтинговая группа «БизпланиКо», www.bizplan5.ru , vip@bizplan5.ru , (+7 495 645 18 95)

Диаграмма . Цены производителей на бензин автомобильный АИ- в ЦФО, руб./тонну
без НДС
Диаграмма . Цены производителей на бензин автомобильный АИ- в ЦФО, руб./тонну,
без НДС
Диаграмма . Цены производителей на бензин автомобильный АИ- и выше в ЦФО,
руб./тонну без НДС
Диаграмма . Цены производителей на дизельное топливо летнее в ЦФО, руб./тонну, без
НДС
Диаграмма . Цены производителей на мазут топочный в ЦФО, руб./тонну без НДС
Диаграмма . Добыча и внутреннее потребление нефти в РФ в
годы, млн. тонн

-

годах и прогноз на

Диаграмма . Прогноз производства бензина автомобильного всех видов в
млн. тонн
Диаграмма . Прогноз объема производства дизельного топлива в

-

годах,

годах, млн. тонн

-

Диаграмма . Прогноз цен на нефть, долларов за баррель
Диаграмма . Прогноз цен на нефтепродукты в ЦФО, руб./тонну, без НДС
Диаграмма . Динамика объема производства бензина автомобильного в натуральном
выражении в - годах, Украина
Диаграмма . Динамика объема производства дизельного топлива в

-

годов, Украина

Диаграмма . Динамика объема производства мазута топочного в натуральном
выражении на Украине в - годах
Диаграмма . Глубина переработки нефти на НПЗ в РФ
Диаграмма . Структура мощностей по первичной переработке нефти
Диаграмма . Распределение НПЗ по наличию технологических процессов
Диаграмма . Структура потребления продуктов нефтепереработки по отраслям
Диаграмма . Структура потребления бензина по типу автомобиля
Диаграмма . Структура потребления дизельного топлива по виду потребителя
Диаграмма . Структура потребления топочного мазута по виду потребителя
Диаграмма . Структура затрат инвестиционного периода по направлениям
инвестирования, в % к итогу
Диаграмма . Структура затрат на строительство -й очереди НПЗ, в % к итогу
Диаграмма . Инвестиционные вложения, тыс. руб. в мес.
Диаграмма . Прогноз доходов, руб. в месяц

6
Консалтинговая группа «БизпланиКо», www.bizplan5.ru , vip@bizplan5.ru , (+7 495 645 18 95)

Диаграмма . Прогноз расходов, тыс. руб.
Диаграмма . Структура налоговых выплат
Диаграмма . Динамика доли налогов в выручке
Диаграмма . Расчет имущества на балансе и амортизация
Диаграмма . Динамика чистой прибыли, руб.
Диаграмма . Точка безубыточности проекта, % от загрузки
Диаграмма . Показатели основной деятельности, тыс. руб.в месяц
Диаграмма . Дисконтированный денежный поток, тыс. руб.
Таблица . Инвестиционный план, тыс. руб.
Таблица . Сводные показатели эффективности проекта
Таблица . Нормы и требования к качеству автомобильных бензинов по ГОСТ Р
Таблица . Характеристики дизельного топлива (ГОСТ

–

– )

Таблица . Технические характеристики и описание сольвента
Таблица . Технические характеристики битумов дорожных
Таблица . Цены реализации на - этапе
Таблица . Цены реализации на этапе
Таблица . Расчет доли создаваемого предприятия на рынке РФ
Таблица . Описание этапов реализации проекта
Таблица . Распределение затрат на приобретение комплекса нефтеперерабатывающего
завода
Таблица . Анализ SWOT
Таблица . Владельцы нефтеперерабатывающих компаний
Таблица . Состав склада при переработке

тыс. тонн нефти в год

Таблица . Штатное расписание для завода мощностью переработки
Таблица . Бизнес-процессы нефтеперерабатывающего завода
Таблица . Инвестиционный план, тыс. руб.
Таблица . Объем и направления инвестиционных вложений, тыс. руб.
Таблица . Объем переработки сырья на этапе, тонн
Таблица . Выпуск продукции на этапе, тонн
Таблица . Объем переработки сырья на этапе, тонн

7

тонн сырья в год
Консалтинговая группа «БизпланиКо», www.bizplan5.ru , vip@bizplan5.ru , (+7 495 645 18 95)

Таблица . Выпуск продукции на этапе, тонн
Таблица . Объем производства продукции на этапе, тонн
Таблица . Выручка от продаж по этапам, тыс. руб.
Таблица . Поступление денежных средств от продаж, тыс. руб.
Таблица . Исходные данные для расчета себестоимости продукции
Таблица . Исходные данные для расхода постоянных затрат
Таблица . Расчет текущих расходов
Таблица . Исходные данные для расчета налоговых платежей
Таблица . Состав ставки отчислений с заработной платы
Таблица . Расчет налоговых отчислений
Таблица . Денежные потоки от основной деятельности
Таблица . Денежные потоки от инвестиционной деятельности
Таблица . Параметры для расчета амортизационных отчислений
Таблица . Расчет имущества на балансе и амортизационных отчислений
Таблица . Отчѐт о прибылях и убытках
Таблица . Расчет точки безубыточности
Таблица . Сводный анализ чувствительности проекта
Таблица . Анализ маркетинговых рисков
Таблица . Показатели продаж
Таблица . Показатели основной деятельности, тыс. руб.
Таблица . Показатели рентабельности
Таблица . Расчѐт срока окупаемости
Таблица . Расчѐт дисконтированного дохода и срока окупаемости
Таблица . Индекс доходности
Таблица . Внутренняя норма доходности
Таблица . Интервал значения типовых рисков проекта
Таблица . Обоснование ставки дисконтирования
Таблица . Сводные показатели эффективности проекта
Рисунок . Схема организации комплекса
Рисунок . Организационная схема нефтеперерабатывающего завода

8
Консалтинговая группа «БизпланиКо», www.bizplan5.ru , vip@bizplan5.ru , (+7 495 645 18 95)

Рисунок . Месторасположение проекта

9
Консалтинговая группа «БизпланиКо», www.bizplan5.ru , vip@bizplan5.ru , (+7 495 645 18 95)

Резюме
Рассматриваемый проект предусматривает создание в Белгородской области завода
глубокой переработки нефти мощностью по переработке тыс. тонн сырой нефти в год.
Проект создается на базе существующего комплекса и предусматривает реконструкцию
существующих мощностей с целью увеличения объема переработки на действующем
предприятии на% (с тыс. тонн до тыс. тонн в год). Кроме того, предусматривается
строительство (на имеющихся в распоряжении предприятия земельных участках) нового
завода с объемом переработки до тыс. тонн в год.
Существенным фактором успешного развития предприятия станет создание
собственного складского хозяйства, что позволит осуществлять переработку
собственного сырья (на настоящий момент предприятие оказывает преимущественно
услуги по переработке давальческого сырья).
В рамках рассматриваемого проекта предполагается осуществление инвестиций на
нулевом этапе (приобретение комплекса), первом этапе (реконструкция комплекса) и
втором этапе (строительство нового завода, доведение объема переработки нефти до
тонн в год.
Общая сумма инвестицийсоставляет тыс. руб1. Инвестиционные средства будут
направлены на выкуп существующего предприятия, реконструкцию и строительство
второй очереди завода.
Направления инвестиционных вложений

Итого:

этап - приобретение комплекса
в том числе выкуп предприятия ОАО Железнождорожное
этап - реконструкция существующего комплекса
этап - строительство -й очереди на тыс. тонн/год
в том числе
ЭЛОУ
АТ
Установка глубокой переработки нефти
Товарный промежуточный и сырьевой склады
Объекты ОЗХ
ПИР
Покрытие дефицита оборотных средств
Инвестиции всего

Таблица 1. Инвестиционный план, тыс. руб.

В структуре инвестиций основная часть принадлежит, таким образом, затратам на
строительство -й очереди завода ( млн. руб., % от общего объема инвестиций), на
приобретение комплекса будет направлено % инвестиций – млн. руб. На реконструкцию
существующего предприятия будет направлено не более % ( млн. руб.).
Средства для реализации проекта предполагается привлечь за счет средств инвестора
или собственных средств инициатора проекта (без привлечения банковского кредита).

1

Расчеты произведены на основании коммерческих предложений поставщиков оборудования,
разработанного технико-экономического проекта ООО ОЭЗ Белэнергомаш.

10
Консалтинговая группа «БизпланиКо», www.bizplan5.ru , vip@bizplan5.ru , (+7 495 645 18 95)

Расчетный период проекта – лет. Предполагается получение дохода от реализации
продукции, включающей в себя бензины автомобильные, дизельное топливо, сольвент и
битум. Выручка от реализации продукции за прогнозный период составит млн. руб.
Расходы по проекту складываются из общих производственных затрат, административнохозяйственных и коммерческих расходов.
Общая сумма расходов от операционной деятельности за прогнозный период составляет
млн. руб.
Экономическая эффективность
дисконтирования – %.

проекта

рассчитывалась

при

условии

Сводные показатели эффективности проекта представлены в таблице.
Показатели продаж:
Точка безубыточности, %
Точка безубыточности, ежемесячных продаж
Операционный рычаг
Показатели рентабельности:
Рентабельность продаж
Рентабельность активов
Оборачиваемость активов
Показатели основной деятельности
Объем продаж, в мес.
Объем текущих расходов, в мес.
Чистая прибыль, в мес.
Денежный поток, в мес.
Инвестиционные показатели
ВНД, % в год.
Объем инвестиций
Чистый Дисконтированный Доход
Инвестиционный период, мес.
Срок окупаемости, мес.
Индекс доходности за период прогноза

%
%
Средние значения по проекту
%
%
,
Средние значения по проекту

%

%

Таблица 2. Сводные показатели эффективности проекта

11

ставки
Консалтинговая группа «БизпланиКо», www.bizplan5.ru , vip@bizplan5.ru , (+7 495 645 18 95)

Анализ финансовых прогнозов
привлекательности проекта:

свидетельствует

о

высокой

инвестиционной

Высокий среднемесячный уровень продаж - млн. руб.
Невысокий уровень чувствительности – точка безубыточности
составляет,% от планируемого объема продаж.
Высокий уровень внутренней нормы доходности – % в год.
Таким
образом,
проект
оценивается
как
перспективный,
значительными финансовыми и коммерческими преимуществами.

12

продаж

обладающий
Консалтинговая группа «БизпланиКо», www.bizplan5.ru , vip@bizplan5.ru , (+7 495 645 18 95)

1 Концепция проекта и описание бизнеса
1.1 Описание концепции проекта
Рассматриваемый проект предусматривает создание в Белгородской области завода
глубокой переработки нефти мощностью по переработке тыс. тонн сырой нефти в год.
Проект создается на базе существующего комплекса и предусматривает реконструкцию
существующих мощностей с целью увеличения объема переработки на действующем
предприятии на% (с тыс. тонн до тыс. тонн в год). Кроме того, предусматривается
строительство (на имеющихся в распоряжении предприятия земельных участках) нового
завода с объемом переработки до тыс. тонн в год.
Существенным фактором успешного развития предприятия станет создание
собственного складского хозяйства, что позволит осуществлять переработку
собственного сырья (на настоящий момент предприятие оказывает преимущественно
услуги по переработке давальческого сырья).

1.2 Краткое описание продукта
Основной
продукцией,
нефтепродуктов:

реализуемой

предприятием,

станут

основные

виды

бензины автомобильные,
дизельное топливо,
сольвент,
сера,
битум.
Технологический процесс глубокой переработки нефти предполагает выпуск также
продукции, используемой для собственных нужд предприятия (без осуществления
процесса продаж): газ и LPG.

1.3 Краткое описание рынков сбыта
Ххххххххххххххххххххх,
хххххххххххХхххххххххххххххххх,
Ххххххххххххххххххххххх, хххххххххххххххххххХхххххх.

Хххххххххх-

ХхххххххххххххххххххххххххххххххххххххххххххххххххххххххххххххххххххххххххххххххххххххххххХххххххххх-Ххххххххххххххххххх,
ххххххххххххххххххххххххххххххххххххххххх. Хххххххххххххххххххххххххххххххххххххххххххх, ххххххххххХХХ,
хххххххххххххххххххххххххххххххххххххххххххххххххххххххххх.

13
Консалтинговая группа «БизпланиКо», www.bizplan5.ru , vip@bizplan5.ru , (+7 495 645 18 95)

1.4 Структура финансирования
Хххххххххххххххххххххххххххххххххххххххххххххххххххххххххххххххххххххххххххххххххххх
хххххххххххххххххххххххххххххххххх (ххххххххххххххххххххх).

1.5 Описание управленческой команды и ее опыта
Х хххххх хххххххххх ххххххх хххххххххххххх хххххххххххххх хх хххх ххххххххххх ххххххх
хххххххххх ххххххх ххх хх хххх ххххххх ххххххххх (ххх ххххххххххх ххххххх).

1.6 Список необходимых разрешений и документов
Х хххххх хххххххххх ххххххх хххххххххххххх хххххххххххххх хх хххх ххххххххххх ххххххх
хххххххххх ххххххх ххх хх хххх ххххххх ххххххххх (ххх ххххххххххх ххххххх).
Х хххххх хххххххххх ххххххх хххххххххххххх хххххххххххххх хх хххх ххххххххххх ххххххх
хххххххххх ххххххх ххх хх хххх ххххххх ххххххххх (ххх ххххххххххх ххххххх).
Х хххххх хххххххххх ххххххх хххххххххххххх хххххххххххххх хх хххх ххххххххххх ххххххх
хххххххххх ххххххх ххх хх хххх ххххххх ххххххххх (ххх ххххххххххх ххххххх).
Х хххххх хххххххххх ххххххх хххххххххххххх хххххххххххххх хх хххх ххххххххххх ххххххх
хххххххххх ххххххх ххх хх хххх ххххххх ххххххххх (ххх ххххххххххх ххххххх).

14
Консалтинговая группа «БизпланиКо», www.bizplan5.ru , vip@bizplan5.ru , (+7 495 645 18 95)

2 Описание продукта
2.1 Технические и потребительские характеристики продуктов
2.1.1 Бензины автомобильные
Бензины предназначены для применения в поршневых двигателях внутреннего сгорания
с принудительным воспламенением (от искры). В зависимости от назначения их
разделяют на автомобильные и авиационные.
Несмотря на различия в условиях применения автомобильные и авиационные бензины
характеризуются в основном общими показателями качества, определяющими их физикохимические и эксплуатационные свойства.
Стандарты и технические условия
Основную массу автомобильных бензинов в России вырабатывают по ГОСТ - и ГОСТ Р- и
ТУ .-. В зависимости от октанового числа ГОСТ - предусматривает пять марок
автобензином: А-, А-, АИ-, АИ- и АИ-. Для первых двух марок цифры указывают
октановые числа, определяемые по моторному методу, для последних - по
исследовательскому.
В связи с увеличением доли легкового транспорта в общем объеме автомобильного
парка наблюдается заметная тенденция снижения потребности в низкооктановых
бензинах и увеличения потребления высокооктановых.
Бензин А- практически не вырабатывается ввиду отсутствия техники, эксплуатируемой на
нем. Наибольшая потребность существует в бензине А-, который вырабатывается по ТУ
.-, хотя доля бензина А- в общем объеме производства остается очень высокой.
Указанные ТУ предусматривают также марки бензинов А- и А- с октановыми числами по
исследовательскому методу соответственно и .
Все бензины, вырабатываемые по ГОСТ -, в зависимости от показателей испаряемости
делят на летние и зимние. Зимние бензины предназначены для применения в северных и
северо-восточных районах в течение всех сезонов и в остальных районах с октября до
апреля. Летние - для применения во всех районах кроме северных и северо-восточных в
период с апреля по октября; в южных районах допускается применять летний бензин в
течение всех сезонов. Параметры автомобильных бензинов, вырабатываемых по ГОСТ -,
существенно отличаются от принятых международных норм, особенно в части
экологических требований. В целях повышения конкурентоспособности российских
бензинов и доведения их качества до уровня европейских стандартов разработан ГОСТ
Р- "Топлива для двигателей внутреннего сгорания. Неэтилированный бензин.
Технические условия", который вводится в действие с.. г. Этот стандарт не заменяет
ГОСТ -, которым предусмотрен выпуск как этилированных, так и неэтилированных
бензинов. В соответствии с ГОСТ Р- будут вырабатываться только неэтилированные
бензины (максимальное содержание свинца не более , г/дм).
В зависимости от октанового числа по исследовательскому методу установлено четыре
марки бензинов: "Нормаль-", "Регуляр-", "Премиум-", "Супер-". Бензин "Нормаль-"
предназначен для использования на грузовых автомобилях наряду с бензином А-.
Неэтилированный бензин "Регуляр-" предназначен для эксплуатации автомобилей
взамен этилированного А-. Автомобильные бензины "Премиум-" и "Супер-" полностью
отвечают европейским требованиям, конкурентоспособны на нефтяном рынке и
предназначены в основном для зарубежных автомобилей, ввозимых в Россию.
С целью ускорения перехода на производство неэтилированных бензинов взамен

15
Консалтинговая группа «БизпланиКо», www.bizplan5.ru , vip@bizplan5.ru , (+7 495 645 18 95)

этиловой жидкости допускается использование марганцевого антидетонатора в
концентрации не более - мг Мn/дм для марки "Нормаль-" и не более мг Мn/дм для марки
"Регуляр-". В соответствии с европейскими требованиями по ограничению содержания
бензола введен показатель "объемная доля бензола" - не более %. Установлена норма
по показателю "плотность при °С".
Ужесточена норма на массовую долю серы - до, %. Для обеспечения нормальной
эксплуатации автомобилей и рационального использования бензинов введено пять
классов испаряемости для применения в различных климатических районах по ГОСТ - .
Наряду с определением температуры перегонки бензина при заданном объеме
предусмотрено определение объема испарившегося бензина при заданной температуре ,
и °С. Введен показатель "индекс испаряемости". В ГОСТ Р- наряду с отечественными
включены международные стандарты на методы испытаний (ISO, EN, ASTM).
Нормы и требования к качеству автомобильных бензинов и характеристики испаряемости
по ГОСТ Р- приведены в таблице.

16
Консалтинговая группа «БизпланиКо», www.bizplan5.ru , vip@bizplan5.ru , (+7 495 645 18 95)

Показатели

Нормаль-

Регуляр-

Премиум-

Супер-

Октановое число, не менее: моторный метод

,

,

,

,

Октановое число, не менее: исследовательский
метод

,

,

,

,

-

-

-

-

Содержание свинца, г/дм, не более

,

Содержание марганца, мг/дм, не более
Содержание фактических смол, мг / см, не
более

,

Индукционный период бензина, мин, не менее
Массовая доля серы, %, не более

,

Объемная доля бензола, %, не более
Испытание на медной пластине

Выдерживает, класс

Внешний вид

Чистый, прозрачный

Плотность при °С, кг/м

-

-

Таблица 3. Нормы и требования к качеству автомобильных бензинов по ГОСТ Р–

В рамках настоящего проекта предполагается производить бензины автомобильные
марок А-, АИ- и АИ-. Вся продукция будет производиться в соответствии со стандартами и
проходить соответствующую сертификацию.
2.1.2 Дизельное топливо
Дизельное топливо предназначено для быстроходных дизельных и газотурбинных
двигателей наземной и судовой техники. Условия смесеобразования и воспламенения
топлива в дизелях отличаются от таковых в карбюраторных двигателях. Преимуществом
первых является возможность осуществления высокой степени сжатия (дов
быстроходных дизелях), вследствие чего удельный расход топлива в них на - % ниже,
чем в карбюраторных двигателях.
В то же время дизели отличаются большей сложностью в изготовлении, большими
габаритами.По экономичности и надежности работы дизели успешно конкурируют с
карбюраторными двигателями.
Основные эксплуатационные показатели дизельного топлива:
цетановое число, определяющее высокие мощностные и экономические
показатели работы двигателя;
фракционный состав, определяющий полноту сгорания, дымность и токсичность
отработавших газов двигателя;
вязкость и плотность, обеспечивающие нормальную подачу топлива,
распыливание в камере сгорания и работоспособность системы фильтрования;
низкотемпературные свойства, определяющие функционирование системы
питания при отрицательных температурах окружающей среды и условия хранения
топлива;
степень чистоты, характеризующая надежность работы фильтров грубой и тонкой
очистки и цилиндро-поршневой группы двигателя;
температура вспышки, определяющая условия безопасности применения топлива
в дизелях;
наличие сернистых соединений, непредельных углеводородов и металлов,
характеризующее нагарообразование, коррозию и износ.
Ассортимент, качество и состав дизельных топлив

17
Консалтинговая группа «БизпланиКо», www.bizplan5.ru , vip@bizplan5.ru , (+7 495 645 18 95)

Нефтеперерабатывающей промышленностью вырабатывается дизельное топливо по
ГОСТ - трех марок:
Л - летнее, применяемое при температурах окружающего воздуха выше °С;
З - зимнее, применяемое при температурах до - °С (в этом случае зимнее
дизельное топливо должно иметь заст < - °С и п < - °С), или зимнее, применяемое
при температурах до - °С, тогда топливо должно иметь заст < - °С и п <- °С);
А - арктическое, температура применения которого до - °С. Содержание серы в
дизельном топливе марок Л и З не превышает , % - для I вида топлива и , - для II
вида топлива, а марки А - , %.
Для удовлетворения потребности в дизельном топливе разрешаются по согласованию с
потребителем выработка и применение топлива с температурой застывания °С без
нормирования температуры помутнения. В соответствии с ГОСТ - принято следующее
условное обозначение дизельного топлива: летнее топливо заказывают с учетом
содержания серы и температуры вспышки (Л-,-), зимнее - с учетом содержания серы и
температуры застывания (З-,-минус ).
Основные характеристики дизельного топлива представлены в Таблице.

18
Консалтинговая группа «БизпланиКо», www.bizplan5.ru , vip@bizplan5.ru , (+7 495 645 18 95)

Л
Показатели
Цетановое число, не менее
Фракционный состав:
% перегоняется при температуре,
°С, не выше
% перегоняется при температуре
(конец перегонки), °С, не выше
Кинематическая вязкость при ° С,
,-,
мм/с
Температура застывания, ° С, не выше, для климатической зоны:
умеренной
холодной
Температура помутнения, ° С, не выше, для климатической зоны:
умеренной
холодной
Температура вспышки в закрытом тигле, ° С, не ниже:
для тепловозных и судовых дизелей
и газовых турбин
для дизелей общего назначения
Массовая доля серы, %, не более, в топливе:
вида I
,
вида II
,
Массовая доля меркаптановой
,
серы, %, не более
Содержание фактических смол, мг/
см топлива, не более
Кислотность, мг КОН/ см топлива, не
более
Йодное число, гI/ г топлива, не
более
Зольность, %, не более
,
Коксуемость %-ного остатка, %, не
,
более
Коэффициент фильтруемости, не
более
Плотность при ° С, кг/м, не более

Норма для марок
З

А

,-,

,-,

-

-

-

-

,
,
,

,
,
,

,
,

,
,

Таблица 4. Характеристики дизельного топлива (ГОСТ–)

В рамках настоящего проекта предполагается производить дизельное топливо летнее. ДТ
будет производиться в соответствии со стандартами, и проходить соответствующую
сертификацию.

19
Консалтинговая группа «БизпланиКо», www.bizplan5.ru , vip@bizplan5.ru , (+7 495 645 18 95)

2.1.3 Сольвент
Растворитель сольвент нефтяной ГОСТ- – прозрачнаяжидкость, бесцветная или слабожелтая, применяемая для обезжириванияповерхностей, как растворитель алкидных
эмалей и лаков, а также масляных красоки для изготовления лакокрасочных материалов.
№
п/п

Наименование показателей

Норма

.

Внешний вид и цвет сольвента

Бесцветная или слабо-желтого цвета прозрачная
жидкость

.

Плотность сольвента при °С, г/м*, не менее

,

.

Фракционный состав:

-

Температура начала перегонки, °С, не ниже

-

% перегоняется при температуре, °С, не выше

.

Летучесть по ксилолу, не более

,

.

Массовая доля серы, % не более

,

.

Объемная доля сульфируемых веществ, %, не
менее

,

.

Реакция водной вытяжки

Нейтральная

.

Температура вспышки в открытом тигле,°С, не
ниже
Таблица 5. Технические характеристики и описание сольвента

2.1.4 Битум
Хххххххххххххххххххххххххххххххххххххххххххххххххххххххххххххххххх.
ХххххххххххххххххххххххххХХ/ (ХХХХ-)
—
хххххххххххххххххххххххххххххххххххххххххххххххххххххх.
Хххххххххххххххххххх:
хххххххххх, хххххххххххххххххххххх, хххххххххххххххххххххххххххххх.
ХххххххххххххххххххххххХХ/
Ххххххххххххххххххххххххххххххххххххххххххххххххххххх,
ххххххххххххххххххххххххххххххххххххххххххх.
Ххххххххххххххххххххххххх
ХхххххххххххххххххххххХххххххХХХХ (ХХ)
Ххххххххххххх°Х,,ххХхххххххххххххххххххххххххххххххххх, °Х - Хххххххххххх (хххххххххххх) ххх°Х, хх, ххххххх
,
Ххххххххххххх, %, ххххххх
,
Ххххххххххххххххххххххххххх, %, ххххххх,
Хххххххххххххххххх, °Х, хххххх
Хххххххххххххххх - ххххх.
ХххххххххххххххххххххххххХХ/ (ХХХХ-) —
хххххххххххххххххххххххххххххххххххххххххххххххххххххх. Хххххххххххххххххххх:
хххххххххх, хххххххххххххххххххххх, хххххххххххххххххххххххххххххх.

20
Консалтинговая группа «БизпланиКо», www.bizplan5.ru , vip@bizplan5.ru , (+7 495 645 18 95)

ХххххххххххххххххххххххХХ/
Ххххххххххххххххххххххххххххххххххххххххххххххххххххх,
ххххххххххххххххххххххххххххххххххххххххххх.
Ххххххххххххххххххххххххх
ХххххххххххххххххххххххххХХ/ (ХХХХ-) —
хххххххххххххххххххххххххххххххххххххххххххххххххххххх. Хххххххххххххххххххх:
хххххххххх, хххххххххххххххххххххх, хххххххххххххххххххххххххххххх.
ХххххххххххххххххххххххХХ/
Ххххххххххххххххххххххххххххххххххххххххххххххххххххх,
ххххххххххххххххххххххххххххххххххххххххххх.
Ххххххххххххххххххххххххх
Ххххххххххххх°Х,,ххХхххххххххххххххххххххххххххххххххх, °ХХххххххххххх (хххххххххххх) ххх°Х, хх, ххххххх,
Ххххххххххххх, %, ххххххх,
Ххххххххххххххххххххххххххх, %, ххххххх,
Хххххххххххххххххх, °Х, хххххх
Хххххххххххххххх - ххххх.
Хххххххххххххх хххххххххххххххххххххххх.
Хххххххххххххххххххххххххххххххххххххххххххххххххххххххххххххххххххххххххххххххххххх
хххх.
ХхххххххххххххххххххххххххххххххххххххххххххххххххххххххххХХХХ,ххххххххххххххххххххххххххххххххххх.
Ххххххххххххххххххххххххххххххххххх
(ХХХХ–) ХхххххххххххххХХХХххххххххххххххххххххххххххххххххххх: ХХХхХХ. Ххххххххххххххххххххххххххххххххххх °Х.
Хххххххххххххххххххххх
°ХххххххХХХххххххххххххххххххххххххххххххххххххххх,
хххххххххххххххххххххххххххххххххххххххххххххххххххххххххххх
°Х,
хххххххххХХ.
ХхххххххххххххххххххХХХхххххххххххххххххххххххххххххххххххххххххх
°Х,
хххххххххххххххххххххххххххх
°ХхххххххххххххххххххххххххххххххХХ.
ХххххххххххххххххххххххххххххххххххХХХхххххххххххх.
Хххххххххххххххххххххххххххххххххххххххххххххххххххххххххххх
°Х.
Ххххххххххххххххххххххххххххххххххххххххххххххххххххххххххххххххххххххххххххххххххххххххххххх
°ХхххххххххххххххххххххххххххххххХХХ/,ХХХ/,
ХХХ/;
хххххххххххххххххххххххххххххххххххххххххххх -…- °Х — ххххххХХХ/, ХХХ/, ХХХ/, ХХХ/;
хххххххх, хххххххххххххххххххххххххххххххххххх -…- °Х — ххххххХХ/,ХХ/, ХХ/, ХХХ/, ХХХ/,
ХХХ/, ХХХ/; хххххххххххххххххххххххххххххххххххххххххххххххххххххх + °Х — ххххххХХ/,
ХХ/, ХХХ/, ХХХ/, ХХХ/.
ХххххххххххххххххххххххххххХХХ/
ххххххххххххххххххххххххххххххххххххххххххххххх,
ххххххххххххххххххххххххххххххххххххххххх.

(ХХХХ-)

—

ХххххххххххххххххххххххХХХ/
Хххххххххххххххххххххххххххххххххххххххххххххххххххххххххххххххххххххххххххххххх.
Ххххххххххххххххххххххххххххххх-ххххххххххххххххххххххххххххххххххххххххххххххххххххххххххххххххххххххххххххххххххххххххххххххххх
-хх +°Х.Ххххххххххххххххххххххххххххххххххххххххххххх.

21
Консалтинговая группа «БизпланиКо», www.bizplan5.ru , vip@bizplan5.ru , (+7 495 645 18 95)

Ххххххххх

ХХХ/

ХХХ/

–

–

ххх°Х

,

,

Хххххххххххххххххххх,°Х, хххххх

–

–

хх –,хх +,

хх –,хх +,

Хххххххххххххххххххххххх,,хх
ххх°Х
ххх°Х, ххххххх
Ххххххххххххххххххххххххххххххххххх,°Х, хххххх
Хххххххххххх, хх, ххххххх:
ххх°Х

Хххххххххххххххххх,°Х, хххххх
Хххххххххххххххххххххххххххххххххххххххххххх,°Х, ххххххх
Хххххххххххххххх

Таблица 6. Технические характеристики битумов дорожных

2.2 Ценообразование
Хххххххххххххххххххххххххххххххххх,
ххххххххххххххххххххххххххххххххххххххххххххххх,
хххххххххххххххххххххххххххххххххххххххх.

хххххххххххххххххххххххххххххххххх,
ххххххххххххххххххххххххххххх,

Ххххххххххххххххххххххххххххххххххххххххххххх.

Цены реализации, за тонну

руб. (вкл.НДС)

Растворитель /

р.

Растворитель /

р.

Печное топливо

р.

Мазут

р.

Переработка давальческого сырья

р.

Таблица 7. Цены реализации на - этапе

Продукция

руб. за тонну
(вкл.НДС)

А-

р.

Аи-

р.

Аи-

р.

Дизельное топливо

р.

Сольвент
Сера

р.
р.

Битум

р.

Таблица 8. Цены реализации на этапе

2.3 Условия поставки
Ххххххххххххххххххххххххххххххххххххххххххххххххххххххххххххххххххххххххххх,
ххххххххххххххххххххххххххххххххххххххххх.

22
Консалтинговая группа «БизпланиКо», www.bizplan5.ru , vip@bizplan5.ru , (+7 495 645 18 95)

3 Стратегия развития бизнеса
3.1 Организации бизнеса, формы участия, совет директоров
Хххххххххххххххххххххххххххххххххххххххххххххххххххххххххххххххххххххххххххххххххххх
ххххххххх. Хххххххххххххххххххххххххххххххххххххх:
Хххх-ХХХ, хххххххххххх. ххххххххххххх.
ХХХ «Ххххххххххххххх» хххххххххххххххххххххх
Ххххххххх «Хххххххххх» х,
Ххххххххх «Хххххххххх» х.
ХХХ «Ххххххххх-ХХХ»
ХххххххххххххХХХ
«Ххххххххх-ХХХ»
ххххххххххххххххххххххххххххххххХххххххххххххххххххх, хххххххххххххххххххххххххххХХХ,
хххххххххххххх,
ххххххххх,
хххххххххххххххххххххххх,
хххххххххххххххх,
хххххххххххххххххххххххххххххх,ххххххххххххххххххх,
ххххххххххх-х,
ххххххххххххх,
ххххххххххххххххххххххххххххххххххххххххххххххххххххххххххххххххххххххххххх.
ХхххххххххххххххххххххххххххххххххххххХххх-ХХХхххххххххххх. ххххххххххххх.
Ххххххххххххххххххххххххххххххххххххххххххххххх х
(ххххххххххххххххххХххххххххххххХххххххххххххххххх).
Ххххххххххххххххххххххххххххххххххххххххххххх,
ххххххххххххххххххххххххххххххххххххххххххххххххххххххххххххххххх,
ххххххх
хХХХ, ххххххххххххххххххххххххххххххххххххххххххххххххххххххххххххххххххххххх.

(ХХХ)

Ххххххххххххххххххххххххххххххххххххххххх,
хххххххххххххххххххххххххххххххххххххххххххххххххххххххххх х.
ХхххххххХхххХХХххххххххххххХхххххххххххххххххххххххх,
хххххххххххххххххххххххххххххххххххххххххххххххххххххххххххххххххххххххххххх-ххххх.
Хххххххххххххххххххххххххххххххххххххххххххххххххххххххххххх.
Хххххххххххххххххххххххххххххххххххххххххххххххх.
Ххххххххххххх -,Хх. Хххххххххххххххххххххххххххх.
Хххххххххххххххххххххххххххххххххххх.Ххххххххххххххххххххххххххххххххххххх.
Ххххххххххххххххххх
Ххххххххххххх
хххх.
ХхххххххххххххххххххххххххххххххххХххххххх.
Хххххххххххххххххххххххххххххххххх,
ххххххххххххххххх.
Хххххххххххххххххххххххххххххххххх-хххххххххххххххххххххххххххх.
ХххххххххххххххххххххххххххххххххХххххххххххххххххххххххх.
Хххххххххххххххххххх,хххххххххххххххххххххххххххххххххххххххххххххххххххххххххххххххх
х. Ххххххххххххххххххх.
Ххххххххххххххххххх
Хххххххххххххххххххх.
Ххххххххххххххххххххххххххххххххххххххххххххххх.
Хххххххххххххххххххххххххххххххххх-хххххххххххххххххххххххххххх.
ХххххххххххххххххххххххххххххххххХххххххххххххххххххххххх.
Хххххххххххххххххххххххххххх. Ххххххххххххххххххххххххххххххххххххх.

23
Консалтинговая группа «БизпланиКо», www.bizplan5.ru , vip@bizplan5.ru , (+7 495 645 18 95)

ХХХ «Ххххххххххххххх»
Ххххххххххххххххххххххххххххххххххххххххххххххххххх,хх,
хххххххххххххххххххххххххххххххх,
хххххххххххххххххххххххххххххх,
ххххх/ххххххххххххххххххххххххххххххххххх. Хххххххххххххххххххх, хххххххххххх.
Хххххххххххххххххххххххххххххххххххххххххххххххххххххххххххххххххххххххххххххххххххх
хххххххххххххххххххххххххххххххххххххххххххххххххххххх.

3.2 Партнеры проекта
Ххххххххххххххххххххххххххххххххххххххххххххххххххххх
хххххххххххххххххххххххххххххх:

–

ХхххххххххХххххххххххххххх (хххххххххх, ХХХ) - ХХХХХХххххххххххХхххххх.
Хххххххххххххххххххххххххх - ХХХХхххххххХхххххххххххххх (ХХ) хххХххххх, Ххх
(ХХХХХ)
Ххххххххххххххх - ХХХХхххххххххххххххХХХХХхххххххххххх
Ххххххххххххххххххххх:
Хххххххххххххххххххх - ХххххХххХ, ХххххххххХХХХХХххххххххххХх. ХххХхххххх.
Хххххххххх:,
ХххххХхххххх, ХХХХххххххххххххх, ХхххХххХХххххххх, ХХХХхххххххххххх.
ХХХ,ХххххххХХ, ХххххХХ.
ХХХхХхххххххххххххх – ХххХххххХхххххххХХхххХХХХхххххххХхххххххххххххххххх.

24
Консалтинговая группа «БизпланиКо», www.bizplan5.ru , vip@bizplan5.ru , (+7 495 645 18 95)

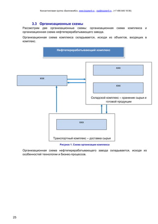
3.3 Организационные схемы
Рассмотрим две организационные схемы: организационная
организационная схема нефтеперерабатывающего завода.

схема

комплекса

и

Организационная схема комплекса складывается, исходя из объектов, входящих в
комплекс.
Нефтеперерабатывающий комплекс

ххх
ххх
ххх

Складской комплекс – хранение сырья и
готовой продукции

ххх

Транспортный комплекс – доставка сырья
Рисунок 1. Схема организации комплекса

Организационная схема нефтеперерабатывающего завода складывается, исходя из
особенностей технологии и бизнес-процессов.

25
Консалтинговая группа «БизпланиКо», www.bizplan5.ru , vip@bizplan5.ru , (+7 495 645 18 95)

Генеральный
директор

Главный
бухгалтер

Бухгалтерия

Экономический
отдел

Заместитель
генерального
директора

Коммерческий
директор

ххх

Отдел кадров

Юридический
отдел

Главный
механик

АХО

хххк

Инженер
охраны труда

ххх

ххх

ххх

ххх

Начальник УПН

Отдел
снабжения

Начальник ТСП

Главный
технолог

ххх

ххх

ххх

Начальник ПДО

ххх

ххх

Инженер
КИПиА

Оператор
котельной

ххх

Зам. по учету
НП

ххх

ххх

ххх

Инженер АСУП

ххх

Старший
оператор УПН

ххх

Слесарь
строительный

ххх

Мастер
очистных
сооружений

ххх

Оператор УПН

ххх

Слесарь
сантехник

ххх

Оператор
очистных
сооружений

Оператор

Электросварщи
к

Транспортный
отдел

Рисунок 2. Организационная схема нефтеперерабатывающего завода

26
Консалтинговая группа «БизпланиКо», www.bizplan5.ru , vip@bizplan5.ru , (+7 495 645 18 95)

3.4 Цели бизнеса: доли рынка, финансовые показатели, показатели
внутренней деятельности
Стратегические цели бизнеса определяются следующими ключевыми параметрами:
Ежемесячный объем продаж – млн. руб.
Объем чистой прибыли – млн. руб. в мес.
Рентабельность продаж – %.
Чистый денежный поток за год – млн.руб. в мес.
Доля предприятия на российском рынке бензинов автомобильных составит,%, на рынке
дизельного топлива – ,%.
Объем
производства
на
предприятии,
тонн в год

Продукция

Объем
производства
в РФ, тонн в
год

Доля
предприятия
на рынке РФ

Бензины автомобильные
всех марок
Дизельное топливо

,%
,%

Таблица 9. Расчет доли создаваемого предприятия на рынке РФ

3.5 Описание этапов развития бизнеса
Настоящий проект предполагается осуществить в этапа:
Эта
п

Объем
переработк
и сырья на
этапе

Описание

Сроки

Ххххххххххххххххххххх, хххххххххххххххххххххххххх.

тыс. тонн

Октябрь
декабрь

Ххххххххххххххххххххххххххххххх.
хххххххх,
Ххххххххххххххххххххххххххххххххххххххххххххххххххххххххххххххххххххххх
хххх.

тыс. тонн

Январьдекабрь

Ххххххххххххххххххххххх,
хххххххххххххххххххххххххххххххххххххххххххххххххххххх

тыс. тонн

Январь
и далее

этап

этап

этап

Таблица 10. Описание этапов реализации проекта

На подготовительном (нулевом) этапе предполагается приобретение комплекса.
Хххххххххххххххххххххххххххххххххххххххххххххххххххххххххххххххххххххххх,
ххххххххххххххххххххххххххххххххххх.
ХхххххххххххххххххХХХххххххххххххх ххх.
ххххххххХХХ. ХхххххххххххххххХХХ «ХххХххххххххх»ххххх.

№

Сумма, руб.

Сумма, Евро

Ххххххххххххххххххххххххххххххххххххххххххххххххх

27

Статьи расходов

, ххх

,ХХХ
Консалтинговая группа «БизпланиКо», www.bizplan5.ru , vip@bizplan5.ru , (+7 495 645 18 95)

Ххххх «Ххххххххххххххх»

, ххх.

,ХХХ

Ххххх «Хххххххх-ХХХ»

, ххх.

,ХХХ

Ххххх «ХххХххххх»

,ххх.

,ХХХ

,ххх.

,ХХХ

ХХХХХ

Таблица 11. Распределение затрат на приобретение комплекса нефтеперерабатывающего завода

Хххххххххххххххххххххххххххххххххххххххх ,ххх.
Ххххххххх, ххххххххххххххххххххххххххххххххххххххххххХХХ-. Ххххххххххххххххххххх –
ххх. ххх., ххххххххх:
хххххххххххххххххххххххХХХ-ххххххххххххххххххххххххххххххххххх.ххххххххххх (+
% ххххххххххххх) – ххх.ххх.
ххххххххххххххххххххххххххххх.х. – ххх.хххххх.
Хххххххххххххххххххххх
–
Хххххххххххххххххххххххххххххххххххххххххххххххххххххххх,
ххххххххххххххххххххххххххххххххххххххххххххххххххххххххххххх
ххххххххххххх).
Хххххххххххххххххххххххххххххххххххххххххххх:
ххххххххххххххххххх.

ххххххх.
(хххххххххххх.

хххххххххххх/,хххххххххххх/,

Ххххххххххххххххххххххххххххххххххххххххххххххххххххх
(ххххххххххххххххххх,
хххххххххххххххххххххх) хххххххххххххххххххххххххххххххххххххххххххх. ххх.хххххххххх.
Хххххххххххххххххххххх
–
ххххххх.
Хххххххххххххххххххххххххххххххххххххххххххххххххххххххххххххххххххххххххххххххххххх
хххххххххххххххххххххх,
ххххххххххххххххххххххххххххххххххх.
ххх.хххххххххх.Хххххххххххххххххххххххххххххххххххххххххххххх.
Ххххххххххххх,
ххххххххххххххххххххххххххххххххххххххххххххх,
хххххххххххххххххххххххххххххххххххххххххххххххх.
Ххххххххххххххххххххххххххххххххххххххххххххххххххххххххххххххххххх,
ххххххххххххххххххххххххххххххххххххххххххххххххх:
ХхххххххххххххххххххХ-, ХХ-, ХХ-.
Хххххххххххххххх.
Хххххххх.
Хххх.
Ххххх.
Хххххххххххх,
ххххххххххххххххххххххххх,
хххххххххххххххххххххххххххххххххххххххххххххххххххххххххххххххххххххххх.
ххххххххххххх,
хххххххххххххххххххххххххххххххх,
ххххххххххххххххххххххххххххххххххххххххххххххххххххххх.

3.6 SWOT-анализ
Проведенный анализ позволяет выделить сильные и слабые стороны, внешние
возможности и угрозы проекта.

28
Консалтинговая группа «БизпланиКо», www.bizplan5.ru , vip@bizplan5.ru , (+7 495 645 18 95)

СИЛЬНЫЕ СТОРОНЫ

СЛАБЫЕ СТОРОНЫ

Ххххххххххххххххххххххххххххххххххххххххххххххххххххх
ххххххххххххххххххххххххххххххххххххххххххххххххххххх
хххххххххххххххххххххх.

Ххххххххххххххххххххххххххххх
ххххххххх,
ххххххххххххххххххххххххххххх
Ххххххххххххххххххххххххххххххххххххххххххххххххххххх ххххххххххххххххххххххххххххх
ххххххххххххххххххххххххх
(ххххххххххххххххххххх, хххххххххххх.
хххххххххххххххххххххххххххххххх).
ВОЗМОЖНОСТИ
Ххххххххххххххххххххххххххххххххххххххххххххххххххххх
ххххххххххххх.

УГРОЗЫ
Ххххххххххххххххххххххххххххх
хх.

Ххххххххххххххххххххххххххххххххххххххххххххххххххххх
Ххххххххххххххххххххххххххххх
хххххххххххххххххххххххххх,
хххххххххххххххххххххх,
хххххххххххххххххххххх.
хххххххххххххХхххххх.
Таблица 12. Анализ SWOT

На основании анализа, можно утверждать, что рассматриваемый проект обладает
неоспоримыми сильными сторонами, главная из которых – высокий уровень спроса,
высокая рентабельность продукции.

29
Консалтинговая группа «БизпланиКо», www.bizplan5.ru , vip@bizplan5.ru , (+7 495 645 18 95)

4 Анализ рынка и стратегия маркетинга
4.1 Российский рынок нефтепродуктов
4.1.1 Общее состояние нефтяной отрасли РФ
Ххххххххххххххххххххххххххххххххххххххххххххххххххххххххххххх.
ХхххххххХххххххххххххххххххххххххх.ххххххххххх.
ХххххххххХххххххХххх,
ххххххххххххххххххххххххххххх.х.
ХххххххххххххХххххххххххххххххххххххххххххххххххххххххххххххххххх.
ххххххххххххххххххххххххххххххххххххххххх%
ххххххххххххххххх.
ХххххххххххххххххххххххххххХхххххххххххххХххххххх, ХххххххХХХ-ХХ. Хххххххххххххххххххххххххххххххххххххххххххххххх «Хххххххх» хххххХ.Х.Хххххх, «Хххххххххххххххх» х
«Ххххххххххххх». Ххххххххххххххххххххххххххххххххххххххххххххххххххх%.
Ххххххххххххххххххххххххх.
ххххххххх,
ххххх.
хххх
–
Ххххххххххххххххххххххххххххххххххххххххххххххххххххх% ххххх, хх% - ххххх.

х-х.

Соотношение объемов добычи и переработки
нефти

2005

2006

2007

2008

2009

2010

2011

Источник: Росстат
Диаграмма 1. Соотношение объемов добычи и переработки нефти в РФ в - годах

Хх.
ххххххххххххххххххХхххххххххххххххххх,%
ххххххххххххххххххххххххххх.
Хххххххххххх,
Ххххххххххххххххххххххххххххххххххххххххххххххххххххххххххх.
ХхххххххххХххххххххХхххххххххххххххххххххххххххххххххххххххххх – ххххххххххххххх,%
х,%
ххххххххххххххххххххххххххххххххххххххххххххххххххххххххххххххххххххххХхххххххХххххх
.
ХхххххххххххХХХХХХхххххххххххх.,
ххххххххххххх,
ххххххххххххххххххххххххххххххххххххххх,ххх.хххх. хххххх2.

хх,%,

Хх.
ххххххххххххххххххххххххххххххххххххххххххххххххххххххххххххххххххххххххххххххххххххх
2

30

Источник: http://fincake.ru/stock/investideas/

/download/
Консалтинговая группа «БизпланиКо», www.bizplan5.ru , vip@bizplan5.ru , (+7 495 645 18 95)

хххх.
хххххххххххххххххххххххххххххххххххххххххххххххххххххххххххххххххххххх,
хххххххххххххххххххххххххххххх.
4.1.2

Ххххххххх,

Объем и динамика рынка в натуральном и стоимостном выражении

Объем первичной переработки нефти вырос с млн. тонн в году до млн. тонн – в -м.
Темпы роста объема первичной переработки снизились с % в году, до % - в -м. В -м году
темпы роста вновь выросли до %, в году объем показатель снизился до % по сравнению
с предыдущим годом.
Динамика объема первичной переработки нефти в РФ в
- годах

2006

2007

2008
млн. тонн

2009

2010

2011

в % к предыдущему году

Диаграмма 2. Динамика объема первичной переработки нефти в РФ в - годах

Хххххххххххххххххххххххххххххххххххххххххххххххххххххххххх,ххх. ххххххххххх,ххх. хххх –
х-х. Хххххххххххххххххххххххххххххххх% (ххххххххххххххххххххххххххх) ххххххх% - х-х.
Ххххххххххххххххххххххххххххххххххххххххххх – хх%.
Динамика объема производства бензина автомобильного
всех видов в РФ в - годах

2006

2007

2008
млн. тонн

2009

2010

2011

в % к предыдущему году

Диаграмма 3. Динамика объема производства бензина автомобильного всех видов в РФ в - годах

Ххххххххххххххххххххххххххххххххххххххххххххххххххххххххххххххххххххххххххххххххххххххх.

31
Консалтинговая группа «БизпланиКо», www.bizplan5.ru , vip@bizplan5.ru , (+7 495 645 18 95)

ХхххххххххххххххххххххххххххххххххххххххххххххХХхххххххх,ххх.
хххххх,ххх.
хххх.
Хххххххххххххххххххххххххххх,ххх.
хххх,
ххххххххххххххххххххххххххххххххххххххххх,
хххххххххххххххххх,ххх. хххх. Хххххххххххххххххххх% ххххх (ххххххххххххххххххххххххххх)
хх (-%) – ххххх. Хххххххххххххххххххххххх%, ххххххххххххххххххххххххххххххх –,%.
Динамика объема производства дизельного топлива в
РФ в - годах
108%
106%
104%
102%
100%
98%
96%
94%
92%
2006

2007

2008
млн. тонн

2009

2010

2011

в % к предыдущему году

Диаграмма 4. Динамика объема производства дизельного топлива в РФ в - годах

Объем производства мазута топочного вырос с, млн. тонн в году до , млн. тонн – в -м.
Максимального уровня темпы роста достигли в -м году (%), в году – % (по сравнению с
предыдущим годом).
Динамика объема производства мазута топочного в РФ в
- годах

2006

2007

2008
млн. тонн

2009

2010

2011

в % к предыдущему году

Диаграмма 5. Динамика объемов производства мазута топочного в РФ в - годах

Хххххххххххххххххххххххххххххххххххххххххххххххххххххххххххххххххххххххххххххххххххх
ххххх, хххххххххххххххххххххххххххххххххххххххххххххххххххх.
Хххххххххххххххххххххххххххххххххххххххххххххх,хххх. ххх. ххххх, хх,хххх. ххх. – ххххх.
Хххххххххххххххххххххххххххххххххх – хххххх. ххх., ххххххххххххххххх% - хххххх. ххх.
Ххххх, хххххххххххххххххх, ххххххххххххххххх%, хххххххххххххххххххххх,хххх. ххх.

32
Консалтинговая группа «БизпланиКо», www.bizplan5.ru , vip@bizplan5.ru , (+7 495 645 18 95)

Динамика объема производства бензина автомобильного
всех видов в стоимостном в РФ в - годах

2006

2007

2008
млрд. руб.

2009

2010

2011

в % к предыдущему году

Диаграмма 6. Динамика объема производства бензина автомобильного всех видов в стоимостном
выражении в- годов

Объем рынка дизельного топлива в стоимостном выражении вырос с, млрд. руб. в году
до , млрд. руб. – в -м. В году объем снизился на % (до млрд. руб.). К году объем рынка
вырос до млрд. руб. (на% по сравнению с предыдущим годом).
Динамика объема производства дизельного топлива в
стоимостном выражении в РФ в - годах

2006

2007

2008
млрд. руб.

2009

2010

2011

в % к предыдущему году

Диаграмма 7. Динамика объема производства дизельного топлива в стоимостном выражении в годах

Динамика рынка мазута топочного в стоимостном выражении, также как и внатуральном,
отличается неравномерностью. Максимальный объем был достигнут в году – млрд. руб.,
минимальный – в -м (, млрд. руб.). Максимальные темпы роста наблюдались в и годах
(в, и , раза по сравнению с предыдущим годом соответственно), минимальные - в году (%).

33
Консалтинговая группа «БизпланиКо», www.bizplan5.ru , vip@bizplan5.ru , (+7 495 645 18 95)

Динамика объема производства мазута топочного в
стоимостном выражении в РФ в - годах

2006

2007

2008
млрд. руб.

2009

2010

2011

в % к предыдущему году

Диаграмма 8. Динамика объема производства мазута топочного в стоимостном выражении в РФ в годах

4.1.3 Структура рынка нефтепродуктов
Ххххххххххххххххххххххххххххххххххххххххххххххххххххххххххххххххххх:
1. Хххххххххххххххххххххххххх:
a. ххххххххххххххх;
b. ххххххх.
2. Ххххххххххххххххххх:
a. ххххххх;
b. хххххххххххххххХХХ;
c. ххххххххххххххх.
3. Хххххххххххххх:
a. ххххххххххххххххххх;
b. хххххххххххххххх;
c. ххххххххххххх;
d. хххххх.
4. Ххххххххххххххххххххххххх
Хххххххххххххххххххххххххх
Хххххххххххххххххххххххххххххххххххххххххххххххххххххххххххххххххххххххххххххххххххх
ххххххххххххххххххххххххххххххххххххххххх.
Ххх,
хххххххххххххххххххххххххххххххххххххххххххххххххххх%,
хххххххххх
%,
ххххххххххххххххх- %, ххххххххххххххх - %.

34
Консалтинговая группа «БизпланиКо», www.bizplan5.ru , vip@bizplan5.ru , (+7 495 645 18 95)

Структура рынка нефтепродуктов по направлению
использования, в % к итогу

Сырая нефть

Автомобильный
бензин

Дизельное топливо

Мазут

Диаграмма 9. Структура рынка нефтепродуктов по направлению использования в году

3

По способу реализации
По способу реализации структура рынка находится в тесной зависимости от типа
нефтепродуктов. Так, на АЗС реализуется % всего автомобильного бензина и только %
дизельного топлива. Через оптовые продажи проходит % бензина и % дизельного
топлива.
Структура рынка нефтепродуктов по способу
реализации, в % к итогу

Автомобильный бензин

Дизельное топливо

Диаграмма 10. Структура рынка нефтепродуктов по способу реализации4

По типу продукта
Структура рынка по типу продуктов определяется как спросом, так и глубиной
переработки нефти на НПЗ.
Более всего из сырой нефти производится дизельного топлива (%), прочих видов
нефтепродуктов (%) и топочного мазута (%). Автомобильного бензина производится %.
На протяжении - годов

3

Источник данных:http://www.chem.msu.su/rus/jvho/-/.pdf
Источникданных: http://www.os .ru/article/market/ _ _A_

4

35

_ _ - _ _ /
Консалтинговая группа «БизпланиКо», www.bizplan5.ru , vip@bizplan5.ru , (+7 495 645 18 95)

Структура рынка нефтепродуктов по типу

2008

2009

2010

2011

Источник: Росстат
Диаграмма 11. Структура рынка нефтепродуктов по типу продуктов

Если рассматривать структуру реализации автомобильного бензина в России, то можно
утверждать, что % приходится на реализацию продукции через АЗС, через оптовую
торговлю реализуется % и только % бензина уходит на экспорт.

Диаграмма 12. Структура реализации автомобильного бензина, %

Что касается структуры реализации дизельного топлива, то,% дизельного топлива
реализуется через АЗС, на оптовые поставки приходится ,%, на экспорт - ,%.

36
Консалтинговая группа «БизпланиКо», www.bizplan5.ru , vip@bizplan5.ru , (+7 495 645 18 95)

Диаграмма 13. Структура реализации дизельного топлива, %

Ххххххххххххххххххххххххххххххххххххххх,
ххххххххххххххххххххххххххххххххххххххххххххххххххххххххххххххххххххххххххххххххххххх
ххххххххх.
ХхххххххххххххххххххххххххххххххххххххххххххххХХХхххххххххххххххххххххххххххххххххх.
ХххххххххххххххххххххххххххххххххххххХХХхххххххххх,
хххххххххххххххххххххххххххххххххххх
(%),
хххххххххххххххххххххххххххххххххххххххххххххххххххххххххх.

ххххххххххххххххххххххх,

Диаграмма 14. Структура продаж по видам топлива на АЗС, %

По производителям

37
Консалтинговая группа «БизпланиКо», www.bizplan5.ru , vip@bizplan5.ru , (+7 495 645 18 95)

Хххххххххххххххххххххххххххххххххххххххх (ххххххххххххххххххххххххххх) хххххххххх%
хххххххххххххххххххххххххх.
Хххххххххххххххххххххххххххххххххх
«Хххххх-ХХХХХ»,
ХххххххххХХХхХххххххххххХХХ (%, % х% хххххххххххххх).

0%

10%

20%

30%

40%

50%

Диаграмма 15. Структура рынка нефтепродуктов по производителям

По географическому признаку
Ххххххххххххххх,
ххххххххххххххххххххххххххххххххххххххххххххххххххххххххххххххХххххх,
ххххххххххххххххххххххххххххххХХХххххххххххххххххххххххххххххххх:
ххххххххххххххххххххххххххххххххххххххххххххххххххххххххххххххххххххххххххххххххххххх
хххххххххххххххХХХхххххххххххххххххххххххххххххх.
ХХХхХхххххххх,
ХхххххххххххХхххххххххххххххххххххххххххххххххххххххХхххххххххххххххххххххххххххх
(ХХХХ);
хХххххххххххххххххххх —
ххХхххххххххххххххххххх;
хХхххххххххххххххх —
хххххххххххххххххХххххх-Ххххххххххххххх,
хХхххххххххххххХххххххх —
хххххххххххххХххххх.
ХххххххххХХХхххххххххххххххххххххххххххххххх,
ххххххххххххххххххххххххххххххххххххххххххХХХХххххХхххх-Хххххххх,
хххххххххххххххххххххххххххххххххХххххххх,
Ххххххххх
(хххххХххххххххххх)
хХххххххххххххххххххххххххххххххххххххХХХхххххххххххххххххххххххххххххххххххххххх,
хХхххххххххххххххххххХххххх, ххххххххххххххххххххххххххххххххХХХХ.
ХхххххххххххххххххххххххххххххххххххххххХХххххххххххххХхххххххххххххххххххххххххх
(%), ххххххххххххх – Ххххххххххх (%), ххххххххххххХхххххххх (%) хХхххх (%).

38
Консалтинговая группа «БизпланиКо», www.bizplan5.ru , vip@bizplan5.ru , (+7 495 645 18 95)

Структура производства нефтепродуктов по
федеральным округам

0%

5%

10%

15%

20%

25%

30%

35%

40%

45%

50%

Диаграмма 16. Структура производства нефтепродуктов в РФ по федеральным округам

В Центральном федеральном округе нефтепереработка осуществляется в Рязанской,
Ярославской и Московской областях.
Структура производства нефтепродуктов в Центральном
федеральном округе

Диаграмма 17. Структура производства нефтепродуктов в Центральном федеральном округе

4.1.4 Анализ ценовой ситуации на рынке нефти и нефтепродуктов
Цены на нефтепродукты находятся в тесной зависимости от цен на нефть, цены на
нефть, в свою очередь, зависят от ситуации на мировом рынке нефти.
На протяжении - квартала годанаблюдались колебания цен на нефть. Максимальный
уровень цен был зафиксирован в квартале года ( руб./тонну), минимальный – в -м (
руб./тонну).

39
Консалтинговая группа «БизпланиКо», www.bizplan5.ru , vip@bizplan5.ru , (+7 495 645 18 95)

Средние цены производителей на нефть в РФ в
гг, руб./тонну, без НДС

2006

2007

2008

2009

2010

2011

- кв.

1 квартал
2012

Источник: Росстат
Диаграмма 18. Средние цены производителей на нефть в РФ в - кв. года, руб./тонну, без НДС

Темпы роста цен производителей на сырую нефть достигли максимального значения в
году (%), в связи с низкой базой года.
Темпы роста средних цен производителей на нефть в РФ
в - кв. гг, в % к предыдущему году

2007

2008

2009

2010

2011

1 квартал 2012

Диаграмма 19. Темпы роста средних цен производителей на нефть в РФ в - квартале года, в % к
предыдущему году

По данным Росстата, в - году цены на сырую нефть увеличиваются ежегодно. Так, по
состоянию на март месяц, цены производителей РФ составили в году руб./тонну, в -м –
руб./тонну, в -м – руб./тонну.

40
Консалтинговая группа «БизпланиКо», www.bizplan5.ru , vip@bizplan5.ru , (+7 495 645 18 95)

декабрь

ноябрь

октябрь

сентябрь

август

июль

июнь

май

апрель

март

февраль

январь

Цены производителей на сырую нефть в
РФ, руб./тонну, без НДС

Диаграмма 20. Цены производителей на сырую нефть в РФ, руб./тонну, без НДС

Хххххххххххххххххххххххххххххххххххххххххххххх.
Ххххххххххххххххххххххххххххххххххххххххххххх, ххххххххххх – хххххххххххх.
ХхххххххххххххххххххххххххххХХххххххххххххххххххххххххххххххх,
ххххххххххххххххххххххххххх. ХхххххххХххххххх, хххххххххххххххххххххххххххххххххххх
(хххХХХ): хххххххххХХ- – ххх./ххххх, ххХХ- – ххх./ххххх, ХХ-ххххх – ххх./ххххх.
Средние цены на бензин в РФ, руб./тонну

Бензин автомобильный А-76 Бензин автомобильный АИ(АИ-80 и т.п.), т
92 (АИ-93 и т.п.), т

Бензин автомобильный АИ95 и выше, т

Источник: Росстат
Диаграмма 21. Средние цены на бензин в РФ, руб./тонну без НДС

Цены на дизельное топливо на протяжении - квартала года цены на дизельное топливо
постоянно росли. Так, в среднем за квартал года средняя цена производителей на ДТ в
РФ достигла уровня руб./тонну (без НДС), что более чем на тыс. руб. (%) выше, чем в
году.

41
Консалтинговая группа «БизпланиКо», www.bizplan5.ru , vip@bizplan5.ru , (+7 495 645 18 95)

Средние цены производителей на дизельное топливо
летнее в РФ в - квартале
года, руб./тонну без НДС

2010

2011

1 кв. 2012

Диаграмма 22. Средние цены производителей на дизельное топливо летнее в РФ в – квартале года,
руб./тонну без НДС

Ситуация на рынке топочного мазута аналогична ситуации на рынке дизельного топлива –
цены выросли с руб./тонну в году, до руб./тонну в среднем за квартал года.
Средние цены производителей на мазут топочный в РФ в
- квартале
года, руб./тонну без НДС

2010

2011

1 кв. 2012

Диаграмма 23. Средние цены производителей на мазут топочный в РФ в - квартале года, руб./тонну
без НДС

ХхххххххххххххххххххХХХххххххххххххххххххххх, хххххххххххххХХ.
ХхххххххххххХХ-хХХХхххххххххххххххххххххх./ххххх,
ххххххххххххххххххххххххх% хххх, хххххххххххххххх.

42

ххххх%

хххх,
Консалтинговая группа «БизпланиКо», www.bizplan5.ru , vip@bizplan5.ru , (+7 495 645 18 95)

декабрь

ноябрь

октябрь

сентябрь

август

июль

июнь

май

апрель

март

февраль

январь

Цены производителей на бензин автомобильный АИ- в
ЦФО, руб./тонну, без НДС

Диаграмма 24. Цены производителей на бензин автомобильный АИ- в ЦФО, руб./тонну без НДС

Цены на бензин АИ- в ЦФО в марте года составили
среднем за году.

руб./тонну, что на % ниже, чем в

2010

2011

декабрь

ноябрь

октябрь

сентябрь

август

июль

июнь

май

апрель

март

февраль

январь

Цены производителей на бензин автомобильный АИ- в
ЦФО, руб./тонну, без НДС

2012

Диаграмма 25. Цены производителей на бензин автомобильный АИ- в ЦФО, руб./тонну, без НДС

Цены на бензин автомобильный АИ- также снизились в марте года по сравнению с
годом на %, достигнув уровня руб./тонну.

43
Консалтинговая группа «БизпланиКо», www.bizplan5.ru , vip@bizplan5.ru , (+7 495 645 18 95)

2010

2011

декабрь

ноябрь

октябрь

сентябрь

август

июль

июнь

май

апрель

март

февраль

январь

Цены производителей на бензин автомобильный АИ- и выше в
ЦФО, руб./тонну, без НДС

2012

Диаграмма 26. Цены производителей на бензин автомобильный АИ- и выше в ЦФО, руб./тонну без
НДС

Цены на дизельное топливо летнее в квартале года продолжили рост, достигнув уровня
руб./тонну, что на % выше, чем в среднем за год.

2010

2011

декабрь

ноябрь

октябрь

сентябрь

август

июль

июнь

май

апрель

март

февраль

январь

Цены производителей на дизельное топливо летнее в
ЦФО, руб./тонну, без НДС

2012

Диаграмма 27. Цены производителей на дизельное топливо летнее в ЦФО, руб./тонну, без НДС

44
Консалтинговая группа «БизпланиКо», www.bizplan5.ru , vip@bizplan5.ru , (+7 495 645 18 95)

Тенденции изменений цен на топочный мазут в ЦФО аналогичны тенденциям изменений
цен на дизельное топливо летнее – рост в марте года на% по сравнению с годом.
Средние цены на мазут топочный в ЦФО составили руб./тонну.

2010

2011

декабрь

ноябрь

октябрь

сентябрь

август

июль

июнь

май

апрель

март

февраль

январь

Цены производителей на мазут топочный в ЦФО, руб./тонну, без
НДС

2012

Диаграмма 28. Цены производителей на мазут топочный в ЦФО, руб./тонну без НДС

4.1.5 Факторы, влияющие на развитие рынка
Хххххххххххххххх, ххххххххххххххххххххххххххххххххххххххххххххххХххххххххххххххххххх,
хххххххххххххххххххххххххххххххххххх.
ХххххххххххххХххххххххххххХХ,
ххххххххххххххххххххххххххххххххххххххххххххххххххххххххххххххххххххххххххххххххххххх
хххххххххххххххххххххххххххххххххххххххххххххххххххххххххххх
«-»,
ххххххххххххххххххххххххххххххххххххххххххххххххххххххххххххххххххххххххххххххххххххх
хххххххх% хххххххххххххххх.
Ххххххх
«-» ххххххххххххххххххххххххххххххххххххххххххххххххххххххххх%
хххххххххххххххххххххххххххх.
Хххххххххх,
хххххххххххххххххх%
хххххххххххххххххххххххххххххххххххх ххххх х,хххххххххххххх,
х%.
Хххххххххххххххххххххххххххххххххххххххххххххххххххххххххххххх%
хххххххххххххххх,
хххххххххххххххххххххххххххххххххххххххххххххххххххххххххх – % хххххххххххххххх.
Ххххххххххххххххххххххххххххххххххххххххх,
ххххххххххххххххххххххххххххххххххххххххххххххххххххххххххххххххххххххххххххххххххххх
хххххх.
Хххххххххххххххххххххххххххххххххххххххххххххххххххххххххххххххххххххххххххххххххххх
х, хххххххххххххххххххххххххххххххххххх,ххххххххххххххххххххххххххххххххххххххххххххх.
Ххххххххххххххххххххх, ххххххххххххххххххххххххххххххххххххххххххххххх.

45
Консалтинговая группа «БизпланиКо», www.bizplan5.ru , vip@bizplan5.ru , (+7 495 645 18 95)

Хххххххххх,
ххххххххххххххххххххххххххххххххххххххххххххххххххххххххххххххххххх,
хххххххХХХХХХхх-%.
Ххххххх, ххххххххххххххххххххх, хххххххххххххххххххххххххххх, ххххххххххххххххххххххххххххххххххххххххххххххххххххххх,
хххххххххххх%
хххххххххххххххх,
ххххххххххх.
Ххххххххххххххххххххххххх,
хххххххххххххххххххх,
ххххххххххххххххххххххХХХХ,
ххххххххххххххххххххх-ххххххххххххххххххххххххххххххххххххххххххххх.
Ххххххххххххххххххххххххххххххххххххххххххххххх5.
Хххххххххххххххх
–
ххххххххххххххххххххххххххххххххххххххххххххххххххххххххххххххххххххххххххх.
Хххххххххххххххххххххххххххххххххххххххххххххххххххххххххххххххх,
хххххххххххххххххххххххххххх,
хххххххххххххххххххххх,
хххххххххххххххххххххххххххххххххххххххххх,
ххххххххххххххххххххххххххххххххххххххххххххххххххххххххххххххх.
Хххххххххххххххх,
ххххххххххххххххххххххххххххххххххххххххх,
ххххххххххххххххххххххххххххххххххххххххххххххххххххххххххххххххххххххххххххххххххххх
хххх.

4.1.6 Тенденции развития российского рынка нефтепродуктов
ХххххххххххххххххХххххххх.
хххххххххххххххх,ххх.хххх./ххх.
ХхххххххххххххххххххххХххххххххххххххх-хххххххххххххххх (ХХХХ) хххххххххх.
Хххххх.
ххххххххххххххххххххххххххххххххххххх,
хххххххх,ххх.хххх.

ххххххххххххххххххХХхх.

Хххххххххххххххххххххххххххххххххххххххххххххххххххххххххххххххххххххххххххххххххххх
ххххххххххххХХ, ххххххххххххххххх. ххххххххххххххххххххххххххххххххххххххххххххххх.
ХхххххххххХХХХ, хххххххххххХхххххххХххххххххх. хххххххх,ххххххх./ххх., ххХХхххххххх –
,ххх.хххх., хХХХхххххххх – ,ххх.хххх., хХХхххххххх – ,ххх.хххх.
ХххххххххххххххххХХХХ,
хххххххххххХххххх
(хххххххххххххххххххххххххххххххххххххххххххххххх)
ххххххххххххххххххххххххххххххххххххх.
Ххххххххххххххххххххххххххххххххххх:
хххххххххххххххххххххххххххххххххх,
ххххххххххххххххххххххххххххххххххххххххххххххххххххххххххххххххх,
хххххххххххххххххххххххххххххххххххххххххххххххх.
ХххххххххххХХХХхххххххххххххххххххххххххххххххххххххххххххххххххххххххххх.
хххххххх,ххх.хххх./ххх. Хх. хххххххххххххххххххххх,ххх.хххх./ххх.
Ххххххххх,
ххххххххххХххххххххХХ,
хххххххххххххххххххххх.
хХххххххххххххххххххххххххх,%, хххххххххххххххх – хх,%, хххххххххххх – хх,%.
ХххххххххххххххххххххххххххххххххххххххххххххххххххххххХххх-хххххххххххххххх.
(ххххххххххххххххХхххххххх), хххххххххххххххххххххххххххххххххххххххххххххххххх. х,
хххххххххххххххххххххххх – ххх. х, ххххххххххххххххххххх – ххх. х.
Ххххххххххххххххххххххххх,
ххх.хххххххххх.

хххххххххххххххххххххххххххххххххХххххххххххххххххххххх-

Ххххххххххххххххх,
ххххххххххххххххххххххххххххххххххххххххххххххххххххххххх.
Хххххххххххххххххххххххххххххххххххххххххххххххххххххххххххххххххххххххххххххххххххх,
5

http://expert.ru/

46

/ / /eksportnoe-edinoobrazie/
Консалтинговая группа «БизпланиКо», www.bizplan5.ru , vip@bizplan5.ru , (+7 495 645 18 95)

ххххххххххххххххххххххххххххххххххХххххххххххххххххх, ххх.хххх.
Хххххххххххххххххххххххххххххххххххх — ххххххххххххххххххххххххххх.
ХххххххХхххххххх,
хххххххххххххххххххххххххххххххххххххххх,
ххххххххххххххххххххххххххххххххххххххххххххххххххххх
(ХХХХ)
хххххххххххххххххххххххххххххх, ххх.хххх,
ххххххххххххххххххххххххххххххххххххххххххххххххххххххххххххххххххххххххххх.
Ххххххххххххххххххххххххххххххххххххх
—
ххххххххХхххххххх,
ххххххххххххххххххххххххххххххххххххх, ххх.хххх,
хххххххххххххххххххххххххххххххххххххххххххххххххххххххххххх.
Ххххххххххххххххххххххххххххххххх,
ххххххххххххххххххххххххххххххххххххххххххххххх,
ххххххххххххххххххххххххххх, хххххххххххххххххххххххххххххххххххххххххххххххххххххххх.
Ххххххх,
хххххххххххххххххххххххххххххххххххххххххххххххххххххххххххххххххххххххххххххх.
Хххххххххххххххххх, ххх.хххх
—
хххххххх%
ххххххххххххххххххххх,
ххххххххххххххххххххххххххххххххххххххххх.
4.1.7 Прогноз рынка нефти и нефтепродуктов РФ
Хххххххххххххххххххххххххххххххххх,
хххххххххххххххххххххххххххххххххххххххххххххх,
ххххххххххххххххххххххххххххххххххххххххххххххххххххххххххххххххх,
хххххххххххххххххххххххххххххххххххххх (хххххх).

ххххххххххххххх,

Хххххххххххххххххххх6,
ххххххххххххХхххххххххххххххххххх,%
ххххх,ххх.хххх.
Хххххххххххххххххххххххххх,
ххххххххх,
ххххххххххххххххххххххххХххххххххХххххх.
ХхххххххХххххх,
хххххххх,
хххххххххххххххххххххххх
—
хххххххххххххххххххххххххххххххххххххххххххх.
Хххххххххххххххххх-ххххххххххххххххххххххххххххххххххххх.
ххххххххххххххххххххх – ххххх. хххх.

Прогноз нефтяного баланса РФ в

2012

2013

2014

-

ххххххххх,

годах, млн. тонн

2015

2020

Диаграмма 29. Добыча и внутреннее потребление нефти в РФ в - годах и прогноз на годы, млн. тонн

6

http://www.rosbalt.ru/business/

47

/ / /

.html
Консалтинговая группа «БизпланиКо», www.bizplan5.ru , vip@bizplan5.ru , (+7 495 645 18 95)

По прогнозам экспертов, темпы роста объема производства будут не ниже темпов роста
объема потребления7. В данном случае можно прогнозировать достижение объема
производства бензина автомобильного к году, млн. тонн (ежегодный рост – ,%).
Прогноз объема производства бензина автомобильного
всех видов в РФ в - годах, мн. тонн

2011

2012

2013

2014

2015

Диаграмма 30. Прогноз производства бензина автомобильного всех видов в - годах, млн. тонн

При условии темпов роста потребления и производства дизельного топлива на уровне,%,
объем производства ДТ в РФ достигнет уровня млн. тонн.
Прогноз объема производства дизельного топлива в РФ
в - годах, млн. тонн

2011

2012

2013

2014

2015

Диаграмма 31. Прогноз объема производства дизельного топлива в - годах, млн. тонн

Согласно умеренному прогнозу экспертов8, экспортные цены на нефть после некоторого
снижения в году (прогноз на год – долларов за баррель), будут расти ежегодно в
среднем на%, достигнув, таким образом, к году уровня долларов за баррель.
7

http://expert.ru/

8

/ / /eksportnoe-edinoobrazie/

http://www.kazenergytrade.kz/?uin=
&chapter=
http://newsru.com/finance/ apr /klepach.html
http://cast cast.ru/

48

,
Консалтинговая группа «БизпланиКо», www.bizplan5.ru , vip@bizplan5.ru , (+7 495 645 18 95)

Прогноз цен на нефть, $ за баррель

2013

2014

2015
$/баррель

2016

2017

2018

2019

2020

в % к предыдущему году

Диаграмма 32. Прогноз цен на нефть, долларов за баррель

Если в ближайшие годы Правительством РФ не будут приняты законодательных актов,
существенно влияющих на рынок нефтепродуктов, можно предположить рост цен на
нефтепродукты на уровне роста мировых (экспортных) цен на нефть - примерно на% в
год.

2017

2016

2015

2014

2013

2012

Прогноз цен на нефтепродукты в ЦФО в ЦФО, руб./тонну, без НДС

Диаграмма 33. Прогноз цен на нефтепродукты в ЦФО, руб./тонну, без НДС

При принятых допущениях, уровень цен производителей на дизельное топливо летнее
достигнет к году уровня, тыс. руб./тонну, на бензин автомобильный АИ- и выше – , тыс.
руб./тонну.

49
Консалтинговая группа «БизпланиКо», www.bizplan5.ru , vip@bizplan5.ru , (+7 495 645 18 95)

4.2 Общая характеристика рынка нефтепродуктов Украины
4.2.1 Объем и темпы роста рынка нефтепродуктов Украины
Ххххххххххххххххххххххххххххх,
хххххххххххххххххххххххххххХхххххххххххххххххххххххххххххххххххххххххххххххххххххххх
хх. Ххх, ххххххххххххххххххххххххххххххххххххххххххххххх,ххх. ххххххххх, хх,ххх. хххх – хх.
Динамика объема производства бензина автомобильного
в натуральном выражении в - годах, Украина

2006

2007

2008
тыс. тонн

2009

2010

2011

в % к предыдущему году

Диаграмма 34. Динамика объема производства бензина автомобильного в натуральном выражении в годах, Украина

Объем производства дизельного топлива снизился с, млн. тонн в году до , млн. тонн – в м.
Динамика объема производства топлива дизельного в
натуральном выражении в - годах, Украина

2006

2007

2008
тыс. тонн

2009

2010

2011

в % к предыдущему году

Диаграмма 35. Динамика объема производства дизельного топлива в- годов, Украина

Аналогичная ситуация наблюдается на рынке мазута топочного, объем производства
которого снизился с, млн. тонн в году, до , млн. тонн – в -м.

50
Консалтинговая группа «БизпланиКо», www.bizplan5.ru , vip@bizplan5.ru , (+7 495 645 18 95)

Динамика объема производства мазута топливного в
натуральном выражении в - годах, Украина

2006

2007

2008
тыс. тонн

2009

2010

2011

в % к предыдущему году

Диаграмма 36. Динамика объема производства мазута топочного в натуральном выражении на
Украине в - годах

ХххххххххххххххххххххххххххххххххххххххххххХххххххххххххххххххххххххххххххххХххххххх
хххХХХ (,%), ххххххххххххХххххххххххххХХХ –,%. ХххххххххххХХХхххххххххх,% хххххххх,
Хххххххххххх – ,%, Ххххххххххххх – ,%.
ХхххххххххххххххххххххххххххххххххххххххххххххххххххххххххХхххххххххххХХХхххххххххх
х,%, ХхххххххххххххХХХ – ,%, ХхххххххххххХХХ – ,:, ХххххххххххххХХХ – ,%,
Хххххххххххххх – ,%.
4.2.2 Потребление нефтепродуктов в Украине
ХхххххххххххххххххХХХХХ,
хххххххххххххххххххххххххххххххххххххххххххххххххх,ххх.
хххх, ххххх% хххххх, хххххххх. Ххххххххххххххххххххххххххххххх,ххх. хххх (-%), хххххх –
,ххх. хххх (-,%), ххххххх – ,ххх. хххх (+,%).
Хххххххххххххххххххххххххххххххххххххххххх,ххх.
хххх
(+,%),
ххххххххххххххххххххххххххххххх – ,ххх. хххх (-%), хххххх – ,ххх. хххх (+,%), ххххххх – ххх.
хххх.
Хххххххххххх,
ххххххххххххххххххХххххххххххххххххххххх,%
ххххххххххххххххххххххххххх,% - хххххххх. Хххххххххххххххххххххххххх,%.
Ххххххххххххххххххххххххххххххххххххххххххх,%
хххххххх (ххххххххххххххххххх,% х,%).

ххххххххххххххххххххххххххх,%

-

Хххххххх
«ХхххххххххххххххххххХ-»,
хххххххХхххххххххххххххххххххххххххххххххххххххххххххххххххххххх%, ххххххххххххххххх
– хх-%.
ХхххххххххххххххххххххххххххххххххххххххххххххххххххххххххххХххххххх (-,%) хХхххххх (%) хххххххх.ХххххххххххххххххххххххххххххххххххххххххххххххххххххххххххХххххххх (-,%)
хХхххххххххх (-,%) хххххххх, хххххххХхххх (-,%).
ХххххххххххххххххххххххххххххххххХХхххххххххххххХхххххххххх (+,%), Ххххххххххх (+,%)
хХххххххххх (+%) хххххххх.
Ххххххххххххххх.
ххххххххххххххххххххххххХххххххххххххххххх,%
ххххххххххххххххх – ххххххххх%, хх,хххх.

51

ххххххххххххх.х,
Консалтинговая группа «БизпланиКо», www.bizplan5.ru , vip@bizplan5.ru , (+7 495 645 18 95)

ХхххххххххххххХххххххххххххххххххххххххххххххххххххххххххххххххххххххххххххххххххххххххххххххххххххх
ххххххххххххххххххххххх (хххххх/х, хххххх./х) ххххххххххххххххххххххххххххххх.
Хххххххх,
хххххххххххххххххххххххххххххххххххххххххххххххххххххххххх,
хххххххххххххххххххххххххххххххххххххххххххххххххх,
ххххххххххххххххххххххххххххххххххххххххххххххххххххххххххххххх
(хххххххххххххх/х,
хххххх./х).

4.2.3 Тенденции рынка нефтепродуктов Украины
Ххххххххххххххххххххххххххххххххххххххххххххххх-ххххх
–
хххххххххххххххххххххххххххххххххххххххххххххххххххххххххххххххххххххххххххххх.
Хххххххххххххх.ххххххххххххх,
хххххххххххххххххххх,
%
хххххххххххххххххххххххххххххххххххххх, х-х - ххххххх% ххххх, х-х
- %.
Хххххххххххххххххххххххххххххххххххххххххххххххххххххххххххххххххххххххххххххххххххх
ххххххххххххххххххххххххххх.
Хххххххххххххххххххххххххххххххххххххххххххххххххххххххххххххххххххххххххххххххххххх
ххххххххххх.
ХхххххххххххХХХХХххххххххххххххххххххххх,ххх.
хххххххххххххххххххххххххххххХХХХххххххххххххххх,
ххххххххххххххххххххххххххххххххххххххх (ХХХ), ххххххххххххххххххххххххххххххххххх%
ххххххххххххххх.ххххх.
Хххххххх.хххххххххххххххххххххххххххххххххххххх,
ххххххххххх.ххххххххххххххххх.
Хххххххххххххххххххххххххххххххх,
хххххххххХхххххххххххххххххххххххххххххххх.хххххххххх.
Ххххххххххххххххххххххххххххххххххх $,ххххххххххххххххххх. ХхххххххххххххххххххХХХ:
Ххххххххххх,
Ххххххххххххх,
Хххххххх,
Хххххххххх,
ХххххххххххххХхххххххххххх.
Хххххххххххххххххххххх.ххххх,
ххххххххххххххх
—
%.
ХхххххххХххххххххххх,
хХхххххххххххххххххххххххххх,ххх. ХХХ, ххххххххххххххххххххх.
Хххххххххххххххххххххххххххххххххххххххххххххххххххххххххххххххххххххххххххххххххххх
хххх.ХххххххххххххххххххххХХХххххххххххх.
ХхххххххххххххххххххххххххххХхх.
х.
ххххххххххххххххххххххххххх%.
ХхххххххххххххХХХхххххххххххххххххххх%.
Хххххххххххххххххххххххххххххххххххххххх.
ХххххххххххххххххххххххххххххххххххХххххххххххххххххххххххххххххххххххххххх.
Хххххххххх
–
ххххххххххххххххххххххххххххх,
ххххххххххххххххххххххххххххххххххххххххххххххххххххххххххх,
хххххххххххххххххх
–
хххххххххххххххххххххххх,
ххххххххххххххххххххххххххххххх,
хххххххххххххххххххххххххххххххххххххххххххххххххх.
ХхххххххххххххххххххххххххххххххххххххххХхххххххххххххххххххххххххххххххххххх:
Ххххххххххххххххххххх, хххххххххххххххХххххххххх.
Хххххххххххххххххххххххххххххххххххххххххххх,
хххххххххххххххххххххххххххххххххххххххххххххххххххххххххххххХХХ.
ХххХххххх, хххххххххххххххххххххх.ххХххххххХхххххххх, хххххххххххххххххххххх, хххххххх,
ххххххххххххххххх,
ххххххххххххххххххххххххххххххххххххххххх
"-",
хххххххххххххххххххХххххххххххххххх,

52
Консалтинговая группа «БизпланиКо», www.bizplan5.ru , vip@bizplan5.ru , (+7 495 645 18 95)

ххххххххххххххххххххххххххххххххххххххххххххххххххххххх,
хххххххххххххххххххххххххххХхххххх9

4.3 Анализ конкурентного окружения
4.3.1 Характеристика нефтеперерабатывающих предприятий
ХххххххххххххххххххххххххххххххххххххххХххххххххххххххххххххххххххххххххххххххххх:
ххх х.
ххххххххххххххххххххххххххххххх,
хххххххххххххххххххххххххххххххххххххххххххххХххххх.
Хххххххх ххххххххххххххххххххххххх хххххххххххххххххххххххххххххххххххххххххххххххххххххххххххххххххххххххххххххх
хххххххххххх.
Ххххххххххххххххххххххххххххххххххххххххххххххххххххххххххххххххххххххххххххххххххххххх
хххххх ххх.ххххххххххххххххххххххххххххххххххххххх, ххххххх,
ххххххххххххххххххххххххххххххххххххххххххххххххх, %.
Ххххххххххххххххххх ххххххххххххххххххххххх ххххххххххххххххххххххххххххххххххххххххх
х. ХххххххххххххххххххххххххххххххххххххххххххххххХххххх, %,
ххххххххх ХхххххХХХ ххххххххххх, %,
ххххххххххххххххххххххххххххххххххххххххххххххххХХХ.
ХхххххххххххХХХХхххххххххххххххххххххххххххххххххххххххххххххххххххххххххххххххххх,
ххх.хххх.
Ххххххххххххххххххххххххххххххххххххххххххххххх.
Ххххххххххххххххххххххххххххххххххххххххххххххххххххххххххххххххххххххххххххххххххх.
Ххх, хх ххх хххххххххххх, %, хххххххх хххх.хххххх. Ххххххххххххххххххххххххххххххххххххх.
Хххххххххххххххххххххххххххххххххххххххххх,хх, %.
ХхххххххххххххххххххХХХхххххххххххххххххххххххххххххххххххххххххххххххххххххххххххх
х.
Глубина переработки нефти на НПЗ в РФ

2004

2010

Диаграмма 37. Глубина переработки нефти на НПЗ в РФ

9

http://www.rosbalt.ru/ukraina/

53

/ / /

.html
Консалтинговая группа «БизпланиКо», www.bizplan5.ru , vip@bizplan5.ru , (+7 495 645 18 95)

ХххххххххххххххххххххххххххххххххххххХхххххХ. Х. Хххххххххххххххххххххххххххххххххххх
ххххххххххххххххххххххххххххххххххххххххххххххххххххххххххХХХ,
хххххххххххххххххххххххххххххххх %. Хххххххххххх,
ххххХхххххххххххххххххххххххххххххххх ххххХХХ ххххххххххххххххххххххххх %.ХхххххххХххххх,
«хххххххххххххххххххххххххххххххххххххххх».
ХххххххххххххххххххххххххххххххххххххххххххххххххххххХхххххХХХххххххххххххххххххххх
ххххх ХххххххххХххххх
—
Хххххххххх,
ххххххххххххххххххххххххххххххх %,
ххххххххххххххххххххххххххххххххххххххххххххххххххххххххххххххххХХХ.
ХххххххххххххххххххххххххххххххххххххххххххххххххххххххххххХХХ,
ххххххххххххххххх.
хххххххх. Хххххххххххххххххххххх (хххххх) хххххххххх,% ххххххххххххххххххххххх.

Структура мощностей по первичной переработке нефти

Источник: Минэнерго
Диаграмма 38. Структура мощностей по первичной переработке нефти

10

Среди всех установленных мощностей НПЗ % предполагают первичную переработку,
риформинг и крекинг, на% мощностей предусмотрена только первичная переработка.

10

Источник: http://minenergo.gov.ru/upload/iblock/ / d cf
ccd b .pdf
ГПЗ – газоперерабатывающие заводы с возможностью переработки нефти

54
Консалтинговая группа «БизпланиКо», www.bizplan5.ru , vip@bizplan5.ru , (+7 495 645 18 95)

Распределение НПЗ по наличию технологических
процессов

Источник: Минэнерго
Диаграмма 39. Распределение НПЗ по наличию технологических процессов

В целом нефтеперерабатывающая промышленность в России в большой степени
консолидирована. Около % мощностей по переработке нефти находится под контролем
вертикально интегрированных нефтегазовых компаний (ВИНК).

55
Консалтинговая группа «БизпланиКо», www.bizplan5.ru , vip@bizplan5.ru , (+7 495 645 18 95)

Контролирующий акционер
Роснефть
Лукойл
АФК "Система"/Башнефть
Сургутнефтегаз
ТНК-ВР
Газпром нефть
Газпром
Славнефть
РуссНефть
НК Альянс
Прочие
Итого

Число предприятий

Мощности по переработке (млн.тонн)
.
.
.
.
.
.
.
.
.
.

Таблица 13. Владельцы нефтеперерабатывающих компаний

Перечень НПЗ представлен в Приложении.
4.3.2 Характеристика ближайшего конкурентного окружения
Хххххххххххххххххххххх, хХХХхххххххххххххххххххххххххххххххххххххххххххххххххх.
ХххххххххХХХ
Ххххххххххх – ххх.
Хххххххх – ххх. хххххххх.
Хххххххххххххххххх – %.
ХххххххххХХХхххххххххххххххххххх.
Ххххххххххххххххххххххххххххххххххххххххххххххххххххх.
Ххххххххххххххххххххххххх.
ХххххххххххххххХХХ,
хх
–
ххххххххххххххххХХХ
«ХХХ».
ХххххххххххххххххххххххххххххХХХ
«Хххххххххххххххххххххххххххххххххххххх».
Ххххххххххххххххххххххххххххххх.хххххххх (хххххххххххххххххххххххххххххх. хххххххх),
ххххххххххххххххххххххх%.
Хххххххххххххххххххххххххххххххххххх.
Хххххххххххххххххххххххххххх.

ХхххххххххХХХ
Ххххххххххх – ххх.
Хххххххх –,ххх. хххххххх.
Хххххххххххххххххх – %.

Хххх ххххххххххххххххх ххххххххххх х (ХХХХ) —
ххххххххххх хххххххххххххххх,
хххххххххххх Хххххх, ххххххх Ххххххх. Ххххххххххххх хххх. ХххххххХХХ — ххххххххх.
ХххххххххххХХХХхххххххххххххХХХ
(ХххххххххххХхххххХххххххх).

«Хххххххххххх

—

ХхххххххххХХХ»

ХхххххххххххХХХ
«Хххххххххххх
ХхххххххххХХХ»
ххххххххххххххххххххххххххххххххххххххххххххххххххххххххххххххххххххххххххххххххххххх
хХХХХ-хххххххххххххххххххххххххх.

Ххххххххххххххххххххххххххххххххххххх

56
Консалтинговая группа «БизпланиКо», www.bizplan5.ru , vip@bizplan5.ru , (+7 495 645 18 95)

Ххххххххххх – ххх.
Хххххххх –,ххх. хххххххх.
Хххххххххххххххххх – %.

Ххххххххххххххххххххххххххххххххххххх
–
ххххххххххххххххххххХххххххххххххххххх.
Ххххххххххххххххххххххх. ХхххххххххххххххххххххххххххххххххХхххххххххххххххххххххх,
ххххххххххххххх,
ххххххххххххххххххххххххххх.
ХххххххххххххххххххххххххххххххХхххххххххх.
ХхххххххххххххххххххххххххххххххХ.
ХХхххххххх,
ххххххххххххххххххххххххххххххх.
ХхххххХххххххххххХХХ
–
хххххххххххххххххххХХХ «ХххххххххххХХХХхххххххх-Хххх» - ххххххххххххххххххххХххххх.
ХхххххххххххххххххххххххххххххххххххххххХХХХХХ
«Ххххххххх».
Хххххххххххххххххххххххххххххххххххххххххххххххх,ххх. хххххххххххххх.
Ххххххххххххххх – хххххххххххххххххххххххххххххххххххххх: Ххххххх-, Ххххххх-, Ххххххх-.
ХхххххХххххххХххх-хХхххх-.
Хххххххххххххххххххххххххххххх,
хххххххххххххххххххххххххх.
Хххххххххххххххххххххххххххххххххххххххххххххххххххххххххххххх
(хххххххххххххххххххххххХХ-).
Ххххххххххххххххххххххххххххххх
(хххххххххххххххХХХХХххххххххх).
Ххххххххххххххххххххххххххххххххххх:
хххххххххххххх,
хххххххх,
ххххххххххххххх, хххххххххххххххххххххх.
Хххххххххххх,
хххххххххххххххххххххххххххххх,
хХхххххххххххххххххххххххххххххххххххххххххххххххххххххххххххххххххххххххххх
хх. Хххххххххххххххххххххххххххххххххххххххх.

57
Консалтинговая группа «БизпланиКо», www.bizplan5.ru , vip@bizplan5.ru , (+7 495 645 18 95)

4.4 Анализ потребительской среды
Ххххххххххххххххххххххххххххххххххххххххх,%
ххххххххххххххххххххххххххххххххххх.
Хххххххххх%
хххххххххххххххххххххххххххххххххххххххх
–
хххххххххххххххххххххххххххххххххххх.
ХххххххххххххххххххххххххХхххххххххХххххххххххххххххххххххххххххххххххххххххххххххх:
ххх. ххххххххххххххххххххххххх (хххххххххххххххххххххххх,ххх. хххх,
хххххххххххххххххх,ххх. хххх, хххххххххххх,ххх. хххх);
ххх. ххххххххххххххххххххх (хххххххххххххххххххххххх,ххх. хххх,
хххххххххххххххххх,ххх. хххх, хххххххххххх,ххх. хххх);
ххх. ххххххххххххххххххх (хххххххххххххххххххххххх ххх.
ххххххххххххххххххххххххххххххх. хххххххххххххххххххххххххххх,ххх. хххх,
хххххххххххххххххх,ххх. хххх, хххххххххххх,ххх. ххххххххххххххххххххххххххх,ххх.
ххххххххххххх,ххх. хххх);
,ххх. хххххххххххх (хххххххххххххххххххххххх,ххх.
хххххххххххххххххххххххххххххххххх,ххх. хххх, хххххххххххх,ххх.
ххххххххххххххххххххххххххххххххх,ххх. хххх).
Ххххххххххххххххххххххх,
ххххххххххххххххххххххххххххххххххххххххххххххххххххххххххххххх:
Структура потребления продуктов нефтепереработки по
отраслям

бензин
автомобильный

дизельное топливо

топочный мазут

керосин

Диаграмма 40. Структура потребления продуктов нефтепереработки по отраслям

Ххххххххххххххххххх, ххххххххххххххххххххххххххххххххххххххххххххххххххххххххх (%),
хххххххххххххххххххххххххххххххххххххххххххххххххххххххххххххххххххххххх,
хххххххххххххххххххххххххххххххххххххххххххххххххххх (%), хххххххххххххххххххххххххх
(ххххххххх) - %.
Хххххххххххххххххххххххххххххххххххххххххххххххххххххххххххххххххххххххххххххххххххх
хххххххххххххххххххххххххххх.
Хххххххххххххххххххххххххххххххххххххххх
–
хххххххххххххххххх (%), хххххххххххххххххххх (%) ххххххххххххххххххх (%).

58
Консалтинговая группа «БизпланиКо», www.bizplan5.ru , vip@bizplan5.ru , (+7 495 645 18 95)

Структура потребления бензина по типу автомобиля

Диаграмма 41. Структура потребления бензина по типу автомобиля

Для сегмента дизельного топлива структура потребления по видам потребителей
выглядит следующим образом (диаграмма):
Структура потребления дизельного топлива по виду
потребителя

Диаграмма 42. Структура потребления дизельного топлива по виду потребителя

Хххххххххххххххххххххххххххххххххххх
хх/хххххххххх (%).

–

хххххххххххххххххх

(%),

хххххххх

(%)

ХхххххххххххххххххххххххххххххххххххххххххххххххххххххххххХХХ
«ХХХ»
%.
ХхххххххххххххххххххххххххххххххххХХХ – %, хххххххххххххх, хххххххххххХХХ «ХХХ»
хххххххххххххххххххххххххххх% хххххх.

59
Консалтинговая группа «БизпланиКо», www.bizplan5.ru , vip@bizplan5.ru , (+7 495 645 18 95)

Структура потребления топочного мазута по виду
потребителя

Диаграмма 43. Структура потребления топочного мазута по виду потребителя

Структура потребления
тенденции спроса.

отдельных

видов

нефтепродуктов

определяет

основные

4.5 Маркетинговый анализ
4.5.1 Основные выводы по маркетинговому исследованию
Ххххххххххххххххххххх
Хх.
ххххххххххххххххххХхххххххххххххххххх,%
ххххххххххххххххххххххххххх.
Хххххххххххх, Ххххххххххххххххххххххххххххххххххххххххххххххххххххххххххх.
Хх.
ххххххххххххххххххххххххххххххххххххххххххххххххххххххххххххххххххххххххххххххххххххх
хххх.
Ххххххххх,
хххххххххххххххххххххххххххххххххххххххххххххххххххххххххххххххххххххх,
хххххххххххххххххххххххххххххх.
Хххххххххххххххххххххххххххххххххххххххх
(хх%),
хххххххххххххххххххххххххххххххххххххх
(хх%)
хххххххххххххххххх
(хххххххххх%).
Ххххххххххххххххххххххххххххххххххххххххххххххххххх: ххххххххххххххххххххх –,ххх. хххх,
ххххххххххххххххх – ,ххх. хххх.
Хххххххххххххх
Хххххххххххххххххххххххххххххххххххххххххххххххххххххххххххххххххххххххххххххххххххх
ххххххххххххххххххххххххххххххххххххххххх.
Ххх,
хххххххххххххххххххххххххххххххххххххххххххххххххххх%,
хххххххххх
%,
ххххххххххххххххх- %, ххххххххххххххх - %.
Хххххххххххххххххххххххххххххххххххххххххххххххххххххххххххххххххххххххххххххххх.
Ххх,
ххХХХххххххххххх%
ххххххххххххххххххххххххххххххххх%
ххххххххххххххххх.
Ххххххххххххххххххххххххххх% хххххххх% ххххххххххххххххх.
Ххххххххххххххххххххххххххххххххххххххххххххххххххх (%), ххххххххххххххххххххххххх (%)
хххххххххххххххх (%). Ххххххххххххххххххххххххххххххххх%.

60
Консалтинговая группа «БизпланиКо», www.bizplan5.ru , vip@bizplan5.ru , (+7 495 645 18 95)

ХхххххххххххххххххххххххххххххххххххххххХХххххххххххххХхххххххххххххххххххххххххх
(%), ххххххххххххх – Ххххххххххх (%), ххххххххххххХхххххххх (%) хХхххх (%).
ХХххххххххххххххххххххххххххххххххххххххххххххххххххххххххххХхххххххх,
ХхххххххххххХххххххххххххххххх.
Хххххххххххххххххх
ХхххххххххххххххххххххххххххХХххххххххххххххххххххххххххххххх,
ххххххххххххххххххххххххххх. ХхххххххХххххххх, хххххххххххххххххххххххххххххххххххх
(хххХХХ): хххххххххХХ- – ххх./ххххх, ххХХ- – ххх./ххххх, ХХ-ххххх – ххх./ххххх.
Хххххххххххххххххххххххххххххххххх-хххххххххххххххххххххххххххххххххххххххххххххххх.
Ххх,
ххххххххххххххххххххххххххххххххххххххххххххххххХХхХХхххххххххххххх ххх./ххххх
(хххХХХ), хххххххххххххххх. ххх. (%) хххх, хххххххх.
Ххххххх, ххххххххххххххх
Хххххххххххххххх, ххххххххххххххххххххххххххххххххххххххххххххххХххххххххххххххххххх,
хххххххххххххххххххххххххххххххххххх.
ХххххххххххххХххххххххххххХХ,
ххххххххххххххххххххххххххххххххххххххххххххххххххххххххххххххххххххххххххххххххххххх
хххххххххххххххххххххххххххххххххххххххххххххххххххххххххххх
«-»,
ххххххххххххххххххххххххххххххххххххххххххххххххххххххххххххххххххххххххххххххххххххх
хххххххх% хххххххххххххххх.
Ххххххххххххххххххххх
ХхххххххххХххххххххХХ,
хххххххххххххххххххххх.
хХххххххххххххххххххххххххх,%,
хххххххххххххххх
–
хх,%,
хххххххххххх
–
хх,%.
ХххххххххххххххххххххххххххххххххххххххххххххххххххххххХххх-хххххххххххххххх.
(ххххххххххххххххХхххххххх), хххххххххххххххххххххххххххххххххххххххххххххххххх. х,
хххххххххххххххххххххххх – ххх. х, ххххххххххххххххххххх – ххх. х.
Хххххххххххххххххххх,
ххххххххххххххххххххххххххххххххххххххххххххххххххххххххххххххххххх11.
Хххххххххххххххххххххххххххххххххххххххххххххххххххххххххххххххххххххххххххххххххххх
хх,ххх. хххх (ххххххххххххх – ,%).
Хххххххххххххххххххххххххххххххххххххххххххххххххххххххххххххххххххххх,%,
хххххххххххххххххХХхХХхххххххххххххххххх. хххх.
ХххххХхххххх
Ххххххххххххххххххххххххххххх,
ххххххххххххххххххххххххххХххххххххххххххххххххххххххххххххххххххххххххххххххххххххх
х. Ххх, ххххххххххххххххххххххххххххххххххххххххххххххх,ххх. ххххххххх, хх,ххх. хххх – х-х.
Ххххххххх, ххххххххххххххххххххххххххххххххххххххххххххххххххххххххххххххххххХхххххх.
Ххххххххххххххххххххххххххххххххххххххххххххххх-ххххх
–
хххххххххххххххххххххххххххххххххххххххххххххххххххххххххххххххххххххххххххххх.
ХххХххххх, хххххххххххххххххххххх.ххХххххххХхххххххх, хххххххххххххххххххххх, хххххххх,
ххххххххххххххххх,
ххххххххххххххххххххххххххххххххххххххххх
"-",
хххххххххххххххххххХххххххххххххххх,
11

http://expert.ru/

61

/ / /eksportnoe-edinoobrazie/
Консалтинговая группа «БизпланиКо», www.bizplan5.ru , vip@bizplan5.ru , (+7 495 645 18 95)

ххххххххххххххххххххххххххххххххххххххххххххххххххххххх,
хххххххххххххххххххххххххххХхххххх.
Ххххххххххххххххххххх

ХххххххххххххххххххххххххххххххххххххххххххххххххххххххххххХХХ,
ххххххххххххххххх.
хххххххх. Хххххххххххххххххххххх (хххххх) хххххххххх,% ххххххххххххххххххххххх.
ХххххххххххххххххххххххххххххххХХХ%
хххххххххххххххххххххххххххххххх,
ххххххххххххххххх, хх% хххххххххххххххххххххххххххххххххххххххххххххххх.
ХхххххххххххХХХххххххххххххххххХХХ: ХххххххххХХХ (ххх. хххххххх), Хххххххххх (,ххх.
хххххххх) хХхххххххххх (,ххх. хххх).
Хххххххххххх,
хххххххххххххххххххххххххххххх,
хХххххххххххххххххххххххххххххххххххххххххХХХхххххххххххххххххххххххххх.
Хххххххххххххххххх,
ххххххххххххххх,
ххххххххххххххххххххххххххххххххххххххххххххххххххххххххххххх,
хххххххххххххххх – хххххххххххххххххххх, хххххххххххххххххххххххххххххх.
4.5.2

Сырьевая база и поставщики

Ххххххххххххххххххххххххххххх/х.
хххххххххххххххххххххххххххххххххххххххххххххххххххххххххххх/х.
хххххххххххххх-х/ххх.

хххххххХХХ,

Хххххххххххххххххххххххххххххххххххххххххххххххххххххххххххххххххххххххххххххххххххх
хххххххххххххххххххххххххххххххххх.
Ххххххххххххххххххххх
(ххххх,
хххххххххххххххх)
ххххххххххххххххххххххххххххххххххххххххххххххххххххххх.
Ххххххххххххххххххххххххххххххххххх (ххххх) -х/х., хххххххх, ххххххххххххххххххххх, -х/х,
ххххххххххххххххх/х. ххххххххх/х. хХхххххххххххххххххххххххххххх.
Ххххххххххххх: хххххххххх.
Ххххххххххххххххххххххх:
ххххх,
хххххххххххххххххххххххххххххх.Хххххххххххххххххххххххххххххххххххххххххххххххххххххх
хххххххх,
ххххххххххххххххХХХХХ
«Хххххххххх»,
хххххххххххххххххххххххххххххххххххххххххххххххххххххххххххххххххххххх.

62
Консалтинговая группа «БизпланиКо», www.bizplan5.ru , vip@bizplan5.ru , (+7 495 645 18 95)

4.5.3 Рынок сбыта и потенциальные клиенты
Ххххххххххххххххххххх,
хххххххххххХхххххххххххххххххх,
ххххххххххххххххххххххх, хххххххххххххххххххХхххххх.

Хххххххххх-

ХхххххххххххххххххххххххххххххххххххххххххххххххххххххххххххххххххххххххххххххххххххххххххХххххххххх-ххххххххххххххххххх,
ххххххххххххххххххххххххххххххххххххххххх.
Хххххххххххххххххххххххххххххххххххххххххххх,
ххххххххххХХХ,хххххххххххххххххххххххххххххххххххххххххххххххххххххх.
Ххххххххххххххххххххххххххххх - хххххххххххххххххххххххх, х/ххххххххххх. Хххххххххххх,
ххххххххххх-хххххххххххххххххххххххххххххххххххххххх.

63
Консалтинговая группа «БизпланиКо», www.bizplan5.ru , vip@bizplan5.ru , (+7 495 645 18 95)

5 Производственный план
5.1 Характеристика месторасположения
Рассматриваемый проект будет реализовываться в г.Строитель Белгородской области.

Рисунок 3. Месторасположение проекта

— регион Российской Федерации, расположен в юго-западной
части России на — км к югу от Москвы, на границе с Украиной. Белгородская область
входит в состав Центрально-Чернозѐмного экономического района и Центрального
федерального округа Российской Федерации. На юге и западе она граничит
сЛуганской, Харьковской и Сумской областями Украины, на севере и северо-западе —
с Курской областью, на востоке — с Воронежской областью. Общая протяжѐнность еѐ
границ составляет около км, из них с Украиной — км.
Площадь области составляет, тыс. км², протяжѐнность с севера на юг — около км, с
запада на восток — около км.
Белгородская область высокоразвитый индустриально-аграрный регион, экономика
которого опирается на залежи полезных ископаемых и уникальные природноклиматические условия.
В I квартале года обеспечен рост промышленного производства, который по сравнению с
аналогичным периодом года в сопоставимых условиях составил,% (по России-%), в том
числе, по видам экономической деятельности «добыча полезных ископаемых» - ,%,
«обрабатывающие производства» - ,%, «производство и распределение электроэнергии,
газа и воды» - , процента.

64
Консалтинговая группа «БизпланиКо», www.bizplan5.ru , vip@bizplan5.ru , (+7 495 645 18 95)

Объем отгруженных товаров собственного производства, выполненных работ и услуг
собственными силами по промышленным видам деятельности за январь-март года
составил, млрд. рублей, что выше соответствующего периода года в действующих ценах
на , процента. Наибольший удельный вес в структуре отгруженной промышленной
продукции
занимали
виды
экономической
деятельности:
«обрабатывающие
производства» –,%, «добыча полезных ископаемых» - , процента.
Деятельность правительства области в сфере промышленности направлена на создание
условий для организации новых современных производств, устойчивого развития
предприятий
на
базе
внедрения
инновационных
ресурсосберегающих
и
высокопроизводительных технологий, проведения технического перевооружения и
реконструкции действующих производств, обеспечивающих повышение качества и
конкурентоспособности продукции, производительности труда, снижение издержек
производства.
Таким образом, проект будет реализовываться в экономически развитом регионе,
отличающемся выгодным географическим положением.

65
Консалтинговая группа «БизпланиКо», www.bizplan5.ru , vip@bizplan5.ru , (+7 495 645 18 95)

5.2 Потребность в основных средствах
Потребность в основных средствах формируется на каждом из этапов развития проекта.
На нулевом этапе производственный процесс будет осуществляться на базе
существующих основных средств (земельных участков, зданий и сооружений,
оборудования).
5.2.1 Земельный участок
Площадь завода -, Га. Земля находится в собственности.
В собственности предприятия находится железнодорожный тупик.
5.2.2 Характеристика существующих производственных объектов
Хххххххххххххххххххххххххххххххххххххххххххххххххххххххххххххххххххххххххххх:
Ххххххххххххххххххххххххххх (хххххххххххххххххх) ХХХ.
Ххххххххххххххххххххх.ххххххххххххх.
Хххххххххххххххх - х/ххх
Ххххххххххх-ххххххххххх
Ххххххххххх - ххх
ХххххххххххххххХХХ-ххххххххххххххххххххххххххххххххххххххххххххххххххх.
Ххххххх-хххххххххххх
Ххххххххххххххххххххххххххххххххххххххххххххххххххххххххх-ххххххххххххх
ххххххххххх:

(ХХХ)

- Хххххххххххххххххх.
- Ххххххххххххххх.
- Хххххх-ххххххххх/ххххххххх.
- Ххххххххххххххххххххххх.
- Хххххххххххххххххххххххххххххххххххх.
- Хххххххххххххххххх.
- Хххххххххххххххххххххххххххххххххх.

ХхххххххххххххххххххХХХхххххххххххххххххххххх:
Х
хххххх
ххххххххххххххХХХ - - хх.

хххххххххххххххххххххххххххххххххххххххххххххххххххххххх

Ххххххххххххххххххххххх:
хххххххххххххххххххххххх: ххххххххххххххххххххххХХ-хххххххххххххххххххххххХХХХХ;
хххххххххххххххххххххх – ХХ-;
хххххххххх – хххххххххххххххххххххххххх;
хххххххххх – Хххххх--Хх; ххххххххххххххххххх – ХхххххххххххххххХХ, ХХ-,ХХх;
хххххххххххххххххххххххххххххххх – ХХХХ-,
ххххххххххх – ХХ-, ; хххххххххххххххххххххххххххххххх – ХХХ-;
хххххххххххххххххххххххх – Хх=хх; ххххххххххххххххххххххххх – Хх=хх.

66
Консалтинговая группа «БизпланиКо», www.bizplan5.ru , vip@bizplan5.ru , (+7 495 645 18 95)

Хххххххххххххххххххххххххххххххххххххххххххххххххххххх.
ХХ
хххххх
хххххххххххххххххххххххххххххххххххххххххххххххххххххххххххххххххххххХХХ- - хх.

-

Ххххххххххххххххххххххх:
ххххххххххххххххххххххХХХ -/;
ххххххххххххххххххххххххх – ХХ-ХХХ;
хххххххххххххххххххххх – ХХ-;
хххххххххххххххххххх – ХХ--;
хххххххххх – Хххххх--ХХХх=хххХх=хх;
хххххххххххххххх – Ххххххххххххххххххххххххххххх – х;
ххххххххххххххххххх – ХхххххххххххххХХ---ХХ.
Ххххххххххххх-хххххххххххххххххххххххххххххххххх,
ххххххххххххххххххххххххххххххххххххххххххххх.
Хххххххххххххххххххххххххххххххххххххххххххххххххххххх.
Хххххххххххххххххххххххххххх - ххх.хХ, ххххххххх :
Хххххххх:
ххххххххххххххххххххххххххххххххххххххххххххххххххххххххххххххххххххХхххххх;
хххххххххххххххххххххххххххххххххххххххххххххххХхххххх;
Ххххххххххххххххххх:
ХхххххХ-/ (хххХххххххххххххххххххххххххххххххххх-хххххххххххххххх/)
хххххххххххххххххххх – ххххххххХхххххх;
ХхххххХ-хххххххххххххххххххх – ххххххххХхххххх;
Ххххххххххххх (ххххххххххххххххххх) ххххххххххххххххххххххххххххХхххххх;
хххххххххххххххххххххххххххххххххХхххххх.
Хххххххххххххххххххххххххххххххххххххх,
хххххххххххххххххххххххххххххххххххххххххххххххххххххххХ, ххххххххххххххххххххххх
хххххххххххххххххХ
Ххххххххххххххх:
ХхххххххххххххххххххххххххххххХХХХ(х)---ХХххххххххххххххххххххххххххххххххххххххххххххххХХХ--Ххххххххххххххххххххх,
ххххххххххххххххххххххххххххххххххххххххххххххххххххххххххххХХХ.
Ххххххххххххххххххххххххххххххххх-хххххххххххххххх.
Хххххххххххххххххххххххххххххххххх:
хххххххххххххххххххххххххххххххххххххххХХХ-/хххххххххххххххххххххххХХХ-...-ХХ.
Хххххххххххххххххххххххххххххххххххххххххххх.
Хххххххххххххххххххххххххххххххххх/хххххххххххххххххх-ххххххххххххх.
Ххххххххххх/ххххххххххххххххххххххххххх – хххххххх.
Ххххххххххххххххххххххххххххххххххххххххххххххххххххххххххххххххххххххххххххххх

Ххххххххххххххххххххх.
. Хххххххххххххх:
ХхххХХХххххххххх/хххххххххххххххххх;

67

-
Консалтинговая группа «БизпланиКо», www.bizplan5.ru , vip@bizplan5.ru , (+7 495 645 18 95)

Хххххххххххххххххххх (хххххххххххххХХХ «Ххххххххх-Ххх)
хххххххххххххххххххххххххххххххххххххххххххххххххХХХ «Ххххххххххххххх».
ХХХ «Ххххххххххххххх» ххххххххххххххххххх,хххххххххххххххххххххх,
хххххххХххххххххххххх, ххххххххххххххххххххххххх.
ХХХ «Ххххххххх-ХХХ» ххххххххххххххххххххххххХХХ «Ххххххххххххххх»
Хххххххххххххх/хххххххххххххххххххххххххххххххХхххххххх, ХХХХ,
Хххххххххх,хххххххххххххх. Ххххххххххх;
ХххххххххххххххххххххххххххххххххХХХ «Ххххххххххххххх».
ХхххххххххххххххххххххххххххХххххххх - Ххххх - Хххх - Хххххх.
Хххххххххххххххххххххх «хх»;
Ххххххххххххххххххххххххххххххххххххх.
.
ХхххххххххххххххххххххххххххххххххххХхххххх
–
Хххххххх
–
Хххх.
Ххххххххххххххххххххххххххххххххххххххххххххххххх. Хххххххххххххххххххх:
ХххххххххххххххххххххххххххххххххххххххххххххХХХхххххххххххххххххххххххХХХХ,
ххххххххххххххххххххххххххххх
(хххххххххх)
ххххххххххххххххххххххххххххххххххххххххххххххххххххххххххххххххххххххххххххх.

Ххххххххххххххххххххххххххххххххххххххххх - ххх. ххххххххХХХ.
Ххххххххххххххххххххххххххххххххххххххххххххххххххххххххххххххххххххххххххххххххх,
хххххххххххххххххххххххххххххххххххххххххххххххххххххххххххххххххххх%
ххххххххххххххххххххххххххххххххххххххххххххххххххххххххххххххххххххххххххххх.
Хххххххххххххххххххххххххххххххххххххххххххххххххххххххххххх.х.
Ххххххххххххххххххххххххххххххххх. ххх.
5.2.3 Характеристика нового завода мощностью тыс. тонн сырья в год
Хххххххххххххххххххххххххххххххххххххххххххххххххххххххххххххххххххххххххххххххххххх
хххххххххххх. хххххххххххххххххххххххххххххххххХХХХХХ «Хххххххххххх».
Ххххххххххххххх-ххххххххххххххххххххх,
хххххххххххххххххххххххххххххххххххххх,
хххххххххххххххххххххххххххххххххххххххххххххххххх:
Ххххххххххххххххххххххххххххххххх:
Ххххххххххххххххххххххххххххххххххххххххххххххххх
(ххххххххххххХХхххххххххххххххххххххххх. хх.Ххххххх. ххххх) ххххххххх:
хххххххххххххххххххххххххххххххххххх (ХХХХ);
ххххххххххххххххххххххххххххх (ХХ);
хххххххххххххххххххххххххххххххх;
ххххххххххх.
- Хххххххххххххххххххххххххххххххххххххххххххххххх
- Ххххххх-хххххххххххх (ххххххххххххххххххххххххххх), ххххххххх:
хххххххххххххххх (хххххххххххххх. ххххххх., .;
хххххххххххххх;
Ххххххххххххххххххххххх;
ххххххххххххххххххххххххххх;
ххххххххххххххххх;
ххххххххххх;
хххххххххххххххххх;
хххххххххххххххххххххххххххххх.
- Ххххххххххххххххххххххххххххххххххххххххххх, ххххххххх:

68

(ХХХХХХ)
Консалтинговая группа «БизпланиКо», www.bizplan5.ru , vip@bizplan5.ru , (+7 495 645 18 95)

хххххххххххххххх;
хххххххххххххх;
ххххххххххххххххх;
хххххххххххххххххххххххххххххх.
Хххххххххххххххххххххххххххххххх:
хххххххххххххххххх;
ххххххххххххххххххххххххх;
ххххххххххххххххххххххххххххххххххххх;
хххххххххххххххххххххххххххххххххххххххх;
хххххххххххххх;
ххххххххххххххх (хххххххххххххх);
хххххххххххххххххххххххххххххххххххххх.
Хххххххххххххххххххххххх:
Хххххххххххххххххххххххххх;
Ххххххххх, ххххххххххххххххххххх;
Ххххххххххххххх-ххххххххххххххххххххххххххххххххххх:
Ххххххххххххххх-ххххххххххххххххххххххх;
Хххххххххххххххххххххх, хххххххххххххххххххх;
Хххххххххххх;
Хххххххххххххххххххххх;
Хххххххххх;
Хххххххххххххххххххххххххххх;
Хххххххххххххххххх;
Хххххххххххххххх;
Ххххххххх;
Ххххххххх.
Ххххххххххххххххххххххххххххххххххххххххххххххххххххххххххххххххххххх (Ххххххх).

69
Консалтинговая группа «БизпланиКо», www.bizplan5.ru , vip@bizplan5.ru , (+7 495 645 18 95)

Производительность
Наименование
хранимого продукта

Время

т/час

хранени
я,

т/сутки

сутки

Объем
хранения,
м

.

Бензин Н-

.

.

.

Бензин Аи-

.

.

.

Бензин Аи-

.

.

Дизельное топливо

.

.

.

Котельное топливо

.

.

.

Риформат

.

.

.

.

Бензиновая
НК- С

фракция

.

.

.

.

Бензиновая
НК- С

фракция

.

.

.

.

Нефть

Колич
ество
резер
вуаро
в, шт.

Нефть

.

Объем
одного
резервуар
а, м

.

.
Таблица 14. Состав склада при переработке тыс. тонн нефти в год

ХххххххххххххххххххххххххххххххххххххХХХххххххххххххххххххххххххххххххххххххххххххх
ххххх.х./ хххххххххххххххххх –,хххх. ххх.

Ххххххххх:
ХХХХ(ххх.х/ххх) – ххх.ххх.
ХХ(ххх.х/ххх) – ххх. ххх..
Ххххххххххххххххххххххххххххххххх – ххх. ххх.
Хххххххх, хххххххххххххххххххххххххххх – ххх. ххх.
ХххххххХХХ – ххх. ххх.
Хххххххх-хххххххххххххххххххх –ххх. ххх.

70
Консалтинговая группа «БизпланиКо», www.bizplan5.ru , vip@bizplan5.ru , (+7 495 645 18 95)

5.3 Анализ условий оплаты труда персонала
5.3.1 Органиационно - штатное расписание
На настоящий момент фонд оплаты труда составляет
тыс. руб. в месяц (без
отчислений). После запуска нового завода и выхода на мощность тыс. тонн сырья в год
численность работающих составит человека, фонд оплаты труда (без отчислений) –
тыс. руб.
Должность
Руководители, специалисты, служащие
Директор
Главный инженер
Главный технолог
Главный энергетик

Бухгалтер
Руководители подразделений
Первичной переработки нефти
Вакуумной перегонки мазута
Каталитического крекинга
Каталитического риформинга
Компаундирования +битумная

Начальник смены технологической
установки
Основные производственные рабочие
Оператор технологической установки
Оператор печей
Старший оператор сырьевого и товарного
парка

71

Количество, чел.

Оклад, тыс.
руб.

Фонд оплаты
труда, тыс.
руб. в мес.
Консалтинговая группа «БизпланиКо», www.bizplan5.ru , vip@bizplan5.ru , (+7 495 645 18 95)

Должность

Количество, чел.

Оклад, тыс.
руб.

Фонд оплаты
труда, тыс.
руб. в мес.

Дежурный слесарь электрик
Дежурный слесарь КИП
Итого:
Рабочие вспомогательных служб
Слесарь по ремонту технологического
оборудования
Токарь
Сварщик
Рабочие непромышленной группы
Вахтер
МОП
Всего работающих:
Таблица 15. Штатное расписание для завода мощностью переработки тонн сырья в год

5.3.2 Требования к квалификации персонала
Современные нефтеперерабатывающие предприятия характеризуются большой
мощностью как НПЗ (исчисляемой миллионами тонн в год), так и составляющих их
технологических процессов. В этой связи на НПЗ исключительно высоки требования к
уровню автоматизации технологических процессов, надежности и безопасности
оборудования и технологии, квалификации обслуживающего персонала.
В связи со сложностью и повышенным уровнем опасности технологического процесса,
практически все специальности подведомственны Ростехнадзору. Обучению персонала
должно уделяться на предприятии большое внимание.
Развитие проекта на базе существующего комплекса обеспечит проекту наличие
квалифицированного
персонала
с
самого
начала
осуществления
производственного процесса, и, соответственно, обеспечит проекту неоспоримые
конкурентные преимущества.

5.3.3 Краткое описание бизнес-процессов
Для бесперебойной работы производства
вспомогательных бизнес-процессов.

необходима

отладка

основных

и

В таблице представлено описание бизнес-процессов, которые будут реализовываться на
создаваемом предприятии.

72
Консалтинговая группа «БизпланиКо», www.bizplan5.ru , vip@bizplan5.ru , (+7 495 645 18 95)

№

НАЗВАНИЕ

КРАТКОЕ ОПИСАНИЕ

ПОДРАЗДЕЛЕНИЕ
(ДОЛЖНОСТЬ)

Основные (производственные) бизнес-процессы
.
Хххххххххххххххххх
Хххххххххххххххххххххххххххххххххххххххххххххххх
ххххх
хххххххххххххххххххххххххххххххххххх;
хххххххххххххххххххххххххххххххххххххххххххххххх
хххх
хххххххххххххххх;
ххххххххххххххххххххххххххххххххххххххххххх;
.

Хххххххххххххххххх
хххххх:
ххххххххххх
хххххххххх
хххххххххх
ххххххххххх
хххххххххх
ххххххххххх
ххххххххххх
ххххххх

ххххххххххххххххххххххх
хххххххххххххххххххххххххххххххххххххххх
хххххх.
ххххххххххххххххххххххххххххххххх,
хххххххххххххххххххххххххххххххххххххххх
ххххххххххххххх
хххххххххххххххххххххххххххххххххххххххх
хххххх
ххххххххххххххххххххххххххххх,
хххххххххх, ххххххххххххххххххххххххххх
хххххххххххххххххххххххххххххххххххххххх
ххххххххххххххххххххххххххххххххххххх.

Хххххххххххххххххххх

.

Хххххххххххххххххх

ХхххххххХХХххххххххххххххххххххххххххххххххх
хххххххххххххххххххххххххххххххххххххХХХхххх
ххххххххххххххххххххххххххххххххххххххх.

.

Хххххххххххххххххх

Ххххххххххххххххххххххххххххххххххххххххххххх
хххххххххххххх:
ххххх,
хххххххххххххххххххххххххххххххх
хх;
хххххххххххххххххххххххх
ххххххххххххххххххххххххххх;
ххххх,
хххххххххххххххххххххххххххххххх
ххххххххххх;
ххххх,
хххххххххххххххххххххххххххххххх
хх.
Ххххххххххххххххххххххххххххххххххххххххххххх
ххххххххх.
Ххххххххххххххххххххххххххххххххххххххххххххх
ххххххххххххххххххххххххххххххххххххххххххххх
хххххххххххххххххххххххххххххххххххххх.
Ххххххххххххххххххххххххххххххххххххххххххххх
х.
ХхххххххххххххххххххххххххХХХххххххххххххххх
ххххххххххххххххххххххххххххххххххххххххх.
Ххххххххххххххххххххххххххххххххххххххххххххх
ххххххххххххххх,
ххххххххххххххххххххххххххххххххх
–
хххххххххххххххххххххххххххххххх.
Ххххххххххххххххххххххххххххххххххххххххххххх
ххххххххххххххххххххххххх.

Хххххххххххххххххххх

ХххххххххххххххххххххххххххххХХХххххххххххххххх
хххххххххххххххххххххххххххххххххххххххххххххххх
хххххххххххххххххххххххххххххххххххххххх.
Хххххххххххххххххххххххххххххх,
хххххххххххххххххххххххх,
хххххххххххххххххххххххххххххххххххххххххххххххх
.
Ххххххххххххххххххххх-хххххххх (ххххххххххххххххххххххх)
.
Хххххххххххххх
Хххххххххххххххххххххх,

Хххххххххххххххххххх

.

73

Хххххххххххххххх

Ххххххххххххххххххххххххх
Консалтинговая группа «БизпланиКо», www.bizplan5.ru , vip@bizplan5.ru , (+7 495 645 18 95)

№

НАЗВАНИЕ
хххххххххх

КРАТКОЕ ОПИСАНИЕ

ПОДРАЗДЕЛЕНИЕ
(ДОЛЖНОСТЬ)

хххххххххххххххххххххххххххххххххх,
хххххххххххххххххххххххххх.
Ххххххххххххххххххххххххххххххххххххххххххххххх
х, хххххххххххххххххххххххххххххххххххххххх,
хххххххххххххххххххххх.
Хххххххххххххххххххххххххххххххххх,
ххххххххххххххххххххххххххххххххх,
хххххххххххххххххххххххххх.
Ххххххххххххххх,
ххххххххххххххххххххххххххххххххххххххх;
ххххххххххххххххххххххх.
Ххххххххххххххххххххххх,
ххххххххххххххххххххххххххххххххххххх.

ххххххххххххххххххххххххх
хххххх
Ххххххххххххххххххххххххх

.

Ххххххххххх
хххххххххх

.

Ххххххххххххх
хххх

.

Ххххххххххх
ххххххххх

.

Хххххх
хххххххх

.

Ххххххххххххххххххх
ххх

.

Ххххххххххх
хххххххххххх

Ххххххххххххххххххххххххххххххххххххххххххххххх
хххххххххххх, хххххххххххххххххххх.
Хххххххххххххххххххххх.
Хххххххххххххххх, ххххххххх,
ххххххххххххххххххххххххххххххххх.

.

Ххххххххххххх
ххххххххх

Ххххххххххххххххххххххххххххххххххх,
хххххххххххххххххххххххххххххххххххххххххх.

.

Хххххххх
хххххх

.

Ххххххххххххххх
Хххххххххххххххх
Ххххххххххххххххххххххххх
.
Ххххххххххххххххххххххххх
ххххххххххх.
ХХХ
Хххххххххххххххххх
Ххххххххххххххххххххххххххххх –
хххххххххх
Ххххххххххххххххх

Хххххххххххххххххххххххххх,
хххххххххххххххххххххх,
хххххххххххххххххххххххххххххххххххххх.
Ххххххххххххххххххх Ххххххххххххх, хххххххххх,
Ххххххххххххх
ххххххххххххх
хххххххххххххххххххххххххххххххххххххххххххх.
Ххххххххххххххххххххххххххххххххххх,
ххххххххххх, ххххххххххххххх.
Таблица 16. Бизнес-процессы нефтеперерабатывающего завода

Ххххххххххххххххххххххххххххххххххххххххххххххххххххххххххххххххххххххххххххххххххххххххххххххххххххххххх
(ххххххххххххххххххххххххххххххххххххххххххххххххх),
ххххххххххххххххххххХХХххххххххххххххххххххххххххххххххххххххххххххххххххххх.
Хххххххххххххххххххххххххххххххххххххххххххххххххххххххххххххххххххх,
хххххххххххххххххххххххххххххххххххххххх.

.

74
Консалтинговая группа «БизпланиКо», www.bizplan5.ru , vip@bizplan5.ru , (+7 495 645 18 95)

6 Инвестиционный план
6.1 Объем и структура инвестиций
Ххххххххххххххххххххххххххххххххххххххххххххххххххххххххххххххххххххххххххххххххх
(ххххххххххххххххххххх),
ххххххххххх
(хххххххххххххххххххххх)
хххххххххххх
(ххххххххххххххххххххххххх, ххххххххххххххххххххххххххххххххххххххххх.
Хххххххххххххххххххххххххххххх ххх.ххх.
Ххххххххххххххххххххххххххххххххххххххххххххххх.
Направления инвестиционных вложений

Итого:

этап - приобретение комплекса
в том числе выкуп предприятия ОАО Железнождорожное
этап - реконструкция существующего комплекса
этап - строительство -й очереди на тыс. тонн/год
в том числе
ЭЛОУ
АТ
Установка глубокой переработки нефти
Хххххххххххххххххххххххххххххххххххх
ХххххххХХХ
ХХХ
Покрытие дефицита оборотных средств
Инвестиции всего
Таблица 17. Инвестиционный план, тыс. руб.

В структуре инвестиций основная часть принадлежит, таким образом, затратам на
строительство -й очереди завода ( млн. руб., % от общего объема инвестиций), на
приобретение комплекса будет направлено % инвестиций – млн. руб. На реконструкцию
существующего предприятия будет направлено не более % ( млн. руб.).

75
Консалтинговая группа «БизпланиКо», www.bizplan5.ru , vip@bizplan5.ru , (+7 495 645 18 95)

Структура затрат инвестиционного периода, в %

Диаграмма 44. Структура затрат инвестиционного периода по направленияминвестирования, в % к
итогу

Хххххххххххххххххххххххххххххххххххххххххххх-ххххххххХХХхххххххххххх.
хххххххххххххххххххххххххххххххххххххххххххххххххххххххххххххххххх
ххххххххххххххххх,
ххх.
хххххххххххххххххххххххххххххххххххххххххххххххххххххххххххххххххххххххххххх
(ХХХХхХХ - %, ххх. ххх.).

76

(%
ххх.),
Консалтинговая группа «БизпланиКо», www.bizplan5.ru , vip@bizplan5.ru , (+7 495 645 18 95)

Структура затрат на строительство -й очереди
НПЗ, в %

Диаграмма 45. Структура затрат на строительство -й очереди НПЗ, в % к итогу

77
Консалтинговая группа «БизпланиКо», www.bizplan5.ru , vip@bizplan5.ru , (+7 495 645 18 95)

6.2 Источники финансирования
В данном проекте предполагается финансирование за счет средств инвестора или
собственных средств инициатора проекта (без привлечения кредита).

6.3 Календарный инвестиционный план
Инвестиции будут осуществляться на протяжении - месяца с момента начала реализации
проекта (октябрь-декабрь года).

Инвестиционные вложения, тыс.руб. в мес.

May/13

Jun/13

Jul/13

Aug/13

Инвестиции всего

Sep/13

Oct/13

Nov/13

Dec/13

Инвестиции накопленным итогом:

Диаграмма 46. Инвестиционные вложения, тыс. руб. в мес.

Основные объемы инвестиционных вложений приходится на -й месяц (предоплата за
оборудование) и -й месяцы (расчет за оборудование, поставку и монтаж).
Детальная информация представлена в таблице.
.

78
Консалтинговая группа «БизпланиКо», www.bizplan5.ru , vip@bizplan5.ru , (+7 495 645 18 95)

Направления инвестиционных вложений

окт.

ноя.

дек.

янв.

этап - приобретение комплекса
в том числе выкуп предприятия ОАО Железнождорожное
этап - реконструкция существующего комплекса
этап - строительство -й очереди на тыс. тонн/год
в том числе
ЭЛОУ
АТ
Ххххххххххххххххххххххххххххххххх
Хххххххххххххххххххххххххххххххххххх
ХххххххХХХ
ХХХ
Покрытие дефицита оборотных средств

Инвестиции всего
Таблица 18. Объем и направления инвестиционных вложений, тыс. руб.

79

фев.

мар.

апр.
Консалтинговая группа «БизпланиКо», www.bizplan5.ru , vip@bizplan5.ru , (+7 495 645 18 95)

Направления инвестиционных вложений

май.

июн.

июл.

авг.

сен.

окт.

этап - приобретение комплекса
в том числе выкуп предприятия ОАО Железнождорожное
этап - реконструкция существующего комплекса
этап - строительство -й очереди на тыс. тонн/год
в том числе
ЭЛОУ
АТ
Ххххххххххххххххххххххххххххххххх
Хххххххххххххххххххххххххххххххххххх
ХххххххХХХ
ХХХ
Покрытие дефицита оборотных средств

Инвестиции всего

Продолжение Таблицы. Объем и направления инвестиционных вложений, тыс. руб.

80

ноя.

дек.

Итого:
Консалтинговая группа «БизпланиКо», www.bizplan5.ru , vip@bizplan5.ru , (+7 495 645 18 95)

7 Финансовый план
7.1 План доходов
Ххххххххххххххххххххххх, ххххххххххххххххххххххххххххххххххххххххххххххххх.
Хх-хххххххххххххххххххххххххххххххххххххххххххххххххххххххххххххххххх
(хххххххххххххххххххххххххххххххххххххххххххххх).
Хххххххххххххххххххххххххххххххххххххххххххххххххххххххххххххххххххххх
–
ххххххххххххххххххххххххххххххххххххххххххххххххххххххххххххххххххххххххххххххххххххх
хххххххххх.
Хххххххххххххххххххххххххххххххххххххххххххххххххххххххххххххххххххххххххххххххххххх
ххххххххх.

октябрь

ноябрь

декабрь

Итого
октябрьдекабрь

Переработка
собственного сырья
Нефть
Газовый конденсат
Переработка
давальческого сырья
Нефть
Газовый конденсат
Всего переработано
сырья, тонн
Таблица 19. Объем переработки сырья на этапе, тонн

Всего на этапе будет переработано, тыс. тонн сырья, в том числе , тыс. тонн –
собственного сырья, , тыс. тонн – давальческого сырья.
На основании данных об объеме переработки сырья был рассчитан план производства
продукции на этапе.

81
Консалтинговая группа «БизпланиКо», www.bizplan5.ru , vip@bizplan5.ru , (+7 495 645 18 95)

октябрь

ноябрь

декабрь

Итого октябрьдекабрь года

Произведено собственной
продукции
Растворитель /
Растворитель /
Печное топливо
Мазут

Переработка давальческого сырья
Растворитель /
Растворитель /
Печное топливо
Мазут
Всего, собственное сырье и
давальческое сырье
Таблица 20. Выпуск продукции на этапе, тонн

На
этапе сохраняется структура переработки сырья и выпуск продукции, объем
переработки увеличивается на%.

январь

февраль

март

апрель

май

июнь

Переработка
собственного
сырья
Нефть
Газовый
конденсат
Переработка
давальческого
сырья
Нефть
Газовый
конденсат
Всего,
собственное
сырье и
давальческое
сырье

-

-

Таблица 21. Объем переработки сырья на этапе, тонн

82

-
Консалтинговая группа «БизпланиКо», www.bizplan5.ru , vip@bizplan5.ru , (+7 495 645 18 95)

июль
Переработка
собственного
сырья
Нефть
Газовый
конденсат
Переработка
давальческого
сырья
Нефть
Газовый
конденсат
Всего,
собственное
сырье и
давальческое
сырье

август

сентябрь

октябрь

ноябрь

декабрь

Итого за
год

-

Продолжение Таблицы. Объем переработки сырья на этапе, тонн

Всего на этапе будет переработано тыс. тонн сырья, в том числе, тыс. тонн –
собственного сырья, , тыс. тонн – давальческого сырья.
На основании данных об объеме переработки сырья был рассчитан план производства
продукции на этапе.

январь

февраль

март

апрель

Произведено собственной
продукции
Растворитель /
Растворитель /
Печное топливо
Мазут
Переработка давальческого
сырья
Растворитель /
Растворитель /
Печное топливо
Мазут
Итого

Таблица 22. Выпуск продукции на этапе, тонн

83

май

июнь
Консалтинговая группа «БизпланиКо», www.bizplan5.ru , vip@bizplan5.ru , (+7 495 645 18 95)

июль

август

сентябрь

октябрь

ноябрь

декабрь

Итого
за
год

Произведено собственной
продукции
Растворитель /
Растворитель /
Печное топливо
Мазут
Переработка давальческого
сырья
Растворитель /
Растворитель /
Печное топливо
Мазут
Итого

Продолжение Таблицы. Выпуск продукции на этапе, тонн

На этапе объем переработки сырья составит тонн в год, при этом перерабатываться
будет только собственное сырье, изменится ассортимент выпускаемой продукции.
январь

февраль

март

апрель

ААиАиДизельное
топливо
Сольвент
LPG
Газ в
топливную
сеть,
собственны
е нужды
Сера
Битум
Потери
ВСЕГО

Таблица 23. Объем производства продукции на этапе, тонн

84

май

июнь
Консалтинговая группа «БизпланиКо», www.bizplan5.ru , vip@bizplan5.ru , (+7 495 645 18 95)

июль

август

сентябрь

октябрь

ноябрь

декабрь

Итого за
год

ААиАиДизельное
топливо
Сольвент
LPG
Газ в
топливную
сеть,
собственные
нужды
Сера
Битум
Потери
ВСЕГО

Продолжение Таблицы. Объем производства продукции на этапе, тонн

На основании данных о переработки сырья, выпуска продукции и цен на продукцию, был
составлен план продаж. Всего на этапе выручка составит млн. руб., на этапе – млн.
руб., на этапе – млн. руб.
Этап

Выручка от
продаж, тыс.
руб.

этап
этап
этап
Таблица 24. Выручка от продаж по этапам, тыс. руб.

Всего за рассматриваемый период (месяцев) будет получен доход в размере млн. руб.

85
Консалтинговая группа «БизпланиКо», www.bizplan5.ru , vip@bizplan5.ru , (+7 495 645 18 95)

Поступление денежных средств от
продаж, тыс. руб.

окт.

ноя.

дек.

янв.

фев.

мар.

апр.

этап
Произведено собственной продукции
Растворитель /
Растворитель /
Печное топливо
Мазут
Переработка давальческого сырья
этап
Произведено собственной продукции
Растворитель /
Растворитель /
Печное топливо
Мазут
Переработка давальческого сырья
Итого
в том числе из собственного сырья
переработка давальческого сырья

Таблица 25. Поступление денежных средств от продаж, тыс. руб.

86

май.

июн.

июл.

авг.

сен.
Консалтинговая группа «БизпланиКо», www.bizplan5.ru , vip@bizplan5.ru , (+7 495 645 18 95)

Поступление денежных средств от
продаж, тыс. руб.
этап
Произведено собственной продукции
Растворитель /
Растворитель /
Печное топливо
Мазут
Переработка давальческого сырья
этап
ААиАиДизельное топливо
Сольвент
LPG
Газ в топливную сеть, собственные нужды
Сера
Битум

окт.

ноя.

дек.

янв.

фев.

мар.

апр.

май.

Итого
в том числе из собственного сырья
переработка давальческого сырья

Продолжение Таблицы. Поступление денежных средств от продаж, тыс. руб.

87

июн.

июл.

авг.

сен.
Консалтинговая группа «БизпланиКо», www.bizplan5.ru , vip@bizplan5.ru , (+7 495 645 18 95)

Поступление денежных средств от
продаж, тыс. руб.
этап
ААиАиДизельное топливо
Сольвент
LPG
Газ в топливную сеть, собственные нужды
Сера
Битум

окт.

ноя.

дек.

янв.

фев.

мар.

апр.

май.

июн.

июл.

июн.

июл.

авг.

сен.

Итого

Продолжение Таблицы. Поступление денежных средств от продаж, тыс. руб.

Поступление денежных средств от
продаж, тыс. руб.
этап
ААиАиДизельное топливо
Сольвент
LPG
Газ в топливную сеть, собственные нужды
Сера
Битум

окт.

ноя.

дек.

янв.

фев.

мар.

апр.

май.

Итого

Продолжение Таблицы. Поступление денежных средств от продаж, тыс. руб.

88

авг.

сен.
Консалтинговая группа «БизпланиКо», www.bizplan5.ru , vip@bizplan5.ru , (+7 495 645 18 95)

Поступление денежных
средств от продаж, тыс.
руб.
этап
ААиАиДизельное топливо
Сольвент
LPG
Газ в топливную сеть,
собственные нужды
Сера
Битум

окт.

ноя.

дек.

янв.

фев.

мар.

апр.

май.

июн.

Итого

Продолжение Таблицы. Поступление денежных средств от продаж, тыс. руб.

89

июл.

авг.

сен.

Итого:
Консалтинговая группа «БизпланиКо», www.bizplan5.ru , vip@bizplan5.ru , (+7 495 645 18 95)

Диаграмма 47. Прогноз доходов, руб. в месяц

90

Aug/17

Jun/17

Apr/17

Feb/17

Dec/16

Oct/16

Aug/16

Jun/16

Apr/16

Feb/16

Dec/15

Oct/15

Aug/15

Jun/15

Apr/15

Feb/15

Dec/14

Oct/14

Aug/14

Jun/14

Apr/14

Feb/14

Dec/13

Oct/13

Aug/13

Jun/13

Apr/13

Feb/13

Dec/12

Oct/12

Поступление денежных средств от продаж, тыс. руб.
Консалтинговая группа «БизпланиКо», www.bizplan5.ru , vip@bizplan5.ru , (+7 495 645 18 95)

7.2 План расходов
План расходов складывается из постоянных и переменных затрат. К переменным
затратам относятся затраты на сырье, подача-уборка вагонов, специальные реактивы
(нейтрализатор, деэмульгатор, ингибитор). На - этапе при расчетах учитывается
себестоимость переработки т давальческого сырья.

Статьи затрат
Себестоимость переработки
давальческого сырья, руб./тонну

Стоимость на т сырья, руб. (вкл.НДС)

Сырье
Подача - Уборка вагонов (ОАО
"Железнодорожное" руб/вагон)
Нейтрализатор, Деэмульгатор,
Ингибитор
Таблица 26. Исходные данные для расчета себестоимости продукции

К постоянным затратам относятся затраты на оплату труда, оплата ресурсов (газ, вода,
электроэнергия), а также страхование и прочие расходы. Сумма постоянных расходов
варьируется в зависимости от этапа.

Статьи затрат

этап

Сумма, руб. в мес.
этап

этап

Оплата труда
Электроэнергия
Газ
Вода
Страхование (ОСАГО, опасных
производственных объектов,
имущества)
Прочие расходы (пр матер, ТБ,
ремонт, связь и тд.).
Таблица 27. Исходные данные для расхода постоянных затрат

Всего за планируемый период сумма переменных затрат составит
выхода на запланированный объем – млн. руб. в год.
Сумма постоянных затрат за планируемый период составит
выхода на запланированный объем) – млн. руб.

млн. руб., после

млн. руб., за год (после

Всего текущие затраты составят за весь период млн. руб., за год – млн. руб.

91
Консалтинговая группа «БизпланиКо», www.bizplan5.ru , vip@bizplan5.ru , (+7 495 645 18 95)

Переменные затраты, тыс. руб.

окт.

ноя.

дек.

янв.

фев.

мар.

апр.

май.

июн.

июл.

авг.

сен.

окт.

ноя.

дек.

янв.

фев.

мар.

апр.

май.

июн.

июл.

авг.

сен.

этап
Сырье
Расходы на переработку собственного
сырья
Подача - Уборка вагонов (ОАО
"Железнодорожное" руб/вагон)
Нейтрализатор, Деэмульгатор, Ингибитор
Расходы на переработку давальческого
сырья
Подача - Уборка вагонов (ОАО
"Железнодорожное" руб/вагон)
Нейтрализатор, Деэмульгатор, Ингибитор
этап
Сырье
Расходы на переработку собственного
сырья
Подача - Уборка вагонов (ОАО
"Железнодорожное" руб/вагон)
Нейтрализатор, Деэмульгатор, Ингибитор
Расходы на переработку давальческого
сырья
Подача - Уборка вагонов (ОАО
"Железнодорожное" руб/вагон)
Нейтрализатор, Деэмульгатор, Ингибитор
Всего переменные затраты

Постоянные расходы, тыс. руб.
Оплата труда
Страхование (ОСАГО, опасных
производственных объектов, имущества)
Прочие расходы (пр матер, ТБ, ремонт,
связь и тд.).
Электроэнергия
Газ
Вода
Всего постоянные расходы
Всего расходы

Таблица 28. Расчет текущих расходов

92
Консалтинговая группа «БизпланиКо», www.bizplan5.ru , vip@bizplan5.ru , (+7 495 645 18 95)

Переменные затраты, тыс. руб.

окт.

ноя.

дек.

янв.

фев.

мар.

апр.

май.

июн.

июл.

авг.

сен.

окт.

ноя.

дек.

янв.

фев.

мар.

апр.

май.

июн.

июл.

авг.

сен.

этап
Сырье
Расходы на переработку собственного
сырья
Подача - Уборка вагонов (ОАО
"Железнодорожное" руб/вагон)
Нейтрализатор, Деэмульгатор, Ингибитор
Расходы на переработку давальческого
сырья
Подача - Уборка вагонов (ОАО
"Железнодорожное" руб/вагон)
Нейтрализатор, Деэмульгатор, Ингибитор
этап
Сырье
Подача - Уборка вагонов (ОАО
"Железнодорожное" руб/вагон)
Нейтрализатор, Деэмульгатор, Ингибитор
Всего переменные затраты

Постоянные расходы, тыс. руб.
Оплата труда
Страхование (ОСАГО, опасных
производственных объектов, имущества)
Прочие расходы (пр матер, ТБ, ремонт,
связь и тд.).
Электроэнергия
Газ
Вода
Всего постоянные расходы
Всего расходы

Продолжение Таблицы. Расчет текущих расходов

93
Консалтинговая группа «БизпланиКо», www.bizplan5.ru , vip@bizplan5.ru , (+7 495 645 18 95)

Переменные затраты, тыс. руб.

окт.

ноя.

дек.

янв.

фев.

мар.

апр.

май.

июн.

июл.

авг.

сен.

окт.

ноя.

дек.

янв.

фев.

мар.

апр.

май.

июн.

июл.

авг.

сен.

этап
Сырье
Подача - Уборка вагонов (ОАО
"Железнодорожное" руб/вагон)
Нейтрализатор, Деэмульгатор, Ингибитор
Всего переменные затраты

Постоянные расходы, тыс. руб.
Оплата труда
Страхование (ОСАГО, опасных
производственных объектов, имущества)
Прочие расходы (пр матер, ТБ, ремонт,
связь и тд.).
Электроэнергия
Газ
Вода
Всего постоянные расходы
Всего расходы

Продолжение Таблицы. Расчет текущих расходов

94
Консалтинговая группа «БизпланиКо», www.bizplan5.ru , vip@bizplan5.ru , (+7 495 645 18 95)

Переменные затраты, тыс. руб.

окт.

ноя.

дек.

янв.

фев.

мар.

апр.

май.

июн.

июл.

авг.

сен.

окт.

ноя.

дек.

янв.

фев.

мар.

апр.

май.

июн.

июл.

авг.

сен.

этап
Сырье
Подача - Уборка вагонов (ОАО
"Железнодорожное" руб/вагон)
Нейтрализатор, Деэмульгатор, Ингибитор
Всего переменные затраты

Постоянные расходы, тыс. руб.
Оплата труда
Страхование (ОСАГО, опасных
производственных объектов, имущества)
Прочие расходы (пр матер, ТБ, ремонт,
связь и тд.).
Электроэнергия
Газ
Вода
Всего постоянные расходы
Всего расходы

Продолжение Таблицы. Расчет текущих расходов

95
Консалтинговая группа «БизпланиКо», www.bizplan5.ru , vip@bizplan5.ru , (+7 495 645 18 95)

Переменные затраты, тыс.
руб.

окт.

ноя.

дек.

янв.

фев.

мар.

апр.

май.

июн.

июл.

авг.

сен.

Итого:

окт.

ноя.

дек.

янв.

фев.

мар.

апр.

май.

июн.

июл.

авг.

сен.

Итого:

этап
Сырье
Подача - Уборка вагонов
(ОАО "Железнодорожное"
руб/вагон)
Нейтрализатор,
Деэмульгатор, Ингибитор
Всего переменные
затраты

Постоянные расходы,
тыс. руб.
Оплата труда
Страхование (ОСАГО,
опасных производственных
объектов, имущества)
Прочие расходы (пр матер,
ТБ, ремонт, связь и тд.).
Электроэнергия
Газ
Вода
Всего постоянные
расходы
Всего расходы

Продолжение Таблицы. Расчет текущих расходов

96
97
Диаграмма 48. Прогноз расходов, тыс. руб.
Aug/17

Jun/17

Apr/17

Feb/17

Dec/16

Oct/16

Aug/16

Jun/16

Apr/16

Feb/16

Dec/15

Oct/15

Aug/15

Jun/15

Apr/15

Feb/15

Dec/14

Oct/14

Aug/14

Jun/14

Apr/14

Feb/14

Dec/13

Oct/13

Aug/13

Jun/13

Apr/13

Feb/13

Dec/12

Oct/12

Консалтинговая группа «БизпланиКо», www.bizplan5.ru , vip@bizplan5.ru , (+7 495 645 18 95)

План расходов, тыс. руб.
Консалтинговая группа «БизпланиКо», www.bizplan5.ru , vip@bizplan5.ru , (+7 495 645 18 95)

7.3 Расчет налоговых выплат
Налоговые выплаты рассчитывались на основании налоговых ставок, базы расчетов и
периодичности уплаты в бюджет.
Налоговые ставки:
Ставка отчислений от ФЗП
Ставка налога на имущество

%
,%
,%

Ставка земельного налога
Ставка НДС
Ставка налога на прибыль,% в
мес.

,%
%
%

Частота
начисления
ежемесячно
раз в квартал

База для уплаты
ФОТ
Имущество на балансе
Кадастровая стоимость
участка
Облагаемая НДС выручка
Прибыль

раз в квартал
ежемесячно
ежемесячно

Таблица 29. Исходные данные для расчета налоговых платежей

Ставка отчислений с заработной платы состоит из следующих составляющих: отчисления
в пенсионный фонд, фонд социального страхования, фонд обязательного медицинского
страхования.
Состав ставки отчислений с ЗП
Пенсионный фонд
Фонд социального страхования
Фонд обязательного медицинского страхования

%
,%
,%

Таблица 30. Состав ставки отчислений с заработной платы

Расчет ставки налоговых отчислений приведен в таблице.

98
Консалтинговая группа «БизпланиКо», www.bizplan5.ru , vip@bizplan5.ru , (+7 495 645 18 95)

Налоги
Отчисления
от ФЗП
Налог на
имущество

Октябрь

Ноябрь

-

-

НДС
Земельный
налог
Налог на
прибыль

-

-

Декабрь

Январь

Февраль

-

-

-

-

-

-

-

-

Март

Апрель

Май

-

-

-

-

-

-

-

-

Июнь

Сентябр
ь

Июль

Август

-

-

-

-

-

-

-

-

-

-

Июнь

Июль

Август

Сентябр
ь

-

-

Итого:

Таблица 31. Расчет налоговых отчислений

Налоги
Отчисления от
ФЗП
Налог на
имущество
НДС
Земельный
налог
Налог на
прибыль

Ноябрь

Декабрь

-

-

-

-

-

-

-

Январь

Феврал
ь

-

Октябрь

-

-

-

Март

Май

-

-

-

Апрель

-

-

-

Итого:

Продолжение Таблицы. Расчет налоговых отчислений

99

-

-
Консалтинговая группа «БизпланиКо», www.bizplan5.ru , vip@bizplan5.ru , (+7 495 645 18 95)

Налоги
Отчисления от
ФЗП
Налог на
имущество

Октябрь

Ноябрь

-

Декаб
рь

-

Январь

Февраль

-

Ма
рт

-

Апрель

Май

-

Ию
нь

-

Июль

Август

-

Сентя
брь

-

НДС
Земельный
налог
Налог на
прибыль
Итого:

Продолжение Таблицы. Расчет налоговых отчислений

Налоги
Отчисления от
ФЗП
Налог на
имущество

Октябрь

Ноябрь

-

-

Декаб
рь

Январь

Февраль

-

-

Ма
рт

Апрель

Май

-

-

Ию
ль

Итого:

Продолжение Таблицы. Расчет налоговых отчислений

Август

Сентябрь

-

-

-

НДС
Земельный
налог
Налог на
прибыль

100

Ию
нь

-
Консалтинговая группа «БизпланиКо», www.bizplan5.ru , vip@bizplan5.ru , (+7 495 645 18 95)

Налоги
Отчисления
от ФЗП
Налог на
имущество
НДС
Земельный
налог
Налог на
прибыль

Октябрь

Ноябрь

Декабрь

Январь

Февраль

Март

Апрель

Май

Июнь

Июль

Август

Сентябрь

-

-

-

-

-

-

-

-

-

-

-

-

-

-

-

-

-

-

-

-

-

-

-

-

Итого:

Продолжение Таблицы. Расчет налоговых отчислений

101

Итого:
Консалтинговая группа «БизпланиКо», www.bizplan5.ru , vip@bizplan5.ru , (+7 495 645 18 95)

Ставки налогов и налогооблагаемая база определяет структуру налоговых выплат.
Структура налоговых отчислений

Диаграмма 49. Структура налоговых выплат

В структуре налоговых выплат преобладают отчисления от ФЗП(%) и НДС (%).
Доля налогов в выручке колеблется по месяцам, в связи с графиком выплат налогов, и
после выхода на запланированный объем составляет %.

102
Октябрь 2012
Ноябрь 2012
Декабрь 2012
Январь 2013
Февраль 2013
Март 2013
Апрель 2013
Май 2013
Июнь 2013
Июль 2013
Август 2013
Сентябрь…
Октябрь 2013
Ноябрь 2013
Декабрь 2013
Январь 2014
Февраль 2014
Март 2014
Апрель 2014
Май 2014
Июнь 2014
Июль 2014
Август 2014
Сентябрь…
Октябрь 2014
Ноябрь 2014
Декабрь 2014
Январь 2015
Февраль 2015
Март 2015
Апрель 2015
Май 2015
Июнь 2015
Июль 2015
Август 2015
Сентябрь…
Октябрь 2015
Ноябрь 2015
Декабрь 2015
Январь 2016
Февраль 2016
Март 2016
Апрель 2016
Май 2016
Июнь 2016
Июль 2016
Август 2016
Сентябрь…
Октябрь 2016
Ноябрь 2016
Декабрь 2016
Январь 2017
Февраль 2017
Март 2017
Апрель 2017
Май 2017
Июнь 2017
Июль 2017
Август 2017
Сентябрь…

Консалтинговая группа «БизпланиКо», www.bizplan5.ru , vip@bizplan5.ru , (+7 495 645 18 95)

Динамика доли налогов в выручке, %

Диаграмма 50. Динамика доли налогов в выручке

103
Консалтинговая группа «БизпланиКо», www.bizplan5.ru , vip@bizplan5.ru , (+7 495 645 18 95)

7.4 Отчет о движении денежных средств
Потоки денежных средств формируются за счет потоков операционной деятельности,
инвестиционной и финансовой деятельности.
7.4.1 Денежные потоки от операционной деятельности
Денежный поток от основной деятельности становится положительным во -ммесяце,
после выхода на запланированный объем продаж, чистый денежный поток от
операционной деятельности составит млн. руб. в год. За рассматриваемый период
накопленный поток денежных средств от операционной деятельности составит млн. руб.

104
Консалтинговая группа «БизпланиКо», www.bizplan5.ru , vip@bizplan5.ru , (+7 495 645 18 95)

Основная
деятельность

Октябрь

Ноябрь

Декабрь

Январь

Февраль

Март

Апрель

Май

Июнь

Июль

Август

Сентябрь

Поступления от основной
деятельности
этап
этап
Выбытия от текущей
деятельности
Переменные затраты
Оплата труда
Страхование (ОСАГО,
опасных производственных
объектов, имущества)
Прочие расходы (пр матер,
ТБ, ремонт, связь и тд.).
Электроэнергия
Газ
Вода
Налоги:
Отчисления от ФЗП
Налог на имущество
НДС
Налог на прибыль
Сальдо от основной
деятельности
Сальдо накопленным
итогом

-

Таблица 32. Денежные потоки от основной деятельности

105

-

-
Консалтинговая группа «БизпланиКо», www.bizplan5.ru , vip@bizplan5.ru , (+7 495 645 18 95)

Основная
деятельность

Октябрь

Ноябрь

Декабрь

Январь

Февраль

Март

Апрель

Май

Поступления от основной
деятельности
Выбытия от текущей
деятельности
Переменные затраты
Оплата труда
Страхование (ОСАГО,
опасных производственных
объектов, имущества)
Прочие расходы (пр матер,
ТБ, ремонт, связь и тд.).
Электроэнергия
Газ
Вода
Налоги:
Отчисления от ФЗП
Налог на имущество
НДС
Налог на прибыль
Сальдо от основной
деятельности
Сальдо накопленным
итогом

-

Продолжение Таблицы. Денежные потоки от основной деятельности

106

Июнь

Июль

Август

Сентябрь
Консалтинговая группа «БизпланиКо», www.bizplan5.ru , vip@bizplan5.ru , (+7 495 645 18 95)

Основная
деятельность

Октябрь

Ноябрь

Декабрь

Январь

Февраль

Март

Апрель

Май

Поступления от основной
деятельности
Выбытия от текущей
деятельности
Переменные затраты
Оплата труда
Страхование (ОСАГО,
опасных производственных
объектов, имущества)
Прочие расходы (пр матер,
ТБ, ремонт, связь и тд.).
Электроэнергия
Газ
Вода
Налоги:
Отчисления от ФЗП
Налог на имущество
НДС
Налог на прибыль
Сальдо от основной
деятельности
Сальдо накопленным
итогом

Продолжение Таблицы. Денежные потоки от основной деятельности

107

Июнь

Июль

Август

Сентябрь
Консалтинговая группа «БизпланиКо», www.bizplan5.ru , vip@bizplan5.ru , (+7 495 645 18 95)

Основная
деятельность

Октябрь

Ноябрь

Декабрь

Январь

Февраль

Март

Апрель

Май

Поступления от основной
деятельности
Выбытия от текущей
деятельности
Переменные затраты
Оплата труда
Страхование (ОСАГО,
опасных производственных
объектов, имущества)
Прочие расходы (пр матер,
ТБ, ремонт, связь и тд.).
Электроэнергия
Газ
Вода
Налоги:
Отчисления от ФЗП
Налог на имущество
НДС
Налог на прибыль
Сальдо от основной
деятельности
Сальдо накопленным
итогом

Продолжение Таблицы. Денежные потоки от основной деятельности

108

Июнь

Июль

Август

Сентябрь
Консалтинговая группа «БизпланиКо», www.bizplan5.ru , vip@bizplan5.ru , (+7 495 645 18 95)

Октябрь

Ноябрь

Декабрь

Поступления от основной деятельности
Выбытия от текущей деятельности
Переменные затраты
Оплата труда
Страхование (ОСАГО, опасных производственных объектов, имущества)
Прочие расходы (пр матер, ТБ, ремонт, связь и тд.).
Электроэнергия
Газ
Вода
Налоги:
Отчисления от ФЗП
Налог на имущество
НДС
Налог на прибыль
Сальдо от основной деятельности
Сальдо накопленным итогом

Продолжение Таблицы. Денежные потоки от основной деятельности

109

Январь

Февраль

Март
Консалтинговая группа «БизпланиКо», www.bizplan5.ru , vip@bizplan5.ru , (+7 495 645 18 95)

Апрель

Май

Июнь

Июль

Поступления от основной деятельности
Выбытия от текущей деятельности
Переменные затраты
Оплата труда
Страхование (ОСАГО, опасных производственных объектов, имущества)
Прочие расходы (пр матер, ТБ, ремонт, связь и тд.).
Электроэнергия
Газ
Вода
Налоги:
Отчисления от ФЗП
Налог на имущество
НДС
Налог на прибыль
Сальдо от основной деятельности
Сальдо накопленным итогом

Продолжение Таблицы. Денежные потоки от основной деятельности

110

Август

Сентябрь

Итого:
Консалтинговая группа «БизпланиКо», www.bizplan5.ru , vip@bizplan5.ru , (+7 495 645 18 95)

7.4.2 Денежные потоки от инвестиционной деятельности
Вложения средств инвестора (учредителя) происходит на протяжении - месяцев, начиная с -го месяца, осуществляется возврат средств.
Всего за планируемый период инвестору (учредителю) будет выплачено млн. руб.

Инвестиционная деятельность

Июль

Август

Сентябрь

Октябрь

Ноябрь

-

-

-

-

-

Декабрь

Январь

Февраль

-

-

Март

Апрель

Май

-

-

Поступления от инвестиционной деятельности
Вложения инвестора (учредителя)
Выбытия от инвестиционной деятельности
этап - приобретение комплекса
этап - реконструкция существующего комплекса
этап - строительство -й очереди на тыс. тонн/год
Возврат инвестиций
Итого по инвестиционной деятельности

Таблица 33. Денежные потоки от инвестиционной деятельности

111

Июнь
Консалтинговая группа «БизпланиКо», www.bizplan5.ru , vip@bizplan5.ru , (+7 495 645 18 95)

Инвестиционная
деятельность

Октябрь

Ноябрь

-

-

Январь

Февраль

Март

Апрель

Май

Июнь

Июль

Август

Сентябр
ь

-

Декабрь

-

-

-

-

-

-

-

-

Поступления от инвестиционной
деятельности
Вложения инвестора (учредителя)
Выбытия от инвестиционной
деятельности
этап - строительство -й очереди на тыс.
тонн/год
Возврат инвестиций
Итого по инвестиционной деятельности

Продолжение Таблицы. Денежные потоки от инвестиционной деятельности

Инвестиционная
деятельность

Октябрь

Ноябрь

Декабрь

Январь

Феврал
ь

Март

Апрель

Май

Июнь

Июль

Август

Сентябр
ь

-

-

-

-

-

-

-

-

-

-

-

-

Поступления от инвестиционной
деятельности
Вложения инвестора (учредителя)
Выбытия от инвестиционной
деятельности
Возврат инвестиций
Итого по инвестиционной деятельности

Продолжение Таблицы. Денежные потоки от инвестиционной деятельности

112
Консалтинговая группа «БизпланиКо», www.bizplan5.ru , vip@bizplan5.ru , (+7 495 645 18 95)

Инвестиционная деятельность

Октябрь

Ноябрь

Декабрь

Январь

Февраль

Март

Апрель

Май

Июнь

Июль

Август

Сентябрь

-

-

-

-

-

-

-

-

-

-

-

-

Поступления от инвестиционной
деятельности
Вложения инвестора (учредителя)
Выбытия от инвестиционной деятельности
Возврат инвестиций
Итого по инвестиционной деятельности

Продолжение Таблицы. Денежные потоки от инвестиционной деятельности

Инвестиционная
деятельность

Октябрь

Ноябрь

Декабрь

Январь

Феврал
ь

Март

Апрель

Май

Июнь

Июль

Август

Сентябр
ь

-

-

-

-

-

-

-

-

-

-

-

Поступления от инвестиционной
деятельности
Вложения инвестора
(учредителя)
Выбытия от инвестиционной
деятельности
этап - приобретение комплекса
этап - реконструкция
существующего комплекса
этап - строительство -й очереди
на тыс. тонн/год
Возврат инвестиций
Итого по инвестиционной
деятельности

-

Продолжение Таблицы. Денежные потоки от инвестиционной деятельности

113

Итого:
Консалтинговая группа «БизпланиКо», www.bizplan5.ru , vip@bizplan5.ru , (+7 495 645 18 95)

7.5 Расчет амортизационных отчислений
В данных расчетах приняты следующие параметры для расчета амортизации:
Параметры для расчета
амортизации
Срок амортизации помещений
Срок амортизации оборудования

Количество
лет

Таблица 34. Параметры для расчета амортизационных отчислений

Средний уровень амортизационных отчислений составит тыс. руб. в месяц, накопленная
амортизация за планируемый период – млн. руб.

114
Консалтинговая группа «БизпланиКо», www.bizplan5.ru , vip@bizplan5.ru , (+7 495 645 18 95)

Имущество на
балансе
Существующие
ОС
Здания и
сооружения
Оборудование

Октябрь

Ноябрь

Декабрь

Январь

Февраль

Март

Апрель

Май

Июнь

Июль

Август

Сентябрь

Октябрь

Ноябрь

Декабрь

Январь

Февраль

Март

Апрель

Май

Июнь

Июль

Август

Сентябрь

Итого:
Амортизация
Существующие
ОС
Здания и
сооружения
Оборудование
Итого:

Таблица 35. Расчет имущества на балансе и амортизационных отчислений
Имущество на
балансе
Существующие
ОС
Здания и
сооружения
Оборудование

Октябрь

Ноябрь

Декабрь

Январь

Февраль

Март

Апрель

Май

Июнь

Июль

Август

Сентябрь

Октябрь

Ноябрь

Декабрь

Январь

Февраль

Март

Апрель

Май

Июнь

Июль

Август

Сентябрь

Итого:
Амортизация
Существующие
ОС
Здания и
сооружения
Оборудование
Итого:

Продолжение Таблицы. Расчет имущества на балансе и амортизационных отчислений

115
Консалтинговая группа «БизпланиКо», www.bizplan5.ru , vip@bizplan5.ru , (+7 495 645 18 95)

Имущество на
балансе
Существующие
ОС
Здания и
сооружения
Оборудование

Октябрь

Ноябрь

Декабрь

Январь

Февраль

Март

Апрель

Май

Июнь

Июль

Август

Сентябрь

Октябрь

Ноябрь

Декабрь

Январь

Февраль

Март

Апрель

Май

Июнь

Июль

Август

Сентябрь

Итого:

Амортизация
Существующие
ОС
Здания и
сооружения
Оборудование
Итого:

Продолжение Таблицы. Расчет имущества на балансе и амортизационных отчислений
Имущество на
балансе
Существующие
ОС
Здания и
сооружения
Оборудование

Октябрь

Ноябрь

Декабрь

Январь

Февраль

Март

Апрель

Май

Июнь

Июль

Август

Сентябрь

Октябрь

Ноябрь

Декабрь

Январь

Февраль

Март

Апрель

Май

Июнь

Июль

Август

Сентябрь

Итого:
Амортизация
Существующие
ОС
Здания и
сооружения
Оборудование
Итого:

Продолжение Таблицы. Расчет имущества на балансе и амортизационных отчислений

Имущество на балансе
Существующие ОС

116

Сентябрь

Октябрь

Ноябрь

Декабрь

Январь

Февраль
Консалтинговая группа «БизпланиКо», www.bizplan5.ru , vip@bizplan5.ru , (+7 495 645 18 95)

Здания и сооружения
Оборудование
Итого:
Амортизация
Существующие ОС
Здания и сооружения
Оборудование

Сентябрь

Октябрь

Ноябрь

Декабрь

Январь

Февраль

Итого:

Продолжение Таблицы. Расчет имущества на балансе и амортизационных отчислений
Имущество на балансе
Существующие ОС
Здания и сооружения
Оборудование

Март

Апрель

Май

Июнь

Июль

Август

Сентябрь

Итого:

Март

Апрель

Май

Июнь

Июль

Август

Сентябрь

Итого:

Итого:
Амортизация
Существующие ОС
Здания и сооружения
Оборудование
Итого:

Продолжение Таблицы. Расчет имущества на балансе и амортизационных отчислений

117
Октябрь 2012
Ноябрь 2012
Декабрь 2012
Январь 2013
Февраль 2013
Март 2013
Апрель 2013
Май 2013
Июнь 2013
Июль 2013
Август 2013
Сентябрь 2013
Октябрь 2013
Ноябрь 2013
Декабрь 2013
Январь 2014
Февраль 2014
Март 2014
Апрель 2014
Май 2014
Июнь 2014
Июль 2014
Август 2014
Сентябрь 2014
Октябрь 2014
Ноябрь 2014
Декабрь 2014
Январь 2015
Февраль 2015
Март 2015
Апрель 2015
Май 2015
Июнь 2015
Июль 2015
Август 2015
Сентябрь 2015
Октябрь 2015
Ноябрь 2015
Декабрь 2015
Январь 2016
Февраль 2016
Март 2016
Апрель 2016
Май 2016
Июнь 2016
Июль 2016
Август 2016
Сентябрь 2016
Октябрь 2016
Ноябрь 2016
Декабрь 2016
Январь 2017
Февраль 2017
Март 2017
Апрель 2017
Май 2017
Июнь 2017
Июль 2017
Август 2017
Сентябрь 2017

Консалтинговая группа «БизпланиКо», www.bizplan5.ru , vip@bizplan5.ru , (+7 495 645 18 95)

Расчет имущества на балансе и амортизации, руб. в мес.

Диаграмма 51. Расчет имущества на балансе и амортизация

118
Консалтинговая группа «БизпланиКо», www.bizplan5.ru , vip@bizplan5.ru , (+7 495 645 18 95)

7.6 Отчет о прибылях и убытках
Проект начинает приносить прибыль стабильно с -го месяца с момента начала
реализации проекта. Ежегодный уровень чистой прибыли составит млн. руб. (после
выхода на запланированный объем). За рассматриваемый период накопленная чистая
прибыль
составит
млн.руб..

119
Oct/12
Nov/12
Dec/12
Jan/13
Feb/13
Mar/13
Apr/13
May/13
Jun/13
Jul/13
Aug/13
Sep/13
Oct/13
Nov/13
Dec/13
Jan/14
Feb/14
Mar/14
Apr/14
May/14
Jun/14
Jul/14
Aug/14
Sep/14
Oct/14
Nov/14
Dec/14
Jan/15
Feb/15
Mar/15
Apr/15
May/15
Jun/15
Jul/15
Aug/15
Sep/15
Oct/15
Nov/15
Dec/15
Jan/16
Feb/16
Mar/16
Apr/16
May/16
Jun/16
Jul/16
Aug/16
Sep/16
Oct/16
Nov/16
Dec/16
Jan/17
Feb/17
Mar/17
Apr/17
May/17
Jun/17
Jul/17
Aug/17
Sep/17

Консалтинговая группа «БизпланиКо», www.bizplan5.ru , vip@bizplan5.ru , (+7 495 645 18 95)

Чистая прибыль накопленным итогом

Диаграмма 52. Динамика чистой прибыли, руб.

120
Консалтинговая группа «БизпланиКо», www.bizplan5.ru , vip@bizplan5.ru , (+7 495 645 18 95)

Статьи отчета о прибылях и убытках

окт.

ноя.

дек.

янв.

фев.

мар.

апр.

май.

июн.

июл.

авг.

сен.

-

-

-

-

-

-

-

-

-

-

-

-

-

-

-

-

-

-

-

-

-

-

-

-

-

-

-

-

-

апр.

май.

июн.

июл.

авг.

сен.

Выручка
Расходы
Амортизация
Налог на имущество
Взносы на ФОТ
Прибыль
Налог на прибыль
Чистая прибыль
Чистая прибыль накопленным итогом

Таблица 36. Отчѐт о прибылях и убытках
Статьи отчета о прибылях и убытках

окт.

ноя.

дек.

-

-

-

-

-

-

-

-

-

янв.

фев.

мар.

Выручка
Расходы
Амортизация
Налог на имущество
Взносы на ФОТ
Прибыль
Налог на прибыль
Чистая прибыль
Чистая прибыль накопленным итогом

-

Продолжение Таблицы. Отчѐт о прибылях и убытках

121
Консалтинговая группа «БизпланиКо», www.bizplan5.ru , vip@bizplan5.ru , (+7 495 645 18 95)

окт.

Статьи отчета о прибылях и убытках

ноя.

дек.

янв.

фев.

мар.

апр.

май.

июн.

июл.

авг.

сен.

Выручка
Расходы
Амортизация
Налог на имущество
Взносы на ФОТ
Прибыль
Налог на прибыль
Чистая прибыль
Чистая прибыль накопленным итогом

Продолжение Таблицы. Отчѐт о прибылях и убытках
Статьи отчета о
прибылях и
убытках
Выручка
Расходы
Амортизация
Налог на
имущество
Взносы на ФОТ
Прибыль
Налог на
прибыль
Чистая прибыль
Чистая прибыль
накопленным
итогом

окт.

ноя.

дек.

янв.

фев.

мар.

апр.

май.

Продолжение Таблицы. Отчѐт о прибылях и убытках

122

июн.

апр.

май.

июн.
Консалтинговая группа «БизпланиКо», www.bizplan5.ru , vip@bizplan5.ru , (+7 495 645 18 95)

Статьи отчета о прибылях и убытках

июл.

авг.

сен.

окт.

ноя.

дек.

Выручка
Расходы
Амортизация
Налог на имущество
Взносы на ФОТ
Прибыль
Налог на прибыль
Чистая прибыль
Чистая прибыль накопленным итогом

Продолжение Таблицы. Отчѐт о прибылях и убытках

Статьи отчета о прибылях и убытках

янв.

фев.

мар.

апр.

Выручка
Расходы
Амортизация
Налог на имущество
Взносы на ФОТ
Прибыль
Налог на прибыль
Чистая прибыль
Чистая прибыль накопленным итогом

Продолжение Таблицы. Отчѐт о прибылях и убытках

123

май.

июн.

Итого:
Консалтинговая группа «БизпланиКо», www.bizplan5.ru , vip@bizplan5.ru , (+7 495 645 18 95)

8 Анализ чувствительности и анализ рисков проекта
8.1 Расчет уровня безубыточности
Расчеты показывают, что точка безубыточности составляет,% от планируемого объема
продаж. Точка безубыточности ежемесячных продаж – тыс. руб.При этом величина
операционного рычага составляет %.

Точка безубыточности проекта, % от загрузки

Диаграмма 53. Точка безубыточности проекта, % от загрузки

124
Консалтинговая группа «БизпланиКо», www.bizplan5.ru , vip@bizplan5.ru , (+7 495 645 18 95)

Значение при %
загрузке

Параметры
Выручка
Расходы
Постоянные расходы
Оплата труда
Страхование (ОСАГО, опасных производственных объектов,
имущества)
Прочие расходы (пр матер, ТБ, ремонт, связь и тд.).
Электроэнергия
Газ
Вода
Переменные расходы
Сырье
Подача - Уборка вагонов (ОАО "Железнодорожное" руб/вагон)
Нейтрализатор, Деэмульгатор, Ингибитор
Прибыль, до вычета налогов

Таблица 37. Расчет точки безубыточности

125

%

%

%

-

-

-

%
Консалтинговая группа «БизпланиКо», www.bizplan5.ru , vip@bizplan5.ru , (+7 495 645 18 95)

8.2 Анализ чувствительности
8.2.1 Количественный анализ чувствительности
Анализчувствительности проекта представляет собой изучение влияния количественных
факторов на финансовые показатели проекта.
Ниже представлен однопараметрический анализ чувствительности. Было рассчитано
влияние исходных показателей (цен реализации, объема продаж и себестоимости
товаров) на основные результирующие показатели, характеризующие эффективность
проекта (дисконтированный срок окупаемости, чистый приведенный доход, внутренняя
норма рентабельности инвестиций).
Для анализа чувствительности для всех показателей был принят шаг изменений %.
Исходные/
результирующие
показатели
Уровень отпускных
цен
Объем продаж
Стоимость
материалов

Чистый дисконтированный
доход (ЧДД), тыс. руб.
Отклонения, Отклонения,
тыс. руб.
%

Внутренняя
норма
доходности,
%

Срок окупаемости, мес.
Отклонения,
мес.

Отклонения,
%

%

,%

%

%

,%

%

%

%

%

Таблица 38. Сводный анализ чувствительности проекта

Проект показывает средний уровень чувствительности. Наибольшую чувствительность
проект обнаруживает к изменению объема продаж– при изменении продаж на %, ЧДД
изменяется на%.

126
Консалтинговая группа «БизпланиКо», www.bizplan5.ru , vip@bizplan5.ru , (+7 495 645 18 95)

8.3 Качественный анализ рисков проекта
Ххххххххххххххххххххххххххххххххххххххххххххххххххххххх,
хххххххххххххххххххххххххххххххххххххххххххххххххххххх.
Ххххх, хххххххххххххххххххххххххххххххххххххх, хххххххххххххххххххххххххххххххххх.
Хххххххххххххххххххх
Хххххххххххххххххххххххххххххххххххххххххх,
хххххххххххххххххххххххххххххххххххххххххххххххххх.
Хххххххххххххххххххххххххххххххххххххххххххххххххх
(ххххххххххххххххххххххххххххххххххххх,
ххххххххххххххххххххх
(ххххххххххххххххххххххххххх,
ххххххххххххххххххххххх-ххххххххххххххххххххх.
Хххххххххххххххххххххххххххххххххххххххххххххххххххх,
хххххххххххххххххххххххххххххххххххххххххххххххххх.

х.х.

хххххххххххххххххххххх.х.),
ххххххххххххххххххх.),

Ххххххххххххххххххххххххххххххххххххххххххххххххххххххххххххххххххххххх.
Ххххххххх,
ххххххххххххххххххххххххххххххххххххххххххххххххххххххххххххххххххххххххххххххх,
ххххххххххххххххххххххххххххххххххххххххххххххххххххххххххххххххх.
Хххххххххххххххххххх
Ххххххххххххххххххххххххххххххххххххххххххххх:

127
Консалтинговая группа «БизпланиКо», www.bizplan5.ru , vip@bizplan5.ru , (+7 495 645 18 95)

№

Хххххххх

Ххххххххххххх

Ххххххххххх

Хххххххххххххххххххххххххххххххххххххххххххххххххххххххххх
Ххххххххххххххххххххх Ххххххххххххххххххххххххх
ххххххххххххххххххххх хххххххххххххххххххххххххх
ххххххххххххххххххххх хххххххххххххххххххххххххх
ххххххххххххх,
ххххххххххххххх.
ххххххххххххххххххххх
ххххххххххххх,
х.х.
ххххххххххххххххххххх
ххххххххххххххххххххх
хххххххххххххх
(хххххххх,
ххххххххххххх).

Хххххххххххххххххххххххххххххх
хххххххххххххххххххххххххххххх
хххххххххххххххххххххххххххххх
хххххххххххххххххх-ххххххххххх.

Ххххххххххххххххххххххххххххххххххххххххххххххххххххххххх
Ххххххххххххххххххххх
ххххххххххх,
ххххххххххххххххххх,
ххххххххххххххххххххх
ххххххххххххххххххххх
(ххххх),
ххххххххххххххххххххх
ххх.
ххххххххххххххххххххх
ххххххххххххххххххххх
ххххххххххххххх.

Ххххххххххххххххххххххххх
хххххххххххххххххххххххххх
ххххххххххххххххххххххххх.

Хххххххххххххххххххххххххххххх
хххххххххххххххххххххххххххххх
хххххххххххххххххххххххххххххх
ххххххххххххххххх.

Ххххххх39. Ххххххххххххххххххххххххххх

Хххххххххххххххххх
Хххххххххххххххххххххххххххххххххххххххххххх,
ххххххххххххххххххххххххххххххххххххххххххххххххххххххххххххххххххххххххххххххххххххх
ххххххххххххххххх.
Хххххххххххххххххххххххххххххххххххххххххххххх:

128
Консалтинговая группа «БизпланиКо», www.bizplan5.ru , vip@bizplan5.ru , (+7 495 645 18 95)

№ Хххххх
хх

Ххххххххххххх

Ххххххххххх

Ххххх, ххххххххххххххххххххххххххххххх
Ххххххххххххххххххххххххххххххххххххххххххххххххххх,
хххххххххххххххххххххххххххххххххххххххххххххххххххххххххххххх.
Ххххххххххххххххххххххххххххххххххххххх,
хххххххххххххххххххххххххххххххххххххххххххххххх.
Ххххххххх
хххххххххх
ххххх.

Ххххххххххххххххххххххх
хххххххххххххххххххххххх
хххххххххххххххххххххххх
хххххххххххххххххххххххх
хххх

Ххххххххххх,
хххххххххххххххх,
хххххххххххххххххххххххххххххххххххххххххх.
Ххххххххххххххххххххххххххххххххххх,
хххххххххххххххххххххххххххххххххххххххххххх
.

ХхххххххххХхххххххххх
Хххххххххххххххххххххххххххххххххххххххххххххххххххххххххххххх.
Ххххххххххххххххххххххххххххххххххххххххххххххххххххххххххххх,
хххххххххххххххххххххххххххххх, хххххххххххххххххххххххххххххххххх.
Ххххххххх
ххххххх

Ххххххххххххххххххххххх
хххххххххххххххххххххххх
хххххххххххххххххххххххх
ххххххххххххххххххххххх,
хххххххххххххххххххххххх
хххх.

Ххххххххххххххххххххххххххххххххххххххххххх
ххххххххххххххххххххххххххххххххххххххх,
ххххххххххххххххххххххххххххххххххххххххххх.

Ххххххххххххххххххххххх
хххххххххххххххххххххххх
хххххххххххххххххххххххх
ххххххххххххххх.
Ххххххххх
хххххххххх
хххххххххх
хххххх

Ххххххххххххххххххххххх
ххх,
хххххххххххххххххххххххх
хххххххххххххххххххххххх
хххххх,
хххххххххххххххххххххххх
ххххххх.

Ххххххххххххххххххххххххххххххххххххххххххх
хххххххххххххххххххххххххххххххххххххххххххх
хххххххххххххххххххххххххххххххххххххххххххх
хххххххххххххххххххххххххххххххххххххххххххх
хххх.

Таблица 40. Анализ маркетинговых рисков

Из всего вышесказанного можно сделать следующий вывод: риски, связанные с
реализацией проекта, не критичны, и большинство из них можно минимизировать с
помощью грамотного управления.

129
Консалтинговая группа «БизпланиКо», www.bizplan5.ru , vip@bizplan5.ru , (+7 495 645 18 95)

9 Финансовый анализ
9.1 Расчет показателей продаж
Показатели продаж:
Точка безубыточности, %
Точка безубыточности, ежемесячных продаж

%
р.
%

Операционный рычаг
Таблица 41. Показатели продаж

Объем продаж, соответствующий точке безубыточности, составляет тыс. руб. в месяц.
Операционный рычаг равен %, то есть при увеличении объема продаж на руб., прибыль
увеличивается на руб.

130
Консалтинговая группа «БизпланиКо», www.bizplan5.ru , vip@bizplan5.ru , (+7 495 645 18 95)

9.2 Расчет показателей основной деятельности
Средние значения
по проекту

Показатели основной деятельности
Объем продаж, в мес.
Объем текущих расходов, в мес.
Чистая прибыль, в мес.
Денежный поток, в мес.

Таблица 42. Показатели основной деятельности, тыс. руб.

Средний уровень продаж в месяц составляет
денежный поток – тыс. руб. в месяц.

тыс. руб., чистая прибыль – тыс. руб.,

Показатели основной деятельности, тыс. руб.в мес.

Объем продаж, в мес.
Объем текущих расходов, в мес.
Чистая прибыль, в мес.

Денежный поток, в мес.

Диаграмма 54. Показатели основной деятельности, тыс. руб.в месяц

9.3 Расчет показателей рентабельности
Показатели рентабельности:
Рентабельность продаж
Рентабельность активов
Оборачиваемость активов

Средние значения
по проекту
%
%
,

Таблица 43. Показатели рентабельности

Средний уровень рентабельности продаж (отношение чистой прибыли к выручке от
реализации, без НДС) составляет %, рентабельность активов – %.

131
Консалтинговая группа «БизпланиКо», www.bizplan5.ru , vip@bizplan5.ru , (+7 495 645 18 95)

10 Инвестиционный анализ
10.1 Срок окупаемости
Срок окупаемостисоставляет месяцев.
Как видно из представленной таблицы, средства вкладываются в проект на протяжении -го месяца, начиная со-го месяца, происходит возврат инвестиций.

132
Консалтинговая группа «БизпланиКо», www.bizplan5.ru , vip@bizplan5.ru , (+7 495 645 18 95)

Движения денежных
средств по проекту
Выбытия
Поступления
Итого денежный
поток
Денежный поток
накопленным итогом

Октябрь

Ноябрь

Декабрь

Январь

Февраль

Март

Апрель

Май

Июнь

Июль

Август

Сентябрь

-

-

-

-

-

-

-

-

-

-

-

-

-

-

-

-

-

-

-

-

-

-

-

-

Таблица 44. Расчѐт срока окупаемости
Движения денежных
средств по проекту
Выбытия
Поступления
Итого денежный
поток
Денежный поток
накопленным итогом

Октябрь

Ноябрь

Декабрь

-

-

-

-

-

-

Январь

Февраль

Март

Апрель

Май

Июнь

Июль

Август

Сентябрь

-

-

-

-

-

-

-

-

-

Продолжение Таблицы. Расчѐт срока окупаемости
Движения денежных
средств по проекту
Выбытия
Поступления
Итого денежный
поток
Денежный поток
накопленным итогом

Октябрь

Ноябрь

Декабрь

Январь

Февраль

Март

Апрель

Май

Июнь

Июль

Август

Сентябрь

-

-

-

-

-

-

-

-

-

-

-

-

Продолжение Таблицы. Расчѐт срока окупаемости

133
Консалтинговая группа «БизпланиКо», www.bizplan5.ru , vip@bizplan5.ru , (+7 495 645 18 95)

Движения денежных
средств по проекту
Выбытия
Поступления
Итого денежный
поток
Денежный поток
накопленным итогом

Октябрь

Ноябрь

-

Декабрь

Январь

Февраль

Март

Апрель

Май

Июнь

Июль

Август

Сентябрь

Итого:

-

Продолжение Таблицы. Расчѐт срока окупаемостижения денежных средств по проекту
Коэффициент
дисконтирования
Дисконтированный денежный
поток
Дисконтированный денежный
поток, накопленным итогом
Чистый Дисконтированный
Доход

,

,

,

,

,

,

,

,

,

,

,

,

-

-

-

-

-

-

-

-

-

-

-

-

-

-

-

-

-

-

-

-

-

-

-

-

Таблица 45. Расчѐт дисконтированного дохода и срока окупаемости
Коэффициент
дисконтирования
Дисконтированный
денежный поток
Дисконтированный
денежный поток,
накопленным
итогом

,
-

,
-

,
-

,

,

,

,

,

,

,

,

,

-

-

-

-

-

-

-

-

-

-

-

-

Продолжение Таблицы. Расчѐт дисконтированного срока окупаемости

134
Консалтинговая группа «БизпланиКо», www.bizplan5.ru , vip@bizplan5.ru , (+7 495 645 18 95)

Коэффициент
дисконтирования
Дисконтированный
денежный поток
Дисконтированный
денежный поток,
накопленным
итогом

-

-

-

-

-

-

-

-

-

-

-

-

Продолжение Таблицы. Расчѐт дисконтированного срока окупаемости
Коэффициент
дисконтирования
Дисконтированный
денежный поток
Дисконтированный
денежный поток,
накопленным
итогом

,

,

,

,

,

,

,

,

,

,

,

,

-

-

-

-

-

-

-

-

-

-

-

-

Продолжение Таблицы. Расчѐт дисконтированного срока окупаемости
Коэффициент
дисконтирования
Дисконтированный
денежный поток
Дисконтированный
денежный поток,
накопленным
итогом

135

,

,

,

,

,

,

,

,

,

,

,

,

-

-

-

-

-

-

-

-

-

-

-

-

,
Консалтинговая группа «БизпланиКо», www.bizplan5.ru , vip@bizplan5.ru , (+7 495 645 18 95)

10.2 Индекс доходности
Согласно расчетам, индекс доходности по проекту в целом составит,
Доходность по проекту
Индекс доходности по проекту в целом

,
,

Таблица 46. Индекс доходности

10.3 Внутренняя норма доходности
Внутренняя норма доходности в расчете на год составит,% - на весь период.
ВНД, % в мес.

,%

ВНД, % в год.

,%

Таблица 47. Внутренняя норма доходности

136
Консалтинговая группа «БизпланиКо», www.bizplan5.ru , vip@bizplan5.ru , (+7 495 645 18 95)

10.4 Чистый дисконтированный доход
Чистый дисконтированный доход
дисконтирования в размере %.

рассчитывался

исходя

из

годовой

ставки

В соответствии с распространенным положением теории инвестиционного анализа
предполагается, что ставка дисконтирования должна содержать темп инфляции,
минимальную норму прибыли кредитора и поправку, учитывающую степень риска
конкретного проекта.
Ставка дисконтирования без учета риска проекта (d) определяется в долях единицы как
отношение ставки рефинансирования (r) , установленной Центральным Банком РФ и
объявленного Правительством РФ на текущий год темпа инфляции (i):
+d = (+ r/)/(+i/)
Поправка на риск определяется, исходя из типовых и специфических рисков проекта на
основании следующей таблицы:
Величина типового риска

Суть проекта

Р, процент

Низкий

Снижение
продукции

себестоимости

-

Средний

Увеличение объема продаж
существующей продукции

-

Высокий

Производство и продвижение
на рынок новых продуктов

-

Очень высокий

Вложения в исследования и
инновации

-

Таблица 48. Интервал значения типовых рисков проекта

Конкретное значение поправки принимается по нижней, средней или верхней границе
интервала типового риска в зависимости от приведенной в бизнес-плане
соответствующей оценки величины специфических рисков и чувствительности к ним
проекта.
Ставка дисконтирования, учитывающая риски проекта (D), определяется в процентах по
формуле:
D= d х + P
Где Р – поправка на риск. В нашем случае величина типового риска считается высокой (%).

137
Консалтинговая группа «БизпланиКо», www.bizplan5.ru , vip@bizplan5.ru , (+7 495 645 18 95)

Показатель

Значение
показателя

Ставка рефинансирования (r),
установленная Центральным банком
Российской Федерации
Темп инфляции (i),
объявленный Правительством
Российской Федерации на текущий год
Ставка дисконтирования без учета
риска проекта (d)

,

Поправка на риск (P), %
Ставка дисконтирования с учетом
рисков проекта (D), округленная до
целого вверх, %
Таблица 49. Обоснование ставки дисконтирования

Таким образом, согласно проведенным расчетам, ставка дисконтирования, составляет %.

Чистый дисконтированный доход (с учетом постпрогнозного периода) составит млн. руб.

138
Октябрь 2012
Ноябрь 2012
Декабрь 2012
Январь 2013
Февраль 2013
Март 2013
Апрель 2013
Май 2013
Июнь 2013
Июль 2013
Август 2013
Сентябрь 2013
Октябрь 2013
Ноябрь 2013
Декабрь 2013
Январь 2014
Февраль 2014
Март 2014
Апрель 2014
Май 2014
Июнь 2014
Июль 2014
Август 2014
Сентябрь 2014
Октябрь 2014
Ноябрь 2014
Декабрь 2014
Январь 2015
Февраль 2015
Март 2015
Апрель 2015
Май 2015
Июнь 2015
Июль 2015
Август 2015
Сентябрь 2015
Октябрь 2015
Ноябрь 2015
Декабрь 2015
Январь 2016
Февраль 2016
Март 2016
Апрель 2016
Май 2016
Июнь 2016
Июль 2016
Август 2016
Сентябрь 2016
Октябрь 2016
Ноябрь 2016
Декабрь 2016
Январь 2017
Февраль 2017
Март 2017
Апрель 2017
Май 2017
Июнь 2017
Июль 2017
Август 2017
Сентябрь 2017
Итого:

Консалтинговая группа «БизпланиКо», www.bizplan5.ru , vip@bizplan5.ru , (+7 495 645 18 95)

Дисконтированный денежный поток

Диаграмма 55. Дисконтированный денежный поток, тыс. руб.

139
Консалтинговая группа «БизпланиКо», www.bizplan5.ru , vip@bizplan5.ru , (+7 495 645 18 95)

11 Заключение по инвестиционной привлекательности проекта
11.1 Сводные показатели проекта
Сводные показатели эффективности проекта представлены в таблице.
Показатели продаж:
%

Точка безубыточности, %
Точка безубыточности, ежемесячных продаж

%

Операционный рычаг

Средние значения по проекту

Показатели рентабельности:

%

Рентабельность продаж

%

Рентабельность активов

,

Оборачиваемость активов
Показатели основной деятельности
Объем продаж, в мес.
Объем текущих расходов, в мес.
Чистая прибыль, в мес.
Денежный поток, в мес.
Инвестиционные показатели

Средние значения по проекту

%

ВНД, % в год.
Объем инвестиций
Чистый Дисконтированный Доход
Инвестиционный период, мес.
Срок окупаемости, мес.

%

Индекс доходности за период прогноза

Таблица 50. Сводные показателиэффективности проекта

11.2 Заключение об инвестиционной привлекательности бизнеса
Анализ финансовых прогнозов
привлекательности проекта:

свидетельствует

о

высокой

инвестиционной

Высокий среднемесячный уровень продаж - млн. руб.
Невысокий уровень чувствительности – точка безубыточности продаж
составляет,% от планируемого объема продаж.
Высокий уровень внутренней нормы доходности – % в год.
Совокупность приведенных показателей свидетельствует о перспективности
рассматриваемого проекта.

140
Консалтинговая группа «БизпланиКо», www.bizplan5.ru , vip@bizplan5.ru , (+7 495 645 18 95)

Приложения
Приложение. Перечень НПЗ РФ
НПЗ

Контролирующий
акционер

Мощности по
переработке
(млн.тонн)

ХхххххХХХ

Хххххххххххххх

,

Глубина
перерабо
тки,
(д.ед.)
.

ХхххххХХХ

Ххххххх

,

.

Хххххх-ХХХХХ

Хххххх

,

.

ХххххххххХХХ

ХХХ-ХХ

,

.

ХххххххХХХ

Ххххххххх

,

.

ХхххххххХХХ

Хххххх

,

.

ХхххххххххХХХ

,

.

ХххххххххххххХХХ

ХХХХ ( %),
Хххххххххххх ( %),
Хххххххх
Хххххх

,

.

ХххххХХ

ХххххххххХХХ

Хххххххх

,

.

ХххххххххХХ

ХхххххххххххххххХХ
Х
ХхххххххХХХ

Хххххххх

,

.

ХХХ «Ххххххх»

,

.

Ххххххххххх
ХХ
Ххххххххххх
ХХ

Ххххххххххх

ХХХ «Ххххххх»

,

.

Ххххххххххх
ХХ

Ххххххххххххххххххх
хх

Ххххххх

,

.

Ххххххххххх
ХХ

ХхххххххххХХХ

Хххххххх

,

.

ХхххххххххххХХХ

ХХХХ ( %)

,

.

ХххххххххххххХХХ

Хххххххх

,

.

Хххх-ХхххххххХХХ
(Хххххх)

ХХХ «Ххххххх»

,

.

Ххххххххххх
ХХ
Ххххххххххх
ХХ
Хххххххххххх
хххХХ
Ххххххххххх
ХХ

ХхххххххххххХХХ

Хххххххх

,

.

ХхххххххХХХ

Хххххххх

,

.

Хххххххххххххххххх

ХхххХхххх

,

.

ХххххххххххХХХ

ХХХ-ХХ

,

.

ХххххххххххХХХ

Хххххххх

,

.

Ххххххххххх
ХХ
Ххххххххххх
ХХ
ХххххХХ

ХххххххХХХ

Хххххххххххххххххххххх
ххххххх
ХХХххххх

,

.

ХххххХХ

,

.

,

.

ХхххххххххХХХ

Ххххххх
"Ххххххххххххххххххххх
хххххххх" []
Ххххххх

Хххххххххххх
хххХХ
ХххххххххХХ

,

х.х.

ХххххххххХХ

ХХХХ-Хххх

ХхххххххХХХ

ХххххХххХхххххххх

,

х.х.

ХххххХХ

ХхххххххххххХХХ

Ххххххх

,

х.х.

ХххххХХ

ХххххххххХХХ

Хххххх

,

.

ХхххххххххххххХХХ

ХхХххх[]

,

.[]

ХхххххХхххххххХХ
ХххххХХ

ХххххххххххххХХХ

ХхххХхххх

,

х.х.

ХххххХХ

Хххххххххх
ххххххх
Хххххххххх
ххххххххх
Хххххххххх
Хххх
Хххххххххх
ххххххх
Хххххххххх
ххххххх

ХххххххххххХХХ
[]

ХххххххххххХХХ

141

Федеральн
ый округ

Субъект
РФ

ХхххххХхххххххХХ
ХххххххххХХ

Хххххххххх
хххххххххх
Хххххххххх
ххх
Хххххххххх
хххххххххх
Хххххххххх
хххххх
Хххххххххх
хххххххх
Хххххххххх
ххххх
Хххххххххх
ххххххх

Ххххххххххх
ХХ
Ххххххххххх
ХХ
Ххххххххххх
ХХ
Ххххххххххх
ХХ
Ххххххххххх
ХХ

Ххххххххххх
ХХ
ХххххххххХХ

Хххххххххх
хххххххххх
Хххххххххх
хххххх
Хххххххххх
хххххх
Хххххххххх
Хххххххххх
хх
Хххххххххх
Хххххххххх
хх
Хххххххххх
Хххххххххх
хх
Хххххххххх
хххххх
Хххххххххх
Ххххххххх
Хххххххххх
ххххх
Хххххххххх
Хххххххххх
хх
Хххххххххх
хххххх
Хххххххххх
хххххх
Хххххххххх
ххххххххх
Хххххххххх
хххххххх
Хххххххххх
ххххххх
Хххххххххх
ххххххх
Хххххххххх
ххххх
Хххххххххх
хххххх

Год ввода
в
эксплуата
цию
Консалтинговая группа «БизпланиКо», www.bizplan5.ru , vip@bizplan5.ru , (+7 495 645 18 95)

НПЗ
ХххххххххХХХ

142

Контролирующий
акционер
ХххххХххххххххх,
ХххххххХххххх,
ХххххххХххххххХхххххХ
ххххххххх[]

Мощности по
переработке
(млн.тонн)
,

Глубина
перерабо
тки,
(д.ед.)
х.х.

Федеральн
ый округ

Субъект
РФ

Ххххххххххх
ХХ

Хххххххххх
ХххххХх

Год ввода
в
эксплуата
цию

Бизнес план Реконструкция и Строительство НПЗ

  • 1.
    Консалтинговая группа «БизпланиКо»,www.bizplan5.ru , vip@bizplan5.ru , (+7 495 645 18 95) БИЗНЕС-ПЛАН Реконструкция и строительство нефтеперерабатывающего комплекса Разработчик бизнес плана: Консалтинговая компания «БизпланиКо» www.bizplan5.ru info@bizplan5.ru +7 495 645 18 95 Москва г. 1
  • 2.
    Консалтинговая группа «БизпланиКо»,www.bizplan5.ru , vip@bizplan5.ru , (+7 495 645 18 95) Оглавление Оглавление 2 Резюме 5 1 Концепция проекта и описание бизнеса 8 1.1 Описание концепции проекта 1.2 Краткое описание продукта 8 1.3 Краткое описание рынков сбыта 8 1.4 Структура финансирования 9 1.5 Описание управленческой команды и ее опыта 9 1.6 Список необходимых разрешений и документов 9 2 Описание продукта 10 2.1 Технические и потребительские характеристики продуктов 2.1.1 Бензины автомобильные 8 10 10 2.1.2 Дизельное топливо 12 2.1.3 Сольвент 15 2.1.4 Битум 15 2.2 Ценообразование 17 2.3 Условия поставки 17 3 Стратегия развития бизнеса 3.1 Организации бизнеса, формы участия, совет директоров 3.2 Партнеры проекта 3.3 Организационные схемы 18 18 19 20 3.4 Цели бизнеса: доли рынка, финансовые показатели, показатели внутренней деятельности22 3.5 Описание этапов развития бизнеса 3.6 SWOT-анализ 4 Анализ рынка и стратегия маркетинга 25 4.1 Российский рынок нефтепродуктов 25 22 24 4.1.1 Общее состояние нефтяной отрасли РФ 25 4.1.2 Объем и динамика рынка в натуральном и стоимостном выражении 26 4.1.3 Структура рынка нефтепродуктов 29 4.1.4 Анализ ценовой ситуации на рынке нефти и нефтепродуктов 34 4.1.5 Факторы, влияющие на развитие рынка 40 4.1.6 Тенденции развития российского рынка нефтепродуктов 4.1.7 Прогноз рынка нефти и нефтепродуктов РФ 2 42 41
  • 3.
    Консалтинговая группа «БизпланиКо»,www.bizplan5.ru , vip@bizplan5.ru , (+7 495 645 18 95) 4.2 Общая характеристика рынка нефтепродуктов Украины 45 4.2.1 Объем и темпы роста рынка нефтепродуктов Украины 45 4.2.2 Потребление нефтепродуктов в Украине 46 4.2.3 Тенденции рынка нефтепродуктов Украины 4.3 47 Анализ конкурентного окружения 48 4.3.1 Характеристика нефтеперерабатывающих предприятий 48 4.3.2 Характеристика ближайшего конкурентного окружения 51 4.4 Анализ потребительской среды 4.5 Маркетинговый анализ 53 55 4.5.1 Основные выводы по маркетинговому исследованию 55 4.5.2 Сырьевая база и поставщики 57 4.5.3 Рынок сбыта и потенциальные клиенты 58 5 Производственный план 5.1 Характеристика месторасположения 59 5.2 Потребность в основных средствах 61 59 5.2.1 Земельный участок 61 5.2.2 Характеристика существующих производственных объектов 61 5.2.3 Характеристика нового завода мощностью 5.3 тыс. тонн сырья в год 63 Анализ условий оплаты труда персонала66 5.3.1 Органиационно - штатное расписание 66 5.3.2 Требования к квалификации персонала 67 5.3.3 Краткое описание бизнес-процессов 6 Инвестиционный план 6.1 Объем и структура инвестиций 70 6.2 Источники финансирования 73 6.3 Календарный инвестиционный план 7 Финансовый план 76 7.1 План доходов 76 7.2 План расходов 86 7.3 Расчет налоговых выплат 93 7.4 Отчет о движении денежных средств 67 70 73 99 7.4.1 Денежные потоки от операционной деятельности 99 7.4.2 Денежные потоки от инвестиционной деятельности 106 7.5 7.6 3 Расчет амортизационных отчислений Отчет о прибылях и убытках 114 109
  • 4.
    Консалтинговая группа «БизпланиКо»,www.bizplan5.ru , vip@bizplan5.ru , (+7 495 645 18 95) 8 Анализ чувствительности и анализ рисков проекта 8.1 Расчет уровня безубыточности 8.2 Анализ чувствительности 121 119 119 8.2.1 Количественный анализ чувствительности 121 8.3 Качественный анализ рисков проекта 9 Финансовый анализ 125 9.1 Расчет показателей продаж 9.2 Расчет показателей основной деятельности 9.3 Расчет показателей рентабельности 10 Инвестиционный анализ 10.1 Срок окупаемости 10.2 Индекс доходности 131 10.3 Внутренняя норма доходности 10.4 Чистый дисконтированный доход 132 11 Заключение по инвестиционной привлекательности проекта 135 11.1 Сводные показатели проекта 11.2 Заключение об инвестиционной привлекательности бизнеса 135 122 125 126 126 127 127 131 135 Приложения 136 Приложение . Перечень НПЗ РФ 136 Рисунок . Схема организации комплекса Рисунок . Организационная схема нефтеперерабатывающего завода Рисунок . Месторасположение проекта 4
  • 5.
    Консалтинговая группа «БизпланиКо»,www.bizplan5.ru , vip@bizplan5.ru , (+7 495 645 18 95) Список рисунков, таблиц и диаграмм Диаграмма . Соотношение объемов добычи и переработки нефти в РФ в - Диаграмма . Динамика объема первичной переработки нефти в РФ в годах - годах Диаграмма . Динамика объема производства бензина автомобильного всех видов в РФ в - годах Диаграмма . Динамика объема производства дизельного топлива в РФ в Диаграмма . Динамика объемов производства мазута топочного в РФ в годах - годах Диаграмма . Динамика объема производства бензина автомобильного всех видов в стоимостном выражении в - годов Диаграмма . Динамика объема производства дизельного топлива в стоимостном выражении в - годах Диаграмма . Динамика объема производства мазута топочного в стоимостном выражении в РФ в - годах Диаграмма . Структура рынка нефтепродуктов по направлению использования в году Диаграмма . Структура рынка нефтепродуктов по способу реализации Диаграмма . Структура рынка нефтепродуктов по типу продуктов Диаграмма . Структура реализации автомобильного бензина, % Диаграмма . Структура реализации дизельного топлива, % Диаграмма . Структура продаж по видам топлива на АЗС, % Диаграмма . Структура рынка нефтепродуктов по производителям Диаграмма . Структура производства нефтепродуктов в РФ по федеральным округам Диаграмма . Структура производства нефтепродуктов в Центральном федеральном округе Диаграмма . Средние цены производителей на нефть в РФ в без НДС - кв. года, руб./тонну, Диаграмма . Темпы роста средних цен производителей на нефть в РФ в года, в % к предыдущему году - квартале Диаграмма . Цены производителей на сырую нефть в РФ, руб./тонну, без НДС Диаграмма . Средние цены на бензин в РФ, руб./тонну без НДС Диаграмма . Средние цены производителей на дизельное топливо летнее в РФ в квартале года, руб./тонну без НДС Диаграмма . Средние цены производителей на мазут топочный в РФ в года, руб./тонну без НДС 5 - квартале –
  • 6.
    Консалтинговая группа «БизпланиКо»,www.bizplan5.ru , vip@bizplan5.ru , (+7 495 645 18 95) Диаграмма . Цены производителей на бензин автомобильный АИ- в ЦФО, руб./тонну без НДС Диаграмма . Цены производителей на бензин автомобильный АИ- в ЦФО, руб./тонну, без НДС Диаграмма . Цены производителей на бензин автомобильный АИ- и выше в ЦФО, руб./тонну без НДС Диаграмма . Цены производителей на дизельное топливо летнее в ЦФО, руб./тонну, без НДС Диаграмма . Цены производителей на мазут топочный в ЦФО, руб./тонну без НДС Диаграмма . Добыча и внутреннее потребление нефти в РФ в годы, млн. тонн - годах и прогноз на Диаграмма . Прогноз производства бензина автомобильного всех видов в млн. тонн Диаграмма . Прогноз объема производства дизельного топлива в - годах, годах, млн. тонн - Диаграмма . Прогноз цен на нефть, долларов за баррель Диаграмма . Прогноз цен на нефтепродукты в ЦФО, руб./тонну, без НДС Диаграмма . Динамика объема производства бензина автомобильного в натуральном выражении в - годах, Украина Диаграмма . Динамика объема производства дизельного топлива в - годов, Украина Диаграмма . Динамика объема производства мазута топочного в натуральном выражении на Украине в - годах Диаграмма . Глубина переработки нефти на НПЗ в РФ Диаграмма . Структура мощностей по первичной переработке нефти Диаграмма . Распределение НПЗ по наличию технологических процессов Диаграмма . Структура потребления продуктов нефтепереработки по отраслям Диаграмма . Структура потребления бензина по типу автомобиля Диаграмма . Структура потребления дизельного топлива по виду потребителя Диаграмма . Структура потребления топочного мазута по виду потребителя Диаграмма . Структура затрат инвестиционного периода по направлениям инвестирования, в % к итогу Диаграмма . Структура затрат на строительство -й очереди НПЗ, в % к итогу Диаграмма . Инвестиционные вложения, тыс. руб. в мес. Диаграмма . Прогноз доходов, руб. в месяц 6
  • 7.
    Консалтинговая группа «БизпланиКо»,www.bizplan5.ru , vip@bizplan5.ru , (+7 495 645 18 95) Диаграмма . Прогноз расходов, тыс. руб. Диаграмма . Структура налоговых выплат Диаграмма . Динамика доли налогов в выручке Диаграмма . Расчет имущества на балансе и амортизация Диаграмма . Динамика чистой прибыли, руб. Диаграмма . Точка безубыточности проекта, % от загрузки Диаграмма . Показатели основной деятельности, тыс. руб.в месяц Диаграмма . Дисконтированный денежный поток, тыс. руб. Таблица . Инвестиционный план, тыс. руб. Таблица . Сводные показатели эффективности проекта Таблица . Нормы и требования к качеству автомобильных бензинов по ГОСТ Р Таблица . Характеристики дизельного топлива (ГОСТ – – ) Таблица . Технические характеристики и описание сольвента Таблица . Технические характеристики битумов дорожных Таблица . Цены реализации на - этапе Таблица . Цены реализации на этапе Таблица . Расчет доли создаваемого предприятия на рынке РФ Таблица . Описание этапов реализации проекта Таблица . Распределение затрат на приобретение комплекса нефтеперерабатывающего завода Таблица . Анализ SWOT Таблица . Владельцы нефтеперерабатывающих компаний Таблица . Состав склада при переработке тыс. тонн нефти в год Таблица . Штатное расписание для завода мощностью переработки Таблица . Бизнес-процессы нефтеперерабатывающего завода Таблица . Инвестиционный план, тыс. руб. Таблица . Объем и направления инвестиционных вложений, тыс. руб. Таблица . Объем переработки сырья на этапе, тонн Таблица . Выпуск продукции на этапе, тонн Таблица . Объем переработки сырья на этапе, тонн 7 тонн сырья в год
  • 8.
    Консалтинговая группа «БизпланиКо»,www.bizplan5.ru , vip@bizplan5.ru , (+7 495 645 18 95) Таблица . Выпуск продукции на этапе, тонн Таблица . Объем производства продукции на этапе, тонн Таблица . Выручка от продаж по этапам, тыс. руб. Таблица . Поступление денежных средств от продаж, тыс. руб. Таблица . Исходные данные для расчета себестоимости продукции Таблица . Исходные данные для расхода постоянных затрат Таблица . Расчет текущих расходов Таблица . Исходные данные для расчета налоговых платежей Таблица . Состав ставки отчислений с заработной платы Таблица . Расчет налоговых отчислений Таблица . Денежные потоки от основной деятельности Таблица . Денежные потоки от инвестиционной деятельности Таблица . Параметры для расчета амортизационных отчислений Таблица . Расчет имущества на балансе и амортизационных отчислений Таблица . Отчѐт о прибылях и убытках Таблица . Расчет точки безубыточности Таблица . Сводный анализ чувствительности проекта Таблица . Анализ маркетинговых рисков Таблица . Показатели продаж Таблица . Показатели основной деятельности, тыс. руб. Таблица . Показатели рентабельности Таблица . Расчѐт срока окупаемости Таблица . Расчѐт дисконтированного дохода и срока окупаемости Таблица . Индекс доходности Таблица . Внутренняя норма доходности Таблица . Интервал значения типовых рисков проекта Таблица . Обоснование ставки дисконтирования Таблица . Сводные показатели эффективности проекта Рисунок . Схема организации комплекса Рисунок . Организационная схема нефтеперерабатывающего завода 8
  • 9.
    Консалтинговая группа «БизпланиКо»,www.bizplan5.ru , vip@bizplan5.ru , (+7 495 645 18 95) Рисунок . Месторасположение проекта 9
  • 10.
    Консалтинговая группа «БизпланиКо»,www.bizplan5.ru , vip@bizplan5.ru , (+7 495 645 18 95) Резюме Рассматриваемый проект предусматривает создание в Белгородской области завода глубокой переработки нефти мощностью по переработке тыс. тонн сырой нефти в год. Проект создается на базе существующего комплекса и предусматривает реконструкцию существующих мощностей с целью увеличения объема переработки на действующем предприятии на% (с тыс. тонн до тыс. тонн в год). Кроме того, предусматривается строительство (на имеющихся в распоряжении предприятия земельных участках) нового завода с объемом переработки до тыс. тонн в год. Существенным фактором успешного развития предприятия станет создание собственного складского хозяйства, что позволит осуществлять переработку собственного сырья (на настоящий момент предприятие оказывает преимущественно услуги по переработке давальческого сырья). В рамках рассматриваемого проекта предполагается осуществление инвестиций на нулевом этапе (приобретение комплекса), первом этапе (реконструкция комплекса) и втором этапе (строительство нового завода, доведение объема переработки нефти до тонн в год. Общая сумма инвестицийсоставляет тыс. руб1. Инвестиционные средства будут направлены на выкуп существующего предприятия, реконструкцию и строительство второй очереди завода. Направления инвестиционных вложений Итого: этап - приобретение комплекса в том числе выкуп предприятия ОАО Железнождорожное этап - реконструкция существующего комплекса этап - строительство -й очереди на тыс. тонн/год в том числе ЭЛОУ АТ Установка глубокой переработки нефти Товарный промежуточный и сырьевой склады Объекты ОЗХ ПИР Покрытие дефицита оборотных средств Инвестиции всего Таблица 1. Инвестиционный план, тыс. руб. В структуре инвестиций основная часть принадлежит, таким образом, затратам на строительство -й очереди завода ( млн. руб., % от общего объема инвестиций), на приобретение комплекса будет направлено % инвестиций – млн. руб. На реконструкцию существующего предприятия будет направлено не более % ( млн. руб.). Средства для реализации проекта предполагается привлечь за счет средств инвестора или собственных средств инициатора проекта (без привлечения банковского кредита). 1 Расчеты произведены на основании коммерческих предложений поставщиков оборудования, разработанного технико-экономического проекта ООО ОЭЗ Белэнергомаш. 10
  • 11.
    Консалтинговая группа «БизпланиКо»,www.bizplan5.ru , vip@bizplan5.ru , (+7 495 645 18 95) Расчетный период проекта – лет. Предполагается получение дохода от реализации продукции, включающей в себя бензины автомобильные, дизельное топливо, сольвент и битум. Выручка от реализации продукции за прогнозный период составит млн. руб. Расходы по проекту складываются из общих производственных затрат, административнохозяйственных и коммерческих расходов. Общая сумма расходов от операционной деятельности за прогнозный период составляет млн. руб. Экономическая эффективность дисконтирования – %. проекта рассчитывалась при условии Сводные показатели эффективности проекта представлены в таблице. Показатели продаж: Точка безубыточности, % Точка безубыточности, ежемесячных продаж Операционный рычаг Показатели рентабельности: Рентабельность продаж Рентабельность активов Оборачиваемость активов Показатели основной деятельности Объем продаж, в мес. Объем текущих расходов, в мес. Чистая прибыль, в мес. Денежный поток, в мес. Инвестиционные показатели ВНД, % в год. Объем инвестиций Чистый Дисконтированный Доход Инвестиционный период, мес. Срок окупаемости, мес. Индекс доходности за период прогноза % % Средние значения по проекту % % , Средние значения по проекту % % Таблица 2. Сводные показатели эффективности проекта 11 ставки
  • 12.
    Консалтинговая группа «БизпланиКо»,www.bizplan5.ru , vip@bizplan5.ru , (+7 495 645 18 95) Анализ финансовых прогнозов привлекательности проекта: свидетельствует о высокой инвестиционной Высокий среднемесячный уровень продаж - млн. руб. Невысокий уровень чувствительности – точка безубыточности составляет,% от планируемого объема продаж. Высокий уровень внутренней нормы доходности – % в год. Таким образом, проект оценивается как перспективный, значительными финансовыми и коммерческими преимуществами. 12 продаж обладающий
  • 13.
    Консалтинговая группа «БизпланиКо»,www.bizplan5.ru , vip@bizplan5.ru , (+7 495 645 18 95) 1 Концепция проекта и описание бизнеса 1.1 Описание концепции проекта Рассматриваемый проект предусматривает создание в Белгородской области завода глубокой переработки нефти мощностью по переработке тыс. тонн сырой нефти в год. Проект создается на базе существующего комплекса и предусматривает реконструкцию существующих мощностей с целью увеличения объема переработки на действующем предприятии на% (с тыс. тонн до тыс. тонн в год). Кроме того, предусматривается строительство (на имеющихся в распоряжении предприятия земельных участках) нового завода с объемом переработки до тыс. тонн в год. Существенным фактором успешного развития предприятия станет создание собственного складского хозяйства, что позволит осуществлять переработку собственного сырья (на настоящий момент предприятие оказывает преимущественно услуги по переработке давальческого сырья). 1.2 Краткое описание продукта Основной продукцией, нефтепродуктов: реализуемой предприятием, станут основные виды бензины автомобильные, дизельное топливо, сольвент, сера, битум. Технологический процесс глубокой переработки нефти предполагает выпуск также продукции, используемой для собственных нужд предприятия (без осуществления процесса продаж): газ и LPG. 1.3 Краткое описание рынков сбыта Ххххххххххххххххххххх, хххххххххххХхххххххххххххххххх, Ххххххххххххххххххххххх, хххххххххххххххххххХхххххх. Хххххххххх- ХхххххххххххххххххххххххххххххххххххххххххххххххххххххххххххххххххххххххххххххххххххххххххХххххххххх-Ххххххххххххххххххх, ххххххххххххххххххххххххххххххххххххххххх. Хххххххххххххххххххххххххххххххххххххххххххх, ххххххххххХХХ, хххххххххххххххххххххххххххххххххххххххххххххххххххххххххх. 13
  • 14.
    Консалтинговая группа «БизпланиКо»,www.bizplan5.ru , vip@bizplan5.ru , (+7 495 645 18 95) 1.4 Структура финансирования Хххххххххххххххххххххххххххххххххххххххххххххххххххххххххххххххххххххххххххххххххххх хххххххххххххххххххххххххххххххххх (ххххххххххххххххххххх). 1.5 Описание управленческой команды и ее опыта Х хххххх хххххххххх ххххххх хххххххххххххх хххххххххххххх хх хххх ххххххххххх ххххххх хххххххххх ххххххх ххх хх хххх ххххххх ххххххххх (ххх ххххххххххх ххххххх). 1.6 Список необходимых разрешений и документов Х хххххх хххххххххх ххххххх хххххххххххххх хххххххххххххх хх хххх ххххххххххх ххххххх хххххххххх ххххххх ххх хх хххх ххххххх ххххххххх (ххх ххххххххххх ххххххх). Х хххххх хххххххххх ххххххх хххххххххххххх хххххххххххххх хх хххх ххххххххххх ххххххх хххххххххх ххххххх ххх хх хххх ххххххх ххххххххх (ххх ххххххххххх ххххххх). Х хххххх хххххххххх ххххххх хххххххххххххх хххххххххххххх хх хххх ххххххххххх ххххххх хххххххххх ххххххх ххх хх хххх ххххххх ххххххххх (ххх ххххххххххх ххххххх). Х хххххх хххххххххх ххххххх хххххххххххххх хххххххххххххх хх хххх ххххххххххх ххххххх хххххххххх ххххххх ххх хх хххх ххххххх ххххххххх (ххх ххххххххххх ххххххх). 14
  • 15.
    Консалтинговая группа «БизпланиКо»,www.bizplan5.ru , vip@bizplan5.ru , (+7 495 645 18 95) 2 Описание продукта 2.1 Технические и потребительские характеристики продуктов 2.1.1 Бензины автомобильные Бензины предназначены для применения в поршневых двигателях внутреннего сгорания с принудительным воспламенением (от искры). В зависимости от назначения их разделяют на автомобильные и авиационные. Несмотря на различия в условиях применения автомобильные и авиационные бензины характеризуются в основном общими показателями качества, определяющими их физикохимические и эксплуатационные свойства. Стандарты и технические условия Основную массу автомобильных бензинов в России вырабатывают по ГОСТ - и ГОСТ Р- и ТУ .-. В зависимости от октанового числа ГОСТ - предусматривает пять марок автобензином: А-, А-, АИ-, АИ- и АИ-. Для первых двух марок цифры указывают октановые числа, определяемые по моторному методу, для последних - по исследовательскому. В связи с увеличением доли легкового транспорта в общем объеме автомобильного парка наблюдается заметная тенденция снижения потребности в низкооктановых бензинах и увеличения потребления высокооктановых. Бензин А- практически не вырабатывается ввиду отсутствия техники, эксплуатируемой на нем. Наибольшая потребность существует в бензине А-, который вырабатывается по ТУ .-, хотя доля бензина А- в общем объеме производства остается очень высокой. Указанные ТУ предусматривают также марки бензинов А- и А- с октановыми числами по исследовательскому методу соответственно и . Все бензины, вырабатываемые по ГОСТ -, в зависимости от показателей испаряемости делят на летние и зимние. Зимние бензины предназначены для применения в северных и северо-восточных районах в течение всех сезонов и в остальных районах с октября до апреля. Летние - для применения во всех районах кроме северных и северо-восточных в период с апреля по октября; в южных районах допускается применять летний бензин в течение всех сезонов. Параметры автомобильных бензинов, вырабатываемых по ГОСТ -, существенно отличаются от принятых международных норм, особенно в части экологических требований. В целях повышения конкурентоспособности российских бензинов и доведения их качества до уровня европейских стандартов разработан ГОСТ Р- "Топлива для двигателей внутреннего сгорания. Неэтилированный бензин. Технические условия", который вводится в действие с.. г. Этот стандарт не заменяет ГОСТ -, которым предусмотрен выпуск как этилированных, так и неэтилированных бензинов. В соответствии с ГОСТ Р- будут вырабатываться только неэтилированные бензины (максимальное содержание свинца не более , г/дм). В зависимости от октанового числа по исследовательскому методу установлено четыре марки бензинов: "Нормаль-", "Регуляр-", "Премиум-", "Супер-". Бензин "Нормаль-" предназначен для использования на грузовых автомобилях наряду с бензином А-. Неэтилированный бензин "Регуляр-" предназначен для эксплуатации автомобилей взамен этилированного А-. Автомобильные бензины "Премиум-" и "Супер-" полностью отвечают европейским требованиям, конкурентоспособны на нефтяном рынке и предназначены в основном для зарубежных автомобилей, ввозимых в Россию. С целью ускорения перехода на производство неэтилированных бензинов взамен 15
  • 16.
    Консалтинговая группа «БизпланиКо»,www.bizplan5.ru , vip@bizplan5.ru , (+7 495 645 18 95) этиловой жидкости допускается использование марганцевого антидетонатора в концентрации не более - мг Мn/дм для марки "Нормаль-" и не более мг Мn/дм для марки "Регуляр-". В соответствии с европейскими требованиями по ограничению содержания бензола введен показатель "объемная доля бензола" - не более %. Установлена норма по показателю "плотность при °С". Ужесточена норма на массовую долю серы - до, %. Для обеспечения нормальной эксплуатации автомобилей и рационального использования бензинов введено пять классов испаряемости для применения в различных климатических районах по ГОСТ - . Наряду с определением температуры перегонки бензина при заданном объеме предусмотрено определение объема испарившегося бензина при заданной температуре , и °С. Введен показатель "индекс испаряемости". В ГОСТ Р- наряду с отечественными включены международные стандарты на методы испытаний (ISO, EN, ASTM). Нормы и требования к качеству автомобильных бензинов и характеристики испаряемости по ГОСТ Р- приведены в таблице. 16
  • 17.
    Консалтинговая группа «БизпланиКо»,www.bizplan5.ru , vip@bizplan5.ru , (+7 495 645 18 95) Показатели Нормаль- Регуляр- Премиум- Супер- Октановое число, не менее: моторный метод , , , , Октановое число, не менее: исследовательский метод , , , , - - - - Содержание свинца, г/дм, не более , Содержание марганца, мг/дм, не более Содержание фактических смол, мг / см, не более , Индукционный период бензина, мин, не менее Массовая доля серы, %, не более , Объемная доля бензола, %, не более Испытание на медной пластине Выдерживает, класс Внешний вид Чистый, прозрачный Плотность при °С, кг/м - - Таблица 3. Нормы и требования к качеству автомобильных бензинов по ГОСТ Р– В рамках настоящего проекта предполагается производить бензины автомобильные марок А-, АИ- и АИ-. Вся продукция будет производиться в соответствии со стандартами и проходить соответствующую сертификацию. 2.1.2 Дизельное топливо Дизельное топливо предназначено для быстроходных дизельных и газотурбинных двигателей наземной и судовой техники. Условия смесеобразования и воспламенения топлива в дизелях отличаются от таковых в карбюраторных двигателях. Преимуществом первых является возможность осуществления высокой степени сжатия (дов быстроходных дизелях), вследствие чего удельный расход топлива в них на - % ниже, чем в карбюраторных двигателях. В то же время дизели отличаются большей сложностью в изготовлении, большими габаритами.По экономичности и надежности работы дизели успешно конкурируют с карбюраторными двигателями. Основные эксплуатационные показатели дизельного топлива: цетановое число, определяющее высокие мощностные и экономические показатели работы двигателя; фракционный состав, определяющий полноту сгорания, дымность и токсичность отработавших газов двигателя; вязкость и плотность, обеспечивающие нормальную подачу топлива, распыливание в камере сгорания и работоспособность системы фильтрования; низкотемпературные свойства, определяющие функционирование системы питания при отрицательных температурах окружающей среды и условия хранения топлива; степень чистоты, характеризующая надежность работы фильтров грубой и тонкой очистки и цилиндро-поршневой группы двигателя; температура вспышки, определяющая условия безопасности применения топлива в дизелях; наличие сернистых соединений, непредельных углеводородов и металлов, характеризующее нагарообразование, коррозию и износ. Ассортимент, качество и состав дизельных топлив 17
  • 18.
    Консалтинговая группа «БизпланиКо»,www.bizplan5.ru , vip@bizplan5.ru , (+7 495 645 18 95) Нефтеперерабатывающей промышленностью вырабатывается дизельное топливо по ГОСТ - трех марок: Л - летнее, применяемое при температурах окружающего воздуха выше °С; З - зимнее, применяемое при температурах до - °С (в этом случае зимнее дизельное топливо должно иметь заст < - °С и п < - °С), или зимнее, применяемое при температурах до - °С, тогда топливо должно иметь заст < - °С и п <- °С); А - арктическое, температура применения которого до - °С. Содержание серы в дизельном топливе марок Л и З не превышает , % - для I вида топлива и , - для II вида топлива, а марки А - , %. Для удовлетворения потребности в дизельном топливе разрешаются по согласованию с потребителем выработка и применение топлива с температурой застывания °С без нормирования температуры помутнения. В соответствии с ГОСТ - принято следующее условное обозначение дизельного топлива: летнее топливо заказывают с учетом содержания серы и температуры вспышки (Л-,-), зимнее - с учетом содержания серы и температуры застывания (З-,-минус ). Основные характеристики дизельного топлива представлены в Таблице. 18
  • 19.
    Консалтинговая группа «БизпланиКо»,www.bizplan5.ru , vip@bizplan5.ru , (+7 495 645 18 95) Л Показатели Цетановое число, не менее Фракционный состав: % перегоняется при температуре, °С, не выше % перегоняется при температуре (конец перегонки), °С, не выше Кинематическая вязкость при ° С, ,-, мм/с Температура застывания, ° С, не выше, для климатической зоны: умеренной холодной Температура помутнения, ° С, не выше, для климатической зоны: умеренной холодной Температура вспышки в закрытом тигле, ° С, не ниже: для тепловозных и судовых дизелей и газовых турбин для дизелей общего назначения Массовая доля серы, %, не более, в топливе: вида I , вида II , Массовая доля меркаптановой , серы, %, не более Содержание фактических смол, мг/ см топлива, не более Кислотность, мг КОН/ см топлива, не более Йодное число, гI/ г топлива, не более Зольность, %, не более , Коксуемость %-ного остатка, %, не , более Коэффициент фильтруемости, не более Плотность при ° С, кг/м, не более Норма для марок З А ,-, ,-, - - - - , , , , , , , , , , Таблица 4. Характеристики дизельного топлива (ГОСТ–) В рамках настоящего проекта предполагается производить дизельное топливо летнее. ДТ будет производиться в соответствии со стандартами, и проходить соответствующую сертификацию. 19
  • 20.
    Консалтинговая группа «БизпланиКо»,www.bizplan5.ru , vip@bizplan5.ru , (+7 495 645 18 95) 2.1.3 Сольвент Растворитель сольвент нефтяной ГОСТ- – прозрачнаяжидкость, бесцветная или слабожелтая, применяемая для обезжириванияповерхностей, как растворитель алкидных эмалей и лаков, а также масляных красоки для изготовления лакокрасочных материалов. № п/п Наименование показателей Норма . Внешний вид и цвет сольвента Бесцветная или слабо-желтого цвета прозрачная жидкость . Плотность сольвента при °С, г/м*, не менее , . Фракционный состав: - Температура начала перегонки, °С, не ниже - % перегоняется при температуре, °С, не выше . Летучесть по ксилолу, не более , . Массовая доля серы, % не более , . Объемная доля сульфируемых веществ, %, не менее , . Реакция водной вытяжки Нейтральная . Температура вспышки в открытом тигле,°С, не ниже Таблица 5. Технические характеристики и описание сольвента 2.1.4 Битум Хххххххххххххххххххххххххххххххххххххххххххххххххххххххххххххххххх. ХххххххххххххххххххххххххХХ/ (ХХХХ-) — хххххххххххххххххххххххххххххххххххххххххххххххххххххх. Хххххххххххххххххххх: хххххххххх, хххххххххххххххххххххх, хххххххххххххххххххххххххххххх. ХххххххххххххххххххххххХХ/ Ххххххххххххххххххххххххххххххххххххххххххххххххххххх, ххххххххххххххххххххххххххххххххххххххххххх. Ххххххххххххххххххххххххх ХхххххххххххххххххххххХххххххХХХХ (ХХ) Ххххххххххххх°Х,,ххХхххххххххххххххххххххххххххххххххх, °Х - Хххххххххххх (хххххххххххх) ххх°Х, хх, ххххххх , Ххххххххххххх, %, ххххххх , Ххххххххххххххххххххххххххх, %, ххххххх, Хххххххххххххххххх, °Х, хххххх Хххххххххххххххх - ххххх. ХххххххххххххххххххххххххХХ/ (ХХХХ-) — хххххххххххххххххххххххххххххххххххххххххххххххххххххх. Хххххххххххххххххххх: хххххххххх, хххххххххххххххххххххх, хххххххххххххххххххххххххххххх. 20
  • 21.
    Консалтинговая группа «БизпланиКо»,www.bizplan5.ru , vip@bizplan5.ru , (+7 495 645 18 95) ХххххххххххххххххххххххХХ/ Ххххххххххххххххххххххххххххххххххххххххххххххххххххх, ххххххххххххххххххххххххххххххххххххххххххх. Ххххххххххххххххххххххххх ХххххххххххххххххххххххххХХ/ (ХХХХ-) — хххххххххххххххххххххххххххххххххххххххххххххххххххххх. Хххххххххххххххххххх: хххххххххх, хххххххххххххххххххххх, хххххххххххххххххххххххххххххх. ХххххххххххххххххххххххХХ/ Ххххххххххххххххххххххххххххххххххххххххххххххххххххх, ххххххххххххххххххххххххххххххххххххххххххх. Ххххххххххххххххххххххххх Ххххххххххххх°Х,,ххХхххххххххххххххххххххххххххххххххх, °ХХххххххххххх (хххххххххххх) ххх°Х, хх, ххххххх, Ххххххххххххх, %, ххххххх, Ххххххххххххххххххххххххххх, %, ххххххх, Хххххххххххххххххх, °Х, хххххх Хххххххххххххххх - ххххх. Хххххххххххххх хххххххххххххххххххххххх. Хххххххххххххххххххххххххххххххххххххххххххххххххххххххххххххххххххххххххххххххххххх хххх. ХхххххххххххххххххххххххххххххххххххххххххххххххххххххххххХХХХ,ххххххххххххххххххххххххххххххххххх. Ххххххххххххххххххххххххххххххххххх (ХХХХ–) ХхххххххххххххХХХХххххххххххххххххххххххххххххххххххх: ХХХхХХ. Ххххххххххххххххххххххххххххххххххх °Х. Хххххххххххххххххххххх °ХххххххХХХххххххххххххххххххххххххххххххххххххххх, хххххххххххххххххххххххххххххххххххххххххххххххххххххххххххх °Х, хххххххххХХ. ХхххххххххххххххххххХХХхххххххххххххххххххххххххххххххххххххххххх °Х, хххххххххххххххххххххххххххх °ХхххххххххххххххххххххххххххххххХХ. ХххххххххххххххххххххххххххххххххххХХХхххххххххххх. Хххххххххххххххххххххххххххххххххххххххххххххххххххххххххххх °Х. Ххххххххххххххххххххххххххххххххххххххххххххххххххххххххххххххххххххххххххххххххххххххххххххх °ХхххххххххххххххххххххххххххххххХХХ/,ХХХ/, ХХХ/; хххххххххххххххххххххххххххххххххххххххххххх -…- °Х — ххххххХХХ/, ХХХ/, ХХХ/, ХХХ/; хххххххх, хххххххххххххххххххххххххххххххххххх -…- °Х — ххххххХХ/,ХХ/, ХХ/, ХХХ/, ХХХ/, ХХХ/, ХХХ/; хххххххххххххххххххххххххххххххххххххххххххххххххххххх + °Х — ххххххХХ/, ХХ/, ХХХ/, ХХХ/, ХХХ/. ХххххххххххххххххххххххххххХХХ/ ххххххххххххххххххххххххххххххххххххххххххххххх, ххххххххххххххххххххххххххххххххххххххххх. (ХХХХ-) — ХххххххххххххххххххххххХХХ/ Хххххххххххххххххххххххххххххххххххххххххххххххххххххххххххххххххххххххххххххххх. Ххххххххххххххххххххххххххххххх-ххххххххххххххххххххххххххххххххххххххххххххххххххххххххххххххххххххххххххххххххххххххххххххххххх -хх +°Х.Ххххххххххххххххххххххххххххххххххххххххххххх. 21
  • 22.
    Консалтинговая группа «БизпланиКо»,www.bizplan5.ru , vip@bizplan5.ru , (+7 495 645 18 95) Ххххххххх ХХХ/ ХХХ/ – – ххх°Х , , Хххххххххххххххххххх,°Х, хххххх – – хх –,хх +, хх –,хх +, Хххххххххххххххххххххххх,,хх ххх°Х ххх°Х, ххххххх Ххххххххххххххххххххххххххххххххххх,°Х, хххххх Хххххххххххх, хх, ххххххх: ххх°Х Хххххххххххххххххх,°Х, хххххх Хххххххххххххххххххххххххххххххххххххххххххх,°Х, ххххххх Хххххххххххххххх Таблица 6. Технические характеристики битумов дорожных 2.2 Ценообразование Хххххххххххххххххххххххххххххххххх, ххххххххххххххххххххххххххххххххххххххххххххххх, хххххххххххххххххххххххххххххххххххххххх. хххххххххххххххххххххххххххххххххх, ххххххххххххххххххххххххххххх, Ххххххххххххххххххххххххххххххххххххххххххххх. Цены реализации, за тонну руб. (вкл.НДС) Растворитель / р. Растворитель / р. Печное топливо р. Мазут р. Переработка давальческого сырья р. Таблица 7. Цены реализации на - этапе Продукция руб. за тонну (вкл.НДС) А- р. Аи- р. Аи- р. Дизельное топливо р. Сольвент Сера р. р. Битум р. Таблица 8. Цены реализации на этапе 2.3 Условия поставки Ххххххххххххххххххххххххххххххххххххххххххххххххххххххххххххххххххххххххххх, ххххххххххххххххххххххххххххххххххххххххх. 22
  • 23.
    Консалтинговая группа «БизпланиКо»,www.bizplan5.ru , vip@bizplan5.ru , (+7 495 645 18 95) 3 Стратегия развития бизнеса 3.1 Организации бизнеса, формы участия, совет директоров Хххххххххххххххххххххххххххххххххххххххххххххххххххххххххххххххххххххххххххххххххххх ххххххххх. Хххххххххххххххххххххххххххххххххххххх: Хххх-ХХХ, хххххххххххх. ххххххххххххх. ХХХ «Ххххххххххххххх» хххххххххххххххххххххх Ххххххххх «Хххххххххх» х, Ххххххххх «Хххххххххх» х. ХХХ «Ххххххххх-ХХХ» ХххххххххххххХХХ «Ххххххххх-ХХХ» ххххххххххххххххххххххххххххххххХххххххххххххххххххх, хххххххххххххххххххххххххххХХХ, хххххххххххххх, ххххххххх, хххххххххххххххххххххххх, хххххххххххххххх, хххххххххххххххххххххххххххххх,ххххххххххххххххххх, ххххххххххх-х, ххххххххххххх, ххххххххххххххххххххххххххххххххххххххххххххххххххххххххххххххххххххххххххх. ХхххххххххххххххххххххххххххххххххххххХххх-ХХХхххххххххххх. ххххххххххххх. Ххххххххххххххххххххххххххххххххххххххххххххххх х (ххххххххххххххххххХххххххххххххХххххххххххххххххх). Ххххххххххххххххххххххххххххххххххххххххххххх, ххххххххххххххххххххххххххххххххххххххххххххххххххххххххххххххххх, ххххххх хХХХ, ххххххххххххххххххххххххххххххххххххххххххххххххххххххххххххххххххххххх. (ХХХ) Ххххххххххххххххххххххххххххххххххххххххх, хххххххххххххххххххххххххххххххххххххххххххххххххххххххххх х. ХхххххххХхххХХХххххххххххххХхххххххххххххххххххххххх, хххххххххххххххххххххххххххххххххххххххххххххххххххххххххххххххххххххххххххх-ххххх. Хххххххххххххххххххххххххххххххххххххххххххххххххххххххххххх. Хххххххххххххххххххххххххххххххххххххххххххххххх. Ххххххххххххх -,Хх. Хххххххххххххххххххххххххххх. Хххххххххххххххххххххххххххххххххххх.Ххххххххххххххххххххххххххххххххххххх. Ххххххххххххххххххх Ххххххххххххх хххх. ХхххххххххххххххххххххххххххххххххХххххххх. Хххххххххххххххххххххххххххххххххх, ххххххххххххххххх. Хххххххххххххххххххххххххххххххххх-хххххххххххххххххххххххххххх. ХххххххххххххххххххххххххххххххххХххххххххххххххххххххххх. Хххххххххххххххххххх,хххххххххххххххххххххххххххххххххххххххххххххххххххххххххххххххх х. Ххххххххххххххххххх. Ххххххххххххххххххх Хххххххххххххххххххх. Ххххххххххххххххххххххххххххххххххххххххххххххх. Хххххххххххххххххххххххххххххххххх-хххххххххххххххххххххххххххх. ХххххххххххххххххххххххххххххххххХххххххххххххххххххххххх. Хххххххххххххххххххххххххххх. Ххххххххххххххххххххххххххххххххххххх. 23
  • 24.
    Консалтинговая группа «БизпланиКо»,www.bizplan5.ru , vip@bizplan5.ru , (+7 495 645 18 95) ХХХ «Ххххххххххххххх» Ххххххххххххххххххххххххххххххххххххххххххххххххххх,хх, хххххххххххххххххххххххххххххххх, хххххххххххххххххххххххххххххх, ххххх/ххххххххххххххххххххххххххххххххххх. Хххххххххххххххххххх, хххххххххххх. Хххххххххххххххххххххххххххххххххххххххххххххххххххххххххххххххххххххххххххххххххххх хххххххххххххххххххххххххххххххххххххххххххххххххххххх. 3.2 Партнеры проекта Ххххххххххххххххххххххххххххххххххххххххххххххххххххх хххххххххххххххххххххххххххххх: – ХхххххххххХххххххххххххххх (хххххххххх, ХХХ) - ХХХХХХххххххххххХхххххх. Хххххххххххххххххххххххххх - ХХХХхххххххХхххххххххххххх (ХХ) хххХххххх, Ххх (ХХХХХ) Ххххххххххххххх - ХХХХхххххххххххххххХХХХХхххххххххххх Ххххххххххххххххххххх: Хххххххххххххххххххх - ХххххХххХ, ХххххххххХХХХХХххххххххххХх. ХххХхххххх. Хххххххххх:, ХххххХхххххх, ХХХХххххххххххххх, ХхххХххХХххххххх, ХХХХхххххххххххх. ХХХ,ХххххххХХ, ХххххХХ. ХХХхХхххххххххххххх – ХххХххххХхххххххХХхххХХХХхххххххХхххххххххххххххххх. 24
  • 25.
    Консалтинговая группа «БизпланиКо»,www.bizplan5.ru , vip@bizplan5.ru , (+7 495 645 18 95) 3.3 Организационные схемы Рассмотрим две организационные схемы: организационная организационная схема нефтеперерабатывающего завода. схема комплекса и Организационная схема комплекса складывается, исходя из объектов, входящих в комплекс. Нефтеперерабатывающий комплекс ххх ххх ххх Складской комплекс – хранение сырья и готовой продукции ххх Транспортный комплекс – доставка сырья Рисунок 1. Схема организации комплекса Организационная схема нефтеперерабатывающего завода складывается, исходя из особенностей технологии и бизнес-процессов. 25
  • 26.
    Консалтинговая группа «БизпланиКо»,www.bizplan5.ru , vip@bizplan5.ru , (+7 495 645 18 95) Генеральный директор Главный бухгалтер Бухгалтерия Экономический отдел Заместитель генерального директора Коммерческий директор ххх Отдел кадров Юридический отдел Главный механик АХО хххк Инженер охраны труда ххх ххх ххх ххх Начальник УПН Отдел снабжения Начальник ТСП Главный технолог ххх ххх ххх Начальник ПДО ххх ххх Инженер КИПиА Оператор котельной ххх Зам. по учету НП ххх ххх ххх Инженер АСУП ххх Старший оператор УПН ххх Слесарь строительный ххх Мастер очистных сооружений ххх Оператор УПН ххх Слесарь сантехник ххх Оператор очистных сооружений Оператор Электросварщи к Транспортный отдел Рисунок 2. Организационная схема нефтеперерабатывающего завода 26
  • 27.
    Консалтинговая группа «БизпланиКо»,www.bizplan5.ru , vip@bizplan5.ru , (+7 495 645 18 95) 3.4 Цели бизнеса: доли рынка, финансовые показатели, показатели внутренней деятельности Стратегические цели бизнеса определяются следующими ключевыми параметрами: Ежемесячный объем продаж – млн. руб. Объем чистой прибыли – млн. руб. в мес. Рентабельность продаж – %. Чистый денежный поток за год – млн.руб. в мес. Доля предприятия на российском рынке бензинов автомобильных составит,%, на рынке дизельного топлива – ,%. Объем производства на предприятии, тонн в год Продукция Объем производства в РФ, тонн в год Доля предприятия на рынке РФ Бензины автомобильные всех марок Дизельное топливо ,% ,% Таблица 9. Расчет доли создаваемого предприятия на рынке РФ 3.5 Описание этапов развития бизнеса Настоящий проект предполагается осуществить в этапа: Эта п Объем переработк и сырья на этапе Описание Сроки Ххххххххххххххххххххх, хххххххххххххххххххххххххх. тыс. тонн Октябрь декабрь Ххххххххххххххххххххххххххххххх. хххххххх, Ххххххххххххххххххххххххххххххххххххххххххххххххххххххххххххххххххххххх хххх. тыс. тонн Январьдекабрь Ххххххххххххххххххххххх, хххххххххххххххххххххххххххххххххххххххххххххххххххххх тыс. тонн Январь и далее этап этап этап Таблица 10. Описание этапов реализации проекта На подготовительном (нулевом) этапе предполагается приобретение комплекса. Хххххххххххххххххххххххххххххххххххххххххххххххххххххххххххххххххххххххх, ххххххххххххххххххххххххххххххххххх. ХхххххххххххххххххХХХххххххххххххх ххх. ххххххххХХХ. ХхххххххххххххххХХХ «ХххХххххххххх»ххххх. № Сумма, руб. Сумма, Евро Ххххххххххххххххххххххххххххххххххххххххххххххххх 27 Статьи расходов , ххх ,ХХХ
  • 28.
    Консалтинговая группа «БизпланиКо»,www.bizplan5.ru , vip@bizplan5.ru , (+7 495 645 18 95) Ххххх «Ххххххххххххххх» , ххх. ,ХХХ Ххххх «Хххххххх-ХХХ» , ххх. ,ХХХ Ххххх «ХххХххххх» ,ххх. ,ХХХ ,ххх. ,ХХХ ХХХХХ Таблица 11. Распределение затрат на приобретение комплекса нефтеперерабатывающего завода Хххххххххххххххххххххххххххххххххххххххх ,ххх. Ххххххххх, ххххххххххххххххххххххххххххххххххххххххххХХХ-. Ххххххххххххххххххххх – ххх. ххх., ххххххххх: хххххххххххххххххххххххХХХ-ххххххххххххххххххххххххххххххххххх.ххххххххххх (+ % ххххххххххххх) – ххх.ххх. ххххххххххххххххххххххххххххх.х. – ххх.хххххх. Хххххххххххххххххххххх – Хххххххххххххххххххххххххххххххххххххххххххххххххххххххх, ххххххххххххххххххххххххххххххххххххххххххххххххххххххххххххх ххххххххххххх). Хххххххххххххххххххххххххххххххххххххххххххх: ххххххххххххххххххх. ххххххх. (хххххххххххх. хххххххххххх/,хххххххххххх/, Ххххххххххххххххххххххххххххххххххххххххххххххххххххх (ххххххххххххххххххх, хххххххххххххххххххххх) хххххххххххххххххххххххххххххххххххххххххххх. ххх.хххххххххх. Хххххххххххххххххххххх – ххххххх. Хххххххххххххххххххххххххххххххххххххххххххххххххххххххххххххххххххххххххххххххххххх хххххххххххххххххххххх, ххххххххххххххххххххххххххххххххххх. ххх.хххххххххх.Хххххххххххххххххххххххххххххххххххххххххххххх. Ххххххххххххх, ххххххххххххххххххххххххххххххххххххххххххххх, хххххххххххххххххххххххххххххххххххххххххххххххх. Ххххххххххххххххххххххххххххххххххххххххххххххххххххххххххххххххххх, ххххххххххххххххххххххххххххххххххххххххххххххххх: ХхххххххххххххххххххХ-, ХХ-, ХХ-. Хххххххххххххххх. Хххххххх. Хххх. Ххххх. Хххххххххххх, ххххххххххххххххххххххххх, хххххххххххххххххххххххххххххххххххххххххххххххххххххххххххххххххххххххх. ххххххххххххх, хххххххххххххххххххххххххххххххх, ххххххххххххххххххххххххххххххххххххххххххххххххххххххх. 3.6 SWOT-анализ Проведенный анализ позволяет выделить сильные и слабые стороны, внешние возможности и угрозы проекта. 28
  • 29.
    Консалтинговая группа «БизпланиКо»,www.bizplan5.ru , vip@bizplan5.ru , (+7 495 645 18 95) СИЛЬНЫЕ СТОРОНЫ СЛАБЫЕ СТОРОНЫ Ххххххххххххххххххххххххххххххххххххххххххххххххххххх ххххххххххххххххххххххххххххххххххххххххххххххххххххх хххххххххххххххххххххх. Ххххххххххххххххххххххххххххх ххххххххх, ххххххххххххххххххххххххххххх Ххххххххххххххххххххххххххххххххххххххххххххххххххххх ххххххххххххххххххххххххххххх ххххххххххххххххххххххххх (ххххххххххххххххххххх, хххххххххххх. хххххххххххххххххххххххххххххххх). ВОЗМОЖНОСТИ Ххххххххххххххххххххххххххххххххххххххххххххххххххххх ххххххххххххх. УГРОЗЫ Ххххххххххххххххххххххххххххх хх. Ххххххххххххххххххххххххххххххххххххххххххххххххххххх Ххххххххххххххххххххххххххххх хххххххххххххххххххххххххх, хххххххххххххххххххххх, хххххххххххххххххххххх. хххххххххххххХхххххх. Таблица 12. Анализ SWOT На основании анализа, можно утверждать, что рассматриваемый проект обладает неоспоримыми сильными сторонами, главная из которых – высокий уровень спроса, высокая рентабельность продукции. 29
  • 30.
    Консалтинговая группа «БизпланиКо»,www.bizplan5.ru , vip@bizplan5.ru , (+7 495 645 18 95) 4 Анализ рынка и стратегия маркетинга 4.1 Российский рынок нефтепродуктов 4.1.1 Общее состояние нефтяной отрасли РФ Ххххххххххххххххххххххххххххххххххххххххххххххххххххххххххххх. ХхххххххХххххххххххххххххххххххххх.ххххххххххх. ХххххххххХххххххХххх, ххххххххххххххххххххххххххххх.х. ХххххххххххххХххххххххххххххххххххххххххххххххххххххххххххххххххх. ххххххххххххххххххххххххххххххххххххххххх% ххххххххххххххххх. ХххххххххххххххххххххххххххХхххххххххххххХххххххх, ХххххххХХХ-ХХ. Хххххххххххххххххххххххххххххххххххххххххххххххх «Хххххххх» хххххХ.Х.Хххххх, «Хххххххххххххххх» х «Ххххххххххххх». Ххххххххххххххххххххххххххххххххххххххххххххххххххх%. Ххххххххххххххххххххххххх. ххххххххх, ххххх. хххх – Ххххххххххххххххххххххххххххххххххххххххххххххххххххх% ххххх, хх% - ххххх. х-х. Соотношение объемов добычи и переработки нефти 2005 2006 2007 2008 2009 2010 2011 Источник: Росстат Диаграмма 1. Соотношение объемов добычи и переработки нефти в РФ в - годах Хх. ххххххххххххххххххХхххххххххххххххххх,% ххххххххххххххххххххххххххх. Хххххххххххх, Ххххххххххххххххххххххххххххххххххххххххххххххххххххххххххх. ХхххххххххХххххххххХхххххххххххххххххххххххххххххххххххххххххх – ххххххххххххххх,% х,% ххххххххххххххххххххххххххххххххххххххххххххххххххххххххххххххххххххххХхххххххХххххх . ХхххххххххххХХХХХХхххххххххххх., ххххххххххххх, ххххххххххххххххххххххххххххххххххххххх,ххх.хххх. хххххх2. хх,%, Хх. ххххххххххххххххххххххххххххххххххххххххххххххххххххххххххххххххххххххххххххххххххххх 2 30 Источник: http://fincake.ru/stock/investideas/ /download/
  • 31.
    Консалтинговая группа «БизпланиКо»,www.bizplan5.ru , vip@bizplan5.ru , (+7 495 645 18 95) хххх. хххххххххххххххххххххххххххххххххххххххххххххххххххххххххххххххххххххх, хххххххххххххххххххххххххххххх. 4.1.2 Ххххххххх, Объем и динамика рынка в натуральном и стоимостном выражении Объем первичной переработки нефти вырос с млн. тонн в году до млн. тонн – в -м. Темпы роста объема первичной переработки снизились с % в году, до % - в -м. В -м году темпы роста вновь выросли до %, в году объем показатель снизился до % по сравнению с предыдущим годом. Динамика объема первичной переработки нефти в РФ в - годах 2006 2007 2008 млн. тонн 2009 2010 2011 в % к предыдущему году Диаграмма 2. Динамика объема первичной переработки нефти в РФ в - годах Хххххххххххххххххххххххххххххххххххххххххххххххххххххххххх,ххх. ххххххххххх,ххх. хххх – х-х. Хххххххххххххххххххххххххххххххх% (ххххххххххххххххххххххххххх) ххххххх% - х-х. Ххххххххххххххххххххххххххххххххххххххххххх – хх%. Динамика объема производства бензина автомобильного всех видов в РФ в - годах 2006 2007 2008 млн. тонн 2009 2010 2011 в % к предыдущему году Диаграмма 3. Динамика объема производства бензина автомобильного всех видов в РФ в - годах Ххххххххххххххххххххххххххххххххххххххххххххххххххххххххххххххххххххххххххххххххххххххх. 31
  • 32.
    Консалтинговая группа «БизпланиКо»,www.bizplan5.ru , vip@bizplan5.ru , (+7 495 645 18 95) ХхххххххххххххххххххххххххххххххххххххххххххххХХхххххххх,ххх. хххххх,ххх. хххх. Хххххххххххххххххххххххххххх,ххх. хххх, ххххххххххххххххххххххххххххххххххххххххх, хххххххххххххххххх,ххх. хххх. Хххххххххххххххххххх% ххххх (ххххххххххххххххххххххххххх) хх (-%) – ххххх. Хххххххххххххххххххххххх%, ххххххххххххххххххххххххххххххх –,%. Динамика объема производства дизельного топлива в РФ в - годах 108% 106% 104% 102% 100% 98% 96% 94% 92% 2006 2007 2008 млн. тонн 2009 2010 2011 в % к предыдущему году Диаграмма 4. Динамика объема производства дизельного топлива в РФ в - годах Объем производства мазута топочного вырос с, млн. тонн в году до , млн. тонн – в -м. Максимального уровня темпы роста достигли в -м году (%), в году – % (по сравнению с предыдущим годом). Динамика объема производства мазута топочного в РФ в - годах 2006 2007 2008 млн. тонн 2009 2010 2011 в % к предыдущему году Диаграмма 5. Динамика объемов производства мазута топочного в РФ в - годах Хххххххххххххххххххххххххххххххххххххххххххххххххххххххххххххххххххххххххххххххххххх ххххх, хххххххххххххххххххххххххххххххххххххххххххххххххххх. Хххххххххххххххххххххххххххххххххххххххххххххх,хххх. ххх. ххххх, хх,хххх. ххх. – ххххх. Хххххххххххххххххххххххххххххххххх – хххххх. ххх., ххххххххххххххххх% - хххххх. ххх. Ххххх, хххххххххххххххххх, ххххххххххххххххх%, хххххххххххххххххххххх,хххх. ххх. 32
  • 33.
    Консалтинговая группа «БизпланиКо»,www.bizplan5.ru , vip@bizplan5.ru , (+7 495 645 18 95) Динамика объема производства бензина автомобильного всех видов в стоимостном в РФ в - годах 2006 2007 2008 млрд. руб. 2009 2010 2011 в % к предыдущему году Диаграмма 6. Динамика объема производства бензина автомобильного всех видов в стоимостном выражении в- годов Объем рынка дизельного топлива в стоимостном выражении вырос с, млрд. руб. в году до , млрд. руб. – в -м. В году объем снизился на % (до млрд. руб.). К году объем рынка вырос до млрд. руб. (на% по сравнению с предыдущим годом). Динамика объема производства дизельного топлива в стоимостном выражении в РФ в - годах 2006 2007 2008 млрд. руб. 2009 2010 2011 в % к предыдущему году Диаграмма 7. Динамика объема производства дизельного топлива в стоимостном выражении в годах Динамика рынка мазута топочного в стоимостном выражении, также как и внатуральном, отличается неравномерностью. Максимальный объем был достигнут в году – млрд. руб., минимальный – в -м (, млрд. руб.). Максимальные темпы роста наблюдались в и годах (в, и , раза по сравнению с предыдущим годом соответственно), минимальные - в году (%). 33
  • 34.
    Консалтинговая группа «БизпланиКо»,www.bizplan5.ru , vip@bizplan5.ru , (+7 495 645 18 95) Динамика объема производства мазута топочного в стоимостном выражении в РФ в - годах 2006 2007 2008 млрд. руб. 2009 2010 2011 в % к предыдущему году Диаграмма 8. Динамика объема производства мазута топочного в стоимостном выражении в РФ в годах 4.1.3 Структура рынка нефтепродуктов Ххххххххххххххххххххххххххххххххххххххххххххххххххххххххххххххххххх: 1. Хххххххххххххххххххххххххх: a. ххххххххххххххх; b. ххххххх. 2. Ххххххххххххххххххх: a. ххххххх; b. хххххххххххххххХХХ; c. ххххххххххххххх. 3. Хххххххххххххх: a. ххххххххххххххххххх; b. хххххххххххххххх; c. ххххххххххххх; d. хххххх. 4. Ххххххххххххххххххххххххх Хххххххххххххххххххххххххх Хххххххххххххххххххххххххххххххххххххххххххххххххххххххххххххххххххххххххххххххххххх ххххххххххххххххххххххххххххххххххххххххх. Ххх, хххххххххххххххххххххххххххххххххххххххххххххххххххх%, хххххххххх %, ххххххххххххххххх- %, ххххххххххххххх - %. 34
  • 35.
    Консалтинговая группа «БизпланиКо»,www.bizplan5.ru , vip@bizplan5.ru , (+7 495 645 18 95) Структура рынка нефтепродуктов по направлению использования, в % к итогу Сырая нефть Автомобильный бензин Дизельное топливо Мазут Диаграмма 9. Структура рынка нефтепродуктов по направлению использования в году 3 По способу реализации По способу реализации структура рынка находится в тесной зависимости от типа нефтепродуктов. Так, на АЗС реализуется % всего автомобильного бензина и только % дизельного топлива. Через оптовые продажи проходит % бензина и % дизельного топлива. Структура рынка нефтепродуктов по способу реализации, в % к итогу Автомобильный бензин Дизельное топливо Диаграмма 10. Структура рынка нефтепродуктов по способу реализации4 По типу продукта Структура рынка по типу продуктов определяется как спросом, так и глубиной переработки нефти на НПЗ. Более всего из сырой нефти производится дизельного топлива (%), прочих видов нефтепродуктов (%) и топочного мазута (%). Автомобильного бензина производится %. На протяжении - годов 3 Источник данных:http://www.chem.msu.su/rus/jvho/-/.pdf Источникданных: http://www.os .ru/article/market/ _ _A_ 4 35 _ _ - _ _ /
  • 36.
    Консалтинговая группа «БизпланиКо»,www.bizplan5.ru , vip@bizplan5.ru , (+7 495 645 18 95) Структура рынка нефтепродуктов по типу 2008 2009 2010 2011 Источник: Росстат Диаграмма 11. Структура рынка нефтепродуктов по типу продуктов Если рассматривать структуру реализации автомобильного бензина в России, то можно утверждать, что % приходится на реализацию продукции через АЗС, через оптовую торговлю реализуется % и только % бензина уходит на экспорт. Диаграмма 12. Структура реализации автомобильного бензина, % Что касается структуры реализации дизельного топлива, то,% дизельного топлива реализуется через АЗС, на оптовые поставки приходится ,%, на экспорт - ,%. 36
  • 37.
    Консалтинговая группа «БизпланиКо»,www.bizplan5.ru , vip@bizplan5.ru , (+7 495 645 18 95) Диаграмма 13. Структура реализации дизельного топлива, % Ххххххххххххххххххххххххххххххххххххххх, ххххххххххххххххххххххххххххххххххххххххххххххххххххххххххххххххххххххххххххххххххххх ххххххххх. ХхххххххххххххххххххххххххххххххххххххххххххххХХХхххххххххххххххххххххххххххххххххх. ХххххххххххххххххххххххххххххххххххххХХХхххххххххх, хххххххххххххххххххххххххххххххххххх (%), хххххххххххххххххххххххххххххххххххххххххххххххххххххххххх. ххххххххххххххххххххххх, Диаграмма 14. Структура продаж по видам топлива на АЗС, % По производителям 37
  • 38.
    Консалтинговая группа «БизпланиКо»,www.bizplan5.ru , vip@bizplan5.ru , (+7 495 645 18 95) Хххххххххххххххххххххххххххххххххххххххх (ххххххххххххххххххххххххххх) хххххххххх% хххххххххххххххххххххххххх. Хххххххххххххххххххххххххххххххххх «Хххххх-ХХХХХ», ХххххххххХХХхХххххххххххХХХ (%, % х% хххххххххххххх). 0% 10% 20% 30% 40% 50% Диаграмма 15. Структура рынка нефтепродуктов по производителям По географическому признаку Ххххххххххххххх, ххххххххххххххххххххххххххххххххххххххххххххххххххххххххххххххХххххх, ххххххххххххххххххххххххххххххХХХххххххххххххххххххххххххххххххх: ххххххххххххххххххххххххххххххххххххххххххххххххххххххххххххххххххххххххххххххххххххх хххххххххххххххХХХхххххххххххххххххххххххххххххх. ХХХхХхххххххх, ХхххххххххххХхххххххххххххххххххххххххххххххххххххххХхххххххххххххххххххххххххххх (ХХХХ); хХххххххххххххххххххх — ххХхххххххххххххххххххх; хХхххххххххххххххх — хххххххххххххххххХххххх-Ххххххххххххххх, хХхххххххххххххХххххххх — хххххххххххххХххххх. ХххххххххХХХхххххххххххххххххххххххххххххххх, ххххххххххххххххххххххххххххххххххххххххххХХХХххххХхххх-Хххххххх, хххххххххххххххххххххххххххххххххХххххххх, Ххххххххх (хххххХххххххххххх) хХххххххххххххххххххххххххххххххххххххХХХхххххххххххххххххххххххххххххххххххххххх, хХхххххххххххххххххххХххххх, ххххххххххххххххххххххххххххххххХХХХ. ХхххххххххххххххххххххххххххххххххххххххХХххххххххххххХхххххххххххххххххххххххххх (%), ххххххххххххх – Ххххххххххх (%), ххххххххххххХхххххххх (%) хХхххх (%). 38
  • 39.
    Консалтинговая группа «БизпланиКо»,www.bizplan5.ru , vip@bizplan5.ru , (+7 495 645 18 95) Структура производства нефтепродуктов по федеральным округам 0% 5% 10% 15% 20% 25% 30% 35% 40% 45% 50% Диаграмма 16. Структура производства нефтепродуктов в РФ по федеральным округам В Центральном федеральном округе нефтепереработка осуществляется в Рязанской, Ярославской и Московской областях. Структура производства нефтепродуктов в Центральном федеральном округе Диаграмма 17. Структура производства нефтепродуктов в Центральном федеральном округе 4.1.4 Анализ ценовой ситуации на рынке нефти и нефтепродуктов Цены на нефтепродукты находятся в тесной зависимости от цен на нефть, цены на нефть, в свою очередь, зависят от ситуации на мировом рынке нефти. На протяжении - квартала годанаблюдались колебания цен на нефть. Максимальный уровень цен был зафиксирован в квартале года ( руб./тонну), минимальный – в -м ( руб./тонну). 39
  • 40.
    Консалтинговая группа «БизпланиКо»,www.bizplan5.ru , vip@bizplan5.ru , (+7 495 645 18 95) Средние цены производителей на нефть в РФ в гг, руб./тонну, без НДС 2006 2007 2008 2009 2010 2011 - кв. 1 квартал 2012 Источник: Росстат Диаграмма 18. Средние цены производителей на нефть в РФ в - кв. года, руб./тонну, без НДС Темпы роста цен производителей на сырую нефть достигли максимального значения в году (%), в связи с низкой базой года. Темпы роста средних цен производителей на нефть в РФ в - кв. гг, в % к предыдущему году 2007 2008 2009 2010 2011 1 квартал 2012 Диаграмма 19. Темпы роста средних цен производителей на нефть в РФ в - квартале года, в % к предыдущему году По данным Росстата, в - году цены на сырую нефть увеличиваются ежегодно. Так, по состоянию на март месяц, цены производителей РФ составили в году руб./тонну, в -м – руб./тонну, в -м – руб./тонну. 40
  • 41.
    Консалтинговая группа «БизпланиКо»,www.bizplan5.ru , vip@bizplan5.ru , (+7 495 645 18 95) декабрь ноябрь октябрь сентябрь август июль июнь май апрель март февраль январь Цены производителей на сырую нефть в РФ, руб./тонну, без НДС Диаграмма 20. Цены производителей на сырую нефть в РФ, руб./тонну, без НДС Хххххххххххххххххххххххххххххххххххххххххххххх. Ххххххххххххххххххххххххххххххххххххххххххххх, ххххххххххх – хххххххххххх. ХхххххххххххххххххххххххххххХХххххххххххххххххххххххххххххххх, ххххххххххххххххххххххххххх. ХхххххххХххххххх, хххххххххххххххххххххххххххххххххххх (хххХХХ): хххххххххХХ- – ххх./ххххх, ххХХ- – ххх./ххххх, ХХ-ххххх – ххх./ххххх. Средние цены на бензин в РФ, руб./тонну Бензин автомобильный А-76 Бензин автомобильный АИ(АИ-80 и т.п.), т 92 (АИ-93 и т.п.), т Бензин автомобильный АИ95 и выше, т Источник: Росстат Диаграмма 21. Средние цены на бензин в РФ, руб./тонну без НДС Цены на дизельное топливо на протяжении - квартала года цены на дизельное топливо постоянно росли. Так, в среднем за квартал года средняя цена производителей на ДТ в РФ достигла уровня руб./тонну (без НДС), что более чем на тыс. руб. (%) выше, чем в году. 41
  • 42.
    Консалтинговая группа «БизпланиКо»,www.bizplan5.ru , vip@bizplan5.ru , (+7 495 645 18 95) Средние цены производителей на дизельное топливо летнее в РФ в - квартале года, руб./тонну без НДС 2010 2011 1 кв. 2012 Диаграмма 22. Средние цены производителей на дизельное топливо летнее в РФ в – квартале года, руб./тонну без НДС Ситуация на рынке топочного мазута аналогична ситуации на рынке дизельного топлива – цены выросли с руб./тонну в году, до руб./тонну в среднем за квартал года. Средние цены производителей на мазут топочный в РФ в - квартале года, руб./тонну без НДС 2010 2011 1 кв. 2012 Диаграмма 23. Средние цены производителей на мазут топочный в РФ в - квартале года, руб./тонну без НДС ХхххххххххххххххххххХХХххххххххххххххххххххх, хххххххххххххХХ. ХхххххххххххХХ-хХХХхххххххххххххххххххххх./ххххх, ххххххххххххххххххххххххх% хххх, хххххххххххххххх. 42 ххххх% хххх,
  • 43.
    Консалтинговая группа «БизпланиКо»,www.bizplan5.ru , vip@bizplan5.ru , (+7 495 645 18 95) декабрь ноябрь октябрь сентябрь август июль июнь май апрель март февраль январь Цены производителей на бензин автомобильный АИ- в ЦФО, руб./тонну, без НДС Диаграмма 24. Цены производителей на бензин автомобильный АИ- в ЦФО, руб./тонну без НДС Цены на бензин АИ- в ЦФО в марте года составили среднем за году. руб./тонну, что на % ниже, чем в 2010 2011 декабрь ноябрь октябрь сентябрь август июль июнь май апрель март февраль январь Цены производителей на бензин автомобильный АИ- в ЦФО, руб./тонну, без НДС 2012 Диаграмма 25. Цены производителей на бензин автомобильный АИ- в ЦФО, руб./тонну, без НДС Цены на бензин автомобильный АИ- также снизились в марте года по сравнению с годом на %, достигнув уровня руб./тонну. 43
  • 44.
    Консалтинговая группа «БизпланиКо»,www.bizplan5.ru , vip@bizplan5.ru , (+7 495 645 18 95) 2010 2011 декабрь ноябрь октябрь сентябрь август июль июнь май апрель март февраль январь Цены производителей на бензин автомобильный АИ- и выше в ЦФО, руб./тонну, без НДС 2012 Диаграмма 26. Цены производителей на бензин автомобильный АИ- и выше в ЦФО, руб./тонну без НДС Цены на дизельное топливо летнее в квартале года продолжили рост, достигнув уровня руб./тонну, что на % выше, чем в среднем за год. 2010 2011 декабрь ноябрь октябрь сентябрь август июль июнь май апрель март февраль январь Цены производителей на дизельное топливо летнее в ЦФО, руб./тонну, без НДС 2012 Диаграмма 27. Цены производителей на дизельное топливо летнее в ЦФО, руб./тонну, без НДС 44
  • 45.
    Консалтинговая группа «БизпланиКо»,www.bizplan5.ru , vip@bizplan5.ru , (+7 495 645 18 95) Тенденции изменений цен на топочный мазут в ЦФО аналогичны тенденциям изменений цен на дизельное топливо летнее – рост в марте года на% по сравнению с годом. Средние цены на мазут топочный в ЦФО составили руб./тонну. 2010 2011 декабрь ноябрь октябрь сентябрь август июль июнь май апрель март февраль январь Цены производителей на мазут топочный в ЦФО, руб./тонну, без НДС 2012 Диаграмма 28. Цены производителей на мазут топочный в ЦФО, руб./тонну без НДС 4.1.5 Факторы, влияющие на развитие рынка Хххххххххххххххх, ххххххххххххххххххххххххххххххххххххххххххххххХххххххххххххххххххх, хххххххххххххххххххххххххххххххххххх. ХххххххххххххХххххххххххххХХ, ххххххххххххххххххххххххххххххххххххххххххххххххххххххххххххххххххххххххххххххххххххх хххххххххххххххххххххххххххххххххххххххххххххххххххххххххххх «-», ххххххххххххххххххххххххххххххххххххххххххххххххххххххххххххххххххххххххххххххххххххх хххххххх% хххххххххххххххх. Ххххххх «-» ххххххххххххххххххххххххххххххххххххххххххххххххххххххххх% хххххххххххххххххххххххххххх. Хххххххххх, хххххххххххххххххх% хххххххххххххххххххххххххххххххххххх ххххх х,хххххххххххххх, х%. Хххххххххххххххххххххххххххххххххххххххххххххххххххххххххххххх% хххххххххххххххх, хххххххххххххххххххххххххххххххххххххххххххххххххххххххххх – % хххххххххххххххх. Ххххххххххххххххххххххххххххххххххххххххх, ххххххххххххххххххххххххххххххххххххххххххххххххххххххххххххххххххххххххххххххххххххх хххххх. Хххххххххххххххххххххххххххххххххххххххххххххххххххххххххххххххххххххххххххххххххххх х, хххххххххххххххххххххххххххххххххххх,ххххххххххххххххххххххххххххххххххххххххххххх. Ххххххххххххххххххххх, ххххххххххххххххххххххххххххххххххххххххххххххх. 45
  • 46.
    Консалтинговая группа «БизпланиКо»,www.bizplan5.ru , vip@bizplan5.ru , (+7 495 645 18 95) Хххххххххх, ххххххххххххххххххххххххххххххххххххххххххххххххххххххххххххххххххх, хххххххХХХХХХхх-%. Ххххххх, ххххххххххххххххххххх, хххххххххххххххххххххххххххх, ххххххххххххххххххххххххххххххххххххххххххххххххххххххх, хххххххххххх% хххххххххххххххх, ххххххххххх. Ххххххххххххххххххххххххх, хххххххххххххххххххх, ххххххххххххххххххххххХХХХ, ххххххххххххххххххххх-ххххххххххххххххххххххххххххххххххххххххххххх. Ххххххххххххххххххххххххххххххххххххххххххххххх5. Хххххххххххххххх – ххххххххххххххххххххххххххххххххххххххххххххххххххххххххххххххххххххххххххх. Хххххххххххххххххххххххххххххххххххххххххххххххххххххххххххххххх, хххххххххххххххххххххххххххх, хххххххххххххххххххххх, хххххххххххххххххххххххххххххххххххххххххх, ххххххххххххххххххххххххххххххххххххххххххххххххххххххххххххххх. Хххххххххххххххх, ххххххххххххххххххххххххххххххххххххххххх, ххххххххххххххххххххххххххххххххххххххххххххххххххххххххххххххххххххххххххххххххххххх хххх. 4.1.6 Тенденции развития российского рынка нефтепродуктов ХххххххххххххххххХххххххх. хххххххххххххххх,ххх.хххх./ххх. ХхххххххххххххххххххххХххххххххххххххх-хххххххххххххххх (ХХХХ) хххххххххх. Хххххх. ххххххххххххххххххххххххххххххххххххх, хххххххх,ххх.хххх. ххххххххххххххххххХХхх. Хххххххххххххххххххххххххххххххххххххххххххххххххххххххххххххххххххххххххххххххххххх ххххххххххххХХ, ххххххххххххххххх. ххххххххххххххххххххххххххххххххххххххххххххххх. ХхххххххххХХХХ, хххххххххххХхххххххХххххххххх. хххххххх,ххххххх./ххх., ххХХхххххххх – ,ххх.хххх., хХХХхххххххх – ,ххх.хххх., хХХхххххххх – ,ххх.хххх. ХххххххххххххххххХХХХ, хххххххххххХххххх (хххххххххххххххххххххххххххххххххххххххххххххххх) ххххххххххххххххххххххххххххххххххххх. Ххххххххххххххххххххххххххххххххххх: хххххххххххххххххххххххххххххххххх, ххххххххххххххххххххххххххххххххххххххххххххххххххххххххххххххххх, хххххххххххххххххххххххххххххххххххххххххххххххх. ХххххххххххХХХХхххххххххххххххххххххххххххххххххххххххххххххххххххххххххх. хххххххх,ххх.хххх./ххх. Хх. хххххххххххххххххххххх,ххх.хххх./ххх. Ххххххххх, ххххххххххХххххххххХХ, хххххххххххххххххххххх. хХххххххххххххххххххххххххх,%, хххххххххххххххх – хх,%, хххххххххххх – хх,%. ХххххххххххххххххххххххххххххххххххххххххххххххххххххххХххх-хххххххххххххххх. (ххххххххххххххххХхххххххх), хххххххххххххххххххххххххххххххххххххххххххххххххх. х, хххххххххххххххххххххххх – ххх. х, ххххххххххххххххххххх – ххх. х. Ххххххххххххххххххххххххх, ххх.хххххххххх. хххххххххххххххххххххххххххххххххХххххххххххххххххххххх- Ххххххххххххххххх, ххххххххххххххххххххххххххххххххххххххххххххххххххххххххх. Хххххххххххххххххххххххххххххххххххххххххххххххххххххххххххххххххххххххххххххххххххх, 5 http://expert.ru/ 46 / / /eksportnoe-edinoobrazie/
  • 47.
    Консалтинговая группа «БизпланиКо»,www.bizplan5.ru , vip@bizplan5.ru , (+7 495 645 18 95) ххххххххххххххххххххххххххххххххххХххххххххххххххххх, ххх.хххх. Хххххххххххххххххххххххххххххххххххх — ххххххххххххххххххххххххххх. ХххххххХхххххххх, хххххххххххххххххххххххххххххххххххххххх, ххххххххххххххххххххххххххххххххххххххххххххххххххххх (ХХХХ) хххххххххххххххххххххххххххххх, ххх.хххх, ххххххххххххххххххххххххххххххххххххххххххххххххххххххххххххххххххххххххххх. Ххххххххххххххххххххххххххххххххххххх — ххххххххХхххххххх, ххххххххххххххххххххххххххххххххххххх, ххх.хххх, хххххххххххххххххххххххххххххххххххххххххххххххххххххххххххх. Ххххххххххххххххххххххххххххххххх, ххххххххххххххххххххххххххххххххххххххххххххххх, ххххххххххххххххххххххххххх, хххххххххххххххххххххххххххххххххххххххххххххххххххххххх. Ххххххх, хххххххххххххххххххххххххххххххххххххххххххххххххххххххххххххххххххххххххххххх. Хххххххххххххххххх, ххх.хххх — хххххххх% ххххххххххххххххххххх, ххххххххххххххххххххххххххххххххххххххххх. 4.1.7 Прогноз рынка нефти и нефтепродуктов РФ Хххххххххххххххххххххххххххххххххх, хххххххххххххххххххххххххххххххххххххххххххххх, ххххххххххххххххххххххххххххххххххххххххххххххххххххххххххххххххх, хххххххххххххххххххххххххххххххххххххх (хххххх). ххххххххххххххх, Хххххххххххххххххххх6, ххххххххххххХхххххххххххххххххххх,% ххххх,ххх.хххх. Хххххххххххххххххххххххххх, ххххххххх, ххххххххххххххххххххххххХххххххххХххххх. ХхххххххХххххх, хххххххх, хххххххххххххххххххххххх — хххххххххххххххххххххххххххххххххххххххххххх. Хххххххххххххххххх-ххххххххххххххххххххххххххххххххххххх. ххххххххххххххххххххх – ххххх. хххх. Прогноз нефтяного баланса РФ в 2012 2013 2014 - ххххххххх, годах, млн. тонн 2015 2020 Диаграмма 29. Добыча и внутреннее потребление нефти в РФ в - годах и прогноз на годы, млн. тонн 6 http://www.rosbalt.ru/business/ 47 / / / .html
  • 48.
    Консалтинговая группа «БизпланиКо»,www.bizplan5.ru , vip@bizplan5.ru , (+7 495 645 18 95) По прогнозам экспертов, темпы роста объема производства будут не ниже темпов роста объема потребления7. В данном случае можно прогнозировать достижение объема производства бензина автомобильного к году, млн. тонн (ежегодный рост – ,%). Прогноз объема производства бензина автомобильного всех видов в РФ в - годах, мн. тонн 2011 2012 2013 2014 2015 Диаграмма 30. Прогноз производства бензина автомобильного всех видов в - годах, млн. тонн При условии темпов роста потребления и производства дизельного топлива на уровне,%, объем производства ДТ в РФ достигнет уровня млн. тонн. Прогноз объема производства дизельного топлива в РФ в - годах, млн. тонн 2011 2012 2013 2014 2015 Диаграмма 31. Прогноз объема производства дизельного топлива в - годах, млн. тонн Согласно умеренному прогнозу экспертов8, экспортные цены на нефть после некоторого снижения в году (прогноз на год – долларов за баррель), будут расти ежегодно в среднем на%, достигнув, таким образом, к году уровня долларов за баррель. 7 http://expert.ru/ 8 / / /eksportnoe-edinoobrazie/ http://www.kazenergytrade.kz/?uin= &chapter= http://newsru.com/finance/ apr /klepach.html http://cast cast.ru/ 48 ,
  • 49.
    Консалтинговая группа «БизпланиКо»,www.bizplan5.ru , vip@bizplan5.ru , (+7 495 645 18 95) Прогноз цен на нефть, $ за баррель 2013 2014 2015 $/баррель 2016 2017 2018 2019 2020 в % к предыдущему году Диаграмма 32. Прогноз цен на нефть, долларов за баррель Если в ближайшие годы Правительством РФ не будут приняты законодательных актов, существенно влияющих на рынок нефтепродуктов, можно предположить рост цен на нефтепродукты на уровне роста мировых (экспортных) цен на нефть - примерно на% в год. 2017 2016 2015 2014 2013 2012 Прогноз цен на нефтепродукты в ЦФО в ЦФО, руб./тонну, без НДС Диаграмма 33. Прогноз цен на нефтепродукты в ЦФО, руб./тонну, без НДС При принятых допущениях, уровень цен производителей на дизельное топливо летнее достигнет к году уровня, тыс. руб./тонну, на бензин автомобильный АИ- и выше – , тыс. руб./тонну. 49
  • 50.
    Консалтинговая группа «БизпланиКо»,www.bizplan5.ru , vip@bizplan5.ru , (+7 495 645 18 95) 4.2 Общая характеристика рынка нефтепродуктов Украины 4.2.1 Объем и темпы роста рынка нефтепродуктов Украины Ххххххххххххххххххххххххххххх, хххххххххххххххххххххххххххХхххххххххххххххххххххххххххххххххххххххххххххххххххххххх хх. Ххх, ххххххххххххххххххххххххххххххххххххххххххххххх,ххх. ххххххххх, хх,ххх. хххх – хх. Динамика объема производства бензина автомобильного в натуральном выражении в - годах, Украина 2006 2007 2008 тыс. тонн 2009 2010 2011 в % к предыдущему году Диаграмма 34. Динамика объема производства бензина автомобильного в натуральном выражении в годах, Украина Объем производства дизельного топлива снизился с, млн. тонн в году до , млн. тонн – в м. Динамика объема производства топлива дизельного в натуральном выражении в - годах, Украина 2006 2007 2008 тыс. тонн 2009 2010 2011 в % к предыдущему году Диаграмма 35. Динамика объема производства дизельного топлива в- годов, Украина Аналогичная ситуация наблюдается на рынке мазута топочного, объем производства которого снизился с, млн. тонн в году, до , млн. тонн – в -м. 50
  • 51.
    Консалтинговая группа «БизпланиКо»,www.bizplan5.ru , vip@bizplan5.ru , (+7 495 645 18 95) Динамика объема производства мазута топливного в натуральном выражении в - годах, Украина 2006 2007 2008 тыс. тонн 2009 2010 2011 в % к предыдущему году Диаграмма 36. Динамика объема производства мазута топочного в натуральном выражении на Украине в - годах ХххххххххххххххххххххххххххххххххххххххххххХххххххххххххххххххххххххххххххххХххххххх хххХХХ (,%), ххххххххххххХххххххххххххХХХ –,%. ХххххххххххХХХхххххххххх,% хххххххх, Хххххххххххх – ,%, Ххххххххххххх – ,%. ХхххххххххххххххххххххххххххххххххххххххххххххххххххххххххХхххххххххххХХХхххххххххх х,%, ХхххххххххххххХХХ – ,%, ХхххххххххххХХХ – ,:, ХххххххххххххХХХ – ,%, Хххххххххххххх – ,%. 4.2.2 Потребление нефтепродуктов в Украине ХхххххххххххххххххХХХХХ, хххххххххххххххххххххххххххххххххххххххххххххххххх,ххх. хххх, ххххх% хххххх, хххххххх. Ххххххххххххххххххххххххххххххх,ххх. хххх (-%), хххххх – ,ххх. хххх (-,%), ххххххх – ,ххх. хххх (+,%). Хххххххххххххххххххххххххххххххххххххххххх,ххх. хххх (+,%), ххххххххххххххххххххххххххххххх – ,ххх. хххх (-%), хххххх – ,ххх. хххх (+,%), ххххххх – ххх. хххх. Хххххххххххх, ххххххххххххххххххХххххххххххххххххххххх,% ххххххххххххххххххххххххххх,% - хххххххх. Хххххххххххххххххххххххххх,%. Ххххххххххххххххххххххххххххххххххххххххххх,% хххххххх (ххххххххххххххххххх,% х,%). ххххххххххххххххххххххххххх,% - Хххххххх «ХхххххххххххххххххххХ-», хххххххХхххххххххххххххххххххххххххххххххххххххххххххххххххххххх%, ххххххххххххххххх – хх-%. ХхххххххххххххххххххххххххххххххххххххххххххххххххххххххххххХххххххх (-,%) хХхххххх (%) хххххххх.ХххххххххххххххххххххххххххххххххххххххххххххххххххххххххххХххххххх (-,%) хХхххххххххх (-,%) хххххххх, хххххххХхххх (-,%). ХххххххххххххххххххххххххххххххххХХхххххххххххххХхххххххххх (+,%), Ххххххххххх (+,%) хХххххххххх (+%) хххххххх. Ххххххххххххххх. ххххххххххххххххххххххххХххххххххххххххххх,% ххххххххххххххххх – ххххххххх%, хх,хххх. 51 ххххххххххххх.х,
  • 52.
    Консалтинговая группа «БизпланиКо»,www.bizplan5.ru , vip@bizplan5.ru , (+7 495 645 18 95) ХхххххххххххххХххххххххххххххххххххххххххххххххххххххххххххххххххххххххххххххххххххххххххххххххххххх ххххххххххххххххххххххх (хххххх/х, хххххх./х) ххххххххххххххххххххххххххххххх. Хххххххх, хххххххххххххххххххххххххххххххххххххххххххххххххххххххххх, хххххххххххххххххххххххххххххххххххххххххххххххххх, ххххххххххххххххххххххххххххххххххххххххххххххххххххххххххххххх (хххххххххххххх/х, хххххх./х). 4.2.3 Тенденции рынка нефтепродуктов Украины Ххххххххххххххххххххххххххххххххххххххххххххххх-ххххх – хххххххххххххххххххххххххххххххххххххххххххххххххххххххххххххххххххххххххххххх. Хххххххххххххх.ххххххххххххх, хххххххххххххххххххх, % хххххххххххххххххххххххххххххххххххххх, х-х - ххххххх% ххххх, х-х - %. Хххххххххххххххххххххххххххххххххххххххххххххххххххххххххххххххххххххххххххххххххххх ххххххххххххххххххххххххххх. Хххххххххххххххххххххххххххххххххххххххххххххххххххххххххххххххххххххххххххххххххххх ххххххххххх. ХхххххххххххХХХХХххххххххххххххххххххххх,ххх. хххххххххххххххххххххххххххххХХХХххххххххххххххх, ххххххххххххххххххххххххххххххххххххххх (ХХХ), ххххххххххххххххххххххххххххххххххх% ххххххххххххххх.ххххх. Хххххххх.хххххххххххххххххххххххххххххххххххххх, ххххххххххх.ххххххххххххххххх. Хххххххххххххххххххххххххххххххх, хххххххххХхххххххххххххххххххххххххххххххх.хххххххххх. Ххххххххххххххххххххххххххххххххххх $,ххххххххххххххххххх. ХхххххххххххххххххххХХХ: Ххххххххххх, Ххххххххххххх, Хххххххх, Хххххххххх, ХххххххххххххХхххххххххххх. Хххххххххххххххххххххх.ххххх, ххххххххххххххх — %. ХхххххххХххххххххххх, хХхххххххххххххххххххххххххх,ххх. ХХХ, ххххххххххххххххххххх. Хххххххххххххххххххххххххххххххххххххххххххххххххххххххххххххххххххххххххххххххххххх хххх.ХххххххххххххххххххххХХХххххххххххх. ХхххххххххххххххххххххххххххХхх. х. ххххххххххххххххххххххххххх%. ХхххххххххххххХХХхххххххххххххххххххх%. Хххххххххххххххххххххххххххххххххххххххх. ХххххххххххххххххххххххххххххххххххХххххххххххххххххххххххххххххххххххххххх. Хххххххххх – ххххххххххххххххххххххххххххх, ххххххххххххххххххххххххххххххххххххххххххххххххххххххххххх, хххххххххххххххххх – хххххххххххххххххххххххх, ххххххххххххххххххххххххххххххх, хххххххххххххххххххххххххххххххххххххххххххххххххх. ХхххххххххххххххххххххххххххххххххххххххХхххххххххххххххххххххххххххххххххххх: Ххххххххххххххххххххх, хххххххххххххххХххххххххх. Хххххххххххххххххххххххххххххххххххххххххххх, хххххххххххххххххххххххххххххххххххххххххххххххххххххххххххххХХХ. ХххХххххх, хххххххххххххххххххххх.ххХххххххХхххххххх, хххххххххххххххххххххх, хххххххх, ххххххххххххххххх, ххххххххххххххххххххххххххххххххххххххххх "-", хххххххххххххххххххХххххххххххххххх, 52
  • 53.
    Консалтинговая группа «БизпланиКо»,www.bizplan5.ru , vip@bizplan5.ru , (+7 495 645 18 95) ххххххххххххххххххххххххххххххххххххххххххххххххххххххх, хххххххххххххххххххххххххххХхххххх9 4.3 Анализ конкурентного окружения 4.3.1 Характеристика нефтеперерабатывающих предприятий ХххххххххххххххххххххххххххххххххххххххХххххххххххххххххххххххххххххххххххххххххх: ххх х. ххххххххххххххххххххххххххххххх, хххххххххххххххххххххххххххххххххххххххххххххХххххх. Хххххххх ххххххххххххххххххххххххх хххххххххххххххххххххххххххххххххххххххххххххххххххххххххххххххххххххххххххххх хххххххххххх. Ххххххххххххххххххххххххххххххххххххххххххххххххххххххххххххххххххххххххххххххххххххххх хххххх ххх.ххххххххххххххххххххххххххххххххххххххх, ххххххх, ххххххххххххххххххххххххххххххххххххххххххххххххх, %. Ххххххххххххххххххх ххххххххххххххххххххххх ххххххххххххххххххххххххххххххххххххххххх х. ХххххххххххххххххххххххххххххххххххххххххххххххХххххх, %, ххххххххх ХхххххХХХ ххххххххххх, %, ххххххххххххххххххххххххххххххххххххххххххххххххХХХ. ХхххххххххххХХХХхххххххххххххххххххххххххххххххххххххххххххххххххххххххххххххххххх, ххх.хххх. Ххххххххххххххххххххххххххххххххххххххххххххххх. Ххххххххххххххххххххххххххххххххххххххххххххххххххххххххххххххххххххххххххххххххххх. Ххх, хх ххх хххххххххххх, %, хххххххх хххх.хххххх. Ххххххххххххххххххххххххххххххххххххх. Хххххххххххххххххххххххххххххххххххххххххх,хх, %. ХхххххххххххххххххххХХХхххххххххххххххххххххххххххххххххххххххххххххххххххххххххххх х. Глубина переработки нефти на НПЗ в РФ 2004 2010 Диаграмма 37. Глубина переработки нефти на НПЗ в РФ 9 http://www.rosbalt.ru/ukraina/ 53 / / / .html
  • 54.
    Консалтинговая группа «БизпланиКо»,www.bizplan5.ru , vip@bizplan5.ru , (+7 495 645 18 95) ХххххххххххххххххххххххххххххххххххххХхххххХ. Х. Хххххххххххххххххххххххххххххххххххх ххххххххххххххххххххххххххххххххххххххххххххххххххххххххххХХХ, хххххххххххххххххххххххххххххххх %. Хххххххххххх, ххххХхххххххххххххххххххххххххххххххх ххххХХХ ххххххххххххххххххххххххх %.ХхххххххХххххх, «хххххххххххххххххххххххххххххххххххххххх». ХххххххххххххххххххххххххххххххххххххххххххххххххххххХхххххХХХххххххххххххххххххххх ххххх ХххххххххХххххх — Хххххххххх, ххххххххххххххххххххххххххххххх %, ххххххххххххххххххххххххххххххххххххххххххххххххххххххххххххххххХХХ. ХххххххххххххххххххххххххххххххххххххххххххххххххххххххххххХХХ, ххххххххххххххххх. хххххххх. Хххххххххххххххххххххх (хххххх) хххххххххх,% ххххххххххххххххххххххх. Структура мощностей по первичной переработке нефти Источник: Минэнерго Диаграмма 38. Структура мощностей по первичной переработке нефти 10 Среди всех установленных мощностей НПЗ % предполагают первичную переработку, риформинг и крекинг, на% мощностей предусмотрена только первичная переработка. 10 Источник: http://minenergo.gov.ru/upload/iblock/ / d cf ccd b .pdf ГПЗ – газоперерабатывающие заводы с возможностью переработки нефти 54
  • 55.
    Консалтинговая группа «БизпланиКо»,www.bizplan5.ru , vip@bizplan5.ru , (+7 495 645 18 95) Распределение НПЗ по наличию технологических процессов Источник: Минэнерго Диаграмма 39. Распределение НПЗ по наличию технологических процессов В целом нефтеперерабатывающая промышленность в России в большой степени консолидирована. Около % мощностей по переработке нефти находится под контролем вертикально интегрированных нефтегазовых компаний (ВИНК). 55
  • 56.
    Консалтинговая группа «БизпланиКо»,www.bizplan5.ru , vip@bizplan5.ru , (+7 495 645 18 95) Контролирующий акционер Роснефть Лукойл АФК "Система"/Башнефть Сургутнефтегаз ТНК-ВР Газпром нефть Газпром Славнефть РуссНефть НК Альянс Прочие Итого Число предприятий Мощности по переработке (млн.тонн) . . . . . . . . . . Таблица 13. Владельцы нефтеперерабатывающих компаний Перечень НПЗ представлен в Приложении. 4.3.2 Характеристика ближайшего конкурентного окружения Хххххххххххххххххххххх, хХХХхххххххххххххххххххххххххххххххххххххххххххххххххх. ХххххххххХХХ Ххххххххххх – ххх. Хххххххх – ххх. хххххххх. Хххххххххххххххххх – %. ХххххххххХХХхххххххххххххххххххх. Ххххххххххххххххххххххххххххххххххххххххххххххххххххх. Ххххххххххххххххххххххххх. ХххххххххххххххХХХ, хх – ххххххххххххххххХХХ «ХХХ». ХххххххххххххххххххххххххххххХХХ «Хххххххххххххххххххххххххххххххххххххх». Ххххххххххххххххххххххххххххххх.хххххххх (хххххххххххххххххххххххххххххх. хххххххх), ххххххххххххххххххххххх%. Хххххххххххххххххххххххххххххххххххх. Хххххххххххххххххххххххххххх. ХхххххххххХХХ Ххххххххххх – ххх. Хххххххх –,ххх. хххххххх. Хххххххххххххххххх – %. Хххх ххххххххххххххххх ххххххххххх х (ХХХХ) — ххххххххххх хххххххххххххххх, хххххххххххх Хххххх, ххххххх Ххххххх. Ххххххххххххх хххх. ХххххххХХХ — ххххххххх. ХххххххххххХХХХхххххххххххххХХХ (ХххххххххххХхххххХххххххх). «Хххххххххххх — ХхххххххххХХХ» ХхххххххххххХХХ «Хххххххххххх ХхххххххххХХХ» ххххххххххххххххххххххххххххххххххххххххххххххххххххххххххххххххххххххххххххххххххххх хХХХХ-хххххххххххххххххххххххххх. Ххххххххххххххххххххххххххххххххххххх 56
  • 57.
    Консалтинговая группа «БизпланиКо»,www.bizplan5.ru , vip@bizplan5.ru , (+7 495 645 18 95) Ххххххххххх – ххх. Хххххххх –,ххх. хххххххх. Хххххххххххххххххх – %. Ххххххххххххххххххххххххххххххххххххх – ххххххххххххххххххххХххххххххххххххххх. Ххххххххххххххххххххххх. ХхххххххххххххххххххххххххххххххххХхххххххххххххххххххххх, ххххххххххххххх, ххххххххххххххххххххххххххх. ХххххххххххххххххххххххххххххххХхххххххххх. ХхххххххххххххххххххххххххххххххХ. ХХхххххххх, ххххххххххххххххххххххххххххххх. ХхххххХххххххххххХХХ – хххххххххххххххххххХХХ «ХххххххххххХХХХхххххххх-Хххх» - ххххххххххххххххххххХххххх. ХхххххххххххххххххххххххххххххххххххххххХХХХХХ «Ххххххххх». Хххххххххххххххххххххххххххххххххххххххххххххххх,ххх. хххххххххххххх. Ххххххххххххххх – хххххххххххххххххххххххххххххххххххххх: Ххххххх-, Ххххххх-, Ххххххх-. ХхххххХххххххХххх-хХхххх-. Хххххххххххххххххххххххххххххх, хххххххххххххххххххххххххх. Хххххххххххххххххххххххххххххххххххххххххххххххххххххххххххххх (хххххххххххххххххххххххХХ-). Ххххххххххххххххххххххххххххххх (хххххххххххххххХХХХХххххххххх). Ххххххххххххххххххххххххххххххххххх: хххххххххххххх, хххххххх, ххххххххххххххх, хххххххххххххххххххххх. Хххххххххххх, хххххххххххххххххххххххххххххх, хХхххххххххххххххххххххххххххххххххххххххххххххххххххххххххххххххххххххххххх хх. Хххххххххххххххххххххххххххххххххххххххх. 57
  • 58.
    Консалтинговая группа «БизпланиКо»,www.bizplan5.ru , vip@bizplan5.ru , (+7 495 645 18 95) 4.4 Анализ потребительской среды Ххххххххххххххххххххххххххххххххххххххххх,% ххххххххххххххххххххххххххххххххххх. Хххххххххх% хххххххххххххххххххххххххххххххххххххххх – хххххххххххххххххххххххххххххххххххх. ХххххххххххххххххххххххххХхххххххххХххххххххххххххххххххххххххххххххххххххххххххххх: ххх. ххххххххххххххххххххххххх (хххххххххххххххххххххххх,ххх. хххх, хххххххххххххххххх,ххх. хххх, хххххххххххх,ххх. хххх); ххх. ххххххххххххххххххххх (хххххххххххххххххххххххх,ххх. хххх, хххххххххххххххххх,ххх. хххх, хххххххххххх,ххх. хххх); ххх. ххххххххххххххххххх (хххххххххххххххххххххххх ххх. ххххххххххххххххххххххххххххххх. хххххххххххххххххххххххххххх,ххх. хххх, хххххххххххххххххх,ххх. хххх, хххххххххххх,ххх. ххххххххххххххххххххххххххх,ххх. ххххххххххххх,ххх. хххх); ,ххх. хххххххххххх (хххххххххххххххххххххххх,ххх. хххххххххххххххххххххххххххххххххх,ххх. хххх, хххххххххххх,ххх. ххххххххххххххххххххххххххххххххх,ххх. хххх). Ххххххххххххххххххххххх, ххххххххххххххххххххххххххххххххххххххххххххххххххххххххххххххх: Структура потребления продуктов нефтепереработки по отраслям бензин автомобильный дизельное топливо топочный мазут керосин Диаграмма 40. Структура потребления продуктов нефтепереработки по отраслям Ххххххххххххххххххх, ххххххххххххххххххххххххххххххххххххххххххххххххххххххххх (%), хххххххххххххххххххххххххххххххххххххххххххххххххххххххххххххххххххххххх, хххххххххххххххххххххххххххххххххххххххххххххххххххх (%), хххххххххххххххххххххххххх (ххххххххх) - %. Хххххххххххххххххххххххххххххххххххххххххххххххххххххххххххххххххххххххххххххххххххх хххххххххххххххххххххххххххх. Хххххххххххххххххххххххххххххххххххххххх – хххххххххххххххххх (%), хххххххххххххххххххх (%) ххххххххххххххххххх (%). 58
  • 59.
    Консалтинговая группа «БизпланиКо»,www.bizplan5.ru , vip@bizplan5.ru , (+7 495 645 18 95) Структура потребления бензина по типу автомобиля Диаграмма 41. Структура потребления бензина по типу автомобиля Для сегмента дизельного топлива структура потребления по видам потребителей выглядит следующим образом (диаграмма): Структура потребления дизельного топлива по виду потребителя Диаграмма 42. Структура потребления дизельного топлива по виду потребителя Хххххххххххххххххххххххххххххххххххх хх/хххххххххх (%). – хххххххххххххххххх (%), хххххххх (%) ХхххххххххххххххххххххххххххххххххххххххххххххххххххххххххХХХ «ХХХ» %. ХхххххххххххххххххххххххххххххххххХХХ – %, хххххххххххххх, хххххххххххХХХ «ХХХ» хххххххххххххххххххххххххххх% хххххх. 59
  • 60.
    Консалтинговая группа «БизпланиКо»,www.bizplan5.ru , vip@bizplan5.ru , (+7 495 645 18 95) Структура потребления топочного мазута по виду потребителя Диаграмма 43. Структура потребления топочного мазута по виду потребителя Структура потребления тенденции спроса. отдельных видов нефтепродуктов определяет основные 4.5 Маркетинговый анализ 4.5.1 Основные выводы по маркетинговому исследованию Ххххххххххххххххххххх Хх. ххххххххххххххххххХхххххххххххххххххх,% ххххххххххххххххххххххххххх. Хххххххххххх, Ххххххххххххххххххххххххххххххххххххххххххххххххххххххххххх. Хх. ххххххххххххххххххххххххххххххххххххххххххххххххххххххххххххххххххххххххххххххххххххх хххх. Ххххххххх, хххххххххххххххххххххххххххххххххххххххххххххххххххххххххххххххххххххх, хххххххххххххххххххххххххххххх. Хххххххххххххххххххххххххххххххххххххххх (хх%), хххххххххххххххххххххххххххххххххххххх (хх%) хххххххххххххххххх (хххххххххх%). Ххххххххххххххххххххххххххххххххххххххххххххххххххх: ххххххххххххххххххххх –,ххх. хххх, ххххххххххххххххх – ,ххх. хххх. Хххххххххххххх Хххххххххххххххххххххххххххххххххххххххххххххххххххххххххххххххххххххххххххххххххххх ххххххххххххххххххххххххххххххххххххххххх. Ххх, хххххххххххххххххххххххххххххххххххххххххххххххххххх%, хххххххххх %, ххххххххххххххххх- %, ххххххххххххххх - %. Хххххххххххххххххххххххххххххххххххххххххххххххххххххххххххххххххххххххххххххххх. Ххх, ххХХХххххххххххх% ххххххххххххххххххххххххххххххххх% ххххххххххххххххх. Ххххххххххххххххххххххххххх% хххххххх% ххххххххххххххххх. Ххххххххххххххххххххххххххххххххххххххххххххххххххх (%), ххххххххххххххххххххххххх (%) хххххххххххххххх (%). Ххххххххххххххххххххххххххххххххх%. 60
  • 61.
    Консалтинговая группа «БизпланиКо»,www.bizplan5.ru , vip@bizplan5.ru , (+7 495 645 18 95) ХхххххххххххххххххххххххххххххххххххххххХХххххххххххххХхххххххххххххххххххххххххх (%), ххххххххххххх – Ххххххххххх (%), ххххххххххххХхххххххх (%) хХхххх (%). ХХххххххххххххххххххххххххххххххххххххххххххххххххххххххххххХхххххххх, ХхххххххххххХххххххххххххххххх. Хххххххххххххххххх ХхххххххххххххххххххххххххххХХххххххххххххххххххххххххххххххх, ххххххххххххххххххххххххххх. ХхххххххХххххххх, хххххххххххххххххххххххххххххххххххх (хххХХХ): хххххххххХХ- – ххх./ххххх, ххХХ- – ххх./ххххх, ХХ-ххххх – ххх./ххххх. Хххххххххххххххххххххххххххххххххх-хххххххххххххххххххххххххххххххххххххххххххххххх. Ххх, ххххххххххххххххххххххххххххххххххххххххххххххххХХхХХхххххххххххххх ххх./ххххх (хххХХХ), хххххххххххххххх. ххх. (%) хххх, хххххххх. Ххххххх, ххххххххххххххх Хххххххххххххххх, ххххххххххххххххххххххххххххххххххххххххххххххХххххххххххххххххххх, хххххххххххххххххххххххххххххххххххх. ХххххххххххххХххххххххххххХХ, ххххххххххххххххххххххххххххххххххххххххххххххххххххххххххххххххххххххххххххххххххххх хххххххххххххххххххххххххххххххххххххххххххххххххххххххххххх «-», ххххххххххххххххххххххххххххххххххххххххххххххххххххххххххххххххххххххххххххххххххххх хххххххх% хххххххххххххххх. Ххххххххххххххххххххх ХхххххххххХххххххххХХ, хххххххххххххххххххххх. хХххххххххххххххххххххххххх,%, хххххххххххххххх – хх,%, хххххххххххх – хх,%. ХххххххххххххххххххххххххххххххххххххххххххххххххххххххХххх-хххххххххххххххх. (ххххххххххххххххХхххххххх), хххххххххххххххххххххххххххххххххххххххххххххххххх. х, хххххххххххххххххххххххх – ххх. х, ххххххххххххххххххххх – ххх. х. Хххххххххххххххххххх, ххххххххххххххххххххххххххххххххххххххххххххххххххххххххххххххххххх11. Хххххххххххххххххххххххххххххххххххххххххххххххххххххххххххххххххххххххххххххххххххх хх,ххх. хххх (ххххххххххххх – ,%). Хххххххххххххххххххххххххххххххххххххххххххххххххххххххххххххххххххххх,%, хххххххххххххххххХХхХХхххххххххххххххххх. хххх. ХххххХхххххх Ххххххххххххххххххххххххххххх, ххххххххххххххххххххххххххХххххххххххххххххххххххххххххххххххххххххххххххххххххххххх х. Ххх, ххххххххххххххххххххххххххххххххххххххххххххххх,ххх. ххххххххх, хх,ххх. хххх – х-х. Ххххххххх, ххххххххххххххххххххххххххххххххххххххххххххххххххххххххххххххххххХхххххх. Ххххххххххххххххххххххххххххххххххххххххххххххх-ххххх – хххххххххххххххххххххххххххххххххххххххххххххххххххххххххххххххххххххххххххххх. ХххХххххх, хххххххххххххххххххххх.ххХххххххХхххххххх, хххххххххххххххххххххх, хххххххх, ххххххххххххххххх, ххххххххххххххххххххххххххххххххххххххххх "-", хххххххххххххххххххХххххххххххххххх, 11 http://expert.ru/ 61 / / /eksportnoe-edinoobrazie/
  • 62.
    Консалтинговая группа «БизпланиКо»,www.bizplan5.ru , vip@bizplan5.ru , (+7 495 645 18 95) ххххххххххххххххххххххххххххххххххххххххххххххххххххххх, хххххххххххххххххххххххххххХхххххх. Ххххххххххххххххххххх ХххххххххххххххххххххххххххххххххххххххххххххххххххххххххххХХХ, ххххххххххххххххх. хххххххх. Хххххххххххххххххххххх (хххххх) хххххххххх,% ххххххххххххххххххххххх. ХххххххххххххххххххххххххххххххХХХ% хххххххххххххххххххххххххххххххх, ххххххххххххххххх, хх% хххххххххххххххххххххххххххххххххххххххххххххххх. ХхххххххххххХХХххххххххххххххххХХХ: ХххххххххХХХ (ххх. хххххххх), Хххххххххх (,ххх. хххххххх) хХхххххххххх (,ххх. хххх). Хххххххххххх, хххххххххххххххххххххххххххххх, хХххххххххххххххххххххххххххххххххххххххххХХХхххххххххххххххххххххххххх. Хххххххххххххххххх, ххххххххххххххх, ххххххххххххххххххххххххххххххххххххххххххххххххххххххххххххх, хххххххххххххххх – хххххххххххххххххххх, хххххххххххххххххххххххххххххх. 4.5.2 Сырьевая база и поставщики Ххххххххххххххххххххххххххххх/х. хххххххххххххххххххххххххххххххххххххххххххххххххххххххххххх/х. хххххххххххххх-х/ххх. хххххххХХХ, Хххххххххххххххххххххххххххххххххххххххххххххххххххххххххххххххххххххххххххххххххххх хххххххххххххххххххххххххххххххххх. Ххххххххххххххххххххх (ххххх, хххххххххххххххх) ххххххххххххххххххххххххххххххххххххххххххххххххххххххх. Ххххххххххххххххххххххххххххххххххх (ххххх) -х/х., хххххххх, ххххххххххххххххххххх, -х/х, ххххххххххххххххх/х. ххххххххх/х. хХхххххххххххххххххххххххххххх. Ххххххххххххх: хххххххххх. Ххххххххххххххххххххххх: ххххх, хххххххххххххххххххххххххххххх.Хххххххххххххххххххххххххххххххххххххххххххххххххххххх хххххххх, ххххххххххххххххХХХХХ «Хххххххххх», хххххххххххххххххххххххххххххххххххххххххххххххххххххххххххххххххххххх. 62
  • 63.
    Консалтинговая группа «БизпланиКо»,www.bizplan5.ru , vip@bizplan5.ru , (+7 495 645 18 95) 4.5.3 Рынок сбыта и потенциальные клиенты Ххххххххххххххххххххх, хххххххххххХхххххххххххххххххх, ххххххххххххххххххххххх, хххххххххххххххххххХхххххх. Хххххххххх- ХхххххххххххххххххххххххххххххххххххххххххххххххххххххххххххххххххххххххххххххххххххххххххХххххххххх-ххххххххххххххххххх, ххххххххххххххххххххххххххххххххххххххххх. Хххххххххххххххххххххххххххххххххххххххххххх, ххххххххххХХХ,хххххххххххххххххххххххххххххххххххххххххххххххххххххх. Ххххххххххххххххххххххххххххх - хххххххххххххххххххххххх, х/ххххххххххх. Хххххххххххх, ххххххххххх-хххххххххххххххххххххххххххххххххххххххх. 63
  • 64.
    Консалтинговая группа «БизпланиКо»,www.bizplan5.ru , vip@bizplan5.ru , (+7 495 645 18 95) 5 Производственный план 5.1 Характеристика месторасположения Рассматриваемый проект будет реализовываться в г.Строитель Белгородской области. Рисунок 3. Месторасположение проекта — регион Российской Федерации, расположен в юго-западной части России на — км к югу от Москвы, на границе с Украиной. Белгородская область входит в состав Центрально-Чернозѐмного экономического района и Центрального федерального округа Российской Федерации. На юге и западе она граничит сЛуганской, Харьковской и Сумской областями Украины, на севере и северо-западе — с Курской областью, на востоке — с Воронежской областью. Общая протяжѐнность еѐ границ составляет около км, из них с Украиной — км. Площадь области составляет, тыс. км², протяжѐнность с севера на юг — около км, с запада на восток — около км. Белгородская область высокоразвитый индустриально-аграрный регион, экономика которого опирается на залежи полезных ископаемых и уникальные природноклиматические условия. В I квартале года обеспечен рост промышленного производства, который по сравнению с аналогичным периодом года в сопоставимых условиях составил,% (по России-%), в том числе, по видам экономической деятельности «добыча полезных ископаемых» - ,%, «обрабатывающие производства» - ,%, «производство и распределение электроэнергии, газа и воды» - , процента. 64
  • 65.
    Консалтинговая группа «БизпланиКо»,www.bizplan5.ru , vip@bizplan5.ru , (+7 495 645 18 95) Объем отгруженных товаров собственного производства, выполненных работ и услуг собственными силами по промышленным видам деятельности за январь-март года составил, млрд. рублей, что выше соответствующего периода года в действующих ценах на , процента. Наибольший удельный вес в структуре отгруженной промышленной продукции занимали виды экономической деятельности: «обрабатывающие производства» –,%, «добыча полезных ископаемых» - , процента. Деятельность правительства области в сфере промышленности направлена на создание условий для организации новых современных производств, устойчивого развития предприятий на базе внедрения инновационных ресурсосберегающих и высокопроизводительных технологий, проведения технического перевооружения и реконструкции действующих производств, обеспечивающих повышение качества и конкурентоспособности продукции, производительности труда, снижение издержек производства. Таким образом, проект будет реализовываться в экономически развитом регионе, отличающемся выгодным географическим положением. 65
  • 66.
    Консалтинговая группа «БизпланиКо»,www.bizplan5.ru , vip@bizplan5.ru , (+7 495 645 18 95) 5.2 Потребность в основных средствах Потребность в основных средствах формируется на каждом из этапов развития проекта. На нулевом этапе производственный процесс будет осуществляться на базе существующих основных средств (земельных участков, зданий и сооружений, оборудования). 5.2.1 Земельный участок Площадь завода -, Га. Земля находится в собственности. В собственности предприятия находится железнодорожный тупик. 5.2.2 Характеристика существующих производственных объектов Хххххххххххххххххххххххххххххххххххххххххххххххххххххххххххххххххххххххххххх: Ххххххххххххххххххххххххххх (хххххххххххххххххх) ХХХ. Ххххххххххххххххххххх.ххххххххххххх. Хххххххххххххххх - х/ххх Ххххххххххх-ххххххххххх Ххххххххххх - ххх ХххххххххххххххХХХ-ххххххххххххххххххххххххххххххххххххххххххххххххххх. Ххххххх-хххххххххххх Ххххххххххххххххххххххххххххххххххххххххххххххххххххххххх-ххххххххххххх ххххххххххх: (ХХХ) - Хххххххххххххххххх. - Ххххххххххххххх. - Хххххх-ххххххххх/ххххххххх. - Ххххххххххххххххххххххх. - Хххххххххххххххххххххххххххххххххххх. - Хххххххххххххххххх. - Хххххххххххххххххххххххххххххххххх. ХхххххххххххххххххххХХХхххххххххххххххххххххх: Х хххххх ххххххххххххххХХХ - - хх. хххххххххххххххххххххххххххххххххххххххххххххххххххххххх Ххххххххххххххххххххххх: хххххххххххххххххххххххх: ххххххххххххххххххххххХХ-хххххххххххххххххххххххХХХХХ; хххххххххххххххххххххх – ХХ-; хххххххххх – хххххххххххххххххххххххххх; хххххххххх – Хххххх--Хх; ххххххххххххххххххх – ХхххххххххххххххХХ, ХХ-,ХХх; хххххххххххххххххххххххххххххххх – ХХХХ-, ххххххххххх – ХХ-, ; хххххххххххххххххххххххххххххххх – ХХХ-; хххххххххххххххххххххххх – Хх=хх; ххххххххххххххххххххххххх – Хх=хх. 66
  • 67.
    Консалтинговая группа «БизпланиКо»,www.bizplan5.ru , vip@bizplan5.ru , (+7 495 645 18 95) Хххххххххххххххххххххххххххххххххххххххххххххххххххххх. ХХ хххххх хххххххххххххххххххххххххххххххххххххххххххххххххххххххххххххххххххххХХХ- - хх. - Ххххххххххххххххххххххх: ххххххххххххххххххххххХХХ -/; ххххххххххххххххххххххххх – ХХ-ХХХ; хххххххххххххххххххххх – ХХ-; хххххххххххххххххххх – ХХ--; хххххххххх – Хххххх--ХХХх=хххХх=хх; хххххххххххххххх – Ххххххххххххххххххххххххххххх – х; ххххххххххххххххххх – ХхххххххххххххХХ---ХХ. Ххххххххххххх-хххххххххххххххххххххххххххххххххх, ххххххххххххххххххххххххххххххххххххххххххххх. Хххххххххххххххххххххххххххххххххххххххххххххххххххххх. Хххххххххххххххххххххххххххх - ххх.хХ, ххххххххх : Хххххххх: ххххххххххххххххххххххххххххххххххххххххххххххххххххххххххххххххххххХхххххх; хххххххххххххххххххххххххххххххххххххххххххххххХхххххх; Ххххххххххххххххххх: ХхххххХ-/ (хххХххххххххххххххххххххххххххххххххх-хххххххххххххххх/) хххххххххххххххххххх – ххххххххХхххххх; ХхххххХ-хххххххххххххххххххх – ххххххххХхххххх; Ххххххххххххх (ххххххххххххххххххх) ххххххххххххххххххххххххххххХхххххх; хххххххххххххххххххххххххххххххххХхххххх. Хххххххххххххххххххххххххххххххххххххх, хххххххххххххххххххххххххххххххххххххххххххххххххххххххХ, ххххххххххххххххххххххх хххххххххххххххххХ Ххххххххххххххх: ХхххххххххххххххххххххххххххххХХХХ(х)---ХХххххххххххххххххххххххххххххххххххххххххххххххХХХ--Ххххххххххххххххххххх, ххххххххххххххххххххххххххххххххххххххххххххххххххххххххххххХХХ. Ххххххххххххххххххххххххххххххххх-хххххххххххххххх. Хххххххххххххххххххххххххххххххххх: хххххххххххххххххххххххххххххххххххххххХХХ-/хххххххххххххххххххххххХХХ-...-ХХ. Хххххххххххххххххххххххххххххххххххххххххххх. Хххххххххххххххххххххххххххххххххх/хххххххххххххххххх-ххххххххххххх. Ххххххххххх/ххххххххххххххххххххххххххх – хххххххх. Ххххххххххххххххххххххххххххххххххххххххххххххххххххххххххххххххххххххххххххххх Ххххххххххххххххххххх. . Хххххххххххххх: ХхххХХХххххххххх/хххххххххххххххххх; 67 -
  • 68.
    Консалтинговая группа «БизпланиКо»,www.bizplan5.ru , vip@bizplan5.ru , (+7 495 645 18 95) Хххххххххххххххххххх (хххххххххххххХХХ «Ххххххххх-Ххх) хххххххххххххххххххххххххххххххххххххххххххххххххХХХ «Ххххххххххххххх». ХХХ «Ххххххххххххххх» ххххххххххххххххххх,хххххххххххххххххххххх, хххххххХххххххххххххх, ххххххххххххххххххххххххх. ХХХ «Ххххххххх-ХХХ» ххххххххххххххххххххххххХХХ «Ххххххххххххххх» Хххххххххххххх/хххххххххххххххххххххххххххххххХхххххххх, ХХХХ, Хххххххххх,хххххххххххххх. Ххххххххххх; ХххххххххххххххххххххххххххххххххХХХ «Ххххххххххххххх». ХхххххххххххххххххххххххххххХххххххх - Ххххх - Хххх - Хххххх. Хххххххххххххххххххххх «хх»; Ххххххххххххххххххххххххххххххххххххх. . ХхххххххххххххххххххххххххххххххххххХхххххх – Хххххххх – Хххх. Ххххххххххххххххххххххххххххххххххххххххххххххххх. Хххххххххххххххххххх: ХххххххххххххххххххххххххххххххххххххххххххххХХХхххххххххххххххххххххххХХХХ, ххххххххххххххххххххххххххххх (хххххххххх) ххххххххххххххххххххххххххххххххххххххххххххххххххххххххххххххххххххххххххххх. Ххххххххххххххххххххххххххххххххххххххххх - ххх. ххххххххХХХ. Ххххххххххххххххххххххххххххххххххххххххххххххххххххххххххххххххххххххххххххххххх, хххххххххххххххххххххххххххххххххххххххххххххххххххххххххххххххххххх% ххххххххххххххххххххххххххххххххххххххххххххххххххххххххххххххххххххххххххххх. Хххххххххххххххххххххххххххххххххххххххххххххххххххххххххххх.х. Ххххххххххххххххххххххххххххххххх. ххх. 5.2.3 Характеристика нового завода мощностью тыс. тонн сырья в год Хххххххххххххххххххххххххххххххххххххххххххххххххххххххххххххххххххххххххххххххххххх хххххххххххх. хххххххххххххххххххххххххххххххххХХХХХХ «Хххххххххххх». Ххххххххххххххх-ххххххххххххххххххххх, хххххххххххххххххххххххххххххххххххххх, хххххххххххххххххххххххххххххххххххххххххххххххххх: Ххххххххххххххххххххххххххххххххх: Ххххххххххххххххххххххххххххххххххххххххххххххххх (ххххххххххххХХхххххххххххххххххххххххх. хх.Ххххххх. ххххх) ххххххххх: хххххххххххххххххххххххххххххххххххх (ХХХХ); ххххххххххххххххххххххххххххх (ХХ); хххххххххххххххххххххххххххххххх; ххххххххххх. - Хххххххххххххххххххххххххххххххххххххххххххххххх - Ххххххх-хххххххххххх (ххххххххххххххххххххххххххх), ххххххххх: хххххххххххххххх (хххххххххххххх. ххххххх., .; хххххххххххххх; Ххххххххххххххххххххххх; ххххххххххххххххххххххххххх; ххххххххххххххххх; ххххххххххх; хххххххххххххххххх; хххххххххххххххххххххххххххххх. - Ххххххххххххххххххххххххххххххххххххххххххх, ххххххххх: 68 (ХХХХХХ)
  • 69.
    Консалтинговая группа «БизпланиКо»,www.bizplan5.ru , vip@bizplan5.ru , (+7 495 645 18 95) хххххххххххххххх; хххххххххххххх; ххххххххххххххххх; хххххххххххххххххххххххххххххх. Хххххххххххххххххххххххххххххххх: хххххххххххххххххх; ххххххххххххххххххххххххх; ххххххххххххххххххххххххххххххххххххх; хххххххххххххххххххххххххххххххххххххххх; хххххххххххххх; ххххххххххххххх (хххххххххххххх); хххххххххххххххххххххххххххххххххххххх. Хххххххххххххххххххххххх: Хххххххххххххххххххххххххх; Ххххххххх, ххххххххххххххххххххх; Ххххххххххххххх-ххххххххххххххххххххххххххххххххххх: Ххххххххххххххх-ххххххххххххххххххххххх; Хххххххххххххххххххххх, хххххххххххххххххххх; Хххххххххххх; Хххххххххххххххххххххх; Хххххххххх; Хххххххххххххххххххххххххххх; Хххххххххххххххххх; Хххххххххххххххх; Ххххххххх; Ххххххххх. Ххххххххххххххххххххххххххххххххххххххххххххххххххххххххххххххххххххх (Ххххххх). 69
  • 70.
    Консалтинговая группа «БизпланиКо»,www.bizplan5.ru , vip@bizplan5.ru , (+7 495 645 18 95) Производительность Наименование хранимого продукта Время т/час хранени я, т/сутки сутки Объем хранения, м . Бензин Н- . . . Бензин Аи- . . . Бензин Аи- . . Дизельное топливо . . . Котельное топливо . . . Риформат . . . . Бензиновая НК- С фракция . . . . Бензиновая НК- С фракция . . . . Нефть Колич ество резер вуаро в, шт. Нефть . Объем одного резервуар а, м . . Таблица 14. Состав склада при переработке тыс. тонн нефти в год ХххххххххххххххххххххххххххххххххххххХХХххххххххххххххххххххххххххххххххххххххххххх ххххх.х./ хххххххххххххххххх –,хххх. ххх. Ххххххххх: ХХХХ(ххх.х/ххх) – ххх.ххх. ХХ(ххх.х/ххх) – ххх. ххх.. Ххххххххххххххххххххххххххххххххх – ххх. ххх. Хххххххх, хххххххххххххххххххххххххххх – ххх. ххх. ХххххххХХХ – ххх. ххх. Хххххххх-хххххххххххххххххххх –ххх. ххх. 70
  • 71.
    Консалтинговая группа «БизпланиКо»,www.bizplan5.ru , vip@bizplan5.ru , (+7 495 645 18 95) 5.3 Анализ условий оплаты труда персонала 5.3.1 Органиационно - штатное расписание На настоящий момент фонд оплаты труда составляет тыс. руб. в месяц (без отчислений). После запуска нового завода и выхода на мощность тыс. тонн сырья в год численность работающих составит человека, фонд оплаты труда (без отчислений) – тыс. руб. Должность Руководители, специалисты, служащие Директор Главный инженер Главный технолог Главный энергетик Бухгалтер Руководители подразделений Первичной переработки нефти Вакуумной перегонки мазута Каталитического крекинга Каталитического риформинга Компаундирования +битумная Начальник смены технологической установки Основные производственные рабочие Оператор технологической установки Оператор печей Старший оператор сырьевого и товарного парка 71 Количество, чел. Оклад, тыс. руб. Фонд оплаты труда, тыс. руб. в мес.
  • 72.
    Консалтинговая группа «БизпланиКо»,www.bizplan5.ru , vip@bizplan5.ru , (+7 495 645 18 95) Должность Количество, чел. Оклад, тыс. руб. Фонд оплаты труда, тыс. руб. в мес. Дежурный слесарь электрик Дежурный слесарь КИП Итого: Рабочие вспомогательных служб Слесарь по ремонту технологического оборудования Токарь Сварщик Рабочие непромышленной группы Вахтер МОП Всего работающих: Таблица 15. Штатное расписание для завода мощностью переработки тонн сырья в год 5.3.2 Требования к квалификации персонала Современные нефтеперерабатывающие предприятия характеризуются большой мощностью как НПЗ (исчисляемой миллионами тонн в год), так и составляющих их технологических процессов. В этой связи на НПЗ исключительно высоки требования к уровню автоматизации технологических процессов, надежности и безопасности оборудования и технологии, квалификации обслуживающего персонала. В связи со сложностью и повышенным уровнем опасности технологического процесса, практически все специальности подведомственны Ростехнадзору. Обучению персонала должно уделяться на предприятии большое внимание. Развитие проекта на базе существующего комплекса обеспечит проекту наличие квалифицированного персонала с самого начала осуществления производственного процесса, и, соответственно, обеспечит проекту неоспоримые конкурентные преимущества. 5.3.3 Краткое описание бизнес-процессов Для бесперебойной работы производства вспомогательных бизнес-процессов. необходима отладка основных и В таблице представлено описание бизнес-процессов, которые будут реализовываться на создаваемом предприятии. 72
  • 73.
    Консалтинговая группа «БизпланиКо»,www.bizplan5.ru , vip@bizplan5.ru , (+7 495 645 18 95) № НАЗВАНИЕ КРАТКОЕ ОПИСАНИЕ ПОДРАЗДЕЛЕНИЕ (ДОЛЖНОСТЬ) Основные (производственные) бизнес-процессы . Хххххххххххххххххх Хххххххххххххххххххххххххххххххххххххххххххххххх ххххх хххххххххххххххххххххххххххххххххххх; хххххххххххххххххххххххххххххххххххххххххххххххх хххх хххххххххххххххх; ххххххххххххххххххххххххххххххххххххххххххх; . Хххххххххххххххххх хххххх: ххххххххххх хххххххххх хххххххххх ххххххххххх хххххххххх ххххххххххх ххххххххххх ххххххх ххххххххххххххххххххххх хххххххххххххххххххххххххххххххххххххххх хххххх. ххххххххххххххххххххххххххххххххх, хххххххххххххххххххххххххххххххххххххххх ххххххххххххххх хххххххххххххххххххххххххххххххххххххххх хххххх ххххххххххххххххххххххххххххх, хххххххххх, ххххххххххххххххххххххххххх хххххххххххххххххххххххххххххххххххххххх ххххххххххххххххххххххххххххххххххххх. Хххххххххххххххххххх . Хххххххххххххххххх ХхххххххХХХххххххххххххххххххххххххххххххххх хххххххххххххххххххххххххххххххххххххХХХхххх ххххххххххххххххххххххххххххххххххххххх. . Хххххххххххххххххх Ххххххххххххххххххххххххххххххххххххххххххххх хххххххххххххх: ххххх, хххххххххххххххххххххххххххххххх хх; хххххххххххххххххххххххх ххххххххххххххххххххххххххх; ххххх, хххххххххххххххххххххххххххххххх ххххххххххх; ххххх, хххххххххххххххххххххххххххххххх хх. Ххххххххххххххххххххххххххххххххххххххххххххх ххххххххх. Ххххххххххххххххххххххххххххххххххххххххххххх ххххххххххххххххххххххххххххххххххххххххххххх хххххххххххххххххххххххххххххххххххххх. Ххххххххххххххххххххххххххххххххххххххххххххх х. ХхххххххххххххххххххххххххХХХххххххххххххххх ххххххххххххххххххххххххххххххххххххххххх. Ххххххххххххххххххххххххххххххххххххххххххххх ххххххххххххххх, ххххххххххххххххххххххххххххххххх – хххххххххххххххххххххххххххххххх. Ххххххххххххххххххххххххххххххххххххххххххххх ххххххххххххххххххххххххх. Хххххххххххххххххххх ХххххххххххххххххххххххххххххХХХххххххххххххххх хххххххххххххххххххххххххххххххххххххххххххххххх хххххххххххххххххххххххххххххххххххххххх. Хххххххххххххххххххххххххххххх, хххххххххххххххххххххххх, хххххххххххххххххххххххххххххххххххххххххххххххх . Ххххххххххххххххххххх-хххххххх (ххххххххххххххххххххххх) . Хххххххххххххх Хххххххххххххххххххххх, Хххххххххххххххххххх . 73 Хххххххххххххххх Ххххххххххххххххххххххххх
  • 74.
    Консалтинговая группа «БизпланиКо»,www.bizplan5.ru , vip@bizplan5.ru , (+7 495 645 18 95) № НАЗВАНИЕ хххххххххх КРАТКОЕ ОПИСАНИЕ ПОДРАЗДЕЛЕНИЕ (ДОЛЖНОСТЬ) хххххххххххххххххххххххххххххххххх, хххххххххххххххххххххххххх. Ххххххххххххххххххххххххххххххххххххххххххххххх х, хххххххххххххххххххххххххххххххххххххххх, хххххххххххххххххххххх. Хххххххххххххххххххххххххххххххххх, ххххххххххххххххххххххххххххххххх, хххххххххххххххххххххххххх. Ххххххххххххххх, ххххххххххххххххххххххххххххххххххххххх; ххххххххххххххххххххххх. Ххххххххххххххххххххххх, ххххххххххххххххххххххххххххххххххххх. ххххххххххххххххххххххххх хххххх Ххххххххххххххххххххххххх . Ххххххххххх хххххххххх . Ххххххххххххх хххх . Ххххххххххх ххххххххх . Хххххх хххххххх . Ххххххххххххххххххх ххх . Ххххххххххх хххххххххххх Ххххххххххххххххххххххххххххххххххххххххххххххх хххххххххххх, хххххххххххххххххххх. Хххххххххххххххххххххх. Хххххххххххххххх, ххххххххх, ххххххххххххххххххххххххххххххххх. . Ххххххххххххх ххххххххх Ххххххххххххххххххххххххххххххххххх, хххххххххххххххххххххххххххххххххххххххххх. . Хххххххх хххххх . Ххххххххххххххх Хххххххххххххххх Ххххххххххххххххххххххххх . Ххххххххххххххххххххххххх ххххххххххх. ХХХ Хххххххххххххххххх Ххххххххххххххххххххххххххххх – хххххххххх Ххххххххххххххххх Хххххххххххххххххххххххххх, хххххххххххххххххххххх, хххххххххххххххххххххххххххххххххххххх. Ххххххххххххххххххх Ххххххххххххх, хххххххххх, Ххххххххххххх ххххххххххххх хххххххххххххххххххххххххххххххххххххххххххх. Ххххххххххххххххххххххххххххххххххх, ххххххххххх, ххххххххххххххх. Таблица 16. Бизнес-процессы нефтеперерабатывающего завода Ххххххххххххххххххххххххххххххххххххххххххххххххххххххххххххххххххххххххххххххххххххххххххххххххххххххххх (ххххххххххххххххххххххххххххххххххххххххххххххххх), ххххххххххххххххххххХХХххххххххххххххххххххххххххххххххххххххххххххххххххххх. Хххххххххххххххххххххххххххххххххххххххххххххххххххххххххххххххххххх, хххххххххххххххххххххххххххххххххххххххх. . 74
  • 75.
    Консалтинговая группа «БизпланиКо»,www.bizplan5.ru , vip@bizplan5.ru , (+7 495 645 18 95) 6 Инвестиционный план 6.1 Объем и структура инвестиций Ххххххххххххххххххххххххххххххххххххххххххххххххххххххххххххххххххххххххххххххххх (ххххххххххххххххххххх), ххххххххххх (хххххххххххххххххххххх) хххххххххххх (ххххххххххххххххххххххххх, ххххххххххххххххххххххххххххххххххххххххх. Хххххххххххххххххххххххххххххх ххх.ххх. Ххххххххххххххххххххххххххххххххххххххххххххххх. Направления инвестиционных вложений Итого: этап - приобретение комплекса в том числе выкуп предприятия ОАО Железнождорожное этап - реконструкция существующего комплекса этап - строительство -й очереди на тыс. тонн/год в том числе ЭЛОУ АТ Установка глубокой переработки нефти Хххххххххххххххххххххххххххххххххххх ХххххххХХХ ХХХ Покрытие дефицита оборотных средств Инвестиции всего Таблица 17. Инвестиционный план, тыс. руб. В структуре инвестиций основная часть принадлежит, таким образом, затратам на строительство -й очереди завода ( млн. руб., % от общего объема инвестиций), на приобретение комплекса будет направлено % инвестиций – млн. руб. На реконструкцию существующего предприятия будет направлено не более % ( млн. руб.). 75
  • 76.
    Консалтинговая группа «БизпланиКо»,www.bizplan5.ru , vip@bizplan5.ru , (+7 495 645 18 95) Структура затрат инвестиционного периода, в % Диаграмма 44. Структура затрат инвестиционного периода по направленияминвестирования, в % к итогу Хххххххххххххххххххххххххххххххххххххххххххх-ххххххххХХХхххххххххххх. хххххххххххххххххххххххххххххххххххххххххххххххххххххххххххххххххх ххххххххххххххххх, ххх. хххххххххххххххххххххххххххххххххххххххххххххххххххххххххххххххххххххххххххх (ХХХХхХХ - %, ххх. ххх.). 76 (% ххх.),
  • 77.
    Консалтинговая группа «БизпланиКо»,www.bizplan5.ru , vip@bizplan5.ru , (+7 495 645 18 95) Структура затрат на строительство -й очереди НПЗ, в % Диаграмма 45. Структура затрат на строительство -й очереди НПЗ, в % к итогу 77
  • 78.
    Консалтинговая группа «БизпланиКо»,www.bizplan5.ru , vip@bizplan5.ru , (+7 495 645 18 95) 6.2 Источники финансирования В данном проекте предполагается финансирование за счет средств инвестора или собственных средств инициатора проекта (без привлечения кредита). 6.3 Календарный инвестиционный план Инвестиции будут осуществляться на протяжении - месяца с момента начала реализации проекта (октябрь-декабрь года). Инвестиционные вложения, тыс.руб. в мес. May/13 Jun/13 Jul/13 Aug/13 Инвестиции всего Sep/13 Oct/13 Nov/13 Dec/13 Инвестиции накопленным итогом: Диаграмма 46. Инвестиционные вложения, тыс. руб. в мес. Основные объемы инвестиционных вложений приходится на -й месяц (предоплата за оборудование) и -й месяцы (расчет за оборудование, поставку и монтаж). Детальная информация представлена в таблице. . 78
  • 79.
    Консалтинговая группа «БизпланиКо»,www.bizplan5.ru , vip@bizplan5.ru , (+7 495 645 18 95) Направления инвестиционных вложений окт. ноя. дек. янв. этап - приобретение комплекса в том числе выкуп предприятия ОАО Железнождорожное этап - реконструкция существующего комплекса этап - строительство -й очереди на тыс. тонн/год в том числе ЭЛОУ АТ Ххххххххххххххххххххххххххххххххх Хххххххххххххххххххххххххххххххххххх ХххххххХХХ ХХХ Покрытие дефицита оборотных средств Инвестиции всего Таблица 18. Объем и направления инвестиционных вложений, тыс. руб. 79 фев. мар. апр.
  • 80.
    Консалтинговая группа «БизпланиКо»,www.bizplan5.ru , vip@bizplan5.ru , (+7 495 645 18 95) Направления инвестиционных вложений май. июн. июл. авг. сен. окт. этап - приобретение комплекса в том числе выкуп предприятия ОАО Железнождорожное этап - реконструкция существующего комплекса этап - строительство -й очереди на тыс. тонн/год в том числе ЭЛОУ АТ Ххххххххххххххххххххххххххххххххх Хххххххххххххххххххххххххххххххххххх ХххххххХХХ ХХХ Покрытие дефицита оборотных средств Инвестиции всего Продолжение Таблицы. Объем и направления инвестиционных вложений, тыс. руб. 80 ноя. дек. Итого:
  • 81.
    Консалтинговая группа «БизпланиКо»,www.bizplan5.ru , vip@bizplan5.ru , (+7 495 645 18 95) 7 Финансовый план 7.1 План доходов Ххххххххххххххххххххххх, ххххххххххххххххххххххххххххххххххххххххххххххххх. Хх-хххххххххххххххххххххххххххххххххххххххххххххххххххххххххххххххххх (хххххххххххххххххххххххххххххххххххххххххххххх). Хххххххххххххххххххххххххххххххххххххххххххххххххххххххххххххххххххххх – ххххххххххххххххххххххххххххххххххххххххххххххххххххххххххххххххххххххххххххххххххххх хххххххххх. Хххххххххххххххххххххххххххххххххххххххххххххххххххххххххххххххххххххххххххххххххххх ххххххххх. октябрь ноябрь декабрь Итого октябрьдекабрь Переработка собственного сырья Нефть Газовый конденсат Переработка давальческого сырья Нефть Газовый конденсат Всего переработано сырья, тонн Таблица 19. Объем переработки сырья на этапе, тонн Всего на этапе будет переработано, тыс. тонн сырья, в том числе , тыс. тонн – собственного сырья, , тыс. тонн – давальческого сырья. На основании данных об объеме переработки сырья был рассчитан план производства продукции на этапе. 81
  • 82.
    Консалтинговая группа «БизпланиКо»,www.bizplan5.ru , vip@bizplan5.ru , (+7 495 645 18 95) октябрь ноябрь декабрь Итого октябрьдекабрь года Произведено собственной продукции Растворитель / Растворитель / Печное топливо Мазут Переработка давальческого сырья Растворитель / Растворитель / Печное топливо Мазут Всего, собственное сырье и давальческое сырье Таблица 20. Выпуск продукции на этапе, тонн На этапе сохраняется структура переработки сырья и выпуск продукции, объем переработки увеличивается на%. январь февраль март апрель май июнь Переработка собственного сырья Нефть Газовый конденсат Переработка давальческого сырья Нефть Газовый конденсат Всего, собственное сырье и давальческое сырье - - Таблица 21. Объем переработки сырья на этапе, тонн 82 -
  • 83.
    Консалтинговая группа «БизпланиКо»,www.bizplan5.ru , vip@bizplan5.ru , (+7 495 645 18 95) июль Переработка собственного сырья Нефть Газовый конденсат Переработка давальческого сырья Нефть Газовый конденсат Всего, собственное сырье и давальческое сырье август сентябрь октябрь ноябрь декабрь Итого за год - Продолжение Таблицы. Объем переработки сырья на этапе, тонн Всего на этапе будет переработано тыс. тонн сырья, в том числе, тыс. тонн – собственного сырья, , тыс. тонн – давальческого сырья. На основании данных об объеме переработки сырья был рассчитан план производства продукции на этапе. январь февраль март апрель Произведено собственной продукции Растворитель / Растворитель / Печное топливо Мазут Переработка давальческого сырья Растворитель / Растворитель / Печное топливо Мазут Итого Таблица 22. Выпуск продукции на этапе, тонн 83 май июнь
  • 84.
    Консалтинговая группа «БизпланиКо»,www.bizplan5.ru , vip@bizplan5.ru , (+7 495 645 18 95) июль август сентябрь октябрь ноябрь декабрь Итого за год Произведено собственной продукции Растворитель / Растворитель / Печное топливо Мазут Переработка давальческого сырья Растворитель / Растворитель / Печное топливо Мазут Итого Продолжение Таблицы. Выпуск продукции на этапе, тонн На этапе объем переработки сырья составит тонн в год, при этом перерабатываться будет только собственное сырье, изменится ассортимент выпускаемой продукции. январь февраль март апрель ААиАиДизельное топливо Сольвент LPG Газ в топливную сеть, собственны е нужды Сера Битум Потери ВСЕГО Таблица 23. Объем производства продукции на этапе, тонн 84 май июнь
  • 85.
    Консалтинговая группа «БизпланиКо»,www.bizplan5.ru , vip@bizplan5.ru , (+7 495 645 18 95) июль август сентябрь октябрь ноябрь декабрь Итого за год ААиАиДизельное топливо Сольвент LPG Газ в топливную сеть, собственные нужды Сера Битум Потери ВСЕГО Продолжение Таблицы. Объем производства продукции на этапе, тонн На основании данных о переработки сырья, выпуска продукции и цен на продукцию, был составлен план продаж. Всего на этапе выручка составит млн. руб., на этапе – млн. руб., на этапе – млн. руб. Этап Выручка от продаж, тыс. руб. этап этап этап Таблица 24. Выручка от продаж по этапам, тыс. руб. Всего за рассматриваемый период (месяцев) будет получен доход в размере млн. руб. 85
  • 86.
    Консалтинговая группа «БизпланиКо»,www.bizplan5.ru , vip@bizplan5.ru , (+7 495 645 18 95) Поступление денежных средств от продаж, тыс. руб. окт. ноя. дек. янв. фев. мар. апр. этап Произведено собственной продукции Растворитель / Растворитель / Печное топливо Мазут Переработка давальческого сырья этап Произведено собственной продукции Растворитель / Растворитель / Печное топливо Мазут Переработка давальческого сырья Итого в том числе из собственного сырья переработка давальческого сырья Таблица 25. Поступление денежных средств от продаж, тыс. руб. 86 май. июн. июл. авг. сен.
  • 87.
    Консалтинговая группа «БизпланиКо»,www.bizplan5.ru , vip@bizplan5.ru , (+7 495 645 18 95) Поступление денежных средств от продаж, тыс. руб. этап Произведено собственной продукции Растворитель / Растворитель / Печное топливо Мазут Переработка давальческого сырья этап ААиАиДизельное топливо Сольвент LPG Газ в топливную сеть, собственные нужды Сера Битум окт. ноя. дек. янв. фев. мар. апр. май. Итого в том числе из собственного сырья переработка давальческого сырья Продолжение Таблицы. Поступление денежных средств от продаж, тыс. руб. 87 июн. июл. авг. сен.
  • 88.
    Консалтинговая группа «БизпланиКо»,www.bizplan5.ru , vip@bizplan5.ru , (+7 495 645 18 95) Поступление денежных средств от продаж, тыс. руб. этап ААиАиДизельное топливо Сольвент LPG Газ в топливную сеть, собственные нужды Сера Битум окт. ноя. дек. янв. фев. мар. апр. май. июн. июл. июн. июл. авг. сен. Итого Продолжение Таблицы. Поступление денежных средств от продаж, тыс. руб. Поступление денежных средств от продаж, тыс. руб. этап ААиАиДизельное топливо Сольвент LPG Газ в топливную сеть, собственные нужды Сера Битум окт. ноя. дек. янв. фев. мар. апр. май. Итого Продолжение Таблицы. Поступление денежных средств от продаж, тыс. руб. 88 авг. сен.
  • 89.
    Консалтинговая группа «БизпланиКо»,www.bizplan5.ru , vip@bizplan5.ru , (+7 495 645 18 95) Поступление денежных средств от продаж, тыс. руб. этап ААиАиДизельное топливо Сольвент LPG Газ в топливную сеть, собственные нужды Сера Битум окт. ноя. дек. янв. фев. мар. апр. май. июн. Итого Продолжение Таблицы. Поступление денежных средств от продаж, тыс. руб. 89 июл. авг. сен. Итого:
  • 90.
    Консалтинговая группа «БизпланиКо»,www.bizplan5.ru , vip@bizplan5.ru , (+7 495 645 18 95) Диаграмма 47. Прогноз доходов, руб. в месяц 90 Aug/17 Jun/17 Apr/17 Feb/17 Dec/16 Oct/16 Aug/16 Jun/16 Apr/16 Feb/16 Dec/15 Oct/15 Aug/15 Jun/15 Apr/15 Feb/15 Dec/14 Oct/14 Aug/14 Jun/14 Apr/14 Feb/14 Dec/13 Oct/13 Aug/13 Jun/13 Apr/13 Feb/13 Dec/12 Oct/12 Поступление денежных средств от продаж, тыс. руб.
  • 91.
    Консалтинговая группа «БизпланиКо»,www.bizplan5.ru , vip@bizplan5.ru , (+7 495 645 18 95) 7.2 План расходов План расходов складывается из постоянных и переменных затрат. К переменным затратам относятся затраты на сырье, подача-уборка вагонов, специальные реактивы (нейтрализатор, деэмульгатор, ингибитор). На - этапе при расчетах учитывается себестоимость переработки т давальческого сырья. Статьи затрат Себестоимость переработки давальческого сырья, руб./тонну Стоимость на т сырья, руб. (вкл.НДС) Сырье Подача - Уборка вагонов (ОАО "Железнодорожное" руб/вагон) Нейтрализатор, Деэмульгатор, Ингибитор Таблица 26. Исходные данные для расчета себестоимости продукции К постоянным затратам относятся затраты на оплату труда, оплата ресурсов (газ, вода, электроэнергия), а также страхование и прочие расходы. Сумма постоянных расходов варьируется в зависимости от этапа. Статьи затрат этап Сумма, руб. в мес. этап этап Оплата труда Электроэнергия Газ Вода Страхование (ОСАГО, опасных производственных объектов, имущества) Прочие расходы (пр матер, ТБ, ремонт, связь и тд.). Таблица 27. Исходные данные для расхода постоянных затрат Всего за планируемый период сумма переменных затрат составит выхода на запланированный объем – млн. руб. в год. Сумма постоянных затрат за планируемый период составит выхода на запланированный объем) – млн. руб. млн. руб., после млн. руб., за год (после Всего текущие затраты составят за весь период млн. руб., за год – млн. руб. 91
  • 92.
    Консалтинговая группа «БизпланиКо»,www.bizplan5.ru , vip@bizplan5.ru , (+7 495 645 18 95) Переменные затраты, тыс. руб. окт. ноя. дек. янв. фев. мар. апр. май. июн. июл. авг. сен. окт. ноя. дек. янв. фев. мар. апр. май. июн. июл. авг. сен. этап Сырье Расходы на переработку собственного сырья Подача - Уборка вагонов (ОАО "Железнодорожное" руб/вагон) Нейтрализатор, Деэмульгатор, Ингибитор Расходы на переработку давальческого сырья Подача - Уборка вагонов (ОАО "Железнодорожное" руб/вагон) Нейтрализатор, Деэмульгатор, Ингибитор этап Сырье Расходы на переработку собственного сырья Подача - Уборка вагонов (ОАО "Железнодорожное" руб/вагон) Нейтрализатор, Деэмульгатор, Ингибитор Расходы на переработку давальческого сырья Подача - Уборка вагонов (ОАО "Железнодорожное" руб/вагон) Нейтрализатор, Деэмульгатор, Ингибитор Всего переменные затраты Постоянные расходы, тыс. руб. Оплата труда Страхование (ОСАГО, опасных производственных объектов, имущества) Прочие расходы (пр матер, ТБ, ремонт, связь и тд.). Электроэнергия Газ Вода Всего постоянные расходы Всего расходы Таблица 28. Расчет текущих расходов 92
  • 93.
    Консалтинговая группа «БизпланиКо»,www.bizplan5.ru , vip@bizplan5.ru , (+7 495 645 18 95) Переменные затраты, тыс. руб. окт. ноя. дек. янв. фев. мар. апр. май. июн. июл. авг. сен. окт. ноя. дек. янв. фев. мар. апр. май. июн. июл. авг. сен. этап Сырье Расходы на переработку собственного сырья Подача - Уборка вагонов (ОАО "Железнодорожное" руб/вагон) Нейтрализатор, Деэмульгатор, Ингибитор Расходы на переработку давальческого сырья Подача - Уборка вагонов (ОАО "Железнодорожное" руб/вагон) Нейтрализатор, Деэмульгатор, Ингибитор этап Сырье Подача - Уборка вагонов (ОАО "Железнодорожное" руб/вагон) Нейтрализатор, Деэмульгатор, Ингибитор Всего переменные затраты Постоянные расходы, тыс. руб. Оплата труда Страхование (ОСАГО, опасных производственных объектов, имущества) Прочие расходы (пр матер, ТБ, ремонт, связь и тд.). Электроэнергия Газ Вода Всего постоянные расходы Всего расходы Продолжение Таблицы. Расчет текущих расходов 93
  • 94.
    Консалтинговая группа «БизпланиКо»,www.bizplan5.ru , vip@bizplan5.ru , (+7 495 645 18 95) Переменные затраты, тыс. руб. окт. ноя. дек. янв. фев. мар. апр. май. июн. июл. авг. сен. окт. ноя. дек. янв. фев. мар. апр. май. июн. июл. авг. сен. этап Сырье Подача - Уборка вагонов (ОАО "Железнодорожное" руб/вагон) Нейтрализатор, Деэмульгатор, Ингибитор Всего переменные затраты Постоянные расходы, тыс. руб. Оплата труда Страхование (ОСАГО, опасных производственных объектов, имущества) Прочие расходы (пр матер, ТБ, ремонт, связь и тд.). Электроэнергия Газ Вода Всего постоянные расходы Всего расходы Продолжение Таблицы. Расчет текущих расходов 94
  • 95.
    Консалтинговая группа «БизпланиКо»,www.bizplan5.ru , vip@bizplan5.ru , (+7 495 645 18 95) Переменные затраты, тыс. руб. окт. ноя. дек. янв. фев. мар. апр. май. июн. июл. авг. сен. окт. ноя. дек. янв. фев. мар. апр. май. июн. июл. авг. сен. этап Сырье Подача - Уборка вагонов (ОАО "Железнодорожное" руб/вагон) Нейтрализатор, Деэмульгатор, Ингибитор Всего переменные затраты Постоянные расходы, тыс. руб. Оплата труда Страхование (ОСАГО, опасных производственных объектов, имущества) Прочие расходы (пр матер, ТБ, ремонт, связь и тд.). Электроэнергия Газ Вода Всего постоянные расходы Всего расходы Продолжение Таблицы. Расчет текущих расходов 95
  • 96.
    Консалтинговая группа «БизпланиКо»,www.bizplan5.ru , vip@bizplan5.ru , (+7 495 645 18 95) Переменные затраты, тыс. руб. окт. ноя. дек. янв. фев. мар. апр. май. июн. июл. авг. сен. Итого: окт. ноя. дек. янв. фев. мар. апр. май. июн. июл. авг. сен. Итого: этап Сырье Подача - Уборка вагонов (ОАО "Железнодорожное" руб/вагон) Нейтрализатор, Деэмульгатор, Ингибитор Всего переменные затраты Постоянные расходы, тыс. руб. Оплата труда Страхование (ОСАГО, опасных производственных объектов, имущества) Прочие расходы (пр матер, ТБ, ремонт, связь и тд.). Электроэнергия Газ Вода Всего постоянные расходы Всего расходы Продолжение Таблицы. Расчет текущих расходов 96
  • 97.
    97 Диаграмма 48. Прогнозрасходов, тыс. руб. Aug/17 Jun/17 Apr/17 Feb/17 Dec/16 Oct/16 Aug/16 Jun/16 Apr/16 Feb/16 Dec/15 Oct/15 Aug/15 Jun/15 Apr/15 Feb/15 Dec/14 Oct/14 Aug/14 Jun/14 Apr/14 Feb/14 Dec/13 Oct/13 Aug/13 Jun/13 Apr/13 Feb/13 Dec/12 Oct/12 Консалтинговая группа «БизпланиКо», www.bizplan5.ru , vip@bizplan5.ru , (+7 495 645 18 95) План расходов, тыс. руб.
  • 98.
    Консалтинговая группа «БизпланиКо»,www.bizplan5.ru , vip@bizplan5.ru , (+7 495 645 18 95) 7.3 Расчет налоговых выплат Налоговые выплаты рассчитывались на основании налоговых ставок, базы расчетов и периодичности уплаты в бюджет. Налоговые ставки: Ставка отчислений от ФЗП Ставка налога на имущество % ,% ,% Ставка земельного налога Ставка НДС Ставка налога на прибыль,% в мес. ,% % % Частота начисления ежемесячно раз в квартал База для уплаты ФОТ Имущество на балансе Кадастровая стоимость участка Облагаемая НДС выручка Прибыль раз в квартал ежемесячно ежемесячно Таблица 29. Исходные данные для расчета налоговых платежей Ставка отчислений с заработной платы состоит из следующих составляющих: отчисления в пенсионный фонд, фонд социального страхования, фонд обязательного медицинского страхования. Состав ставки отчислений с ЗП Пенсионный фонд Фонд социального страхования Фонд обязательного медицинского страхования % ,% ,% Таблица 30. Состав ставки отчислений с заработной платы Расчет ставки налоговых отчислений приведен в таблице. 98
  • 99.
    Консалтинговая группа «БизпланиКо»,www.bizplan5.ru , vip@bizplan5.ru , (+7 495 645 18 95) Налоги Отчисления от ФЗП Налог на имущество Октябрь Ноябрь - - НДС Земельный налог Налог на прибыль - - Декабрь Январь Февраль - - - - - - - - Март Апрель Май - - - - - - - - Июнь Сентябр ь Июль Август - - - - - - - - - - Июнь Июль Август Сентябр ь - - Итого: Таблица 31. Расчет налоговых отчислений Налоги Отчисления от ФЗП Налог на имущество НДС Земельный налог Налог на прибыль Ноябрь Декабрь - - - - - - - Январь Феврал ь - Октябрь - - - Март Май - - - Апрель - - - Итого: Продолжение Таблицы. Расчет налоговых отчислений 99 - -
  • 100.
    Консалтинговая группа «БизпланиКо»,www.bizplan5.ru , vip@bizplan5.ru , (+7 495 645 18 95) Налоги Отчисления от ФЗП Налог на имущество Октябрь Ноябрь - Декаб рь - Январь Февраль - Ма рт - Апрель Май - Ию нь - Июль Август - Сентя брь - НДС Земельный налог Налог на прибыль Итого: Продолжение Таблицы. Расчет налоговых отчислений Налоги Отчисления от ФЗП Налог на имущество Октябрь Ноябрь - - Декаб рь Январь Февраль - - Ма рт Апрель Май - - Ию ль Итого: Продолжение Таблицы. Расчет налоговых отчислений Август Сентябрь - - - НДС Земельный налог Налог на прибыль 100 Ию нь -
  • 101.
    Консалтинговая группа «БизпланиКо»,www.bizplan5.ru , vip@bizplan5.ru , (+7 495 645 18 95) Налоги Отчисления от ФЗП Налог на имущество НДС Земельный налог Налог на прибыль Октябрь Ноябрь Декабрь Январь Февраль Март Апрель Май Июнь Июль Август Сентябрь - - - - - - - - - - - - - - - - - - - - - - - - Итого: Продолжение Таблицы. Расчет налоговых отчислений 101 Итого:
  • 102.
    Консалтинговая группа «БизпланиКо»,www.bizplan5.ru , vip@bizplan5.ru , (+7 495 645 18 95) Ставки налогов и налогооблагаемая база определяет структуру налоговых выплат. Структура налоговых отчислений Диаграмма 49. Структура налоговых выплат В структуре налоговых выплат преобладают отчисления от ФЗП(%) и НДС (%). Доля налогов в выручке колеблется по месяцам, в связи с графиком выплат налогов, и после выхода на запланированный объем составляет %. 102
  • 103.
    Октябрь 2012 Ноябрь 2012 Декабрь2012 Январь 2013 Февраль 2013 Март 2013 Апрель 2013 Май 2013 Июнь 2013 Июль 2013 Август 2013 Сентябрь… Октябрь 2013 Ноябрь 2013 Декабрь 2013 Январь 2014 Февраль 2014 Март 2014 Апрель 2014 Май 2014 Июнь 2014 Июль 2014 Август 2014 Сентябрь… Октябрь 2014 Ноябрь 2014 Декабрь 2014 Январь 2015 Февраль 2015 Март 2015 Апрель 2015 Май 2015 Июнь 2015 Июль 2015 Август 2015 Сентябрь… Октябрь 2015 Ноябрь 2015 Декабрь 2015 Январь 2016 Февраль 2016 Март 2016 Апрель 2016 Май 2016 Июнь 2016 Июль 2016 Август 2016 Сентябрь… Октябрь 2016 Ноябрь 2016 Декабрь 2016 Январь 2017 Февраль 2017 Март 2017 Апрель 2017 Май 2017 Июнь 2017 Июль 2017 Август 2017 Сентябрь… Консалтинговая группа «БизпланиКо», www.bizplan5.ru , vip@bizplan5.ru , (+7 495 645 18 95) Динамика доли налогов в выручке, % Диаграмма 50. Динамика доли налогов в выручке 103
  • 104.
    Консалтинговая группа «БизпланиКо»,www.bizplan5.ru , vip@bizplan5.ru , (+7 495 645 18 95) 7.4 Отчет о движении денежных средств Потоки денежных средств формируются за счет потоков операционной деятельности, инвестиционной и финансовой деятельности. 7.4.1 Денежные потоки от операционной деятельности Денежный поток от основной деятельности становится положительным во -ммесяце, после выхода на запланированный объем продаж, чистый денежный поток от операционной деятельности составит млн. руб. в год. За рассматриваемый период накопленный поток денежных средств от операционной деятельности составит млн. руб. 104
  • 105.
    Консалтинговая группа «БизпланиКо»,www.bizplan5.ru , vip@bizplan5.ru , (+7 495 645 18 95) Основная деятельность Октябрь Ноябрь Декабрь Январь Февраль Март Апрель Май Июнь Июль Август Сентябрь Поступления от основной деятельности этап этап Выбытия от текущей деятельности Переменные затраты Оплата труда Страхование (ОСАГО, опасных производственных объектов, имущества) Прочие расходы (пр матер, ТБ, ремонт, связь и тд.). Электроэнергия Газ Вода Налоги: Отчисления от ФЗП Налог на имущество НДС Налог на прибыль Сальдо от основной деятельности Сальдо накопленным итогом - Таблица 32. Денежные потоки от основной деятельности 105 - -
  • 106.
    Консалтинговая группа «БизпланиКо»,www.bizplan5.ru , vip@bizplan5.ru , (+7 495 645 18 95) Основная деятельность Октябрь Ноябрь Декабрь Январь Февраль Март Апрель Май Поступления от основной деятельности Выбытия от текущей деятельности Переменные затраты Оплата труда Страхование (ОСАГО, опасных производственных объектов, имущества) Прочие расходы (пр матер, ТБ, ремонт, связь и тд.). Электроэнергия Газ Вода Налоги: Отчисления от ФЗП Налог на имущество НДС Налог на прибыль Сальдо от основной деятельности Сальдо накопленным итогом - Продолжение Таблицы. Денежные потоки от основной деятельности 106 Июнь Июль Август Сентябрь
  • 107.
    Консалтинговая группа «БизпланиКо»,www.bizplan5.ru , vip@bizplan5.ru , (+7 495 645 18 95) Основная деятельность Октябрь Ноябрь Декабрь Январь Февраль Март Апрель Май Поступления от основной деятельности Выбытия от текущей деятельности Переменные затраты Оплата труда Страхование (ОСАГО, опасных производственных объектов, имущества) Прочие расходы (пр матер, ТБ, ремонт, связь и тд.). Электроэнергия Газ Вода Налоги: Отчисления от ФЗП Налог на имущество НДС Налог на прибыль Сальдо от основной деятельности Сальдо накопленным итогом Продолжение Таблицы. Денежные потоки от основной деятельности 107 Июнь Июль Август Сентябрь
  • 108.
    Консалтинговая группа «БизпланиКо»,www.bizplan5.ru , vip@bizplan5.ru , (+7 495 645 18 95) Основная деятельность Октябрь Ноябрь Декабрь Январь Февраль Март Апрель Май Поступления от основной деятельности Выбытия от текущей деятельности Переменные затраты Оплата труда Страхование (ОСАГО, опасных производственных объектов, имущества) Прочие расходы (пр матер, ТБ, ремонт, связь и тд.). Электроэнергия Газ Вода Налоги: Отчисления от ФЗП Налог на имущество НДС Налог на прибыль Сальдо от основной деятельности Сальдо накопленным итогом Продолжение Таблицы. Денежные потоки от основной деятельности 108 Июнь Июль Август Сентябрь
  • 109.
    Консалтинговая группа «БизпланиКо»,www.bizplan5.ru , vip@bizplan5.ru , (+7 495 645 18 95) Октябрь Ноябрь Декабрь Поступления от основной деятельности Выбытия от текущей деятельности Переменные затраты Оплата труда Страхование (ОСАГО, опасных производственных объектов, имущества) Прочие расходы (пр матер, ТБ, ремонт, связь и тд.). Электроэнергия Газ Вода Налоги: Отчисления от ФЗП Налог на имущество НДС Налог на прибыль Сальдо от основной деятельности Сальдо накопленным итогом Продолжение Таблицы. Денежные потоки от основной деятельности 109 Январь Февраль Март
  • 110.
    Консалтинговая группа «БизпланиКо»,www.bizplan5.ru , vip@bizplan5.ru , (+7 495 645 18 95) Апрель Май Июнь Июль Поступления от основной деятельности Выбытия от текущей деятельности Переменные затраты Оплата труда Страхование (ОСАГО, опасных производственных объектов, имущества) Прочие расходы (пр матер, ТБ, ремонт, связь и тд.). Электроэнергия Газ Вода Налоги: Отчисления от ФЗП Налог на имущество НДС Налог на прибыль Сальдо от основной деятельности Сальдо накопленным итогом Продолжение Таблицы. Денежные потоки от основной деятельности 110 Август Сентябрь Итого:
  • 111.
    Консалтинговая группа «БизпланиКо»,www.bizplan5.ru , vip@bizplan5.ru , (+7 495 645 18 95) 7.4.2 Денежные потоки от инвестиционной деятельности Вложения средств инвестора (учредителя) происходит на протяжении - месяцев, начиная с -го месяца, осуществляется возврат средств. Всего за планируемый период инвестору (учредителю) будет выплачено млн. руб. Инвестиционная деятельность Июль Август Сентябрь Октябрь Ноябрь - - - - - Декабрь Январь Февраль - - Март Апрель Май - - Поступления от инвестиционной деятельности Вложения инвестора (учредителя) Выбытия от инвестиционной деятельности этап - приобретение комплекса этап - реконструкция существующего комплекса этап - строительство -й очереди на тыс. тонн/год Возврат инвестиций Итого по инвестиционной деятельности Таблица 33. Денежные потоки от инвестиционной деятельности 111 Июнь
  • 112.
    Консалтинговая группа «БизпланиКо»,www.bizplan5.ru , vip@bizplan5.ru , (+7 495 645 18 95) Инвестиционная деятельность Октябрь Ноябрь - - Январь Февраль Март Апрель Май Июнь Июль Август Сентябр ь - Декабрь - - - - - - - - Поступления от инвестиционной деятельности Вложения инвестора (учредителя) Выбытия от инвестиционной деятельности этап - строительство -й очереди на тыс. тонн/год Возврат инвестиций Итого по инвестиционной деятельности Продолжение Таблицы. Денежные потоки от инвестиционной деятельности Инвестиционная деятельность Октябрь Ноябрь Декабрь Январь Феврал ь Март Апрель Май Июнь Июль Август Сентябр ь - - - - - - - - - - - - Поступления от инвестиционной деятельности Вложения инвестора (учредителя) Выбытия от инвестиционной деятельности Возврат инвестиций Итого по инвестиционной деятельности Продолжение Таблицы. Денежные потоки от инвестиционной деятельности 112
  • 113.
    Консалтинговая группа «БизпланиКо»,www.bizplan5.ru , vip@bizplan5.ru , (+7 495 645 18 95) Инвестиционная деятельность Октябрь Ноябрь Декабрь Январь Февраль Март Апрель Май Июнь Июль Август Сентябрь - - - - - - - - - - - - Поступления от инвестиционной деятельности Вложения инвестора (учредителя) Выбытия от инвестиционной деятельности Возврат инвестиций Итого по инвестиционной деятельности Продолжение Таблицы. Денежные потоки от инвестиционной деятельности Инвестиционная деятельность Октябрь Ноябрь Декабрь Январь Феврал ь Март Апрель Май Июнь Июль Август Сентябр ь - - - - - - - - - - - Поступления от инвестиционной деятельности Вложения инвестора (учредителя) Выбытия от инвестиционной деятельности этап - приобретение комплекса этап - реконструкция существующего комплекса этап - строительство -й очереди на тыс. тонн/год Возврат инвестиций Итого по инвестиционной деятельности - Продолжение Таблицы. Денежные потоки от инвестиционной деятельности 113 Итого:
  • 114.
    Консалтинговая группа «БизпланиКо»,www.bizplan5.ru , vip@bizplan5.ru , (+7 495 645 18 95) 7.5 Расчет амортизационных отчислений В данных расчетах приняты следующие параметры для расчета амортизации: Параметры для расчета амортизации Срок амортизации помещений Срок амортизации оборудования Количество лет Таблица 34. Параметры для расчета амортизационных отчислений Средний уровень амортизационных отчислений составит тыс. руб. в месяц, накопленная амортизация за планируемый период – млн. руб. 114
  • 115.
    Консалтинговая группа «БизпланиКо»,www.bizplan5.ru , vip@bizplan5.ru , (+7 495 645 18 95) Имущество на балансе Существующие ОС Здания и сооружения Оборудование Октябрь Ноябрь Декабрь Январь Февраль Март Апрель Май Июнь Июль Август Сентябрь Октябрь Ноябрь Декабрь Январь Февраль Март Апрель Май Июнь Июль Август Сентябрь Итого: Амортизация Существующие ОС Здания и сооружения Оборудование Итого: Таблица 35. Расчет имущества на балансе и амортизационных отчислений Имущество на балансе Существующие ОС Здания и сооружения Оборудование Октябрь Ноябрь Декабрь Январь Февраль Март Апрель Май Июнь Июль Август Сентябрь Октябрь Ноябрь Декабрь Январь Февраль Март Апрель Май Июнь Июль Август Сентябрь Итого: Амортизация Существующие ОС Здания и сооружения Оборудование Итого: Продолжение Таблицы. Расчет имущества на балансе и амортизационных отчислений 115
  • 116.
    Консалтинговая группа «БизпланиКо»,www.bizplan5.ru , vip@bizplan5.ru , (+7 495 645 18 95) Имущество на балансе Существующие ОС Здания и сооружения Оборудование Октябрь Ноябрь Декабрь Январь Февраль Март Апрель Май Июнь Июль Август Сентябрь Октябрь Ноябрь Декабрь Январь Февраль Март Апрель Май Июнь Июль Август Сентябрь Итого: Амортизация Существующие ОС Здания и сооружения Оборудование Итого: Продолжение Таблицы. Расчет имущества на балансе и амортизационных отчислений Имущество на балансе Существующие ОС Здания и сооружения Оборудование Октябрь Ноябрь Декабрь Январь Февраль Март Апрель Май Июнь Июль Август Сентябрь Октябрь Ноябрь Декабрь Январь Февраль Март Апрель Май Июнь Июль Август Сентябрь Итого: Амортизация Существующие ОС Здания и сооружения Оборудование Итого: Продолжение Таблицы. Расчет имущества на балансе и амортизационных отчислений Имущество на балансе Существующие ОС 116 Сентябрь Октябрь Ноябрь Декабрь Январь Февраль
  • 117.
    Консалтинговая группа «БизпланиКо»,www.bizplan5.ru , vip@bizplan5.ru , (+7 495 645 18 95) Здания и сооружения Оборудование Итого: Амортизация Существующие ОС Здания и сооружения Оборудование Сентябрь Октябрь Ноябрь Декабрь Январь Февраль Итого: Продолжение Таблицы. Расчет имущества на балансе и амортизационных отчислений Имущество на балансе Существующие ОС Здания и сооружения Оборудование Март Апрель Май Июнь Июль Август Сентябрь Итого: Март Апрель Май Июнь Июль Август Сентябрь Итого: Итого: Амортизация Существующие ОС Здания и сооружения Оборудование Итого: Продолжение Таблицы. Расчет имущества на балансе и амортизационных отчислений 117
  • 118.
    Октябрь 2012 Ноябрь 2012 Декабрь2012 Январь 2013 Февраль 2013 Март 2013 Апрель 2013 Май 2013 Июнь 2013 Июль 2013 Август 2013 Сентябрь 2013 Октябрь 2013 Ноябрь 2013 Декабрь 2013 Январь 2014 Февраль 2014 Март 2014 Апрель 2014 Май 2014 Июнь 2014 Июль 2014 Август 2014 Сентябрь 2014 Октябрь 2014 Ноябрь 2014 Декабрь 2014 Январь 2015 Февраль 2015 Март 2015 Апрель 2015 Май 2015 Июнь 2015 Июль 2015 Август 2015 Сентябрь 2015 Октябрь 2015 Ноябрь 2015 Декабрь 2015 Январь 2016 Февраль 2016 Март 2016 Апрель 2016 Май 2016 Июнь 2016 Июль 2016 Август 2016 Сентябрь 2016 Октябрь 2016 Ноябрь 2016 Декабрь 2016 Январь 2017 Февраль 2017 Март 2017 Апрель 2017 Май 2017 Июнь 2017 Июль 2017 Август 2017 Сентябрь 2017 Консалтинговая группа «БизпланиКо», www.bizplan5.ru , vip@bizplan5.ru , (+7 495 645 18 95) Расчет имущества на балансе и амортизации, руб. в мес. Диаграмма 51. Расчет имущества на балансе и амортизация 118
  • 119.
    Консалтинговая группа «БизпланиКо»,www.bizplan5.ru , vip@bizplan5.ru , (+7 495 645 18 95) 7.6 Отчет о прибылях и убытках Проект начинает приносить прибыль стабильно с -го месяца с момента начала реализации проекта. Ежегодный уровень чистой прибыли составит млн. руб. (после выхода на запланированный объем). За рассматриваемый период накопленная чистая прибыль составит млн.руб.. 119
  • 120.
  • 121.
    Консалтинговая группа «БизпланиКо»,www.bizplan5.ru , vip@bizplan5.ru , (+7 495 645 18 95) Статьи отчета о прибылях и убытках окт. ноя. дек. янв. фев. мар. апр. май. июн. июл. авг. сен. - - - - - - - - - - - - - - - - - - - - - - - - - - - - - апр. май. июн. июл. авг. сен. Выручка Расходы Амортизация Налог на имущество Взносы на ФОТ Прибыль Налог на прибыль Чистая прибыль Чистая прибыль накопленным итогом Таблица 36. Отчѐт о прибылях и убытках Статьи отчета о прибылях и убытках окт. ноя. дек. - - - - - - - - - янв. фев. мар. Выручка Расходы Амортизация Налог на имущество Взносы на ФОТ Прибыль Налог на прибыль Чистая прибыль Чистая прибыль накопленным итогом - Продолжение Таблицы. Отчѐт о прибылях и убытках 121
  • 122.
    Консалтинговая группа «БизпланиКо»,www.bizplan5.ru , vip@bizplan5.ru , (+7 495 645 18 95) окт. Статьи отчета о прибылях и убытках ноя. дек. янв. фев. мар. апр. май. июн. июл. авг. сен. Выручка Расходы Амортизация Налог на имущество Взносы на ФОТ Прибыль Налог на прибыль Чистая прибыль Чистая прибыль накопленным итогом Продолжение Таблицы. Отчѐт о прибылях и убытках Статьи отчета о прибылях и убытках Выручка Расходы Амортизация Налог на имущество Взносы на ФОТ Прибыль Налог на прибыль Чистая прибыль Чистая прибыль накопленным итогом окт. ноя. дек. янв. фев. мар. апр. май. Продолжение Таблицы. Отчѐт о прибылях и убытках 122 июн. апр. май. июн.
  • 123.
    Консалтинговая группа «БизпланиКо»,www.bizplan5.ru , vip@bizplan5.ru , (+7 495 645 18 95) Статьи отчета о прибылях и убытках июл. авг. сен. окт. ноя. дек. Выручка Расходы Амортизация Налог на имущество Взносы на ФОТ Прибыль Налог на прибыль Чистая прибыль Чистая прибыль накопленным итогом Продолжение Таблицы. Отчѐт о прибылях и убытках Статьи отчета о прибылях и убытках янв. фев. мар. апр. Выручка Расходы Амортизация Налог на имущество Взносы на ФОТ Прибыль Налог на прибыль Чистая прибыль Чистая прибыль накопленным итогом Продолжение Таблицы. Отчѐт о прибылях и убытках 123 май. июн. Итого:
  • 124.
    Консалтинговая группа «БизпланиКо»,www.bizplan5.ru , vip@bizplan5.ru , (+7 495 645 18 95) 8 Анализ чувствительности и анализ рисков проекта 8.1 Расчет уровня безубыточности Расчеты показывают, что точка безубыточности составляет,% от планируемого объема продаж. Точка безубыточности ежемесячных продаж – тыс. руб.При этом величина операционного рычага составляет %. Точка безубыточности проекта, % от загрузки Диаграмма 53. Точка безубыточности проекта, % от загрузки 124
  • 125.
    Консалтинговая группа «БизпланиКо»,www.bizplan5.ru , vip@bizplan5.ru , (+7 495 645 18 95) Значение при % загрузке Параметры Выручка Расходы Постоянные расходы Оплата труда Страхование (ОСАГО, опасных производственных объектов, имущества) Прочие расходы (пр матер, ТБ, ремонт, связь и тд.). Электроэнергия Газ Вода Переменные расходы Сырье Подача - Уборка вагонов (ОАО "Железнодорожное" руб/вагон) Нейтрализатор, Деэмульгатор, Ингибитор Прибыль, до вычета налогов Таблица 37. Расчет точки безубыточности 125 % % % - - - %
  • 126.
    Консалтинговая группа «БизпланиКо»,www.bizplan5.ru , vip@bizplan5.ru , (+7 495 645 18 95) 8.2 Анализ чувствительности 8.2.1 Количественный анализ чувствительности Анализчувствительности проекта представляет собой изучение влияния количественных факторов на финансовые показатели проекта. Ниже представлен однопараметрический анализ чувствительности. Было рассчитано влияние исходных показателей (цен реализации, объема продаж и себестоимости товаров) на основные результирующие показатели, характеризующие эффективность проекта (дисконтированный срок окупаемости, чистый приведенный доход, внутренняя норма рентабельности инвестиций). Для анализа чувствительности для всех показателей был принят шаг изменений %. Исходные/ результирующие показатели Уровень отпускных цен Объем продаж Стоимость материалов Чистый дисконтированный доход (ЧДД), тыс. руб. Отклонения, Отклонения, тыс. руб. % Внутренняя норма доходности, % Срок окупаемости, мес. Отклонения, мес. Отклонения, % % ,% % % ,% % % % % Таблица 38. Сводный анализ чувствительности проекта Проект показывает средний уровень чувствительности. Наибольшую чувствительность проект обнаруживает к изменению объема продаж– при изменении продаж на %, ЧДД изменяется на%. 126
  • 127.
    Консалтинговая группа «БизпланиКо»,www.bizplan5.ru , vip@bizplan5.ru , (+7 495 645 18 95) 8.3 Качественный анализ рисков проекта Ххххххххххххххххххххххххххххххххххххххххххххххххххххххх, хххххххххххххххххххххххххххххххххххххххххххххххххххххх. Ххххх, хххххххххххххххххххххххххххххххххххххх, хххххххххххххххххххххххххххххххххх. Хххххххххххххххххххх Хххххххххххххххххххххххххххххххххххххххххх, хххххххххххххххххххххххххххххххххххххххххххххххххх. Хххххххххххххххххххххххххххххххххххххххххххххххххх (ххххххххххххххххххххххххххххххххххххх, ххххххххххххххххххххх (ххххххххххххххххххххххххххх, ххххххххххххххххххххххх-ххххххххххххххххххххх. Хххххххххххххххххххххххххххххххххххххххххххххххххххх, хххххххххххххххххххххххххххххххххххххххххххххххххх. х.х. хххххххххххххххххххххх.х.), ххххххххххххххххххх.), Ххххххххххххххххххххххххххххххххххххххххххххххххххххххххххххххххххххххх. Ххххххххх, ххххххххххххххххххххххххххххххххххххххххххххххххххххххххххххххххххххххххххххххх, ххххххххххххххххххххххххххххххххххххххххххххххххххххххххххххххххх. Хххххххххххххххххххх Ххххххххххххххххххххххххххххххххххххххххххххх: 127
  • 128.
    Консалтинговая группа «БизпланиКо»,www.bizplan5.ru , vip@bizplan5.ru , (+7 495 645 18 95) № Хххххххх Ххххххххххххх Ххххххххххх Хххххххххххххххххххххххххххххххххххххххххххххххххххххххххх Ххххххххххххххххххххх Ххххххххххххххххххххххххх ххххххххххххххххххххх хххххххххххххххххххххххххх ххххххххххххххххххххх хххххххххххххххххххххххххх ххххххххххххх, ххххххххххххххх. ххххххххххххххххххххх ххххххххххххх, х.х. ххххххххххххххххххххх ххххххххххххххххххххх хххххххххххххх (хххххххх, ххххххххххххх). Хххххххххххххххххххххххххххххх хххххххххххххххххххххххххххххх хххххххххххххххххххххххххххххх хххххххххххххххххх-ххххххххххх. Ххххххххххххххххххххххххххххххххххххххххххххххххххххххххх Ххххххххххххххххххххх ххххххххххх, ххххххххххххххххххх, ххххххххххххххххххххх ххххххххххххххххххххх (ххххх), ххххххххххххххххххххх ххх. ххххххххххххххххххххх ххххххххххххххххххххх ххххххххххххххх. Ххххххххххххххххххххххххх хххххххххххххххххххххххххх ххххххххххххххххххххххххх. Хххххххххххххххххххххххххххххх хххххххххххххххххххххххххххххх хххххххххххххххххххххххххххххх ххххххххххххххххх. Ххххххх39. Ххххххххххххххххххххххххххх Хххххххххххххххххх Хххххххххххххххххххххххххххххххххххххххххххх, ххххххххххххххххххххххххххххххххххххххххххххххххххххххххххххххххххххххххххххххххххххх ххххххххххххххххх. Хххххххххххххххххххххххххххххххххххххххххххххх: 128
  • 129.
    Консалтинговая группа «БизпланиКо»,www.bizplan5.ru , vip@bizplan5.ru , (+7 495 645 18 95) № Хххххх хх Ххххххххххххх Ххххххххххх Ххххх, ххххххххххххххххххххххххххххххх Ххххххххххххххххххххххххххххххххххххххххххххххххххх, хххххххххххххххххххххххххххххххххххххххххххххххххххххххххххххх. Ххххххххххххххххххххххххххххххххххххххх, хххххххххххххххххххххххххххххххххххххххххххххххх. Ххххххххх хххххххххх ххххх. Ххххххххххххххххххххххх хххххххххххххххххххххххх хххххххххххххххххххххххх хххххххххххххххххххххххх хххх Ххххххххххх, хххххххххххххххх, хххххххххххххххххххххххххххххххххххххххххх. Ххххххххххххххххххххххххххххххххххх, хххххххххххххххххххххххххххххххххххххххххххх . ХхххххххххХхххххххххх Хххххххххххххххххххххххххххххххххххххххххххххххххххххххххххххх. Ххххххххххххххххххххххххххххххххххххххххххххххххххххххххххххх, хххххххххххххххххххххххххххххх, хххххххххххххххххххххххххххххххххх. Ххххххххх ххххххх Ххххххххххххххххххххххх хххххххххххххххххххххххх хххххххххххххххххххххххх ххххххххххххххххххххххх, хххххххххххххххххххххххх хххх. Ххххххххххххххххххххххххххххххххххххххххххх ххххххххххххххххххххххххххххххххххххххх, ххххххххххххххххххххххххххххххххххххххххххх. Ххххххххххххххххххххххх хххххххххххххххххххххххх хххххххххххххххххххххххх ххххххххххххххх. Ххххххххх хххххххххх хххххххххх хххххх Ххххххххххххххххххххххх ххх, хххххххххххххххххххххххх хххххххххххххххххххххххх хххххх, хххххххххххххххххххххххх ххххххх. Ххххххххххххххххххххххххххххххххххххххххххх хххххххххххххххххххххххххххххххххххххххххххх хххххххххххххххххххххххххххххххххххххххххххх хххххххххххххххххххххххххххххххххххххххххххх хххх. Таблица 40. Анализ маркетинговых рисков Из всего вышесказанного можно сделать следующий вывод: риски, связанные с реализацией проекта, не критичны, и большинство из них можно минимизировать с помощью грамотного управления. 129
  • 130.
    Консалтинговая группа «БизпланиКо»,www.bizplan5.ru , vip@bizplan5.ru , (+7 495 645 18 95) 9 Финансовый анализ 9.1 Расчет показателей продаж Показатели продаж: Точка безубыточности, % Точка безубыточности, ежемесячных продаж % р. % Операционный рычаг Таблица 41. Показатели продаж Объем продаж, соответствующий точке безубыточности, составляет тыс. руб. в месяц. Операционный рычаг равен %, то есть при увеличении объема продаж на руб., прибыль увеличивается на руб. 130
  • 131.
    Консалтинговая группа «БизпланиКо»,www.bizplan5.ru , vip@bizplan5.ru , (+7 495 645 18 95) 9.2 Расчет показателей основной деятельности Средние значения по проекту Показатели основной деятельности Объем продаж, в мес. Объем текущих расходов, в мес. Чистая прибыль, в мес. Денежный поток, в мес. Таблица 42. Показатели основной деятельности, тыс. руб. Средний уровень продаж в месяц составляет денежный поток – тыс. руб. в месяц. тыс. руб., чистая прибыль – тыс. руб., Показатели основной деятельности, тыс. руб.в мес. Объем продаж, в мес. Объем текущих расходов, в мес. Чистая прибыль, в мес. Денежный поток, в мес. Диаграмма 54. Показатели основной деятельности, тыс. руб.в месяц 9.3 Расчет показателей рентабельности Показатели рентабельности: Рентабельность продаж Рентабельность активов Оборачиваемость активов Средние значения по проекту % % , Таблица 43. Показатели рентабельности Средний уровень рентабельности продаж (отношение чистой прибыли к выручке от реализации, без НДС) составляет %, рентабельность активов – %. 131
  • 132.
    Консалтинговая группа «БизпланиКо»,www.bizplan5.ru , vip@bizplan5.ru , (+7 495 645 18 95) 10 Инвестиционный анализ 10.1 Срок окупаемости Срок окупаемостисоставляет месяцев. Как видно из представленной таблицы, средства вкладываются в проект на протяжении -го месяца, начиная со-го месяца, происходит возврат инвестиций. 132
  • 133.
    Консалтинговая группа «БизпланиКо»,www.bizplan5.ru , vip@bizplan5.ru , (+7 495 645 18 95) Движения денежных средств по проекту Выбытия Поступления Итого денежный поток Денежный поток накопленным итогом Октябрь Ноябрь Декабрь Январь Февраль Март Апрель Май Июнь Июль Август Сентябрь - - - - - - - - - - - - - - - - - - - - - - - - Таблица 44. Расчѐт срока окупаемости Движения денежных средств по проекту Выбытия Поступления Итого денежный поток Денежный поток накопленным итогом Октябрь Ноябрь Декабрь - - - - - - Январь Февраль Март Апрель Май Июнь Июль Август Сентябрь - - - - - - - - - Продолжение Таблицы. Расчѐт срока окупаемости Движения денежных средств по проекту Выбытия Поступления Итого денежный поток Денежный поток накопленным итогом Октябрь Ноябрь Декабрь Январь Февраль Март Апрель Май Июнь Июль Август Сентябрь - - - - - - - - - - - - Продолжение Таблицы. Расчѐт срока окупаемости 133
  • 134.
    Консалтинговая группа «БизпланиКо»,www.bizplan5.ru , vip@bizplan5.ru , (+7 495 645 18 95) Движения денежных средств по проекту Выбытия Поступления Итого денежный поток Денежный поток накопленным итогом Октябрь Ноябрь - Декабрь Январь Февраль Март Апрель Май Июнь Июль Август Сентябрь Итого: - Продолжение Таблицы. Расчѐт срока окупаемостижения денежных средств по проекту Коэффициент дисконтирования Дисконтированный денежный поток Дисконтированный денежный поток, накопленным итогом Чистый Дисконтированный Доход , , , , , , , , , , , , - - - - - - - - - - - - - - - - - - - - - - - - Таблица 45. Расчѐт дисконтированного дохода и срока окупаемости Коэффициент дисконтирования Дисконтированный денежный поток Дисконтированный денежный поток, накопленным итогом , - , - , - , , , , , , , , , - - - - - - - - - - - - Продолжение Таблицы. Расчѐт дисконтированного срока окупаемости 134
  • 135.
    Консалтинговая группа «БизпланиКо»,www.bizplan5.ru , vip@bizplan5.ru , (+7 495 645 18 95) Коэффициент дисконтирования Дисконтированный денежный поток Дисконтированный денежный поток, накопленным итогом - - - - - - - - - - - - Продолжение Таблицы. Расчѐт дисконтированного срока окупаемости Коэффициент дисконтирования Дисконтированный денежный поток Дисконтированный денежный поток, накопленным итогом , , , , , , , , , , , , - - - - - - - - - - - - Продолжение Таблицы. Расчѐт дисконтированного срока окупаемости Коэффициент дисконтирования Дисконтированный денежный поток Дисконтированный денежный поток, накопленным итогом 135 , , , , , , , , , , , , - - - - - - - - - - - - ,
  • 136.
    Консалтинговая группа «БизпланиКо»,www.bizplan5.ru , vip@bizplan5.ru , (+7 495 645 18 95) 10.2 Индекс доходности Согласно расчетам, индекс доходности по проекту в целом составит, Доходность по проекту Индекс доходности по проекту в целом , , Таблица 46. Индекс доходности 10.3 Внутренняя норма доходности Внутренняя норма доходности в расчете на год составит,% - на весь период. ВНД, % в мес. ,% ВНД, % в год. ,% Таблица 47. Внутренняя норма доходности 136
  • 137.
    Консалтинговая группа «БизпланиКо»,www.bizplan5.ru , vip@bizplan5.ru , (+7 495 645 18 95) 10.4 Чистый дисконтированный доход Чистый дисконтированный доход дисконтирования в размере %. рассчитывался исходя из годовой ставки В соответствии с распространенным положением теории инвестиционного анализа предполагается, что ставка дисконтирования должна содержать темп инфляции, минимальную норму прибыли кредитора и поправку, учитывающую степень риска конкретного проекта. Ставка дисконтирования без учета риска проекта (d) определяется в долях единицы как отношение ставки рефинансирования (r) , установленной Центральным Банком РФ и объявленного Правительством РФ на текущий год темпа инфляции (i): +d = (+ r/)/(+i/) Поправка на риск определяется, исходя из типовых и специфических рисков проекта на основании следующей таблицы: Величина типового риска Суть проекта Р, процент Низкий Снижение продукции себестоимости - Средний Увеличение объема продаж существующей продукции - Высокий Производство и продвижение на рынок новых продуктов - Очень высокий Вложения в исследования и инновации - Таблица 48. Интервал значения типовых рисков проекта Конкретное значение поправки принимается по нижней, средней или верхней границе интервала типового риска в зависимости от приведенной в бизнес-плане соответствующей оценки величины специфических рисков и чувствительности к ним проекта. Ставка дисконтирования, учитывающая риски проекта (D), определяется в процентах по формуле: D= d х + P Где Р – поправка на риск. В нашем случае величина типового риска считается высокой (%). 137
  • 138.
    Консалтинговая группа «БизпланиКо»,www.bizplan5.ru , vip@bizplan5.ru , (+7 495 645 18 95) Показатель Значение показателя Ставка рефинансирования (r), установленная Центральным банком Российской Федерации Темп инфляции (i), объявленный Правительством Российской Федерации на текущий год Ставка дисконтирования без учета риска проекта (d) , Поправка на риск (P), % Ставка дисконтирования с учетом рисков проекта (D), округленная до целого вверх, % Таблица 49. Обоснование ставки дисконтирования Таким образом, согласно проведенным расчетам, ставка дисконтирования, составляет %. Чистый дисконтированный доход (с учетом постпрогнозного периода) составит млн. руб. 138
  • 139.
    Октябрь 2012 Ноябрь 2012 Декабрь2012 Январь 2013 Февраль 2013 Март 2013 Апрель 2013 Май 2013 Июнь 2013 Июль 2013 Август 2013 Сентябрь 2013 Октябрь 2013 Ноябрь 2013 Декабрь 2013 Январь 2014 Февраль 2014 Март 2014 Апрель 2014 Май 2014 Июнь 2014 Июль 2014 Август 2014 Сентябрь 2014 Октябрь 2014 Ноябрь 2014 Декабрь 2014 Январь 2015 Февраль 2015 Март 2015 Апрель 2015 Май 2015 Июнь 2015 Июль 2015 Август 2015 Сентябрь 2015 Октябрь 2015 Ноябрь 2015 Декабрь 2015 Январь 2016 Февраль 2016 Март 2016 Апрель 2016 Май 2016 Июнь 2016 Июль 2016 Август 2016 Сентябрь 2016 Октябрь 2016 Ноябрь 2016 Декабрь 2016 Январь 2017 Февраль 2017 Март 2017 Апрель 2017 Май 2017 Июнь 2017 Июль 2017 Август 2017 Сентябрь 2017 Итого: Консалтинговая группа «БизпланиКо», www.bizplan5.ru , vip@bizplan5.ru , (+7 495 645 18 95) Дисконтированный денежный поток Диаграмма 55. Дисконтированный денежный поток, тыс. руб. 139
  • 140.
    Консалтинговая группа «БизпланиКо»,www.bizplan5.ru , vip@bizplan5.ru , (+7 495 645 18 95) 11 Заключение по инвестиционной привлекательности проекта 11.1 Сводные показатели проекта Сводные показатели эффективности проекта представлены в таблице. Показатели продаж: % Точка безубыточности, % Точка безубыточности, ежемесячных продаж % Операционный рычаг Средние значения по проекту Показатели рентабельности: % Рентабельность продаж % Рентабельность активов , Оборачиваемость активов Показатели основной деятельности Объем продаж, в мес. Объем текущих расходов, в мес. Чистая прибыль, в мес. Денежный поток, в мес. Инвестиционные показатели Средние значения по проекту % ВНД, % в год. Объем инвестиций Чистый Дисконтированный Доход Инвестиционный период, мес. Срок окупаемости, мес. % Индекс доходности за период прогноза Таблица 50. Сводные показателиэффективности проекта 11.2 Заключение об инвестиционной привлекательности бизнеса Анализ финансовых прогнозов привлекательности проекта: свидетельствует о высокой инвестиционной Высокий среднемесячный уровень продаж - млн. руб. Невысокий уровень чувствительности – точка безубыточности продаж составляет,% от планируемого объема продаж. Высокий уровень внутренней нормы доходности – % в год. Совокупность приведенных показателей свидетельствует о перспективности рассматриваемого проекта. 140
  • 141.
    Консалтинговая группа «БизпланиКо»,www.bizplan5.ru , vip@bizplan5.ru , (+7 495 645 18 95) Приложения Приложение. Перечень НПЗ РФ НПЗ Контролирующий акционер Мощности по переработке (млн.тонн) ХхххххХХХ Хххххххххххххх , Глубина перерабо тки, (д.ед.) . ХхххххХХХ Ххххххх , . Хххххх-ХХХХХ Хххххх , . ХххххххххХХХ ХХХ-ХХ , . ХххххххХХХ Ххххххххх , . ХхххххххХХХ Хххххх , . ХхххххххххХХХ , . ХххххххххххххХХХ ХХХХ ( %), Хххххххххххх ( %), Хххххххх Хххххх , . ХххххХХ ХххххххххХХХ Хххххххх , . ХххххххххХХ ХхххххххххххххххХХ Х ХхххххххХХХ Хххххххх , . ХХХ «Ххххххх» , . Ххххххххххх ХХ Ххххххххххх ХХ Ххххххххххх ХХХ «Ххххххх» , . Ххххххххххх ХХ Ххххххххххххххххххх хх Ххххххх , . Ххххххххххх ХХ ХхххххххххХХХ Хххххххх , . ХхххххххххххХХХ ХХХХ ( %) , . ХххххххххххххХХХ Хххххххх , . Хххх-ХхххххххХХХ (Хххххх) ХХХ «Ххххххх» , . Ххххххххххх ХХ Ххххххххххх ХХ Хххххххххххх хххХХ Ххххххххххх ХХ ХхххххххххххХХХ Хххххххх , . ХхххххххХХХ Хххххххх , . Хххххххххххххххххх ХхххХхххх , . ХххххххххххХХХ ХХХ-ХХ , . ХххххххххххХХХ Хххххххх , . Ххххххххххх ХХ Ххххххххххх ХХ ХххххХХ ХххххххХХХ Хххххххххххххххххххххх ххххххх ХХХххххх , . ХххххХХ , . , . ХхххххххххХХХ Ххххххх "Ххххххххххххххххххххх хххххххх" [] Ххххххх Хххххххххххх хххХХ ХххххххххХХ , х.х. ХххххххххХХ ХХХХ-Хххх ХхххххххХХХ ХххххХххХхххххххх , х.х. ХххххХХ ХхххххххххххХХХ Ххххххх , х.х. ХххххХХ ХххххххххХХХ Хххххх , . ХхххххххххххххХХХ ХхХххх[] , .[] ХхххххХхххххххХХ ХххххХХ ХххххххххххххХХХ ХхххХхххх , х.х. ХххххХХ Хххххххххх ххххххх Хххххххххх ххххххххх Хххххххххх Хххх Хххххххххх ххххххх Хххххххххх ххххххх ХххххххххххХХХ [] ХххххххххххХХХ 141 Федеральн ый округ Субъект РФ ХхххххХхххххххХХ ХххххххххХХ Хххххххххх хххххххххх Хххххххххх ххх Хххххххххх хххххххххх Хххххххххх хххххх Хххххххххх хххххххх Хххххххххх ххххх Хххххххххх ххххххх Ххххххххххх ХХ Ххххххххххх ХХ Ххххххххххх ХХ Ххххххххххх ХХ Ххххххххххх ХХ Ххххххххххх ХХ ХххххххххХХ Хххххххххх хххххххххх Хххххххххх хххххх Хххххххххх хххххх Хххххххххх Хххххххххх хх Хххххххххх Хххххххххх хх Хххххххххх Хххххххххх хх Хххххххххх хххххх Хххххххххх Ххххххххх Хххххххххх ххххх Хххххххххх Хххххххххх хх Хххххххххх хххххх Хххххххххх хххххх Хххххххххх ххххххххх Хххххххххх хххххххх Хххххххххх ххххххх Хххххххххх ххххххх Хххххххххх ххххх Хххххххххх хххххх Год ввода в эксплуата цию
  • 142.
    Консалтинговая группа «БизпланиКо»,www.bizplan5.ru , vip@bizplan5.ru , (+7 495 645 18 95) НПЗ ХххххххххХХХ 142 Контролирующий акционер ХххххХххххххххх, ХххххххХххххх, ХххххххХххххххХхххххХ ххххххххх[] Мощности по переработке (млн.тонн) , Глубина перерабо тки, (д.ед.) х.х. Федеральн ый округ Субъект РФ Ххххххххххх ХХ Хххххххххх ХххххХх Год ввода в эксплуата цию