OCE 552 - Geographic
Information System
UNIT II SPATIAL DATA
MODELS 9
Database Structures – Relational, Object
Oriented – ER diagram - spatial data
models – Raster Data Structures – Raster
Data Compression - Vector Data
Structures - Raster vs Vector Models - TIN
and GRID data models - OGC standards -
Data Quality.
Database Structures
Database Structures:
 A geodatabase can be designed for
single or multiple users.
 A single-user database can be a
personal geodatabase or a file
geodatabase.
 A personal geodatabase stores data
as tables in a Microsoft Access
database.
 A file geodatabase, on the other hand,
stores data in many small-sized binary
 The geodatabase organizes vector data
sets into feature classes and feature
datasets.
 In a geodatabase, feature classes can be
standalone feature classes or members of
a feature dataset.
 The presence of feature attribute and
nonspatial data tables means that a GIS
requires a database management
system (DBMS) to manage these tables.
 A DBMS is a software package that
enables us to build and manipulate a
database. A DBMS provides tools for
data input, search, retrieval,
manipulation, and output.
 For example, ArcGIS uses Microsoft
Access for managing personal
geodatabases.
 Many GIS packages also have database
connection capabilities to access remote
databases. This is important for GIS
users who routinely access data from
centralized databases.
 For example, GIS users at a ranger
district office may regularly retrieve data
maintained at the headquarters office of
a national forest. This scenario
represents a client-server distributed
database system.
THE RELATIONAL MODEL
 A database is a collection of
interrelated tables in digital format. At
least four types of database designs
have been proposed in the literature:
 Flat file,
 Hierarchical,
 Network, and
 Relational
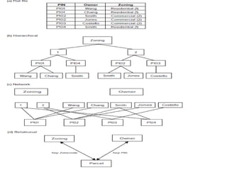
 A flat file contains all data in a large table.
A feature attribute table is like a flat file.
 A hierarchical database organizes its data
at different levels and uses only the one-to-
many association between levels.
 A network database builds connections
across tables, as shown by the linkages
between the tables
A common problem with both the hierarchical
and the network database designs is that
the linkages (i.e., access paths) between
tables must be known in advance and built
into the database at design time.
 GIS packages, both commercial and
open source, typically use the relational
model for database management.
 A relational database is a collection of
tables, also called relations, that can be
connected to each other by keys.
 A primary key represents one or more
attributes whose values can uniquely
identify a record in a table.
 A foreign key is one or more attributes
that refer to a primary key in another
table.
 But in GIS, they often have the same
name, such as the feature ID. In that
case, the feature ID is also called the
common field.
 In Figure Zonecode is the common field
connecting zoning and parcel, and PIN
(parcel ID number) is the common field
connecting parcel and owner. When
used together, the fields can relate
zoning and owner.
Normalization
 Normalization is a process of
decomposition, taking a table with all the
attribute data and breaking it down into
small tables while maintaining the
necessary linkages between them.
Normalization is designed to achieve the
following objectives:
• To avoid redundant data in tables
• To ensure that attribute data in separate
tables can be maintained and updated
separately and can be linked whenever
necessary
• To facilitate a distributed database.
The map shows four land parcels with the PINs of P101,P102,
P103, P104
Table 2.1 Unnormalised
Table
Table 2.2 First Normalisation
Fig 2.4 Second Normalisation
Fig 2.5 Final Normalised Table
Types of Relationship
 A relational database may contain four
types of relationships or cardinalities
between tables or, more precisely,
between records in tables:
 one-to-one, one-to-many, many-to-
one, and many-to-many
Four type of data relationship between table
OBJECT ORIENTED
DATABASE STRUCTURE:
 An object-based spatial database is a
spatial database that stores the location
as objects.
 The object-based spatial model treats
the world as surface littered with
recognizable objects (e.g. cities, rivers),
which exist independent of their
locations.
 Objects can be simple as polygons and
lines, or be more complex to represent
cities.
 While a field-based data model sees the world as a
continuous surface over which features (e.g.
elevation) vary, using an object-based spatial
database, it is easier to store additional attributes with
the objects, such as direction, speed, etc.
 The geodatabase model supports an object-
oriented vector data model. In this model, entities
are represented as object with properties, behaviour,
and relationships.
 These object types include simple objects, geographic
features (objects with location), network features
(objects with geometric integration with other
features), annotation features, and other more
specialized feature types.
Classes, Methods and
Relationships
 Each data model Object is essentially an
instance of a Class. Classes are object
oriented constructs which group objects
that share the same set of attributes and
methods.
 Methods are the functions that define
the interaction of objects to the outside
world.
 In addition to a description for objects,
its attributes and behaviors, a data
 An example of a class can be a Line feature and
one of its instances might be a river. Attribute
fields of the river line are an integer identifier,
number of line segments and start and end points
of each segment.
 Calculation of total flow volume by using the river
dimension attributes will be an example of Method
for the river object.
 In order to account for flow and interactions
between each river segment and the watershed,
and also to streamline query and storage,
definition of (topological) relationships between
classes is needed.
 The three main relationships between
classes that have been implemented in
the design of the hydrologic data model
are Generalization, Association and
Aggregation.
 A generalization relationship between
any two classes means that one of the
classes (Child class) is derived from the
other (Base class).
 Association shows the relationship
between instances of classes.
Spatial object Class Inheritance
Hierarchy
Spatial
Point
Polyline
Open
Polyline
Closed
Polyline
Polygon
Extent
ENTITY RELATIONSHIP MODEL
(ER MODEL)
 The entity relationship (ER) model represents
the conceptual design of a database. The ER
diagram helps in understanding the
components of a database and relationships
among them.
Entity Record
 An entity is a real world item that exists on its
own. The set of all possible values for an entity
is the entity type. For example, a particular
student such as ‘Ravi Kumar’ is an entity
record. Student is the entity type in this case.
 In ER diagram we show entity type as a
rectangle containing the type name.
Attribute
 Properties that describe an entity are
known as its attributes. The value of an
attribute could be expressed in numbers
or in text.
 In ER diagram attributes are
represented by ovals attached to the
entity by a line.
 Attributes can be classified as:
Key attributes: An attribute whose values
are distinct for each individual entity
record and are used for identifying an
individual entity record are known as key
attributes.
For example in the student entity
type, StudentID is the key attribute since
no two students can have same
StudentID.
A key attribute is underlined in ER diagram.
 Non-key attributes : Attributes that are not unique
but are used to describe the entities are known as
non-key attributes. Names, age, address of a
student are the non key attributes.
 Simple : Attributes that can’t be divided into
subparts are called simple attributes. For example
StudentID which is just a number is a simple
attribute.
 Composite : Attributes that can be divided into
subparts with each subpart having their own
independent meaning are composite attributes.
For example Name of a student can be divided
into two parts i.e. first name and last name. This
could be illustrated by branching off the
components of the attribute.
 Single valued: Attributes that can hold only
single value at a time are called single valued
attributes. Age of a student can’t have more
than one value and hence it is a single
valued attribute.
 Multiple valued: Attributes that can have
more than one value are called multiple
valued attributes. For example the contact
number of a student can have two or more
than two phone numbers.
 A multi valued attribute is shown as:
 Derived attributes: The attributes that are
derived using a mathematical formula and
operations on other attributes are called derived
attributes.
 Stored attributes: The attributes from which
another attributes can be derived are called stored
attributes. The age of a student can be calculated
by counting the number of years starting from his
date of birth to the present date. In this case age
is the derived attribute and date of birth is the
stored attribute. In ER diagram a derived attribute
is represented with a dotted oval and a line.
Relationship
 A relationship is an association among entity
types. It is represented as a diamond in ER
diagram.
 For example an entity ‘student’ can be associated
with another entity ‘class’ as follows:
 ‘Attends’ is the relationship between the two
entities.
 The degree of a relationship type is the number of
participating entity types. The above example has
degree 2 and is therefore a binary relationship.
Cardinality
 Cardinality denotes the occurrences of
data on either side of a relation.
 The cardinality ratio for a binary
relationship specifies the maximum
number of relationship instances an entity
can participate in.
 A one to one relationship indicates that a
single instance of one entity is associated
with a single instance in the related entity.
 A one to many or a many to one
relationship indicates that a single
instance of one entity is associated with
one or more instances of the related
entity.
 A many to many relationship
indicates that either entity participating
in the relationship may have many
instances.
 Example: The diagram shown below
represents the academic functioning of a
college. There are five entities viz.
Department, Faculty, Student, Course,
and Hostel. All the five entities have their
own attributes. DNumber, FacultyID,
StudentID, CourseID, and HostelID are
the key attributes of Department,
Faculty, Student, Course and Hostel
respectively.
ER-Diagram showing academic functioning of a
college
Spatial Data Model
Vector Data
Structures
Vector data structure
 Geographic entities encoded using the
vector data model, are often called
features.
 The features can be divided into two
classes:
a. Simple features
b. Topological features
a. Simple features
These are easy to create, store and
are rendered on screen very quickly.
They lack connectivity relationships
and so are inefficient for modeling
phenomena conceptualized as fields.
Point entities :
 These represent all geographical entities
that are positioned by a single XY
coordinate pair.
 Along with the XY coordinates the point
must store other information such as what
does the point represent etc.
Line entities : Linear features made by
tracing two or more XY coordinate pair.
 Simple line: It requires a start and an end
point.
 Arc: A set of XY coordinate pairs
describing a continuous complex line. The
shorter the line segment and the higher
the number of coordinate pairs, the closer
the chain approximates a complex curve.
Simple Polygons : Enclosed structures
formed by joining set of XY coordinate
pairs.
b. Topological features
A topology is a mathematical procedure that
describes how features are spatially related
and ensures data quality of the spatial
relationships.
 Topological relationships include following
three basic elements:
I. Connectivity: Information about linkages
among spatial objects
II. Contiguity: Information about neighbouring
spatial object
III. Containment: Information about inclusion of
one spatial object within another spatial
Connectivity
Arc node topology defines
connectivity –
1. Arcs are connected to each other if
they share a common node. This is
the basis for many network tracing
and path finding operations.
2. Arcs represent linear features and the
borders of area features.
3. Every arc has a from-node which is
the first vertex in the arc and a to-node
which is the last vertex.
Arc-node Topology
 Nodes can, however, be used to
represent point features which
connect segments of a linear feature
(e.g., intersections connecting street
segments, valves connecting pipe
segments).
Node showing intersection
Arc-Node Topology with list
 Arc-node topology is supported through an
arc-node list. For each arc in the list there
is a from node and a to node. Connected
arcs are determined by common node
numbers.
Contiguity
 Polygon topology defines contiguity. The
polygons are said to be contiguous if they
share a common arc.
 Contiguity allows the vector data model to
determine adjacency
 The fromnode and to node of an arc
indicate its direction, and it helps
determining the polygons on its left
and right side.
 In the illustration above, polygon B is
on the left and polygon C is on the
right of the arc 4.
 Polygon A is outside the boundary of
the area covered by polygons B, C
and D. It is called the external or
universe polygon
Containment
 Geographic features cover
distinguishable area on the surface of
the earth.
 The polygons can be simple or they can
be complex with a hole or island in the
middle.
 In the illustration given below assume a
lake with an island in the middle.
 The lake actually has two boundaries,
one which defines its outer edge and the
other (island) which defines its inner
 The polygon D is made up of arc 5, 6
and 7.
 The 0 before the 7 indicates that the
arc 7 creates an island in the polygon.
 Polygons are represented as an
ordered list of arcs and not in terms of
X, Y coordinates. This is called
Polygon-Arc topology
 Since arcs define the boundary of
polygon, arc coordinates are stored
only once, thereby reducing the
amount of data and ensuring no
overlap of boundaries of the adjacent
polygons.
Polygon as a topological
feature
Raster Data
Structures
Raster Data
Compression
Raster Vs Vector
Models
Comparison between Vector
and Raster Data Models
Data Model Advantages Disadvantages
Raster
Simple data structure Cell size determines the resolution
at which the data is represented
Compatible with remote sensing or
scanned data
Requires a lot of storage space
Spatial analysis is easier Projection transformations are time
consuming
Simulation is easy because each
unit has the same size and shape
Network linkages are difficult to
establish
Vector
Data is represented at its original
resolution and form without
generalization
The location of each vertex is to be
stored explicitly
Require less storage space Overlay based on criteria is difficult
Editing is faster and convenient Spatial analysis is cumbersome
Network analysis is fast Simulation is difficult because each
unit has a different topological
form
Projection transformations are
easier
Raster Data Compression
 Data compression refers to the
reduction of data volume, a topic
particularly important for data delivery
and Web mapping.
 Data compression is related to how
raster data are encoded.
 Quadtree and RLE, because of their
efficiency in data encoding, can also
be considered as data compression
methods.
 A variety of techniques are available for
data compression. They can be
lossless or lossy.
 A lossless compression preserves the
cell or pixel values and allows the
original raster or image to be precisely
reconstructed.
 RLE is an example of lossless
compression.
 A lossy compression cannot
reconstruct fully the original image but
can achieve higher compression ratios
than a lossless compression.
 Lossy compression is therefore useful
for raster data that are used as
background images rather than for
analysis
 Newer image compression techniques
can be both lossless and lossy. An
example is MrSID (Multi-resolution
Seamless Image Database) patented
by LizardTech Inc.
 MrSID uses the wavelet transform
for data compression. The wavelet-
based compression is also used by
JPEG 2000 and ECW (Enhanced
Compressed Wavelet).
 The wavelet transform treats an image
as a wave and progressively
decomposes the wave into simpler
wavelets
 Using a wavelet (mathematical)
function, the transform repetitively
averages groups of adjacent pixels
(e.g., 2, 4, 6, 8, or more) and, at the
same time, records the differences
between the original pixel values and
the average.
 The differences, also called wavelet
coefficients, can be 0, greater than 0,
or less than 0.
 Using the Haar function, we take the
average of each pair of adjacent
pixels. The averaging results in the
string (2, 8, 8, 4) and retains the
quality of the original image at a lower
resolution.
 But if the process continues, the
averaging results in the string (5, 6)
and loses the darker center in the
original image.
 Suppose that the process stops at the
string (2, 8,8, 4). The wavelet coefficients
will be −1 (1 − 2), −1(7 − 8), 0 (8 − 8), and
2 (6 − 4).
 If, however, a lossless compression is
needed, we can use the coefficients to
reconstruct the original image. For
example, 2 − 1 = 1 (the first pixel), 2 − (−1)
= 3 (the second pixel), and so on.
The UTM (Universal Transverse
Mercator) system is a system
of coordinates that describes position
on a map
TIN and GRID
Models
TIN and Grid Models
Triangular Irregular Network (TIN)
 A surface representation derived from
irregularly spaced points and breakline
features. Each sample point has an x,y
coordinate and a z-value or surface
value.
TIN can be created from following
triangulation methods
 Delaunay Triangulation method
 Important Points method
 Adaptive Densification
Delaunay Triangulation
Method
 TIN represents surface as contiguous
non-overlapping triangles created by
performing Delaunay triangulation.
 These triangles have a unique property
that the circumcircle that passes through
the vertices of a triangle contains no
other point inside it.
 This topologic data structure manages
information about the nodes that form
each triangle and the neighbors of each
triangle.
Delaunay Triangulation
Method
Advantages of Delaunay triangulation
 The triangles are as equiangular as
possible, thus reducing potential
numerical precision problems created
by long skinny triangles
 The triangulation is independent of the
order the points are processed
 Ensures that any point on the surface
is as close as possible to a node
 The TIN model is a vector data model which
is stored using the relational attribute tables.
TIN dataset contains three basic attribute
tables:
 Arc attribute table that contains length, from
node and to node of all the edges of all the
triangles.
 Node attribute table that contains x, y
coordinates and z (elevation) of the vertices .
 Polygon attribute table that contains the
areas of the triangles, the identification
number of the edges and the identifier of the
adjacent polygons
 As TIN stores topological relationships,
the datasets can be applied to vector
based geoprocessing such as automatic
contouring, 3D landscape visualization,
volumetric design, surface
characterization .
 A triangulated irregular network (TIN)
approximates the terrain with a set of
non overlapping triangles .
 Each triangle in the TIN assumes a
constant gradient. Flat areas of the
land surface have fewer but larger
triangles, whereas areas with higher
variability in elevation have denser but
smaller triangles. The TIN is
commonly used for terrain mapping
and analysis, especially for 3-D
display
Important Points Method:
 The Extract Important points method
creates vector points from raster
elevation data.
 Points are created automatically for
cell values at regular grid intersections
or that mark significant changes in
surface elevation, depending on the
chosen point extracting method
 Adaptive Densification Method:
It is used to create TIN objects using
raster surface data as the input object.
This process iteratively inserts nodes
inside existing triangles at the location of
maximum surface deviation from the
plane of triangle.
Grid VS TIN
TIN Grid
Features TIN represent features more
accurately. Flow directions
can be arbitrary
In Grid, Flow directions are
restricted to grid points.
There are only 8 possible
flow directions
Advantages  Ability to describe the
surface at different level
of resolution
 Effeciency in storing data
 Easy to store and
manipulate
 Easy integration with
raster databases
 Smoother, more natural
appearance of derived
terrain features
Disadvantages  In many cases require
visual inspection and
manual control of the
network
 Inability to use grid sizes
to reflect areas of
different complexity of
relief.
OGC Standards
 The Open Geospatial Consortium
(OGC) is a not-for-profit organisation
focused on developing and defining
open standards for the geospatial
community to allow interoperability
between various software, and data
services.
OGC Interoperable Sectors
Data Quality
 In GIS, data quality is used to give an
indication of how good data are.
 It describes the overall fitness or
suitability of data for a specific
purpose or is used to indicate data
free from errors and other problems.
 Examining issues such as error,
accuracy, precision and bias can
help to assess the quality of individual
data sets.
 Data sets used for analysis need to be
complete, compatible and consistent,
and applicable for the analysis being
performed.
 Flaws in data are usually referred to as
errors.
 Error is the physical difference between
the real world and the GIS facsimile.
 A more systematic error would have
occurred if the co-ordinates for all the ski
lift stations in the data set had been
entered in (y,x) order instead of (x,y).
 Accuracy is the extent to which an
estimated data value approaches its true
value.
 If a GIS database is accurate, it is a true
representation of reality.
 It is impossible for a GIS database to be
100 per cent accurate, though it is
possible to have data that are accurate to
within specified tolerances.
 For example, a ski lift station co-ordinate
may be accurate to within plus or minus
10 metres.
 Precision is the recorded level of
detail of your data.
 A co-ordinate in metres to the nearest
12 decimal places is more precise
than one specified to the nearest three
decimal places.
 Computers store data with a high level
of precision, though a high level of
precision does not imply a high level
of accuracy.
Four contestants in the shooting
have produced the results
The difference between accuracy and precision is important and is explained in
Box
 Bias in GIS data is the systematic
variation of data from reality. Bias is a
consistent error throughout a data set.
 A consistent overshoot in digitized data
caused by a badly calibrated digitizer,
or the consistent truncation of the
decimal points from data values by a
software program, are possible
examples.
 Resolution and generalization are two
important issues that may affect the
representation of features in a GIS
database.
 In raster GIS, resolution is determined
by cell size. For example, for a raster
data set with a 20-metre cell size, only
those features that are 20 × 20 metres
or larger can be distinguished.
 Figure allows comparison of a 25
metre resolution vegetation map with
a 5 metre resolution aerial photograph
of the same area.
 Resolution is dependent on the scale of
the original map, the point size and line
width of the features represented
thereon and the precision of digitizing.
 Generalization is the process of
simplifying the complexities of the real
world to produce scale models and
maps. Cartographic generalization is a
subject in itself and is the cause of
many errors in GIS data derived from
maps.

Spatial Data Models

  • 1.
    OCE 552 -Geographic Information System
  • 2.
    UNIT II SPATIALDATA MODELS 9 Database Structures – Relational, Object Oriented – ER diagram - spatial data models – Raster Data Structures – Raster Data Compression - Vector Data Structures - Raster vs Vector Models - TIN and GRID data models - OGC standards - Data Quality.
  • 3.
  • 4.
    Database Structures:  Ageodatabase can be designed for single or multiple users.  A single-user database can be a personal geodatabase or a file geodatabase.  A personal geodatabase stores data as tables in a Microsoft Access database.  A file geodatabase, on the other hand, stores data in many small-sized binary
  • 5.
     The geodatabaseorganizes vector data sets into feature classes and feature datasets.  In a geodatabase, feature classes can be standalone feature classes or members of a feature dataset.
  • 6.
     The presenceof feature attribute and nonspatial data tables means that a GIS requires a database management system (DBMS) to manage these tables.  A DBMS is a software package that enables us to build and manipulate a database. A DBMS provides tools for data input, search, retrieval, manipulation, and output.  For example, ArcGIS uses Microsoft Access for managing personal geodatabases.
  • 7.
     Many GISpackages also have database connection capabilities to access remote databases. This is important for GIS users who routinely access data from centralized databases.  For example, GIS users at a ranger district office may regularly retrieve data maintained at the headquarters office of a national forest. This scenario represents a client-server distributed database system.
  • 8.
    THE RELATIONAL MODEL A database is a collection of interrelated tables in digital format. At least four types of database designs have been proposed in the literature:  Flat file,  Hierarchical,  Network, and  Relational
  • 10.
     A flatfile contains all data in a large table. A feature attribute table is like a flat file.  A hierarchical database organizes its data at different levels and uses only the one-to- many association between levels.  A network database builds connections across tables, as shown by the linkages between the tables A common problem with both the hierarchical and the network database designs is that the linkages (i.e., access paths) between tables must be known in advance and built into the database at design time.
  • 11.
     GIS packages,both commercial and open source, typically use the relational model for database management.  A relational database is a collection of tables, also called relations, that can be connected to each other by keys.  A primary key represents one or more attributes whose values can uniquely identify a record in a table.  A foreign key is one or more attributes that refer to a primary key in another table.
  • 12.
     But inGIS, they often have the same name, such as the feature ID. In that case, the feature ID is also called the common field.  In Figure Zonecode is the common field connecting zoning and parcel, and PIN (parcel ID number) is the common field connecting parcel and owner. When used together, the fields can relate zoning and owner.
  • 13.
    Normalization  Normalization isa process of decomposition, taking a table with all the attribute data and breaking it down into small tables while maintaining the necessary linkages between them. Normalization is designed to achieve the following objectives: • To avoid redundant data in tables • To ensure that attribute data in separate tables can be maintained and updated separately and can be linked whenever necessary • To facilitate a distributed database.
  • 14.
    The map showsfour land parcels with the PINs of P101,P102, P103, P104 Table 2.1 Unnormalised Table
  • 15.
    Table 2.2 FirstNormalisation
  • 16.
    Fig 2.4 SecondNormalisation
  • 17.
    Fig 2.5 FinalNormalised Table
  • 18.
    Types of Relationship A relational database may contain four types of relationships or cardinalities between tables or, more precisely, between records in tables:  one-to-one, one-to-many, many-to- one, and many-to-many
  • 19.
    Four type ofdata relationship between table
  • 20.
    OBJECT ORIENTED DATABASE STRUCTURE: An object-based spatial database is a spatial database that stores the location as objects.  The object-based spatial model treats the world as surface littered with recognizable objects (e.g. cities, rivers), which exist independent of their locations.  Objects can be simple as polygons and lines, or be more complex to represent cities.
  • 21.
     While afield-based data model sees the world as a continuous surface over which features (e.g. elevation) vary, using an object-based spatial database, it is easier to store additional attributes with the objects, such as direction, speed, etc.  The geodatabase model supports an object- oriented vector data model. In this model, entities are represented as object with properties, behaviour, and relationships.  These object types include simple objects, geographic features (objects with location), network features (objects with geometric integration with other features), annotation features, and other more specialized feature types.
  • 22.
    Classes, Methods and Relationships Each data model Object is essentially an instance of a Class. Classes are object oriented constructs which group objects that share the same set of attributes and methods.  Methods are the functions that define the interaction of objects to the outside world.  In addition to a description for objects, its attributes and behaviors, a data
  • 23.
     An exampleof a class can be a Line feature and one of its instances might be a river. Attribute fields of the river line are an integer identifier, number of line segments and start and end points of each segment.  Calculation of total flow volume by using the river dimension attributes will be an example of Method for the river object.  In order to account for flow and interactions between each river segment and the watershed, and also to streamline query and storage, definition of (topological) relationships between classes is needed.
  • 24.
     The threemain relationships between classes that have been implemented in the design of the hydrologic data model are Generalization, Association and Aggregation.  A generalization relationship between any two classes means that one of the classes (Child class) is derived from the other (Base class).  Association shows the relationship between instances of classes.
  • 25.
    Spatial object ClassInheritance Hierarchy Spatial Point Polyline Open Polyline Closed Polyline Polygon Extent
  • 26.
    ENTITY RELATIONSHIP MODEL (ERMODEL)  The entity relationship (ER) model represents the conceptual design of a database. The ER diagram helps in understanding the components of a database and relationships among them. Entity Record  An entity is a real world item that exists on its own. The set of all possible values for an entity is the entity type. For example, a particular student such as ‘Ravi Kumar’ is an entity record. Student is the entity type in this case.  In ER diagram we show entity type as a rectangle containing the type name.
  • 27.
    Attribute  Properties thatdescribe an entity are known as its attributes. The value of an attribute could be expressed in numbers or in text.  In ER diagram attributes are represented by ovals attached to the entity by a line.
  • 28.
     Attributes canbe classified as: Key attributes: An attribute whose values are distinct for each individual entity record and are used for identifying an individual entity record are known as key attributes. For example in the student entity type, StudentID is the key attribute since no two students can have same StudentID. A key attribute is underlined in ER diagram.
  • 29.
     Non-key attributes: Attributes that are not unique but are used to describe the entities are known as non-key attributes. Names, age, address of a student are the non key attributes.  Simple : Attributes that can’t be divided into subparts are called simple attributes. For example StudentID which is just a number is a simple attribute.  Composite : Attributes that can be divided into subparts with each subpart having their own independent meaning are composite attributes. For example Name of a student can be divided into two parts i.e. first name and last name. This could be illustrated by branching off the components of the attribute.
  • 31.
     Single valued:Attributes that can hold only single value at a time are called single valued attributes. Age of a student can’t have more than one value and hence it is a single valued attribute.  Multiple valued: Attributes that can have more than one value are called multiple valued attributes. For example the contact number of a student can have two or more than two phone numbers.  A multi valued attribute is shown as:
  • 32.
     Derived attributes:The attributes that are derived using a mathematical formula and operations on other attributes are called derived attributes.  Stored attributes: The attributes from which another attributes can be derived are called stored attributes. The age of a student can be calculated by counting the number of years starting from his date of birth to the present date. In this case age is the derived attribute and date of birth is the stored attribute. In ER diagram a derived attribute is represented with a dotted oval and a line.
  • 33.
    Relationship  A relationshipis an association among entity types. It is represented as a diamond in ER diagram.  For example an entity ‘student’ can be associated with another entity ‘class’ as follows:  ‘Attends’ is the relationship between the two entities.  The degree of a relationship type is the number of participating entity types. The above example has degree 2 and is therefore a binary relationship.
  • 34.
    Cardinality  Cardinality denotesthe occurrences of data on either side of a relation.  The cardinality ratio for a binary relationship specifies the maximum number of relationship instances an entity can participate in.  A one to one relationship indicates that a single instance of one entity is associated with a single instance in the related entity.
  • 35.
     A oneto many or a many to one relationship indicates that a single instance of one entity is associated with one or more instances of the related entity.
  • 36.
     A manyto many relationship indicates that either entity participating in the relationship may have many instances.
  • 37.
     Example: Thediagram shown below represents the academic functioning of a college. There are five entities viz. Department, Faculty, Student, Course, and Hostel. All the five entities have their own attributes. DNumber, FacultyID, StudentID, CourseID, and HostelID are the key attributes of Department, Faculty, Student, Course and Hostel respectively.
  • 38.
    ER-Diagram showing academicfunctioning of a college
  • 39.
  • 60.
  • 61.
    Vector data structure Geographic entities encoded using the vector data model, are often called features.  The features can be divided into two classes: a. Simple features b. Topological features
  • 62.
    a. Simple features Theseare easy to create, store and are rendered on screen very quickly. They lack connectivity relationships and so are inefficient for modeling phenomena conceptualized as fields.
  • 63.
    Point entities : These represent all geographical entities that are positioned by a single XY coordinate pair.  Along with the XY coordinates the point must store other information such as what does the point represent etc.
  • 64.
    Line entities :Linear features made by tracing two or more XY coordinate pair.  Simple line: It requires a start and an end point.  Arc: A set of XY coordinate pairs describing a continuous complex line. The shorter the line segment and the higher the number of coordinate pairs, the closer the chain approximates a complex curve. Simple Polygons : Enclosed structures formed by joining set of XY coordinate pairs.
  • 65.
    b. Topological features Atopology is a mathematical procedure that describes how features are spatially related and ensures data quality of the spatial relationships.  Topological relationships include following three basic elements: I. Connectivity: Information about linkages among spatial objects II. Contiguity: Information about neighbouring spatial object III. Containment: Information about inclusion of one spatial object within another spatial
  • 66.
    Connectivity Arc node topologydefines connectivity – 1. Arcs are connected to each other if they share a common node. This is the basis for many network tracing and path finding operations. 2. Arcs represent linear features and the borders of area features. 3. Every arc has a from-node which is the first vertex in the arc and a to-node which is the last vertex.
  • 67.
  • 68.
     Nodes can,however, be used to represent point features which connect segments of a linear feature (e.g., intersections connecting street segments, valves connecting pipe segments). Node showing intersection
  • 69.
    Arc-Node Topology withlist  Arc-node topology is supported through an arc-node list. For each arc in the list there is a from node and a to node. Connected arcs are determined by common node numbers.
  • 70.
    Contiguity  Polygon topologydefines contiguity. The polygons are said to be contiguous if they share a common arc.  Contiguity allows the vector data model to determine adjacency
  • 71.
     The fromnodeand to node of an arc indicate its direction, and it helps determining the polygons on its left and right side.  In the illustration above, polygon B is on the left and polygon C is on the right of the arc 4.  Polygon A is outside the boundary of the area covered by polygons B, C and D. It is called the external or universe polygon
  • 72.
    Containment  Geographic featurescover distinguishable area on the surface of the earth.  The polygons can be simple or they can be complex with a hole or island in the middle.  In the illustration given below assume a lake with an island in the middle.  The lake actually has two boundaries, one which defines its outer edge and the other (island) which defines its inner
  • 73.
     The polygonD is made up of arc 5, 6 and 7.  The 0 before the 7 indicates that the arc 7 creates an island in the polygon.
  • 74.
     Polygons arerepresented as an ordered list of arcs and not in terms of X, Y coordinates. This is called Polygon-Arc topology  Since arcs define the boundary of polygon, arc coordinates are stored only once, thereby reducing the amount of data and ensuring no overlap of boundaries of the adjacent polygons.
  • 75.
    Polygon as atopological feature
  • 78.
  • 86.
  • 98.
  • 99.
    Comparison between Vector andRaster Data Models Data Model Advantages Disadvantages Raster Simple data structure Cell size determines the resolution at which the data is represented Compatible with remote sensing or scanned data Requires a lot of storage space Spatial analysis is easier Projection transformations are time consuming Simulation is easy because each unit has the same size and shape Network linkages are difficult to establish Vector Data is represented at its original resolution and form without generalization The location of each vertex is to be stored explicitly Require less storage space Overlay based on criteria is difficult Editing is faster and convenient Spatial analysis is cumbersome Network analysis is fast Simulation is difficult because each unit has a different topological form Projection transformations are easier
  • 100.
    Raster Data Compression Data compression refers to the reduction of data volume, a topic particularly important for data delivery and Web mapping.  Data compression is related to how raster data are encoded.  Quadtree and RLE, because of their efficiency in data encoding, can also be considered as data compression methods.
  • 101.
     A varietyof techniques are available for data compression. They can be lossless or lossy.  A lossless compression preserves the cell or pixel values and allows the original raster or image to be precisely reconstructed.  RLE is an example of lossless compression.
  • 102.
     A lossycompression cannot reconstruct fully the original image but can achieve higher compression ratios than a lossless compression.  Lossy compression is therefore useful for raster data that are used as background images rather than for analysis
  • 104.
     Newer imagecompression techniques can be both lossless and lossy. An example is MrSID (Multi-resolution Seamless Image Database) patented by LizardTech Inc.
  • 106.
     MrSID usesthe wavelet transform for data compression. The wavelet- based compression is also used by JPEG 2000 and ECW (Enhanced Compressed Wavelet).  The wavelet transform treats an image as a wave and progressively decomposes the wave into simpler wavelets
  • 107.
     Using awavelet (mathematical) function, the transform repetitively averages groups of adjacent pixels (e.g., 2, 4, 6, 8, or more) and, at the same time, records the differences between the original pixel values and the average.  The differences, also called wavelet coefficients, can be 0, greater than 0, or less than 0.
  • 109.
     Using theHaar function, we take the average of each pair of adjacent pixels. The averaging results in the string (2, 8, 8, 4) and retains the quality of the original image at a lower resolution.  But if the process continues, the averaging results in the string (5, 6) and loses the darker center in the original image.
  • 110.
     Suppose thatthe process stops at the string (2, 8,8, 4). The wavelet coefficients will be −1 (1 − 2), −1(7 − 8), 0 (8 − 8), and 2 (6 − 4).  If, however, a lossless compression is needed, we can use the coefficients to reconstruct the original image. For example, 2 − 1 = 1 (the first pixel), 2 − (−1) = 3 (the second pixel), and so on.
  • 111.
    The UTM (UniversalTransverse Mercator) system is a system of coordinates that describes position on a map
  • 115.
  • 116.
    TIN and GridModels Triangular Irregular Network (TIN)  A surface representation derived from irregularly spaced points and breakline features. Each sample point has an x,y coordinate and a z-value or surface value. TIN can be created from following triangulation methods  Delaunay Triangulation method  Important Points method  Adaptive Densification
  • 117.
    Delaunay Triangulation Method  TINrepresents surface as contiguous non-overlapping triangles created by performing Delaunay triangulation.  These triangles have a unique property that the circumcircle that passes through the vertices of a triangle contains no other point inside it.  This topologic data structure manages information about the nodes that form each triangle and the neighbors of each triangle.
  • 118.
  • 119.
    Advantages of Delaunaytriangulation  The triangles are as equiangular as possible, thus reducing potential numerical precision problems created by long skinny triangles  The triangulation is independent of the order the points are processed  Ensures that any point on the surface is as close as possible to a node
  • 121.
     The TINmodel is a vector data model which is stored using the relational attribute tables. TIN dataset contains three basic attribute tables:  Arc attribute table that contains length, from node and to node of all the edges of all the triangles.  Node attribute table that contains x, y coordinates and z (elevation) of the vertices .  Polygon attribute table that contains the areas of the triangles, the identification number of the edges and the identifier of the adjacent polygons
  • 122.
     As TINstores topological relationships, the datasets can be applied to vector based geoprocessing such as automatic contouring, 3D landscape visualization, volumetric design, surface characterization .
  • 123.
     A triangulatedirregular network (TIN) approximates the terrain with a set of non overlapping triangles .  Each triangle in the TIN assumes a constant gradient. Flat areas of the land surface have fewer but larger triangles, whereas areas with higher variability in elevation have denser but smaller triangles. The TIN is commonly used for terrain mapping and analysis, especially for 3-D display
  • 124.
    Important Points Method: The Extract Important points method creates vector points from raster elevation data.  Points are created automatically for cell values at regular grid intersections or that mark significant changes in surface elevation, depending on the chosen point extracting method
  • 125.
     Adaptive DensificationMethod: It is used to create TIN objects using raster surface data as the input object. This process iteratively inserts nodes inside existing triangles at the location of maximum surface deviation from the plane of triangle.
  • 126.
    Grid VS TIN TINGrid Features TIN represent features more accurately. Flow directions can be arbitrary In Grid, Flow directions are restricted to grid points. There are only 8 possible flow directions Advantages  Ability to describe the surface at different level of resolution  Effeciency in storing data  Easy to store and manipulate  Easy integration with raster databases  Smoother, more natural appearance of derived terrain features Disadvantages  In many cases require visual inspection and manual control of the network  Inability to use grid sizes to reflect areas of different complexity of relief.
  • 127.
    OGC Standards  TheOpen Geospatial Consortium (OGC) is a not-for-profit organisation focused on developing and defining open standards for the geospatial community to allow interoperability between various software, and data services.
  • 128.
  • 129.
    Data Quality  InGIS, data quality is used to give an indication of how good data are.  It describes the overall fitness or suitability of data for a specific purpose or is used to indicate data free from errors and other problems.  Examining issues such as error, accuracy, precision and bias can help to assess the quality of individual data sets.
  • 130.
     Data setsused for analysis need to be complete, compatible and consistent, and applicable for the analysis being performed.  Flaws in data are usually referred to as errors.  Error is the physical difference between the real world and the GIS facsimile.  A more systematic error would have occurred if the co-ordinates for all the ski lift stations in the data set had been entered in (y,x) order instead of (x,y).
  • 131.
     Accuracy isthe extent to which an estimated data value approaches its true value.  If a GIS database is accurate, it is a true representation of reality.  It is impossible for a GIS database to be 100 per cent accurate, though it is possible to have data that are accurate to within specified tolerances.  For example, a ski lift station co-ordinate may be accurate to within plus or minus 10 metres.
  • 132.
     Precision isthe recorded level of detail of your data.  A co-ordinate in metres to the nearest 12 decimal places is more precise than one specified to the nearest three decimal places.  Computers store data with a high level of precision, though a high level of precision does not imply a high level of accuracy.
  • 133.
    Four contestants inthe shooting have produced the results The difference between accuracy and precision is important and is explained in Box
  • 134.
     Bias inGIS data is the systematic variation of data from reality. Bias is a consistent error throughout a data set.  A consistent overshoot in digitized data caused by a badly calibrated digitizer, or the consistent truncation of the decimal points from data values by a software program, are possible examples.
  • 135.
     Resolution andgeneralization are two important issues that may affect the representation of features in a GIS database.  In raster GIS, resolution is determined by cell size. For example, for a raster data set with a 20-metre cell size, only those features that are 20 × 20 metres or larger can be distinguished.
  • 136.
     Figure allowscomparison of a 25 metre resolution vegetation map with a 5 metre resolution aerial photograph of the same area.
  • 137.
     Resolution isdependent on the scale of the original map, the point size and line width of the features represented thereon and the precision of digitizing.  Generalization is the process of simplifying the complexities of the real world to produce scale models and maps. Cartographic generalization is a subject in itself and is the cause of many errors in GIS data derived from maps.