Embed presentation
Downloaded 19 times










































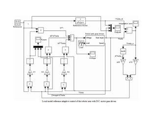
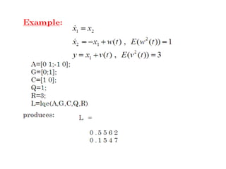
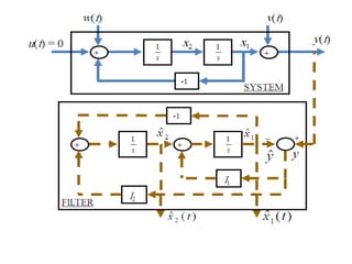
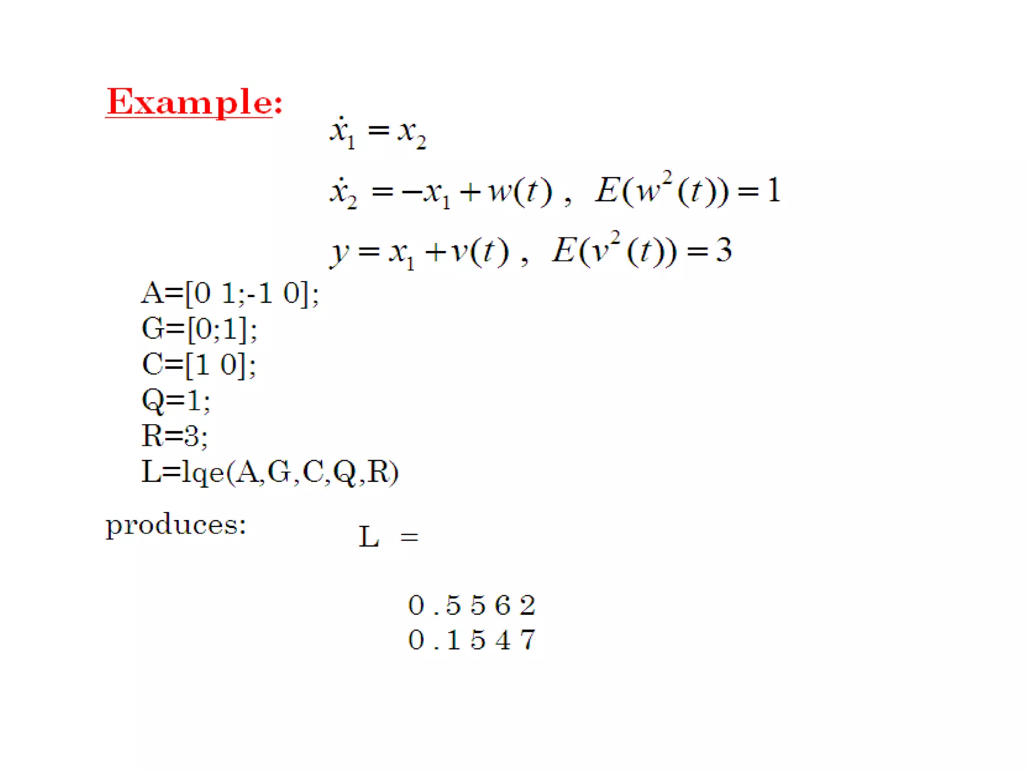
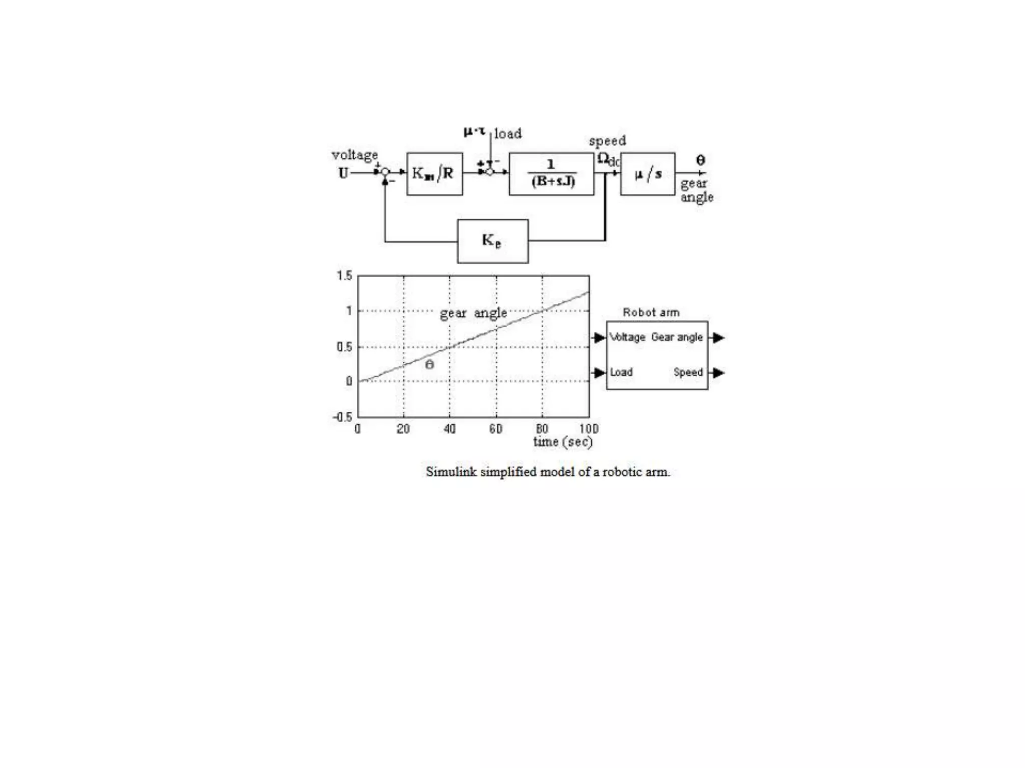
This document discusses several adaptive control schemes and their implementation in MATLAB. It covers modified MIT rule model reference adaptive control based on Lyapunov stability theory, Kalman filters, and using filters in MATLAB. Specifically, it examines the effects of varying the adaptive gain and reference input amplitude in the MIT rule, proposes modifying the rule to overcome issues with different input amplitudes, and provides simulation results of a local model reference adaptive control for a robotic arm drive using MATLAB Simulink.








































