Embed presentation












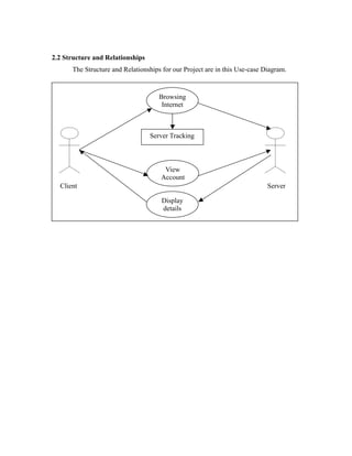
This document provides a software design specification for a Smart Internet Café project. It outlines the project scope, which is to develop an application to manage an Internet café or college computer lab over Linux. It describes the system architecture, which has server and client modules. The server module manages authentication, network monitoring, and account statuses, while the client module handles login and browsing sessions. It provides details on the components and interfaces of each module and outlines design decisions around user satisfaction, server stability, and security.










