Universitatea Constantin Brâncoveanu-Pitești.Facultatea de
Management și Marketing în Afaceri Economice RM.Vâlcea
Contabilitatea și Gestiunea Încasărilor și Plăților în Numerar
Profesor coordonator:
Conf. univ. dr. Răduț Carmen
Student:Diaconu
Alexandru-Cătălin
Specializare:C.I.G
2017
1.Prezentarea SC Obiecte Sanitare S.R.L
1.1Prezentarea și structura societăți
Informații generale
(1) Denumirea și adresa societății: S.C. Obiecte Sanitare S.R.L.
Adresa sediului Înregistrat:
RâmnicuVâlcea,Str.I.C.Brătianu,Nr2.Bloc A.69,ScaraB,Ap4,Județul
Vâlcea
(2) Mijloace de comunicare:
- Sediul Social: telefon: 0250727136,727136
- Contact firmă: telefon: 0250727136,727136
(3) Forma juridică de constituire: Societatea ". Obiecte Sanitare S.R.L "
este persoană juridică română, având forma juridică de societate cu răspundere
limitată.
(4) Înregistrare:
 Oficiul Național al Registrului Comertului: J 38/ 286/ 1999
 Cod fiscal: R 122259956
 Certificat de înregistrare: B1594785
(5) Domeniu de activitate:
Potrivit datelor conținute în Certificatul de înregistrare a firmei S.C. Obiecte
Sanitare S.R.L., obiectul principal de activitate al societății este:
Comerț cu amănuntul în magazine nespecializate, cu vânzare predominantă de
produse nealimentare .Cod CAEN:5212
S.C. Obiecte Sanitare S.R.L. realizează Comerț cu amănuntul în magazine
nespecializate, cu vânzare predominantă de produse nealimentare (electrice,
sanitare și termice).
1
La data înființării, capitalul social al societății a fost în sumă de
200lei,integral vărsat, fiind divizat în 20 de acțiuni, fiecare acțiune având o
valoare nominală de 10 lei/acțiune. Întregul capital social a fost subscris și
vărsat în numerar de asociatul unic TÂRȚOPAN ION
1 Conform ACTULUI CONSTITUTIV al societății ,,OBIECTE SANITARE,, S.R.L
2.1. Structura organizatorică
S.C. Obiecte Sanitare S.R.L. dispune de structură organizatorică și de
personal care să poată asigura, în condiții de funcționare a unui Sistem de
Management al Calității, proiectat potrivit standardului SR EN ISO 9001:2001,
desfășurarea conform cerințelor a activității de bază - Comerț cu amănuntul în
magazine nespecializate, cu vânzare predominantă de produse nealimentare
Forma de prezentare a organigramelor variază, acestea ilustrează de obicei
principalele posturi și departamente ale organizației, relațiile de subordonare
între indivizi și departamente, de la cel mai jos la cel mai înalt nivel, canalele
oficiale de comunicare a informației.
Obiectivul organigramei este de a pune în evidență:
 Funcțiile de îndeplinit și repartizarea lor între diferitele servicii
operaționale sau funcționale;
 Responsabilii serviciilor corespunzător fiecărui nivel ierarhic,
autoritatea de care aceștia dispun;
 Tipul de relații existente între servicii.
Organigrama are caracter pur explicativ datorită rolului important în
analiza funcționării entități economice. Informarea furnizată de către
organigrama se adresează nu numai ansamblului personalului entități economice
(fiecare subordonat putând astfel să știe de cine depinde și să cunoască aria de
control și decizie a superiorului ierarhic), ci și a tuturor terților: clienți, furnizori,
administrații care știu cui să i se adreseze pentru a intra în contact direct cu
entitatea economică .
Organigrama permite de asemenea să se constate dacă toate funcțiile
entități economice sunt bine asigurate și daca nu există dublă utilizare printre
responsabili.
Atunci când se are în vedere stabilirea bugetelor fiecărui serviciu, este
indispensabilă cunoașterea decupajului în unități de responsabilitate în scopul de
a avea o idee asupra naturii sarcinilor și responsabilităților exercitate de către
fiecare.2
2 Enache Elena (coord.) – „Marketing”, Ed. Independenţa Economică, Piteşti, 2008;
Organizarea funcției calități, ca parte componentă a organizării generale
a S.C Obiecte Sanitare S.R.L., cuprinde:
- Director General - Departament economic
- Departament comercial - Departament resurse umane
- Finanțe Contabilitate -Șef raion
- Casierie -Vânzător
In cadrul SC. Obiecte Sanitare SRL, structura organizatorica este
prezentata in figura 1.
Fig.1. Structura organizatorica a SC.Com SRL
Vânzătorul vinde marfa și trimite către casierie numerar din casierie , notele
de intrare recepție a mărfurilor, bonurile de casă (Registru de casă )și
facturează produselor firmei.
Casieria primește lista de înregistrarea numerar din casierie , notele de intrare
recepție a mărfurilor, bonurile de casă (Registrul de casă), facturi și pe baza
acestora realizează lista înregistrărilor de intrare și ieșire de numerar din
casierie și registrul de casă, pe lângă aceasta ea se mai ocupăcu
supravegherea încasărilor cu diferite instrumente de plată .
Director general
Finanțe
Contabilitate
Casierie
Departament
comercial
Șef raion
Vânzător
Departament
Resurse umane
Casieria trimite către departamentul Finanțe Contabilitate lista de
înregistrarea intrărilor și ieșirilor de numerar din casierie(Registrul Jurnal de
încasări și plăți) , notele de intrare și recepție a mărfurilor și facturile
produselor firmei contabilități.
Departamentul financiar Contabil având rolul de a ține evidenta contabilități
la zi în conformitate cu legislația în vigoare , înregistrarea monetarelor
verificarea corectitudini datelor primite de la casierie și raportează rezultatele
financiare ale entități propunând măsuri pentru creșterea rentabilități .
Vânzătorul are responsabilitatea de :
 Recepționează mărfurile conform facturilor și sesizează în scris neregulile
constatate.(N.I.R)
 Pregătește mărfurile pentru expedierea către client
 Aranjează produsele pe rafturi, fără deteriorarea acestora.
 Marchează cu prețuri produsele din magazin , conform catalogului.
 Cunoaște toate produsele și utilitatea acestora, fiind in stare să informeze
clientul despretoate produsele.
 Împachetează produsele pe care le vinde clienților.
 Manipulează marfa.
 Prezintă oferta firmei la potențialii clienți
 Vinde produsele firmei atât la clienții existenți cât și la posibili noi clienți.
 Eliberează tuturor clienților bonuri de casă.
Principalele atribuții ale departamentului comercial sunt următoarele:
 Urmărirea zilnică a activității personalului aflat în subordine pentru
asigurarea aplicării corecte a procedurilor operaționale de achiziții și
aprovizionare;
 Stabilirea strategiei specifice magazinului pentru urmărirea stocului optim și
a tuturor procedurilor comerciale prevăzute;
 Stabilirea unor relații bune cu furnizorii;
 Prospectarea pieței de profil și a condițiilor de achiziții în vederea optimizării
Atribuțiile șefului de raion sunt următoarele:
 Asigurarea necesarul de marfă la raft;
 Adaptarea etichetelor și afișelor în funcție de cerințele curente;
 Asigurarea prețului produselor care au o greutate diferită de 1 kilogram;
 Asigurarea igienei rafturilor;
 Verificarea termenului de valabilitate al produselor;
 Realizarea comenzilor pentru produsele ce urmează a fi expuse la raft;
 Oferirea de informații clienților;
Atribuțiile Casieriei
 Raspunde de tinerea corectă și la zi a evidenței primare privind activitățile de
incasari și plăți prin casierie.
 Întocmește corect și la zi chitanțele pentru sumele încasate;
 Încasează sumele de bani , prin numarare faptica, în prezenta persoanelor
care plătesc.
 Întocmește zilnic Registrul de casă fără corecturi, ștersături sau tăieturi, iar
dacă se fac totuși, din greșală, suma greșit trecută se barează cu o linie și se
semnează de către casierul care a efectuat corectura.
 Răspunde de depunerea integrală a numerarului încasat în fiecare zi la
bancă, în contul unității.
 Respectă plafonul de casă, plafonul de plăți/zi și încasarea maxima /client/zi,
conform legislației în vigoare.
 Răspunde material și disciplinar pentru pagubele produse, dacă prin fapta și
în legatura cu munca a cauzat pagube materiale societății.
Departamentul Financiar Contabil are următoarele atribuții:
 realizarea planului de achiziții publice al entități;
 organizarea licitațiilor, evaluarea ofertelor, selectarea contractorului,
negocierea și încheierea contractelor pentru activitățile contractate;
 realizarea corespondențeilegate de activitatea financiară;
 arhivarea documentelor legate de activitatea financiară;
 realizarea evidenței-financiar contabile și a rapoartelor financiare potrivit
legislației in vigoare;
 efectuarea plăților de decontare;
 realizarea evidenței gestionare a patrimoniului și precum a materialelor
procurate;
 efectuarea recepției materialelor procurate;
 realizarea evidenței gestionar-operative a mijloacelor fixe și a obiectelor de
inventar din dotarea entități;
 realizarea corespondențeilegată de activitatea financiar suportată din venituri
buget precum și din venituri proprii;
 asigurarea plăților și realizarea documentelor de decontare pentru salariații
organizației.
Departamentul Resurse Umane are următoarele atribuții:
 întocmește statul de funcții pentru personalul instituției și îl prezintă spre
aprobare directorului;
 tine evidența curentă a personalului și a fluctuației acestuia;
 asigură organizarea de concursuri pentru ocuparea posturilor vacante;
 asigura suportîn procesul de selecție a personalului pentru ocuparea
posturilor vacante;
 asigură încadrarea personalului selectat;
 asigura suportîn procesul de evaluare și promovare a personalului entități;
 întocmește, completează și gestionează carnetele de muncă pentru
salariații instituției;
 asigură arhivarea corespunzătoare a acestora în conformitate cu
prevederile legislației în vigoare;
 întocmește, actualizează, rectifică și păstrează dosarele profesionale ale
salariaților instituției în conformitate cu prevederile legislației în vigoare;
 ține evidența concediilor medicale, concediilor de odihnă și a concediilor
fără plată aprobate și a absențelor nemotivate
 coordoneazăactivitatea de analiză a necesităților de instruire și întocmește
planul anual de formare profesională a personalului și îl prezintă spre
aprobare Directorului
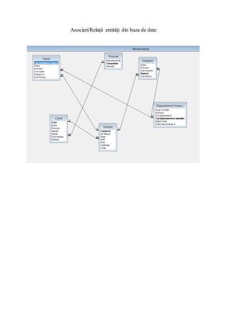
Magazin OBIECTE SANITARE.SRL
 Proiectarea bazei de date necesare lanțurilor de magazine pentru
vânzarea și cumpărarea diferitelor bunuri necesare pentru traiul
de zi cu zi
 Clientul ,care cumpără produse de la vânzătorul magazinului în
cauză,oferindu-sefactură se identifică prin C.N.P și se memorează
despre ei numele, vârsta adresa și produsele .
 Vânzătorul trimite către casier la sfârșitul fiecărei zile de lucru
numerarul din casierie, această operațiune identificându-se
prin:nume,cod vânzător, cod factură, numerar id
 Casierul trimite la sfârșit de lună listele de înregistrare a intrărilor
și ieșirilor de numerar, această operațiune identificându-se prin
:nume casier,cod casier, cod factură,numerar id și lista cu
înregistrările și ieșirile de numerar .
 Departamentulfinanciar-contabil, având rolul de a ține evidența la
zi a contabilități și a trimite rezultatele mai departe. Se identifică
prin:nume contabil ,cod departament,cod vânzător,cod casier,
raport lunar .
 Facturile se întocmesc de fiecare dată când se cumpără s-au se
vinde produse .Se identifică prin :factură id ,nr factură dată,
C.N.P, preț ,total
 Pentru fiecare bun se cunoaște, numele, codul și prețul .
Tabele
Mai jos sunt tabelele cu date , cheie primară și cu regulile de validare .
Interogări
Avem interogările pentru fiecare departament să se afișeze codul
vânzătorului și codulcasierului. Și pentru factura id să se afișeze cod factura
vânzător, Cod factură Casier C.N.P
Formulare
Rapoarte
Asocieri/Relații entități din baza de date

Sistem informatic de gestiune proiect 1

  • 1.
    Universitatea Constantin Brâncoveanu-Pitești.Facultateade Management și Marketing în Afaceri Economice RM.Vâlcea Contabilitatea și Gestiunea Încasărilor și Plăților în Numerar Profesor coordonator: Conf. univ. dr. Răduț Carmen Student:Diaconu Alexandru-Cătălin Specializare:C.I.G 2017
  • 2.
    1.Prezentarea SC ObiecteSanitare S.R.L 1.1Prezentarea și structura societăți Informații generale (1) Denumirea și adresa societății: S.C. Obiecte Sanitare S.R.L. Adresa sediului Înregistrat: RâmnicuVâlcea,Str.I.C.Brătianu,Nr2.Bloc A.69,ScaraB,Ap4,Județul Vâlcea (2) Mijloace de comunicare: - Sediul Social: telefon: 0250727136,727136 - Contact firmă: telefon: 0250727136,727136 (3) Forma juridică de constituire: Societatea ". Obiecte Sanitare S.R.L " este persoană juridică română, având forma juridică de societate cu răspundere limitată. (4) Înregistrare:  Oficiul Național al Registrului Comertului: J 38/ 286/ 1999  Cod fiscal: R 122259956  Certificat de înregistrare: B1594785 (5) Domeniu de activitate: Potrivit datelor conținute în Certificatul de înregistrare a firmei S.C. Obiecte Sanitare S.R.L., obiectul principal de activitate al societății este: Comerț cu amănuntul în magazine nespecializate, cu vânzare predominantă de produse nealimentare .Cod CAEN:5212 S.C. Obiecte Sanitare S.R.L. realizează Comerț cu amănuntul în magazine nespecializate, cu vânzare predominantă de produse nealimentare (electrice, sanitare și termice). 1 La data înființării, capitalul social al societății a fost în sumă de 200lei,integral vărsat, fiind divizat în 20 de acțiuni, fiecare acțiune având o valoare nominală de 10 lei/acțiune. Întregul capital social a fost subscris și vărsat în numerar de asociatul unic TÂRȚOPAN ION 1 Conform ACTULUI CONSTITUTIV al societății ,,OBIECTE SANITARE,, S.R.L
  • 3.
    2.1. Structura organizatorică S.C.Obiecte Sanitare S.R.L. dispune de structură organizatorică și de personal care să poată asigura, în condiții de funcționare a unui Sistem de Management al Calității, proiectat potrivit standardului SR EN ISO 9001:2001, desfășurarea conform cerințelor a activității de bază - Comerț cu amănuntul în magazine nespecializate, cu vânzare predominantă de produse nealimentare Forma de prezentare a organigramelor variază, acestea ilustrează de obicei principalele posturi și departamente ale organizației, relațiile de subordonare între indivizi și departamente, de la cel mai jos la cel mai înalt nivel, canalele oficiale de comunicare a informației. Obiectivul organigramei este de a pune în evidență:  Funcțiile de îndeplinit și repartizarea lor între diferitele servicii operaționale sau funcționale;  Responsabilii serviciilor corespunzător fiecărui nivel ierarhic, autoritatea de care aceștia dispun;  Tipul de relații existente între servicii. Organigrama are caracter pur explicativ datorită rolului important în analiza funcționării entități economice. Informarea furnizată de către organigrama se adresează nu numai ansamblului personalului entități economice (fiecare subordonat putând astfel să știe de cine depinde și să cunoască aria de control și decizie a superiorului ierarhic), ci și a tuturor terților: clienți, furnizori, administrații care știu cui să i se adreseze pentru a intra în contact direct cu entitatea economică . Organigrama permite de asemenea să se constate dacă toate funcțiile entități economice sunt bine asigurate și daca nu există dublă utilizare printre responsabili. Atunci când se are în vedere stabilirea bugetelor fiecărui serviciu, este indispensabilă cunoașterea decupajului în unități de responsabilitate în scopul de a avea o idee asupra naturii sarcinilor și responsabilităților exercitate de către fiecare.2 2 Enache Elena (coord.) – „Marketing”, Ed. Independenţa Economică, Piteşti, 2008;
  • 4.
    Organizarea funcției calități,ca parte componentă a organizării generale a S.C Obiecte Sanitare S.R.L., cuprinde: - Director General - Departament economic - Departament comercial - Departament resurse umane - Finanțe Contabilitate -Șef raion - Casierie -Vânzător In cadrul SC. Obiecte Sanitare SRL, structura organizatorica este prezentata in figura 1. Fig.1. Structura organizatorica a SC.Com SRL Vânzătorul vinde marfa și trimite către casierie numerar din casierie , notele de intrare recepție a mărfurilor, bonurile de casă (Registru de casă )și facturează produselor firmei. Casieria primește lista de înregistrarea numerar din casierie , notele de intrare recepție a mărfurilor, bonurile de casă (Registrul de casă), facturi și pe baza acestora realizează lista înregistrărilor de intrare și ieșire de numerar din casierie și registrul de casă, pe lângă aceasta ea se mai ocupăcu supravegherea încasărilor cu diferite instrumente de plată . Director general Finanțe Contabilitate Casierie Departament comercial Șef raion Vânzător Departament Resurse umane
  • 5.
    Casieria trimite cătredepartamentul Finanțe Contabilitate lista de înregistrarea intrărilor și ieșirilor de numerar din casierie(Registrul Jurnal de încasări și plăți) , notele de intrare și recepție a mărfurilor și facturile produselor firmei contabilități. Departamentul financiar Contabil având rolul de a ține evidenta contabilități la zi în conformitate cu legislația în vigoare , înregistrarea monetarelor verificarea corectitudini datelor primite de la casierie și raportează rezultatele financiare ale entități propunând măsuri pentru creșterea rentabilități . Vânzătorul are responsabilitatea de :  Recepționează mărfurile conform facturilor și sesizează în scris neregulile constatate.(N.I.R)  Pregătește mărfurile pentru expedierea către client  Aranjează produsele pe rafturi, fără deteriorarea acestora.  Marchează cu prețuri produsele din magazin , conform catalogului.  Cunoaște toate produsele și utilitatea acestora, fiind in stare să informeze clientul despretoate produsele.  Împachetează produsele pe care le vinde clienților.  Manipulează marfa.  Prezintă oferta firmei la potențialii clienți  Vinde produsele firmei atât la clienții existenți cât și la posibili noi clienți.  Eliberează tuturor clienților bonuri de casă. Principalele atribuții ale departamentului comercial sunt următoarele:  Urmărirea zilnică a activității personalului aflat în subordine pentru asigurarea aplicării corecte a procedurilor operaționale de achiziții și aprovizionare;  Stabilirea strategiei specifice magazinului pentru urmărirea stocului optim și a tuturor procedurilor comerciale prevăzute;  Stabilirea unor relații bune cu furnizorii;  Prospectarea pieței de profil și a condițiilor de achiziții în vederea optimizării
  • 6.
    Atribuțiile șefului deraion sunt următoarele:  Asigurarea necesarul de marfă la raft;  Adaptarea etichetelor și afișelor în funcție de cerințele curente;  Asigurarea prețului produselor care au o greutate diferită de 1 kilogram;  Asigurarea igienei rafturilor;  Verificarea termenului de valabilitate al produselor;  Realizarea comenzilor pentru produsele ce urmează a fi expuse la raft;  Oferirea de informații clienților; Atribuțiile Casieriei  Raspunde de tinerea corectă și la zi a evidenței primare privind activitățile de incasari și plăți prin casierie.  Întocmește corect și la zi chitanțele pentru sumele încasate;  Încasează sumele de bani , prin numarare faptica, în prezenta persoanelor care plătesc.  Întocmește zilnic Registrul de casă fără corecturi, ștersături sau tăieturi, iar dacă se fac totuși, din greșală, suma greșit trecută se barează cu o linie și se semnează de către casierul care a efectuat corectura.  Răspunde de depunerea integrală a numerarului încasat în fiecare zi la bancă, în contul unității.  Respectă plafonul de casă, plafonul de plăți/zi și încasarea maxima /client/zi, conform legislației în vigoare.  Răspunde material și disciplinar pentru pagubele produse, dacă prin fapta și în legatura cu munca a cauzat pagube materiale societății.
  • 7.
    Departamentul Financiar Contabilare următoarele atribuții:  realizarea planului de achiziții publice al entități;  organizarea licitațiilor, evaluarea ofertelor, selectarea contractorului, negocierea și încheierea contractelor pentru activitățile contractate;  realizarea corespondențeilegate de activitatea financiară;  arhivarea documentelor legate de activitatea financiară;  realizarea evidenței-financiar contabile și a rapoartelor financiare potrivit legislației in vigoare;  efectuarea plăților de decontare;  realizarea evidenței gestionare a patrimoniului și precum a materialelor procurate;  efectuarea recepției materialelor procurate;  realizarea evidenței gestionar-operative a mijloacelor fixe și a obiectelor de inventar din dotarea entități;  realizarea corespondențeilegată de activitatea financiar suportată din venituri buget precum și din venituri proprii;  asigurarea plăților și realizarea documentelor de decontare pentru salariații organizației. Departamentul Resurse Umane are următoarele atribuții:  întocmește statul de funcții pentru personalul instituției și îl prezintă spre aprobare directorului;  tine evidența curentă a personalului și a fluctuației acestuia;  asigură organizarea de concursuri pentru ocuparea posturilor vacante;  asigura suportîn procesul de selecție a personalului pentru ocuparea posturilor vacante;  asigură încadrarea personalului selectat;  asigura suportîn procesul de evaluare și promovare a personalului entități;  întocmește, completează și gestionează carnetele de muncă pentru salariații instituției;  asigură arhivarea corespunzătoare a acestora în conformitate cu prevederile legislației în vigoare;  întocmește, actualizează, rectifică și păstrează dosarele profesionale ale salariaților instituției în conformitate cu prevederile legislației în vigoare;  ține evidența concediilor medicale, concediilor de odihnă și a concediilor fără plată aprobate și a absențelor nemotivate  coordoneazăactivitatea de analiză a necesităților de instruire și întocmește planul anual de formare profesională a personalului și îl prezintă spre aprobare Directorului
  • 8.
    Magazin OBIECTE SANITARE.SRL Proiectarea bazei de date necesare lanțurilor de magazine pentru vânzarea și cumpărarea diferitelor bunuri necesare pentru traiul de zi cu zi  Clientul ,care cumpără produse de la vânzătorul magazinului în cauză,oferindu-sefactură se identifică prin C.N.P și se memorează despre ei numele, vârsta adresa și produsele .  Vânzătorul trimite către casier la sfârșitul fiecărei zile de lucru numerarul din casierie, această operațiune identificându-se prin:nume,cod vânzător, cod factură, numerar id  Casierul trimite la sfârșit de lună listele de înregistrare a intrărilor și ieșirilor de numerar, această operațiune identificându-se prin :nume casier,cod casier, cod factură,numerar id și lista cu înregistrările și ieșirile de numerar .  Departamentulfinanciar-contabil, având rolul de a ține evidența la zi a contabilități și a trimite rezultatele mai departe. Se identifică prin:nume contabil ,cod departament,cod vânzător,cod casier, raport lunar .  Facturile se întocmesc de fiecare dată când se cumpără s-au se vinde produse .Se identifică prin :factură id ,nr factură dată, C.N.P, preț ,total  Pentru fiecare bun se cunoaște, numele, codul și prețul .
  • 9.
    Tabele Mai jos sunttabelele cu date , cheie primară și cu regulile de validare .
  • 15.
    Interogări Avem interogările pentrufiecare departament să se afișeze codul vânzătorului și codulcasierului. Și pentru factura id să se afișeze cod factura vânzător, Cod factură Casier C.N.P
  • 17.
  • 18.
  • 21.