IF1526
Sistem Berbasis Pengetahuan
       (Knowledge-Based System)




              Disusun Oleh:
            Irfan Subakti



     Jurusan Teknik Informatika
    Fakultas Teknologi Informasi
Institut Teknologi Sepuluh Nopember
              Surabaya
                2002
KATA PENGANTAR
         Kuliah Sistem Berbasis Pengetahuan di Jurusan Teknik Informatika, Fakultas Teknologi
Informasi, Institut Teknologi Sepuluh Nopember (ITS), ini diberikan sebagai salah satu Mata Kuliah
Pilihan yang termasuk dalam bidang minat Sistem Informasi yang memiliki bobot 3 SKS (Satuan
Kredit Semester).
         Tujuan yang ingin didapat dari Mata Kuliah ini adalah untuk merancang/menerapkan
Sistem Berbasis Pengetahuan dengan merangkai tiga komponen pokok: inference engine, basis
data, dan production rules.
         Materi yang dibahas adalah: Sistem-sistem yang ada dalam Management Support System
(MSS), penggunaan kecerdasan buatan, Sistem Pakar, akuisisi dan validasi pengetahuan, Sistem
Pakar Berbasis Pengetahuan, dan Algoritma Genetika.
         Tak ada gading yang tak retak, demikian jugalah dalam penyusunan Buku Panduan ini.
Kami mohon maaf bila ada kekurangan. Semoga Tuhan Yang Maha Pengasih memberikan segala
kurnia-Nya kepada kita dalam segenap langkah-langkah kita ini. Amiin.
                                                                                        Penyusun




                                                                                     irfan@its-sby.edu




                                                ii      Sistem Berbasis Pengetahuan – Irfan Subakti
DAFTAR ISI
                                                                                                                              Halaman
KATA PENGANTAR ................................................................................................................ii
DAFTAR ISI ......................................................................................................................... iii
TUJUAN INSTRUKSIONAL UMUM........................................................................................... vi
MATERI ............................................................................................................................ vi
PRASYARAT MATA KULIAH ................................................................................................... vi
BAB 1    MANAGEMENT SUPPORT SYSTEM (MSS).................................................................. 1
  1.1. Manajer dan Dukungan Komputer............................................................................ 1
  1.2. Managerial Decision Making & Management Information Systems (MIS)...................... 1
  1.3. Kerangka Kerja Decision Support (DS). .................................................................... 1
  1.4. Decision Support Systems (DSS).............................................................................. 2
  1.5. Group Support Systems (GSS). ................................................................................ 2
  1.6. Executive Information (atau Support) Systems (EIS atau ESS). .................................. 3
  1.7. Expert Systems (ES). .............................................................................................. 3
  1.8. Neural Computing (Artificial Neural Network). ........................................................... 3
  1.9. Evolusi dari Alat Pengambil Keputusan Terkomputerisasi............................................ 3
  1.10. Pelbagai Perbedaan diantara MIS dan DSS. .............................................................. 5
  1.11. Hubungan antara Decision Support-Expert System. ................................................... 5
  1.12. Dukungan dari Pengambilan Keputusan.................................................................... 6
  1.13. Hybrid Support Systems.......................................................................................... 7
  1.14. Computer-Based Information Systems di Departemen Personalia................................ 7
  1.15. Kesimpulan. ........................................................................................................... 8
BAB 2    PENGGUNAAN ARTIFICIAL INTELLIGENCE (AI) ........................................................ 9
  2.1. Definisi. ................................................................................................................. 9
  3 tujuan yang diinginkan AI: ............................................................................................. 9
  Beberapa kemampuan yang merupakan tanda dari kecerdasan:........................................... 9
  Symbolic Processing. ........................................................................................................ 9
  Heuristics. ......................................................................................................................10
  Inferencing.....................................................................................................................10
  Pengenalan Pola. ............................................................................................................10
  2.2. AI Dibandingkan dengan Natural Intelligence...........................................................10
  2.3. Knowledge pada AI. ..............................................................................................10
  Data. ...........................................................................................................................10
  Information. ...................................................................................................................10
  Knowledge. ....................................................................................................................10
  Penggunaan Knowledge...................................................................................................11
  Basis-basis pengetahuan dan organisasi berbasis pengetahuan. ..........................................11
  2.4. Bagaimana AI Berbeda dengan Komputasi Konvensional...........................................11
  2.5. Bidang AI. ............................................................................................................12
  Expert System. ...............................................................................................................13
  Natural Language Processing. ..........................................................................................14
  2.6. Kesimpulan. ..........................................................................................................14
BAB 3    EXPERT SYSTEM ...................................................................................................15
  3.1. Konsep Dasar ES. ..................................................................................................15
  Expertise/Kepakaran........................................................................................................15
  Expert/Pakar...................................................................................................................15
  Fakta mengenai Kepakaran. .............................................................................................15
  Inferencing.....................................................................................................................16
  Rules. ...........................................................................................................................16
  Kemampuan Menjelaskan. ...............................................................................................16
  3.2. Struktur ES. ..........................................................................................................17
  Inference Engine.............................................................................................................17
  Explanation Subsystem (Justifier). ....................................................................................17
  Knowledge Refining System. ............................................................................................18
  3.3. Elemen Manusia dalam ES......................................................................................18
  3.4. Bagaimana ES Dibangun. .......................................................................................18
  3.5. Bidang Permasalahan yang Ditangani ES. ................................................................18
  3.6. Keuntungan ES .....................................................................................................18
  3.7. Permasalahan dan Keterbatasan ES. .......................................................................19

                                                                  iii         Sistem Berbasis Pengetahuan – Irfan Subakti
3.8. Jenis ES................................................................................................................19
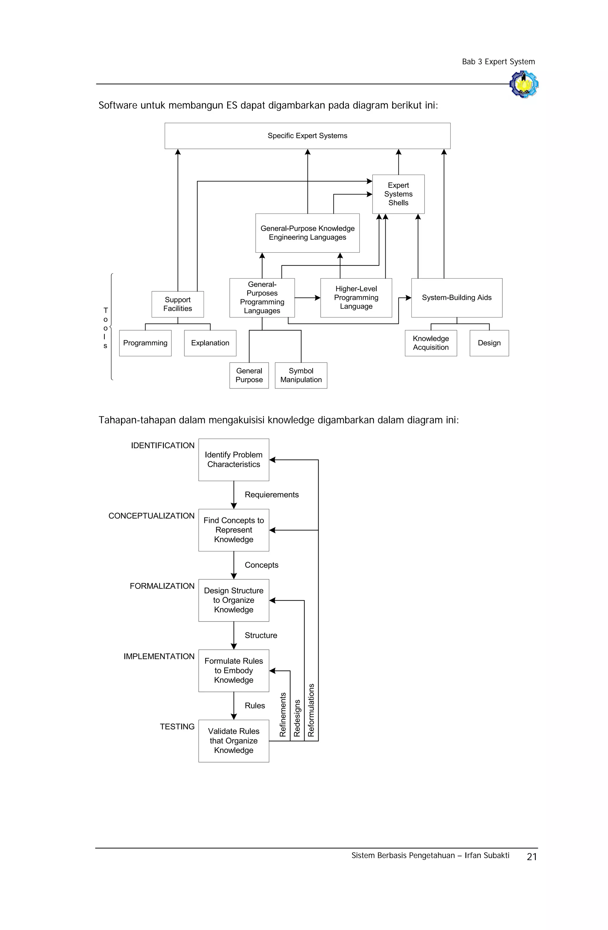
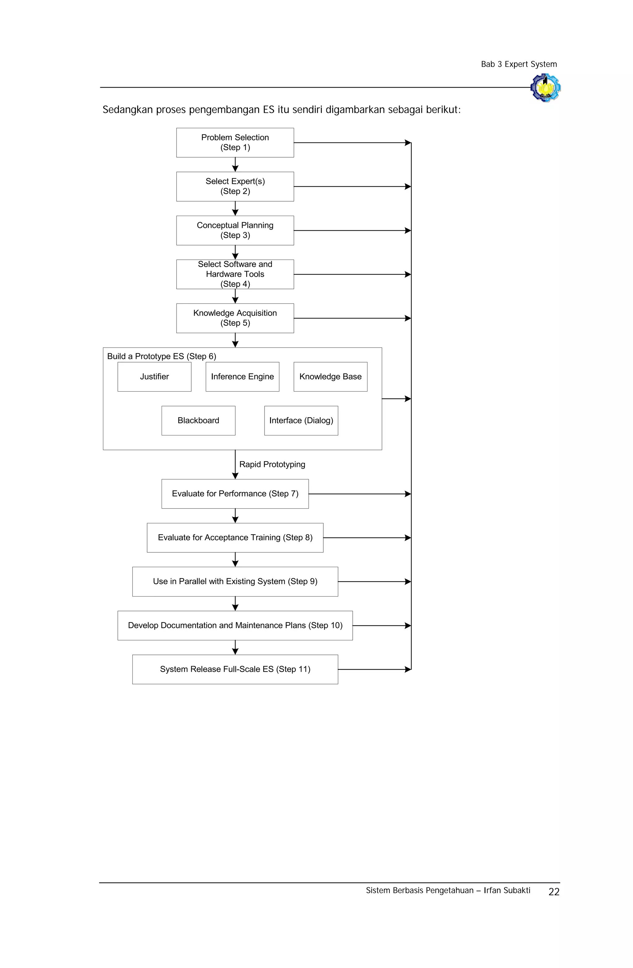
  3.9. Pengembangan ES. ...............................................................................................20
  3.10. Kesimpulan. ..........................................................................................................25
BAB 4    AKUISISI DAN VALIDASI KNOWLEDGE ...................................................................27
  4.1. Rekayasa Knowledge. ............................................................................................27
  Proses Rekayasa Knowledge. ...........................................................................................27
  4.2. Skup Knowledge....................................................................................................27
  Sumber Knowledge. ........................................................................................................27
  Akuisisi dari Database......................................................................................................28
  Level Knowledge. ............................................................................................................28
  Kategori Knowledge. .......................................................................................................28
  4.3. Kesulitan dalam Akuisisi Knowledge. .......................................................................28
  Masalah-masalah dalam transfer knowledge. .....................................................................28
  Mengatasi Pelbagai Kesulitan. ..........................................................................................29
  Ketrampilan yang dibutuhkan oleh Knowledge Engineer: ....................................................29
  4.4. Metode Akuisisi Knowledge: Pendahuluan................................................................29
  4.5. Wawancara...........................................................................................................30
  Wawancara Tak Terstruktur. ............................................................................................30
  Wawancara Terstruktur. ..................................................................................................31
  4.6. Metode Pelacakan. ................................................................................................31
  Prosedur Analisis Protokol:...............................................................................................31
  Keuntungan dan Keterbatasan Analisis Protokol. ................................................................31
  4.7. Pengamatan dan Metode Manual Lainnya. ...............................................................32
  Pengamatan (observasi). .................................................................................................32
  Pelbagai metode manual lainnnya: ...................................................................................32
  4.8. Metode Expert-driven. ...........................................................................................32
  Metode manual: laporan oleh sang pakar itu sendiri...........................................................32
  Pendekatan bantuan komputer.........................................................................................33
  4.9. Repertory Grid Analysis..........................................................................................33
  Cara kerja RGA. ..............................................................................................................33
  Penggunaan RGA dalam ES..............................................................................................33
  4.10. Dukungan Knowledge Engineer. .............................................................................34
  Alat bantu akusisi knowledge. ..........................................................................................34
  Alat bantu akuisisi knowledge terintegrasi. ........................................................................34
  Front-end Tools. .............................................................................................................34
  4.11. Induksi Rule, Case-based Reasoning, dan Komputasi Syaraf. ....................................34
  Induksi Rule Otomatis. ....................................................................................................35
  Keuntungan dari induksi rule............................................................................................35
  Kesulitan dalam implementasi. .........................................................................................36
  Induksi interaktif. ............................................................................................................36
  Case-based reasoning......................................................................................................36
  Komputasi Syaraf. ...........................................................................................................36
  4.12. Memilih Metode yang Sesuai. .................................................................................36
  4.13. Akuisisi Knowledge dari Banyak Pakar. ....................................................................37
  Skenario dari banyaknya pakar yang terlibat......................................................................37
  Metode penanganan banyak pakar. ..................................................................................37
  4.14. Validasi dan Verifikasi Knowledge Base....................................................................37
  4.15. Analisis, Kodifikasi, Dokumentasi, dan Pendiagraman. ..............................................38
  4.16. Akuisisi Knowledge Numerik dan Terdokumentasi. ...................................................38
  Akuisisi knowledge numerik. ............................................................................................38
  Akuisisi knowledge terdokumentasi...................................................................................38
  4.17. Kesimpulan. ..........................................................................................................39
BAB 5    KNOWLEDGE-BASED EXPERT SYSTEMS ..................................................................40
  5.1. Pengertian. ...........................................................................................................40
  5.2. Rules dan Rule Chaining. .......................................................................................40
  5.3. Forward dan Backward Chaining.............................................................................41
  Forward Chaining. ...........................................................................................................41
  Backward chaining. .........................................................................................................42
  Mana yang dipilih, forward ataukah backward chaining? .....................................................42
  Tipe sistem yang dapat dicari dengan forward chaining:.....................................................42
  Tipe sistem yang dapat dicari dengan backward chaining: ..................................................42
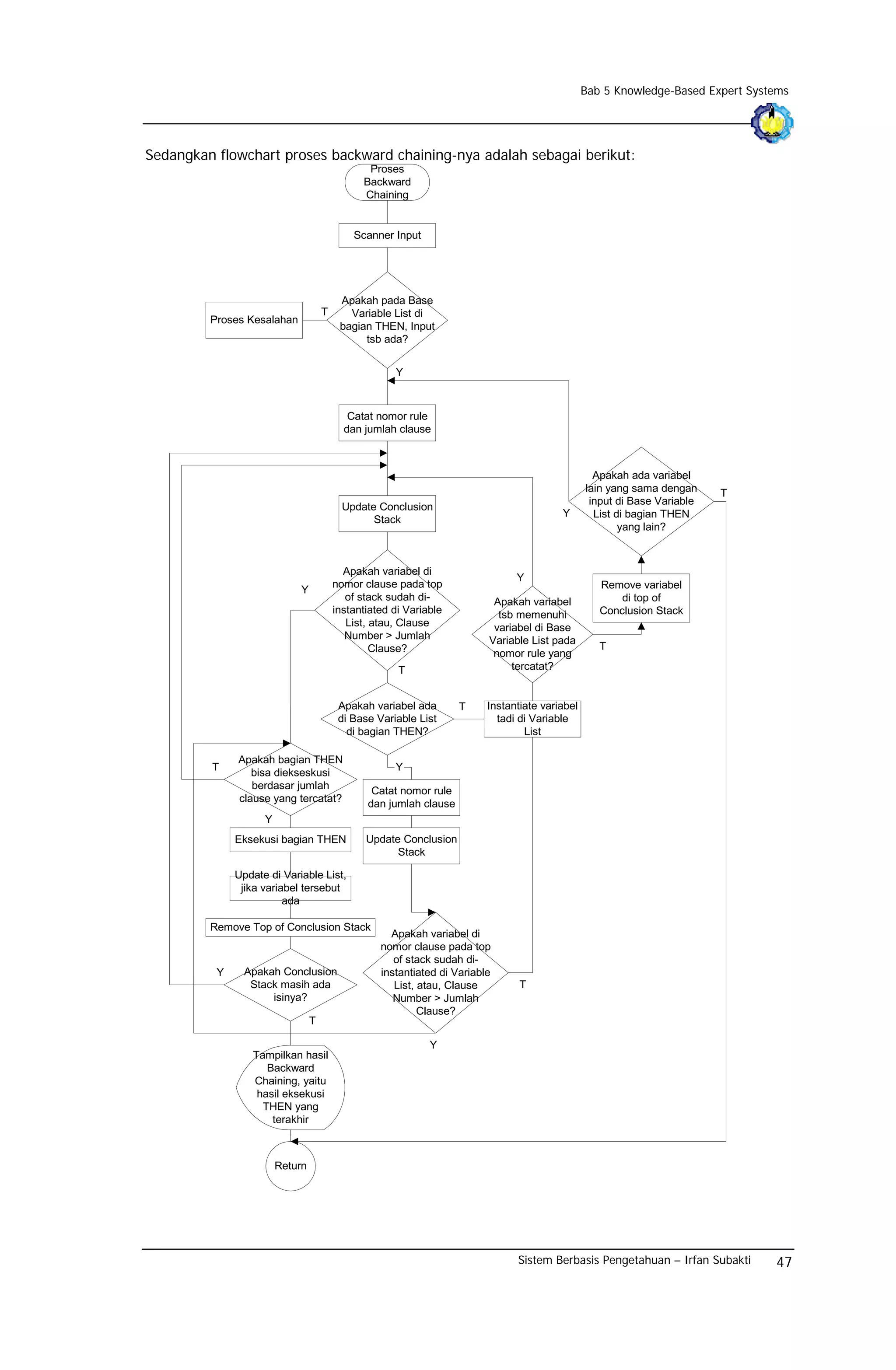
  5.4. Desain Implementasi Forward dan Backward Chaining..............................................43
                                                                  iv         Sistem Berbasis Pengetahuan – Irfan Subakti
Forward chaining. ...........................................................................................................43
  Backward chaining. .........................................................................................................43
  Contoh struktur data dalam program. ...............................................................................48
  Contoh Kasus..................................................................................................................49
  Kasus 1. Forward Chaining...............................................................................................49
  Kasus 2. Backward Chaining.............................................................................................52
  5.5. Confidence Factor (CF) pada Forward dan Backward Chaining...................................57
  CF untuk rule dengan kondisi AND....................................................................................57
  CF untuk rule dengan kondisi OR......................................................................................57
  CF untuk rule dengan kondisi AND/OR. .............................................................................57
  5.6. Pengembangan Program Forward dan Backward Chaining. .......................................58
  Pembagian Rule. .............................................................................................................58
  Implementasi Pengembangan Program. ............................................................................59
BAB 6    ALGORITMA GENETIKA .........................................................................................61
  6.1. Pendahuluan.........................................................................................................61
  Struktur Umum Algoritma Genetika...................................................................................61
  Eksploitasi dan Eksplorasi. ...............................................................................................62
  Pencarian berdasarkan populasi. ......................................................................................62
  Meta-heuristic.................................................................................................................63
  Keuntungan Utama. ........................................................................................................63
  Kamus GA. .....................................................................................................................63
  6.2. Contoh Program Algoritma Genetika Sederhana (Simple Genetic Algorithm) ...............63
  Masalah Optimasi............................................................................................................63
DAFTAR PUSTAKA...............................................................................................................67
TENTANG PENULIS .............................................................................................................68




                                                                  v          Sistem Berbasis Pengetahuan – Irfan Subakti
TUJUAN INSTRUKSIONAL UMUM
Merancang/menerapkan Sistem Berbasis Pengetahuan dengan merangkai tiga komponen
pokok: inference engine, basisdata, dan production rules.

                                   MATERI
Sistem-sistem yang ada dalam Management Support System (MSS).
Penggunaan kecerdasan buatan.
Sistem Pakar.
Akuisisi dan validasi pengetahuan.
Sistem Pakar Berbasis Pengetahuan.
Algoritma Genetika.

                      PRASYARAT MATA KULIAH
IF1408    Sistem Informasi
IF1504    Kecerdasan Buatan




                                        vi      Sistem Berbasis Pengetahuan – Irfan Subakti
Bab 1 Management Support Sistem (MSS)




                                       BAB 1
                           MANAGEMENT SUPPORT SYSTEM (MSS)
       1.1.         Manajer dan Dukungan Komputer.
              Teknologi komputer sekarang ini merupakan bagian terpenting dalam dunia bisnis, dan jelas
              dalam pelbagai bidang lainnya. MSS terdiri dari:
       1.     Decision Support Systems (DSS).
       2.     Group Support Systems (GSS), termasuk Group DSS (GDSS).
       3.     Executive Information Systems (EIS).
       4.     Expert Systems (ES).
       5.     Artificial Neural Networks (ANN).
       6.     Hybrid Support Systems.

       1.2.         Managerial Decision              Making          &    Management               Information
                    Systems (MIS).
              Manajemen adalah proses pencapaian tujuan organisasi melalui penggunaan resources
              (manusia, uang, energi, material, ruang, dan waktu).
              Resources sebagai input, sedangkan pencapaian tujuan adalah outputnya.
              Kesuksesan suatu organisasi dan kesuksesan tugas seorang manajer diukur dari
              produktivitas.
                              Output ( produk , jasa )
              Produktivitas =
                                Input (resources)
              Faktor-faktor yang mempengaruhi pengambilan keputusan:
                 Faktor                       Tren           Hasil
                 Teknologi.                   Meningkat.     Lebih banyak alternatif pilihan.
                 Informasi/Komputer.          Meningkat.
                 Kompleksitas struktural.     Meningkat.     Biaya yang lebih besar dari kesalahan
                 Kompetisi.                   Meningkat.     yang terjadi.
                 Pasar Internasional.         Meningkat.     Ketidakpastian berkaitan dengan masa
                 Stabilitas politik.          Menurun.       depan.
                 Konsumerisme.                Meningkat.
                 Intervensi Pemerintah.       Meningkat.
              Kecepatan perubahan luar biasa besarnya.
              Pendekatan manajemen trial and error menjadi lebih sulit.
              Manajer harus lebih canggih, harus belajar bagaimana menggunakan tool dan teknik-teknik
              baru yang selalu berkembang di bidangnya masing-masing.
              Teknik-teknik yang dipakai ini banyak yang memakai pendekatan analisis kuantitatif,
              dikelompokkan dalam 1 disiplin, disebut dengan Management Science (Operation Research).

       1.3.         Kerangka Kerja Decision Support (DS).
                                                   Tipe Kontrol
Tipe Keputusan       Kontrol                Kontrol Manajerial Perencanaan Strategis                      Dukungan yang
                     Operasional                                                                          dibutuhkan
Terstruktur          Account receivable,    Budget       analysis,    Financial    management             MIS,     operational
                     order entry            short-term                (investment), warehouse             research models,
                                            forecasting,              location,     distribution          transaction
                                            personnel     reports,    systems                             processing
                                            make-or-buy
Semi                 Production             Credit     evaluation,    Building     new      plant,        DSS
terstruktur          schedulling,           budget preparation,       mergers and acquisitions,
                     inventory control      plant layout, project     new product planning,
                                            schedulling, reward       compensation       planning,
                                            systems design            quality assurance planning
Tak terstruktur      Selecting a cover      Negotiating,              R & D planning, new                 DSS, ES,     neural
                     for a magazine,        recruiting          an    technology development,             networks
                     buying     software,   executive,     buying     social         responsibility
                     approving loans        hardware, lobbying        planning
Dukungan yang        MIS, management        Management                EIS, ES, neural networks
diperlukan           science                science, DSS, ES, EIS

                                                          1          Sistem Berbasis Pengetahuan – Irfan Subakti
Bab 1 Management Support Sistem (MSS)




Proses pengambilan keputusan terdiri dari 3 fase proses: intelligence, design, dan choice.
    Intelligence – pencarian kondisi-kondisi yang dapat menghasilkan keputusan.
    Design – menemukan, mengembangkan, dan menganalisis materi-materi yang mungkin untuk
    dikerjakan.
    Choice – pemilihan dari materi-materi yang tersedia, mana yang akan dikerjakan.

Proses-proses yang terjadi pada kerangka kerja DS dibedakan atas:
    Terstruktur, mengacu pada permasalahan rutin dan berulang untuk solusi standar yang ada.
    Tak terstruktur, adalah “fuzzy”, permasalahan kompleks dimana tak ada solusi serta merta.
    Masalah yang tak terstruktur adalah tak adanya 3 fase proses yang terstruktur.
    Semi terstruktur, terdapat beberapa keputusan terstruktur, tetapi tak semuanya dari fase-
    fase yang ada.

     Pendekatan Management Science mengadopsi pandangan seorang manajer yang dapat
     mengikuti proses yang sistematik untuk penyelesaian masalah. Sehingga adalah mungkin untuk
     menggunakan pendekatan sains pada Managerial Decision Making. Langkahnya adalah:
1.   Definisi masalah (keputusan situasi yang berhubungan dengan pelbagai masalah atau dengan
     suatu kesempatan)
2.   Klasifikasi masalah ke dalam kategori standar.
3.   Membuat model matematika yang menjelaskan masalah secara nyata.
4.   Menemukan solusi potensial di model masalah tadi dan mengevaluasinya.
5.   Memilih dan merekomendasikan satu solusi dari masalah. Proses ini dipusatkan pada masalah
     modeling/pemodelan.

1.4.       Decision Support Systems (DSS).
     Sistem berbasis komputer yang interaktif, yang membantu pengambil keputusan
     memanfaatkan data dan model untuk menyelesaikan masalah-masalah yang tak terstruktur.
     DSS mendayagunakan resources individu-individu secara intelek dengan kemampuan komputer
     untuk meningkatkan kualitas keputusan. Jadi ini merupakan sistem pendukung yang berbasis
     komputer untuk manajemen pengambilan keputusan yang berhubungan dengan masalah-
     masalah yang semi terstruktur.
     Istilah DSS kadang digunakan untuk menggambarkan sembarang sistem yang
     terkomputerisasi.
     DSS digunakan untuk definisi yang lebih sempit, dan digunakan istilah MSS sebagai payung
     untuk menggambarkan pelbagai tipe sistem pendukung.

Mengapa menggunakan DSS?
   Perusahaan beroperasi pada ekonomi yang tak stabil.
   Perusahaan dihadapkan pada kompetisi dalam dan luar negeri yang meningkat.
   Perusahaan menghadapi peningkatan kesulitan dalam hal melacak jumlah operasi-operasi
   bisnis.
   Sistem komputer perusahaan tak mendukung peningkatan tujuan perusahaan dalam hal
   efisiensi, profitabilitas, dan mencari jalan masuk di pasar yang benar-benar menguntungkan.

6 alasan mengapa perusahaan-perusahaan utama memulai DSS dalam skala besar:
    Kebutuhan akan informasi yang akurat.
    DSS dipandang sebagai pemenang secara organisasi.
    Kebutuhan akan informasi baru.
    Manajemen diamanahi DSS.
    Penyediaan informasi yang tepat waktu.
    Pencapaian pengurangan biaya.
Alasan lain dalam pengembangan DSS adalah perubahan perilaku komputasai end-user. End-user
bukanlah programer, sehingga mereka membutuhkan tool dan prosedur yang mudah untuk
digunakan. Dan ini dipenuhi oleh DSS.

1.5.       Group Support Systems (GSS).
     Pelbagai keputusan utama dalam organisasi dibuat oleh group secara kolektif.
     Mengumpulkan keseluruhan group secara bersama dalam satu tempat dan waktu adalah sulit
     dan mahal, sehingga pertemuan ini memakan waktu lama dan keputusan yang dibuat hasilnya
     sedang-sedang saja, tak terlalu baik.


                                                       Sistem Berbasis Pengetahuan – Irfan Subakti   2
Bab 1 Management Support Sistem (MSS)




           Peningkatan kinerja group-group tadi yang dibantu oleh teknologi Informasi ini muncul dalam
           pelbagai istilah, seperti: groupware, electronic meeting systems, collaborative systems, dan
           group DSS (ini yang kita gunakan).
           Satu contoh dari implementasi group DSS ini adalah Total Quality Management (TQM).

        1.6.      Executive Information (atau Support) Systems (EIS atau ESS).
        EIS dikembangkan utamanya untuk:
            Menyediakan kebutuhan informasi yang diperlukan oleh pihak Eksekutif.
            Menyediakan antarmuka yang benar-benar user-friendly untuk Eksekutif.
            Mempertemukan pelbagai gaya keputusan individu para Eksekutif.
            Menyediakan pelacakan dan kontrol yang tepat waktu dan efektif.
            Menyediakan akses cepat pada informasi detil yang tersirat di teks, bilangan, atau grafik.
            Memfilter, memadatkan, dan melacak data dan informasi yang kritis.
            Identifikasi masalah (atau juga kesempatan).
        EIS bisa juga digunakan pada pelbagai jenis perusahaan dan melayani sejumlah manajer sebagai
        suatu Enterprise Wide Systems (EWS).

        1.7.      Expert Systems (ES).
           Semakin tak terstruktur suatu situasi, maka solusinya akan lebih spesifik. ES dibuat untuk
           menyerupai seorang pakar/ahli.
           ES adalah paket hardware dan software yang digunakan sebagai pengambil keputusan
           dan/atau pemecahan masalah; yang dapat mencapai level yang setara atau kadang malah
           melebihi seorang pakar/ahli, pada satu area masalah yang spesifik dan biasanya lebih sempit.
           Merupakan cabang dari aplikasi Artificial Intelligence (AI).
           Ide dasarnya sederhana. Kepakaran ditransfer dari seorang pakar ke komputer. Pengetahuan
           ini lalu disimpan disitu dan user dapat meminta saran spesifik yang dibutuhkannya. Komputer
           dapat mencari, mengolah dan menampilkan kesimpulan yang spesifik. Dan seperti seorang
           pakar, saran tersebut bisa dimanfaatkan oleh orang yang bukan pakar berikut penjelasannya
           yang berisi logika penalaran di balik saran itu.

        1.8.      Neural Computing (Artificial Neural Network).
           Teknologi sebelum Artificial Neural Network (ANN) berbasis pada penggunaan data, informasi,
           ataupun pengetahuan eksplisit yang tersimpan di komputer dan memanipulasi mereka menurut
           kebutuhan.
           Pada dunia nyata yang begitu kompleks, mungkin tak bisa didapatkan data, informasi, ataupun
           pengetahuan secara eksplisit, sedangkan keputusan harus diambil walaupun kondisinya seperti
           ini (informasi yang parsial, tak lengkap, atau pun tak eksak).
           Perubahan lingkungan yang terjadi sedemikian cepatnya.
           Pengambil keputusan menggunakan pengalaman yang ada untuk mengatasi hal ini; yaitu
           menggunakan pengalaman yang bersesuaian dan belajar dari pengalaman itu tentang apa yang
           harus dikerjakan dengan situasi yang serupa untuk pengalaman yang tak sesuai.
           Pada teknologi sebelumnya, tak ada elemen untuk proses pembelajaran oleh komputer.
           Teknologi yang ditujukan untuk mengisi kekurangan ini, disebut dengan Neural Computing atau
           ANN. Contohnya adalah pengenalan pola.

        1.9. Evolusi dari Alat Pengambil Keputusan Terkomputerisasi.
        Dibagi dalam 7 kategori:
        1. Transaction Processing Systems (TPS).
        2. Management Information Systems (MIS).
        3. Office Automation Systems (OAS).
        4. Decision Support Systems (DSS) dan Group DSS (GDSS).
        5. Expert Systems (ES).
        6. Executive Information Systems (EIS).
        7. Artificial Neural Network (ANN).

          Berikut ini adalah pelbagai aspek pengambilan keputusan:
Phase             Description                                      Examples of Tools
Early             Compute      “crunch    numbers”,   summarize, Calculators, early computer programs,
                  organize.                                        statistical models, simple management
                                                                   science models.
Intermediate      Find, organize, and display decision-relevant Database management systems, MIS, filing
                                                              Sistem Berbasis Pengetahuan – Irfan Subakti   3
Bab 1 Management Support Sistem (MSS)




   Phase              Description                                      Examples of Tools
                      information.                                     systems. Management science models.
   Current            Perform decision-relevant computations on Financial models, spreadsheets, trend
                      decision-relevant information; organize and exploration, operations research models,
                      display the results. Query-based and user- CAD systems, DSS.
                      friendly approach. “What-if” analysis.
                      Interact with decision makers to facilitate ES; EIS.
                      formulation and execution of the intellectual
                      steps in the process of decion making.
   Just beginning     Complex and fuzzy decisions situations, Second generation of ES, GDSS, neural
                      expanding to collaborative decision making and computing.
                      to machine learning.
              Evolusi dari MSS dan hubungannya dengan sistem yang lain umumnya dipandang sebagai:
              rekomendasi dan saran yang disediakan oleh MSS ke manajer dapat dipertimbangkan sebagai
              informasi yang diperlukan untuk keputusan akhir yang akan dibuat.
              Pendekatan ini berarti bahwa MSS dipandang canggih, jenis sistem informasi tingkat tinggi
              yang dapat ditambahkan pada sistem TPS tradisional, OAS, MIS.

           Hubungan antara TPS, MIS, DSS, EIS, dan ES dan teknologi-teknologi yang lain:
              Pelbagai teknologi ini dapat dipandang sebagai klas yang unik dari teknologi informasi.
              Mereka saling berhubungan, dan mereka saling mendukung satu sama lain dalam pelbagai
              manajemen pengambilan keputusan.
              Evolusi dan pembuatan tool-tool yang lebih baru membantu kinerja pengembangan teknologi
              informasi untuk kebaikan manajemen dalam organisasi.
              Keterkaitan dan koordinasi diantara tool-tool ini masih berevolusi.

          Atribut dari sistem pendukung terkomputerisasi   utama:
Dimension        Transactions       Management              Decision Support       Expert        System     Executive
                 Processing         Information             Systems (DSS)          (ES)                     Information
                 Systems (TPS)      Systems (MIS)                                                           Systems (EIS)
Applications     Payroll,           Production control,    Long-range              Diagnosis                Support to top
                 inventory, record sales forecasting,      strategic planning,     strategic planning,      management
                 keeping,           monitoring             complex integrated      internal     control     decision,
                 production and                            problem areas           planning,                environmental
                 sales information                                                 strategies               scanning
Focus            Data transactions Information             Decisions,              Inferencing,             Tracking, control,
                                                           flexibility,   user     transfer          of     “Drill down”
                                                           friendliness            expertise
Database         Unique to each    Interactive access      Database                Procedural      and      External (online)
                 application,      by programmers          management              factual                  and     corporate,
                 batch update                              systems,                knowledge;               enterprise     wide
                                                           interactive access,     knowledge base           access (to all data
                                                           factual knowledge       (facts, rules)           bases)
Decision         No decisions      Structured routing      Semistructured          The          system      Only          when
capabilities                       problems      using     problems,               makes       complex      combined with a
                                   conventional            integrated              decisions,               DSS
                                   management              management              unstructured; use
                                   science tools           science      models,    of             rules
                                                           blend of judgment       (heuristics)
                                                           and modeling
Manipulation     Numerical         Numerical               Numerical               Symbolic                 Numeric (mainly);
                                                                                                            some symbolic
Type        of   Summary           Scheduled        and    Information      to     Advice            and    Status     access,
information      reports,          demand      reports,    support     specific    explanations             exception
                 operational       structured     flow,    decisions                                        reporting,    key
                                   exception reporting                                                      indicators
Highest          Submanagerial,    Middle                  Analysts         and    Managers          and    Senior executives
organizational   low management    management              managers                specialists              (only)
level served
Impetus          Expediency        Efficiency              Effectiveness           Effectiveness and        Timeliness
                                                                                   expediency

                                                                    Sistem Berbasis Pengetahuan – Irfan Subakti    4
Bab 1 Management Support Sistem (MSS)




1.10. Pelbagai Perbedaan diantara MIS dan DSS.
Fitur dari DSS:
    DSS dapat digunakan untuk mengawali kerja ad hoc, masalah-masalah yang tak diharapkan.
    DSS dapat menyediakan representasi valid dari sistem di dunia nyata.
    DSS dapat menyediakan pendukungan keputusan dalam kerangka waktu yang
    pendek/terbatas.
    DSS dapat berevolusi sebagai mana halnya pengambil keputusan mempelajari tentang
    masalah-masalah yang dihadapinya.
    DSS dapat dikembangkan oleh para profesional yang tak melibatkan pemrosesan data.

Karakteristik MIS:
    Kajiannya ada pada tugas-tugasnya yang terstruktur, dimana prosedur operasi standar, aturan-
    aturan keputusan, dan alur informasi dapat didefinisikan
    Hasil utamanya adalah meningkatkan efisiensi dengan mengurangi biaya, waktu tunggu, dan
    lain-lain, dan dengan mengganti karyawan klerikal.
    Relevansinya untuk manajer pengambil keputusan biasanya tak langsung didapatkan; misalnya
    dengan penyediaan laporan dan akses ke data.

Karakteristik Operation Research/Management Science:
    Kajiannya ada pada masalah-masalah yang terstruktur (dibandingkan dengan tugas-tugas),
    dimana tujuan, data, dan batasan-batasan dapat lebih dulu ditentukan.
    Hasil utamanya adalah dalam menghasilkan solusi yang lebih baik untuk masalah-masalah
    tertentu.
    Relevansinya untuk manajer ada pada rekomendasi detil dan metodologi baru untuk
    menangani masalah-masalah yang kompleks.

Karakteristik DSS:
    Kajiannya ada pada keputusan-keputusan dimana ada struktur yang cukup untuk komputer dan
    alat bantu analitis yang memiliki nilai tersendiri, tetapi tetap pertimbangan manajer memiliki
    esensi utama.
    Hasil utamanya adalah dalam peningkatan jangkauan dan kemampuan dari proses
    pengambilan keputusan para manajer untuk membantu mereka meningkatkan efektivitasnya.
    Relevansinya untuk manajer adalah dalam pembuatan tool pendukung, di bawah pengawasan
    mereka, yang tak dimaksudkan untuk mengotomatiskan proses pengambilan keputusan, tujuan
    sistem, atau solusi tertentu.

Relasi antara EDP, MIS, and DSS:



                                   Strategic                             DSS
                                   Planning
                                   Managerial                                           MIS
                                    Control

                             Operational Control
                                                                     EDP
                           Transaction Processing




1.11.      Hubungan antara Decision Support-Expert System.
   DSS dan ES berbeda dan tak berhubungan dengan sistem yang terkomputerisasi.
   Disiplin antara ES dan DSS berkembang pararel, tapi saling tak tergantung dan berjalan sendiri-
   sendiri. Cuma sekarang kita bisa mencoba menggabungkan potensi dari keduanya.
   Menurut kenyataannya, disebabkan karena perbedaan kapabilitas diantara kedua tool, mereka
   dapat mengkomplemen satu sama lain, membuatnya menjadi powerful, terintegrasi, sistem
   yang berbasis komputer, yang jelas dapat meningkatkan pengambilan keputusan manajerial.



                                                        Sistem Berbasis Pengetahuan – Irfan Subakti   5
Bab 1 Management Support Sistem (MSS)




   1.12.       Dukungan dari Pengambilan Keputusan.
        Perbedaan antara DSS dan ES:
                                DSS                                        ES
Objective                       Assist human decision maker                Replicate (mimic) human advicers
                                                                           and replace them
Who           makes        the    The human and/or the system              The system
recommendations (decisions)?
Major orientation                 Decision making                          Transfer of expertise (human-
                                                                           machine-human) and rendering
                                                                           the advice
Major query direction             Human queries the machine                Machine queries the human
Nature of support                 Personal, groups, and institutional      Personal (mainly), and groups
Manipulation method               Numerical                                Symbolic
Characteristics of problem area   Complex, integrated wide                 Narrow domain
Type of problems                  Ad hoc, unique                           Repetitive
Content of database               Factual knowledge                        Procedural and factual knowledge
Reasoning capability              No                                       Yes, limited
Explanation capability            Limited                                  Yes

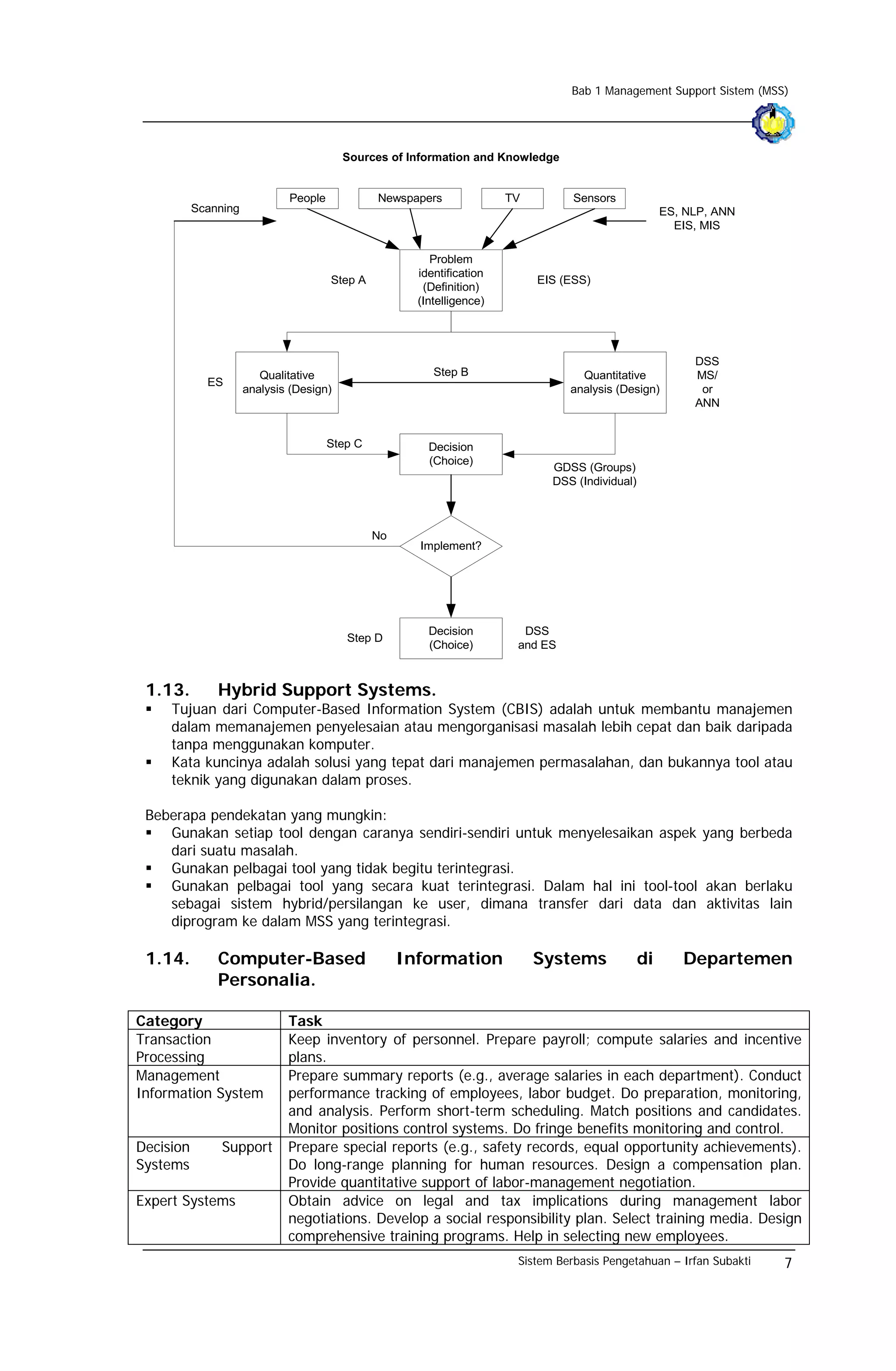
      Proses pengambilan keputusan:
   1. Step A. Mengerti masalah (atau kesempatan yang ada). ES dapat membantu dalam mendesain
      alur informasi pada eksekutif (misalnya, bagaimana untuk memonitor, kapan) dan dalam
      penginterpretasian informasi. Disebabkan beberapa informasi bersifat fuzzy, maka kombinasi
      antara ES dan ANN tentu akan membantu. Seluruh area dari proses scanning, monitoring,
      forecasting (misalnya, tren) dan penginterpretasian sangat dibantu oleh adanya komputerisasi.
      Demikian juga natural language processors (NLP) akan berguna dalam menyimpulkan
      informasi.
   2. Step B. Analisis. Sekali suatu masalah (kesempatan) teridentifikasi, pertanyaan selanjutnya
      adalah apa yang harus dikerjakan dengan hal ini? Di sinilah langkah analisis berperanan.
      Analisis bisa bersifat kualitatif atau pun kuantitatif (atau kombinasinya). Analisis kuantitatif
      didukung oleh DSS dan oleh tool-tool analisis kuantitatif. Analisis kualitatif didukung oleh ES.
   3. Step C. Memilih. Pada langkah ini, keputusan dibuat dengan memperhatikan masalahnya (atau
      kesempatan) berdasarkan hasil dari analisis. Langkah ini didukung oleh DSS (jika pengambil
      keputusan adalah seseorang) atau oleh GDSS (jika keputusan dibuat oleh sekelompok orang).
   4. Step D. Implementasi. Pada tahap ini, keputusan untuk mengimplementasikan solusi tertentu
      dilakukan, dan DSS dan/atau ES bisa mendukung tahap ini.

       Di bawah ini terlihat dukungan terkomputerisasi untuk proses pengambilan keputusan:




                                                             Sistem Berbasis Pengetahuan – Irfan Subakti    6
Bab 1 Management Support Sistem (MSS)




                                          Sources of Information and Knowledge


                              People            Newspapers              TV         Sensors
           Scanning                                                                                    ES, NLP, ANN
                                                                                                         EIS, MIS

                                                          Problem
                                                       identification
                                       Step A                                EIS (ESS)
                                                        (Definition)
                                                       (Intelligence)




                                                                                                            DSS
                         Qualitative                      Step B                    Quantitative            MS/
             ES
                      analysis (Design)                                           analysis (Design)          or
                                                                                                            ANN


                                       Step C            Decision
                                                         (Choice)
                                                                               GDSS (Groups)
                                                                               DSS (Individual)



                                                No
                                                       Implement?




                                                         Decision         DSS
                                          Step D
                                                         (Choice)        and ES



 1.13.         Hybrid Support Systems.
     Tujuan dari Computer-Based Information System (CBIS) adalah untuk membantu manajemen
     dalam memanajemen penyelesaian atau mengorganisasi masalah lebih cepat dan baik daripada
     tanpa menggunakan komputer.
     Kata kuncinya adalah solusi yang tepat dari manajemen permasalahan, dan bukannya tool atau
     teknik yang digunakan dalam proses.

 Beberapa pendekatan yang mungkin:
    Gunakan setiap tool dengan caranya sendiri-sendiri untuk menyelesaikan aspek yang berbeda
    dari suatu masalah.
    Gunakan pelbagai tool yang tidak begitu terintegrasi.
    Gunakan pelbagai tool yang secara kuat terintegrasi. Dalam hal ini tool-tool akan berlaku
    sebagai sistem hybrid/persilangan ke user, dimana transfer dari data dan aktivitas lain
    diprogram ke dalam MSS yang terintegrasi.

 1.14.         Computer-Based                        Information             Systems              di      Departemen
               Personalia.

Category                      Task
Transaction                   Keep inventory of personnel. Prepare payroll; compute salaries and incentive
Processing                    plans.
Management                    Prepare summary reports (e.g., average salaries in each department). Conduct
Information System            performance tracking of employees, labor budget. Do preparation, monitoring,
                              and analysis. Perform short-term scheduling. Match positions and candidates.
                              Monitor positions control systems. Do fringe benefits monitoring and control.
Decision        Support       Prepare special reports (e.g., safety records, equal opportunity achievements).
Systems                       Do long-range planning for human resources. Design a compensation plan.
                              Provide quantitative support of labor-management negotiation.
Expert Systems                Obtain advice on legal and tax implications during management labor
                              negotiations. Develop a social responsibility plan. Select training media. Design
                              comprehensive training programs. Help in selecting new employees.
                                                                         Sistem Berbasis Pengetahuan – Irfan Subakti   7
Bab 1 Management Support Sistem (MSS)




Category              Task
Office Automation     Do online job interviews and recruiting, schedule meetings, maintain mailing
                      lists, schedule training, use for electronic mail, receive labor news and
                      statistics online, prepare training materials.
Executive             Exists at the corporate level only. Will measure key performance indicators of
Information System    the department (such as dollar per employee).
Group DSS             Can be used for supporting the process of making controversial major
                      decisions (e.g., personnel policies).
Neural Computing      Screen applicants for jobs. Analyze reasons why people leave the company
                      (find patterns).

 1.15.      Kesimpulan.
     Perkembangan komputer demikian cepatnya dan juga penggunaannya oleh para manajer.
     MSS adalah keluarga teknologi yang dapat digunakan secara mandiri atau dalam bentuk
     kombinasinya.
     Dukungan terkomputerisasi untuk para manajer sangat penting dalam pelbagai kasus untuk
     kelanjutan organisasinya.
     Manejemen pengambilan keputusan makin lama makin kompleks. Maka metode intuisi dan trial
     and error tak tepat lagi.
     Kerangka dukungan keputusan membagi kondisi keputusan dalam 9 kategori, tergantung pada
     derajat struktur dan aktivitas manajerial. Setiap kategori mendapat dukungan komputer sendiri-
     sendiri.
     Keputusan yang terstruktur didukung oleh metode analisis kuantitatif seperti: management
     science dan capital budgeting.
     DSS adalah teknologi analitis yang menggunakan model untuk solusi yang semi terstruktur dan
     masalah-masalah tak terstruktur.
     Group DSS adalah teknologi yang mendukung proses pengambilan keputusan dalam suatu
     group.
     EIS adalah teknologi yang mendukung eksekutif dengan menyediakan bagi mereka informasi
     yang sedia setiap saat, detil, dan mudah untuk divisualisasikan.
     ES adalah sistem pemberi nasehat yang mencoba menirukan para pakar.
     Fitur utama dari ES adalah aplikasinya untuk pengetahuan dan penggunaan reasoning (alasan
     suatu keputusan).
     Komputasi saraf (neural computing) adalah teknologi yang mencoba menampilkan proses
     pembelajaran dan pengenalan pola.
     Semua teknologi MSS adalah interaktif.
     Keuntungan utama dari MSS adalah ia dapat diukur.
     Teknologi-teknologi MSS dapat diintegrasikan diantara mereka sendiri dan dengan CBIS yang
     lain.
     Teknologi-teknologi MSS dapat diterapkan pada satu lokasi atau mereka dapat didistribusikan di
     keseluruhan perusahaan.




                                                         Sistem Berbasis Pengetahuan – Irfan Subakti   8
Bab 2 Penggunaan Artificial Intelligence (AI)




                                    BAB 2
                                PENGGUNAAN
                        ARTIFICIAL INTELLIGENCE (AI)
2.1.       Definisi.
       AI didasarkan atas 2 ide dasar. Pertama, ini adalah hal yang berhubungan dengan studi
proses berpikir manusia (untuk memahami apakah kecerdasan itu); yang kedua ia berhubungan
dengan representasi proses-proses tadi melalui mesin (komputer, robot, dan lain-lain).
       AI adalah perilaku mesin, yang menampilkan perilaku manusia, yang disebut dengan
kecerdasan. AI adalah studi bagaimana membuat komputer melakukan sesuatu hal pada suatu
waktu, untuk manusia, secara lebih baik. AI secara dasar adalah teori bagaimana pemikiran
manusia bekerja.

3 tujuan yang diinginkan AI:
1. Membuat mesin lebih pintar (tujuan utama).
2. Memahami apakah sebenarnya kecerdasasan itu (tujuan mulianya).
3. Membuat mesin lebih berguna (tujuan di sektor swasta).

Beberapa kemampuan yang merupakan tanda dari kecerdasan:
   Belajar atau mengerti dari pengalaman.
   Bereaksi terhadap pesan-pesan yang memiliki makna ganda atau berlawanan.
   Respon sigap dan berhasil atas situasi baru (respon yang berbeda, fleksibelitas).
   Penggunaan alasan dalam menyelesaikan permasalahan dan memimpinnya dengan cara yang
   efektif.
   Berhubungan dengan situasi yang berubah-ubah.
   Mengerti dan menghasilkan dalam cara yang rasional dan umum digunakan.
   Menggunakan pengetahuan untuk memanipulasi lingkungan.
   Berpikir dan memberi alasan.
   Mengenali elemen-elemen yang secara relatif penting dalam situasi tertentu.

Symbolic Processing.
Untuk merepresentasikan hal-hal yang ingin diselesaikan dengan AI. AI merepresentasikan
pengetahuan sebagai sekumpulan simbol yang berhubungan dengan konsep permasalahannya.
Dalam AI, simbol adalah string dari karakter yang mencerminkan konsep dari dunia nyata.
Contohnya:
     Product
     Defendant
     0.8
Simbol ini dapat dikombinasikan untuk mengekspresikan hubungan yang berarti. Jika relasi ini
direpresentasikan dalam suatu program AI, maka mereka disebut dengan symbol structures.
Contoh:
     (DEFECTIVE product)
     (LEASED-BY product defendant)
     (EQUAL (LIABILITY defendant) 0.8)
Struktur ini dapat diinterpretasikan untuk memahami bahwa “the product is defective”, “the product
is leased by the defendant”, dan “the liability of the defendant is 0.8”. Tapi bisa juga mereka ini
diinterpretasikan dengan yang lain. Dan ini merupakan salah satu masalah jika membangun suatu
sistem AI.
         Untuk menyelesaikan suatu masalah, program AI akan memanipulasi simbol-simbol ini.
Konsekuensinya adalah representasi pengetahuan – pemilihan, bentuk, dan interpretasi dari simbol
yang digunakan – menjadi sangat penting.
         Symbolic processing adalah karakteristik penting dari AI yang merefleksikan definisi berikut
ini: AI adalah cabang dari computer science yang berhubungan dengan symbolic, nonalgorithmic
method dari penyelesaian suatu masalah.
1. Numeric vs. symbolic. Komputer didesain untuk memproses bilangan, sedangkan manusia
     lebih cenderung berpikir secara simbolik. Walaupun tak diartikan bahwa AI tak melibatkan
     matematika, AI ditekankan pada manipulasi simbol.
2. Algorithmic vs. nonalgorithmic. Algoritma adalah prosedur langkah demi langkah yang di
     dalamnya sudah ditentukan dengan baik bagaimana langkah awal dan hasil akhirnya, sehingga
     bisa memberikan kepastian terhadap masalah yang spesifik. Computer bekerja dengan cara ini,

                                                 9        Sistem Berbasis Pengetahuan – Irfan Subakti
Bab 2 Penggunaan Artificial Intelligence (AI)




   sedangkan proses reasoning manusia bekerja dengan cara yang nonalgorithmic. Aktivitas
   mental lebih dari sekedar mengikuti logika ataupun prosedure langkah demi langkah tadi.

Heuristics.
         Heuristik atau disebut juga metode aturan jempol (rule of thumb, cara bodoh-bodohan)
termasuk elemen kunci dari AI dalam definisi berikut ini: AI adalah cabang dari computer science
yang berhubungan dengan cara untuk merepresentasikan pengetahuan menggunakan simbol lebih
daripada bilangan, dan dalam memproses informasinya menggunakan metode aturan jempol atau
heuristik.
         Orang lebih sering menggunakan cara bodoh-bodohan ini, dengan atau tanpa sadar dalam
mengambil keputusan. Dengan menggunakan heuristik, orang tak perlu berpikir dua kali apa yang
harus dikerjakan setiap saat menemui masalah yang sama.

Inferencing.
AI melibatkan perilaku mesin dalam memberikan alasan-alasan dari suatu tindakan yang diambil.
Proses pemberian alasan ini (reasoning) ini terdiri dari inferencing (penggalian/penemuan kembali)
dari fakta-fakta dan aturan-aturan menggunakan heuristik atau metode pencarian lainnya. AI
secara unik melakukan proses inferencing ini dengan melakukan pendekatan pengenalan pola.

Pengenalan Pola.
Definisi AI berikut ini berkutat pada teknik pengenalan pola: AI bekerja dengan metode pengenalan
pola yang bertujuan untuk menjelaskan objects (obyek), events (kejadian), atau proses-proses
pada aspek kualitatif dan logika serta hubungan komputasinya.

2.2.       AI Dibandingkan dengan Natural Intelligence.
Nilai potensial AI dapat dipahami lebih dalam dengan membandingkannya dengan kecerdasan
alami manusia. AI memiliki keuntungan komersial seperti:
     AI lebih permanen.
     AI lebih mudah untuk diduplikasi dan disebarluaskan.
     AI lebih murah.
     AI lebih mudah didokumentasikan.
     AI lebih cepat mengerjakan beberapa tugas tertentu.
     AI lebih baik dalam mengerjakan beberapa tugas tertentu.

Namun demikian, kecerdasan alami memiliki juga kelebihan dibandingkan AI:
   NI adalah kreatif, sedangkan AI agak memiliki kelemahan dalam memasukkan pengetahuan
   padanya, yaitu harus dalam sistem yang terbangun dengan baik.
   NI menjadikan manusia bisa memetik keuntungan dari use sensory experience (sensasi
   pengalaman yang terjadi) secara langsung, sedangkan kebanyakan AI hanya bisa bekerja
   dengan input-input simbolik.
   Yang terpenting, human reasoning mampu untuk menangani pelbagai hal pada setiap waktu
   dari pengalaman yang luas dan baru dibawa kepada permasalahan yang lebih individual; di sisi
   lain, AI mendapatkan keuntungan dari fokus yang lebih sempit.

2.3.       Knowledge pada AI.
Dalam lapangan sistem informasi, ada kebingungan dalam istilah data, informasi, dan knowledge
(pengetahuan).
Data.
Istilah data mengacu pada string numeric (atau alphanumeric) yang tak memiliki arti apa-apa. Bisa
berupa fakta-fakta atau gambar yang akan diproses.

Information.
Informasi adalah data yang terorganisasi sehingga memiliki arti bagi orang yang menerimanya.

Knowledge.
Memiliki pelbagai definisi, yaitu:
   Persepsi yang jelas dan pasti dari suatu hal.
   Pemahaman.
   Pembelajaran.
   Semua hal yang dipersepsikan atau dipegang teguh oleh hati.
   Pengalaman praktis, ketrampilan.

                                                        Sistem Berbasis Pengetahuan – Irfan Subakti      10
Bab 2 Penggunaan Artificial Intelligence (AI)




         Kemudahan pengaksesan atau mudah untuk dikenal.
         Cognizance; pengenalan.
         Informasi terorganisasi yang teraplikasi pada penyelesaian masalah.

     Penggunaan Knowledge.
             Walaupun komputer tidak mempunyai pengalaman atau studi dan belajar seperti halnya
     yang terjadi pada batin manusia, tapi komputer dapat menggunakan knowledge yang diberikan
     oleh pakar manusia. Knowledge ini terdiri dari fakta, konsep, teori, metode heuristik, prosedur, dan
     hubungan diantaranya. Knowledge juga merupakan informasi yang diorganisasi dan dianalisis untuk
     membuatnya dimengerti dan dapat diaplikasikan dalam penyelesaian masalah atau pengambilan
     keputusan. Koleksi dari knowledge yang berelasi ke suatu masalah (atau peluang) yang digunakan
     dalam sistem AI disebut dengan knowledge base. Kebanyakan basis pengetahuan ini terbatas pada
     fokus daerah subyek atau domainnya yang spesifik, malah biasanya sempit.
             Sekali basis pengetahuan dibangun, teknik AI dapat digunakan untuk menghasilkan
     kemampuan inferensi pada komputer.

     Basis-basis pengetahuan dan organisasi berbasis pengetahuan.
     Data, informasi, dan knowledge dapat diklasifikasikan berdasarkan derajat abstraksi dan
     kuantitasnya.
          High



                             Knowledge
       Degree of
       Abstraction
                             Information


                                Data
          Low
                               Quantity


     2.4.         Bagaimana AI Berbeda dengan Komputasi Konvensional.
             Komputasi konvensional bertumpu pada suatu algoritma yang sudah didefinisikan dengan
     jelas, prosedur langkah demi langkah untuk menyelesaikan masalah. Bisa berupa rumus
     matematika atau prosedur berurutan yang menuju pada solusi. Algoritma ini dikonversikan ke
     dalam program komputer.
             Komputasi AI berbasis pada representasi simbolik dan manipulasinya.
     Gambar di bawah mengilustrasikan konsep komputer yang menggunakan AI pada aplikasinya:
                                                Computer




                                                                                             Outputs
          Inputs
                                    Knowledge              Inferencing                      (Answers,
       (Questions,
                                      Base                  Capability                      Alternative
      Problems, etc.)
                                                                                          Solutions, etc.)




      Sedangkan tabel di bawah ini menjelaskan pelbagai cara pengolahan data secara tradisional:
Process                     Manipulation
Calculate                   Perform mathematical operations such as add, substract, multiply, divide, find a
                            square root, etc. Solve formulas.
Perform logic               Perform logic operations such as “and”, “or”, “invert”, etc.
Store                       Remember facts and figures in files.
Retrieve                    Access data stored in files as required.
Translate                   Convert data from one form to another.
Sort                        Examine data and put it into some desired order to format.
Edit                        Make changes, additions, and deletions to data and change its sequence.
Make structured decisions   Reach simple conclusions based on internal or external conditions.
Monitor                     Observe external or internal events and take action if certain conditions are met.
Control                     Take charge of or operate external devices.

                                                                    Sistem Berbasis Pengetahuan – Irfan Subakti      11
Bab 2 Penggunaan Artificial Intelligence (AI)




             Software AI menampilkan proses reasoning dan inferencing menggunakan teknik dasar
     search (pencarian) dan pattern matching (pengenalan pola).
             Walaupun AI menyelesaikan permasalahan tidak secara langsung menggunakan proses
     algoritmis, jelas algoritma diimplementasikan dalam proses search ini.
             Sebagai peringatan, orang percaya bahwa AI adalah magic. Jelas bukan!. AI secara
     mendasar berbeda dengan pendekatan pemrograman komputer, dan tentu harus diperlakukan
     seperti itu. Pelbagai istilah berbeda digunakan untuk AI, yang jelas AI adalah CBIS, walaupun
     memiliki pelbagai karakteristik seperti di bawah ini:
Dimension                       Artificial Intelligence                     Conventional
                                                                            Programming
Processing                      Mainly symbolic                             Primarily computing
Nature of input                 Can be incomplete                           Must be complete
Search                          Heuristic (mostly)                          Algorithms
Explanation                     Provided                                    Usually not provided
Major interest                  Knowledge                                   Data, information
Structure                       Separation of control from knowledge        Control     integrated with
                                                                            information (data)
Nature of output                Can be incomplete                           Must be correct
Maintenance and update          Relatively easy, due to modularity          Usually difficult
Hardware                        Mainly workstations and personal computers  All types
Reasoning capability            Yes                                         No

    2.5.       Bidang AI.
    Dapat digambarkan dalam bentuk diagram seperti di bawah ini:




                                                          Sistem Berbasis Pengetahuan – Irfan Subakti        12
Bab 2 Penggunaan Artificial Intelligence (AI)




                                           Natural
                                         Language
                                         Processing
                                                                                      Speech
                                                                Automatic          Understanding
                                                                Program-
                  Intelligent                                     ming
                    Tutor

                                               Expert
                                                                                          Robotics
                                              Systems

                  Computer                                            Machine
                   Vision                                             Learning

                                                                                          Game
                                                      The                                 Playing

                                                       AI
                                                     TREE
                                                                                         Computer
         Linguistics                                                                      Science




              A        B            C                                                        D        L      N       P




                  E        F              G      H              I        J        K                   M      O




            Psychology                   Philosopy                   Electrical                 Management and
                                                                    Engineering                Management Science

     A Psycholingustics         E Cognitive Psychology      I       Robotics                     M Mathematics/Statistics

     B Sociolingustics          F       Philosophy          J       Image Processing             N Operations Research

     C Computational            G Philosophy of             K Pattern Recognition                O Management
       Lingustics                 Language                                                         Information Systems
     D Adaptive Systems H Logic                             L       Management                   P Biology


Expert System.
         Adalah program pemberi advis/nasehat yang terkomputerisasi yang ditujukan untuk meniru
proses reasoning dan pengetahuan dari pakar dalam menyelesaikan permasalahan masalah yang
spesifik. Bidang ini digunakan lebih banyak daripada penggunaan bidang-bidang AI lainnya. ES
menarik minat yang besar dalam suatu organisasi disebabkan kemampuannya dalam meningkatkan
produktifitas dan dalam meningkatkan gugus kerja di pelbagai bidang tertentu dimana pakar
manusia akan mengalami kesulitan dalam mendapatkan dan mempertahankan kemampuan itu.
         Pakar manusia cenderung untuk menjadi spesialis dalam bidang keahlian tertentu yang
relatif sempit. Umumnya pakar memiliki karakteristik ini: mereka menyelesaikan masalah dengan
cepat dan cukup akurat, menjelaskan what/apa (dan terkadang how/bagaimana) yang mereka
kerjakan, mempertimbangkan reliabelitas konklusinya, mengetahui kapan jalan buntu menghadang,
dan mereka berkomunikasi dengan para pakar lainnya. Mereka juga belajar dari pengalaman,
mengubah cara pandangnya untuk menyesuaikan dengan masalah, juga mentransfer pengetahuan
dari satu domain ke domain yang lain. Akhirnya, mereka menggunakan pelbagai tool, seperti
aturan jempol, model matematis, dan simulasi detil untuk mendukung keputusan yang diambil.
         Knowledge adalah sumber utama, dan ini seringkali cuma dimiliki oleh sebagian kecil pakar.
Tentu saja diperlukan untuk menyimpan knowledge ini sehingga orang lain dapat
menggunakannya. Sang pakar bisa saja menderita sakit atau meninggal dunia dan knowledge yang
biasanya ada menjadi tiada lagi. Buku dan manual bisa saja menyimpan pelbagai knowledge, tetapi
ini juga memberikan persoalan lain dalam aplikasi menampilkan kembali knowledge itu kepada
orang yang membutuhkannya. ES menyediakan pengertian langsung dari aplikasi kepakaran.


                                                                               Sistem Berbasis Pengetahuan – Irfan Subakti       13
Bab 2 Penggunaan Artificial Intelligence (AI)




        Tujuan dari ES bukanlah menggantikan para pakar, tetapi hanya untuk membuat
knowledge dan pengalaman para pakar itu tersimpan dan tersedia lebih luas dan leluasa.
Umumnya, memang lebih banyak masalah yang ada yang mendesak untuk diselesaikan daripada
keberadaan para pakar untuk menangani pelbagai persoalan. ES mengijinkan orang lain untuk
meningkatkan produktifitas, memperbaiki kualitas keputusannya, dan menyelesaikan masalah di
saat seorang pakar tidak ada.

Natural Language Processing.
        Teknologi bahasa alami memberikan komputer kemampuan untuk berkomunikasi dengan
komputer lain dengan bahasa aslinya. Teknologi ini mengijinkan suatu jenis percakapan antarmuka,
yang berbeda bila dibandingkan dengan istilah, sintaks, perintah programming language.
Bidang NLP ini dibagi menjadi 2 sub bidang:
    Natural language understanding, mempelajari metode yang menjadikan komputer
    memahami perintah-perintah yang diberikan dalam bahasa Inggris, sehingga komputer dapat
    lebih mudah memahami manusia.
    Natural language generation, dibuat agar komputer bisa berbahasa Inggris umum,
    sehingga manusia lebih mudah memahami komputer.

2.6.      Kesimpulan.
   AI adalah bidang lintas disiplin yang dapat didefinisikan dengan pelbagai cara.
   Tujuan utama dari AI adalah untuk membangun komputer yang dapat menampilkan unjuk
   kerja yang berkarakter cerdas.
   Karakteristik utama dari AI adalah pemrosesan simbolik, menggunakan metode heuristik lebih
   daripada algoritma, dan merupakan aplikasi yang menerapkan teknik inferencing.
   AI memiliki pelbagai keuntungan buat manusia: dia permanen, mudah diduplikasi dan
   disebarluaskan, lebih murah dibandingkan dengan harga kecerdasan manusia, konsisten dan
   menyeluruh, dan dapat didokumentasikan.
   Natural (human) intelligence memiliki pelbagai keuntungan dibandingkan AI: dia kreatif,
   menggunakan sensasi pengalaman secara langsung, alasan keputusannya berasal dari
   pengalaman yang berkonteks luas.
   Dibandingkan data ataupun informasi, knowledge merupakan konsep kunci dari AI.
   Knowledge base adalah koleksi dari knowledge yang berhubungan dengan isu yang spesifik
   (masalah atau peluang).
   Kita bergerak ke dalam era knowledge-based organizations.
   Aplikasi AI dapat diprogram ke dalam bahasa pemrograman komputer konvensional seperti
   halnya bahasa AI khusus (misalnya LISP, PROLOG).
   Dalam komputasi konvensional kita memberitahu komputer bagaimana menyelesaikan
   masalah. Dalam AI kita memberitahu komputer apakah masalahnya itu dan memberikan
   kepadanya knowledge yang diperlukan untuk menyelesaikan permasalahan yang serupa dan
   prosedur-prosedur yang diperlukan untuk menggunakan knowledge itu.
   Semua komputer digital dalam operasinya bersifat algorithmic, tetapi mereka dapat diprogram
   untuk memanipulasi simbol.
   Teknik dasar dari reasoning adalah search dan pattern matching.
   Di samping kenyataan bahwa komputasi AI tak dapat berpikir, ia akan lebih memiliki arti
   dengan meningkatkan pelbagai cara bagaimana komputer digunakan.
   Bidang aplikasi utama AI adalah ES, NLP, speech understanding, intelligent robotics, computer
   vision, dan intelligent computer-aided instruction.
   ES, teknologi Ai yang paling banyak diaplikasikan, mencoba untuk menirukan kerja dari pakar.
   Mereka mengaplikasikan kepakaran ini dalam penyelesaian masalah.
   NLP mencoba untuk menjadikan user berkomunikasi dalam bahasa aslinya dengan komputer.
   Penggunaan keyboard adalah umum terjadi, tetapi sekarang dengan suara (voice) pun hal ini
   sudah bisa dilakukan.
   Speech understanding mengijinkan orang berkomunikasi dengan komputer melalui suara.
   Intelligent robot adalah salah satu robot yang dapat merespon pelbagai perubahan dalam
   lingkungannya. Pada masa ini hal ini sudah tak asing lagi.
   Computer vision mengijinkan interpretasi gambar atau pelbagai obyek tampak lainnya.
   Komputer dapat digunakan sebagai pemandu. Jika ia didukung oleh AI, maka dia dapat
   meningkatkan pembelajaran dan peningkatan ketrampilan.
   Pelbagai teknologi AI dapat diintegrasikan diantara mereka sendiri dan dengan pelbagai
   teknologi berbasis komputer yang lain.


                                                       Sistem Berbasis Pengetahuan – Irfan Subakti      14
Bab 3 Expert System




                                        BAB 3
                                    EXPERT SYSTEM
        ES diturunkan dari istilah Knowledge-Based Expert System. ES adalah sistem yang
mendapatkan dan menyimpan knowledge manusia ke dalam komputer untuk menyelesaikan
permasalahan yang biasanya membutuhkan kepakaran seorang ahli.
        Area/bidang kepakaran ini disebut dengan domain.
Pengembangan ES terindikasi pada hal-hal di bawah ini:
   Ketersediaan pelbagai tool yang didesain untuk memudahkan pembangunan ES dan
   mengurangi biayanya.
   Penyebarluasan ES pada ribuan organisasi, beberapa diantaranya menggunakan ratusan atau
   malah ribuan sistem yang spesifik.
   Integrasi ES dengan pelbagai CBIS yang lain berkembang makin pesat, khususnya integrasi
   dengan database dan DSS.
   Penggunaan ES semakin meningkat pada pelbagai hal, mulai dari sistem help sampai ke
   aplikasi bidang militer dan ruang angkasa.
   Penggunaan teknologi ES sebagai metodologi yang mempermudah pembangunan sistem
   informasi reguler.
   Peningkatan penggunaan object-oriented programming (OOP) dalam representasi knowledge.
   Pengembangan sistem utuh memiliki pelbagai sumber knowledge, reasoning, dan informasi
   fuzzy.
   Penggunaan multiple knowledge base.

3.1.       Konsep Dasar ES.
Expertise/Kepakaran.
Kepakaran adalah knowledge yang ekstensif, spesifik yang didapatkan dari training, membaca, dan
pengalaman. Pelbagai jenis knowledge di bawah ini adalah contoh dari kepakaran:
   Fakta menganai area/daerah masalah.
   Teori mengenai area masalah.
   Aturan dan prosedur berkaitan dengan area masalah secara umum.
   Rules (heuristic) dari apa yang harus dikerjakan pada situasi masalah tertentu (contoh aturan
   yang berkaitan dengan penyelesaian masalah).
   Strategi global untuk menyelesaikan masalah tertentu.
   Meta-knowledge (knowledge mengenai knowledge itu sendiri).

Expert/Pakar.
Aktualnya adalah derajat atau level dari kepakaran.
Umumnya, kepakaran seorang manusia terdiri dari aktivitas berikut ini:
    Mengenali dan merumuskan masalah.
    Menyelesaikan masalah secara cepat dan layak.
    Menjelaskan solusinya.
    Belajar dari pengalaman.
    Me-restrukturisasi knowledge.
    Breaking rules.
    Menentukan relevansi.
    Menguraikan dengan bijak (sesuai dengan keterbatasannya).

Fakta mengenai Kepakaran.
   Kepakaran biasanya diasosiasikan dengan kecerdasan tingkat tinggi tetapi ini tidak mesti
   berhubungan dengan orang tercerdas.
   Kepakaran biasanya diasosiasikan dengan kuantitas knowledge.
   Pakar belajar dari keberhasilan dan kegagalan masa lalu.
   Knowledge dari seorang pakar disimpan dengan baik, diorganisasi, dan dapat dicari lagi dengan
   cepat.
   Pakar dapat mengenali pola yang lebih tinggi dari pengalamannya (excellent recall).




                                                15      Sistem Berbasis Pengetahuan – Irfan Subakti
Bab 3 Expert System




Di bawah ini adalah diagram distribusi kepakaran:

        35

        30

        25

        20
    %




        15
                                                                              Average
        10

        5

        0
               1      2     3      4      5      6      7         8       9       10
             Senior experts               Deciles
                                                                                  Juniors


2 tipe knowledge yang dapat dibedakan adalah: fakta dan prosedur (biasanya rule) yang berkaitan
dengan domain permasalahan.

Inferencing.
Fitur khas dari ES adalah kemampuan untuk reasoning. Kenyataan bahwa kepakaran disimpan
dalam suatu knowledge base dan bahwa program memiliki akses ke database, maka komputer
diprogram sehingga dapat berinterferensi. Intererencing ini dilakukan oleh komponen yang disebut
inference engine, yang di dalamnya terdapat prosedur-prosedur yang berkaitan dengan
penyelesaian masalah.

 Di bawah ini adalah perbedaan antara Conventional Systems dan ES:
Conventional Systems                          Expert Systems
Information and its processing are usually Knowledge base is clearly separated from the
combined in one sequential program.           processing (inference) mechanism (i.e., knowledge
                                              rules separated from the control).
Program       does    not    make    mistakes Program may make mistakes.
(programming do).
Do not (usually) explain why input data are Explanation is a part of most ES.
needed or how conclusions were drawn.
Changes in the program are tedious.           Changes in the rules are easy to accomplish.
The system operates only when it is The system can operate with only a few rules (as the
completed.                                    first prototype).
Execution is done on a step-by-step Execution is done by using heuristics and logic.
(algorithmic) basis.
Effective manipulation or large databases.    Effective manipulation of large knowledge bases.
Representation and use of data.               Representation and use of knowledge.
Efficiency is a major goal.                   Effectiveness is the major goal.
Easily deal with quantitative data.           Easily deal with qualitative data.
Capture, magnify, and distribute access to Capture, magnify, and distribute access to judgment
numeric data or to information.               and knowledge.

Rules.
Kebanyakan ES komersial menggunakan sistem yang berbasis rule (rule-based system); yaitu
knowledge disimpan dalam bentuk rule-rule, yang merupakan prosedur untuk menyelesaikan
masalah.

Kemampuan Menjelaskan.
Fitur unik lain dari ES adalah kemampuan untuk menjelaskan nasehat atau rekomendasi yang
diberikan. Penjelasan dan justifikasi ini dilakukan oleh subsistem yang disebut dengan justifier atau
explanation subsystem. Ini menjadikan sistem dapat memeriksa reasoningnya dan menjelaskan
operasi-operasi yang dilakukan.

                                                            Sistem Berbasis Pengetahuan – Irfan Subakti   16
Bab 3 Expert System




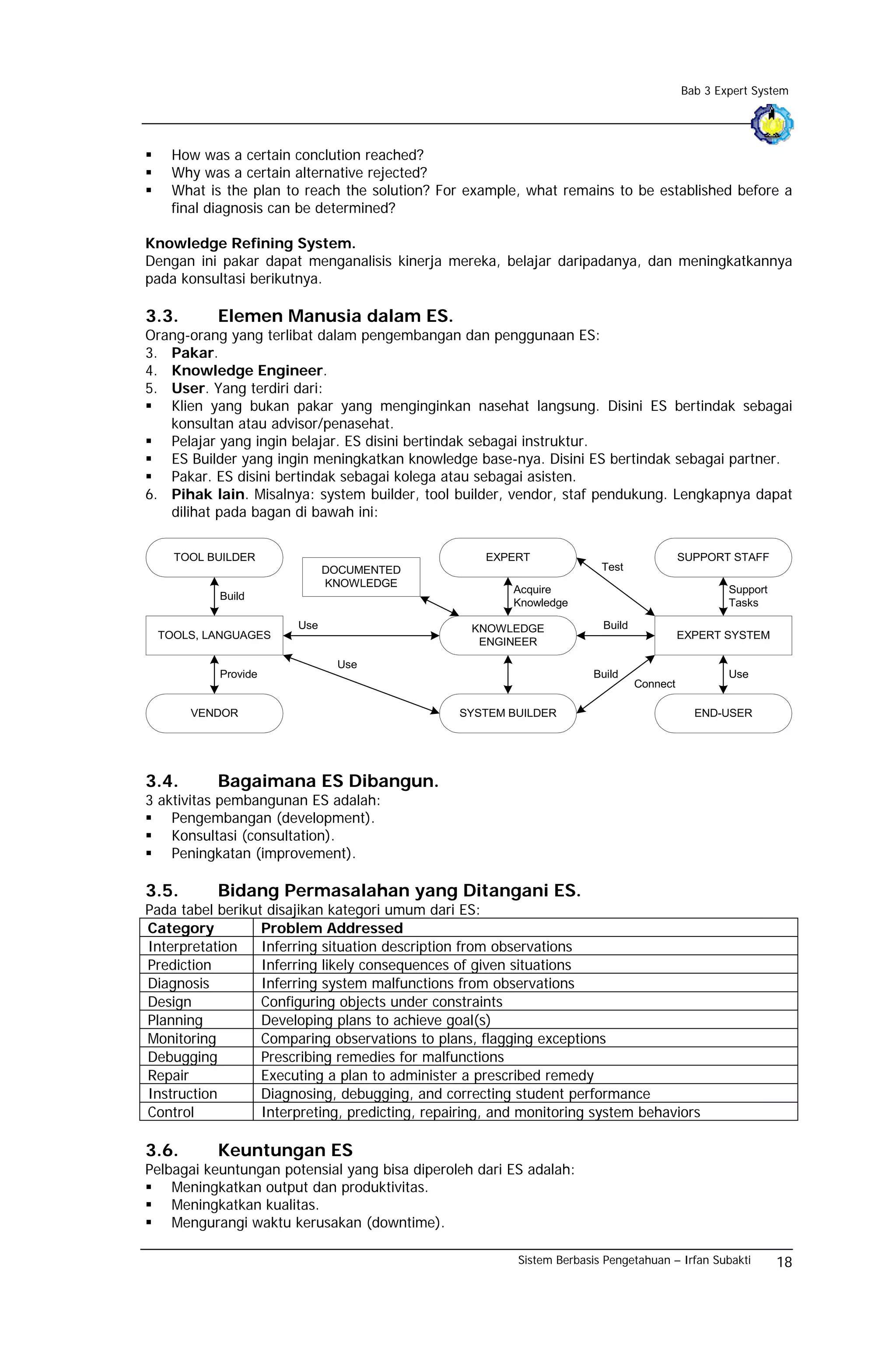
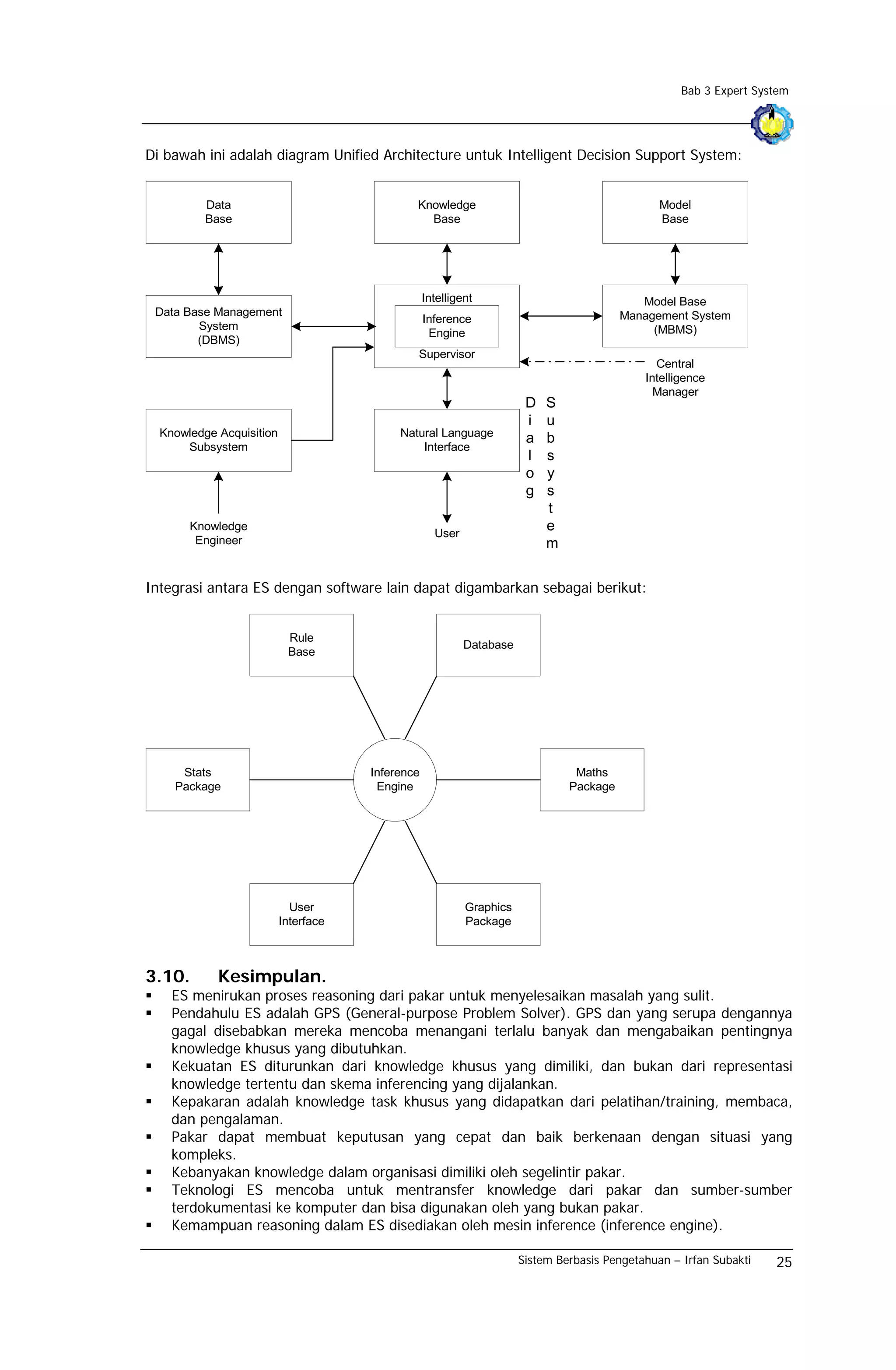
3.2.          Struktur ES.
ES dibagi menjadi 2 bagian utama: development environment dan consultation (runtime)
environment. Lingkungan pengembangan digunakan oleh ES builder untuk membangun komponen
dan untuk membawa knowledge ke dalam knowledge base. Lingkungan konsultasi digunakan oleh
orang yang bukan ahli untuk mendapatkan knowledge dan saran setara pakar.
Komponen yang ada dalam ES:
    Knowledge acquisition subsystem [human experts, textbooks, researc reports].
    Knowledge base [facts: situation & theory, heuristics or rules].
    Inference engine [interpreter, scheduler, consistency enforcer].
    Blackboard (workplace) [plan, agenda, solution].
    User.
    User interface [friendly, problem oriented].
    Explanation subsystem (justifier) [what, how, why].
    Knowledge refining system [analyze performance, learn, improve].

Inference Engine.
        Otak dari ES adalah Inference engine, disebut juga control structure atau the rule
interpreter (pada rule-based ES). Komponen ini sebenarnya adalah program komputer yang
menyediakan metodologi untuk reasoning mengenai informasi dalam knowledge base dan dalam
“blackboard”, dan digunakan untuk merumuskan kesimpulan.
3 elemen utamanya adalah:
    Interpreter (rule interpreter dalam kebanyakan sistem), yang mengeksekusi item agenda
    yang dipilih dengan mengaplikasikannya pada knowledge base rule yang berhubungan.
    Scheduler, yang menjaga kontrol di sepanjang agenda. Memperkirakan akibat dari
    pengaplikasian inference rule yang menampakkan prioritas item atau kriteria lain pada agenda.
    Consistency enforcer, yang mencoba menjaga konsistensi representasi solusi yang muncul.

Di bawah ini adalah diagram struktur dari ES:
 CONSULTATION ENVIRONMENT                               DEVELOPMENT ENVIRONMENT
       User
                    Facts about
                    the Specific                                     Knowledge Base
                    Incident                             Facts:      What is Known about the
                                                                     Domain Area
                                                         Rules:      Logical Reference (e.g.,
  User Interface
                                                                     Between Symptoms and
                                                                     Causes)
                               Explanation
                                 Facility

                                                                                 Knowledge
                                                                                  Engineer

                                                                                         Knowledge
                                                     Interpreter
                                                                                         Acquisition
  Recommended               Inference Engine         Scheduler
     Action                 Draw Conclusions         Consistency
                                                                                   Expert
                                                     Enforcer
                                                                                 Knowledge




                            Blackboard (Workplace)           Knowledge
                            Plan     Agenda                  Refinement
                            Solution Problem
                                     Description




Explanation Subsystem (Justifier).
Kemampuan untuk melacak kebenaran dari kesimpulan yang didapat dari sumber-sumbernya
merupakan hal yang krusial baik dalam tranformasi kepakaran maupun dalam penyelesaian
masalah. Bagian ini dapat melacak kebenaran dan menjelaskan perilaku ES dengan secara interaktif
menjawab pertanyaan seperti ini:
   Why was a certain question asked by the expert system?
                                                                  Sistem Berbasis Pengetahuan – Irfan Subakti   17
Bab 3 Expert System




    How was a certain conclution reached?
    Why was a certain alternative rejected?
    What is the plan to reach the solution? For example, what remains to be established before a
    final diagnosis can be determined?

Knowledge Refining System.
Dengan ini pakar dapat menganalisis kinerja mereka, belajar daripadanya, dan meningkatkannya
pada konsultasi berikutnya.

3.3.       Elemen Manusia dalam ES.
Orang-orang yang terlibat dalam pengembangan dan penggunaan ES:
3. Pakar.
4. Knowledge Engineer.
5. User. Yang terdiri dari:
   Klien yang bukan pakar yang menginginkan nasehat langsung. Disini ES bertindak sebagai
   konsultan atau advisor/penasehat.
   Pelajar yang ingin belajar. ES disini bertindak sebagai instruktur.
   ES Builder yang ingin meningkatkan knowledge base-nya. Disini ES bertindak sebagai partner.
   Pakar. ES disini bertindak sebagai kolega atau sebagai asisten.
6. Pihak lain. Misalnya: system builder, tool builder, vendor, staf pendukung. Lengkapnya dapat
   dilihat pada bagan di bawah ini:


    TOOL BUILDER                                    EXPERT                                SUPPORT STAFF
                             DOCUMENTED                                 Test
                             KNOWLEDGE
                                                         Acquire                                  Support
           Build
                                                         Knowledge                                Tasks

                       Use                        KNOWLEDGE             Build
 TOOLS, LANGUAGES                                                                         EXPERT SYSTEM
                                                   ENGINEER

                              Use
           Provide                                                    Build                       Use
                                                                                Connect

       VENDOR                                   SYSTEM BUILDER                              END-USER




3.4.       Bagaimana ES Dibangun.
3 aktivitas pembangunan ES adalah:
    Pengembangan (development).
    Konsultasi (consultation).
    Peningkatan (improvement).

3.5.       Bidang Permasalahan yang Ditangani ES.
Pada tabel berikut disajikan kategori umum dari ES:
Category          Problem Addressed
Interpretation    Inferring situation description from observations
Prediction        Inferring likely consequences of given situations
Diagnosis         Inferring system malfunctions from observations
Design            Configuring objects under constraints
Planning          Developing plans to achieve goal(s)
Monitoring        Comparing observations to plans, flagging exceptions
Debugging         Prescribing remedies for malfunctions
Repair            Executing a plan to administer a prescribed remedy
Instruction       Diagnosing, debugging, and correcting student performance
Control           Interpreting, predicting, repairing, and monitoring system behaviors

3.6.       Keuntungan ES
Pelbagai keuntungan potensial yang bisa diperoleh dari ES adalah:
    Meningkatkan output dan produktivitas.
    Meningkatkan kualitas.
    Mengurangi waktu kerusakan (downtime).

                                                         Sistem Berbasis Pengetahuan – Irfan Subakti        18
Bab 3 Expert System




   Mengatasi kelangkaan kepakaran.
   Fleksibelitas.
   Pengoperasian peralatan lebih mudah.
   Menghilangkan kebutuhan akan peralatan yang mahal.
   Operasi pada lingkungan yang membahayakan.
   Akses ke knowledge dan help desk (sistem bantuan).
   Kehandalan.
   Meningkatkan kemampuan pelbagai sistem terkomputerisasi lainnya.
   Integrasi dari pelbagai opini para pakar.
   Kemampuan bekerja dengan informasi yang tidak komplit dan tak pasti.
   Penyediaan pelatihan (training).
   Peningkatan dalam hal penyelesaian masalah.
   Kemampuan menyelesaikan masalah yang kompleks.
   Transfer knowledge ke lokasi yang berbeda.
   Peningkatan kepada CBIS lainnya.

3.7.      Permasalahan dan Keterbatasan ES.
Di bawah ini adalah pelbagai hal yang menghambat ES:
    Knowledge tak selalu tersedia.
    Kepakaran sulit diekstraksi dari manusia.
    Pendekatan untuk setiap pakar pada situasi tertentu selalu berbeda, dan tak mesti benar.
    Walaupun pakar tersebut memiliki ketrampilan yang tinggi, sukar untuk mengabstraksikan
    kepakarannya pada situasi tertentu, apalagi pakar tersebut bekerja di bawah tekanan.
    User dari ES memiliki batasan kognitif alamiah.
    ES bekerja baik hanya pada domain yang terbatas/sempit.
    Kebanyakan pakar tak memiliki rasa pengertian pengecekan yang independen walaupun
    konklusi mereka masuk akal.
    Kosa kata, atau jargon, yang digunakan pakar untuk mengekspresikan fakta dan relasinya
    biasanya jarang digunakan dan dimengerti oleh orang lain.
    Help seringkali dibutuhkan oleh knowledge engineer yang biasanya jarang tersedia dan mahal
    biayanya – sebuah fakta yang dapat membuat pembangunan ES lebih banyak memakan biaya.
    Kendala kepercayaan pada end-user bisa menghalangi penggunaan ES.
    Transfer knowledge bergantung pada persepsi dan bisa bias dalam prasangka.

3.8.      Jenis ES.
ES muncul dalam pelbagai variasi.
   ES vs. Knowledge-based Systems. ES mendapatkan knowledge-nya dari para pakar,
   sedang KBS dari sumber-sumber terdokumentasi. KBS lebih murah dan lebih cepat dibangun
   dibandingkan ES.
   Rule-based Expert Systems. Knowledge direpresentasikan sebagai serangkaian rule-rule
   (production rules).
   Frame-based Systems. Knowledge direpresentasikan sebagai frame, yaitu representasi dari
   pendekatan Pemrograman Berbasis Objek (OOP).
   Hybrid Systems. Melibatkan pelbagai pendekatan representasi knowledge, paling tidak frame
   dan rule, tapi biasanya lebih dari itu.
   Model-based Systems. Tersusun di sekitar model yang mensimulasikan struktur dan fungsi
   dari sistem yang dipelajari. Model digunakan untuk menghitung nilai-nilai, yang dibandingkan
   dengan sedang diamati. Pembandingan tersebut memicu aksi (jika diperlukan) atau diagnosis
   lebih lanjut.
   Sistem yang diklasifikasikan oleh sifat alamiahnya. Ada 3 jenis. (1) berhubungan dengan
   evidence gathering (pengumpulan bukti-bukti), (2) stepwise refinement system. Sistem ini
   berhubungan dengan sejumlah besar keluaran dari level-level detil sesudahnya. (3) stepwise
   assembly, dimana domain subjek dapat mempunyai jumlah yang luar biasa besar keluaran
   yang mungkin. Jenis khusus dari ini disebut dengan catalog selection. Sistem ini berhubungan
   dengan masalah seperti pemilihan bahan kimia, baja yang benar.
   Sistem siap pakai (Off-the-Shelf Systems). Sebagai hasil dari produksi masal membuatnya
   lebih murah dibandingkan dengan sistem yang memenuhi keinginan user (customized system).
   Sayangnya sistem ini bersifat terlalu umum, dan nasehat/advis yang dihasilkan mungkin tak
   bernilai pada user yang dihadapkan pada situasi yang kompleks.



                                                      Sistem Berbasis Pengetahuan – Irfan Subakti   19
Bab 3 Expert System




   Real-time Expert Systems. Sistem ini berkenaan dengan waktu, jadi harus cukup cepat
   mengontrol proses terkomputerisasi. Sistem selalu menghasilkan respon sesuai waktu yang
   diperlukan.

3.9.        Pengembangan ES.
7 langkah yang diperlukan dalam pengembangan ES dapat dilihat pada diagram di bawah ini:


        Phase 1. Front End Analysis
                Identify appropriate problem
                Determine cost/effectiveness
                Arrange management support
        Phase 2. Task Analysis
                Identify appropriate task
                Identify behavioral sequence
                Identiy knowledge required
        Phase 3. Prototype Development
                Identify case studies (criteria)
                Develop a small system to provide
                proof of concept and practice
        Phase 4. System Development
                Rearrange overall structure as
                necessary
                Add knowledge
        Phase 5. Field Testing

                Test system with actual users
                Revise as necessary

        Phase 6. Implementation
                Port system to hardware to be used
                in the field
                Train users to use system
        Phase 7. Maintenance

                Establish means to update system
                Update system as needed


Membangun ES yang spesifik dengan suatu shell dapat digambarkan dalam diagram di bawah ini:


         Symptoms,
                                                            ⎫
         Specific Problems
                                    Inference Engine,       ⎪
 User                               Rule and Program        ⎪               Consultation
                                    Interpreters            ⎪               Environment
         Recommendation,                                    ⎪
         Explanation                                        ⎪
                                                            ⎬
                                                            ⎪
                                       Knowledge Base       ⎪               Sample Problems
                                                            ⎪                  (Cases)
                                      Facts         Rules   ⎪
                                                            ⎪
                                                            ⎭     Tests


                                                                                              ⎫
                                     Development Engine
                                                                Knowledge                     ⎪ Development
                                           Editor,
                                                                 Engineer
                                                                                     Expert   ⎬ Environment
                                      Debugging Tools                                         ⎪
                                                                                              ⎭




                                                                 Sistem Berbasis Pengetahuan – Irfan Subakti    20
Bab 3 Expert System




Software untuk membangun ES dapat digambarkan pada diagram berikut ini:

                                                 Specific Expert Systems




                                                                                                                Expert
                                                                                                               Systems
                                                                                                                Shells


                                               General-Purpose Knowledge
                                                 Engineering Languages




   ⎧
   ⎪                                      General-
                                                                                                Higher-Level
   ⎪            Support
                                          Purposes
                                                                                                Programming                System-Building Aids
   ⎪            Facilities
                                        Programming
                                                                                                 Language
 T⎪                                      Languages
 o⎪
 o⎨
 l ⎪                                                                                                                     Knowledge
 s⎪    Programming       Explanation
                                                                                                                         Acquisition
                                                                                                                                           Design
   ⎪
   ⎪
   ⎪                                   General         Symbol
   ⎩                                   Purpose       Manipulation




Tahapan-tahapan dalam mengakuisisi knowledge digambarkan dalam diagram ini:

        IDENTIFICATION
                             Identify Problem
                              Characteristics


                                         Requierements

  CONCEPTUALIZATION
                             Find Concepts to
                                Represent
                                Knowledge


                                         Concepts

        FORMALIZATION
                             Design Structure
                               to Organize
                               Knowledge


                                         Structure

       IMPLEMENTATION
                             Formulate Rules
                               to Embody
                               Knowledge
                                                                               Reformulations
                                                     Refinements
                                                                   Redesigns




                                         Rules

                TESTING
                              Validate Rules
                              that Organize
                               Knowledge




                                                                                                    Sistem Berbasis Pengetahuan – Irfan Subakti        21
Bab 3 Expert System




Sedangkan proses pengembangan ES itu sendiri digambarkan sebagai berikut:

                           Problem Selection
                                (Step 1)



                            Select Expert(s)
                                (Step 2)



                          Conceptual Planning
                               (Step 3)


                          Select Software and
                            Hardware Tools
                                (Step 4)


                         Knowledge Acquisition
                               (Step 5)



Build a Prototype ES (Step 6)

        Justifier             Inference Engine          Knowledge Base




                     Blackboard                Interface (Dialog)




                                     Rapid Prototyping


                    Evaluate for Performance (Step 7)




             Evaluate for Acceptance Training (Step 8)




            Use in Parallel with Existing System (Step 9)




     Develop Documentation and Maintenance Plans (Step 10)




              System Release Full-Scale ES (Step 11)




                                                                         Sistem Berbasis Pengetahuan – Irfan Subakti   22
Bab 3 Expert System




Salah satu contoh dari ES (IFPS) dapat digambarkan dalam diagram di bawah ini:

                                                                 COMPILESAVE
                                               Efficiency        COMPILEGET
                                                                                         Risk Analysis
   SPOOL
   RECORD                                            Scenario
   OPTION                      MODEL *)
                                                     Building        WHAT IF
   DFNAME                      COMBINE
                                                                     WHAT IF SAVE
   COMMANDS                    CONSOLIDATE
                                                                                             MONTE CARLO
                                                                                             Monte Carlo Options
   Control
                                                Processing and
                               Data              Interrogation                     Print
                               Editing                       SOLVE                Results      Variable List
                                                             Solve Options                     ALL
                                     INSERT                  BASE MODEL
                       Modeling      REMOVE                  RECOMPILE             Store       STORE
                       Subsystem     CHANGE                  Probabilistic        Results      STORENT
                                                              Value Control                    STOREP
                                                             ANALYZE                           Store Options
                                                             GOAL SEEKING         Graph
      Executive         Data File                            IMPACT               Results      PLOT
      Command           Subsystem                            SENSITIVITY                       Plot Options
        Level
                                     DATAFILE *)
                                                             Format Reports
                                                                                   GENREPORT
                               Command File
                               Subsystem
                                                                               AUTO
                                     CMDFILE *)
             Manipulation                                   Entry Processor    END

                                   Report
   CATALOG                         Subsystem
   LIST
   COPY                              REPORT *)
                                                                                      *) Text Editor
   DELETE
                                                                                        Recognized
   RESEQUENCE
   MERGE
                                                                                   AUTO        LIST
   CONSOLDF
                                                                                   END         SAVE
   FILE
   QUIT
                                                                                   Editing Commands




                                                                        Sistem Berbasis Pengetahuan – Irfan Subakti      23
Bab 3 Expert System




 Di bawah ini adalah diagram Financial Decision Support Model:

                                             Growth, Penetration, and
                                                Profit Strategies




          Price         Units                       Net Sales
                                Inventory                           Allowable
                                                                                                  Depreciation
                                Change                              Costs


      Cost
      Reduction
                                                                    Profits Goals
      Required
                                Billings                            Return on Assets
                                                                    Goals

                                Billings
      Product
                                Per Person
      Rationalization                                               Assets
                                Goal
                                                                     Inventories
                                                                     Receivables
                                                                     Cash and Other
      People/Sales
      Forecast                  People
      Goals

                                                                    Net Fixed Assets

      Facilities
                                Pay/Person
      Requirements




      Cost/sq. ft.              Payroll




      Facilities
                                Capital
      Expenditure                                                   Capital Expenditures
                                Ratios
      Requirements




      Cost Reduction
      Program



 Contoh-contoh dari tindakan Heuristic:
Action                                                Explanation
Sequence jobs through a machine                       Do the jobs that require the least time first.
Purchase stocks                                       Do not buy stocks whose price-to-earnings ratio is
                                                      larger than 10.
Travel                                                Do not go on the freeway between 8 and 9 A.M.
Capital investment in high-tech projects              Consider only projects whose estimated payback
                                                      period is less than two years.
Purchase of a house                                   Buy only a good neighborhood, but buy there only at
                                                      the lower price range.




                                                                    Sistem Berbasis Pengetahuan – Irfan Subakti   24
Bab 3 Expert System




Di bawah ini adalah diagram Unified Architecture untuk Intelligent Decision Support System:


          Data                                Knowledge                                         Model
          Base                                  Base                                            Base




                                                  Intelligent                               Model Base
 Data Base Management                                                                    Management System
                                                  Inference
        System                                                                                (MBMS)
                                                   Engine
        (DBMS)
                                              Supervisor
                                                                                               Central
                                                                                             Intelligence
                                                                                               Manager
                                                                       D   S
                                                                       i   u
  Knowledge Acquisition                    Natural Language            a   b
      Subsystem                                Interface
                                                                       l   s
                                                                       o   y
                                                                       g   s
                                                                           t
       Knowledge
                                                    User
                                                                           e
        Engineer                                                           m


Integrasi antara ES dengan software lain dapat digambarkan sebagai berikut:


                           Rule
                                                           Database
                           Base




     Stats                            Inference                                 Maths
    Package                            Engine                                  Package




                            User                           Graphics
                          Interface                        Package



3.10.       Kesimpulan.
    ES menirukan proses reasoning dari pakar untuk menyelesaikan masalah yang sulit.
    Pendahulu ES adalah GPS (General-purpose Problem Solver). GPS dan yang serupa dengannya
    gagal disebabkan mereka mencoba menangani terlalu banyak dan mengabaikan pentingnya
    knowledge khusus yang dibutuhkan.
    Kekuatan ES diturunkan dari knowledge khusus yang dimiliki, dan bukan dari representasi
    knowledge tertentu dan skema inferencing yang dijalankan.
    Kepakaran adalah knowledge task khusus yang didapatkan dari pelatihan/training, membaca,
    dan pengalaman.
    Pakar dapat membuat keputusan yang cepat dan baik berkenaan dengan situasi yang
    kompleks.
    Kebanyakan knowledge dalam organisasi dimiliki oleh segelintir pakar.
    Teknologi ES mencoba untuk mentransfer knowledge dari pakar dan sumber-sumber
    terdokumentasi ke komputer dan bisa digunakan oleh yang bukan pakar.
    Kemampuan reasoning dalam ES disediakan oleh mesin inference (inference engine).

                                                                      Sistem Berbasis Pengetahuan – Irfan Subakti   25
Bab 3 Expert System




Knowledge dalam ES dipisahkan dari inferencing (pemrosesannya).
ES menyediakan kemampuan menjelaskan (explanation) yang terbatas.
Terdapat perbedaan diantara lingkungan pengembangan (membangun ES) dan lingkungan
konsultasi (menggunakan ES).
Komponen utama dari ES adalah subsistem pengakuisisian knowledge, knowledge base,
inference engine, blackboard, user interface, dan explanation subsystem.
Knowledge engineer menangkap knowledge dari pakar dan memprogramnya ke dalam
komputer.
Walaupun user utama dari ES adalah yang bukan pakar, user yang lain (seperti pelajar, ES
builder, dan mungkin para pakar juga) juga menggunakan ES.
Knowledge dapat berupa deklarasi (fakta) atau prosedur.
ES dapat ditingkatkan dalam langkah-langkah iterasi menggunakan proses yang disebut
dengan rapid prototyping (prototipe cepat).
10 kategori umum ES adalah: interpretasi, prediksi, diagnosis, desain, perencanaan,
pemantauan, debugging, perbaikan, instruksi, dan kontrol.
ES dapat memberikan banyak keuntungan. Yang terpenting adalah peningkatan dalam
produktivitas dan/atau kualitas, penanganan kepakaran yang jarang didapatkan, peningkatan
sistem yang lain, penanganan informasi yang tak lengkap, dan penyediaan training/pelatihan.
Walaupun ada pelbagai keterbatasan penggunaan ES, dengan adanya perkembangan teknologi
semakin lama keterbatasan tersebut akan makin hilang.
ES, seperti halnya pakar, dapat membuat kesalahan.
Terdapat pelbagai pembedaan diantara sistem-sistem pakar (ES), dimana kebanyakan
knowledge datang dari para pakar; serta knowledge systems, dimana mayoritas knowledge
datang dari sumber-sumber terdokumentasi.
Pelbagai ES tersedia sebagai sistem yang siap pakai; ia mengolah dan memberikan
advis/nasehat umum untuk situasi standar.
ES dapat juga bekerja dalam mode real-time (waktu nyata).




                                                  Sistem Berbasis Pengetahuan – Irfan Subakti   26
Bab 4 Akuisisi dan Validasi Knowledge




                                   BAB 4
                     AKUISISI DAN VALIDASI KNOWLEDGE
4.1.         Rekayasa Knowledge.
    Rekayasa knowledge dapat dipandang dari 2 perspektif: sempit dan luas.
    Dalam perspektif luas, rekayasa knowledge menjelaskan keseluruhan proses pengembangan
    dan pengelolaan sistem AI.
    Dalam perspektif sempit, rekayasa knowledge berhubungan dengan akuisisi, representasi,
    validasi, inferencing, penjelasan, dan pengelolaan knowledge. Pengertian ini yang digunakan
    dalam pembahasan bab ini.

Proses Rekayasa Knowledge.
Dapat dilihat pada gambar di bawah ini:

                           Knowledge
                                                               Sources of Knowledge
                            Validation
                                                                 (Experts, Others)
                          (Test Cases)

                                                                              Knowledge
                                                                             Representation


                          Knowledge             Encoding            Knowledge
                            Base                                   Representation



     Explanation,
     Justification


                          Inferencing



4.2.         Skup Knowledge.
Hal-hal yang berkenaan dengan knowledge, dapat digambarkan dalam bagan berikut ini:

    Behavior                                                           Uncertaint
   Descriptions                                                          Facts
   and Beliefs
                                    Knowledge
                                 about Knowledge
                                 (Metaknowledge)                       Processes
   Vocabulary
   Definitions

                                                                       Constraints
    Objects
                                    Knowledge
      and
                                      Base
  Relationships
                                                                      Facts about
                                                                      the Domain

  Heuristics and
  Decision Rules
                                   Hypotheses                          Disjunctive
                                   (Theories)                            Facts
  Procedures for
 Problem Solving


                                                                     General Knowledge
     Typical                                                         (e.g., of the World)
    Situations


Sumber Knowledge.
   2 sumber, terdokumentasi dan tak terdokumentasikan.
   Sumber tak terdokumentasikan ini yang seringkali dijumpai, ia berada dalam pikiran orang
   sehingga sulit didokumentasikan.


                                                   27      Sistem Berbasis Pengetahuan – Irfan Subakti
Bab 4 Akuisisi dan Validasi Knowledge




   Knowledge dapat diidentifikasikan dan dikumpulkan menggunakan indra manusia dan juga
   mesin (sensor, scanner).
   Keragaman dan pelbagai jenis knowledge menyebabkan akuisisi knowledge menjadi lebih
   kompleks.

Akuisisi dari Database.
   Pelbagai ES dibangun dari knowledge yang diekstrak baik keseluruhan maupun sebagian dari
   database.
   Bertambahnya jumlah knowledge yang disimpan dalam database, menjadikan akuisisi lebih
   sulit dilakukan.

Level Knowledge.
   Shallow knowledge (pengetahuan dangkal). Mengacu pada representasi informasi level
   permukaan yang berhubungan dengan situasi yang sangat spesifik. Salah satu contoh adalah
   aturan IF-THEN.
   Deep knowledge (pengetahuan dalam). Mengacu pada struktur dalam dan penyebab dari
   suatu sistem dan mempertimbangkan interaksi diantara komponen-komponen sistem. Ia
   berbasis secara penuh pada integrasi, hubungan erat kesadaran manusia yang melibatkan
   emosi, akal sehat, intuisi, dan lain-lain. Jenis knowledge ini sulit untuk dikomputerisasikan.

Kategori Knowledge.
   Knowledge deklaratif. Representasi deskriptif dari suatu knowledge. Ia menceritakan kepada
   kita “apakah” (what) sesuatu itu. Diekspresikan dalam penyataan faktual. Menceritakan
   kebenaran yang didapat dan asosiasi-asosiasinya. Biasanya berjenis knowledge dangkal, atau
   level permukaan, informasi yang dapat diceritakan pakar secara verbal. Knowledge deklaratif ini
   sangat penting dalam tahap awal akuisisi knowledge.
   Knowledge prosedural. Mempertimbangkan perilaku dimana sesuatu bekerja di bawah
   keadaan-keadaan tertentu. Ia mengikutsertakan urutan langkah demi langkah dan jenis
   instruksi “bagaimana” (how-to); bisa juga mengikutsertakan penjelasan (explanation). Ia
   melibatkan tanggapan otomatis terhadap rangsangan. Ia juga menceritakan pada kita
   bagaimana menggunakan knowledge deklaratif dan bagaimana membuat inferences. Jadi
   secara implisit jenis knowledge ini menjelaskan juga pertanyaan “mengapa” (why).
   Metaknowledge. Berarti knowledge mengenai knowledge. Dalam ES, metaknowledge
   mengacu pada knowledge mengenai operasi sistem berbasis pengetahuan; yaitu, mengenai
   kemampuan reasoning (memberikan alasan/penjelasan).

4.3.       Kesulitan dalam Akuisisi Knowledge.
   Secara umum, mentransfer informasi dari satu orang ke orang lain adalah hal yang sulit.
   Beberapa mekanisme dapat digunakan untuk melakukan transfer ini – menuliskan kata-kata,
   suara, gambar, musik – dan tak satupun dari ini yang sempurna.
   Masalah juga ada dalam mentransfer knowledge, walaupun cuma pesan/message yang singkat.
   Mentransfer knowledge dalam ES lebih sulit lagi.

Masalah-masalah dalam transfer knowledge.
     Mengekspresikan knowledge.
        Penyelesaian masalah dari para pakar ini meliputi 2 langkah proses. (1) Pakar
menginputkan informasi mengenai dunia luarnya ke dalam benaknya. Informasi ini disampaikan
oleh orang, komputer, atau media lain. Juga dikumpulkan melalui sensor atau dipanggil kembali
dari ingatan/memory. (2) Pakar menggunakan pendekatan induktif, deduktif, atau pendekatan lain
pada informasi tersebut. Hasil dari seluruh proses ini merupakan rekomendasi tentang bagaimana
menyelesaikan masalah.
        Proses ini adalah proses internal. Knowledge engineer, saat mengumpulkan knowledge dari
pakar, harus menanyakan kepada para pakar agar mereka melihat ke dalam dirinya sendiri
mengenai proses pengambilan keputusan dan mengenai pengalaman-pengalaman yang terlibat di
dalamnya. Sangat sulit bagi para pakar dalam mengekspresikan pengalamannya mengenai proses
tadi, khususnya pada pengalaman-pengalaman yang berasal dari sensasi, pertimbangan, ingatan
indrawi, dan perasaan. Pakar sering mengabaikan proses detil bagaimana ia sampai mengambil
kesimpulan. Juga, pakar mungkin menggunakan aturan yang berbeda dalam menyelesaikan
masalah-masalah dalam kenyataannya dibandingkan yang ia nyatakan dalam wawancara akuisisi
knowledge.
     Transfer ke mesin. Knowledge ditransfer ke mesin dan diorganisasi dengan cara-cara
    tertentu. Mesin membutuhkan knowledge agar bisa mengekspresikannya secara jelas dalam
                                                        Sistem Berbasis Pengetahuan – Irfan Subakti    28
Bab 4 Akuisisi dan Validasi Knowledge




     level yang lebih rendah, lebih detil daripada manusia. Knowledge manusia disimpan dalam
     format dengan susunan tertentu. Manusia jelas sulit mengingat semua langkah-langkah antara
     yang digunakan otaknya dalam pentransferan atau pemrosesan knowledge. Sehingga, ada
     ketidaksesuaian diantara komputer dan pakar.
     Jumlah partisipan. Dalam transfer umum knowledge ada 2 partisipan (pengirim dan
     penerima). Dalam ES, bisa terdapat 4 partisipan (ditambah dengan komputer): pakar,
     knowledge engineer, desainer sistem (builder, pembangun), dan user. Terkadang ada
     partisipan lain (misal, programer dan vendor). Para partisipan ini memiliki latar belakang yang
     berbeda, menggunakan istilah berbeda, dan memiliki ketrampilan dan knowledge yang berbeda
     pula. Sebagai contoh, sang pakar, mungkin sedikit sekali mengerti tentang komputer,
     sedangkan knowledge engineer sangat sedikit tahu tentang wilayah permasalahan.
     Struktur knowledge. ES selain membutuhkan knowledge, juga berkepentingan dengan
     struktur dari knowledge tersebut. Knowledge harus disusun menurut aturan tertentu (misal,
     sebagai rules/aturan-aturan).
     Alasan-alasan lain. Beberapa alasan yang menambahi kerumitan transfer knowledge:
1.   Pakar mungkin memiliki keterbatasan waktu atau tak bersedia bekerja sama.
2.   Testing dan penghalusan knowledge adalah sesuatu yang rumit.
3.   Definisi yang mungkin kurang baik dari metode mendapatkan suatu knowledge.
4.   Pembangun sistem bertendensi untuk mengumpulkan knowledge dari satu sumber, namun
     knowledge yang relevan mungkin harus diperoleh dari pelbagai sumber.
5.   Pembangun mungkin mencoba untuk mengumpulkan knowledge terdokumentasi daripada
     memanfaatkan para pakar. Knowledge yang dikumpulkan mungkin tak lengkap.
6.   Adalah sulit untuk mengenali knowledge tertentu jika ia tercampur dengan data yang tak
     relevan.
7.   Pakar mungkin mengubah perilakunya jika ia diamati dan/atau diwawancarai.
8.   Masalah komunikasi antarpersonal yang mungkin ada diantara knowledge engineer dan pakar.

Mengatasi Pelbagai Kesulitan.
  Banyak usaha telah dilakukan untuk mengatasi kesulitan-kesulitan yang sudah dijelaskan tadi.
  Misalnya, mengembangkan program yang mampu menerima saran seperti yang sering
  diberikan kepada para user/pemula.
  Beberapa paket software pengembangan ES menyederhanakan sintaks dari rules (dalam sistem
  berbasis rule/aturan) untuk membuat ES builder lebih mudah membuat dan memahaminya
  tanpa pelatihan khusus.
  NLP bisa juga digunakan menerjemahkan knowledge ke struktur representasi knowledge
  tertentu.
  Lebih lanjut, beberapa kesulitan mungkin bisa dikurangi atau dihilangkan dengan tool akuisisi
  knowledge berbasis komputer dan dengan integrasi ekstensif dengan pelbagai usaha akuisisi.

Ketrampilan yang dibutuhkan oleh Knowledge Engineer:
   Ketrampilan komputer (hardware, pemrograman, software).
   Toleransi dan ambivalensi (bisa bersikap mendua, untuk sementara).
   Kemampuan komunikasi yang efektif – sensitivitas, taktik, dan diplomasi.
   Latar belakang pendidikan yang luas.
   Ketrampilan verbal di bidang sosial yang canggih dan mendalam.
   Kemampuan untuk belajar cepat (dari bermacam-macam domain yang berbeda).
   Pemahaman mengenai organisasi dan individu.
   Pengalaman yang mumpuni dalam rekayasa knowledge.
   Intelijen/kecerdasan.
   Empati dan kesabaran.
   Ketekunan.
   Berpikir lojik.
   Mengetahui pelbagai hal dan suka hal-hal baru.
   Percaya diri.

4.4.        Metode Akuisisi Knowledge: Pendahuluan.
     Teknik mendapatkan knowledge dari pakar dapat dilakukan dengan cara manual atau dengan
     bantuan komputer.
     Kebanyakan teknik manual dipinjam (tetapi seringkali dimodifikasi) dari bidang Psikologi atau
     dari analisis sistem.
     Metode manual pada dasarnya dicirikan dengan jenis wawancara terstruktur.

                                                          Sistem Berbasis Pengetahuan – Irfan Subakti    29
Bab 4 Akuisisi dan Validasi Knowledge




    Di bawah ini disajikan gambaran metode manual dalam akuisisi knowledge:
                   Elic
    Expert(s)             itat
                              ion

                                      Knowledge      Coding   Knowledge
                                       Engineer                 Base

  Documented
   Knowledge


    Metode semiotomatis dibagi menjadi 2 kategori: (1) yang ditujukan untuk mendukung pakar
    dengan mengijinkan mereka membangun basis knowledge dengan tanpa atau sedikit bantuan
    knowledge engineer, yang dapat digambarkan seperti ini:
                    Coding          Computer-aided
                                                              Knowledge
       Expert                        (Interactive)
                                                                Base
                                     Interviewing




                                      Knowledge
                                       Engineer


    Dan (2) yang ditujukan untuk membantu knowledge engineer dengan mengijinkan mereka
    mengeksekusi task/tugas yang diperlukan dengan cara yang lebih efektif dan/atau efisien
    (terkadang dengan hanya partisipasi minimal sang pakar).
    Pada metode otomatis, peran dari pakar dan/atau knowledge engineer diminimalkan atau
    malah dihilangkan. Sebagai contoh, pada metode induksi yang diatur oleh sembarang builder
    (misal, seorang sistem analis). Pakar berperan minimal dan knowledge engineer tak diperlukan
    disini. Istilah otomatis mungkin salah diartikan. Pasti ada seorang/beberapa builder disitu, tapi
    memang tak diperlukan adanya knowledge engineer dan pakar, kalaupun ada itupun hanya
    sedikit. Metode induksi dapat digambarkan sebagai berikut:
  Case Histories                       Induction              Knowledge
  and Examples                          System                  Base


4.5.            Wawancara.
    Format akuisisi knowledge yang paling umum adalah analisis wawancara tatap muka.
    Dalam wawancara, pakar diberi presentasi dengan kasus simulasi atau jika mungkin dengan
    masalah nyata secara singkat dimana ES nantinya diharapkan bisa menyelesaikan. Lalu sang
    pakar ditanyai untuk “menceritakan” kepada knowledge engineer mengenai solusinya.
    Terkadang metode ini disebut dengan metode walkthrough.
    Proses wawancara bisa membosankan. Ia terlalu memusatkan diri pada sang pakar, seorang
    yang harus mampu tak hanya mendemonstrasikan kepakarannya tapi juga dalam
    mengekspresikannya.
    Dengan kata lain, ia hanya membutuhkan perlengkapan kecil, sangat fleksibel dan bisa
    dilakukan dimana saja, dan dapat menghasilkan jumlah informasi yang berarti.
    2 jenis wawancara: tak terstruktur (informal) dan terstruktur.

Wawancara Tak Terstruktur.
   Kebanyakan wawancara akuisisi knowledge dilakukan secara informal, biasanya sebagai tahap
   permulaan.
   Memulai dengan cara informal bisa menghemat waktu; ia secara cepat membantu
   mendapatkan struktur dasar domain permasalahan. Lalu, umumnya hal ini akan diteruskan
   dengan teknik formal.
   Berbeda dengan anggapan banyak orang, wawancara tak terstruktur tidaklah sederhana.
   Kenyataannya, ini memberikan knowledge engineer bermacam-macam masalah efek
   berkelanjutan.
   Wawancara tak terstruktur jarang dapat menyediakan gambaran lengkap atau terorganisasi
   baik dari proses cognitif (pengenalan/pemahaman). Alasannya:
1. domain biasanya rumit.
2. pakar biasanya kesulitan dalam mengekspresikan elemen yang lebih penting dari
   knowledgenya.
3. domain pakar mungkin menginterpretasikan struktur yang buruk karena persiapan yang kurang
   sebelum diadakan wawancara itu.
                                                                Sistem Berbasis Pengetahuan – Irfan Subakti    30
Bab 4 Akuisisi dan Validasi Knowledge




4. data yang didapat dari wawancara tak terstruktur sering tak berkaitan, terdiri dari bermacam-
   macam level kerumitan, dan sulit bagi knowledge engineer untuk mengkaji ulang,
   menginterpretasikan, dan mengintegrasikan.
5. disebabkan kurangnya pelatihan dan pengalaman, sedikit knowledge engineer dapat
   melakukan wawancara tak terstruktur dengan efisien.

Wawancara Terstruktur.
Di bawah ini adalah prosedur untuk melakukan wawancara terstruktur:
    Knowledge engineer mempelajari materi yang tersedia pada domain untuk mengidentifikasi
    garis batas utama knowledge yang relevan.
    Knowledge engineer mengkaji ulang kemampuan ES yang direncanakan. Dia mengidentifikasi
    tujuan pertanyaan yang akan ditanyakan selama sesi akuisisi knowledge.
    Knowledge engineer secara formal menjadwal dan merencanakan (menggunakan form)
    wawancara terstruktur. Perencanaan ini termasuk juga janji bertemu secara fisik,
    mendefinisikan tujuan dan agenda sesi akuisisi knowledge, dan mengidentifikasi atau
    memperhalus wilayah utama pertanyaannya.
    Knowledge engineer dapat saja menuliskan contoh pertanyaan, berfokus pada jenis
    pertanyaan, level, dan teknik bertanya.
    Knowledge engineer meyakinkan pakar domain agar memahami maksud dan tujuan sesi ini dan
    mendorong pakar untuk bersiap-siap lebih dulu sebelum dilakukan wawancara tersebut.
    Selama wawancara knowledge engineer mengikuti arahan/panduan dalam melakukan
    wawancara.
    Selama wawancara knowledge engineer menggunakan kontrol arah/navigasi untuk
    mempertahankan struktur wawancara.

4.6.       Metode Pelacakan.
   Mengacu pada teknik yang mencoba untuk melacak proses reasoning dari seorang pakar.
   Ia merupakan pendekatan yang populer diantara para psikolog kognitif, yaitu orang yang
   tertarik untuk mengetahui jalan pikiran seorang pakar saat sang pakar tersebut mencapai
   kesimpulan.
   Knowledge engineer dapat menggunakan proses pelacakan ini untuk menemukan informasi apa
   yang digunakan dan bagaimana penggunaannya.
   Metode pelacakan dapat formal maupun informal.
   Metode formal yang paling umum adalah analisis protokol.

Prosedur Analisis Protokol:
   Sediakan untuk sang pakar informasi dalam skala penuh yang berhubungan dengan suatu
   task/tugas.
   Tanyakan pada pakar untuk memverbalkan (mengucapkan secara lisan tugas) tersebut dalam
   cara yang sama seperti sang pakar itu menyelesaikannya secara normal, demikian juga minta
   sang pakar tersebut memverbalkan proses keputusannya dan catat pemverbalan ini di tape.
   Buatlah statemen-statemen dengan menuliskan protokol verbal tadi.
   Kumpulkan statemen yang kelihatannya banyak mengandung informasi.
   Sederhanakan dan tulis kembali statemen yang terkumpul dan susunlah tabel aturan-aturan
   produksi (production rules) dari statemen tadi.
   Buatlah serangkaian model dengan menggunakan aturan-aturan produksi tersebut.

Keuntungan dan Keterbatasan Analisis Protokol.
                    Advantage                                        Limitations
Expert consciously considers decision-making Requires that expert be aware of why he or she
heuristics.                                       makes a decision.
Expert      consciously      considers   decision Requires that expert be able to categorize major
alternatives attributes, values.                  decision alternatives.
Knowledge engineer can observe and analyze Requires that expert be able to verbalize the
decision-making behavior.                         attributes and values of a decision alternative.
Knowledge engineer can record, and later Requires that expert be able to reason about the
analyze with the expert key decision points.      selection of a given alternative.
                                                  Subjective view of decision making.
                                                  Explanations may not track with reasoning.




                                                        Sistem Berbasis Pengetahuan – Irfan Subakti    31
Bab 4 Akuisisi dan Validasi Knowledge




4.7.       Pengamatan dan Metode Manual Lainnya.
Pengamatan (observasi).
   Dalam beberapa kasus, adalah mungkin untuk mengamati pakar saat bekerja di bidangnya.
   Dalam banyak kasus ini adalah pendekatan yang jelas dan terang dalam akuisisi knowledge.
   Kesulitannya adalah ia sulit diperkirakan.
   Contoh, kebanyakan pakar memberikan nasehat kepada beberapa orang, dan kemungkinan
   bekerja pada beberapa domain secara bersamaan. Observasi yang dilakukan harus mencakup
   semua aktivitas sang pakar. Sehingga, data yang dikumpulkan jumlahnya besar sekali dimana
   sebenarnya yang dibutuhkan cuma sedikit. Dalam hal lain, jika kita merekamnya dengan tape
   atau video, biaya menuliskan rekaman yang panjang itu patut pula dipertimbangkan.
   Pengamatan yang dapat dipandang sebagai kasus khusus dari protokol, terdiri dari 2 jenis:
   gerakan motorik dan gerakan mata.
   Gerakan motorik adalah kinerja fisik sang pakar (misal, berjalan, menggapai sesuatu,
   berbicara) yang didokumentasikan.
   Gerakan mata mendokumentasikan dimana sang pakar menetapkan pandangan matanya.
   Pengamatan digunakan utamanya sebagai cara mendukung protokol verbal.
   Biasanya mahal dan memakan waktu.

Pelbagai metode manual lainnnya:
   Case analysis.
   Critical incident analysis.
   Commentaries.
   Conceptual graph.
   Brainstorming.
   Prototyping.
   Multidimensional scaling.
   Johnson’s hierarchical clustering.

4.8.       Metode Expert-driven.
   Ada 2 pendekatan: manual dan dibantu komputer (semiotomatis).

Metode manual: laporan oleh sang pakar itu sendiri.
   Terkadang dimungkinkan untuk mendapatkan knowledge dari pakar secara manual dengan
   menggunakan daftar pertanyaan yang dapat diatur sendiri atau laporan yang terorganisasi.
   Pertanyaan berjenis open-ended (bentuk jawabannya bebas) digunakan untuk mendapatkan
   knowledge yang memiliki konsep level tinggi.
   Pertanyaan berjenis close-ended (bentuk jawabannya terbatas) lebih terstruktur dan mudah
   diisi, tetapi knowledge yang didapat juga terbatas.
   Sebagai tambahan dalam daftar pertanyaan, pakar mungkin ditanya mengenai catatan aktivitas
   mereka, persiapan mengajar mereka, atau laporan yang dihasilkan mengenai aktivitas
   penyelesaian masalah mereka.
   Laporan pakar dan daftar pertanyaan memunculkan sejumlah masalah seperti di bawah ini:
1. Secara esensial mengharuskan pakar bertindak sebagai knowledge engineer, tanpa pelatihan
   untuk menjadi knowledge engineer.
2. Laporan tersebut cenderung memiliki derajat bias yang tinggi; biasanya merefleksikan opini
   sang pakar mengenai bagaimana suatu task/tugas seharusnya dikerjakan daripada bagaimana
   yang sebenarnya dikerjakan.
3. Pakar sering menjelaskan ide baru dan belum teruji, serta strategi-strategi yang telah
   direnungkannya tetapi hal-hal ini tak termasuk dalam perilaku pengambilan keputusan mereka.
   Juga mereka sering mencampuradukkan pengalaman lalu, perilaku sesungguhnya, dan perilaku
   “ideal” masa mendatang.
4. Laporan pakar merupakan usaha yang memakan waktu, dan para pakar akan segera
   kehilangan ketertarikan pada suatu hal. Kualitas informasi yang dicapai akan terus berkurang di
   saat laporan terus berkembang.
5. Pakar harus cakap dalam teknik diagram alur atau proses dokumentasi lainnya.
6. Pakar mungkin lupa pada bagian khusus tertentu dari suatu knowledge (yang mungkin
   menimbulkan kerancuan).
7. Pakar kelihatannya tak terlalu jelas dalam mengasosiasikan suatu kejadian (yang mungkin
   menimbulkan bias yang tak tentu).



                                                        Sistem Berbasis Pengetahuan – Irfan Subakti    32
Bab 4 Akuisisi dan Validasi Knowledge




Pendekatan bantuan komputer.
   Tujuan dari dukungan terkomputerisasi ke pakar adalah mengurangi atau menghilangkan
   masalah potensial yang sudah dibahas pada pendekatan manual sebelumnya, khususnya pada
   masalah bias dan kerancuan.
   Tool akuisisi knowledge yang cerdas digunakan untuk menghaluskan dan mengkoreksi
   knowledge yang telah ada.
   Teknik pemodelan visual sering digunakan untuk menyusun model domain awal.

4.9.      Repertory Grid Analysis.
   Pengalaman sering berdasarkan persepsi, wawasan, dan intuisi. Sehingga banyak pakar
   kesulitan dalam mengekspresikan reasoning-nya.
   Pakar sering bingung membedakan fakta dan faktor yang sesungguhnya mempengaruhi
   pengambilan keputusan.
   Untuk mengatasinya, diturunkan dari bidang Psikologi, digunakan pendekatan yang disebut
   dengan classification interview (wawancara terklasifikasi).
   Karena terstruktur saat diaplikasikan ke teknologi, metode ini biasanya dibantu dengan
   komputer. Metode utamanya disebut dengan Repertory Grid Analysis (RGA).
   RGA berdasarkan model yang diusulkan oleh Kelly mengenai pemikiran manusia yang disebut
   dengan Personal Construct Theory.
   Berdasarkan teori ini, setiap orang dipandang sebagai “ilmuwan pribadi” yang mencari untuk
   memperkirakan dan mengontrol kejadian-kejadian dengan menyusun teori, mengetes hipotesis,
   dan menganalisis hasil percobaan. Knowledge dan persepsi mengenai dunia (atau mengenai
   domain atau suatu masalah) diklasifikasikan dan dikategorisasikan oleh setiap individu sebagai
   model personal, model perseptual. Berdasarkan model yang dikembangkan tadi, setiap
   individu mampu mengantisipasi dan lalu beraksi berdasarkan antisipasi ini.
   Model personal ini sesuai dengan cara pandang seorang pakar dalam bekerja; ia adalah
   gambaran dari pengembangan dan penggunaan knowledge dari sang pakar, dan selanjutnya ia
   layak untuk ES.

Cara kerja RGA.
1. Pakar mengidentifikasi objek-objek penting dalam domain kepakaran. Contoh: bahasa
    komputer (LISP, C, COBOL) adalah objek dalam kasus memilih bahasa komputer.
2. Pakar mengidentifikasi atribut penting yang diperlukan dalam pengambilan keputusan dalam
    domain. Contoh: ketersediaan paket komersial dan kemudahan dalam pemrograman adalah hal
    penting dalam kasus memilih bahasa komputer.
3. Untuk setiap atribut, pakar ditanyai untuk membuat skala bipolar dengan pembedaan
    karakteristik (sifat) dan lawannya. Contoh: dalam kasus memilih bahasa komputer, disajikan
    dalam tabel seperti di bawah ini.
            Attributes                         Trait                       Opposite
Availability                      Widely available              Not available
Ease of programming               High                          Low
Training time                     Low                           High
Orientation                       Symbolic                      Numeric

4. Pewawancara mengambil 3 objek sembarang dan bertanya: atribut dan sifat apakah yang
    membedakan 2 dari 3 objek ini? Jawaban ini diterjemahkan pada skala 1-3 (atau 1-5). Langkah
    ini diulang untuk beberapa objek trio lagi. Contoh: jika kumpulannya adalah LISP, PROLOG,
    dan COBOL; sang pakar mungkin menekankan pada “orientasi”. Lalu sang pakar mengatakan
    bahwa LISP dan PROLOG bersifat simbolik, sedangkan COBOL bersifat numerik. Dapat
    diisajikan dalam tabel seperti di bawah ini:
    Attribute           Orientation            Ease of       Training Time       Availability
                                           Programming
       Trait           Symbolic (3)           High (3)          High (1)          High (3)
    Opposite           Numeric (1)            Low (1)           Low (3)           Low (1)
LISP                         3                    3                1                  1
PROLOG                       3                    2                2                  1
C                            2                    3                2                  2
COBOL                        1                    2                1                  3

Penggunaan RGA dalam ES.
   Contohnya adalah: Expertise Transfer System (ETS), Aquinas, dan Kriton.

                                                       Sistem Berbasis Pengetahuan – Irfan Subakti    33
Bab 4 Akuisisi dan Validasi Knowledge




4.10.         Dukungan Knowledge Engineer.
   Sejumlah tool akuisisi dan encoding menghemat waktu yang diperlukan (dan/atau level
   ketrampilan) oleh knowledge engineer.
   Namun demikian, knowledge engineer dalam kasus ini tetap memainkan peran penting dalam
   proses tersebut, seperti terlihat pada gambar di bawah ini:

     Expert
       I
                          Expert
                            II

                                   Advise
   Knowledge        Manage
   Acquisition     Acquisition




   Knowledge
     Base
                       Edit



                                    Knowledge
    Encoding
                   Manage            Engineer
                   Encoding


   Computer            Edit
   Knowledge
     Base


                      Validate

    ES Tools
                                   Train


                          Client
                            II
     Client
        I



Alat bantu akusisi knowledge.
    Editor dan antarmuka.
    Fasilitas untuk menjelaskan (explanation).
    Revisi dari basis pengetahuan.
    Pictorial Knowledge Acquisition (PIKA).
    Contoh: TEIRESIAS, EMYCIN, dan lain-lain.

Alat bantu akuisisi knowledge terintegrasi.
    Masing-masing alat bantu yang sudah disebut diatas, biasanya bekerja sendiri-sendiri.
    Namun ada kecenderungan untuk mengintegrasikan semua alat bantu tadi.
    Contoh: Auto-Intelligence, KADS (Knowledge Acquisition and Documentation System).

Front-end Tools.
   Contoh: Knowledge Analysis Tool (KAT) mengkonversi knowledge ke format rule khusus untuk
   satu tool yang disebut Level5. NEXTRA adalah tool serupa yang membantu knowledge engineer
   untuk meng-kode rule dalam Nexpert Object.

4.11.         Induksi Rule, Case-based Reasoning, dan Komputasi Syaraf.
Metode untuk mendapatkan knowledge yang manual dan semiotomatis ternyata lamban dan
mahal, ternyata masih ditambahi lagi dengan kekurang-kekurangan seperti ini:
   Sulit untuk memvalidasi knowledge yang diperoleh.
   Seringkali terdapat korelasi lemah diantara laporan verbal dan perilaku mental.
   Dalam situasi tertentu pakar tak mampu menyediakan keseluruhan hal tentang bagaimana
   suatu keputusan tersebut mereka buat.
                                                        Sistem Berbasis Pengetahuan – Irfan Subakti    34
Bab 4 Akuisisi dan Validasi Knowledge




   Kualitas suatu sistem banyak tergantung pada kualiatas pakar dan knowledge engineer.
   Pakar tak memahami teknologi ES.
   Knowledge engineer tak memahami, dalam banyak kasus, sifat dasar bisnis.

Sehingga diperlukan pengembangan metode akuisisi knowledge yang dapat mengurangi atau
menghilangkan kebutuhan dari 2 partisipan ini. Metode ini disebut dengan akuisisi knowledge yang
dibantu oleh komputer, atau akuisisi knowledge otomatis, dengan tujuan:
    Meningkatkan produktivitas pekerjaan knowledge engineer (mengurangi biaya).
    Mengurangi level ketrampilan yang diperlukan oleh knowledge engineer.
    Menghilangkan (atau mengurangi secara drastis) kebutuhan akan pakar.
    Menghilangkan (atau mengurangi secara drastis) kebutuhan akan knowledge engineer.
    Meningkatkan kualitas knowledge yang didapat.

Induksi Rule Otomatis.
   Induksi berarti proses reasoning dari hal khusus ke hal umum.
   Dalam ES istilah ini mengacu pada proses dimana rule dihasilkan oleh program komputer dari
   contoh kasus.
   Sistem induksi rule menyediakan contoh-contoh masalah (disebut dengan training
   set/kumpulan pelatihan) dimana hasilnya diketahui. Setelah ia diberi cukup contoh, sistem
   induksi rule dapat membuat rule yang sesuai dengan contoh kasus. Rule ini lalu dapat
   digunakan untuk membantu kasus lain dimana hasilnya tak diketahui. Jantung dari sistem
   induksi rule adalah algoritma yang digunakan untuk menginduksi rule dari contoh-contoh.
   Contoh dari algoritma induksi ini adalah: ID3. Pertama kali ID3 mengkonversi matriks
   knowledge ke dalam pohon keputusan. Atribut yang tak relevan dihilangkan dan atribut yang
   relevan diorganisasi dalam cara yang efisien.
   Contoh dari induksi rule sederhana dapat dilihat pada pekerjaan petugas bagian pinjaman di
   bank. Permintaan akan pinjaman meliputi informasi peminta pinjaman, seperti tingkat
   pendapatan, aset, usia dan jumlah tanggungannya. Ini merupakan atribut, atau karakteristik
   dari peminta pinjaman. Jika kita mencatat beberapa contoh kasus, semuanya dengan
   keputusan final, kita akan dapatkan situasi yang dapat digambarkan seperti tabel di bawah ini:
                                              Attributes
       Annual        Number of
     Applicant       Income ($)      Assets ($)          Age       Dependents          Decision
   Mr. White            50,000         100,000             30            3               Yes
   Ms. Green            70,000           None              35            1               Yes
   Mr. Smith            40,000           None              33            2                No
   Ms. Rich             30,000         250,000             42            0               Yes
   Dari kasus diatas, adalah mudah mendapatkan 3 rule ini:
1. Jika pendapatannya $70,000 atau lebih, setujui permintaan pinjamannya.
2. Jika pendapatannya $30,000 atau lebih, umurnya paling sedikit 40 tahun, asetnya melebihi
   $249,000, dan ia tak mempunyai tanggungan, setujui permintaan pinjamannya.
3. Jika pendapatannya diantara $30,000 dan $50,000 dan asetnya paling sedikit $100,000, setujui
   permintaan pinjamannya.

Keuntungan dari induksi rule.
   Dengan menggunakan induksi rule maka ES dapat digunakan untuk hal-hal yang lebih rumit,
   dan lebih menguntungkan secara komersial.
   Keuntungan lainnya adalah pembangun (builder) tak harus menjadi knowledge engineer. Ia
   bisa berasal dari seorang pakar atau analis sistem. Ini berarti tak hanya menghemat waktu dan
   uang, tapi juga menyelesaikan kesulitan yang berhubungan dengan knowledge engineer yang
   merupakan orang luar yang tak familier dengan “bisnis”.
   Mesin induksi juga menawarkan kemungkinan mendeduksi knowledge baru. Dimungkinkan
   mendaftar semua faktor yang mempengaruhi keputusan, tanpa pemahaman akan dampaknya,
   dan untuk menginduksi rule yang bekerja dengan baik.
   Sekali rule dihasilkan, maka ia dapat dikaji ulang oleh pakar dan bila diperlukan bisa
   dimodifikasi.
   Keuntungan besar dari induksi rule adalah ia meningkatkan proses pemikiran dari sang pakar.




                                                       Sistem Berbasis Pengetahuan – Irfan Subakti    35
Bab 4 Akuisisi dan Validasi Knowledge




Kesulitan dalam implementasi.
   Beberapa program induksi yang dapat menghasilkan rule, mungkin tak mudah bagi orang
   untuk memahaminya, disebabkan cara program mengklasifikasikan atribut masalah dan
   propertinya mungkin tak sesuai dengan cara manusia melakukan hal itu.
   Program induksi rule tak memilih atribut. Sang pakar tetap harus memilih atribut mana yang
   signifikan; misal, faktor penting untuk menyetujui pinjaman.
   Proses pencarian dalam induksi rule berdasarkan algoritma khusus yang menghasilkan pohon
   keputusan yang efisien, yang mengurangi jumlah pertanyaan yang harus ditanyakan sebelum
   suatu kesimpulan dapat dicapai. Ada beberapa alternatif algoritma yang lain dan mereka
   berbeda-beda dalam proses dan kemampuan.
   Metode ini baik hanya untuk rule-based (berbasis aturan), masalah berjenis klasifikasi,
   khususnya pada jenis ya0tidak. (Namun demikian, banyak masalah dapat diurai atau dipilah-
   pilah sehingga menjadi kategori klasifikasi).
   Jumlah atribut harus cukup kecil. Kalau atributnya lebih dari 15, mungkin diperlukan
   mainframe. Batas atas jumlah atribut ini dengan adanya perkembangan hardware dan software
   komputer sekarang ini sudah meningkat jauh.
   “Kecukupan” jumlah contoh-contoh yang diperlukan bisa sangat besar.
   Kumpulan contoh-contoh harus di-“bersihkan”; sebagai contoh, kasus-kasus yang merupakan
   pengecualian dari rule harus dihilangkan dulu.
   Metode ini terbatas pada situasi yang tertentu (deterministik).
   Masalah utama dengan metode ini adalah pembangun (builder) tak tahu lebih jauh apakah
   jumlah contoh-contoh sudah mencukupi dan apakah algoritmanya sudah cukup baik.

Induksi interaktif.
   Kombinasi dari pakar yang didukung oleh komputer disebut dengan induksi interaktif.
   Ia dapat menangkap knowledge dari pakar melalui wawancara interaktif, menyaring
   knowledge, dan lalu secara otomatis menghasilkan knowledge berbasis rule.

Case-based reasoning.
   Pendekatan pembangunan ES dengan mengakses pengalaman-pengalaman penyelesaian
   masalah (studi kasus) untuk memperkirakan solusi dalam penyelesaian masalah di masa depan.
   Koleksi dari kasus-kasus historis dan penyelesaiannya membentuk knowledge base.
   Pengambil keputusan memanggil kembali kasus-kasus sebelumnya yang mungkin identik
   dengan kasus baru, walaupun dalam banyak hal tak bisa identik. Mereka mungkin
   menunjukkan sedikit kemiripan dengan kasus baru, tetapi walaupun sedikit hal itu tetap saja
   berguna.
   Akuisisi knowledge sangat mudah dilakukan, karena data historis berada dalam file dan hanya
   memerlukan sedikit verifikasi dari pakar.

Komputasi Syaraf.
   Pendekatan penyelesaian masalah yang lain dimana data historis digunakan untuk menurunkan
  solusi ke masalah yang baru.
   Berbeda dengan case-based reasoning, komputasi syaraf bekerja dalam domain yang cukup
  sempit menggunakan pendekatan pengenalan pola. Untuk itu diperlukan sejumlah besar kasus-
  kasus historis.
   Akuisisi knowledge menjadi sederhana, karena kasus-kasus historis dan penyelesaiannya
  biasanya tersedia dalam database perusahaan. Sekali lagi, konsultasi kepada pakar dapat
  dilakukan selama validasi dan verifikasi, tetapi peran mereka sudah jauh berkurang, dan juga
  usaha dan pengeluaran yang harus dilakukan untuk akuisisi knowledge.

4.12.     Memilih Metode yang Sesuai.
Tujuan sistem akuisisi knowledge ideal adalah:
    Mengarahkan interaksi dengan pakar tanpa intervensi knowledge engineer.
    Dapat diaplikasikan untuk domain masalah yang tak terbatas, atau paling tidak banyak klas.
    Kemampuan tutorial untuk menghilangkan kebutuhan akan pelatihan awal bagi sang pakar.
    Kemampuan untuk menganalisis pekerjaan yang sedang berlangsung untuk mendeteksi
    ketidakkonsistenan dan kesenjangan di dalam knowledge.
    Kemampuan untuk menggabungkan bermacam-macam sumber knowledge.
    Antarmuka manusia (misal, percakapan biasa) yang membuat penggunaan sistem terasa
    nyaman dan menarik.

                                                      Sistem Berbasis Pengetahuan – Irfan Subakti    36
Bab 4 Akuisisi dan Validasi Knowledge




    Kemampuan dalam antarmuka secara mudah dengan pelbagai tool ES yang berbeda yang
    sesuai dengan domain permasalahan.

4.13.      Akuisisi Knowledge dari Banyak Pakar.
    Di bawah ini disajikan keuntungan dan masalah yang terjadi dari partisipasi banyak pakar:
                    Benefits                                           Problems
On the average, fewer mistakes by a group of Groupthink phenomena.
experts than by a single expert.
Several experts in group eliminate need for Fear on the part of some domain experts of
using world-class expert (who is difficult to get senior experts or a supervisor (lack of
and expensive).                                   confidentiality).
Wider domain than a single expert’s.              Compromising solutions generated by a group
                                                  with conflicting opinions.
Synthesis of expertise.                           Waste of time in group meeting.
Enhanced quality from synergy among experts.      Difficulties in scheduling the experts.
                                                  Dominating experts (controlling, not letting
                                                  others speak).

Skenario dari banyaknya pakar yang terlibat.
   Pakar individu.
   Pakar utama dan pakar pendamping.
   Grup kecil.
   Panel.

Metode penanganan banyak pakar.
Beberapa pendekatan utama dalam hal mengintegrasikan opini dari banyak pakar adalah:
    Padukan beberapa jalur reasoning melalui metode konsensus.
    Gunakan pendekatan analitis.
    Jagalah jalur reasoning agar selalu jelas dan pilihlah jalur reasoning yang spesifik berdasarkan
    situasi tertentu.
    Otomatisasikan prosesnya.
    Uraikan knowledge yang sudah didapat ke dalam sumber knowledge khusus (blackboard
    systems).
Jadi metode yang dipakai adalah:
    Metode konsensus.
    GDSS.
    Pendekatan analitis.
    Jalur reasoning spesifik.
    Proses terotomatisasi.
    Blackboard Systems.

4.14.      Validasi dan Verifikasi Knowledge Base.
Akuisisi knowledge melibatkan aspek-aspek kontrol kualitas yang muncul dalam istilah evaluasi,
validasi, dan verifikasi.
     Evaluasi adalah konsep yang luas. Tujuannya adalah menilai keseluruhan nilai dari ES.
     Sebagai tambahan untuk menilai pada level kinerja yang dapat diterima, ia menganalisis jika
     sistem tersebut dapat dipakai, efisien, dan efektif dalam hal biayanya.
     Validasi adalah bagian dari evaluasi yang berhubungan dengan kinerja dari sistem (misal,
     dibandingkan dengan yang dilakukan pakar). Singkatnya, validasi mengacu pada pembangunan
     sistem yang “benar”; sehingga, menandakan bahwa sistem bekerja dengan level akurasi yang
     dapat diterima.
     Verifikasi mengacu pada pembangunan sistem dengan “benar”; menandakan bahwa sistem
     diimplementasikan dengan benar sesuai dengan spesifikasinya.
     Di bawah ini disajikan tabel mengenai ukuran-ukuran validasi:
         Measure (Criteria)                                      Description
Accuracy                              How well the system reflects reality; how correct the
                                      knowledge is in the knowledge base
Adaptability                          Possibilities for future development, changes
Adequacy (or completeness)            Portion of the necessary knowledge that is included in the
                                      knowledge base
Appeal                                How well the knowledge base matches intuition and

                                                         Sistem Berbasis Pengetahuan – Irfan Subakti    37
Bab 4 Akuisisi dan Validasi Knowledge




        Measure (Criteria)                                      Description
                                     stimulates thought and practicability
Breadth                              How well the domain is covered
Depth                                Degree of the detailed knowledge
Face validity                        Credibilitiy of knowledge
Generality                           Capability of a knowledge base to be used with a broad range
                                     of similar problems
Precision                            Capability of the system to replicate particular system
                                     parameters; consistency of advise; coverage of variables in
                                     knowledge base
Realism                              Accounting for relevan variables and relations; similarity to
                                     reality
Reliability                          Fraction of the ES predictions that are empirically correct
Robustness                           Sensitivity of conclusions to model strukture
Sensitivity                          Impact of changes in the knowledge base on quality of
                                     outputs
Technical and operational validity   Goodness of the assumed assumptions, context, constraints,
                                     and conditions, and their impact on other measures
Turing test                          Ability of a human evaluator to identify if a given conclusion is
                                     made by an ES or by a human expert
Usefulness                           How adequate the knowledge is (in terms of parameters and
                                     relationships) for solving correctly
Validity                             Knowledge base’s capability of producing empirically correct
                                     predictions

4.15.        Analisis, Kodifikasi, Dokumentasi, dan Pendiagraman.
    Knowledge yang sudah terkumpul harus dianalisis, dikodekan, dan didokumentasikan.
    Langkah-langkah prosesnya adalah: transkripsi, pengindeksan frase, pengkodean knowledge,
    dan dokumentasi.
    Pendiagraman knowledge adalah pendekatan grafis untuk meningkatkan proses akuisisi
    knowledge. Ia terdiri dari deskripsi hirarki, top-down dari tipe-tipe utama knowledge yang
    digunakan untuk menjelaskan fakta dan strategi reasoning untuk penyelesaian masalah dalam
    ES.
    Tipe-tipe itu adalah objek, kejadian, kinerja, dan metaknowledge.
    Pendiagraman juga menjelaskan keterkaitan dan interaksi diantara pelbagai tipe knowledge.

4.16.        Akuisisi Knowledge Numerik dan Terdokumentasi.
Akuisisi knowledge numerik.
   Metode akuisisi knowledge tradisional didesain utamanya berhubungan dengan representasi
   simbolik dari suatu knowledge.
   Ada saran untuk mengkomplemen akuisisi knowledge simbolik dengan numerik. Metodologinya
   disebut dengan abduction (“penculikan”), yang menangani hubungan numerik, hubungan yang
   kompleks, dan tak pasti. Metodologi ini diimplementasikan ke dalam proses yang disebut proses
   akuisisi knowledge campuran.

Akuisisi knowledge terdokumentasi.
   Dalam banyak kasus, knowledge dapat diperoleh dari sumber-sumber yang lain, selain dari
   pakar manusia.
   Keuntungan utama dari pendekatan ini adalah: tak diperlukan adanya seorang pakar.
   Pendekatan ini digunakan dalam knowledge-based systems (sistem berbasis pengetahuan)
   yang perhatiannya ditujukan untuk menangani informasi yang berjumlah besar atau rumit
   daripada kepakaran kelas dunia. Contohnya adalah pencarian diantara manual kebijakan
   perusahaan atau dari katalog perusahaan.
   Pendekatan ini memiliki potensi besar untuk otomatisasi.
   Knowledge terdokumentasi kebanyakan mudah (dan murah) di-scan dan ditransfer ke database
   komputer.
   Kemudian analisis dari knowledge ini dapat dilakukan secara manual, tetapi juga bisa dilakukan
   dengan teknologi AI (diharapkan dengan kombinasi pemahaman pembicaraan dan ES).
   Sehingga ES dapat digunakan untuk membangun ES yang lainnya.
   ES dapat men-scan database dan mendigitalkan buku, jurnal, dan majalah, dan kemampuan ini
   bisa ditingkatkan.
                                                          Sistem Berbasis Pengetahuan – Irfan Subakti    38
Bab 4 Akuisisi dan Validasi Knowledge




  Data yang tersimpan dalam sistem komputer lain dapat diambil kembali secara elektronis untuk
  membuat atau memperbarui knowledge base dari ES, semuanya dengan tanpa melibatkan
  knowledge engineer atau pakar.

4.17.    Kesimpulan.
  Rekayasa knowledge melibatkan akuisisi, representasi, reasoning (inference), dan penjelasan
  (explanation) dari knowledge.
  Knowledge tersedia dari banyak sumber, baik itu yang terdokumentasi maupun yang tidak
  (para pakar).
  Knowledge bisa sempit, menjelaskan relasi input-output sempit; atau luas, menjelaskan
  interaksi yang rumit dan operasi sistem.
  Akuisisi knowledge, khususnya dari pakar manusia, adalah tugas yang sulit disebabkan masalah
  komunikasi dan pemrosesan informasi.
  Proses akuisisi knowledge terbagi atas 5 tahapan: identifikasi, konseptualisasi, formalisasi,
  implementasi, dan testing.
  Metode akuisisi knowledge dapat dibagi menjadi manual, semiotomatis, dan otomatis.
  Pendekatan manual utama adalah wawancara. Metode wawancara berkisar dari yang sama
  sekali tak terstruktur sampai yang strukturnya tinggi.
  Proses reasoning dari para pakar dapat dilacak dengan beberapa metode. Analisis protokol
  adalah metode utama yang digunakan dalam AI.
  Walaupun dimungkinkan untk mengamati pakar dalam pekerjaannya, pengamatan ini terbatas
  dalam hal skupnya.
  Dicoba untuk mengurangi atau menghilangkan peran knowledge engineer dengan
  menyediakan tool manual dan/atau tool terkomputerisasi ke pakar agar bisa mengakuisisi
  knowledge sendiri.
  RGA adalah metode yang paling banyak diaplikasikan untuk wawancara semiotomatis,
  digunakan dalam AI. Beberapa paket software yang menggunakan RGA dapat meningkatkan
  proses akuisisi knowledge.
  Bermacam tool produktivitas tersedia buat akuisisi knowledge (misal, editor, antarmuka,
  pendiagraman).
  Induksi rule menguji kasus-kasus historis dan menghasilkan rule yang digunakan atas dasar
  rekomendasi yang pasti.
  Induksi rule dapat digunakan oleh system engineer, pakar, atau pun pembangun (builder)
  sistem yang lain.
  Beberapa prosedur tersedia untuk memilih metode yang sesuai dalam akuisisi knowledge untuk
  situasi khusus tertentu.
  Ada keuntungan disamping ada keterbatasan dan masalah dalam penggunaan
  beberapa/banyak pakar untuk membangun knowledge base.
  4 skenario yang mungkin dalam menggunakan banyak kepakaran adalah: pakar individu, pakar
  utama dan pakar pendamping, grup kecil, dan panel.
  Metode utama yang berkenaan dengan pelibatan banyak pakar adalah metode konsensus,
  pendekatan analitis, pemilihan jalur reasoning yang sesuai, otomatisasi proses, dan blackboard
  system.
  Validasi dan verifikasi knowledge base merupakan faktor penentu keberhasilan dalam
  implementasi ES.
  Lebih dari selusin ukuran-ukuran spesifik yang tersedia untuk menentukan validitas knowledge.
  Metode akuisisi knowledge otomatis lebih mudah untuk memvalidasi dan memverifikasi.
  Knowledge yang sudah didapat harus dianalisis dan dikodekan sebelum direpresentasikan
  dalam komputer.
  Case-based reasoning, komputasi syaraf, dan pelbagai tool pembelajaran mesin dapat lebih
  meningkatkan task/tugas dari akuisisi knowledge.




                                                      Sistem Berbasis Pengetahuan – Irfan Subakti    39
Bab 5 Knowledge-Based Expert Systems




                              BAB 5
                  KNOWLEDGE-BASED EXPERT SYSTEMS
5.1.       Pengertian.
        Knowledge-Based Expert Systems (KBS) pengertiannya serupa dengan Expert Systems
(ES), yaitu program pemberi advis/nasehat yang terkomputerisasi yang ditujukan untuk menirukan
atau menggantikan proses reasoning dan pengetahuan (knowledge) dari para pakar dalam
menyelesaikan permasalahan masalah yang spesifik.
        Karakteristiknya:
    Dapat belajar dari pengalaman.
    Mentransfer knowledge dari satu domain ke domain yang lain.
    Dapat memberikan proses reasoning dalam pelbagai level.
    Menggunakan tool-tool: heuristics (rule of thumb), mathematical models, simulations.

5.2.       Rules dan Rule Chaining.

 antecedents
                                consequents


IF (antecedents) THEN consequents

Contoh: Mengidentifikasi binatang.
Sebuah robot dapat mempersepsikan fitur-fitur dasar: color, size, has hair, gives milk. Tetapi,
kemampuannya mengidentifikasi obyek berdasarkan fitur-fitur tersebut diatas adalah terbatas. Dia
dapat membedakan binatang-binatang dari obyek yang lain, tetapi ia tak dapat menggunakan fakta
bahwa sebagian binatang yang memiliki leher panjang disebut dengan jerapah.

Rule-nya:
Z1     IF ?x has hair
       THEN ?x is a mammal
Z2     IF ?x gives milk
       THEN ?x is a mammal
Z3     IF ?x has feathers
       THEN ?x is a bird
Z4     IF ?x flies
           ?x lays eggs
       THEN ?x is a bird
Z5     IF ?x is a mammal
           ?x eats meat
       THEN ?x is a carnivore
Z6     IF ?x is a mammal
           ?x has pointed teeth
           ?x has claws
           ?x has forward-pointing eyes
       THEN ?x is a carnivore
Z7     IF ?x is a mammal
           ?x has hoofs
       THEN ?x is an ungulate
Z8     IF ?x is a mammal
           ?x chews end
       THEN ?x is an ungulate
Z9     IF ?x is a carnivore
           ?x has tawny color
           ?x has dark spots
       THEN ?x is a cheetah
Z10    IF ?x is a carnivore
           ?x has tawny color
           ?x has black strips
       THEN ?x is a tiger

                                              40       Sistem Berbasis Pengetahuan – Irfan Subakti
Bab 5 Knowledge-Based Expert Systems




Z11           IF ?x is a ungulate
                  ?x has long neck
                  ?x has long legs
                  ?x has tawny color
                  ?x has dark spots
              THEN ?x is a giraffe
Z12           IF ?x is a ungulate
                  ?x has white color
                  ?x has black strips
              THEN ?x is a zebra
Z13           IF ?x is a bird
                  ?x does not fly
                  ?x has long legs
                  ?x has long neck
                  ?x has black and white
              THEN ?x is a ostrich
Z14           IF ?x is a bird
                  ?x does not fly
                  ?x swims
                  ?x has black and white
              THEN ?x is a penguin
Z15           IF ?x is a bird
                  ?x is a good flyer
              THEN ?x is an albatross

Sistem Deduksi terdiri atas:
    Forward chaining.
    Backward chaining.

5.3.             Forward dan Backward Chaining.
Forward Chaining.
                has hair              fired 1st   is a mammal
                                 Z1

                                                   deduced
                                                   assertion



                                                                            is an
                                                                fired 2nd
                                                        Z8                  ungulate
                chews end




 assertions
                has long legs
                has a long neck                                                                  fired 3rd   is a giraffe
                                                                                       Z11
                has a tawny color
                has dark spots




   Identify an animal
   Until no rule produces a new assertion or the animal is identified
            For each rule:
                 - Try to support each of the rule’s antecedents by matching it to
                   known facts.
                 - If all the rule’s antecedents are supported, assert the consequent
                   rules there is an identical assertion already.
                 - Report for all matching and instantiation alternatives.




                                                                               Sistem Berbasis Pengetahuan – Irfan Subakti    41
Bab 5 Knowledge-Based Expert Systems




Backward chaining.
 has forward-pointing eyes
 has claws
                                       4th rule used        is a carnivore
 has pointed teeth                Z6




                                   is a mammal

 has hair         3rd rule used
             Z1
                                            2nd rule used     is a carnivore
 eats meat                             Z5

                                                               has a tawny color               1st rule used   is a cheetah
                                                                                         Z9
                                                               has dark spots




  Repeat until all hypothesis have been tried and none have been supported or until
   the animal is identified.
          For each hypothesis,
                    For each rule whose consequent matches the current hypothesis,
                          Try to support each of the rule’s antecedents by matching it
                          to assertions.
                          If all the rule’s antecedents are supported, announce success
                          And conclude that the hypothesis is true.
Note: The chaining ends unsuccessfully if any required antecedent assertions cannot be supported.

Mana yang dipilih, forward ataukah backward chaining?
  Bagaimanakah hubungan antara rule dengan fakta-faktanya, sehingga didapatkan konklusinya.
  Jika masalah yang dihadapi lebih dekat ke fan out (sekumpulan fakta yang bisa menuju ke
  banyak konklusi), maka pilihlah backward chaining.
  Jika masalah yang dihadapi lebih dekat ke fan in (sekumpulan hipotesis yang bisa menuju ke
  banyak pertanyaan), maka pilihlah forward chaining.
  Banyak cara untuk mendapatkan sedikit konklusi      forward chaining.
  Sedikit cara untuk mendapatkan banyak konklusi       backward chaining.
  Jika kita belum mendapatkan pelbagai fakta, dan kita tertarik hanya pada satu konklusi yang
  mungkin, maka digunakanlah backward chaining.
  Jika kita benar-benar sudah mendapatkan pelbagai fakta, dan kita ingin untuk mendapatkan
  konklusi dari fakta-fakta itu, maka digunakanlah forward chaining.

Tipe sistem yang dapat dicari dengan forward chaining:
1. Sistem yang dipresentasikan dengan satu atau beberapa kondisi.
2. Untuk setiap kondisi, sistem mencari rule-rule dalam knowledge base untuk rule-rule yang
   berkorespondensi dengan kondisi dalam bagian IF.
3. Setiap rule dapat menghasilkan kondisi baru dari konklusi yang diminta pada bagian THEN.
   Kondisi baru ini ditambahkan ke kondisi lain yang sudah ada.
4. Setiap kondisi yang ditambahkan ke sistem akan diproses. Jika ditemui suatu kondisi, sistem
   akan kembali ke langkah 2 dan mencari rule-rule dalam knowledge base kembali. Jika tidak ada
   konklusi baru, sesi ini berakhir.

Tipe sistem yang dapat dicari dengan backward chaining:
1. Sistem yang dipresentasikan dengan satu atau beberapa kondisi.
2. Untuk setiap konklusi, sistem mencari rule-rule dalam knowledge base untuk rule-rule yang
   berkorespondensi dengan konklusi pada bagian THEN.
3. Setiap konklusi dihasilkan dari kondisi-kondisi yang terdapat pada bagian IF. Selanjutnya
   kondisi-kondisi tersebut menjadi konklusi baru yang dimasukkan ke stack di atas konklusi yang
   sudah ada.
4. Setiap konklusi yang ditambahkan ke sistem akan diproses. Jika ditemui suatu konklusi, sistem
   akan kembali ke langkah 2 dan mencari rule-rule dalam knowledge base kembali. Jika tidak ada
   konklusi baru, sesi ini berhenti.

                                                                                Sistem Berbasis Pengetahuan – Irfan Subakti   42
Bab 5 Knowledge-Based Expert Systems




5.4.       Desain Implementasi Forward dan Backward Chaining.
Forward chaining.
1. Identifikasi kondisi.
2. Variabel kondisi ditempatkan pada Conclusion Var. Queue dan nilainya dicatat pada Variable
   List.
3. Diadakan pencarian pada Clause Var. List untuk variabel yang namanya sama dengan nama
   pada awal queue. Jika ketemu, nomor rule dan 1 diisikan pada Clause Var. Pointer. Jika tak
   ketemu, ke langkah 6.
4. Setiap variabel dalam IF clause dari rule yang belum diisi, selanjutnya diisi. Variabel-variabel
   ditempatkan dalam Clause Var. List. Jika semua clause benar kondisinya, bagian THEN
   dijalankan.
5. Pengisian bagian THEN pada variabelnya ditempatkan pada bagian belakang di Conclusion Var.
   Queue.
6. Jika tak ada lagi statemen IF yang mengandung variabel yang berada di awal Conclusion Var.
   Queue, maka variabel tersebut dihapus.
7. Jika tak ada lagi variabel pada Conclusion Var. Queue, pencarian berakhir; jika masih ada
   variabel yang lain, kembali ke langkah 3.

Backward chaining.
1. Identifikasi konklusi.
2. Cari pada Conclusion List untuk pengisian pertama kali dari nama konklusi. Jika ketemu,
   tempatkan rule pada Conclusion Stack berdasarkan nomor rule dan 1 yang merepresentasikan
   nomor clause. Jika tak ketemu, beritahu user bahwa jawaban tersebut tak ada.
3. Isi IF clause (yaitu, setiap variabel kondisi) dari statement.
4. Jika satu dari variabel pada IF clause belum diisi, yang diindikasikan oleh Var. List, dan bukan
   merupakan variabel konklusi, yaitu tak ada dalam Conclusion List, tanyakan user untuk
   memasukkan suatu nilai.
5. Jika satu dari clause adalah variabel konklusi, tempatkan nomor rule dari variabel konklusi di
   top of stack dan kembali ke langkah 3.
6. Jika statement pada top of stack tak dapat di-instantiated menggunakan statement IF-THEN
   yang ada, hapus dari top of stack dan cari pada Conclusion List untuk pengisian lain dari nama
   variabel konklusi.
7. Jika suatu statement ditemukan, kembali ke langkah 3.
8. Jika tak ada konklusi yang tersisa pada Conclusion Stack, rule untuk konklusi sebelumnya
   adalah salah. Jika tak ada konklusi sebelumnya, maka beritahu user jawaban tak ditemukan.
   Jika ada konklusi sebelumnya, kembali ke langkah 6.
9. Jika rule pada top of stack dapat di-instantiated, hapus rule tersebut dari stack. Jika ada
   variabel konklusi lain di bawahnya (pada stack), increment nomor clause, dan untuk clause
   yang tersisa kembali ke langkah 3. Jika tak ada variabel konklusi lain di bawahnya, didapatkan
   jawabannya.




                                                         Sistem Berbasis Pengetahuan – Irfan Subakti   43
Bab 5 Knowledge-Based Expert Systems




Di bawah adalah gambaran dari struktur program implementasi dari forward dan backward
chaining.

Base Variable List
   HeadBase                                       BaseVarList



                        1                    2                         3




       RuleNumber: 10               20                         50                         50
       Variable: interest         interest                    fedint                   fedmon
       Symbol: =                     =                          =                         =
       Value: fall                  rise                       fall                      add
       TVariable: stock            stock                     interest                  interest
       TSymbol: =                    =                          =                         =
       TValue: rise                 fall                       fall                      fall
       ClauseNo: 1                   1                          1                         2
       Next




Conclusion Variable Queue
   HeadConVar                                     ConclusionVarQ



                        1                    2                         3




       1-2-3:               Out                                                     in :1-2-3


Conclusion Stack
   HeadConStack                                   ConclusionStack



                        1                    2                         3




                                                                                    in :1-2-3
                                                                                    out: 3-2-1


Variable List                                     VarList
                                                  FVarList
   HeadVar                                        BVarList



                        1                    2                         3




TResult
   HeadResult                                     Result



                        1                    2                         3




                                                 Sistem Berbasis Pengetahuan – Irfan Subakti      44
Bab 5 Knowledge-Based Expert Systems




Sedangkan flowchart dari program forward dan backward chaining tersebut:

        Start



    Scanner Rules


      Buat Base
     Variable List


      Inisialisasi
     Variable List




    Ingin Forward        Proses Forward
                     Y
      Chaining?             Chaining




          T


   Proses Bacward
      Chaining



         End

Catatan: Base Variable List merupakan pengembangan dari Clause Variable List, tak hanya
mencatat hal-hal di bagian IF, tetapi juga mencatat hal-hal di bagian THEN.




                                                      Sistem Berbasis Pengetahuan – Irfan Subakti   45
Bab 5 Knowledge-Based Expert Systems




Kemudian flowchat untuk proses forward chaining-nya itu sendiri dapat dilihat pada diagram ini:
                                 Pross Forward
                                    Chaining


                                 Scanner Input



                             Apakah pada bagian
                       T
Proses Kesalahan             IF Base Variable List
                                Input tsb ada?

                                          Y
                                Catat variabel ini
                                 di Variable List

                              Cari variabel di Base
                            Variable List, catat nomor
                           rule dan jumlah clause-nya

                               Inisial Conclusion
                                Variable Queue




                                Update Clause
                                Variable Pointer




                            Apakah variabel clause            T     Instantiate variabel
                             di Variable List sudah                   tadi di Variable
                                di-instantiated?                            List



                                           Y


                             Apakah clause pada
                             Base Variable List di
                                bagian IF, sudah
                                terpenuhi semua
                   T
                              berdasarkan jumlah
                             clause yang tercatat?

                                           Y

                               Apakah variabel di
                                variabel clause
                                                                   Eksekusi bagian
                               memenuhi nilainya             Y
                                                                       THEN
                               dengan variabel di
                                 Variable List?
                                                                  Update Conclusion
                                                                   Variable Queue

                                                Catat variabel tsb di record konklusi dan di
                                                Variable List kalau ada variabelnya di situ


                                                         T


                                                             Apakah variabel ini ada di
                   Catat nomor rule dan              Y         rule lain yang tersisa
                    jumlah clausenya                         pada Base Variable List di
                                                                     bagian IF?


                                                                               T                     Apakah variabel di            Tampilkan
                                                                                                                           T
                                                         Remove variabel pertama di                  Conclusion Variable          hasil Forward
                                                                                                                                                   Return
                                                         Conclusion Variable Queue                    Queue terdapat di           Chaining dari
                                                                                                       Variable List?            record konklusi

                                                                                                                  Y




                                                                                           Sistem Berbasis Pengetahuan – Irfan Subakti     46
Bab 5 Knowledge-Based Expert Systems




Sedangkan flowchart proses backward chaining-nya adalah sebagai berikut:
                                                Proses
                                               Backward
                                               Chaining


                                             Scanner Input




                                          Apakah pada Base
                                     T      Variable List di
         Proses Kesalahan
                                          bagian THEN, Input
                                               tsb ada?


                                                      Y



                                            Catat nomor rule
                                           dan jumlah clause



                                                                                                   Apakah ada variabel
                                                                                                 lain yang sama dengan     T
                                                                                                  input di Base Variable
                                           Update Conclusion
                                                                                          Y        List di bagian THEN
                                                 Stack
                                                                                                         yang lain?



                                           Apakah variabel di
                                                                                Y
                                         nomor clause pada top                                      Remove variabel
                            Y
                                            of stack sudah di-             Apakah variabel              di top of
                                         instantiated di Variable           tsb memenuhi            Conclusion Stack
                                            List, atau, Clause             variabel di Base
                                            Number > Jumlah               Variable List pada
                                                  Clause?                                           T
                                                                           nomor rule yang
                                                       T                       tercatat?


                                          Apakah variabel ada       T     Instantiate variabel
                                          di Base Variable List             tadi di Variable
                                            di bagian THEN?                       List

              Apakah bagian THEN
         T                                            Y
                 bisa diekseskusi
                 berdasar jumlah                 Catat nomor rule
              clause yang tercatat?             dan jumlah clause
                    Y
              Eksekusi bagian THEN              Update Conclusion
                                                      Stack

              Update di Variable List,
               jika variabel tersebut
                         ada

         Remove Top of Conclusion Stack
                                                     Apakah variabel di
                                                   nomor clause pada top
                                                      of stack sudah di-
          Y     Apakah Conclusion                  instantiated di Variable
                 Stack masih ada                      List, atau, Clause         T
                     isinya?                          Number > Jumlah
                                                            Clause?
                                 T

                                                              Y
                 Tampilkan hasil
                    Backward
                 Chaining, yaitu
                  hasil eksekusi
                   THEN yang
                     terakhir



                        Return




                                                                                Sistem Berbasis Pengetahuan – Irfan Subakti       47
Bab 5 Knowledge-Based Expert Systems




Contoh struktur data dalam program.
Type
      ShortString = String[2];
      LongString = String[MaxString];
      PTBaseVarList = ^TBaseVarList;
      TBaseVarList = Record
                           RuleNumber : Word;
                           Variable     : LongString;
                           Symbol       : ShortString;
                           Value        : LongString;
                           TVarible     : LongString;
                           TSymbol      : ShortString;
                           TValue       : LongString;
                           ClauseNo     : Word;
                           Next         : PTBaseVarList
                        End;
      PTVarList = ^TVarList;
      TVarlist = Record
                     Variable     : LongString;
                     Sign         : Boolean;
                     Symbol       : ShortString;
                     Value        : LongString;
                     Next         : PTVarList
                   End;
      TClauseVarPointer = Record
                                  RuleNumber : Word;
                                  ClauseNumber: Word
                              End;
      TInputUser = Record
                           Variable     : LongString;
                           Symbol       : ShortString;
                           Value        : LongString
                      End;
      PTResult = ^TResult;
      TResult = Record
                     Variable     : LongString;
                     Symbol       : ShortString;
                     Value        : LongString;
                     Next         : PTResult
                  End;
      PTConclusionVarQueue = ^TConclusionVarQueue;
      TConclusionVarQueue = Record
                                  Variable    : LongString;
                                  Next        : PTConclusionVarQueue
                                End;
      PTConclusionStack = ^TConclusionStack;
      TConclusionStack = Record
                                  RuleNumber : Word;
                                  ClauseNumber: Word;
                                  Next        : PTConclusionStack
                            End;

Struktur data diatas sesuai dengan bahasa pemrograman Pascal, tetapi mengingat perkembangan
yang demikian pesat dewasa ini dalam hal pemrograman berorientasi obyek (Object-oriented
Programming), maka anda bisa mengimplementasikan sendiri struktur data di atas dalam bentuk
class/object sehingga lebih berdayaguna.




                                                    Sistem Berbasis Pengetahuan – Irfan Subakti   48
Bab 5 Knowledge-Based Expert Systems




Contoh Kasus.
(Berdasarkan semua flowchart yang telah diberikan dimuka)

Kasus 1. Forward Chaining.
   Rule yang digunakan :
rule 10
if interest = fall
then stock = rise
rule 20
if interest = rise
then stock = fall
rule 30
if dollar = fall
then interest = rise
rule 40
if dollar = rise
then interest = fall
rule 50
if fedint = fall
and fedmon = add
then interest = fall

INISIALISASI
    Sebagai langkah awal program adalah men-scanner rule tadi, yang selanjutnya membuat Base
    Variable List dan meng-inisialisasi Variable List.
    Dalam Base Variable List, rule-rule tadi disusun sebagai berikut :
10               20              30                40             50         50
interest         interest        dollar            dollar         fedint     fedmon
=                =               =                 =              =          =
fall             rise            fall              rise           fall       add
stock            stock           interest          interest       interest   interest
=                =               =                 =              =          =
rise             fall            rise              fall           fall       fall
1                1               1                 1              1          2

   Inisialiasi Variable List, disini yang dicatat adalah hal-hal di bagian IF (kondisi)
Variable         Sign Symbol                Value
interest         NI
dollar           NI
fedint           NI
fedmon           NI

Sign NI = Not Instantiated, I = Instantiated, Symbol dan Value masih
bernilai kosong

FORWARD CHAINING
1. Kemudian program akan menanyakan kepada user, hal-hal yang diketahuinya sebagai langkah
   awal Forward Chaining, dengan sintaks : <variable> <symbol> <value>. Misal user
   menginputkan :
fedmon = add

2. Apakah pada bagian IF Base Variable List, input tersebut ada?
   Ada (di rule nomor 50)

3. Catat variabel ini di Variable List
Variable       Sign Symbol                 Value
interest       NI
dollar         NI
fedint         NI
fedmon         I         =                 add

4. Cari variabel di Base Variable List, catat nomor rule dan jumlah clause-nya
RuleNumber         = 50
Jumlah Clause = 2

                                                             Sistem Berbasis Pengetahuan – Irfan Subakti   49
Bab 5 Knowledge-Based Expert Systems




5. Inisial Conclusion Variable Queue
fedmon

6. Update Clause Variable Pointer
RuleNumber       = 50
ClauseNumber = 1
   Berarti yang dicek sekarang adalah fedint

7. Apakah variable clause di Variable List sudah di-instantiated?
   fedint belum di-instantiated (Variable : fedint, Sign : NI)

8. Instantiated variable tadi di Variable List, disini ditanyakan kepada user. Misal user
   menginputkan :
fedint = fall
   Maka di Variable List dilakukan updating, sebagai berikut :
Variable       Sign Symbol             Value
interest       NI
dollar         NI
fedint         I        =              fall
fedmon         I        =              add

9. Update Clause Variable Pointer
RuleNumber       = 50
ClauseNumber = 2
   Berarti yang dicek sekarang adalah fedmon

10. Apakah variable clause di Variable List sudah di-instantiated?
    fedmon sudah di-instantiated (Variable : fedmon, Sign : I)

11. Apakah clause pada Base Variable List di bagian IF, sudah terpenuhi semua berdasarkan
    jumlah clause yang tercatat?
    Ya, (Jumlah Clause = 2, ClauseNumber = 2)

12. Apakah variabel di variable clause memenuhi nilainya dengan variabel di Variable List?
    Ya, (fedint = fall dan fedmon = add sebagai variable clause sama nilainya dengan di Variable
    List : fedint = fall dan fedmon = add)

13. Eksekusi bagian THEN
interest = fall

14. Update Conclusion Variable Queue
fedmon
interest

15. Catat variabel tersebut di record konklusi dan di Variable List kalau ada variabelnya di situ
    di Result dicatat :
interest = fall
    di Variable List karena variabel interest ada, maka dicatat :
Variable         Sign Symbol               Value
interest         I        =                fall
dollar           NI
fedint           I        =                fall
fedmon           I        =                add

16. Apakah variabel ini ada di rule lain yang tersisa pada Base Variable List di bagian IF?
    Tidak, karena RuleNumber = 50 adalah rule terakhir yang ada.

17. Remove variabel pertama di Conclusion Variable Queue
fedmon (di-remove)
interest
    Sehingga Conclusion Variable Queue menjadi :
interest


                                                           Sistem Berbasis Pengetahuan – Irfan Subakti   50
Bab 5 Knowledge-Based Expert Systems




18. Apakah variabel di Conclusion Variable Queue terdapat di Variabel List?
    Ya, interest di Conclusion Variable Queue terdapat di Variabel List

19. Catat nomor rule dan jumlah clause-nya
RuleNumber        = 10
Jumlah Clause = 1

20. Update Clause Variable Pointer
RuleNumber      = 10
ClauseNumber = 1

21. Apakah variable clause di Variable List sudah di-instantiated?
    interest sudah di-instantiated (Variable : interest, Sign : I)

22. Apakah clause pada Base Variable List di bagian IF, sudah terpenuhi semua berdasarkan
    jumlah clause yang tercatat?
    Ya, (Jumlah Clause = 1, ClauseNumber = 1)

23. Apakah variabel di variable clause memenuhi nilainya dengan variabel di Variable List?
    Ya, (interest = fall sebagai variable clause sama nilainya dengan di Variable List : interest =
    fall)

24. Eksekusi bagian THEN
stock = rise

25. Update Conclusion Variable Queue
interest
stock

26. Catat variabel tersebut di record konklusi dan di Variable List kalau ada variabelnya di situ
    di Result dicatat :
stock = rise
    di Variable List karena variabel stock tak ada, maka tidak dicatat

27. Apakah variabel ini ada di rule lain yang tersisa pada Base Variable List di bagian IF?
    Ya, ada di rule 20 (yaitu : interest = rise)

28. Catat nomor rule dan jumlah clause-nya.
RuleNumber        = 20
Jumlah Number = 1

29. Update Clause Variable Pointer
RuleNumber      = 20
ClauseNumber = 1

30. Apakah variable clause di Variable List sudah di-instantiated?
    interest sudah di-instantiated (Variable : interest, Sign : I)

31. Apakah clause pada Base Variable List di bagian IF, sudah terpenuhi semua berdasarkan
    jumlah clause yang tercatat?
    Ya, (Jumlah Clause = 1, ClauseNumber = 1)

32. Apakah variabel di variable clause memenuhi nilainya dengan variabel di Variable List?
    Tidak, (interest = rise sebagai variable clause tidak sama nilainya dengan di Variable List :
    interest = fall)

33. Apakah variabel ini ada di rule lain yang tersisa pada Base Variable List di bagian IF?
    Tidak




                                                           Sistem Berbasis Pengetahuan – Irfan Subakti   51
Bab 5 Knowledge-Based Expert Systems




34. Remove variabel pertama di Conclusion Variable Queue
interest (di-remove)
stock
    Sehingga Conclusion Variable Queue menjadi :
stock

35. Apakah variabel di Conclusion Variable Queue terdapat di Variabel List?
    stock di Conclusion Variable Queue tidak ada di Variabel List

36. Tampilkan hasil Forward Chaining dari record konklusi
interest = fall
stock = rise

37. Return


Kasus 2. Backward Chaining.
   Rule yang digunakan :
rule 10
if degree = no
then position = no
rule 20
if degree = yes
then qualify = yes
rule 30
if degree = yes
and discovery = yes
then position = research
rule 40
if qualify = yes
and grade < 3.5
and experience >= 2
then position = service engineering
rule 50
if qualify = yes
and grade < 3.5
and experience < 2 then position = no
rule 60
if qualify = yes
and grade >= 3.5
then position = product engineer

INISIALISASI
    Sebagai langkah awal program adalah men-scanner rule tadi, yang selanjutnya membuat Base
    Variable List dan meng-inisialisasi Variable List.
    Dalam Base Variable List, rule-rule tadi disusun sebagai berikut :
10               20              30                30             40         40
degree           degree          degree            discovery      qualify    grade
=                =               =                 =              =          <
no               yes             yes               yes            yes        3.5
position         qualify         position          position       position   position
=                =               =                 =              =          =
no               yes             research          research       serv eng   serv eng
1                1               1                 2              1          2


40              50              50              50               60                  60
experience      qualify         grade           experience       qualify             grade
>=              =               <               <                =                   >=
2               yes             3.5             2                yes                 3.5
position        position        position        position         position            position
=               =               =               =                =                   =
serv eng        no              no              no               prod eng            prod eng
3               1               2               3                1                   2

                                                         Sistem Berbasis Pengetahuan – Irfan Subakti   52
Bab 5 Knowledge-Based Expert Systems




   Inisialiasi Variable List, disini yang dicatat adalah hal-hal di bagian IF (kondisi)
Variable         Sign Symbol                Value
degree           NI
discovery        NI
qualify          NI
grade            NI
experience NI
Sign NI = Not Instantiated, I = Instantiated, Symbol dan Value masih
bernilai kosong

BACKWARD CHAINING
1. Kemudian program akan menanyakan kepada user, hal-hal yang diketahuinya sebagai langkah
   awal Backward Chaining, dengan sintaks : <variable>. Misal user menginputkan :
position

2. Apakah pada Base Variable List di bagian THEN , input tersebut ada?
   ada (di rule nomor 10)

3. Catat nomor rule dan jumlah clause
RuleNumber       = 10
Jumlah Clause = 1

4. Update Conclusion Stack
RuleNumber     = 10
ClauseNumber = 1 (yaitu degree = no)

5. Apakah variabel di nomor clause pada top of stack sudah di-instantiated di Variable List, atau,
   ClauseNumber > Jumlah Clause
   degree pada Variable List belum di-instantiated
   ClauseNumber = 1 sama dengan JumlahClause

6. Apakah variabel ada di Base Variable List di bagian THEN?
   Tidak (degree tidak ada di bagian THEN)

7. Instantiate variable tadi di Variable List, disini ditanyakan kepada user. Misal user
   menginputkan :
degree = yes
   Maka di Variable List dilakukan updating, sebagai berikut :
Variable       Sign Symbol             Value
degree         I        =              yes
discovery      NI
qualify        NI
grade          NI
experience NI

8. Apakah variabel tersebut memenuhi variabel di Base Variable List pada nomor rule yang
   tercatat?
   Tidak, (degree = yes tidak sama dengan di Base Variable List : degree = no)
9. Remove variabel di top of Conclusion Stack
RuleNumber      = 10 (diremove)
ClauseNumber = 1 (diremove)
   Sehingga Conclusion Stack tidak ada isinya sekarang

10. Apakah ada variabel lain yang sama dengan input di Base Variable List di bagian THEN yang
    lain?
    Ada (yaitu di rule nomor 30)

11. Catat nomor rule dan jumlah clause
RuleNumber        = 30
Jumlah Clause = 2




                                                        Sistem Berbasis Pengetahuan – Irfan Subakti   53
Bab 5 Knowledge-Based Expert Systems




12. Update Conclusion Stack
RuleNumber      = 30
ClauseNumber = 1 (yaitu degree = yes)

13. Apakah variabel di nomor clause pada top of stack sudah di-instantiated di Variable List, atau,
    ClauseNumber > Jumlah Clause
    Ya, degree sudah di-instantiated (Variable : degree, Sign : I)

14. Apakah bagian THEN bisa dieksekusi berdasar jumlah clause yang tercatat?
    Tidak, ClauseNumber yang dicek baru nomor 1 sedangkan Jumlah Clause = 2

15. Update Conclusion Stack
RuleNumber      = 30
ClauseNumber = 2 (yaitu discovery = yes)

16. Apakah variabel di nomor clause pada top of stack sudah di-instantiated di Variable List, atau,
    ClauseNumber > Jumlah Clause
    Tidak, discovery belum di-instantiated (Variable : discovery, Sign : NI)

17. Apakah variabel ada di Base Variable List di bagian THEN?
    Tidak (discovery tidak ada di bagian THEN)

18. Instantiate variable tadi di Variable List, disini ditanyakan kepada user. Misal user
    menginputkan :
discovery = no

   Maka di Variable List dilakukan updating, sebagai berikut :
Variable       Sign Symbol             Value
degree         I        =              yes
discovery      I        =              no
qualify        NI
grade          NI
experience NI

19. Apakah variabel tersebut memenuhi variabel di Base Variable List pada nomor rule yang
    tercatat?
    Tidak, (discovery = no tidak sama dengan di Base Variable List : discovery = yes)

20. Remove variabel di top of Conclusion Stack
RuleNumber      = 30 (diremove)
ClauseNumber = 2 (diremove)
    Sehingga Conclusion Stack tidak ada isinya sekarang

21. Apakah ada variabel lain yang sama dengan input di Base Variable List di bagian THEN yang
    lain?
    Ada (yaitu di rule nomor 40)

22. Catat nomor rule dan jumlah clause
RuleNumber        = 40
Jumlah Clause = 3

23. Update Conclusion Stack
RuleNumber      = 40
ClauseNumber = 1 (yaitu qualify = yes)

24. Apakah variabel di nomor clause pada top of stack sudah di-instantiated di Variable List, atau,
    ClauseNumber > Jumlah Clause
    Tidak, qualify belum di-instantiated (Variable : qualify, Sign : NI)

25. Apakah variabel ada di Base Variable List di bagian THEN?
    Ya (qualify ada di bagian THEN)



                                                          Sistem Berbasis Pengetahuan – Irfan Subakti   54
Bab 5 Knowledge-Based Expert Systems




26. Catat nomor rule dan jumlah clause
RuleNumber        = 20
Jumlah Clause = 1

27. Update Conclusion Stack
RuleNumber      = 20
ClauseNumber = 1 (yaitu degree = yes)
RuleNumber      = 40
ClauseNumber = 1

28. Apakah variabel di nomor clause pada top of stack sudah di-instantiated di Variable List, atau,
    ClauseNumber > Jumlah Clause
    Ya, degree sudah di-instantiated (Variable : degree, Sign : I)

29. Apakah bagian THEN bisa dieksekusi berdasar jumlah clause yang tercatat?
    Ya, ClauseNumber yang dicek nomor 1 sedangkan Jumlah Clause = 1

30. Eksekusi bagian THEN
qualify = yes

31. Update di Variable List jika variabel tersebut ada.
    qualify ada di Variable List, maka Variable List di-update
Variable        Sign Symbol                Value
degree          I        =                 yes
discovery       I        =                 no
qualify         I        =                 yes
grade           NI
experience NI

32. Remove Top of Conclusion Stack
RuleNumber      = 20 (di-remove)
ClauseNumber = 1        (di-remove)
RuleNumber      = 40
ClauseNumber = 1
    Sehingga Conclusion Stack sekarang menjadi :
RuleNumber      = 40
ClauseNumber = 1

33. Apakah Conclusion Stack masih ada isinya?
    Ya, yaitu
        RuleNumber      = 40
        ClauseNumber = 1

34. Update Conclusion Stack
RuleNumber      = 40
ClauseNumber = 2 (yaitu grade < 3.5)

35. Apakah variabel di nomor clause pada top of stack sudah di-instantiated di Variable List, atau,
    ClauseNumber > Jumlah Clause
    Tidak, grade belum di-instantiated (Variable : grade, Sign : NI)

36. Apakah variabel ada di Base Variable List di bagian THEN?
    Tidak, grade tidak ada di bagian THEN

37. Instantiate variable tadi di Variable List, disini ditanyakan kepada user. Misal user
    menginputkan :
grade = 3.0
    Maka di Variable List dilakukan updating, sebagai berikut :
Variable        Sign Symbol             Value
degree          I        =              yes
discovery       I        =              no
qualify         I        =              yes
grade           I        =              3.0
experience NI
                                                           Sistem Berbasis Pengetahuan – Irfan Subakti   55
Bab 5 Knowledge-Based Expert Systems




38. Apakah variabel tersebut memenuhi variabel di Base Variable List pada nomor rule yang
    tercatat?
    Ya, (grade = 3.0 memenuhi di Base Variable List : grade < 3.5)

39. Update Conclusion Stack
RuleNumber      = 40
ClauseNumber = 3 (yaitu experience >= 2)

40. Apakah variabel di nomor clause pada top of stack sudah di-instantiated di Variable List, atau,
    ClauseNumber > Jumlah Clause
    Tidak, experience belum di-instantiated (Variable : experience, Sign : NI)

41. Apakah variabel ada di Base Variable List di bagian THEN?
    Tidak, experience tidak ada di bagian THEN

42. Instantiate variable tadi di Variable List, disini ditanyakan kepada user. Misal user
    menginputkan :
experience = 4.5
    Maka di Variable List dilakukan updating, sebagai berikut :
Variable        Sign Symbol             Value
degree          I        =              yes
discovery       I        =              no
qualify         I        =              yes
grade           I        =              3.0
experience I             =              4.5
43. Apakah variabel tersebut memenuhi variabel di Base Variable List pada nomor rule yang
    tercatat?
    Ya, (experience = 4.5 memenuhi di Base Variable List : experience >= 2)

44. Update Conclusion Stack
RuleNumber      = 40
ClauseNumber = 4

45. Apakah variabel di nomor clause pada top of stack sudah di-instantiated di Variable List, atau,
    ClauseNumber > Jumlah Clause
    ClauseNumber (4) sudah melebihi Jumlah Clause (3)

46. Apakah bagian THEN bisa dieksekusi berdasar jumlah clause yang tercatat?
    Ya, ClauseNumber sudah dicek semuanya, sejumlah Jumlah Clause

47. Eksekusi bagian THEN
position = service engineering

48. Update di Variable List jika variabel tersebut ada.
    Karena position tidak ada di Variable List maka tidak terjadi updating

49. Remove Top of Conclusion Stack
RuleNumber      = 40 (di-remove)
ClauseNumber = 4        (di-remove)
    Sehingga Conclusion Stack tidak ada isinya sekarang

50. Apakah Conclusion Stack masih ada isinya?
    Tidak, Conclusion Stack tidak ada isinya sekarang


51. Tampilkan hasil Backward Chaining
position = service engineering

52. Return




                                                          Sistem Berbasis Pengetahuan – Irfan Subakti   56
Bab 5 Knowledge-Based Expert Systems




5.5.       Confidence Factor (CF) pada Forward dan Backward Chaining.
         Confidence Factor (faktor kepercayaan) adalah ukuran/tingkat kepercayaan seseorang
terhadap rule yang ada. Meliputi tingkat kepercayaan terhadap suatu variabel dalam suatu rule,
maupun tingkat kepercayaan terhadap rule itu sendiri. Makin tinggi CF-nya jelas makin bisa
dipercaya suatu rule, sehingga diasumsikan rule tersebut berarti makin baik.
         Dengan adanya CF ini, urutan rule pada suatu knowledge base tidak berpengaruh pada
prioritas eksekusi program. Sehingga prioritas/keutamaan suatu rule ditentukan oleh besarnya CF
yang ada padanya.

Berikut ini dijelaskan hal-hal yang berhubungan dengan CF (Disini CF antara 0 s/d 100, boleh juga
0 s/d 1):

CF untuk rule dengan kondisi AND.
Contoh:
IF condition = hot CF 70
AND condition = dry CF 90
AND condition = crowd CF 85
THEN anger = rise CF 95

CF untuk kondisi di atas adalah:
        CF = minimum (CF1, CF2, CF3) = minimum (70, 90, 85) = 70
Lalu CF untuk rule adalah
        CF(rule) = 70 * 95 = 6650/100 = 67

CF untuk rule dengan kondisi OR.
Contoh:
IF A CF1
OR B CF2
THEN K CF5;

IF dollar = naik CF 80
OR rupiah = turun CF 60
THEN krisis = naik CF 90;

Maka CF = 80 + 60 – (80 * 60)/100
         = 140 – 48 = 92
CF(rule) = 92 * 90
 = 8280, lalu bagi dengan 100 = 8280/100 = 82,8. Setelah di-ROUND, maka didapatkan 83

IF activity     =   letters   CF 80
OR activity     =   resumes   CF 70
OR activity     =   notices   CF 85
THEN advice     =   need CF   90;

CF       = 80 + 70 – (80 * 70)
         = 150 – 56; 56 didapat dari (80 * 70)/100
         = 94; dari sini didapatkan CF untuk (activity = letters CF 80 OR activity = resumes CF 70)
Lalu dilanjutkan dengan (OR activity = notices CF 85)
CF       = 94 + 85 – (94 * 85) = 99
Maka CF(rule) = 99 * 90 = 89; dimana 89 didapat dari (99 * 90)/100 setelah di-ROUND

CF untuk rule dengan kondisi AND/OR.
Bila ada rule seperti berikut ini:
RULE A           IF activity = letters OR
activity = resumes AND
cost = low
THEN word_processor = D CF 90;

Dari situ terlihat ada kondisi OR dan AND, maka untuk mencari CF-nya, rule seperti ini dapat
dipecah menjadi:
RULE A1:         IF activity = letter AND
                 cost = low
THEN word_processor = D CF 90;

                                                          Sistem Berbasis Pengetahuan – Irfan Subakti   57
Bab 5 Knowledge-Based Expert Systems




            OR
RULE A2:    IF activity = resume AND
            cost = low
THEN word_processor = D CF 90;

Sebagai contoh dimisalkan bahwa CF telah diinputkan oleh user sehingga didapatkan hasil sbb:
RULE A1:       IF activity = letter CF 90 AND
               cost = low CF 80
THEN word_processor = D CF 90;
               OR
RULE A2:       IF activity = resume CF 70 AND
               cost = low CF 80
THEN word_processor = D CF 90;

CF kondisi pada RULE A1 = minimum (90, 80) = 80
CF untuk RULE A1 = 80 * 90 = 7200/100 = 72
CF kondisi pada RULE A2 = minimum (70, 80) = 70
CF untuk RULE A2 = 70 * 90 = 6300/100 = 63
CF untuk kedua RULE didapatkan dengan rumus OR sehingga didapat:
72 + 63 – (72 * 63)
= 135 – 4536/100
= 135 – 45 = 90
Jadi, CF dari rule asli pada contoh ini adalah 90.

5.6.       Pengembangan Program Forward dan Backward Chaining.
Disamping pernyataan IF .. THEN .. pada RULE yang sudah dibahas, sebenarnya masih ada format
yang lebih lengkap lagi yaitu IF .. THEN .. ELSE .. BECAUSE .., seperti tertulis di bawah ini:

IF condition
        THEN conclusion1
ELSE conclusion2
BECAUSE “ ... “;

RULE 7
IF functionallity = complex
THEN word_processor = product_B
ELSE word_processor = product_A
BECAUSE “Product B can process more complicated documents that Product A”;

Program juga dapat mengenali dan menangani persamaan, pertidaksamaan, dan juga range nilai
tertentu untuk nilai-nilai yang dibandingkan dengan variabel-variabelnya.
Contoh: IF warna = hitam, IF warna <> hitam, IF warna < 15, IF warna IN [0..7], IF kondisi =
TRUE, dsb.

Pembagian Rule.
Rule dibagi dalam 3 bagian: ACTION, RULE, dan STATEMENT BLOCK, seperti contoh di bawah ini:

//The file finding_word_processor.kbs uses a PLURAL variable,
//Activity, in a compound OR IF-THEN-ELSE-BECAUSE

//ACTION BLOCK
ACTIONS
      DISPLAY “WPHELP will advise you on whether you need a word ” +
              “processor or not. Press OK to start the consultation.”
      FIND advice //variabel yang akan dicari, langsung saja ditandai
                  //dengan kata FIND
      DISPLAY “You {advice} a word processor at this time. “ +
              “Press OK to exit WPHELP”;
//tanda {} pada {advice} berarti bahwa yang diapit oleh tanda itu
//ialah variabel yang ditampilkan
//setiap selesai 1 statemen maka diakhiri dengan tanda “;” titik koma



                                                       Sistem Berbasis Pengetahuan – Irfan Subakti   58
Bab 5 Knowledge-Based Expert Systems




//RULES BLOCK
RULE 1
IF    activity = letters
      OR activity = resumes
      OR activity = notices
      OR activity = papers
THEN advice = need
ELSE advice = do_not_need
BECAUSE “If you generate frequent letters, resumes, notices, “ +
        “or papers, then you need a word processor.”;

//STATEMENTS BLOCK
ASK activity: “Which of the following documents do you need to write “ +
              “for your business? Select you answers by select “ +
              “your desired answer. After you have made all “ +
              “your selections, click or press OK button. “ +
              “If you don’t need to write any of these documents, “ +
              “select none_of_these”;
//Pada program begitu program membutuhkan inputan dari user,
//maka ditanyakan dulu ke user
//kemudian setelah pertanyaan tadi, akan langsung disajikan dari
//nilai-nilai yang mungkin
//ada pada variabel, setelah selesai user dapat
//meng-klik/meng-enter tombol OK
//Kemungkinan nilai pada variabel tadi di-declare dengan kata CHOICES
//seperti di bawah ini

CHOICES activity: letters, resumes, notices, papers, none_of_these;
PLURAL: activity;
//Reserved word PLURAL menyatakan bahwa variabel setelahnya adalah
//variabel yang nilainya
//jamak=PLURAL, jadi tidak hanya 1 saja, bisa 2 atau lebih

Contoh file yang lain:
ACTIONS
       FIND word_processor;
       DISPLAY “The value of word_processor is {word_processor}”
RULE 0
IF     functionality = simple AND cost = low
THEN word_processor = Product_A;
RULE 1
IF     functionality = simple AND cost = high
THEN word_processor = Product_A;
RULE 2
IF     functionality = complex AND cost = low
THEN word_processor = none;
RULE 3
IF     functionality = complex AND cost = high
THEN word_processor = Product_B;
ASK functionality: “What is the value of Functionality?”;
CHOICES functionality: simple,complex;
ASK cost: “What is the value of Cost?”;
CHOICES cost: low,high;

Implementasi Pengembangan Program.
Bisa juga dikembangkan sintaks rule menurut yang diinginkan. Semakin lengkap jelas akan semakin
baik. Sebagai panduan, bisa dilihat hal-hal di bawah ini:
    Ada fasilitas trace/penelusuran program.
    User interface sebaik dan semudah mungkin digunakan.
    Memberikan data yang lengkap kepada user.
    Bisa menampilkan jendela WHAT, HOW, WHY dengan isi yang lengkap. Isi dari jendela WHAT
    adalah hasil dari proses forward maupun backward chaining yang paling sederhana dan yang
    pertama kali didapatkan dari program, bahkan sebelum tahap pengembangan ini (bisa dilihat
    kembali di sub bab 4.4). Ia menjawab pertanyaan mengenai apa yang dihasilkan program.
    Sedangkan isi dari jendela jendela HOW adalah log/catatan bagaimana suatu hasil (WHAT)
                                                      Sistem Berbasis Pengetahuan – Irfan Subakti   59
Bab 5 Knowledge-Based Expert Systems




   didapatkan, rule-rule mana saja yang telah diproses dan ditelusuri. Sedangkan isi dari jendela
   WHY, lebih banyak mengacu pada alasan hasil (WHAT) tadi didapat. Tentu saja komponen CF
   yang banyak mengambil peranan dalam penjelasan WHY ini. Singkatnya adalah WHAT adalah
   hasilnya, HOW adalah bagaimana menghasilkan WHAT tadi, sedangkan alasannya
   diimplementasikan oleh WHY.
   Bisa mengeksekusi semua rule, dengan catatan mengikuti sintaks program yang ada.
   Bisa menganalisis rule yang ada.
   Pencarian berjalan dengan cepat, apalagi untuk rule-rule yang kompleks dan besar.
   Untuk pendekatan Forward Chaining, ada tambahan reserved word: WHENEVER.

WHENEVER cost_too_high
IF cost >= 500
THEN DISPLAY “Consider volume discounts.”;

Begitu kata WHENEVER ditemukan di bagian awal rule, maka rule akan dites setiap saat nilai dari
variabel yang ada di kondisi (bagian IF) berubah nilainya. Jika rule yang mengandung WHENEVER
ditemukan sebagai konklusi yang benar, maka bagian THEN dieksekusi. Dengan kata lain, bila ada
perubahan variabel di bagian IF, rule secara otomatis dicek untuk dipilih, tanpa memperhatikan
strategi pencariannya apakah Forward atau Backward Chaining. Jadi WHENEVER berlaku seperti
“daemon” sebab dia akan mengawasi variabel yang diacu oleh kondisi IF, dan mengeksekusinya
setiap waktu kondisinya true/benar.

   Adanya reserved word FIND untuk mengidentifikasikan variabel tujuan.
   Reserved word FIND dalam rule hanya boleh ada dalam bagian THEN saja, tidak boleh di
   bagian IF.
Contoh:
RULE Networking
IF      Environment = Networked
THEN Network = Yes
        FIND Networked_word_processor

   FIND tidak bisa digabungkan dengan WHENEVER, sebab WHENEVER mengindikasikan rule,
   sedang FIND mengidentifikasikan variabel tujuan.

Contoh yang salah:
WHENEVER       Networking
IF             Environment = Networked
THEN           Network = Yes
               FIND Networked_word_processor

   Untuk nilai dari variabel yang belum diketahui, ada satu nilai khusus yaitu UNKNOWN, yang
   berarti program memang tidak tahu harus mengisikan apa pada variabel yang ditanyakan. Jadi
   cukup diisi saja dengan UNKNOWN bila kita memang tidak tahu jawaban apa yang harus
   diberikan.
RULE 7
IF     Document = UNKNOWN
THEN Word_processor = wait_for_now
       DISPLAY “Examine your busines functions for word processing before buying”;
RULE 8
IF     Cost = UNKNOWN
THEN Word_processor = none_for_now
       DISPLAY “Consult your manager or boss to determine your budget.”;




                                                       Sistem Berbasis Pengetahuan – Irfan Subakti   60
Bab 6 Algoritma Genetika




                                         BAB 6
                                  ALGORITMA GENETIKA
6.1.            Pendahuluan.
         Pelbagai masalah optimasi baik di dunia rekayasa industri, utamanya pada sistem
manufakturing, begitu kompleksnya untuk ditangani dengan teknik optimasi konvensional. Mulai
tahun 1960-an mulai banyak studi yang berusaha untuk menirukan perilaku kehidupan dalam
rangka menyelesaikan masalah optimasi yang pelik seperti contoh di atas. Simulasi proses
evolusioner alamiah manusia menghasilkan teknik optimasi stokastik yang disebut algoritma
evolusioner, yang seringkali dapat menampilkan kinerja yang lebih baik daripada metode
konvensional ketika diaplikasikan pada permasalahan dunia nyata yang sulit.
         Ada tiga jalan utama dalam riset tersebut: Genetic Algorithms (GA, algoritma genetika),
Evolutionary Programming (EP, pemrograman evolusioner), dan Evolution Strategies (ESs, Strategi-
strategi Evolusi). Diantara ketiganya, algoritma genetika dikenal sebagai algoritma yang paling
banyak dipakai pada saat ini.
         Penerapan algoritma genetika yang sudah diterapkan di bidang rekayasa industri adalah
dalam hal: penjadwalan dan prioritas urutan, desain kehandalan, rute dan penjadwalan kendaraan,
group technology, layout dan lokasi fasilitas, transportasi, dan lain-lain.
         Dalam hubungannya dengan Sistem Berbasis Pengetahuan, GA ini diharapkan dapat
mengoptimasi pencarian baik dalam Forward maupun Backward Chaining, dan harapan selanjutnya
adalah bersama-sama dengan jaringan syaraf tiruan/logika fuzzy dapat lebih mengoptimalkan
sistem dalam hal kecepatan pembelajaran, kecepatan berfikir, dan kecepatan memberikan solusi
untuk menjawab semua pertanyaan yang berkaitan dengan WHAT, HOW, dan WHY.

Struktur Umum Algoritma Genetika.
   Dapat digambarkan seperti bagan di bawah ini:
                                                        crossover

                                                       110010 1010
                                  kromosom             101110 1110
                                 1100101010
                      encoding
       Solusi                    1011101110
                                                       110010 1110
                                 0011011001
                                 1100110001            101110 1010

                                                          mutasi

                                                       00110 11001


                                                       00110 01001

                                    seleksi              evaluasi
                                                         offspring
                   populasi
                     baru                              110010 1110
                                                       101110 1010
                                                       001100 1001
                                 roulette wheel
                                                                decoding


                                                           Solusi




                                                         komputasi
                                                           fitness


   Struktur umum dari algoritma genetika di atas dapat dijelaskan sebagai berikut:
Prosedur: Algoritma Genetika
begin
       t ← 0;
       initialize P(t);

                                                  61     Sistem Berbasis Pengetahuan – Irfan Subakti
Bab 6 Algoritma Genetika




       evaluate P(t);
       while (not termination condition) do
               recombine P(t) to yield C(t);
               evaluate C(t);
               select P(t+1) from P(t) and C(t);
               t ← t + 1;
       end
end
   Sebenarnya, cuma ada 2 jenis operasi dalam algoritma genetika:
1. Operasi genetika: crossover dan mutasi
2. Operasi evolusi: seleksi
   Algoritma genetika berbeda dengan optimasi konvensional dan prosedur pencarian dalam
   pelbagai hal, seperti hal-hal di bawah ini:
1. GA bekerja dengan koding dari kumpulan solusi, bukan solusi itu sendiri.
2. GA mencari dari populasi solusi, bukan solusi tunggal.
3. GA menggunakan informasi hasil (fungsi fitness), bukan penurunan atau knowledge bantuan
   lainnya.
4. GA menggunakan rule transisi probabilistik, bukan rule deterministik.

Eksploitasi dan Eksplorasi.
   2 isu penting dalam strategi pencarian: eksploitasi solusi terbaik dan eksplorasi ruang
   pencarian.
   GA merupakan metode pencarian umum yang mengkombinasikan elemen-elemen pencarian
   terarah dan stokastik yang dapat membuat keseimbangan diantara eksplorasi dan eksploitasi
   dari ruang pencarian.
   Pada awal pencarian dalam pencarian genetika, terdapat populasi yang berbeda dan sangat
   acak, lalu operator crossover cenderung untuk menampilkan pencarian melebar untuk
   mengeksplorasi semua ruang solusi.
   Dari hasil pengembangan solusi yang memiliki fitness tinggi, operator crossover menampilkan
   eksplorasi pada tetangga dari setiap solusi tersebut. Dengan kata lain, jenis apapun pencarian
   (eksploitasi atau eksplorasi) kinerja crossover ditentukan oleh lingkungan sistem genetika
   (keanekaragaman populasi), tetapi bukan oleh operator itu sendiri.
   Sebagai tambahan, operator-operator genetika sederhana didesain sebagai metode pencarian
   umum (metode pencarian yang tak tergantung domain); mereka menampilkan secara esensial
   pencarian “buta” dan tak dapat menjamin untuk menghasilkan offspring yang makin baik.

Pencarian berdasarkan populasi.
   Perbandingan antara pendekatan konvensional dan genetika dapat dilihat pada gambar berikut:

       conventional method                             genetic algorithm
          initial single point                          initial population




             improvement
          (problem-specific)

                                                           improvement
                                                      (problem-independent)

                                 No
              terminal?

                                                                                   No
                                                            terminal?
                        Yes

                  end
                                                                     Yes

                                                               end




                                                       Sistem Berbasis Pengetahuan – Irfan Subakti   62
Bab 6 Algoritma Genetika




Meta-heuristic.
   GA sederhana sulit diaplikasikan secara langsung dan berhasil dalam banyak masalah optimasi
   yang “sulit”.
   Pelbagai implementasi yang tak standar dibuat untuk bermacam-macam masalah tertentu
   dimana GA digunakan sebagai meta-heuristic.
   GA + Stuktur Data = Program Evolusi.

Keuntungan Utama.
   Ada 3 keuntungan utama dalam mengaplikasikan GA pada masalah-masalah optimasi:
1. GA tak memerlukan kebutuhan matematis banyak mengenai masalah optimasi.
2. Kemudahan dan kenyamanan dan pada operator-operator evolusi membuat GA sangat efektif
   dalam melakukan pencarian global (dalam probabilitas).
3. GA menyediakan banyak fleksibelitas untuk digabungkan dengan metode heuristic yang
   tergantung domain, untuk membuat implementasi yang efisien pada masalah-masalah khusus.

Kamus GA.
                             Genetic Algorithms                 Explanation
                             Chromosome (string, individual)    Solution (coding)
                             Genes (bits)                       Part of solution
                             Locus                              Position of gene
                             Alleles                            Values of gene
                             Phenotype                          Decoded solution
                             Genotype                           Encoded solution


6.2.          Contoh Program Algoritma Genetika Sederhana (Simple Genetic
              Algorithm)

Masalah Optimasi.
Diberikan fungsi di bawah ini:
Maksimalkan
        f(x1, x2) =     21.5 + x1 sin(4πx1) + x2 sin(20πx2)
                        -3.0 <= x1 <= 12.1
                        4.1 <= x2 <= 5.8

Domain dari variabel xj adalah [aj, bj] dan presisinya adalah 4 tempat di belakang koma, maka
range dari setiap variabel dapat dibagi dalam (bj – aj) x 104 unit.
Bit yang dibutuhkan (dilambangkan dengan mj) untuk variabel tadi dapat dihitung dari:
            mj − 1
                     < (bj - aj) x 104 <= 2
                                              mj
        2                                          -1
                                                                             bj − a j
Variabel keputusan (decision variable) xj = aj + decimal(substringj) x         m
                                                                     2 j −1
Dimana decimal (substringj) merepresentasikan nilai desimal dari substringj untuk xj.
Dimisalkan presisinya adalah 4 tempat di belakang koma. Bit yang dibutuhkan untuk variabel x1 dan
x2 adalah:
        (12.1 – (-3.0)) x 10,000 = 151,000
        217 < 151,000 <= 218, m1 = 18
        (5.8 – 4.1) x 10,000 = 17,000
        214 < 17,000 <= 215,     m2 = 15
        m = m1 + m2 = 18 + 15 = 33                Panjang total kromosom adalah 33 bit yang
direpresentasikan sbb:

                          33 bit
         vj 000001010100101001 101111011111110
                   18 bit              15 bit
Nilai yang bisa didapatkan untuk variabel x1 dan x2 adalah sbb:
                 Biner           Desimal
x1 000001010100101001            5417
         x2 101111011111110 24318
                            12.1 − (−3.0)
         x1 = -3.0 + 5417 x               = -2.687969
                               218 − 1
                                                               Sistem Berbasis Pengetahuan – Irfan Subakti   63
Bab 6 Algoritma Genetika




                                          5.8 − 4.1
        x2 = 4.1 + 24318 x                            = 5.361653
                                           215 − 1

Prosedur-prosedur yang ada dalam program.
Terdapat beberapa prosedur dalam GA seperti di bawah ini:

Initial Population. Generate secara random                     (pop_size misalnya 10 berarti generate 10 populasi
awal), misal sbb:
v1=[000001010100101001101111011111110]                             nilai desimal v1=[x1,x2]= [-2.687969,5.361653]
v2=[001110101110011000000010101001000]                             nilai desimal v2=[x1,x2]= [ 0.474101,4.170144]
v3=[111000111000001000010101001000110]                             nilai desimal v3=[x1,x2]= [10.419457,4.661461]
v4=[100110110100101101000000010111001]                             nilai desimal v4=[x1,x2]= [ 6.159951,4.109598]
v5=[000010111101100010001110001101000]                             nilai desimal v5=[x1,x2]= [-2.301286,4.477282]
v6=[111110101011011000000010110011001]                             nilai desimal v6=[x1,x2]= [11.788084,4.174346]
v7=[110100010011111000100110011101101]                             nilai desimal v7=[x1,x2]= [ 9.342067,5.121702]
v8=[001011010100001100010110011001100]                             nilai desimal v8=[x1,x2]= [-0.330256,4.694977]
v9=[111110001011101100011101000111101]                             nilai desimal v9=[x1,x2]= [11.671267,4.873501]
v10=[111101001110101010000010101101010]                             nilai desimal v10=[x1,x2]=[11.446273,4.171908]

Evaluation. Dalam proses ini evaluasi nilai fitness dari kromosom yang terdiri dari 3 langkah:
Konversikan genetipe kromosom ke fenotipe-nya, artinya mengkonversikan string biner ke nilai real
relatif dari xk = ( x1 , x 2 ), dengan k = 1,2, ..., pop_size.
                        k     k

Evalusi fungsi obyektifnya: f(xk).
Konversikan nilai dari fungsi obyektifnya ke fitness. Untuk kasus memaksimalisasikan, fitness-nya
adalah sama dengan nilai fungsi obyektifnya: eval(vk) = f(xk), k = 1,2, ..., pop_size.
         eval(v1) = f(-2.687969,5.361653) = 19.805119
         eval(v2) = f( 0.474101,4.170144) = 17.370896
         eval(v3) = f(10.419457,4.661461) = 9.590546
         eval(v4) = f( 6.159951,4.109598) = 29.406122
         eval(v5) = f(-2.301286,4.477282) = 15.686091
         eval(v6) = f(11.788084,4.174346) = 11.900541
         eval(v7) = f( 9.342067,5.121702) = 17.958717
         eval(v8) = f(-0.330256,4.694977) = 19.763190
         eval(v9) = f(11.671267,4.873501) = 26.401669
         eval(v10) = f(11.446273,4.171908) = 10.252480
Terlihat disitu bahwa kromosom v4 adalah kromosom terkuat dan kromosom v3 adalah yang
terlemah.

Selection. Dalam kebanyakan kasus, pendekatan roulette wheel (roda rolet) sering digunakan
untuk prosedur seleksi; ini dimiliki oleh seleksi fitness-proportional dan dapat memilih populasi baru
yang berhubungan dengan distribusi probabilitas pada nilai fitness-nya. Roda rolet ini dapat
dijelaskan sbb:
Hitung nilai fitness eval(vk) untuk setiap kromosom vk:
         eval(vk) = f(x), k = 1,2, ..., pop_size.
Hitung total fitness untuk populasi:
               pop _ size
        F=       ∑ eval (v
                 k =1
                                  k   )

Hitung probabilitas seleksi pk untuk setiap kromosom vk:
                eval (v k )
        pk =                , k = 1,2, ..., pop_size.
                   F
Hitung probabilitas kumulatif qk untuk setiap kromosom vk:
                 k
        qk =   ∑p
                j =1
                        j   , k = 1,2, ..., pop_size

Prosedur selection dimulai dengan memutar roda rolet sebanyak pop_size kali; setiap waktu satu
kromosom dipilih untuk populasi baru selanjutnya, dengan langkah sbb:
Generate bilangan random r dengan range [0,1].
Jika r <= q1, maka pilih kromosom pertama: v1; jika tidak, pilih kromosom ke-k: vk(2 <= k <=
pop_size) sehingga qk-1 < r <= qk.

                                                                           Sistem Berbasis Pengetahuan – Irfan Subakti   64
Bab 6 Algoritma Genetika




                                            10
Total fitness F dari populasi adalah: F =   ∑ eval (v
                                            k =1
                                                        k   ) = 178.135372

Probabilitas seleksi pk untuk setiap kromosom vk(k = 1, ..., 10) adalah sbb:
        p1 = 0.111180 p2 = 0.097515 p3 = 0.053839 p4 = 0.165077 p5 = 0.088057
        p6 = 0.066806 p7 = 0.100815 p8 = 0.110945 p9 = 0.148211 p10 = 0.057554
Probablitas kumulatif qk untuk setiap kromosom vk(k = 1, ..., 10) adalah sbb:
        q1 = 0.111180 q2 = 0.208695 q3 = 0.262534 q4 = 0.427611 q5 = 0.515668
        q6 = 0.582475 q7 = 0.683290 q8 = 0.794234 q9 = 0.942446 q10 = 1.000000
Sekarang marilah kita coba memutar roda rolet sebanyak 10 kali, dan setiap waktu kita memilih 1
kromosom untuk populasi baru selanjutnya. Diasumsikan misalnya 10 bilangan random dengan
range [0,1] adalah sbb:
        0.301431          0.322062       0.766503         0.881893        0.350871
        0.583392          0.177618       0.343242         0.032685        0.197577
Bilangan pertama r1: 0.301431 lebih besar daripada q3 dan lebih kecil daripada q4, yang berarti
bahwa kromosom q4 dipilih untuk populasi baru berikutnya; bilangan kedua r2: 0.322062 lebih
besar daripada q3 dan lebih kecil daripada q4, yang berarti bahwa kromosom q4 lagi-lagi dipilih
untuk populasi baru berikutnya; dan demikian seterusnya. Akhirnya populasi baru yang terbentuk
adalah sbb:
        v’1 = [100110110100101101000000010111001] (v4)
        v’2 = [100110110100101101000000010111001] (v4)
        v’3 = [001011010100001100010110011001100] (v8)
        v’4 = [111110001011101100011101000111101] (v9)
        v’5 = [100110110100101101000000010111001] (v4)
        v’6 = [110100010011111000100110011101101] (v7)
        v’7 = [001110101110011000000010101001000] (v2)
        v’8 = [100110110100101101000000010111001] (v4)
        v’9 = [000001010100101001101111011111110] (v1)
        v’10= [001110101110011000000010101001000] (v2)

Crossover. Digunakan sebagai metode pemotongan kromosom, yang secara random memilih titik
potong pada kromosom dan menggantinya dengan bagian kanan dari 2 kromosom induk (parent)
untuk menghasilkan kromosom anak (offspring). Pada contoh di bawah ini terdapat 2 kromosom
induk, dan titik potongnya secara random dipilih pada posisi gen ke-17:

         v1 = [100110110100101101000000010111001]
         v2 = [001011010100001100010110011001100]
Didapatkan hasil Offspring dengan menggantikan bagian kanan dari kromosom induk sebagai
berikut:
         v’1 = [10011011010010110 0010110011001100]
         v’2 = [00101101010000110 1000000010111001]
Probabilitas crossover di set sebagai pr = 0.25, maka kita dapat berharap bahwa sekitar 25% dari
kromosom yang ada akan mengalami crossover. Crossover dapat dilakukan dengan langkah sbb:

procedure: Crossover
begin
       k ← 0;
       while (k <= 10) do
               rk ← random number from [0,1];
               if (rk < 0.25) then
                         select vk as one parent of crossover;
               end
               k ← k + 1;
       end
end

Diasumsikan bahwa urutan bilangan random-nya adalah sbb:
         0.625721          0.266823     0.288644         0.295114          0.163274
         0.567461          0.085940     0.392865         0.770714          0.548656
Dari situ bisa kita lihat bahwa kromosom v’5 dan v’7 akan dipilih untuk dilakukan crossover padanya.
Kita generate bilangan integer pos secara random dengan range [1,32] (sebab 33 adalah panjang
dari kromosom) sebagai titik potong atau dengan kata lain adalah posisi titik crossover.
                                                                Sistem Berbasis Pengetahuan – Irfan Subakti   65
Bab 6 Algoritma Genetika




Diasumsikan bahwa bilangan pos yang dihasilkan sama dengan 1, dua kromosom dipotong setelah
bit ke-1, dan offspring dihasilkan dengan menggantikan bagian kanan dari kromosom yang
bersangkutan sbb:
        v’5 = [100110110100101101000000010111001]
        v’7 = [001110101110011000000010101001000]
menjadi:
        v’5 = [101110101110011000000010101001000]
        v’7 = [000110110100101101000000010111001]

Mutation. Mutasi mengubah satu atau lebih gen dengan probabilitas sama dengan angka mutasi.
Diasumsikan bahwa gen ke-18 dari kromosom v1 dipilih untuk bermutasi. Karena gen di posisi itu
(posisi ke-18) bernilai 1, maka setelah bermutasi nilainya menjadi 0. Maka setelah bermutasi,
kromosom menjadi:
        v1 = [100110110100101101000000010111001]

        v1 = [100110110100101100000000010111001]
Probabilitas mutasi diset sebagai pm = 0.01, sehingga diharapkan bahwa sekitar 1% total bit dari
populasi akan bermutasi. Ada m x pop_size = 33 x 10 = 330 bit dalam keseluruhan populasi;
diharapkan 3.3 mutasi terjadi setiap generasi. Setiap bit memiliki kesempatan yang sama untuk
bermutasi. Maka kita perlu meng-generate serangkaian bilangan random rk (k= 1, ..., 330) dengan
range [0,1]. Dimisalkan bahwa gen-gen berikut ini akan bermutasi:
                          bit_pos   chrom_num bit_no random_num
                          105       4             6        0.009857
                          164       5             32       0.003113
                          199       7             1        0.000946
                          329       10            32       0.001282
Setelah mutasi, didapatkan populasi baru sebagai generasi berikutnya, sebagai berikut:
v’1=[100110110100101101000000010111001] nilai desimal f( 6.159951,4.109598) = 29.406122
v’2=[100110110100101101000000010111001] nilai desimal f( 6.159951,4.109598) = 29.406122
v’3=[001011010100001100010110011001100] nilai desimal f(-0.330256,4.694977) = 19.763190
v’4=[111111001011101100011101000111101] nilai desimal f(11.907206,4.873501) = 5.702781
v’5=[101110101110011000000010101001010] nilai desimal f( 8.024130,4.170248) = 19.91025
v’6=[110100010011111000100110011101101] nilai desimal f( 9.342067,5.121702) = 17.958717
v’7=[100110110100101101000000010111001] nilai desimal f( 6.159951,4.109598) = 29.406122
v’8=[100110110100101101000000010111001] nilai desimal f( 6.159951,4.109598) = 29.406122
v’9=[000001010100101001101111011111110] nilai desimal f(-2.687969,5.361653) = 19.805119
v’10=[001110101110011000000010101001010] nilai desimal f( 0.474101,4.170248) = 17.370896

Baru saja tadi kita sudah menyelesaikan satu iterasi dari algoritma genetik (GA). Program nantinya
akan dihentikan setelah 1000 iterasi (1000 generasi). Didapatkan kromosom terbaik pada generasi
ke-419 sbb:
                 v*     = (111110000000111000111101001010110)
        eval(v*)        = f(11.631407,5.724824) = 38.818208
                 x*1    = 11.631407
                 x*2    = 5.724824
        f(x*1,x*2)      = 38.818208

Dari sini dapat dibuat program yang mengimplementasikan hal-hal diatas, dan sebagai inputnya,
minimal adalah jumlah populasi awal pop_size, probabilitas crossover pr, probabilitas mutation
pm, banyak iterasi, kromosom terbaik dan nilai-nilai yang ada padanya.




                                                        Sistem Berbasis Pengetahuan – Irfan Subakti   66
DAFTAR PUSTAKA
1. Turban, Efraim, Decision Support and Expert Systems: Management               Support
   Systems, Fourth Edition, Prentice-Hall, Inc., United States of America, 1995.
2. Gonzalez, Avelino J. and Dankel, Douglas D., The Engineering of Knowledge-Based
   Systems: Theory and Practice/Book, 1993.
3. Ignizio, James P., Introduction to Expert Systems: The Development and
   Implementation of Rule-based Expert Systems, McGraw-Hill International Editions, 1991.
4. Baur Gregory R., Pigford D.V., Expert Systems for Business: Concepts and Applications,
   Boyd & Fraser Publishing Company, Boston-USA, 1990.
5. Gen, Mitsuo and Cheng, Runwei, Genetic Algorithms and Engineering Design, John Wiley
   & Sons., Inc., United States of America, 1997.




                                           67      Sistem Berbasis Pengetahuan – Irfan Subakti
ABOUT THE AUTHOR


                             Assalamu'alaikum and my warm greeting to you all ^__^

                                     My name is Irfan Subakti. I graduated from SD Magetan III
                             (Elementary School degree) at Magetan city in 1986, then I continued
                             to study at SMPN 1 Magetan (Junior High School degree) at the same
                             city - I graduated in 1989. The senior high school degree is
                             accomplished at SMA 1 Magetan in 1992.

                                    Through UMPTN (National University Entrance Test), I
                             accepted at Computer Engineering Study Program (Undergraduate
                             Program), Faculty of Industrial Technology, Institute Technology of
                             Sepuluh Nopember (ITS) at Surabaya city.

        In 1994, the name of Department of Computer Engineering (Jurusan Teknik Komputer), via
the government (i.e., Ministry of Education) decree changed into the Department of Informatics.
That's why I graduated at undergraduate program in 1999 at these department, no longer at
Computer Engineering Study Program, Faculty of Industrial Engineering, ITS. I got the degree:
Bachelor of Science (B.Sc.) in Informatics field at this moment (a.k.a. Sarjana Komputer - S.Kom. -
in Indonesian).

        In 2001, the Department of Informatics no longer under the coordination of Faculty of
Industrial Engineering, but it became the independent faculty, i.e., Faculty of Information
Technology (FTIF). FTIF now on consist of 2 departments, namely: Department of Informatics and
Information System Study Program.

        I got the scholarship from the government of Taiwan (Republic of China - R.O.C.) through
National Taiwan University of Science and Technology (NTUST - www.ntust.edu.tw) in 2003, to
pursue my master degree study. I accepted at Department of Computer Science and Information
Engineering (CSIE - www.csie.ntust.edu.tw), College of Electrical and Computer Engineering, as an
International Program student at Graduate Program.

      By the thesis entitled: A Variable-Centered Intelligent Rule System, I graduated from
NTUST and I got M.Sc.Eng. degree (Master of Science in Engineering) in 2005.

        The fields of interest that I do love are:

            •   Fuzzy Information Systems
                     o Fuzzy Logics
                     o Fuzzy Systems
                     o Fuzzy Knowledge-Based Systems
            •   Artificial Intelligence Agent Technology
                     o Expert Systems
                     o Rule-Based Systems
                     o Knowledge Systems
                     o Knowledge-Based Systems
                     o Decision Support Systems
                     o Variable-Centered Intelligent Rule System (VCIRS) - it's my own method!
                          ^__^




                                                     68   Sistem Berbasis Pengetahuan – Irfan Subakti
After wandering for years since in the studying in the undergraduate program (i.e., that's
why I could not graduate on time - 4 years from 1992, it should be in 1996 I had to graduate from
undergraduate degree, but in fact I just graduated at 1999) until the graduation day and having
fun trying the training jobs and works; either work by my own and work under the owner of some
companies, then I continuing my hobby and my desire, that's teaching!. I decided to be a teacher
in my alma mater. As the hobby, teaching is also the tradition from my brothers and sisters,
parents, grand parents and my family.

       Now, I am a teacher in my alma mater, Department of Informatics, Faculty of Information
Technology, Institute Technology of Sepuluh Nopember, at Surabaya city, Indonesia.

        You can contact me at: is@its-sby.edu

        Wassalamu'alaikum and sincerely yours ^__^
        Irfan Subakti, S.Kom., M.Sc.Eng.




                                                69       Sistem Berbasis Pengetahuan – Irfan Subakti

Sistem berbasis pengetahuan

  • 1.
    IF1526 Sistem Berbasis Pengetahuan (Knowledge-Based System) Disusun Oleh: Irfan Subakti Jurusan Teknik Informatika Fakultas Teknologi Informasi Institut Teknologi Sepuluh Nopember Surabaya 2002
  • 2.
    KATA PENGANTAR Kuliah Sistem Berbasis Pengetahuan di Jurusan Teknik Informatika, Fakultas Teknologi Informasi, Institut Teknologi Sepuluh Nopember (ITS), ini diberikan sebagai salah satu Mata Kuliah Pilihan yang termasuk dalam bidang minat Sistem Informasi yang memiliki bobot 3 SKS (Satuan Kredit Semester). Tujuan yang ingin didapat dari Mata Kuliah ini adalah untuk merancang/menerapkan Sistem Berbasis Pengetahuan dengan merangkai tiga komponen pokok: inference engine, basis data, dan production rules. Materi yang dibahas adalah: Sistem-sistem yang ada dalam Management Support System (MSS), penggunaan kecerdasan buatan, Sistem Pakar, akuisisi dan validasi pengetahuan, Sistem Pakar Berbasis Pengetahuan, dan Algoritma Genetika. Tak ada gading yang tak retak, demikian jugalah dalam penyusunan Buku Panduan ini. Kami mohon maaf bila ada kekurangan. Semoga Tuhan Yang Maha Pengasih memberikan segala kurnia-Nya kepada kita dalam segenap langkah-langkah kita ini. Amiin. Penyusun irfan@its-sby.edu ii Sistem Berbasis Pengetahuan – Irfan Subakti
  • 3.
    DAFTAR ISI Halaman KATA PENGANTAR ................................................................................................................ii DAFTAR ISI ......................................................................................................................... iii TUJUAN INSTRUKSIONAL UMUM........................................................................................... vi MATERI ............................................................................................................................ vi PRASYARAT MATA KULIAH ................................................................................................... vi BAB 1 MANAGEMENT SUPPORT SYSTEM (MSS).................................................................. 1 1.1. Manajer dan Dukungan Komputer............................................................................ 1 1.2. Managerial Decision Making & Management Information Systems (MIS)...................... 1 1.3. Kerangka Kerja Decision Support (DS). .................................................................... 1 1.4. Decision Support Systems (DSS).............................................................................. 2 1.5. Group Support Systems (GSS). ................................................................................ 2 1.6. Executive Information (atau Support) Systems (EIS atau ESS). .................................. 3 1.7. Expert Systems (ES). .............................................................................................. 3 1.8. Neural Computing (Artificial Neural Network). ........................................................... 3 1.9. Evolusi dari Alat Pengambil Keputusan Terkomputerisasi............................................ 3 1.10. Pelbagai Perbedaan diantara MIS dan DSS. .............................................................. 5 1.11. Hubungan antara Decision Support-Expert System. ................................................... 5 1.12. Dukungan dari Pengambilan Keputusan.................................................................... 6 1.13. Hybrid Support Systems.......................................................................................... 7 1.14. Computer-Based Information Systems di Departemen Personalia................................ 7 1.15. Kesimpulan. ........................................................................................................... 8 BAB 2 PENGGUNAAN ARTIFICIAL INTELLIGENCE (AI) ........................................................ 9 2.1. Definisi. ................................................................................................................. 9 3 tujuan yang diinginkan AI: ............................................................................................. 9 Beberapa kemampuan yang merupakan tanda dari kecerdasan:........................................... 9 Symbolic Processing. ........................................................................................................ 9 Heuristics. ......................................................................................................................10 Inferencing.....................................................................................................................10 Pengenalan Pola. ............................................................................................................10 2.2. AI Dibandingkan dengan Natural Intelligence...........................................................10 2.3. Knowledge pada AI. ..............................................................................................10 Data. ...........................................................................................................................10 Information. ...................................................................................................................10 Knowledge. ....................................................................................................................10 Penggunaan Knowledge...................................................................................................11 Basis-basis pengetahuan dan organisasi berbasis pengetahuan. ..........................................11 2.4. Bagaimana AI Berbeda dengan Komputasi Konvensional...........................................11 2.5. Bidang AI. ............................................................................................................12 Expert System. ...............................................................................................................13 Natural Language Processing. ..........................................................................................14 2.6. Kesimpulan. ..........................................................................................................14 BAB 3 EXPERT SYSTEM ...................................................................................................15 3.1. Konsep Dasar ES. ..................................................................................................15 Expertise/Kepakaran........................................................................................................15 Expert/Pakar...................................................................................................................15 Fakta mengenai Kepakaran. .............................................................................................15 Inferencing.....................................................................................................................16 Rules. ...........................................................................................................................16 Kemampuan Menjelaskan. ...............................................................................................16 3.2. Struktur ES. ..........................................................................................................17 Inference Engine.............................................................................................................17 Explanation Subsystem (Justifier). ....................................................................................17 Knowledge Refining System. ............................................................................................18 3.3. Elemen Manusia dalam ES......................................................................................18 3.4. Bagaimana ES Dibangun. .......................................................................................18 3.5. Bidang Permasalahan yang Ditangani ES. ................................................................18 3.6. Keuntungan ES .....................................................................................................18 3.7. Permasalahan dan Keterbatasan ES. .......................................................................19 iii Sistem Berbasis Pengetahuan – Irfan Subakti
  • 4.
    3.8. Jenis ES................................................................................................................19 3.9. Pengembangan ES. ...............................................................................................20 3.10. Kesimpulan. ..........................................................................................................25 BAB 4 AKUISISI DAN VALIDASI KNOWLEDGE ...................................................................27 4.1. Rekayasa Knowledge. ............................................................................................27 Proses Rekayasa Knowledge. ...........................................................................................27 4.2. Skup Knowledge....................................................................................................27 Sumber Knowledge. ........................................................................................................27 Akuisisi dari Database......................................................................................................28 Level Knowledge. ............................................................................................................28 Kategori Knowledge. .......................................................................................................28 4.3. Kesulitan dalam Akuisisi Knowledge. .......................................................................28 Masalah-masalah dalam transfer knowledge. .....................................................................28 Mengatasi Pelbagai Kesulitan. ..........................................................................................29 Ketrampilan yang dibutuhkan oleh Knowledge Engineer: ....................................................29 4.4. Metode Akuisisi Knowledge: Pendahuluan................................................................29 4.5. Wawancara...........................................................................................................30 Wawancara Tak Terstruktur. ............................................................................................30 Wawancara Terstruktur. ..................................................................................................31 4.6. Metode Pelacakan. ................................................................................................31 Prosedur Analisis Protokol:...............................................................................................31 Keuntungan dan Keterbatasan Analisis Protokol. ................................................................31 4.7. Pengamatan dan Metode Manual Lainnya. ...............................................................32 Pengamatan (observasi). .................................................................................................32 Pelbagai metode manual lainnnya: ...................................................................................32 4.8. Metode Expert-driven. ...........................................................................................32 Metode manual: laporan oleh sang pakar itu sendiri...........................................................32 Pendekatan bantuan komputer.........................................................................................33 4.9. Repertory Grid Analysis..........................................................................................33 Cara kerja RGA. ..............................................................................................................33 Penggunaan RGA dalam ES..............................................................................................33 4.10. Dukungan Knowledge Engineer. .............................................................................34 Alat bantu akusisi knowledge. ..........................................................................................34 Alat bantu akuisisi knowledge terintegrasi. ........................................................................34 Front-end Tools. .............................................................................................................34 4.11. Induksi Rule, Case-based Reasoning, dan Komputasi Syaraf. ....................................34 Induksi Rule Otomatis. ....................................................................................................35 Keuntungan dari induksi rule............................................................................................35 Kesulitan dalam implementasi. .........................................................................................36 Induksi interaktif. ............................................................................................................36 Case-based reasoning......................................................................................................36 Komputasi Syaraf. ...........................................................................................................36 4.12. Memilih Metode yang Sesuai. .................................................................................36 4.13. Akuisisi Knowledge dari Banyak Pakar. ....................................................................37 Skenario dari banyaknya pakar yang terlibat......................................................................37 Metode penanganan banyak pakar. ..................................................................................37 4.14. Validasi dan Verifikasi Knowledge Base....................................................................37 4.15. Analisis, Kodifikasi, Dokumentasi, dan Pendiagraman. ..............................................38 4.16. Akuisisi Knowledge Numerik dan Terdokumentasi. ...................................................38 Akuisisi knowledge numerik. ............................................................................................38 Akuisisi knowledge terdokumentasi...................................................................................38 4.17. Kesimpulan. ..........................................................................................................39 BAB 5 KNOWLEDGE-BASED EXPERT SYSTEMS ..................................................................40 5.1. Pengertian. ...........................................................................................................40 5.2. Rules dan Rule Chaining. .......................................................................................40 5.3. Forward dan Backward Chaining.............................................................................41 Forward Chaining. ...........................................................................................................41 Backward chaining. .........................................................................................................42 Mana yang dipilih, forward ataukah backward chaining? .....................................................42 Tipe sistem yang dapat dicari dengan forward chaining:.....................................................42 Tipe sistem yang dapat dicari dengan backward chaining: ..................................................42 5.4. Desain Implementasi Forward dan Backward Chaining..............................................43 iv Sistem Berbasis Pengetahuan – Irfan Subakti
  • 5.
    Forward chaining. ...........................................................................................................43 Backward chaining. .........................................................................................................43 Contoh struktur data dalam program. ...............................................................................48 Contoh Kasus..................................................................................................................49 Kasus 1. Forward Chaining...............................................................................................49 Kasus 2. Backward Chaining.............................................................................................52 5.5. Confidence Factor (CF) pada Forward dan Backward Chaining...................................57 CF untuk rule dengan kondisi AND....................................................................................57 CF untuk rule dengan kondisi OR......................................................................................57 CF untuk rule dengan kondisi AND/OR. .............................................................................57 5.6. Pengembangan Program Forward dan Backward Chaining. .......................................58 Pembagian Rule. .............................................................................................................58 Implementasi Pengembangan Program. ............................................................................59 BAB 6 ALGORITMA GENETIKA .........................................................................................61 6.1. Pendahuluan.........................................................................................................61 Struktur Umum Algoritma Genetika...................................................................................61 Eksploitasi dan Eksplorasi. ...............................................................................................62 Pencarian berdasarkan populasi. ......................................................................................62 Meta-heuristic.................................................................................................................63 Keuntungan Utama. ........................................................................................................63 Kamus GA. .....................................................................................................................63 6.2. Contoh Program Algoritma Genetika Sederhana (Simple Genetic Algorithm) ...............63 Masalah Optimasi............................................................................................................63 DAFTAR PUSTAKA...............................................................................................................67 TENTANG PENULIS .............................................................................................................68 v Sistem Berbasis Pengetahuan – Irfan Subakti
  • 6.
    TUJUAN INSTRUKSIONAL UMUM Merancang/menerapkanSistem Berbasis Pengetahuan dengan merangkai tiga komponen pokok: inference engine, basisdata, dan production rules. MATERI Sistem-sistem yang ada dalam Management Support System (MSS). Penggunaan kecerdasan buatan. Sistem Pakar. Akuisisi dan validasi pengetahuan. Sistem Pakar Berbasis Pengetahuan. Algoritma Genetika. PRASYARAT MATA KULIAH IF1408 Sistem Informasi IF1504 Kecerdasan Buatan vi Sistem Berbasis Pengetahuan – Irfan Subakti
  • 7.
    Bab 1 ManagementSupport Sistem (MSS) BAB 1 MANAGEMENT SUPPORT SYSTEM (MSS) 1.1. Manajer dan Dukungan Komputer. Teknologi komputer sekarang ini merupakan bagian terpenting dalam dunia bisnis, dan jelas dalam pelbagai bidang lainnya. MSS terdiri dari: 1. Decision Support Systems (DSS). 2. Group Support Systems (GSS), termasuk Group DSS (GDSS). 3. Executive Information Systems (EIS). 4. Expert Systems (ES). 5. Artificial Neural Networks (ANN). 6. Hybrid Support Systems. 1.2. Managerial Decision Making & Management Information Systems (MIS). Manajemen adalah proses pencapaian tujuan organisasi melalui penggunaan resources (manusia, uang, energi, material, ruang, dan waktu). Resources sebagai input, sedangkan pencapaian tujuan adalah outputnya. Kesuksesan suatu organisasi dan kesuksesan tugas seorang manajer diukur dari produktivitas. Output ( produk , jasa ) Produktivitas = Input (resources) Faktor-faktor yang mempengaruhi pengambilan keputusan: Faktor Tren Hasil Teknologi. Meningkat. Lebih banyak alternatif pilihan. Informasi/Komputer. Meningkat. Kompleksitas struktural. Meningkat. Biaya yang lebih besar dari kesalahan Kompetisi. Meningkat. yang terjadi. Pasar Internasional. Meningkat. Ketidakpastian berkaitan dengan masa Stabilitas politik. Menurun. depan. Konsumerisme. Meningkat. Intervensi Pemerintah. Meningkat. Kecepatan perubahan luar biasa besarnya. Pendekatan manajemen trial and error menjadi lebih sulit. Manajer harus lebih canggih, harus belajar bagaimana menggunakan tool dan teknik-teknik baru yang selalu berkembang di bidangnya masing-masing. Teknik-teknik yang dipakai ini banyak yang memakai pendekatan analisis kuantitatif, dikelompokkan dalam 1 disiplin, disebut dengan Management Science (Operation Research). 1.3. Kerangka Kerja Decision Support (DS). Tipe Kontrol Tipe Keputusan Kontrol Kontrol Manajerial Perencanaan Strategis Dukungan yang Operasional dibutuhkan Terstruktur Account receivable, Budget analysis, Financial management MIS, operational order entry short-term (investment), warehouse research models, forecasting, location, distribution transaction personnel reports, systems processing make-or-buy Semi Production Credit evaluation, Building new plant, DSS terstruktur schedulling, budget preparation, mergers and acquisitions, inventory control plant layout, project new product planning, schedulling, reward compensation planning, systems design quality assurance planning Tak terstruktur Selecting a cover Negotiating, R & D planning, new DSS, ES, neural for a magazine, recruiting an technology development, networks buying software, executive, buying social responsibility approving loans hardware, lobbying planning Dukungan yang MIS, management Management EIS, ES, neural networks diperlukan science science, DSS, ES, EIS 1 Sistem Berbasis Pengetahuan – Irfan Subakti
  • 8.
    Bab 1 ManagementSupport Sistem (MSS) Proses pengambilan keputusan terdiri dari 3 fase proses: intelligence, design, dan choice. Intelligence – pencarian kondisi-kondisi yang dapat menghasilkan keputusan. Design – menemukan, mengembangkan, dan menganalisis materi-materi yang mungkin untuk dikerjakan. Choice – pemilihan dari materi-materi yang tersedia, mana yang akan dikerjakan. Proses-proses yang terjadi pada kerangka kerja DS dibedakan atas: Terstruktur, mengacu pada permasalahan rutin dan berulang untuk solusi standar yang ada. Tak terstruktur, adalah “fuzzy”, permasalahan kompleks dimana tak ada solusi serta merta. Masalah yang tak terstruktur adalah tak adanya 3 fase proses yang terstruktur. Semi terstruktur, terdapat beberapa keputusan terstruktur, tetapi tak semuanya dari fase- fase yang ada. Pendekatan Management Science mengadopsi pandangan seorang manajer yang dapat mengikuti proses yang sistematik untuk penyelesaian masalah. Sehingga adalah mungkin untuk menggunakan pendekatan sains pada Managerial Decision Making. Langkahnya adalah: 1. Definisi masalah (keputusan situasi yang berhubungan dengan pelbagai masalah atau dengan suatu kesempatan) 2. Klasifikasi masalah ke dalam kategori standar. 3. Membuat model matematika yang menjelaskan masalah secara nyata. 4. Menemukan solusi potensial di model masalah tadi dan mengevaluasinya. 5. Memilih dan merekomendasikan satu solusi dari masalah. Proses ini dipusatkan pada masalah modeling/pemodelan. 1.4. Decision Support Systems (DSS). Sistem berbasis komputer yang interaktif, yang membantu pengambil keputusan memanfaatkan data dan model untuk menyelesaikan masalah-masalah yang tak terstruktur. DSS mendayagunakan resources individu-individu secara intelek dengan kemampuan komputer untuk meningkatkan kualitas keputusan. Jadi ini merupakan sistem pendukung yang berbasis komputer untuk manajemen pengambilan keputusan yang berhubungan dengan masalah- masalah yang semi terstruktur. Istilah DSS kadang digunakan untuk menggambarkan sembarang sistem yang terkomputerisasi. DSS digunakan untuk definisi yang lebih sempit, dan digunakan istilah MSS sebagai payung untuk menggambarkan pelbagai tipe sistem pendukung. Mengapa menggunakan DSS? Perusahaan beroperasi pada ekonomi yang tak stabil. Perusahaan dihadapkan pada kompetisi dalam dan luar negeri yang meningkat. Perusahaan menghadapi peningkatan kesulitan dalam hal melacak jumlah operasi-operasi bisnis. Sistem komputer perusahaan tak mendukung peningkatan tujuan perusahaan dalam hal efisiensi, profitabilitas, dan mencari jalan masuk di pasar yang benar-benar menguntungkan. 6 alasan mengapa perusahaan-perusahaan utama memulai DSS dalam skala besar: Kebutuhan akan informasi yang akurat. DSS dipandang sebagai pemenang secara organisasi. Kebutuhan akan informasi baru. Manajemen diamanahi DSS. Penyediaan informasi yang tepat waktu. Pencapaian pengurangan biaya. Alasan lain dalam pengembangan DSS adalah perubahan perilaku komputasai end-user. End-user bukanlah programer, sehingga mereka membutuhkan tool dan prosedur yang mudah untuk digunakan. Dan ini dipenuhi oleh DSS. 1.5. Group Support Systems (GSS). Pelbagai keputusan utama dalam organisasi dibuat oleh group secara kolektif. Mengumpulkan keseluruhan group secara bersama dalam satu tempat dan waktu adalah sulit dan mahal, sehingga pertemuan ini memakan waktu lama dan keputusan yang dibuat hasilnya sedang-sedang saja, tak terlalu baik. Sistem Berbasis Pengetahuan – Irfan Subakti 2
  • 9.
    Bab 1 ManagementSupport Sistem (MSS) Peningkatan kinerja group-group tadi yang dibantu oleh teknologi Informasi ini muncul dalam pelbagai istilah, seperti: groupware, electronic meeting systems, collaborative systems, dan group DSS (ini yang kita gunakan). Satu contoh dari implementasi group DSS ini adalah Total Quality Management (TQM). 1.6. Executive Information (atau Support) Systems (EIS atau ESS). EIS dikembangkan utamanya untuk: Menyediakan kebutuhan informasi yang diperlukan oleh pihak Eksekutif. Menyediakan antarmuka yang benar-benar user-friendly untuk Eksekutif. Mempertemukan pelbagai gaya keputusan individu para Eksekutif. Menyediakan pelacakan dan kontrol yang tepat waktu dan efektif. Menyediakan akses cepat pada informasi detil yang tersirat di teks, bilangan, atau grafik. Memfilter, memadatkan, dan melacak data dan informasi yang kritis. Identifikasi masalah (atau juga kesempatan). EIS bisa juga digunakan pada pelbagai jenis perusahaan dan melayani sejumlah manajer sebagai suatu Enterprise Wide Systems (EWS). 1.7. Expert Systems (ES). Semakin tak terstruktur suatu situasi, maka solusinya akan lebih spesifik. ES dibuat untuk menyerupai seorang pakar/ahli. ES adalah paket hardware dan software yang digunakan sebagai pengambil keputusan dan/atau pemecahan masalah; yang dapat mencapai level yang setara atau kadang malah melebihi seorang pakar/ahli, pada satu area masalah yang spesifik dan biasanya lebih sempit. Merupakan cabang dari aplikasi Artificial Intelligence (AI). Ide dasarnya sederhana. Kepakaran ditransfer dari seorang pakar ke komputer. Pengetahuan ini lalu disimpan disitu dan user dapat meminta saran spesifik yang dibutuhkannya. Komputer dapat mencari, mengolah dan menampilkan kesimpulan yang spesifik. Dan seperti seorang pakar, saran tersebut bisa dimanfaatkan oleh orang yang bukan pakar berikut penjelasannya yang berisi logika penalaran di balik saran itu. 1.8. Neural Computing (Artificial Neural Network). Teknologi sebelum Artificial Neural Network (ANN) berbasis pada penggunaan data, informasi, ataupun pengetahuan eksplisit yang tersimpan di komputer dan memanipulasi mereka menurut kebutuhan. Pada dunia nyata yang begitu kompleks, mungkin tak bisa didapatkan data, informasi, ataupun pengetahuan secara eksplisit, sedangkan keputusan harus diambil walaupun kondisinya seperti ini (informasi yang parsial, tak lengkap, atau pun tak eksak). Perubahan lingkungan yang terjadi sedemikian cepatnya. Pengambil keputusan menggunakan pengalaman yang ada untuk mengatasi hal ini; yaitu menggunakan pengalaman yang bersesuaian dan belajar dari pengalaman itu tentang apa yang harus dikerjakan dengan situasi yang serupa untuk pengalaman yang tak sesuai. Pada teknologi sebelumnya, tak ada elemen untuk proses pembelajaran oleh komputer. Teknologi yang ditujukan untuk mengisi kekurangan ini, disebut dengan Neural Computing atau ANN. Contohnya adalah pengenalan pola. 1.9. Evolusi dari Alat Pengambil Keputusan Terkomputerisasi. Dibagi dalam 7 kategori: 1. Transaction Processing Systems (TPS). 2. Management Information Systems (MIS). 3. Office Automation Systems (OAS). 4. Decision Support Systems (DSS) dan Group DSS (GDSS). 5. Expert Systems (ES). 6. Executive Information Systems (EIS). 7. Artificial Neural Network (ANN). Berikut ini adalah pelbagai aspek pengambilan keputusan: Phase Description Examples of Tools Early Compute “crunch numbers”, summarize, Calculators, early computer programs, organize. statistical models, simple management science models. Intermediate Find, organize, and display decision-relevant Database management systems, MIS, filing Sistem Berbasis Pengetahuan – Irfan Subakti 3
  • 10.
    Bab 1 ManagementSupport Sistem (MSS) Phase Description Examples of Tools information. systems. Management science models. Current Perform decision-relevant computations on Financial models, spreadsheets, trend decision-relevant information; organize and exploration, operations research models, display the results. Query-based and user- CAD systems, DSS. friendly approach. “What-if” analysis. Interact with decision makers to facilitate ES; EIS. formulation and execution of the intellectual steps in the process of decion making. Just beginning Complex and fuzzy decisions situations, Second generation of ES, GDSS, neural expanding to collaborative decision making and computing. to machine learning. Evolusi dari MSS dan hubungannya dengan sistem yang lain umumnya dipandang sebagai: rekomendasi dan saran yang disediakan oleh MSS ke manajer dapat dipertimbangkan sebagai informasi yang diperlukan untuk keputusan akhir yang akan dibuat. Pendekatan ini berarti bahwa MSS dipandang canggih, jenis sistem informasi tingkat tinggi yang dapat ditambahkan pada sistem TPS tradisional, OAS, MIS. Hubungan antara TPS, MIS, DSS, EIS, dan ES dan teknologi-teknologi yang lain: Pelbagai teknologi ini dapat dipandang sebagai klas yang unik dari teknologi informasi. Mereka saling berhubungan, dan mereka saling mendukung satu sama lain dalam pelbagai manajemen pengambilan keputusan. Evolusi dan pembuatan tool-tool yang lebih baru membantu kinerja pengembangan teknologi informasi untuk kebaikan manajemen dalam organisasi. Keterkaitan dan koordinasi diantara tool-tool ini masih berevolusi. Atribut dari sistem pendukung terkomputerisasi utama: Dimension Transactions Management Decision Support Expert System Executive Processing Information Systems (DSS) (ES) Information Systems (TPS) Systems (MIS) Systems (EIS) Applications Payroll, Production control, Long-range Diagnosis Support to top inventory, record sales forecasting, strategic planning, strategic planning, management keeping, monitoring complex integrated internal control decision, production and problem areas planning, environmental sales information strategies scanning Focus Data transactions Information Decisions, Inferencing, Tracking, control, flexibility, user transfer of “Drill down” friendliness expertise Database Unique to each Interactive access Database Procedural and External (online) application, by programmers management factual and corporate, batch update systems, knowledge; enterprise wide interactive access, knowledge base access (to all data factual knowledge (facts, rules) bases) Decision No decisions Structured routing Semistructured The system Only when capabilities problems using problems, makes complex combined with a conventional integrated decisions, DSS management management unstructured; use science tools science models, of rules blend of judgment (heuristics) and modeling Manipulation Numerical Numerical Numerical Symbolic Numeric (mainly); some symbolic Type of Summary Scheduled and Information to Advice and Status access, information reports, demand reports, support specific explanations exception operational structured flow, decisions reporting, key exception reporting indicators Highest Submanagerial, Middle Analysts and Managers and Senior executives organizational low management management managers specialists (only) level served Impetus Expediency Efficiency Effectiveness Effectiveness and Timeliness expediency Sistem Berbasis Pengetahuan – Irfan Subakti 4
  • 11.
    Bab 1 ManagementSupport Sistem (MSS) 1.10. Pelbagai Perbedaan diantara MIS dan DSS. Fitur dari DSS: DSS dapat digunakan untuk mengawali kerja ad hoc, masalah-masalah yang tak diharapkan. DSS dapat menyediakan representasi valid dari sistem di dunia nyata. DSS dapat menyediakan pendukungan keputusan dalam kerangka waktu yang pendek/terbatas. DSS dapat berevolusi sebagai mana halnya pengambil keputusan mempelajari tentang masalah-masalah yang dihadapinya. DSS dapat dikembangkan oleh para profesional yang tak melibatkan pemrosesan data. Karakteristik MIS: Kajiannya ada pada tugas-tugasnya yang terstruktur, dimana prosedur operasi standar, aturan- aturan keputusan, dan alur informasi dapat didefinisikan Hasil utamanya adalah meningkatkan efisiensi dengan mengurangi biaya, waktu tunggu, dan lain-lain, dan dengan mengganti karyawan klerikal. Relevansinya untuk manajer pengambil keputusan biasanya tak langsung didapatkan; misalnya dengan penyediaan laporan dan akses ke data. Karakteristik Operation Research/Management Science: Kajiannya ada pada masalah-masalah yang terstruktur (dibandingkan dengan tugas-tugas), dimana tujuan, data, dan batasan-batasan dapat lebih dulu ditentukan. Hasil utamanya adalah dalam menghasilkan solusi yang lebih baik untuk masalah-masalah tertentu. Relevansinya untuk manajer ada pada rekomendasi detil dan metodologi baru untuk menangani masalah-masalah yang kompleks. Karakteristik DSS: Kajiannya ada pada keputusan-keputusan dimana ada struktur yang cukup untuk komputer dan alat bantu analitis yang memiliki nilai tersendiri, tetapi tetap pertimbangan manajer memiliki esensi utama. Hasil utamanya adalah dalam peningkatan jangkauan dan kemampuan dari proses pengambilan keputusan para manajer untuk membantu mereka meningkatkan efektivitasnya. Relevansinya untuk manajer adalah dalam pembuatan tool pendukung, di bawah pengawasan mereka, yang tak dimaksudkan untuk mengotomatiskan proses pengambilan keputusan, tujuan sistem, atau solusi tertentu. Relasi antara EDP, MIS, and DSS: Strategic DSS Planning Managerial MIS Control Operational Control EDP Transaction Processing 1.11. Hubungan antara Decision Support-Expert System. DSS dan ES berbeda dan tak berhubungan dengan sistem yang terkomputerisasi. Disiplin antara ES dan DSS berkembang pararel, tapi saling tak tergantung dan berjalan sendiri- sendiri. Cuma sekarang kita bisa mencoba menggabungkan potensi dari keduanya. Menurut kenyataannya, disebabkan karena perbedaan kapabilitas diantara kedua tool, mereka dapat mengkomplemen satu sama lain, membuatnya menjadi powerful, terintegrasi, sistem yang berbasis komputer, yang jelas dapat meningkatkan pengambilan keputusan manajerial. Sistem Berbasis Pengetahuan – Irfan Subakti 5
  • 12.
    Bab 1 ManagementSupport Sistem (MSS) 1.12. Dukungan dari Pengambilan Keputusan. Perbedaan antara DSS dan ES: DSS ES Objective Assist human decision maker Replicate (mimic) human advicers and replace them Who makes the The human and/or the system The system recommendations (decisions)? Major orientation Decision making Transfer of expertise (human- machine-human) and rendering the advice Major query direction Human queries the machine Machine queries the human Nature of support Personal, groups, and institutional Personal (mainly), and groups Manipulation method Numerical Symbolic Characteristics of problem area Complex, integrated wide Narrow domain Type of problems Ad hoc, unique Repetitive Content of database Factual knowledge Procedural and factual knowledge Reasoning capability No Yes, limited Explanation capability Limited Yes Proses pengambilan keputusan: 1. Step A. Mengerti masalah (atau kesempatan yang ada). ES dapat membantu dalam mendesain alur informasi pada eksekutif (misalnya, bagaimana untuk memonitor, kapan) dan dalam penginterpretasian informasi. Disebabkan beberapa informasi bersifat fuzzy, maka kombinasi antara ES dan ANN tentu akan membantu. Seluruh area dari proses scanning, monitoring, forecasting (misalnya, tren) dan penginterpretasian sangat dibantu oleh adanya komputerisasi. Demikian juga natural language processors (NLP) akan berguna dalam menyimpulkan informasi. 2. Step B. Analisis. Sekali suatu masalah (kesempatan) teridentifikasi, pertanyaan selanjutnya adalah apa yang harus dikerjakan dengan hal ini? Di sinilah langkah analisis berperanan. Analisis bisa bersifat kualitatif atau pun kuantitatif (atau kombinasinya). Analisis kuantitatif didukung oleh DSS dan oleh tool-tool analisis kuantitatif. Analisis kualitatif didukung oleh ES. 3. Step C. Memilih. Pada langkah ini, keputusan dibuat dengan memperhatikan masalahnya (atau kesempatan) berdasarkan hasil dari analisis. Langkah ini didukung oleh DSS (jika pengambil keputusan adalah seseorang) atau oleh GDSS (jika keputusan dibuat oleh sekelompok orang). 4. Step D. Implementasi. Pada tahap ini, keputusan untuk mengimplementasikan solusi tertentu dilakukan, dan DSS dan/atau ES bisa mendukung tahap ini. Di bawah ini terlihat dukungan terkomputerisasi untuk proses pengambilan keputusan: Sistem Berbasis Pengetahuan – Irfan Subakti 6
  • 13.
    Bab 1 ManagementSupport Sistem (MSS) Sources of Information and Knowledge People Newspapers TV Sensors Scanning ES, NLP, ANN EIS, MIS Problem identification Step A EIS (ESS) (Definition) (Intelligence) DSS Qualitative Step B Quantitative MS/ ES analysis (Design) analysis (Design) or ANN Step C Decision (Choice) GDSS (Groups) DSS (Individual) No Implement? Decision DSS Step D (Choice) and ES 1.13. Hybrid Support Systems. Tujuan dari Computer-Based Information System (CBIS) adalah untuk membantu manajemen dalam memanajemen penyelesaian atau mengorganisasi masalah lebih cepat dan baik daripada tanpa menggunakan komputer. Kata kuncinya adalah solusi yang tepat dari manajemen permasalahan, dan bukannya tool atau teknik yang digunakan dalam proses. Beberapa pendekatan yang mungkin: Gunakan setiap tool dengan caranya sendiri-sendiri untuk menyelesaikan aspek yang berbeda dari suatu masalah. Gunakan pelbagai tool yang tidak begitu terintegrasi. Gunakan pelbagai tool yang secara kuat terintegrasi. Dalam hal ini tool-tool akan berlaku sebagai sistem hybrid/persilangan ke user, dimana transfer dari data dan aktivitas lain diprogram ke dalam MSS yang terintegrasi. 1.14. Computer-Based Information Systems di Departemen Personalia. Category Task Transaction Keep inventory of personnel. Prepare payroll; compute salaries and incentive Processing plans. Management Prepare summary reports (e.g., average salaries in each department). Conduct Information System performance tracking of employees, labor budget. Do preparation, monitoring, and analysis. Perform short-term scheduling. Match positions and candidates. Monitor positions control systems. Do fringe benefits monitoring and control. Decision Support Prepare special reports (e.g., safety records, equal opportunity achievements). Systems Do long-range planning for human resources. Design a compensation plan. Provide quantitative support of labor-management negotiation. Expert Systems Obtain advice on legal and tax implications during management labor negotiations. Develop a social responsibility plan. Select training media. Design comprehensive training programs. Help in selecting new employees. Sistem Berbasis Pengetahuan – Irfan Subakti 7
  • 14.
    Bab 1 ManagementSupport Sistem (MSS) Category Task Office Automation Do online job interviews and recruiting, schedule meetings, maintain mailing lists, schedule training, use for electronic mail, receive labor news and statistics online, prepare training materials. Executive Exists at the corporate level only. Will measure key performance indicators of Information System the department (such as dollar per employee). Group DSS Can be used for supporting the process of making controversial major decisions (e.g., personnel policies). Neural Computing Screen applicants for jobs. Analyze reasons why people leave the company (find patterns). 1.15. Kesimpulan. Perkembangan komputer demikian cepatnya dan juga penggunaannya oleh para manajer. MSS adalah keluarga teknologi yang dapat digunakan secara mandiri atau dalam bentuk kombinasinya. Dukungan terkomputerisasi untuk para manajer sangat penting dalam pelbagai kasus untuk kelanjutan organisasinya. Manejemen pengambilan keputusan makin lama makin kompleks. Maka metode intuisi dan trial and error tak tepat lagi. Kerangka dukungan keputusan membagi kondisi keputusan dalam 9 kategori, tergantung pada derajat struktur dan aktivitas manajerial. Setiap kategori mendapat dukungan komputer sendiri- sendiri. Keputusan yang terstruktur didukung oleh metode analisis kuantitatif seperti: management science dan capital budgeting. DSS adalah teknologi analitis yang menggunakan model untuk solusi yang semi terstruktur dan masalah-masalah tak terstruktur. Group DSS adalah teknologi yang mendukung proses pengambilan keputusan dalam suatu group. EIS adalah teknologi yang mendukung eksekutif dengan menyediakan bagi mereka informasi yang sedia setiap saat, detil, dan mudah untuk divisualisasikan. ES adalah sistem pemberi nasehat yang mencoba menirukan para pakar. Fitur utama dari ES adalah aplikasinya untuk pengetahuan dan penggunaan reasoning (alasan suatu keputusan). Komputasi saraf (neural computing) adalah teknologi yang mencoba menampilkan proses pembelajaran dan pengenalan pola. Semua teknologi MSS adalah interaktif. Keuntungan utama dari MSS adalah ia dapat diukur. Teknologi-teknologi MSS dapat diintegrasikan diantara mereka sendiri dan dengan CBIS yang lain. Teknologi-teknologi MSS dapat diterapkan pada satu lokasi atau mereka dapat didistribusikan di keseluruhan perusahaan. Sistem Berbasis Pengetahuan – Irfan Subakti 8
  • 15.
    Bab 2 PenggunaanArtificial Intelligence (AI) BAB 2 PENGGUNAAN ARTIFICIAL INTELLIGENCE (AI) 2.1. Definisi. AI didasarkan atas 2 ide dasar. Pertama, ini adalah hal yang berhubungan dengan studi proses berpikir manusia (untuk memahami apakah kecerdasan itu); yang kedua ia berhubungan dengan representasi proses-proses tadi melalui mesin (komputer, robot, dan lain-lain). AI adalah perilaku mesin, yang menampilkan perilaku manusia, yang disebut dengan kecerdasan. AI adalah studi bagaimana membuat komputer melakukan sesuatu hal pada suatu waktu, untuk manusia, secara lebih baik. AI secara dasar adalah teori bagaimana pemikiran manusia bekerja. 3 tujuan yang diinginkan AI: 1. Membuat mesin lebih pintar (tujuan utama). 2. Memahami apakah sebenarnya kecerdasasan itu (tujuan mulianya). 3. Membuat mesin lebih berguna (tujuan di sektor swasta). Beberapa kemampuan yang merupakan tanda dari kecerdasan: Belajar atau mengerti dari pengalaman. Bereaksi terhadap pesan-pesan yang memiliki makna ganda atau berlawanan. Respon sigap dan berhasil atas situasi baru (respon yang berbeda, fleksibelitas). Penggunaan alasan dalam menyelesaikan permasalahan dan memimpinnya dengan cara yang efektif. Berhubungan dengan situasi yang berubah-ubah. Mengerti dan menghasilkan dalam cara yang rasional dan umum digunakan. Menggunakan pengetahuan untuk memanipulasi lingkungan. Berpikir dan memberi alasan. Mengenali elemen-elemen yang secara relatif penting dalam situasi tertentu. Symbolic Processing. Untuk merepresentasikan hal-hal yang ingin diselesaikan dengan AI. AI merepresentasikan pengetahuan sebagai sekumpulan simbol yang berhubungan dengan konsep permasalahannya. Dalam AI, simbol adalah string dari karakter yang mencerminkan konsep dari dunia nyata. Contohnya: Product Defendant 0.8 Simbol ini dapat dikombinasikan untuk mengekspresikan hubungan yang berarti. Jika relasi ini direpresentasikan dalam suatu program AI, maka mereka disebut dengan symbol structures. Contoh: (DEFECTIVE product) (LEASED-BY product defendant) (EQUAL (LIABILITY defendant) 0.8) Struktur ini dapat diinterpretasikan untuk memahami bahwa “the product is defective”, “the product is leased by the defendant”, dan “the liability of the defendant is 0.8”. Tapi bisa juga mereka ini diinterpretasikan dengan yang lain. Dan ini merupakan salah satu masalah jika membangun suatu sistem AI. Untuk menyelesaikan suatu masalah, program AI akan memanipulasi simbol-simbol ini. Konsekuensinya adalah representasi pengetahuan – pemilihan, bentuk, dan interpretasi dari simbol yang digunakan – menjadi sangat penting. Symbolic processing adalah karakteristik penting dari AI yang merefleksikan definisi berikut ini: AI adalah cabang dari computer science yang berhubungan dengan symbolic, nonalgorithmic method dari penyelesaian suatu masalah. 1. Numeric vs. symbolic. Komputer didesain untuk memproses bilangan, sedangkan manusia lebih cenderung berpikir secara simbolik. Walaupun tak diartikan bahwa AI tak melibatkan matematika, AI ditekankan pada manipulasi simbol. 2. Algorithmic vs. nonalgorithmic. Algoritma adalah prosedur langkah demi langkah yang di dalamnya sudah ditentukan dengan baik bagaimana langkah awal dan hasil akhirnya, sehingga bisa memberikan kepastian terhadap masalah yang spesifik. Computer bekerja dengan cara ini, 9 Sistem Berbasis Pengetahuan – Irfan Subakti
  • 16.
    Bab 2 PenggunaanArtificial Intelligence (AI) sedangkan proses reasoning manusia bekerja dengan cara yang nonalgorithmic. Aktivitas mental lebih dari sekedar mengikuti logika ataupun prosedure langkah demi langkah tadi. Heuristics. Heuristik atau disebut juga metode aturan jempol (rule of thumb, cara bodoh-bodohan) termasuk elemen kunci dari AI dalam definisi berikut ini: AI adalah cabang dari computer science yang berhubungan dengan cara untuk merepresentasikan pengetahuan menggunakan simbol lebih daripada bilangan, dan dalam memproses informasinya menggunakan metode aturan jempol atau heuristik. Orang lebih sering menggunakan cara bodoh-bodohan ini, dengan atau tanpa sadar dalam mengambil keputusan. Dengan menggunakan heuristik, orang tak perlu berpikir dua kali apa yang harus dikerjakan setiap saat menemui masalah yang sama. Inferencing. AI melibatkan perilaku mesin dalam memberikan alasan-alasan dari suatu tindakan yang diambil. Proses pemberian alasan ini (reasoning) ini terdiri dari inferencing (penggalian/penemuan kembali) dari fakta-fakta dan aturan-aturan menggunakan heuristik atau metode pencarian lainnya. AI secara unik melakukan proses inferencing ini dengan melakukan pendekatan pengenalan pola. Pengenalan Pola. Definisi AI berikut ini berkutat pada teknik pengenalan pola: AI bekerja dengan metode pengenalan pola yang bertujuan untuk menjelaskan objects (obyek), events (kejadian), atau proses-proses pada aspek kualitatif dan logika serta hubungan komputasinya. 2.2. AI Dibandingkan dengan Natural Intelligence. Nilai potensial AI dapat dipahami lebih dalam dengan membandingkannya dengan kecerdasan alami manusia. AI memiliki keuntungan komersial seperti: AI lebih permanen. AI lebih mudah untuk diduplikasi dan disebarluaskan. AI lebih murah. AI lebih mudah didokumentasikan. AI lebih cepat mengerjakan beberapa tugas tertentu. AI lebih baik dalam mengerjakan beberapa tugas tertentu. Namun demikian, kecerdasan alami memiliki juga kelebihan dibandingkan AI: NI adalah kreatif, sedangkan AI agak memiliki kelemahan dalam memasukkan pengetahuan padanya, yaitu harus dalam sistem yang terbangun dengan baik. NI menjadikan manusia bisa memetik keuntungan dari use sensory experience (sensasi pengalaman yang terjadi) secara langsung, sedangkan kebanyakan AI hanya bisa bekerja dengan input-input simbolik. Yang terpenting, human reasoning mampu untuk menangani pelbagai hal pada setiap waktu dari pengalaman yang luas dan baru dibawa kepada permasalahan yang lebih individual; di sisi lain, AI mendapatkan keuntungan dari fokus yang lebih sempit. 2.3. Knowledge pada AI. Dalam lapangan sistem informasi, ada kebingungan dalam istilah data, informasi, dan knowledge (pengetahuan). Data. Istilah data mengacu pada string numeric (atau alphanumeric) yang tak memiliki arti apa-apa. Bisa berupa fakta-fakta atau gambar yang akan diproses. Information. Informasi adalah data yang terorganisasi sehingga memiliki arti bagi orang yang menerimanya. Knowledge. Memiliki pelbagai definisi, yaitu: Persepsi yang jelas dan pasti dari suatu hal. Pemahaman. Pembelajaran. Semua hal yang dipersepsikan atau dipegang teguh oleh hati. Pengalaman praktis, ketrampilan. Sistem Berbasis Pengetahuan – Irfan Subakti 10
  • 17.
    Bab 2 PenggunaanArtificial Intelligence (AI) Kemudahan pengaksesan atau mudah untuk dikenal. Cognizance; pengenalan. Informasi terorganisasi yang teraplikasi pada penyelesaian masalah. Penggunaan Knowledge. Walaupun komputer tidak mempunyai pengalaman atau studi dan belajar seperti halnya yang terjadi pada batin manusia, tapi komputer dapat menggunakan knowledge yang diberikan oleh pakar manusia. Knowledge ini terdiri dari fakta, konsep, teori, metode heuristik, prosedur, dan hubungan diantaranya. Knowledge juga merupakan informasi yang diorganisasi dan dianalisis untuk membuatnya dimengerti dan dapat diaplikasikan dalam penyelesaian masalah atau pengambilan keputusan. Koleksi dari knowledge yang berelasi ke suatu masalah (atau peluang) yang digunakan dalam sistem AI disebut dengan knowledge base. Kebanyakan basis pengetahuan ini terbatas pada fokus daerah subyek atau domainnya yang spesifik, malah biasanya sempit. Sekali basis pengetahuan dibangun, teknik AI dapat digunakan untuk menghasilkan kemampuan inferensi pada komputer. Basis-basis pengetahuan dan organisasi berbasis pengetahuan. Data, informasi, dan knowledge dapat diklasifikasikan berdasarkan derajat abstraksi dan kuantitasnya. High Knowledge Degree of Abstraction Information Data Low Quantity 2.4. Bagaimana AI Berbeda dengan Komputasi Konvensional. Komputasi konvensional bertumpu pada suatu algoritma yang sudah didefinisikan dengan jelas, prosedur langkah demi langkah untuk menyelesaikan masalah. Bisa berupa rumus matematika atau prosedur berurutan yang menuju pada solusi. Algoritma ini dikonversikan ke dalam program komputer. Komputasi AI berbasis pada representasi simbolik dan manipulasinya. Gambar di bawah mengilustrasikan konsep komputer yang menggunakan AI pada aplikasinya: Computer Outputs Inputs Knowledge Inferencing (Answers, (Questions, Base Capability Alternative Problems, etc.) Solutions, etc.) Sedangkan tabel di bawah ini menjelaskan pelbagai cara pengolahan data secara tradisional: Process Manipulation Calculate Perform mathematical operations such as add, substract, multiply, divide, find a square root, etc. Solve formulas. Perform logic Perform logic operations such as “and”, “or”, “invert”, etc. Store Remember facts and figures in files. Retrieve Access data stored in files as required. Translate Convert data from one form to another. Sort Examine data and put it into some desired order to format. Edit Make changes, additions, and deletions to data and change its sequence. Make structured decisions Reach simple conclusions based on internal or external conditions. Monitor Observe external or internal events and take action if certain conditions are met. Control Take charge of or operate external devices. Sistem Berbasis Pengetahuan – Irfan Subakti 11
  • 18.
    Bab 2 PenggunaanArtificial Intelligence (AI) Software AI menampilkan proses reasoning dan inferencing menggunakan teknik dasar search (pencarian) dan pattern matching (pengenalan pola). Walaupun AI menyelesaikan permasalahan tidak secara langsung menggunakan proses algoritmis, jelas algoritma diimplementasikan dalam proses search ini. Sebagai peringatan, orang percaya bahwa AI adalah magic. Jelas bukan!. AI secara mendasar berbeda dengan pendekatan pemrograman komputer, dan tentu harus diperlakukan seperti itu. Pelbagai istilah berbeda digunakan untuk AI, yang jelas AI adalah CBIS, walaupun memiliki pelbagai karakteristik seperti di bawah ini: Dimension Artificial Intelligence Conventional Programming Processing Mainly symbolic Primarily computing Nature of input Can be incomplete Must be complete Search Heuristic (mostly) Algorithms Explanation Provided Usually not provided Major interest Knowledge Data, information Structure Separation of control from knowledge Control integrated with information (data) Nature of output Can be incomplete Must be correct Maintenance and update Relatively easy, due to modularity Usually difficult Hardware Mainly workstations and personal computers All types Reasoning capability Yes No 2.5. Bidang AI. Dapat digambarkan dalam bentuk diagram seperti di bawah ini: Sistem Berbasis Pengetahuan – Irfan Subakti 12
  • 19.
    Bab 2 PenggunaanArtificial Intelligence (AI) Natural Language Processing Speech Automatic Understanding Program- Intelligent ming Tutor Expert Robotics Systems Computer Machine Vision Learning Game The Playing AI TREE Computer Linguistics Science A B C D L N P E F G H I J K M O Psychology Philosopy Electrical Management and Engineering Management Science A Psycholingustics E Cognitive Psychology I Robotics M Mathematics/Statistics B Sociolingustics F Philosophy J Image Processing N Operations Research C Computational G Philosophy of K Pattern Recognition O Management Lingustics Language Information Systems D Adaptive Systems H Logic L Management P Biology Expert System. Adalah program pemberi advis/nasehat yang terkomputerisasi yang ditujukan untuk meniru proses reasoning dan pengetahuan dari pakar dalam menyelesaikan permasalahan masalah yang spesifik. Bidang ini digunakan lebih banyak daripada penggunaan bidang-bidang AI lainnya. ES menarik minat yang besar dalam suatu organisasi disebabkan kemampuannya dalam meningkatkan produktifitas dan dalam meningkatkan gugus kerja di pelbagai bidang tertentu dimana pakar manusia akan mengalami kesulitan dalam mendapatkan dan mempertahankan kemampuan itu. Pakar manusia cenderung untuk menjadi spesialis dalam bidang keahlian tertentu yang relatif sempit. Umumnya pakar memiliki karakteristik ini: mereka menyelesaikan masalah dengan cepat dan cukup akurat, menjelaskan what/apa (dan terkadang how/bagaimana) yang mereka kerjakan, mempertimbangkan reliabelitas konklusinya, mengetahui kapan jalan buntu menghadang, dan mereka berkomunikasi dengan para pakar lainnya. Mereka juga belajar dari pengalaman, mengubah cara pandangnya untuk menyesuaikan dengan masalah, juga mentransfer pengetahuan dari satu domain ke domain yang lain. Akhirnya, mereka menggunakan pelbagai tool, seperti aturan jempol, model matematis, dan simulasi detil untuk mendukung keputusan yang diambil. Knowledge adalah sumber utama, dan ini seringkali cuma dimiliki oleh sebagian kecil pakar. Tentu saja diperlukan untuk menyimpan knowledge ini sehingga orang lain dapat menggunakannya. Sang pakar bisa saja menderita sakit atau meninggal dunia dan knowledge yang biasanya ada menjadi tiada lagi. Buku dan manual bisa saja menyimpan pelbagai knowledge, tetapi ini juga memberikan persoalan lain dalam aplikasi menampilkan kembali knowledge itu kepada orang yang membutuhkannya. ES menyediakan pengertian langsung dari aplikasi kepakaran. Sistem Berbasis Pengetahuan – Irfan Subakti 13
  • 20.
    Bab 2 PenggunaanArtificial Intelligence (AI) Tujuan dari ES bukanlah menggantikan para pakar, tetapi hanya untuk membuat knowledge dan pengalaman para pakar itu tersimpan dan tersedia lebih luas dan leluasa. Umumnya, memang lebih banyak masalah yang ada yang mendesak untuk diselesaikan daripada keberadaan para pakar untuk menangani pelbagai persoalan. ES mengijinkan orang lain untuk meningkatkan produktifitas, memperbaiki kualitas keputusannya, dan menyelesaikan masalah di saat seorang pakar tidak ada. Natural Language Processing. Teknologi bahasa alami memberikan komputer kemampuan untuk berkomunikasi dengan komputer lain dengan bahasa aslinya. Teknologi ini mengijinkan suatu jenis percakapan antarmuka, yang berbeda bila dibandingkan dengan istilah, sintaks, perintah programming language. Bidang NLP ini dibagi menjadi 2 sub bidang: Natural language understanding, mempelajari metode yang menjadikan komputer memahami perintah-perintah yang diberikan dalam bahasa Inggris, sehingga komputer dapat lebih mudah memahami manusia. Natural language generation, dibuat agar komputer bisa berbahasa Inggris umum, sehingga manusia lebih mudah memahami komputer. 2.6. Kesimpulan. AI adalah bidang lintas disiplin yang dapat didefinisikan dengan pelbagai cara. Tujuan utama dari AI adalah untuk membangun komputer yang dapat menampilkan unjuk kerja yang berkarakter cerdas. Karakteristik utama dari AI adalah pemrosesan simbolik, menggunakan metode heuristik lebih daripada algoritma, dan merupakan aplikasi yang menerapkan teknik inferencing. AI memiliki pelbagai keuntungan buat manusia: dia permanen, mudah diduplikasi dan disebarluaskan, lebih murah dibandingkan dengan harga kecerdasan manusia, konsisten dan menyeluruh, dan dapat didokumentasikan. Natural (human) intelligence memiliki pelbagai keuntungan dibandingkan AI: dia kreatif, menggunakan sensasi pengalaman secara langsung, alasan keputusannya berasal dari pengalaman yang berkonteks luas. Dibandingkan data ataupun informasi, knowledge merupakan konsep kunci dari AI. Knowledge base adalah koleksi dari knowledge yang berhubungan dengan isu yang spesifik (masalah atau peluang). Kita bergerak ke dalam era knowledge-based organizations. Aplikasi AI dapat diprogram ke dalam bahasa pemrograman komputer konvensional seperti halnya bahasa AI khusus (misalnya LISP, PROLOG). Dalam komputasi konvensional kita memberitahu komputer bagaimana menyelesaikan masalah. Dalam AI kita memberitahu komputer apakah masalahnya itu dan memberikan kepadanya knowledge yang diperlukan untuk menyelesaikan permasalahan yang serupa dan prosedur-prosedur yang diperlukan untuk menggunakan knowledge itu. Semua komputer digital dalam operasinya bersifat algorithmic, tetapi mereka dapat diprogram untuk memanipulasi simbol. Teknik dasar dari reasoning adalah search dan pattern matching. Di samping kenyataan bahwa komputasi AI tak dapat berpikir, ia akan lebih memiliki arti dengan meningkatkan pelbagai cara bagaimana komputer digunakan. Bidang aplikasi utama AI adalah ES, NLP, speech understanding, intelligent robotics, computer vision, dan intelligent computer-aided instruction. ES, teknologi Ai yang paling banyak diaplikasikan, mencoba untuk menirukan kerja dari pakar. Mereka mengaplikasikan kepakaran ini dalam penyelesaian masalah. NLP mencoba untuk menjadikan user berkomunikasi dalam bahasa aslinya dengan komputer. Penggunaan keyboard adalah umum terjadi, tetapi sekarang dengan suara (voice) pun hal ini sudah bisa dilakukan. Speech understanding mengijinkan orang berkomunikasi dengan komputer melalui suara. Intelligent robot adalah salah satu robot yang dapat merespon pelbagai perubahan dalam lingkungannya. Pada masa ini hal ini sudah tak asing lagi. Computer vision mengijinkan interpretasi gambar atau pelbagai obyek tampak lainnya. Komputer dapat digunakan sebagai pemandu. Jika ia didukung oleh AI, maka dia dapat meningkatkan pembelajaran dan peningkatan ketrampilan. Pelbagai teknologi AI dapat diintegrasikan diantara mereka sendiri dan dengan pelbagai teknologi berbasis komputer yang lain. Sistem Berbasis Pengetahuan – Irfan Subakti 14
  • 21.
    Bab 3 ExpertSystem BAB 3 EXPERT SYSTEM ES diturunkan dari istilah Knowledge-Based Expert System. ES adalah sistem yang mendapatkan dan menyimpan knowledge manusia ke dalam komputer untuk menyelesaikan permasalahan yang biasanya membutuhkan kepakaran seorang ahli. Area/bidang kepakaran ini disebut dengan domain. Pengembangan ES terindikasi pada hal-hal di bawah ini: Ketersediaan pelbagai tool yang didesain untuk memudahkan pembangunan ES dan mengurangi biayanya. Penyebarluasan ES pada ribuan organisasi, beberapa diantaranya menggunakan ratusan atau malah ribuan sistem yang spesifik. Integrasi ES dengan pelbagai CBIS yang lain berkembang makin pesat, khususnya integrasi dengan database dan DSS. Penggunaan ES semakin meningkat pada pelbagai hal, mulai dari sistem help sampai ke aplikasi bidang militer dan ruang angkasa. Penggunaan teknologi ES sebagai metodologi yang mempermudah pembangunan sistem informasi reguler. Peningkatan penggunaan object-oriented programming (OOP) dalam representasi knowledge. Pengembangan sistem utuh memiliki pelbagai sumber knowledge, reasoning, dan informasi fuzzy. Penggunaan multiple knowledge base. 3.1. Konsep Dasar ES. Expertise/Kepakaran. Kepakaran adalah knowledge yang ekstensif, spesifik yang didapatkan dari training, membaca, dan pengalaman. Pelbagai jenis knowledge di bawah ini adalah contoh dari kepakaran: Fakta menganai area/daerah masalah. Teori mengenai area masalah. Aturan dan prosedur berkaitan dengan area masalah secara umum. Rules (heuristic) dari apa yang harus dikerjakan pada situasi masalah tertentu (contoh aturan yang berkaitan dengan penyelesaian masalah). Strategi global untuk menyelesaikan masalah tertentu. Meta-knowledge (knowledge mengenai knowledge itu sendiri). Expert/Pakar. Aktualnya adalah derajat atau level dari kepakaran. Umumnya, kepakaran seorang manusia terdiri dari aktivitas berikut ini: Mengenali dan merumuskan masalah. Menyelesaikan masalah secara cepat dan layak. Menjelaskan solusinya. Belajar dari pengalaman. Me-restrukturisasi knowledge. Breaking rules. Menentukan relevansi. Menguraikan dengan bijak (sesuai dengan keterbatasannya). Fakta mengenai Kepakaran. Kepakaran biasanya diasosiasikan dengan kecerdasan tingkat tinggi tetapi ini tidak mesti berhubungan dengan orang tercerdas. Kepakaran biasanya diasosiasikan dengan kuantitas knowledge. Pakar belajar dari keberhasilan dan kegagalan masa lalu. Knowledge dari seorang pakar disimpan dengan baik, diorganisasi, dan dapat dicari lagi dengan cepat. Pakar dapat mengenali pola yang lebih tinggi dari pengalamannya (excellent recall). 15 Sistem Berbasis Pengetahuan – Irfan Subakti
  • 22.
    Bab 3 ExpertSystem Di bawah ini adalah diagram distribusi kepakaran: 35 30 25 20 % 15 Average 10 5 0 1 2 3 4 5 6 7 8 9 10 Senior experts Deciles Juniors 2 tipe knowledge yang dapat dibedakan adalah: fakta dan prosedur (biasanya rule) yang berkaitan dengan domain permasalahan. Inferencing. Fitur khas dari ES adalah kemampuan untuk reasoning. Kenyataan bahwa kepakaran disimpan dalam suatu knowledge base dan bahwa program memiliki akses ke database, maka komputer diprogram sehingga dapat berinterferensi. Intererencing ini dilakukan oleh komponen yang disebut inference engine, yang di dalamnya terdapat prosedur-prosedur yang berkaitan dengan penyelesaian masalah. Di bawah ini adalah perbedaan antara Conventional Systems dan ES: Conventional Systems Expert Systems Information and its processing are usually Knowledge base is clearly separated from the combined in one sequential program. processing (inference) mechanism (i.e., knowledge rules separated from the control). Program does not make mistakes Program may make mistakes. (programming do). Do not (usually) explain why input data are Explanation is a part of most ES. needed or how conclusions were drawn. Changes in the program are tedious. Changes in the rules are easy to accomplish. The system operates only when it is The system can operate with only a few rules (as the completed. first prototype). Execution is done on a step-by-step Execution is done by using heuristics and logic. (algorithmic) basis. Effective manipulation or large databases. Effective manipulation of large knowledge bases. Representation and use of data. Representation and use of knowledge. Efficiency is a major goal. Effectiveness is the major goal. Easily deal with quantitative data. Easily deal with qualitative data. Capture, magnify, and distribute access to Capture, magnify, and distribute access to judgment numeric data or to information. and knowledge. Rules. Kebanyakan ES komersial menggunakan sistem yang berbasis rule (rule-based system); yaitu knowledge disimpan dalam bentuk rule-rule, yang merupakan prosedur untuk menyelesaikan masalah. Kemampuan Menjelaskan. Fitur unik lain dari ES adalah kemampuan untuk menjelaskan nasehat atau rekomendasi yang diberikan. Penjelasan dan justifikasi ini dilakukan oleh subsistem yang disebut dengan justifier atau explanation subsystem. Ini menjadikan sistem dapat memeriksa reasoningnya dan menjelaskan operasi-operasi yang dilakukan. Sistem Berbasis Pengetahuan – Irfan Subakti 16
  • 23.
    Bab 3 ExpertSystem 3.2. Struktur ES. ES dibagi menjadi 2 bagian utama: development environment dan consultation (runtime) environment. Lingkungan pengembangan digunakan oleh ES builder untuk membangun komponen dan untuk membawa knowledge ke dalam knowledge base. Lingkungan konsultasi digunakan oleh orang yang bukan ahli untuk mendapatkan knowledge dan saran setara pakar. Komponen yang ada dalam ES: Knowledge acquisition subsystem [human experts, textbooks, researc reports]. Knowledge base [facts: situation & theory, heuristics or rules]. Inference engine [interpreter, scheduler, consistency enforcer]. Blackboard (workplace) [plan, agenda, solution]. User. User interface [friendly, problem oriented]. Explanation subsystem (justifier) [what, how, why]. Knowledge refining system [analyze performance, learn, improve]. Inference Engine. Otak dari ES adalah Inference engine, disebut juga control structure atau the rule interpreter (pada rule-based ES). Komponen ini sebenarnya adalah program komputer yang menyediakan metodologi untuk reasoning mengenai informasi dalam knowledge base dan dalam “blackboard”, dan digunakan untuk merumuskan kesimpulan. 3 elemen utamanya adalah: Interpreter (rule interpreter dalam kebanyakan sistem), yang mengeksekusi item agenda yang dipilih dengan mengaplikasikannya pada knowledge base rule yang berhubungan. Scheduler, yang menjaga kontrol di sepanjang agenda. Memperkirakan akibat dari pengaplikasian inference rule yang menampakkan prioritas item atau kriteria lain pada agenda. Consistency enforcer, yang mencoba menjaga konsistensi representasi solusi yang muncul. Di bawah ini adalah diagram struktur dari ES: CONSULTATION ENVIRONMENT DEVELOPMENT ENVIRONMENT User Facts about the Specific Knowledge Base Incident Facts: What is Known about the Domain Area Rules: Logical Reference (e.g., User Interface Between Symptoms and Causes) Explanation Facility Knowledge Engineer Knowledge Interpreter Acquisition Recommended Inference Engine Scheduler Action Draw Conclusions Consistency Expert Enforcer Knowledge Blackboard (Workplace) Knowledge Plan Agenda Refinement Solution Problem Description Explanation Subsystem (Justifier). Kemampuan untuk melacak kebenaran dari kesimpulan yang didapat dari sumber-sumbernya merupakan hal yang krusial baik dalam tranformasi kepakaran maupun dalam penyelesaian masalah. Bagian ini dapat melacak kebenaran dan menjelaskan perilaku ES dengan secara interaktif menjawab pertanyaan seperti ini: Why was a certain question asked by the expert system? Sistem Berbasis Pengetahuan – Irfan Subakti 17
  • 24.
    Bab 3 ExpertSystem How was a certain conclution reached? Why was a certain alternative rejected? What is the plan to reach the solution? For example, what remains to be established before a final diagnosis can be determined? Knowledge Refining System. Dengan ini pakar dapat menganalisis kinerja mereka, belajar daripadanya, dan meningkatkannya pada konsultasi berikutnya. 3.3. Elemen Manusia dalam ES. Orang-orang yang terlibat dalam pengembangan dan penggunaan ES: 3. Pakar. 4. Knowledge Engineer. 5. User. Yang terdiri dari: Klien yang bukan pakar yang menginginkan nasehat langsung. Disini ES bertindak sebagai konsultan atau advisor/penasehat. Pelajar yang ingin belajar. ES disini bertindak sebagai instruktur. ES Builder yang ingin meningkatkan knowledge base-nya. Disini ES bertindak sebagai partner. Pakar. ES disini bertindak sebagai kolega atau sebagai asisten. 6. Pihak lain. Misalnya: system builder, tool builder, vendor, staf pendukung. Lengkapnya dapat dilihat pada bagan di bawah ini: TOOL BUILDER EXPERT SUPPORT STAFF DOCUMENTED Test KNOWLEDGE Acquire Support Build Knowledge Tasks Use KNOWLEDGE Build TOOLS, LANGUAGES EXPERT SYSTEM ENGINEER Use Provide Build Use Connect VENDOR SYSTEM BUILDER END-USER 3.4. Bagaimana ES Dibangun. 3 aktivitas pembangunan ES adalah: Pengembangan (development). Konsultasi (consultation). Peningkatan (improvement). 3.5. Bidang Permasalahan yang Ditangani ES. Pada tabel berikut disajikan kategori umum dari ES: Category Problem Addressed Interpretation Inferring situation description from observations Prediction Inferring likely consequences of given situations Diagnosis Inferring system malfunctions from observations Design Configuring objects under constraints Planning Developing plans to achieve goal(s) Monitoring Comparing observations to plans, flagging exceptions Debugging Prescribing remedies for malfunctions Repair Executing a plan to administer a prescribed remedy Instruction Diagnosing, debugging, and correcting student performance Control Interpreting, predicting, repairing, and monitoring system behaviors 3.6. Keuntungan ES Pelbagai keuntungan potensial yang bisa diperoleh dari ES adalah: Meningkatkan output dan produktivitas. Meningkatkan kualitas. Mengurangi waktu kerusakan (downtime). Sistem Berbasis Pengetahuan – Irfan Subakti 18
  • 25.
    Bab 3 ExpertSystem Mengatasi kelangkaan kepakaran. Fleksibelitas. Pengoperasian peralatan lebih mudah. Menghilangkan kebutuhan akan peralatan yang mahal. Operasi pada lingkungan yang membahayakan. Akses ke knowledge dan help desk (sistem bantuan). Kehandalan. Meningkatkan kemampuan pelbagai sistem terkomputerisasi lainnya. Integrasi dari pelbagai opini para pakar. Kemampuan bekerja dengan informasi yang tidak komplit dan tak pasti. Penyediaan pelatihan (training). Peningkatan dalam hal penyelesaian masalah. Kemampuan menyelesaikan masalah yang kompleks. Transfer knowledge ke lokasi yang berbeda. Peningkatan kepada CBIS lainnya. 3.7. Permasalahan dan Keterbatasan ES. Di bawah ini adalah pelbagai hal yang menghambat ES: Knowledge tak selalu tersedia. Kepakaran sulit diekstraksi dari manusia. Pendekatan untuk setiap pakar pada situasi tertentu selalu berbeda, dan tak mesti benar. Walaupun pakar tersebut memiliki ketrampilan yang tinggi, sukar untuk mengabstraksikan kepakarannya pada situasi tertentu, apalagi pakar tersebut bekerja di bawah tekanan. User dari ES memiliki batasan kognitif alamiah. ES bekerja baik hanya pada domain yang terbatas/sempit. Kebanyakan pakar tak memiliki rasa pengertian pengecekan yang independen walaupun konklusi mereka masuk akal. Kosa kata, atau jargon, yang digunakan pakar untuk mengekspresikan fakta dan relasinya biasanya jarang digunakan dan dimengerti oleh orang lain. Help seringkali dibutuhkan oleh knowledge engineer yang biasanya jarang tersedia dan mahal biayanya – sebuah fakta yang dapat membuat pembangunan ES lebih banyak memakan biaya. Kendala kepercayaan pada end-user bisa menghalangi penggunaan ES. Transfer knowledge bergantung pada persepsi dan bisa bias dalam prasangka. 3.8. Jenis ES. ES muncul dalam pelbagai variasi. ES vs. Knowledge-based Systems. ES mendapatkan knowledge-nya dari para pakar, sedang KBS dari sumber-sumber terdokumentasi. KBS lebih murah dan lebih cepat dibangun dibandingkan ES. Rule-based Expert Systems. Knowledge direpresentasikan sebagai serangkaian rule-rule (production rules). Frame-based Systems. Knowledge direpresentasikan sebagai frame, yaitu representasi dari pendekatan Pemrograman Berbasis Objek (OOP). Hybrid Systems. Melibatkan pelbagai pendekatan representasi knowledge, paling tidak frame dan rule, tapi biasanya lebih dari itu. Model-based Systems. Tersusun di sekitar model yang mensimulasikan struktur dan fungsi dari sistem yang dipelajari. Model digunakan untuk menghitung nilai-nilai, yang dibandingkan dengan sedang diamati. Pembandingan tersebut memicu aksi (jika diperlukan) atau diagnosis lebih lanjut. Sistem yang diklasifikasikan oleh sifat alamiahnya. Ada 3 jenis. (1) berhubungan dengan evidence gathering (pengumpulan bukti-bukti), (2) stepwise refinement system. Sistem ini berhubungan dengan sejumlah besar keluaran dari level-level detil sesudahnya. (3) stepwise assembly, dimana domain subjek dapat mempunyai jumlah yang luar biasa besar keluaran yang mungkin. Jenis khusus dari ini disebut dengan catalog selection. Sistem ini berhubungan dengan masalah seperti pemilihan bahan kimia, baja yang benar. Sistem siap pakai (Off-the-Shelf Systems). Sebagai hasil dari produksi masal membuatnya lebih murah dibandingkan dengan sistem yang memenuhi keinginan user (customized system). Sayangnya sistem ini bersifat terlalu umum, dan nasehat/advis yang dihasilkan mungkin tak bernilai pada user yang dihadapkan pada situasi yang kompleks. Sistem Berbasis Pengetahuan – Irfan Subakti 19
  • 26.
    Bab 3 ExpertSystem Real-time Expert Systems. Sistem ini berkenaan dengan waktu, jadi harus cukup cepat mengontrol proses terkomputerisasi. Sistem selalu menghasilkan respon sesuai waktu yang diperlukan. 3.9. Pengembangan ES. 7 langkah yang diperlukan dalam pengembangan ES dapat dilihat pada diagram di bawah ini: Phase 1. Front End Analysis Identify appropriate problem Determine cost/effectiveness Arrange management support Phase 2. Task Analysis Identify appropriate task Identify behavioral sequence Identiy knowledge required Phase 3. Prototype Development Identify case studies (criteria) Develop a small system to provide proof of concept and practice Phase 4. System Development Rearrange overall structure as necessary Add knowledge Phase 5. Field Testing Test system with actual users Revise as necessary Phase 6. Implementation Port system to hardware to be used in the field Train users to use system Phase 7. Maintenance Establish means to update system Update system as needed Membangun ES yang spesifik dengan suatu shell dapat digambarkan dalam diagram di bawah ini: Symptoms, ⎫ Specific Problems Inference Engine, ⎪ User Rule and Program ⎪ Consultation Interpreters ⎪ Environment Recommendation, ⎪ Explanation ⎪ ⎬ ⎪ Knowledge Base ⎪ Sample Problems ⎪ (Cases) Facts Rules ⎪ ⎪ ⎭ Tests ⎫ Development Engine Knowledge ⎪ Development Editor, Engineer Expert ⎬ Environment Debugging Tools ⎪ ⎭ Sistem Berbasis Pengetahuan – Irfan Subakti 20
  • 27.
    Bab 3 ExpertSystem Software untuk membangun ES dapat digambarkan pada diagram berikut ini: Specific Expert Systems Expert Systems Shells General-Purpose Knowledge Engineering Languages ⎧ ⎪ General- Higher-Level ⎪ Support Purposes Programming System-Building Aids ⎪ Facilities Programming Language T⎪ Languages o⎪ o⎨ l ⎪ Knowledge s⎪ Programming Explanation Acquisition Design ⎪ ⎪ ⎪ General Symbol ⎩ Purpose Manipulation Tahapan-tahapan dalam mengakuisisi knowledge digambarkan dalam diagram ini: IDENTIFICATION Identify Problem Characteristics Requierements CONCEPTUALIZATION Find Concepts to Represent Knowledge Concepts FORMALIZATION Design Structure to Organize Knowledge Structure IMPLEMENTATION Formulate Rules to Embody Knowledge Reformulations Refinements Redesigns Rules TESTING Validate Rules that Organize Knowledge Sistem Berbasis Pengetahuan – Irfan Subakti 21
  • 28.
    Bab 3 ExpertSystem Sedangkan proses pengembangan ES itu sendiri digambarkan sebagai berikut: Problem Selection (Step 1) Select Expert(s) (Step 2) Conceptual Planning (Step 3) Select Software and Hardware Tools (Step 4) Knowledge Acquisition (Step 5) Build a Prototype ES (Step 6) Justifier Inference Engine Knowledge Base Blackboard Interface (Dialog) Rapid Prototyping Evaluate for Performance (Step 7) Evaluate for Acceptance Training (Step 8) Use in Parallel with Existing System (Step 9) Develop Documentation and Maintenance Plans (Step 10) System Release Full-Scale ES (Step 11) Sistem Berbasis Pengetahuan – Irfan Subakti 22
  • 29.
    Bab 3 ExpertSystem Salah satu contoh dari ES (IFPS) dapat digambarkan dalam diagram di bawah ini: COMPILESAVE Efficiency COMPILEGET Risk Analysis SPOOL RECORD Scenario OPTION MODEL *) Building WHAT IF DFNAME COMBINE WHAT IF SAVE COMMANDS CONSOLIDATE MONTE CARLO Monte Carlo Options Control Processing and Data Interrogation Print Editing SOLVE Results Variable List Solve Options ALL INSERT BASE MODEL Modeling REMOVE RECOMPILE Store STORE Subsystem CHANGE Probabilistic Results STORENT Value Control STOREP ANALYZE Store Options GOAL SEEKING Graph Executive Data File IMPACT Results PLOT Command Subsystem SENSITIVITY Plot Options Level DATAFILE *) Format Reports GENREPORT Command File Subsystem AUTO CMDFILE *) Manipulation Entry Processor END Report CATALOG Subsystem LIST COPY REPORT *) *) Text Editor DELETE Recognized RESEQUENCE MERGE AUTO LIST CONSOLDF END SAVE FILE QUIT Editing Commands Sistem Berbasis Pengetahuan – Irfan Subakti 23
  • 30.
    Bab 3 ExpertSystem Di bawah ini adalah diagram Financial Decision Support Model: Growth, Penetration, and Profit Strategies Price Units Net Sales Inventory Allowable Depreciation Change Costs Cost Reduction Profits Goals Required Billings Return on Assets Goals Billings Product Per Person Rationalization Assets Goal Inventories Receivables Cash and Other People/Sales Forecast People Goals Net Fixed Assets Facilities Pay/Person Requirements Cost/sq. ft. Payroll Facilities Capital Expenditure Capital Expenditures Ratios Requirements Cost Reduction Program Contoh-contoh dari tindakan Heuristic: Action Explanation Sequence jobs through a machine Do the jobs that require the least time first. Purchase stocks Do not buy stocks whose price-to-earnings ratio is larger than 10. Travel Do not go on the freeway between 8 and 9 A.M. Capital investment in high-tech projects Consider only projects whose estimated payback period is less than two years. Purchase of a house Buy only a good neighborhood, but buy there only at the lower price range. Sistem Berbasis Pengetahuan – Irfan Subakti 24
  • 31.
    Bab 3 ExpertSystem Di bawah ini adalah diagram Unified Architecture untuk Intelligent Decision Support System: Data Knowledge Model Base Base Base Intelligent Model Base Data Base Management Management System Inference System (MBMS) Engine (DBMS) Supervisor Central Intelligence Manager D S i u Knowledge Acquisition Natural Language a b Subsystem Interface l s o y g s t Knowledge User e Engineer m Integrasi antara ES dengan software lain dapat digambarkan sebagai berikut: Rule Database Base Stats Inference Maths Package Engine Package User Graphics Interface Package 3.10. Kesimpulan. ES menirukan proses reasoning dari pakar untuk menyelesaikan masalah yang sulit. Pendahulu ES adalah GPS (General-purpose Problem Solver). GPS dan yang serupa dengannya gagal disebabkan mereka mencoba menangani terlalu banyak dan mengabaikan pentingnya knowledge khusus yang dibutuhkan. Kekuatan ES diturunkan dari knowledge khusus yang dimiliki, dan bukan dari representasi knowledge tertentu dan skema inferencing yang dijalankan. Kepakaran adalah knowledge task khusus yang didapatkan dari pelatihan/training, membaca, dan pengalaman. Pakar dapat membuat keputusan yang cepat dan baik berkenaan dengan situasi yang kompleks. Kebanyakan knowledge dalam organisasi dimiliki oleh segelintir pakar. Teknologi ES mencoba untuk mentransfer knowledge dari pakar dan sumber-sumber terdokumentasi ke komputer dan bisa digunakan oleh yang bukan pakar. Kemampuan reasoning dalam ES disediakan oleh mesin inference (inference engine). Sistem Berbasis Pengetahuan – Irfan Subakti 25
  • 32.
    Bab 3 ExpertSystem Knowledge dalam ES dipisahkan dari inferencing (pemrosesannya). ES menyediakan kemampuan menjelaskan (explanation) yang terbatas. Terdapat perbedaan diantara lingkungan pengembangan (membangun ES) dan lingkungan konsultasi (menggunakan ES). Komponen utama dari ES adalah subsistem pengakuisisian knowledge, knowledge base, inference engine, blackboard, user interface, dan explanation subsystem. Knowledge engineer menangkap knowledge dari pakar dan memprogramnya ke dalam komputer. Walaupun user utama dari ES adalah yang bukan pakar, user yang lain (seperti pelajar, ES builder, dan mungkin para pakar juga) juga menggunakan ES. Knowledge dapat berupa deklarasi (fakta) atau prosedur. ES dapat ditingkatkan dalam langkah-langkah iterasi menggunakan proses yang disebut dengan rapid prototyping (prototipe cepat). 10 kategori umum ES adalah: interpretasi, prediksi, diagnosis, desain, perencanaan, pemantauan, debugging, perbaikan, instruksi, dan kontrol. ES dapat memberikan banyak keuntungan. Yang terpenting adalah peningkatan dalam produktivitas dan/atau kualitas, penanganan kepakaran yang jarang didapatkan, peningkatan sistem yang lain, penanganan informasi yang tak lengkap, dan penyediaan training/pelatihan. Walaupun ada pelbagai keterbatasan penggunaan ES, dengan adanya perkembangan teknologi semakin lama keterbatasan tersebut akan makin hilang. ES, seperti halnya pakar, dapat membuat kesalahan. Terdapat pelbagai pembedaan diantara sistem-sistem pakar (ES), dimana kebanyakan knowledge datang dari para pakar; serta knowledge systems, dimana mayoritas knowledge datang dari sumber-sumber terdokumentasi. Pelbagai ES tersedia sebagai sistem yang siap pakai; ia mengolah dan memberikan advis/nasehat umum untuk situasi standar. ES dapat juga bekerja dalam mode real-time (waktu nyata). Sistem Berbasis Pengetahuan – Irfan Subakti 26
  • 33.
    Bab 4 Akuisisidan Validasi Knowledge BAB 4 AKUISISI DAN VALIDASI KNOWLEDGE 4.1. Rekayasa Knowledge. Rekayasa knowledge dapat dipandang dari 2 perspektif: sempit dan luas. Dalam perspektif luas, rekayasa knowledge menjelaskan keseluruhan proses pengembangan dan pengelolaan sistem AI. Dalam perspektif sempit, rekayasa knowledge berhubungan dengan akuisisi, representasi, validasi, inferencing, penjelasan, dan pengelolaan knowledge. Pengertian ini yang digunakan dalam pembahasan bab ini. Proses Rekayasa Knowledge. Dapat dilihat pada gambar di bawah ini: Knowledge Sources of Knowledge Validation (Experts, Others) (Test Cases) Knowledge Representation Knowledge Encoding Knowledge Base Representation Explanation, Justification Inferencing 4.2. Skup Knowledge. Hal-hal yang berkenaan dengan knowledge, dapat digambarkan dalam bagan berikut ini: Behavior Uncertaint Descriptions Facts and Beliefs Knowledge about Knowledge (Metaknowledge) Processes Vocabulary Definitions Constraints Objects Knowledge and Base Relationships Facts about the Domain Heuristics and Decision Rules Hypotheses Disjunctive (Theories) Facts Procedures for Problem Solving General Knowledge Typical (e.g., of the World) Situations Sumber Knowledge. 2 sumber, terdokumentasi dan tak terdokumentasikan. Sumber tak terdokumentasikan ini yang seringkali dijumpai, ia berada dalam pikiran orang sehingga sulit didokumentasikan. 27 Sistem Berbasis Pengetahuan – Irfan Subakti
  • 34.
    Bab 4 Akuisisidan Validasi Knowledge Knowledge dapat diidentifikasikan dan dikumpulkan menggunakan indra manusia dan juga mesin (sensor, scanner). Keragaman dan pelbagai jenis knowledge menyebabkan akuisisi knowledge menjadi lebih kompleks. Akuisisi dari Database. Pelbagai ES dibangun dari knowledge yang diekstrak baik keseluruhan maupun sebagian dari database. Bertambahnya jumlah knowledge yang disimpan dalam database, menjadikan akuisisi lebih sulit dilakukan. Level Knowledge. Shallow knowledge (pengetahuan dangkal). Mengacu pada representasi informasi level permukaan yang berhubungan dengan situasi yang sangat spesifik. Salah satu contoh adalah aturan IF-THEN. Deep knowledge (pengetahuan dalam). Mengacu pada struktur dalam dan penyebab dari suatu sistem dan mempertimbangkan interaksi diantara komponen-komponen sistem. Ia berbasis secara penuh pada integrasi, hubungan erat kesadaran manusia yang melibatkan emosi, akal sehat, intuisi, dan lain-lain. Jenis knowledge ini sulit untuk dikomputerisasikan. Kategori Knowledge. Knowledge deklaratif. Representasi deskriptif dari suatu knowledge. Ia menceritakan kepada kita “apakah” (what) sesuatu itu. Diekspresikan dalam penyataan faktual. Menceritakan kebenaran yang didapat dan asosiasi-asosiasinya. Biasanya berjenis knowledge dangkal, atau level permukaan, informasi yang dapat diceritakan pakar secara verbal. Knowledge deklaratif ini sangat penting dalam tahap awal akuisisi knowledge. Knowledge prosedural. Mempertimbangkan perilaku dimana sesuatu bekerja di bawah keadaan-keadaan tertentu. Ia mengikutsertakan urutan langkah demi langkah dan jenis instruksi “bagaimana” (how-to); bisa juga mengikutsertakan penjelasan (explanation). Ia melibatkan tanggapan otomatis terhadap rangsangan. Ia juga menceritakan pada kita bagaimana menggunakan knowledge deklaratif dan bagaimana membuat inferences. Jadi secara implisit jenis knowledge ini menjelaskan juga pertanyaan “mengapa” (why). Metaknowledge. Berarti knowledge mengenai knowledge. Dalam ES, metaknowledge mengacu pada knowledge mengenai operasi sistem berbasis pengetahuan; yaitu, mengenai kemampuan reasoning (memberikan alasan/penjelasan). 4.3. Kesulitan dalam Akuisisi Knowledge. Secara umum, mentransfer informasi dari satu orang ke orang lain adalah hal yang sulit. Beberapa mekanisme dapat digunakan untuk melakukan transfer ini – menuliskan kata-kata, suara, gambar, musik – dan tak satupun dari ini yang sempurna. Masalah juga ada dalam mentransfer knowledge, walaupun cuma pesan/message yang singkat. Mentransfer knowledge dalam ES lebih sulit lagi. Masalah-masalah dalam transfer knowledge. Mengekspresikan knowledge. Penyelesaian masalah dari para pakar ini meliputi 2 langkah proses. (1) Pakar menginputkan informasi mengenai dunia luarnya ke dalam benaknya. Informasi ini disampaikan oleh orang, komputer, atau media lain. Juga dikumpulkan melalui sensor atau dipanggil kembali dari ingatan/memory. (2) Pakar menggunakan pendekatan induktif, deduktif, atau pendekatan lain pada informasi tersebut. Hasil dari seluruh proses ini merupakan rekomendasi tentang bagaimana menyelesaikan masalah. Proses ini adalah proses internal. Knowledge engineer, saat mengumpulkan knowledge dari pakar, harus menanyakan kepada para pakar agar mereka melihat ke dalam dirinya sendiri mengenai proses pengambilan keputusan dan mengenai pengalaman-pengalaman yang terlibat di dalamnya. Sangat sulit bagi para pakar dalam mengekspresikan pengalamannya mengenai proses tadi, khususnya pada pengalaman-pengalaman yang berasal dari sensasi, pertimbangan, ingatan indrawi, dan perasaan. Pakar sering mengabaikan proses detil bagaimana ia sampai mengambil kesimpulan. Juga, pakar mungkin menggunakan aturan yang berbeda dalam menyelesaikan masalah-masalah dalam kenyataannya dibandingkan yang ia nyatakan dalam wawancara akuisisi knowledge. Transfer ke mesin. Knowledge ditransfer ke mesin dan diorganisasi dengan cara-cara tertentu. Mesin membutuhkan knowledge agar bisa mengekspresikannya secara jelas dalam Sistem Berbasis Pengetahuan – Irfan Subakti 28
  • 35.
    Bab 4 Akuisisidan Validasi Knowledge level yang lebih rendah, lebih detil daripada manusia. Knowledge manusia disimpan dalam format dengan susunan tertentu. Manusia jelas sulit mengingat semua langkah-langkah antara yang digunakan otaknya dalam pentransferan atau pemrosesan knowledge. Sehingga, ada ketidaksesuaian diantara komputer dan pakar. Jumlah partisipan. Dalam transfer umum knowledge ada 2 partisipan (pengirim dan penerima). Dalam ES, bisa terdapat 4 partisipan (ditambah dengan komputer): pakar, knowledge engineer, desainer sistem (builder, pembangun), dan user. Terkadang ada partisipan lain (misal, programer dan vendor). Para partisipan ini memiliki latar belakang yang berbeda, menggunakan istilah berbeda, dan memiliki ketrampilan dan knowledge yang berbeda pula. Sebagai contoh, sang pakar, mungkin sedikit sekali mengerti tentang komputer, sedangkan knowledge engineer sangat sedikit tahu tentang wilayah permasalahan. Struktur knowledge. ES selain membutuhkan knowledge, juga berkepentingan dengan struktur dari knowledge tersebut. Knowledge harus disusun menurut aturan tertentu (misal, sebagai rules/aturan-aturan). Alasan-alasan lain. Beberapa alasan yang menambahi kerumitan transfer knowledge: 1. Pakar mungkin memiliki keterbatasan waktu atau tak bersedia bekerja sama. 2. Testing dan penghalusan knowledge adalah sesuatu yang rumit. 3. Definisi yang mungkin kurang baik dari metode mendapatkan suatu knowledge. 4. Pembangun sistem bertendensi untuk mengumpulkan knowledge dari satu sumber, namun knowledge yang relevan mungkin harus diperoleh dari pelbagai sumber. 5. Pembangun mungkin mencoba untuk mengumpulkan knowledge terdokumentasi daripada memanfaatkan para pakar. Knowledge yang dikumpulkan mungkin tak lengkap. 6. Adalah sulit untuk mengenali knowledge tertentu jika ia tercampur dengan data yang tak relevan. 7. Pakar mungkin mengubah perilakunya jika ia diamati dan/atau diwawancarai. 8. Masalah komunikasi antarpersonal yang mungkin ada diantara knowledge engineer dan pakar. Mengatasi Pelbagai Kesulitan. Banyak usaha telah dilakukan untuk mengatasi kesulitan-kesulitan yang sudah dijelaskan tadi. Misalnya, mengembangkan program yang mampu menerima saran seperti yang sering diberikan kepada para user/pemula. Beberapa paket software pengembangan ES menyederhanakan sintaks dari rules (dalam sistem berbasis rule/aturan) untuk membuat ES builder lebih mudah membuat dan memahaminya tanpa pelatihan khusus. NLP bisa juga digunakan menerjemahkan knowledge ke struktur representasi knowledge tertentu. Lebih lanjut, beberapa kesulitan mungkin bisa dikurangi atau dihilangkan dengan tool akuisisi knowledge berbasis komputer dan dengan integrasi ekstensif dengan pelbagai usaha akuisisi. Ketrampilan yang dibutuhkan oleh Knowledge Engineer: Ketrampilan komputer (hardware, pemrograman, software). Toleransi dan ambivalensi (bisa bersikap mendua, untuk sementara). Kemampuan komunikasi yang efektif – sensitivitas, taktik, dan diplomasi. Latar belakang pendidikan yang luas. Ketrampilan verbal di bidang sosial yang canggih dan mendalam. Kemampuan untuk belajar cepat (dari bermacam-macam domain yang berbeda). Pemahaman mengenai organisasi dan individu. Pengalaman yang mumpuni dalam rekayasa knowledge. Intelijen/kecerdasan. Empati dan kesabaran. Ketekunan. Berpikir lojik. Mengetahui pelbagai hal dan suka hal-hal baru. Percaya diri. 4.4. Metode Akuisisi Knowledge: Pendahuluan. Teknik mendapatkan knowledge dari pakar dapat dilakukan dengan cara manual atau dengan bantuan komputer. Kebanyakan teknik manual dipinjam (tetapi seringkali dimodifikasi) dari bidang Psikologi atau dari analisis sistem. Metode manual pada dasarnya dicirikan dengan jenis wawancara terstruktur. Sistem Berbasis Pengetahuan – Irfan Subakti 29
  • 36.
    Bab 4 Akuisisidan Validasi Knowledge Di bawah ini disajikan gambaran metode manual dalam akuisisi knowledge: Elic Expert(s) itat ion Knowledge Coding Knowledge Engineer Base Documented Knowledge Metode semiotomatis dibagi menjadi 2 kategori: (1) yang ditujukan untuk mendukung pakar dengan mengijinkan mereka membangun basis knowledge dengan tanpa atau sedikit bantuan knowledge engineer, yang dapat digambarkan seperti ini: Coding Computer-aided Knowledge Expert (Interactive) Base Interviewing Knowledge Engineer Dan (2) yang ditujukan untuk membantu knowledge engineer dengan mengijinkan mereka mengeksekusi task/tugas yang diperlukan dengan cara yang lebih efektif dan/atau efisien (terkadang dengan hanya partisipasi minimal sang pakar). Pada metode otomatis, peran dari pakar dan/atau knowledge engineer diminimalkan atau malah dihilangkan. Sebagai contoh, pada metode induksi yang diatur oleh sembarang builder (misal, seorang sistem analis). Pakar berperan minimal dan knowledge engineer tak diperlukan disini. Istilah otomatis mungkin salah diartikan. Pasti ada seorang/beberapa builder disitu, tapi memang tak diperlukan adanya knowledge engineer dan pakar, kalaupun ada itupun hanya sedikit. Metode induksi dapat digambarkan sebagai berikut: Case Histories Induction Knowledge and Examples System Base 4.5. Wawancara. Format akuisisi knowledge yang paling umum adalah analisis wawancara tatap muka. Dalam wawancara, pakar diberi presentasi dengan kasus simulasi atau jika mungkin dengan masalah nyata secara singkat dimana ES nantinya diharapkan bisa menyelesaikan. Lalu sang pakar ditanyai untuk “menceritakan” kepada knowledge engineer mengenai solusinya. Terkadang metode ini disebut dengan metode walkthrough. Proses wawancara bisa membosankan. Ia terlalu memusatkan diri pada sang pakar, seorang yang harus mampu tak hanya mendemonstrasikan kepakarannya tapi juga dalam mengekspresikannya. Dengan kata lain, ia hanya membutuhkan perlengkapan kecil, sangat fleksibel dan bisa dilakukan dimana saja, dan dapat menghasilkan jumlah informasi yang berarti. 2 jenis wawancara: tak terstruktur (informal) dan terstruktur. Wawancara Tak Terstruktur. Kebanyakan wawancara akuisisi knowledge dilakukan secara informal, biasanya sebagai tahap permulaan. Memulai dengan cara informal bisa menghemat waktu; ia secara cepat membantu mendapatkan struktur dasar domain permasalahan. Lalu, umumnya hal ini akan diteruskan dengan teknik formal. Berbeda dengan anggapan banyak orang, wawancara tak terstruktur tidaklah sederhana. Kenyataannya, ini memberikan knowledge engineer bermacam-macam masalah efek berkelanjutan. Wawancara tak terstruktur jarang dapat menyediakan gambaran lengkap atau terorganisasi baik dari proses cognitif (pengenalan/pemahaman). Alasannya: 1. domain biasanya rumit. 2. pakar biasanya kesulitan dalam mengekspresikan elemen yang lebih penting dari knowledgenya. 3. domain pakar mungkin menginterpretasikan struktur yang buruk karena persiapan yang kurang sebelum diadakan wawancara itu. Sistem Berbasis Pengetahuan – Irfan Subakti 30
  • 37.
    Bab 4 Akuisisidan Validasi Knowledge 4. data yang didapat dari wawancara tak terstruktur sering tak berkaitan, terdiri dari bermacam- macam level kerumitan, dan sulit bagi knowledge engineer untuk mengkaji ulang, menginterpretasikan, dan mengintegrasikan. 5. disebabkan kurangnya pelatihan dan pengalaman, sedikit knowledge engineer dapat melakukan wawancara tak terstruktur dengan efisien. Wawancara Terstruktur. Di bawah ini adalah prosedur untuk melakukan wawancara terstruktur: Knowledge engineer mempelajari materi yang tersedia pada domain untuk mengidentifikasi garis batas utama knowledge yang relevan. Knowledge engineer mengkaji ulang kemampuan ES yang direncanakan. Dia mengidentifikasi tujuan pertanyaan yang akan ditanyakan selama sesi akuisisi knowledge. Knowledge engineer secara formal menjadwal dan merencanakan (menggunakan form) wawancara terstruktur. Perencanaan ini termasuk juga janji bertemu secara fisik, mendefinisikan tujuan dan agenda sesi akuisisi knowledge, dan mengidentifikasi atau memperhalus wilayah utama pertanyaannya. Knowledge engineer dapat saja menuliskan contoh pertanyaan, berfokus pada jenis pertanyaan, level, dan teknik bertanya. Knowledge engineer meyakinkan pakar domain agar memahami maksud dan tujuan sesi ini dan mendorong pakar untuk bersiap-siap lebih dulu sebelum dilakukan wawancara tersebut. Selama wawancara knowledge engineer mengikuti arahan/panduan dalam melakukan wawancara. Selama wawancara knowledge engineer menggunakan kontrol arah/navigasi untuk mempertahankan struktur wawancara. 4.6. Metode Pelacakan. Mengacu pada teknik yang mencoba untuk melacak proses reasoning dari seorang pakar. Ia merupakan pendekatan yang populer diantara para psikolog kognitif, yaitu orang yang tertarik untuk mengetahui jalan pikiran seorang pakar saat sang pakar tersebut mencapai kesimpulan. Knowledge engineer dapat menggunakan proses pelacakan ini untuk menemukan informasi apa yang digunakan dan bagaimana penggunaannya. Metode pelacakan dapat formal maupun informal. Metode formal yang paling umum adalah analisis protokol. Prosedur Analisis Protokol: Sediakan untuk sang pakar informasi dalam skala penuh yang berhubungan dengan suatu task/tugas. Tanyakan pada pakar untuk memverbalkan (mengucapkan secara lisan tugas) tersebut dalam cara yang sama seperti sang pakar itu menyelesaikannya secara normal, demikian juga minta sang pakar tersebut memverbalkan proses keputusannya dan catat pemverbalan ini di tape. Buatlah statemen-statemen dengan menuliskan protokol verbal tadi. Kumpulkan statemen yang kelihatannya banyak mengandung informasi. Sederhanakan dan tulis kembali statemen yang terkumpul dan susunlah tabel aturan-aturan produksi (production rules) dari statemen tadi. Buatlah serangkaian model dengan menggunakan aturan-aturan produksi tersebut. Keuntungan dan Keterbatasan Analisis Protokol. Advantage Limitations Expert consciously considers decision-making Requires that expert be aware of why he or she heuristics. makes a decision. Expert consciously considers decision Requires that expert be able to categorize major alternatives attributes, values. decision alternatives. Knowledge engineer can observe and analyze Requires that expert be able to verbalize the decision-making behavior. attributes and values of a decision alternative. Knowledge engineer can record, and later Requires that expert be able to reason about the analyze with the expert key decision points. selection of a given alternative. Subjective view of decision making. Explanations may not track with reasoning. Sistem Berbasis Pengetahuan – Irfan Subakti 31
  • 38.
    Bab 4 Akuisisidan Validasi Knowledge 4.7. Pengamatan dan Metode Manual Lainnya. Pengamatan (observasi). Dalam beberapa kasus, adalah mungkin untuk mengamati pakar saat bekerja di bidangnya. Dalam banyak kasus ini adalah pendekatan yang jelas dan terang dalam akuisisi knowledge. Kesulitannya adalah ia sulit diperkirakan. Contoh, kebanyakan pakar memberikan nasehat kepada beberapa orang, dan kemungkinan bekerja pada beberapa domain secara bersamaan. Observasi yang dilakukan harus mencakup semua aktivitas sang pakar. Sehingga, data yang dikumpulkan jumlahnya besar sekali dimana sebenarnya yang dibutuhkan cuma sedikit. Dalam hal lain, jika kita merekamnya dengan tape atau video, biaya menuliskan rekaman yang panjang itu patut pula dipertimbangkan. Pengamatan yang dapat dipandang sebagai kasus khusus dari protokol, terdiri dari 2 jenis: gerakan motorik dan gerakan mata. Gerakan motorik adalah kinerja fisik sang pakar (misal, berjalan, menggapai sesuatu, berbicara) yang didokumentasikan. Gerakan mata mendokumentasikan dimana sang pakar menetapkan pandangan matanya. Pengamatan digunakan utamanya sebagai cara mendukung protokol verbal. Biasanya mahal dan memakan waktu. Pelbagai metode manual lainnnya: Case analysis. Critical incident analysis. Commentaries. Conceptual graph. Brainstorming. Prototyping. Multidimensional scaling. Johnson’s hierarchical clustering. 4.8. Metode Expert-driven. Ada 2 pendekatan: manual dan dibantu komputer (semiotomatis). Metode manual: laporan oleh sang pakar itu sendiri. Terkadang dimungkinkan untuk mendapatkan knowledge dari pakar secara manual dengan menggunakan daftar pertanyaan yang dapat diatur sendiri atau laporan yang terorganisasi. Pertanyaan berjenis open-ended (bentuk jawabannya bebas) digunakan untuk mendapatkan knowledge yang memiliki konsep level tinggi. Pertanyaan berjenis close-ended (bentuk jawabannya terbatas) lebih terstruktur dan mudah diisi, tetapi knowledge yang didapat juga terbatas. Sebagai tambahan dalam daftar pertanyaan, pakar mungkin ditanya mengenai catatan aktivitas mereka, persiapan mengajar mereka, atau laporan yang dihasilkan mengenai aktivitas penyelesaian masalah mereka. Laporan pakar dan daftar pertanyaan memunculkan sejumlah masalah seperti di bawah ini: 1. Secara esensial mengharuskan pakar bertindak sebagai knowledge engineer, tanpa pelatihan untuk menjadi knowledge engineer. 2. Laporan tersebut cenderung memiliki derajat bias yang tinggi; biasanya merefleksikan opini sang pakar mengenai bagaimana suatu task/tugas seharusnya dikerjakan daripada bagaimana yang sebenarnya dikerjakan. 3. Pakar sering menjelaskan ide baru dan belum teruji, serta strategi-strategi yang telah direnungkannya tetapi hal-hal ini tak termasuk dalam perilaku pengambilan keputusan mereka. Juga mereka sering mencampuradukkan pengalaman lalu, perilaku sesungguhnya, dan perilaku “ideal” masa mendatang. 4. Laporan pakar merupakan usaha yang memakan waktu, dan para pakar akan segera kehilangan ketertarikan pada suatu hal. Kualitas informasi yang dicapai akan terus berkurang di saat laporan terus berkembang. 5. Pakar harus cakap dalam teknik diagram alur atau proses dokumentasi lainnya. 6. Pakar mungkin lupa pada bagian khusus tertentu dari suatu knowledge (yang mungkin menimbulkan kerancuan). 7. Pakar kelihatannya tak terlalu jelas dalam mengasosiasikan suatu kejadian (yang mungkin menimbulkan bias yang tak tentu). Sistem Berbasis Pengetahuan – Irfan Subakti 32
  • 39.
    Bab 4 Akuisisidan Validasi Knowledge Pendekatan bantuan komputer. Tujuan dari dukungan terkomputerisasi ke pakar adalah mengurangi atau menghilangkan masalah potensial yang sudah dibahas pada pendekatan manual sebelumnya, khususnya pada masalah bias dan kerancuan. Tool akuisisi knowledge yang cerdas digunakan untuk menghaluskan dan mengkoreksi knowledge yang telah ada. Teknik pemodelan visual sering digunakan untuk menyusun model domain awal. 4.9. Repertory Grid Analysis. Pengalaman sering berdasarkan persepsi, wawasan, dan intuisi. Sehingga banyak pakar kesulitan dalam mengekspresikan reasoning-nya. Pakar sering bingung membedakan fakta dan faktor yang sesungguhnya mempengaruhi pengambilan keputusan. Untuk mengatasinya, diturunkan dari bidang Psikologi, digunakan pendekatan yang disebut dengan classification interview (wawancara terklasifikasi). Karena terstruktur saat diaplikasikan ke teknologi, metode ini biasanya dibantu dengan komputer. Metode utamanya disebut dengan Repertory Grid Analysis (RGA). RGA berdasarkan model yang diusulkan oleh Kelly mengenai pemikiran manusia yang disebut dengan Personal Construct Theory. Berdasarkan teori ini, setiap orang dipandang sebagai “ilmuwan pribadi” yang mencari untuk memperkirakan dan mengontrol kejadian-kejadian dengan menyusun teori, mengetes hipotesis, dan menganalisis hasil percobaan. Knowledge dan persepsi mengenai dunia (atau mengenai domain atau suatu masalah) diklasifikasikan dan dikategorisasikan oleh setiap individu sebagai model personal, model perseptual. Berdasarkan model yang dikembangkan tadi, setiap individu mampu mengantisipasi dan lalu beraksi berdasarkan antisipasi ini. Model personal ini sesuai dengan cara pandang seorang pakar dalam bekerja; ia adalah gambaran dari pengembangan dan penggunaan knowledge dari sang pakar, dan selanjutnya ia layak untuk ES. Cara kerja RGA. 1. Pakar mengidentifikasi objek-objek penting dalam domain kepakaran. Contoh: bahasa komputer (LISP, C, COBOL) adalah objek dalam kasus memilih bahasa komputer. 2. Pakar mengidentifikasi atribut penting yang diperlukan dalam pengambilan keputusan dalam domain. Contoh: ketersediaan paket komersial dan kemudahan dalam pemrograman adalah hal penting dalam kasus memilih bahasa komputer. 3. Untuk setiap atribut, pakar ditanyai untuk membuat skala bipolar dengan pembedaan karakteristik (sifat) dan lawannya. Contoh: dalam kasus memilih bahasa komputer, disajikan dalam tabel seperti di bawah ini. Attributes Trait Opposite Availability Widely available Not available Ease of programming High Low Training time Low High Orientation Symbolic Numeric 4. Pewawancara mengambil 3 objek sembarang dan bertanya: atribut dan sifat apakah yang membedakan 2 dari 3 objek ini? Jawaban ini diterjemahkan pada skala 1-3 (atau 1-5). Langkah ini diulang untuk beberapa objek trio lagi. Contoh: jika kumpulannya adalah LISP, PROLOG, dan COBOL; sang pakar mungkin menekankan pada “orientasi”. Lalu sang pakar mengatakan bahwa LISP dan PROLOG bersifat simbolik, sedangkan COBOL bersifat numerik. Dapat diisajikan dalam tabel seperti di bawah ini: Attribute Orientation Ease of Training Time Availability Programming Trait Symbolic (3) High (3) High (1) High (3) Opposite Numeric (1) Low (1) Low (3) Low (1) LISP 3 3 1 1 PROLOG 3 2 2 1 C 2 3 2 2 COBOL 1 2 1 3 Penggunaan RGA dalam ES. Contohnya adalah: Expertise Transfer System (ETS), Aquinas, dan Kriton. Sistem Berbasis Pengetahuan – Irfan Subakti 33
  • 40.
    Bab 4 Akuisisidan Validasi Knowledge 4.10. Dukungan Knowledge Engineer. Sejumlah tool akuisisi dan encoding menghemat waktu yang diperlukan (dan/atau level ketrampilan) oleh knowledge engineer. Namun demikian, knowledge engineer dalam kasus ini tetap memainkan peran penting dalam proses tersebut, seperti terlihat pada gambar di bawah ini: Expert I Expert II Advise Knowledge Manage Acquisition Acquisition Knowledge Base Edit Knowledge Encoding Manage Engineer Encoding Computer Edit Knowledge Base Validate ES Tools Train Client II Client I Alat bantu akusisi knowledge. Editor dan antarmuka. Fasilitas untuk menjelaskan (explanation). Revisi dari basis pengetahuan. Pictorial Knowledge Acquisition (PIKA). Contoh: TEIRESIAS, EMYCIN, dan lain-lain. Alat bantu akuisisi knowledge terintegrasi. Masing-masing alat bantu yang sudah disebut diatas, biasanya bekerja sendiri-sendiri. Namun ada kecenderungan untuk mengintegrasikan semua alat bantu tadi. Contoh: Auto-Intelligence, KADS (Knowledge Acquisition and Documentation System). Front-end Tools. Contoh: Knowledge Analysis Tool (KAT) mengkonversi knowledge ke format rule khusus untuk satu tool yang disebut Level5. NEXTRA adalah tool serupa yang membantu knowledge engineer untuk meng-kode rule dalam Nexpert Object. 4.11. Induksi Rule, Case-based Reasoning, dan Komputasi Syaraf. Metode untuk mendapatkan knowledge yang manual dan semiotomatis ternyata lamban dan mahal, ternyata masih ditambahi lagi dengan kekurang-kekurangan seperti ini: Sulit untuk memvalidasi knowledge yang diperoleh. Seringkali terdapat korelasi lemah diantara laporan verbal dan perilaku mental. Dalam situasi tertentu pakar tak mampu menyediakan keseluruhan hal tentang bagaimana suatu keputusan tersebut mereka buat. Sistem Berbasis Pengetahuan – Irfan Subakti 34
  • 41.
    Bab 4 Akuisisidan Validasi Knowledge Kualitas suatu sistem banyak tergantung pada kualiatas pakar dan knowledge engineer. Pakar tak memahami teknologi ES. Knowledge engineer tak memahami, dalam banyak kasus, sifat dasar bisnis. Sehingga diperlukan pengembangan metode akuisisi knowledge yang dapat mengurangi atau menghilangkan kebutuhan dari 2 partisipan ini. Metode ini disebut dengan akuisisi knowledge yang dibantu oleh komputer, atau akuisisi knowledge otomatis, dengan tujuan: Meningkatkan produktivitas pekerjaan knowledge engineer (mengurangi biaya). Mengurangi level ketrampilan yang diperlukan oleh knowledge engineer. Menghilangkan (atau mengurangi secara drastis) kebutuhan akan pakar. Menghilangkan (atau mengurangi secara drastis) kebutuhan akan knowledge engineer. Meningkatkan kualitas knowledge yang didapat. Induksi Rule Otomatis. Induksi berarti proses reasoning dari hal khusus ke hal umum. Dalam ES istilah ini mengacu pada proses dimana rule dihasilkan oleh program komputer dari contoh kasus. Sistem induksi rule menyediakan contoh-contoh masalah (disebut dengan training set/kumpulan pelatihan) dimana hasilnya diketahui. Setelah ia diberi cukup contoh, sistem induksi rule dapat membuat rule yang sesuai dengan contoh kasus. Rule ini lalu dapat digunakan untuk membantu kasus lain dimana hasilnya tak diketahui. Jantung dari sistem induksi rule adalah algoritma yang digunakan untuk menginduksi rule dari contoh-contoh. Contoh dari algoritma induksi ini adalah: ID3. Pertama kali ID3 mengkonversi matriks knowledge ke dalam pohon keputusan. Atribut yang tak relevan dihilangkan dan atribut yang relevan diorganisasi dalam cara yang efisien. Contoh dari induksi rule sederhana dapat dilihat pada pekerjaan petugas bagian pinjaman di bank. Permintaan akan pinjaman meliputi informasi peminta pinjaman, seperti tingkat pendapatan, aset, usia dan jumlah tanggungannya. Ini merupakan atribut, atau karakteristik dari peminta pinjaman. Jika kita mencatat beberapa contoh kasus, semuanya dengan keputusan final, kita akan dapatkan situasi yang dapat digambarkan seperti tabel di bawah ini: Attributes Annual Number of Applicant Income ($) Assets ($) Age Dependents Decision Mr. White 50,000 100,000 30 3 Yes Ms. Green 70,000 None 35 1 Yes Mr. Smith 40,000 None 33 2 No Ms. Rich 30,000 250,000 42 0 Yes Dari kasus diatas, adalah mudah mendapatkan 3 rule ini: 1. Jika pendapatannya $70,000 atau lebih, setujui permintaan pinjamannya. 2. Jika pendapatannya $30,000 atau lebih, umurnya paling sedikit 40 tahun, asetnya melebihi $249,000, dan ia tak mempunyai tanggungan, setujui permintaan pinjamannya. 3. Jika pendapatannya diantara $30,000 dan $50,000 dan asetnya paling sedikit $100,000, setujui permintaan pinjamannya. Keuntungan dari induksi rule. Dengan menggunakan induksi rule maka ES dapat digunakan untuk hal-hal yang lebih rumit, dan lebih menguntungkan secara komersial. Keuntungan lainnya adalah pembangun (builder) tak harus menjadi knowledge engineer. Ia bisa berasal dari seorang pakar atau analis sistem. Ini berarti tak hanya menghemat waktu dan uang, tapi juga menyelesaikan kesulitan yang berhubungan dengan knowledge engineer yang merupakan orang luar yang tak familier dengan “bisnis”. Mesin induksi juga menawarkan kemungkinan mendeduksi knowledge baru. Dimungkinkan mendaftar semua faktor yang mempengaruhi keputusan, tanpa pemahaman akan dampaknya, dan untuk menginduksi rule yang bekerja dengan baik. Sekali rule dihasilkan, maka ia dapat dikaji ulang oleh pakar dan bila diperlukan bisa dimodifikasi. Keuntungan besar dari induksi rule adalah ia meningkatkan proses pemikiran dari sang pakar. Sistem Berbasis Pengetahuan – Irfan Subakti 35
  • 42.
    Bab 4 Akuisisidan Validasi Knowledge Kesulitan dalam implementasi. Beberapa program induksi yang dapat menghasilkan rule, mungkin tak mudah bagi orang untuk memahaminya, disebabkan cara program mengklasifikasikan atribut masalah dan propertinya mungkin tak sesuai dengan cara manusia melakukan hal itu. Program induksi rule tak memilih atribut. Sang pakar tetap harus memilih atribut mana yang signifikan; misal, faktor penting untuk menyetujui pinjaman. Proses pencarian dalam induksi rule berdasarkan algoritma khusus yang menghasilkan pohon keputusan yang efisien, yang mengurangi jumlah pertanyaan yang harus ditanyakan sebelum suatu kesimpulan dapat dicapai. Ada beberapa alternatif algoritma yang lain dan mereka berbeda-beda dalam proses dan kemampuan. Metode ini baik hanya untuk rule-based (berbasis aturan), masalah berjenis klasifikasi, khususnya pada jenis ya0tidak. (Namun demikian, banyak masalah dapat diurai atau dipilah- pilah sehingga menjadi kategori klasifikasi). Jumlah atribut harus cukup kecil. Kalau atributnya lebih dari 15, mungkin diperlukan mainframe. Batas atas jumlah atribut ini dengan adanya perkembangan hardware dan software komputer sekarang ini sudah meningkat jauh. “Kecukupan” jumlah contoh-contoh yang diperlukan bisa sangat besar. Kumpulan contoh-contoh harus di-“bersihkan”; sebagai contoh, kasus-kasus yang merupakan pengecualian dari rule harus dihilangkan dulu. Metode ini terbatas pada situasi yang tertentu (deterministik). Masalah utama dengan metode ini adalah pembangun (builder) tak tahu lebih jauh apakah jumlah contoh-contoh sudah mencukupi dan apakah algoritmanya sudah cukup baik. Induksi interaktif. Kombinasi dari pakar yang didukung oleh komputer disebut dengan induksi interaktif. Ia dapat menangkap knowledge dari pakar melalui wawancara interaktif, menyaring knowledge, dan lalu secara otomatis menghasilkan knowledge berbasis rule. Case-based reasoning. Pendekatan pembangunan ES dengan mengakses pengalaman-pengalaman penyelesaian masalah (studi kasus) untuk memperkirakan solusi dalam penyelesaian masalah di masa depan. Koleksi dari kasus-kasus historis dan penyelesaiannya membentuk knowledge base. Pengambil keputusan memanggil kembali kasus-kasus sebelumnya yang mungkin identik dengan kasus baru, walaupun dalam banyak hal tak bisa identik. Mereka mungkin menunjukkan sedikit kemiripan dengan kasus baru, tetapi walaupun sedikit hal itu tetap saja berguna. Akuisisi knowledge sangat mudah dilakukan, karena data historis berada dalam file dan hanya memerlukan sedikit verifikasi dari pakar. Komputasi Syaraf. Pendekatan penyelesaian masalah yang lain dimana data historis digunakan untuk menurunkan solusi ke masalah yang baru. Berbeda dengan case-based reasoning, komputasi syaraf bekerja dalam domain yang cukup sempit menggunakan pendekatan pengenalan pola. Untuk itu diperlukan sejumlah besar kasus- kasus historis. Akuisisi knowledge menjadi sederhana, karena kasus-kasus historis dan penyelesaiannya biasanya tersedia dalam database perusahaan. Sekali lagi, konsultasi kepada pakar dapat dilakukan selama validasi dan verifikasi, tetapi peran mereka sudah jauh berkurang, dan juga usaha dan pengeluaran yang harus dilakukan untuk akuisisi knowledge. 4.12. Memilih Metode yang Sesuai. Tujuan sistem akuisisi knowledge ideal adalah: Mengarahkan interaksi dengan pakar tanpa intervensi knowledge engineer. Dapat diaplikasikan untuk domain masalah yang tak terbatas, atau paling tidak banyak klas. Kemampuan tutorial untuk menghilangkan kebutuhan akan pelatihan awal bagi sang pakar. Kemampuan untuk menganalisis pekerjaan yang sedang berlangsung untuk mendeteksi ketidakkonsistenan dan kesenjangan di dalam knowledge. Kemampuan untuk menggabungkan bermacam-macam sumber knowledge. Antarmuka manusia (misal, percakapan biasa) yang membuat penggunaan sistem terasa nyaman dan menarik. Sistem Berbasis Pengetahuan – Irfan Subakti 36
  • 43.
    Bab 4 Akuisisidan Validasi Knowledge Kemampuan dalam antarmuka secara mudah dengan pelbagai tool ES yang berbeda yang sesuai dengan domain permasalahan. 4.13. Akuisisi Knowledge dari Banyak Pakar. Di bawah ini disajikan keuntungan dan masalah yang terjadi dari partisipasi banyak pakar: Benefits Problems On the average, fewer mistakes by a group of Groupthink phenomena. experts than by a single expert. Several experts in group eliminate need for Fear on the part of some domain experts of using world-class expert (who is difficult to get senior experts or a supervisor (lack of and expensive). confidentiality). Wider domain than a single expert’s. Compromising solutions generated by a group with conflicting opinions. Synthesis of expertise. Waste of time in group meeting. Enhanced quality from synergy among experts. Difficulties in scheduling the experts. Dominating experts (controlling, not letting others speak). Skenario dari banyaknya pakar yang terlibat. Pakar individu. Pakar utama dan pakar pendamping. Grup kecil. Panel. Metode penanganan banyak pakar. Beberapa pendekatan utama dalam hal mengintegrasikan opini dari banyak pakar adalah: Padukan beberapa jalur reasoning melalui metode konsensus. Gunakan pendekatan analitis. Jagalah jalur reasoning agar selalu jelas dan pilihlah jalur reasoning yang spesifik berdasarkan situasi tertentu. Otomatisasikan prosesnya. Uraikan knowledge yang sudah didapat ke dalam sumber knowledge khusus (blackboard systems). Jadi metode yang dipakai adalah: Metode konsensus. GDSS. Pendekatan analitis. Jalur reasoning spesifik. Proses terotomatisasi. Blackboard Systems. 4.14. Validasi dan Verifikasi Knowledge Base. Akuisisi knowledge melibatkan aspek-aspek kontrol kualitas yang muncul dalam istilah evaluasi, validasi, dan verifikasi. Evaluasi adalah konsep yang luas. Tujuannya adalah menilai keseluruhan nilai dari ES. Sebagai tambahan untuk menilai pada level kinerja yang dapat diterima, ia menganalisis jika sistem tersebut dapat dipakai, efisien, dan efektif dalam hal biayanya. Validasi adalah bagian dari evaluasi yang berhubungan dengan kinerja dari sistem (misal, dibandingkan dengan yang dilakukan pakar). Singkatnya, validasi mengacu pada pembangunan sistem yang “benar”; sehingga, menandakan bahwa sistem bekerja dengan level akurasi yang dapat diterima. Verifikasi mengacu pada pembangunan sistem dengan “benar”; menandakan bahwa sistem diimplementasikan dengan benar sesuai dengan spesifikasinya. Di bawah ini disajikan tabel mengenai ukuran-ukuran validasi: Measure (Criteria) Description Accuracy How well the system reflects reality; how correct the knowledge is in the knowledge base Adaptability Possibilities for future development, changes Adequacy (or completeness) Portion of the necessary knowledge that is included in the knowledge base Appeal How well the knowledge base matches intuition and Sistem Berbasis Pengetahuan – Irfan Subakti 37
  • 44.
    Bab 4 Akuisisidan Validasi Knowledge Measure (Criteria) Description stimulates thought and practicability Breadth How well the domain is covered Depth Degree of the detailed knowledge Face validity Credibilitiy of knowledge Generality Capability of a knowledge base to be used with a broad range of similar problems Precision Capability of the system to replicate particular system parameters; consistency of advise; coverage of variables in knowledge base Realism Accounting for relevan variables and relations; similarity to reality Reliability Fraction of the ES predictions that are empirically correct Robustness Sensitivity of conclusions to model strukture Sensitivity Impact of changes in the knowledge base on quality of outputs Technical and operational validity Goodness of the assumed assumptions, context, constraints, and conditions, and their impact on other measures Turing test Ability of a human evaluator to identify if a given conclusion is made by an ES or by a human expert Usefulness How adequate the knowledge is (in terms of parameters and relationships) for solving correctly Validity Knowledge base’s capability of producing empirically correct predictions 4.15. Analisis, Kodifikasi, Dokumentasi, dan Pendiagraman. Knowledge yang sudah terkumpul harus dianalisis, dikodekan, dan didokumentasikan. Langkah-langkah prosesnya adalah: transkripsi, pengindeksan frase, pengkodean knowledge, dan dokumentasi. Pendiagraman knowledge adalah pendekatan grafis untuk meningkatkan proses akuisisi knowledge. Ia terdiri dari deskripsi hirarki, top-down dari tipe-tipe utama knowledge yang digunakan untuk menjelaskan fakta dan strategi reasoning untuk penyelesaian masalah dalam ES. Tipe-tipe itu adalah objek, kejadian, kinerja, dan metaknowledge. Pendiagraman juga menjelaskan keterkaitan dan interaksi diantara pelbagai tipe knowledge. 4.16. Akuisisi Knowledge Numerik dan Terdokumentasi. Akuisisi knowledge numerik. Metode akuisisi knowledge tradisional didesain utamanya berhubungan dengan representasi simbolik dari suatu knowledge. Ada saran untuk mengkomplemen akuisisi knowledge simbolik dengan numerik. Metodologinya disebut dengan abduction (“penculikan”), yang menangani hubungan numerik, hubungan yang kompleks, dan tak pasti. Metodologi ini diimplementasikan ke dalam proses yang disebut proses akuisisi knowledge campuran. Akuisisi knowledge terdokumentasi. Dalam banyak kasus, knowledge dapat diperoleh dari sumber-sumber yang lain, selain dari pakar manusia. Keuntungan utama dari pendekatan ini adalah: tak diperlukan adanya seorang pakar. Pendekatan ini digunakan dalam knowledge-based systems (sistem berbasis pengetahuan) yang perhatiannya ditujukan untuk menangani informasi yang berjumlah besar atau rumit daripada kepakaran kelas dunia. Contohnya adalah pencarian diantara manual kebijakan perusahaan atau dari katalog perusahaan. Pendekatan ini memiliki potensi besar untuk otomatisasi. Knowledge terdokumentasi kebanyakan mudah (dan murah) di-scan dan ditransfer ke database komputer. Kemudian analisis dari knowledge ini dapat dilakukan secara manual, tetapi juga bisa dilakukan dengan teknologi AI (diharapkan dengan kombinasi pemahaman pembicaraan dan ES). Sehingga ES dapat digunakan untuk membangun ES yang lainnya. ES dapat men-scan database dan mendigitalkan buku, jurnal, dan majalah, dan kemampuan ini bisa ditingkatkan. Sistem Berbasis Pengetahuan – Irfan Subakti 38
  • 45.
    Bab 4 Akuisisidan Validasi Knowledge Data yang tersimpan dalam sistem komputer lain dapat diambil kembali secara elektronis untuk membuat atau memperbarui knowledge base dari ES, semuanya dengan tanpa melibatkan knowledge engineer atau pakar. 4.17. Kesimpulan. Rekayasa knowledge melibatkan akuisisi, representasi, reasoning (inference), dan penjelasan (explanation) dari knowledge. Knowledge tersedia dari banyak sumber, baik itu yang terdokumentasi maupun yang tidak (para pakar). Knowledge bisa sempit, menjelaskan relasi input-output sempit; atau luas, menjelaskan interaksi yang rumit dan operasi sistem. Akuisisi knowledge, khususnya dari pakar manusia, adalah tugas yang sulit disebabkan masalah komunikasi dan pemrosesan informasi. Proses akuisisi knowledge terbagi atas 5 tahapan: identifikasi, konseptualisasi, formalisasi, implementasi, dan testing. Metode akuisisi knowledge dapat dibagi menjadi manual, semiotomatis, dan otomatis. Pendekatan manual utama adalah wawancara. Metode wawancara berkisar dari yang sama sekali tak terstruktur sampai yang strukturnya tinggi. Proses reasoning dari para pakar dapat dilacak dengan beberapa metode. Analisis protokol adalah metode utama yang digunakan dalam AI. Walaupun dimungkinkan untk mengamati pakar dalam pekerjaannya, pengamatan ini terbatas dalam hal skupnya. Dicoba untuk mengurangi atau menghilangkan peran knowledge engineer dengan menyediakan tool manual dan/atau tool terkomputerisasi ke pakar agar bisa mengakuisisi knowledge sendiri. RGA adalah metode yang paling banyak diaplikasikan untuk wawancara semiotomatis, digunakan dalam AI. Beberapa paket software yang menggunakan RGA dapat meningkatkan proses akuisisi knowledge. Bermacam tool produktivitas tersedia buat akuisisi knowledge (misal, editor, antarmuka, pendiagraman). Induksi rule menguji kasus-kasus historis dan menghasilkan rule yang digunakan atas dasar rekomendasi yang pasti. Induksi rule dapat digunakan oleh system engineer, pakar, atau pun pembangun (builder) sistem yang lain. Beberapa prosedur tersedia untuk memilih metode yang sesuai dalam akuisisi knowledge untuk situasi khusus tertentu. Ada keuntungan disamping ada keterbatasan dan masalah dalam penggunaan beberapa/banyak pakar untuk membangun knowledge base. 4 skenario yang mungkin dalam menggunakan banyak kepakaran adalah: pakar individu, pakar utama dan pakar pendamping, grup kecil, dan panel. Metode utama yang berkenaan dengan pelibatan banyak pakar adalah metode konsensus, pendekatan analitis, pemilihan jalur reasoning yang sesuai, otomatisasi proses, dan blackboard system. Validasi dan verifikasi knowledge base merupakan faktor penentu keberhasilan dalam implementasi ES. Lebih dari selusin ukuran-ukuran spesifik yang tersedia untuk menentukan validitas knowledge. Metode akuisisi knowledge otomatis lebih mudah untuk memvalidasi dan memverifikasi. Knowledge yang sudah didapat harus dianalisis dan dikodekan sebelum direpresentasikan dalam komputer. Case-based reasoning, komputasi syaraf, dan pelbagai tool pembelajaran mesin dapat lebih meningkatkan task/tugas dari akuisisi knowledge. Sistem Berbasis Pengetahuan – Irfan Subakti 39
  • 46.
    Bab 5 Knowledge-BasedExpert Systems BAB 5 KNOWLEDGE-BASED EXPERT SYSTEMS 5.1. Pengertian. Knowledge-Based Expert Systems (KBS) pengertiannya serupa dengan Expert Systems (ES), yaitu program pemberi advis/nasehat yang terkomputerisasi yang ditujukan untuk menirukan atau menggantikan proses reasoning dan pengetahuan (knowledge) dari para pakar dalam menyelesaikan permasalahan masalah yang spesifik. Karakteristiknya: Dapat belajar dari pengalaman. Mentransfer knowledge dari satu domain ke domain yang lain. Dapat memberikan proses reasoning dalam pelbagai level. Menggunakan tool-tool: heuristics (rule of thumb), mathematical models, simulations. 5.2. Rules dan Rule Chaining. antecedents consequents IF (antecedents) THEN consequents Contoh: Mengidentifikasi binatang. Sebuah robot dapat mempersepsikan fitur-fitur dasar: color, size, has hair, gives milk. Tetapi, kemampuannya mengidentifikasi obyek berdasarkan fitur-fitur tersebut diatas adalah terbatas. Dia dapat membedakan binatang-binatang dari obyek yang lain, tetapi ia tak dapat menggunakan fakta bahwa sebagian binatang yang memiliki leher panjang disebut dengan jerapah. Rule-nya: Z1 IF ?x has hair THEN ?x is a mammal Z2 IF ?x gives milk THEN ?x is a mammal Z3 IF ?x has feathers THEN ?x is a bird Z4 IF ?x flies ?x lays eggs THEN ?x is a bird Z5 IF ?x is a mammal ?x eats meat THEN ?x is a carnivore Z6 IF ?x is a mammal ?x has pointed teeth ?x has claws ?x has forward-pointing eyes THEN ?x is a carnivore Z7 IF ?x is a mammal ?x has hoofs THEN ?x is an ungulate Z8 IF ?x is a mammal ?x chews end THEN ?x is an ungulate Z9 IF ?x is a carnivore ?x has tawny color ?x has dark spots THEN ?x is a cheetah Z10 IF ?x is a carnivore ?x has tawny color ?x has black strips THEN ?x is a tiger 40 Sistem Berbasis Pengetahuan – Irfan Subakti
  • 47.
    Bab 5 Knowledge-BasedExpert Systems Z11 IF ?x is a ungulate ?x has long neck ?x has long legs ?x has tawny color ?x has dark spots THEN ?x is a giraffe Z12 IF ?x is a ungulate ?x has white color ?x has black strips THEN ?x is a zebra Z13 IF ?x is a bird ?x does not fly ?x has long legs ?x has long neck ?x has black and white THEN ?x is a ostrich Z14 IF ?x is a bird ?x does not fly ?x swims ?x has black and white THEN ?x is a penguin Z15 IF ?x is a bird ?x is a good flyer THEN ?x is an albatross Sistem Deduksi terdiri atas: Forward chaining. Backward chaining. 5.3. Forward dan Backward Chaining. Forward Chaining. has hair fired 1st is a mammal Z1 deduced assertion is an fired 2nd Z8 ungulate chews end assertions has long legs has a long neck fired 3rd is a giraffe Z11 has a tawny color has dark spots Identify an animal Until no rule produces a new assertion or the animal is identified For each rule: - Try to support each of the rule’s antecedents by matching it to known facts. - If all the rule’s antecedents are supported, assert the consequent rules there is an identical assertion already. - Report for all matching and instantiation alternatives. Sistem Berbasis Pengetahuan – Irfan Subakti 41
  • 48.
    Bab 5 Knowledge-BasedExpert Systems Backward chaining. has forward-pointing eyes has claws 4th rule used is a carnivore has pointed teeth Z6 is a mammal has hair 3rd rule used Z1 2nd rule used is a carnivore eats meat Z5 has a tawny color 1st rule used is a cheetah Z9 has dark spots Repeat until all hypothesis have been tried and none have been supported or until the animal is identified. For each hypothesis, For each rule whose consequent matches the current hypothesis, Try to support each of the rule’s antecedents by matching it to assertions. If all the rule’s antecedents are supported, announce success And conclude that the hypothesis is true. Note: The chaining ends unsuccessfully if any required antecedent assertions cannot be supported. Mana yang dipilih, forward ataukah backward chaining? Bagaimanakah hubungan antara rule dengan fakta-faktanya, sehingga didapatkan konklusinya. Jika masalah yang dihadapi lebih dekat ke fan out (sekumpulan fakta yang bisa menuju ke banyak konklusi), maka pilihlah backward chaining. Jika masalah yang dihadapi lebih dekat ke fan in (sekumpulan hipotesis yang bisa menuju ke banyak pertanyaan), maka pilihlah forward chaining. Banyak cara untuk mendapatkan sedikit konklusi forward chaining. Sedikit cara untuk mendapatkan banyak konklusi backward chaining. Jika kita belum mendapatkan pelbagai fakta, dan kita tertarik hanya pada satu konklusi yang mungkin, maka digunakanlah backward chaining. Jika kita benar-benar sudah mendapatkan pelbagai fakta, dan kita ingin untuk mendapatkan konklusi dari fakta-fakta itu, maka digunakanlah forward chaining. Tipe sistem yang dapat dicari dengan forward chaining: 1. Sistem yang dipresentasikan dengan satu atau beberapa kondisi. 2. Untuk setiap kondisi, sistem mencari rule-rule dalam knowledge base untuk rule-rule yang berkorespondensi dengan kondisi dalam bagian IF. 3. Setiap rule dapat menghasilkan kondisi baru dari konklusi yang diminta pada bagian THEN. Kondisi baru ini ditambahkan ke kondisi lain yang sudah ada. 4. Setiap kondisi yang ditambahkan ke sistem akan diproses. Jika ditemui suatu kondisi, sistem akan kembali ke langkah 2 dan mencari rule-rule dalam knowledge base kembali. Jika tidak ada konklusi baru, sesi ini berakhir. Tipe sistem yang dapat dicari dengan backward chaining: 1. Sistem yang dipresentasikan dengan satu atau beberapa kondisi. 2. Untuk setiap konklusi, sistem mencari rule-rule dalam knowledge base untuk rule-rule yang berkorespondensi dengan konklusi pada bagian THEN. 3. Setiap konklusi dihasilkan dari kondisi-kondisi yang terdapat pada bagian IF. Selanjutnya kondisi-kondisi tersebut menjadi konklusi baru yang dimasukkan ke stack di atas konklusi yang sudah ada. 4. Setiap konklusi yang ditambahkan ke sistem akan diproses. Jika ditemui suatu konklusi, sistem akan kembali ke langkah 2 dan mencari rule-rule dalam knowledge base kembali. Jika tidak ada konklusi baru, sesi ini berhenti. Sistem Berbasis Pengetahuan – Irfan Subakti 42
  • 49.
    Bab 5 Knowledge-BasedExpert Systems 5.4. Desain Implementasi Forward dan Backward Chaining. Forward chaining. 1. Identifikasi kondisi. 2. Variabel kondisi ditempatkan pada Conclusion Var. Queue dan nilainya dicatat pada Variable List. 3. Diadakan pencarian pada Clause Var. List untuk variabel yang namanya sama dengan nama pada awal queue. Jika ketemu, nomor rule dan 1 diisikan pada Clause Var. Pointer. Jika tak ketemu, ke langkah 6. 4. Setiap variabel dalam IF clause dari rule yang belum diisi, selanjutnya diisi. Variabel-variabel ditempatkan dalam Clause Var. List. Jika semua clause benar kondisinya, bagian THEN dijalankan. 5. Pengisian bagian THEN pada variabelnya ditempatkan pada bagian belakang di Conclusion Var. Queue. 6. Jika tak ada lagi statemen IF yang mengandung variabel yang berada di awal Conclusion Var. Queue, maka variabel tersebut dihapus. 7. Jika tak ada lagi variabel pada Conclusion Var. Queue, pencarian berakhir; jika masih ada variabel yang lain, kembali ke langkah 3. Backward chaining. 1. Identifikasi konklusi. 2. Cari pada Conclusion List untuk pengisian pertama kali dari nama konklusi. Jika ketemu, tempatkan rule pada Conclusion Stack berdasarkan nomor rule dan 1 yang merepresentasikan nomor clause. Jika tak ketemu, beritahu user bahwa jawaban tersebut tak ada. 3. Isi IF clause (yaitu, setiap variabel kondisi) dari statement. 4. Jika satu dari variabel pada IF clause belum diisi, yang diindikasikan oleh Var. List, dan bukan merupakan variabel konklusi, yaitu tak ada dalam Conclusion List, tanyakan user untuk memasukkan suatu nilai. 5. Jika satu dari clause adalah variabel konklusi, tempatkan nomor rule dari variabel konklusi di top of stack dan kembali ke langkah 3. 6. Jika statement pada top of stack tak dapat di-instantiated menggunakan statement IF-THEN yang ada, hapus dari top of stack dan cari pada Conclusion List untuk pengisian lain dari nama variabel konklusi. 7. Jika suatu statement ditemukan, kembali ke langkah 3. 8. Jika tak ada konklusi yang tersisa pada Conclusion Stack, rule untuk konklusi sebelumnya adalah salah. Jika tak ada konklusi sebelumnya, maka beritahu user jawaban tak ditemukan. Jika ada konklusi sebelumnya, kembali ke langkah 6. 9. Jika rule pada top of stack dapat di-instantiated, hapus rule tersebut dari stack. Jika ada variabel konklusi lain di bawahnya (pada stack), increment nomor clause, dan untuk clause yang tersisa kembali ke langkah 3. Jika tak ada variabel konklusi lain di bawahnya, didapatkan jawabannya. Sistem Berbasis Pengetahuan – Irfan Subakti 43
  • 50.
    Bab 5 Knowledge-BasedExpert Systems Di bawah adalah gambaran dari struktur program implementasi dari forward dan backward chaining. Base Variable List HeadBase BaseVarList 1 2 3 RuleNumber: 10 20 50 50 Variable: interest interest fedint fedmon Symbol: = = = = Value: fall rise fall add TVariable: stock stock interest interest TSymbol: = = = = TValue: rise fall fall fall ClauseNo: 1 1 1 2 Next Conclusion Variable Queue HeadConVar ConclusionVarQ 1 2 3 1-2-3: Out in :1-2-3 Conclusion Stack HeadConStack ConclusionStack 1 2 3 in :1-2-3 out: 3-2-1 Variable List VarList FVarList HeadVar BVarList 1 2 3 TResult HeadResult Result 1 2 3 Sistem Berbasis Pengetahuan – Irfan Subakti 44
  • 51.
    Bab 5 Knowledge-BasedExpert Systems Sedangkan flowchart dari program forward dan backward chaining tersebut: Start Scanner Rules Buat Base Variable List Inisialisasi Variable List Ingin Forward Proses Forward Y Chaining? Chaining T Proses Bacward Chaining End Catatan: Base Variable List merupakan pengembangan dari Clause Variable List, tak hanya mencatat hal-hal di bagian IF, tetapi juga mencatat hal-hal di bagian THEN. Sistem Berbasis Pengetahuan – Irfan Subakti 45
  • 52.
    Bab 5 Knowledge-BasedExpert Systems Kemudian flowchat untuk proses forward chaining-nya itu sendiri dapat dilihat pada diagram ini: Pross Forward Chaining Scanner Input Apakah pada bagian T Proses Kesalahan IF Base Variable List Input tsb ada? Y Catat variabel ini di Variable List Cari variabel di Base Variable List, catat nomor rule dan jumlah clause-nya Inisial Conclusion Variable Queue Update Clause Variable Pointer Apakah variabel clause T Instantiate variabel di Variable List sudah tadi di Variable di-instantiated? List Y Apakah clause pada Base Variable List di bagian IF, sudah terpenuhi semua T berdasarkan jumlah clause yang tercatat? Y Apakah variabel di variabel clause Eksekusi bagian memenuhi nilainya Y THEN dengan variabel di Variable List? Update Conclusion Variable Queue Catat variabel tsb di record konklusi dan di Variable List kalau ada variabelnya di situ T Apakah variabel ini ada di Catat nomor rule dan Y rule lain yang tersisa jumlah clausenya pada Base Variable List di bagian IF? T Apakah variabel di Tampilkan T Remove variabel pertama di Conclusion Variable hasil Forward Return Conclusion Variable Queue Queue terdapat di Chaining dari Variable List? record konklusi Y Sistem Berbasis Pengetahuan – Irfan Subakti 46
  • 53.
    Bab 5 Knowledge-BasedExpert Systems Sedangkan flowchart proses backward chaining-nya adalah sebagai berikut: Proses Backward Chaining Scanner Input Apakah pada Base T Variable List di Proses Kesalahan bagian THEN, Input tsb ada? Y Catat nomor rule dan jumlah clause Apakah ada variabel lain yang sama dengan T input di Base Variable Update Conclusion Y List di bagian THEN Stack yang lain? Apakah variabel di Y nomor clause pada top Remove variabel Y of stack sudah di- Apakah variabel di top of instantiated di Variable tsb memenuhi Conclusion Stack List, atau, Clause variabel di Base Number > Jumlah Variable List pada Clause? T nomor rule yang T tercatat? Apakah variabel ada T Instantiate variabel di Base Variable List tadi di Variable di bagian THEN? List Apakah bagian THEN T Y bisa diekseskusi berdasar jumlah Catat nomor rule clause yang tercatat? dan jumlah clause Y Eksekusi bagian THEN Update Conclusion Stack Update di Variable List, jika variabel tersebut ada Remove Top of Conclusion Stack Apakah variabel di nomor clause pada top of stack sudah di- Y Apakah Conclusion instantiated di Variable Stack masih ada List, atau, Clause T isinya? Number > Jumlah Clause? T Y Tampilkan hasil Backward Chaining, yaitu hasil eksekusi THEN yang terakhir Return Sistem Berbasis Pengetahuan – Irfan Subakti 47
  • 54.
    Bab 5 Knowledge-BasedExpert Systems Contoh struktur data dalam program. Type ShortString = String[2]; LongString = String[MaxString]; PTBaseVarList = ^TBaseVarList; TBaseVarList = Record RuleNumber : Word; Variable : LongString; Symbol : ShortString; Value : LongString; TVarible : LongString; TSymbol : ShortString; TValue : LongString; ClauseNo : Word; Next : PTBaseVarList End; PTVarList = ^TVarList; TVarlist = Record Variable : LongString; Sign : Boolean; Symbol : ShortString; Value : LongString; Next : PTVarList End; TClauseVarPointer = Record RuleNumber : Word; ClauseNumber: Word End; TInputUser = Record Variable : LongString; Symbol : ShortString; Value : LongString End; PTResult = ^TResult; TResult = Record Variable : LongString; Symbol : ShortString; Value : LongString; Next : PTResult End; PTConclusionVarQueue = ^TConclusionVarQueue; TConclusionVarQueue = Record Variable : LongString; Next : PTConclusionVarQueue End; PTConclusionStack = ^TConclusionStack; TConclusionStack = Record RuleNumber : Word; ClauseNumber: Word; Next : PTConclusionStack End; Struktur data diatas sesuai dengan bahasa pemrograman Pascal, tetapi mengingat perkembangan yang demikian pesat dewasa ini dalam hal pemrograman berorientasi obyek (Object-oriented Programming), maka anda bisa mengimplementasikan sendiri struktur data di atas dalam bentuk class/object sehingga lebih berdayaguna. Sistem Berbasis Pengetahuan – Irfan Subakti 48
  • 55.
    Bab 5 Knowledge-BasedExpert Systems Contoh Kasus. (Berdasarkan semua flowchart yang telah diberikan dimuka) Kasus 1. Forward Chaining. Rule yang digunakan : rule 10 if interest = fall then stock = rise rule 20 if interest = rise then stock = fall rule 30 if dollar = fall then interest = rise rule 40 if dollar = rise then interest = fall rule 50 if fedint = fall and fedmon = add then interest = fall INISIALISASI Sebagai langkah awal program adalah men-scanner rule tadi, yang selanjutnya membuat Base Variable List dan meng-inisialisasi Variable List. Dalam Base Variable List, rule-rule tadi disusun sebagai berikut : 10 20 30 40 50 50 interest interest dollar dollar fedint fedmon = = = = = = fall rise fall rise fall add stock stock interest interest interest interest = = = = = = rise fall rise fall fall fall 1 1 1 1 1 2 Inisialiasi Variable List, disini yang dicatat adalah hal-hal di bagian IF (kondisi) Variable Sign Symbol Value interest NI dollar NI fedint NI fedmon NI Sign NI = Not Instantiated, I = Instantiated, Symbol dan Value masih bernilai kosong FORWARD CHAINING 1. Kemudian program akan menanyakan kepada user, hal-hal yang diketahuinya sebagai langkah awal Forward Chaining, dengan sintaks : <variable> <symbol> <value>. Misal user menginputkan : fedmon = add 2. Apakah pada bagian IF Base Variable List, input tersebut ada? Ada (di rule nomor 50) 3. Catat variabel ini di Variable List Variable Sign Symbol Value interest NI dollar NI fedint NI fedmon I = add 4. Cari variabel di Base Variable List, catat nomor rule dan jumlah clause-nya RuleNumber = 50 Jumlah Clause = 2 Sistem Berbasis Pengetahuan – Irfan Subakti 49
  • 56.
    Bab 5 Knowledge-BasedExpert Systems 5. Inisial Conclusion Variable Queue fedmon 6. Update Clause Variable Pointer RuleNumber = 50 ClauseNumber = 1 Berarti yang dicek sekarang adalah fedint 7. Apakah variable clause di Variable List sudah di-instantiated? fedint belum di-instantiated (Variable : fedint, Sign : NI) 8. Instantiated variable tadi di Variable List, disini ditanyakan kepada user. Misal user menginputkan : fedint = fall Maka di Variable List dilakukan updating, sebagai berikut : Variable Sign Symbol Value interest NI dollar NI fedint I = fall fedmon I = add 9. Update Clause Variable Pointer RuleNumber = 50 ClauseNumber = 2 Berarti yang dicek sekarang adalah fedmon 10. Apakah variable clause di Variable List sudah di-instantiated? fedmon sudah di-instantiated (Variable : fedmon, Sign : I) 11. Apakah clause pada Base Variable List di bagian IF, sudah terpenuhi semua berdasarkan jumlah clause yang tercatat? Ya, (Jumlah Clause = 2, ClauseNumber = 2) 12. Apakah variabel di variable clause memenuhi nilainya dengan variabel di Variable List? Ya, (fedint = fall dan fedmon = add sebagai variable clause sama nilainya dengan di Variable List : fedint = fall dan fedmon = add) 13. Eksekusi bagian THEN interest = fall 14. Update Conclusion Variable Queue fedmon interest 15. Catat variabel tersebut di record konklusi dan di Variable List kalau ada variabelnya di situ di Result dicatat : interest = fall di Variable List karena variabel interest ada, maka dicatat : Variable Sign Symbol Value interest I = fall dollar NI fedint I = fall fedmon I = add 16. Apakah variabel ini ada di rule lain yang tersisa pada Base Variable List di bagian IF? Tidak, karena RuleNumber = 50 adalah rule terakhir yang ada. 17. Remove variabel pertama di Conclusion Variable Queue fedmon (di-remove) interest Sehingga Conclusion Variable Queue menjadi : interest Sistem Berbasis Pengetahuan – Irfan Subakti 50
  • 57.
    Bab 5 Knowledge-BasedExpert Systems 18. Apakah variabel di Conclusion Variable Queue terdapat di Variabel List? Ya, interest di Conclusion Variable Queue terdapat di Variabel List 19. Catat nomor rule dan jumlah clause-nya RuleNumber = 10 Jumlah Clause = 1 20. Update Clause Variable Pointer RuleNumber = 10 ClauseNumber = 1 21. Apakah variable clause di Variable List sudah di-instantiated? interest sudah di-instantiated (Variable : interest, Sign : I) 22. Apakah clause pada Base Variable List di bagian IF, sudah terpenuhi semua berdasarkan jumlah clause yang tercatat? Ya, (Jumlah Clause = 1, ClauseNumber = 1) 23. Apakah variabel di variable clause memenuhi nilainya dengan variabel di Variable List? Ya, (interest = fall sebagai variable clause sama nilainya dengan di Variable List : interest = fall) 24. Eksekusi bagian THEN stock = rise 25. Update Conclusion Variable Queue interest stock 26. Catat variabel tersebut di record konklusi dan di Variable List kalau ada variabelnya di situ di Result dicatat : stock = rise di Variable List karena variabel stock tak ada, maka tidak dicatat 27. Apakah variabel ini ada di rule lain yang tersisa pada Base Variable List di bagian IF? Ya, ada di rule 20 (yaitu : interest = rise) 28. Catat nomor rule dan jumlah clause-nya. RuleNumber = 20 Jumlah Number = 1 29. Update Clause Variable Pointer RuleNumber = 20 ClauseNumber = 1 30. Apakah variable clause di Variable List sudah di-instantiated? interest sudah di-instantiated (Variable : interest, Sign : I) 31. Apakah clause pada Base Variable List di bagian IF, sudah terpenuhi semua berdasarkan jumlah clause yang tercatat? Ya, (Jumlah Clause = 1, ClauseNumber = 1) 32. Apakah variabel di variable clause memenuhi nilainya dengan variabel di Variable List? Tidak, (interest = rise sebagai variable clause tidak sama nilainya dengan di Variable List : interest = fall) 33. Apakah variabel ini ada di rule lain yang tersisa pada Base Variable List di bagian IF? Tidak Sistem Berbasis Pengetahuan – Irfan Subakti 51
  • 58.
    Bab 5 Knowledge-BasedExpert Systems 34. Remove variabel pertama di Conclusion Variable Queue interest (di-remove) stock Sehingga Conclusion Variable Queue menjadi : stock 35. Apakah variabel di Conclusion Variable Queue terdapat di Variabel List? stock di Conclusion Variable Queue tidak ada di Variabel List 36. Tampilkan hasil Forward Chaining dari record konklusi interest = fall stock = rise 37. Return Kasus 2. Backward Chaining. Rule yang digunakan : rule 10 if degree = no then position = no rule 20 if degree = yes then qualify = yes rule 30 if degree = yes and discovery = yes then position = research rule 40 if qualify = yes and grade < 3.5 and experience >= 2 then position = service engineering rule 50 if qualify = yes and grade < 3.5 and experience < 2 then position = no rule 60 if qualify = yes and grade >= 3.5 then position = product engineer INISIALISASI Sebagai langkah awal program adalah men-scanner rule tadi, yang selanjutnya membuat Base Variable List dan meng-inisialisasi Variable List. Dalam Base Variable List, rule-rule tadi disusun sebagai berikut : 10 20 30 30 40 40 degree degree degree discovery qualify grade = = = = = < no yes yes yes yes 3.5 position qualify position position position position = = = = = = no yes research research serv eng serv eng 1 1 1 2 1 2 40 50 50 50 60 60 experience qualify grade experience qualify grade >= = < < = >= 2 yes 3.5 2 yes 3.5 position position position position position position = = = = = = serv eng no no no prod eng prod eng 3 1 2 3 1 2 Sistem Berbasis Pengetahuan – Irfan Subakti 52
  • 59.
    Bab 5 Knowledge-BasedExpert Systems Inisialiasi Variable List, disini yang dicatat adalah hal-hal di bagian IF (kondisi) Variable Sign Symbol Value degree NI discovery NI qualify NI grade NI experience NI Sign NI = Not Instantiated, I = Instantiated, Symbol dan Value masih bernilai kosong BACKWARD CHAINING 1. Kemudian program akan menanyakan kepada user, hal-hal yang diketahuinya sebagai langkah awal Backward Chaining, dengan sintaks : <variable>. Misal user menginputkan : position 2. Apakah pada Base Variable List di bagian THEN , input tersebut ada? ada (di rule nomor 10) 3. Catat nomor rule dan jumlah clause RuleNumber = 10 Jumlah Clause = 1 4. Update Conclusion Stack RuleNumber = 10 ClauseNumber = 1 (yaitu degree = no) 5. Apakah variabel di nomor clause pada top of stack sudah di-instantiated di Variable List, atau, ClauseNumber > Jumlah Clause degree pada Variable List belum di-instantiated ClauseNumber = 1 sama dengan JumlahClause 6. Apakah variabel ada di Base Variable List di bagian THEN? Tidak (degree tidak ada di bagian THEN) 7. Instantiate variable tadi di Variable List, disini ditanyakan kepada user. Misal user menginputkan : degree = yes Maka di Variable List dilakukan updating, sebagai berikut : Variable Sign Symbol Value degree I = yes discovery NI qualify NI grade NI experience NI 8. Apakah variabel tersebut memenuhi variabel di Base Variable List pada nomor rule yang tercatat? Tidak, (degree = yes tidak sama dengan di Base Variable List : degree = no) 9. Remove variabel di top of Conclusion Stack RuleNumber = 10 (diremove) ClauseNumber = 1 (diremove) Sehingga Conclusion Stack tidak ada isinya sekarang 10. Apakah ada variabel lain yang sama dengan input di Base Variable List di bagian THEN yang lain? Ada (yaitu di rule nomor 30) 11. Catat nomor rule dan jumlah clause RuleNumber = 30 Jumlah Clause = 2 Sistem Berbasis Pengetahuan – Irfan Subakti 53
  • 60.
    Bab 5 Knowledge-BasedExpert Systems 12. Update Conclusion Stack RuleNumber = 30 ClauseNumber = 1 (yaitu degree = yes) 13. Apakah variabel di nomor clause pada top of stack sudah di-instantiated di Variable List, atau, ClauseNumber > Jumlah Clause Ya, degree sudah di-instantiated (Variable : degree, Sign : I) 14. Apakah bagian THEN bisa dieksekusi berdasar jumlah clause yang tercatat? Tidak, ClauseNumber yang dicek baru nomor 1 sedangkan Jumlah Clause = 2 15. Update Conclusion Stack RuleNumber = 30 ClauseNumber = 2 (yaitu discovery = yes) 16. Apakah variabel di nomor clause pada top of stack sudah di-instantiated di Variable List, atau, ClauseNumber > Jumlah Clause Tidak, discovery belum di-instantiated (Variable : discovery, Sign : NI) 17. Apakah variabel ada di Base Variable List di bagian THEN? Tidak (discovery tidak ada di bagian THEN) 18. Instantiate variable tadi di Variable List, disini ditanyakan kepada user. Misal user menginputkan : discovery = no Maka di Variable List dilakukan updating, sebagai berikut : Variable Sign Symbol Value degree I = yes discovery I = no qualify NI grade NI experience NI 19. Apakah variabel tersebut memenuhi variabel di Base Variable List pada nomor rule yang tercatat? Tidak, (discovery = no tidak sama dengan di Base Variable List : discovery = yes) 20. Remove variabel di top of Conclusion Stack RuleNumber = 30 (diremove) ClauseNumber = 2 (diremove) Sehingga Conclusion Stack tidak ada isinya sekarang 21. Apakah ada variabel lain yang sama dengan input di Base Variable List di bagian THEN yang lain? Ada (yaitu di rule nomor 40) 22. Catat nomor rule dan jumlah clause RuleNumber = 40 Jumlah Clause = 3 23. Update Conclusion Stack RuleNumber = 40 ClauseNumber = 1 (yaitu qualify = yes) 24. Apakah variabel di nomor clause pada top of stack sudah di-instantiated di Variable List, atau, ClauseNumber > Jumlah Clause Tidak, qualify belum di-instantiated (Variable : qualify, Sign : NI) 25. Apakah variabel ada di Base Variable List di bagian THEN? Ya (qualify ada di bagian THEN) Sistem Berbasis Pengetahuan – Irfan Subakti 54
  • 61.
    Bab 5 Knowledge-BasedExpert Systems 26. Catat nomor rule dan jumlah clause RuleNumber = 20 Jumlah Clause = 1 27. Update Conclusion Stack RuleNumber = 20 ClauseNumber = 1 (yaitu degree = yes) RuleNumber = 40 ClauseNumber = 1 28. Apakah variabel di nomor clause pada top of stack sudah di-instantiated di Variable List, atau, ClauseNumber > Jumlah Clause Ya, degree sudah di-instantiated (Variable : degree, Sign : I) 29. Apakah bagian THEN bisa dieksekusi berdasar jumlah clause yang tercatat? Ya, ClauseNumber yang dicek nomor 1 sedangkan Jumlah Clause = 1 30. Eksekusi bagian THEN qualify = yes 31. Update di Variable List jika variabel tersebut ada. qualify ada di Variable List, maka Variable List di-update Variable Sign Symbol Value degree I = yes discovery I = no qualify I = yes grade NI experience NI 32. Remove Top of Conclusion Stack RuleNumber = 20 (di-remove) ClauseNumber = 1 (di-remove) RuleNumber = 40 ClauseNumber = 1 Sehingga Conclusion Stack sekarang menjadi : RuleNumber = 40 ClauseNumber = 1 33. Apakah Conclusion Stack masih ada isinya? Ya, yaitu RuleNumber = 40 ClauseNumber = 1 34. Update Conclusion Stack RuleNumber = 40 ClauseNumber = 2 (yaitu grade < 3.5) 35. Apakah variabel di nomor clause pada top of stack sudah di-instantiated di Variable List, atau, ClauseNumber > Jumlah Clause Tidak, grade belum di-instantiated (Variable : grade, Sign : NI) 36. Apakah variabel ada di Base Variable List di bagian THEN? Tidak, grade tidak ada di bagian THEN 37. Instantiate variable tadi di Variable List, disini ditanyakan kepada user. Misal user menginputkan : grade = 3.0 Maka di Variable List dilakukan updating, sebagai berikut : Variable Sign Symbol Value degree I = yes discovery I = no qualify I = yes grade I = 3.0 experience NI Sistem Berbasis Pengetahuan – Irfan Subakti 55
  • 62.
    Bab 5 Knowledge-BasedExpert Systems 38. Apakah variabel tersebut memenuhi variabel di Base Variable List pada nomor rule yang tercatat? Ya, (grade = 3.0 memenuhi di Base Variable List : grade < 3.5) 39. Update Conclusion Stack RuleNumber = 40 ClauseNumber = 3 (yaitu experience >= 2) 40. Apakah variabel di nomor clause pada top of stack sudah di-instantiated di Variable List, atau, ClauseNumber > Jumlah Clause Tidak, experience belum di-instantiated (Variable : experience, Sign : NI) 41. Apakah variabel ada di Base Variable List di bagian THEN? Tidak, experience tidak ada di bagian THEN 42. Instantiate variable tadi di Variable List, disini ditanyakan kepada user. Misal user menginputkan : experience = 4.5 Maka di Variable List dilakukan updating, sebagai berikut : Variable Sign Symbol Value degree I = yes discovery I = no qualify I = yes grade I = 3.0 experience I = 4.5 43. Apakah variabel tersebut memenuhi variabel di Base Variable List pada nomor rule yang tercatat? Ya, (experience = 4.5 memenuhi di Base Variable List : experience >= 2) 44. Update Conclusion Stack RuleNumber = 40 ClauseNumber = 4 45. Apakah variabel di nomor clause pada top of stack sudah di-instantiated di Variable List, atau, ClauseNumber > Jumlah Clause ClauseNumber (4) sudah melebihi Jumlah Clause (3) 46. Apakah bagian THEN bisa dieksekusi berdasar jumlah clause yang tercatat? Ya, ClauseNumber sudah dicek semuanya, sejumlah Jumlah Clause 47. Eksekusi bagian THEN position = service engineering 48. Update di Variable List jika variabel tersebut ada. Karena position tidak ada di Variable List maka tidak terjadi updating 49. Remove Top of Conclusion Stack RuleNumber = 40 (di-remove) ClauseNumber = 4 (di-remove) Sehingga Conclusion Stack tidak ada isinya sekarang 50. Apakah Conclusion Stack masih ada isinya? Tidak, Conclusion Stack tidak ada isinya sekarang 51. Tampilkan hasil Backward Chaining position = service engineering 52. Return Sistem Berbasis Pengetahuan – Irfan Subakti 56
  • 63.
    Bab 5 Knowledge-BasedExpert Systems 5.5. Confidence Factor (CF) pada Forward dan Backward Chaining. Confidence Factor (faktor kepercayaan) adalah ukuran/tingkat kepercayaan seseorang terhadap rule yang ada. Meliputi tingkat kepercayaan terhadap suatu variabel dalam suatu rule, maupun tingkat kepercayaan terhadap rule itu sendiri. Makin tinggi CF-nya jelas makin bisa dipercaya suatu rule, sehingga diasumsikan rule tersebut berarti makin baik. Dengan adanya CF ini, urutan rule pada suatu knowledge base tidak berpengaruh pada prioritas eksekusi program. Sehingga prioritas/keutamaan suatu rule ditentukan oleh besarnya CF yang ada padanya. Berikut ini dijelaskan hal-hal yang berhubungan dengan CF (Disini CF antara 0 s/d 100, boleh juga 0 s/d 1): CF untuk rule dengan kondisi AND. Contoh: IF condition = hot CF 70 AND condition = dry CF 90 AND condition = crowd CF 85 THEN anger = rise CF 95 CF untuk kondisi di atas adalah: CF = minimum (CF1, CF2, CF3) = minimum (70, 90, 85) = 70 Lalu CF untuk rule adalah CF(rule) = 70 * 95 = 6650/100 = 67 CF untuk rule dengan kondisi OR. Contoh: IF A CF1 OR B CF2 THEN K CF5; IF dollar = naik CF 80 OR rupiah = turun CF 60 THEN krisis = naik CF 90; Maka CF = 80 + 60 – (80 * 60)/100 = 140 – 48 = 92 CF(rule) = 92 * 90 = 8280, lalu bagi dengan 100 = 8280/100 = 82,8. Setelah di-ROUND, maka didapatkan 83 IF activity = letters CF 80 OR activity = resumes CF 70 OR activity = notices CF 85 THEN advice = need CF 90; CF = 80 + 70 – (80 * 70) = 150 – 56; 56 didapat dari (80 * 70)/100 = 94; dari sini didapatkan CF untuk (activity = letters CF 80 OR activity = resumes CF 70) Lalu dilanjutkan dengan (OR activity = notices CF 85) CF = 94 + 85 – (94 * 85) = 99 Maka CF(rule) = 99 * 90 = 89; dimana 89 didapat dari (99 * 90)/100 setelah di-ROUND CF untuk rule dengan kondisi AND/OR. Bila ada rule seperti berikut ini: RULE A IF activity = letters OR activity = resumes AND cost = low THEN word_processor = D CF 90; Dari situ terlihat ada kondisi OR dan AND, maka untuk mencari CF-nya, rule seperti ini dapat dipecah menjadi: RULE A1: IF activity = letter AND cost = low THEN word_processor = D CF 90; Sistem Berbasis Pengetahuan – Irfan Subakti 57
  • 64.
    Bab 5 Knowledge-BasedExpert Systems OR RULE A2: IF activity = resume AND cost = low THEN word_processor = D CF 90; Sebagai contoh dimisalkan bahwa CF telah diinputkan oleh user sehingga didapatkan hasil sbb: RULE A1: IF activity = letter CF 90 AND cost = low CF 80 THEN word_processor = D CF 90; OR RULE A2: IF activity = resume CF 70 AND cost = low CF 80 THEN word_processor = D CF 90; CF kondisi pada RULE A1 = minimum (90, 80) = 80 CF untuk RULE A1 = 80 * 90 = 7200/100 = 72 CF kondisi pada RULE A2 = minimum (70, 80) = 70 CF untuk RULE A2 = 70 * 90 = 6300/100 = 63 CF untuk kedua RULE didapatkan dengan rumus OR sehingga didapat: 72 + 63 – (72 * 63) = 135 – 4536/100 = 135 – 45 = 90 Jadi, CF dari rule asli pada contoh ini adalah 90. 5.6. Pengembangan Program Forward dan Backward Chaining. Disamping pernyataan IF .. THEN .. pada RULE yang sudah dibahas, sebenarnya masih ada format yang lebih lengkap lagi yaitu IF .. THEN .. ELSE .. BECAUSE .., seperti tertulis di bawah ini: IF condition THEN conclusion1 ELSE conclusion2 BECAUSE “ ... “; RULE 7 IF functionallity = complex THEN word_processor = product_B ELSE word_processor = product_A BECAUSE “Product B can process more complicated documents that Product A”; Program juga dapat mengenali dan menangani persamaan, pertidaksamaan, dan juga range nilai tertentu untuk nilai-nilai yang dibandingkan dengan variabel-variabelnya. Contoh: IF warna = hitam, IF warna <> hitam, IF warna < 15, IF warna IN [0..7], IF kondisi = TRUE, dsb. Pembagian Rule. Rule dibagi dalam 3 bagian: ACTION, RULE, dan STATEMENT BLOCK, seperti contoh di bawah ini: //The file finding_word_processor.kbs uses a PLURAL variable, //Activity, in a compound OR IF-THEN-ELSE-BECAUSE //ACTION BLOCK ACTIONS DISPLAY “WPHELP will advise you on whether you need a word ” + “processor or not. Press OK to start the consultation.” FIND advice //variabel yang akan dicari, langsung saja ditandai //dengan kata FIND DISPLAY “You {advice} a word processor at this time. “ + “Press OK to exit WPHELP”; //tanda {} pada {advice} berarti bahwa yang diapit oleh tanda itu //ialah variabel yang ditampilkan //setiap selesai 1 statemen maka diakhiri dengan tanda “;” titik koma Sistem Berbasis Pengetahuan – Irfan Subakti 58
  • 65.
    Bab 5 Knowledge-BasedExpert Systems //RULES BLOCK RULE 1 IF activity = letters OR activity = resumes OR activity = notices OR activity = papers THEN advice = need ELSE advice = do_not_need BECAUSE “If you generate frequent letters, resumes, notices, “ + “or papers, then you need a word processor.”; //STATEMENTS BLOCK ASK activity: “Which of the following documents do you need to write “ + “for your business? Select you answers by select “ + “your desired answer. After you have made all “ + “your selections, click or press OK button. “ + “If you don’t need to write any of these documents, “ + “select none_of_these”; //Pada program begitu program membutuhkan inputan dari user, //maka ditanyakan dulu ke user //kemudian setelah pertanyaan tadi, akan langsung disajikan dari //nilai-nilai yang mungkin //ada pada variabel, setelah selesai user dapat //meng-klik/meng-enter tombol OK //Kemungkinan nilai pada variabel tadi di-declare dengan kata CHOICES //seperti di bawah ini CHOICES activity: letters, resumes, notices, papers, none_of_these; PLURAL: activity; //Reserved word PLURAL menyatakan bahwa variabel setelahnya adalah //variabel yang nilainya //jamak=PLURAL, jadi tidak hanya 1 saja, bisa 2 atau lebih Contoh file yang lain: ACTIONS FIND word_processor; DISPLAY “The value of word_processor is {word_processor}” RULE 0 IF functionality = simple AND cost = low THEN word_processor = Product_A; RULE 1 IF functionality = simple AND cost = high THEN word_processor = Product_A; RULE 2 IF functionality = complex AND cost = low THEN word_processor = none; RULE 3 IF functionality = complex AND cost = high THEN word_processor = Product_B; ASK functionality: “What is the value of Functionality?”; CHOICES functionality: simple,complex; ASK cost: “What is the value of Cost?”; CHOICES cost: low,high; Implementasi Pengembangan Program. Bisa juga dikembangkan sintaks rule menurut yang diinginkan. Semakin lengkap jelas akan semakin baik. Sebagai panduan, bisa dilihat hal-hal di bawah ini: Ada fasilitas trace/penelusuran program. User interface sebaik dan semudah mungkin digunakan. Memberikan data yang lengkap kepada user. Bisa menampilkan jendela WHAT, HOW, WHY dengan isi yang lengkap. Isi dari jendela WHAT adalah hasil dari proses forward maupun backward chaining yang paling sederhana dan yang pertama kali didapatkan dari program, bahkan sebelum tahap pengembangan ini (bisa dilihat kembali di sub bab 4.4). Ia menjawab pertanyaan mengenai apa yang dihasilkan program. Sedangkan isi dari jendela jendela HOW adalah log/catatan bagaimana suatu hasil (WHAT) Sistem Berbasis Pengetahuan – Irfan Subakti 59
  • 66.
    Bab 5 Knowledge-BasedExpert Systems didapatkan, rule-rule mana saja yang telah diproses dan ditelusuri. Sedangkan isi dari jendela WHY, lebih banyak mengacu pada alasan hasil (WHAT) tadi didapat. Tentu saja komponen CF yang banyak mengambil peranan dalam penjelasan WHY ini. Singkatnya adalah WHAT adalah hasilnya, HOW adalah bagaimana menghasilkan WHAT tadi, sedangkan alasannya diimplementasikan oleh WHY. Bisa mengeksekusi semua rule, dengan catatan mengikuti sintaks program yang ada. Bisa menganalisis rule yang ada. Pencarian berjalan dengan cepat, apalagi untuk rule-rule yang kompleks dan besar. Untuk pendekatan Forward Chaining, ada tambahan reserved word: WHENEVER. WHENEVER cost_too_high IF cost >= 500 THEN DISPLAY “Consider volume discounts.”; Begitu kata WHENEVER ditemukan di bagian awal rule, maka rule akan dites setiap saat nilai dari variabel yang ada di kondisi (bagian IF) berubah nilainya. Jika rule yang mengandung WHENEVER ditemukan sebagai konklusi yang benar, maka bagian THEN dieksekusi. Dengan kata lain, bila ada perubahan variabel di bagian IF, rule secara otomatis dicek untuk dipilih, tanpa memperhatikan strategi pencariannya apakah Forward atau Backward Chaining. Jadi WHENEVER berlaku seperti “daemon” sebab dia akan mengawasi variabel yang diacu oleh kondisi IF, dan mengeksekusinya setiap waktu kondisinya true/benar. Adanya reserved word FIND untuk mengidentifikasikan variabel tujuan. Reserved word FIND dalam rule hanya boleh ada dalam bagian THEN saja, tidak boleh di bagian IF. Contoh: RULE Networking IF Environment = Networked THEN Network = Yes FIND Networked_word_processor FIND tidak bisa digabungkan dengan WHENEVER, sebab WHENEVER mengindikasikan rule, sedang FIND mengidentifikasikan variabel tujuan. Contoh yang salah: WHENEVER Networking IF Environment = Networked THEN Network = Yes FIND Networked_word_processor Untuk nilai dari variabel yang belum diketahui, ada satu nilai khusus yaitu UNKNOWN, yang berarti program memang tidak tahu harus mengisikan apa pada variabel yang ditanyakan. Jadi cukup diisi saja dengan UNKNOWN bila kita memang tidak tahu jawaban apa yang harus diberikan. RULE 7 IF Document = UNKNOWN THEN Word_processor = wait_for_now DISPLAY “Examine your busines functions for word processing before buying”; RULE 8 IF Cost = UNKNOWN THEN Word_processor = none_for_now DISPLAY “Consult your manager or boss to determine your budget.”; Sistem Berbasis Pengetahuan – Irfan Subakti 60
  • 67.
    Bab 6 AlgoritmaGenetika BAB 6 ALGORITMA GENETIKA 6.1. Pendahuluan. Pelbagai masalah optimasi baik di dunia rekayasa industri, utamanya pada sistem manufakturing, begitu kompleksnya untuk ditangani dengan teknik optimasi konvensional. Mulai tahun 1960-an mulai banyak studi yang berusaha untuk menirukan perilaku kehidupan dalam rangka menyelesaikan masalah optimasi yang pelik seperti contoh di atas. Simulasi proses evolusioner alamiah manusia menghasilkan teknik optimasi stokastik yang disebut algoritma evolusioner, yang seringkali dapat menampilkan kinerja yang lebih baik daripada metode konvensional ketika diaplikasikan pada permasalahan dunia nyata yang sulit. Ada tiga jalan utama dalam riset tersebut: Genetic Algorithms (GA, algoritma genetika), Evolutionary Programming (EP, pemrograman evolusioner), dan Evolution Strategies (ESs, Strategi- strategi Evolusi). Diantara ketiganya, algoritma genetika dikenal sebagai algoritma yang paling banyak dipakai pada saat ini. Penerapan algoritma genetika yang sudah diterapkan di bidang rekayasa industri adalah dalam hal: penjadwalan dan prioritas urutan, desain kehandalan, rute dan penjadwalan kendaraan, group technology, layout dan lokasi fasilitas, transportasi, dan lain-lain. Dalam hubungannya dengan Sistem Berbasis Pengetahuan, GA ini diharapkan dapat mengoptimasi pencarian baik dalam Forward maupun Backward Chaining, dan harapan selanjutnya adalah bersama-sama dengan jaringan syaraf tiruan/logika fuzzy dapat lebih mengoptimalkan sistem dalam hal kecepatan pembelajaran, kecepatan berfikir, dan kecepatan memberikan solusi untuk menjawab semua pertanyaan yang berkaitan dengan WHAT, HOW, dan WHY. Struktur Umum Algoritma Genetika. Dapat digambarkan seperti bagan di bawah ini: crossover 110010 1010 kromosom 101110 1110 1100101010 encoding Solusi 1011101110 110010 1110 0011011001 1100110001 101110 1010 mutasi 00110 11001 00110 01001 seleksi evaluasi offspring populasi baru 110010 1110 101110 1010 001100 1001 roulette wheel decoding Solusi komputasi fitness Struktur umum dari algoritma genetika di atas dapat dijelaskan sebagai berikut: Prosedur: Algoritma Genetika begin t ← 0; initialize P(t); 61 Sistem Berbasis Pengetahuan – Irfan Subakti
  • 68.
    Bab 6 AlgoritmaGenetika evaluate P(t); while (not termination condition) do recombine P(t) to yield C(t); evaluate C(t); select P(t+1) from P(t) and C(t); t ← t + 1; end end Sebenarnya, cuma ada 2 jenis operasi dalam algoritma genetika: 1. Operasi genetika: crossover dan mutasi 2. Operasi evolusi: seleksi Algoritma genetika berbeda dengan optimasi konvensional dan prosedur pencarian dalam pelbagai hal, seperti hal-hal di bawah ini: 1. GA bekerja dengan koding dari kumpulan solusi, bukan solusi itu sendiri. 2. GA mencari dari populasi solusi, bukan solusi tunggal. 3. GA menggunakan informasi hasil (fungsi fitness), bukan penurunan atau knowledge bantuan lainnya. 4. GA menggunakan rule transisi probabilistik, bukan rule deterministik. Eksploitasi dan Eksplorasi. 2 isu penting dalam strategi pencarian: eksploitasi solusi terbaik dan eksplorasi ruang pencarian. GA merupakan metode pencarian umum yang mengkombinasikan elemen-elemen pencarian terarah dan stokastik yang dapat membuat keseimbangan diantara eksplorasi dan eksploitasi dari ruang pencarian. Pada awal pencarian dalam pencarian genetika, terdapat populasi yang berbeda dan sangat acak, lalu operator crossover cenderung untuk menampilkan pencarian melebar untuk mengeksplorasi semua ruang solusi. Dari hasil pengembangan solusi yang memiliki fitness tinggi, operator crossover menampilkan eksplorasi pada tetangga dari setiap solusi tersebut. Dengan kata lain, jenis apapun pencarian (eksploitasi atau eksplorasi) kinerja crossover ditentukan oleh lingkungan sistem genetika (keanekaragaman populasi), tetapi bukan oleh operator itu sendiri. Sebagai tambahan, operator-operator genetika sederhana didesain sebagai metode pencarian umum (metode pencarian yang tak tergantung domain); mereka menampilkan secara esensial pencarian “buta” dan tak dapat menjamin untuk menghasilkan offspring yang makin baik. Pencarian berdasarkan populasi. Perbandingan antara pendekatan konvensional dan genetika dapat dilihat pada gambar berikut: conventional method genetic algorithm initial single point initial population improvement (problem-specific) improvement (problem-independent) No terminal? No terminal? Yes end Yes end Sistem Berbasis Pengetahuan – Irfan Subakti 62
  • 69.
    Bab 6 AlgoritmaGenetika Meta-heuristic. GA sederhana sulit diaplikasikan secara langsung dan berhasil dalam banyak masalah optimasi yang “sulit”. Pelbagai implementasi yang tak standar dibuat untuk bermacam-macam masalah tertentu dimana GA digunakan sebagai meta-heuristic. GA + Stuktur Data = Program Evolusi. Keuntungan Utama. Ada 3 keuntungan utama dalam mengaplikasikan GA pada masalah-masalah optimasi: 1. GA tak memerlukan kebutuhan matematis banyak mengenai masalah optimasi. 2. Kemudahan dan kenyamanan dan pada operator-operator evolusi membuat GA sangat efektif dalam melakukan pencarian global (dalam probabilitas). 3. GA menyediakan banyak fleksibelitas untuk digabungkan dengan metode heuristic yang tergantung domain, untuk membuat implementasi yang efisien pada masalah-masalah khusus. Kamus GA. Genetic Algorithms Explanation Chromosome (string, individual) Solution (coding) Genes (bits) Part of solution Locus Position of gene Alleles Values of gene Phenotype Decoded solution Genotype Encoded solution 6.2. Contoh Program Algoritma Genetika Sederhana (Simple Genetic Algorithm) Masalah Optimasi. Diberikan fungsi di bawah ini: Maksimalkan f(x1, x2) = 21.5 + x1 sin(4πx1) + x2 sin(20πx2) -3.0 <= x1 <= 12.1 4.1 <= x2 <= 5.8 Domain dari variabel xj adalah [aj, bj] dan presisinya adalah 4 tempat di belakang koma, maka range dari setiap variabel dapat dibagi dalam (bj – aj) x 104 unit. Bit yang dibutuhkan (dilambangkan dengan mj) untuk variabel tadi dapat dihitung dari: mj − 1 < (bj - aj) x 104 <= 2 mj 2 -1 bj − a j Variabel keputusan (decision variable) xj = aj + decimal(substringj) x m 2 j −1 Dimana decimal (substringj) merepresentasikan nilai desimal dari substringj untuk xj. Dimisalkan presisinya adalah 4 tempat di belakang koma. Bit yang dibutuhkan untuk variabel x1 dan x2 adalah: (12.1 – (-3.0)) x 10,000 = 151,000 217 < 151,000 <= 218, m1 = 18 (5.8 – 4.1) x 10,000 = 17,000 214 < 17,000 <= 215, m2 = 15 m = m1 + m2 = 18 + 15 = 33 Panjang total kromosom adalah 33 bit yang direpresentasikan sbb: 33 bit vj 000001010100101001 101111011111110 18 bit 15 bit Nilai yang bisa didapatkan untuk variabel x1 dan x2 adalah sbb: Biner Desimal x1 000001010100101001 5417 x2 101111011111110 24318 12.1 − (−3.0) x1 = -3.0 + 5417 x = -2.687969 218 − 1 Sistem Berbasis Pengetahuan – Irfan Subakti 63
  • 70.
    Bab 6 AlgoritmaGenetika 5.8 − 4.1 x2 = 4.1 + 24318 x = 5.361653 215 − 1 Prosedur-prosedur yang ada dalam program. Terdapat beberapa prosedur dalam GA seperti di bawah ini: Initial Population. Generate secara random (pop_size misalnya 10 berarti generate 10 populasi awal), misal sbb: v1=[000001010100101001101111011111110] nilai desimal v1=[x1,x2]= [-2.687969,5.361653] v2=[001110101110011000000010101001000] nilai desimal v2=[x1,x2]= [ 0.474101,4.170144] v3=[111000111000001000010101001000110] nilai desimal v3=[x1,x2]= [10.419457,4.661461] v4=[100110110100101101000000010111001] nilai desimal v4=[x1,x2]= [ 6.159951,4.109598] v5=[000010111101100010001110001101000] nilai desimal v5=[x1,x2]= [-2.301286,4.477282] v6=[111110101011011000000010110011001] nilai desimal v6=[x1,x2]= [11.788084,4.174346] v7=[110100010011111000100110011101101] nilai desimal v7=[x1,x2]= [ 9.342067,5.121702] v8=[001011010100001100010110011001100] nilai desimal v8=[x1,x2]= [-0.330256,4.694977] v9=[111110001011101100011101000111101] nilai desimal v9=[x1,x2]= [11.671267,4.873501] v10=[111101001110101010000010101101010] nilai desimal v10=[x1,x2]=[11.446273,4.171908] Evaluation. Dalam proses ini evaluasi nilai fitness dari kromosom yang terdiri dari 3 langkah: Konversikan genetipe kromosom ke fenotipe-nya, artinya mengkonversikan string biner ke nilai real relatif dari xk = ( x1 , x 2 ), dengan k = 1,2, ..., pop_size. k k Evalusi fungsi obyektifnya: f(xk). Konversikan nilai dari fungsi obyektifnya ke fitness. Untuk kasus memaksimalisasikan, fitness-nya adalah sama dengan nilai fungsi obyektifnya: eval(vk) = f(xk), k = 1,2, ..., pop_size. eval(v1) = f(-2.687969,5.361653) = 19.805119 eval(v2) = f( 0.474101,4.170144) = 17.370896 eval(v3) = f(10.419457,4.661461) = 9.590546 eval(v4) = f( 6.159951,4.109598) = 29.406122 eval(v5) = f(-2.301286,4.477282) = 15.686091 eval(v6) = f(11.788084,4.174346) = 11.900541 eval(v7) = f( 9.342067,5.121702) = 17.958717 eval(v8) = f(-0.330256,4.694977) = 19.763190 eval(v9) = f(11.671267,4.873501) = 26.401669 eval(v10) = f(11.446273,4.171908) = 10.252480 Terlihat disitu bahwa kromosom v4 adalah kromosom terkuat dan kromosom v3 adalah yang terlemah. Selection. Dalam kebanyakan kasus, pendekatan roulette wheel (roda rolet) sering digunakan untuk prosedur seleksi; ini dimiliki oleh seleksi fitness-proportional dan dapat memilih populasi baru yang berhubungan dengan distribusi probabilitas pada nilai fitness-nya. Roda rolet ini dapat dijelaskan sbb: Hitung nilai fitness eval(vk) untuk setiap kromosom vk: eval(vk) = f(x), k = 1,2, ..., pop_size. Hitung total fitness untuk populasi: pop _ size F= ∑ eval (v k =1 k ) Hitung probabilitas seleksi pk untuk setiap kromosom vk: eval (v k ) pk = , k = 1,2, ..., pop_size. F Hitung probabilitas kumulatif qk untuk setiap kromosom vk: k qk = ∑p j =1 j , k = 1,2, ..., pop_size Prosedur selection dimulai dengan memutar roda rolet sebanyak pop_size kali; setiap waktu satu kromosom dipilih untuk populasi baru selanjutnya, dengan langkah sbb: Generate bilangan random r dengan range [0,1]. Jika r <= q1, maka pilih kromosom pertama: v1; jika tidak, pilih kromosom ke-k: vk(2 <= k <= pop_size) sehingga qk-1 < r <= qk. Sistem Berbasis Pengetahuan – Irfan Subakti 64
  • 71.
    Bab 6 AlgoritmaGenetika 10 Total fitness F dari populasi adalah: F = ∑ eval (v k =1 k ) = 178.135372 Probabilitas seleksi pk untuk setiap kromosom vk(k = 1, ..., 10) adalah sbb: p1 = 0.111180 p2 = 0.097515 p3 = 0.053839 p4 = 0.165077 p5 = 0.088057 p6 = 0.066806 p7 = 0.100815 p8 = 0.110945 p9 = 0.148211 p10 = 0.057554 Probablitas kumulatif qk untuk setiap kromosom vk(k = 1, ..., 10) adalah sbb: q1 = 0.111180 q2 = 0.208695 q3 = 0.262534 q4 = 0.427611 q5 = 0.515668 q6 = 0.582475 q7 = 0.683290 q8 = 0.794234 q9 = 0.942446 q10 = 1.000000 Sekarang marilah kita coba memutar roda rolet sebanyak 10 kali, dan setiap waktu kita memilih 1 kromosom untuk populasi baru selanjutnya. Diasumsikan misalnya 10 bilangan random dengan range [0,1] adalah sbb: 0.301431 0.322062 0.766503 0.881893 0.350871 0.583392 0.177618 0.343242 0.032685 0.197577 Bilangan pertama r1: 0.301431 lebih besar daripada q3 dan lebih kecil daripada q4, yang berarti bahwa kromosom q4 dipilih untuk populasi baru berikutnya; bilangan kedua r2: 0.322062 lebih besar daripada q3 dan lebih kecil daripada q4, yang berarti bahwa kromosom q4 lagi-lagi dipilih untuk populasi baru berikutnya; dan demikian seterusnya. Akhirnya populasi baru yang terbentuk adalah sbb: v’1 = [100110110100101101000000010111001] (v4) v’2 = [100110110100101101000000010111001] (v4) v’3 = [001011010100001100010110011001100] (v8) v’4 = [111110001011101100011101000111101] (v9) v’5 = [100110110100101101000000010111001] (v4) v’6 = [110100010011111000100110011101101] (v7) v’7 = [001110101110011000000010101001000] (v2) v’8 = [100110110100101101000000010111001] (v4) v’9 = [000001010100101001101111011111110] (v1) v’10= [001110101110011000000010101001000] (v2) Crossover. Digunakan sebagai metode pemotongan kromosom, yang secara random memilih titik potong pada kromosom dan menggantinya dengan bagian kanan dari 2 kromosom induk (parent) untuk menghasilkan kromosom anak (offspring). Pada contoh di bawah ini terdapat 2 kromosom induk, dan titik potongnya secara random dipilih pada posisi gen ke-17: v1 = [100110110100101101000000010111001] v2 = [001011010100001100010110011001100] Didapatkan hasil Offspring dengan menggantikan bagian kanan dari kromosom induk sebagai berikut: v’1 = [10011011010010110 0010110011001100] v’2 = [00101101010000110 1000000010111001] Probabilitas crossover di set sebagai pr = 0.25, maka kita dapat berharap bahwa sekitar 25% dari kromosom yang ada akan mengalami crossover. Crossover dapat dilakukan dengan langkah sbb: procedure: Crossover begin k ← 0; while (k <= 10) do rk ← random number from [0,1]; if (rk < 0.25) then select vk as one parent of crossover; end k ← k + 1; end end Diasumsikan bahwa urutan bilangan random-nya adalah sbb: 0.625721 0.266823 0.288644 0.295114 0.163274 0.567461 0.085940 0.392865 0.770714 0.548656 Dari situ bisa kita lihat bahwa kromosom v’5 dan v’7 akan dipilih untuk dilakukan crossover padanya. Kita generate bilangan integer pos secara random dengan range [1,32] (sebab 33 adalah panjang dari kromosom) sebagai titik potong atau dengan kata lain adalah posisi titik crossover. Sistem Berbasis Pengetahuan – Irfan Subakti 65
  • 72.
    Bab 6 AlgoritmaGenetika Diasumsikan bahwa bilangan pos yang dihasilkan sama dengan 1, dua kromosom dipotong setelah bit ke-1, dan offspring dihasilkan dengan menggantikan bagian kanan dari kromosom yang bersangkutan sbb: v’5 = [100110110100101101000000010111001] v’7 = [001110101110011000000010101001000] menjadi: v’5 = [101110101110011000000010101001000] v’7 = [000110110100101101000000010111001] Mutation. Mutasi mengubah satu atau lebih gen dengan probabilitas sama dengan angka mutasi. Diasumsikan bahwa gen ke-18 dari kromosom v1 dipilih untuk bermutasi. Karena gen di posisi itu (posisi ke-18) bernilai 1, maka setelah bermutasi nilainya menjadi 0. Maka setelah bermutasi, kromosom menjadi: v1 = [100110110100101101000000010111001] v1 = [100110110100101100000000010111001] Probabilitas mutasi diset sebagai pm = 0.01, sehingga diharapkan bahwa sekitar 1% total bit dari populasi akan bermutasi. Ada m x pop_size = 33 x 10 = 330 bit dalam keseluruhan populasi; diharapkan 3.3 mutasi terjadi setiap generasi. Setiap bit memiliki kesempatan yang sama untuk bermutasi. Maka kita perlu meng-generate serangkaian bilangan random rk (k= 1, ..., 330) dengan range [0,1]. Dimisalkan bahwa gen-gen berikut ini akan bermutasi: bit_pos chrom_num bit_no random_num 105 4 6 0.009857 164 5 32 0.003113 199 7 1 0.000946 329 10 32 0.001282 Setelah mutasi, didapatkan populasi baru sebagai generasi berikutnya, sebagai berikut: v’1=[100110110100101101000000010111001] nilai desimal f( 6.159951,4.109598) = 29.406122 v’2=[100110110100101101000000010111001] nilai desimal f( 6.159951,4.109598) = 29.406122 v’3=[001011010100001100010110011001100] nilai desimal f(-0.330256,4.694977) = 19.763190 v’4=[111111001011101100011101000111101] nilai desimal f(11.907206,4.873501) = 5.702781 v’5=[101110101110011000000010101001010] nilai desimal f( 8.024130,4.170248) = 19.91025 v’6=[110100010011111000100110011101101] nilai desimal f( 9.342067,5.121702) = 17.958717 v’7=[100110110100101101000000010111001] nilai desimal f( 6.159951,4.109598) = 29.406122 v’8=[100110110100101101000000010111001] nilai desimal f( 6.159951,4.109598) = 29.406122 v’9=[000001010100101001101111011111110] nilai desimal f(-2.687969,5.361653) = 19.805119 v’10=[001110101110011000000010101001010] nilai desimal f( 0.474101,4.170248) = 17.370896 Baru saja tadi kita sudah menyelesaikan satu iterasi dari algoritma genetik (GA). Program nantinya akan dihentikan setelah 1000 iterasi (1000 generasi). Didapatkan kromosom terbaik pada generasi ke-419 sbb: v* = (111110000000111000111101001010110) eval(v*) = f(11.631407,5.724824) = 38.818208 x*1 = 11.631407 x*2 = 5.724824 f(x*1,x*2) = 38.818208 Dari sini dapat dibuat program yang mengimplementasikan hal-hal diatas, dan sebagai inputnya, minimal adalah jumlah populasi awal pop_size, probabilitas crossover pr, probabilitas mutation pm, banyak iterasi, kromosom terbaik dan nilai-nilai yang ada padanya. Sistem Berbasis Pengetahuan – Irfan Subakti 66
  • 73.
    DAFTAR PUSTAKA 1. Turban,Efraim, Decision Support and Expert Systems: Management Support Systems, Fourth Edition, Prentice-Hall, Inc., United States of America, 1995. 2. Gonzalez, Avelino J. and Dankel, Douglas D., The Engineering of Knowledge-Based Systems: Theory and Practice/Book, 1993. 3. Ignizio, James P., Introduction to Expert Systems: The Development and Implementation of Rule-based Expert Systems, McGraw-Hill International Editions, 1991. 4. Baur Gregory R., Pigford D.V., Expert Systems for Business: Concepts and Applications, Boyd & Fraser Publishing Company, Boston-USA, 1990. 5. Gen, Mitsuo and Cheng, Runwei, Genetic Algorithms and Engineering Design, John Wiley & Sons., Inc., United States of America, 1997. 67 Sistem Berbasis Pengetahuan – Irfan Subakti
  • 74.
    ABOUT THE AUTHOR Assalamu'alaikum and my warm greeting to you all ^__^ My name is Irfan Subakti. I graduated from SD Magetan III (Elementary School degree) at Magetan city in 1986, then I continued to study at SMPN 1 Magetan (Junior High School degree) at the same city - I graduated in 1989. The senior high school degree is accomplished at SMA 1 Magetan in 1992. Through UMPTN (National University Entrance Test), I accepted at Computer Engineering Study Program (Undergraduate Program), Faculty of Industrial Technology, Institute Technology of Sepuluh Nopember (ITS) at Surabaya city. In 1994, the name of Department of Computer Engineering (Jurusan Teknik Komputer), via the government (i.e., Ministry of Education) decree changed into the Department of Informatics. That's why I graduated at undergraduate program in 1999 at these department, no longer at Computer Engineering Study Program, Faculty of Industrial Engineering, ITS. I got the degree: Bachelor of Science (B.Sc.) in Informatics field at this moment (a.k.a. Sarjana Komputer - S.Kom. - in Indonesian). In 2001, the Department of Informatics no longer under the coordination of Faculty of Industrial Engineering, but it became the independent faculty, i.e., Faculty of Information Technology (FTIF). FTIF now on consist of 2 departments, namely: Department of Informatics and Information System Study Program. I got the scholarship from the government of Taiwan (Republic of China - R.O.C.) through National Taiwan University of Science and Technology (NTUST - www.ntust.edu.tw) in 2003, to pursue my master degree study. I accepted at Department of Computer Science and Information Engineering (CSIE - www.csie.ntust.edu.tw), College of Electrical and Computer Engineering, as an International Program student at Graduate Program. By the thesis entitled: A Variable-Centered Intelligent Rule System, I graduated from NTUST and I got M.Sc.Eng. degree (Master of Science in Engineering) in 2005. The fields of interest that I do love are: • Fuzzy Information Systems o Fuzzy Logics o Fuzzy Systems o Fuzzy Knowledge-Based Systems • Artificial Intelligence Agent Technology o Expert Systems o Rule-Based Systems o Knowledge Systems o Knowledge-Based Systems o Decision Support Systems o Variable-Centered Intelligent Rule System (VCIRS) - it's my own method! ^__^ 68 Sistem Berbasis Pengetahuan – Irfan Subakti
  • 75.
    After wandering foryears since in the studying in the undergraduate program (i.e., that's why I could not graduate on time - 4 years from 1992, it should be in 1996 I had to graduate from undergraduate degree, but in fact I just graduated at 1999) until the graduation day and having fun trying the training jobs and works; either work by my own and work under the owner of some companies, then I continuing my hobby and my desire, that's teaching!. I decided to be a teacher in my alma mater. As the hobby, teaching is also the tradition from my brothers and sisters, parents, grand parents and my family. Now, I am a teacher in my alma mater, Department of Informatics, Faculty of Information Technology, Institute Technology of Sepuluh Nopember, at Surabaya city, Indonesia. You can contact me at: is@its-sby.edu Wassalamu'alaikum and sincerely yours ^__^ Irfan Subakti, S.Kom., M.Sc.Eng. 69 Sistem Berbasis Pengetahuan – Irfan Subakti