LABORATORIUM SIMULASIDAN APLIKASI INDUSTRI
JURUSAN TEKNIK INDUSTRI -UNIVERSITAS BRAWIJAYA
1
BAB I
PENDAHULUAN
1.1 Latar Belakang
Dewasa ini dunia industri berkembang sangat pesat. Industri dapat berupa
industri jasa maupun industri produk yang memiliki kompleksitas sistem tinggi.
Maka dari itu perusahaan dituntut untuk membuat suatu sistem yang lebih efektif
dan efisien. Sistem yang efektif dan efisien dapat meningkatkan keuntungan
perusahaan baik perusahaan dibidang jasa maupun di bidang produksi. Untuk
menganalisa suatu sistem, dapat dilakukan dengan memodelkan sistem tersebut ke
dalam model yang lebih sederhana.
Model memegang peranan penting di bidang ilmu pengetahuan. Biasanya dari
segi ekonomi untuk menghemat (waktu, biaya) ataupun komoditi berharga lainnya.
Pemodelan bisa juga dilakukan untuk menghindari resiko kerusakan sistem nyata.
Dengan demikian sebuah model diperlukan bilamana percobaan dengan sistem
nyata menjadi terhalang karena mahal, berbahaya ataupun merupakan sesuatu
yang tidak mungkin untuk dilakukan. Taha (1992) bahwa asumsi sistem nyata
diwujudkan darisistem nyata denganmenentukan faktor-faktor dominan (variabel,
kendala, dan parameter) yang mengendalikan perilaku dari sistem nyata. Phillips
(1976) dalam Operation Research, yang dimaksudkan dengan model adalah
representasi sederhana dari sesuatu yang nyata. Dengan pengertian ini
menunjukkan bahwa model selalu tidak sempurna. Dengan demikian menjadi jelas
bahwa untuk kondisi tertentu biasanya perlu membangun sebuah model yang
mewakili sistem nyata serta mempelajarinya sebagai pengganti sistem nyata.
Kantor pos adalah salah satu perusahaan milik negara yang terdiri dari
beberapa loket layanan, diantaranya layanan money chager, weselpos, pengiriman
paket, surat nasional dan surat internasional.Kantor pos yang dijadikan objek
pengamatan dalam studi kasus simulasi sistem dengan software Promodel adalah
Kantor Pos Pusat Malang yang terletak di Jalan Merdeka Barat 5, Malang. Dalam
studi kasus ini, praktikan mengambil spesifikasi objek pengamatan loket
pengiriman surat nasional. Dengan demikian, yang akan dimodelkan dalam
2 LABORATORIUM SIMULASI DAN APLIKASI INDUSTRI
JURUSAN TEKNIK INDUSTRI -UNIVERSITAS BRAWIJAYA
software Promodel adalah sistem pengiriman surat nasional pada kantor pos pusat
Malang.
1.2 Tujuan
Tujuan dari pengamatan ini antara lain:
1. Untuk mengetahui dan memahami sistem, model, simulasi,dan komponen
simulasi dalam proses pengiriman surat nasional di Kantor Pos Pusat Malang.
2. Untuk memodelkan sistem nyata pengiriman suratnasional di KantorPos Pusat
Malang dengan menggunakan PetriNet dan software ProModel serta
mensimulasikanya.
3. Agar dapat menganalisis hasil simulasi pada proses pengiriman surat nasional
di Kantor Pos Pusat Malang.
4. Agar melakukan verifikasi dan validasi model dari sistem pengiriman surat
nasional di Kantor Pos Pusat Malang.
1.3 Manfaat
Manfaat yang dapat diperoleh dari pengamatan ini antara lain:
1. Dapat mengetahui dan memahami sistem, model, simulasi,dan komponen
simulasi dalam proses pengiriman surat nasional di Kantor Pos Pusat Malang.
2. Mampu memodelkan sistem nyata pengiriman surat nasional di Kantor Pos
Pusat Malang dengan menggunakan PetriNet dan software ProModel serta
mensimulasikanya.
3. Praktikan dapat menganalisis hasil simulasi pada proses pengiriman surat
nasional di Kantor Pos Pusat Malang
4. Praktikan mampu melakukan verifikasi dan validasi model dari sistem
pengiriman surat nasional di Kantor Pos Pusat Malang
LABORATORIUM SIMULASIDAN APLIKASI INDUSTRI
JURUSAN TEKNIK INDUSTRI -UNIVERSITAS BRAWIJAYA
3
1.4 Batasan
Adapun batasan-batasan yang digunakan dalam studi kasus ini adalah sebagai
berikut:
1. Data yang diambil sebanyak 50 replikasi yang dibagi ke dalam 5 set data dan
tiap set terdiri dari 10 replikasi.
2. Loket yang diamati pada kantor pos adalah loket pengiriman surat nasional.
3. Datayang diambil merupakandatayang berupa waktu antar kedatangan, waktu
dilayani, waktu scanning barcode, dan waktu memasukkan surat ke truk surat.
1.5 Asumsi
Adapun asumsi-asumsi yang digunakan dalam studi kasus ini adalah sebagai
berikut:
1. Tidak ada petugas yang absen atau ijin tugas keluar.
2. Lamanya pelayanan yang diberikan tidak tergantung pada banyaknya antrian
dan jumlah kedatangan.
3. Dalam satu tray terdapat 50 surat, dalam satu kantong terdapat 50 surat, dan
dalam satu container terdapat 100 surat.
4. Proses pemindahan 50 surat ke tray untuk dibawa dari proses pelayanan di
loket hingga scan dilakukan dalam 10 menit.
4 LABORATORIUM SIMULASI DAN APLIKASI INDUSTRI
JURUSAN TEKNIK INDUSTRI -UNIVERSITAS BRAWIJAYA
Halaman ini sengaja dikosongkan
LABORATORIUM SIMULASIDAN APLIKASI INDUSTRI
JURUSAN TEKNIK INDUSTRI -UNIVERSITAS BRAWIJAYA
5
BAB II
TINJAUAN PUSTAKA
2.1 Sistem
Banyak sekali referensi yang memberikan penjelasan mengenai pengertian
maupun definisi dari sistem, tetapi meskipun istilah sistem yang ada sangat
bervariasi sistem harus memiliki elemen atau karakteristik yaitu batas sistem
(boundary), lingkungan luar sistem (environment), penghubung sistem (interface),
masukan sistem (input), keluaran sistem (output), pengolahan sistem (process),
sasaran sistem, dan yang paling penting adalah sistem harus mempunyai tujuan.
Berdasarkan persyaratan tersebut, Sistem adalah sekelompok elemen-elemen
yang terintegrasi dengan maksud yang sama untuk mencapai suatu organisasi.
Organisasi terdiri dari sejumlah sumber daya yang bekerja menuju tercapainya
suatu tujuan tertentu oleh pemilik atau manajemennya. (Raymond Mc. Leod Jr,
2004:9 )
2.1.1 Karakteristik Sistem
Sistem memiliki beberapa karakteristik antara lain:
1. Kejadian (event), merupakan suatu peristiwa yang dapat merubah keadaan
sistem.
2. Aktivitas (activity), merupakan suatu proses yang menyebabkan perubahan
dalam sistem yang dapat merubah atribut maupun entity.
3. Hubungan (relationship), merupakan kesinambungan interaksi antara dua
objek atau lebih yang memudahkan proses pengenalan satu akan yang lain.
4. Antarmuka penghubung (interface), merupakan media penghubung antar
subsistem.
5. Elemen-elemen, merupakan komponen bagian dari sistem yang berupa entitas
atau subsistem:
a. Entitas: merupakan kumpulan objek yang terdefinisikan yang mempunyai
karakteristik sama dan bisa dibedakan satu dan lainnya.
b. Subsistem:
6 LABORATORIUM SIMULASI DAN APLIKASI INDUSTRI
JURUSAN TEKNIK INDUSTRI -UNIVERSITAS BRAWIJAYA
6. Atribut, merupakan sebutan, sifat atau karakteristik yang memiliki elemen
sistem. Terdapat dua macam atribut, yaitu:
a. Parameter: merupakan suatu nilai yang besarannya dianggap tetap selama
model simulasi dijalankan.
b. Variable: merupakan informasi yang mencerminkan karakteristik suatu
sistem, yang mengikat sistem secara keseluruhan sehingga semua entity
dapat mengandung variable yang sama, dalam Promodel dikenal variable
local dan global.
7. Batas sistem (boundary), merupakan daerah yang membatasi antar sistem atau
lingkungan luarnya.
8. Lingkunganluar (environment),merupakankondisi ataupunentitas di luardari
sistem yang mempengaruhi operasi sistem.
9. Masukan sistem (input), merupakan suatu energi yang dimasukkan ke dalam
sistem.
10. Pengganggu (disturbance/noise), merupakan faktor-faktor yang menyebabkan
terjadinya kesalahan pada sistem.
11. Keluaran sistem (output), merupakan hasil dari energy yang diolah dan
diklasifikasikan menjadi keluaran.
12. Umpan balik (feedback), merupakan reaksi dan respon stakeholder atas sistem
yang dilakukan.
13. Ukuran performansi sistem dibagi menjadi dua:
a. Transient state: yaitu situasi awal setelah sistem dimulai atau
diinisialisasikan (start-up or warm-up period).
b. Steady state: yaitu keadaan stabil memiliki berbagai property yang tidak
berubah dalam waktu.
14. Proses pengolahan (transformation process), merupakan suatu proses yang
akan merubah masukan menjadi keluaran.
15. Perilaku sistem (behaviour), merupakan perilaku dari sistem yang melibatkan
masukan, pengolahan, dan keluaran.
LABORATORIUM SIMULASIDAN APLIKASI INDUSTRI
JURUSAN TEKNIK INDUSTRI -UNIVERSITAS BRAWIJAYA
7
2.1.2 Klasifikasi Sistem
Sistem dapat diklasifikasikan dari beberapa sudut pandang, dalam bukunya
yang berjudul Discrete Event Simulation, Jerry Banks (1999) mengklasifikasikan
sistem sebagai berikut:
1. Sistem abstrak (abstact system) dan sistem fisik (physical system).
a. Sistem abstrak: sistem yang berupa pemikiran atau ide-ide yang tidak
tampak secara fisik. Misalnya : system agama
b. Sistem fisik: sistem yang keberadaannya dapat dilihat secara fisik.
Misalnya: perusahaan, computer.
2. Sistem alamiah (natural system) dan sistem buatan manusia (human made
system).
a. System alamian : sistem yang terbentuk secara alami. Misalnya : sistem
tatasurya, pencernaan.
b. Sistem buatan manusia : sistem yang dirancang dan dibangun oleh manusia
yang melibatkan interaksi dengan mesin. Misalnya : sistem produksi pabrik
3. Sistem tertentu (deterministic system) dan sistem tak tentu (probabilistic
system).
a. Sistem tertentu : sistem yang cara beroperasinya sudah dapat diprediksi,
interaksi-interaksi didalamnya dapat dideteksi dengan pasti dan outputnya
dapat diramalkan. Misalnya : pengolahan data (computer)
b. Sistem tak tentu : sistem yang outputnya tidak dapat diprediksi dengan
pasti karena mengandung unsur probabilitas.
4. Sistem tertutup (closed system) dan sistem terbuka (open system).
a. Sistem tertutup : sistem yang tidak berhubungan dengan dunia luar dan
tidak terpengaruh dengan lingkungan luarnya (bekerja secara otomatis).
b. Sistem terbuka : Sistem yang mempunyai hubungan dengan dunia luar dan
terpengaruh dengan lingkungan luarnya. Sistem ini menerima masukan
dan menghasilkan ouput untuk subsistem yang lain.
8 LABORATORIUM SIMULASI DAN APLIKASI INDUSTRI
JURUSAN TEKNIK INDUSTRI -UNIVERSITAS BRAWIJAYA
2.2 Model
Model adalah pola (contoh, acuan, ragam) dari sesuatu yang akan dibuat
atau dihasilkan (Departemen P dan K, 1984). Definisi lain dari model adalah
abstraksi dari sistem sebenarnya, dalam gambaran yang lebih sederhana serta
mempunyai tingkat prosentase yang bersifat menyeluruh, atau model adalah
abstraksi dari realitas dengan hanya memusatkan perhatian pada beberapa sifat
dari kehidupan sebenarnya (Simamarta, 1983).
2.2.1 Stakeholder dari pemodelan
Stakeholder dapat diartikan sebagai segenap pihak yang terkait dengan
permasalahan yang sedang diangkat (Daellenbach,1994).
1. Problemowner
Merupakan individu atau sekelompok orang yang memiliki kewenangan
mengendalikan permasalahan. Disebut juga sebagai decision maker.
2. Problem user
Merupakan individu atau sekelompok orang yang menggunakan solusi model
untuk memecahkan masalah, meningkatkan kinerja, dan mengeksekusinya.
3. Problem customer
Merupakan pihak yang mendapatkan manfaat atau menjadi objek akibat
penerapan solusi.
4. Problem analyst
Menganalisis masalah dan mendapatkan solusi kemudian disampaikan kepada
problem owner untuk mendapatkan persetujuan. Misalkan pada proyek
pembuatan pabrik baja; pimpinan perusahaan pengembang merupakanowner,
tim proyek merupakan user, pemilik pabrik merupakan customer, dan
konsultan sebagai analyst.
LABORATORIUM SIMULASIDAN APLIKASI INDUSTRI
JURUSAN TEKNIK INDUSTRI -UNIVERSITAS BRAWIJAYA
9
2.2.2 Klasifikasi Model
Berdasarkan pendapat Murdick, et.al (1987) dan Ackoff, et.al (1962) model terdiri
dari 8 kelas, yaitu:
1. Kelas I, Pembagian Menurut Fungsi
a. Model Deskriptif: model yang memberikan gambaran sistem nyata tanpa
rekomendasi dan peramalan.
Contoh: struktur organisasi, laporan keuangan, peta, daftar isi.
b. Model Prediktif: model ini menunjukkan apa yang akan terjadi, bila sesuatu
terjadi atau meramalkan hasil dari kondisi tertentu.
Contoh: analisis BEP, diagram pohon keputusan, antrian.
c. Model Normatif: model yang menyediakan jawaban terbaik dari alternative
yang ada. Model ini memberi rekomendasi tindakan-tindakan yang perlu
diambil.
Contoh: model optimasi, PL, CPM/PERT, marketing mix.
2. Kelas II, Pembagian Menurut Struktur
a. Model Ikonik: adalah model yang menirukan atau mempertahankan
sebagian sifat-sifat fisik sistem aslinya, terkadang dalam suatu skala
tertentu.
Contoh: model pesawat, maket, layout fasilitas, cetak biru.
b. Model Analog: adalah suatu model yang mewakili situasi dinamik atau
keadaaan yang berubah menurut waktu.
Contoh: sistem peredaran darah dengan selang, jaringan lalu lintas dengan
jaringan listrik
c. Model Simbolis: adalah suatu model yang menggambarkan sistem yang
ditinjau dengan simbol-simbol, biasanya dengan simbol-simbol matematik.
Contoh: rumus ABC, model PL, hukum pithagoras
3. Kelas III, Pembagian Menurut Acuan Waktu
a. Model Statis: model yang tidak memperhitungkan perubahan-perubahan
karean pengaruh waktu.
Contoh: struktur organisasi, Model laba yang diharapkan.
10 LABORATORIUM SIMULASI DAN APLIKASI INDUSTRI
JURUSAN TEKNIK INDUSTRI -UNIVERSITAS BRAWIJAYA
b. Model Dinamis: model yang memperhitungkan faktor waktu dalam
menggambarkan suatu sistem nyata.
Contoh: model pertumbuhan populasi, model dinamis.
4. Kelas IV, Pembagian Menurut Tingkat Ketidakpastian
a. Model Deterministik: model yang keluarannya yang dihasilkan dapat
diduga secara pasti berdasarkan masukannya.
Contoh: model laba, model persediaan Wilson.
b. Model Probabilistik: model probabilistik menyangkut distribusi
probabilistik dari input atau proses.
Contoh: diagram pohon keputusan, peta kendali mutu, model RO.
c. Model Konflik: model yang memiliki sifat alamiah pengambil keputusan
berada dalam pengendalian lawan.
Contoh: model kompetisi, model posisi tawar.
d. Model Tak Pasti: model yang dikembangkan untuk menghadapi
ketidakpastian mutlak.
Contoh: model maksimin-minimaks, model teori permainan.
5. Kelas V, Pembagian Menurut Derajat Generalisasi
a. Model Umum: merupakan model yang dapat diterapkan pada berbagai
bidang fungsional. Model ini ini dapat digdunakan untuk beberapa jenis
masalah yang berbeda.
Contoh: model program linear, model antrian.
b. Model Khusus merupakan model yang hanya dapat diterapkan pada bidang
tertentu (khusus) saja dan hanya dapat digunakan pada masalah-masalah
tertentu.
Contoh: model persediaan probabilistik.
6. Kelas VI, Pembagian Menurut Acuan Lingkungan
a. Model Terbuka: model ini memiliki interaksi dengan lingkungan berupa
pertukaran informasi, material ataupun energi.
Contoh: model aksi reaksi, model sosial.
b. Model Tertutup: model ini tidak memiliki interaksi dengan lingkungan.
Contoh: model thermostat.
LABORATORIUM SIMULASIDAN APLIKASI INDUSTRI
JURUSAN TEKNIK INDUSTRI -UNIVERSITAS BRAWIJAYA
11
7. Kelas VII, Pembagian Menurut Derajat Kuantifikasi
a. Model Kualitatif: merupakan model yang menggambarkan mutu suatu
realita. Model ini dibagi menjadi 2, yaitu:
1) Model Mental: model yang menggambarkan proses berpikir manusia.
Contoh: proses belajar manusia.
2) Model Verbal: model yang disajikan dalam bahasa sehari-hari.
Contoh: definisi
b. Model kuantitatif, merupakan model yang semua variabelnya dapat
dikuantifikasikan. Model ini dibagi menjadi 4, yaitu.
1) Model Statistik: model yang mendeskripsikan dan menyimpulkan data.
Contoh: tabel mortalitas, peta kendali.
2) Model Optimasi: Model yang digunakan untuk menentukan jawaban
terbaik.
Contoh: analisis marjinal, analisis incremental, model optimasi
algoritmik.
3) Model Heuristik: model yang digunakan untuk mencari jawaban baik
tetapi bukan jawaban optimum.
Contoh: kesetimbangan lintasan produksi.
4) Model Simulasi: model yang digunakan untuk mencari jawaban baik
dan menguntungkan pada sistem yang sangat kompleks.
Contoh: model simulasi diskrit, pemrograman dinamis.
8. Kelas VIII, Pembagian Berdasarkan Dimensi
a. Model Dua Dimensi: model terdiri dari dua faktor atau dua dimensi
penentu.
Contoh: model regresi sederhana.
b. Model Multi Dimensi: merupakan model yang mempunyai banyak faktor
penentu.
Contoh: model analisis regresi berganda, model multikriteria, prototipe
kapal.
2.3 Simulasi
12 LABORATORIUM SIMULASI DAN APLIKASI INDUSTRI
JURUSAN TEKNIK INDUSTRI -UNIVERSITAS BRAWIJAYA
Tersine (1994), simulasi merupakan sebuah studi dengan memasukkan
manipulasi sebuah model dari suatu sistem dengan tujuan mengevaluasi alternatif
desain atau aturan keputusan. Dengan simulasi, percobaan sistem dapat
mengurangi resiko kebingungan struktur yang ada dengan perubahan yang tidak
mendatangkan keuntungan.
Simulasi MonteCarlo sendiri merupakan simulasi probabilistic, dimana datanya
dibangkitkan dari bilangan random, yang kemudian disusun suatu distribusi
probabilitas. Simulasi Monte Carlo dikenal juga dengan istilah Sampling Simulation
atau Monte Carlo Sampling Technique. Simulasi adalah model dari suatu sistem
nyata, dimana sistem tersebut dimodelkan dengan menggunakan sebuah software
yang berfungsi untuk menirukan perilaku sistem nyata. Selain itu, simulasi adalah
teknik untuk membuat konstruksi model matematika untuk suatu proses atau
situasi, dalam rangka menduga secara karakteristik atau menyelesaikan masalah
berkaitan dengannya dengan menggunakan model yang diajukan (Borowski &
Borwein. 1989).
2.3.1 Elemen Simulasi
Suatu sistem dalam simulasi mencakup entities, activities, resources, and
control. Elemen-elemen tersebut mendefinisikan siapa, apa, di mana, kapan, dan
bagaimana suatu entity diproses. Berikut merupakan penjelasan elemen dasar
pemodelan:
1. Entities, yaitu segala sesuatu yang dapat diproses.
2. Activity, yaitu kegiatan yang dilakukan di dalam sistem yang memperngaruhi
entitas baik secara langsung atau tidak langsung.
3. Resources, yaitu alat atau operator untuk menjalankan aktivitas.
4. Controls,yaitu segalasesuatu yangmenentukan bagaimana, kapan, dan di mana
aktivitas dijalankan.
2.3.2 Software Simulasi
Dalam pemodelan simulasi dikenal dua software yang paling umum digunakan,
yaitu programming language dan simulation application.
LABORATORIUM SIMULASIDAN APLIKASI INDUSTRI
JURUSAN TEKNIK INDUSTRI -UNIVERSITAS BRAWIJAYA
13
2.3.2.1 Programming Language
Programming Language adalah suatu bahasa ataupun tata cara yang dapat
digunakan oleh manusia (programmer) untuk berkomunikasi secara langsung
dengan computer. Secara umum programming language dibagi menjadi dua, yaitu:
High Level Language dan Low Level Language. High level language lebih mudah
dipelajari karena semua kalimat, kata ataupun aturan yang ada di dalam high level
language juga merupakan kalimat, kata ataupun aturan yang digunakan dalam
kehidupan sehari-hari.
2.3.2.2 Simulation Application
Simulation application adalah suatu program (software) yang berfungsi untuk
menirukan atau memodelkan suatu perilaku sistem nyata sehingga hasilnya dapat
dianalisis dan dipelajari. Secara umum simulation application dibagi menjadi dua,
yaitu: General Purposes Application yang dapat digunakan secara umum untuk
berbagai macam tugas atau tujuan dan Special Purposes Application yang memiliki
tugas atau tujuan yang spesifik dan lebih lengkap.
2.4 Pemodelan dengan Promodel
Berikut ini terdapat definisi ProModel, struktur elemen ProModel, dan konsep
pemodelan pada ProModel.
2.4.1 Definisi Promodel
Promodel adalah software simulasi yang dapat digunakan untuk mensimulasi
dan menganalisa sistem produksi dariberbagai tipe dan berbagaiukuran.Promodel
merupakan software simulasi diskrit walaupun untuk beberapa proses industry
dapat dimodelkan dengan cara mengkonversi sistem continous seperti produksi
minyak menjadi sistem produksi minyak berdasarkan barrel. Promodel didesain
14 LABORATORIUM SIMULASI DAN APLIKASI INDUSTRI
JURUSAN TEKNIK INDUSTRI -UNIVERSITAS BRAWIJAYA
untuk memodelkan sistem ketika kejadian pada sistem muncul padawaktu tertentu.
Pada simulasi menggunakan promodel dapat ditampilkan animasi yang mewakili
sistem yang telah dimodelkan. Promodel melihat suatu sistem produksi sebagai
susunan dari location process seperti mesin atau stasiun kerja dimana entitas
diproses sesuai dengan logika proses yang telah dibuat.
2.4.2 Struktur Elemen Promodel
Struktur elemen yang terdapat dalam ProModel antara lain:
1. Location
Dalam promodel, location merepresentasikan sebuah area dimana bahan baku,
bahan setengah jadi ataupun bahan jadi mengalami atau menunggu proses, di-
delay, disimpan, serta beberapa aktivitas lainnya. Data-data yang diperlukan
sebagai input dalam mendefinisikan location antara lain:
a. Name, yaitu nama masing-masing lokasi.
b. Capacity, merupakan kapasitas lokasi dalam memproses entity.
c. Unit, adalah jumlah lokasi yang dimaksud.
d. Downtimes (DTs), menyatakan saat-saat lokasi tidak berfungsi,
misal diakibatkan karena kerusakan, maintenance, waktu set-up, dan lain-
lain.
e. Rules, digunakan untuk merumuskan bagaimana aturan pemrosesan
bagi entity yang memasuki lokasi, bagaimana entity yang selesai
diproses mengantri, dan bagaimana lokasi yang lebih dari satu unit untuk
memproses entity yang datang.
f. Notes, digunakan untuk memasukan catatan atau program-program lain.
2. Entities
Entities adalah setiap bahan yang akan diproses oleh model. Entitas merupakan
suatu objek yang akan diamati dari sistem, contohnya part kerja atau operator.
Di dalam menu entities pada ProModel, terdapat menu yang harus diinputkan
antara lain:
a. Name, yaitu nama dari setiap entity.
LABORATORIUM SIMULASIDAN APLIKASI INDUSTRI
JURUSAN TEKNIK INDUSTRI -UNIVERSITAS BRAWIJAYA
15
b. Speed, adalah kecepatan entity bergerak atau berpindah dari satu lokasi
ke lokasi berikutnya.
c. Stats, menyatakan level statistik dalam mengumpulkan hasil masing-
masing tipe entity. Terdapat tiga pilihan yaitu None, Basic, dan Time Series.
3. Arrival
Arrival pada bagian ini menunjukkan mekanisme masuknya entitas ke dalam
sistem, baik banyaknya lokasi tempat kedatangan ataupun frekuensi serta
waktu kedatangannya secara periodik menurut interval tertentu. Di dalam
menu arrivals ada data yang harus dipenuhi yaitu:
a. Entity menunjukan entitas apa yang masuk kedalam sistem.
b. Location, menunjukan lokasi pertama kali entitas memasuki sistem.
c. Quantity Each (Qty Each), menyatakan jumlah entitas yang datang
setiap satu kali kedatangan.
d. First Time, menunjukan waktu pertama kali entity masuk ke dalam sistem.
e. Occurences, menyatakan banyaknya entity setiap satu kali kedatangan.
f. Frequency, menyatakan selang waktu antar dua kedatangan yang
berurutan.
g. Logic, digunakan untuk menyatakan logika-logika lain untuk
menyatakan arrival.
h. Disable, menyatakan apakah kedatangan entity yang bersangkutan ada
atau tidak. Default dalam Promodel adalah No, artinya ada kedatangan
entity yang bersangkutan.
4. Processing
Processing merupakan operasi yang dilakukan dalam location. Processing
mengambarkan apa yang dialami oleh suatu entitas mulai dari saat entitas
masuk sampai keluar dari sistem. Dalam mendefinisikan prosespadaProModel,
maka harus diinputkan data pada sub menu processing yaitu entity, location,
operation, sedangkan pada sub menu routing terdapat block, output,
destination, rule, dan move logic. Penjelasannya adalah sebagai berikut:
a. Entity, menyatakan entity sebagai input yang akan diproses.
16 LABORATORIUM SIMULASI DAN APLIKASI INDUSTRI
JURUSAN TEKNIK INDUSTRI -UNIVERSITAS BRAWIJAYA
b. Location, menunjukan operasi yang akan dilakukan pada entity (input),
termasuk waktu operasinya.
c. Operation, menujukan proses operasi yang dialami entitas.
d. Block, maksudnya adalah jalur yang ditempuh entitas. Yang diisikan
dalam block adalah nomor. Jika nomor blocknya sama maka asal jalurnya
juga sama.
e. Output, menunjukan entitas yang keluar dari proses.
f. Destination, menyatakan lokasi yang menjadi tujuan selanjutnya
dalam memproses entity.
g. Rule, menyatakan aturan-aturan yang digunakan dalam processing,
misalnya proses perakitan (join), probabilitas, dan lainnya.
h. Move logic, digunakan untuk mendefinisikan metode pergerakan
entitas, yaitu dengan menetapkan waktu pergerakan atau dengan apa
entitas dipindahkan.
5. Resource
Resource merupakan sumber daya yang digunakan untuk melakukan operasi
tertentu dalam kinerja suatu sistem. Dalam promodel, objek yang dijadikan
resource akan bergerak sesuai dengan keinginan kita, contohnya adalah
operator,forklift, crane,alat angkut untuk material handling, dll. Di dalam menu
resources diperlukan data antara lain:
a. Name, menunjukan nama dari resources tersebut.
b. Units, menujukan jumlah resources.
c. Specs, menunjukan lintasan kerja yang akan digunakan dan lokasi
yang pertama kali akan dikunjungi.
6. Path network
Digunakan untuk menentukan arah dan jalur yang ditempuh oleh resource
ataupun entitas ketika bergerak dari suatu lokasi ke lokasi lainnya. Path
network ini merupakan suatu hal yang menjadi keharusan jika ingin memakai
resource ataupun entitas yang bergerak. Dalam menu path network terdapat
name, type, path, interface, nodes. Penjelasannya adalah sebagai berikut:
a. Name, yaitu nama lintasan yang bersangkutan.
LABORATORIUM SIMULASIDAN APLIKASI INDUSTRI
JURUSAN TEKNIK INDUSTRI -UNIVERSITAS BRAWIJAYA
17
b. Type, terdiri dari 3 pilihan yaitu:
1. Non passing, pergerakan hanya untuk satu arah.
2. Passing, pergerakan yang berlaku untuk dua arah.
3. Crane, pergerakan yang berlaku untuk sistem crane.
c. T/S, menunjukan pilihan berdasarkan satuan waktu (Time) atau jarak dan
kecepatan (Speed and Distance).
d. Path, menunjukan jumlah dari lintasan dalam suatu jaringan.
e. Interface, menunjukan jumlah node yang berhubungan dengan
lokasi dalam path networks.
7. Variable
Terdapat dua jenis variable antara lain:
a. Variable global, yaitu tempat pemegang didefiniskan oleh pengguna untuk
mewakili perubahan nilai numerik.
b. Variable lokal, yaitu tempat pemegang yang tersedia hanya dalam logika
yang menyatakan mereka.
Beberapa variable yang terdapat dalam ProModel antara lain total change,
average (time) per change, minimum value, maximum value, current value,
average value.
2.4.3 Konsep Pemodelan Promodel
Konsep dari permodelan yaitu membangun model yang masuk akal dan bisa
mendeskripsikan sistem.
1. Pendekatan proses yang didasarkan pada tracking low dari entitas-entitas
keseluruhan sistem berikut titik pemrosesan dan aturan keputusan
percabangan.
2. Pendekatan peristiwa (event) atau pendekatan perubahan terhadap keadaan
(state change approach) berdasarkan variabel keadaan internal dan event
sistem yang mengubahnya, diikuti oleh deskripsi operasi sistem ketika suatu
event terjadi.
2.4.3.1 Batching Multiple Entities of Similar Type
18 LABORATORIUM SIMULASI DAN APLIKASI INDUSTRI
JURUSAN TEKNIK INDUSTRI -UNIVERSITAS BRAWIJAYA
Batching multiple entities of similar type terdiri dari dua jenis yaitu Temporary
Batching Using GROUP/UNGROUP dan Permanent Combine.
2.4.3.1.1 Temporary Batching Using Group/Ungroup
Pernyataan GROUP memungkinkan anda untuk membuat entitas kelompok
bersama-sama dan ungroup merekadi lain waktu. Anda dapat mengelompokkan
menurut jenis entitas-entitas individual dengan mendefinisikan record proseske
grup atau kelompok mereka, terlepas dari jenis entitas dengan mendefinisikan
catatan proses. Untuk menggabungkan jenis beberapa entitas dimana anda harus
mengontrol jumlah setiap jenis serta membutuhkan kontrol routing dengan
mengirimkan bagian ke lokasi pengelompokan.ProModel mempertahankan semua
identitas dan atribut dari entitas dikelompokkan dan memungkinkan mereka untuk
berpisah dengan entitas individu setelah perintahUngroup.
2.4.3.1.2 Permanent Combine
ProModel menggunakan pernyataan COMBINE untuk mengumpulkan dan
mengkonsolidasi jumlah tertentu dari entitas menjadi satu kesatuan, opsional
dengan nama yang berbeda. Entitas yang digabung mungkin berasal dari tipe yang
sama dari entitas atau mereka mungkin berbeda. Entitas gabungan akankehilangan
identitas dan atribut serta tidak dapat di ungroup nantinya. Ketika mendefinisikan
lokasi, kapasitas lokasi di mana dapat menggunakan pernyataan COMBINE harus
setidaknya sama besar dengan jumlah gabungan.
2.4.3.2 Accumulation of Entities
Accum bekerja seperti sebuah gerbang yang mencegah entitas dari pengolahan
sampai jumlah tertentu tiba. Setelah jumlah tertentu dari entitas telah berhasil
dikumpulkan, mereka akan pergi melalui pintu gerbang dan mulai memproses
secara individual, independen satu sama lain.
2.4.3.3 Spliting of One Entity Into Multiple Entities
LABORATORIUM SIMULASIDAN APLIKASI INDUSTRI
JURUSAN TEKNIK INDUSTRI -UNIVERSITAS BRAWIJAYA
19
Splitingof one entity into multiple entities akan mengubah nama entitas, dan
membagi semua statistik biaya dan waktu yang masih harus dibayar oleh entitas
dasar antara entitas baru. ProModel menghitung entitas lama sebagai jalan keluar
dan entitas yang dihasilkan berbagi nilai atribut yang sama sebagai entitas aslinya.
Setiap entitas yang anda ingin bagi harus melepaskan semua sumber daya yang
dimiliki denganmenggunakan pernyataan FREE. GunakanSPLIT ASuntuk membagi
potongan bahan baku menjadi komponen-komponen. Entitas yang dibentuk oleh
SPLIT AS di lokasi tidak akan muncul dalam statistik untuk lokasi ini.
ProModel tidak memungkinkan SPLIT AS pada konveyor, dan bukan di ujung
antrian. Anda juga tidak boleh menggunakan SPLIT AS setelah pernyataan ROUTE.
Jangan gunakan SPLIT AS dalam kombinasi dengan COMBINE, CREATE, GROUP,
UNGROUP, LOAD, atau pernyataan perpecahan lainnya dalam logika proses yang
sama.
2.5 Teori Antrian
Menurut Siagian (1987), antrian ialah suatu garis tunggu dari nasabah (satuan)
yang memerlukan layanan dari satu atau lebih pelayanan (fasilitas layanan). Pada
umumnya, sistem antrian dapatdiklasifikasikan menjadi system yangberbeda-beda
dimana teori antrian dan simulasi sering diterapkan secara luas.
2.5.1 Komponen Dasar Antrian
Berikut adalah komponen dasar dalam proses antrian:
1. Kedatangan
Setiap masalah antrian melibatkan kedatangan, misalnya orang, mobil,
panggilan telepon untuk dilayani, dan lain–lain. Unsur ini sering dinamakan
proses input. Proses input meliputi sumber kedatangan atau biasa dinamakan
calling population, dan cara terjadinya kedatangan yang umumnya merupakan
variabel acak. Menurut Levin, dkk (2002), variabel acak adalah suatu variabel
yang nilainya bisa berapa saja sebagai hasil dari percobaan acak. Variabel acak
dapat berupa diskrit atau kontinu. Bila variabel acak hanya dimungkinkan
memiliki beberapa nilai saja, maka ia merupakan variabel acak diskrit.
20 LABORATORIUM SIMULASI DAN APLIKASI INDUSTRI
JURUSAN TEKNIK INDUSTRI -UNIVERSITAS BRAWIJAYA
Sebaliknya bila nilainya dimungkinkan bervariasi pada rentang tertentu, ia
dikenal sebagai variabel acak kontinu.
2. Pelayanan
Pelayan atau mekanisme pelayanan dapat terdiri dari satu atau lebih pelayan,
atau satu atau lebih fasilitas pelayanan. Tiap–tiap fasilitas pelayanan kadang–
kadang disebut sebagai saluran (channel) (Schroeder, 1997). Contohnya, jalan
tol dapat memiliki beberapa pintu tol. Mekanisme pelayanan dapat hanya
terdiri dari satu pelayan dalam satu fasilitas pelayanan yang ditemui pada loket
seperti pada penjualan tiket di gedung bioskop.
3. Antri
Inti dari analisa antrian adalah antri itu sendiri. Timbulnya antrian terutama
tergantung dari sifat kedatangan dan proses pelayanan. Jika tak ada antrian
berarti terdapat pelayan yang menganggur atau kelebihan fasilitas pelayanan
(Mulyono, 1991).
Spp = Satuan penerima pelayanan
Gambar 2. Proses Dasar Antrian (Supranto, 1987)
2.5.2 Disiplin Pelayanan Antrian
Menurut Christoper A Chung (2011), disiplin antrian adalah aturan keputusan
yang menjelaskan cara melayani pengantri. Ada 6 bentuk disiplin pelayanan yang
biasa digunakan, yaitu:
1. First Come First Served (FCFS) atau First In First Out (FIFO).
2. Last Come First Served (LCFS) atau Last In First Out (LIFO).
3. Least Value First
4. High Value First
5. Priority Service
6. Random Order
LABORATORIUM SIMULASIDAN APLIKASI INDUSTRI
JURUSAN TEKNIK INDUSTRI -UNIVERSITAS BRAWIJAYA
21
2.5.3 Model Antrian
Berdasarkan sifat pelayanannya dapat diklasifikasikan fasilitas-fasilitas
pelayanan dalam susunan saluran dan phase yang akan membentuk suatu struktur
antrian yang berbeda-beda. Istilah saluran menunjukkan jumlah jalur untuk
memasuki sistem pelayanan. Sedangkanistilah phaseberartijumlah stasiun-stasiun
pelayanan,dimana paralanggananharusmelaluinya sebelum pelayanandinyatakan
lengkap.
Ada empat model struktur antrian dasar yang umum terjadi dalam seluruh
sistem antrian:
1. Single Chanel – Single Phase
Single Chanel berarti bahwa hanya ada satu jalur untuk memasuki sistem
pelayanan atau ada satu pelayanan.
Sumber: Napitu.2011. repository.usu.ac.id
2. Single Chanel – Multi Phase
Multi phase berarti ada dua atau lebih pelayanan yang dilaksanakn secara
berurutan dalam setiap fase.
Sumber: Napitu.2011. repository.usu.ac.id
3. Multi Chanel – Single Phase
Sistem multi chanel- single phase terjadi jika ada dua atau lebih fasilitas pelayanan
dialiri oleh suatu antrian tunggal.
22 LABORATORIUM SIMULASI DAN APLIKASI INDUSTRI
JURUSAN TEKNIK INDUSTRI -UNIVERSITAS BRAWIJAYA
Sumber: Napitu.2011. repository.usu.ac.id
4. Multi Chanel – Multi Phase
Sistem ini terjadi jika ada dua atau lebih fasilitas pelayanan dengan pelayanan pada
lebih dari satu fase.
Sumber: Napitu.2011. repository.usu.ac.id
2.6 Pengumpulan Data Input Simulasi
Waktu antar kedatangan untuk entitas yang masuk ke sistem hampir selalu
probabilistik. Interval antara entitas terakhir dengan entitas berikutnya mungkin
pendek, atau mungkin akanlama. Tidak diketahui dengan pasti kapan entitas
berikutnya akan tiba. Namun, denganmengumpulkan data antar kedatanganmassa,
adalah mungkin untuk melihat apakah data mengikuti distribusi tertentu.
1. Distribusi eksponensial, biasanya digunakan dalam hubungannya dengan
proses antar kedatangan dalam model simulasi, karena kedatangan entitas
dalam banyak sistem telah terbukti baik atau diasumsikan acak atau proses
poisson. Ini berarti bahwa jumlah acak entitas akan tiba dalam satuan waktu
tertentu. Ada beberapa rata-rata jumlah kedatangan dalam satuan waktu
yang tiba pada unit waktu didistribusikan secara acak di sekitar nilai rata-
rata. Distribusi eksponensial hanya memiliki satu parameter. Nilai ini adalah
nilai rata-rata. Jika waktu antar kedatangan menunjukkan distribusi
LABORATORIUM SIMULASIDAN APLIKASI INDUSTRI
JURUSAN TEKNIK INDUSTRI -UNIVERSITAS BRAWIJAYA
23
eksponensial, akan ada lebih banyak pengamatan dengan waktu antar
kedatangan lebih kecil dari nilai rata-rata. Persamaan statistik untuk nilai
rata dan varians dari distribusi eksponensial adalah:
Probabilitas diwakili oleh rumus berikut:
Rata - rata = B ; Var = B2
Dimana B adalah rata-rata dari data sampel dan x adalah nilai data. Hal ini
juga memungkinkan untuk memanipulasi persamaan distribusi
eksponensial untuk keperluan lain.
2. Distribusi uniform atau distribusi seragam yaitu sebuah distribusi yang
berartibahwa selama rentangnilai yang mungkin, masing-masing perilaku atau
hal memiliki kemungkinan nilai yang sama harus diamati. Contoh yang umum
dari suatu distribusi seragam adalah perilaku dadu tunggal dengan nilai 6. Nilai
minimum mungkin adalah 1 dan nilai maksimal adalah 6. Karena semua bagian
adalah sarna, ada kemungkinan yang saran menerima salah satu dari nilai-nilai
antara 1 dan 6. Distribusi seragam memiliki beberapa aplikasi dalam dunia
simulasi. Distribusi seragam dapat digunakan sebagai model pertama sebagai
contoh untuk data input dari sebuah proses jika ada sedikit pengetahuan
tentang proses. Semua yang dibutuhkan untuk menggunakan distribusi
seragam hanyalah waktu minimum dan waktu maksimum proses. Walaupun
belum tentu asumsi valid bahwa data terdistribusi secara seragam, distribusi
seragam mengizinkan praktisi untuk mulai membangun model simulasi.
Distribusi seragam dapat bersifat diskrit atau kontinu. Dalam kasus dadu
tunggal dengan sisi enam, distribusi dianggap diskrit. Ini berarti bahwa nilai-
nilai data hanya dapat mengambil seluruh bilangan dalam batas yang berlaku.
Formula untuk nilai rata-rata dan varians distribusi seragam adalah:
Rata-rata = (a+bi ; Var = (b_a)2
2 12
Dimana a adalah nilai minimum danb adalah nilai maksimum.
3.7.2 Verifikasi dan Validasi
24 LABORATORIUM SIMULASI DAN APLIKASI INDUSTRI
JURUSAN TEKNIK INDUSTRI -UNIVERSITAS BRAWIJAYA
Verifikasi dan validasi merupakan tahapan untuk menguji kredibilitas /
kesesuaian sistem nyata dengan model simulasi. Verifikasi adalah proses untuk
menentukan apakah model telah beroperasi sesuai yang diinginkan oleh
programmer. Verifikasi berkaitan dengan kondisi konseptual apakah model telah
sesuai dengankonsepyang diinginkan (Banks,Carson,dan Nelson. 1995).Verifikasi
adalah proses pemeriksaan logika operasional model (program computer) sesuai
dengan logika diagram alur (Hoover dan Perry, 1989). Langkah-langkah verifikasi
(Jerry Banks, 2004) adalah:
1. Membandingkan diagram alir konseptual denganmodel pada software simulasi
2. Melihat rangkuman proses pada model dan melakukan pengocokan ulang
terhadap logika proses.
3. Melakukan pengocokan animasi apakah sudah berjalan sesuai dengan sistem
nyata.
4. Melakukan compilasi error atau debugging.
Validasi adalah proses penentuan apakah model, sebagai konseptualisasi,
merupakan representasi yang akurat dan sesuai dengan sistem nyata (Hoover dan
Perry. 1989).
Gambar 2.5 Relasi verifikasi, validasi dan pembentukan model kredibel
Sumber: STIK. 2011. Materi 03 Simulasi.pdf
LABORATORIUM SIMULASIDAN APLIKASI INDUSTRI
JURUSAN TEKNIK INDUSTRI -UNIVERSITAS BRAWIJAYA
25
26 LABORATORIUM SIMULASI DAN APLIKASI INDUSTRI
JURUSAN TEKNIK INDUSTRI -UNIVERSITAS BRAWIJAYA
BAB III
METODOLOGI PENELITIAN
3.1 Diagram Alir Praktikum
Mulai
Identifikasi
Masalah
Studi Pustaka
Perancangan
model konseptual Pengambilan data
Pengolahan data
Penetuan distribus
Pemodelan sistem
Verifikasi model
Model sesuai ?
Validasi model
Model sesuai ?
Kesimpulan dan
saran
Selesai
Gambar 3.1 Diagram Alir Praktikum
LABORATORIUM SIMULASIDAN APLIKASI INDUSTRI
JURUSAN TEKNIK INDUSTRI -UNIVERSITAS BRAWIJAYA
27
Ya
Tidak
Tidak
Ya
BAB III
METODOLOGI PENELITIAN
3.1 Diagram Alir Praktikum
Selesai
Mulai
Identifikasi Masalah
Pengumpulan Data
Tinjauan Pustaka
Model
Sesuai?
Pengolahan Data
Penentuan Distribusi
Pemodelan Sistem
Verifikasi Model
Validasi Model
Model
Sesuai?
Kesimpulan dan Saran
Perancangan
Model Konseptual
Gambar 3.1 Diagram Alir Praktikum
3.2 Prosedur Praktikum
28 LABORATORIUM SIMULASI DAN APLIKASI INDUSTRI
JURUSAN TEKNIK INDUSTRI -UNIVERSITAS BRAWIJAYA
Berikut ini merupakan prosedur praktikum simulasi dan aplikasi industri
modul Simulation and Promodel Software.
1. Memulai praktikum
2. Identifikasi Masalah
Padaidentifikasi masalahini, praktikan mengamati apakahsistem yangmenjadi
topik bahasan pada praktikum ini sudah berjalan secara efektif dan efisien.
Dalam hal ini, Kantor Pos Pusat Malang adalah objek pengamatan.
3. Studi Kepustakaan
Dalam studi kepustakaan dilakukan dengan mempelajari berbagai referensi
yang sesuai dengan materi praktikum.
4. Pengumpulan Data
Pengumpulan data meliputi data sistem pelayanan yang ada pada studi kasus
yaitu data waktu antar kedatangan dan waktu proses yaitu pelayanan di loket,
scanning barcode, dan memasukkan surat ke kontainer.
5. Pengolahan Data
Data yang telah dikumpulkan sejumlah 5 set data dimana 1 set berjumlah 10
replikasi data, dan diolah sesuai dengan tahapan-tahapan yang ada.
6. Perancangan Model Konseptual
Membuat model konseptual dari sistem Loket Nasional pada Kantor Pos
menggunakan petrinet dan flowchart sistem.
7. Penentuan Distribusi
Penentuan distribusi dilakukan dengan menggunakan tools Stat::Fit pada
Promodel. Data-data hasil pengamatan dimasukkan dalam Data View dan
diproses hingga muncul output distribusi data. Pilih distribusi yang sesuai
dengan distribusi berdasarkan karakteristik aktivitas.
8. Pemodelan Sistem
Merupakan proses membangun atau membentuk sebuah model dari suatu
sistem nyata yang diamati dan diterapkan dengan menggunakan software
Promodel.
LABORATORIUM SIMULASIDAN APLIKASI INDUSTRI
JURUSAN TEKNIK INDUSTRI -UNIVERSITAS BRAWIJAYA
29
9. Verifikasi Model
Merupakan proses menentukan apakah model simulasi merefleksikan model
konseptual dengan tepat. Jika model tidak terverifikasi, maka kembali ke
pemodelan sistem dengan Promodel.
10. Validasi Model
Merupakan proses menentukan apakah model konseptual merefleksikan
sistem nyata dengan tepat. Validasi dilakukan dengan membandingkan
parameter pada sistem nyata dan model simulasi menggunakan independent-t
test atau Mann Whitney. Jika model tidak valid maka kembali ke pengambilan
data input simulasi.
11. Kesimpulan dan Saran
Kesimpulan dan saran memberikan rangkuman dari awal proses hingga akhir
dan melengkapi apa yang kurang pada proses tersebut.Saran diberikan untuk
perbaikan sistem pada Kantor Pos.
12. Selesai
30 LABORATORIUM SIMULASI DAN APLIKASI INDUSTRI
JURUSAN TEKNIK INDUSTRI -UNIVERSITAS BRAWIJAYA
BAB IV
HASIL DAN PEMBAHASAN
4.1 Gambaran Sistem
Kantor pos adalah salah satu perusahaan milik negara yang terdiri dari
beberapa loket layanan, diantaranya layanan money chager, weselpos, pengiriman
paket, surat nasional dan surat internasional. Objek yang diamati dalam
pengambilan data adalahloket perngirimansurat nasional. Pengunjungmendatangi
loket pengiriman surat nasional setiap kurang lebih 5 sampai 10 menit dari pintu
masuk Kantor Pos dengan jumlah entitas sebanyak 1 lembar surat setiap kali
kedatangan. Lembaran surat satu persatu dikumpulkan pada loket. Setelah
terkumpul banyak, lembaran surat tersebut dibawa ke departemen pengecekan
untuk diberi nomor resi pengiriman dan dipilah berdasarkan alamat tujuan. Setelah
itu surat dscanmenggunakan alat setiap 4sampai 10detik padasetiap lembarsurat.
Kemudian dilanjutkan menuju departemen packaging. Dari departemen packaging
surat dikumpulkan menjadi satu dalam karung, kemudian diberi nomor resi dan
dipilah berdasarkan alamat tujuan disetiap kota. Kemudian kantong-kantong yang
berisi surat tersebut dibawa ke departemen pengangkutan, dimana kantong surat
di scan terlebih dahulu lalu dimasukkan ke dalam moobil box. Waktu yang
dibutuhkan dalam proses scan dan penganngkutan ke dalam mobil box masing-
masing kurang lebih 5 sampai 20 detik untuk setiap karung surat.
Untuk meningkatkan efisiensi proses pengiriman surat yang ada di Kantor Pos,
manajemen perusahaan ingin menganalisa total pengiriman surat yang dapat
diselesaikan selama 8 jam kerja dan jumlah surat yang masih berada di dalam
proses. Biaya produksi dihitung untuk menentukan keuangan perusahaan dan
menghitung keuntungan yang diperoleh.
LABORATORIUM SIMULASIDAN APLIKASI INDUSTRI
JURUSAN TEKNIK INDUSTRI -UNIVERSITAS BRAWIJAYA
31
4.2 PetriNet
A1A2
A9
A4
Kustomer
Datang
Kustomer
Mengantri
Idle
AntriScan
Barcode
A5A6
Scan
Barcode
PadaSurat
AntriMasuk
Kontainer
A3
Kustomer
dilayani
A10
Idle
SuratMasuk
Kontainer
SuratKeluar
A7A8
A11
Idle
32 LABORATORIUM SIMULASI DAN APLIKASI INDUSTRI
JURUSAN TEKNIK INDUSTRI -UNIVERSITAS BRAWIJAYA
Gambar 4.1 PetriNet proses pengiriman surat nasional
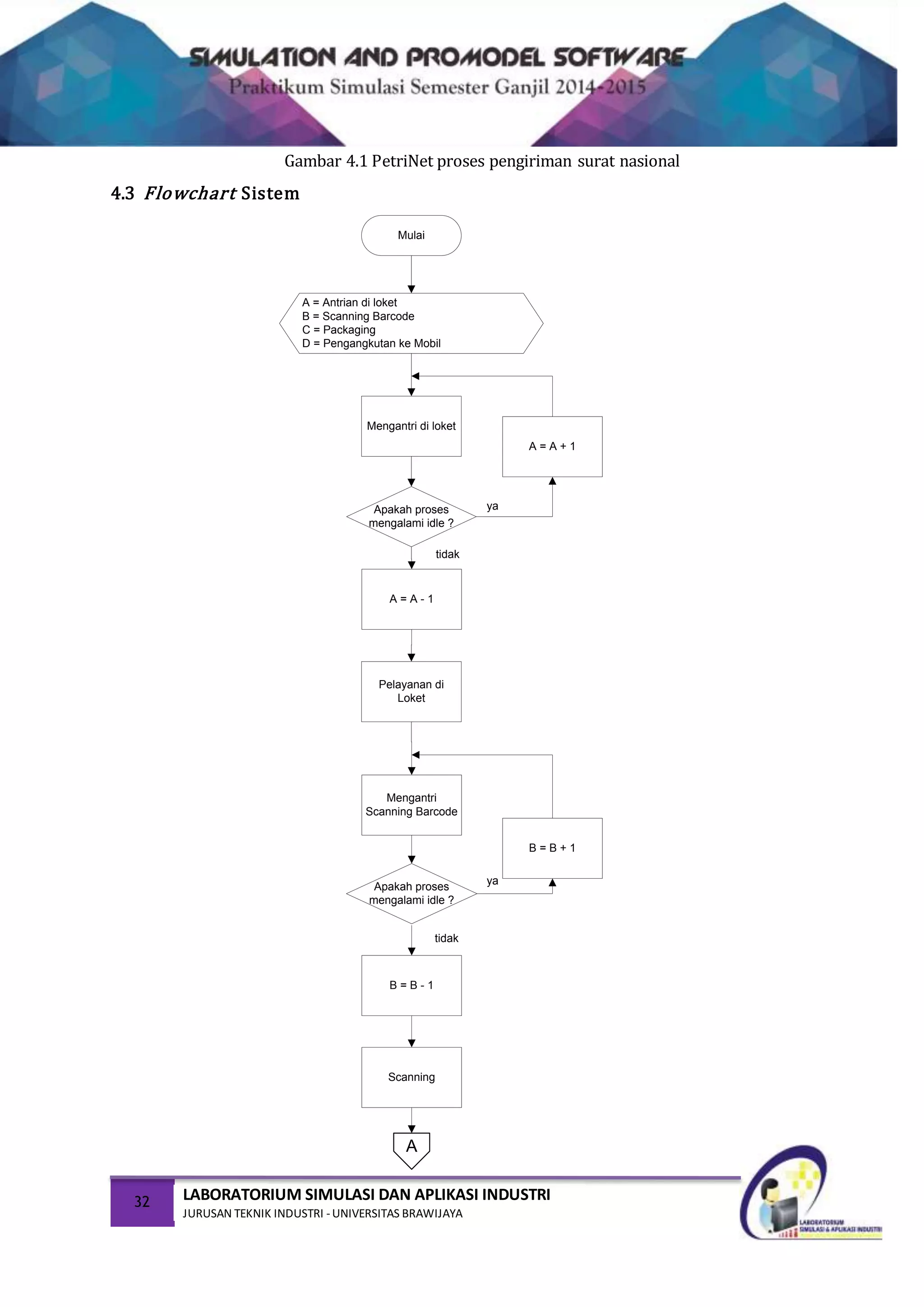
4.3 Flowchart Sistem
Mulai
A = Antrian di loket
B = Scanning Barcode
C = Packaging
D = Pengangkutan ke Mobil
Mengantri di loket
Apakah proses
mengalami idle ?
A = A - 1
Mengantri
Scanning Barcode
Apakah proses
mengalami idle ?
A = A + 1
B = B - 1
B = B + 1
A
Pelayanan di
Loket
Scanning
tidak
ya
ya
tidak
LABORATORIUM SIMULASIDAN APLIKASI INDUSTRI
JURUSAN TEKNIK INDUSTRI -UNIVERSITAS BRAWIJAYA
33
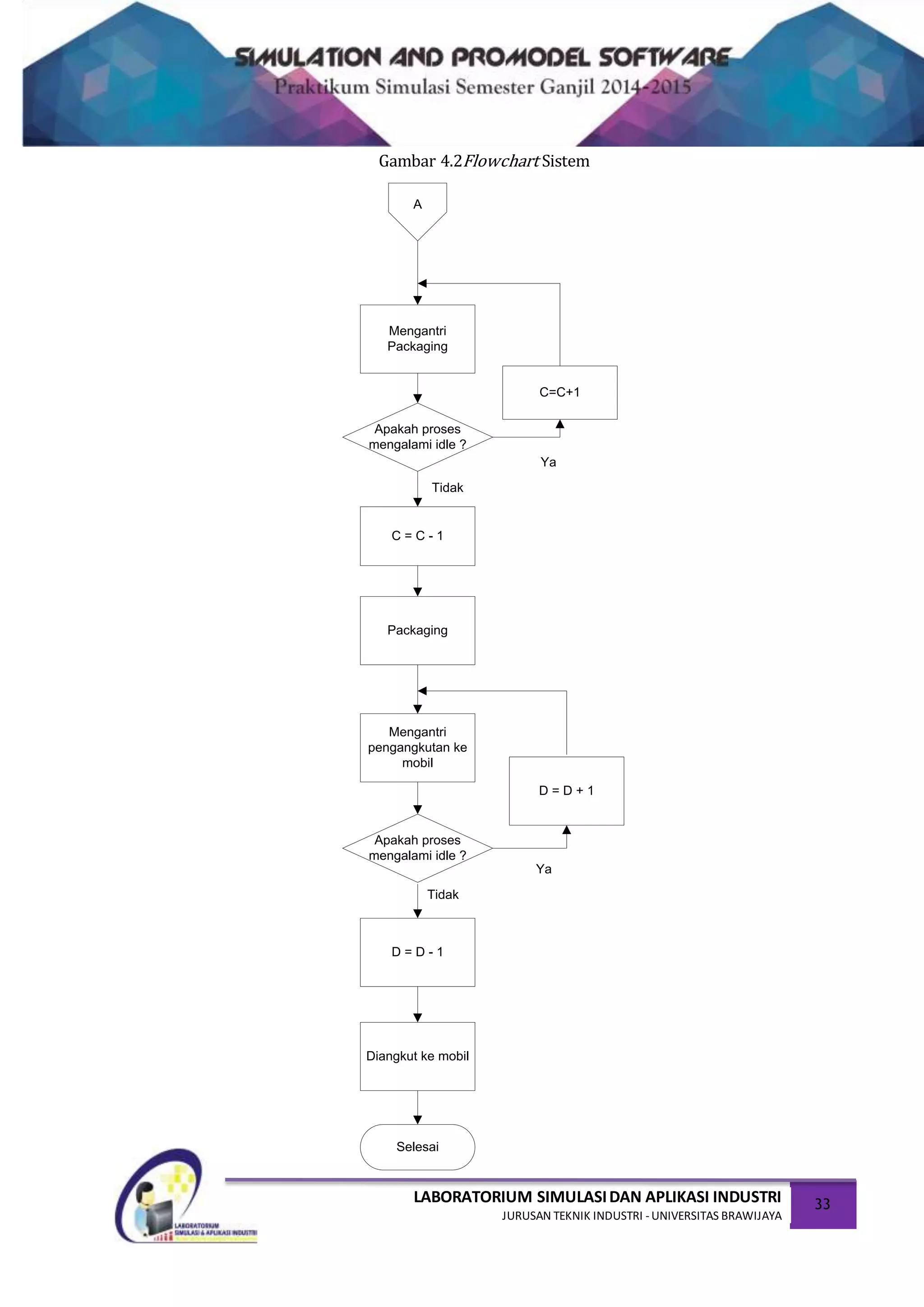
Gambar 4.2Flowchart Sistem
Mengantri
Packaging
Apakah proses
mengalami idle ?
C = C - 1
Mengantri
pengangkutan ke
mobil
Apakah proses
mengalami idle ?
D = D - 1
D = D + 1
C=C+1
Selesai
A
Packaging
Diangkut ke mobil
Ya
Tidak
Ya
Tidak
34 LABORATORIUM SIMULASI DAN APLIKASI INDUSTRI
JURUSAN TEKNIK INDUSTRI -UNIVERSITAS BRAWIJAYA
Gambar 4.2Flowchart Sistem (lanjutan)
4.4 Pengujian Distribusi Data
Pada subbab ini akan dibahas tentang pengujian distribusi data dugaan dengan
data nyata. Data yang diambil adalah sebanyak 5 set replikasi dimana 1 set replikasi
berisi 10 data. Data diambil secara random, maksudnya data diambil selama 1 hari
dengan pengambilan data saat pagi, siang, dan sore.Data hasil pengamatan dapat
dilihat pada Tabel 4.1.
Tabel 4.1 Data Pengamatan Kantor Pos dalam detik
No. Pelanggan Waktu Antar Kedatangan
Proses
1
Proses
2
Proses
3
Proses
4
1 63 131,19 1,24 1,32 5,8
2 23 279,31 2,64 2,81 15,87
3 22 284,60 2,69 2,86 10,68
4 183 370,30 3,5 3,72 6,15
5 241 320,57 3,03 3,22 5,82
6 230 154,47 1,46 1,55 11,68
7 34 326,92 3,09 3,29 18,26
8 62 120,61 1,14 1,21 12,29
9 25 140,71 1,33 1,42 13,48
10 122 104,74 0,99 1,05 13,65
11 245 392,52 3,71 3,95 9,06
12 57 395,69 3,74 3,98 13,6
13 32 58,19 0,55 0,58 10,52
14 61 198,90 1,88 2 8,24
15 20 174,57 1,65 1,75 18,7
16 123 146,00 1,38 1,47 7,35
17 67 152,35 1,44 1,53 14,05
18 58 90,99 0,86 0,91 15,08
19 119 131,19 1,24 1,32 10,49
20 179 158,70 1,5 1,6 6,77
21 233 375,59 3,55 3,78 6,98
22 245 173,51 1,64 1,74 14,27
23 51 113,21 1,07 1,14 10,45
24 69 329,04 3,11 3,31 12,33
25 60 243,34 2,3 2,45 16,56
26 60 55,02 0,52 0,55 18,98
27 180 350,20 3,31 3,52 12,54
28 25 235,93 2,23 2,37 8,97
29 60 238,05 2,25 2,39 10,6
30 185 256,04 2,42 2,57 15,4
31 180 190,44 1,8 1,92 13,33
32 20 130,13 1,23 1,31 12,23
33 180 57,13 0,54 0,57 8,7
LABORATORIUM SIMULASIDAN APLIKASI INDUSTRI
JURUSAN TEKNIK INDUSTRI -UNIVERSITAS BRAWIJAYA
35
34 120 154,47 1,46 1,55 12,22
35 15 139,66 1,32 1,4 17,27
36 65 239,11 2,26 2,4 18,52
37 10 235,93 2,23 2,37 12,32
Tabel 4.1 Data Pengamatan Kantor Pos dalam detik (Lanjutan)
No. Pelanggan Waktu Antar Kedatangan
Proses
1
Proses
2
Proses
3
Proses
4
38 60 115,32 1,09 1,16 16,39
39 245 350,20 3,31 3,52 10.22
40 15 65,60 0,62 0,66 12,62
41 60 129,08 1,22 1,3 11,16
42 15 320,57 3,03 3,22 10,8
43 55 168,22 1,59 1,69 11,23
44 60 319,52 3,02 3,21 11,25
45 10 315,28 2,98 3,17 6,65
46 60 106,86 1,01 1,07 9,16
47 60 361,84 3,42 3,64 15,36
48 55 397,81 3,76 4 9,72
49 5 219,01 2,07 2,2 13,98
50 55 183,03 1,73 1,84 12,2
Pada tabel hasil pengamatan di atas, dapat dianalisis distribusi data yang
didapatkan sebagai berikut.
Tabel 4.2 Tabel Pemilihan Distribusi Data Hasil Pengamatan
Aktivitas
Distribusi
Dugaan
Hasil Stat::fit Rank Acceptance
Distribusi
Pilihan
Waktu
Antar
Kedatanga
n
Exponentia
l
Exponensial(5.,
84.6)
94.8 Do not reject
Exponentia
l
Lognormal(5., 4.02,
1.03)
70.9 Do not reject
Uniform(5., 245) 0. Reject
Proses 1 Uniform
Uniform(55., 398) 100 Do not reject
Uniform
Exponensial(55.,
159)
6.84 Do not reject
Lognormal(55., 4.58,
1.6)
2.73e
-002
Reject
Proses 2 Uniform
Uniform(0.52, 3.76) 100 Do not reject
Uniform
Lognormal(0.52,
9.6e-002, 1.06)
7.37 Reject
Exponential(0.52,
1.5)
1.44 Do not reject
Proses 3 Uniform
Uniform(0.55, 4.) 100 Do not reject
Uniform
Lognormal(0.55,
0.158, 1.06)
6.79 Reject
Exponential(0.55,
1.6)
2.52 Do not reject
36 LABORATORIUM SIMULASI DAN APLIKASI INDUSTRI
JURUSAN TEKNIK INDUSTRI -UNIVERSITAS BRAWIJAYA
Proses 4 Uniform
Uniform(5.8, 19.) 100
Do not
Reject
Uniform
Lognormal(5.8, 1.55,
1.08)
0.251 Reject
Exponential(5.8, 6.2)
256e-
002
Reject
Tabel di atas merupakan tabel perbandingan antara distribusi dugaan dan
distribusi hasil stat::fit. Di bawah ini akan dijelaskan alasan-alasan pemilihan
distribusi data hasil pengamatan.
1. Pada aktivitas waktu antar kedatangan distribusi dugaan adalah eksponensial
karena pada umumnya distribusi eksponensial merepresentasikan interarrival
time. Sedangkan, hasil stat::fit rank yang tertinggi adalah distribusi
eksponensial yaitu 94,8. Hal ini berarti bahwa distribusi dugaan dan hasil
stat::fit memiliki hasil yang sama. Jadi, pada waktu antar kedatangan dipilih
distribusi eksponensial.
2. Padaproses1distribusi dugaanadalahuniform karenadistribusi uniform dapat
merepresentasikan waktu proses. Sedangkan, hasil stat::fit rank yang tertinggi
adalahdistribusi uniformyaitu 100. Hal ini berartibahwa distribusi dugaandan
hasil stat::fit memiliki hasil yang sama. Jadi, pada proses 1 dipilih distribusi
uniform.
3. Padaproses2distribusi dugaanadalahuniform karenadistribusi uniform dapat
merepresentasikan waktu proses. Sedangkan, hasil stat::fit rank yang tertinggi
adalahdistribusi uniformyaitu 100. Hal ini berartibahwa distribusi dugaandan
hasil stat::fit memiliki hasil yang sama. Jadi, pada proses 2 dipilih distribusi
uniform.
4. Padaproses3distribusi dugaanadalahuniform karenadistribusi uniform dapat
merepresentasikan waktu proses. Sedangkan, hasil stat::fit rank yang tertinggi
adalahdistribusi uniformyaitu 100. Hal ini berartibahwa distribusi dugaandan
hasil stat::fit memiliki hasil yang sama. Jadi, pada proses 3 dipilih distribusi
uniform.
5. Padaproses4distribusi dugaanadalahuniform karenadistribusi uniformdapat
merepresentasikan waktu proses. Sedangkan, hasil stat::fit rank yang tertinggi
LABORATORIUM SIMULASIDAN APLIKASI INDUSTRI
JURUSAN TEKNIK INDUSTRI -UNIVERSITAS BRAWIJAYA
37
adalahdistribusi uniformyaitu 100. Hal ini berartibahwa distribusi dugaandan
hasil stat::fit memiliki hasil yang sama. Jadi, pada proses 4 dipilih distribusi
uniform.
Jadi, dapat disimpulkan bahwasemuadistribusi dugaandan hasil stat::fit adalah
sama dengan melihat rank dan acceptable pada stat::fit.
1. Pilih Tools pada tool bar, pilih Stat:Fit.
2. Masukkan data pengamatan yang telah dilakukan pada DataTable.
3. Klik Fit, kemudian Auto::Fit, pilih continous distribution klik OK.
Gambar 4.3 Pemilihan distribution
4.5 PembuatanModel Sistem Pengiriman Surat Nasional PT Pos Indonesia .
Langkah-langkah untuk pemodelan sistem dengan software promodel.
1. Menjalankan software promodel.
2. Membuat Project baru, dengan cara klik File-New atau memilih Icon New, atau
menggunakan CTRL-N, setelah itu dipilih, File-New maka akan muncul kotak
dialog General Information, ketikkan judul Project yang akan dbuat pada Title.
Klik OK.
38 LABORATORIUM SIMULASI DAN APLIKASI INDUSTRI
JURUSAN TEKNIK INDUSTRI -UNIVERSITAS BRAWIJAYA
Gambar 4.4 Langkah pembuatan project baru promodel
3. Setelah membuat project baru.Langkah berikutnya adalah pembuatan
background yang berfungsi sebagai latar belakang pemodelan sistem. Dengan
cara klik Build pada toolbar pilih Background Graphics pilih Behind Grid.
Setelah itu klik Edit pilih Import Graphics, pilih Tutorial Back klik Open.
Gambar 4.5 Gambar pemilihan latar belakang
LABORATORIUM SIMULASIDAN APLIKASI INDUSTRI
JURUSAN TEKNIK INDUSTRI -UNIVERSITAS BRAWIJAYA
39
Gambar 4.6 Latar belakang promodel 3D
4. Langkah berikutnya adalah pembuatan layout sistem produksi dimana proses
akan dilakukan. Pilih Build pada tool bar, klik Locations atau klik CTRL-L.buat
Locations dengan cara men-drag simbol locations yang diinginkan ke layout.
Untuk mempermudah pembuatan sebaiknya pembuatan layout dilakukan
sesuai urutan proses produksi. Sehingga yang pertama kali dibuat adalah entity
spot kedatangan. Kemudian beri nama pada masing-masing locations dengan
cara rename di kolom Name kemudian klik di lokasi yang diinginkan di layout,
lalu memasukkan kapasitas setiap locations tersebut pada kolom Cap.
Gambar 4.7 Pembuatan locations
Tabel 4.3 Pembuatan Locations Graphic Type
No. Locations Graphics Type Name Capacity
1 Entity Spot Teller INFINITE
40 LABORATORIUM SIMULASI DAN APLIKASI INDUSTRI
JURUSAN TEKNIK INDUSTRI -UNIVERSITAS BRAWIJAYA
2 Desk Meja teller 50
3 Table Meja scanning
barcode
50
4 Pallet Kantong surat 1
5 AGV Kontainer surat 2
Gambar 4.8 Locations proses pengiriman surat nasional
5. Setelah pembuatan locations selesai sesuai sistem yang dimodelkan, langkah
berikutnya adalah pendefinisian entitas yang akan diproses. Klik Build, klik
Entities atau CTRL-E. pilih simbol entitas yang diinginkan, ganti nama entitas
pada kotak dialog box Name. Untuk mengganti warna entitas di kkotak dialog
Graphics, pilih Edit, pilih Color, klik OK pada dialog box color, klik OK pada
Library Graphics. Untuk mengganti ukuran entitas pilih Edit pada dialog box
graphics, pada library graphics pilih Dimensions, masukkan ukuran yang
diinginkan, klik OK. Kemudian klik OK pada library graphics.
Tabel 4.4 Elemen entities
No. Icon Name
1 Raw Material Surat
2 Box Kantong surat
3 Pallet Kontainer surat
Gambar 4.9 Entitas yang diproses
6. Langkah berikutnya adalah pembuatan jaringan aliran produksi. Klik Build,
LABORATORIUM SIMULASIDAN APLIKASI INDUSTRI
JURUSAN TEKNIK INDUSTRI -UNIVERSITAS BRAWIJAYA
41
pilih Path Network. Pilih kolom Path padadialog boxPathNetwork. Pada Layout
klik kiri di sekitar locations tertentu lalu tarik garis menuju location berikutnya
klik kanan pada locations tujuan, kemudian lanjutkan lagi sesuai langkah di
awal.Pada sistem ini terdapat 2 aliran produksi, yakni Net1 dan Net 2. Dengan
jalur produksi sebagai berikut:
Gambar 4.10 Path network
Gambar 4.11 Membuat aliran produksi
Untuk membut interfaces pilih kolom Interfaces, klik kiri pada locations yang
dijadikan awal proses kemudian klik pada locations. Ulangi semua langkah
hingga seluruh tempat proses produksi terhubung sesuai jalur dengan
interfaces.
42 LABORATORIUM SIMULASI DAN APLIKASI INDUSTRI
JURUSAN TEKNIK INDUSTRI -UNIVERSITAS BRAWIJAYA
7. Untuk menambahkan resources yang akan digunakan klik Build, pilih resources
atau CTRL-R, tambahkan operator dengan memilih Operator graphics. Klik
menu Specs untuk membuka dialog box Resource Specification, pilih Net1, lalu
klik OK.
Gambar 4.12 Menambahkan resource
8. Tahap selanjutnya adalahmenentukan logika proses.Klik Build pilih Processing
atau CTRL-P.Pada Processing terdapat dua jenis logika yaitu logika Process
layout dan Routing layout. Alur proses ditunjukkan pada gambar, sebagai
berikut:
a. Kedatangan surat ke teller
Gambar 4.13 Proses kedatangansurat ke teller
b. Dari teller ke scan
LABORATORIUM SIMULASIDAN APLIKASI INDUSTRI
JURUSAN TEKNIK INDUSTRI -UNIVERSITAS BRAWIJAYA
43
Gambar 4.14 Proses surat dari scan ke teller
c. Dari scan ke container
44 LABORATORIUM SIMULASI DAN APLIKASI INDUSTRI
JURUSAN TEKNIK INDUSTRI -UNIVERSITAS BRAWIJAYA
Gambar 4.15 Proses dari scan ke container
d. Dari container ke “keluar”
Gambar 4.16 Proses dari countainer ke “keluar”
9. Setelah logika proses selesai, yang perlu dilakukan adalah mendefinisikan
kedatangan. Klik Build pilih Arrivals. Klik dialog boxentity, pilih adonanklik OK.
Untuk locations pilih datang_adonan klik OK.Kemudian masukkan data seperti
pada tutorial.
Gambar. 4.17 Langkah pendefinisian kedatangan
10. Untuk pembuatan variable yang mendefinisikan fungsi tertentu seperti total
produk dan WIP, dapat dilakukan dengan cara sebagai berikut: klik Build, pilih
LABORATORIUM SIMULASIDAN APLIKASI INDUSTRI
JURUSAN TEKNIK INDUSTRI -UNIVERSITAS BRAWIJAYA
45
Variables atau klik icon V. Ketikkan ID yang diinginkan, untuk pertama ketikkan
WIP. Aktifkan ICON variable menjadi yes dengan klik Variable WIP tempatkan
pada layout model yang telah dibuat. Ulangi langkah tersebut untuk total
produk.
Gambar 4.18 Langkah pendefinisian variable
11. Jalankan simulasi, klik Simulation pada toolbar. Pilih options, pada run time
ketik 7 (to tun for 7 hours). Hilangkan centang pada cost pada replications
ketikkan jumlah replikasi yang diinginkan. Klik tombol OK. Kemudian save
project, klik Run dan simulasi akan dijalankan.
Gambar 4.19 Langkah menjalankan simulasi
4.6 Analisis dan Pembahasan
Analisa dan pembahasan dilakukan terhadap report hasil simulasi dari model
pada promdel. Pada subab ini akan dibahas hasil simulasi yang dijelaskan sebagai
berikut:
1. Location Utilization (%)
Tabel 4.5 Location Utilization (%)
Replikasi ke-
Nama
1 2 3 4 5
Kedatangan
Pelanggan
0 0 0 0 0
46 LABORATORIUM SIMULASI DAN APLIKASI INDUSTRI
JURUSAN TEKNIK INDUSTRI -UNIVERSITAS BRAWIJAYA
Teller 2,24 2,47 1,99 2,02 2,22
Scan 24,37 20,83 19,07 16,95 19,24
Kontainer 0,39 0,36 0,38 0,41 0,47
Keluar 0 0,2 0 0 0
PersentaseUtilitas tertinggi terdapatpada locationscan, dengankisaran utilitas
24,37% pada lima replikasi. Ini menunjukkan bahwa proses scan barcode
menggunakan waktu paling banyak bila dibandingkan dengan total waktu
running simulasi. Hal ini disebabkan oleh waktu proses scan yang cukup tinggi
untuk melakukan scan sekaligus terhadap 50 buah entitas surat. Selain itu
proses scan terhadap 50 buah surat terjadi terus menerus, sehingga utilitas
pada proses scan menjadi lebih tinggi bila dibandingkan dengan utilitas pada
proses lainnya.
2. Resource Utilization (%)
Tabel 4.6 Location Utilization (%)
Name Units
Scheduled
Time (HR)
Number
Times
Used
Avg Time
Per
Usage
(MIN)
Avg Time
Travel To
Use (MIN)
%
Utilization
karyawan1 1,00 7,00 89,40 0,15 0,15 6,22
karyawan2 1,00 7,00 1,20 0,15 0,02 0,05
Dari tabel diatas, dapat dilihat bahwa utilitas karyawan 1 sebesar 0% - 6.22%
dan karyawan 2 sebesar 0%-0.05% dari lima replikasi, sehingga dapat
disimpulkan bahwa utilitas karyawan 1 lebih besar daripada karyawan 2. Hal
ini disebabkan karena waktu karyawan 1 (teller) untuk memindahkan entitas
darilocation satu ke locationlainya lebih banyak. Oleh karena itu membutuhkan
durasi yang lebih lama dibanding waktu karyawan 2 (operator scan) untuk
melakukan scan surat yang rata-rata hanya membutuhkan waktu antara satu
hingga beberapa detik saja.Surat lebih sering berpindah dari loket ke meja scan
dari pada, dari meja scan ke truk atau container. Hal ini disebabkan jumlah
entitas surat lebih banyak dibandingkan dengan kantong atau container.
3. Resource States %
Tabel 4.7 General report resource states
Name
Scheduled
Time (HR) % In Use
% Travel
To Use
% Travel
To Park % Idle % Down
karyawan1 7,00 3,12 3,09 0,00 93,78 0,00
LABORATORIUM SIMULASIDAN APLIKASI INDUSTRI
JURUSAN TEKNIK INDUSTRI -UNIVERSITAS BRAWIJAYA
47
karyawan2 7,00 0,04 0,01 0,00 99,95 0,00
Dari tabel diatas, dapat disimpulkan bahwa karyawan 2 memiliki persentase
menganggur sebesar 0%-99.91%. Jadi prosentase idle karyawan 2 termasuk
tinggi, sehingga seharusnya ditambahkan tugas agar bisa mengurangi idle pada
karyawan 1,sehingga sistem yang ada menjadi lebih efektif dan efisien.
4. Entity Activity (Total Exit)
Tabel 4.8 General report entity activity
Name
Total
Exits
Current
Qty In
System
Avg Time
In
System
(MIN)
Avg Time
In Move
Logic
(MIN)
Avg Time
Waiting
(MIN)
Avg Time
In
Operation
(MIN)
surat 60,00 31,60 113,32 0,30 112,97 0,05
kantong surat 0,40 0,80 15,13 0,05 14,87 0,21
kontainer surat 0,20 0,00 0,17 0,00 0,00 0,17
Dari gambar diatas dapat diketahui bahwa total entitas surat yang keluar
terbesar dari proses terjadi pada entitas surat yakni sebesar 60 unit. Berarti hal
itu menunjukan bahwa dalam satu set pengamatan ada surat yang keluar untuk
dikirim ke alamat masing-masing. Pada tabel current qty in system
menunjukkan bahwa jumlah tersebut merupakan jumlah entitas yang ada di
dalam sistem sebelumnya. Misalnya untuk entitas surat sebelumnya yang
berada pada sistem berjumlah 31,60.
5. Variable (All)
Total Changes
Tabel 4.9Variable(Total Changes)
Replikasi ke-
Nama
1 2 3 4 5
Total Produk 0 1 0 0 0
WIP 94 107 85 86 93
Jadi, nilai yang diberikan pada variabel (total pelanggan, total biaya, dan
WIP) berubah selama simulasi yaitu pada total pelanggan adalah X kali,
total biaya adalah X kali, dan WIP (work in process) adalahX kali.
48 LABORATORIUM SIMULASI DAN APLIKASI INDUSTRI
JURUSAN TEKNIK INDUSTRI -UNIVERSITAS BRAWIJAYA
3.6 Verifikasi dan Validasi
Berikut merupakan verifikasi dan validasi model pengiraman suratnasional PT.
POS Indonesia Malang.
4.1.1 Verifikasi
Verifikasi berkaitan dengan kondisi konseptual apakah model telah sesuai
dengan konsep yang diinginkan (Banks, Carson, dan Nelson. 1995). Berikut ini
adalah tahapan-tahapan yang dilakukan dalam memverifikasi model simulasi.
1. Melakukan pencocokan animasi dengan model pada software simulasi dapat
berjalan dengan sesuai.
Gambar 4.21 Animasi model pada software simulasi
Dari gambar diatas dapat dilihat animasi pada model softwaresimulasi dapat
berjalan sesuai dengan logika proses sehingga dapat terverifikasi.
2. Membandingkan diagram alir konseptual dengan model pada software
simulasi.
LABORATORIUM SIMULASIDAN APLIKASI INDUSTRI
JURUSAN TEKNIK INDUSTRI -UNIVERSITAS BRAWIJAYA
49
A1 A2
A9
A4
Kustomer Datang Kustomer Mengantri
Idle
Antri Scan Barcode
A5 A6
Scan Barcode Pada
Surat
Antri Masuk
Kontainer
A3
Kustomer dilayani
A10
Idle
Surat Masuk
Kontainer
Surat Keluar
A7 A8
A11
Idle
Gambar 4.19 Perbandingan antara petrinet dan Promodel
Gambar di atas dapat menunjukkan bahwa diagram alir konseptual dan model
pada software simulasi sama. Jadi dapat dikatakan model pada software
simulasi terverifikasi.
3. Melihat rangkuman proses pada model dan melakukan pencocokan ulang
terhadap logika proses.
Gambar 4.20 Logika proses pada software simulasi
Dari gambar diatas dapat dilihat bahwa rangkuman proses pada model sudah
sesuai terhadaplogika proses dengan waktu dalam detik sudah sesuai sehingga
model padasoftware Promodel terverifikasi.
50 LABORATORIUM SIMULASI DAN APLIKASI INDUSTRI
JURUSAN TEKNIK INDUSTRI -UNIVERSITAS BRAWIJAYA
4. Melakukanpengecekanerror (compile atau debugging)
Gambar 4.22 Pengecekan complied successfully
Pada gambar diatas, operationdalambuild prossecing, lambang compiler yang
ada di kotak dialog menyatakan bahwa Complied Successfullysehingga tidak
terdapat error pada model dan telah terverifikasi.
4.7.2 Validasi
Pada uji validasi ini diambil lima data waktu aktual dan simulasi, meliputi:
output, waktu proses A dan waktu proses B.
Tabel 4.10 Data waktu aktual dan simulasi
No. Output Waktu Proses A Waktu Proses B
Aktual Simulasi Aktual Simulasi Aktual Simulasi
1 120 50 600.87 606.73 1903.46 2224.63
2 90 100 602.32 597.63 1894.76 1749.75
3 105 50 598.21 598.20 2064.12 2027.50
4 102 50 603.45 600.18 1877.35 1715.09
5 97 50 614.15 608.99 1854.19 1757.13
1. Uji Normalitas Data
a. BukaSoftware SPSS 20.
b. Masukkan data ke Data View.
c. Melakukan uji kenormalan data dengan klik Analyze Descriptrive
Statistics  Explore. Masukkan semua data di table sebagai dependent list.
Klik plots, centang pada Normality Plots With Test. Klik continue lalu klik
OK.
LABORATORIUM SIMULASIDAN APLIKASI INDUSTRI
JURUSAN TEKNIK INDUSTRI -UNIVERSITAS BRAWIJAYA
51
Gambar 4.32 Langkah-langkah uji kenormalan data
d. Muncul output sebagai berikut.
Tabel 4.11 Uji Normalitas
Tests of Normality
Kolmogorov-Smirnova
Shapiro-Wilk
Statistic df Sig. Statistic df Sig.
Output1 ,222 5 ,200*
,959 5 ,800
Output2 ,473 5 ,001 ,552 5 ,000
Proses_A1 ,323 5 ,096 ,843 5 ,173
Proses_A2 ,262 5 ,200*
,859 5 ,226
Proses_B1 ,373 5 ,022 ,764 5 ,040
Proses_B2 ,332 5 ,076 ,828 5 ,135
*. This is a lower bound of the true significance.
a. Lilliefors Significance Correction
e. Output uji normal
1) Data outputaktual (output1)
Ho: Data aktual output berdistribusi normal
H1: Data aktual output tidak berdistribusi normal
Kriteria pengujian:
Ho diterima apabila nilai Sig. (2-Tailed) ≥ 0.05
H1 diterima apabila nilai Sig. (2-Tailed) ˂ 0.05
Kesimpulan: Pada tabel hasil SPSS nilai Shapiro-Wilk = (0,8) > 0.05,
maka data output aktual berdistribusi normal.
2) Data output simulasi (output2)
Ho: Data aktual output berdistribusi normal
H1: Data aktual output tidak berdistribusi normal
52 LABORATORIUM SIMULASI DAN APLIKASI INDUSTRI
JURUSAN TEKNIK INDUSTRI -UNIVERSITAS BRAWIJAYA
Kriteria pengujian:
Ho diterima apabila nilai Sig. (2-Tailed) ≥ 0.05
H1 diterima apabila nilai Sig. (2-Tailed) ˂ 0.05
Kesimpulan: Pada tabel hasil SPSS nilai Shapiro-Wilk = (0,0) < 0.05,
maka data output simulasi tersebut tidak berdistribusi normal.
Data aktual proses A (A1)
Ho: Data aktual proses Aberdistribusi normal
H1: Data aktual proses Atidak berdistribusi normal
Kriteria pengujian:
Ho diterima apabila nilai Sig. (2-Tailed) ≥ 0.05
H1 diterima apabila nilai Sig. (2-Tailed) ˂ 0.05
Kesimpulan: Pada tabel hasil SPSS nilai Shapiro-Wilk(0,173) lebih dari
0.05 maka data aktual berdistribusi normal.
3) Data simulasi proses A (A2)
Ho: Data simulasi proses A tiketberdistribusi normal
H1: Data simulasi proses A tikettidak berdistribusi normal
Kriteria pengujian:
Ho diterima apabila nilai Sig. (2-Tailed) ≥ 0.05
H1 diterima apabila nilai Sig. (2-Tailed) ˂ 0.05
Kesimpulan: Pada tabel hasil SPSS nilai Shapiro-Wilk (0.226) lebih dari
0.05 maka data pada simulasi berdistribusi normal.
4) Data aktual proses B (B1)
Ho: Data aktual proses di kasir berdistribusi normal
H1 : Data aktual proses di kasir tidak berdistribusi normal
Kriteria pengujian:
Ho diterima apabila nilai Sig. (2-Tailed) ≥ 0.05
H1 diterima apabila nilai Sig. (2-Tailed) ˂ 0.05
Kesimpulan: Pada tabel hasil SPSS nilai Shapiro-Wilk(0,4) lebih dari
0.05 maka data aktual berdistribusi normal.
5) Data simulasi proses B (B2)
Ho: Data aktual proses di kasir berdistribusi normal
LABORATORIUM SIMULASIDAN APLIKASI INDUSTRI
JURUSAN TEKNIK INDUSTRI -UNIVERSITAS BRAWIJAYA
53
H1 : Data aktual proses di kasir tidak berdistribusi normal
Kriteria pengujian:
Ho diterima apabila nilai Sig. (2-Tailed) ≥ 0.05
H1 diterima apabila nilai Sig. (2-Tailed) ˂ 0.05
Kesimpulan: Pada tabel hasil SPSS nilai Shapiro-Wilk(0,135) lebih dari
0.05 maka data aktual berdistribusi normal.
f. Kesimpulan
Dari pengujian hipotesis di atas dapat diambil kesimpulan sebagai berikut.
1) Data Output aktual berdistribusi normal.
2) Data Output Simulasi tidak berdistribusi normal.
3) Data aktual dan data simulasi proses di proses A berdistribusi normal.
4) Data aktual dan data simulasi proses di proses B berdistribusi normal.
2. Uji Perbandingan Rata-rata 2 Sampel Independen
a. Output
Output aktual berdistribusi normal sedangkan output simulasi tidak
berdistribusi normal sehingga harus diuji lagi dengan non parametrik pada
SPSS yaitu Mann-Whitney. Langkah-langkahnya adalah sebagai berikut:
1) Aktifkan variable view danisikan nama variabel, kemudian isikan data
pada data view.
2) Klik analyze, pilih Nonparametric Tests, kemudian pilih Legacy Dialogs
dan klik 2 Independent Samples.
3) Masukkan variabel pada kotak test variable list, kemudian centang
Mann-Whitney U pada kotak Test Type.
4) Untuk menentukan grup, klik define groups. Selanjutnya pada kotak
dialog groups, tuliskan “1” untuk group 1 dan “2” untuk group 2. Lalu
klik continue.
5) Klik tombol options, kemudian centang descriptive dan pilih Exclude
cases test-by-test, lalu klik continue, kemudian klik OK.
6) Kemudian muncul output sebagai berikut:
54 LABORATORIUM SIMULASI DAN APLIKASI INDUSTRI
JURUSAN TEKNIK INDUSTRI -UNIVERSITAS BRAWIJAYA
Tabel 4.12 Output Aktual dan Simulasi
Test Statisticsa
Output1
Mann-Whitney U 2,000
Wilcoxon W 17,000
Z -2,263
Asymp. Sig. (2-tailed) ,024
Exact Sig. [2*(1-tailed Sig.)] ,032b
a. Grouping Variable: group
b. Not corrected for ties.
Hipotesis:
H0 =tidak terdapatperbedaanantaradatasimulasi dengandata nyata
(valid)
H1 = terdapat perbedaan antara data simulasi dengan data nyata
(tidak valid)
Nilai taraf nyata (α) = 0.05
Kriteria pengujian:
H0 diterima jika nilai Asymp. Sig. (2-tailed) ≥ α/2
H0 ditolak jika nilai Asymp. Sig. (2-tailed) <α/2
7.) Kesimpulan
Berdasarkanhasil output padatabel , didapatkan nilai Sig. (2-tailed)=
0.24 > 0.05, maka H0 diterima, berarti tidak terdapat perbedaan
antara data simulasi dengan data aktual (valid).
b. Proses di A dan Proses di B
Proses A dan Baktual berdistribusi normal sertaProses A dan Bsimulasi
berdistribusi normal sehingga harus diuji dengan parametrik pada SPSS
yaitu Idependent-t Test. Langkah-langkahnya adalah sebagai berikut:
1) Aktifkan variable view danisikan nama variabel, kemudian isikan data
pada data view.
2) Klik analyze, pilih CompareMeans,kemudian pilih IndependentT-Test.
3) Masukkan variabel pada kotak test variable.
4) Untuk menentukan grup, klik define groups. Selanjutnya pada kotak
dialog groups, tuliskan “1” untuk group 1 dan “2” untuk group 2. Lalu
klik continue.
LABORATORIUM SIMULASIDAN APLIKASI INDUSTRI
JURUSAN TEKNIK INDUSTRI -UNIVERSITAS BRAWIJAYA
55
5) Kemudian klik OK.
6) Kemudian muncul output sebagai berikut:
Tabel 4.13 Independent-t Proses A dan Proses B
Independent Samples Test
Lev ene's
Test f or
Equality of
Variances t-test f or Equality of Means
F Sig. t df
Sig. (2-
tailed)
Mean
Dif f erence
Std. Error
Dif f erence
95% Conf idence
Interv al of the
Dif f erence
Lower Upper
Proses_
A
Equal
v ariances
assumed
.020 .891 .406 8 .696 1.45400 3.583 -6.808 9.716
Equal
v ariances not
assumed
.406 7.794 .696 1.45400 3.583 -6.847 9.755
Proses_
B
Equal
v ariances
assumed
8.362 .020 .225 8 .828 23.95600 106.42 -221.45 269.36
Equal
v ariances not
assumed
.225 5.099 .831 23.95600 106.42 -248.02 295.93
Hipotesis:
H0 =tidak terdapatperbedaanantaradatasimulasi dengandata nyata
(valid)
H1 = terdapat perbedaan antara data simulasi dengan data nyata
(tidak valid)
Nilai taraf nyata (α) = 0.05
Kriteria pengujian:
H0 diterima jika nilai Asymp. Sig. (2-tailed) ≥ α/2
H0 ditolak jika nilai Asymp. Sig. (2-tailed) <α/2
7.) Kesimpulan
Berdasarkan hasil proses A dan proses B pada tabel, didapatkan nilai
Sig. (2-tailed) > 0.05, maka untuk proses A dan proses H0 diterima,
berarti tidak terdapat perbedaan antara data simulasi dengan data
aktual (valid).
56 LABORATORIUM SIMULASI DAN APLIKASI INDUSTRI
JURUSAN TEKNIK INDUSTRI -UNIVERSITAS BRAWIJAYA
Halaman ini sengaja dikosongkan
LABORATORIUM SIMULASIDAN APLIKASI INDUSTRI
JURUSAN TEKNIK INDUSTRI -UNIVERSITAS BRAWIJAYA
57
BAB V
PENUTUP
5.1 Kesimpulan
Berdasarkan praktikum modulSimulation and Promodel Software yang telah
dilakukan, maka dapat disimpulkan sebagai berikut.
1. Sistem adalah sekumpulan unsur atau elemen yang saling berkaitan dan saling
mempengaruhi dalam melakukan kegiatan bersama untuk mencapai suatu
tujuan. Model didefinisikan sebagai suatu deskripsi logis tentang bagaimana
sistem bekerja atau komponen-komponen berinteraksi. Dengan membuat
model dari suatu sistem maka diharapkan dapat lebih mudah untuk melakukan
analisis. Simulasi ialah suatu metodologi untuk melaksanakan spercobaan
dengan menggunakan model dari suatu sistem nyata.Pada kantor pos,
pelanggan yang datang mengantri di loket sesuai jenis dan area tujuan barang
yangakan dikirim, dalam studi kasus ini adalahloket pengiriman suratnasional.
Kemudian pelanggan dilayani di loket oleh teller untuk memasukkan database
mengenai entitas surat yang akan dikirim, kemudian dilakukan transaksi
pembayaran sesuai tujuan kirim. Pelayanan pelanggan oleh teller di loket
selesai, setelah itu dilanjutkan dengan pemrosesan entitas surat yaitu scanning
barcode pada tiap surat. Setelah itu, surat yang telah discan dikumpulkan
hingga berjumlah 50 buah untuk dimasukkan ke dalam kantong-kantong surat.
Kemudian, kantong-kantong surat tersebut dimasukkan ke dalam kontainer
surat untuk dikirim ke alamat tujuan.
2. SoftwarePromodelmerupakan suatuprogramkomputeryang dapat digunakan
untuk simulasi dan menganalisa sistem produksi dari semua tipe dan
ukuran.Software tersebut digunakan untuk mensimulasikan proses dari
beberapa lokasi pada Kantor Pos Pusat Malang di Jalan Merdeka Barat no. 5
Malang. Pengambilan data dilakukan pada masing-masing pelayanan, waktu
antar kedatangan pengunjung, dan masing-masing proses pada surat.
3. Hasil analisis simulasi untuk utilitas lokasi tertinggi adalah pada location scan,
karena waktu proses scan paling tinggi serta jumlah entitas banyak. Untuk
resource yang tertinggi adalah karyawan 1 karena waktu karyawan 1 (teller)
58 LABORATORIUM SIMULASI DAN APLIKASI INDUSTRI
JURUSAN TEKNIK INDUSTRI -UNIVERSITAS BRAWIJAYA
untuk memindahkan entitas dari location satu ke location lainya lebih banyak.
Pada hasil resource states, dapat disimpulkan bahwa karyawan 2 memiliki
prosentase idle tertinggi sebesar 0%-99.91%. Pada hasil analisis entity activity
(total exit) dapat disimpulkan bahwa surat yang keluar terbesar dari proses
terjadi pada entitas surat yakni sebesar 60 unit. Dan pada analisis variable
menunjukkan bahwa nilai yang diberikan pada variabel (total pelanggan, total
biaya, dan WIP) berubah selama simulasi.
4. Verifikasi dilakukan dengan cara membandingkan model konseptual dengan
model simulasi, melakukan compile error, mengecek build processing, dan
mengecek jalannya animasi. Dari kegiatan yang dilakukan, model sudah sesuai
dengan konseptual dan logika proses sehingga dapat diverifikasi. Validasi
dilakukan dengan membandingkan parameter output, proses A, dan proses B
pada aktual dan simulasi dengan menggunakan uji rata-rata dua sample
independent yaitu uji Mann-Whiteny (output) dan Independent-T (proses A
dan proses B). Hasil uji statistik menunjukkan untuk ketiga parameter yang
diukur tidak terdapat perbedaan rata-rata sehingga model dapat divalidasi.
5.2 Saran
Saran yang dapat diberikan dalam pengerjaan laporan studi kasus adalah
sebagai berikut.
1. Pada hasil simulasi ini didapatkan hasil bahwa Location Utilization pada teller
lebih rendah dari pada utilitas di lokasi scan. Hal ini bisa diatasi dengan
mengurangi kapasitas pada lokasinya. Sehingga untuk lokasi scan dan teller
diperoleh utilisasi yang seimbang.
2. Untuk karyawan 2 memiliki utilitas yang rendah dapat diatasi dengan cara
menambah jalur berpindah bagi karyawan tersebut.
3. Untuk permasalahan WIP yang tinggi sebaiknya bisa dilakukan dengan
mengurangijumlah isi kantong yang berjumlah50. Karenapenyebab WIP tinggi
adalah menunggu entitas selesai diproses antara scan dan pallet.
LABORATORIUM SIMULASIDAN APLIKASI INDUSTRI
JURUSAN TEKNIK INDUSTRI -UNIVERSITAS BRAWIJAYA
59

Simulasi dengan menggunakan ProModel Software

  • 1.
    LABORATORIUM SIMULASIDAN APLIKASIINDUSTRI JURUSAN TEKNIK INDUSTRI -UNIVERSITAS BRAWIJAYA 1 BAB I PENDAHULUAN 1.1 Latar Belakang Dewasa ini dunia industri berkembang sangat pesat. Industri dapat berupa industri jasa maupun industri produk yang memiliki kompleksitas sistem tinggi. Maka dari itu perusahaan dituntut untuk membuat suatu sistem yang lebih efektif dan efisien. Sistem yang efektif dan efisien dapat meningkatkan keuntungan perusahaan baik perusahaan dibidang jasa maupun di bidang produksi. Untuk menganalisa suatu sistem, dapat dilakukan dengan memodelkan sistem tersebut ke dalam model yang lebih sederhana. Model memegang peranan penting di bidang ilmu pengetahuan. Biasanya dari segi ekonomi untuk menghemat (waktu, biaya) ataupun komoditi berharga lainnya. Pemodelan bisa juga dilakukan untuk menghindari resiko kerusakan sistem nyata. Dengan demikian sebuah model diperlukan bilamana percobaan dengan sistem nyata menjadi terhalang karena mahal, berbahaya ataupun merupakan sesuatu yang tidak mungkin untuk dilakukan. Taha (1992) bahwa asumsi sistem nyata diwujudkan darisistem nyata denganmenentukan faktor-faktor dominan (variabel, kendala, dan parameter) yang mengendalikan perilaku dari sistem nyata. Phillips (1976) dalam Operation Research, yang dimaksudkan dengan model adalah representasi sederhana dari sesuatu yang nyata. Dengan pengertian ini menunjukkan bahwa model selalu tidak sempurna. Dengan demikian menjadi jelas bahwa untuk kondisi tertentu biasanya perlu membangun sebuah model yang mewakili sistem nyata serta mempelajarinya sebagai pengganti sistem nyata. Kantor pos adalah salah satu perusahaan milik negara yang terdiri dari beberapa loket layanan, diantaranya layanan money chager, weselpos, pengiriman paket, surat nasional dan surat internasional.Kantor pos yang dijadikan objek pengamatan dalam studi kasus simulasi sistem dengan software Promodel adalah Kantor Pos Pusat Malang yang terletak di Jalan Merdeka Barat 5, Malang. Dalam studi kasus ini, praktikan mengambil spesifikasi objek pengamatan loket pengiriman surat nasional. Dengan demikian, yang akan dimodelkan dalam
  • 2.
    2 LABORATORIUM SIMULASIDAN APLIKASI INDUSTRI JURUSAN TEKNIK INDUSTRI -UNIVERSITAS BRAWIJAYA software Promodel adalah sistem pengiriman surat nasional pada kantor pos pusat Malang. 1.2 Tujuan Tujuan dari pengamatan ini antara lain: 1. Untuk mengetahui dan memahami sistem, model, simulasi,dan komponen simulasi dalam proses pengiriman surat nasional di Kantor Pos Pusat Malang. 2. Untuk memodelkan sistem nyata pengiriman suratnasional di KantorPos Pusat Malang dengan menggunakan PetriNet dan software ProModel serta mensimulasikanya. 3. Agar dapat menganalisis hasil simulasi pada proses pengiriman surat nasional di Kantor Pos Pusat Malang. 4. Agar melakukan verifikasi dan validasi model dari sistem pengiriman surat nasional di Kantor Pos Pusat Malang. 1.3 Manfaat Manfaat yang dapat diperoleh dari pengamatan ini antara lain: 1. Dapat mengetahui dan memahami sistem, model, simulasi,dan komponen simulasi dalam proses pengiriman surat nasional di Kantor Pos Pusat Malang. 2. Mampu memodelkan sistem nyata pengiriman surat nasional di Kantor Pos Pusat Malang dengan menggunakan PetriNet dan software ProModel serta mensimulasikanya. 3. Praktikan dapat menganalisis hasil simulasi pada proses pengiriman surat nasional di Kantor Pos Pusat Malang 4. Praktikan mampu melakukan verifikasi dan validasi model dari sistem pengiriman surat nasional di Kantor Pos Pusat Malang
  • 3.
    LABORATORIUM SIMULASIDAN APLIKASIINDUSTRI JURUSAN TEKNIK INDUSTRI -UNIVERSITAS BRAWIJAYA 3 1.4 Batasan Adapun batasan-batasan yang digunakan dalam studi kasus ini adalah sebagai berikut: 1. Data yang diambil sebanyak 50 replikasi yang dibagi ke dalam 5 set data dan tiap set terdiri dari 10 replikasi. 2. Loket yang diamati pada kantor pos adalah loket pengiriman surat nasional. 3. Datayang diambil merupakandatayang berupa waktu antar kedatangan, waktu dilayani, waktu scanning barcode, dan waktu memasukkan surat ke truk surat. 1.5 Asumsi Adapun asumsi-asumsi yang digunakan dalam studi kasus ini adalah sebagai berikut: 1. Tidak ada petugas yang absen atau ijin tugas keluar. 2. Lamanya pelayanan yang diberikan tidak tergantung pada banyaknya antrian dan jumlah kedatangan. 3. Dalam satu tray terdapat 50 surat, dalam satu kantong terdapat 50 surat, dan dalam satu container terdapat 100 surat. 4. Proses pemindahan 50 surat ke tray untuk dibawa dari proses pelayanan di loket hingga scan dilakukan dalam 10 menit.
  • 4.
    4 LABORATORIUM SIMULASIDAN APLIKASI INDUSTRI JURUSAN TEKNIK INDUSTRI -UNIVERSITAS BRAWIJAYA Halaman ini sengaja dikosongkan
  • 5.
    LABORATORIUM SIMULASIDAN APLIKASIINDUSTRI JURUSAN TEKNIK INDUSTRI -UNIVERSITAS BRAWIJAYA 5 BAB II TINJAUAN PUSTAKA 2.1 Sistem Banyak sekali referensi yang memberikan penjelasan mengenai pengertian maupun definisi dari sistem, tetapi meskipun istilah sistem yang ada sangat bervariasi sistem harus memiliki elemen atau karakteristik yaitu batas sistem (boundary), lingkungan luar sistem (environment), penghubung sistem (interface), masukan sistem (input), keluaran sistem (output), pengolahan sistem (process), sasaran sistem, dan yang paling penting adalah sistem harus mempunyai tujuan. Berdasarkan persyaratan tersebut, Sistem adalah sekelompok elemen-elemen yang terintegrasi dengan maksud yang sama untuk mencapai suatu organisasi. Organisasi terdiri dari sejumlah sumber daya yang bekerja menuju tercapainya suatu tujuan tertentu oleh pemilik atau manajemennya. (Raymond Mc. Leod Jr, 2004:9 ) 2.1.1 Karakteristik Sistem Sistem memiliki beberapa karakteristik antara lain: 1. Kejadian (event), merupakan suatu peristiwa yang dapat merubah keadaan sistem. 2. Aktivitas (activity), merupakan suatu proses yang menyebabkan perubahan dalam sistem yang dapat merubah atribut maupun entity. 3. Hubungan (relationship), merupakan kesinambungan interaksi antara dua objek atau lebih yang memudahkan proses pengenalan satu akan yang lain. 4. Antarmuka penghubung (interface), merupakan media penghubung antar subsistem. 5. Elemen-elemen, merupakan komponen bagian dari sistem yang berupa entitas atau subsistem: a. Entitas: merupakan kumpulan objek yang terdefinisikan yang mempunyai karakteristik sama dan bisa dibedakan satu dan lainnya. b. Subsistem:
  • 6.
    6 LABORATORIUM SIMULASIDAN APLIKASI INDUSTRI JURUSAN TEKNIK INDUSTRI -UNIVERSITAS BRAWIJAYA 6. Atribut, merupakan sebutan, sifat atau karakteristik yang memiliki elemen sistem. Terdapat dua macam atribut, yaitu: a. Parameter: merupakan suatu nilai yang besarannya dianggap tetap selama model simulasi dijalankan. b. Variable: merupakan informasi yang mencerminkan karakteristik suatu sistem, yang mengikat sistem secara keseluruhan sehingga semua entity dapat mengandung variable yang sama, dalam Promodel dikenal variable local dan global. 7. Batas sistem (boundary), merupakan daerah yang membatasi antar sistem atau lingkungan luarnya. 8. Lingkunganluar (environment),merupakankondisi ataupunentitas di luardari sistem yang mempengaruhi operasi sistem. 9. Masukan sistem (input), merupakan suatu energi yang dimasukkan ke dalam sistem. 10. Pengganggu (disturbance/noise), merupakan faktor-faktor yang menyebabkan terjadinya kesalahan pada sistem. 11. Keluaran sistem (output), merupakan hasil dari energy yang diolah dan diklasifikasikan menjadi keluaran. 12. Umpan balik (feedback), merupakan reaksi dan respon stakeholder atas sistem yang dilakukan. 13. Ukuran performansi sistem dibagi menjadi dua: a. Transient state: yaitu situasi awal setelah sistem dimulai atau diinisialisasikan (start-up or warm-up period). b. Steady state: yaitu keadaan stabil memiliki berbagai property yang tidak berubah dalam waktu. 14. Proses pengolahan (transformation process), merupakan suatu proses yang akan merubah masukan menjadi keluaran. 15. Perilaku sistem (behaviour), merupakan perilaku dari sistem yang melibatkan masukan, pengolahan, dan keluaran.
  • 7.
    LABORATORIUM SIMULASIDAN APLIKASIINDUSTRI JURUSAN TEKNIK INDUSTRI -UNIVERSITAS BRAWIJAYA 7 2.1.2 Klasifikasi Sistem Sistem dapat diklasifikasikan dari beberapa sudut pandang, dalam bukunya yang berjudul Discrete Event Simulation, Jerry Banks (1999) mengklasifikasikan sistem sebagai berikut: 1. Sistem abstrak (abstact system) dan sistem fisik (physical system). a. Sistem abstrak: sistem yang berupa pemikiran atau ide-ide yang tidak tampak secara fisik. Misalnya : system agama b. Sistem fisik: sistem yang keberadaannya dapat dilihat secara fisik. Misalnya: perusahaan, computer. 2. Sistem alamiah (natural system) dan sistem buatan manusia (human made system). a. System alamian : sistem yang terbentuk secara alami. Misalnya : sistem tatasurya, pencernaan. b. Sistem buatan manusia : sistem yang dirancang dan dibangun oleh manusia yang melibatkan interaksi dengan mesin. Misalnya : sistem produksi pabrik 3. Sistem tertentu (deterministic system) dan sistem tak tentu (probabilistic system). a. Sistem tertentu : sistem yang cara beroperasinya sudah dapat diprediksi, interaksi-interaksi didalamnya dapat dideteksi dengan pasti dan outputnya dapat diramalkan. Misalnya : pengolahan data (computer) b. Sistem tak tentu : sistem yang outputnya tidak dapat diprediksi dengan pasti karena mengandung unsur probabilitas. 4. Sistem tertutup (closed system) dan sistem terbuka (open system). a. Sistem tertutup : sistem yang tidak berhubungan dengan dunia luar dan tidak terpengaruh dengan lingkungan luarnya (bekerja secara otomatis). b. Sistem terbuka : Sistem yang mempunyai hubungan dengan dunia luar dan terpengaruh dengan lingkungan luarnya. Sistem ini menerima masukan dan menghasilkan ouput untuk subsistem yang lain.
  • 8.
    8 LABORATORIUM SIMULASIDAN APLIKASI INDUSTRI JURUSAN TEKNIK INDUSTRI -UNIVERSITAS BRAWIJAYA 2.2 Model Model adalah pola (contoh, acuan, ragam) dari sesuatu yang akan dibuat atau dihasilkan (Departemen P dan K, 1984). Definisi lain dari model adalah abstraksi dari sistem sebenarnya, dalam gambaran yang lebih sederhana serta mempunyai tingkat prosentase yang bersifat menyeluruh, atau model adalah abstraksi dari realitas dengan hanya memusatkan perhatian pada beberapa sifat dari kehidupan sebenarnya (Simamarta, 1983). 2.2.1 Stakeholder dari pemodelan Stakeholder dapat diartikan sebagai segenap pihak yang terkait dengan permasalahan yang sedang diangkat (Daellenbach,1994). 1. Problemowner Merupakan individu atau sekelompok orang yang memiliki kewenangan mengendalikan permasalahan. Disebut juga sebagai decision maker. 2. Problem user Merupakan individu atau sekelompok orang yang menggunakan solusi model untuk memecahkan masalah, meningkatkan kinerja, dan mengeksekusinya. 3. Problem customer Merupakan pihak yang mendapatkan manfaat atau menjadi objek akibat penerapan solusi. 4. Problem analyst Menganalisis masalah dan mendapatkan solusi kemudian disampaikan kepada problem owner untuk mendapatkan persetujuan. Misalkan pada proyek pembuatan pabrik baja; pimpinan perusahaan pengembang merupakanowner, tim proyek merupakan user, pemilik pabrik merupakan customer, dan konsultan sebagai analyst.
  • 9.
    LABORATORIUM SIMULASIDAN APLIKASIINDUSTRI JURUSAN TEKNIK INDUSTRI -UNIVERSITAS BRAWIJAYA 9 2.2.2 Klasifikasi Model Berdasarkan pendapat Murdick, et.al (1987) dan Ackoff, et.al (1962) model terdiri dari 8 kelas, yaitu: 1. Kelas I, Pembagian Menurut Fungsi a. Model Deskriptif: model yang memberikan gambaran sistem nyata tanpa rekomendasi dan peramalan. Contoh: struktur organisasi, laporan keuangan, peta, daftar isi. b. Model Prediktif: model ini menunjukkan apa yang akan terjadi, bila sesuatu terjadi atau meramalkan hasil dari kondisi tertentu. Contoh: analisis BEP, diagram pohon keputusan, antrian. c. Model Normatif: model yang menyediakan jawaban terbaik dari alternative yang ada. Model ini memberi rekomendasi tindakan-tindakan yang perlu diambil. Contoh: model optimasi, PL, CPM/PERT, marketing mix. 2. Kelas II, Pembagian Menurut Struktur a. Model Ikonik: adalah model yang menirukan atau mempertahankan sebagian sifat-sifat fisik sistem aslinya, terkadang dalam suatu skala tertentu. Contoh: model pesawat, maket, layout fasilitas, cetak biru. b. Model Analog: adalah suatu model yang mewakili situasi dinamik atau keadaaan yang berubah menurut waktu. Contoh: sistem peredaran darah dengan selang, jaringan lalu lintas dengan jaringan listrik c. Model Simbolis: adalah suatu model yang menggambarkan sistem yang ditinjau dengan simbol-simbol, biasanya dengan simbol-simbol matematik. Contoh: rumus ABC, model PL, hukum pithagoras 3. Kelas III, Pembagian Menurut Acuan Waktu a. Model Statis: model yang tidak memperhitungkan perubahan-perubahan karean pengaruh waktu. Contoh: struktur organisasi, Model laba yang diharapkan.
  • 10.
    10 LABORATORIUM SIMULASIDAN APLIKASI INDUSTRI JURUSAN TEKNIK INDUSTRI -UNIVERSITAS BRAWIJAYA b. Model Dinamis: model yang memperhitungkan faktor waktu dalam menggambarkan suatu sistem nyata. Contoh: model pertumbuhan populasi, model dinamis. 4. Kelas IV, Pembagian Menurut Tingkat Ketidakpastian a. Model Deterministik: model yang keluarannya yang dihasilkan dapat diduga secara pasti berdasarkan masukannya. Contoh: model laba, model persediaan Wilson. b. Model Probabilistik: model probabilistik menyangkut distribusi probabilistik dari input atau proses. Contoh: diagram pohon keputusan, peta kendali mutu, model RO. c. Model Konflik: model yang memiliki sifat alamiah pengambil keputusan berada dalam pengendalian lawan. Contoh: model kompetisi, model posisi tawar. d. Model Tak Pasti: model yang dikembangkan untuk menghadapi ketidakpastian mutlak. Contoh: model maksimin-minimaks, model teori permainan. 5. Kelas V, Pembagian Menurut Derajat Generalisasi a. Model Umum: merupakan model yang dapat diterapkan pada berbagai bidang fungsional. Model ini ini dapat digdunakan untuk beberapa jenis masalah yang berbeda. Contoh: model program linear, model antrian. b. Model Khusus merupakan model yang hanya dapat diterapkan pada bidang tertentu (khusus) saja dan hanya dapat digunakan pada masalah-masalah tertentu. Contoh: model persediaan probabilistik. 6. Kelas VI, Pembagian Menurut Acuan Lingkungan a. Model Terbuka: model ini memiliki interaksi dengan lingkungan berupa pertukaran informasi, material ataupun energi. Contoh: model aksi reaksi, model sosial. b. Model Tertutup: model ini tidak memiliki interaksi dengan lingkungan. Contoh: model thermostat.
  • 11.
    LABORATORIUM SIMULASIDAN APLIKASIINDUSTRI JURUSAN TEKNIK INDUSTRI -UNIVERSITAS BRAWIJAYA 11 7. Kelas VII, Pembagian Menurut Derajat Kuantifikasi a. Model Kualitatif: merupakan model yang menggambarkan mutu suatu realita. Model ini dibagi menjadi 2, yaitu: 1) Model Mental: model yang menggambarkan proses berpikir manusia. Contoh: proses belajar manusia. 2) Model Verbal: model yang disajikan dalam bahasa sehari-hari. Contoh: definisi b. Model kuantitatif, merupakan model yang semua variabelnya dapat dikuantifikasikan. Model ini dibagi menjadi 4, yaitu. 1) Model Statistik: model yang mendeskripsikan dan menyimpulkan data. Contoh: tabel mortalitas, peta kendali. 2) Model Optimasi: Model yang digunakan untuk menentukan jawaban terbaik. Contoh: analisis marjinal, analisis incremental, model optimasi algoritmik. 3) Model Heuristik: model yang digunakan untuk mencari jawaban baik tetapi bukan jawaban optimum. Contoh: kesetimbangan lintasan produksi. 4) Model Simulasi: model yang digunakan untuk mencari jawaban baik dan menguntungkan pada sistem yang sangat kompleks. Contoh: model simulasi diskrit, pemrograman dinamis. 8. Kelas VIII, Pembagian Berdasarkan Dimensi a. Model Dua Dimensi: model terdiri dari dua faktor atau dua dimensi penentu. Contoh: model regresi sederhana. b. Model Multi Dimensi: merupakan model yang mempunyai banyak faktor penentu. Contoh: model analisis regresi berganda, model multikriteria, prototipe kapal. 2.3 Simulasi
  • 12.
    12 LABORATORIUM SIMULASIDAN APLIKASI INDUSTRI JURUSAN TEKNIK INDUSTRI -UNIVERSITAS BRAWIJAYA Tersine (1994), simulasi merupakan sebuah studi dengan memasukkan manipulasi sebuah model dari suatu sistem dengan tujuan mengevaluasi alternatif desain atau aturan keputusan. Dengan simulasi, percobaan sistem dapat mengurangi resiko kebingungan struktur yang ada dengan perubahan yang tidak mendatangkan keuntungan. Simulasi MonteCarlo sendiri merupakan simulasi probabilistic, dimana datanya dibangkitkan dari bilangan random, yang kemudian disusun suatu distribusi probabilitas. Simulasi Monte Carlo dikenal juga dengan istilah Sampling Simulation atau Monte Carlo Sampling Technique. Simulasi adalah model dari suatu sistem nyata, dimana sistem tersebut dimodelkan dengan menggunakan sebuah software yang berfungsi untuk menirukan perilaku sistem nyata. Selain itu, simulasi adalah teknik untuk membuat konstruksi model matematika untuk suatu proses atau situasi, dalam rangka menduga secara karakteristik atau menyelesaikan masalah berkaitan dengannya dengan menggunakan model yang diajukan (Borowski & Borwein. 1989). 2.3.1 Elemen Simulasi Suatu sistem dalam simulasi mencakup entities, activities, resources, and control. Elemen-elemen tersebut mendefinisikan siapa, apa, di mana, kapan, dan bagaimana suatu entity diproses. Berikut merupakan penjelasan elemen dasar pemodelan: 1. Entities, yaitu segala sesuatu yang dapat diproses. 2. Activity, yaitu kegiatan yang dilakukan di dalam sistem yang memperngaruhi entitas baik secara langsung atau tidak langsung. 3. Resources, yaitu alat atau operator untuk menjalankan aktivitas. 4. Controls,yaitu segalasesuatu yangmenentukan bagaimana, kapan, dan di mana aktivitas dijalankan. 2.3.2 Software Simulasi Dalam pemodelan simulasi dikenal dua software yang paling umum digunakan, yaitu programming language dan simulation application.
  • 13.
    LABORATORIUM SIMULASIDAN APLIKASIINDUSTRI JURUSAN TEKNIK INDUSTRI -UNIVERSITAS BRAWIJAYA 13 2.3.2.1 Programming Language Programming Language adalah suatu bahasa ataupun tata cara yang dapat digunakan oleh manusia (programmer) untuk berkomunikasi secara langsung dengan computer. Secara umum programming language dibagi menjadi dua, yaitu: High Level Language dan Low Level Language. High level language lebih mudah dipelajari karena semua kalimat, kata ataupun aturan yang ada di dalam high level language juga merupakan kalimat, kata ataupun aturan yang digunakan dalam kehidupan sehari-hari. 2.3.2.2 Simulation Application Simulation application adalah suatu program (software) yang berfungsi untuk menirukan atau memodelkan suatu perilaku sistem nyata sehingga hasilnya dapat dianalisis dan dipelajari. Secara umum simulation application dibagi menjadi dua, yaitu: General Purposes Application yang dapat digunakan secara umum untuk berbagai macam tugas atau tujuan dan Special Purposes Application yang memiliki tugas atau tujuan yang spesifik dan lebih lengkap. 2.4 Pemodelan dengan Promodel Berikut ini terdapat definisi ProModel, struktur elemen ProModel, dan konsep pemodelan pada ProModel. 2.4.1 Definisi Promodel Promodel adalah software simulasi yang dapat digunakan untuk mensimulasi dan menganalisa sistem produksi dariberbagai tipe dan berbagaiukuran.Promodel merupakan software simulasi diskrit walaupun untuk beberapa proses industry dapat dimodelkan dengan cara mengkonversi sistem continous seperti produksi minyak menjadi sistem produksi minyak berdasarkan barrel. Promodel didesain
  • 14.
    14 LABORATORIUM SIMULASIDAN APLIKASI INDUSTRI JURUSAN TEKNIK INDUSTRI -UNIVERSITAS BRAWIJAYA untuk memodelkan sistem ketika kejadian pada sistem muncul padawaktu tertentu. Pada simulasi menggunakan promodel dapat ditampilkan animasi yang mewakili sistem yang telah dimodelkan. Promodel melihat suatu sistem produksi sebagai susunan dari location process seperti mesin atau stasiun kerja dimana entitas diproses sesuai dengan logika proses yang telah dibuat. 2.4.2 Struktur Elemen Promodel Struktur elemen yang terdapat dalam ProModel antara lain: 1. Location Dalam promodel, location merepresentasikan sebuah area dimana bahan baku, bahan setengah jadi ataupun bahan jadi mengalami atau menunggu proses, di- delay, disimpan, serta beberapa aktivitas lainnya. Data-data yang diperlukan sebagai input dalam mendefinisikan location antara lain: a. Name, yaitu nama masing-masing lokasi. b. Capacity, merupakan kapasitas lokasi dalam memproses entity. c. Unit, adalah jumlah lokasi yang dimaksud. d. Downtimes (DTs), menyatakan saat-saat lokasi tidak berfungsi, misal diakibatkan karena kerusakan, maintenance, waktu set-up, dan lain- lain. e. Rules, digunakan untuk merumuskan bagaimana aturan pemrosesan bagi entity yang memasuki lokasi, bagaimana entity yang selesai diproses mengantri, dan bagaimana lokasi yang lebih dari satu unit untuk memproses entity yang datang. f. Notes, digunakan untuk memasukan catatan atau program-program lain. 2. Entities Entities adalah setiap bahan yang akan diproses oleh model. Entitas merupakan suatu objek yang akan diamati dari sistem, contohnya part kerja atau operator. Di dalam menu entities pada ProModel, terdapat menu yang harus diinputkan antara lain: a. Name, yaitu nama dari setiap entity.
  • 15.
    LABORATORIUM SIMULASIDAN APLIKASIINDUSTRI JURUSAN TEKNIK INDUSTRI -UNIVERSITAS BRAWIJAYA 15 b. Speed, adalah kecepatan entity bergerak atau berpindah dari satu lokasi ke lokasi berikutnya. c. Stats, menyatakan level statistik dalam mengumpulkan hasil masing- masing tipe entity. Terdapat tiga pilihan yaitu None, Basic, dan Time Series. 3. Arrival Arrival pada bagian ini menunjukkan mekanisme masuknya entitas ke dalam sistem, baik banyaknya lokasi tempat kedatangan ataupun frekuensi serta waktu kedatangannya secara periodik menurut interval tertentu. Di dalam menu arrivals ada data yang harus dipenuhi yaitu: a. Entity menunjukan entitas apa yang masuk kedalam sistem. b. Location, menunjukan lokasi pertama kali entitas memasuki sistem. c. Quantity Each (Qty Each), menyatakan jumlah entitas yang datang setiap satu kali kedatangan. d. First Time, menunjukan waktu pertama kali entity masuk ke dalam sistem. e. Occurences, menyatakan banyaknya entity setiap satu kali kedatangan. f. Frequency, menyatakan selang waktu antar dua kedatangan yang berurutan. g. Logic, digunakan untuk menyatakan logika-logika lain untuk menyatakan arrival. h. Disable, menyatakan apakah kedatangan entity yang bersangkutan ada atau tidak. Default dalam Promodel adalah No, artinya ada kedatangan entity yang bersangkutan. 4. Processing Processing merupakan operasi yang dilakukan dalam location. Processing mengambarkan apa yang dialami oleh suatu entitas mulai dari saat entitas masuk sampai keluar dari sistem. Dalam mendefinisikan prosespadaProModel, maka harus diinputkan data pada sub menu processing yaitu entity, location, operation, sedangkan pada sub menu routing terdapat block, output, destination, rule, dan move logic. Penjelasannya adalah sebagai berikut: a. Entity, menyatakan entity sebagai input yang akan diproses.
  • 16.
    16 LABORATORIUM SIMULASIDAN APLIKASI INDUSTRI JURUSAN TEKNIK INDUSTRI -UNIVERSITAS BRAWIJAYA b. Location, menunjukan operasi yang akan dilakukan pada entity (input), termasuk waktu operasinya. c. Operation, menujukan proses operasi yang dialami entitas. d. Block, maksudnya adalah jalur yang ditempuh entitas. Yang diisikan dalam block adalah nomor. Jika nomor blocknya sama maka asal jalurnya juga sama. e. Output, menunjukan entitas yang keluar dari proses. f. Destination, menyatakan lokasi yang menjadi tujuan selanjutnya dalam memproses entity. g. Rule, menyatakan aturan-aturan yang digunakan dalam processing, misalnya proses perakitan (join), probabilitas, dan lainnya. h. Move logic, digunakan untuk mendefinisikan metode pergerakan entitas, yaitu dengan menetapkan waktu pergerakan atau dengan apa entitas dipindahkan. 5. Resource Resource merupakan sumber daya yang digunakan untuk melakukan operasi tertentu dalam kinerja suatu sistem. Dalam promodel, objek yang dijadikan resource akan bergerak sesuai dengan keinginan kita, contohnya adalah operator,forklift, crane,alat angkut untuk material handling, dll. Di dalam menu resources diperlukan data antara lain: a. Name, menunjukan nama dari resources tersebut. b. Units, menujukan jumlah resources. c. Specs, menunjukan lintasan kerja yang akan digunakan dan lokasi yang pertama kali akan dikunjungi. 6. Path network Digunakan untuk menentukan arah dan jalur yang ditempuh oleh resource ataupun entitas ketika bergerak dari suatu lokasi ke lokasi lainnya. Path network ini merupakan suatu hal yang menjadi keharusan jika ingin memakai resource ataupun entitas yang bergerak. Dalam menu path network terdapat name, type, path, interface, nodes. Penjelasannya adalah sebagai berikut: a. Name, yaitu nama lintasan yang bersangkutan.
  • 17.
    LABORATORIUM SIMULASIDAN APLIKASIINDUSTRI JURUSAN TEKNIK INDUSTRI -UNIVERSITAS BRAWIJAYA 17 b. Type, terdiri dari 3 pilihan yaitu: 1. Non passing, pergerakan hanya untuk satu arah. 2. Passing, pergerakan yang berlaku untuk dua arah. 3. Crane, pergerakan yang berlaku untuk sistem crane. c. T/S, menunjukan pilihan berdasarkan satuan waktu (Time) atau jarak dan kecepatan (Speed and Distance). d. Path, menunjukan jumlah dari lintasan dalam suatu jaringan. e. Interface, menunjukan jumlah node yang berhubungan dengan lokasi dalam path networks. 7. Variable Terdapat dua jenis variable antara lain: a. Variable global, yaitu tempat pemegang didefiniskan oleh pengguna untuk mewakili perubahan nilai numerik. b. Variable lokal, yaitu tempat pemegang yang tersedia hanya dalam logika yang menyatakan mereka. Beberapa variable yang terdapat dalam ProModel antara lain total change, average (time) per change, minimum value, maximum value, current value, average value. 2.4.3 Konsep Pemodelan Promodel Konsep dari permodelan yaitu membangun model yang masuk akal dan bisa mendeskripsikan sistem. 1. Pendekatan proses yang didasarkan pada tracking low dari entitas-entitas keseluruhan sistem berikut titik pemrosesan dan aturan keputusan percabangan. 2. Pendekatan peristiwa (event) atau pendekatan perubahan terhadap keadaan (state change approach) berdasarkan variabel keadaan internal dan event sistem yang mengubahnya, diikuti oleh deskripsi operasi sistem ketika suatu event terjadi. 2.4.3.1 Batching Multiple Entities of Similar Type
  • 18.
    18 LABORATORIUM SIMULASIDAN APLIKASI INDUSTRI JURUSAN TEKNIK INDUSTRI -UNIVERSITAS BRAWIJAYA Batching multiple entities of similar type terdiri dari dua jenis yaitu Temporary Batching Using GROUP/UNGROUP dan Permanent Combine. 2.4.3.1.1 Temporary Batching Using Group/Ungroup Pernyataan GROUP memungkinkan anda untuk membuat entitas kelompok bersama-sama dan ungroup merekadi lain waktu. Anda dapat mengelompokkan menurut jenis entitas-entitas individual dengan mendefinisikan record proseske grup atau kelompok mereka, terlepas dari jenis entitas dengan mendefinisikan catatan proses. Untuk menggabungkan jenis beberapa entitas dimana anda harus mengontrol jumlah setiap jenis serta membutuhkan kontrol routing dengan mengirimkan bagian ke lokasi pengelompokan.ProModel mempertahankan semua identitas dan atribut dari entitas dikelompokkan dan memungkinkan mereka untuk berpisah dengan entitas individu setelah perintahUngroup. 2.4.3.1.2 Permanent Combine ProModel menggunakan pernyataan COMBINE untuk mengumpulkan dan mengkonsolidasi jumlah tertentu dari entitas menjadi satu kesatuan, opsional dengan nama yang berbeda. Entitas yang digabung mungkin berasal dari tipe yang sama dari entitas atau mereka mungkin berbeda. Entitas gabungan akankehilangan identitas dan atribut serta tidak dapat di ungroup nantinya. Ketika mendefinisikan lokasi, kapasitas lokasi di mana dapat menggunakan pernyataan COMBINE harus setidaknya sama besar dengan jumlah gabungan. 2.4.3.2 Accumulation of Entities Accum bekerja seperti sebuah gerbang yang mencegah entitas dari pengolahan sampai jumlah tertentu tiba. Setelah jumlah tertentu dari entitas telah berhasil dikumpulkan, mereka akan pergi melalui pintu gerbang dan mulai memproses secara individual, independen satu sama lain. 2.4.3.3 Spliting of One Entity Into Multiple Entities
  • 19.
    LABORATORIUM SIMULASIDAN APLIKASIINDUSTRI JURUSAN TEKNIK INDUSTRI -UNIVERSITAS BRAWIJAYA 19 Splitingof one entity into multiple entities akan mengubah nama entitas, dan membagi semua statistik biaya dan waktu yang masih harus dibayar oleh entitas dasar antara entitas baru. ProModel menghitung entitas lama sebagai jalan keluar dan entitas yang dihasilkan berbagi nilai atribut yang sama sebagai entitas aslinya. Setiap entitas yang anda ingin bagi harus melepaskan semua sumber daya yang dimiliki denganmenggunakan pernyataan FREE. GunakanSPLIT ASuntuk membagi potongan bahan baku menjadi komponen-komponen. Entitas yang dibentuk oleh SPLIT AS di lokasi tidak akan muncul dalam statistik untuk lokasi ini. ProModel tidak memungkinkan SPLIT AS pada konveyor, dan bukan di ujung antrian. Anda juga tidak boleh menggunakan SPLIT AS setelah pernyataan ROUTE. Jangan gunakan SPLIT AS dalam kombinasi dengan COMBINE, CREATE, GROUP, UNGROUP, LOAD, atau pernyataan perpecahan lainnya dalam logika proses yang sama. 2.5 Teori Antrian Menurut Siagian (1987), antrian ialah suatu garis tunggu dari nasabah (satuan) yang memerlukan layanan dari satu atau lebih pelayanan (fasilitas layanan). Pada umumnya, sistem antrian dapatdiklasifikasikan menjadi system yangberbeda-beda dimana teori antrian dan simulasi sering diterapkan secara luas. 2.5.1 Komponen Dasar Antrian Berikut adalah komponen dasar dalam proses antrian: 1. Kedatangan Setiap masalah antrian melibatkan kedatangan, misalnya orang, mobil, panggilan telepon untuk dilayani, dan lain–lain. Unsur ini sering dinamakan proses input. Proses input meliputi sumber kedatangan atau biasa dinamakan calling population, dan cara terjadinya kedatangan yang umumnya merupakan variabel acak. Menurut Levin, dkk (2002), variabel acak adalah suatu variabel yang nilainya bisa berapa saja sebagai hasil dari percobaan acak. Variabel acak dapat berupa diskrit atau kontinu. Bila variabel acak hanya dimungkinkan memiliki beberapa nilai saja, maka ia merupakan variabel acak diskrit.
  • 20.
    20 LABORATORIUM SIMULASIDAN APLIKASI INDUSTRI JURUSAN TEKNIK INDUSTRI -UNIVERSITAS BRAWIJAYA Sebaliknya bila nilainya dimungkinkan bervariasi pada rentang tertentu, ia dikenal sebagai variabel acak kontinu. 2. Pelayanan Pelayan atau mekanisme pelayanan dapat terdiri dari satu atau lebih pelayan, atau satu atau lebih fasilitas pelayanan. Tiap–tiap fasilitas pelayanan kadang– kadang disebut sebagai saluran (channel) (Schroeder, 1997). Contohnya, jalan tol dapat memiliki beberapa pintu tol. Mekanisme pelayanan dapat hanya terdiri dari satu pelayan dalam satu fasilitas pelayanan yang ditemui pada loket seperti pada penjualan tiket di gedung bioskop. 3. Antri Inti dari analisa antrian adalah antri itu sendiri. Timbulnya antrian terutama tergantung dari sifat kedatangan dan proses pelayanan. Jika tak ada antrian berarti terdapat pelayan yang menganggur atau kelebihan fasilitas pelayanan (Mulyono, 1991). Spp = Satuan penerima pelayanan Gambar 2. Proses Dasar Antrian (Supranto, 1987) 2.5.2 Disiplin Pelayanan Antrian Menurut Christoper A Chung (2011), disiplin antrian adalah aturan keputusan yang menjelaskan cara melayani pengantri. Ada 6 bentuk disiplin pelayanan yang biasa digunakan, yaitu: 1. First Come First Served (FCFS) atau First In First Out (FIFO). 2. Last Come First Served (LCFS) atau Last In First Out (LIFO). 3. Least Value First 4. High Value First 5. Priority Service 6. Random Order
  • 21.
    LABORATORIUM SIMULASIDAN APLIKASIINDUSTRI JURUSAN TEKNIK INDUSTRI -UNIVERSITAS BRAWIJAYA 21 2.5.3 Model Antrian Berdasarkan sifat pelayanannya dapat diklasifikasikan fasilitas-fasilitas pelayanan dalam susunan saluran dan phase yang akan membentuk suatu struktur antrian yang berbeda-beda. Istilah saluran menunjukkan jumlah jalur untuk memasuki sistem pelayanan. Sedangkanistilah phaseberartijumlah stasiun-stasiun pelayanan,dimana paralanggananharusmelaluinya sebelum pelayanandinyatakan lengkap. Ada empat model struktur antrian dasar yang umum terjadi dalam seluruh sistem antrian: 1. Single Chanel – Single Phase Single Chanel berarti bahwa hanya ada satu jalur untuk memasuki sistem pelayanan atau ada satu pelayanan. Sumber: Napitu.2011. repository.usu.ac.id 2. Single Chanel – Multi Phase Multi phase berarti ada dua atau lebih pelayanan yang dilaksanakn secara berurutan dalam setiap fase. Sumber: Napitu.2011. repository.usu.ac.id 3. Multi Chanel – Single Phase Sistem multi chanel- single phase terjadi jika ada dua atau lebih fasilitas pelayanan dialiri oleh suatu antrian tunggal.
  • 22.
    22 LABORATORIUM SIMULASIDAN APLIKASI INDUSTRI JURUSAN TEKNIK INDUSTRI -UNIVERSITAS BRAWIJAYA Sumber: Napitu.2011. repository.usu.ac.id 4. Multi Chanel – Multi Phase Sistem ini terjadi jika ada dua atau lebih fasilitas pelayanan dengan pelayanan pada lebih dari satu fase. Sumber: Napitu.2011. repository.usu.ac.id 2.6 Pengumpulan Data Input Simulasi Waktu antar kedatangan untuk entitas yang masuk ke sistem hampir selalu probabilistik. Interval antara entitas terakhir dengan entitas berikutnya mungkin pendek, atau mungkin akanlama. Tidak diketahui dengan pasti kapan entitas berikutnya akan tiba. Namun, denganmengumpulkan data antar kedatanganmassa, adalah mungkin untuk melihat apakah data mengikuti distribusi tertentu. 1. Distribusi eksponensial, biasanya digunakan dalam hubungannya dengan proses antar kedatangan dalam model simulasi, karena kedatangan entitas dalam banyak sistem telah terbukti baik atau diasumsikan acak atau proses poisson. Ini berarti bahwa jumlah acak entitas akan tiba dalam satuan waktu tertentu. Ada beberapa rata-rata jumlah kedatangan dalam satuan waktu yang tiba pada unit waktu didistribusikan secara acak di sekitar nilai rata- rata. Distribusi eksponensial hanya memiliki satu parameter. Nilai ini adalah nilai rata-rata. Jika waktu antar kedatangan menunjukkan distribusi
  • 23.
    LABORATORIUM SIMULASIDAN APLIKASIINDUSTRI JURUSAN TEKNIK INDUSTRI -UNIVERSITAS BRAWIJAYA 23 eksponensial, akan ada lebih banyak pengamatan dengan waktu antar kedatangan lebih kecil dari nilai rata-rata. Persamaan statistik untuk nilai rata dan varians dari distribusi eksponensial adalah: Probabilitas diwakili oleh rumus berikut: Rata - rata = B ; Var = B2 Dimana B adalah rata-rata dari data sampel dan x adalah nilai data. Hal ini juga memungkinkan untuk memanipulasi persamaan distribusi eksponensial untuk keperluan lain. 2. Distribusi uniform atau distribusi seragam yaitu sebuah distribusi yang berartibahwa selama rentangnilai yang mungkin, masing-masing perilaku atau hal memiliki kemungkinan nilai yang sama harus diamati. Contoh yang umum dari suatu distribusi seragam adalah perilaku dadu tunggal dengan nilai 6. Nilai minimum mungkin adalah 1 dan nilai maksimal adalah 6. Karena semua bagian adalah sarna, ada kemungkinan yang saran menerima salah satu dari nilai-nilai antara 1 dan 6. Distribusi seragam memiliki beberapa aplikasi dalam dunia simulasi. Distribusi seragam dapat digunakan sebagai model pertama sebagai contoh untuk data input dari sebuah proses jika ada sedikit pengetahuan tentang proses. Semua yang dibutuhkan untuk menggunakan distribusi seragam hanyalah waktu minimum dan waktu maksimum proses. Walaupun belum tentu asumsi valid bahwa data terdistribusi secara seragam, distribusi seragam mengizinkan praktisi untuk mulai membangun model simulasi. Distribusi seragam dapat bersifat diskrit atau kontinu. Dalam kasus dadu tunggal dengan sisi enam, distribusi dianggap diskrit. Ini berarti bahwa nilai- nilai data hanya dapat mengambil seluruh bilangan dalam batas yang berlaku. Formula untuk nilai rata-rata dan varians distribusi seragam adalah: Rata-rata = (a+bi ; Var = (b_a)2 2 12 Dimana a adalah nilai minimum danb adalah nilai maksimum. 3.7.2 Verifikasi dan Validasi
  • 24.
    24 LABORATORIUM SIMULASIDAN APLIKASI INDUSTRI JURUSAN TEKNIK INDUSTRI -UNIVERSITAS BRAWIJAYA Verifikasi dan validasi merupakan tahapan untuk menguji kredibilitas / kesesuaian sistem nyata dengan model simulasi. Verifikasi adalah proses untuk menentukan apakah model telah beroperasi sesuai yang diinginkan oleh programmer. Verifikasi berkaitan dengan kondisi konseptual apakah model telah sesuai dengankonsepyang diinginkan (Banks,Carson,dan Nelson. 1995).Verifikasi adalah proses pemeriksaan logika operasional model (program computer) sesuai dengan logika diagram alur (Hoover dan Perry, 1989). Langkah-langkah verifikasi (Jerry Banks, 2004) adalah: 1. Membandingkan diagram alir konseptual denganmodel pada software simulasi 2. Melihat rangkuman proses pada model dan melakukan pengocokan ulang terhadap logika proses. 3. Melakukan pengocokan animasi apakah sudah berjalan sesuai dengan sistem nyata. 4. Melakukan compilasi error atau debugging. Validasi adalah proses penentuan apakah model, sebagai konseptualisasi, merupakan representasi yang akurat dan sesuai dengan sistem nyata (Hoover dan Perry. 1989). Gambar 2.5 Relasi verifikasi, validasi dan pembentukan model kredibel Sumber: STIK. 2011. Materi 03 Simulasi.pdf
  • 25.
    LABORATORIUM SIMULASIDAN APLIKASIINDUSTRI JURUSAN TEKNIK INDUSTRI -UNIVERSITAS BRAWIJAYA 25
  • 26.
    26 LABORATORIUM SIMULASIDAN APLIKASI INDUSTRI JURUSAN TEKNIK INDUSTRI -UNIVERSITAS BRAWIJAYA BAB III METODOLOGI PENELITIAN 3.1 Diagram Alir Praktikum Mulai Identifikasi Masalah Studi Pustaka Perancangan model konseptual Pengambilan data Pengolahan data Penetuan distribus Pemodelan sistem Verifikasi model Model sesuai ? Validasi model Model sesuai ? Kesimpulan dan saran Selesai Gambar 3.1 Diagram Alir Praktikum
  • 27.
    LABORATORIUM SIMULASIDAN APLIKASIINDUSTRI JURUSAN TEKNIK INDUSTRI -UNIVERSITAS BRAWIJAYA 27 Ya Tidak Tidak Ya BAB III METODOLOGI PENELITIAN 3.1 Diagram Alir Praktikum Selesai Mulai Identifikasi Masalah Pengumpulan Data Tinjauan Pustaka Model Sesuai? Pengolahan Data Penentuan Distribusi Pemodelan Sistem Verifikasi Model Validasi Model Model Sesuai? Kesimpulan dan Saran Perancangan Model Konseptual Gambar 3.1 Diagram Alir Praktikum 3.2 Prosedur Praktikum
  • 28.
    28 LABORATORIUM SIMULASIDAN APLIKASI INDUSTRI JURUSAN TEKNIK INDUSTRI -UNIVERSITAS BRAWIJAYA Berikut ini merupakan prosedur praktikum simulasi dan aplikasi industri modul Simulation and Promodel Software. 1. Memulai praktikum 2. Identifikasi Masalah Padaidentifikasi masalahini, praktikan mengamati apakahsistem yangmenjadi topik bahasan pada praktikum ini sudah berjalan secara efektif dan efisien. Dalam hal ini, Kantor Pos Pusat Malang adalah objek pengamatan. 3. Studi Kepustakaan Dalam studi kepustakaan dilakukan dengan mempelajari berbagai referensi yang sesuai dengan materi praktikum. 4. Pengumpulan Data Pengumpulan data meliputi data sistem pelayanan yang ada pada studi kasus yaitu data waktu antar kedatangan dan waktu proses yaitu pelayanan di loket, scanning barcode, dan memasukkan surat ke kontainer. 5. Pengolahan Data Data yang telah dikumpulkan sejumlah 5 set data dimana 1 set berjumlah 10 replikasi data, dan diolah sesuai dengan tahapan-tahapan yang ada. 6. Perancangan Model Konseptual Membuat model konseptual dari sistem Loket Nasional pada Kantor Pos menggunakan petrinet dan flowchart sistem. 7. Penentuan Distribusi Penentuan distribusi dilakukan dengan menggunakan tools Stat::Fit pada Promodel. Data-data hasil pengamatan dimasukkan dalam Data View dan diproses hingga muncul output distribusi data. Pilih distribusi yang sesuai dengan distribusi berdasarkan karakteristik aktivitas. 8. Pemodelan Sistem Merupakan proses membangun atau membentuk sebuah model dari suatu sistem nyata yang diamati dan diterapkan dengan menggunakan software Promodel.
  • 29.
    LABORATORIUM SIMULASIDAN APLIKASIINDUSTRI JURUSAN TEKNIK INDUSTRI -UNIVERSITAS BRAWIJAYA 29 9. Verifikasi Model Merupakan proses menentukan apakah model simulasi merefleksikan model konseptual dengan tepat. Jika model tidak terverifikasi, maka kembali ke pemodelan sistem dengan Promodel. 10. Validasi Model Merupakan proses menentukan apakah model konseptual merefleksikan sistem nyata dengan tepat. Validasi dilakukan dengan membandingkan parameter pada sistem nyata dan model simulasi menggunakan independent-t test atau Mann Whitney. Jika model tidak valid maka kembali ke pengambilan data input simulasi. 11. Kesimpulan dan Saran Kesimpulan dan saran memberikan rangkuman dari awal proses hingga akhir dan melengkapi apa yang kurang pada proses tersebut.Saran diberikan untuk perbaikan sistem pada Kantor Pos. 12. Selesai
  • 30.
    30 LABORATORIUM SIMULASIDAN APLIKASI INDUSTRI JURUSAN TEKNIK INDUSTRI -UNIVERSITAS BRAWIJAYA BAB IV HASIL DAN PEMBAHASAN 4.1 Gambaran Sistem Kantor pos adalah salah satu perusahaan milik negara yang terdiri dari beberapa loket layanan, diantaranya layanan money chager, weselpos, pengiriman paket, surat nasional dan surat internasional. Objek yang diamati dalam pengambilan data adalahloket perngirimansurat nasional. Pengunjungmendatangi loket pengiriman surat nasional setiap kurang lebih 5 sampai 10 menit dari pintu masuk Kantor Pos dengan jumlah entitas sebanyak 1 lembar surat setiap kali kedatangan. Lembaran surat satu persatu dikumpulkan pada loket. Setelah terkumpul banyak, lembaran surat tersebut dibawa ke departemen pengecekan untuk diberi nomor resi pengiriman dan dipilah berdasarkan alamat tujuan. Setelah itu surat dscanmenggunakan alat setiap 4sampai 10detik padasetiap lembarsurat. Kemudian dilanjutkan menuju departemen packaging. Dari departemen packaging surat dikumpulkan menjadi satu dalam karung, kemudian diberi nomor resi dan dipilah berdasarkan alamat tujuan disetiap kota. Kemudian kantong-kantong yang berisi surat tersebut dibawa ke departemen pengangkutan, dimana kantong surat di scan terlebih dahulu lalu dimasukkan ke dalam moobil box. Waktu yang dibutuhkan dalam proses scan dan penganngkutan ke dalam mobil box masing- masing kurang lebih 5 sampai 20 detik untuk setiap karung surat. Untuk meningkatkan efisiensi proses pengiriman surat yang ada di Kantor Pos, manajemen perusahaan ingin menganalisa total pengiriman surat yang dapat diselesaikan selama 8 jam kerja dan jumlah surat yang masih berada di dalam proses. Biaya produksi dihitung untuk menentukan keuangan perusahaan dan menghitung keuntungan yang diperoleh.
  • 31.
    LABORATORIUM SIMULASIDAN APLIKASIINDUSTRI JURUSAN TEKNIK INDUSTRI -UNIVERSITAS BRAWIJAYA 31 4.2 PetriNet A1A2 A9 A4 Kustomer Datang Kustomer Mengantri Idle AntriScan Barcode A5A6 Scan Barcode PadaSurat AntriMasuk Kontainer A3 Kustomer dilayani A10 Idle SuratMasuk Kontainer SuratKeluar A7A8 A11 Idle
  • 32.
    32 LABORATORIUM SIMULASIDAN APLIKASI INDUSTRI JURUSAN TEKNIK INDUSTRI -UNIVERSITAS BRAWIJAYA Gambar 4.1 PetriNet proses pengiriman surat nasional 4.3 Flowchart Sistem Mulai A = Antrian di loket B = Scanning Barcode C = Packaging D = Pengangkutan ke Mobil Mengantri di loket Apakah proses mengalami idle ? A = A - 1 Mengantri Scanning Barcode Apakah proses mengalami idle ? A = A + 1 B = B - 1 B = B + 1 A Pelayanan di Loket Scanning tidak ya ya tidak
  • 33.
    LABORATORIUM SIMULASIDAN APLIKASIINDUSTRI JURUSAN TEKNIK INDUSTRI -UNIVERSITAS BRAWIJAYA 33 Gambar 4.2Flowchart Sistem Mengantri Packaging Apakah proses mengalami idle ? C = C - 1 Mengantri pengangkutan ke mobil Apakah proses mengalami idle ? D = D - 1 D = D + 1 C=C+1 Selesai A Packaging Diangkut ke mobil Ya Tidak Ya Tidak
  • 34.
    34 LABORATORIUM SIMULASIDAN APLIKASI INDUSTRI JURUSAN TEKNIK INDUSTRI -UNIVERSITAS BRAWIJAYA Gambar 4.2Flowchart Sistem (lanjutan) 4.4 Pengujian Distribusi Data Pada subbab ini akan dibahas tentang pengujian distribusi data dugaan dengan data nyata. Data yang diambil adalah sebanyak 5 set replikasi dimana 1 set replikasi berisi 10 data. Data diambil secara random, maksudnya data diambil selama 1 hari dengan pengambilan data saat pagi, siang, dan sore.Data hasil pengamatan dapat dilihat pada Tabel 4.1. Tabel 4.1 Data Pengamatan Kantor Pos dalam detik No. Pelanggan Waktu Antar Kedatangan Proses 1 Proses 2 Proses 3 Proses 4 1 63 131,19 1,24 1,32 5,8 2 23 279,31 2,64 2,81 15,87 3 22 284,60 2,69 2,86 10,68 4 183 370,30 3,5 3,72 6,15 5 241 320,57 3,03 3,22 5,82 6 230 154,47 1,46 1,55 11,68 7 34 326,92 3,09 3,29 18,26 8 62 120,61 1,14 1,21 12,29 9 25 140,71 1,33 1,42 13,48 10 122 104,74 0,99 1,05 13,65 11 245 392,52 3,71 3,95 9,06 12 57 395,69 3,74 3,98 13,6 13 32 58,19 0,55 0,58 10,52 14 61 198,90 1,88 2 8,24 15 20 174,57 1,65 1,75 18,7 16 123 146,00 1,38 1,47 7,35 17 67 152,35 1,44 1,53 14,05 18 58 90,99 0,86 0,91 15,08 19 119 131,19 1,24 1,32 10,49 20 179 158,70 1,5 1,6 6,77 21 233 375,59 3,55 3,78 6,98 22 245 173,51 1,64 1,74 14,27 23 51 113,21 1,07 1,14 10,45 24 69 329,04 3,11 3,31 12,33 25 60 243,34 2,3 2,45 16,56 26 60 55,02 0,52 0,55 18,98 27 180 350,20 3,31 3,52 12,54 28 25 235,93 2,23 2,37 8,97 29 60 238,05 2,25 2,39 10,6 30 185 256,04 2,42 2,57 15,4 31 180 190,44 1,8 1,92 13,33 32 20 130,13 1,23 1,31 12,23 33 180 57,13 0,54 0,57 8,7
  • 35.
    LABORATORIUM SIMULASIDAN APLIKASIINDUSTRI JURUSAN TEKNIK INDUSTRI -UNIVERSITAS BRAWIJAYA 35 34 120 154,47 1,46 1,55 12,22 35 15 139,66 1,32 1,4 17,27 36 65 239,11 2,26 2,4 18,52 37 10 235,93 2,23 2,37 12,32 Tabel 4.1 Data Pengamatan Kantor Pos dalam detik (Lanjutan) No. Pelanggan Waktu Antar Kedatangan Proses 1 Proses 2 Proses 3 Proses 4 38 60 115,32 1,09 1,16 16,39 39 245 350,20 3,31 3,52 10.22 40 15 65,60 0,62 0,66 12,62 41 60 129,08 1,22 1,3 11,16 42 15 320,57 3,03 3,22 10,8 43 55 168,22 1,59 1,69 11,23 44 60 319,52 3,02 3,21 11,25 45 10 315,28 2,98 3,17 6,65 46 60 106,86 1,01 1,07 9,16 47 60 361,84 3,42 3,64 15,36 48 55 397,81 3,76 4 9,72 49 5 219,01 2,07 2,2 13,98 50 55 183,03 1,73 1,84 12,2 Pada tabel hasil pengamatan di atas, dapat dianalisis distribusi data yang didapatkan sebagai berikut. Tabel 4.2 Tabel Pemilihan Distribusi Data Hasil Pengamatan Aktivitas Distribusi Dugaan Hasil Stat::fit Rank Acceptance Distribusi Pilihan Waktu Antar Kedatanga n Exponentia l Exponensial(5., 84.6) 94.8 Do not reject Exponentia l Lognormal(5., 4.02, 1.03) 70.9 Do not reject Uniform(5., 245) 0. Reject Proses 1 Uniform Uniform(55., 398) 100 Do not reject Uniform Exponensial(55., 159) 6.84 Do not reject Lognormal(55., 4.58, 1.6) 2.73e -002 Reject Proses 2 Uniform Uniform(0.52, 3.76) 100 Do not reject Uniform Lognormal(0.52, 9.6e-002, 1.06) 7.37 Reject Exponential(0.52, 1.5) 1.44 Do not reject Proses 3 Uniform Uniform(0.55, 4.) 100 Do not reject Uniform Lognormal(0.55, 0.158, 1.06) 6.79 Reject Exponential(0.55, 1.6) 2.52 Do not reject
  • 36.
    36 LABORATORIUM SIMULASIDAN APLIKASI INDUSTRI JURUSAN TEKNIK INDUSTRI -UNIVERSITAS BRAWIJAYA Proses 4 Uniform Uniform(5.8, 19.) 100 Do not Reject Uniform Lognormal(5.8, 1.55, 1.08) 0.251 Reject Exponential(5.8, 6.2) 256e- 002 Reject Tabel di atas merupakan tabel perbandingan antara distribusi dugaan dan distribusi hasil stat::fit. Di bawah ini akan dijelaskan alasan-alasan pemilihan distribusi data hasil pengamatan. 1. Pada aktivitas waktu antar kedatangan distribusi dugaan adalah eksponensial karena pada umumnya distribusi eksponensial merepresentasikan interarrival time. Sedangkan, hasil stat::fit rank yang tertinggi adalah distribusi eksponensial yaitu 94,8. Hal ini berarti bahwa distribusi dugaan dan hasil stat::fit memiliki hasil yang sama. Jadi, pada waktu antar kedatangan dipilih distribusi eksponensial. 2. Padaproses1distribusi dugaanadalahuniform karenadistribusi uniform dapat merepresentasikan waktu proses. Sedangkan, hasil stat::fit rank yang tertinggi adalahdistribusi uniformyaitu 100. Hal ini berartibahwa distribusi dugaandan hasil stat::fit memiliki hasil yang sama. Jadi, pada proses 1 dipilih distribusi uniform. 3. Padaproses2distribusi dugaanadalahuniform karenadistribusi uniform dapat merepresentasikan waktu proses. Sedangkan, hasil stat::fit rank yang tertinggi adalahdistribusi uniformyaitu 100. Hal ini berartibahwa distribusi dugaandan hasil stat::fit memiliki hasil yang sama. Jadi, pada proses 2 dipilih distribusi uniform. 4. Padaproses3distribusi dugaanadalahuniform karenadistribusi uniform dapat merepresentasikan waktu proses. Sedangkan, hasil stat::fit rank yang tertinggi adalahdistribusi uniformyaitu 100. Hal ini berartibahwa distribusi dugaandan hasil stat::fit memiliki hasil yang sama. Jadi, pada proses 3 dipilih distribusi uniform. 5. Padaproses4distribusi dugaanadalahuniform karenadistribusi uniformdapat merepresentasikan waktu proses. Sedangkan, hasil stat::fit rank yang tertinggi
  • 37.
    LABORATORIUM SIMULASIDAN APLIKASIINDUSTRI JURUSAN TEKNIK INDUSTRI -UNIVERSITAS BRAWIJAYA 37 adalahdistribusi uniformyaitu 100. Hal ini berartibahwa distribusi dugaandan hasil stat::fit memiliki hasil yang sama. Jadi, pada proses 4 dipilih distribusi uniform. Jadi, dapat disimpulkan bahwasemuadistribusi dugaandan hasil stat::fit adalah sama dengan melihat rank dan acceptable pada stat::fit. 1. Pilih Tools pada tool bar, pilih Stat:Fit. 2. Masukkan data pengamatan yang telah dilakukan pada DataTable. 3. Klik Fit, kemudian Auto::Fit, pilih continous distribution klik OK. Gambar 4.3 Pemilihan distribution 4.5 PembuatanModel Sistem Pengiriman Surat Nasional PT Pos Indonesia . Langkah-langkah untuk pemodelan sistem dengan software promodel. 1. Menjalankan software promodel. 2. Membuat Project baru, dengan cara klik File-New atau memilih Icon New, atau menggunakan CTRL-N, setelah itu dipilih, File-New maka akan muncul kotak dialog General Information, ketikkan judul Project yang akan dbuat pada Title. Klik OK.
  • 38.
    38 LABORATORIUM SIMULASIDAN APLIKASI INDUSTRI JURUSAN TEKNIK INDUSTRI -UNIVERSITAS BRAWIJAYA Gambar 4.4 Langkah pembuatan project baru promodel 3. Setelah membuat project baru.Langkah berikutnya adalah pembuatan background yang berfungsi sebagai latar belakang pemodelan sistem. Dengan cara klik Build pada toolbar pilih Background Graphics pilih Behind Grid. Setelah itu klik Edit pilih Import Graphics, pilih Tutorial Back klik Open. Gambar 4.5 Gambar pemilihan latar belakang
  • 39.
    LABORATORIUM SIMULASIDAN APLIKASIINDUSTRI JURUSAN TEKNIK INDUSTRI -UNIVERSITAS BRAWIJAYA 39 Gambar 4.6 Latar belakang promodel 3D 4. Langkah berikutnya adalah pembuatan layout sistem produksi dimana proses akan dilakukan. Pilih Build pada tool bar, klik Locations atau klik CTRL-L.buat Locations dengan cara men-drag simbol locations yang diinginkan ke layout. Untuk mempermudah pembuatan sebaiknya pembuatan layout dilakukan sesuai urutan proses produksi. Sehingga yang pertama kali dibuat adalah entity spot kedatangan. Kemudian beri nama pada masing-masing locations dengan cara rename di kolom Name kemudian klik di lokasi yang diinginkan di layout, lalu memasukkan kapasitas setiap locations tersebut pada kolom Cap. Gambar 4.7 Pembuatan locations Tabel 4.3 Pembuatan Locations Graphic Type No. Locations Graphics Type Name Capacity 1 Entity Spot Teller INFINITE
  • 40.
    40 LABORATORIUM SIMULASIDAN APLIKASI INDUSTRI JURUSAN TEKNIK INDUSTRI -UNIVERSITAS BRAWIJAYA 2 Desk Meja teller 50 3 Table Meja scanning barcode 50 4 Pallet Kantong surat 1 5 AGV Kontainer surat 2 Gambar 4.8 Locations proses pengiriman surat nasional 5. Setelah pembuatan locations selesai sesuai sistem yang dimodelkan, langkah berikutnya adalah pendefinisian entitas yang akan diproses. Klik Build, klik Entities atau CTRL-E. pilih simbol entitas yang diinginkan, ganti nama entitas pada kotak dialog box Name. Untuk mengganti warna entitas di kkotak dialog Graphics, pilih Edit, pilih Color, klik OK pada dialog box color, klik OK pada Library Graphics. Untuk mengganti ukuran entitas pilih Edit pada dialog box graphics, pada library graphics pilih Dimensions, masukkan ukuran yang diinginkan, klik OK. Kemudian klik OK pada library graphics. Tabel 4.4 Elemen entities No. Icon Name 1 Raw Material Surat 2 Box Kantong surat 3 Pallet Kontainer surat Gambar 4.9 Entitas yang diproses 6. Langkah berikutnya adalah pembuatan jaringan aliran produksi. Klik Build,
  • 41.
    LABORATORIUM SIMULASIDAN APLIKASIINDUSTRI JURUSAN TEKNIK INDUSTRI -UNIVERSITAS BRAWIJAYA 41 pilih Path Network. Pilih kolom Path padadialog boxPathNetwork. Pada Layout klik kiri di sekitar locations tertentu lalu tarik garis menuju location berikutnya klik kanan pada locations tujuan, kemudian lanjutkan lagi sesuai langkah di awal.Pada sistem ini terdapat 2 aliran produksi, yakni Net1 dan Net 2. Dengan jalur produksi sebagai berikut: Gambar 4.10 Path network Gambar 4.11 Membuat aliran produksi Untuk membut interfaces pilih kolom Interfaces, klik kiri pada locations yang dijadikan awal proses kemudian klik pada locations. Ulangi semua langkah hingga seluruh tempat proses produksi terhubung sesuai jalur dengan interfaces.
  • 42.
    42 LABORATORIUM SIMULASIDAN APLIKASI INDUSTRI JURUSAN TEKNIK INDUSTRI -UNIVERSITAS BRAWIJAYA 7. Untuk menambahkan resources yang akan digunakan klik Build, pilih resources atau CTRL-R, tambahkan operator dengan memilih Operator graphics. Klik menu Specs untuk membuka dialog box Resource Specification, pilih Net1, lalu klik OK. Gambar 4.12 Menambahkan resource 8. Tahap selanjutnya adalahmenentukan logika proses.Klik Build pilih Processing atau CTRL-P.Pada Processing terdapat dua jenis logika yaitu logika Process layout dan Routing layout. Alur proses ditunjukkan pada gambar, sebagai berikut: a. Kedatangan surat ke teller Gambar 4.13 Proses kedatangansurat ke teller b. Dari teller ke scan
  • 43.
    LABORATORIUM SIMULASIDAN APLIKASIINDUSTRI JURUSAN TEKNIK INDUSTRI -UNIVERSITAS BRAWIJAYA 43 Gambar 4.14 Proses surat dari scan ke teller c. Dari scan ke container
  • 44.
    44 LABORATORIUM SIMULASIDAN APLIKASI INDUSTRI JURUSAN TEKNIK INDUSTRI -UNIVERSITAS BRAWIJAYA Gambar 4.15 Proses dari scan ke container d. Dari container ke “keluar” Gambar 4.16 Proses dari countainer ke “keluar” 9. Setelah logika proses selesai, yang perlu dilakukan adalah mendefinisikan kedatangan. Klik Build pilih Arrivals. Klik dialog boxentity, pilih adonanklik OK. Untuk locations pilih datang_adonan klik OK.Kemudian masukkan data seperti pada tutorial. Gambar. 4.17 Langkah pendefinisian kedatangan 10. Untuk pembuatan variable yang mendefinisikan fungsi tertentu seperti total produk dan WIP, dapat dilakukan dengan cara sebagai berikut: klik Build, pilih
  • 45.
    LABORATORIUM SIMULASIDAN APLIKASIINDUSTRI JURUSAN TEKNIK INDUSTRI -UNIVERSITAS BRAWIJAYA 45 Variables atau klik icon V. Ketikkan ID yang diinginkan, untuk pertama ketikkan WIP. Aktifkan ICON variable menjadi yes dengan klik Variable WIP tempatkan pada layout model yang telah dibuat. Ulangi langkah tersebut untuk total produk. Gambar 4.18 Langkah pendefinisian variable 11. Jalankan simulasi, klik Simulation pada toolbar. Pilih options, pada run time ketik 7 (to tun for 7 hours). Hilangkan centang pada cost pada replications ketikkan jumlah replikasi yang diinginkan. Klik tombol OK. Kemudian save project, klik Run dan simulasi akan dijalankan. Gambar 4.19 Langkah menjalankan simulasi 4.6 Analisis dan Pembahasan Analisa dan pembahasan dilakukan terhadap report hasil simulasi dari model pada promdel. Pada subab ini akan dibahas hasil simulasi yang dijelaskan sebagai berikut: 1. Location Utilization (%) Tabel 4.5 Location Utilization (%) Replikasi ke- Nama 1 2 3 4 5 Kedatangan Pelanggan 0 0 0 0 0
  • 46.
    46 LABORATORIUM SIMULASIDAN APLIKASI INDUSTRI JURUSAN TEKNIK INDUSTRI -UNIVERSITAS BRAWIJAYA Teller 2,24 2,47 1,99 2,02 2,22 Scan 24,37 20,83 19,07 16,95 19,24 Kontainer 0,39 0,36 0,38 0,41 0,47 Keluar 0 0,2 0 0 0 PersentaseUtilitas tertinggi terdapatpada locationscan, dengankisaran utilitas 24,37% pada lima replikasi. Ini menunjukkan bahwa proses scan barcode menggunakan waktu paling banyak bila dibandingkan dengan total waktu running simulasi. Hal ini disebabkan oleh waktu proses scan yang cukup tinggi untuk melakukan scan sekaligus terhadap 50 buah entitas surat. Selain itu proses scan terhadap 50 buah surat terjadi terus menerus, sehingga utilitas pada proses scan menjadi lebih tinggi bila dibandingkan dengan utilitas pada proses lainnya. 2. Resource Utilization (%) Tabel 4.6 Location Utilization (%) Name Units Scheduled Time (HR) Number Times Used Avg Time Per Usage (MIN) Avg Time Travel To Use (MIN) % Utilization karyawan1 1,00 7,00 89,40 0,15 0,15 6,22 karyawan2 1,00 7,00 1,20 0,15 0,02 0,05 Dari tabel diatas, dapat dilihat bahwa utilitas karyawan 1 sebesar 0% - 6.22% dan karyawan 2 sebesar 0%-0.05% dari lima replikasi, sehingga dapat disimpulkan bahwa utilitas karyawan 1 lebih besar daripada karyawan 2. Hal ini disebabkan karena waktu karyawan 1 (teller) untuk memindahkan entitas darilocation satu ke locationlainya lebih banyak. Oleh karena itu membutuhkan durasi yang lebih lama dibanding waktu karyawan 2 (operator scan) untuk melakukan scan surat yang rata-rata hanya membutuhkan waktu antara satu hingga beberapa detik saja.Surat lebih sering berpindah dari loket ke meja scan dari pada, dari meja scan ke truk atau container. Hal ini disebabkan jumlah entitas surat lebih banyak dibandingkan dengan kantong atau container. 3. Resource States % Tabel 4.7 General report resource states Name Scheduled Time (HR) % In Use % Travel To Use % Travel To Park % Idle % Down karyawan1 7,00 3,12 3,09 0,00 93,78 0,00
  • 47.
    LABORATORIUM SIMULASIDAN APLIKASIINDUSTRI JURUSAN TEKNIK INDUSTRI -UNIVERSITAS BRAWIJAYA 47 karyawan2 7,00 0,04 0,01 0,00 99,95 0,00 Dari tabel diatas, dapat disimpulkan bahwa karyawan 2 memiliki persentase menganggur sebesar 0%-99.91%. Jadi prosentase idle karyawan 2 termasuk tinggi, sehingga seharusnya ditambahkan tugas agar bisa mengurangi idle pada karyawan 1,sehingga sistem yang ada menjadi lebih efektif dan efisien. 4. Entity Activity (Total Exit) Tabel 4.8 General report entity activity Name Total Exits Current Qty In System Avg Time In System (MIN) Avg Time In Move Logic (MIN) Avg Time Waiting (MIN) Avg Time In Operation (MIN) surat 60,00 31,60 113,32 0,30 112,97 0,05 kantong surat 0,40 0,80 15,13 0,05 14,87 0,21 kontainer surat 0,20 0,00 0,17 0,00 0,00 0,17 Dari gambar diatas dapat diketahui bahwa total entitas surat yang keluar terbesar dari proses terjadi pada entitas surat yakni sebesar 60 unit. Berarti hal itu menunjukan bahwa dalam satu set pengamatan ada surat yang keluar untuk dikirim ke alamat masing-masing. Pada tabel current qty in system menunjukkan bahwa jumlah tersebut merupakan jumlah entitas yang ada di dalam sistem sebelumnya. Misalnya untuk entitas surat sebelumnya yang berada pada sistem berjumlah 31,60. 5. Variable (All) Total Changes Tabel 4.9Variable(Total Changes) Replikasi ke- Nama 1 2 3 4 5 Total Produk 0 1 0 0 0 WIP 94 107 85 86 93 Jadi, nilai yang diberikan pada variabel (total pelanggan, total biaya, dan WIP) berubah selama simulasi yaitu pada total pelanggan adalah X kali, total biaya adalah X kali, dan WIP (work in process) adalahX kali.
  • 48.
    48 LABORATORIUM SIMULASIDAN APLIKASI INDUSTRI JURUSAN TEKNIK INDUSTRI -UNIVERSITAS BRAWIJAYA 3.6 Verifikasi dan Validasi Berikut merupakan verifikasi dan validasi model pengiraman suratnasional PT. POS Indonesia Malang. 4.1.1 Verifikasi Verifikasi berkaitan dengan kondisi konseptual apakah model telah sesuai dengan konsep yang diinginkan (Banks, Carson, dan Nelson. 1995). Berikut ini adalah tahapan-tahapan yang dilakukan dalam memverifikasi model simulasi. 1. Melakukan pencocokan animasi dengan model pada software simulasi dapat berjalan dengan sesuai. Gambar 4.21 Animasi model pada software simulasi Dari gambar diatas dapat dilihat animasi pada model softwaresimulasi dapat berjalan sesuai dengan logika proses sehingga dapat terverifikasi. 2. Membandingkan diagram alir konseptual dengan model pada software simulasi.
  • 49.
    LABORATORIUM SIMULASIDAN APLIKASIINDUSTRI JURUSAN TEKNIK INDUSTRI -UNIVERSITAS BRAWIJAYA 49 A1 A2 A9 A4 Kustomer Datang Kustomer Mengantri Idle Antri Scan Barcode A5 A6 Scan Barcode Pada Surat Antri Masuk Kontainer A3 Kustomer dilayani A10 Idle Surat Masuk Kontainer Surat Keluar A7 A8 A11 Idle Gambar 4.19 Perbandingan antara petrinet dan Promodel Gambar di atas dapat menunjukkan bahwa diagram alir konseptual dan model pada software simulasi sama. Jadi dapat dikatakan model pada software simulasi terverifikasi. 3. Melihat rangkuman proses pada model dan melakukan pencocokan ulang terhadap logika proses. Gambar 4.20 Logika proses pada software simulasi Dari gambar diatas dapat dilihat bahwa rangkuman proses pada model sudah sesuai terhadaplogika proses dengan waktu dalam detik sudah sesuai sehingga model padasoftware Promodel terverifikasi.
  • 50.
    50 LABORATORIUM SIMULASIDAN APLIKASI INDUSTRI JURUSAN TEKNIK INDUSTRI -UNIVERSITAS BRAWIJAYA 4. Melakukanpengecekanerror (compile atau debugging) Gambar 4.22 Pengecekan complied successfully Pada gambar diatas, operationdalambuild prossecing, lambang compiler yang ada di kotak dialog menyatakan bahwa Complied Successfullysehingga tidak terdapat error pada model dan telah terverifikasi. 4.7.2 Validasi Pada uji validasi ini diambil lima data waktu aktual dan simulasi, meliputi: output, waktu proses A dan waktu proses B. Tabel 4.10 Data waktu aktual dan simulasi No. Output Waktu Proses A Waktu Proses B Aktual Simulasi Aktual Simulasi Aktual Simulasi 1 120 50 600.87 606.73 1903.46 2224.63 2 90 100 602.32 597.63 1894.76 1749.75 3 105 50 598.21 598.20 2064.12 2027.50 4 102 50 603.45 600.18 1877.35 1715.09 5 97 50 614.15 608.99 1854.19 1757.13 1. Uji Normalitas Data a. BukaSoftware SPSS 20. b. Masukkan data ke Data View. c. Melakukan uji kenormalan data dengan klik Analyze Descriptrive Statistics  Explore. Masukkan semua data di table sebagai dependent list. Klik plots, centang pada Normality Plots With Test. Klik continue lalu klik OK.
  • 51.
    LABORATORIUM SIMULASIDAN APLIKASIINDUSTRI JURUSAN TEKNIK INDUSTRI -UNIVERSITAS BRAWIJAYA 51 Gambar 4.32 Langkah-langkah uji kenormalan data d. Muncul output sebagai berikut. Tabel 4.11 Uji Normalitas Tests of Normality Kolmogorov-Smirnova Shapiro-Wilk Statistic df Sig. Statistic df Sig. Output1 ,222 5 ,200* ,959 5 ,800 Output2 ,473 5 ,001 ,552 5 ,000 Proses_A1 ,323 5 ,096 ,843 5 ,173 Proses_A2 ,262 5 ,200* ,859 5 ,226 Proses_B1 ,373 5 ,022 ,764 5 ,040 Proses_B2 ,332 5 ,076 ,828 5 ,135 *. This is a lower bound of the true significance. a. Lilliefors Significance Correction e. Output uji normal 1) Data outputaktual (output1) Ho: Data aktual output berdistribusi normal H1: Data aktual output tidak berdistribusi normal Kriteria pengujian: Ho diterima apabila nilai Sig. (2-Tailed) ≥ 0.05 H1 diterima apabila nilai Sig. (2-Tailed) ˂ 0.05 Kesimpulan: Pada tabel hasil SPSS nilai Shapiro-Wilk = (0,8) > 0.05, maka data output aktual berdistribusi normal. 2) Data output simulasi (output2) Ho: Data aktual output berdistribusi normal H1: Data aktual output tidak berdistribusi normal
  • 52.
    52 LABORATORIUM SIMULASIDAN APLIKASI INDUSTRI JURUSAN TEKNIK INDUSTRI -UNIVERSITAS BRAWIJAYA Kriteria pengujian: Ho diterima apabila nilai Sig. (2-Tailed) ≥ 0.05 H1 diterima apabila nilai Sig. (2-Tailed) ˂ 0.05 Kesimpulan: Pada tabel hasil SPSS nilai Shapiro-Wilk = (0,0) < 0.05, maka data output simulasi tersebut tidak berdistribusi normal. Data aktual proses A (A1) Ho: Data aktual proses Aberdistribusi normal H1: Data aktual proses Atidak berdistribusi normal Kriteria pengujian: Ho diterima apabila nilai Sig. (2-Tailed) ≥ 0.05 H1 diterima apabila nilai Sig. (2-Tailed) ˂ 0.05 Kesimpulan: Pada tabel hasil SPSS nilai Shapiro-Wilk(0,173) lebih dari 0.05 maka data aktual berdistribusi normal. 3) Data simulasi proses A (A2) Ho: Data simulasi proses A tiketberdistribusi normal H1: Data simulasi proses A tikettidak berdistribusi normal Kriteria pengujian: Ho diterima apabila nilai Sig. (2-Tailed) ≥ 0.05 H1 diterima apabila nilai Sig. (2-Tailed) ˂ 0.05 Kesimpulan: Pada tabel hasil SPSS nilai Shapiro-Wilk (0.226) lebih dari 0.05 maka data pada simulasi berdistribusi normal. 4) Data aktual proses B (B1) Ho: Data aktual proses di kasir berdistribusi normal H1 : Data aktual proses di kasir tidak berdistribusi normal Kriteria pengujian: Ho diterima apabila nilai Sig. (2-Tailed) ≥ 0.05 H1 diterima apabila nilai Sig. (2-Tailed) ˂ 0.05 Kesimpulan: Pada tabel hasil SPSS nilai Shapiro-Wilk(0,4) lebih dari 0.05 maka data aktual berdistribusi normal. 5) Data simulasi proses B (B2) Ho: Data aktual proses di kasir berdistribusi normal
  • 53.
    LABORATORIUM SIMULASIDAN APLIKASIINDUSTRI JURUSAN TEKNIK INDUSTRI -UNIVERSITAS BRAWIJAYA 53 H1 : Data aktual proses di kasir tidak berdistribusi normal Kriteria pengujian: Ho diterima apabila nilai Sig. (2-Tailed) ≥ 0.05 H1 diterima apabila nilai Sig. (2-Tailed) ˂ 0.05 Kesimpulan: Pada tabel hasil SPSS nilai Shapiro-Wilk(0,135) lebih dari 0.05 maka data aktual berdistribusi normal. f. Kesimpulan Dari pengujian hipotesis di atas dapat diambil kesimpulan sebagai berikut. 1) Data Output aktual berdistribusi normal. 2) Data Output Simulasi tidak berdistribusi normal. 3) Data aktual dan data simulasi proses di proses A berdistribusi normal. 4) Data aktual dan data simulasi proses di proses B berdistribusi normal. 2. Uji Perbandingan Rata-rata 2 Sampel Independen a. Output Output aktual berdistribusi normal sedangkan output simulasi tidak berdistribusi normal sehingga harus diuji lagi dengan non parametrik pada SPSS yaitu Mann-Whitney. Langkah-langkahnya adalah sebagai berikut: 1) Aktifkan variable view danisikan nama variabel, kemudian isikan data pada data view. 2) Klik analyze, pilih Nonparametric Tests, kemudian pilih Legacy Dialogs dan klik 2 Independent Samples. 3) Masukkan variabel pada kotak test variable list, kemudian centang Mann-Whitney U pada kotak Test Type. 4) Untuk menentukan grup, klik define groups. Selanjutnya pada kotak dialog groups, tuliskan “1” untuk group 1 dan “2” untuk group 2. Lalu klik continue. 5) Klik tombol options, kemudian centang descriptive dan pilih Exclude cases test-by-test, lalu klik continue, kemudian klik OK. 6) Kemudian muncul output sebagai berikut:
  • 54.
    54 LABORATORIUM SIMULASIDAN APLIKASI INDUSTRI JURUSAN TEKNIK INDUSTRI -UNIVERSITAS BRAWIJAYA Tabel 4.12 Output Aktual dan Simulasi Test Statisticsa Output1 Mann-Whitney U 2,000 Wilcoxon W 17,000 Z -2,263 Asymp. Sig. (2-tailed) ,024 Exact Sig. [2*(1-tailed Sig.)] ,032b a. Grouping Variable: group b. Not corrected for ties. Hipotesis: H0 =tidak terdapatperbedaanantaradatasimulasi dengandata nyata (valid) H1 = terdapat perbedaan antara data simulasi dengan data nyata (tidak valid) Nilai taraf nyata (α) = 0.05 Kriteria pengujian: H0 diterima jika nilai Asymp. Sig. (2-tailed) ≥ α/2 H0 ditolak jika nilai Asymp. Sig. (2-tailed) <α/2 7.) Kesimpulan Berdasarkanhasil output padatabel , didapatkan nilai Sig. (2-tailed)= 0.24 > 0.05, maka H0 diterima, berarti tidak terdapat perbedaan antara data simulasi dengan data aktual (valid). b. Proses di A dan Proses di B Proses A dan Baktual berdistribusi normal sertaProses A dan Bsimulasi berdistribusi normal sehingga harus diuji dengan parametrik pada SPSS yaitu Idependent-t Test. Langkah-langkahnya adalah sebagai berikut: 1) Aktifkan variable view danisikan nama variabel, kemudian isikan data pada data view. 2) Klik analyze, pilih CompareMeans,kemudian pilih IndependentT-Test. 3) Masukkan variabel pada kotak test variable. 4) Untuk menentukan grup, klik define groups. Selanjutnya pada kotak dialog groups, tuliskan “1” untuk group 1 dan “2” untuk group 2. Lalu klik continue.
  • 55.
    LABORATORIUM SIMULASIDAN APLIKASIINDUSTRI JURUSAN TEKNIK INDUSTRI -UNIVERSITAS BRAWIJAYA 55 5) Kemudian klik OK. 6) Kemudian muncul output sebagai berikut: Tabel 4.13 Independent-t Proses A dan Proses B Independent Samples Test Lev ene's Test f or Equality of Variances t-test f or Equality of Means F Sig. t df Sig. (2- tailed) Mean Dif f erence Std. Error Dif f erence 95% Conf idence Interv al of the Dif f erence Lower Upper Proses_ A Equal v ariances assumed .020 .891 .406 8 .696 1.45400 3.583 -6.808 9.716 Equal v ariances not assumed .406 7.794 .696 1.45400 3.583 -6.847 9.755 Proses_ B Equal v ariances assumed 8.362 .020 .225 8 .828 23.95600 106.42 -221.45 269.36 Equal v ariances not assumed .225 5.099 .831 23.95600 106.42 -248.02 295.93 Hipotesis: H0 =tidak terdapatperbedaanantaradatasimulasi dengandata nyata (valid) H1 = terdapat perbedaan antara data simulasi dengan data nyata (tidak valid) Nilai taraf nyata (α) = 0.05 Kriteria pengujian: H0 diterima jika nilai Asymp. Sig. (2-tailed) ≥ α/2 H0 ditolak jika nilai Asymp. Sig. (2-tailed) <α/2 7.) Kesimpulan Berdasarkan hasil proses A dan proses B pada tabel, didapatkan nilai Sig. (2-tailed) > 0.05, maka untuk proses A dan proses H0 diterima, berarti tidak terdapat perbedaan antara data simulasi dengan data aktual (valid).
  • 56.
    56 LABORATORIUM SIMULASIDAN APLIKASI INDUSTRI JURUSAN TEKNIK INDUSTRI -UNIVERSITAS BRAWIJAYA Halaman ini sengaja dikosongkan
  • 57.
    LABORATORIUM SIMULASIDAN APLIKASIINDUSTRI JURUSAN TEKNIK INDUSTRI -UNIVERSITAS BRAWIJAYA 57 BAB V PENUTUP 5.1 Kesimpulan Berdasarkan praktikum modulSimulation and Promodel Software yang telah dilakukan, maka dapat disimpulkan sebagai berikut. 1. Sistem adalah sekumpulan unsur atau elemen yang saling berkaitan dan saling mempengaruhi dalam melakukan kegiatan bersama untuk mencapai suatu tujuan. Model didefinisikan sebagai suatu deskripsi logis tentang bagaimana sistem bekerja atau komponen-komponen berinteraksi. Dengan membuat model dari suatu sistem maka diharapkan dapat lebih mudah untuk melakukan analisis. Simulasi ialah suatu metodologi untuk melaksanakan spercobaan dengan menggunakan model dari suatu sistem nyata.Pada kantor pos, pelanggan yang datang mengantri di loket sesuai jenis dan area tujuan barang yangakan dikirim, dalam studi kasus ini adalahloket pengiriman suratnasional. Kemudian pelanggan dilayani di loket oleh teller untuk memasukkan database mengenai entitas surat yang akan dikirim, kemudian dilakukan transaksi pembayaran sesuai tujuan kirim. Pelayanan pelanggan oleh teller di loket selesai, setelah itu dilanjutkan dengan pemrosesan entitas surat yaitu scanning barcode pada tiap surat. Setelah itu, surat yang telah discan dikumpulkan hingga berjumlah 50 buah untuk dimasukkan ke dalam kantong-kantong surat. Kemudian, kantong-kantong surat tersebut dimasukkan ke dalam kontainer surat untuk dikirim ke alamat tujuan. 2. SoftwarePromodelmerupakan suatuprogramkomputeryang dapat digunakan untuk simulasi dan menganalisa sistem produksi dari semua tipe dan ukuran.Software tersebut digunakan untuk mensimulasikan proses dari beberapa lokasi pada Kantor Pos Pusat Malang di Jalan Merdeka Barat no. 5 Malang. Pengambilan data dilakukan pada masing-masing pelayanan, waktu antar kedatangan pengunjung, dan masing-masing proses pada surat. 3. Hasil analisis simulasi untuk utilitas lokasi tertinggi adalah pada location scan, karena waktu proses scan paling tinggi serta jumlah entitas banyak. Untuk resource yang tertinggi adalah karyawan 1 karena waktu karyawan 1 (teller)
  • 58.
    58 LABORATORIUM SIMULASIDAN APLIKASI INDUSTRI JURUSAN TEKNIK INDUSTRI -UNIVERSITAS BRAWIJAYA untuk memindahkan entitas dari location satu ke location lainya lebih banyak. Pada hasil resource states, dapat disimpulkan bahwa karyawan 2 memiliki prosentase idle tertinggi sebesar 0%-99.91%. Pada hasil analisis entity activity (total exit) dapat disimpulkan bahwa surat yang keluar terbesar dari proses terjadi pada entitas surat yakni sebesar 60 unit. Dan pada analisis variable menunjukkan bahwa nilai yang diberikan pada variabel (total pelanggan, total biaya, dan WIP) berubah selama simulasi. 4. Verifikasi dilakukan dengan cara membandingkan model konseptual dengan model simulasi, melakukan compile error, mengecek build processing, dan mengecek jalannya animasi. Dari kegiatan yang dilakukan, model sudah sesuai dengan konseptual dan logika proses sehingga dapat diverifikasi. Validasi dilakukan dengan membandingkan parameter output, proses A, dan proses B pada aktual dan simulasi dengan menggunakan uji rata-rata dua sample independent yaitu uji Mann-Whiteny (output) dan Independent-T (proses A dan proses B). Hasil uji statistik menunjukkan untuk ketiga parameter yang diukur tidak terdapat perbedaan rata-rata sehingga model dapat divalidasi. 5.2 Saran Saran yang dapat diberikan dalam pengerjaan laporan studi kasus adalah sebagai berikut. 1. Pada hasil simulasi ini didapatkan hasil bahwa Location Utilization pada teller lebih rendah dari pada utilitas di lokasi scan. Hal ini bisa diatasi dengan mengurangi kapasitas pada lokasinya. Sehingga untuk lokasi scan dan teller diperoleh utilisasi yang seimbang. 2. Untuk karyawan 2 memiliki utilitas yang rendah dapat diatasi dengan cara menambah jalur berpindah bagi karyawan tersebut. 3. Untuk permasalahan WIP yang tinggi sebaiknya bisa dilakukan dengan mengurangijumlah isi kantong yang berjumlah50. Karenapenyebab WIP tinggi adalah menunggu entitas selesai diproses antara scan dan pallet.
  • 59.
    LABORATORIUM SIMULASIDAN APLIKASIINDUSTRI JURUSAN TEKNIK INDUSTRI -UNIVERSITAS BRAWIJAYA 59