S L I D E 0
Sickle Cell Nephropathy
Ibrahim Sandokji
S L I D E 1
You are seeing a 13-year-old previously healthy black female patient
with a history of passing bright red urine with small clots. She does not
have any additional urinary symptoms, abdominal symptoms, or flank
pain. No history of trauma. Her family history is remarkable for
multiple members with sickle cell disease.
Urinalysis with moderate blood and a specific gravity of 1.005, but
negative for protein, leukocyte esterase, and nitrite. Urine microscopy
reveals 50 red blood cells per high power field.
Which of the following statements is MOST appropriate to tell her
family regarding the episode of hematuria?
A. further evaluation will most likely reveal a coagulation disorder
B. sickle cell trait likely largely contributed to this presentation
C. strenuous exercise such as volleyball most likely is the etiology
D. thin glomerular basement membranes likely lead to the hematuria
S L I D E 2
You are seeing a 13-year-old patient with known sickle cell disease in
your clinic who has been referred to you for microalbuminuria. Blood
pressure at the visit was 105/60 mm Hg. The serum creatinine level is
0.3 mg/dL (27 μmol/L). Electrolyte levels are normal.
Of the following, the MOST likely reason for microalbuminuria in this
patient is:
A. glomerular hyperfiltration
B. Impaired concentrating capacity of the nephron
C. impairment of distal hydrogen ion secretion
D. increased creatinine secretion at proximal tubule
S L I D E 3
Outlines
• Epidemiology
• Pathogenesis
– Medullary hypoperfusion
– Glomerular hyperfiltration
– Cyclical vasoconstriction
• Presentation
– Hyposthenuria
– Hematuria
– Abnormal tubular function
– HTN
– AKI
– NS
– CKD -> ESRD
• Treatment
– Blood transfusions
– ACEIs and ARBs
– Hydroxyurea (HU)
• Renal replacement
– Dialysis
– Transplant
• Future research
S L I D E 4
Epidemiology
• 20-25 million individuals world-wide have homozygous SCD (12-15
million in sub-Saharan Africa)
• SCD affects approximately 100,000 Americans
Renal involvement in SCD:
• 40% microalbuminuria, 20-25% proteinuria
• 5-30% decreased kidney function, 4-18% ESRD
S L I D E 5
Pathogenesis
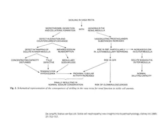
S L I D E 6
Pathogenesis
• Tubulointerstitial Disease
– Sickling of erythrocytes in the vasa recta capillaries in the medulla
– Microthrombotic infarction (low O2 and high osmolality environment)
– Loss of the ability to concentrate the urine
• Recurrent VOC
– Repetitive insults-> endothelial injury & release of proinflammatory
and profibrogenic cytokines
• Glomerular hyperfiltration
– Hyperperfusion driven hyperfiltration -> increased amounts of salts
and water in proximal tubules
– Elevated glomerular filtration rate (GFR) starting early in childhood
S L I D E 7
Pathogenesis
• Glomerular hyperfiltration and Increased glomerular growth
S L I D E 8
S L I D E 9
S L I D E 10
S L I D E 11
Diminished concentrating ability (hyposthenuria)
• Present with nocturia and polyuria
• Dehydration leading to acute vaso-occlusive crises
• Less severe and occurs later in sickle cell trait
• Sickling in the vasa rectae interferes with countercurrent
exchange in the inner medulla
• This defect is reversible by blood transfusions below the age
of 10 years but is irreversible in older patients. (Hatch 1967)
• Maximum urine osmolality at age 10 years
• 400 to 450 mosmol/kg with sickle cell disease
• 900 to 1200 mosmol/kg in individuals without sickle cell
disease under water deprivation. (Pham 2000)
S L I D E 12
Allon (1990)
S L I D E 13
Presentation
Hematuria
– Painless microscopic or gross hematuria
– Due to papillary infarcts, microthrombosis in peritubular capillaries,
infections, or transfusion reaction
Renal infarction & papillary necrosis
– Nausea, vomiting, flank or abdominal pain, fever,
and hypertension (renin-mediated)
Renal tubular acidosis
– Diminished medullary blood flow and hypoxia -> Impaired distal H
and K secretion -> incomplete dRTA
S L I D E 14
Presentation
Abnormal proximal tubular function (Supranormal)
– Hyperphosphatemia <- increased phosphate reabsorption
– Elevated creatinine clearance (due to enhanced creatinine secretion) in
relation to the true glomerular filtration rate (GFR)
Acute kidney injury
• Impaired concentrating ability -> dehydration -> prerenal AKI
• Intrinsic renal causes of AKI include rhabdomyolysis, sepsis, drug
nephrotoxicity, renal vein thrombosis, and hepatorenal syndrome
(hemosiderosis-induced hepatic failure)
• Postrenal causes include urinary tract obstruction e.g. secondary to
blood clots
S L I D E 15
Presentation
Urinary tract infection
– Impaired immunity (autosplenectomy -> opsonic antibody deficiency -
> encapsulated organisms)
– Can precipitate a sickle cell crisis
Nephrotic Syndrome
• Rare -> poor prognosis
• MPGN -> FSGS
– Direct effect of sickled RBCs
– Secondary MPGN <- hepatitis C infection (multiple blood transfusions)
S L I D E 16
Presentation
• Thrombotic Microangiopathy (TMA)
– Thrombotic thrombocytopenic purpura (TTP) or microangiopathic
hemolytic anemia (MAHA)
– Rare complication in SCD patients
– Occurs primarily during acute crises
• Hypertension
• Underdiagnosed in children with SCD
• In a cohort of 38 otherwise asymptomatic SCD patients
– Underwent both office-based and ambulatory blood pressure
monitoring (ABPM)
– 10.3 % had office-based hypertension
– 43 % had ambulatory hypertension
S L I D E 17
CKD
S L I D E 18
CKD Considerations in SCD
Assessment of Renal Dysfunction
• Low serum creatinine
– Hyperfiltration
– Increased tubular secretion of creatinine
• GFR starts increasing as early as 9 months
• Average GFR by DTPA scan was 125 ± 34
• eGFR correlated only weakly
with quantitative DTPA GFR assessment
Ware et al. BABY HUG trial. J Pediatr. 2010
S L I D E 19
Pathology
Main glomerular pathologies associated with SCD:
1. Glomerular hypertrophy without overt sclerosis
2. Focal segmental glomerulosclerosis (FSGS) and its variants (e.g
collapsing FSGS)
3. Membranoproliferative glomerulonephritis (MPGN)
4. Thrombotic microangiopathy (TMA)
S L I D E 20
Pathology
S L I D E 21
FSGS
S L I D E 22
Pathology
S L I D E 23
S L I D E 24
Workup
• Urinalysis with microscopy
• Assess proteinuria/albuminuria
• Renal function panel
• Renal ultrasound
– Early - > large, variable echogenicity
– Shrink with CKD
– Papillary necrosis
• Increased echogenicity of the inner medulla
• In more advanced cases, a filling defect in the area of the
medullary tip can be seen
S L I D E 25
3-year-old girl with SCA. Sagittal US scan of the left kidney reveals diffuse mildly
increased echogenicity, nearly equal to that of the adjacent spleen. Incidentally noted is
splenomegaly
Gael (2001)
S L I D E 26
Renal papillary necrosis: Pyelographic image in a patient with sickle cell disease
showing central cavities within multiple papillae (arrows)
Alhwiesh (2014)
S L I D E 27
Differential Diagnosis
• Acute tubular necrosis <- hemodynamic insults or toxins
• Membranoproliferative glomerulonephritis (MPGN) <- hepatitis C
• Obstruction <- papillary necrosis or nephrolithiasis
• Papillary necrosis <- interstitial nephritis, acute pyelonephritis,
obstructive uropathy, diabetes mellitus, or analgesic abuse
S L I D E 28
Treatment
Hyposthenuria (Polyuria and Enuresis)
• Hydration
• Enuresis management (limited intake at bedtime etc)
• Limited data on the use of desmopressin (DDAVP)
• Hydroxyurea (HU)
Hematuria
• Usually self-limiting
• Conservative management
– Hydration
– Bed rest
– Pain relief
S L I D E 29
Treatment
Hypertension
• Treated with standard approaches, with attention to:
• Diuretics
– Caution with dehydration -> vaso-occlusive events
• ACEIs and ARBs
– Help with proteinuria
– Monitoring of sCr & K, especially during dehydration states or during
acute crises when NSAID use is common
Proteinuria
• ACEIs and ARBs
• Hydroxyurea (HU)
S L I D E 30
Hydroxyurea (HU)
• The only FDA-approved medication (approved for adults only) that
has shown therapeutic benefit in patients with SCD
S L I D E 31
Hydroxyurea (HU)
• It reduces number of painful events.
• Effective in preventing several organs damage, including:
– Spleen dysfunction
– Hypoxemia
– Pulmonary hypertension
– Neurocognitive delay
– Silent brain infarcts
– Stroke prevention
• Improved growth & development
• Sexual maturation
S L I D E 32
Hydroxyurea (HU)
Albuminuria/proteinuria
– Lower levels of microalbuminuria among patients on hydroxyurea
(HU) 34.7% versus 55.4% in control group (P = 0.01). (Laurin 2014)
– Lower levels of 24 h-proteinuria; 226 ±16 with HU vs. 414 ±76
mg/dL without HU, p=0.0001), but no difference in
microalbuminuria. (Silva Jr 2014)
Hyperfiltration
– After 3 years of treatment, GFR measured
by (99m)Tc-DTPA decreased from 167 ± 46
to 145 ± 27 mL/min/1.73 m² (P = 0.016)
– No difference in microalbuminuria or
cystatin C levels. (Aygun 2013)
S L I D E 33
Hydroxyurea (HU)
BABY HUG Clinical Trial (2011)
• 193 infants with SCA (mean age 13.8 months) received hydroxyurea
or placebo for 24 months
• Children who received hydroxyurea had:
– Better urine concentrating capacity (mean U Osm 495 mOsm/kg H2O
compared to 452 in the placebo group, P = 0.007)
– Smaller renal volumes on RUS (P = 0.007)
• However, hydroxyurea had no effect on GFR
S L I D E 34
Treatment
Blood transfusions
• Chronic transfusions started before age of 9 years may protect
against microalbuminuria. (Alvarez 2006)
• No correlation between microalbuminuria and transfusions.
(Becton 2010)
• No sufficient data for use of transfusion for SCN prevention
S L I D E 35
CKD/ESRD Management
Dialysis Outcome
• Limited data are available
• In the 2011 North American Pediatric Renal Trials and
Collaborative Studies (NAPRTCS) report, only 0.3 %
pediatric ESRD patients on dialysis had SCN
• A retrospective cohort study
– Long-term HD had a worse outcome, with a higher
mortality with younger age and shorter dialysis
– Most important determinants of reduced survival:
• Hepatitis B and C infections
• Vascular access-related septicemia (Saxena 2004)
S L I D E 36
CKD Considerations in SCD
Anemia in SCD Patients with CKD
• Typically erythropoietin (EPO) levels are elevated
• However, not increased to the expected level for the degree of
anemia
• Right shift of hemoglobin-oxygen dissociation curve -> less
affinity for O2 ->better oxygen delivery to target tissues ->
suppressing the release of EPO
• May require higher erythropoeitin stimulating agents (ESAs)
-> Thrombosis
-> HA
-> HTN
• Resistance to ESAs -> repeated blood transfusions
-> Iron overload
-> Blood-borne pathogens
-> Allosenstiziation
S L I D E 37
Transplant Outcome
• Hematological challenges
• Immunological challenges
• Cardiovascular challenges
• Respiratory challenges
Okafor et al
(2013)
9 patients with SCN -> Transplanted
3 graft failed
Acute rejection
Chronic rejection
Died from an unrelated cause
S L I D E 38
Sickle Cell Trait
• Hematuria <- red cell sludging in the kidneys <- higher Ht
• Impaired urinary concentrating defect
L.W. (1970)
S L I D E 39
Future directions
More data!
The use of early detection biomarkers
• Early sickle cell nephropathy (eg, urinary endothelin 1 [ET-1],
neutrophil gelatinase-associated lipocalin (NGAL), and urinary
transforming growth factor (TGF) beta 1)
Bone marrow transplant effect on SCN
S L I D E 40
You are seeing a 13-year-old previously healthy black female patient
with a history of passing bright red urine with small clots. She does not
have any additional urinary symptoms, abdominal symptoms, or flank
pain. No history of trauma. Her family history is remarkable for
multiple members with sickle cell disease.
Urinalysis with moderate blood and a specific gravity of 1.005, but
negative for protein, leukocyte esterase, and nitrite. Urine microscopy
reveals 50 red blood cells per high power field.
Which of the following statements is MOST appropriate to tell her
family regarding the episode of hematuria?
A. further evaluation will most likely reveal a coagulation disorder
B. sickle cell trait likely largely contributed to this presentation
C. strenuous exercise such as volleyball most likely is the etiology
D. thin glomerular basement membranes likely lead to the hematuria
S L I D E 41
You are seeing a 13-year-old patient with known sickle cell disease in
your clinic who has been referred to you for microalbuminuria. Blood
pressure at the visit was 105/60 mm Hg. The serum creatinine level is
0.3 mg/dL (27 μmol/L). Electrolyte levels are normal.
Of the following, the MOST likely reason for microalbuminuria in this
patient is:
A. glomerular hyperfiltration
B. Impaired concentrating capacity of the nephron
C. impairment of distal hydrogen ion secretion
D. increased creatinine secretion at proximal tubule
S L I D E 42
Renal medullary carcinoma
• Rare; ~ 1 in 20,000
• Almost exclusive with sickle cell trait (less commonly, sickle cell
disease)
• Usually present in young adults with a median age of 19–22 years
• Present with gross hematuria, UTI, flank pain, an abdominal
mass, and/or weight loss
• Diagnosis via imaging (CT scan)
• Highly aggressive malignancy
• Metastasis at time of diagnosis
• Poor prognosis
S L I D E 43
Summary
• Hydration
• ACEIs and ARBs
• Hydroxyurea (HU)
• ESRD/Dialysis
• Transplant outcome
S L I D E 44
References
– Allon M. Renal abnormalities in sickle cell disease. Arch Intern Med 1990; 150:501.
– Alkhunaizi AM, et al. End-stage renal disease in patients with sickle cell disease. Saudi J Kidney Dis Transpl. 2017
Jul-Aug;28(4):751-757.
– Alvarez O, at al. BABY HUG Investigators. Effect of hydroxyurea treatment on renal function parameters: results
from the multi-center placebo-controlled BABY HUG clinical trial for infants with sickle cell anemia. Pediatr Blood
Cancer. 2012 Oct;59(4):668-74.
– Hatch FE, et al. Nature of the renal concentrating defect in sickle cell disease. J Clin Invest 1967; 46:336.
– Laurin LP, et al. Hydroxyurea is associated with lower prevalence of albuminuria in adults with sickle cell disease.
Nephrol Dial Transplant. 2014 Jun;29(6):1211-8.
– McPherson Yee M, et al. Chronic kidney disease and albuminuria in children with sickle cell disease. Clin J Am Soc
Nephrol 2011; 6:2628.
– Okafor UH, et al. Outcome and challenges of kidney transplant in patients with sickle cell disease. J Transplant.
2013;2013:614610
– Pham PT, et al. Renal abnormalities in sickle cell disease. Kidney Int 2000; 57:1.
– Saxena AK, et al. Should early renal transplantation be deemed necessary among patients with end-stage sickle cell
nephropathy who are receiving hemodialytic therapy? Transplantation. 2004 Mar 27;77(6):955-6
– Silva Junior GB, et al. Proteinuria in adults with sickle-cell disease: the role of hydroxycarbamide(hydroxyurea) as
a protective agent. Int J Clin Pharm. 2014;36(4):766–70.
– Van Statius Eps LW, et al. Nature of concentrating defect in sickle-cell nephropathy. Microradioangiographic
studies. Lancet. 1970;1(7644):450–2.
– Warady BA, et al. Renal transplantation in children with sickle cell disease: a report of the North American
Pediatric Renal Transplant Cooperative Study (NAPRTCS). Pediatr Transplant. 1998 May;2(2):130-3
– Ware RE, et al. BABY HUG Investigators. Renal function in infants with sickle cell anemia: baseline data from the
BABY HUG trial. J Pediatr. 2010 Jan;156(1):66-70.e1.
S L I D E 45
Extra Slides
S L I D E 46
Presentation
• Chronic kidney disease
– Progressive decline of GFR and RBF > 20 years
Yee et al, CJASN (2011)
S L I D E 47
S L I D E 48
S L I D E 49
S L I D E 50
Summary
• Patients with SCD are at risk for the development of
numerous renal complications. Given the significant
morbidity and mortality associated with SCN, it is
imperative that patients be monitored routinely for
indications of renal involvement, such as hypertension
and albuminuria.
• Serum creatinine values and eGFR should be
interpreted in the context of known hyperfiltration, and
a “normal” eGFR may, in fact, suggest significant
decline in function.
• Continued research is imperative to better elucidate the
pathophysiology underlying SCN as well as the
contribution of other genetic and/or environmental
factors that could be therapeutic targets.

Sickle Cell Nephropathy.pptx

  • 1.
    S L ID E 0 Sickle Cell Nephropathy Ibrahim Sandokji
  • 2.
    S L ID E 1 You are seeing a 13-year-old previously healthy black female patient with a history of passing bright red urine with small clots. She does not have any additional urinary symptoms, abdominal symptoms, or flank pain. No history of trauma. Her family history is remarkable for multiple members with sickle cell disease. Urinalysis with moderate blood and a specific gravity of 1.005, but negative for protein, leukocyte esterase, and nitrite. Urine microscopy reveals 50 red blood cells per high power field. Which of the following statements is MOST appropriate to tell her family regarding the episode of hematuria? A. further evaluation will most likely reveal a coagulation disorder B. sickle cell trait likely largely contributed to this presentation C. strenuous exercise such as volleyball most likely is the etiology D. thin glomerular basement membranes likely lead to the hematuria
  • 3.
    S L ID E 2 You are seeing a 13-year-old patient with known sickle cell disease in your clinic who has been referred to you for microalbuminuria. Blood pressure at the visit was 105/60 mm Hg. The serum creatinine level is 0.3 mg/dL (27 μmol/L). Electrolyte levels are normal. Of the following, the MOST likely reason for microalbuminuria in this patient is: A. glomerular hyperfiltration B. Impaired concentrating capacity of the nephron C. impairment of distal hydrogen ion secretion D. increased creatinine secretion at proximal tubule
  • 4.
    S L ID E 3 Outlines • Epidemiology • Pathogenesis – Medullary hypoperfusion – Glomerular hyperfiltration – Cyclical vasoconstriction • Presentation – Hyposthenuria – Hematuria – Abnormal tubular function – HTN – AKI – NS – CKD -> ESRD • Treatment – Blood transfusions – ACEIs and ARBs – Hydroxyurea (HU) • Renal replacement – Dialysis – Transplant • Future research
  • 5.
    S L ID E 4 Epidemiology • 20-25 million individuals world-wide have homozygous SCD (12-15 million in sub-Saharan Africa) • SCD affects approximately 100,000 Americans Renal involvement in SCD: • 40% microalbuminuria, 20-25% proteinuria • 5-30% decreased kidney function, 4-18% ESRD
  • 6.
    S L ID E 5 Pathogenesis
  • 7.
    S L ID E 6 Pathogenesis • Tubulointerstitial Disease – Sickling of erythrocytes in the vasa recta capillaries in the medulla – Microthrombotic infarction (low O2 and high osmolality environment) – Loss of the ability to concentrate the urine • Recurrent VOC – Repetitive insults-> endothelial injury & release of proinflammatory and profibrogenic cytokines • Glomerular hyperfiltration – Hyperperfusion driven hyperfiltration -> increased amounts of salts and water in proximal tubules – Elevated glomerular filtration rate (GFR) starting early in childhood
  • 8.
    S L ID E 7 Pathogenesis • Glomerular hyperfiltration and Increased glomerular growth
  • 9.
    S L ID E 8
  • 10.
    S L ID E 9
  • 11.
    S L ID E 10
  • 12.
    S L ID E 11 Diminished concentrating ability (hyposthenuria) • Present with nocturia and polyuria • Dehydration leading to acute vaso-occlusive crises • Less severe and occurs later in sickle cell trait • Sickling in the vasa rectae interferes with countercurrent exchange in the inner medulla • This defect is reversible by blood transfusions below the age of 10 years but is irreversible in older patients. (Hatch 1967) • Maximum urine osmolality at age 10 years • 400 to 450 mosmol/kg with sickle cell disease • 900 to 1200 mosmol/kg in individuals without sickle cell disease under water deprivation. (Pham 2000)
  • 13.
    S L ID E 12 Allon (1990)
  • 14.
    S L ID E 13 Presentation Hematuria – Painless microscopic or gross hematuria – Due to papillary infarcts, microthrombosis in peritubular capillaries, infections, or transfusion reaction Renal infarction & papillary necrosis – Nausea, vomiting, flank or abdominal pain, fever, and hypertension (renin-mediated) Renal tubular acidosis – Diminished medullary blood flow and hypoxia -> Impaired distal H and K secretion -> incomplete dRTA
  • 15.
    S L ID E 14 Presentation Abnormal proximal tubular function (Supranormal) – Hyperphosphatemia <- increased phosphate reabsorption – Elevated creatinine clearance (due to enhanced creatinine secretion) in relation to the true glomerular filtration rate (GFR) Acute kidney injury • Impaired concentrating ability -> dehydration -> prerenal AKI • Intrinsic renal causes of AKI include rhabdomyolysis, sepsis, drug nephrotoxicity, renal vein thrombosis, and hepatorenal syndrome (hemosiderosis-induced hepatic failure) • Postrenal causes include urinary tract obstruction e.g. secondary to blood clots
  • 16.
    S L ID E 15 Presentation Urinary tract infection – Impaired immunity (autosplenectomy -> opsonic antibody deficiency - > encapsulated organisms) – Can precipitate a sickle cell crisis Nephrotic Syndrome • Rare -> poor prognosis • MPGN -> FSGS – Direct effect of sickled RBCs – Secondary MPGN <- hepatitis C infection (multiple blood transfusions)
  • 17.
    S L ID E 16 Presentation • Thrombotic Microangiopathy (TMA) – Thrombotic thrombocytopenic purpura (TTP) or microangiopathic hemolytic anemia (MAHA) – Rare complication in SCD patients – Occurs primarily during acute crises • Hypertension • Underdiagnosed in children with SCD • In a cohort of 38 otherwise asymptomatic SCD patients – Underwent both office-based and ambulatory blood pressure monitoring (ABPM) – 10.3 % had office-based hypertension – 43 % had ambulatory hypertension
  • 18.
    S L ID E 17 CKD
  • 19.
    S L ID E 18 CKD Considerations in SCD Assessment of Renal Dysfunction • Low serum creatinine – Hyperfiltration – Increased tubular secretion of creatinine • GFR starts increasing as early as 9 months • Average GFR by DTPA scan was 125 ± 34 • eGFR correlated only weakly with quantitative DTPA GFR assessment Ware et al. BABY HUG trial. J Pediatr. 2010
  • 20.
    S L ID E 19 Pathology Main glomerular pathologies associated with SCD: 1. Glomerular hypertrophy without overt sclerosis 2. Focal segmental glomerulosclerosis (FSGS) and its variants (e.g collapsing FSGS) 3. Membranoproliferative glomerulonephritis (MPGN) 4. Thrombotic microangiopathy (TMA)
  • 21.
    S L ID E 20 Pathology
  • 22.
    S L ID E 21 FSGS
  • 23.
    S L ID E 22 Pathology
  • 24.
    S L ID E 23
  • 25.
    S L ID E 24 Workup • Urinalysis with microscopy • Assess proteinuria/albuminuria • Renal function panel • Renal ultrasound – Early - > large, variable echogenicity – Shrink with CKD – Papillary necrosis • Increased echogenicity of the inner medulla • In more advanced cases, a filling defect in the area of the medullary tip can be seen
  • 26.
    S L ID E 25 3-year-old girl with SCA. Sagittal US scan of the left kidney reveals diffuse mildly increased echogenicity, nearly equal to that of the adjacent spleen. Incidentally noted is splenomegaly Gael (2001)
  • 27.
    S L ID E 26 Renal papillary necrosis: Pyelographic image in a patient with sickle cell disease showing central cavities within multiple papillae (arrows) Alhwiesh (2014)
  • 28.
    S L ID E 27 Differential Diagnosis • Acute tubular necrosis <- hemodynamic insults or toxins • Membranoproliferative glomerulonephritis (MPGN) <- hepatitis C • Obstruction <- papillary necrosis or nephrolithiasis • Papillary necrosis <- interstitial nephritis, acute pyelonephritis, obstructive uropathy, diabetes mellitus, or analgesic abuse
  • 29.
    S L ID E 28 Treatment Hyposthenuria (Polyuria and Enuresis) • Hydration • Enuresis management (limited intake at bedtime etc) • Limited data on the use of desmopressin (DDAVP) • Hydroxyurea (HU) Hematuria • Usually self-limiting • Conservative management – Hydration – Bed rest – Pain relief
  • 30.
    S L ID E 29 Treatment Hypertension • Treated with standard approaches, with attention to: • Diuretics – Caution with dehydration -> vaso-occlusive events • ACEIs and ARBs – Help with proteinuria – Monitoring of sCr & K, especially during dehydration states or during acute crises when NSAID use is common Proteinuria • ACEIs and ARBs • Hydroxyurea (HU)
  • 31.
    S L ID E 30 Hydroxyurea (HU) • The only FDA-approved medication (approved for adults only) that has shown therapeutic benefit in patients with SCD
  • 32.
    S L ID E 31 Hydroxyurea (HU) • It reduces number of painful events. • Effective in preventing several organs damage, including: – Spleen dysfunction – Hypoxemia – Pulmonary hypertension – Neurocognitive delay – Silent brain infarcts – Stroke prevention • Improved growth & development • Sexual maturation
  • 33.
    S L ID E 32 Hydroxyurea (HU) Albuminuria/proteinuria – Lower levels of microalbuminuria among patients on hydroxyurea (HU) 34.7% versus 55.4% in control group (P = 0.01). (Laurin 2014) – Lower levels of 24 h-proteinuria; 226 ±16 with HU vs. 414 ±76 mg/dL without HU, p=0.0001), but no difference in microalbuminuria. (Silva Jr 2014) Hyperfiltration – After 3 years of treatment, GFR measured by (99m)Tc-DTPA decreased from 167 ± 46 to 145 ± 27 mL/min/1.73 m² (P = 0.016) – No difference in microalbuminuria or cystatin C levels. (Aygun 2013)
  • 34.
    S L ID E 33 Hydroxyurea (HU) BABY HUG Clinical Trial (2011) • 193 infants with SCA (mean age 13.8 months) received hydroxyurea or placebo for 24 months • Children who received hydroxyurea had: – Better urine concentrating capacity (mean U Osm 495 mOsm/kg H2O compared to 452 in the placebo group, P = 0.007) – Smaller renal volumes on RUS (P = 0.007) • However, hydroxyurea had no effect on GFR
  • 35.
    S L ID E 34 Treatment Blood transfusions • Chronic transfusions started before age of 9 years may protect against microalbuminuria. (Alvarez 2006) • No correlation between microalbuminuria and transfusions. (Becton 2010) • No sufficient data for use of transfusion for SCN prevention
  • 36.
    S L ID E 35 CKD/ESRD Management Dialysis Outcome • Limited data are available • In the 2011 North American Pediatric Renal Trials and Collaborative Studies (NAPRTCS) report, only 0.3 % pediatric ESRD patients on dialysis had SCN • A retrospective cohort study – Long-term HD had a worse outcome, with a higher mortality with younger age and shorter dialysis – Most important determinants of reduced survival: • Hepatitis B and C infections • Vascular access-related septicemia (Saxena 2004)
  • 37.
    S L ID E 36 CKD Considerations in SCD Anemia in SCD Patients with CKD • Typically erythropoietin (EPO) levels are elevated • However, not increased to the expected level for the degree of anemia • Right shift of hemoglobin-oxygen dissociation curve -> less affinity for O2 ->better oxygen delivery to target tissues -> suppressing the release of EPO • May require higher erythropoeitin stimulating agents (ESAs) -> Thrombosis -> HA -> HTN • Resistance to ESAs -> repeated blood transfusions -> Iron overload -> Blood-borne pathogens -> Allosenstiziation
  • 38.
    S L ID E 37 Transplant Outcome • Hematological challenges • Immunological challenges • Cardiovascular challenges • Respiratory challenges Okafor et al (2013) 9 patients with SCN -> Transplanted 3 graft failed Acute rejection Chronic rejection Died from an unrelated cause
  • 39.
    S L ID E 38 Sickle Cell Trait • Hematuria <- red cell sludging in the kidneys <- higher Ht • Impaired urinary concentrating defect L.W. (1970)
  • 40.
    S L ID E 39 Future directions More data! The use of early detection biomarkers • Early sickle cell nephropathy (eg, urinary endothelin 1 [ET-1], neutrophil gelatinase-associated lipocalin (NGAL), and urinary transforming growth factor (TGF) beta 1) Bone marrow transplant effect on SCN
  • 41.
    S L ID E 40 You are seeing a 13-year-old previously healthy black female patient with a history of passing bright red urine with small clots. She does not have any additional urinary symptoms, abdominal symptoms, or flank pain. No history of trauma. Her family history is remarkable for multiple members with sickle cell disease. Urinalysis with moderate blood and a specific gravity of 1.005, but negative for protein, leukocyte esterase, and nitrite. Urine microscopy reveals 50 red blood cells per high power field. Which of the following statements is MOST appropriate to tell her family regarding the episode of hematuria? A. further evaluation will most likely reveal a coagulation disorder B. sickle cell trait likely largely contributed to this presentation C. strenuous exercise such as volleyball most likely is the etiology D. thin glomerular basement membranes likely lead to the hematuria
  • 42.
    S L ID E 41 You are seeing a 13-year-old patient with known sickle cell disease in your clinic who has been referred to you for microalbuminuria. Blood pressure at the visit was 105/60 mm Hg. The serum creatinine level is 0.3 mg/dL (27 μmol/L). Electrolyte levels are normal. Of the following, the MOST likely reason for microalbuminuria in this patient is: A. glomerular hyperfiltration B. Impaired concentrating capacity of the nephron C. impairment of distal hydrogen ion secretion D. increased creatinine secretion at proximal tubule
  • 43.
    S L ID E 42 Renal medullary carcinoma • Rare; ~ 1 in 20,000 • Almost exclusive with sickle cell trait (less commonly, sickle cell disease) • Usually present in young adults with a median age of 19–22 years • Present with gross hematuria, UTI, flank pain, an abdominal mass, and/or weight loss • Diagnosis via imaging (CT scan) • Highly aggressive malignancy • Metastasis at time of diagnosis • Poor prognosis
  • 44.
    S L ID E 43 Summary • Hydration • ACEIs and ARBs • Hydroxyurea (HU) • ESRD/Dialysis • Transplant outcome
  • 45.
    S L ID E 44 References – Allon M. Renal abnormalities in sickle cell disease. Arch Intern Med 1990; 150:501. – Alkhunaizi AM, et al. End-stage renal disease in patients with sickle cell disease. Saudi J Kidney Dis Transpl. 2017 Jul-Aug;28(4):751-757. – Alvarez O, at al. BABY HUG Investigators. Effect of hydroxyurea treatment on renal function parameters: results from the multi-center placebo-controlled BABY HUG clinical trial for infants with sickle cell anemia. Pediatr Blood Cancer. 2012 Oct;59(4):668-74. – Hatch FE, et al. Nature of the renal concentrating defect in sickle cell disease. J Clin Invest 1967; 46:336. – Laurin LP, et al. Hydroxyurea is associated with lower prevalence of albuminuria in adults with sickle cell disease. Nephrol Dial Transplant. 2014 Jun;29(6):1211-8. – McPherson Yee M, et al. Chronic kidney disease and albuminuria in children with sickle cell disease. Clin J Am Soc Nephrol 2011; 6:2628. – Okafor UH, et al. Outcome and challenges of kidney transplant in patients with sickle cell disease. J Transplant. 2013;2013:614610 – Pham PT, et al. Renal abnormalities in sickle cell disease. Kidney Int 2000; 57:1. – Saxena AK, et al. Should early renal transplantation be deemed necessary among patients with end-stage sickle cell nephropathy who are receiving hemodialytic therapy? Transplantation. 2004 Mar 27;77(6):955-6 – Silva Junior GB, et al. Proteinuria in adults with sickle-cell disease: the role of hydroxycarbamide(hydroxyurea) as a protective agent. Int J Clin Pharm. 2014;36(4):766–70. – Van Statius Eps LW, et al. Nature of concentrating defect in sickle-cell nephropathy. Microradioangiographic studies. Lancet. 1970;1(7644):450–2. – Warady BA, et al. Renal transplantation in children with sickle cell disease: a report of the North American Pediatric Renal Transplant Cooperative Study (NAPRTCS). Pediatr Transplant. 1998 May;2(2):130-3 – Ware RE, et al. BABY HUG Investigators. Renal function in infants with sickle cell anemia: baseline data from the BABY HUG trial. J Pediatr. 2010 Jan;156(1):66-70.e1.
  • 46.
    S L ID E 45 Extra Slides
  • 47.
    S L ID E 46 Presentation • Chronic kidney disease – Progressive decline of GFR and RBF > 20 years Yee et al, CJASN (2011)
  • 48.
    S L ID E 47
  • 49.
    S L ID E 48
  • 50.
    S L ID E 49
  • 51.
    S L ID E 50 Summary • Patients with SCD are at risk for the development of numerous renal complications. Given the significant morbidity and mortality associated with SCN, it is imperative that patients be monitored routinely for indications of renal involvement, such as hypertension and albuminuria. • Serum creatinine values and eGFR should be interpreted in the context of known hyperfiltration, and a “normal” eGFR may, in fact, suggest significant decline in function. • Continued research is imperative to better elucidate the pathophysiology underlying SCN as well as the contribution of other genetic and/or environmental factors that could be therapeutic targets.

Editor's Notes

  • #23 Collapsing FSGS has been reported in association with viral infections, autoimmune disorders, the hemophagocytosis syndrome, renal transplant, systemic lupus erythematosus (SLE), IgA nephropathy, diabetic nephropathy, and certain drugs, particularly bisphosphonates
  • #24 Podocyte foot process effacement
  • #25 Wrinkling of the capillary wall, usually associated with partial or complete mesangial interposition
  • #34 Laurin 2014: cross-sectional study of 149 adults followed between 2000 and 2011 Silva Jr 2014: Prospective study with 26 adults Aygun 2013: 23 children given HU
  • #35 14 centers throughout the United States
  • #37 (Saxena 2004) retrospective cohort study
  • #48 Cross-sectional study. 410 pediatric SCD patients ages 2 to 21 years were enrolled: 261 with hemoglobin SS (HbSS) or HbSB thalassemia (HbSB) and 149 with HbSC or HbSB thalassemia (HbSB). Because of hyperfiltration and a higher GFR in early childhood in HbSS/HbS0 , we speculate that a longer period of time is needed to reach the low GFR level that defines stage 2 CKD
  • #49 NAG TGF-β