Sequence
Diagram
CSE-308
SOFTWARE ENGINEERING
AND
INFORMATION SYSTEM DESIGN
Project name
Smart Stock Business
Sequence Diagram
Today’s sequence diagram of use cases
 Request for opening account
 Successful log in
 Sell order
 Buy order
 Fund withdrawal order
 Cancel order
 Approve request
 Reject request
 Auto logout
3
USE CASE(1)
REQUEST FOR
OPENING ACCOUNT
5
Opening_acc
ount :System :AccountOpening_acc
ountUI
Start
interface()
Giveinfo()
sending
request()
sending
request()
getinfo()
checkinfo()
confirmrequest()
getapproval()
Client
6
USE CASE(2)
Successful log in
:Successfullogi
n :password :System
:Successfullogin
UI
Start interface()
Client
login() successfullogin()
confirmationmessag
e()
7
successfullogin()
askingpassword()
8
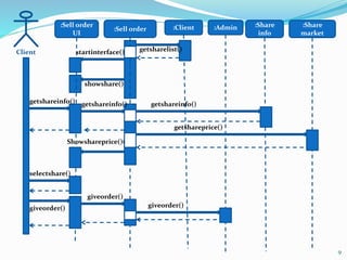
USE CASE(3)
Sell order
9
:Sell order :Client :Admin:Sell order
UI
:Share
info
getsharelist()
:Share
market
Client startinterface()
showshare()
getshareinfo() getshareinfo() getshareinfo()
getshareprice()
Showshareprice()(
selectshare()
giveorder()
giveorder()
giveorder()
10
USE CASE(4)
Buy order
:Buy order :Client :Admin:Buy order
UI
getsharelinfo()
:Share
market
Client startinterface()
showhsareinfo()
getclientinfo() getclientinfo()
getclientinfo()
showclientinfo()
selectshare()
giveorder()
giveorder()
11
giveorder()
USE CASE(5)
Fund withdrawal
order
:Fund
withdrawal
order
:Client :Admin
:Fund
withdrawa
l order UI
Client
startinterface()
selectamount()
getamount ()
getamount () getamount ()
getclientinfo()
getapproval()show
approval()
13
USE CASE(6)
Cancel order
:Cancel order :Admin
:Cancel
order UI :Share info
Client
startinterface()
getlist
oforder()
selectshare()
15
getlistoforder()
getlistoforder()
showlist
ofshare()
giveorder() giveorder()
giveorder()
USE CASE(7)
Approve Request
17
:Approvereque
st
:Request :Client
:Approverequest
UI
startinterface()
:Shareinfo
getrequest()selectclient()
getsellrequest()
getbuyrequest()
getfundrequest()
getcancel
request()
getclientinfo()
getshareinfo()showinfo()
Approve
request()
getclient()
Admin
Approverequest() Approverequest()
USE CASE(8)
Reject request
19
:Rejectrequest :Request :Client
:RejectrequestU
I
startinterface(
)
:Shareinfo
getrequest()selectclient() getsellrequest()
getbuyrequest()
getfundrequest(
)
getcancel
request()
getclientinfo()
getshareinfo()showinfo()
reject
request() rejectrequest() rejectrequest()
getclient()
Admin
USE CASE(9)
Auto log out
21
:Autologout :Account :Client
:AutologoutUI
selectclient()
:System
getclient()
getelapsedtime()
startinterface()
logingout()
logingout()
logingout()
showlogged
out()
Time
Sequence diagram  smart stock business

Sequence diagram smart stock business