Amenorrhoea
• Definition:- Amenorrhoea denotes absence of
menstruation
• It’s symptom not a disease
AMENORRHEA
PRIMARY SECONDARY
PRIMARY AMENORRHOEA
 Absence of menstruation by the age of
13 years when there is no visible
development of secondary sexual
characteristics.
OR
 Absence of menstruation by the age of
15 years in presence of normal
secondary sexual characteristics.
SECONDARY AMENORRHOEA
Secondary absence of menstruation for six
months or more in a women in whom normal
menstruation has been established.
BEREK $ NOVEK’S GYNECOLOGY
AETIOLOGY
OF
SECONDARY
AMENORRHEA
4 compartments
• Compartment I
Disorders of outflow tract or uterine target organ
• Compartment II
Disorders of ovary
• Compartment III
Disorders of the anterior pituitary
• Compartment IV
Disorders of CNS (hypothalamic) factors
•
1. UTERINE FACTOR
TUBERCULAR ENDOMETRITIS
POST RADIATION
SYNECHIAE
SURGICAL REMOVAL
2. OVARIAN FACTOR
 POLYCYSTIC OVARIAN SYNDROME
 PREMATURE OVARIAN FAILURE
RESISTANT OVARIAN FAILURE
HYPERESTROGENIC STATE
GRANULOSA CELL TUMOUR
HYPOESTROGENIC STATE
PELVIC RADIATION
3. PITUITARY FACTOR
ADENOMA
CUSHING’S DISEASE
ACROMEGALY
SHEEHAN SYNDRME
SIMMOND’S DISEASE
4.HYPOTHALAMIC FACTOR
PSYCHOGENIC SHOCK
STRESS
ANOREXIA NERVOSA
STRENUOUS EXERCISE
TRAUMA
 INFECTION
TUMOURS
5. ADRENAL FACTOR
ADRENAL HYPERPLASIA
CUSHING SYNDROME
6.THYROID FACTORS
HYPOTHYROID STATE
7. GENERAL DISEASE
MALNUTRITION
TUBERCULOSIS
DIABETES
CHRONIC NEPHRITIS
8. IATROGENIC
OCP
ANTIHYPERTENSIVE DRUGS
reserpine or dopamine antagonist
PSYCHOTROPHIC
PHENOTHIAZINE DERIVATIVE
Secondary
Physiologic
Pregnancy
Lactation
Menopause
Pathologic
With features of androgen excess
Polycystic ovarian syndrome
Autonomous hyperandrogenism
Adrenal or ovarian steroid-producing tumor
Ovarian hyperthecosis
Late-onset (nonclassic) congenital adrenal hyperplasia
Without hyperandrogenism
Hypergonadotropic hypogonadism
Ovarian failure
Hyperprolactinemia
Hypothyroidism
Other endocrine disease
Organic hypogonadotropic hypogonadism
Hypothalamic disease
Pituitary disease
Functional hypogonadotropic hypogonadism
Hypothalamic amenorrhea
Anatomic abnormalities
PATHOLOGICAL
PHYSIOLOGICAL
SECONDARY
AMENORREA
Physiologic
Pregnancy Lactation Menopause
Pathologic
Without
hyperandrogenism
With features of
androgen excess
• With features of
androgen excess
– Polycystic ovarian
syndrome
– Autonomous
hyperandrogenism
• Adrenal or ovarian
steroid-producing
tumor
• Ovarian hyperthecosis
– Late-onset (nonclassic)
congenital adrenal
hyperplasia
• Without
hyperandrogenism
– Hypergonadotropic
hypogonadism
• Ovarian failure
– Hyperprolactinemia
– Hypothyroidism
– Other endocrine disease
– Organic
hypogonadotropic
hypogonadism
• Hypothalamic disease
• Pituitary disease
– Functional
hypogonadotropic
hypogonadism
• Hypothalamic
amenorrhea
– Anatomic abnormalities
Natural Treatment
Interventions Overview
• Make an accurate diagnosis
• Understand underlying cause
• Methodical work-up: history / physical
examination , our evaluation steps
• Management: underlying cause, complications,
disease prevention, general body support-
organ specific, constitutional, mind/body
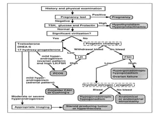
Investigation of secondary amenorrhoea
Exclude
pregnancy
Estimation – S. TSH , Prolactin
X-ray/CT/MRI- Sella tursica
Normal
TSH normal, PRL Abnormal
stella
Pituitary adenoma
Progesterone challenge test
Withdrawal bleeding + Withdrawal bleeding -
Pcos
Loss of progesterone receptor
Diseased endometrium
Estrogen- progesterone challenge test
No bleeding
Uterine synechiae
Bleeding occurs
Endometrium responsive
E2 productoion – low ( <30 pg/dl )
Normal prolactin
Abnormal TSH
THYROID D/S
Estimation of FSH/LH
HIGH
LOW/ NORMAL
FSH > 40 mIU/ml LH<5 mIU/ml
-Ovarian failure
- Resistant ovarian failure
Age <30 yrs
karyotype
Hypothalamic or pituitary lesion
/ dysfunction
GnRH Dynamic test
positive Negative
Hypothalamic Pituitary
A diagnostic approach to secondary amenorrhea.
Amenorrhea Evaluation
• Menstrual history
• Family history
• Medication history
• Review of systems
• Other endocrine system problems
• Chronic illness
• Anorexia/ bulemia
• Chaotic/disordered eating; radical diets
• Malnutrition
• Excessive exercise
HISTORY
• MENTRUAL HISTORY- MODE OF ONSET OF
AMENORRHEA –WHETHER SUDDEN OR GRADUAL
• MEDICAL HISTORY OF- TB , DIABETES , CHRONIC
NEPHRITIS, HYPOTHYROID STATE
• FAMILY HISTORY-PREMATURE MANOPAUSE
• SUDDEN CHANGE IN ENVIROMENT,STRESS
PSYCOGENIC SHOCK, EMOTION, EATING
DISORDER
• SUDDEN CHANGE IN WEIGHT
• INTAKE OF DRUGS
• INAPROPRIATE LACTATION
PHYSICAL EXAMINATION
• NUTRITIONAL STATUS
• EXTREME EMACIATION /OBESITY
• PRESENCE OF ACNE/ HIRSUTISM
• DISCHARGE OF MILK
ABDOMINAL EXAMINATION
• SRIAE ASSOCIATED WITH OBESITY-CUSHING
DISEASE
• MASS IN ABDOMEN
PELVIC EXAMINATION
• ENLARGMENT OF CLITORIS
• ADENEXAL MASS-TUBERCULAR OVARIAN
MASS,OVARIAN TUMOUR
Amenorrhea Evaluation Overview
• Tests: TSH, prolactin, pregnancy
• Progesterone challenge; E/P challenge
• Later considerations
• Imaging, FSH, LH
Step 1
• Pregnancy test, TSH, prolactin
• If elevated TSH- then hypothyroid and
treat
• If positive pregnancy test- make
decisions r.e. pregnancy
• If elevated prolactin- determine if tumor:
imaging (x-ray of sella turcica; MRI)
• If all are normal- progestational challange test
Purpose :- asses the level of
endogenous estrogene and outflow
tract competence
Methods
MPA 20mg/dl -5day
Omp 200-400mg -5-7 day
Parentral progesterone in
oil{200mg}
Anovulation
like pcos
Lack of
progesterone
receptor
Diseased
endometrium
Defect in
hypothalamus/
pitutary/ovary
outcome
Progesterone challenge test
PROGESTERONE CHALLENGE TEST
• Purpose: Asses the level of endogenous estrogen and
outflow tract competence
• 3 Methods
1. MPA 10 mg/day for 5 days
2. OMP 300-400 mg x 5-7 days
3. parenteral progesterone in oil (200 mg)
Outcomes:
1. Progesterone withdrawal bleed- bleeds within 2-7
days of conclusion of progesterone challenge- then
anovulation
2. No withdrawal bleed-need to clarify target outflow
problem or lack of estrogen proliferation of endometrium
Estrogen/progesterone challenge test
CEE 1.25mg0r estradial 2mg –daily for
21day and MPA 10mg – 5day
RESULT – WITHDRAWAL BLEEDING
DEFECT IN ESTROGEN
PRODUCTION-OVARY
/PITUITARY
/HYPOTHALAMUS
DEFECT IN ENDOMETRIUM/
OUTFLOW ASHERMAN’S
SYNDOM
/MULLERIAN ANOMALY
Step 2
• Estrogen/progesterone for 21 days
Methods:
1. CEE 1.25 or estradiol 2 mg daily for 21 days + MPA
10
mg for the last 5 days
2. OCPs (use 30 mcg pill)
Outcomes:
No withdrawal bleed- defect in compartment I
(endometrium, outflow tract)
If bleeds-assume normal compartment I; if no
infection or
trauma- now determine if ovaries contain a normal
follicular function and if sufficient pituitary
gonadotropins
Step 3
Purpose: determine if ovaries contain a
normal follicular function and if sufficient
pituitary gonadotropins
Methods: serum FSH, LH
Step 3
• Outcomes
Elevated FSH/LH = (FSH> 20 IU/L)
postmenopause/POF (< age 40)
RARE:
1. FSH/LH elevated- lung cancer
2a. High of one and low of other
2b. FSH elevated, low LH
a. rare-gonadotropin-secreting pitutary adenoma
• Outcomes
3. Elevated FSH/normal LH
Perimenopause
follicles are the least sensitive;inadequate
inhibin; could get pregnant
4. Elevated FSH/LH-Resistant or insensitive ovaryelevated
gonadotropins despite ovarian follicles- either
receptors absence or post receptor defect.
5. POF due to autoimmune diseasedeveloping
follicles contain lymphocytes and plasma cells.
Check thyroid antibodies; polyglandular syndrome? Other:
• Step 3
• • Outcomes
• 6. High FSH/LH normal
• ovarian follicles- galactosemia
• and 17 hydroxylase deficiency (affects
• both ovaries and adrenal glands)
• absent secondary sexual development;
• hypertensive
• Step 3
• • Outcomes
• Normal gonadotropins
• Most common: Hypothalamic
• amenorrhea
• Rare: abnormal gonadotropin molecules;
• inherited disorder of gonadotropin
synthesis
• Step 3: Low gonadotropins
• • Low FSH/LH (or normal)
• distinguish between pituitary compartment
• III) or CNS-hypothalamic (compartment IV)
• Imaging: if normal + normal prolactin
Autoimmune Testing
• Fasting glucose
• a.m. cortisol
• Free T4
• TSH
• Thyroid antibodies if thyroid function is abnormal
• CBC/ESR
• Total protein, albumin/globulin ratio
• RF
• Antinuclear antibody
• Periodic adrenal surveillance
• Chromosome Evaluation
• • Elevated FSH/LH
• Mosaicism + Y chromosome requires
• laparotomy and excision of gonadal areas
• Karyotype; could have a malignant tumor
Polycystic ovary syndrome
• PCOS DESCRIBED BY STAIN $ LEVENTHAL -
1935
PCOS
AMENORRHOEA
HIRSUTISM
OBESITY
 Mostly present with classical Stein-Leventhal
syndrome (of oligomenorrhoea, obesity,
hirsuitism, and infertility)
 However a substantial group will have sec.
amenorrhoea with no obesity or hirsuitism
 Diagnosis is made by finding  LH/FSH ratio
 Confirmation is made by laparoscopy.
 USG+
ROTTERDAM ESHRE/ASRM PCOS DIAGNOSTIC
CRITERIA 2003 (2 out of 3)
• OLIGOMENORRHEA OR ANOVULATION
• CLINICAL /BIOCHEMICAL SIGN OF
HYPERANDROGENISM
• USG-PCO > 12 FOLLICLE IN EITHER OVARY
MEASURING 2-9mm diameter/.10ml VOLUME
Ultrasound : multiple small ovarian cysts
enlarged ovary
CLINICAL FEATURES
• OBESITY
• BMI>30kg/cm
• Waist line.35”
• MENSTRUAL ABNORMALITIES-
OLIGO/AMENORRHOEA
• INFERTILITY
• HIRSUTISM
• ACANTHOSIS NIGRA
CLINICAL FEATURES
PCOS-Treatment
• 1930’s— Ovarian Wedge Resection
• Traditional Treatment—aimed at the clinical
features and dependent on the ones most
bothersome to the patient.
• Response to therapy is slow, 6-9 months
• Rx of acne , hirsutism and menstrual
irregulaties when fertility is not an issue
requires a concentrated effort on many fronts
• Nonpharmacologic measures are
universally recommended.
–These measures include the
following(Lifestyle Measures):
• A) Diet including seeing a dietician who is
knowledgeable in PCOS
• B) Exercise
• C) Weight Reduction if the patient is
obese or insulin-resistant.
• Pharmacologic treatments include
the following:
 oral contraceptives
 antiandrogen drugs (usually
spironolactone)
 insulin sensitizers
 ?statins.
HYPOTHYROIDISM
Causes of HYPOTHYROIDISM
PRIMARY
(thyroid dysfunction)
• Hashimoto thyroiditis(mc)
– Iodine sufficient areas
– Autoimmune destruction of thyroid (thyroid peroxidase
and thyroglobulin antibodies)
– Antithyroid antibodies are found in approximately 10% of
women in second trimester.
• Endemic iodine deficiency
– Central Africa, South America, northern Asia
• History of ablative radioiodine therapy or
thyroidectomy.
SECONDARY
(pituitary dysfunction)
• Sheehan’s syndrome
• Lymphocytic hypophysitis
• history of a hypophysectomy.
Diagram of the hypothalamic–pituitary–thyroid axis. The hypothalamus secretes TRH
(green), which stimulates the production of TSH (red) by the pituitary gland. This in turn
stimulates the production of thyroxine by the thyroid (blue). Thyroxine levels decrease
TRH and TSH production by a negative feedback process
• Fatigue
• Weakness
• Weight gain or increased difficulty losing weight
• Coarse, dry hair
• Dry, rough pale skin
• Hair loss
• Cold intolerance (you can't tolerate cold temperatures like those
around you)
• Muscle cramps and frequent muscle aches
• Constipation
• Depression
• Irritability
• Memory loss
• Abnormal menstrual cycles
• Decreased libido
Symptoms of Hypothyroidism
Diagnosis
• Serum TSH level
• If TSH level is found abnormal, measure
fT3,fT4, Anti TPO antibodies.
• S.TSH and fT4 values are more significant
because fT3 levels are normal in 25% of cases
reflecting adaptive deiodinase responses to
hypothyroidism.fT3 measurement is therefore
not recommended.
Management
Hormone replacement
Most people with hypothyroidism symptoms and
confirmed thyroxine deficiency are treated with
a synthetic long-acting form of thyroxine, known
as levothyroxine (L-thyroxine)
PREMATURE OVARIAN FAILURE
• DEFINATION :-Amenorrhea for 4months or
more accompanied by two serum FHS level in
the menopausal range for a women who is
less then 40 year of age.
• BEREK & NOVEK’S GYNECOLOGY
CAUSE
CHROMOSOMAL
TURNER
MOSAIC
IATROGENIC CAUSES
RADIATION
CHEMOTHERAPY
SURGICAL
DAMAGE TO
OVARIAN BLOOD
SUPPLY OR
OVARY
INFECTION
METABOLIC
ENVIROMENTAL
Symptoms
• Premature aging Irregular or skipped periods
(amenorrhea)
• Hot flashes
• Night sweats
• Vaginal dryness
• Irritability or difficulty concentrating
• Decreased sexual desire
DIAGNOSIS
• H/O AMENORRHOEA >35 year
• SERUMFHS >40IU/ML
• SERUM E2 <20PG/ML
• KARYOTYPE
• AUTOANTIBODY
• OVARIAN BIOPSY
• Pregnancy test. This test checks for the possibility of an
unexpected pregnancy in a woman of childbearing age who has
missed a period.
• Follicle-stimulating hormone (FSH) test. FSH is a hormone
released by the pituitary gland that stimulates the growth of
follicles in your ovaries. Women with premature ovarian failure
often have abnormally high levels of FSH in the blood.
• Estradiol test. The blood level of estradiol, a type of estrogen, is
usually low in women with premature ovarian failure.
• Prolactin test. High levels of prolactin — the hormone that
stimulates breast milk production — in your blood can lead to
problems with ovulation.
• Karyotype. This is a test that examines all 46 of your
chromosomes for abnormalities. Some women with premature
ovarian failure may have only one X chromosome instead of two
or may have other chromosomal defects.
• FMR1 gene testing. The FMR1 gene is the gene associated with
fragile X syndrome — an inherited disorder that causes
intellectual problems. The FMR1 test looks at both of your X
chromosomes to make sure they appear to be normal.
Treatments
 HRT
 BHRT- E3 2 mg/E2 0.5 mg/OMP 100 mg
 OCP
 Calcium and vitamin D supplements.
ASHERMAN’S SYNDROME
• Asherman’s syndrome, also known as
intrauterine adhesions, is a condition where
the cavity of the uterus develops scar tissue
(adhesions).
CAUSES
 Secondary amenorrhoea following
destruction of the endometrium by
overzealous curettage. Mainly postpartum ,
DUB
 POSTABORTAL
 TUBERCULAR ENDOMETRITIS
Symptoms
 Can be asymptomatic (without symptoms).
 Symptoms that women may have with intrauterine
adhesions include:
• Infertility
• Recurrent pregnancy loss (miscarriage)
• Menstrual irregularities such as very light periods
(hypomenorrhea) or absence of periods (amenorrhea). This
can occur if scar tissue replaces the normal endometrium, so
there is less endometrium shed during menses. It also can
occur if scar tissue blocks the outflow of the menstrual blood.
• Cyclic pelvic pain can occur if scar tissue blocks the outflow of
the menstrual blood, causing uterine cramping and pelvic
discomfort or pain.
DIAGNOSIS
• PROGESTERONE CHALLENGE TEST- NAGATIVE
• HYSTEROSALPINGOGRAPHY-HONEYCOMB
APPEARANCE
• HYSTEROSCOPY
Classification of intrauterine
adhesions.
• American Fertility Society/American Society for Reproductive Medicine
classification of intrauterine adhesions.
• Three stages of disease:
• Stage I (mild),
• Stage II (moderate)
• Stage III (severe).
• The stage of disease is determined by the extent of the endometrial
cavity involved (adhesions throughout the uterus or just in a small
area), the type of adhesions (filmy or dense) and the menstrual
pattern.
• Mild disease can involve just a few bands of scar tissue in a woman
with normal periods.
• Severe disease can be characterized by complete obliteration and
occlusion (obstruction) of the endometrial cavity and no menstrual
bleeding.
MANAGEMENT:
Hysteroscopic lysis of adhesions (removal of scar
tissue)
Under G.A. breakdown intraut. Adhesions
through hysteroscopeinsert an IUCD to deter
reformation hormone therapy (E2 + P)
 THIN FRAGID SYNECHIAE – dIvided with tip of
rigid diagnostic hysteroscope
THICKER-divided opretive resectoscope
Radiofrequency electrode,Nd:YAG laser
Hyperprolactinemia
Prolactin
• Human prolactin is a 198 amino acid polypeptide
• Primary function is to enhance breast
development during pregnancy and to induce
lactation
• Normal plasma level – 1-20 ng /ml
• Prolactin also binds to specific receptors in the
gonads, lymphoid cells, and liver
• Secretion is pulsatile; it increases with sleep,
stress, pregnancy, and chest wall stimulation or
trauma
• Secretion of prolactin is under tonic inhibitory
control by dopamine, which acts via D2-type
receptors located on lactotrophs
• Prolactin production can be stimulated by the
hypothalamic peptides, thyrotropin-releasing
hormone (TRH) and vasoactive intestinal
peptide (VIP)
Hyperprolactinemia
Pathologic conditions
• Hypothalamic lesions
Craniopharyngioma
Glioma
Granuloma
Stalk transection
Irradiation damage
Pseudocysts
• Pituitary tumors
Cushing disease
Acromegaly
Prolactinoma
• Reflex causes
Chest wall injury
herpes zoster neuritis
Upper abdominal op
• Hypothyroidism
• Renal failure
• Ectopic pdoduction
Bronchogenic
carcinoma
Hypernephroma
Hyperprolactinemia
Pharmacologic conditions
• Estrogen therapy
• Anesthesia
• DA receptor blocking
agents
Phenothiazones
Haloperidol
• Inhibition of DA
turnover
Opiates
• DA re-uptake blocker
Nomifensine
• CNS-DA depleting
agents
Reserpine
-methyldopa
MAO inhibitor
• Stimulation of
serotoninergic system
Amphetamines
Hallucinogens
• Histamine H2-receptor
antagonists
Hyperprolactinemia
Physiologic conditions
– Sleep
– Feeding
– Exercise
– Coitus
– Menstrual cycle
– Amniotic fluid
– Pregnancy
– Puerperium
– Nursing
– Fetus
– Neonate
Clinical Manifestation
• Galactorrhea indicates elevated PRL in 10% of
women
• Amenorrhea: indicates elevated PRL in 15% of
women
• Galactorrhea plus amenorrhea: indicates
elevated PRL in 75%of women
• Infertility: indicates elevated PRL in up to 33% of
women
• Osteoporosis: increased with elevated PRL--due
to estrogen lack. If normal menses are present,
osteoporosis does not occur.
Work up of Patient with
Hyperprolactinemia
• Pregnancy must always be ruled out
• Get a TSH- hypothyroidism is another common cause of
elevated prolactin:
• Obtain detailed drug history- rule out medication effects
• Rule out other common causes including:
– Nonfasting sample
– Nipple stimulation or sex
– Excessive exercise
– History of chest wall surgery or trauma
– Renal failure
– Cirrhosis
• If no cause determined or tumor suspected, consider MRI,
especially if high prolactin levels (> 100 ng/mL)
Slight to moderate elevation
 Repeat the test, if still high, screen for gross
abnormality by lateral skull X-ray. If it shows
enlargement of the pituitary fossa or erosion of
the clinoid process …. CT scan to detect macro-
adenoma.
Marked elevation…
 repeat the test + arrange CT scan ASAP. Specially
urgent when headache or visual field defect
present.
MRI scanning offers better resolution for small
micro-adenomas
An abnormal pituitary fossa may be due to the
empty sella syndrome where there is
congenital incompleteness of the roof of the
fossa and the sub-arachnoid
Treatment
Micro-adenomas tend to grow slowly if at all.
In up to 30% of patients spontaneous
regression of micro-adenoma will occur
The treatment of choice is Dopamine agonist
 ( e.g. bromocriptine, or cabergoline).
This will suppress prolactin secretion, correct
estrogen deficiency, permits ovulation and
reduce the size of most prolactinomas.
Dopamine Agonists
Bromocriptine
• start low dose at 1.25- 2.5 mg day at
night before increasing to 2.5 – 10 mg
per day in divided doses. Take with food
to reduce side effects.
Cabergoline-
• more effective and with less side effects
than Bromocriptine
• also more expensive-
• given once or twice a week with a
starting dose of 0.25 mg 2 x week
Surgery and radiotherapy are usually reserved
for patients with very large tumours with
extrasellar manifestations (e.g. pressure on
the optic chiasma).
If pregnancy happens check visual field every
2 months and prescribe a dopamine agonist
SHEEHAN’S SYNDROME
SHEEHAN’SSYNDROME
• Sheehan syndrome (SS) or post-partum pituitary necrosis is
an adeno-pituitary insufficiency from hypovolemia
secondary to excessive blood losses during of after the
delivery.
• It was first described by Sheehan in 1937.
• H/O SEVER POSTPARTUM HAEEMORRHAGE
• COMMON MANIFESTATION-
• Failing lactation ,loss of pubic &axillary hair lethargy,
• hypotention
• secondary amenorrhoea
• atrophy of breast $ genitalia
ANTERIOR PITUITARY HORMONE
AFFECTED FREQUENTLY
GROWTH HORMONE
PROLACTIN
GONADOTROPHINS
ACTH
M/M
• REPLACEMENT THERAPY -CORTICOSTEROID
AND THYROXINE
• FERTILITY CAN ACHIEVED WITH hMG AND
hCG
SECondary aMENORRHOEA powerpoint presentation

SECondary aMENORRHOEA powerpoint presentation

  • 2.
    Amenorrhoea • Definition:- Amenorrhoeadenotes absence of menstruation • It’s symptom not a disease
  • 3.
  • 4.
    PRIMARY AMENORRHOEA  Absenceof menstruation by the age of 13 years when there is no visible development of secondary sexual characteristics. OR  Absence of menstruation by the age of 15 years in presence of normal secondary sexual characteristics.
  • 5.
    SECONDARY AMENORRHOEA Secondary absenceof menstruation for six months or more in a women in whom normal menstruation has been established. BEREK $ NOVEK’S GYNECOLOGY
  • 6.
  • 7.
    4 compartments • CompartmentI Disorders of outflow tract or uterine target organ • Compartment II Disorders of ovary • Compartment III Disorders of the anterior pituitary • Compartment IV Disorders of CNS (hypothalamic) factors
  • 10.
    • 1. UTERINE FACTOR TUBERCULARENDOMETRITIS POST RADIATION SYNECHIAE SURGICAL REMOVAL
  • 11.
    2. OVARIAN FACTOR POLYCYSTIC OVARIAN SYNDROME  PREMATURE OVARIAN FAILURE RESISTANT OVARIAN FAILURE HYPERESTROGENIC STATE GRANULOSA CELL TUMOUR HYPOESTROGENIC STATE PELVIC RADIATION
  • 13.
    3. PITUITARY FACTOR ADENOMA CUSHING’SDISEASE ACROMEGALY SHEEHAN SYNDRME SIMMOND’S DISEASE
  • 14.
    4.HYPOTHALAMIC FACTOR PSYCHOGENIC SHOCK STRESS ANOREXIANERVOSA STRENUOUS EXERCISE TRAUMA  INFECTION TUMOURS
  • 15.
    5. ADRENAL FACTOR ADRENALHYPERPLASIA CUSHING SYNDROME 6.THYROID FACTORS HYPOTHYROID STATE
  • 16.
  • 17.
    8. IATROGENIC OCP ANTIHYPERTENSIVE DRUGS reserpineor dopamine antagonist PSYCHOTROPHIC PHENOTHIAZINE DERIVATIVE
  • 18.
    Secondary Physiologic Pregnancy Lactation Menopause Pathologic With features ofandrogen excess Polycystic ovarian syndrome Autonomous hyperandrogenism Adrenal or ovarian steroid-producing tumor Ovarian hyperthecosis Late-onset (nonclassic) congenital adrenal hyperplasia Without hyperandrogenism Hypergonadotropic hypogonadism Ovarian failure Hyperprolactinemia Hypothyroidism Other endocrine disease Organic hypogonadotropic hypogonadism Hypothalamic disease Pituitary disease Functional hypogonadotropic hypogonadism Hypothalamic amenorrhea Anatomic abnormalities
  • 19.
  • 20.
  • 21.
  • 22.
    • With featuresof androgen excess – Polycystic ovarian syndrome – Autonomous hyperandrogenism • Adrenal or ovarian steroid-producing tumor • Ovarian hyperthecosis – Late-onset (nonclassic) congenital adrenal hyperplasia • Without hyperandrogenism – Hypergonadotropic hypogonadism • Ovarian failure – Hyperprolactinemia – Hypothyroidism – Other endocrine disease – Organic hypogonadotropic hypogonadism • Hypothalamic disease • Pituitary disease – Functional hypogonadotropic hypogonadism • Hypothalamic amenorrhea – Anatomic abnormalities
  • 24.
    Natural Treatment Interventions Overview •Make an accurate diagnosis • Understand underlying cause • Methodical work-up: history / physical examination , our evaluation steps • Management: underlying cause, complications, disease prevention, general body support- organ specific, constitutional, mind/body
  • 25.
    Investigation of secondaryamenorrhoea Exclude pregnancy Estimation – S. TSH , Prolactin X-ray/CT/MRI- Sella tursica Normal TSH normal, PRL Abnormal stella Pituitary adenoma Progesterone challenge test Withdrawal bleeding + Withdrawal bleeding - Pcos Loss of progesterone receptor Diseased endometrium Estrogen- progesterone challenge test No bleeding Uterine synechiae Bleeding occurs Endometrium responsive E2 productoion – low ( <30 pg/dl ) Normal prolactin Abnormal TSH THYROID D/S
  • 26.
    Estimation of FSH/LH HIGH LOW/NORMAL FSH > 40 mIU/ml LH<5 mIU/ml -Ovarian failure - Resistant ovarian failure Age <30 yrs karyotype Hypothalamic or pituitary lesion / dysfunction GnRH Dynamic test positive Negative Hypothalamic Pituitary
  • 28.
    A diagnostic approachto secondary amenorrhea.
  • 29.
    Amenorrhea Evaluation • Menstrualhistory • Family history • Medication history • Review of systems • Other endocrine system problems • Chronic illness • Anorexia/ bulemia • Chaotic/disordered eating; radical diets • Malnutrition • Excessive exercise
  • 31.
    HISTORY • MENTRUAL HISTORY-MODE OF ONSET OF AMENORRHEA –WHETHER SUDDEN OR GRADUAL • MEDICAL HISTORY OF- TB , DIABETES , CHRONIC NEPHRITIS, HYPOTHYROID STATE • FAMILY HISTORY-PREMATURE MANOPAUSE
  • 32.
    • SUDDEN CHANGEIN ENVIROMENT,STRESS PSYCOGENIC SHOCK, EMOTION, EATING DISORDER • SUDDEN CHANGE IN WEIGHT • INTAKE OF DRUGS • INAPROPRIATE LACTATION
  • 33.
    PHYSICAL EXAMINATION • NUTRITIONALSTATUS • EXTREME EMACIATION /OBESITY • PRESENCE OF ACNE/ HIRSUTISM • DISCHARGE OF MILK
  • 34.
    ABDOMINAL EXAMINATION • SRIAEASSOCIATED WITH OBESITY-CUSHING DISEASE • MASS IN ABDOMEN
  • 35.
    PELVIC EXAMINATION • ENLARGMENTOF CLITORIS • ADENEXAL MASS-TUBERCULAR OVARIAN MASS,OVARIAN TUMOUR
  • 36.
    Amenorrhea Evaluation Overview •Tests: TSH, prolactin, pregnancy • Progesterone challenge; E/P challenge • Later considerations • Imaging, FSH, LH
  • 37.
    Step 1 • Pregnancytest, TSH, prolactin • If elevated TSH- then hypothyroid and treat • If positive pregnancy test- make decisions r.e. pregnancy • If elevated prolactin- determine if tumor: imaging (x-ray of sella turcica; MRI) • If all are normal- progestational challange test
  • 38.
    Purpose :- assesthe level of endogenous estrogene and outflow tract competence Methods MPA 20mg/dl -5day Omp 200-400mg -5-7 day Parentral progesterone in oil{200mg} Anovulation like pcos Lack of progesterone receptor Diseased endometrium Defect in hypothalamus/ pitutary/ovary outcome Progesterone challenge test
  • 39.
    PROGESTERONE CHALLENGE TEST •Purpose: Asses the level of endogenous estrogen and outflow tract competence • 3 Methods 1. MPA 10 mg/day for 5 days 2. OMP 300-400 mg x 5-7 days 3. parenteral progesterone in oil (200 mg) Outcomes: 1. Progesterone withdrawal bleed- bleeds within 2-7 days of conclusion of progesterone challenge- then anovulation 2. No withdrawal bleed-need to clarify target outflow problem or lack of estrogen proliferation of endometrium
  • 40.
    Estrogen/progesterone challenge test CEE1.25mg0r estradial 2mg –daily for 21day and MPA 10mg – 5day RESULT – WITHDRAWAL BLEEDING DEFECT IN ESTROGEN PRODUCTION-OVARY /PITUITARY /HYPOTHALAMUS DEFECT IN ENDOMETRIUM/ OUTFLOW ASHERMAN’S SYNDOM /MULLERIAN ANOMALY
  • 41.
    Step 2 • Estrogen/progesteronefor 21 days Methods: 1. CEE 1.25 or estradiol 2 mg daily for 21 days + MPA 10 mg for the last 5 days 2. OCPs (use 30 mcg pill) Outcomes: No withdrawal bleed- defect in compartment I (endometrium, outflow tract) If bleeds-assume normal compartment I; if no infection or trauma- now determine if ovaries contain a normal follicular function and if sufficient pituitary gonadotropins
  • 42.
    Step 3 Purpose: determineif ovaries contain a normal follicular function and if sufficient pituitary gonadotropins Methods: serum FSH, LH
  • 43.
    Step 3 • Outcomes ElevatedFSH/LH = (FSH> 20 IU/L) postmenopause/POF (< age 40) RARE: 1. FSH/LH elevated- lung cancer 2a. High of one and low of other 2b. FSH elevated, low LH a. rare-gonadotropin-secreting pitutary adenoma
  • 44.
    • Outcomes 3. ElevatedFSH/normal LH Perimenopause follicles are the least sensitive;inadequate inhibin; could get pregnant 4. Elevated FSH/LH-Resistant or insensitive ovaryelevated gonadotropins despite ovarian follicles- either receptors absence or post receptor defect. 5. POF due to autoimmune diseasedeveloping follicles contain lymphocytes and plasma cells. Check thyroid antibodies; polyglandular syndrome? Other:
  • 45.
    • Step 3 •• Outcomes • 6. High FSH/LH normal • ovarian follicles- galactosemia • and 17 hydroxylase deficiency (affects • both ovaries and adrenal glands) • absent secondary sexual development; • hypertensive
  • 46.
    • Step 3 •• Outcomes • Normal gonadotropins • Most common: Hypothalamic • amenorrhea • Rare: abnormal gonadotropin molecules; • inherited disorder of gonadotropin synthesis
  • 47.
    • Step 3:Low gonadotropins • • Low FSH/LH (or normal) • distinguish between pituitary compartment • III) or CNS-hypothalamic (compartment IV) • Imaging: if normal + normal prolactin
  • 48.
    Autoimmune Testing • Fastingglucose • a.m. cortisol • Free T4 • TSH • Thyroid antibodies if thyroid function is abnormal • CBC/ESR • Total protein, albumin/globulin ratio • RF • Antinuclear antibody • Periodic adrenal surveillance
  • 49.
    • Chromosome Evaluation •• Elevated FSH/LH • Mosaicism + Y chromosome requires • laparotomy and excision of gonadal areas • Karyotype; could have a malignant tumor
  • 51.
    Polycystic ovary syndrome •PCOS DESCRIBED BY STAIN $ LEVENTHAL - 1935 PCOS AMENORRHOEA HIRSUTISM OBESITY
  • 52.
     Mostly presentwith classical Stein-Leventhal syndrome (of oligomenorrhoea, obesity, hirsuitism, and infertility)  However a substantial group will have sec. amenorrhoea with no obesity or hirsuitism  Diagnosis is made by finding  LH/FSH ratio  Confirmation is made by laparoscopy.  USG+
  • 53.
    ROTTERDAM ESHRE/ASRM PCOSDIAGNOSTIC CRITERIA 2003 (2 out of 3) • OLIGOMENORRHEA OR ANOVULATION • CLINICAL /BIOCHEMICAL SIGN OF HYPERANDROGENISM • USG-PCO > 12 FOLLICLE IN EITHER OVARY MEASURING 2-9mm diameter/.10ml VOLUME
  • 54.
    Ultrasound : multiplesmall ovarian cysts enlarged ovary
  • 55.
    CLINICAL FEATURES • OBESITY •BMI>30kg/cm • Waist line.35” • MENSTRUAL ABNORMALITIES- OLIGO/AMENORRHOEA • INFERTILITY • HIRSUTISM • ACANTHOSIS NIGRA
  • 56.
  • 59.
    PCOS-Treatment • 1930’s— OvarianWedge Resection • Traditional Treatment—aimed at the clinical features and dependent on the ones most bothersome to the patient. • Response to therapy is slow, 6-9 months • Rx of acne , hirsutism and menstrual irregulaties when fertility is not an issue requires a concentrated effort on many fronts
  • 60.
    • Nonpharmacologic measuresare universally recommended. –These measures include the following(Lifestyle Measures): • A) Diet including seeing a dietician who is knowledgeable in PCOS • B) Exercise • C) Weight Reduction if the patient is obese or insulin-resistant.
  • 61.
    • Pharmacologic treatmentsinclude the following:  oral contraceptives  antiandrogen drugs (usually spironolactone)  insulin sensitizers  ?statins.
  • 63.
  • 64.
    Causes of HYPOTHYROIDISM PRIMARY (thyroiddysfunction) • Hashimoto thyroiditis(mc) – Iodine sufficient areas – Autoimmune destruction of thyroid (thyroid peroxidase and thyroglobulin antibodies) – Antithyroid antibodies are found in approximately 10% of women in second trimester. • Endemic iodine deficiency – Central Africa, South America, northern Asia • History of ablative radioiodine therapy or thyroidectomy.
  • 65.
    SECONDARY (pituitary dysfunction) • Sheehan’ssyndrome • Lymphocytic hypophysitis • history of a hypophysectomy.
  • 66.
    Diagram of thehypothalamic–pituitary–thyroid axis. The hypothalamus secretes TRH (green), which stimulates the production of TSH (red) by the pituitary gland. This in turn stimulates the production of thyroxine by the thyroid (blue). Thyroxine levels decrease TRH and TSH production by a negative feedback process
  • 67.
    • Fatigue • Weakness •Weight gain or increased difficulty losing weight • Coarse, dry hair • Dry, rough pale skin • Hair loss • Cold intolerance (you can't tolerate cold temperatures like those around you) • Muscle cramps and frequent muscle aches • Constipation • Depression • Irritability • Memory loss • Abnormal menstrual cycles • Decreased libido Symptoms of Hypothyroidism
  • 69.
    Diagnosis • Serum TSHlevel • If TSH level is found abnormal, measure fT3,fT4, Anti TPO antibodies. • S.TSH and fT4 values are more significant because fT3 levels are normal in 25% of cases reflecting adaptive deiodinase responses to hypothyroidism.fT3 measurement is therefore not recommended.
  • 70.
    Management Hormone replacement Most peoplewith hypothyroidism symptoms and confirmed thyroxine deficiency are treated with a synthetic long-acting form of thyroxine, known as levothyroxine (L-thyroxine)
  • 72.
    PREMATURE OVARIAN FAILURE •DEFINATION :-Amenorrhea for 4months or more accompanied by two serum FHS level in the menopausal range for a women who is less then 40 year of age. • BEREK & NOVEK’S GYNECOLOGY
  • 73.
  • 74.
  • 75.
    Symptoms • Premature agingIrregular or skipped periods (amenorrhea) • Hot flashes • Night sweats • Vaginal dryness • Irritability or difficulty concentrating • Decreased sexual desire
  • 76.
    DIAGNOSIS • H/O AMENORRHOEA>35 year • SERUMFHS >40IU/ML • SERUM E2 <20PG/ML • KARYOTYPE • AUTOANTIBODY • OVARIAN BIOPSY
  • 77.
    • Pregnancy test.This test checks for the possibility of an unexpected pregnancy in a woman of childbearing age who has missed a period. • Follicle-stimulating hormone (FSH) test. FSH is a hormone released by the pituitary gland that stimulates the growth of follicles in your ovaries. Women with premature ovarian failure often have abnormally high levels of FSH in the blood. • Estradiol test. The blood level of estradiol, a type of estrogen, is usually low in women with premature ovarian failure. • Prolactin test. High levels of prolactin — the hormone that stimulates breast milk production — in your blood can lead to problems with ovulation. • Karyotype. This is a test that examines all 46 of your chromosomes for abnormalities. Some women with premature ovarian failure may have only one X chromosome instead of two or may have other chromosomal defects. • FMR1 gene testing. The FMR1 gene is the gene associated with fragile X syndrome — an inherited disorder that causes intellectual problems. The FMR1 test looks at both of your X chromosomes to make sure they appear to be normal.
  • 78.
    Treatments  HRT  BHRT-E3 2 mg/E2 0.5 mg/OMP 100 mg  OCP  Calcium and vitamin D supplements.
  • 79.
    ASHERMAN’S SYNDROME • Asherman’ssyndrome, also known as intrauterine adhesions, is a condition where the cavity of the uterus develops scar tissue (adhesions).
  • 80.
    CAUSES  Secondary amenorrhoeafollowing destruction of the endometrium by overzealous curettage. Mainly postpartum , DUB  POSTABORTAL  TUBERCULAR ENDOMETRITIS
  • 81.
    Symptoms  Can beasymptomatic (without symptoms).  Symptoms that women may have with intrauterine adhesions include: • Infertility • Recurrent pregnancy loss (miscarriage) • Menstrual irregularities such as very light periods (hypomenorrhea) or absence of periods (amenorrhea). This can occur if scar tissue replaces the normal endometrium, so there is less endometrium shed during menses. It also can occur if scar tissue blocks the outflow of the menstrual blood. • Cyclic pelvic pain can occur if scar tissue blocks the outflow of the menstrual blood, causing uterine cramping and pelvic discomfort or pain.
  • 82.
    DIAGNOSIS • PROGESTERONE CHALLENGETEST- NAGATIVE • HYSTEROSALPINGOGRAPHY-HONEYCOMB APPEARANCE • HYSTEROSCOPY
  • 83.
    Classification of intrauterine adhesions. •American Fertility Society/American Society for Reproductive Medicine classification of intrauterine adhesions. • Three stages of disease: • Stage I (mild), • Stage II (moderate) • Stage III (severe). • The stage of disease is determined by the extent of the endometrial cavity involved (adhesions throughout the uterus or just in a small area), the type of adhesions (filmy or dense) and the menstrual pattern. • Mild disease can involve just a few bands of scar tissue in a woman with normal periods. • Severe disease can be characterized by complete obliteration and occlusion (obstruction) of the endometrial cavity and no menstrual bleeding.
  • 84.
    MANAGEMENT: Hysteroscopic lysis ofadhesions (removal of scar tissue) Under G.A. breakdown intraut. Adhesions through hysteroscopeinsert an IUCD to deter reformation hormone therapy (E2 + P)  THIN FRAGID SYNECHIAE – dIvided with tip of rigid diagnostic hysteroscope THICKER-divided opretive resectoscope Radiofrequency electrode,Nd:YAG laser
  • 85.
  • 86.
    Prolactin • Human prolactinis a 198 amino acid polypeptide • Primary function is to enhance breast development during pregnancy and to induce lactation • Normal plasma level – 1-20 ng /ml • Prolactin also binds to specific receptors in the gonads, lymphoid cells, and liver • Secretion is pulsatile; it increases with sleep, stress, pregnancy, and chest wall stimulation or trauma
  • 87.
    • Secretion ofprolactin is under tonic inhibitory control by dopamine, which acts via D2-type receptors located on lactotrophs • Prolactin production can be stimulated by the hypothalamic peptides, thyrotropin-releasing hormone (TRH) and vasoactive intestinal peptide (VIP)
  • 89.
    Hyperprolactinemia Pathologic conditions • Hypothalamiclesions Craniopharyngioma Glioma Granuloma Stalk transection Irradiation damage Pseudocysts • Pituitary tumors Cushing disease Acromegaly Prolactinoma • Reflex causes Chest wall injury herpes zoster neuritis Upper abdominal op • Hypothyroidism • Renal failure • Ectopic pdoduction Bronchogenic carcinoma Hypernephroma
  • 90.
    Hyperprolactinemia Pharmacologic conditions • Estrogentherapy • Anesthesia • DA receptor blocking agents Phenothiazones Haloperidol • Inhibition of DA turnover Opiates • DA re-uptake blocker Nomifensine • CNS-DA depleting agents Reserpine -methyldopa MAO inhibitor • Stimulation of serotoninergic system Amphetamines Hallucinogens • Histamine H2-receptor antagonists
  • 91.
    Hyperprolactinemia Physiologic conditions – Sleep –Feeding – Exercise – Coitus – Menstrual cycle – Amniotic fluid – Pregnancy – Puerperium – Nursing – Fetus – Neonate
  • 92.
    Clinical Manifestation • Galactorrheaindicates elevated PRL in 10% of women • Amenorrhea: indicates elevated PRL in 15% of women • Galactorrhea plus amenorrhea: indicates elevated PRL in 75%of women • Infertility: indicates elevated PRL in up to 33% of women • Osteoporosis: increased with elevated PRL--due to estrogen lack. If normal menses are present, osteoporosis does not occur.
  • 93.
    Work up ofPatient with Hyperprolactinemia • Pregnancy must always be ruled out • Get a TSH- hypothyroidism is another common cause of elevated prolactin: • Obtain detailed drug history- rule out medication effects • Rule out other common causes including: – Nonfasting sample – Nipple stimulation or sex – Excessive exercise – History of chest wall surgery or trauma – Renal failure – Cirrhosis • If no cause determined or tumor suspected, consider MRI, especially if high prolactin levels (> 100 ng/mL)
  • 94.
    Slight to moderateelevation  Repeat the test, if still high, screen for gross abnormality by lateral skull X-ray. If it shows enlargement of the pituitary fossa or erosion of the clinoid process …. CT scan to detect macro- adenoma. Marked elevation…  repeat the test + arrange CT scan ASAP. Specially urgent when headache or visual field defect present.
  • 95.
    MRI scanning offersbetter resolution for small micro-adenomas An abnormal pituitary fossa may be due to the empty sella syndrome where there is congenital incompleteness of the roof of the fossa and the sub-arachnoid
  • 96.
    Treatment Micro-adenomas tend togrow slowly if at all. In up to 30% of patients spontaneous regression of micro-adenoma will occur The treatment of choice is Dopamine agonist  ( e.g. bromocriptine, or cabergoline). This will suppress prolactin secretion, correct estrogen deficiency, permits ovulation and reduce the size of most prolactinomas.
  • 97.
    Dopamine Agonists Bromocriptine • startlow dose at 1.25- 2.5 mg day at night before increasing to 2.5 – 10 mg per day in divided doses. Take with food to reduce side effects.
  • 98.
    Cabergoline- • more effectiveand with less side effects than Bromocriptine • also more expensive- • given once or twice a week with a starting dose of 0.25 mg 2 x week
  • 99.
    Surgery and radiotherapyare usually reserved for patients with very large tumours with extrasellar manifestations (e.g. pressure on the optic chiasma). If pregnancy happens check visual field every 2 months and prescribe a dopamine agonist
  • 100.
  • 101.
    SHEEHAN’SSYNDROME • Sheehan syndrome(SS) or post-partum pituitary necrosis is an adeno-pituitary insufficiency from hypovolemia secondary to excessive blood losses during of after the delivery. • It was first described by Sheehan in 1937. • H/O SEVER POSTPARTUM HAEEMORRHAGE • COMMON MANIFESTATION- • Failing lactation ,loss of pubic &axillary hair lethargy, • hypotention • secondary amenorrhoea • atrophy of breast $ genitalia
  • 102.
    ANTERIOR PITUITARY HORMONE AFFECTEDFREQUENTLY GROWTH HORMONE PROLACTIN GONADOTROPHINS ACTH
  • 103.
    M/M • REPLACEMENT THERAPY-CORTICOSTEROID AND THYROXINE • FERTILITY CAN ACHIEVED WITH hMG AND hCG