Searching for solutions
Martin White
Intranet Focus Ltd and the Information School,
University of Sheffield
Intranatverk Malmo 24 September 2015
Running order
• The story so far
• Some fundamental challenges
• Collaborative discovery
• Why just a single screen?
• Mobile enterprise search
• The blurring of the boundaries
1959
http://www.digital-workplace-trends.com/
Cognitive barriers to information seeking
• Unwillingness to see needs as information needs
• Inability to articulate information needs
• Unawareness of relevant information sources
• Low self-efficacy, where the user feels that it will be difficult to obtain the
documents
• Poor search skills
• Inability to deal with information overload
Professor Reijo Savolainen
School of Information Sciences at the University of Tampere
CIKM’14, November 3 – 7, 2014, Shanghai, China.
Many search scenarios involve more complex tasks such as learning about a new topic or planning a
vacation. These tasks often involve multiple search queries and can span multiple sessions.
Current search systems do not provide adequate support for tackling these tasks.
Instead, they place most of the burden on the searcher for discovering which aspects of the task they
should explore.
Particularly challenging is the case when a searcher lacks the task knowledge necessary to decide which
step to tackle next.
?
www.echoditto.com
Searching together
• Organisations increasingly recognise the power of team
working
• However search remains a one-person/one terminal activity
• Increasing amount of interest in
• Collaborative information seeking
• Collaborative discovery
• Coordinated exploration
• Are these the same concepts?
Collaborative Discovery
• Many collaboration solutions have poor quality search
applications
• Repository management becomes a nightmare
• We all work collaboratively and yet search retains the
one person – one terminal approach
Arthur C Clarke’s Three Rules
1. When a distinguished but elderly scientist
(consultant!) states that something is possible,
he is almost certainly right. When he states
that something is impossible, he is very
probably wrong.
2. The only way of discovering the limits of the
possible is to venture a little way past them
into the impossible.
3. Any sufficiently advanced technology is
indistinguishable from magic.
The magic of search
Locate Deconstruct List Match SequenceMerge
Identify content
Break down into
the smallest of chunks
Make a list of
all the chunks
Create a list
of all lists of
all the chunks
Find content with chunks
that match the query
Present the
content in order
of relevance
1 – 2 seconds 1 – 2 seconds
Search on [ethics]…………………This is result #4
Breaking the spell
Locate Deconstruct List Match SequenceMerge
Break down into
the smallest of chunks
Make a list of
all the chunks
Create a list
of all lists of
all the chunks
Find content with chunks
that match the query
Present the
content in order
of relevance
1 – 2 seconds 1 – 2 seconds
Identify content
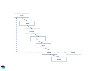
Create
Store
Discover
Use
Share
Review
Record
Dispose
Create
Store
Discover
If the Discovery processes are ineffective then the
ability of the firm to use and share information are
significantly reduced
Google – primary and Scholar
Why not nine?
Advanced search
Tactical suggestions to
further a search
Filtering in
the result list
Extraction of
frequent terms Tool for managing
user groups
Personal library
for storing,
tagging and sharing
Multiple windows
Very mobile enterprise search
Left hand and arm
immobile
No printer
Eye – screen distance
highly variable
Moving at 5km/min
Thumb and
swipe
© Pulse/Corbis
Document
folder
Variable
signal strength
Enterprise
search
E-Discovery
Text analytics
Data analytics
Graph search
Business
intelligence
https://mindfulstew.wordpress.com/2012/12/06/addicted-to-information/information-overload-conceptual-image/
martin.white@intranetfocus.com @intranetfocus

Searching for solutions

  • 1.
    Searching for solutions MartinWhite Intranet Focus Ltd and the Information School, University of Sheffield Intranatverk Malmo 24 September 2015
  • 3.
    Running order • Thestory so far • Some fundamental challenges • Collaborative discovery • Why just a single screen? • Mobile enterprise search • The blurring of the boundaries
  • 4.
  • 5.
  • 6.
    Cognitive barriers toinformation seeking • Unwillingness to see needs as information needs • Inability to articulate information needs • Unawareness of relevant information sources • Low self-efficacy, where the user feels that it will be difficult to obtain the documents • Poor search skills • Inability to deal with information overload Professor Reijo Savolainen School of Information Sciences at the University of Tampere
  • 7.
    CIKM’14, November 3– 7, 2014, Shanghai, China. Many search scenarios involve more complex tasks such as learning about a new topic or planning a vacation. These tasks often involve multiple search queries and can span multiple sessions. Current search systems do not provide adequate support for tackling these tasks. Instead, they place most of the burden on the searcher for discovering which aspects of the task they should explore. Particularly challenging is the case when a searcher lacks the task knowledge necessary to decide which step to tackle next.
  • 9.
  • 10.
    Searching together • Organisationsincreasingly recognise the power of team working • However search remains a one-person/one terminal activity • Increasing amount of interest in • Collaborative information seeking • Collaborative discovery • Coordinated exploration • Are these the same concepts?
  • 11.
    Collaborative Discovery • Manycollaboration solutions have poor quality search applications • Repository management becomes a nightmare • We all work collaboratively and yet search retains the one person – one terminal approach
  • 12.
    Arthur C Clarke’sThree Rules 1. When a distinguished but elderly scientist (consultant!) states that something is possible, he is almost certainly right. When he states that something is impossible, he is very probably wrong. 2. The only way of discovering the limits of the possible is to venture a little way past them into the impossible. 3. Any sufficiently advanced technology is indistinguishable from magic.
  • 13.
    The magic ofsearch Locate Deconstruct List Match SequenceMerge Identify content Break down into the smallest of chunks Make a list of all the chunks Create a list of all lists of all the chunks Find content with chunks that match the query Present the content in order of relevance 1 – 2 seconds 1 – 2 seconds
  • 14.
  • 15.
    Breaking the spell LocateDeconstruct List Match SequenceMerge Break down into the smallest of chunks Make a list of all the chunks Create a list of all lists of all the chunks Find content with chunks that match the query Present the content in order of relevance 1 – 2 seconds 1 – 2 seconds Identify content
  • 16.
  • 17.
    Create Store Discover If the Discoveryprocesses are ineffective then the ability of the firm to use and share information are significantly reduced
  • 18.
    Google – primaryand Scholar
  • 19.
    Why not nine? Advancedsearch Tactical suggestions to further a search Filtering in the result list Extraction of frequent terms Tool for managing user groups Personal library for storing, tagging and sharing Multiple windows
  • 20.
    Very mobile enterprisesearch Left hand and arm immobile No printer Eye – screen distance highly variable Moving at 5km/min Thumb and swipe © Pulse/Corbis Document folder Variable signal strength
  • 24.
  • 27.
  • 28.