LA DISCUSSIONE E
L’APPROVAZIONE DELLE LEGGI
La funzione legislativa è esercitata da entrambe le camere solo in
alcune materie specifiche (leggi costituzionali, leggi di revisione
costituzionale, leggi di attuazione, referendum popolari, leggi
elettorali e le funzioni fondamentali dei comuni e delle città).
Tutte le altre leggi sono discusse e approvate solo dalla camera dei
deputati.
L’iter legislativo rimane invariato tranne per la sostanziale modifica
del bicameralismo perfetto, per cui tutta la procedura si esaurisce
all’interno della camera dei deputati
I disegni e le proposte di legge vengono presentati alla camera,
esaminati dalla commissione competente in materia e poi dall’intera
aula parlamentare che prima approva articolo per articolo e poi con
votazione finale.
Novità per la Camera dei
Deputati
Riforma Costituzionale e la nuova legge
elettorale:

fine della garanzia del
bicameralismo

fine dell’elezione diretta dei
senatori
Nuove regole per i membri della
Camera dei Deputati

Funzione legislativa: esercitata dalla Camera dei Deputati e solo
parzialmente dal Senato.
Art. 64 :prevede una novità assoluta: i parlamentari hanno l’obbligo di
partecipare sia ai lavori delle commissioni di cui fanno parte sia alle sedute
dell’assemblea. Questo comporta che, in caso di mancata partecipazione,
potrebbero essere adottate sanzioni nei loro confronti.
Art. 67: ora solo i membri della camera rappresentano la nazione
Art. 69: stabilisce che l’ indennità spetta ai soli membri della camera e
viene
stabilità dalla legge
Il governo e la funzione normativa
Al governo viene riconosciuto il potere di
chiedere alla camera dei deputati una
deliberazione
d’urgenza nel caso in cui si intenda porre
all’ordine del giorno delle delle sedute
parlamentari un argomento che l’organo
esecutivo ritiene fondamentale per
l’attuazione del programma.
La camera entro cinque giorni delibera
che il disegno di legge sia iscritto
all’ordine del giorno
Il testo proposto deve essere esaminato
dalla camera entro settanta giorni.
Le deliberazioni di specifica
competenza della Camera dei
Deputati
Alla camera dei deputati viene ora riconosciuta in via
generale la funzione legislativa.
Gli articoli 78,79,80 e 82 prevedono che siano riservate alla
camera specifiche deliberazioni.
Principali novità
Le competono
specifiche deliberazioni
in via esclusiva
Camera dei
deputati

Concessione e revoca della fiducia del
governo

Stato di guerra

Amnistia e indulto

Ratifica trattati internazionali

Istituzioni di commissioni d inchiesta

Autorizzazione a procedere per reati
ministeriali
Deve disporre
norme
di garanzia per le
minoranze
parlamentari
Esercita la funzione
legislativa
(a parte specifiche
materie)
I deputati hanno
l'obbligo
di partecipare alle
sedute
d'assemblea e lavori
di commissione
Deve deliberare con
urgenza
su provvedimento per cui
lo richieda il governo al fine
dell'attuazione del proprio
programma
IL POTERE DI INIZIATIVA
POLITICA
In base al nuovo art. 71 Cost. l’iniziativa legislativa viene esercitata:
- dal governo (disegno di legge)
- da uno o più deputati
- da cinque Consigli regionali
- dal Senato (se la proposta è votata dalla maggioranza assoluta dei
componenti)
- dal popolo (attraverso la raccolta firme di almeno
centocinquantamila cittadini)
Rispetto al passato, non è più prevista l’iniziativa del CNEL, ente
cancellato con l’abbrogazione dell’art. 99 Cost.
La vecchia procedura

Governo

Membri del
parlamento

50000 elettori

5 consigli regionali

CNEL
iniziativa
Il progetto di legge è presentato alla
camera o al senato
Camera dei deputati o
Senato
Discussione
approvazione
Procedimento
ordinario
commissione
Assemblea delle
camera
Procedimento
abbreviato
commissione
Testo di legge
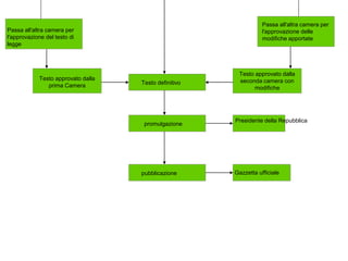
Passa all'altra camera per
l'approvazione del testo di
legge
Testo approvato dalla
prima Camera Testo definitivo
Passa all'altra camera per
l'approvazione delle
modifiche apportate
Testo approvato dalla
seconda camera con
modifiche
promulgazione
pubblicazione
Presidente della
Repubblica
Gazzetta ufficiale
La partecipazione di
Senato all’iter legislativo
Ogni proposta di legge, che riguarda determinate materie,
una volta approvata dalla Camera viene trasmessa al
Senato che può esaminarla entro dieci giorni su richiesta di
almeno un terzo dei suoi componenti. Nei trenta giorni
successivi il Senato può presentare proposte di modifica del
testo, sulle quali la Camera si pronuncerà in via definitiva
entro i trenta giorni successivi. Se il Senato non avanza
nessuna richiesta, si procede alla promulgazione della
legge.
Il Senato ha poteri di esame su alcune leggi di indirizzo
politico, come la legge di bilancio. Se infatti il nuovo
art.81, co. 4, Cost. Stabilisce che:”la Camera dei
Deputati ogni anno approva con legge il bilancio e il
rendiconto consuntivo presentati dal Governo”, il nuovo
art.79, co.5. Cost. sancisce la possibilità per il Senato di
deliberare proposte di modifica entro quindici giorni dalla
data della trasmissione.
E' possibile l'intervento del Senato nella conversione dei
decreti legge governativi: le proposte di modifica
possono essere deliberate entro dieci giorni dalla data di
trasmissione del disegno di legge di conversione.
Gli emendamenti proposti dal Senato sono sempre
superabili da una successiva deliberazione della
Camera:
• Se le modifiche proposte dal senato riguardano le leggi
che danno attuazione all’art. 117, co.4, Cost.(spetta alle
Regioni la potestà legislativa in riferimento ad ogni
materia non espressamente riservata alla legislazione
dello Stato), la Camera può non conformarsi alle
modificazioni proposte pronunciandosi solo nella
votazione finale, a sua volta a maggioranza assoluta dei
propri componenti;
• Per gli emendamenti proposti per tutte le altre leggi, è
sufficiente che la Camera riapprovi la legge a
maggioranza semplice.
Le nuove regole per i referendum
La normativa referendaria rimane sostanzialmente la
stessa; viene introdotta una novità in relazione al quorum
per conseguire l'abrogazione della legge: esso è pari alla
maggioranza degli aventi diritto, ma, nel caso in cui a
richiedere il referendum siano più di ottocentomila
elettori, il referendum è approvato se si raggiunge la
maggioranza dei votanti all'ultima elezione della Camera
dei deputati, ossia da un quorum significativamente più
basso.
La nuova procedura legislativa
(funzione legislativa esercitata da Camera e Senato)
Iniziativa

Governo

Ciascun deputato

Senato

150.000 elettori

5 Consigli regionali
La proposta di legge
è presentata alla
Camera oppure
al Senato
Camera/Senato
Esame della commissione
competente
(che opera in via referente)
Trasmissione all’altra
Camera
per approvazione
modifiche
Trasmissione
all’altra Camera
Esame e
votazione in aula
Testo approvato dalla
prima/seconda
con o senza modifiche
Promulgazione
e pubblicazione
Discussione e approvazione
La nuova procedura legislativa
(funzione legislativa esercitata solamente dalla Camera dei Deputati)
Iniziativa

Governo

Ciascun deputato

Senato

150.000 elettori

5 Consigli regionali
La proposta di legge
è presentata alla
Camera
Discussione e approvazione
Esame della
commissione
competente in
via referente
Esame e approvazione
della commissione
competente in via deliberante
nei casi previsti dai
regolamenti
Esame e votazione
in aula se il Governo,
o un decimo dei deputati,
o un quinto dei membri della
Commissione, richiedono la
Discussione e la votazione
da parte
dell'intera assemblea
Trasmissione al
Senato
Il Senato propone
modifiche
La Camera dei deputati
si pronuncia in via definitiva
sulle modifiche proposte
Il Senato non esamina il
testo, oppure non propone
modifiche
Promulgazione
e
pubblicazione

Riforma della Camera

  • 1.
    LA DISCUSSIONE E L’APPROVAZIONEDELLE LEGGI La funzione legislativa è esercitata da entrambe le camere solo in alcune materie specifiche (leggi costituzionali, leggi di revisione costituzionale, leggi di attuazione, referendum popolari, leggi elettorali e le funzioni fondamentali dei comuni e delle città). Tutte le altre leggi sono discusse e approvate solo dalla camera dei deputati. L’iter legislativo rimane invariato tranne per la sostanziale modifica del bicameralismo perfetto, per cui tutta la procedura si esaurisce all’interno della camera dei deputati I disegni e le proposte di legge vengono presentati alla camera, esaminati dalla commissione competente in materia e poi dall’intera aula parlamentare che prima approva articolo per articolo e poi con votazione finale.
  • 2.
    Novità per laCamera dei Deputati Riforma Costituzionale e la nuova legge elettorale:  fine della garanzia del bicameralismo  fine dell’elezione diretta dei senatori
  • 3.
    Nuove regole peri membri della Camera dei Deputati  Funzione legislativa: esercitata dalla Camera dei Deputati e solo parzialmente dal Senato. Art. 64 :prevede una novità assoluta: i parlamentari hanno l’obbligo di partecipare sia ai lavori delle commissioni di cui fanno parte sia alle sedute dell’assemblea. Questo comporta che, in caso di mancata partecipazione, potrebbero essere adottate sanzioni nei loro confronti. Art. 67: ora solo i membri della camera rappresentano la nazione Art. 69: stabilisce che l’ indennità spetta ai soli membri della camera e viene stabilità dalla legge
  • 4.
    Il governo ela funzione normativa Al governo viene riconosciuto il potere di chiedere alla camera dei deputati una deliberazione d’urgenza nel caso in cui si intenda porre all’ordine del giorno delle delle sedute parlamentari un argomento che l’organo esecutivo ritiene fondamentale per l’attuazione del programma. La camera entro cinque giorni delibera che il disegno di legge sia iscritto all’ordine del giorno Il testo proposto deve essere esaminato dalla camera entro settanta giorni.
  • 5.
    Le deliberazioni dispecifica competenza della Camera dei Deputati Alla camera dei deputati viene ora riconosciuta in via generale la funzione legislativa. Gli articoli 78,79,80 e 82 prevedono che siano riservate alla camera specifiche deliberazioni.
  • 6.
    Principali novità Le competono specifichedeliberazioni in via esclusiva Camera dei deputati  Concessione e revoca della fiducia del governo  Stato di guerra  Amnistia e indulto  Ratifica trattati internazionali  Istituzioni di commissioni d inchiesta  Autorizzazione a procedere per reati ministeriali Deve disporre norme di garanzia per le minoranze parlamentari Esercita la funzione legislativa (a parte specifiche materie) I deputati hanno l'obbligo di partecipare alle sedute d'assemblea e lavori di commissione Deve deliberare con urgenza su provvedimento per cui lo richieda il governo al fine dell'attuazione del proprio programma
  • 7.
    IL POTERE DIINIZIATIVA POLITICA In base al nuovo art. 71 Cost. l’iniziativa legislativa viene esercitata: - dal governo (disegno di legge) - da uno o più deputati - da cinque Consigli regionali - dal Senato (se la proposta è votata dalla maggioranza assoluta dei componenti) - dal popolo (attraverso la raccolta firme di almeno centocinquantamila cittadini) Rispetto al passato, non è più prevista l’iniziativa del CNEL, ente cancellato con l’abbrogazione dell’art. 99 Cost.
  • 8.
    La vecchia procedura  Governo  Membridel parlamento  50000 elettori  5 consigli regionali  CNEL iniziativa Il progetto di legge è presentato alla camera o al senato Camera dei deputati o Senato Discussione approvazione Procedimento ordinario commissione Assemblea delle camera Procedimento abbreviato commissione Testo di legge
  • 9.
    Passa all'altra cameraper l'approvazione del testo di legge Testo approvato dalla prima Camera Testo definitivo Passa all'altra camera per l'approvazione delle modifiche apportate Testo approvato dalla seconda camera con modifiche promulgazione pubblicazione Presidente della Repubblica Gazzetta ufficiale
  • 10.
    La partecipazione di Senatoall’iter legislativo Ogni proposta di legge, che riguarda determinate materie, una volta approvata dalla Camera viene trasmessa al Senato che può esaminarla entro dieci giorni su richiesta di almeno un terzo dei suoi componenti. Nei trenta giorni successivi il Senato può presentare proposte di modifica del testo, sulle quali la Camera si pronuncerà in via definitiva entro i trenta giorni successivi. Se il Senato non avanza nessuna richiesta, si procede alla promulgazione della legge.
  • 11.
    Il Senato hapoteri di esame su alcune leggi di indirizzo politico, come la legge di bilancio. Se infatti il nuovo art.81, co. 4, Cost. Stabilisce che:”la Camera dei Deputati ogni anno approva con legge il bilancio e il rendiconto consuntivo presentati dal Governo”, il nuovo art.79, co.5. Cost. sancisce la possibilità per il Senato di deliberare proposte di modifica entro quindici giorni dalla data della trasmissione. E' possibile l'intervento del Senato nella conversione dei decreti legge governativi: le proposte di modifica possono essere deliberate entro dieci giorni dalla data di trasmissione del disegno di legge di conversione.
  • 12.
    Gli emendamenti propostidal Senato sono sempre superabili da una successiva deliberazione della Camera: • Se le modifiche proposte dal senato riguardano le leggi che danno attuazione all’art. 117, co.4, Cost.(spetta alle Regioni la potestà legislativa in riferimento ad ogni materia non espressamente riservata alla legislazione dello Stato), la Camera può non conformarsi alle modificazioni proposte pronunciandosi solo nella votazione finale, a sua volta a maggioranza assoluta dei propri componenti; • Per gli emendamenti proposti per tutte le altre leggi, è sufficiente che la Camera riapprovi la legge a maggioranza semplice.
  • 13.
    Le nuove regoleper i referendum La normativa referendaria rimane sostanzialmente la stessa; viene introdotta una novità in relazione al quorum per conseguire l'abrogazione della legge: esso è pari alla maggioranza degli aventi diritto, ma, nel caso in cui a richiedere il referendum siano più di ottocentomila elettori, il referendum è approvato se si raggiunge la maggioranza dei votanti all'ultima elezione della Camera dei deputati, ossia da un quorum significativamente più basso.
  • 14.
    La nuova proceduralegislativa (funzione legislativa esercitata da Camera e Senato) Iniziativa  Governo  Ciascun deputato  Senato  150.000 elettori  5 Consigli regionali La proposta di legge è presentata alla Camera oppure al Senato Camera/Senato Esame della commissione competente (che opera in via referente) Trasmissione all’altra Camera per approvazione modifiche Trasmissione all’altra Camera Esame e votazione in aula Testo approvato dalla prima/seconda con o senza modifiche Promulgazione e pubblicazione Discussione e approvazione
  • 15.
    La nuova proceduralegislativa (funzione legislativa esercitata solamente dalla Camera dei Deputati) Iniziativa  Governo  Ciascun deputato  Senato  150.000 elettori  5 Consigli regionali La proposta di legge è presentata alla Camera Discussione e approvazione Esame della commissione competente in via referente Esame e approvazione della commissione competente in via deliberante nei casi previsti dai regolamenti Esame e votazione in aula se il Governo, o un decimo dei deputati, o un quinto dei membri della Commissione, richiedono la Discussione e la votazione da parte dell'intera assemblea Trasmissione al Senato Il Senato propone modifiche La Camera dei deputati si pronuncia in via definitiva sulle modifiche proposte Il Senato non esamina il testo, oppure non propone modifiche Promulgazione e pubblicazione