IQRA UNIVERSITY
FACULTY OF ENGINEERING SCIENCE AND TECHNOLOGY

LIGHT INTENSITY METER

Student : Zubair khan
Instructor : Dr Abid Kareem & Muhammad Kashif Majeed
Course: INTEGRATED ELECTRONIC
Bachelor of Engineering Electronics
December 2013
ACKNOWLEDGEMENT:
I would like to express my deepest appreciation and gratitude to my teacher Mr. Kamran Khan for
his advice and guidance throughout the project. He has provided me valuable direction and
suggestions during this project. I would also like to express my appreciation to my classmates who
have given me ideas on how to design the lux meter or light intensity meter.

Project Objective:
This project aims to design and develop an inexpensive and accurate light intensity meter
basically using only electronics components. It also provides an opportunity to apply the
knowledge of electronics module to design a prototype of a product.

Description:
Here is lux meter or light intensity meter circuit that has many many applications in real
world but the main application of this meter is use for measuring light intensity.

Research:
•
•
•
•
•

Background study and literature review
Discussion on Ideas and Concepts
Technical Design and Modeling
Testing and Evaluation of Ideas
Implementation

Hardware Development:

•
•
•
•
•
•

Components selection and Circuit Simulation
Design Implementation
Testing and Troubleshooting
Pcb Designing And Fabrication
Modifications and Improvements
Design prototype casing
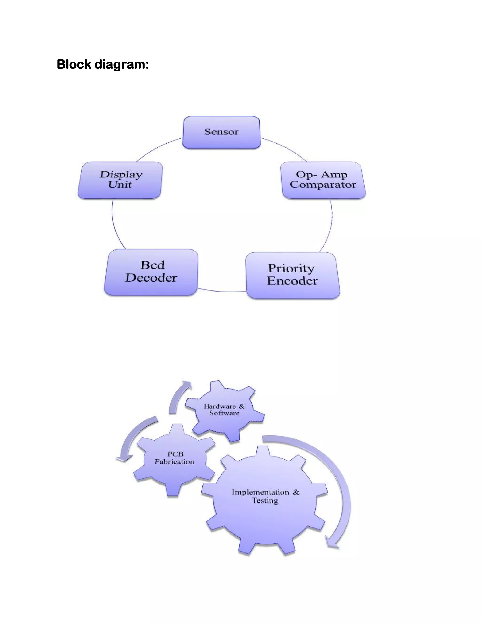
Block diagram:
Components
9V== Dc Adaptor
PCB board (Square Print) 5"x 8"
Op-Amp LM324 ( Quad Op-Amp)
Capacitor 47 uf 35 volt
Resistance 1/4 watt 10Ω,100,10K,1K
Battery connector
Terminal block
Variable resistor 2.2k
SN74LS147 3-LINE PRIORITY ENCODERS
HD74LS04 HEX inverter
Ldr light-dependent resistor
Common anode 7 segment display
LED light emitting diode 3 mm
Silicone glue sticks
Jumper wires

Equipment required
Digital multimeter
Soldering iron/ wire
Oscilloscope
Plier set
Screwdriver set
logic probe
Iron saw
Aluminum oxide paper No #1500
Breadboard
Glue gun
Variable power supply

Materials required in pcb designing & fabrication
Over Head Projector sheet
Laser Printer
Electric Iron
Steel wool
Paint thinner
Black permanent marker
Copper board/ PCB
Etching solution (Ferric chloride)
Drill machine
Drill bit 0.5 and 0.8 mm
Devices Specifications
Function
Power requirements
Intensity range
Display type
Operating Temperature
Device type
Sample rate
Accuracy

Description
dc 5v (800 mA)
0~2000 Lux
7 segment led display 2 “ inch
30℃ ~ 65℃
solid-state control device
1 time/sec
±(3% +30d)

Application:









Sensitive Medical Equipment.
Checking lamp or fluorescent tube light illumination.
Automatic solar tracking device.
Measurement Sunlight lux in day time.
light sampling
Checking light intensity in the room.
Automatic streetlights intensity controlled.
Operational amplifier:
The standard operational amplifier (op-amp) It has two input terminals, the inverting (-) input and
the non-inverting (+) input, and one output terminal. Most op-amps operate with two dc supply
voltages, one positive and the other negative, as shown in fig , although some have a single dc
supply. Usually these dc voltage terminals are left off the schematic symbol for simplicity but are
understood to be there.

Little History About Op Amp :
The

operational amplifier concept originated around 1947. It was proposed that such a device
would form an extremely useful analog building block. The first commercial op-amps used vacuum
tubes, but it was not until the introduction of the integrated circuit did the op-amp start to fulfill its
true potential. In 1964, the first integrated circuit op-amp, designated the 702, was developed by
Fairchild Semiconductor. This was later followed by the 709 and eventually the 741, which has
become an industry standard
Ideal Op-Amp:
The ideal op-amp has infinite voltage gain and infinite bandwidth. Also, it has infinite input
impedance (open) so that it does not load the driving source. Finally, it has zero output impedance.
Op-amp characteristics are illustrated in Figure. The input voltage, Vin, appears between the two
input terminals, and the output voltage is AvVin, as indicated by the internal voltage source symbol.

The Practical Op-Amp:
Characteristics of a practical op-amp are very high voltage gain, very high input impedance, and
very low output impedance.

Internal Block Diagram of an Op-Amp:
A typical op-amp is made up of three types of amplifier circuits a differential amplifier, a voltage
amplifier, and a push-pull amplifier The differential amplifier is the input stage for the op-amp. It
provides amplification of the difference voltage between the two inputs. The second stage is usually
a class A amplifier that provides additional gain. Some op-amps may have more than one voltage a
Assembly procedure:
The LM 324 dual op amp chip using as comparator configuration the reference voltage for
each comparator is set by the resistive voltagedividerCircuit and Vref.The output of each
comparator is connected to an input of the Priority encoder. The priority encoder is a digital
device that produces a binary number on its output representing the highest value input.
The encoder samples its input when a pulse occurs on the enable line (sampling pulse),
And a three-digit binary number proportional to the value of the analog input signal
appears on the encoder’s outputs. Encoder 74ls174 four bits output Q0, Q1, Q2, Q3 connect
to 4 bit input of bcd decoder 74LS48 remain pin of 74LS48 should proper grounded pin
number 7 is connect to ground 14 connect to vcc decoder output pin 9,10,11,12,13,14,15,
connect to seven segment common cathode display used 330 Ω resistor for limit the
current Ldr sensor one lead connect to 5v and other lead connect to 10kΩ variable resistor
pin 1 and remain connect to ground out put taken b/w resistor and lead.

Test Chart:

10
9

Segment display

8
7
6
5
Series1
4
Linear (Series1)
3
2
1
0
0

200

400

600

800

1000

1200
Light Illuminance
Light Sensor LDR [light depended resistor]:
A Photoconductive light sensor does not produce electricity but simply changes its physical
properties when subjected to light energy. The most common type of photoconductive
device is the Photo resistor which changes its electrical resistance in response to changes
in the light intensity. Photo resistors are Semiconductor devices that use light energy to
control the flow of electrons, and hence the current flowing through them. The commonly
used Photoconductive Cell is called the Light Dependent Resistor or LDR.

As its name implies, the Light Dependent Resistor (LDR) is made from a piece of exposed
semiconductor material such as cadmium sulphide that changes its electrical resistance
from several thousand Ohms in the dark to only a few hundred Ohms when light falls upon
it by creating hole-electron pairs in the material.
The net effect is an improvement in its conductivity with a decrease in resistance for an
increase in illumination. Also, photo resistive cells have a long response time requiring
many seconds to respond to a change in the light intensity.
Voltage Divider Network:
Connecting a light dependent resistor in series with a standard resistor like this across a single DC
supply voltage has one major advantage a different voltage will appear at their junction for
different levels of light.
The amount of voltage drop across series resistor, R2 is determined by the resistive value of the
light dependent resistor, RLDR. This ability to generate different voltages produces a very handy
circuit called a "Potential Divider" or Voltage Divider Network awe know, the current through a
series circuit is common and as the LDR changes its resistive value due to the light intensity, the
voltage present at VOUT will be determined by the voltage divider formula. An LDR’s
resistance, RLDR can vary from about 100Ω's in the sun light, to over 10MΩ's in absolute darkness
with this variation of resistance being converted into a voltage variation at VOUT as shown

Resistance Vs illumination graph:
Analog-to-Digital (A/D) Conversion:
A/D conversion is a common interfacing process often used when a linear analog system must
provide inputs to a digital system. Many methods for A/D conversion are available. However, in
this discussion, only one type is used to demonstrate the concept.
The simultaneous, or flash, method of A/D conversion uses parallel comparators to compare the
linear input signal with various reference voltages developed by a voltage divider.
When the input voltage exceeds the reference voltage for a given comparator, a high level is
Produced on that comparator’s output. Figure 13–16 shows an analog-to-digital converter
(ADC) that produces three-digit binary numbers on its output, which represent the values of The
analog input voltage as it changes. This converter requires seven comparators. In general ,2n_ 1
comparators are required for conversion to an n-digit binary number.
The large Number of comparators necessary for a reasonably sized binary number is one of the
Drawbacks of the simultaneous ADC, but IC technology has reduced the problem somewhat
by combining multiple comparators and associated circuits on a single IC chip. For
example,
6- or 8-bit flash converters are readily available. These ADCs are useful in applications
that require the fastest possible conversion times, such as video processing.

The Digital Encoder:
Unlike a multiplexer that selects one individual data input line and then sends that data to a single
output line or switch, a Digital Encoder more commonly called a Binary Encoder takes ALL its data
inputs one at a time and then converts them into a single encoded output. So we can say that a
binary encoder, is a multi-input combinational logic circuit that converts the logic level "1" data at
its inputs into an equivalent binary code at its output.

Generally, digital encoders produce outputs of 2-bit, 3-bit or 4-bit codes depending upon the
number of data input lines. An "n-bit" binary encoder has 2n input lines and n-bit output lines with
common types that include 4-to-2, 8-to-3 and 16-to-4 line configurations. The output lines of a
digital encoder generate the binary equivalent of the input line whose value is equal to "1" and are
available to encode either a decimal or hexadecimal input pattern to typically a binary or B.C.D.
output code

4 - to - 2 bit Encoder:
One of the main disadvantages of standard digital encoders is that they can generate the wrong
output code when there is more than one input present at logic level "1". For example, if we make
inputs D1 andD2 HIGH at logic "1" both at the same time, the resulting output is neither at "01" or at
"10" but will be at "11" which is an output binary number that is different to the actual input
present. Also, an output code of all logic "0"s can be generated when all of its inputs are at "0" OR
when input D0 is equal to one

One simple way to overcome this problem is to "Priorities" the level of each input pin and if there
was more than one input at logic level "1" the actual output code would only correspond to the
input with the highest designated priority. Then this type of digital encoder is known commonly as
a Priority Encoder or P-encoder for short.
8 - to - 4 bit Encoder or [Priority Encoder]:
The Priority Encoder solves the problems mentioned above by allocating a priority level to each
input. The priority encoders output corresponds to the currently active input which has the highest
priority. So when an input with a higher priority is present, all other inputs with a lower priority
will be ignored. The priority encoder comes in many different forms with an example of an 8-input
priority encoder along with its truth table shown below.

Priority encoders are available in standard IC form and the TTL 74LS148 is an 8-to-3 bit priority
encoder which has eight active LOW (logic "0") inputs and provides a 3-bit code of the highest
ranked input at its output. Priority encoders output the highest order input first for example, if
input lines "D2", "D3" and "D5" are applied simultaneously the output code would be for input "D5"
("101") as this has the highest order out of the 3 inputs. Once input "D5" had been removed the
next highest output code would be for input "D3" ("011"), and so on
The truth table for 8-to-3 bit priority encoder:
The truth table for a 8-to-3 bit priority encoder is given as

Digital Encoder using Logic Gates:
Datasheet of74LS147 [priority encoder]:

(a) internal logic diagram of 74LS147

(b) pin out of 74LS14or 74148

© recommended operating conditions

(Dip) dual inline package dimensions of 74LS147 or 74LS1478
Binary Decoder:
A Decoder is the exact opposite to that of an "Encoder" we looked at in the last tutorial. It is
basically, a combinational type logic circuit that converts the binary code data at its input into one
of a number of different output lines, one at a time producing an equivalent decimal code at its
output. Binary Decoders have inputs of 2-bit, 3-bit or 4-bit codes depending upon the number of
data input lines, and a n-bit decoder has 2n output lines

A 2-to-4 Binary Decoders:

A 2-to-4 Binary Decoders Logic diagram:
A Binary Decoder converts coded inputs into coded outputs, where the input and output codes are
different and decoders are available to "decode" either a Binary or BCD (8421 code) input pattern
to typically a Decimal output code. Commonly available BCD-to-Decimal decoders include the TTL
7442 or the CMOS 4028. An example of a 2-to-4 line decoder along with its truth table is given
below. It consists of an array of four NAND gates, one of which is selected for each combination of
the input signals A and B.
BCD to 7-Segment Display Decoder:
As we saw in the previous tutorial, a Digital Decoder IC, is a device which converts one digital
format into another and one of the most commonly used device for doing this is called the Binary
Coded Decimal (BCD) to 7-Segment Display Decoder. 7-segment LED (Light Emitting Diode) or LCD
(Liquid Crystal Display) type displays, provide a very convenient way of displaying information or
digital data in the form of numbers, letters or even alpha-numerical characters.
Typically 7-segment displays consist of seven individual colored LED's (called the segments),
within one single display package. In order to produce the required numbers or HEX characters
from 0 to 9 and A to F respectively, on the display the correct combination of LED segments need to
be illuminated and BCD to 7-segment Display Decoders such as the 74LS47 do just that.
A standard 7-segment LED display generally has 8 input connections, one for each LED segment
and one that acts as a common terminal or connection for all the internal display segments. Some
single displays have also have an additional input pin to display a decimal point in their lower right
or left hand corner.
In electronics there are two important types of 7-segment LED digital display.

The Common Cathode Display (CCD) – In the common cathode display, all the cathode
connections of the LED's are joined together to logic "0" or ground. The individual segments
are illuminated by application of a "HIGH", logic "1" signal to the individual Anode terminals


The Common Anode Display (CAD) – In the common anode display, all the anode
connections of the LED's are joined together to logic "1" and the individual segments are
illuminated by connecting the individual Cathode terminals to a "LOW", logic "0" signal

Common Cathode and Common Anode Format:
7-Segment Display Format:
Electrical connection of the individual diodes for a common cathode display and a common anode
display and by illuminating each light emitting diode individually, they can be made to display a
variety of numbers or characters

So in order to display the number 3 for example, segments a, b, c, d and g would need to be
illuminated. If we wanted to display a different number or letter then a different set of segments
would need to be illuminated. Then for a 7-segment display, we can produce a truth table giving the
segments that need to be illuminated in order to produce the required character as shown below.

Pin out for 7 segment “common anode & common cathode
Truth table for a 7 -Segment Display:

7-Segment Display Elements for all Numbers

It can be seen that to display any single digit number from 0 to 9 or letter from A to F, we would
need 7 separate segment connections plus one additional connection for the LED's "common"
connection. Also as the segments are basically a standard light emitting diode, the driving circuit
would need to produce up to 20mA of current to illuminate each individual segment and to display
the number 8, all 7 segments would need to be lit resulting a total current of nearly 140mA, (8 x
20mA).
Datasheet for 7-segment decoder [74LS47 or 74LS48]:

(A)Internal logic diagram for 74LS48

(b) Pin out for 74LS48 or74LS47

© recommended operating conditions
Electrical Characteristics:

Physical Dimensions:
Schematic diagram:
PCB [Printed circuit board]layout:

(a)

Bottom view(b)

silk layer
PCB [Printed circuit board] Making Process Step by Step….
Step 1: Prepare a layout of the circuit on any commonly used PCB designing software. A layout is a
design which interconnects the components according to the schematic diagram (circuit diagram).
Take a mirror image print of the layout on the OHP sheet using a laser printer. Make sure that the
design is correct with proper placement of the components.

Step 2: Cut the copper board according to the size of layout. A copper board is the base of a PCB, it
can be single layer, double layer or multi-layer board.
Single layer copper board has copper on one side of the PCB, they are used to make single layer
PCBs, it is widely used by hobbyist or in the small circuits. A double layer copper board consists of
copper on both the sides of the PCB. These boards are generally used by the industries. A multilayer
board has multiple layers of copper; they are quite costly and mainly used for complex circuitries
like mother board of PC.
Step 3: Rub the copper side of PCB using steel wool. This removes the top oxide layer of copper as
well as the photo resists layer if any.
Step 4: Place the OHP sheet (wax paper) which has the printed layout on the PCB sheet. Make sure
that the printed/mirror side should be placed on the copper side of PCB
Step 5: Put a white paper on the OHP sheet and start ironing. The heat applied by the electric iron
causes the ink of the traces on the OHP sheet to stick on the copper plate exactly in the same way it
is printed on the OHP sheet. This means that the copper sheet will now have the layout of the PCB
printed on it. Allow the PCB plate to cool down and slowly remove the OHP sheet. Since it is manual
process it may happen that the layout doesn’t comes properly on PCB or some of the tracks are
broken in between. Use the permanent marker and complete the tracks properly.
Step 6: Now the layout is printed on PCB. The area covered by ink is known as the masked area and
the unwanted copper, not covered by the ink is known as unmasked area. Now make a solution of
ferric chloride. Take a plastic box and fill it up with some water. Dissolve 2-3 tea spoon of ferric
chloride power in the water. Dip the PCB into the Etching solution (Ferric chloride solution, Fecl3)
for approximately 30 mins. The Fecl3 reacts with the unmasked copper and removes the unwanted
copper from the PCB. This process is called as Etching. Use pliers to take out the PCB and check if
the entire unmasked area has been etched or not. In case it is not etched leave it for some more
time in the solution
Step 7: Take out the PCB wash it in cold water and remove the ink by rubbing it with steel wool.
The remaining area which has not been etched is the conductive copper tracks which connect the
components as per the circuit diagram.
Step 8: Now carefully drill the PCB using a drilling machine on the pads
Step 9: Put the components in the correct holes and solder them.
PROBLEMS AND SOLUTIONS:

Testing phase

The main problem I am facing during testing phase is how to synchronize my device
resulted data plotting on Intensity Graphs.

Hardware implementation phase







Pcb track Continuity problem.
74LS48 decoder ic dose not drive large segment display.
When the ldr sensor is connected to the Op Amp non inverting pin the all
comparator give output at same time.
Ldr sensitivity problem in day time
Pcb not etching properly

Solutions







Apply varnish solution after etching the pcb borad and checked all dry sold
connection .
Used buffer circuit for driving more gate .
Using transistor as a switch on output.
Connect linear pot meter with ldr sensor in series.
Increase the quantity of ferric chloride.

Reference




http://www.electronics-tutorials.ws/diode/diode_8.html
wikipedia.org/wiki/ldrsensor
https://www.facebook.com/EngineeringGarageVir?ref=tn_tnmn

https://www.sparkfun.com/products/9196



Project Report

  • 1.
    IQRA UNIVERSITY FACULTY OFENGINEERING SCIENCE AND TECHNOLOGY LIGHT INTENSITY METER Student : Zubair khan Instructor : Dr Abid Kareem & Muhammad Kashif Majeed Course: INTEGRATED ELECTRONIC Bachelor of Engineering Electronics December 2013
  • 2.
    ACKNOWLEDGEMENT: I would liketo express my deepest appreciation and gratitude to my teacher Mr. Kamran Khan for his advice and guidance throughout the project. He has provided me valuable direction and suggestions during this project. I would also like to express my appreciation to my classmates who have given me ideas on how to design the lux meter or light intensity meter. Project Objective: This project aims to design and develop an inexpensive and accurate light intensity meter basically using only electronics components. It also provides an opportunity to apply the knowledge of electronics module to design a prototype of a product. Description: Here is lux meter or light intensity meter circuit that has many many applications in real world but the main application of this meter is use for measuring light intensity. Research: • • • • • Background study and literature review Discussion on Ideas and Concepts Technical Design and Modeling Testing and Evaluation of Ideas Implementation Hardware Development: • • • • • • Components selection and Circuit Simulation Design Implementation Testing and Troubleshooting Pcb Designing And Fabrication Modifications and Improvements Design prototype casing
  • 3.
  • 4.
    Components 9V== Dc Adaptor PCBboard (Square Print) 5"x 8" Op-Amp LM324 ( Quad Op-Amp) Capacitor 47 uf 35 volt Resistance 1/4 watt 10Ω,100,10K,1K Battery connector Terminal block Variable resistor 2.2k SN74LS147 3-LINE PRIORITY ENCODERS HD74LS04 HEX inverter Ldr light-dependent resistor Common anode 7 segment display LED light emitting diode 3 mm Silicone glue sticks Jumper wires Equipment required Digital multimeter Soldering iron/ wire Oscilloscope Plier set Screwdriver set logic probe Iron saw Aluminum oxide paper No #1500 Breadboard Glue gun Variable power supply Materials required in pcb designing & fabrication Over Head Projector sheet Laser Printer Electric Iron Steel wool Paint thinner Black permanent marker Copper board/ PCB Etching solution (Ferric chloride) Drill machine Drill bit 0.5 and 0.8 mm
  • 5.
    Devices Specifications Function Power requirements Intensityrange Display type Operating Temperature Device type Sample rate Accuracy Description dc 5v (800 mA) 0~2000 Lux 7 segment led display 2 “ inch 30℃ ~ 65℃ solid-state control device 1 time/sec ±(3% +30d) Application:        Sensitive Medical Equipment. Checking lamp or fluorescent tube light illumination. Automatic solar tracking device. Measurement Sunlight lux in day time. light sampling Checking light intensity in the room. Automatic streetlights intensity controlled.
  • 6.
    Operational amplifier: The standardoperational amplifier (op-amp) It has two input terminals, the inverting (-) input and the non-inverting (+) input, and one output terminal. Most op-amps operate with two dc supply voltages, one positive and the other negative, as shown in fig , although some have a single dc supply. Usually these dc voltage terminals are left off the schematic symbol for simplicity but are understood to be there. Little History About Op Amp : The operational amplifier concept originated around 1947. It was proposed that such a device would form an extremely useful analog building block. The first commercial op-amps used vacuum tubes, but it was not until the introduction of the integrated circuit did the op-amp start to fulfill its true potential. In 1964, the first integrated circuit op-amp, designated the 702, was developed by Fairchild Semiconductor. This was later followed by the 709 and eventually the 741, which has become an industry standard
  • 7.
    Ideal Op-Amp: The idealop-amp has infinite voltage gain and infinite bandwidth. Also, it has infinite input impedance (open) so that it does not load the driving source. Finally, it has zero output impedance. Op-amp characteristics are illustrated in Figure. The input voltage, Vin, appears between the two input terminals, and the output voltage is AvVin, as indicated by the internal voltage source symbol. The Practical Op-Amp: Characteristics of a practical op-amp are very high voltage gain, very high input impedance, and very low output impedance. Internal Block Diagram of an Op-Amp: A typical op-amp is made up of three types of amplifier circuits a differential amplifier, a voltage amplifier, and a push-pull amplifier The differential amplifier is the input stage for the op-amp. It provides amplification of the difference voltage between the two inputs. The second stage is usually a class A amplifier that provides additional gain. Some op-amps may have more than one voltage a
  • 8.
    Assembly procedure: The LM324 dual op amp chip using as comparator configuration the reference voltage for each comparator is set by the resistive voltagedividerCircuit and Vref.The output of each comparator is connected to an input of the Priority encoder. The priority encoder is a digital device that produces a binary number on its output representing the highest value input. The encoder samples its input when a pulse occurs on the enable line (sampling pulse), And a three-digit binary number proportional to the value of the analog input signal appears on the encoder’s outputs. Encoder 74ls174 four bits output Q0, Q1, Q2, Q3 connect to 4 bit input of bcd decoder 74LS48 remain pin of 74LS48 should proper grounded pin number 7 is connect to ground 14 connect to vcc decoder output pin 9,10,11,12,13,14,15, connect to seven segment common cathode display used 330 Ω resistor for limit the current Ldr sensor one lead connect to 5v and other lead connect to 10kΩ variable resistor pin 1 and remain connect to ground out put taken b/w resistor and lead. Test Chart: 10 9 Segment display 8 7 6 5 Series1 4 Linear (Series1) 3 2 1 0 0 200 400 600 800 1000 1200 Light Illuminance
  • 9.
    Light Sensor LDR[light depended resistor]: A Photoconductive light sensor does not produce electricity but simply changes its physical properties when subjected to light energy. The most common type of photoconductive device is the Photo resistor which changes its electrical resistance in response to changes in the light intensity. Photo resistors are Semiconductor devices that use light energy to control the flow of electrons, and hence the current flowing through them. The commonly used Photoconductive Cell is called the Light Dependent Resistor or LDR. As its name implies, the Light Dependent Resistor (LDR) is made from a piece of exposed semiconductor material such as cadmium sulphide that changes its electrical resistance from several thousand Ohms in the dark to only a few hundred Ohms when light falls upon it by creating hole-electron pairs in the material. The net effect is an improvement in its conductivity with a decrease in resistance for an increase in illumination. Also, photo resistive cells have a long response time requiring many seconds to respond to a change in the light intensity.
  • 10.
    Voltage Divider Network: Connectinga light dependent resistor in series with a standard resistor like this across a single DC supply voltage has one major advantage a different voltage will appear at their junction for different levels of light. The amount of voltage drop across series resistor, R2 is determined by the resistive value of the light dependent resistor, RLDR. This ability to generate different voltages produces a very handy circuit called a "Potential Divider" or Voltage Divider Network awe know, the current through a series circuit is common and as the LDR changes its resistive value due to the light intensity, the voltage present at VOUT will be determined by the voltage divider formula. An LDR’s resistance, RLDR can vary from about 100Ω's in the sun light, to over 10MΩ's in absolute darkness with this variation of resistance being converted into a voltage variation at VOUT as shown Resistance Vs illumination graph:
  • 11.
    Analog-to-Digital (A/D) Conversion: A/Dconversion is a common interfacing process often used when a linear analog system must provide inputs to a digital system. Many methods for A/D conversion are available. However, in this discussion, only one type is used to demonstrate the concept. The simultaneous, or flash, method of A/D conversion uses parallel comparators to compare the linear input signal with various reference voltages developed by a voltage divider. When the input voltage exceeds the reference voltage for a given comparator, a high level is Produced on that comparator’s output. Figure 13–16 shows an analog-to-digital converter (ADC) that produces three-digit binary numbers on its output, which represent the values of The analog input voltage as it changes. This converter requires seven comparators. In general ,2n_ 1 comparators are required for conversion to an n-digit binary number. The large Number of comparators necessary for a reasonably sized binary number is one of the
  • 12.
    Drawbacks of thesimultaneous ADC, but IC technology has reduced the problem somewhat by combining multiple comparators and associated circuits on a single IC chip. For example, 6- or 8-bit flash converters are readily available. These ADCs are useful in applications that require the fastest possible conversion times, such as video processing. The Digital Encoder: Unlike a multiplexer that selects one individual data input line and then sends that data to a single output line or switch, a Digital Encoder more commonly called a Binary Encoder takes ALL its data inputs one at a time and then converts them into a single encoded output. So we can say that a binary encoder, is a multi-input combinational logic circuit that converts the logic level "1" data at its inputs into an equivalent binary code at its output. Generally, digital encoders produce outputs of 2-bit, 3-bit or 4-bit codes depending upon the number of data input lines. An "n-bit" binary encoder has 2n input lines and n-bit output lines with common types that include 4-to-2, 8-to-3 and 16-to-4 line configurations. The output lines of a digital encoder generate the binary equivalent of the input line whose value is equal to "1" and are available to encode either a decimal or hexadecimal input pattern to typically a binary or B.C.D. output code 4 - to - 2 bit Encoder: One of the main disadvantages of standard digital encoders is that they can generate the wrong output code when there is more than one input present at logic level "1". For example, if we make inputs D1 andD2 HIGH at logic "1" both at the same time, the resulting output is neither at "01" or at "10" but will be at "11" which is an output binary number that is different to the actual input present. Also, an output code of all logic "0"s can be generated when all of its inputs are at "0" OR when input D0 is equal to one One simple way to overcome this problem is to "Priorities" the level of each input pin and if there was more than one input at logic level "1" the actual output code would only correspond to the input with the highest designated priority. Then this type of digital encoder is known commonly as a Priority Encoder or P-encoder for short.
  • 13.
    8 - to- 4 bit Encoder or [Priority Encoder]: The Priority Encoder solves the problems mentioned above by allocating a priority level to each input. The priority encoders output corresponds to the currently active input which has the highest priority. So when an input with a higher priority is present, all other inputs with a lower priority will be ignored. The priority encoder comes in many different forms with an example of an 8-input priority encoder along with its truth table shown below. Priority encoders are available in standard IC form and the TTL 74LS148 is an 8-to-3 bit priority encoder which has eight active LOW (logic "0") inputs and provides a 3-bit code of the highest ranked input at its output. Priority encoders output the highest order input first for example, if input lines "D2", "D3" and "D5" are applied simultaneously the output code would be for input "D5" ("101") as this has the highest order out of the 3 inputs. Once input "D5" had been removed the next highest output code would be for input "D3" ("011"), and so on
  • 14.
    The truth tablefor 8-to-3 bit priority encoder: The truth table for a 8-to-3 bit priority encoder is given as Digital Encoder using Logic Gates:
  • 15.
    Datasheet of74LS147 [priorityencoder]: (a) internal logic diagram of 74LS147 (b) pin out of 74LS14or 74148 © recommended operating conditions (Dip) dual inline package dimensions of 74LS147 or 74LS1478
  • 16.
    Binary Decoder: A Decoderis the exact opposite to that of an "Encoder" we looked at in the last tutorial. It is basically, a combinational type logic circuit that converts the binary code data at its input into one of a number of different output lines, one at a time producing an equivalent decimal code at its output. Binary Decoders have inputs of 2-bit, 3-bit or 4-bit codes depending upon the number of data input lines, and a n-bit decoder has 2n output lines A 2-to-4 Binary Decoders: A 2-to-4 Binary Decoders Logic diagram: A Binary Decoder converts coded inputs into coded outputs, where the input and output codes are different and decoders are available to "decode" either a Binary or BCD (8421 code) input pattern to typically a Decimal output code. Commonly available BCD-to-Decimal decoders include the TTL 7442 or the CMOS 4028. An example of a 2-to-4 line decoder along with its truth table is given below. It consists of an array of four NAND gates, one of which is selected for each combination of the input signals A and B.
  • 17.
    BCD to 7-SegmentDisplay Decoder: As we saw in the previous tutorial, a Digital Decoder IC, is a device which converts one digital format into another and one of the most commonly used device for doing this is called the Binary Coded Decimal (BCD) to 7-Segment Display Decoder. 7-segment LED (Light Emitting Diode) or LCD (Liquid Crystal Display) type displays, provide a very convenient way of displaying information or digital data in the form of numbers, letters or even alpha-numerical characters. Typically 7-segment displays consist of seven individual colored LED's (called the segments), within one single display package. In order to produce the required numbers or HEX characters from 0 to 9 and A to F respectively, on the display the correct combination of LED segments need to be illuminated and BCD to 7-segment Display Decoders such as the 74LS47 do just that. A standard 7-segment LED display generally has 8 input connections, one for each LED segment and one that acts as a common terminal or connection for all the internal display segments. Some single displays have also have an additional input pin to display a decimal point in their lower right or left hand corner. In electronics there are two important types of 7-segment LED digital display.  The Common Cathode Display (CCD) – In the common cathode display, all the cathode connections of the LED's are joined together to logic "0" or ground. The individual segments are illuminated by application of a "HIGH", logic "1" signal to the individual Anode terminals  The Common Anode Display (CAD) – In the common anode display, all the anode connections of the LED's are joined together to logic "1" and the individual segments are illuminated by connecting the individual Cathode terminals to a "LOW", logic "0" signal Common Cathode and Common Anode Format:
  • 18.
    7-Segment Display Format: Electricalconnection of the individual diodes for a common cathode display and a common anode display and by illuminating each light emitting diode individually, they can be made to display a variety of numbers or characters So in order to display the number 3 for example, segments a, b, c, d and g would need to be illuminated. If we wanted to display a different number or letter then a different set of segments would need to be illuminated. Then for a 7-segment display, we can produce a truth table giving the segments that need to be illuminated in order to produce the required character as shown below. Pin out for 7 segment “common anode & common cathode
  • 19.
    Truth table fora 7 -Segment Display: 7-Segment Display Elements for all Numbers It can be seen that to display any single digit number from 0 to 9 or letter from A to F, we would need 7 separate segment connections plus one additional connection for the LED's "common" connection. Also as the segments are basically a standard light emitting diode, the driving circuit would need to produce up to 20mA of current to illuminate each individual segment and to display the number 8, all 7 segments would need to be lit resulting a total current of nearly 140mA, (8 x 20mA).
  • 20.
    Datasheet for 7-segmentdecoder [74LS47 or 74LS48]: (A)Internal logic diagram for 74LS48 (b) Pin out for 74LS48 or74LS47 © recommended operating conditions
  • 21.
  • 22.
  • 23.
    PCB [Printed circuitboard]layout: (a) Bottom view(b) silk layer
  • 24.
    PCB [Printed circuitboard] Making Process Step by Step…. Step 1: Prepare a layout of the circuit on any commonly used PCB designing software. A layout is a design which interconnects the components according to the schematic diagram (circuit diagram). Take a mirror image print of the layout on the OHP sheet using a laser printer. Make sure that the design is correct with proper placement of the components. Step 2: Cut the copper board according to the size of layout. A copper board is the base of a PCB, it can be single layer, double layer or multi-layer board. Single layer copper board has copper on one side of the PCB, they are used to make single layer PCBs, it is widely used by hobbyist or in the small circuits. A double layer copper board consists of copper on both the sides of the PCB. These boards are generally used by the industries. A multilayer board has multiple layers of copper; they are quite costly and mainly used for complex circuitries like mother board of PC. Step 3: Rub the copper side of PCB using steel wool. This removes the top oxide layer of copper as well as the photo resists layer if any. Step 4: Place the OHP sheet (wax paper) which has the printed layout on the PCB sheet. Make sure that the printed/mirror side should be placed on the copper side of PCB Step 5: Put a white paper on the OHP sheet and start ironing. The heat applied by the electric iron causes the ink of the traces on the OHP sheet to stick on the copper plate exactly in the same way it is printed on the OHP sheet. This means that the copper sheet will now have the layout of the PCB printed on it. Allow the PCB plate to cool down and slowly remove the OHP sheet. Since it is manual process it may happen that the layout doesn’t comes properly on PCB or some of the tracks are broken in between. Use the permanent marker and complete the tracks properly. Step 6: Now the layout is printed on PCB. The area covered by ink is known as the masked area and the unwanted copper, not covered by the ink is known as unmasked area. Now make a solution of ferric chloride. Take a plastic box and fill it up with some water. Dissolve 2-3 tea spoon of ferric chloride power in the water. Dip the PCB into the Etching solution (Ferric chloride solution, Fecl3) for approximately 30 mins. The Fecl3 reacts with the unmasked copper and removes the unwanted copper from the PCB. This process is called as Etching. Use pliers to take out the PCB and check if the entire unmasked area has been etched or not. In case it is not etched leave it for some more time in the solution Step 7: Take out the PCB wash it in cold water and remove the ink by rubbing it with steel wool. The remaining area which has not been etched is the conductive copper tracks which connect the components as per the circuit diagram. Step 8: Now carefully drill the PCB using a drilling machine on the pads Step 9: Put the components in the correct holes and solder them.
  • 25.
    PROBLEMS AND SOLUTIONS: Testingphase The main problem I am facing during testing phase is how to synchronize my device resulted data plotting on Intensity Graphs. Hardware implementation phase      Pcb track Continuity problem. 74LS48 decoder ic dose not drive large segment display. When the ldr sensor is connected to the Op Amp non inverting pin the all comparator give output at same time. Ldr sensitivity problem in day time Pcb not etching properly Solutions      Apply varnish solution after etching the pcb borad and checked all dry sold connection . Used buffer circuit for driving more gate . Using transistor as a switch on output. Connect linear pot meter with ldr sensor in series. Increase the quantity of ferric chloride. Reference    http://www.electronics-tutorials.ws/diode/diode_8.html wikipedia.org/wiki/ldrsensor https://www.facebook.com/EngineeringGarageVir?ref=tn_tnmn https://www.sparkfun.com/products/9196 