A Seminar On
PROCESS VALIDATION FOR DEVELOPMENT
OF TABLETS
Presented By:
Mr. Balu .S . Khandare
M. Pharm(PQA) Sem II
Roll No.523
Guided By:
Mr. P.B. Dudhe
(Assistant Professor)
Sinhgad College of Pharmacy, Vadgaon(Bk.), Pune-411041.
2017-2018
Mr.Balu.S.Khandare
 Contents
INTRODUCTION
DEFINITION
CONCEPT OF PROCESS VALIDATION
REASONS FOR PROCESS VALIDATION
IMPORTANCE OF PROCESS VALIDATION
TYPES OF PROCESS VALIDATION
STEPS INVOLVING IN VALIDATION
CASE STUDY
CONCLUSION
REFERENCES
210-Sep-18
Mr.Balu.S.Khandare
 Introduction
• Validation is a concept that has been evolving continuously
since its first formal appearance in the United States in 1978.
• The concept of validation has expanded through the years to
doing a wide range of activities from analytical methods
used for the quality control of the drug products.
• Process validation data provides high degree of assurance
that manufacturing process produces the product meeting its
predetermined specifications and quality attributes.
Nash, R.A. and Wachter, A.H., 2003. Pharmaceutical Process Validation, Vol. 129, An International 3rd Edition, Revised and Expanded.p.159
310-Sep-18
Mr.Balu.S.Khandare
To establish that the process equipment has the capability of
operating within required parameters for tablet manufacturing.
To demonstrate that controlling, monitoring, and measuring
equipment and instrumentation are capable of operating within the
parameters prescribed for the process equipment.
To monitor the validated process during routine operation. As
needed, requalify and recertify the equipment.
Objectives of Process Validation
Potdar , M. A ., Pharmaceutical Quality Assurance,(2007). nirali Prakashan, pp.6-7.
410-Sep-18
Mr.Balu.S.Khandare
“Process validation is defined as the collection & evaluation of data,
from the process design stage through commercial production,
which establishes scientific evidence that process is capable of
consistently delivering quality product.”
Definition
Nash, R.A. and Wachter, A.H., 2003. Pharmaceutical Process Validation, Vol. 129, An International 3rd Edition, Revised and Expanded.p.159
510-Sep-18
Mr.Balu.S.Khandare
 General Concept
Quality of product is derived from careful attention to number
of factors including selection of quality parts and materials such
as,
• Adequate product
• Process design
• Control of the process
• In-process and end product testing
Nash, R.A. and Wachter, A.H., 2003. Pharmaceutical Process Validation, Vol. 129, An International 3rd Edition, Revised and Expanded.p.159
610-Sep-18
Mr.Balu.S.Khandare
Quality assurance:
 Product quality cannot be assured for a process by routine
quality control testing because of the limitation of statistical
sampling.
 Validation changes the adequacy and reliability of a system or
process to meet predetermined criteria.
Economics:
 The direct economic benefit of validation is a reduction in the
cost associated with process monitoring, sampling and testing.
 In addition reduces product complaints and potential product
recalls would be minimized.
Compliance:
 Written procedures and process controls be established to assure
that the drug products have the “identity, strength, quality and
purity” .
 Reasons for Process Validations
Nash, R.A. and Wachter, A.H., 2003. Pharmaceutical Process Validation, Vol. 129, An International 3rd Edition, Revised and Expanded.p.159 710-Sep-18
Mr.Balu.S.Khandare
 Importance of Process Validation
The pharmaceutical industries are concerned about validation
because of the following importance.
 Assurance of quality
 Cost reduction
 Regulatory Compliance
 Process Optimization
Nash, R.A. and Wachter, A.H., 2003. Pharmaceutical Process Validation, Vol. 129, An International 3rd Edition, Revised and Expanded.p.159 810-Sep-18
Mr.Balu.S.Khandare
Assurance of Quality
• Consistent and Producible Quality • Minimize Product Liability Risk
• Minimize Complaints
World Health Organization, 2007. Quality assurance of pharmaceuticals: A compendium of guidelines and related materials. Good manufacturing practices and
inspection (Vol. 2). World Health Organization.
910-Sep-18
Mr.Balu.S.Khandare
COST REDUCTION
REDUCTION
OF
QUALITY
COSTS
Reduce unit cost of
tablet
 Fewer rejects
Fewer re-test
Maximize yields
 Fewer rework
Fewer wastage/scrap
World Health Organization, 2007. Quality assurance of pharmaceuticals: A compendium of guidelines and related materials. Good manufacturing practices and
inspection (Vol. 2). World Health Organization.
1010-Sep-18
Mr.Balu.S.Khandare
Process Optimization
Process start-up time
Optimum batch size
Reduced processing timeDecreased downtimes
World Health Organization, 2007. Quality assurance of pharmaceuticals: A compendium of guidelines and related materials. Good manufacturing practices and
inspection (Vol. 2). World Health Organization.
1110-Sep-18
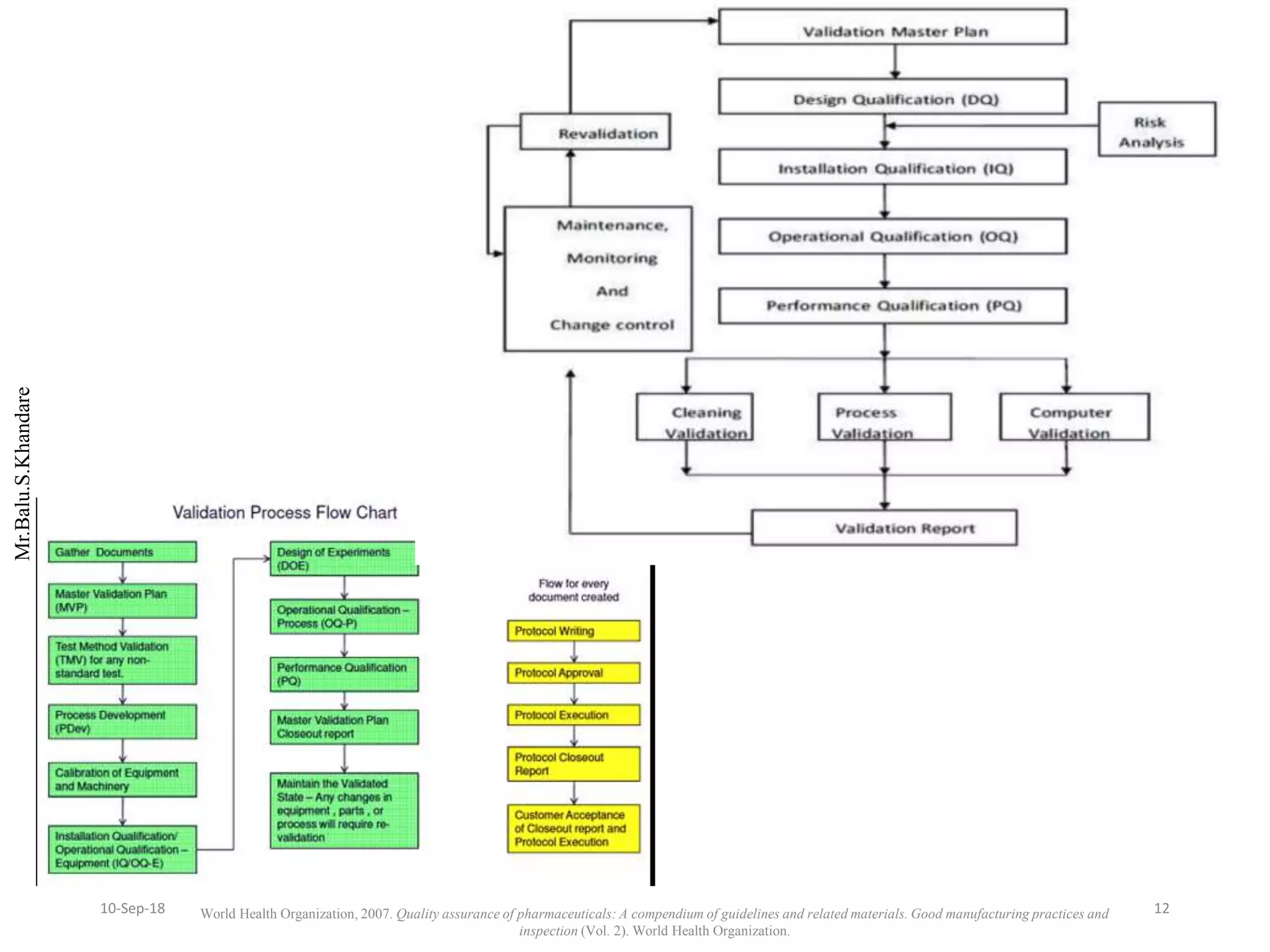
Mr.Balu.S.Khandare
World Health Organization, 2007. Quality assurance of pharmaceuticals: A compendium of guidelines and related materials. Good manufacturing practices and
inspection (Vol. 2). World Health Organization.
1210-Sep-18
Mr.Balu.S.Khandare
 The Types of process validation
1. Prospective validation
2. Retrospective validation
3. Concurrent validation
4. Revalidation
Nash, R.A. and Wachter, A.H., 2003. Pharmaceutical Process Validation, Vol. 129, An International 3rd Edition, Revised and Expanded.p.159 1310-Sep-18
Mr.Balu.S.Khandare
Prospective validation
 The establishment of documented evidence that a system does
what it purports to do based on pre-planned protocol. This
validation is usually carried out prior to the introduction of new
drugs and their manufacturing process.
 This approach to validation is normally undertaken whenever a
new formula, process or facility must be validated before routine
pharmaceutical formulation commences.
QC + IPQC = PRODUCT QUALITY
BEFORE
PV + QC + IPQC = ASSURED PRODUCT QUALITY
NOW
Nash, R.A. and Wachter, A.H., 2003. Pharmaceutical Process Validation, Vol. 129, An International 3rd Edition, Revised and Expanded.p.159 1410-Sep-18
Mr.Balu.S.Khandare
Retrospective validation
 The establishment of documented evidence that a system does
what it purports to do based on review and analysis of
historical data.
 This is achieved by the review of the historical manufacturing
testing data to prove that the process has always remained in
control.
FEATURES
Make good quality of
products
Use of
Historical data
RESTROSPECTIVE VALIDATION
Nash, R.A. and Wachter, A.H., 2003. Pharmaceutical Process Validation, Vol. 129, An International 3rd Edition, Revised and Expanded.p.159
1510-Sep-18
Mr.Balu.S.Khandare
Concurrent validation
 It is similar to prospective, except the operating firm will sell
the product during the qualification runs, to the public at its
market price.
 This validation involves in process monitoring of critical
control points and product testing.
Nash, R.A. and Wachter, A.H., 2003. Pharmaceutical Process Validation, Vol. 129, An International 3rd Edition, Revised and Expanded.p.159
1610-Sep-18
Mr.Balu.S.Khandare
Revalidation
It is the repetition of a validation process or a specific part of
it. This is carried out when there is any change or replacement in
formulation, equipment, plant or site location, batch size and in the
case of sequential batches that do not meet product and process
specifications.
Nash, R.A. and Wachter, A.H., 2003. Pharmaceutical Process Validation, Vol. 129, An International 3rd Edition, Revised and Expanded.p.159
1710-Sep-18
Mr.Balu.S.Khandare
• Developing process validation protocol
• Conduct installation qualification
• Conduct operational qualification
• Conduct performance qualification
• Analysed results and reach conclusion
Steps in Validating a Process
Alam , M.S. and Ahmad, J., 2013. Pharmaceutical technology transfer: an overview. International Journal of Pharmaceutical Sciences and Research, 4(7), p.2441.
18
10-Sep-18
Mr.Balu.S.Khandare
A document stating how process validation will be
conducted, including test parameters, product characteristics,
manufacturing equipment and decision points on what constitutes
acceptable test results.
1. General information
2. Objective
3. Background / Pre validation activities
4. List of equipment and their qualification status
5. Facilities qualification
6. Process flow chart
7. Manufacturing procedure narrative
8. List of critical processing parameters and critical excipients
9. Sampling, tests and specifications
10. Acceptance criteria.
Process Validation Protocol:
Alam , M.S. and Ahmad, J., 2013. Pharmaceutical technology transfer: an overview. International Journal of Pharmaceutical Sciences and Research, 4(7),
p.2441.
1910-Sep-18
Mr.Balu.S.Khandare
Qualification:
Action of proving and documenting that any premises, systems
and equipment are properly installed, work correctly and lead to
the expected results.
• Design qualification (DQ):
Documented evidence that the premises, supporting utilities,
equipment and processes have been designed in accordance with
the requirements of GMP.
• Installation qualification (IQ):
IQ is the documentary evidence which performs tests to ensure
that the installations such as machines, measuring devices, utilities
and manufacturing process are appropriately selected and correctly
installed and operate in accordance with established specifications.
Alam , M.S. and Ahmad, J., 2013. Pharmaceutical technology transfer: an overview. International Journal of Pharmaceutical Sciences and Research, 4(7), p.2441.
2010-Sep-18
Mr.Balu.S.Khandare
• Performance qualification :
PQ is the documentary evidence which verifies that the equipment
or system operates constantly and gives reproducibility within defined
specification and parameters for prolonged periods.
• Process performance qualification:
Establishing documented evidence that the process is effective and
reproducible.
• Operational qualification (OQ):
OQ is the documentary evidence to verify that the equipment
operates in accordance with its design specifications.
Alam , M.S. and Ahmad, J., 2013. Pharmaceutical technology transfer: an overview. International Journal of Pharmaceutical Sciences and Research, 4(7), p.2441.
2110-Sep-18
Mr.Balu.S.Khandare
Responsibilities
Technology
transfer
To prepare, review and approve the process validation protocol
and report.
R&D To provide necessary product information and technical support.
Production
Execution of manufacturing process during validation. Review and
approval of process validation protocol and report.
Analytical
development
To develop and perform analytical method validation.
Quality Control To analyse validation samples and review of analytical report.
Regulatory affairs To review protocol and report from regulatory perspective.
Quality assurance
To monitor the validation activity and sampling as per sampling
plan of protocol. Review and approval of process validation
protocol and report.
Kaur, H., Singh, G. and Seth, N., 2013. Pharmaceutical Process Validation: A Review. Journal of Drug Delivery and Therapeutics, 3(4), pp.189-194.
2210-Sep-18
Mr.Balu.S.Khandare
PQ
OQ
IQ
User
Specification
Functional
Specification
Design
Specification
D
E
S
I
G
N
Q
U
A
L
I
F
I
C
A
T
I
O
N
Is based on
Is based on
Implementation of QUALITY
Validation V-model
Is based on
Alam , M.S. and Ahmad, J., 2013. Pharmaceutical technology transfer: an overview. International Journal of Pharmaceutical Sciences and Research, 4(7), p.2441. 2310-Sep-18
Mr.Balu.S.Khandare
STAGES OF PROCESS VALIDATION
Kaur, H., Singh, G. and Seth, N., 2013. Pharmaceutical Process Validation: A Review. Journal of Drug Delivery and Therapeutics, 3(4), pp.189-194.
2410-Sep-18
Mr.Balu.S.Khandare
Process design:
To ‘design a process suitable for routine commercial
manufacturing that can consistently deliver a product that meets its
critical quality attributes (CQAs)'.
The guidance again makes reference to ICH Q10 in Pharmaceutical
Quality Systems .
Process qualification:
(a) Design of a facility , qualification of utilities and equipment-
‘Activities undertaken to demonstrate that utilities and pieces of
equipment are suitable for their intended use and perform properly is
referred to in this guidance as qualification’.
(b) Performance qualification-
‘Confirm the process design and demonstrate that the commercial
manufacturing process performs as expected’.
Kaur, H., Singh, G. and Seth, N., 2013. Pharmaceutical Process Validation: A Review. Journal of Drug Delivery and Therapeutics, 3(4), pp.189-194.
2510-Sep-18
Mr.Balu.S.Khandare
Continuous process verification:
“Continually assure that the process remains in a state of control
(the validated state) during commercial manufacture.”
This will require robust systems for detecting unplanned
departures from the designed process and a strong statistically
trended data which is reviewed in a timely manner by trained
personnel.
Kaur, H., Singh, G. and Seth, N., 2013. Pharmaceutical Process Validation: A Review. Journal of Drug Delivery and Therapeutics, 3(4), pp.189-194.
2610-Sep-18
Mr.Balu.S.Khandare
Process overview:
Jena, S., Arjun, G., Kumar, D.S., Vinod, K.R. and Banji, D., 2010. Industrial process validation of solid dosage forms-An overview. Int J Pharm Sci
Rev Res, 4(2), pp.145-54.
2710-Sep-18
Dispensing
Mr.Balu.S.Khandare
1
35
4
2
6
TABLET
PROCESS FLOW
CHART
Jena, S., Arjun, G., Kumar, D.S., Vinod, K.R. and Banji, D., 2010. Industrial process validation of solid dosage forms-An overview. Int J Pharm Sci Rev Res, 4(2),
pp.145-54.
2810-Sep-18
Mr.Balu.S.Khandare
 Some parameter are to be checked in process
validation for development of tablets.
• Blending
• Compression
• Coating
• Appearance
• Group weight
variation
• Individual weight
variation
• Thickness
• Hardness
• Friability
• Disintegration
• Content Uniformity RSD
• Dissolution
Gupta, S., Saini, S., Singh, G. and Rana, A.C., 2012. Industrial Process validation of tablet dosage form: An overview. International Research Journal of Pharmacy, 3(3). 2910-Sep-18
Mr.Balu.S.Khandare
Gupta, S., Saini, S., Singh, G. and Rana, A.C., 2012. Industrial Process validation of tablet dosage form: An overview. International Research Journal of Pharmacy, 3(3).
3010-Sep-18
Mr.Balu.S.Khandare
Nifedipine Film Coated Tablet
 Case Study – Nifedipine Film Coated Tablet
dimethyl 2,6-dimethyl-4-(2-
nitrophenyl)-1,4-dihydropyridine-3,5-
dicarboxylate
Calcium ion influx inhibitor (slow-channel blocker
or calcium ion antagonist) which inhibits the
transmembrane influx of calcium ions into
vascular smooth muscle and cardiac muscle.
Structure
Chemical Name
Category
Patel, N., Vaghasiya, J., Patel, P. and Panchal, K., 2013. Process Validation of Nifedipine Film Coated Tablet. Pharmagene, 1(2), pp.25-31.
3110-Sep-18
Mr.Balu.S.Khandare
Materials and Method; Table 1&2
10-Sep-18 Patel, N., Vaghasiya, J., Patel, P. and Panchal, K., 2013. Process Validation of Nifedipine Film Coated Tablet. Pharmagene, 1(2), pp.25-31. 32
Mr.Balu.S.Khandare
Dry mixing
Blender RPM : 80 RPM
Blender load : 34.875 kg
Variables Considerable For Study : Blending Time
Time Intervals Studied : 18, 20 & 23 Min
Acceptance Criteria : 100±15% (RSD NMT 6.0%)
Measured Response : Content Uniformity And RSD
Batches Taken For Study : A, B & C
Patel, N., Vaghasiya, J., Patel, P. and Panchal, K., 2013. Process Validation of Nifedipine Film Coated Tablet. Pharmagene, 1(2), pp.25-31.
3310-Sep-18
Mr.Balu.S.Khandare
Table 3: Dry mixing process results
Patel, N., Vaghasiya, J., Patel, P. and Panchal, K., 2013. Process Validation of Nifedipine Film Coated Tablet. Pharmagene, 1(2), pp.25-31.
3410-Sep-18
Mr.Balu.S.Khandare
Fluidized Bed Dryer
Table 4: Drying stage results
Patel, N., Vaghasiya, J., Patel, P. and Panchal, K., 2013. Process Validation of Nifedipine Film Coated Tablet. Pharmagene, 1(2), pp.25-31. 3510-Sep-18
Mr.Balu.S.Khandare
Table 5: Results of compression process
Patel, N., Vaghasiya, J., Patel, P. and Panchal, K., 2013. Process Validation of Nifedipine Film Coated Tablet. Pharmagene, 1(2), pp.25-31.
3610-Sep-18
Mr.Balu.S.Khandare
Table 6:Results of coating stage
Patel, N., Vaghasiya, J., Patel, P. and Panchal, K., 2013. Process Validation of Nifedipine Film Coated Tablet. Pharmagene, 1(2), pp.25-31.
3710-Sep-18
Mr.Balu.S.Khandare
 Result
• The concurrent process validation of Nifedipine film coated
tablet has been performed for three batches (batch A, batch B,
batch C) and all the parameters and results were found within
the acceptance limit.
• Based on the results of the validation data for three batches, it
was concluded that the manufacturing process used for
formulation of Nifedipine film coated tablet will consistently
producing the stable product meeting its predetermined
specifications and quality attributes.
.
3810-Sep-18
Mr.Balu.S.Khandare
 Conclusion
• Process Validation is the commonest word in the areas of drug
development, for manufacturing and specification of finished
products of tablets.
• It also renders reduction in the cost linked with process
monitoring, sampling and testing of tablets.
• Pharmaceutical process validation and process control variables
of tablets manufacturing processes in industry and it is the full
fledged quality attributing tool for the pharmaceutical
industries.
• Nowadays Validation is the art of designing and practicing the
designed steps together with the documentation in
pharmaceutical industry .
• Process validation in solid dosage form is a systematic approach in
identifying, measuring, evaluating, documenting and re-evaluating
the critical steps in the pharmaceutical solid dosage form
(TABLETS).
3910-Sep-18
Mr.Balu.S.Khandare
• Alam , M.S. and Ahmad, J., 2013. Pharmaceutical
technology transfer: an overview. International Journal of
Pharmaceutical Sciences and Research, 4(7), p.2441.
• Patel, N., Vaghasiya, J., Patel, P. and Panchal, K., 2013.
Process Validation of Nifedipine Film Coated
Tablet. Pharmagene, 1(2), pp.25-31.
 References
• Nash, R.A. and Wachter, A.H., 2003. Pharmaceutical Process
Validation, Vol. 129, An International 3rd Edition, Revised
and Expanded.p.159
• Potdar , M. A ., Pharmaceutical Quality Assurance,(2007). nirali
Prakashan, pp.6-7.
4010-Sep-18
Mr.Balu.S.Khandare
• Jena, S., Arjun, G., Kumar, D.S., Vinod, K.R. and Banji, D.,
2010. Industrial process validation of solid dosage forms-An
overview. Int J Pharm Sci Rev Res, 4(2), pp.145-54.
• Gupta, S., Saini, S., Singh, G. and Rana, A.C., 2012.
Industrial Process validation of tablet dosage form: An
overview. International Research Journal of Pharmacy, 3(3).
• Kaur, H., Singh, G. and Seth, N., 2013. Pharmaceutical
Process Validation: A Review. Journal of Drug Delivery and
Therapeutics, 3(4), pp.189-194.
• World Health Organization, 2007. Quality assurance of
pharmaceuticals: A compendium of guidelines and related
materials. Good manufacturing practices and inspection (Vol.
2). World Health Organization.
4110-Sep-18
Mr.Balu.S.Khandare
Thank You
Save the environment …..Go green!!!
10-09-2018 42

PROCESS VALIDATION For development of TABLETs

  • 1.
    A Seminar On PROCESSVALIDATION FOR DEVELOPMENT OF TABLETS Presented By: Mr. Balu .S . Khandare M. Pharm(PQA) Sem II Roll No.523 Guided By: Mr. P.B. Dudhe (Assistant Professor) Sinhgad College of Pharmacy, Vadgaon(Bk.), Pune-411041. 2017-2018
  • 2.
    Mr.Balu.S.Khandare  Contents INTRODUCTION DEFINITION CONCEPT OFPROCESS VALIDATION REASONS FOR PROCESS VALIDATION IMPORTANCE OF PROCESS VALIDATION TYPES OF PROCESS VALIDATION STEPS INVOLVING IN VALIDATION CASE STUDY CONCLUSION REFERENCES 210-Sep-18
  • 3.
    Mr.Balu.S.Khandare  Introduction • Validationis a concept that has been evolving continuously since its first formal appearance in the United States in 1978. • The concept of validation has expanded through the years to doing a wide range of activities from analytical methods used for the quality control of the drug products. • Process validation data provides high degree of assurance that manufacturing process produces the product meeting its predetermined specifications and quality attributes. Nash, R.A. and Wachter, A.H., 2003. Pharmaceutical Process Validation, Vol. 129, An International 3rd Edition, Revised and Expanded.p.159 310-Sep-18
  • 4.
    Mr.Balu.S.Khandare To establish thatthe process equipment has the capability of operating within required parameters for tablet manufacturing. To demonstrate that controlling, monitoring, and measuring equipment and instrumentation are capable of operating within the parameters prescribed for the process equipment. To monitor the validated process during routine operation. As needed, requalify and recertify the equipment. Objectives of Process Validation Potdar , M. A ., Pharmaceutical Quality Assurance,(2007). nirali Prakashan, pp.6-7. 410-Sep-18
  • 5.
    Mr.Balu.S.Khandare “Process validation isdefined as the collection & evaluation of data, from the process design stage through commercial production, which establishes scientific evidence that process is capable of consistently delivering quality product.” Definition Nash, R.A. and Wachter, A.H., 2003. Pharmaceutical Process Validation, Vol. 129, An International 3rd Edition, Revised and Expanded.p.159 510-Sep-18
  • 6.
    Mr.Balu.S.Khandare  General Concept Qualityof product is derived from careful attention to number of factors including selection of quality parts and materials such as, • Adequate product • Process design • Control of the process • In-process and end product testing Nash, R.A. and Wachter, A.H., 2003. Pharmaceutical Process Validation, Vol. 129, An International 3rd Edition, Revised and Expanded.p.159 610-Sep-18
  • 7.
    Mr.Balu.S.Khandare Quality assurance:  Productquality cannot be assured for a process by routine quality control testing because of the limitation of statistical sampling.  Validation changes the adequacy and reliability of a system or process to meet predetermined criteria. Economics:  The direct economic benefit of validation is a reduction in the cost associated with process monitoring, sampling and testing.  In addition reduces product complaints and potential product recalls would be minimized. Compliance:  Written procedures and process controls be established to assure that the drug products have the “identity, strength, quality and purity” .  Reasons for Process Validations Nash, R.A. and Wachter, A.H., 2003. Pharmaceutical Process Validation, Vol. 129, An International 3rd Edition, Revised and Expanded.p.159 710-Sep-18
  • 8.
    Mr.Balu.S.Khandare  Importance ofProcess Validation The pharmaceutical industries are concerned about validation because of the following importance.  Assurance of quality  Cost reduction  Regulatory Compliance  Process Optimization Nash, R.A. and Wachter, A.H., 2003. Pharmaceutical Process Validation, Vol. 129, An International 3rd Edition, Revised and Expanded.p.159 810-Sep-18
  • 9.
    Mr.Balu.S.Khandare Assurance of Quality •Consistent and Producible Quality • Minimize Product Liability Risk • Minimize Complaints World Health Organization, 2007. Quality assurance of pharmaceuticals: A compendium of guidelines and related materials. Good manufacturing practices and inspection (Vol. 2). World Health Organization. 910-Sep-18
  • 10.
    Mr.Balu.S.Khandare COST REDUCTION REDUCTION OF QUALITY COSTS Reduce unitcost of tablet  Fewer rejects Fewer re-test Maximize yields  Fewer rework Fewer wastage/scrap World Health Organization, 2007. Quality assurance of pharmaceuticals: A compendium of guidelines and related materials. Good manufacturing practices and inspection (Vol. 2). World Health Organization. 1010-Sep-18
  • 11.
    Mr.Balu.S.Khandare Process Optimization Process start-uptime Optimum batch size Reduced processing timeDecreased downtimes World Health Organization, 2007. Quality assurance of pharmaceuticals: A compendium of guidelines and related materials. Good manufacturing practices and inspection (Vol. 2). World Health Organization. 1110-Sep-18
  • 12.
    Mr.Balu.S.Khandare World Health Organization,2007. Quality assurance of pharmaceuticals: A compendium of guidelines and related materials. Good manufacturing practices and inspection (Vol. 2). World Health Organization. 1210-Sep-18
  • 13.
    Mr.Balu.S.Khandare  The Typesof process validation 1. Prospective validation 2. Retrospective validation 3. Concurrent validation 4. Revalidation Nash, R.A. and Wachter, A.H., 2003. Pharmaceutical Process Validation, Vol. 129, An International 3rd Edition, Revised and Expanded.p.159 1310-Sep-18
  • 14.
    Mr.Balu.S.Khandare Prospective validation  Theestablishment of documented evidence that a system does what it purports to do based on pre-planned protocol. This validation is usually carried out prior to the introduction of new drugs and their manufacturing process.  This approach to validation is normally undertaken whenever a new formula, process or facility must be validated before routine pharmaceutical formulation commences. QC + IPQC = PRODUCT QUALITY BEFORE PV + QC + IPQC = ASSURED PRODUCT QUALITY NOW Nash, R.A. and Wachter, A.H., 2003. Pharmaceutical Process Validation, Vol. 129, An International 3rd Edition, Revised and Expanded.p.159 1410-Sep-18
  • 15.
    Mr.Balu.S.Khandare Retrospective validation  Theestablishment of documented evidence that a system does what it purports to do based on review and analysis of historical data.  This is achieved by the review of the historical manufacturing testing data to prove that the process has always remained in control. FEATURES Make good quality of products Use of Historical data RESTROSPECTIVE VALIDATION Nash, R.A. and Wachter, A.H., 2003. Pharmaceutical Process Validation, Vol. 129, An International 3rd Edition, Revised and Expanded.p.159 1510-Sep-18
  • 16.
    Mr.Balu.S.Khandare Concurrent validation  Itis similar to prospective, except the operating firm will sell the product during the qualification runs, to the public at its market price.  This validation involves in process monitoring of critical control points and product testing. Nash, R.A. and Wachter, A.H., 2003. Pharmaceutical Process Validation, Vol. 129, An International 3rd Edition, Revised and Expanded.p.159 1610-Sep-18
  • 17.
    Mr.Balu.S.Khandare Revalidation It is therepetition of a validation process or a specific part of it. This is carried out when there is any change or replacement in formulation, equipment, plant or site location, batch size and in the case of sequential batches that do not meet product and process specifications. Nash, R.A. and Wachter, A.H., 2003. Pharmaceutical Process Validation, Vol. 129, An International 3rd Edition, Revised and Expanded.p.159 1710-Sep-18
  • 18.
    Mr.Balu.S.Khandare • Developing processvalidation protocol • Conduct installation qualification • Conduct operational qualification • Conduct performance qualification • Analysed results and reach conclusion Steps in Validating a Process Alam , M.S. and Ahmad, J., 2013. Pharmaceutical technology transfer: an overview. International Journal of Pharmaceutical Sciences and Research, 4(7), p.2441. 18 10-Sep-18
  • 19.
    Mr.Balu.S.Khandare A document statinghow process validation will be conducted, including test parameters, product characteristics, manufacturing equipment and decision points on what constitutes acceptable test results. 1. General information 2. Objective 3. Background / Pre validation activities 4. List of equipment and their qualification status 5. Facilities qualification 6. Process flow chart 7. Manufacturing procedure narrative 8. List of critical processing parameters and critical excipients 9. Sampling, tests and specifications 10. Acceptance criteria. Process Validation Protocol: Alam , M.S. and Ahmad, J., 2013. Pharmaceutical technology transfer: an overview. International Journal of Pharmaceutical Sciences and Research, 4(7), p.2441. 1910-Sep-18
  • 20.
    Mr.Balu.S.Khandare Qualification: Action of provingand documenting that any premises, systems and equipment are properly installed, work correctly and lead to the expected results. • Design qualification (DQ): Documented evidence that the premises, supporting utilities, equipment and processes have been designed in accordance with the requirements of GMP. • Installation qualification (IQ): IQ is the documentary evidence which performs tests to ensure that the installations such as machines, measuring devices, utilities and manufacturing process are appropriately selected and correctly installed and operate in accordance with established specifications. Alam , M.S. and Ahmad, J., 2013. Pharmaceutical technology transfer: an overview. International Journal of Pharmaceutical Sciences and Research, 4(7), p.2441. 2010-Sep-18
  • 21.
    Mr.Balu.S.Khandare • Performance qualification: PQ is the documentary evidence which verifies that the equipment or system operates constantly and gives reproducibility within defined specification and parameters for prolonged periods. • Process performance qualification: Establishing documented evidence that the process is effective and reproducible. • Operational qualification (OQ): OQ is the documentary evidence to verify that the equipment operates in accordance with its design specifications. Alam , M.S. and Ahmad, J., 2013. Pharmaceutical technology transfer: an overview. International Journal of Pharmaceutical Sciences and Research, 4(7), p.2441. 2110-Sep-18
  • 22.
    Mr.Balu.S.Khandare Responsibilities Technology transfer To prepare, reviewand approve the process validation protocol and report. R&D To provide necessary product information and technical support. Production Execution of manufacturing process during validation. Review and approval of process validation protocol and report. Analytical development To develop and perform analytical method validation. Quality Control To analyse validation samples and review of analytical report. Regulatory affairs To review protocol and report from regulatory perspective. Quality assurance To monitor the validation activity and sampling as per sampling plan of protocol. Review and approval of process validation protocol and report. Kaur, H., Singh, G. and Seth, N., 2013. Pharmaceutical Process Validation: A Review. Journal of Drug Delivery and Therapeutics, 3(4), pp.189-194. 2210-Sep-18
  • 23.
    Mr.Balu.S.Khandare PQ OQ IQ User Specification Functional Specification Design Specification D E S I G N Q U A L I F I C A T I O N Is based on Isbased on Implementation of QUALITY Validation V-model Is based on Alam , M.S. and Ahmad, J., 2013. Pharmaceutical technology transfer: an overview. International Journal of Pharmaceutical Sciences and Research, 4(7), p.2441. 2310-Sep-18
  • 24.
    Mr.Balu.S.Khandare STAGES OF PROCESSVALIDATION Kaur, H., Singh, G. and Seth, N., 2013. Pharmaceutical Process Validation: A Review. Journal of Drug Delivery and Therapeutics, 3(4), pp.189-194. 2410-Sep-18
  • 25.
    Mr.Balu.S.Khandare Process design: To ‘designa process suitable for routine commercial manufacturing that can consistently deliver a product that meets its critical quality attributes (CQAs)'. The guidance again makes reference to ICH Q10 in Pharmaceutical Quality Systems . Process qualification: (a) Design of a facility , qualification of utilities and equipment- ‘Activities undertaken to demonstrate that utilities and pieces of equipment are suitable for their intended use and perform properly is referred to in this guidance as qualification’. (b) Performance qualification- ‘Confirm the process design and demonstrate that the commercial manufacturing process performs as expected’. Kaur, H., Singh, G. and Seth, N., 2013. Pharmaceutical Process Validation: A Review. Journal of Drug Delivery and Therapeutics, 3(4), pp.189-194. 2510-Sep-18
  • 26.
    Mr.Balu.S.Khandare Continuous process verification: “Continuallyassure that the process remains in a state of control (the validated state) during commercial manufacture.” This will require robust systems for detecting unplanned departures from the designed process and a strong statistically trended data which is reviewed in a timely manner by trained personnel. Kaur, H., Singh, G. and Seth, N., 2013. Pharmaceutical Process Validation: A Review. Journal of Drug Delivery and Therapeutics, 3(4), pp.189-194. 2610-Sep-18
  • 27.
    Mr.Balu.S.Khandare Process overview: Jena, S.,Arjun, G., Kumar, D.S., Vinod, K.R. and Banji, D., 2010. Industrial process validation of solid dosage forms-An overview. Int J Pharm Sci Rev Res, 4(2), pp.145-54. 2710-Sep-18 Dispensing
  • 28.
    Mr.Balu.S.Khandare 1 35 4 2 6 TABLET PROCESS FLOW CHART Jena, S.,Arjun, G., Kumar, D.S., Vinod, K.R. and Banji, D., 2010. Industrial process validation of solid dosage forms-An overview. Int J Pharm Sci Rev Res, 4(2), pp.145-54. 2810-Sep-18
  • 29.
    Mr.Balu.S.Khandare  Some parameterare to be checked in process validation for development of tablets. • Blending • Compression • Coating • Appearance • Group weight variation • Individual weight variation • Thickness • Hardness • Friability • Disintegration • Content Uniformity RSD • Dissolution Gupta, S., Saini, S., Singh, G. and Rana, A.C., 2012. Industrial Process validation of tablet dosage form: An overview. International Research Journal of Pharmacy, 3(3). 2910-Sep-18
  • 30.
    Mr.Balu.S.Khandare Gupta, S., Saini,S., Singh, G. and Rana, A.C., 2012. Industrial Process validation of tablet dosage form: An overview. International Research Journal of Pharmacy, 3(3). 3010-Sep-18
  • 31.
    Mr.Balu.S.Khandare Nifedipine Film CoatedTablet  Case Study – Nifedipine Film Coated Tablet dimethyl 2,6-dimethyl-4-(2- nitrophenyl)-1,4-dihydropyridine-3,5- dicarboxylate Calcium ion influx inhibitor (slow-channel blocker or calcium ion antagonist) which inhibits the transmembrane influx of calcium ions into vascular smooth muscle and cardiac muscle. Structure Chemical Name Category Patel, N., Vaghasiya, J., Patel, P. and Panchal, K., 2013. Process Validation of Nifedipine Film Coated Tablet. Pharmagene, 1(2), pp.25-31. 3110-Sep-18
  • 32.
    Mr.Balu.S.Khandare Materials and Method;Table 1&2 10-Sep-18 Patel, N., Vaghasiya, J., Patel, P. and Panchal, K., 2013. Process Validation of Nifedipine Film Coated Tablet. Pharmagene, 1(2), pp.25-31. 32
  • 33.
    Mr.Balu.S.Khandare Dry mixing Blender RPM: 80 RPM Blender load : 34.875 kg Variables Considerable For Study : Blending Time Time Intervals Studied : 18, 20 & 23 Min Acceptance Criteria : 100±15% (RSD NMT 6.0%) Measured Response : Content Uniformity And RSD Batches Taken For Study : A, B & C Patel, N., Vaghasiya, J., Patel, P. and Panchal, K., 2013. Process Validation of Nifedipine Film Coated Tablet. Pharmagene, 1(2), pp.25-31. 3310-Sep-18
  • 34.
    Mr.Balu.S.Khandare Table 3: Drymixing process results Patel, N., Vaghasiya, J., Patel, P. and Panchal, K., 2013. Process Validation of Nifedipine Film Coated Tablet. Pharmagene, 1(2), pp.25-31. 3410-Sep-18
  • 35.
    Mr.Balu.S.Khandare Fluidized Bed Dryer Table4: Drying stage results Patel, N., Vaghasiya, J., Patel, P. and Panchal, K., 2013. Process Validation of Nifedipine Film Coated Tablet. Pharmagene, 1(2), pp.25-31. 3510-Sep-18
  • 36.
    Mr.Balu.S.Khandare Table 5: Resultsof compression process Patel, N., Vaghasiya, J., Patel, P. and Panchal, K., 2013. Process Validation of Nifedipine Film Coated Tablet. Pharmagene, 1(2), pp.25-31. 3610-Sep-18
  • 37.
    Mr.Balu.S.Khandare Table 6:Results ofcoating stage Patel, N., Vaghasiya, J., Patel, P. and Panchal, K., 2013. Process Validation of Nifedipine Film Coated Tablet. Pharmagene, 1(2), pp.25-31. 3710-Sep-18
  • 38.
    Mr.Balu.S.Khandare  Result • Theconcurrent process validation of Nifedipine film coated tablet has been performed for three batches (batch A, batch B, batch C) and all the parameters and results were found within the acceptance limit. • Based on the results of the validation data for three batches, it was concluded that the manufacturing process used for formulation of Nifedipine film coated tablet will consistently producing the stable product meeting its predetermined specifications and quality attributes. . 3810-Sep-18
  • 39.
    Mr.Balu.S.Khandare  Conclusion • ProcessValidation is the commonest word in the areas of drug development, for manufacturing and specification of finished products of tablets. • It also renders reduction in the cost linked with process monitoring, sampling and testing of tablets. • Pharmaceutical process validation and process control variables of tablets manufacturing processes in industry and it is the full fledged quality attributing tool for the pharmaceutical industries. • Nowadays Validation is the art of designing and practicing the designed steps together with the documentation in pharmaceutical industry . • Process validation in solid dosage form is a systematic approach in identifying, measuring, evaluating, documenting and re-evaluating the critical steps in the pharmaceutical solid dosage form (TABLETS). 3910-Sep-18
  • 40.
    Mr.Balu.S.Khandare • Alam ,M.S. and Ahmad, J., 2013. Pharmaceutical technology transfer: an overview. International Journal of Pharmaceutical Sciences and Research, 4(7), p.2441. • Patel, N., Vaghasiya, J., Patel, P. and Panchal, K., 2013. Process Validation of Nifedipine Film Coated Tablet. Pharmagene, 1(2), pp.25-31.  References • Nash, R.A. and Wachter, A.H., 2003. Pharmaceutical Process Validation, Vol. 129, An International 3rd Edition, Revised and Expanded.p.159 • Potdar , M. A ., Pharmaceutical Quality Assurance,(2007). nirali Prakashan, pp.6-7. 4010-Sep-18
  • 41.
    Mr.Balu.S.Khandare • Jena, S.,Arjun, G., Kumar, D.S., Vinod, K.R. and Banji, D., 2010. Industrial process validation of solid dosage forms-An overview. Int J Pharm Sci Rev Res, 4(2), pp.145-54. • Gupta, S., Saini, S., Singh, G. and Rana, A.C., 2012. Industrial Process validation of tablet dosage form: An overview. International Research Journal of Pharmacy, 3(3). • Kaur, H., Singh, G. and Seth, N., 2013. Pharmaceutical Process Validation: A Review. Journal of Drug Delivery and Therapeutics, 3(4), pp.189-194. • World Health Organization, 2007. Quality assurance of pharmaceuticals: A compendium of guidelines and related materials. Good manufacturing practices and inspection (Vol. 2). World Health Organization. 4110-Sep-18
  • 42.
    Mr.Balu.S.Khandare Thank You Save theenvironment …..Go green!!! 10-09-2018 42