1P2F-Class-EN- v05 – PT0086
Copyright	©	PTCoE	NV and	AXELOS	Limited	2017.	All	rights	reserved.
Material	in	this	document	has	been	sourced	from	Managing	Successful	Projects	with	PRINCE2®	2017	Edition.
No	part	of	this	document	may	be	reproduced	in	any	form	without	the	written	permission	of	both	the	PTCoE	NV and	
AXELOS	Limited.	Permission	can	be	requested	at	frank.turley@gmail.com	and	licensing@AXELOS.com.
PRINCE2®	
Foundation	Training
Created	by:		Frank	Turley	&	Nader	K	Rad	
Professional	Training	Centre	of	Excellence
IPR	acknowledgements
• PRINCE2®	is	a	Registered	Trade	Mark	of	AXELOS	Limited.	
• ITIL®	is	a	Registered	Trade	Mark	of	AXELOS	Limited.
• M_o_R®	is	a	Registered	Trade	Mark	of	AXELOS	Limited.
• P3O®	is	a	Registered	Trade	Mark	of	AXELOS	Limited.
• MSP®	is	a	Registered	Trade	Mark	of	AXELOS	Limited.
• P3M3®	is	a	Registered	Trade	Mark	of	AXELOS	Limited.	
• MoV®	is	a	Registered	Trade	Mark	of	AXELOS	Limited.
• MoP®	is	a	Registered	Trade	Mark	of	AXELOS	Limited.
• The	Swirl	logo™	is	a	Trade	Mark	of	AXELOS	Limited.
Copyright	©	2009-2018	PTCoE	N.V.	All	rights	reserved.
No	part	of	this	document	can	be	reproduced	in	any	format	without	express	permission	of	the	author(s).
3P2F-Class-EN- v05 – PT0086
Copyright	©	PTCoE	NV and	AXELOS	Limited	2017.	All	rights	reserved.
Material	in	this	document	has	been	sourced	from	Managing	Successful	Projects	with	PRINCE2®	2017	Edition.
No	part	of	this	document	may	be	reproduced	in	any	form	without	the	written	permission	of	both	the	PTCoE	NV and	
AXELOS	Limited.	Permission	can	be	requested	at	frank.turley@gmail.com	and	licensing@AXELOS.com.
PRINCE2®
2017	edition
Starting
a new project
Foundation
Ver	05
PT0086
Notes
4P2F-Class-EN- v05 – PT0086
Copyright	©	PTCoE	NV and	AXELOS	Limited	2017.	All	rights	reserved. Material	in	this	document	has	been	
sourced	from	Managing	Successful	Projects	with	PRINCE2®	2017	Edition.
No	part	of	this	document	may	be	reproduced	in	any	form	without	the	written	permission	of	both	the	PTCoE	
NV and	AXELOS	Limited.	Permission	can	be	requested	at	support@mplaza.pm and	licensing@AXELOS.com.
Corporate,
Programme,	or
Customer
Notes
5P2F-Class-EN- v05 – PT0086
Copyright	©	PTCoE	NV and	AXELOS	Limited	2017.	All	rights	reserved. Material	in	this	document	has	been	
sourced	from	Managing	Successful	Projects	with	PRINCE2®	2017	Edition.
No	part	of	this	document	may	be	reproduced	in	any	form	without	the	written	permission	of	both	the	PTCoE	
NV and	AXELOS	Limited.	Permission	can	be	requested	at	support@mplaza.pm and	licensing@AXELOS.com.
Corporate	
Programme	
Customer	(CPC)
Notes
6P2F-Class-EN- v05 – PT0086
Copyright	©	PTCoE	NV and	AXELOS	Limited	2017.	All	rights	reserved. Material	in	this	document	has	been	
sourced	from	Managing	Successful	Projects	with	PRINCE2®	2017	Edition.
No	part	of	this	document	may	be	reproduced	in	any	form	without	the	written	permission	of	both	the	PTCoE	
NV and	AXELOS	Limited.	Permission	can	be	requested	at	support@mplaza.pm and	licensing@AXELOS.com.
Corporate	
Programme	
Customer	(CPC)
Why?	
reasons
What?	
scope	and	quality
How	much?	
cost/benefits
Project	mandate
Notes
7P2F-Class-EN- v05 – PT0086
Copyright	©	PTCoE	NV and	AXELOS	Limited	2017.	All	rights	reserved. Material	in	this	document	has	been	
sourced	from	Managing	Successful	Projects	with	PRINCE2®	2017	Edition.
No	part	of	this	document	may	be	reproduced	in	any	form	without	the	written	permission	of	both	the	PTCoE	
NV and	AXELOS	Limited.	Permission	can	be	requested	at	support@mplaza.pm and	licensing@AXELOS.com.
Corporate	
Programme	
Customer	(CPC) Project	mandate
Executive
Notes
8P2F-Class-EN- v05 – PT0086
Copyright	©	PTCoE	NV and	AXELOS	Limited	2017.	All	rights	reserved. Material	in	this	document	has	been	
sourced	from	Managing	Successful	Projects	with	PRINCE2®	2017	Edition.
No	part	of	this	document	may	be	reproduced	in	any	form	without	the	written	permission	of	both	the	PTCoE	
NV and	AXELOS	Limited.	Permission	can	be	requested	at	support@mplaza.pm and	licensing@AXELOS.com.
Corporate	
Programme	
Customer	(CPC) Project	mandate
Executive
Project	Manager
Notes
9P2F-Class-EN- v05 – PT0086
Copyright	©	PTCoE	NV and	AXELOS	Limited	2017.	All	rights	reserved. Material	in	this	document	has	been	
sourced	from	Managing	Successful	Projects	with	PRINCE2®	2017	Edition.
No	part	of	this	document	may	be	reproduced	in	any	form	without	the	written	permission	of	both	the	PTCoE	
NV and	AXELOS	Limited.	Permission	can	be	requested	at	support@mplaza.pm and	licensing@AXELOS.com.
Project	mandate
Corporate	
Programme	
Customer	(CPC)
Executive
Project	Manager
Senior	User(s) Senior	Supplier(s)
Project	Board
Notes
10P2F-Class-EN- v05 – PT0086
Copyright	©	PTCoE	NV and	AXELOS	Limited	2017.	All	rights	reserved. Material	in	this	document	has	been	
sourced	from	Managing	Successful	Projects	with	PRINCE2®	2017	Edition.
No	part	of	this	document	may	be	reproduced	in	any	form	without	the	written	permission	of	both	the	PTCoE	
NV and	AXELOS	Limited.	Permission	can	be	requested	at	support@mplaza.pm and	licensing@AXELOS.com.
Corporate	
Programme	
Customer	(CPC)
Pre-Project
SU
mandate
Starting	up	a	
Project
Project
Board
Project
Manager
Notes
11P2F-Class-EN- v05 – PT0086
Copyright	©	PTCoE	NV and	AXELOS	Limited	2017.	All	rights	reserved. Material	in	this	document	has	been	
sourced	from	Managing	Successful	Projects	with	PRINCE2®	2017	Edition.
No	part	of	this	document	may	be	reproduced	in	any	form	without	the	written	permission	of	both	the	PTCoE	
NV and	AXELOS	Limited.	Permission	can	be	requested	at	support@mplaza.pm and	licensing@AXELOS.com.
Corporate	
Programme	
Customer	(CPC)
Pre-Project
SU
mandate
Why?	
reasons
What?	
scope	and	quality
How	much?	
cost/benefits
Who?	
Project	Management	Team
Project
Board
Project
Manager
Notes
12P2F-Class-EN- v05 – PT0086
Copyright	©	PTCoE	NV and	AXELOS	Limited	2017.	All	rights	reserved. Material	in	this	document	has	been	
sourced	from	Managing	Successful	Projects	with	PRINCE2®	2017	Edition.
No	part	of	this	document	may	be	reproduced	in	any	form	without	the	written	permission	of	both	the	PTCoE	
NV and	AXELOS	Limited.	Permission	can	be	requested	at	support@mplaza.pm and	licensing@AXELOS.com.
Corporate	
Programme	
Customer	(CPC)
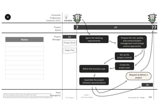
Pre-Project
SU
mandate
Why?	
reasons
What?	
Project	Product	Description
How	much?	
Outline	Business	Case
Who?	
Project	Management	Team
Project	brief
Project
Board
Project
Manager
Notes
13P2F-Class-EN- v05 – PT0086
Copyright	©	PTCoE	NV and	AXELOS	Limited	2017.	All	rights	reserved. Material	in	this	document	has	been	
sourced	from	Managing	Successful	Projects	with	PRINCE2®	2017	Edition.
No	part	of	this	document	may	be	reproduced	in	any	form	without	the	written	permission	of	both	the	PTCoE	
NV and	AXELOS	Limited.	Permission	can	be	requested	at	support@mplaza.pm and	licensing@AXELOS.com.
Corporate	
Programme	
Customer	(CPC)
Pre-Project
SU
mandate
Project	
Brief
Next	
Stage	
Plan
Project
Board
Project
Manager
Notes
14P2F-Class-EN- v05 – PT0086
Copyright	©	PTCoE	NV and	AXELOS	Limited	2017.	All	rights	reserved. Material	in	this	document	has	been	
sourced	from	Managing	Successful	Projects	with	PRINCE2®	2017	Edition.
No	part	of	this	document	may	be	reproduced	in	any	form	without	the	written	permission	of	both	the	PTCoE	
NV and	AXELOS	Limited.	Permission	can	be	requested	at	support@mplaza.pm and	licensing@AXELOS.com.
Corporate	
Programme	
Customer	(CPC)
Pre-Project
SU
mandate
Project	Brief
Stage	Plan
Project
Board
Project
Manager
Notes
15P2F-Class-EN- v05 – PT0086
Copyright	©	PTCoE	NV and	AXELOS	Limited	2017.	All	rights	reserved. Material	in	this	document	has	been	
sourced	from	Managing	Successful	Projects	with	PRINCE2®	2017	Edition.
No	part	of	this	document	may	be	reproduced	in	any	form	without	the	written	permission	of	both	the	PTCoE	
NV and	AXELOS	Limited.	Permission	can	be	requested	at	support@mplaza.pm and	licensing@AXELOS.com.
Corporate	
Programme	
Customer	(CPC)
Pre-Project
SU
mandate
Project	Brief
Stage	Plan
Directing	a	Project	(DP)?Project
Board
Project
Manager
1st Decision
16P2F-Class-EN- v05 – PT0086
Copyright	©	PTCoE	NV and	AXELOS	Limited	2017.	All	rights	reserved.
Material	in	this	document	has	been	sourced	from	Managing	Successful	Projects	with	PRINCE2®	2017	Edition.
No	part	of	this	document	may	be	reproduced	in	any	form	without	the	written	permission	of	both	the	PTCoE	NV and	
AXELOS	Limited.	Permission	can	be	requested	at	frank.turley@gmail.com	and	licensing@AXELOS.com.
PRINCE2®
2017	edition
Planning
The project
Foundation
Notes
17P2F-Class-EN- v05 – PT0086
Copyright	©	PTCoE	NV and	AXELOS	Limited	2017.	All	rights	reserved. Material	in	this	document	has	been	
sourced	from	Managing	Successful	Projects	with	PRINCE2®	2017	Edition.
No	part	of	this	document	may	be	reproduced	in	any	form	without	the	written	permission	of	both	the	PTCoE	
NV and	AXELOS	Limited.	Permission	can	be	requested	at	support@mplaza.pm and	licensing@AXELOS.com.
Corporate	
Programme	
Customer	(CPC)
Project
Board
Project
Manager
Pre-Project
SU
mandate
Project	Brief
Stage	Plan
Directing	a	Project	(DP)?
1st Decision
Notes
18P2F-Class-EN- v05 – PT0086
Copyright	©	PTCoE	NV and	AXELOS	Limited	2017.	All	rights	reserved. Material	in	this	document	has	been	
sourced	from	Managing	Successful	Projects	with	PRINCE2®	2017	Edition.
No	part	of	this	document	may	be	reproduced	in	any	form	without	the	written	permission	of	both	the	PTCoE	
NV and	AXELOS	Limited.	Permission	can	be	requested	at	support@mplaza.pm and	licensing@AXELOS.com.
Corporate	
Programme	
Customer	(CPC)
Project
Board
Project
Manager
Pre-Project
SU
mandate
Project	Brief
Stage	Plan
Directing	a	Project	(DP)?
Notes
19P2F-Class-EN- v05 – PT0086
Copyright	©	PTCoE	NV and	AXELOS	Limited	2017.	All	rights	reserved. Material	in	this	document	has	been	
sourced	from	Managing	Successful	Projects	with	PRINCE2®	2017	Edition.
No	part	of	this	document	may	be	reproduced	in	any	form	without	the	written	permission	of	both	the	PTCoE	
NV and	AXELOS	Limited.	Permission	can	be	requested	at	support@mplaza.pm and	licensing@AXELOS.com.
Corporate	
Programme	
Customer	(CPC)
Project
Board
Project
Manager
Pre-Project
SU
mandate
Project	Brief
Stage	Plan
Directing	a	Project	(DP)?
Initiation	Stage
IP
Initiating	a	
Project
Notes
20P2F-Class-EN- v05 – PT0086
Copyright	©	PTCoE	NV and	AXELOS	Limited	2017.	All	rights	reserved. Material	in	this	document	has	been	
sourced	from	Managing	Successful	Projects	with	PRINCE2®	2017	Edition.
No	part	of	this	document	may	be	reproduced	in	any	form	without	the	written	permission	of	both	the	PTCoE	
NV and	AXELOS	Limited.	Permission	can	be	requested	at	support@mplaza.pm and	licensing@AXELOS.com.
Corporate	
Programme	
Customer	(CPC)
Project
Board
Project
Manager
Pre-Project
SU
mandate
Project	Brief
Stage	Plan
Directing	a	Project	(DP)?
Initiation	Stage
IP
Purpose
Composition
Quality	Criteria
Quality	Testing
Etc.
Product	Description
Notes
21P2F-Class-EN- v05 – PT0086
Copyright	©	PTCoE	NV and	AXELOS	Limited	2017.	All	rights	reserved. Material	in	this	document	has	been	
sourced	from	Managing	Successful	Projects	with	PRINCE2®	2017	Edition.
No	part	of	this	document	may	be	reproduced	in	any	form	without	the	written	permission	of	both	the	PTCoE	
NV and	AXELOS	Limited.	Permission	can	be	requested	at	support@mplaza.pm and	licensing@AXELOS.com.
Corporate	
Programme	
Customer	(CPC)
Project
Board
Project
Manager
Pre-Project
SU
mandate
Project	Brief
Stage	Plan
Directing	a	Project	(DP)?
Initiation	Stage
IP
Notes
22P2F-Class-EN- v05 – PT0086
Copyright	©	PTCoE	NV and	AXELOS	Limited	2017.	All	rights	reserved. Material	in	this	document	has	been	
sourced	from	Managing	Successful	Projects	with	PRINCE2®	2017	Edition.
No	part	of	this	document	may	be	reproduced	in	any	form	without	the	written	permission	of	both	the	PTCoE	
NV and	AXELOS	Limited.	Permission	can	be	requested	at	support@mplaza.pm and	licensing@AXELOS.com.
Corporate	
Programme	
Customer	(CPC)
Project
Board
Project
Manager
Pre-Project
SU
mandate
Project	Brief
Stage	Plan
Directing	a	Project	(DP)?
Initiation	Stage
IP
Activities
Dependencies
Estimates
Etc.
Notes
23P2F-Class-EN- v05 – PT0086
Copyright	©	PTCoE	NV and	AXELOS	Limited	2017.	All	rights	reserved. Material	in	this	document	has	been	
sourced	from	Managing	Successful	Projects	with	PRINCE2®	2017	Edition.
No	part	of	this	document	may	be	reproduced	in	any	form	without	the	written	permission	of	both	the	PTCoE	
NV and	AXELOS	Limited.	Permission	can	be	requested	at	support@mplaza.pm and	licensing@AXELOS.com.
Corporate	
Programme	
Customer	(CPC)
Project
Board
Project
Manager
Pre-Project
SU
mandate
Project	Brief
Stage	Plan
Directing	a	Project	(DP)?
Initiation	Stage
IP
Project
Plan
Notes
24P2F-Class-EN- v05 – PT0086
Copyright	©	PTCoE	NV and	AXELOS	Limited	2017.	All	rights	reserved. Material	in	this	document	has	been	
sourced	from	Managing	Successful	Projects	with	PRINCE2®	2017	Edition.
No	part	of	this	document	may	be	reproduced	in	any	form	without	the	written	permission	of	both	the	PTCoE	
NV and	AXELOS	Limited.	Permission	can	be	requested	at	support@mplaza.pm and	licensing@AXELOS.com.
Corporate	
Programme	
Customer	(CPC)
Project
Board
Project
Manager
Pre-Project
SU
mandate
Project	Brief
Stage	Plan
Directing	a	Project	(DP)?
Initiation	Stage
IP
Project	Plan
Notes
25P2F-Class-EN- v05 – PT0086
Copyright	©	PTCoE	NV and	AXELOS	Limited	2017.	All	rights	reserved. Material	in	this	document	has	been	
sourced	from	Managing	Successful	Projects	with	PRINCE2®	2017	Edition.
No	part	of	this	document	may	be	reproduced	in	any	form	without	the	written	permission	of	both	the	PTCoE	
NV and	AXELOS	Limited.	Permission	can	be	requested	at	support@mplaza.pm and	licensing@AXELOS.com.
Corporate	
Programme	
Customer	(CPC)
Project
Board
Project
Manager
Pre-Project
SU
mandate
Project	Brief
Stage	Plan
Directing	a	Project	(DP)?
Initiation	Stage
IP
Project	Plan
Outline	
Business	
Case
Business	Case
Notes
26P2F-Class-EN- v05 – PT0086
Copyright	©	PTCoE	NV and	AXELOS	Limited	2017.	All	rights	reserved. Material	in	this	document	has	been	
sourced	from	Managing	Successful	Projects	with	PRINCE2®	2017	Edition.
No	part	of	this	document	may	be	reproduced	in	any	form	without	the	written	permission	of	both	the	PTCoE	
NV and	AXELOS	Limited.	Permission	can	be	requested	at	support@mplaza.pm and	licensing@AXELOS.com.
Corporate	
Programme	
Customer	(CPC)
Project
Board
Project
Manager
Pre-Project
SU
mandate
Project	Brief
Stage	Plan
Directing	a	Project	(DP)?
Initiation	Stage
IP
Project	Plan
Business	Case
Etc.
PID
Project	Initiation	Documentation
Notes
27P2F-Class-EN- v05 – PT0086
Copyright	©	PTCoE	NV and	AXELOS	Limited	2017.	All	rights	reserved. Material	in	this	document	has	been	
sourced	from	Managing	Successful	Projects	with	PRINCE2®	2017	Edition.
No	part	of	this	document	may	be	reproduced	in	any	form	without	the	written	permission	of	both	the	PTCoE	
NV and	AXELOS	Limited.	Permission	can	be	requested	at	support@mplaza.pm and	licensing@AXELOS.com.
Corporate	
Programme	
Customer	(CPC)
Project
Board
Project
Manager
Pre-Project
SU
mandate
Project	Brief
Stage	Plan
Directing	a	Project	(DP)?
Initiation	Stage
IP
Project	Plan
Business	Case
Benefits	M.A.
Notes
28P2F-Class-EN- v05 – PT0086
Copyright	©	PTCoE	NV and	AXELOS	Limited	2017.	All	rights	reserved. Material	in	this	document	has	been	
sourced	from	Managing	Successful	Projects	with	PRINCE2®	2017	Edition.
No	part	of	this	document	may	be	reproduced	in	any	form	without	the	written	permission	of	both	the	PTCoE	
NV and	AXELOS	Limited.	Permission	can	be	requested	at	support@mplaza.pm and	licensing@AXELOS.com.
Corporate	
Programme	
Customer	(CPC)
Project
Board
Project
Manager
Pre-Project
SU
mandate
Project	Brief
Stage	Plan
Directing	a	Project	(DP)?
Initiation	Stage
IP
Project	Plan
Business	Case
Benefits	M.A.
Registers
Risk	Register
Issue	Register
Quality	Register
Notes
29P2F-Class-EN- v05 – PT0086
Copyright	©	PTCoE	NV and	AXELOS	Limited	2017.	All	rights	reserved. Material	in	this	document	has	been	
sourced	from	Managing	Successful	Projects	with	PRINCE2®	2017	Edition.
No	part	of	this	document	may	be	reproduced	in	any	form	without	the	written	permission	of	both	the	PTCoE	
NV and	AXELOS	Limited.	Permission	can	be	requested	at	support@mplaza.pm and	licensing@AXELOS.com.
Corporate	
Programme	
Customer	(CPC)
Project
Board
Project
Manager
Pre-Project
SU
mandate
Project	Brief
Stage	Plan
Directing	a	Project	(DP)?
Initiation	Stage
IP
Project	Plan
Business	Case
Benefits	M.A.
Registers
Stage	Plan
Notes
30P2F-Class-EN- v05 – PT0086
Copyright	©	PTCoE	NV and	AXELOS	Limited	2017.	All	rights	reserved. Material	in	this	document	has	been	
sourced	from	Managing	Successful	Projects	with	PRINCE2®	2017	Edition.
No	part	of	this	document	may	be	reproduced	in	any	form	without	the	written	permission	of	both	the	PTCoE	
NV and	AXELOS	Limited.	Permission	can	be	requested	at	support@mplaza.pm and	licensing@AXELOS.com.
Corporate	
Programme	
Customer	(CPC)
Project
Board
Project
Manager
Pre-Project
SU
mandate
Project	Brief
Stage	Plan
Directing	a	Project	(DP)?
Initiation	Stage
IP
Project	Plan
Business	Case
Benefits	M.A.
Registers
Stage	Plan
SB
Managing	a	
Stage	
Boundary
Notes
31P2F-Class-EN- v05 – PT0086
Copyright	©	PTCoE	NV and	AXELOS	Limited	2017.	All	rights	reserved. Material	in	this	document	has	been	
sourced	from	Managing	Successful	Projects	with	PRINCE2®	2017	Edition.
No	part	of	this	document	may	be	reproduced	in	any	form	without	the	written	permission	of	both	the	PTCoE	
NV and	AXELOS	Limited.	Permission	can	be	requested	at	support@mplaza.pm and	licensing@AXELOS.com.
Corporate	
Programme	
Customer	(CPC)
Project
Board
Project
Manager
Pre-Project
SU
mandate
Project	Brief
Stage	Plan
Directing	a	Project	(DP)?
Initiation	Stage
IP
Project	Plan
Business	Case
Benefits	M.A.
Registers
Stage	Plan
SB
Notes
32P2F-Class-EN- v05 – PT0086
Copyright	©	PTCoE	NV and	AXELOS	Limited	2017.	All	rights	reserved. Material	in	this	document	has	been	
sourced	from	Managing	Successful	Projects	with	PRINCE2®	2017	Edition.
No	part	of	this	document	may	be	reproduced	in	any	form	without	the	written	permission	of	both	the	PTCoE	
NV and	AXELOS	Limited.	Permission	can	be	requested	at	support@mplaza.pm and	licensing@AXELOS.com.
Corporate	
Programme	
Customer	(CPC)
Project
Board
Project
Manager
Pre-Project
SU
mandate
Project	Brief
Stage	Plan
Directing	a	Project	(DP)?
Initiation	Stage
IP
Project	Plan
Business	Case
Benefits	M.A.
Registers
Stage	Plan
SB
??
2nd Decision
(Project)
Notes
33P2F-Class-EN- v05 – PT0086
Copyright	©	PTCoE	NV and	AXELOS	Limited	2017.	All	rights	reserved. Material	in	this	document	has	been	
sourced	from	Managing	Successful	Projects	with	PRINCE2®	2017	Edition.
No	part	of	this	document	may	be	reproduced	in	any	form	without	the	written	permission	of	both	the	PTCoE	
NV and	AXELOS	Limited.	Permission	can	be	requested	at	support@mplaza.pm and	licensing@AXELOS.com.
Corporate	
Programme	
Customer	(CPC)
Project
Board
Project
Manager
Pre-Project
SU
mandate
Project	Brief
Stage	Plan
Directing	a	Project	(DP)?
Initiation	Stage
IP
Project	Plan
Business	Case
Benefits	M.A.
Registers
Stage	Plan
SB
??
2nd Decision
(Project)
3rd Decision
(Next	Stage)
34P2F-Class-EN- v05 – PT0086
Copyright	©	PTCoE	NV and	AXELOS	Limited	2017.	All	rights	reserved.
Material	in	this	document	has	been	sourced	from	Managing	Successful	Projects	with	PRINCE2®	2017	Edition.
No	part	of	this	document	may	be	reproduced	in	any	form	without	the	written	permission	of	both	the	PTCoE	NV and	
AXELOS	Limited.	Permission	can	be	requested	at	frank.turley@gmail.com	and	licensing@AXELOS.com.
PRINCE2®
2017	edition
Delivering
The Product
Foundation
Notes
35P2F-Class-EN- v05 – PT0086
Copyright	©	PTCoE	NV and	AXELOS	Limited	2017.	All	rights	reserved. Material	in	this	document	has	been	
sourced	from	Managing	Successful	Projects	with	PRINCE2®	2017	Edition.
No	part	of	this	document	may	be	reproduced	in	any	form	without	the	written	permission	of	both	the	PTCoE	
NV and	AXELOS	Limited.	Permission	can	be	requested	at	support@mplaza.pm and	licensing@AXELOS.com.
Corporate	
Programme	
Customer	(CPC)
Project
Board
Project
Manager
Pre-Project
SU
mandate
Project	Brief
Stage	Plan
Directing	a	Project	(DP)?
IP
Project	Plan
Business	Case
Benefits	M.A.
Registers
Stage	Plan
SB
??
2nd Decision
(Project)
3rd Decision
(Next	Stage)
Stage	1
(Initiation	Stage) Stage	2	(delivery	stage)
Team
Manager(s)
Notes
36P2F-Class-EN- v05 – PT0086
Copyright	©	PTCoE	NV and	AXELOS	Limited	2017.	All	rights	reserved. Material	in	this	document	has	been	
sourced	from	Managing	Successful	Projects	with	PRINCE2®	2017	Edition.
No	part	of	this	document	may	be	reproduced	in	any	form	without	the	written	permission	of	both	the	PTCoE	
NV and	AXELOS	Limited.	Permission	can	be	requested	at	support@mplaza.pm and	licensing@AXELOS.com.
Corporate	
Programme	
Customer	(CPC)
Project
Board
Project
Manager
Pre-Project
SU
mandate
Project	Brief
Stage	Plan
Directing	a	Project	(DP)?
IP
Project	Plan
Business	Case
Benefits	M.A.
Registers
Stage	Plan
SB
??
Stage	Plan
Work	PackagesStage	1
(Initiation	Stage) Stage	2	(delivery	stage)
Team
Manager(s)
Notes
37P2F-Class-EN- v05 – PT0086
Copyright	©	PTCoE	NV and	AXELOS	Limited	2017.	All	rights	reserved. Material	in	this	document	has	been	
sourced	from	Managing	Successful	Projects	with	PRINCE2®	2017	Edition.
No	part	of	this	document	may	be	reproduced	in	any	form	without	the	written	permission	of	both	the	PTCoE	
NV and	AXELOS	Limited.	Permission	can	be	requested	at	support@mplaza.pm and	licensing@AXELOS.com.
Corporate	
Programme	
Customer	(CPC)
Project
Board
Project
Manager
Pre-Project
SU
mandate
Project	Brief
Stage	Plan
Directing	a	Project	(DP)?
IP
Project	Plan
Business	Case
Benefits	M.A.
Registers
Stage	Plan
SB
??
Stage	Plan
Project
Manager
Team	Manager(s)
Stage	1
(Initiation	Stage)
Team
Manager(s)
Notes
38P2F-Class-EN- v05 – PT0086
Copyright	©	PTCoE	NV and	AXELOS	Limited	2017.	All	rights	reserved. Material	in	this	document	has	been	
sourced	from	Managing	Successful	Projects	with	PRINCE2®	2017	Edition.
No	part	of	this	document	may	be	reproduced	in	any	form	without	the	written	permission	of	both	the	PTCoE	
NV and	AXELOS	Limited.	Permission	can	be	requested	at	support@mplaza.pm and	licensing@AXELOS.com.
Corporate	
Programme	
Customer	(CPC)
Project
Board
Project
Manager
Pre-Project
SU
mandate
Project	Brief
Stage	Plan
Directing	a	Project	(DP)?
IP
Project	Plan
Business	Case
Benefits	M.A.
Registers
Stage	Plan
SB
??
Stage	Plan
MP
Managing	
Product	
Delivery
Stage	1
(Initiation	Stage) Stage	2	(delivery	stage)
Team
Manager(s)
Notes
39P2F-Class-EN- v05 – PT0086
Copyright	©	PTCoE	NV and	AXELOS	Limited	2017.	All	rights	reserved. Material	in	this	document	has	been	
sourced	from	Managing	Successful	Projects	with	PRINCE2®	2017	Edition.
No	part	of	this	document	may	be	reproduced	in	any	form	without	the	written	permission	of	both	the	PTCoE	
NV and	AXELOS	Limited.	Permission	can	be	requested	at	support@mplaza.pm and	licensing@AXELOS.com.
Corporate	
Programme	
Customer	(CPC)
Project
Board
Project
Manager
Pre-Project
SU
mandate
Project	Brief
Stage	Plan
Directing	a	Project	(DP)?
IP
Project	Plan
Business	Case
Benefits	M.A.
Registers
Stage	Plan
SB
??
MP
CS
Controlling	a	
Stage
Stage	1
(Initiation	Stage) Stage	2	(delivery	stage)
Team
Manager(s)
Notes
40P2F-Class-EN- v05 – PT0086
Copyright	©	PTCoE	NV and	AXELOS	Limited	2017.	All	rights	reserved. Material	in	this	document	has	been	
sourced	from	Managing	Successful	Projects	with	PRINCE2®	2017	Edition.
No	part	of	this	document	may	be	reproduced	in	any	form	without	the	written	permission	of	both	the	PTCoE	
NV and	AXELOS	Limited.	Permission	can	be	requested	at	support@mplaza.pm and	licensing@AXELOS.com.
Corporate	
Programme	
Customer	(CPC)
Project
Board
Project
Manager
Pre-Project
SU
mandate
Project	Brief
Stage	Plan
Directing	a	Project	(DP)?
IP
Project	Plan
Business	Case
Benefits	M.A.
Registers
Stage	Plan
SB
??
MP
CS
Reports
Risks
Issues
Stage	1
(Initiation	Stage) Stage	2	(delivery	stage)
Team
Manager(s)
Notes
41P2F-Class-EN- v05 – PT0086
Copyright	©	PTCoE	NV and	AXELOS	Limited	2017.	All	rights	reserved. Material	in	this	document	has	been	
sourced	from	Managing	Successful	Projects	with	PRINCE2®	2017	Edition.
No	part	of	this	document	may	be	reproduced	in	any	form	without	the	written	permission	of	both	the	PTCoE	
NV and	AXELOS	Limited.	Permission	can	be	requested	at	support@mplaza.pm and	licensing@AXELOS.com.
Corporate	
Programme	
Customer	(CPC)
Project
Board
Project
Manager
Pre-Project
SU
mandate
Project	Brief
Stage	Plan
Directing	a	Project	(DP)?
IP
Project	Plan
Business	Case
Benefits	M.A.
Registers
Stage	Plan
SB
??
MP
CS
Reports
Risks
Issues
Stage	1
(Initiation	Stage) Stage	2	(delivery	stage)
Team
Manager(s)
Notes
42P2F-Class-EN- v05 – PT0086
Copyright	©	PTCoE	NV and	AXELOS	Limited	2017.	All	rights	reserved. Material	in	this	document	has	been	
sourced	from	Managing	Successful	Projects	with	PRINCE2®	2017	Edition.
No	part	of	this	document	may	be	reproduced	in	any	form	without	the	written	permission	of	both	the	PTCoE	
NV and	AXELOS	Limited.	Permission	can	be	requested	at	support@mplaza.pm and	licensing@AXELOS.com.
Corporate	
Programme	
Customer	(CPC)
Project
Board
Project
Manager
Pre-Project
SU
mandate
Project	Brief
Stage	Plan
Directing	a	Project	(DP)?
IP
Project	Plan
Business	Case
Benefits	M.A.
Registers
Stage	Plan
SB
??
MP
CS
Stage	1
(Initiation	Stage) Stage	2 Stage	3
Team
Manager(s)
Notes
43P2F-Class-EN- v05 – PT0086
Copyright	©	PTCoE	NV and	AXELOS	Limited	2017.	All	rights	reserved. Material	in	this	document	has	been	
sourced	from	Managing	Successful	Projects	with	PRINCE2®	2017	Edition.
No	part	of	this	document	may	be	reproduced	in	any	form	without	the	written	permission	of	both	the	PTCoE	
NV and	AXELOS	Limited.	Permission	can	be	requested	at	support@mplaza.pm and	licensing@AXELOS.com.
Corporate	
Programme	
Customer	(CPC)
Project
Board
Project
Manager
Pre-Project
SU
mandate
Project	Brief
Stage	Plan
Directing	a	Project	(DP)?
IP
Project	Plan
Business	Case
Benefits	M.A.
Registers
Stage	Plan
SB
??
MP
CS
Stage	Plan
SB
Stage	1
(Initiation	Stage) Stage	2 Stage	3
Team
Manager(s)
Notes
44P2F-Class-EN- v05 – PT0086
Copyright	©	PTCoE	NV and	AXELOS	Limited	2017.	All	rights	reserved. Material	in	this	document	has	been	
sourced	from	Managing	Successful	Projects	with	PRINCE2®	2017	Edition.
No	part	of	this	document	may	be	reproduced	in	any	form	without	the	written	permission	of	both	the	PTCoE	
NV and	AXELOS	Limited.	Permission	can	be	requested	at	support@mplaza.pm and	licensing@AXELOS.com.
Corporate	
Programme	
Customer	(CPC)
Project
Board
Project
Manager
Pre-Project
SU
mandate
Project	Brief
Stage	Plan
Directing	a	Project	(DP)?
IP
Project	Plan
Business	Case
Benefits	M.A.
Registers
Stage	Plan
SB
??
MP
CS
Stage	Plan
SB
End	Stage	Report
Business	Case
Project	Plan
Stage	1
(Initiation	Stage) Stage	2 Stage	3
Team
Manager(s)
Notes
45P2F-Class-EN- v05 – PT0086
Copyright	©	PTCoE	NV and	AXELOS	Limited	2017.	All	rights	reserved. Material	in	this	document	has	been	
sourced	from	Managing	Successful	Projects	with	PRINCE2®	2017	Edition.
No	part	of	this	document	may	be	reproduced	in	any	form	without	the	written	permission	of	both	the	PTCoE	
NV and	AXELOS	Limited.	Permission	can	be	requested	at	support@mplaza.pm and	licensing@AXELOS.com.
Corporate	
Programme	
Customer	(CPC)
Project
Board
Project
Manager
Pre-Project
SU
mandate
Project	Brief
Stage	Plan
Directing	a	Project	(DP)?
IP
Project	Plan
Business	Case
Benefits	M.A.
Registers
Stage	Plan
SB
??
MP
CS
Stage	Plan
SB
End	Stage	Report
Business	Case
Project	Plan
Stage	1
(Initiation	Stage) Stage	2 Stage	3
Team
Manager(s)
Notes
46P2F-Class-EN- v05 – PT0086
Copyright	©	PTCoE	NV and	AXELOS	Limited	2017.	All	rights	reserved. Material	in	this	document	has	been	
sourced	from	Managing	Successful	Projects	with	PRINCE2®	2017	Edition.
No	part	of	this	document	may	be	reproduced	in	any	form	without	the	written	permission	of	both	the	PTCoE	
NV and	AXELOS	Limited.	Permission	can	be	requested	at	support@mplaza.pm and	licensing@AXELOS.com.
Corporate	
Programme	
Customer	(CPC)
Project
Board
Project
Manager
Pre-Project
SU
mandate
Project	Brief
Stage	Plan
DP?
IP
Project	Plan
Business	Case
Benefits	M.A.
Registers
Stage	Plan
SB
??
MP
CS
Stage	Plan
SB
End	Stage	Report
Business	Case
Project	Plan
?
Next	Stage	
Decision
Stage	1
(Initiation	Stage) Stage	2 Stage	3
Team
Manager(s)
47P2F-Class-EN- v05 – PT0086
Copyright	©	PTCoE	NV and	AXELOS	Limited	2017.	All	rights	reserved.
Material	in	this	document	has	been	sourced	from	Managing	Successful	Projects	with	PRINCE2®	2017	Edition.
No	part	of	this	document	may	be	reproduced	in	any	form	without	the	written	permission	of	both	the	PTCoE	NV and	
AXELOS	Limited.	Permission	can	be	requested	at	frank.turley@gmail.com	and	licensing@AXELOS.com.
PRINCE2®
2017	edition
What if
Something Goes Wrong?
Foundation
Notes
48P2F-Class-EN- v05 – PT0086
Copyright	©	PTCoE	NV and	AXELOS	Limited	2017.	All	rights	reserved. Material	in	this	document	has	been	
sourced	from	Managing	Successful	Projects	with	PRINCE2®	2017	Edition.
No	part	of	this	document	may	be	reproduced	in	any	form	without	the	written	permission	of	both	the	PTCoE	
NV and	AXELOS	Limited.	Permission	can	be	requested	at	support@mplaza.pm and	licensing@AXELOS.com.
Corporate	
Programme	
Customer	(CPC)
Project
Board
Project
Manager
Pre-Project
SU
mandate
Project	Brief
Stage	Plan
DP?
IP
Project	Plan
Business	Case
Benefits	M.A.
Registers
Stage	Plan
SB
??
MP
CS
Stage	Plan
SB
End	Stage	Report
Business	Case
Project	Plan
?
Next	Stage	
Decision
Stage	1
(Initiation	Stage) Stage	2 Stage	3
Team
Manager(s)
Notes
49P2F-Class-EN- v05 – PT0086
Copyright	©	PTCoE	NV and	AXELOS	Limited	2017.	All	rights	reserved. Material	in	this	document	has	been	
sourced	from	Managing	Successful	Projects	with	PRINCE2®	2017	Edition.
No	part	of	this	document	may	be	reproduced	in	any	form	without	the	written	permission	of	both	the	PTCoE	
NV and	AXELOS	Limited.	Permission	can	be	requested	at	support@mplaza.pm and	licensing@AXELOS.com.
Corporate	
Programme	
Customer	(CPC)
Project
Board
Project
Manager
Pre-Project
SU
mandate
Project	Brief
Stage	Plan
DP?
IP
Project	Plan
Business	Case
Benefits	M.A.
Registers
Stage	Plan
SB
??
MP
CS
Stage	Plan
SB
End	Stage	Report
Business	Case
Project	Plan
?
Stage	1
(Initiation	Stage) Stage	2 Stage	3
Team
Manager(s)
Notes
50P2F-Class-EN- v05 – PT0086
Copyright	©	PTCoE	NV and	AXELOS	Limited	2017.	All	rights	reserved. Material	in	this	document	has	been	
sourced	from	Managing	Successful	Projects	with	PRINCE2®	2017	Edition.
No	part	of	this	document	may	be	reproduced	in	any	form	without	the	written	permission	of	both	the	PTCoE	
NV and	AXELOS	Limited.	Permission	can	be	requested	at	support@mplaza.pm and	licensing@AXELOS.com.
Corporate	
Programme	
Customer	(CPC)
Project
Board
Project
Manager
Pre-Project
SU
mandate
Project	Brief
Stage	Plan
DP?
IP
Project	Plan
Business	Case
Benefits	M.A.
Registers
Stage	Plan
SB
??
MP
CS
Stage	Plan
SB
End	Stage	Report
Business	Case
Project	Plan
?
MP
CS
!
!
!
!
! !
!
!
Time
Cost
Benefits
Etc.
Stage	1
(Initiation	Stage) Stage	2 Stage	3
Team
Manager(s)
Notes
51P2F-Class-EN- v05 – PT0086
Copyright	©	PTCoE	NV and	AXELOS	Limited	2017.	All	rights	reserved. Material	in	this	document	has	been	
sourced	from	Managing	Successful	Projects	with	PRINCE2®	2017	Edition.
No	part	of	this	document	may	be	reproduced	in	any	form	without	the	written	permission	of	both	the	PTCoE	
NV and	AXELOS	Limited.	Permission	can	be	requested	at	support@mplaza.pm and	licensing@AXELOS.com.
Corporate	
Programme	
Customer	(CPC)
Project
Board
Project
Manager
Pre-Project
SU
mandate
Project	Brief
Stage	Plan
DP?
IP
Project	Plan
Business	Case
Benefits	M.A.
Registers
Stage	Plan
SB
??
MP
CS
Stage	Plan
SB
End	Stage	Report
Business	Case
Project	Plan
?
MP
CS
!
Stage	1
(Initiation	Stage) Stage	2 Stage	3
Team
Manager(s)
Notes
52P2F-Class-EN- v05 – PT0086
Copyright	©	PTCoE	NV and	AXELOS	Limited	2017.	All	rights	reserved. Material	in	this	document	has	been	
sourced	from	Managing	Successful	Projects	with	PRINCE2®	2017	Edition.
No	part	of	this	document	may	be	reproduced	in	any	form	without	the	written	permission	of	both	the	PTCoE	
NV and	AXELOS	Limited.	Permission	can	be	requested	at	support@mplaza.pm and	licensing@AXELOS.com.
Corporate	
Programme	
Customer	(CPC)
Project
Board
Project
Manager
Pre-Project
SU
mandate
Project	Brief
Stage	Plan
DP?
IP
Project	Plan
Business	Case
Benefits	M.A.
Registers
Stage	Plan
SB
??
MP
CS
Stage	Plan
SB
End	Stage	Report
Business	Case
Project	Plan
?
MP
CS
EXCEPTION
Stage	1
(Initiation	Stage) Stage	2 Stage	3
Team
Manager(s)
Notes
53P2F-Class-EN- v05 – PT0086
Copyright	©	PTCoE	NV and	AXELOS	Limited	2017.	All	rights	reserved. Material	in	this	document	has	been	
sourced	from	Managing	Successful	Projects	with	PRINCE2®	2017	Edition.
No	part	of	this	document	may	be	reproduced	in	any	form	without	the	written	permission	of	both	the	PTCoE	
NV and	AXELOS	Limited.	Permission	can	be	requested	at	support@mplaza.pm and	licensing@AXELOS.com.
Corporate	
Programme	
Customer	(CPC)
Project
Board
Project
Manager
Pre-Project
SU
mandate
Project	Brief
Stage	Plan
DP?
IP
Project	Plan
Business	Case
Benefits	M.A.
Registers
Stage	Plan
SB
??
MP
CS
Stage	Plan
SB
End	Stage	Report
Business	Case
Project	Plan
?
MP
CS
Exception
Report
Stage	1
(Initiation	Stage) Stage	2 Stage	3
Team
Manager(s)
Notes
54P2F-Class-EN- v05 – PT0086
Copyright	©	PTCoE	NV and	AXELOS	Limited	2017.	All	rights	reserved. Material	in	this	document	has	been	
sourced	from	Managing	Successful	Projects	with	PRINCE2®	2017	Edition.
No	part	of	this	document	may	be	reproduced	in	any	form	without	the	written	permission	of	both	the	PTCoE	
NV and	AXELOS	Limited.	Permission	can	be	requested	at	support@mplaza.pm and	licensing@AXELOS.com.
Corporate	
Programme	
Customer	(CPC)
Project
Board
Project
Manager
Pre-Project
SU
mandate
Project	Brief
Stage	Plan
DP?
IP
Project	Plan
Business	Case
Benefits	M.A.
Registers
Stage	Plan
SB
??
MP
CS
Stage	Plan
SB
End	Stage	Report
Business	Case
Project	Plan
?
MP
SB
Business	Case
Project	Plan
Exception	
Plan
Exception	
Report
CS
Stage	1
(Initiation	Stage) Stage	2 Stage	3
Team
Manager(s)
Notes
55P2F-Class-EN- v05 – PT0086
Copyright	©	PTCoE	NV and	AXELOS	Limited	2017.	All	rights	reserved. Material	in	this	document	has	been	
sourced	from	Managing	Successful	Projects	with	PRINCE2®	2017	Edition.
No	part	of	this	document	may	be	reproduced	in	any	form	without	the	written	permission	of	both	the	PTCoE	
NV and	AXELOS	Limited.	Permission	can	be	requested	at	support@mplaza.pm and	licensing@AXELOS.com.
Corporate	
Programme	
Customer	(CPC)
Project
Board
Project
Manager
Pre-Project
SU
mandate
Project	Brief
Stage	Plan
DP?
IP
Project	Plan
Business	Case
Benefits	M.A.
Registers
Stage	Plan
SB
??
MP
CS
Stage	Plan
SB
End	Stage	Report
Business	Case
Project	Plan
?
MP
SB
Business	Case
Project	Plan
Exception	
Plan
Exception	
Report
CS
?
Authorize
Exception	Plan
Stage	1
(Initiation	Stage) Stage	2 Stage	3
Team
Manager(s)
56P2F-Class-EN- v05 – PT0086
Copyright	©	PTCoE	NV and	AXELOS	Limited	2017.	All	rights	reserved.
Material	in	this	document	has	been	sourced	from	Managing	Successful	Projects	with	PRINCE2®	2017	Edition.
No	part	of	this	document	may	be	reproduced	in	any	form	without	the	written	permission	of	both	the	PTCoE	NV and	
AXELOS	Limited.	Permission	can	be	requested	at	frank.turley@gmail.com	and	licensing@AXELOS.com.
PRINCE2®
2017	edition
The End!
Foundation
Notes
57P2F-Class-EN- v05 – PT0086
Copyright	©	PTCoE	NV and	AXELOS	Limited	2017.	All	rights	reserved. Material	in	this	document	has	been	
sourced	from	Managing	Successful	Projects	with	PRINCE2®	2017	Edition.
No	part	of	this	document	may	be	reproduced	in	any	form	without	the	written	permission	of	both	the	PTCoE	
NV and	AXELOS	Limited.	Permission	can	be	requested	at	support@mplaza.pm and	licensing@AXELOS.com.
Corporate	
Programme	
Customer	(CPC)
Project
Board
Project
Manager
Pre-Project
SU
mandate
Project	Brief
Stage	Plan
DP?
IP
Project	Plan
Business	Case
Benefits	M.A.
Registers
Stage	Plan
SB
??
MP
CS
Stage	Plan
SB
End	Stage	Report
Business	Case
Project	Plan
?
MP
SB
Business	Case
Project	Plan
Exception	
Plan
Exception	
Report
CS
?
Authorize
Exception	Plan
Stage	1
(Initiation	Stage) Stage	2 Stage	3
Team
Manager(s)
Notes
58P2F-Class-EN- v05 – PT0086
Copyright	©	PTCoE	NV and	AXELOS	Limited	2017.	All	rights	reserved. Material	in	this	document	has	been	
sourced	from	Managing	Successful	Projects	with	PRINCE2®	2017	Edition.
No	part	of	this	document	may	be	reproduced	in	any	form	without	the	written	permission	of	both	the	PTCoE	
NV and	AXELOS	Limited.	Permission	can	be	requested	at	support@mplaza.pm and	licensing@AXELOS.com.
Corporate	
Programme	
Customer	(CPC)
Project
Board
Project
Manager
Pre-Project
SU
mandate
Project	Brief
Stage	Plan
DP?
Stage	1
(Initiation	Stage)
IP
Project	Plan
Business	Case
Benefits	M.A.
Registers
Stage	Plan
SB
??
MP
CS
Stage	Plan
SB
End	Stage	Report
Business	Case
Project	Plan
?
MP
CS
?
Stage	2
CP
End	Proj Report
Benefits	M.A.
Stage	3	(last	stage)
Team
Manager(s)
Closing	a	
Project
Notes
59P2F-Class-EN- v05 – PT0086
Copyright	©	PTCoE	NV and	AXELOS	Limited	2017.	All	rights	reserved. Material	in	this	document	has	been	
sourced	from	Managing	Successful	Projects	with	PRINCE2®	2017	Edition.
No	part	of	this	document	may	be	reproduced	in	any	form	without	the	written	permission	of	both	the	PTCoE	
NV and	AXELOS	Limited.	Permission	can	be	requested	at	support@mplaza.pm and	licensing@AXELOS.com.
Corporate	
Programme	
Customer	(CPC)
Project
Board
Project
Manager
Pre-Project
SU
mandate
Project	Brief
Stage	Plan
DP?
Stage	1
(Initiation	Stage)
IP
Project	Plan
Business	Case
Benefits	M.A.
Registers
Stage	Plan
SB
??
MP
CS
Stage	Plan
SB
End	Stage	Report
Business	Case
Project	Plan
?
MP
CS
?
Stage	2
CP
End	Proj Report
Benefits	M.A.
Business	Case
Project	Plan
Stage	3	(last	stage)
Team
Manager(s)
Notes
60P2F-Class-EN- v05 – PT0086
Copyright	©	PTCoE	NV and	AXELOS	Limited	2017.	All	rights	reserved. Material	in	this	document	has	been	
sourced	from	Managing	Successful	Projects	with	PRINCE2®	2017	Edition.
No	part	of	this	document	may	be	reproduced	in	any	form	without	the	written	permission	of	both	the	PTCoE	
NV and	AXELOS	Limited.	Permission	can	be	requested	at	support@mplaza.pm and	licensing@AXELOS.com.
Corporate	
Programme	
Customer	(CPC)
Project
Board
Project
Manager
Pre-Project
SU
mandate
Project	Brief
Stage	Plan
DP?
Stage	1
(Initiation	Stage)
IP
Project	Plan
Business	Case
Benefits	M.A.
Registers
Stage	Plan
SB
??
MP
CS
Stage	Plan
SB
End	Stage	Report
Business	Case
Project	Plan
?
MP
CS
?
Stage	2
CP
End	Proj Report
Benefits	M.A.
Business	Case
Project	Plan
?
Authorize
project	closure
Stage	3	(last	stage)
Team
Manager(s)
61P2F-Class-EN- v05 – PT0086
Copyright	©	PTCoE	NV and	AXELOS	Limited	2017.	All	rights	reserved.
Material	in	this	document	has	been	sourced	from	Managing	Successful	Projects	with	PRINCE2®	2017	Edition.
No	part	of	this	document	may	be	reproduced	in	any	form	without	the	written	permission	of	both	the	PTCoE	NV and	
AXELOS	Limited.	Permission	can	be	requested	at	frank.turley@gmail.com	and	licensing@AXELOS.com.
PRINCE2®
2017	edition
Principles
Foundation
Notes
62P2F-Class-EN- v05 – PT0086
Copyright	©	PTCoE	NV and	AXELOS	Limited	2017.	All	rights	reserved. Material	in	this	document	has	been	
sourced	from	Managing	Successful	Projects	with	PRINCE2®	2017	Edition.
No	part	of	this	document	may	be	reproduced	in	any	form	without	the	written	permission	of	both	the	PTCoE	
NV and	AXELOS	Limited.	Permission	can	be	requested	at	support@mplaza.pm and	licensing@AXELOS.com.
Continued	
business	
justification
Principles
Notes
63P2F-Class-EN- v05 – PT0086
Copyright	©	PTCoE	NV and	AXELOS	Limited	2017.	All	rights	reserved. Material	in	this	document	has	been	
sourced	from	Managing	Successful	Projects	with	PRINCE2®	2017	Edition.
No	part	of	this	document	may	be	reproduced	in	any	form	without	the	written	permission	of	both	the	PTCoE	
NV and	AXELOS	Limited.	Permission	can	be	requested	at	support@mplaza.pm and	licensing@AXELOS.com.
Corporate	
Programme	
Customer	(CPC)
Project
Board
Project
Manager
Pre-Project
SU
mandate
Project	Brief
DP?
Stage	1
(Initiation	Stage)
IP
Business	Case
SB
??
SB
Business	Case
?
SB
Business	Case
?
Stage	2 Stage	3	(last	stage)
Business	Case
?
CP
End	of	the	stage
End	of	the	stage
Exception
End	of	the	stage
Beginning	of	the	stage
Team
Manager(s)
Project	Brief Business	Case Business	Case Business	Case Business	Case
Notes
64P2F-Class-EN- v05 – PT0086
Copyright	©	PTCoE	NV and	AXELOS	Limited	2017.	All	rights	reserved. Material	in	this	document	has	been	
sourced	from	Managing	Successful	Projects	with	PRINCE2®	2017	Edition.
No	part	of	this	document	may	be	reproduced	in	any	form	without	the	written	permission	of	both	the	PTCoE	
NV and	AXELOS	Limited.	Permission	can	be	requested	at	support@mplaza.pm and	licensing@AXELOS.com.
Corporate	
Programme	
Customer	(CPC)
Project
Board
Project
Manager
Pre-Project
SU
mandate
Project	Brief
DP?
Stage	1
(Initiation	Stage)
IP
Business	Case
SB
??
SB
Business	Case
?
SB
Business	Case
?
Stage	2 Stage	3	(last	stage)
Business	Case
?
CP
Stage	Boundary
Stage	Boundary
Stage	Boundary
Stage	Boundary
Stage	Boundary
Team
Manager(s)
Notes
65P2F-Class-EN- v05 – PT0086
Copyright	©	PTCoE	NV and	AXELOS	Limited	2017.	All	rights	reserved. Material	in	this	document	has	been	
sourced	from	Managing	Successful	Projects	with	PRINCE2®	2017	Edition.
No	part	of	this	document	may	be	reproduced	in	any	form	without	the	written	permission	of	both	the	PTCoE	
NV and	AXELOS	Limited.	Permission	can	be	requested	at	support@mplaza.pm and	licensing@AXELOS.com.
Continued	
business	
justification
Defined	roles	and	
responsibilities
Principles
Notes
66P2F-Class-EN- v05 – PT0086
Copyright	©	PTCoE	NV and	AXELOS	Limited	2017.	All	rights	reserved. Material	in	this	document	has	been	
sourced	from	Managing	Successful	Projects	with	PRINCE2®	2017	Edition.
No	part	of	this	document	may	be	reproduced	in	any	form	without	the	written	permission	of	both	the	PTCoE	
NV and	AXELOS	Limited.	Permission	can	be	requested	at	support@mplaza.pm and	licensing@AXELOS.com.
Project	mandate
Corporate	
Programme	
Customer	(CPC)
Executive
Project	Manager
Senior	User(s) Senior	Supplier(s)
Project	Board
Team	Manager(s)
Project
Board
Project
Manager
Team
Manager(s)
Notes
67P2F-Class-EN- v05 – PT0086
Copyright	©	PTCoE	NV and	AXELOS	Limited	2017.	All	rights	reserved. Material	in	this	document	has	been	
sourced	from	Managing	Successful	Projects	with	PRINCE2®	2017	Edition.
No	part	of	this	document	may	be	reproduced	in	any	form	without	the	written	permission	of	both	the	PTCoE	
NV and	AXELOS	Limited.	Permission	can	be	requested	at	support@mplaza.pm and	licensing@AXELOS.com.
Corporate	
Programme	
Customer	(CPC)
Project
Board
Project
Manager
Pre-Project
SU
mandate
DP?
Stage	1
(Initiation	Stage)
IP
SB
??
MP
CS
SB
?
MP
SB
CS
?
Stage	2 Stage	3	(last	stage)
CP
?
Executive
Project	Manager
Senior	User(s) Senior	Supplier(s)
Project	Board
Team	Manager(s)
Executive
Project	Manager
Senior	User(s) Senior	Supplier(s)
Project	Board
Team	Manager(s)
Executive
Project	Manager
Senior	User(s) Senior	Supplier(s)
Project	Board
Team	Manager(s)
Executive
Project	Manager
Senior	User(s) Senior	Supplier(s)
Project	Board
Team	Manager(s)
Team
Manager(s)
Notes
68P2F-Class-EN- v05 – PT0086
Copyright	©	PTCoE	NV and	AXELOS	Limited	2017.	All	rights	reserved. Material	in	this	document	has	been	
sourced	from	Managing	Successful	Projects	with	PRINCE2®	2017	Edition.
No	part	of	this	document	may	be	reproduced	in	any	form	without	the	written	permission	of	both	the	PTCoE	
NV and	AXELOS	Limited.	Permission	can	be	requested	at	support@mplaza.pm and	licensing@AXELOS.com.
Continued	
business	
justification
Learn	from	
experience
Defined	roles	and	
responsibilities
Principles
Notes
69P2F-Class-EN- v05 – PT0086
Copyright	©	PTCoE	NV and	AXELOS	Limited	2017.	All	rights	reserved. Material	in	this	document	has	been	
sourced	from	Managing	Successful	Projects	with	PRINCE2®	2017	Edition.
No	part	of	this	document	may	be	reproduced	in	any	form	without	the	written	permission	of	both	the	PTCoE	
NV and	AXELOS	Limited.	Permission	can	be	requested	at	support@mplaza.pm and	licensing@AXELOS.com.
Corporate	
Programme	
Customer	(CPC)
Project
Board
Project
Manager
Pre-Project
SU
mandate
DP?
Stage	1
(Initiation	Stage)
IP
SB
??
MP
CS
SB
?
MP
SB
CS
?
Stage	2 Stage	3	(last	stage)
CP
?
Lessons	Log
Lessons	
Report
Team
Manager(s)
Notes
70P2F-Class-EN- v05 – PT0086
Copyright	©	PTCoE	NV and	AXELOS	Limited	2017.	All	rights	reserved. Material	in	this	document	has	been	
sourced	from	Managing	Successful	Projects	with	PRINCE2®	2017	Edition.
No	part	of	this	document	may	be	reproduced	in	any	form	without	the	written	permission	of	both	the	PTCoE	
NV and	AXELOS	Limited.	Permission	can	be	requested	at	support@mplaza.pm and	licensing@AXELOS.com.
Continued	
business	
justification
Learn	from	
experience
Defined	roles	and	
responsibilities
Manage	by	
stagesPrinciples
Notes
71P2F-Class-EN- v05 – PT0086
Copyright	©	PTCoE	NV and	AXELOS	Limited	2017.	All	rights	reserved. Material	in	this	document	has	been	
sourced	from	Managing	Successful	Projects	with	PRINCE2®	2017	Edition.
No	part	of	this	document	may	be	reproduced	in	any	form	without	the	written	permission	of	both	the	PTCoE	
NV and	AXELOS	Limited.	Permission	can	be	requested	at	support@mplaza.pm and	licensing@AXELOS.com.
Corporate	
Programme	
Customer	(CPC)
Project
Board
Project
Manager
Pre-Project
SU
mandate
DP?
Stage	1
(Initiation	Stage)
IP
SB
??
MP
CS
SB
?
MP
SB
CS
?
Stage	2 Stage	3	(last	stage)
CP
?
Stage	1 Stage	2 Stage	3
Team
Manager(s)
Notes
72P2F-Class-EN- v05 – PT0086
Copyright	©	PTCoE	NV and	AXELOS	Limited	2017.	All	rights	reserved. Material	in	this	document	has	been	
sourced	from	Managing	Successful	Projects	with	PRINCE2®	2017	Edition.
No	part	of	this	document	may	be	reproduced	in	any	form	without	the	written	permission	of	both	the	PTCoE	
NV and	AXELOS	Limited.	Permission	can	be	requested	at	support@mplaza.pm and	licensing@AXELOS.com.
Corporate	
Programme	
Customer	(CPC)
Project
Board
Project
Manager
Pre-Project
SU
mandate
DP?
Stage	1
(Initiation	Stage)
IP
SB
??
MP
CS
Stage	2	(last	stage)
CP
?
Stage	1 Stage	2
Team
Manager(s)
Notes
73P2F-Class-EN- v05 – PT0086
Copyright	©	PTCoE	NV and	AXELOS	Limited	2017.	All	rights	reserved. Material	in	this	document	has	been	
sourced	from	Managing	Successful	Projects	with	PRINCE2®	2017	Edition.
No	part	of	this	document	may	be	reproduced	in	any	form	without	the	written	permission	of	both	the	PTCoE	
NV and	AXELOS	Limited.	Permission	can	be	requested	at	support@mplaza.pm and	licensing@AXELOS.com.
Continued	
business	
justification
Learn	from	
experience
Defined	roles	and	
responsibilities
Manage	by	
stages
Manage	by	
exception
Principles
Notes
74P2F-Class-EN- v05 – PT0086
Copyright	©	PTCoE	NV and	AXELOS	Limited	2017.	All	rights	reserved. Material	in	this	document	has	been	
sourced	from	Managing	Successful	Projects	with	PRINCE2®	2017	Edition.
No	part	of	this	document	may	be	reproduced	in	any	form	without	the	written	permission	of	both	the	PTCoE	
NV and	AXELOS	Limited.	Permission	can	be	requested	at	support@mplaza.pm and	licensing@AXELOS.com.
Corporate	
Programme	
Customer	(CPC)
Project
Board
Project
Manager
Pre-Project
SU
mandate
Project	Brief
Stage	Plan
DP?
IP
Project	Plan
Business	Case
Benefits	M.A.
Registers
Stage	Plan
SB
??
MP
CS
Stage	Plan
SB
End	Stage	Report
Business	Case
Project	Plan
?
MP
CS
!
!
!
!
! !
!
!
Time
Cost
Benefits
Etc.
Stage	1
(Initiation	Stage) Stage	2 Stage	3
Team
Manager(s)
Notes
75P2F-Class-EN- v05 – PT0086
Copyright	©	PTCoE	NV and	AXELOS	Limited	2017.	All	rights	reserved. Material	in	this	document	has	been	
sourced	from	Managing	Successful	Projects	with	PRINCE2®	2017	Edition.
No	part	of	this	document	may	be	reproduced	in	any	form	without	the	written	permission	of	both	the	PTCoE	
NV and	AXELOS	Limited.	Permission	can	be	requested	at	support@mplaza.pm and	licensing@AXELOS.com.
Project
Variables
(Tolerances)
Scope
Time Cost
Quality
BenefitRisk
Notes
76P2F-Class-EN- v05 – PT0086
Copyright	©	PTCoE	NV and	AXELOS	Limited	2017.	All	rights	reserved. Material	in	this	document	has	been	
sourced	from	Managing	Successful	Projects	with	PRINCE2®	2017	Edition.
No	part	of	this	document	may	be	reproduced	in	any	form	without	the	written	permission	of	both	the	PTCoE	
NV and	AXELOS	Limited.	Permission	can	be	requested	at	support@mplaza.pm and	licensing@AXELOS.com.
Corporate	
Programme	
Customer	(CPC)
Project
Board
Project
Manager
Pre-Project
Stage	1
(Initiation	Stage) Stage	2 Stage	3
Team
Manager(s)
! ! ! ! ! ! Work	Package	Tolerances
! ! ! ! ! ! Stage	Tolerances
! ! ! ! ! ! Project	Tolerances
Notes
77P2F-Class-EN- v05 – PT0086
Copyright	©	PTCoE	NV and	AXELOS	Limited	2017.	All	rights	reserved. Material	in	this	document	has	been	
sourced	from	Managing	Successful	Projects	with	PRINCE2®	2017	Edition.
No	part	of	this	document	may	be	reproduced	in	any	form	without	the	written	permission	of	both	the	PTCoE	
NV and	AXELOS	Limited.	Permission	can	be	requested	at	support@mplaza.pm and	licensing@AXELOS.com.
Continued	
business	
justification
Learn	from	
experience
Defined	roles	and	
responsibilities
Manage	by	
stages
Manage	by	
exception
Focus	on	
products
Principles
Notes
78P2F-Class-EN- v05 – PT0086
Copyright	©	PTCoE	NV and	AXELOS	Limited	2017.	All	rights	reserved. Material	in	this	document	has	been	
sourced	from	Managing	Successful	Projects	with	PRINCE2®	2017	Edition.
No	part	of	this	document	may	be	reproduced	in	any	form	without	the	written	permission	of	both	the	PTCoE	
NV and	AXELOS	Limited.	Permission	can	be	requested	at	support@mplaza.pm and	licensing@AXELOS.com.
Corporate	
Programme	
Customer	(CPC)
Project
Board
Project
Manager
Pre-Project
SU
mandate
Project	Brief
Stage	Plan
Directing	a	Project	(DP)?
Initiation	Stage
IP
Purpose
Composition
Quality	Criteria
Quality	Testing
Etc.
Product	Description
Team
Manager(s)
Notes
79P2F-Class-EN- v05 – PT0086
Copyright	©	PTCoE	NV and	AXELOS	Limited	2017.	All	rights	reserved. Material	in	this	document	has	been	
sourced	from	Managing	Successful	Projects	with	PRINCE2®	2017	Edition.
No	part	of	this	document	may	be	reproduced	in	any	form	without	the	written	permission	of	both	the	PTCoE	
NV and	AXELOS	Limited.	Permission	can	be	requested	at	support@mplaza.pm and	licensing@AXELOS.com.
Corporate	
Programme	
Customer	(CPC)
Project
Board
Project
Manager
Pre-Project
SU
mandate
DP?
Stage	1
(Initiation	Stage)
IP
SB
??
MP
CS
SB
?
MP
SB
CS
?
Stage	2 Stage	3	(last	stage)
CP
?
PD’s PD’s PD’sPPD
Team
Manager(s)
Notes
80P2F-Class-EN- v05 – PT0086
Copyright	©	PTCoE	NV and	AXELOS	Limited	2017.	All	rights	reserved. Material	in	this	document	has	been	
sourced	from	Managing	Successful	Projects	with	PRINCE2®	2017	Edition.
No	part	of	this	document	may	be	reproduced	in	any	form	without	the	written	permission	of	both	the	PTCoE	
NV and	AXELOS	Limited.	Permission	can	be	requested	at	support@mplaza.pm and	licensing@AXELOS.com.
Continued	
business	
justification
Learn	from	
experience
Defined	roles	and	
responsibilities
Manage	by	
stages
Manage	by	
exception
Focus	on	
products
Tailor	to	suit	
the	project
Principles
Notes
81P2F-Class-EN- v05 – PT0086
Copyright	©	PTCoE	NV and	AXELOS	Limited	2017.	All	rights	reserved. Material	in	this	document	has	been	
sourced	from	Managing	Successful	Projects	with	PRINCE2®	2017	Edition.
No	part	of	this	document	may	be	reproduced	in	any	form	without	the	written	permission	of	both	the	PTCoE	
NV and	AXELOS	Limited.	Permission	can	be	requested	at	support@mplaza.pm and	licensing@AXELOS.com.
Notes
82P2F-Class-EN- v05 – PT0086
Copyright	©	PTCoE	NV and	AXELOS	Limited	2017.	All	rights	reserved. Material	in	this	document	has	been	
sourced	from	Managing	Successful	Projects	with	PRINCE2®	2017	Edition.
No	part	of	this	document	may	be	reproduced	in	any	form	without	the	written	permission	of	both	the	PTCoE	
NV and	AXELOS	Limited.	Permission	can	be	requested	at	support@mplaza.pm and	licensing@AXELOS.com.
Notes
83P2F-Class-EN- v05 – PT0086
Copyright	©	PTCoE	NV and	AXELOS	Limited	2017.	All	rights	reserved. Material	in	this	document	has	been	
sourced	from	Managing	Successful	Projects	with	PRINCE2®	2017	Edition.
No	part	of	this	document	may	be	reproduced	in	any	form	without	the	written	permission	of	both	the	PTCoE	
NV and	AXELOS	Limited.	Permission	can	be	requested	at	support@mplaza.pm and	licensing@AXELOS.com.
Principles
Continued	
business	
justification
Learn	from	
experience
Defined	roles	and	
responsibilities
Manage	by	
stages
Manage	by	
exception
Focus	on	
products
Tailor	to	suit	
the	project
84P2F-Class-EN- v05 – PT0086
Copyright	©	PTCoE	NV and	AXELOS	Limited	2017.	All	rights	reserved.
Material	in	this	document	has	been	sourced	from	Managing	Successful	Projects	with	PRINCE2®	2017	Edition.
No	part	of	this	document	may	be	reproduced	in	any	form	without	the	written	permission	of	both	the	PTCoE	NV and	
AXELOS	Limited.	Permission	can	be	requested	at	frank.turley@gmail.com	and	licensing@AXELOS.com.
PRINCE2®
2017	edition
Starting Up A Project
Process
Foundation
Notes
85P2F-Class-EN- v05 – PT0086
Copyright	©	PTCoE	NV and	AXELOS	Limited	2017.	All	rights	reserved. Material	in	this	document	has	been	
sourced	from	Managing	Successful	Projects	with	PRINCE2®	2017	Edition.
No	part	of	this	document	may	be	reproduced	in	any	form	without	the	written	permission	of	both	the	PTCoE	
NV and	AXELOS	Limited.	Permission	can	be	requested	at	support@mplaza.pm and	licensing@AXELOS.com.
Corporate	
Programme	
Customer	(CPC)
Project
Board
Project
Manager
Pre-Project
SU
mandate
Project	Brief
Stage	Plan
DP?
Stage	1
(Initiation	Stage)
IP
Project	Plan
Business	Case
Benefits	M.A.
Registers
Stage	Plan
SB
??
MP
CS
Stage	Plan
SB
End	Stage	Report
Business	Case
Project	Plan
?
MP
SB
Business	Case
Project	Plan
Exception	
Plan
Exception	
Report
CS
?
Stage	2 Stage	3	(last	stage)
CP
End	Proj Report
Benefits	M.A.
Business	Case
Project	Plan
?
Do	we	have	a	
worthwhile	and	viable	
project?
Team
Manager(s)
Notes
86P2F-Class-EN- v05 – PT0086
Copyright	©	PTCoE	NV and	AXELOS	Limited	2017.	All	rights	reserved. Material	in	this	document	has	been	
sourced	from	Managing	Successful	Projects	with	PRINCE2®	2017	Edition.
No	part	of	this	document	may	be	reproduced	in	any	form	without	the	written	permission	of	both	the	PTCoE	
NV and	AXELOS	Limited.	Permission	can	be	requested	at	support@mplaza.pm and	licensing@AXELOS.com.
Corporate	
Programme	
Customer	(CPC)
Project
Board
Project
Manager
Pre-Project
SU
mandate
Project	Brief
Stage	Plan
DP?
Stage	1
(Initiation	Stage)
IP
Project	Plan
Business	Case
Benefits	M.A.
Registers
Stage	Plan
SB
??
MP
CS
Stage	Plan
SB
End	Stage	Report
Business	Case
Project	Plan
?
MP
SB
Business	Case
Project	Plan
Exception	
Plan
Exception	
Report
CS
?
Stage	2 Stage	3	(last	stage)
CP
End	Proj Report
Benefits	M.A.
Business	Case
Project	Plan
?
Team
Manager(s)
Notes
87P2F-Class-EN- v05 – PT0086
Copyright	©	PTCoE	NV and	AXELOS	Limited	2017.	All	rights	reserved. Material	in	this	document	has	been	
sourced	from	Managing	Successful	Projects	with	PRINCE2®	2017	Edition.
No	part	of	this	document	may	be	reproduced	in	any	form	without	the	written	permission	of	both	the	PTCoE	
NV and	AXELOS	Limited.	Permission	can	be	requested	at	support@mplaza.pm and	licensing@AXELOS.com.
Corporate	
Programme	
Customer	(CPC)
Project
Board
Project
Manager
Pre-Project
SU
mandate
Project	Brief
Stage	Plan
DP?
Stage	1
(Initiation	Stage)
IP
Project	Plan
Business	Case
Benefits	M.A.
Registers
Stage	Plan
SB
??
MP
CS
Stage	Plan
SB
End	Stage	Report
Business	Case
Project	Plan
?
MP
SB
Business	Case
Project	Plan
Exception	
Plan
Exception	
Report
CS
?
Stage	2 Stage	3	(last	stage)
CP
End	Proj Report
Benefits	M.A.
Business	Case
Project	Plan
?
Why	are	we	doing	
the	project?
(outline	Business	Case)
What’s	the	best	way	of	
doing	the	project?
(project	approach)
Who	do	we	need?
(Project	Management	
Team)
What	are	we	going	
to	create?
(Project	Product	
Description)
Team
Manager(s)
Notes
88P2F-Class-EN- v05 – PT0086
Copyright	©	PTCoE	NV and	AXELOS	Limited	2017.	All	rights	reserved. Material	in	this	document	has	been	
sourced	from	Managing	Successful	Projects	with	PRINCE2®	2017	Edition.
No	part	of	this	document	may	be	reproduced	in	any	form	without	the	written	permission	of	both	the	PTCoE	
NV and	AXELOS	Limited.	Permission	can	be	requested	at	support@mplaza.pm and	licensing@AXELOS.com.
Corporate	
Programme	
Customer	(CPC)
Project
Board
Project
Manager
Pre-Project
SU
mandate
Project	Brief
Stage	Plan
DP?
Stage	1
(Initiation	Stage)
IP
Project	Plan
Business	Case
Benefits	M.A.
Registers
Stage	Plan
SB
??
MP
CS
Stage	Plan
SB
End	Stage	Report
Business	Case
Project	Plan
?
MP
SB
Business	Case
Project	Plan
Exception	
Plan
Exception	
Report
CS
?
Stage	2 Stage	3	(last	stage)
CP
End	Proj Report
Benefits	M.A.
Business	Case
Project	Plan
?
How	are	we	going	
to	initiate	the	
project?
Team
Manager(s)
Notes
89P2F-Class-EN- v05 – PT0086
Copyright	©	PTCoE	NV and	AXELOS	Limited	2017.	All	rights	reserved. Material	in	this	document	has	been	
sourced	from	Managing	Successful	Projects	with	PRINCE2®	2017	Edition.
No	part	of	this	document	may	be	reproduced	in	any	form	without	the	written	permission	of	both	the	PTCoE	
NV and	AXELOS	Limited.	Permission	can	be	requested	at	support@mplaza.pm and	licensing@AXELOS.com.
Corporate	
Programme	
Customer	(CPC)
Project
Board
Project
Manager
Pre-Project
SU
mandate
DP?
Stage	1
(Initiation	Stage)
Trigger
Why?	
Terms	of	Reference
What?	
Project	Product	Description
How	much?	
Outline	Business	Case
Expected	Benefits
Who?
Executive
Project	mandate	
Team
Manager(s)
Notes
90P2F-Class-EN- v05 – PT0086
Copyright	©	PTCoE	NV and	AXELOS	Limited	2017.	All	rights	reserved. Material	in	this	document	has	been	
sourced	from	Managing	Successful	Projects	with	PRINCE2®	2017	Edition.
No	part	of	this	document	may	be	reproduced	in	any	form	without	the	written	permission	of	both	the	PTCoE	
NV and	AXELOS	Limited.	Permission	can	be	requested	at	support@mplaza.pm and	licensing@AXELOS.com.
Corporate	
Programme	
Customer	(CPC)
Project
Board
Project
Manager
Pre-Project
mandate
DP?
Stage	1
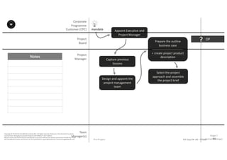
(Initiation	Stage)
Appoint	Executive	and	
Project	Manager
Team
Manager(s)
Notes
91P2F-Class-EN- v05 – PT0086
Copyright	©	PTCoE	NV and	AXELOS	Limited	2017.	All	rights	reserved. Material	in	this	document	has	been	
sourced	from	Managing	Successful	Projects	with	PRINCE2®	2017	Edition.
No	part	of	this	document	may	be	reproduced	in	any	form	without	the	written	permission	of	both	the	PTCoE	
NV and	AXELOS	Limited.	Permission	can	be	requested	at	support@mplaza.pm and	licensing@AXELOS.com.
Corporate	
Programme	
Customer	(CPC)
Project
Board
Project
Manager
Pre-Project
mandate
DP?
Stage	1
(Initiation	Stage)
Appoint	Executive	and	
Project	Manager
Capture	previous	
lessons
Design	and	appoint	the	
project	management	
team
Prepare	the	outline	
business	case
+	create	project	product	
description
Select	the	project	
approach	and	assemble	
the	project	brief
Team
Manager(s)
Notes
92P2F-Class-EN- v05 – PT0086
Copyright	©	PTCoE	NV and	AXELOS	Limited	2017.	All	rights	reserved. Material	in	this	document	has	been	
sourced	from	Managing	Successful	Projects	with	PRINCE2®	2017	Edition.
No	part	of	this	document	may	be	reproduced	in	any	form	without	the	written	permission	of	both	the	PTCoE	
NV and	AXELOS	Limited.	Permission	can	be	requested	at	support@mplaza.pm and	licensing@AXELOS.com.
Project	Brief Date:	Document: Project: Pen	Project Author: Project	Manager
Choose	a	quality	pen	and	give	to	±400	pens	clients.
Project	Objectives
• Choose	a	quality	that	meets	specifications
• Choose	a	pen	that	users	will	perceive	as	a	quality	pen
Project	Scope:
1. Project Definition
Reasons:	
Build	a	better	relationship	with	clients	and	reduce	loss	in	the	
renewal	of	maintenance	contracts	by	50%.	
Expected	Benefits
• 50%	reduce	loss	of	maintenance	contracts:	€42,000	
• Increase	new	machine	orders	by	2%:	€16,200	(each	year)	
Risks
• Clients	may	not	hold	on	to	the	pen	and	use	it	each	day.	
Costs	
• Pen	costs:	€9	by	400	pens	=	€3,600	
• Other	project	costs:	€600	
2. Outline Business Case
Attached:	Project	Product	Description	(PPD)
3. Project Product Description
Constraints	and	assumptions
• Possible	to	find	a	pen	in	the	catalogues	provided	
Project	Tolerances
1. Time:	3	months	+	30%	
2. Cost:	€9	for	a	pen:	Estimate	€4,200	for	the	project	+- 10%	
3. Quality:	Pens	must	meet	quality	requirements	
Attached:	Project	Management	Team	(PMT)	
5. Project Management Team
The	company	will	choose	a	pen	from	an	existing	business	gift	
company.	Project	will	be	run	internally.	
4. Approach
This	project	uses	the	roles	description	as	defined	by	PRINCE2	
- Link to	the	Roles	Descriptions	document
6. Role Descriptions
3.	Client	list
4.	Pens	ordered
1. Evaluation	pens	ordered
2. Pen	evaluated
Example:	Project	Brief
Notes
93P2F-Class-EN- v05 – PT0086
Copyright	©	PTCoE	NV and	AXELOS	Limited	2017.	All	rights	reserved. Material	in	this	document	has	been	
sourced	from	Managing	Successful	Projects	with	PRINCE2®	2017	Edition.
No	part	of	this	document	may	be	reproduced	in	any	form	without	the	written	permission	of	both	the	PTCoE	
NV and	AXELOS	Limited.	Permission	can	be	requested	at	support@mplaza.pm and	licensing@AXELOS.com.
Corporate	
Programme	
Customer	(CPC)
Project
Board
Project
Manager
Pre-Project
mandate
DP?
Stage	1
(Initiation	Stage)
Appoint	Executive	and	
Project	Manager
Capture	previous	
lessons
Design	and	appoint	the	
project	management	
team
Prepare	the	outline	
business	case
+	create	project	product	
description
Select	the	project	
approach	and	assemble	
the	project	brief
Plan	the	initiation	stage
Request	to	initiate	a	
project
Team
Manager(s)
Notes
94P2F-Class-EN- v05 – PT0086
Copyright	©	PTCoE	NV and	AXELOS	Limited	2017.	All	rights	reserved. Material	in	this	document	has	been	
sourced	from	Managing	Successful	Projects	with	PRINCE2®	2017	Edition.
No	part	of	this	document	may	be	reproduced	in	any	form	without	the	written	permission	of	both	the	PTCoE	
NV and	AXELOS	Limited.	Permission	can	be	requested	at	support@mplaza.pm and	licensing@AXELOS.com.
Corporate	
Programme	
Customer	(CPC)
Project
Board
Project
Manager
Pre-Project
mandate
Project	Brief
Stage	Plan
DP?
Stage	1
(Initiation	Stage)
Request	to	initiate	a	
project
Previous	lessons
Inputs
OutputsTeam
Manager(s)
Notes
95P2F-Class-EN- v05 – PT0086
Copyright	©	PTCoE	NV and	AXELOS	Limited	2017.	All	rights	reserved. Material	in	this	document	has	been	
sourced	from	Managing	Successful	Projects	with	PRINCE2®	2017	Edition.
No	part	of	this	document	may	be	reproduced	in	any	form	without	the	written	permission	of	both	the	PTCoE	
NV and	AXELOS	Limited.	Permission	can	be	requested	at	support@mplaza.pm and	licensing@AXELOS.com.
Corporate	
Programme	
Customer	(CPC)
Project
Board
Project
Manager
Pre-Project
SU
mandate
Project	Brief
Stage	Plan
DP?
Stage	1
(Initiation	Stage)
IP
Project	Plan
Business	Case
Benefits	M.A.
Registers
Stage	Plan
SB
??
MP
CS
Stage	Plan
SB
End	Stage	Report
Business	Case
Project	Plan
?
MP
SB
Business	Case
Project	Plan
Exception	
Plan
Exception	
Report
CS
?
Stage	2 Stage	3	(last	stage)
CP
End	Proj Report
Benefits	M.A.
Business	Case
Project	Plan
?
Team
Manager(s)
96P2F-Class-EN- v05 – PT0086
Copyright	©	PTCoE	NV and	AXELOS	Limited	2017.	All	rights	reserved.
Material	in	this	document	has	been	sourced	from	Managing	Successful	Projects	with	PRINCE2®	2017	Edition.
No	part	of	this	document	may	be	reproduced	in	any	form	without	the	written	permission	of	both	the	PTCoE	NV and	
AXELOS	Limited.	Permission	can	be	requested	at	frank.turley@gmail.com	and	licensing@AXELOS.com.
PRINCE2®
2017	edition
Initiating A Project
Process
Foundation
Notes
97P2F-Class-EN- v05 – PT0086
Copyright	©	PTCoE	NV and	AXELOS	Limited	2017.	All	rights	reserved. Material	in	this	document	has	been	
sourced	from	Managing	Successful	Projects	with	PRINCE2®	2017	Edition.
No	part	of	this	document	may	be	reproduced	in	any	form	without	the	written	permission	of	both	the	PTCoE	
NV and	AXELOS	Limited.	Permission	can	be	requested	at	support@mplaza.pm and	licensing@AXELOS.com.
Corporate	
Programme	
Customer	(CPC)
Project
Board
Project
Manager
Pre-Project
SU
mandate
Project	Brief
Stage	Plan
DP?
Stage	1
(Initiation	Stage)
IP
Project	Plan
Business	Case
Benefits	M.A.
Registers
Stage	Plan
SB
??
MP
CS
Stage	Plan
SB
End	Stage	Report
Business	Case
Project	Plan
?
MP
SB
Business	Case
Project	Plan
Exception	
Plan
Exception	
Report
CS
?
Stage	2 Stage	3	(last	stage)
CP
End	Proj Report
Benefits	M.A.
Business	Case
Project	Plan
?
Etc. To	establish	a	solid	
foundation,	so	the	
organization	understands	
the	work	needed	before	
investing.
Team
Manager(s)
Notes
98P2F-Class-EN- v05 – PT0086
Copyright	©	PTCoE	NV and	AXELOS	Limited	2017.	All	rights	reserved. Material	in	this	document	has	been	
sourced	from	Managing	Successful	Projects	with	PRINCE2®	2017	Edition.
No	part	of	this	document	may	be	reproduced	in	any	form	without	the	written	permission	of	both	the	PTCoE	
NV and	AXELOS	Limited.	Permission	can	be	requested	at	support@mplaza.pm and	licensing@AXELOS.com.
Corporate	
Programme	
Customer	(CPC)
Project
Board
Project
Manager
Pre-Project
mandate
DP?
Stage	1
(Initiation	Stage)
IP
Project	Plan
Business	Case
Benefits	M.A.
Registers
?? ? ? ?
Etc.
PID
Project	Initiation	Documentation
Reasons
Benefits
Risks
Scope
Timing
Team
Manager(s)
Notes
99P2F-Class-EN- v05 – PT0086
Copyright	©	PTCoE	NV and	AXELOS	Limited	2017.	All	rights	reserved. Material	in	this	document	has	been	
sourced	from	Managing	Successful	Projects	with	PRINCE2®	2017	Edition.
No	part	of	this	document	may	be	reproduced	in	any	form	without	the	written	permission	of	both	the	PTCoE	
NV and	AXELOS	Limited.	Permission	can	be	requested	at	support@mplaza.pm and	licensing@AXELOS.com.
Corporate	
Programme	
Customer	(CPC)
Project
Board
Project
Manager
Pre-Project
mandate
DP?
Stage	1
(Initiation	Stage)
IP
Project	Plan
Business	Case
Benefits	M.A.
Registers
?? ? ? ?
Etc.
PID
Project	Initiation	Documentation
Reasons
Benefits
Risks
Scope
Timing
Quality
Controls
Progress
Changes
Tailoring
Team
Manager(s)
Notes
100P2F-Class-EN- v05 – PT0086
Copyright	©	PTCoE	NV and	AXELOS	Limited	2017.	All	rights	reserved. Material	in	this	document	has	been	
sourced	from	Managing	Successful	Projects	with	PRINCE2®	2017	Edition.
No	part	of	this	document	may	be	reproduced	in	any	form	without	the	written	permission	of	both	the	PTCoE	
NV and	AXELOS	Limited.	Permission	can	be	requested	at	support@mplaza.pm and	licensing@AXELOS.com.
Corporate	
Programme	
Customer	(CPC)
Project
Board
Project
Manager
Pre-Project
SU
mandate
Project	Brief
Stage	Plan
Stage	1
(Initiation	Stage)
IP
Project	Plan
Business	Case
Benefits	M.A.
Registers
Stage	Plan
SB
Etc.
DP? ??
Team
Manager(s)
Notes
101P2F-Class-EN- v05 – PT0086
Copyright	©	PTCoE	NV and	AXELOS	Limited	2017.	All	rights	reserved. Material	in	this	document	has	been	
sourced	from	Managing	Successful	Projects	with	PRINCE2®	2017	Edition.
No	part	of	this	document	may	be	reproduced	in	any	form	without	the	written	permission	of	both	the	PTCoE	
NV and	AXELOS	Limited.	Permission	can	be	requested	at	support@mplaza.pm and	licensing@AXELOS.com.
Corporate	
Programme	
Customer	(CPC)
Project
Board
Project
Manager
Pre-Project
SU
mandate
Project	Brief
Stage	Plan
DP?
Stage	1
(Initiation	Stage)
??
Agree	the	tailoring	
requirements
Prepare	the	risk,	quality,	
and	communication	
management	and	change	
control	approaches
Set	up	the	
project	controls
Create	the	
project	plan
Team
Manager(s)
Notes
102P2F-Class-EN- v05 – PT0086
Copyright	©	PTCoE	NV and	AXELOS	Limited	2017.	All	rights	reserved. Material	in	this	document	has	been	
sourced	from	Managing	Successful	Projects	with	PRINCE2®	2017	Edition.
No	part	of	this	document	may	be	reproduced	in	any	form	without	the	written	permission	of	both	the	PTCoE	
NV and	AXELOS	Limited.	Permission	can	be	requested	at	support@mplaza.pm and	licensing@AXELOS.com.
Corporate	
Programme	
Customer	(CPC)
Project
Board
Project
Manager
Pre-Project
SU
mandate
Project	Brief
Stage	Plan
DP?
Stage	1
(Initiation	Stage)
??
Agree	the	tailoring	
requirements
Prepare	the	risk,	quality,	
and	communication	
management	and	change	
control	approaches
Set	up	the	
project	controls
Create	the	
project	plan
Refine	the	business	case
Assemble	the	project	
initiation	documentation
Team
Manager(s)
Notes
103P2F-Class-EN- v05 – PT0086
Copyright	©	PTCoE	NV and	AXELOS	Limited	2017.	All	rights	reserved. Material	in	this	document	has	been	
sourced	from	Managing	Successful	Projects	with	PRINCE2®	2017	Edition.
No	part	of	this	document	may	be	reproduced	in	any	form	without	the	written	permission	of	both	the	PTCoE	
NV and	AXELOS	Limited.	Permission	can	be	requested	at	support@mplaza.pm and	licensing@AXELOS.com.
Corporate	
Programme	
Customer	(CPC)
Project
Board
Project
Manager
Pre-Project
SU
mandate
Project	Brief
Stage	Plan
DP?
Stage	1
(Initiation	Stage)
??
Agree	the	tailoring	
requirements
Request	to	deliver	a	
project
Prepare	the	risk,	quality,	
and	communication	
management	and	change	
control	approaches
Set	up	the	
project	controls
Create	the	
project	plan
Refine	the	business	case
Assemble	the	project	
initiation	documentation
SB
Team
Manager(s)
Notes
104P2F-Class-EN- v05 – PT0086
Copyright	©	PTCoE	NV and	AXELOS	Limited	2017.	All	rights	reserved. Material	in	this	document	has	been	
sourced	from	Managing	Successful	Projects	with	PRINCE2®	2017	Edition.
No	part	of	this	document	may	be	reproduced	in	any	form	without	the	written	permission	of	both	the	PTCoE	
NV and	AXELOS	Limited.	Permission	can	be	requested	at	support@mplaza.pm and	licensing@AXELOS.com.
Corporate	
Programme	
Customer	(CPC)
Project
Board
Project
Manager
Pre-Project
Project	Brief
Stage	Plan
Stage	1
(Initiation	Stage)
Project	Plan
Business	Case
Benefits	M.A.
Etc.
Request	to	deliver	a	
project
SB
PID
Inputs
Outputs
Team
Manager(s)
105P2F-Class-EN- v05 – PT0086
Copyright	©	PTCoE	NV and	AXELOS	Limited	2017.	All	rights	reserved.
Material	in	this	document	has	been	sourced	from	Managing	Successful	Projects	with	PRINCE2®	2017	Edition.
No	part	of	this	document	may	be	reproduced	in	any	form	without	the	written	permission	of	both	the	PTCoE	NV and	
AXELOS	Limited.	Permission	can	be	requested	at	frank.turley@gmail.com	and	licensing@AXELOS.com.
PRINCE2®
2017	edition
Directing a Project
Process
Foundation
Notes
106P2F-Class-EN- v05 – PT0086
Copyright	©	PTCoE	NV and	AXELOS	Limited	2017.	All	rights	reserved. Material	in	this	document	has	been	
sourced	from	Managing	Successful	Projects	with	PRINCE2®	2017	Edition.
No	part	of	this	document	may	be	reproduced	in	any	form	without	the	written	permission	of	both	the	PTCoE	
NV and	AXELOS	Limited.	Permission	can	be	requested	at	support@mplaza.pm and	licensing@AXELOS.com.
Corporate	
Programme	
Customer	(CPC)
Project
Board
Project
Manager
Pre-Project
SU
mandate
Project	Brief
Stage	Plan
DP?
Stage	1
(Initiation	Stage)
IP
Project	Plan
Business	Case
Benefits	M.A.
Registers
Stage	Plan
SB
??
MP
CS
Stage	Plan
SB
End	Stage	Report
Business	Case
Project	Plan
?
MP
SB
Business	Case
Project	Plan
Exception	
Plan
Exception	
Report
CS
?
Stage	2 Stage	3	(last	stage)
CP
End	Proj Report
Benefits	M.A.
Business	Case
Project	Plan
?
Etc.
To	enable	the	Project	
Board	to	be	accountable	
for	the	project	by	making	
key	decisions
To	have	overall	control	and	
delegate	day-to-day	
management	of	the	
project	to	the	Project	
Manager
Team
Manager(s)
Notes
107P2F-Class-EN- v05 – PT0086
Copyright	©	PTCoE	NV and	AXELOS	Limited	2017.	All	rights	reserved. Material	in	this	document	has	been	
sourced	from	Managing	Successful	Projects	with	PRINCE2®	2017	Edition.
No	part	of	this	document	may	be	reproduced	in	any	form	without	the	written	permission	of	both	the	PTCoE	
NV and	AXELOS	Limited.	Permission	can	be	requested	at	support@mplaza.pm and	licensing@AXELOS.com.
Corporate	
Programme	
Customer	(CPC)
Project
Board
Project
Manager
Pre-Project
SU
mandate
Project	Brief
Stage	Plan
DP?
Stage	1
(Initiation	Stage)
IP
Project	Plan
Business	Case
Benefits	M.A.
Registers
Stage	Plan
SB
??
MP
CS
Stage	Plan
SB
End	Stage	Report
Business	Case
Project	Plan
?
MP
SB
Business	Case
Project	Plan
Exception	
Plan
Exception	
Report
CS
?
Stage	2 Stage	3	(last	stage)
CP
End	Proj Report
Benefits	M.A.
Business	Case
Project	Plan
?
Etc.
Authority	to	
initiate	a	project
Authority	to	deliver	
the	project	
products
Authority	to	close	
the	project
Authority	to	
start/continue	the	
stage
Authority	to	
start/continue	the	
stage
Authority	to	
start/continue	the	
stage
Team
Manager(s)
Notes
108P2F-Class-EN- v05 – PT0086
Copyright	©	PTCoE	NV and	AXELOS	Limited	2017.	All	rights	reserved. Material	in	this	document	has	been	
sourced	from	Managing	Successful	Projects	with	PRINCE2®	2017	Edition.
No	part	of	this	document	may	be	reproduced	in	any	form	without	the	written	permission	of	both	the	PTCoE	
NV and	AXELOS	Limited.	Permission	can	be	requested	at	support@mplaza.pm and	licensing@AXELOS.com.
Corporate	
Programme	
Customer	(CPC)
Project
Board
Project
Manager
SU
mandate
Project	Brief
Stage	Plan
DP?
IP
Project	Plan
Business	Case
Benefits	M.A.
Registers
SB
??
CS
Stage	Plan
SB
End	Stage	Report
Business	Case
Project	Plan
?
SB
Business	Case
Project	Plan
Exception	
Plan
Exception	
Report
CS
?
CP
End	Proj Report
Benefits	M.A.
Business	Case
Project	Plan
?
Etc.
Authority	to	
initiate	a	project
Authority	to	deliver	
the	project	
products
Authority	to	close	
the	project
Authority	to	
start/continue	the	
stage
Authority	to	
start/continue	the	
stage
Authority	to	
start/continue	the	
stage
Management	
direction
Viability
Top	level	
interface
Post-project
Notes
109P2F-Class-EN- v05 – PT0086
Copyright	©	PTCoE	NV and	AXELOS	Limited	2017.	All	rights	reserved. Material	in	this	document	has	been	
sourced	from	Managing	Successful	Projects	with	PRINCE2®	2017	Edition.
No	part	of	this	document	may	be	reproduced	in	any	form	without	the	written	permission	of	both	the	PTCoE	
NV and	AXELOS	Limited.	Permission	can	be	requested	at	support@mplaza.pm and	licensing@AXELOS.com.
Corporate	
Programme	
Customer	(CPC)
Project
Board
Project
Manager
Pre-Project
SU
mandate
Project	Brief
Stage	Plan
DP?
Stage	1
(Initiation	Stage)
IP
Project	Plan
Business	Case
Benefits	M.A.
Registers
Stage	Plan
SB
??
MP
CS
Stage	Plan
SB
End	Stage	Report
Business	Case
Project	Plan
?
MP
SB
Business	Case
Project	Plan
Exception	
Plan
Exception	
Report
CS
?
Stage	2 Stage	3	(last	stage)
CP
End	Proj Report
Benefits	M.A.
Business	Case
Project	Plan
?
Etc.
Team
Manager(s)
Notes
110P2F-Class-EN- v05 – PT0086
Copyright	©	PTCoE	NV and	AXELOS	Limited	2017.	All	rights	reserved. Material	in	this	document	has	been	
sourced	from	Managing	Successful	Projects	with	PRINCE2®	2017	Edition.
No	part	of	this	document	may	be	reproduced	in	any	form	without	the	written	permission	of	both	the	PTCoE	
NV and	AXELOS	Limited.	Permission	can	be	requested	at	support@mplaza.pm and	licensing@AXELOS.com.
Corporate	
Programme	
Customer	(CPC)
Project
Board
Project
Manager
SU
mandate
IP
Authorize	
initiation
Request	to	initiate	a	
project
Authority	to	initiate	
a	project
Initiation	
notification
Notes
111P2F-Class-EN- v05 – PT0086
Copyright	©	PTCoE	NV and	AXELOS	Limited	2017.	All	rights	reserved. Material	in	this	document	has	been	
sourced	from	Managing	Successful	Projects	with	PRINCE2®	2017	Edition.
No	part	of	this	document	may	be	reproduced	in	any	form	without	the	written	permission	of	both	the	PTCoE	
NV and	AXELOS	Limited.	Permission	can	be	requested	at	support@mplaza.pm and	licensing@AXELOS.com.
Corporate	
Programme	
Customer	(CPC)
Project
Board
Project
Manager Stage	
authorization
IP
SB
CS
SB
CS
Authorize	the	
project
Authorize	a	
stage	or	
exception	plan
Project	
authorization	
notification
Request	to	deliver	a	
project
Request	to	
approve	next	stage	
plan
Notes
112P2F-Class-EN- v05 – PT0086
Copyright	©	PTCoE	NV and	AXELOS	Limited	2017.	All	rights	reserved. Material	in	this	document	has	been	
sourced	from	Managing	Successful	Projects	with	PRINCE2®	2017	Edition.
No	part	of	this	document	may	be	reproduced	in	any	form	without	the	written	permission	of	both	the	PTCoE	
NV and	AXELOS	Limited.	Permission	can	be	requested	at	support@mplaza.pm and	licensing@AXELOS.com.
Corporate	
Programme	
Customer	(CPC)
Project
Board
Project
Manager
CS
SB SB
CS
Authorize	a	stage	
or	exception	plan
Request	to	
approve	next	stage	
plan
Request	to	
approve	next	stage	
plan
CS
Stage	
authorization
Stage	
authorization
Notes
113P2F-Class-EN- v05 – PT0086
Copyright	©	PTCoE	NV and	AXELOS	Limited	2017.	All	rights	reserved. Material	in	this	document	has	been	
sourced	from	Managing	Successful	Projects	with	PRINCE2®	2017	Edition.
No	part	of	this	document	may	be	reproduced	in	any	form	without	the	written	permission	of	both	the	PTCoE	
NV and	AXELOS	Limited.	Permission	can	be	requested	at	support@mplaza.pm and	licensing@AXELOS.com.
Corporate	
Programme	
Customer	(CPC)
Project
Board
Project
Manager
SB
CS
Give	ad	hoc	
direction
Request	to	
approve	exception	
plan
Exception	plan	
approved
Exception	
raised
Exception	plan	
request
Authorize	a	
stage	or	
exception	plan
Premature	
close
Notes
114P2F-Class-EN- v05 – PT0086
Copyright	©	PTCoE	NV and	AXELOS	Limited	2017.	All	rights	reserved. Material	in	this	document	has	been	
sourced	from	Managing	Successful	Projects	with	PRINCE2®	2017	Edition.
No	part	of	this	document	may	be	reproduced	in	any	form	without	the	written	permission	of	both	the	PTCoE	
NV and	AXELOS	Limited.	Permission	can	be	requested	at	support@mplaza.pm and	licensing@AXELOS.com.
Corporate	
Programme	
Customer	(CPC)
Project
Board
Project
Manager
SB
CS
Give	ad	hoc	
direction
Exception	
raised
Exception	plan	
request
Premature	
close
Request	for	
advice
Advice	or	
decision
Request	for	
advice
Advice
`
Notes
115P2F-Class-EN- v05 – PT0086
Copyright	©	PTCoE	NV and	AXELOS	Limited	2017.	All	rights	reserved. Material	in	this	document	has	been	
sourced	from	Managing	Successful	Projects	with	PRINCE2®	2017	Edition.
No	part	of	this	document	may	be	reproduced	in	any	form	without	the	written	permission	of	both	the	PTCoE	
NV and	AXELOS	Limited.	Permission	can	be	requested	at	support@mplaza.pm and	licensing@AXELOS.com.
Corporate	
Programme	
Customer	(CPC)
Project
Board
Project
Manager
Premature	
close
Product	
completion
CP
Authorize	
project	
closure
Closure	
recommendation
Closure	
notification
Notes
116P2F-Class-EN- v05 – PT0086
Copyright	©	PTCoE	NV and	AXELOS	Limited	2017.	All	rights	reserved. Material	in	this	document	has	been	
sourced	from	Managing	Successful	Projects	with	PRINCE2®	2017	Edition.
No	part	of	this	document	may	be	reproduced	in	any	form	without	the	written	permission	of	both	the	PTCoE	
NV and	AXELOS	Limited.	Permission	can	be	requested	at	support@mplaza.pm and	licensing@AXELOS.com.
Next	Stage	Plan
End	Stage	Report
Stage	Plan
PID
Highlight	Report
Issue	Report
Exception	Report
Authorize	
project	
closure
Give	ad	hoc	
direction
Authorize	a	
stage	or	
exception	plan
Authorize	
the	project
Authorize	
initiation
PID
PID
CP	docs
Benefits	M.A.
Project	Brief
Authorization
Notification
Approved	Docs
Authorization
Notification
Approved	Docs
Authorization
Notification
Approved	Docs
Authorization
Notification
Approved	Docs
Premature	Close
Exception	Plan	Req
Advice
Inputs Outputs
117P2F-Class-EN- v05 – PT0086
Copyright	©	PTCoE	NV and	AXELOS	Limited	2017.	All	rights	reserved.
Material	in	this	document	has	been	sourced	from	Managing	Successful	Projects	with	PRINCE2®	2017	Edition.
No	part	of	this	document	may	be	reproduced	in	any	form	without	the	written	permission	of	both	the	PTCoE	NV and	
AXELOS	Limited.	Permission	can	be	requested	at	frank.turley@gmail.com	and	licensing@AXELOS.com.
PRINCE2®
2017	edition
Controlling a Stage
Process
Foundation
Notes
118P2F-Class-EN- v05 – PT0086
Copyright	©	PTCoE	NV and	AXELOS	Limited	2017.	All	rights	reserved. Material	in	this	document	has	been	
sourced	from	Managing	Successful	Projects	with	PRINCE2®	2017	Edition.
No	part	of	this	document	may	be	reproduced	in	any	form	without	the	written	permission	of	both	the	PTCoE	
NV and	AXELOS	Limited.	Permission	can	be	requested	at	support@mplaza.pm and	licensing@AXELOS.com.
Corporate	
Programme	
Customer	(CPC)
Project
Board
Project
Manager
Pre-Project
SU
mandate
Project	Brief
Stage	Plan
DP?
Stage	1
(Initiation	Stage)
IP
Project	Plan
Business	Case
Benefits	M.A.
Registers
Stage	Plan
SB
??
MP
CS
Stage	Plan
SB
End	Stage	Report
Business	Case
Project	Plan
?
MP
SB
Business	Case
Project	Plan
Exception	
Plan
Exception	
Report
CS
?
Stage	2 Stage	3	(last	stage)
CP
End	Proj Report
Benefits	M.A.
Business	Case
Project	Plan
?
Etc.
Team
Manager(s)
Notes
119P2F-Class-EN- v05 – PT0086
Copyright	©	PTCoE	NV and	AXELOS	Limited	2017.	All	rights	reserved. Material	in	this	document	has	been	
sourced	from	Managing	Successful	Projects	with	PRINCE2®	2017	Edition.
No	part	of	this	document	may	be	reproduced	in	any	form	without	the	written	permission	of	both	the	PTCoE	
NV and	AXELOS	Limited.	Permission	can	be	requested	at	support@mplaza.pm and	licensing@AXELOS.com.
Corporate	
Programme	
Customer	(CPC)
Project
Board
Project
Manager
Pre-Project
SU
mandate
Project	Brief
Stage	Plan
DP?
Stage	1
(Initiation	Stage)
IP
Project	Plan
Business	Case
Benefits	M.A.
Registers
Stage	Plan
SB
??
MP
CS
Stage	Plan
SB
End	Stage	Report
Business	Case
Project	Plan
?
MP
SB
Business	Case
Project	Plan
Exception	
Plan
Exception	
Report
CS
?
Stage	2 Stage	3	(last	stage)
CP
End	Proj Report
Benefits	M.A.
Business	Case
Project	Plan
?
Etc.
Assigns	work	
to	be	done
Monitors	the	
assigned	work
Deals	with	
issues
Reports	
progress
Takes	
corrective	
action
Team
Manager(s)
Notes
120P2F-Class-EN- v05 – PT0086
Copyright	©	PTCoE	NV and	AXELOS	Limited	2017.	All	rights	reserved. Material	in	this	document	has	been	
sourced	from	Managing	Successful	Projects	with	PRINCE2®	2017	Edition.
No	part	of	this	document	may	be	reproduced	in	any	form	without	the	written	permission	of	both	the	PTCoE	
NV and	AXELOS	Limited.	Permission	can	be	requested	at	support@mplaza.pm and	licensing@AXELOS.com.
Corporate	
Programme	
Customer	(CPC)
Project
Board
Project
Manager
DP
Stage	1
(Initiation	Stage)
IP
PID
Stage	Plan
SB
??
MP
?
Stage	2
Benefits	M.A.
Registers
Authorize	a	work	
package
Team
Manager(s)
Notes
121P2F-Class-EN- v05 – PT0086
Copyright	©	PTCoE	NV and	AXELOS	Limited	2017.	All	rights	reserved. Material	in	this	document	has	been	
sourced	from	Managing	Successful	Projects	with	PRINCE2®	2017	Edition.
No	part	of	this	document	may	be	reproduced	in	any	form	without	the	written	permission	of	both	the	PTCoE	
NV and	AXELOS	Limited.	Permission	can	be	requested	at	support@mplaza.pm and	licensing@AXELOS.com.
Corporate	
Programme	
Customer	(CPC)
Project
Board
Project
Manager
DP
Stage	1
(Initiation	Stage)
IP
PID
Stage	Plan
SB
??
MP
?
Stage	2
Benefits	M.A.
Registers
Authorize	a	work	
package
Review	work	
package	status
Review	stage	
status
Team
Manager(s)
Notes
122P2F-Class-EN- v05 – PT0086
Copyright	©	PTCoE	NV and	AXELOS	Limited	2017.	All	rights	reserved. Material	in	this	document	has	been	
sourced	from	Managing	Successful	Projects	with	PRINCE2®	2017	Edition.
No	part	of	this	document	may	be	reproduced	in	any	form	without	the	written	permission	of	both	the	PTCoE	
NV and	AXELOS	Limited.	Permission	can	be	requested	at	support@mplaza.pm and	licensing@AXELOS.com.
Corporate	
Programme	
Customer	(CPC)
Project
Board
Project
Manager
DP
Stage	1
(Initiation	Stage)
IP
PID
Stage	Plan
SB
??
MP
?
Stage	2
Benefits	M.A.
Registers
Authorize	a	work	
package
Review	work	
package	status
Review	stage	
status
Capture	&	
examine	issues	
and	risks
Take	corrective	
action
Team
Manager(s)
Notes
123P2F-Class-EN- v05 – PT0086
Copyright	©	PTCoE	NV and	AXELOS	Limited	2017.	All	rights	reserved. Material	in	this	document	has	been	
sourced	from	Managing	Successful	Projects	with	PRINCE2®	2017	Edition.
No	part	of	this	document	may	be	reproduced	in	any	form	without	the	written	permission	of	both	the	PTCoE	
NV and	AXELOS	Limited.	Permission	can	be	requested	at	support@mplaza.pm and	licensing@AXELOS.com.
Corporate	
Programme	
Customer	(CPC)
Project
Board
Project
Manager
DP
Stage	1
(Initiation	Stage)
IP
PID
Stage	Plan
SB
??
MP
?
Stage	2
Benefits	M.A.
Registers
Authorize	a	work	
package
Review	work	
package	status
Receive	
completed	WP
Review	stage	
status
Capture	&	
examine	issues	
and	risks
Take	corrective	
action
Escalate	issues	
and	risks
Team
Manager(s)
Notes
124P2F-Class-EN- v05 – PT0086
Copyright	©	PTCoE	NV and	AXELOS	Limited	2017.	All	rights	reserved. Material	in	this	document	has	been	
sourced	from	Managing	Successful	Projects	with	PRINCE2®	2017	Edition.
No	part	of	this	document	may	be	reproduced	in	any	form	without	the	written	permission	of	both	the	PTCoE	
NV and	AXELOS	Limited.	Permission	can	be	requested	at	support@mplaza.pm and	licensing@AXELOS.com.
Corporate	
Programme	
Customer	(CPC)
Project
Board
Project
Manager
DP
Stage	1
(Initiation	Stage)
IP
PID
Stage	Plan
SB
??
MP
?
Stage	2
Benefits	M.A.
Registers
Authorize	a	work	
package
Review	work	
package	status
Receive	
completed	WP
Review	stage	
status
Capture	&	
examine	issues	
and	risks
Take	corrective	
action
Escalate	issues	
and	risks
Report	highlights
Team
Manager(s)
Notes
125P2F-Class-EN- v05 – PT0086
Copyright	©	PTCoE	NV and	AXELOS	Limited	2017.	All	rights	reserved. Material	in	this	document	has	been	
sourced	from	Managing	Successful	Projects	with	PRINCE2®	2017	Edition.
No	part	of	this	document	may	be	reproduced	in	any	form	without	the	written	permission	of	both	the	PTCoE	
NV and	AXELOS	Limited.	Permission	can	be	requested	at	support@mplaza.pm and	licensing@AXELOS.com.
Authority	to	
initiate
Corporate	
Programme	
Customer	(CPC)
Project
Board
Project
Manager
DP
Stage	1
(Initiation	Stage)
IP
PID
Stage	Plan
SB
??
MP
?
Stage	2
Registers
(Issue,	risk,	quality)
Stage	Boundary
Highlight	reports
Issue	reports
Change	requests
Exception	report
Inputs
Outputs
Team
Manager(s)
126P2F-Class-EN- v05 – PT0086
Copyright	©	PTCoE	NV and	AXELOS	Limited	2017.	All	rights	reserved.
Material	in	this	document	has	been	sourced	from	Managing	Successful	Projects	with	PRINCE2®	2017	Edition.
No	part	of	this	document	may	be	reproduced	in	any	form	without	the	written	permission	of	both	the	PTCoE	NV and	
AXELOS	Limited.	Permission	can	be	requested	at	frank.turley@gmail.com	and	licensing@AXELOS.com.
PRINCE2®
2017	edition
Managing Product Delivery
Process
Foundation
Notes
127P2F-Class-EN- v05 – PT0086
Copyright	©	PTCoE	NV and	AXELOS	Limited	2017.	All	rights	reserved. Material	in	this	document	has	been	
sourced	from	Managing	Successful	Projects	with	PRINCE2®	2017	Edition.
No	part	of	this	document	may	be	reproduced	in	any	form	without	the	written	permission	of	both	the	PTCoE	
NV and	AXELOS	Limited.	Permission	can	be	requested	at	support@mplaza.pm and	licensing@AXELOS.com.
Corporate	
Programme	
Customer	(CPC)
Project
Board
Project
Manager
Pre-Project
SU
mandate
Project	Brief
Stage	Plan
DP?
Stage	1
(Initiation	Stage)
IP
Project	Plan
Business	Case
Benefits	M.A.
Registers
Stage	Plan
SB
??
MP
CS
Stage	Plan
SB
End	Stage	Report
Business	Case
Project	Plan
?
MP
SB
Business	Case
Project	Plan
Exception	
Plan
Exception	
Report
CS
?
Stage	2 Stage	3	(last	stage)
CP
End	Proj Report
Benefits	M.A.
Business	Case
Project	Plan
?
Etc.
Team
Manager(s)
Notes
128P2F-Class-EN- v05 – PT0086
Copyright	©	PTCoE	NV and	AXELOS	Limited	2017.	All	rights	reserved. Material	in	this	document	has	been	
sourced	from	Managing	Successful	Projects	with	PRINCE2®	2017	Edition.
No	part	of	this	document	may	be	reproduced	in	any	form	without	the	written	permission	of	both	the	PTCoE	
NV and	AXELOS	Limited.	Permission	can	be	requested	at	support@mplaza.pm and	licensing@AXELOS.com.
Corporate	
Programme	
Customer	(CPC)
Project
Board
Project
Manager
Pre-Project
SU
mandate
Project	Brief
Stage	Plan
DP?
Stage	1
(Initiation	Stage)
IP
Project	Plan
Business	Case
Benefits	M.A.
Registers
Stage	Plan
SB
??
MP
CS
Stage	Plan
SB
End	Stage	Report
Business	Case
Project	Plan
?
MP
SB
Business	Case
Project	Plan
Exception	
Plan
Exception	
Report
CS
?
Stage	2 Stage	3	(last	stage)
CP
End	Proj Report
Benefits	M.A.
Business	Case
Project	Plan
?
Etc.
Ensuring	the	products	are	
delivered	to	expectations
Team	members	are	
clear	on	what	is	to	
be	done
Report	
progress
Work	on	
allocated	
products
Notes
129P2F-Class-EN- v05 – PT0086
Copyright	©	PTCoE	NV and	AXELOS	Limited	2017.	All	rights	reserved. Material	in	this	document	has	been	
sourced	from	Managing	Successful	Projects	with	PRINCE2®	2017	Edition.
No	part	of	this	document	may	be	reproduced	in	any	form	without	the	written	permission	of	both	the	PTCoE	
NV and	AXELOS	Limited.	Permission	can	be	requested	at	support@mplaza.pm and	licensing@AXELOS.com.
Corporate	
Programme	
Customer	(CPC)
Project
Board
Project
Manager
DP
Stage	1
(Initiation	Stage)
IP
SB
?? ?
Authorize	a	work	
package
Review	work	
package	status
Receive	
completed	WP
Accept	a	work	
package
Execute	a	work	
package
Deliver	a	work	
package
Controlling	a	stage	process	activities
Managing	product	delivery
Team
Manager(s)
Notes
130P2F-Class-EN- v05 – PT0086
Copyright	©	PTCoE	NV and	AXELOS	Limited	2017.	All	rights	reserved. Material	in	this	document	has	been	
sourced	from	Managing	Successful	Projects	with	PRINCE2®	2017	Edition.
No	part	of	this	document	may	be	reproduced	in	any	form	without	the	written	permission	of	both	the	PTCoE	
NV and	AXELOS	Limited.	Permission	can	be	requested	at	support@mplaza.pm and	licensing@AXELOS.com.
Corporate	
Programme	
Customer	(CPC)
Project
Board
Project
Manager
DP
Stage	1
(Initiation	Stage)
IP
SB
?? ?
Work	package
Authorize	a	work	
package
Checkpoint	
reports
Products
Quality	register
Configuration	
item	record
Completed	work	
package
Inputs Outputs
Notes
131P2F-Class-EN- v05 – PT0086
Copyright	©	PTCoE	NV and	AXELOS	Limited	2017.	All	rights	reserved. Material	in	this	document	has	been	
sourced	from	Managing	Successful	Projects	with	PRINCE2®	2017	Edition.
No	part	of	this	document	may	be	reproduced	in	any	form	without	the	written	permission	of	both	the	PTCoE	
NV and	AXELOS	Limited.	Permission	can	be	requested	at	support@mplaza.pm and	licensing@AXELOS.com.
Corporate	
Programme	
Customer	(CPC)
Project
Board
Project
Manager
Pre-Project
SU
mandate
Project	Brief
Stage	Plan
DP?
Stage	1
(Initiation	Stage)
IP
Project	Plan
Business	Case
Benefits	M.A.
Registers
Stage	Plan
SB
??
MP
CS
Stage	Plan
SB
End	Stage	Report
Business	Case
Project	Plan
?
MP
SB
Business	Case
Project	Plan
Exception	
Plan
Exception	
Report
CS
?
Stage	2 Stage	3	(last	stage)
CP
End	Proj Report
Benefits	M.A.
Business	Case
Project	Plan
?
Etc.
Team
Manager(s)
132P2F-Class-EN- v05 – PT0086
Copyright	©	PTCoE	NV and	AXELOS	Limited	2017.	All	rights	reserved.
Material	in	this	document	has	been	sourced	from	Managing	Successful	Projects	with	PRINCE2®	2017	Edition.
No	part	of	this	document	may	be	reproduced	in	any	form	without	the	written	permission	of	both	the	PTCoE	NV and	
AXELOS	Limited.	Permission	can	be	requested	at	frank.turley@gmail.com	and	licensing@AXELOS.com.
PRINCE2®
2017	edition
Managing A Stage Boundary
Process
Foundation
Notes
133P2F-Class-EN- v05 – PT0086
Copyright	©	PTCoE	NV and	AXELOS	Limited	2017.	All	rights	reserved. Material	in	this	document	has	been	
sourced	from	Managing	Successful	Projects	with	PRINCE2®	2017	Edition.
No	part	of	this	document	may	be	reproduced	in	any	form	without	the	written	permission	of	both	the	PTCoE	
NV and	AXELOS	Limited.	Permission	can	be	requested	at	support@mplaza.pm and	licensing@AXELOS.com.
Corporate	
Programme	
Customer	(CPC)
Project
Board
Project
Manager
Pre-Project
SU
mandate
Project	Brief
Stage	Plan
DP?
Stage	1
(Initiation	Stage)
IP
Project	Plan
Business	Case
Benefits	M.A.
Registers
Stage	Plan
SB
??
MP
CS
Stage	Plan
SB
End	Stage	Report
Business	Case
Project	Plan
?
MP
SB
Business	Case
Project	Plan
Exception	
Plan
Exception	
Report
CS
?
Stage	2 Stage	3	(last	stage)
CP
End	Proj Report
Benefits	M.A.
Business	Case
Project	Plan
?
Etc.
Team
Manager(s)
Notes
134P2F-Class-EN- v05 – PT0086
Copyright	©	PTCoE	NV and	AXELOS	Limited	2017.	All	rights	reserved. Material	in	this	document	has	been	
sourced	from	Managing	Successful	Projects	with	PRINCE2®	2017	Edition.
No	part	of	this	document	may	be	reproduced	in	any	form	without	the	written	permission	of	both	the	PTCoE	
NV and	AXELOS	Limited.	Permission	can	be	requested	at	support@mplaza.pm and	licensing@AXELOS.com.
Corporate	
Programme	
Customer	(CPC)
Project
Board
Project
Manager
Pre-Project
SU
mandate
Project	Brief
Stage	Plan
DP?
Stage	1
(Initiation	Stage)
IP
Project	Plan
Business	Case
Benefits	M.A.
Registers
Stage	Plan
SB
??
MP
CS
Stage	Plan
SB
End	Stage	Report
Business	Case
Project	Plan
?
MP
SB
Business	Case
Project	Plan
Exception	
Plan
Exception	
Report
CS
?
Stage	2 Stage	3	(last	stage)
CP
End	Proj Report
Benefits	M.A.
Business	Case
Project	Plan
?
Etc.
Show	that	stage	
products	are	
approved
Prepare	
exception	
plans
Prepare	the	
end	stage	
report
Prepare	
stage	plans
Team
Manager(s)
Notes
135P2F-Class-EN- v05 – PT0086
Copyright	©	PTCoE	NV and	AXELOS	Limited	2017.	All	rights	reserved. Material	in	this	document	has	been	
sourced	from	Managing	Successful	Projects	with	PRINCE2®	2017	Edition.
No	part	of	this	document	may	be	reproduced	in	any	form	without	the	written	permission	of	both	the	PTCoE	
NV and	AXELOS	Limited.	Permission	can	be	requested	at	support@mplaza.pm and	licensing@AXELOS.com.
Corporate	
Programme	
Customer	(CPC)
Project
Board
Project
Manager
Pre-Project
SU
mandate
Project	Brief
Stage	Plan
DP?
Stage	1
(Initiation	Stage)
IP
Project	Plan
Business	Case
Benefits	M.A.
Registers
Stage	Plan
SB
??
MP
CS
Stage	Plan
SB
End	Stage	Report
Business	Case
Project	Plan
?
MP
SB
Business	Case
Project	Plan
Exception	
Plan
Exception	
Report
CS
?
Stage	2 Stage	3	(last	stage)
CP
End	Proj Report
Benefits	M.A.
Business	Case
Project	Plan
?
Etc.
Prepare	
stage	plans
Show	that	stage	
products	are	
approved
Review	and	
update	the	
business	case,	
project	plan,	etc. Prepare	
exception	
plans
Record	
lessons	
learned
Prepare	the	
end	stage	
report
Request	
authorization	
for	the	stage
Show	the	
viability	of	
the	project
Team
Manager(s)
Notes
136P2F-Class-EN- v05 – PT0086
Copyright	©	PTCoE	NV and	AXELOS	Limited	2017.	All	rights	reserved. Material	in	this	document	has	been	
sourced	from	Managing	Successful	Projects	with	PRINCE2®	2017	Edition.
No	part	of	this	document	may	be	reproduced	in	any	form	without	the	written	permission	of	both	the	PTCoE	
NV and	AXELOS	Limited.	Permission	can	be	requested	at	support@mplaza.pm and	licensing@AXELOS.com.
Corporate	
Programme	
Customer	(CPC)
Project
Board
Project
Manager
Pre-Project
SU
mandate
Project	Brief
Stage	Plan
DP?
Stage	1
(Initiation	Stage)
IP
Project	Plan
Business	Case
Benefits	M.A.
Registers
Stage	Plan
SB
??
MP
CS
Stage	Plan
SB
End	Stage	Report
Business	Case
Project	Plan
?
MP
SB
Business	Case
Project	Plan
Exception	
Plan
Exception	
Report
CS
?
Stage	2 Stage	3	(last	stage)
CP
End	Proj Report
Benefits	M.A.
Business	Case
Project	Plan
?
Etc.
Team
Manager(s)
Notes
137P2F-Class-EN- v05 – PT0086
Copyright	©	PTCoE	NV and	AXELOS	Limited	2017.	All	rights	reserved. Material	in	this	document	has	been	
sourced	from	Managing	Successful	Projects	with	PRINCE2®	2017	Edition.
No	part	of	this	document	may	be	reproduced	in	any	form	without	the	written	permission	of	both	the	PTCoE	
NV and	AXELOS	Limited.	Permission	can	be	requested	at	support@mplaza.pm and	licensing@AXELOS.com.
Corporate	
Programme	
Customer	(CPC)
Project
Board
Project
Manager
DP?
CS
?
Stage	Plan
SB
End	Stage	Report
Business	Case
Project	Plan
MP
Produce	an	
exception	plan
Exception	Plan	
request
Approaching	end	
of	stage
Plan	the	next	
stage Update	the	
project	plan
Update	the	
business	case
Request	stage	
end
Team
Manager(s)
Notes
138P2F-Class-EN- v05 – PT0086
Copyright	©	PTCoE	NV and	AXELOS	Limited	2017.	All	rights	reserved. Material	in	this	document	has	been	
sourced	from	Managing	Successful	Projects	with	PRINCE2®	2017	Edition.
No	part	of	this	document	may	be	reproduced	in	any	form	without	the	written	permission	of	both	the	PTCoE	
NV and	AXELOS	Limited.	Permission	can	be	requested	at	support@mplaza.pm and	licensing@AXELOS.com.
Corporate	
Programme	
Customer	(CPC)
Project
Board
Project
Manager
DP?
CS
?
Stage	Plan
Exception	report
Benefits	M.A.
PID
MP
Exception	Plan	
request
Approaching	end	
of	stage
RegistersLessons	Log End	stage	report
Request	to	
approve
Registers
Next	stage	plan
Business	Case
Project	Plan
Exception	plan
Benefits	M.A.
Inputs Outputs
Team
Manager(s)
Notes
139P2F-Class-EN- v05 – PT0086
Copyright	©	PTCoE	NV and	AXELOS	Limited	2017.	All	rights	reserved. Material	in	this	document	has	been	
sourced	from	Managing	Successful	Projects	with	PRINCE2®	2017	Edition.
No	part	of	this	document	may	be	reproduced	in	any	form	without	the	written	permission	of	both	the	PTCoE	
NV and	AXELOS	Limited.	Permission	can	be	requested	at	support@mplaza.pm and	licensing@AXELOS.com.
Corporate	
Programme	
Customer	(CPC)
Project
Board
Project
Manager
Pre-Project
SU
mandate
Project	Brief
Stage	Plan
DP?
Stage	1
(Initiation	Stage)
IP
Project	Plan
Business	Case
Benefits	M.A.
Registers
Stage	Plan
SB
??
MP
CS
Stage	Plan
SB
End	Stage	Report
Business	Case
Project	Plan
?
MP
SB
Business	Case
Project	Plan
Exception	
Plan
Exception	
Report
CS
?
Stage	2 Stage	3	(last	stage)
CP
End	Proj Report
Benefits	M.A.
Business	Case
Project	Plan
?
Etc.
Team
Manager(s)
140P2F-Class-EN- v05 – PT0086
Copyright	©	PTCoE	NV and	AXELOS	Limited	2017.	All	rights	reserved.
Material	in	this	document	has	been	sourced	from	Managing	Successful	Projects	with	PRINCE2®	2017	Edition.
No	part	of	this	document	may	be	reproduced	in	any	form	without	the	written	permission	of	both	the	PTCoE	NV and	
AXELOS	Limited.	Permission	can	be	requested	at	frank.turley@gmail.com	and	licensing@AXELOS.com.
PRINCE2®
2017	edition
Closing a Project
Process
Foundation
Notes
141P2F-Class-EN- v05 – PT0086
Copyright	©	PTCoE	NV and	AXELOS	Limited	2017.	All	rights	reserved. Material	in	this	document	has	been	
sourced	from	Managing	Successful	Projects	with	PRINCE2®	2017	Edition.
No	part	of	this	document	may	be	reproduced	in	any	form	without	the	written	permission	of	both	the	PTCoE	
NV and	AXELOS	Limited.	Permission	can	be	requested	at	support@mplaza.pm and	licensing@AXELOS.com.
Corporate	
Programme	
Customer	(CPC)
Project
Board
Project
Manager
Pre-Project
SU
mandate
Project	Brief
Stage	Plan
DP?
Stage	1
(Initiation	Stage)
IP
Project	Plan
Business	Case
Benefits	M.A.
Registers
Stage	Plan
SB
??
MP
CS
Stage	Plan
SB
End	Stage	Report
Business	Case
Project	Plan
?
MP
SB
Business	Case
Project	Plan
Exception	
Plan
Exception	
Report
CS
?
Stage	2 Stage	3	(last	stage)
CP
End	Proj Report
Benefits	M.A.
Business	Case
Project	Plan
?
Etc.
Fixed	point	for	
acceptance
PID	objectives	
have	been	met
Project	has	
nothing	more	to	
contribute
Team
Manager(s)
Notes
142P2F-Class-EN- v05 – PT0086
Copyright	©	PTCoE	NV and	AXELOS	Limited	2017.	All	rights	reserved. Material	in	this	document	has	been	
sourced	from	Managing	Successful	Projects	with	PRINCE2®	2017	Edition.
No	part	of	this	document	may	be	reproduced	in	any	form	without	the	written	permission	of	both	the	PTCoE	
NV and	AXELOS	Limited.	Permission	can	be	requested	at	support@mplaza.pm and	licensing@AXELOS.com.
Corporate	
Programme	
Customer	(CPC)
Project
Board
Project
Manager
Pre-Project
SU
mandate
Project	Brief
Stage	Plan
DP?
Stage	1
(Initiation	Stage)
IP
Project	Plan
Business	Case
Benefits	M.A.
Registers
Stage	Plan
SB
??
MP
CS
Stage	Plan
SB
End	Stage	Report
Business	Case
Project	Plan
?
MP
SB
Business	Case
Project	Plan
Exception	
Plan
Exception	
Report
CS
?
Stage	2 Stage	3	(last	stage)
CP
End	Proj Report
Benefits	M.A.
Business	Case
Project	Plan
?
Etc.
Verify	user	
acceptance
Review	the	
performance
Ensure	
operation	
support
Assess	
benefits
Update	the	
benefits	M.A.
Close	
issues
Prepare	
recommended	
actions
Team
Manager(s)
Notes
143P2F-Class-EN- v05 – PT0086
Copyright	©	PTCoE	NV and	AXELOS	Limited	2017.	All	rights	reserved. Material	in	this	document	has	been	
sourced	from	Managing	Successful	Projects	with	PRINCE2®	2017	Edition.
No	part	of	this	document	may	be	reproduced	in	any	form	without	the	written	permission	of	both	the	PTCoE	
NV and	AXELOS	Limited.	Permission	can	be	requested	at	support@mplaza.pm and	licensing@AXELOS.com.
Corporate	
Programme	
Customer	(CPC)
Project
Board
Project
Manager
DP? ?
Premature	close
Prepare	premature	
closure
Prepare	planned	
closure
Project	end	
approaching
Team
Manager(s)
Notes
144P2F-Class-EN- v05 – PT0086
Copyright	©	PTCoE	NV and	AXELOS	Limited	2017.	All	rights	reserved. Material	in	this	document	has	been	
sourced	from	Managing	Successful	Projects	with	PRINCE2®	2017	Edition.
No	part	of	this	document	may	be	reproduced	in	any	form	without	the	written	permission	of	both	the	PTCoE	
NV and	AXELOS	Limited.	Permission	can	be	requested	at	support@mplaza.pm and	licensing@AXELOS.com.
Corporate	
Programme	
Customer	(CPC)
Project
Board
Project
Manager
DP? ?
Premature	close
Prepare	premature	
closure
Prepare	planned	
closure
Project	end	
approaching
Hand	over	products
Evaluate	the	project
Recommend	project	
closure
Closure	
recommendation
Team
Manager(s)
Notes
145P2F-Class-EN- v05 – PT0086
Copyright	©	PTCoE	NV and	AXELOS	Limited	2017.	All	rights	reserved. Material	in	this	document	has	been	
sourced	from	Managing	Successful	Projects	with	PRINCE2®	2017	Edition.
No	part	of	this	document	may	be	reproduced	in	any	form	without	the	written	permission	of	both	the	PTCoE	
NV and	AXELOS	Limited.	Permission	can	be	requested	at	support@mplaza.pm and	licensing@AXELOS.com.
Corporate	
Programme	
Customer	(CPC)
Project
Board
Project
Manager
DP? ?
Premature	close
Project	end	
approaching
Closure	
recommendation
Benefits	M.A.
Registers
Stage	Plan
PID
Lessons	Log
Product	Status	
Account
End	project	report
Lessons	report
Registers
Configuration	
item	record
Closure	notification
Benefits	M.A.
Inputs Outputs
Notes
146P2F-Class-EN- v05 – PT0086
Copyright	©	PTCoE	NV and	AXELOS	Limited	2017.	All	rights	reserved. Material	in	this	document	has	been	
sourced	from	Managing	Successful	Projects	with	PRINCE2®	2017	Edition.
No	part	of	this	document	may	be	reproduced	in	any	form	without	the	written	permission	of	both	the	PTCoE	
NV and	AXELOS	Limited.	Permission	can	be	requested	at	support@mplaza.pm and	licensing@AXELOS.com.
Corporate	
Programme	
Customer	(CPC)
Project
Board
Project
Manager
Pre-Project
SU
mandate
Project	Brief
Stage	Plan
DP?
Stage	1
(Initiation	Stage)
IP
Project	Plan
Business	Case
Benefits	M.A.
Registers
Stage	Plan
SB
??
MP
CS
Stage	Plan
SB
End	Stage	Report
Business	Case
Project	Plan
?
MP
SB
Business	Case
Project	Plan
Exception	
Plan
Exception	
Report
CS
?
Stage	2 Stage	3	(last	stage)
CP
End	Proj Report
Benefits	M.A.
Business	Case
Project	Plan
?
Etc.
Team
Manager(s)
147P2F-Class-EN- v05 – PT0086
Copyright	©	PTCoE	NV and	AXELOS	Limited	2017.	All	rights	reserved.
Material	in	this	document	has	been	sourced	from	Managing	Successful	Projects	with	PRINCE2®	2017	Edition.
No	part	of	this	document	may	be	reproduced	in	any	form	without	the	written	permission	of	both	the	PTCoE	NV and	
AXELOS	Limited.	Permission	can	be	requested	at	frank.turley@gmail.com	and	licensing@AXELOS.com.
PRINCE2®
2017	edition
Structure of
PRINCE2
Foundation
Notes
148P2F-Class-EN- v05 – PT0086
Copyright	©	PTCoE	NV and	AXELOS	Limited	2017.	All	rights	reserved. Material	in	this	document	has	been	
sourced	from	Managing	Successful	Projects	with	PRINCE2®	2017	Edition.
No	part	of	this	document	may	be	reproduced	in	any	form	without	the	written	permission	of	both	the	PTCoE	
NV and	AXELOS	Limited.	Permission	can	be	requested	at	support@mplaza.pm and	licensing@AXELOS.com.
Purpose
Composition
Quality	Criteria
Quality	Testing
Etc.
Product	Description
Notes
149P2F-Class-EN- v05 – PT0086
Copyright	©	PTCoE	NV and	AXELOS	Limited	2017.	All	rights	reserved. Material	in	this	document	has	been	
sourced	from	Managing	Successful	Projects	with	PRINCE2®	2017	Edition.
No	part	of	this	document	may	be	reproduced	in	any	form	without	the	written	permission	of	both	the	PTCoE	
NV and	AXELOS	Limited.	Permission	can	be	requested	at	support@mplaza.pm and	licensing@AXELOS.com.
Benefits	
Proven	based	
practice
Can	be	tailored	
Any	type	of	
project	
Widely	
recognized	
Focus	on	the	
viability	
Supported			
worldwide	
Promotes	
learning
Notes
150P2F-Class-EN- v05 – PT0086
Copyright	©	PTCoE	NV and	AXELOS	Limited	2017.	All	rights	reserved. Material	in	this	document	has	been	
sourced	from	Managing	Successful	Projects	with	PRINCE2®	2017	Edition.
No	part	of	this	document	may	be	reproduced	in	any	form	without	the	written	permission	of	both	the	PTCoE	
NV and	AXELOS	Limited.	Permission	can	be	requested	at	support@mplaza.pm and	licensing@AXELOS.com.
Structure	of	PRINCE2
Project	Environment
Themes
Processes
Principles
Notes
151P2F-Class-EN- v05 – PT0086
Copyright	©	PTCoE	NV and	AXELOS	Limited	2017.	All	rights	reserved. Material	in	this	document	has	been	
sourced	from	Managing	Successful	Projects	with	PRINCE2®	2017	Edition.
No	part	of	this	document	may	be	reproduced	in	any	form	without	the	written	permission	of	both	the	PTCoE	
NV and	AXELOS	Limited.	Permission	can	be	requested	at	support@mplaza.pm and	licensing@AXELOS.com.
Structure	of	PRINCE2
Project	Environment
Themes
Processes
Principles
M
P
Techniques
Notes
152P2F-Class-EN- v05 – PT0086
Copyright	©	PTCoE	NV and	AXELOS	Limited	2017.	All	rights	reserved. Material	in	this	document	has	been	
sourced	from	Managing	Successful	Projects	with	PRINCE2®	2017	Edition.
No	part	of	this	document	may	be	reproduced	in	any	form	without	the	written	permission	of	both	the	PTCoE	
NV and	AXELOS	Limited.	Permission	can	be	requested	at	support@mplaza.pm and	licensing@AXELOS.com.
Business	as	Usual
Benefits	of	the	business
Project
Change
A	temporary	organization	that	is	created	for	the	purpose	of	
delivering	one	or	more	business	products	according	to	an	
agreed	business	case.	
Time
Notes
153P2F-Class-EN- v05 – PT0086
Copyright	©	PTCoE	NV and	AXELOS	Limited	2017.	All	rights	reserved. Material	in	this	document	has	been	
sourced	from	Managing	Successful	Projects	with	PRINCE2®	2017	Edition.
No	part	of	this	document	may	be	reproduced	in	any	form	without	the	written	permission	of	both	the	PTCoE	
NV and	AXELOS	Limited.	Permission	can	be	requested	at	support@mplaza.pm and	licensing@AXELOS.com.
Change
Temporary
Cross-Functional
Unique
Uncertainty
Introduce	change
Definite	start	and	end	to	a	project
People	from	different	departments
Every	project	is	unique
Unique	brings	uncertainty
Notes
154P2F-Class-EN- v05 – PT0086
Copyright	©	PTCoE	NV and	AXELOS	Limited	2017.	All	rights	reserved. Material	in	this	document	has	been	
sourced	from	Managing	Successful	Projects	with	PRINCE2®	2017	Edition.
No	part	of	this	document	may	be	reproduced	in	any	form	without	the	written	permission	of	both	the	PTCoE	
NV and	AXELOS	Limited.	Permission	can	be	requested	at	support@mplaza.pm and	licensing@AXELOS.com.
Project
Variables
(Tolerances)Risk
QualityScope
Benefits
CostTime
Notes
155P2F-Class-EN- v05 – PT0086
Copyright	©	PTCoE	NV and	AXELOS	Limited	2017.	All	rights	reserved. Material	in	this	document	has	been	
sourced	from	Managing	Successful	Projects	with	PRINCE2®	2017	Edition.
No	part	of	this	document	may	be	reproduced	in	any	form	without	the	written	permission	of	both	the	PTCoE	
NV and	AXELOS	Limited.	Permission	can	be	requested	at	support@mplaza.pm and	licensing@AXELOS.com.
Time Cost Benefits
Scope Quality Risk
BC	QRST				/				TeCQuila SoBeR
Project	Cockpit
Notes
156P2F-Class-EN- v05 – PT0086
Copyright	©	PTCoE	NV and	AXELOS	Limited	2017.	All	rights	reserved. Material	in	this	document	has	been	
sourced	from	Managing	Successful	Projects	with	PRINCE2®	2017	Edition.
No	part	of	this	document	may	be	reproduced	in	any	form	without	the	written	permission	of	both	the	PTCoE	
NV and	AXELOS	Limited.	Permission	can	be	requested	at	support@mplaza.pm and	licensing@AXELOS.com.
PRINCE2
PRojects IN Controlled	Environments	2nd	edition
Notes
157P2F-Class-EN- v05 – PT0086
Copyright	©	PTCoE	NV and	AXELOS	Limited	2017.	All	rights	reserved. Material	in	this	document	has	been	
sourced	from	Managing	Successful	Projects	with	PRINCE2®	2017	Edition.
No	part	of	this	document	may	be	reproduced	in	any	form	without	the	written	permission	of	both	the	PTCoE	
NV and	AXELOS	Limited.	Permission	can	be	requested	at	support@mplaza.pm and	licensing@AXELOS.com.
Project	Approach
Reporting
Roles	&	Responsibility
Change	requests
Reporting	issues	
Testing	and	acceptance
Customer	/	Supplier
project	contract
Notes
158P2F-Class-EN- v05 – PT0086
Copyright	©	PTCoE	NV and	AXELOS	Limited	2017.	All	rights	reserved. Material	in	this	document	has	been	
sourced	from	Managing	Successful	Projects	with	PRINCE2®	2017	Edition.
No	part	of	this	document	may	be	reproduced	in	any	form	without	the	written	permission	of	both	the	PTCoE	
NV and	AXELOS	Limited.	Permission	can	be	requested	at	support@mplaza.pm and	licensing@AXELOS.com.
Own	reasons	
Project	
procedures
Decision	making Organization	
structure
Delivery	
approaches
Culture
Supplier
Notes
159P2F-Class-EN- v05 – PT0086
Copyright	©	PTCoE	NV and	AXELOS	Limited	2017.	All	rights	reserved. Material	in	this	document	has	been	
sourced	from	Managing	Successful	Projects	with	PRINCE2®	2017	Edition.
No	part	of	this	document	may	be	reproduced	in	any	form	without	the	written	permission	of	both	the	PTCoE	
NV and	AXELOS	Limited.	Permission	can	be	requested	at	support@mplaza.pm and	licensing@AXELOS.com.
Customer
Supplier
Corporate	
Programme	management
[External]	customer
The Customer/Supplier Environment
Notes
160P2F-Class-EN- v05 – PT0086
Copyright	©	PTCoE	NV and	AXELOS	Limited	2017.	All	rights	reserved. Material	in	this	document	has	been	
sourced	from	Managing	Successful	Projects	with	PRINCE2®	2017	Edition.
No	part	of	this	document	may	be	reproduced	in	any	form	without	the	written	permission	of	both	the	PTCoE	
NV and	AXELOS	Limited.	Permission	can	be	requested	at	support@mplaza.pm and	licensing@AXELOS.com.
Portfolio
Program
Program
Project
Project
Project
Project
Project ProjectProject
Other	
Activities
Other	
Activities
Other	
Activities
Notes
161P2F-Class-EN- v05 – PT0086
Copyright	©	PTCoE	NV and	AXELOS	Limited	2017.	All	rights	reserved. Material	in	this	document	has	been	
sourced	from	Managing	Successful	Projects	with	PRINCE2®	2017	Edition.
No	part	of	this	document	may	be	reproduced	in	any	form	without	the	written	permission	of	both	the	PTCoE	
NV and	AXELOS	Limited.	Permission	can	be	requested	at	support@mplaza.pm and	licensing@AXELOS.com.
A programme is created to coordinate a set of
related projects, so it can deliver outcomes
and benefits related to the strategic objectives.
A	portfolio is	the	totality	of	an	organization’s	
investment	in	the	changes required	to	achieve its	
strategic	objectives.
162P2F-Class-EN- v05 – PT0086
Copyright	©	PTCoE	NV and	AXELOS	Limited	2017.	All	rights	reserved.
Material	in	this	document	has	been	sourced	from	Managing	Successful	Projects	with	PRINCE2®	2017	Edition.
No	part	of	this	document	may	be	reproduced	in	any	form	without	the	written	permission	of	both	the	PTCoE	NV and	
AXELOS	Limited.	Permission	can	be	requested	at	frank.turley@gmail.com	and	licensing@AXELOS.com.
PRINCE2®
2017	edition
Business Case
Theme
Foundation
Notes
163P2F-Class-EN- v05 – PT0086
Copyright	©	PTCoE	NV and	AXELOS	Limited	2017.	All	rights	reserved. Material	in	this	document	has	been	
sourced	from	Managing	Successful	Projects	with	PRINCE2®	2017	Edition.
No	part	of	this	document	may	be	reproduced	in	any	form	without	the	written	permission	of	both	the	PTCoE	
NV and	AXELOS	Limited.	Permission	can	be	requested	at	support@mplaza.pm and	licensing@AXELOS.com.
Business Case
purpose
Desirable?
Viable?
Achievable?
Provide	a	Structure
Notes
164P2F-Class-EN- v05 – PT0086
Copyright	©	PTCoE	NV and	AXELOS	Limited	2017.	All	rights	reserved. Material	in	this	document	has	been	
sourced	from	Managing	Successful	Projects	with	PRINCE2®	2017	Edition.
No	part	of	this	document	may	be	reproduced	in	any	form	without	the	written	permission	of	both	the	PTCoE	
NV and	AXELOS	Limited.	Permission	can	be	requested	at	support@mplaza.pm and	licensing@AXELOS.com.
Benefits	/	Cost
Time
Project
Start
Today
p Keep	the	project
q Shut	down	the	project
The	business	justification	is	documented	in	the	business	case	
And	it’s	a	P2	principle	that	each	project	should	have	a	business	justification.
Notes
165P2F-Class-EN- v05 – PT0086
Copyright	©	PTCoE	NV and	AXELOS	Limited	2017.	All	rights	reserved. Material	in	this	document	has	been	
sourced	from	Managing	Successful	Projects	with	PRINCE2®	2017	Edition.
No	part	of	this	document	may	be	reproduced	in	any	form	without	the	written	permission	of	both	the	PTCoE	
NV and	AXELOS	Limited.	Permission	can	be	requested	at	support@mplaza.pm and	licensing@AXELOS.com.
Benefits /	Cost
Time
Project
Start
Today
p Keep	the	project
q Shut	down	the	project
Why	are	we	doing	
the	project?
Improvements	to	
the	business
Protect	an	existing	
service	/	business
166P2F-Class-EN- v05 – PT0086
Copyright	©	PTCoE	NV and	AXELOS	Limited	2017.	All	rights	reserved.
Material	in	this	document	has	been	sourced	from	Managing	Successful	Projects	with	PRINCE2®	2017	Edition.
No	part	of	this	document	may	be	reproduced	in	any	form	without	the	written	permission	of	both	the	PTCoE	NV and	
AXELOS	Limited.	Permission	can	be	requested	at	frank.turley@gmail.com	and	licensing@AXELOS.com.
PRINCE2®
2017	edition
Business Case Theme
Outputs " Outcomes " Benefits
Foundation
Notes
167P2F-Class-EN- v05 – PT0086
Copyright	©	PTCoE	NV and	AXELOS	Limited	2017.	All	rights	reserved. Material	in	this	document	has	been	
sourced	from	Managing	Successful	Projects	with	PRINCE2®	2017	Edition.
No	part	of	this	document	may	be	reproduced	in	any	form	without	the	written	permission	of	both	the	PTCoE	
NV and	AXELOS	Limited.	Permission	can	be	requested	at	support@mplaza.pm and	licensing@AXELOS.com.
Outputs
(aka	Products)
Benefits
(and	dis-benefits)
Outcomes
(aka	Results)
Sales System
Easier to create reports
Quicker searchers
Easier to import data
30% reduction in sales costs
15% increase in sales
20% reduction in admin costs
Notes
168P2F-Class-EN- v05 – PT0086
Copyright	©	PTCoE	NV and	AXELOS	Limited	2017.	All	rights	reserved. Material	in	this	document	has	been	
sourced	from	Managing	Successful	Projects	with	PRINCE2®	2017	Edition.
No	part	of	this	document	may	be	reproduced	in	any	form	without	the	written	permission	of	both	the	PTCoE	
NV and	AXELOS	Limited.	Permission	can	be	requested	at	support@mplaza.pm and	licensing@AXELOS.com.
Output Outcome Benefit
Faster	searches ™ ˜ ™
New	HR	Application ˜ ™ ™
20%	reduction	in	admin	costs	 ™ ™ ˜
Easier	to	use	 ™ ˜ ™
Link	with	job	portal ˜ ™ ™
Better	management	reports	 ™ ˜ ™
100%	reduction	in	posting	jobs	 ™ ™ ˜
169P2F-Class-EN- v05 – PT0086
Copyright	©	PTCoE	NV and	AXELOS	Limited	2017.	All	rights	reserved.
Material	in	this	document	has	been	sourced	from	Managing	Successful	Projects	with	PRINCE2®	2017	Edition.
No	part	of	this	document	may	be	reproduced	in	any	form	without	the	written	permission	of	both	the	PTCoE	NV and	
AXELOS	Limited.	Permission	can	be	requested	at	frank.turley@gmail.com	and	licensing@AXELOS.com.
PRINCE2®
2017	edition
Business Case Theme
Minimum Requirements
Foundation
Notes
170P2F-Class-EN- v05 – PT0086
Copyright	©	PTCoE	NV and	AXELOS	Limited	2017.	All	rights	reserved. Material	in	this	document	has	been	
sourced	from	Managing	Successful	Projects	with	PRINCE2®	2017	Edition.
No	part	of	this	document	may	be	reproduced	in	any	form	without	the	written	permission	of	both	the	PTCoE	
NV and	AXELOS	Limited.	Permission	can	be	requested	at	support@mplaza.pm and	licensing@AXELOS.com.
Corporate	
Programme	
Customer	(CPC)
Project
Board
Project
Manager
Pre-Project
SU
mandate
Outline	
Business	
Case
Stage	Plan
DP?
Stage	1
(Initiation	Stage)
IP
Project	Plan
Business	Case
Benefits	M.A.
Registers
Stage	Plan
SB
??
MP
CS
Stage	Plan
SB
End	Stage	Report
Business	Case
Project	Plan
?
MP
SB
Business	Case
Project	Plan
Exception	
Plan
Exception	
Report
CS
?
Stage	2 Stage	3	(last	stage)
CP
End	Proj Report
Benefits	M.A.
Business	Case
Project	Plan
?
Etc.Etc.
Benefits	M.A
Benefits	M.A
Team
Manager(s)
Notes
171P2F-Class-EN- v05 – PT0086
Copyright	©	PTCoE	NV and	AXELOS	Limited	2017.	All	rights	reserved. Material	in	this	document	has	been	
sourced	from	Managing	Successful	Projects	with	PRINCE2®	2017	Edition.
No	part	of	this	document	may	be	reproduced	in	any	form	without	the	written	permission	of	both	the	PTCoE	
NV and	AXELOS	Limited.	Permission	can	be	requested	at	support@mplaza.pm and	licensing@AXELOS.com.
Corporate	
Programme	
Customer	(CPC)
Project
Board
Project
Manager
Pre-Project
SU
mandate
Outline	
Business	
Case
Stage	Plan
DP?
Stage	1
(Initiation	Stage)
IP
Project	Plan
Business	Case
Benefits	M.A.
Registers
Stage	Plan
SB
??
MP
CS
Stage	Plan
SB
End	Stage	Report
Business	Case
Project	Plan
?
MP
SB
Business	Case
Project	Plan
Exception	
Plan
Exception	
Report
CS
?
Stage	2 Stage	3	(last	stage)
CP
End	Proj Report
Benefits	M.A.
Business	Case
Project	Plan
?
Etc.Etc.
Benefits	M.	A
Business	Case
• Executive	summary
• Reasons	for	the	project	
• Expected	benefits	&	dis-benefits	
• Timescale		
• Costs	
• Options	(approach)	
• Invest	appraisal	(ROI)
• Major	risks		
Business	Case
Team
Manager(s)
Notes
172P2F-Class-EN- v05 – PT0086
Copyright	©	PTCoE	NV and	AXELOS	Limited	2017.	All	rights	reserved. Material	in	this	document	has	been	
sourced	from	Managing	Successful	Projects	with	PRINCE2®	2017	Edition.
No	part	of	this	document	may	be	reproduced	in	any	form	without	the	written	permission	of	both	the	PTCoE	
NV and	AXELOS	Limited.	Permission	can	be	requested	at	support@mplaza.pm and	licensing@AXELOS.com.
- Sales	are	falling	4%	each	year	
- Create	free	online	Driving	Test	Exam	Simulator
- Increase	social	media	exposure	
- Need	to	increase	sales	
2. Reasons
- Increase	sales	by	10%	for	three	years
- Increase	social	media	posts	by	100%	
4. Expected Benefits
- Do	nothing:	And	continue	to	loose	4%	each	year
- Big	marketing	campaign:	Too	costly
- Create	online	driving	test	exam	simulator	*
3. Options
6. Costs
Other	driving	schools	may	do	the	same
8. Major risks
None
5. Expected dis-benefits
- Create	free	online	Driving	Test	Exam	Simulator
- Increase	sales	by	10%	for	three	years
1. Executive Summary
Yearly	Costs	 Year	1 Year	2 Year	3
Cost:	Hosting	&	Software €420 €420 €420
Website	Setup	(48	hours) €6,700 €0 €0
Website	Support	(yearly) €950 €950 €950
Total	Costs	 €8,070 €1,370 €1,370
Project	- ROI Year	1 Year	2 Year	3
10%	increase	per	month €1,512 €1,663 €1,829
10%	increase	per	year €18,144 €19,956 €21,948
Total	costs	per	year	 €8,070 €1,370 €1,370
Expected	Benefits €10,074 €18,586 €20,578
7. ROI / Investment appraisal
Business	Case Date:	Document: Author: Executive Jan	4th
Notes
173P2F-Class-EN- v05 – PT0086
Copyright	©	PTCoE	NV and	AXELOS	Limited	2017.	All	rights	reserved. Material	in	this	document	has	been	
sourced	from	Managing	Successful	Projects	with	PRINCE2®	2017	Edition.
No	part	of	this	document	may	be	reproduced	in	any	form	without	the	written	permission	of	both	the	PTCoE	
NV and	AXELOS	Limited.	Permission	can	be	requested	at	support@mplaza.pm and	licensing@AXELOS.com.
Corporate	
Programme	
Customer	(CPC)
Project
Board
Project
Manager
Pre-Project
SU
mandate
Outline	
Business	
Case
Stage	Plan
DP?
Stage	1
(Initiation	Stage)
IP
Project	Plan
Business	Case
Benefits	M.A.
Registers
Stage	Plan
SB
??
MP
CS
Stage	Plan
SB
End	Stage	Report
Business	Case
Project	Plan
?
MP
SB
Business	Case
Project	Plan
Exception	
Plan
Exception	
Report
CS
?
Stage	2 Stage	3	(last	stage)
CP
End	Proj Report
Benefits	M.A.
Business	Case
Project	Plan
?
Etc.Etc.
Benefits	M.A
Benefits	M.A
Team
Manager(s)
Notes
174P2F-Class-EN- v05 – PT0086
Copyright	©	PTCoE	NV and	AXELOS	Limited	2017.	All	rights	reserved. Material	in	this	document	has	been	
sourced	from	Managing	Successful	Projects	with	PRINCE2®	2017	Edition.
No	part	of	this	document	may	be	reproduced	in	any	form	without	the	written	permission	of	both	the	PTCoE	
NV and	AXELOS	Limited.	Permission	can	be	requested	at	support@mplaza.pm and	licensing@AXELOS.com.
Corporate	
Programme	
Customer	(CPC)
Project
Board
Project
Manager
Pre-Project
SU
mandate
Outline	
Business	
Case
Stage	Plan
DP?
Stage	1
(Initiation	Stage)
IP
Project	Plan
Business	Case
Benefits	M.A.
Registers
Stage	Plan
SB
??
MP
CS
Stage	Plan
SB
End	Stage	Report
Business	Case
Project	Plan
?
MP
SB
Business	Case
Project	Plan
Exception	
Plan
Exception	
Report
CS
?
Stage	2 Stage	3	(last	stage)
CP
End	Proj Report
Benefits	M.A.
Business	Case
Project	Plan
?
Etc.Etc.
Benefits	M.A
Benefits	M.A
• Scope	of	benefits	
• Accountable	for	benefits	
• Actions	required
• Baselines		
• How/when	review	benefits
Benefits	Management	Approach
Team
Manager(s)
Notes
175P2F-Class-EN- v05 – PT0086
Copyright	©	PTCoE	NV and	AXELOS	Limited	2017.	All	rights	reserved. Material	in	this	document	has	been	
sourced	from	Managing	Successful	Projects	with	PRINCE2®	2017	Edition.
No	part	of	this	document	may	be	reproduced	in	any	form	without	the	written	permission	of	both	the	PTCoE	
NV and	AXELOS	Limited.	Permission	can	be	requested	at	support@mplaza.pm and	licensing@AXELOS.com.
Corporate	
Programme	
Customer	(CPC)
Project
Board
Project
Manager
Pre-Project
SU
mandate
DP?
Stage	1
(Initiation	Stage)
IP
SB
??
MP
CS
SB
?
MP
SB
CS
?
Stage	2 Stage	4	(last	stage)
CP
?
Develop
Business	Case
Maintain
Business	Case
CS
Stage	3
Team
Manager(s)
Notes
176P2F-Class-EN- v05 – PT0086
Copyright	©	PTCoE	NV and	AXELOS	Limited	2017.	All	rights	reserved. Material	in	this	document	has	been	
sourced	from	Managing	Successful	Projects	with	PRINCE2®	2017	Edition.
No	part	of	this	document	may	be	reproduced	in	any	form	without	the	written	permission	of	both	the	PTCoE	
NV and	AXELOS	Limited.	Permission	can	be	requested	at	support@mplaza.pm and	licensing@AXELOS.com.
Corporate	
Programme	
Customer	(CPC)
Project
Board
Project
Manager
Pre-Project
SU
mandate
DP?
Stage	1
(Initiation	Stage)
IP
SB
??
MP
CS
SB
?
MP
SB
CS
?
Stage	2 Stage	4	(last	stage)
CP
?
Develop
Business	Case
Maintain
Business	Case
CS
Stage	3
Verify	BC
Verify	BC
Verify	BC
Verify	BC
Team
Manager(s)
Notes
177P2F-Class-EN- v05 – PT0086
Copyright	©	PTCoE	NV and	AXELOS	Limited	2017.	All	rights	reserved. Material	in	this	document	has	been	
sourced	from	Managing	Successful	Projects	with	PRINCE2®	2017	Edition.
No	part	of	this	document	may	be	reproduced	in	any	form	without	the	written	permission	of	both	the	PTCoE	
NV and	AXELOS	Limited.	Permission	can	be	requested	at	support@mplaza.pm and	licensing@AXELOS.com.
Business Case Theme
Minimum Requirements
Create	and	maintain	
business	justification
Review	and	update	the	
business	justification
Define	actions	to	ensure	
benefits
Define	roles	and	
responsibilities
Notes
178P2F-Class-EN- v05 – PT0086
Copyright	©	PTCoE	NV and	AXELOS	Limited	2017.	All	rights	reserved. Material	in	this	document	has	been	
sourced	from	Managing	Successful	Projects	with	PRINCE2®	2017	Edition.
No	part	of	this	document	may	be	reproduced	in	any	form	without	the	written	permission	of	both	the	PTCoE	
NV and	AXELOS	Limited.	Permission	can	be	requested	at	support@mplaza.pm and	licensing@AXELOS.com.
Business Case Theme
179P2F-Class-EN- v05 – PT0086
Copyright	©	PTCoE	NV and	AXELOS	Limited	2017.	All	rights	reserved.
Material	in	this	document	has	been	sourced	from	Managing	Successful	Projects	with	PRINCE2®	2017	Edition.
No	part	of	this	document	may	be	reproduced	in	any	form	without	the	written	permission	of	both	the	PTCoE	NV and	
AXELOS	Limited.	Permission	can	be	requested	at	frank.turley@gmail.com	and	licensing@AXELOS.com.
PRINCE2®
2017	edition
Organization
Theme
Foundation
Notes
180P2F-Class-EN- v05 – PT0086
Copyright	©	PTCoE	NV and	AXELOS	Limited	2017.	All	rights	reserved. Material	in	this	document	has	been	
sourced	from	Managing	Successful	Projects	with	PRINCE2®	2017	Edition.
No	part	of	this	document	may	be	reproduced	in	any	form	without	the	written	permission	of	both	the	PTCoE	
NV and	AXELOS	Limited.	Permission	can	be	requested	at	support@mplaza.pm and	licensing@AXELOS.com.
Organizational	
Structure
# $
Communications
Organization	Theme
Notes
181P2F-Class-EN- v05 – PT0086
Copyright	©	PTCoE	NV and	AXELOS	Limited	2017.	All	rights	reserved. Material	in	this	document	has	been	
sourced	from	Managing	Successful	Projects	with	PRINCE2®	2017	Edition.
No	part	of	this	document	may	be	reproduced	in	any	form	without	the	written	permission	of	both	the	PTCoE	
NV and	AXELOS	Limited.	Permission	can	be	requested	at	support@mplaza.pm and	licensing@AXELOS.com.
Organizational	
Structure
# $
Communications
Roles
Management	
Levels
Representatives
Communications	
approach
Engaging	
Stakeholders
Notes
182P2F-Class-EN- v05 – PT0086
Copyright	©	PTCoE	NV and	AXELOS	Limited	2017.	All	rights	reserved. Material	in	this	document	has	been	
sourced	from	Managing	Successful	Projects	with	PRINCE2®	2017	Edition.
No	part	of	this	document	may	be	reproduced	in	any	form	without	the	written	permission	of	both	the	PTCoE	
NV and	AXELOS	Limited.	Permission	can	be	requested	at	support@mplaza.pm and	licensing@AXELOS.com.
#
Who’s	who?
What	is	expected	
from	me?
What	can	I	expect	
from	others?
Structure	of
Accountability	&
Responsibility
Notes
183P2F-Class-EN- v05 – PT0086
Copyright	©	PTCoE	NV and	AXELOS	Limited	2017.	All	rights	reserved. Material	in	this	document	has	been	
sourced	from	Managing	Successful	Projects	with	PRINCE2®	2017	Edition.
No	part	of	this	document	may	be	reproduced	in	any	form	without	the	written	permission	of	both	the	PTCoE	
NV and	AXELOS	Limited.	Permission	can	be	requested	at	support@mplaza.pm and	licensing@AXELOS.com.
User Supplier
Business
Project
The	3	Project	Interests
(Types	of	stakeholder)
Notes
184P2F-Class-EN- v05 – PT0086
Copyright	©	PTCoE	NV and	AXELOS	Limited	2017.	All	rights	reserved. Material	in	this	document	has	been	
sourced	from	Managing	Successful	Projects	with	PRINCE2®	2017	Edition.
No	part	of	this	document	may	be	reproduced	in	any	form	without	the	written	permission	of	both	the	PTCoE	
NV and	AXELOS	Limited.	Permission	can	be	requested	at	support@mplaza.pm and	licensing@AXELOS.com.
User Supplier
Business
Customer
The Customer/Supplier Environment
Notes
185P2F-Class-EN- v05 – PT0086
Copyright	©	PTCoE	NV and	AXELOS	Limited	2017.	All	rights	reserved. Material	in	this	document	has	been	
sourced	from	Managing	Successful	Projects	with	PRINCE2®	2017	Edition.
No	part	of	this	document	may	be	reproduced	in	any	form	without	the	written	permission	of	both	the	PTCoE	
NV and	AXELOS	Limited.	Permission	can	be	requested	at	support@mplaza.pm and	licensing@AXELOS.com.
Corporate	
Programme	
Customer	(CPC)
Project
Board
Project
Manager
Team
Manager(s)
Direction
Management
Delivery
Corporate, Progra…
Level	1Level	2Level	3Level	4
Project	
Organization
Notes
186P2F-Class-EN- v05 – PT0086
Copyright	©	PTCoE	NV and	AXELOS	Limited	2017.	All	rights	reserved. Material	in	this	document	has	been	
sourced	from	Managing	Successful	Projects	with	PRINCE2®	2017	Edition.
No	part	of	this	document	may	be	reproduced	in	any	form	without	the	written	permission	of	both	the	PTCoE	
NV and	AXELOS	Limited.	Permission	can	be	requested	at	support@mplaza.pm and	licensing@AXELOS.com.
Corporate	
Programme	
Customer	(CPC)
Project
Board
Project
Manager
Team
Manager(s)
Direction
Management
Delivery
Corporate, Programme Management, customer
Level	1Level	2Level	3Level	4
Project	Team
187P2F-Class-EN- v05 – PT0086
Copyright	©	PTCoE	NV and	AXELOS	Limited	2017.	All	rights	reserved.
Material	in	this	document	has	been	sourced	from	Managing	Successful	Projects	with	PRINCE2®	2017	Edition.
No	part	of	this	document	may	be	reproduced	in	any	form	without	the	written	permission	of	both	the	PTCoE	NV and	
AXELOS	Limited.	Permission	can	be	requested	at	frank.turley@gmail.com	and	licensing@AXELOS.com.
PRINCE2®
2017	edition
Organization Theme
Communication Management Approach
Foundation
Notes
188P2F-Class-EN- v05 – PT0086
Copyright	©	PTCoE	NV and	AXELOS	Limited	2017.	All	rights	reserved. Material	in	this	document	has	been	
sourced	from	Managing	Successful	Projects	with	PRINCE2®	2017	Edition.
No	part	of	this	document	may	be	reproduced	in	any	form	without	the	written	permission	of	both	the	PTCoE	
NV and	AXELOS	Limited.	Permission	can	be	requested	at	support@mplaza.pm and	licensing@AXELOS.com.
Corporate	
Programme	
Customer	(CPC)
Project
Board
Pre-Project
SU
mandate
Outline	
Business	
Case
Stage	Plan
DP?
Stage	1
(Initiation	Stage)
IP
Benefits	M.A.
Registers
Stage	Plan
SB
??
MP
CS
Stage	Plan
SB
End	Stage	Report
Business	Case
Project	Plan
?
MP
SB
Business	Case
Project	Plan
Exception	
Plan
Exception	
Report
CS
?
Stage	2 Stage	3	(last	stage)
CP
End	Proj Report
Benefits	M.A.
Business	Case
Project	Plan
?
PID
Etc.
Benefits	M.A.
Benefits	M.A.
Team
Manager(s)
Project
Manager
Communications	
Management	
Approach
• Communication	procedure	
• Tools	&	techniques	
• Timing	of	communication
• Roles	and	responsibilities			
• Stakeholder	analysis	
Communications	M.A.
Notes
189P2F-Class-EN- v05 – PT0086
Copyright	©	PTCoE	NV and	AXELOS	Limited	2017.	All	rights	reserved. Material	in	this	document	has	been	
sourced	from	Managing	Successful	Projects	with	PRINCE2®	2017	Edition.
No	part	of	this	document	may	be	reproduced	in	any	form	without	the	written	permission	of	both	the	PTCoE	
NV and	AXELOS	Limited.	Permission	can	be	requested	at	support@mplaza.pm and	licensing@AXELOS.com.
Organizational	
Structure
# $
Communications
Engaging	
Stakeholders
Stakeholder	Engagement
Notes
190P2F-Class-EN- v05 – PT0086
Copyright	©	PTCoE	NV and	AXELOS	Limited	2017.	All	rights	reserved. Material	in	this	document	has	been	
sourced	from	Managing	Successful	Projects	with	PRINCE2®	2017	Edition.
No	part	of	this	document	may	be	reproduced	in	any	form	without	the	written	permission	of	both	the	PTCoE	
NV and	AXELOS	Limited.	Permission	can	be	requested	at	support@mplaza.pm and	licensing@AXELOS.com.
JKL
Notes
191P2F-Class-EN- v05 – PT0086
Copyright	©	PTCoE	NV and	AXELOS	Limited	2017.	All	rights	reserved. Material	in	this	document	has	been	
sourced	from	Managing	Successful	Projects	with	PRINCE2®	2017	Edition.
No	part	of	this	document	may	be	reproduced	in	any	form	without	the	written	permission	of	both	the	PTCoE	
NV and	AXELOS	Limited.	Permission	can	be	requested	at	support@mplaza.pm and	licensing@AXELOS.com.
JKL
Notes
192P2F-Class-EN- v05 – PT0086
Copyright	©	PTCoE	NV and	AXELOS	Limited	2017.	All	rights	reserved. Material	in	this	document	has	been	
sourced	from	Managing	Successful	Projects	with	PRINCE2®	2017	Edition.
No	part	of	this	document	may	be	reproduced	in	any	form	without	the	written	permission	of	both	the	PTCoE	
NV and	AXELOS	Limited.	Permission	can	be	requested	at	support@mplaza.pm and	licensing@AXELOS.com.
JKL
City council
Local politicians
Environment
agency
Local housing
groups
Town schools
Building contractors
School parents
Motorist not effected
Local newspaper
Town pubs
Town restaurants
Local bypass
residents
Newsagents
193P2F-Class-EN- v05 – PT0086
Copyright	©	PTCoE	NV and	AXELOS	Limited	2017.	All	rights	reserved.
Material	in	this	document	has	been	sourced	from	Managing	Successful	Projects	with	PRINCE2®	2017	Edition.
No	part	of	this	document	may	be	reproduced	in	any	form	without	the	written	permission	of	both	the	PTCoE	NV and	
AXELOS	Limited.	Permission	can	be	requested	at	frank.turley@gmail.com	and	licensing@AXELOS.com.
PRINCE2®
2017	edition
Organization Theme
Roles and Responsibilities
Foundation
Notes
194P2F-Class-EN- v05 – PT0086
Copyright	©	PTCoE	NV and	AXELOS	Limited	2017.	All	rights	reserved. Material	in	this	document	has	been	
sourced	from	Managing	Successful	Projects	with	PRINCE2®	2017	Edition.
No	part	of	this	document	may	be	reproduced	in	any	form	without	the	written	permission	of	both	the	PTCoE	
NV and	AXELOS	Limited.	Permission	can	be	requested	at	support@mplaza.pm and	licensing@AXELOS.com.
Direction
Corporate	
Programme	
Customer	(CPC)
Direction
Management
Delivery
Corporate, Programme Management, customer
Level	1Level	2Level	3Level	4
Project	Team
Managing
Delivery
Notes
195P2F-Class-EN- v05 – PT0086
Copyright	©	PTCoE	NV and	AXELOS	Limited	2017.	All	rights	reserved. Material	in	this	document	has	been	
sourced	from	Managing	Successful	Projects	with	PRINCE2®	2017	Edition.
No	part	of	this	document	may	be	reproduced	in	any	form	without	the	written	permission	of	both	the	PTCoE	
NV and	AXELOS	Limited.	Permission	can	be	requested	at	support@mplaza.pm and	licensing@AXELOS.com.
Corporate	
Programme	
Customer	(CPC)
Executive
Project	Board
Managing
Delivery
Direction
Notes
196P2F-Class-EN- v05 – PT0086
Copyright	©	PTCoE	NV and	AXELOS	Limited	2017.	All	rights	reserved. Material	in	this	document	has	been	
sourced	from	Managing	Successful	Projects	with	PRINCE2®	2017	Edition.
No	part	of	this	document	may	be	reproduced	in	any	form	without	the	written	permission	of	both	the	PTCoE	
NV and	AXELOS	Limited.	Permission	can	be	requested	at	support@mplaza.pm and	licensing@AXELOS.com.
Corporate	
Programme	
Customer	(CPC)
ExecutiveSenior	User(s)
Project	Board
Managing
Delivery
Direction
Senior	Supplier(s)
Notes
197P2F-Class-EN- v05 – PT0086
Copyright	©	PTCoE	NV and	AXELOS	Limited	2017.	All	rights	reserved. Material	in	this	document	has	been	
sourced	from	Managing	Successful	Projects	with	PRINCE2®	2017	Edition.
No	part	of	this	document	may	be	reproduced	in	any	form	without	the	written	permission	of	both	the	PTCoE	
NV and	AXELOS	Limited.	Permission	can	be	requested	at	support@mplaza.pm and	licensing@AXELOS.com.
Corporate	
Programme	
Customer	(CPC)
Executive
Project	Manager
Senior	User(s) Senior	Supplier(s)
Project	Board
Managing
Delivery
Direction
Notes
198P2F-Class-EN- v05 – PT0086
Copyright	©	PTCoE	NV and	AXELOS	Limited	2017.	All	rights	reserved. Material	in	this	document	has	been	
sourced	from	Managing	Successful	Projects	with	PRINCE2®	2017	Edition.
No	part	of	this	document	may	be	reproduced	in	any	form	without	the	written	permission	of	both	the	PTCoE	
NV and	AXELOS	Limited.	Permission	can	be	requested	at	support@mplaza.pm and	licensing@AXELOS.com.
Corporate	
Programme	
Customer	(CPC)
Executive
Project	Manager
Senior	User(s) Senior	Supplier(s)
Project	Board
Team	Manager(s)
Managing
Delivery
Direction
Notes
199P2F-Class-EN- v05 – PT0086
Copyright	©	PTCoE	NV and	AXELOS	Limited	2017.	All	rights	reserved. Material	in	this	document	has	been	
sourced	from	Managing	Successful	Projects	with	PRINCE2®	2017	Edition.
No	part	of	this	document	may	be	reproduced	in	any	form	without	the	written	permission	of	both	the	PTCoE	
NV and	AXELOS	Limited.	Permission	can	be	requested	at	support@mplaza.pm and	licensing@AXELOS.com.
Corporate	
Programme	
Customer	(CPC)
Executive
Project	Manager
Senior	User(s) Senior	Supplier(s)
Project	Board
Team	Manager(s)
Project	Support
Managing
Delivery
Direction
Notes
200P2F-Class-EN- v05 – PT0086
Copyright	©	PTCoE	NV and	AXELOS	Limited	2017.	All	rights	reserved. Material	in	this	document	has	been	
sourced	from	Managing	Successful	Projects	with	PRINCE2®	2017	Edition.
No	part	of	this	document	may	be	reproduced	in	any	form	without	the	written	permission	of	both	the	PTCoE	
NV and	AXELOS	Limited.	Permission	can	be	requested	at	support@mplaza.pm and	licensing@AXELOS.com.
Corporate	
Programme	
Customer	(CPC)
Executive
Project	Manager
Senior	User(s) Senior	Supplier(s)
Project	Board
Team	Manager(s)
Change	Authority
Project	Support
Managing
Delivery
Direction

PRINCE2 Foundation Slides - Sample

  • 1.
    1P2F-Class-EN- v05 –PT0086 Copyright © PTCoE NV and AXELOS Limited 2017. All rights reserved. Material in this document has been sourced from Managing Successful Projects with PRINCE2® 2017 Edition. No part of this document may be reproduced in any form without the written permission of both the PTCoE NV and AXELOS Limited. Permission can be requested at frank.turley@gmail.com and licensing@AXELOS.com. PRINCE2® Foundation Training Created by: Frank Turley & Nader K Rad Professional Training Centre of Excellence
  • 2.
    IPR acknowledgements • PRINCE2® is a Registered Trade Mark of AXELOS Limited. • ITIL® is a Registered Trade Mark of AXELOS Limited. •M_o_R® is a Registered Trade Mark of AXELOS Limited. • P3O® is a Registered Trade Mark of AXELOS Limited. • MSP® is a Registered Trade Mark of AXELOS Limited. • P3M3® is a Registered Trade Mark of AXELOS Limited. • MoV® is a Registered Trade Mark of AXELOS Limited. • MoP® is a Registered Trade Mark of AXELOS Limited. • The Swirl logo™ is a Trade Mark of AXELOS Limited. Copyright © 2009-2018 PTCoE N.V. All rights reserved. No part of this document can be reproduced in any format without express permission of the author(s).
  • 3.
    3P2F-Class-EN- v05 –PT0086 Copyright © PTCoE NV and AXELOS Limited 2017. All rights reserved. Material in this document has been sourced from Managing Successful Projects with PRINCE2® 2017 Edition. No part of this document may be reproduced in any form without the written permission of both the PTCoE NV and AXELOS Limited. Permission can be requested at frank.turley@gmail.com and licensing@AXELOS.com. PRINCE2® 2017 edition Starting a new project Foundation Ver 05 PT0086
  • 4.
    Notes 4P2F-Class-EN- v05 –PT0086 Copyright © PTCoE NV and AXELOS Limited 2017. All rights reserved. Material in this document has been sourced from Managing Successful Projects with PRINCE2® 2017 Edition. No part of this document may be reproduced in any form without the written permission of both the PTCoE NV and AXELOS Limited. Permission can be requested at support@mplaza.pm and licensing@AXELOS.com. Corporate, Programme, or Customer
  • 5.
    Notes 5P2F-Class-EN- v05 –PT0086 Copyright © PTCoE NV and AXELOS Limited 2017. All rights reserved. Material in this document has been sourced from Managing Successful Projects with PRINCE2® 2017 Edition. No part of this document may be reproduced in any form without the written permission of both the PTCoE NV and AXELOS Limited. Permission can be requested at support@mplaza.pm and licensing@AXELOS.com. Corporate Programme Customer (CPC)
  • 6.
    Notes 6P2F-Class-EN- v05 –PT0086 Copyright © PTCoE NV and AXELOS Limited 2017. All rights reserved. Material in this document has been sourced from Managing Successful Projects with PRINCE2® 2017 Edition. No part of this document may be reproduced in any form without the written permission of both the PTCoE NV and AXELOS Limited. Permission can be requested at support@mplaza.pm and licensing@AXELOS.com. Corporate Programme Customer (CPC) Why? reasons What? scope and quality How much? cost/benefits Project mandate
  • 7.
    Notes 7P2F-Class-EN- v05 –PT0086 Copyright © PTCoE NV and AXELOS Limited 2017. All rights reserved. Material in this document has been sourced from Managing Successful Projects with PRINCE2® 2017 Edition. No part of this document may be reproduced in any form without the written permission of both the PTCoE NV and AXELOS Limited. Permission can be requested at support@mplaza.pm and licensing@AXELOS.com. Corporate Programme Customer (CPC) Project mandate Executive
  • 8.
    Notes 8P2F-Class-EN- v05 –PT0086 Copyright © PTCoE NV and AXELOS Limited 2017. All rights reserved. Material in this document has been sourced from Managing Successful Projects with PRINCE2® 2017 Edition. No part of this document may be reproduced in any form without the written permission of both the PTCoE NV and AXELOS Limited. Permission can be requested at support@mplaza.pm and licensing@AXELOS.com. Corporate Programme Customer (CPC) Project mandate Executive Project Manager
  • 9.
    Notes 9P2F-Class-EN- v05 –PT0086 Copyright © PTCoE NV and AXELOS Limited 2017. All rights reserved. Material in this document has been sourced from Managing Successful Projects with PRINCE2® 2017 Edition. No part of this document may be reproduced in any form without the written permission of both the PTCoE NV and AXELOS Limited. Permission can be requested at support@mplaza.pm and licensing@AXELOS.com. Project mandate Corporate Programme Customer (CPC) Executive Project Manager Senior User(s) Senior Supplier(s) Project Board
  • 10.
    Notes 10P2F-Class-EN- v05 –PT0086 Copyright © PTCoE NV and AXELOS Limited 2017. All rights reserved. Material in this document has been sourced from Managing Successful Projects with PRINCE2® 2017 Edition. No part of this document may be reproduced in any form without the written permission of both the PTCoE NV and AXELOS Limited. Permission can be requested at support@mplaza.pm and licensing@AXELOS.com. Corporate Programme Customer (CPC) Pre-Project SU mandate Starting up a Project Project Board Project Manager
  • 11.
    Notes 11P2F-Class-EN- v05 –PT0086 Copyright © PTCoE NV and AXELOS Limited 2017. All rights reserved. Material in this document has been sourced from Managing Successful Projects with PRINCE2® 2017 Edition. No part of this document may be reproduced in any form without the written permission of both the PTCoE NV and AXELOS Limited. Permission can be requested at support@mplaza.pm and licensing@AXELOS.com. Corporate Programme Customer (CPC) Pre-Project SU mandate Why? reasons What? scope and quality How much? cost/benefits Who? Project Management Team Project Board Project Manager
  • 12.
    Notes 12P2F-Class-EN- v05 –PT0086 Copyright © PTCoE NV and AXELOS Limited 2017. All rights reserved. Material in this document has been sourced from Managing Successful Projects with PRINCE2® 2017 Edition. No part of this document may be reproduced in any form without the written permission of both the PTCoE NV and AXELOS Limited. Permission can be requested at support@mplaza.pm and licensing@AXELOS.com. Corporate Programme Customer (CPC) Pre-Project SU mandate Why? reasons What? Project Product Description How much? Outline Business Case Who? Project Management Team Project brief Project Board Project Manager
  • 13.
    Notes 13P2F-Class-EN- v05 –PT0086 Copyright © PTCoE NV and AXELOS Limited 2017. All rights reserved. Material in this document has been sourced from Managing Successful Projects with PRINCE2® 2017 Edition. No part of this document may be reproduced in any form without the written permission of both the PTCoE NV and AXELOS Limited. Permission can be requested at support@mplaza.pm and licensing@AXELOS.com. Corporate Programme Customer (CPC) Pre-Project SU mandate Project Brief Next Stage Plan Project Board Project Manager
  • 14.
    Notes 14P2F-Class-EN- v05 –PT0086 Copyright © PTCoE NV and AXELOS Limited 2017. All rights reserved. Material in this document has been sourced from Managing Successful Projects with PRINCE2® 2017 Edition. No part of this document may be reproduced in any form without the written permission of both the PTCoE NV and AXELOS Limited. Permission can be requested at support@mplaza.pm and licensing@AXELOS.com. Corporate Programme Customer (CPC) Pre-Project SU mandate Project Brief Stage Plan Project Board Project Manager
  • 15.
    Notes 15P2F-Class-EN- v05 –PT0086 Copyright © PTCoE NV and AXELOS Limited 2017. All rights reserved. Material in this document has been sourced from Managing Successful Projects with PRINCE2® 2017 Edition. No part of this document may be reproduced in any form without the written permission of both the PTCoE NV and AXELOS Limited. Permission can be requested at support@mplaza.pm and licensing@AXELOS.com. Corporate Programme Customer (CPC) Pre-Project SU mandate Project Brief Stage Plan Directing a Project (DP)?Project Board Project Manager 1st Decision
  • 16.
    16P2F-Class-EN- v05 –PT0086 Copyright © PTCoE NV and AXELOS Limited 2017. All rights reserved. Material in this document has been sourced from Managing Successful Projects with PRINCE2® 2017 Edition. No part of this document may be reproduced in any form without the written permission of both the PTCoE NV and AXELOS Limited. Permission can be requested at frank.turley@gmail.com and licensing@AXELOS.com. PRINCE2® 2017 edition Planning The project Foundation
  • 17.
    Notes 17P2F-Class-EN- v05 –PT0086 Copyright © PTCoE NV and AXELOS Limited 2017. All rights reserved. Material in this document has been sourced from Managing Successful Projects with PRINCE2® 2017 Edition. No part of this document may be reproduced in any form without the written permission of both the PTCoE NV and AXELOS Limited. Permission can be requested at support@mplaza.pm and licensing@AXELOS.com. Corporate Programme Customer (CPC) Project Board Project Manager Pre-Project SU mandate Project Brief Stage Plan Directing a Project (DP)? 1st Decision
  • 18.
    Notes 18P2F-Class-EN- v05 –PT0086 Copyright © PTCoE NV and AXELOS Limited 2017. All rights reserved. Material in this document has been sourced from Managing Successful Projects with PRINCE2® 2017 Edition. No part of this document may be reproduced in any form without the written permission of both the PTCoE NV and AXELOS Limited. Permission can be requested at support@mplaza.pm and licensing@AXELOS.com. Corporate Programme Customer (CPC) Project Board Project Manager Pre-Project SU mandate Project Brief Stage Plan Directing a Project (DP)?
  • 19.
    Notes 19P2F-Class-EN- v05 –PT0086 Copyright © PTCoE NV and AXELOS Limited 2017. All rights reserved. Material in this document has been sourced from Managing Successful Projects with PRINCE2® 2017 Edition. No part of this document may be reproduced in any form without the written permission of both the PTCoE NV and AXELOS Limited. Permission can be requested at support@mplaza.pm and licensing@AXELOS.com. Corporate Programme Customer (CPC) Project Board Project Manager Pre-Project SU mandate Project Brief Stage Plan Directing a Project (DP)? Initiation Stage IP Initiating a Project
  • 20.
    Notes 20P2F-Class-EN- v05 –PT0086 Copyright © PTCoE NV and AXELOS Limited 2017. All rights reserved. Material in this document has been sourced from Managing Successful Projects with PRINCE2® 2017 Edition. No part of this document may be reproduced in any form without the written permission of both the PTCoE NV and AXELOS Limited. Permission can be requested at support@mplaza.pm and licensing@AXELOS.com. Corporate Programme Customer (CPC) Project Board Project Manager Pre-Project SU mandate Project Brief Stage Plan Directing a Project (DP)? Initiation Stage IP Purpose Composition Quality Criteria Quality Testing Etc. Product Description
  • 21.
    Notes 21P2F-Class-EN- v05 –PT0086 Copyright © PTCoE NV and AXELOS Limited 2017. All rights reserved. Material in this document has been sourced from Managing Successful Projects with PRINCE2® 2017 Edition. No part of this document may be reproduced in any form without the written permission of both the PTCoE NV and AXELOS Limited. Permission can be requested at support@mplaza.pm and licensing@AXELOS.com. Corporate Programme Customer (CPC) Project Board Project Manager Pre-Project SU mandate Project Brief Stage Plan Directing a Project (DP)? Initiation Stage IP
  • 22.
    Notes 22P2F-Class-EN- v05 –PT0086 Copyright © PTCoE NV and AXELOS Limited 2017. All rights reserved. Material in this document has been sourced from Managing Successful Projects with PRINCE2® 2017 Edition. No part of this document may be reproduced in any form without the written permission of both the PTCoE NV and AXELOS Limited. Permission can be requested at support@mplaza.pm and licensing@AXELOS.com. Corporate Programme Customer (CPC) Project Board Project Manager Pre-Project SU mandate Project Brief Stage Plan Directing a Project (DP)? Initiation Stage IP Activities Dependencies Estimates Etc.
  • 23.
    Notes 23P2F-Class-EN- v05 –PT0086 Copyright © PTCoE NV and AXELOS Limited 2017. All rights reserved. Material in this document has been sourced from Managing Successful Projects with PRINCE2® 2017 Edition. No part of this document may be reproduced in any form without the written permission of both the PTCoE NV and AXELOS Limited. Permission can be requested at support@mplaza.pm and licensing@AXELOS.com. Corporate Programme Customer (CPC) Project Board Project Manager Pre-Project SU mandate Project Brief Stage Plan Directing a Project (DP)? Initiation Stage IP Project Plan
  • 24.
    Notes 24P2F-Class-EN- v05 –PT0086 Copyright © PTCoE NV and AXELOS Limited 2017. All rights reserved. Material in this document has been sourced from Managing Successful Projects with PRINCE2® 2017 Edition. No part of this document may be reproduced in any form without the written permission of both the PTCoE NV and AXELOS Limited. Permission can be requested at support@mplaza.pm and licensing@AXELOS.com. Corporate Programme Customer (CPC) Project Board Project Manager Pre-Project SU mandate Project Brief Stage Plan Directing a Project (DP)? Initiation Stage IP Project Plan
  • 25.
    Notes 25P2F-Class-EN- v05 –PT0086 Copyright © PTCoE NV and AXELOS Limited 2017. All rights reserved. Material in this document has been sourced from Managing Successful Projects with PRINCE2® 2017 Edition. No part of this document may be reproduced in any form without the written permission of both the PTCoE NV and AXELOS Limited. Permission can be requested at support@mplaza.pm and licensing@AXELOS.com. Corporate Programme Customer (CPC) Project Board Project Manager Pre-Project SU mandate Project Brief Stage Plan Directing a Project (DP)? Initiation Stage IP Project Plan Outline Business Case Business Case
  • 26.
    Notes 26P2F-Class-EN- v05 –PT0086 Copyright © PTCoE NV and AXELOS Limited 2017. All rights reserved. Material in this document has been sourced from Managing Successful Projects with PRINCE2® 2017 Edition. No part of this document may be reproduced in any form without the written permission of both the PTCoE NV and AXELOS Limited. Permission can be requested at support@mplaza.pm and licensing@AXELOS.com. Corporate Programme Customer (CPC) Project Board Project Manager Pre-Project SU mandate Project Brief Stage Plan Directing a Project (DP)? Initiation Stage IP Project Plan Business Case Etc. PID Project Initiation Documentation
  • 27.
    Notes 27P2F-Class-EN- v05 –PT0086 Copyright © PTCoE NV and AXELOS Limited 2017. All rights reserved. Material in this document has been sourced from Managing Successful Projects with PRINCE2® 2017 Edition. No part of this document may be reproduced in any form without the written permission of both the PTCoE NV and AXELOS Limited. Permission can be requested at support@mplaza.pm and licensing@AXELOS.com. Corporate Programme Customer (CPC) Project Board Project Manager Pre-Project SU mandate Project Brief Stage Plan Directing a Project (DP)? Initiation Stage IP Project Plan Business Case Benefits M.A.
  • 28.
    Notes 28P2F-Class-EN- v05 –PT0086 Copyright © PTCoE NV and AXELOS Limited 2017. All rights reserved. Material in this document has been sourced from Managing Successful Projects with PRINCE2® 2017 Edition. No part of this document may be reproduced in any form without the written permission of both the PTCoE NV and AXELOS Limited. Permission can be requested at support@mplaza.pm and licensing@AXELOS.com. Corporate Programme Customer (CPC) Project Board Project Manager Pre-Project SU mandate Project Brief Stage Plan Directing a Project (DP)? Initiation Stage IP Project Plan Business Case Benefits M.A. Registers Risk Register Issue Register Quality Register
  • 29.
    Notes 29P2F-Class-EN- v05 –PT0086 Copyright © PTCoE NV and AXELOS Limited 2017. All rights reserved. Material in this document has been sourced from Managing Successful Projects with PRINCE2® 2017 Edition. No part of this document may be reproduced in any form without the written permission of both the PTCoE NV and AXELOS Limited. Permission can be requested at support@mplaza.pm and licensing@AXELOS.com. Corporate Programme Customer (CPC) Project Board Project Manager Pre-Project SU mandate Project Brief Stage Plan Directing a Project (DP)? Initiation Stage IP Project Plan Business Case Benefits M.A. Registers Stage Plan
  • 30.
    Notes 30P2F-Class-EN- v05 –PT0086 Copyright © PTCoE NV and AXELOS Limited 2017. All rights reserved. Material in this document has been sourced from Managing Successful Projects with PRINCE2® 2017 Edition. No part of this document may be reproduced in any form without the written permission of both the PTCoE NV and AXELOS Limited. Permission can be requested at support@mplaza.pm and licensing@AXELOS.com. Corporate Programme Customer (CPC) Project Board Project Manager Pre-Project SU mandate Project Brief Stage Plan Directing a Project (DP)? Initiation Stage IP Project Plan Business Case Benefits M.A. Registers Stage Plan SB Managing a Stage Boundary
  • 31.
    Notes 31P2F-Class-EN- v05 –PT0086 Copyright © PTCoE NV and AXELOS Limited 2017. All rights reserved. Material in this document has been sourced from Managing Successful Projects with PRINCE2® 2017 Edition. No part of this document may be reproduced in any form without the written permission of both the PTCoE NV and AXELOS Limited. Permission can be requested at support@mplaza.pm and licensing@AXELOS.com. Corporate Programme Customer (CPC) Project Board Project Manager Pre-Project SU mandate Project Brief Stage Plan Directing a Project (DP)? Initiation Stage IP Project Plan Business Case Benefits M.A. Registers Stage Plan SB
  • 32.
    Notes 32P2F-Class-EN- v05 –PT0086 Copyright © PTCoE NV and AXELOS Limited 2017. All rights reserved. Material in this document has been sourced from Managing Successful Projects with PRINCE2® 2017 Edition. No part of this document may be reproduced in any form without the written permission of both the PTCoE NV and AXELOS Limited. Permission can be requested at support@mplaza.pm and licensing@AXELOS.com. Corporate Programme Customer (CPC) Project Board Project Manager Pre-Project SU mandate Project Brief Stage Plan Directing a Project (DP)? Initiation Stage IP Project Plan Business Case Benefits M.A. Registers Stage Plan SB ?? 2nd Decision (Project)
  • 33.
    Notes 33P2F-Class-EN- v05 –PT0086 Copyright © PTCoE NV and AXELOS Limited 2017. All rights reserved. Material in this document has been sourced from Managing Successful Projects with PRINCE2® 2017 Edition. No part of this document may be reproduced in any form without the written permission of both the PTCoE NV and AXELOS Limited. Permission can be requested at support@mplaza.pm and licensing@AXELOS.com. Corporate Programme Customer (CPC) Project Board Project Manager Pre-Project SU mandate Project Brief Stage Plan Directing a Project (DP)? Initiation Stage IP Project Plan Business Case Benefits M.A. Registers Stage Plan SB ?? 2nd Decision (Project) 3rd Decision (Next Stage)
  • 34.
    34P2F-Class-EN- v05 –PT0086 Copyright © PTCoE NV and AXELOS Limited 2017. All rights reserved. Material in this document has been sourced from Managing Successful Projects with PRINCE2® 2017 Edition. No part of this document may be reproduced in any form without the written permission of both the PTCoE NV and AXELOS Limited. Permission can be requested at frank.turley@gmail.com and licensing@AXELOS.com. PRINCE2® 2017 edition Delivering The Product Foundation
  • 35.
    Notes 35P2F-Class-EN- v05 –PT0086 Copyright © PTCoE NV and AXELOS Limited 2017. All rights reserved. Material in this document has been sourced from Managing Successful Projects with PRINCE2® 2017 Edition. No part of this document may be reproduced in any form without the written permission of both the PTCoE NV and AXELOS Limited. Permission can be requested at support@mplaza.pm and licensing@AXELOS.com. Corporate Programme Customer (CPC) Project Board Project Manager Pre-Project SU mandate Project Brief Stage Plan Directing a Project (DP)? IP Project Plan Business Case Benefits M.A. Registers Stage Plan SB ?? 2nd Decision (Project) 3rd Decision (Next Stage) Stage 1 (Initiation Stage) Stage 2 (delivery stage) Team Manager(s)
  • 36.
    Notes 36P2F-Class-EN- v05 –PT0086 Copyright © PTCoE NV and AXELOS Limited 2017. All rights reserved. Material in this document has been sourced from Managing Successful Projects with PRINCE2® 2017 Edition. No part of this document may be reproduced in any form without the written permission of both the PTCoE NV and AXELOS Limited. Permission can be requested at support@mplaza.pm and licensing@AXELOS.com. Corporate Programme Customer (CPC) Project Board Project Manager Pre-Project SU mandate Project Brief Stage Plan Directing a Project (DP)? IP Project Plan Business Case Benefits M.A. Registers Stage Plan SB ?? Stage Plan Work PackagesStage 1 (Initiation Stage) Stage 2 (delivery stage) Team Manager(s)
  • 37.
    Notes 37P2F-Class-EN- v05 –PT0086 Copyright © PTCoE NV and AXELOS Limited 2017. All rights reserved. Material in this document has been sourced from Managing Successful Projects with PRINCE2® 2017 Edition. No part of this document may be reproduced in any form without the written permission of both the PTCoE NV and AXELOS Limited. Permission can be requested at support@mplaza.pm and licensing@AXELOS.com. Corporate Programme Customer (CPC) Project Board Project Manager Pre-Project SU mandate Project Brief Stage Plan Directing a Project (DP)? IP Project Plan Business Case Benefits M.A. Registers Stage Plan SB ?? Stage Plan Project Manager Team Manager(s) Stage 1 (Initiation Stage) Team Manager(s)
  • 38.
    Notes 38P2F-Class-EN- v05 –PT0086 Copyright © PTCoE NV and AXELOS Limited 2017. All rights reserved. Material in this document has been sourced from Managing Successful Projects with PRINCE2® 2017 Edition. No part of this document may be reproduced in any form without the written permission of both the PTCoE NV and AXELOS Limited. Permission can be requested at support@mplaza.pm and licensing@AXELOS.com. Corporate Programme Customer (CPC) Project Board Project Manager Pre-Project SU mandate Project Brief Stage Plan Directing a Project (DP)? IP Project Plan Business Case Benefits M.A. Registers Stage Plan SB ?? Stage Plan MP Managing Product Delivery Stage 1 (Initiation Stage) Stage 2 (delivery stage) Team Manager(s)
  • 39.
    Notes 39P2F-Class-EN- v05 –PT0086 Copyright © PTCoE NV and AXELOS Limited 2017. All rights reserved. Material in this document has been sourced from Managing Successful Projects with PRINCE2® 2017 Edition. No part of this document may be reproduced in any form without the written permission of both the PTCoE NV and AXELOS Limited. Permission can be requested at support@mplaza.pm and licensing@AXELOS.com. Corporate Programme Customer (CPC) Project Board Project Manager Pre-Project SU mandate Project Brief Stage Plan Directing a Project (DP)? IP Project Plan Business Case Benefits M.A. Registers Stage Plan SB ?? MP CS Controlling a Stage Stage 1 (Initiation Stage) Stage 2 (delivery stage) Team Manager(s)
  • 40.
    Notes 40P2F-Class-EN- v05 –PT0086 Copyright © PTCoE NV and AXELOS Limited 2017. All rights reserved. Material in this document has been sourced from Managing Successful Projects with PRINCE2® 2017 Edition. No part of this document may be reproduced in any form without the written permission of both the PTCoE NV and AXELOS Limited. Permission can be requested at support@mplaza.pm and licensing@AXELOS.com. Corporate Programme Customer (CPC) Project Board Project Manager Pre-Project SU mandate Project Brief Stage Plan Directing a Project (DP)? IP Project Plan Business Case Benefits M.A. Registers Stage Plan SB ?? MP CS Reports Risks Issues Stage 1 (Initiation Stage) Stage 2 (delivery stage) Team Manager(s)
  • 41.
    Notes 41P2F-Class-EN- v05 –PT0086 Copyright © PTCoE NV and AXELOS Limited 2017. All rights reserved. Material in this document has been sourced from Managing Successful Projects with PRINCE2® 2017 Edition. No part of this document may be reproduced in any form without the written permission of both the PTCoE NV and AXELOS Limited. Permission can be requested at support@mplaza.pm and licensing@AXELOS.com. Corporate Programme Customer (CPC) Project Board Project Manager Pre-Project SU mandate Project Brief Stage Plan Directing a Project (DP)? IP Project Plan Business Case Benefits M.A. Registers Stage Plan SB ?? MP CS Reports Risks Issues Stage 1 (Initiation Stage) Stage 2 (delivery stage) Team Manager(s)
  • 42.
    Notes 42P2F-Class-EN- v05 –PT0086 Copyright © PTCoE NV and AXELOS Limited 2017. All rights reserved. Material in this document has been sourced from Managing Successful Projects with PRINCE2® 2017 Edition. No part of this document may be reproduced in any form without the written permission of both the PTCoE NV and AXELOS Limited. Permission can be requested at support@mplaza.pm and licensing@AXELOS.com. Corporate Programme Customer (CPC) Project Board Project Manager Pre-Project SU mandate Project Brief Stage Plan Directing a Project (DP)? IP Project Plan Business Case Benefits M.A. Registers Stage Plan SB ?? MP CS Stage 1 (Initiation Stage) Stage 2 Stage 3 Team Manager(s)
  • 43.
    Notes 43P2F-Class-EN- v05 –PT0086 Copyright © PTCoE NV and AXELOS Limited 2017. All rights reserved. Material in this document has been sourced from Managing Successful Projects with PRINCE2® 2017 Edition. No part of this document may be reproduced in any form without the written permission of both the PTCoE NV and AXELOS Limited. Permission can be requested at support@mplaza.pm and licensing@AXELOS.com. Corporate Programme Customer (CPC) Project Board Project Manager Pre-Project SU mandate Project Brief Stage Plan Directing a Project (DP)? IP Project Plan Business Case Benefits M.A. Registers Stage Plan SB ?? MP CS Stage Plan SB Stage 1 (Initiation Stage) Stage 2 Stage 3 Team Manager(s)
  • 44.
    Notes 44P2F-Class-EN- v05 –PT0086 Copyright © PTCoE NV and AXELOS Limited 2017. All rights reserved. Material in this document has been sourced from Managing Successful Projects with PRINCE2® 2017 Edition. No part of this document may be reproduced in any form without the written permission of both the PTCoE NV and AXELOS Limited. Permission can be requested at support@mplaza.pm and licensing@AXELOS.com. Corporate Programme Customer (CPC) Project Board Project Manager Pre-Project SU mandate Project Brief Stage Plan Directing a Project (DP)? IP Project Plan Business Case Benefits M.A. Registers Stage Plan SB ?? MP CS Stage Plan SB End Stage Report Business Case Project Plan Stage 1 (Initiation Stage) Stage 2 Stage 3 Team Manager(s)
  • 45.
    Notes 45P2F-Class-EN- v05 –PT0086 Copyright © PTCoE NV and AXELOS Limited 2017. All rights reserved. Material in this document has been sourced from Managing Successful Projects with PRINCE2® 2017 Edition. No part of this document may be reproduced in any form without the written permission of both the PTCoE NV and AXELOS Limited. Permission can be requested at support@mplaza.pm and licensing@AXELOS.com. Corporate Programme Customer (CPC) Project Board Project Manager Pre-Project SU mandate Project Brief Stage Plan Directing a Project (DP)? IP Project Plan Business Case Benefits M.A. Registers Stage Plan SB ?? MP CS Stage Plan SB End Stage Report Business Case Project Plan Stage 1 (Initiation Stage) Stage 2 Stage 3 Team Manager(s)
  • 46.
    Notes 46P2F-Class-EN- v05 –PT0086 Copyright © PTCoE NV and AXELOS Limited 2017. All rights reserved. Material in this document has been sourced from Managing Successful Projects with PRINCE2® 2017 Edition. No part of this document may be reproduced in any form without the written permission of both the PTCoE NV and AXELOS Limited. Permission can be requested at support@mplaza.pm and licensing@AXELOS.com. Corporate Programme Customer (CPC) Project Board Project Manager Pre-Project SU mandate Project Brief Stage Plan DP? IP Project Plan Business Case Benefits M.A. Registers Stage Plan SB ?? MP CS Stage Plan SB End Stage Report Business Case Project Plan ? Next Stage Decision Stage 1 (Initiation Stage) Stage 2 Stage 3 Team Manager(s)
  • 47.
    47P2F-Class-EN- v05 –PT0086 Copyright © PTCoE NV and AXELOS Limited 2017. All rights reserved. Material in this document has been sourced from Managing Successful Projects with PRINCE2® 2017 Edition. No part of this document may be reproduced in any form without the written permission of both the PTCoE NV and AXELOS Limited. Permission can be requested at frank.turley@gmail.com and licensing@AXELOS.com. PRINCE2® 2017 edition What if Something Goes Wrong? Foundation
  • 48.
    Notes 48P2F-Class-EN- v05 –PT0086 Copyright © PTCoE NV and AXELOS Limited 2017. All rights reserved. Material in this document has been sourced from Managing Successful Projects with PRINCE2® 2017 Edition. No part of this document may be reproduced in any form without the written permission of both the PTCoE NV and AXELOS Limited. Permission can be requested at support@mplaza.pm and licensing@AXELOS.com. Corporate Programme Customer (CPC) Project Board Project Manager Pre-Project SU mandate Project Brief Stage Plan DP? IP Project Plan Business Case Benefits M.A. Registers Stage Plan SB ?? MP CS Stage Plan SB End Stage Report Business Case Project Plan ? Next Stage Decision Stage 1 (Initiation Stage) Stage 2 Stage 3 Team Manager(s)
  • 49.
    Notes 49P2F-Class-EN- v05 –PT0086 Copyright © PTCoE NV and AXELOS Limited 2017. All rights reserved. Material in this document has been sourced from Managing Successful Projects with PRINCE2® 2017 Edition. No part of this document may be reproduced in any form without the written permission of both the PTCoE NV and AXELOS Limited. Permission can be requested at support@mplaza.pm and licensing@AXELOS.com. Corporate Programme Customer (CPC) Project Board Project Manager Pre-Project SU mandate Project Brief Stage Plan DP? IP Project Plan Business Case Benefits M.A. Registers Stage Plan SB ?? MP CS Stage Plan SB End Stage Report Business Case Project Plan ? Stage 1 (Initiation Stage) Stage 2 Stage 3 Team Manager(s)
  • 50.
    Notes 50P2F-Class-EN- v05 –PT0086 Copyright © PTCoE NV and AXELOS Limited 2017. All rights reserved. Material in this document has been sourced from Managing Successful Projects with PRINCE2® 2017 Edition. No part of this document may be reproduced in any form without the written permission of both the PTCoE NV and AXELOS Limited. Permission can be requested at support@mplaza.pm and licensing@AXELOS.com. Corporate Programme Customer (CPC) Project Board Project Manager Pre-Project SU mandate Project Brief Stage Plan DP? IP Project Plan Business Case Benefits M.A. Registers Stage Plan SB ?? MP CS Stage Plan SB End Stage Report Business Case Project Plan ? MP CS ! ! ! ! ! ! ! ! Time Cost Benefits Etc. Stage 1 (Initiation Stage) Stage 2 Stage 3 Team Manager(s)
  • 51.
    Notes 51P2F-Class-EN- v05 –PT0086 Copyright © PTCoE NV and AXELOS Limited 2017. All rights reserved. Material in this document has been sourced from Managing Successful Projects with PRINCE2® 2017 Edition. No part of this document may be reproduced in any form without the written permission of both the PTCoE NV and AXELOS Limited. Permission can be requested at support@mplaza.pm and licensing@AXELOS.com. Corporate Programme Customer (CPC) Project Board Project Manager Pre-Project SU mandate Project Brief Stage Plan DP? IP Project Plan Business Case Benefits M.A. Registers Stage Plan SB ?? MP CS Stage Plan SB End Stage Report Business Case Project Plan ? MP CS ! Stage 1 (Initiation Stage) Stage 2 Stage 3 Team Manager(s)
  • 52.
    Notes 52P2F-Class-EN- v05 –PT0086 Copyright © PTCoE NV and AXELOS Limited 2017. All rights reserved. Material in this document has been sourced from Managing Successful Projects with PRINCE2® 2017 Edition. No part of this document may be reproduced in any form without the written permission of both the PTCoE NV and AXELOS Limited. Permission can be requested at support@mplaza.pm and licensing@AXELOS.com. Corporate Programme Customer (CPC) Project Board Project Manager Pre-Project SU mandate Project Brief Stage Plan DP? IP Project Plan Business Case Benefits M.A. Registers Stage Plan SB ?? MP CS Stage Plan SB End Stage Report Business Case Project Plan ? MP CS EXCEPTION Stage 1 (Initiation Stage) Stage 2 Stage 3 Team Manager(s)
  • 53.
    Notes 53P2F-Class-EN- v05 –PT0086 Copyright © PTCoE NV and AXELOS Limited 2017. All rights reserved. Material in this document has been sourced from Managing Successful Projects with PRINCE2® 2017 Edition. No part of this document may be reproduced in any form without the written permission of both the PTCoE NV and AXELOS Limited. Permission can be requested at support@mplaza.pm and licensing@AXELOS.com. Corporate Programme Customer (CPC) Project Board Project Manager Pre-Project SU mandate Project Brief Stage Plan DP? IP Project Plan Business Case Benefits M.A. Registers Stage Plan SB ?? MP CS Stage Plan SB End Stage Report Business Case Project Plan ? MP CS Exception Report Stage 1 (Initiation Stage) Stage 2 Stage 3 Team Manager(s)
  • 54.
    Notes 54P2F-Class-EN- v05 –PT0086 Copyright © PTCoE NV and AXELOS Limited 2017. All rights reserved. Material in this document has been sourced from Managing Successful Projects with PRINCE2® 2017 Edition. No part of this document may be reproduced in any form without the written permission of both the PTCoE NV and AXELOS Limited. Permission can be requested at support@mplaza.pm and licensing@AXELOS.com. Corporate Programme Customer (CPC) Project Board Project Manager Pre-Project SU mandate Project Brief Stage Plan DP? IP Project Plan Business Case Benefits M.A. Registers Stage Plan SB ?? MP CS Stage Plan SB End Stage Report Business Case Project Plan ? MP SB Business Case Project Plan Exception Plan Exception Report CS Stage 1 (Initiation Stage) Stage 2 Stage 3 Team Manager(s)
  • 55.
    Notes 55P2F-Class-EN- v05 –PT0086 Copyright © PTCoE NV and AXELOS Limited 2017. All rights reserved. Material in this document has been sourced from Managing Successful Projects with PRINCE2® 2017 Edition. No part of this document may be reproduced in any form without the written permission of both the PTCoE NV and AXELOS Limited. Permission can be requested at support@mplaza.pm and licensing@AXELOS.com. Corporate Programme Customer (CPC) Project Board Project Manager Pre-Project SU mandate Project Brief Stage Plan DP? IP Project Plan Business Case Benefits M.A. Registers Stage Plan SB ?? MP CS Stage Plan SB End Stage Report Business Case Project Plan ? MP SB Business Case Project Plan Exception Plan Exception Report CS ? Authorize Exception Plan Stage 1 (Initiation Stage) Stage 2 Stage 3 Team Manager(s)
  • 56.
    56P2F-Class-EN- v05 –PT0086 Copyright © PTCoE NV and AXELOS Limited 2017. All rights reserved. Material in this document has been sourced from Managing Successful Projects with PRINCE2® 2017 Edition. No part of this document may be reproduced in any form without the written permission of both the PTCoE NV and AXELOS Limited. Permission can be requested at frank.turley@gmail.com and licensing@AXELOS.com. PRINCE2® 2017 edition The End! Foundation
  • 57.
    Notes 57P2F-Class-EN- v05 –PT0086 Copyright © PTCoE NV and AXELOS Limited 2017. All rights reserved. Material in this document has been sourced from Managing Successful Projects with PRINCE2® 2017 Edition. No part of this document may be reproduced in any form without the written permission of both the PTCoE NV and AXELOS Limited. Permission can be requested at support@mplaza.pm and licensing@AXELOS.com. Corporate Programme Customer (CPC) Project Board Project Manager Pre-Project SU mandate Project Brief Stage Plan DP? IP Project Plan Business Case Benefits M.A. Registers Stage Plan SB ?? MP CS Stage Plan SB End Stage Report Business Case Project Plan ? MP SB Business Case Project Plan Exception Plan Exception Report CS ? Authorize Exception Plan Stage 1 (Initiation Stage) Stage 2 Stage 3 Team Manager(s)
  • 58.
    Notes 58P2F-Class-EN- v05 –PT0086 Copyright © PTCoE NV and AXELOS Limited 2017. All rights reserved. Material in this document has been sourced from Managing Successful Projects with PRINCE2® 2017 Edition. No part of this document may be reproduced in any form without the written permission of both the PTCoE NV and AXELOS Limited. Permission can be requested at support@mplaza.pm and licensing@AXELOS.com. Corporate Programme Customer (CPC) Project Board Project Manager Pre-Project SU mandate Project Brief Stage Plan DP? Stage 1 (Initiation Stage) IP Project Plan Business Case Benefits M.A. Registers Stage Plan SB ?? MP CS Stage Plan SB End Stage Report Business Case Project Plan ? MP CS ? Stage 2 CP End Proj Report Benefits M.A. Stage 3 (last stage) Team Manager(s) Closing a Project
  • 59.
    Notes 59P2F-Class-EN- v05 –PT0086 Copyright © PTCoE NV and AXELOS Limited 2017. All rights reserved. Material in this document has been sourced from Managing Successful Projects with PRINCE2® 2017 Edition. No part of this document may be reproduced in any form without the written permission of both the PTCoE NV and AXELOS Limited. Permission can be requested at support@mplaza.pm and licensing@AXELOS.com. Corporate Programme Customer (CPC) Project Board Project Manager Pre-Project SU mandate Project Brief Stage Plan DP? Stage 1 (Initiation Stage) IP Project Plan Business Case Benefits M.A. Registers Stage Plan SB ?? MP CS Stage Plan SB End Stage Report Business Case Project Plan ? MP CS ? Stage 2 CP End Proj Report Benefits M.A. Business Case Project Plan Stage 3 (last stage) Team Manager(s)
  • 60.
    Notes 60P2F-Class-EN- v05 –PT0086 Copyright © PTCoE NV and AXELOS Limited 2017. All rights reserved. Material in this document has been sourced from Managing Successful Projects with PRINCE2® 2017 Edition. No part of this document may be reproduced in any form without the written permission of both the PTCoE NV and AXELOS Limited. Permission can be requested at support@mplaza.pm and licensing@AXELOS.com. Corporate Programme Customer (CPC) Project Board Project Manager Pre-Project SU mandate Project Brief Stage Plan DP? Stage 1 (Initiation Stage) IP Project Plan Business Case Benefits M.A. Registers Stage Plan SB ?? MP CS Stage Plan SB End Stage Report Business Case Project Plan ? MP CS ? Stage 2 CP End Proj Report Benefits M.A. Business Case Project Plan ? Authorize project closure Stage 3 (last stage) Team Manager(s)
  • 61.
    61P2F-Class-EN- v05 –PT0086 Copyright © PTCoE NV and AXELOS Limited 2017. All rights reserved. Material in this document has been sourced from Managing Successful Projects with PRINCE2® 2017 Edition. No part of this document may be reproduced in any form without the written permission of both the PTCoE NV and AXELOS Limited. Permission can be requested at frank.turley@gmail.com and licensing@AXELOS.com. PRINCE2® 2017 edition Principles Foundation
  • 62.
    Notes 62P2F-Class-EN- v05 –PT0086 Copyright © PTCoE NV and AXELOS Limited 2017. All rights reserved. Material in this document has been sourced from Managing Successful Projects with PRINCE2® 2017 Edition. No part of this document may be reproduced in any form without the written permission of both the PTCoE NV and AXELOS Limited. Permission can be requested at support@mplaza.pm and licensing@AXELOS.com. Continued business justification Principles
  • 63.
    Notes 63P2F-Class-EN- v05 –PT0086 Copyright © PTCoE NV and AXELOS Limited 2017. All rights reserved. Material in this document has been sourced from Managing Successful Projects with PRINCE2® 2017 Edition. No part of this document may be reproduced in any form without the written permission of both the PTCoE NV and AXELOS Limited. Permission can be requested at support@mplaza.pm and licensing@AXELOS.com. Corporate Programme Customer (CPC) Project Board Project Manager Pre-Project SU mandate Project Brief DP? Stage 1 (Initiation Stage) IP Business Case SB ?? SB Business Case ? SB Business Case ? Stage 2 Stage 3 (last stage) Business Case ? CP End of the stage End of the stage Exception End of the stage Beginning of the stage Team Manager(s) Project Brief Business Case Business Case Business Case Business Case
  • 64.
    Notes 64P2F-Class-EN- v05 –PT0086 Copyright © PTCoE NV and AXELOS Limited 2017. All rights reserved. Material in this document has been sourced from Managing Successful Projects with PRINCE2® 2017 Edition. No part of this document may be reproduced in any form without the written permission of both the PTCoE NV and AXELOS Limited. Permission can be requested at support@mplaza.pm and licensing@AXELOS.com. Corporate Programme Customer (CPC) Project Board Project Manager Pre-Project SU mandate Project Brief DP? Stage 1 (Initiation Stage) IP Business Case SB ?? SB Business Case ? SB Business Case ? Stage 2 Stage 3 (last stage) Business Case ? CP Stage Boundary Stage Boundary Stage Boundary Stage Boundary Stage Boundary Team Manager(s)
  • 65.
    Notes 65P2F-Class-EN- v05 –PT0086 Copyright © PTCoE NV and AXELOS Limited 2017. All rights reserved. Material in this document has been sourced from Managing Successful Projects with PRINCE2® 2017 Edition. No part of this document may be reproduced in any form without the written permission of both the PTCoE NV and AXELOS Limited. Permission can be requested at support@mplaza.pm and licensing@AXELOS.com. Continued business justification Defined roles and responsibilities Principles
  • 66.
    Notes 66P2F-Class-EN- v05 –PT0086 Copyright © PTCoE NV and AXELOS Limited 2017. All rights reserved. Material in this document has been sourced from Managing Successful Projects with PRINCE2® 2017 Edition. No part of this document may be reproduced in any form without the written permission of both the PTCoE NV and AXELOS Limited. Permission can be requested at support@mplaza.pm and licensing@AXELOS.com. Project mandate Corporate Programme Customer (CPC) Executive Project Manager Senior User(s) Senior Supplier(s) Project Board Team Manager(s) Project Board Project Manager Team Manager(s)
  • 67.
    Notes 67P2F-Class-EN- v05 –PT0086 Copyright © PTCoE NV and AXELOS Limited 2017. All rights reserved. Material in this document has been sourced from Managing Successful Projects with PRINCE2® 2017 Edition. No part of this document may be reproduced in any form without the written permission of both the PTCoE NV and AXELOS Limited. Permission can be requested at support@mplaza.pm and licensing@AXELOS.com. Corporate Programme Customer (CPC) Project Board Project Manager Pre-Project SU mandate DP? Stage 1 (Initiation Stage) IP SB ?? MP CS SB ? MP SB CS ? Stage 2 Stage 3 (last stage) CP ? Executive Project Manager Senior User(s) Senior Supplier(s) Project Board Team Manager(s) Executive Project Manager Senior User(s) Senior Supplier(s) Project Board Team Manager(s) Executive Project Manager Senior User(s) Senior Supplier(s) Project Board Team Manager(s) Executive Project Manager Senior User(s) Senior Supplier(s) Project Board Team Manager(s) Team Manager(s)
  • 68.
    Notes 68P2F-Class-EN- v05 –PT0086 Copyright © PTCoE NV and AXELOS Limited 2017. All rights reserved. Material in this document has been sourced from Managing Successful Projects with PRINCE2® 2017 Edition. No part of this document may be reproduced in any form without the written permission of both the PTCoE NV and AXELOS Limited. Permission can be requested at support@mplaza.pm and licensing@AXELOS.com. Continued business justification Learn from experience Defined roles and responsibilities Principles
  • 69.
    Notes 69P2F-Class-EN- v05 –PT0086 Copyright © PTCoE NV and AXELOS Limited 2017. All rights reserved. Material in this document has been sourced from Managing Successful Projects with PRINCE2® 2017 Edition. No part of this document may be reproduced in any form without the written permission of both the PTCoE NV and AXELOS Limited. Permission can be requested at support@mplaza.pm and licensing@AXELOS.com. Corporate Programme Customer (CPC) Project Board Project Manager Pre-Project SU mandate DP? Stage 1 (Initiation Stage) IP SB ?? MP CS SB ? MP SB CS ? Stage 2 Stage 3 (last stage) CP ? Lessons Log Lessons Report Team Manager(s)
  • 70.
    Notes 70P2F-Class-EN- v05 –PT0086 Copyright © PTCoE NV and AXELOS Limited 2017. All rights reserved. Material in this document has been sourced from Managing Successful Projects with PRINCE2® 2017 Edition. No part of this document may be reproduced in any form without the written permission of both the PTCoE NV and AXELOS Limited. Permission can be requested at support@mplaza.pm and licensing@AXELOS.com. Continued business justification Learn from experience Defined roles and responsibilities Manage by stagesPrinciples
  • 71.
    Notes 71P2F-Class-EN- v05 –PT0086 Copyright © PTCoE NV and AXELOS Limited 2017. All rights reserved. Material in this document has been sourced from Managing Successful Projects with PRINCE2® 2017 Edition. No part of this document may be reproduced in any form without the written permission of both the PTCoE NV and AXELOS Limited. Permission can be requested at support@mplaza.pm and licensing@AXELOS.com. Corporate Programme Customer (CPC) Project Board Project Manager Pre-Project SU mandate DP? Stage 1 (Initiation Stage) IP SB ?? MP CS SB ? MP SB CS ? Stage 2 Stage 3 (last stage) CP ? Stage 1 Stage 2 Stage 3 Team Manager(s)
  • 72.
    Notes 72P2F-Class-EN- v05 –PT0086 Copyright © PTCoE NV and AXELOS Limited 2017. All rights reserved. Material in this document has been sourced from Managing Successful Projects with PRINCE2® 2017 Edition. No part of this document may be reproduced in any form without the written permission of both the PTCoE NV and AXELOS Limited. Permission can be requested at support@mplaza.pm and licensing@AXELOS.com. Corporate Programme Customer (CPC) Project Board Project Manager Pre-Project SU mandate DP? Stage 1 (Initiation Stage) IP SB ?? MP CS Stage 2 (last stage) CP ? Stage 1 Stage 2 Team Manager(s)
  • 73.
    Notes 73P2F-Class-EN- v05 –PT0086 Copyright © PTCoE NV and AXELOS Limited 2017. All rights reserved. Material in this document has been sourced from Managing Successful Projects with PRINCE2® 2017 Edition. No part of this document may be reproduced in any form without the written permission of both the PTCoE NV and AXELOS Limited. Permission can be requested at support@mplaza.pm and licensing@AXELOS.com. Continued business justification Learn from experience Defined roles and responsibilities Manage by stages Manage by exception Principles
  • 74.
    Notes 74P2F-Class-EN- v05 –PT0086 Copyright © PTCoE NV and AXELOS Limited 2017. All rights reserved. Material in this document has been sourced from Managing Successful Projects with PRINCE2® 2017 Edition. No part of this document may be reproduced in any form without the written permission of both the PTCoE NV and AXELOS Limited. Permission can be requested at support@mplaza.pm and licensing@AXELOS.com. Corporate Programme Customer (CPC) Project Board Project Manager Pre-Project SU mandate Project Brief Stage Plan DP? IP Project Plan Business Case Benefits M.A. Registers Stage Plan SB ?? MP CS Stage Plan SB End Stage Report Business Case Project Plan ? MP CS ! ! ! ! ! ! ! ! Time Cost Benefits Etc. Stage 1 (Initiation Stage) Stage 2 Stage 3 Team Manager(s)
  • 75.
    Notes 75P2F-Class-EN- v05 –PT0086 Copyright © PTCoE NV and AXELOS Limited 2017. All rights reserved. Material in this document has been sourced from Managing Successful Projects with PRINCE2® 2017 Edition. No part of this document may be reproduced in any form without the written permission of both the PTCoE NV and AXELOS Limited. Permission can be requested at support@mplaza.pm and licensing@AXELOS.com. Project Variables (Tolerances) Scope Time Cost Quality BenefitRisk
  • 76.
    Notes 76P2F-Class-EN- v05 –PT0086 Copyright © PTCoE NV and AXELOS Limited 2017. All rights reserved. Material in this document has been sourced from Managing Successful Projects with PRINCE2® 2017 Edition. No part of this document may be reproduced in any form without the written permission of both the PTCoE NV and AXELOS Limited. Permission can be requested at support@mplaza.pm and licensing@AXELOS.com. Corporate Programme Customer (CPC) Project Board Project Manager Pre-Project Stage 1 (Initiation Stage) Stage 2 Stage 3 Team Manager(s) ! ! ! ! ! ! Work Package Tolerances ! ! ! ! ! ! Stage Tolerances ! ! ! ! ! ! Project Tolerances
  • 77.
    Notes 77P2F-Class-EN- v05 –PT0086 Copyright © PTCoE NV and AXELOS Limited 2017. All rights reserved. Material in this document has been sourced from Managing Successful Projects with PRINCE2® 2017 Edition. No part of this document may be reproduced in any form without the written permission of both the PTCoE NV and AXELOS Limited. Permission can be requested at support@mplaza.pm and licensing@AXELOS.com. Continued business justification Learn from experience Defined roles and responsibilities Manage by stages Manage by exception Focus on products Principles
  • 78.
    Notes 78P2F-Class-EN- v05 –PT0086 Copyright © PTCoE NV and AXELOS Limited 2017. All rights reserved. Material in this document has been sourced from Managing Successful Projects with PRINCE2® 2017 Edition. No part of this document may be reproduced in any form without the written permission of both the PTCoE NV and AXELOS Limited. Permission can be requested at support@mplaza.pm and licensing@AXELOS.com. Corporate Programme Customer (CPC) Project Board Project Manager Pre-Project SU mandate Project Brief Stage Plan Directing a Project (DP)? Initiation Stage IP Purpose Composition Quality Criteria Quality Testing Etc. Product Description Team Manager(s)
  • 79.
    Notes 79P2F-Class-EN- v05 –PT0086 Copyright © PTCoE NV and AXELOS Limited 2017. All rights reserved. Material in this document has been sourced from Managing Successful Projects with PRINCE2® 2017 Edition. No part of this document may be reproduced in any form without the written permission of both the PTCoE NV and AXELOS Limited. Permission can be requested at support@mplaza.pm and licensing@AXELOS.com. Corporate Programme Customer (CPC) Project Board Project Manager Pre-Project SU mandate DP? Stage 1 (Initiation Stage) IP SB ?? MP CS SB ? MP SB CS ? Stage 2 Stage 3 (last stage) CP ? PD’s PD’s PD’sPPD Team Manager(s)
  • 80.
    Notes 80P2F-Class-EN- v05 –PT0086 Copyright © PTCoE NV and AXELOS Limited 2017. All rights reserved. Material in this document has been sourced from Managing Successful Projects with PRINCE2® 2017 Edition. No part of this document may be reproduced in any form without the written permission of both the PTCoE NV and AXELOS Limited. Permission can be requested at support@mplaza.pm and licensing@AXELOS.com. Continued business justification Learn from experience Defined roles and responsibilities Manage by stages Manage by exception Focus on products Tailor to suit the project Principles
  • 81.
    Notes 81P2F-Class-EN- v05 –PT0086 Copyright © PTCoE NV and AXELOS Limited 2017. All rights reserved. Material in this document has been sourced from Managing Successful Projects with PRINCE2® 2017 Edition. No part of this document may be reproduced in any form without the written permission of both the PTCoE NV and AXELOS Limited. Permission can be requested at support@mplaza.pm and licensing@AXELOS.com.
  • 82.
    Notes 82P2F-Class-EN- v05 –PT0086 Copyright © PTCoE NV and AXELOS Limited 2017. All rights reserved. Material in this document has been sourced from Managing Successful Projects with PRINCE2® 2017 Edition. No part of this document may be reproduced in any form without the written permission of both the PTCoE NV and AXELOS Limited. Permission can be requested at support@mplaza.pm and licensing@AXELOS.com.
  • 83.
    Notes 83P2F-Class-EN- v05 –PT0086 Copyright © PTCoE NV and AXELOS Limited 2017. All rights reserved. Material in this document has been sourced from Managing Successful Projects with PRINCE2® 2017 Edition. No part of this document may be reproduced in any form without the written permission of both the PTCoE NV and AXELOS Limited. Permission can be requested at support@mplaza.pm and licensing@AXELOS.com. Principles Continued business justification Learn from experience Defined roles and responsibilities Manage by stages Manage by exception Focus on products Tailor to suit the project
  • 84.
    84P2F-Class-EN- v05 –PT0086 Copyright © PTCoE NV and AXELOS Limited 2017. All rights reserved. Material in this document has been sourced from Managing Successful Projects with PRINCE2® 2017 Edition. No part of this document may be reproduced in any form without the written permission of both the PTCoE NV and AXELOS Limited. Permission can be requested at frank.turley@gmail.com and licensing@AXELOS.com. PRINCE2® 2017 edition Starting Up A Project Process Foundation
  • 85.
    Notes 85P2F-Class-EN- v05 –PT0086 Copyright © PTCoE NV and AXELOS Limited 2017. All rights reserved. Material in this document has been sourced from Managing Successful Projects with PRINCE2® 2017 Edition. No part of this document may be reproduced in any form without the written permission of both the PTCoE NV and AXELOS Limited. Permission can be requested at support@mplaza.pm and licensing@AXELOS.com. Corporate Programme Customer (CPC) Project Board Project Manager Pre-Project SU mandate Project Brief Stage Plan DP? Stage 1 (Initiation Stage) IP Project Plan Business Case Benefits M.A. Registers Stage Plan SB ?? MP CS Stage Plan SB End Stage Report Business Case Project Plan ? MP SB Business Case Project Plan Exception Plan Exception Report CS ? Stage 2 Stage 3 (last stage) CP End Proj Report Benefits M.A. Business Case Project Plan ? Do we have a worthwhile and viable project? Team Manager(s)
  • 86.
    Notes 86P2F-Class-EN- v05 –PT0086 Copyright © PTCoE NV and AXELOS Limited 2017. All rights reserved. Material in this document has been sourced from Managing Successful Projects with PRINCE2® 2017 Edition. No part of this document may be reproduced in any form without the written permission of both the PTCoE NV and AXELOS Limited. Permission can be requested at support@mplaza.pm and licensing@AXELOS.com. Corporate Programme Customer (CPC) Project Board Project Manager Pre-Project SU mandate Project Brief Stage Plan DP? Stage 1 (Initiation Stage) IP Project Plan Business Case Benefits M.A. Registers Stage Plan SB ?? MP CS Stage Plan SB End Stage Report Business Case Project Plan ? MP SB Business Case Project Plan Exception Plan Exception Report CS ? Stage 2 Stage 3 (last stage) CP End Proj Report Benefits M.A. Business Case Project Plan ? Team Manager(s)
  • 87.
    Notes 87P2F-Class-EN- v05 –PT0086 Copyright © PTCoE NV and AXELOS Limited 2017. All rights reserved. Material in this document has been sourced from Managing Successful Projects with PRINCE2® 2017 Edition. No part of this document may be reproduced in any form without the written permission of both the PTCoE NV and AXELOS Limited. Permission can be requested at support@mplaza.pm and licensing@AXELOS.com. Corporate Programme Customer (CPC) Project Board Project Manager Pre-Project SU mandate Project Brief Stage Plan DP? Stage 1 (Initiation Stage) IP Project Plan Business Case Benefits M.A. Registers Stage Plan SB ?? MP CS Stage Plan SB End Stage Report Business Case Project Plan ? MP SB Business Case Project Plan Exception Plan Exception Report CS ? Stage 2 Stage 3 (last stage) CP End Proj Report Benefits M.A. Business Case Project Plan ? Why are we doing the project? (outline Business Case) What’s the best way of doing the project? (project approach) Who do we need? (Project Management Team) What are we going to create? (Project Product Description) Team Manager(s)
  • 88.
    Notes 88P2F-Class-EN- v05 –PT0086 Copyright © PTCoE NV and AXELOS Limited 2017. All rights reserved. Material in this document has been sourced from Managing Successful Projects with PRINCE2® 2017 Edition. No part of this document may be reproduced in any form without the written permission of both the PTCoE NV and AXELOS Limited. Permission can be requested at support@mplaza.pm and licensing@AXELOS.com. Corporate Programme Customer (CPC) Project Board Project Manager Pre-Project SU mandate Project Brief Stage Plan DP? Stage 1 (Initiation Stage) IP Project Plan Business Case Benefits M.A. Registers Stage Plan SB ?? MP CS Stage Plan SB End Stage Report Business Case Project Plan ? MP SB Business Case Project Plan Exception Plan Exception Report CS ? Stage 2 Stage 3 (last stage) CP End Proj Report Benefits M.A. Business Case Project Plan ? How are we going to initiate the project? Team Manager(s)
  • 89.
    Notes 89P2F-Class-EN- v05 –PT0086 Copyright © PTCoE NV and AXELOS Limited 2017. All rights reserved. Material in this document has been sourced from Managing Successful Projects with PRINCE2® 2017 Edition. No part of this document may be reproduced in any form without the written permission of both the PTCoE NV and AXELOS Limited. Permission can be requested at support@mplaza.pm and licensing@AXELOS.com. Corporate Programme Customer (CPC) Project Board Project Manager Pre-Project SU mandate DP? Stage 1 (Initiation Stage) Trigger Why? Terms of Reference What? Project Product Description How much? Outline Business Case Expected Benefits Who? Executive Project mandate Team Manager(s)
  • 90.
    Notes 90P2F-Class-EN- v05 –PT0086 Copyright © PTCoE NV and AXELOS Limited 2017. All rights reserved. Material in this document has been sourced from Managing Successful Projects with PRINCE2® 2017 Edition. No part of this document may be reproduced in any form without the written permission of both the PTCoE NV and AXELOS Limited. Permission can be requested at support@mplaza.pm and licensing@AXELOS.com. Corporate Programme Customer (CPC) Project Board Project Manager Pre-Project mandate DP? Stage 1 (Initiation Stage) Appoint Executive and Project Manager Team Manager(s)
  • 91.
    Notes 91P2F-Class-EN- v05 –PT0086 Copyright © PTCoE NV and AXELOS Limited 2017. All rights reserved. Material in this document has been sourced from Managing Successful Projects with PRINCE2® 2017 Edition. No part of this document may be reproduced in any form without the written permission of both the PTCoE NV and AXELOS Limited. Permission can be requested at support@mplaza.pm and licensing@AXELOS.com. Corporate Programme Customer (CPC) Project Board Project Manager Pre-Project mandate DP? Stage 1 (Initiation Stage) Appoint Executive and Project Manager Capture previous lessons Design and appoint the project management team Prepare the outline business case + create project product description Select the project approach and assemble the project brief Team Manager(s)
  • 92.
    Notes 92P2F-Class-EN- v05 –PT0086 Copyright © PTCoE NV and AXELOS Limited 2017. All rights reserved. Material in this document has been sourced from Managing Successful Projects with PRINCE2® 2017 Edition. No part of this document may be reproduced in any form without the written permission of both the PTCoE NV and AXELOS Limited. Permission can be requested at support@mplaza.pm and licensing@AXELOS.com. Project Brief Date: Document: Project: Pen Project Author: Project Manager Choose a quality pen and give to ±400 pens clients. Project Objectives • Choose a quality that meets specifications • Choose a pen that users will perceive as a quality pen Project Scope: 1. Project Definition Reasons: Build a better relationship with clients and reduce loss in the renewal of maintenance contracts by 50%. Expected Benefits • 50% reduce loss of maintenance contracts: €42,000 • Increase new machine orders by 2%: €16,200 (each year) Risks • Clients may not hold on to the pen and use it each day. Costs • Pen costs: €9 by 400 pens = €3,600 • Other project costs: €600 2. Outline Business Case Attached: Project Product Description (PPD) 3. Project Product Description Constraints and assumptions • Possible to find a pen in the catalogues provided Project Tolerances 1. Time: 3 months + 30% 2. Cost: €9 for a pen: Estimate €4,200 for the project +- 10% 3. Quality: Pens must meet quality requirements Attached: Project Management Team (PMT) 5. Project Management Team The company will choose a pen from an existing business gift company. Project will be run internally. 4. Approach This project uses the roles description as defined by PRINCE2 - Link to the Roles Descriptions document 6. Role Descriptions 3. Client list 4. Pens ordered 1. Evaluation pens ordered 2. Pen evaluated Example: Project Brief
  • 93.
    Notes 93P2F-Class-EN- v05 –PT0086 Copyright © PTCoE NV and AXELOS Limited 2017. All rights reserved. Material in this document has been sourced from Managing Successful Projects with PRINCE2® 2017 Edition. No part of this document may be reproduced in any form without the written permission of both the PTCoE NV and AXELOS Limited. Permission can be requested at support@mplaza.pm and licensing@AXELOS.com. Corporate Programme Customer (CPC) Project Board Project Manager Pre-Project mandate DP? Stage 1 (Initiation Stage) Appoint Executive and Project Manager Capture previous lessons Design and appoint the project management team Prepare the outline business case + create project product description Select the project approach and assemble the project brief Plan the initiation stage Request to initiate a project Team Manager(s)
  • 94.
    Notes 94P2F-Class-EN- v05 –PT0086 Copyright © PTCoE NV and AXELOS Limited 2017. All rights reserved. Material in this document has been sourced from Managing Successful Projects with PRINCE2® 2017 Edition. No part of this document may be reproduced in any form without the written permission of both the PTCoE NV and AXELOS Limited. Permission can be requested at support@mplaza.pm and licensing@AXELOS.com. Corporate Programme Customer (CPC) Project Board Project Manager Pre-Project mandate Project Brief Stage Plan DP? Stage 1 (Initiation Stage) Request to initiate a project Previous lessons Inputs OutputsTeam Manager(s)
  • 95.
    Notes 95P2F-Class-EN- v05 –PT0086 Copyright © PTCoE NV and AXELOS Limited 2017. All rights reserved. Material in this document has been sourced from Managing Successful Projects with PRINCE2® 2017 Edition. No part of this document may be reproduced in any form without the written permission of both the PTCoE NV and AXELOS Limited. Permission can be requested at support@mplaza.pm and licensing@AXELOS.com. Corporate Programme Customer (CPC) Project Board Project Manager Pre-Project SU mandate Project Brief Stage Plan DP? Stage 1 (Initiation Stage) IP Project Plan Business Case Benefits M.A. Registers Stage Plan SB ?? MP CS Stage Plan SB End Stage Report Business Case Project Plan ? MP SB Business Case Project Plan Exception Plan Exception Report CS ? Stage 2 Stage 3 (last stage) CP End Proj Report Benefits M.A. Business Case Project Plan ? Team Manager(s)
  • 96.
    96P2F-Class-EN- v05 –PT0086 Copyright © PTCoE NV and AXELOS Limited 2017. All rights reserved. Material in this document has been sourced from Managing Successful Projects with PRINCE2® 2017 Edition. No part of this document may be reproduced in any form without the written permission of both the PTCoE NV and AXELOS Limited. Permission can be requested at frank.turley@gmail.com and licensing@AXELOS.com. PRINCE2® 2017 edition Initiating A Project Process Foundation
  • 97.
    Notes 97P2F-Class-EN- v05 –PT0086 Copyright © PTCoE NV and AXELOS Limited 2017. All rights reserved. Material in this document has been sourced from Managing Successful Projects with PRINCE2® 2017 Edition. No part of this document may be reproduced in any form without the written permission of both the PTCoE NV and AXELOS Limited. Permission can be requested at support@mplaza.pm and licensing@AXELOS.com. Corporate Programme Customer (CPC) Project Board Project Manager Pre-Project SU mandate Project Brief Stage Plan DP? Stage 1 (Initiation Stage) IP Project Plan Business Case Benefits M.A. Registers Stage Plan SB ?? MP CS Stage Plan SB End Stage Report Business Case Project Plan ? MP SB Business Case Project Plan Exception Plan Exception Report CS ? Stage 2 Stage 3 (last stage) CP End Proj Report Benefits M.A. Business Case Project Plan ? Etc. To establish a solid foundation, so the organization understands the work needed before investing. Team Manager(s)
  • 98.
    Notes 98P2F-Class-EN- v05 –PT0086 Copyright © PTCoE NV and AXELOS Limited 2017. All rights reserved. Material in this document has been sourced from Managing Successful Projects with PRINCE2® 2017 Edition. No part of this document may be reproduced in any form without the written permission of both the PTCoE NV and AXELOS Limited. Permission can be requested at support@mplaza.pm and licensing@AXELOS.com. Corporate Programme Customer (CPC) Project Board Project Manager Pre-Project mandate DP? Stage 1 (Initiation Stage) IP Project Plan Business Case Benefits M.A. Registers ?? ? ? ? Etc. PID Project Initiation Documentation Reasons Benefits Risks Scope Timing Team Manager(s)
  • 99.
    Notes 99P2F-Class-EN- v05 –PT0086 Copyright © PTCoE NV and AXELOS Limited 2017. All rights reserved. Material in this document has been sourced from Managing Successful Projects with PRINCE2® 2017 Edition. No part of this document may be reproduced in any form without the written permission of both the PTCoE NV and AXELOS Limited. Permission can be requested at support@mplaza.pm and licensing@AXELOS.com. Corporate Programme Customer (CPC) Project Board Project Manager Pre-Project mandate DP? Stage 1 (Initiation Stage) IP Project Plan Business Case Benefits M.A. Registers ?? ? ? ? Etc. PID Project Initiation Documentation Reasons Benefits Risks Scope Timing Quality Controls Progress Changes Tailoring Team Manager(s)
  • 100.
    Notes 100P2F-Class-EN- v05 –PT0086 Copyright © PTCoE NV and AXELOS Limited 2017. All rights reserved. Material in this document has been sourced from Managing Successful Projects with PRINCE2® 2017 Edition. No part of this document may be reproduced in any form without the written permission of both the PTCoE NV and AXELOS Limited. Permission can be requested at support@mplaza.pm and licensing@AXELOS.com. Corporate Programme Customer (CPC) Project Board Project Manager Pre-Project SU mandate Project Brief Stage Plan Stage 1 (Initiation Stage) IP Project Plan Business Case Benefits M.A. Registers Stage Plan SB Etc. DP? ?? Team Manager(s)
  • 101.
    Notes 101P2F-Class-EN- v05 –PT0086 Copyright © PTCoE NV and AXELOS Limited 2017. All rights reserved. Material in this document has been sourced from Managing Successful Projects with PRINCE2® 2017 Edition. No part of this document may be reproduced in any form without the written permission of both the PTCoE NV and AXELOS Limited. Permission can be requested at support@mplaza.pm and licensing@AXELOS.com. Corporate Programme Customer (CPC) Project Board Project Manager Pre-Project SU mandate Project Brief Stage Plan DP? Stage 1 (Initiation Stage) ?? Agree the tailoring requirements Prepare the risk, quality, and communication management and change control approaches Set up the project controls Create the project plan Team Manager(s)
  • 102.
    Notes 102P2F-Class-EN- v05 –PT0086 Copyright © PTCoE NV and AXELOS Limited 2017. All rights reserved. Material in this document has been sourced from Managing Successful Projects with PRINCE2® 2017 Edition. No part of this document may be reproduced in any form without the written permission of both the PTCoE NV and AXELOS Limited. Permission can be requested at support@mplaza.pm and licensing@AXELOS.com. Corporate Programme Customer (CPC) Project Board Project Manager Pre-Project SU mandate Project Brief Stage Plan DP? Stage 1 (Initiation Stage) ?? Agree the tailoring requirements Prepare the risk, quality, and communication management and change control approaches Set up the project controls Create the project plan Refine the business case Assemble the project initiation documentation Team Manager(s)
  • 103.
    Notes 103P2F-Class-EN- v05 –PT0086 Copyright © PTCoE NV and AXELOS Limited 2017. All rights reserved. Material in this document has been sourced from Managing Successful Projects with PRINCE2® 2017 Edition. No part of this document may be reproduced in any form without the written permission of both the PTCoE NV and AXELOS Limited. Permission can be requested at support@mplaza.pm and licensing@AXELOS.com. Corporate Programme Customer (CPC) Project Board Project Manager Pre-Project SU mandate Project Brief Stage Plan DP? Stage 1 (Initiation Stage) ?? Agree the tailoring requirements Request to deliver a project Prepare the risk, quality, and communication management and change control approaches Set up the project controls Create the project plan Refine the business case Assemble the project initiation documentation SB Team Manager(s)
  • 104.
    Notes 104P2F-Class-EN- v05 –PT0086 Copyright © PTCoE NV and AXELOS Limited 2017. All rights reserved. Material in this document has been sourced from Managing Successful Projects with PRINCE2® 2017 Edition. No part of this document may be reproduced in any form without the written permission of both the PTCoE NV and AXELOS Limited. Permission can be requested at support@mplaza.pm and licensing@AXELOS.com. Corporate Programme Customer (CPC) Project Board Project Manager Pre-Project Project Brief Stage Plan Stage 1 (Initiation Stage) Project Plan Business Case Benefits M.A. Etc. Request to deliver a project SB PID Inputs Outputs Team Manager(s)
  • 105.
    105P2F-Class-EN- v05 –PT0086 Copyright © PTCoE NV and AXELOS Limited 2017. All rights reserved. Material in this document has been sourced from Managing Successful Projects with PRINCE2® 2017 Edition. No part of this document may be reproduced in any form without the written permission of both the PTCoE NV and AXELOS Limited. Permission can be requested at frank.turley@gmail.com and licensing@AXELOS.com. PRINCE2® 2017 edition Directing a Project Process Foundation
  • 106.
    Notes 106P2F-Class-EN- v05 –PT0086 Copyright © PTCoE NV and AXELOS Limited 2017. All rights reserved. Material in this document has been sourced from Managing Successful Projects with PRINCE2® 2017 Edition. No part of this document may be reproduced in any form without the written permission of both the PTCoE NV and AXELOS Limited. Permission can be requested at support@mplaza.pm and licensing@AXELOS.com. Corporate Programme Customer (CPC) Project Board Project Manager Pre-Project SU mandate Project Brief Stage Plan DP? Stage 1 (Initiation Stage) IP Project Plan Business Case Benefits M.A. Registers Stage Plan SB ?? MP CS Stage Plan SB End Stage Report Business Case Project Plan ? MP SB Business Case Project Plan Exception Plan Exception Report CS ? Stage 2 Stage 3 (last stage) CP End Proj Report Benefits M.A. Business Case Project Plan ? Etc. To enable the Project Board to be accountable for the project by making key decisions To have overall control and delegate day-to-day management of the project to the Project Manager Team Manager(s)
  • 107.
    Notes 107P2F-Class-EN- v05 –PT0086 Copyright © PTCoE NV and AXELOS Limited 2017. All rights reserved. Material in this document has been sourced from Managing Successful Projects with PRINCE2® 2017 Edition. No part of this document may be reproduced in any form without the written permission of both the PTCoE NV and AXELOS Limited. Permission can be requested at support@mplaza.pm and licensing@AXELOS.com. Corporate Programme Customer (CPC) Project Board Project Manager Pre-Project SU mandate Project Brief Stage Plan DP? Stage 1 (Initiation Stage) IP Project Plan Business Case Benefits M.A. Registers Stage Plan SB ?? MP CS Stage Plan SB End Stage Report Business Case Project Plan ? MP SB Business Case Project Plan Exception Plan Exception Report CS ? Stage 2 Stage 3 (last stage) CP End Proj Report Benefits M.A. Business Case Project Plan ? Etc. Authority to initiate a project Authority to deliver the project products Authority to close the project Authority to start/continue the stage Authority to start/continue the stage Authority to start/continue the stage Team Manager(s)
  • 108.
    Notes 108P2F-Class-EN- v05 –PT0086 Copyright © PTCoE NV and AXELOS Limited 2017. All rights reserved. Material in this document has been sourced from Managing Successful Projects with PRINCE2® 2017 Edition. No part of this document may be reproduced in any form without the written permission of both the PTCoE NV and AXELOS Limited. Permission can be requested at support@mplaza.pm and licensing@AXELOS.com. Corporate Programme Customer (CPC) Project Board Project Manager SU mandate Project Brief Stage Plan DP? IP Project Plan Business Case Benefits M.A. Registers SB ?? CS Stage Plan SB End Stage Report Business Case Project Plan ? SB Business Case Project Plan Exception Plan Exception Report CS ? CP End Proj Report Benefits M.A. Business Case Project Plan ? Etc. Authority to initiate a project Authority to deliver the project products Authority to close the project Authority to start/continue the stage Authority to start/continue the stage Authority to start/continue the stage Management direction Viability Top level interface Post-project
  • 109.
    Notes 109P2F-Class-EN- v05 –PT0086 Copyright © PTCoE NV and AXELOS Limited 2017. All rights reserved. Material in this document has been sourced from Managing Successful Projects with PRINCE2® 2017 Edition. No part of this document may be reproduced in any form without the written permission of both the PTCoE NV and AXELOS Limited. Permission can be requested at support@mplaza.pm and licensing@AXELOS.com. Corporate Programme Customer (CPC) Project Board Project Manager Pre-Project SU mandate Project Brief Stage Plan DP? Stage 1 (Initiation Stage) IP Project Plan Business Case Benefits M.A. Registers Stage Plan SB ?? MP CS Stage Plan SB End Stage Report Business Case Project Plan ? MP SB Business Case Project Plan Exception Plan Exception Report CS ? Stage 2 Stage 3 (last stage) CP End Proj Report Benefits M.A. Business Case Project Plan ? Etc. Team Manager(s)
  • 110.
    Notes 110P2F-Class-EN- v05 –PT0086 Copyright © PTCoE NV and AXELOS Limited 2017. All rights reserved. Material in this document has been sourced from Managing Successful Projects with PRINCE2® 2017 Edition. No part of this document may be reproduced in any form without the written permission of both the PTCoE NV and AXELOS Limited. Permission can be requested at support@mplaza.pm and licensing@AXELOS.com. Corporate Programme Customer (CPC) Project Board Project Manager SU mandate IP Authorize initiation Request to initiate a project Authority to initiate a project Initiation notification
  • 111.
    Notes 111P2F-Class-EN- v05 –PT0086 Copyright © PTCoE NV and AXELOS Limited 2017. All rights reserved. Material in this document has been sourced from Managing Successful Projects with PRINCE2® 2017 Edition. No part of this document may be reproduced in any form without the written permission of both the PTCoE NV and AXELOS Limited. Permission can be requested at support@mplaza.pm and licensing@AXELOS.com. Corporate Programme Customer (CPC) Project Board Project Manager Stage authorization IP SB CS SB CS Authorize the project Authorize a stage or exception plan Project authorization notification Request to deliver a project Request to approve next stage plan
  • 112.
    Notes 112P2F-Class-EN- v05 –PT0086 Copyright © PTCoE NV and AXELOS Limited 2017. All rights reserved. Material in this document has been sourced from Managing Successful Projects with PRINCE2® 2017 Edition. No part of this document may be reproduced in any form without the written permission of both the PTCoE NV and AXELOS Limited. Permission can be requested at support@mplaza.pm and licensing@AXELOS.com. Corporate Programme Customer (CPC) Project Board Project Manager CS SB SB CS Authorize a stage or exception plan Request to approve next stage plan Request to approve next stage plan CS Stage authorization Stage authorization
  • 113.
    Notes 113P2F-Class-EN- v05 –PT0086 Copyright © PTCoE NV and AXELOS Limited 2017. All rights reserved. Material in this document has been sourced from Managing Successful Projects with PRINCE2® 2017 Edition. No part of this document may be reproduced in any form without the written permission of both the PTCoE NV and AXELOS Limited. Permission can be requested at support@mplaza.pm and licensing@AXELOS.com. Corporate Programme Customer (CPC) Project Board Project Manager SB CS Give ad hoc direction Request to approve exception plan Exception plan approved Exception raised Exception plan request Authorize a stage or exception plan Premature close
  • 114.
    Notes 114P2F-Class-EN- v05 –PT0086 Copyright © PTCoE NV and AXELOS Limited 2017. All rights reserved. Material in this document has been sourced from Managing Successful Projects with PRINCE2® 2017 Edition. No part of this document may be reproduced in any form without the written permission of both the PTCoE NV and AXELOS Limited. Permission can be requested at support@mplaza.pm and licensing@AXELOS.com. Corporate Programme Customer (CPC) Project Board Project Manager SB CS Give ad hoc direction Exception raised Exception plan request Premature close Request for advice Advice or decision Request for advice Advice `
  • 115.
    Notes 115P2F-Class-EN- v05 –PT0086 Copyright © PTCoE NV and AXELOS Limited 2017. All rights reserved. Material in this document has been sourced from Managing Successful Projects with PRINCE2® 2017 Edition. No part of this document may be reproduced in any form without the written permission of both the PTCoE NV and AXELOS Limited. Permission can be requested at support@mplaza.pm and licensing@AXELOS.com. Corporate Programme Customer (CPC) Project Board Project Manager Premature close Product completion CP Authorize project closure Closure recommendation Closure notification
  • 116.
    Notes 116P2F-Class-EN- v05 –PT0086 Copyright © PTCoE NV and AXELOS Limited 2017. All rights reserved. Material in this document has been sourced from Managing Successful Projects with PRINCE2® 2017 Edition. No part of this document may be reproduced in any form without the written permission of both the PTCoE NV and AXELOS Limited. Permission can be requested at support@mplaza.pm and licensing@AXELOS.com. Next Stage Plan End Stage Report Stage Plan PID Highlight Report Issue Report Exception Report Authorize project closure Give ad hoc direction Authorize a stage or exception plan Authorize the project Authorize initiation PID PID CP docs Benefits M.A. Project Brief Authorization Notification Approved Docs Authorization Notification Approved Docs Authorization Notification Approved Docs Authorization Notification Approved Docs Premature Close Exception Plan Req Advice Inputs Outputs
  • 117.
    117P2F-Class-EN- v05 –PT0086 Copyright © PTCoE NV and AXELOS Limited 2017. All rights reserved. Material in this document has been sourced from Managing Successful Projects with PRINCE2® 2017 Edition. No part of this document may be reproduced in any form without the written permission of both the PTCoE NV and AXELOS Limited. Permission can be requested at frank.turley@gmail.com and licensing@AXELOS.com. PRINCE2® 2017 edition Controlling a Stage Process Foundation
  • 118.
    Notes 118P2F-Class-EN- v05 –PT0086 Copyright © PTCoE NV and AXELOS Limited 2017. All rights reserved. Material in this document has been sourced from Managing Successful Projects with PRINCE2® 2017 Edition. No part of this document may be reproduced in any form without the written permission of both the PTCoE NV and AXELOS Limited. Permission can be requested at support@mplaza.pm and licensing@AXELOS.com. Corporate Programme Customer (CPC) Project Board Project Manager Pre-Project SU mandate Project Brief Stage Plan DP? Stage 1 (Initiation Stage) IP Project Plan Business Case Benefits M.A. Registers Stage Plan SB ?? MP CS Stage Plan SB End Stage Report Business Case Project Plan ? MP SB Business Case Project Plan Exception Plan Exception Report CS ? Stage 2 Stage 3 (last stage) CP End Proj Report Benefits M.A. Business Case Project Plan ? Etc. Team Manager(s)
  • 119.
    Notes 119P2F-Class-EN- v05 –PT0086 Copyright © PTCoE NV and AXELOS Limited 2017. All rights reserved. Material in this document has been sourced from Managing Successful Projects with PRINCE2® 2017 Edition. No part of this document may be reproduced in any form without the written permission of both the PTCoE NV and AXELOS Limited. Permission can be requested at support@mplaza.pm and licensing@AXELOS.com. Corporate Programme Customer (CPC) Project Board Project Manager Pre-Project SU mandate Project Brief Stage Plan DP? Stage 1 (Initiation Stage) IP Project Plan Business Case Benefits M.A. Registers Stage Plan SB ?? MP CS Stage Plan SB End Stage Report Business Case Project Plan ? MP SB Business Case Project Plan Exception Plan Exception Report CS ? Stage 2 Stage 3 (last stage) CP End Proj Report Benefits M.A. Business Case Project Plan ? Etc. Assigns work to be done Monitors the assigned work Deals with issues Reports progress Takes corrective action Team Manager(s)
  • 120.
    Notes 120P2F-Class-EN- v05 –PT0086 Copyright © PTCoE NV and AXELOS Limited 2017. All rights reserved. Material in this document has been sourced from Managing Successful Projects with PRINCE2® 2017 Edition. No part of this document may be reproduced in any form without the written permission of both the PTCoE NV and AXELOS Limited. Permission can be requested at support@mplaza.pm and licensing@AXELOS.com. Corporate Programme Customer (CPC) Project Board Project Manager DP Stage 1 (Initiation Stage) IP PID Stage Plan SB ?? MP ? Stage 2 Benefits M.A. Registers Authorize a work package Team Manager(s)
  • 121.
    Notes 121P2F-Class-EN- v05 –PT0086 Copyright © PTCoE NV and AXELOS Limited 2017. All rights reserved. Material in this document has been sourced from Managing Successful Projects with PRINCE2® 2017 Edition. No part of this document may be reproduced in any form without the written permission of both the PTCoE NV and AXELOS Limited. Permission can be requested at support@mplaza.pm and licensing@AXELOS.com. Corporate Programme Customer (CPC) Project Board Project Manager DP Stage 1 (Initiation Stage) IP PID Stage Plan SB ?? MP ? Stage 2 Benefits M.A. Registers Authorize a work package Review work package status Review stage status Team Manager(s)
  • 122.
    Notes 122P2F-Class-EN- v05 –PT0086 Copyright © PTCoE NV and AXELOS Limited 2017. All rights reserved. Material in this document has been sourced from Managing Successful Projects with PRINCE2® 2017 Edition. No part of this document may be reproduced in any form without the written permission of both the PTCoE NV and AXELOS Limited. Permission can be requested at support@mplaza.pm and licensing@AXELOS.com. Corporate Programme Customer (CPC) Project Board Project Manager DP Stage 1 (Initiation Stage) IP PID Stage Plan SB ?? MP ? Stage 2 Benefits M.A. Registers Authorize a work package Review work package status Review stage status Capture & examine issues and risks Take corrective action Team Manager(s)
  • 123.
    Notes 123P2F-Class-EN- v05 –PT0086 Copyright © PTCoE NV and AXELOS Limited 2017. All rights reserved. Material in this document has been sourced from Managing Successful Projects with PRINCE2® 2017 Edition. No part of this document may be reproduced in any form without the written permission of both the PTCoE NV and AXELOS Limited. Permission can be requested at support@mplaza.pm and licensing@AXELOS.com. Corporate Programme Customer (CPC) Project Board Project Manager DP Stage 1 (Initiation Stage) IP PID Stage Plan SB ?? MP ? Stage 2 Benefits M.A. Registers Authorize a work package Review work package status Receive completed WP Review stage status Capture & examine issues and risks Take corrective action Escalate issues and risks Team Manager(s)
  • 124.
    Notes 124P2F-Class-EN- v05 –PT0086 Copyright © PTCoE NV and AXELOS Limited 2017. All rights reserved. Material in this document has been sourced from Managing Successful Projects with PRINCE2® 2017 Edition. No part of this document may be reproduced in any form without the written permission of both the PTCoE NV and AXELOS Limited. Permission can be requested at support@mplaza.pm and licensing@AXELOS.com. Corporate Programme Customer (CPC) Project Board Project Manager DP Stage 1 (Initiation Stage) IP PID Stage Plan SB ?? MP ? Stage 2 Benefits M.A. Registers Authorize a work package Review work package status Receive completed WP Review stage status Capture & examine issues and risks Take corrective action Escalate issues and risks Report highlights Team Manager(s)
  • 125.
    Notes 125P2F-Class-EN- v05 –PT0086 Copyright © PTCoE NV and AXELOS Limited 2017. All rights reserved. Material in this document has been sourced from Managing Successful Projects with PRINCE2® 2017 Edition. No part of this document may be reproduced in any form without the written permission of both the PTCoE NV and AXELOS Limited. Permission can be requested at support@mplaza.pm and licensing@AXELOS.com. Authority to initiate Corporate Programme Customer (CPC) Project Board Project Manager DP Stage 1 (Initiation Stage) IP PID Stage Plan SB ?? MP ? Stage 2 Registers (Issue, risk, quality) Stage Boundary Highlight reports Issue reports Change requests Exception report Inputs Outputs Team Manager(s)
  • 126.
    126P2F-Class-EN- v05 –PT0086 Copyright © PTCoE NV and AXELOS Limited 2017. All rights reserved. Material in this document has been sourced from Managing Successful Projects with PRINCE2® 2017 Edition. No part of this document may be reproduced in any form without the written permission of both the PTCoE NV and AXELOS Limited. Permission can be requested at frank.turley@gmail.com and licensing@AXELOS.com. PRINCE2® 2017 edition Managing Product Delivery Process Foundation
  • 127.
    Notes 127P2F-Class-EN- v05 –PT0086 Copyright © PTCoE NV and AXELOS Limited 2017. All rights reserved. Material in this document has been sourced from Managing Successful Projects with PRINCE2® 2017 Edition. No part of this document may be reproduced in any form without the written permission of both the PTCoE NV and AXELOS Limited. Permission can be requested at support@mplaza.pm and licensing@AXELOS.com. Corporate Programme Customer (CPC) Project Board Project Manager Pre-Project SU mandate Project Brief Stage Plan DP? Stage 1 (Initiation Stage) IP Project Plan Business Case Benefits M.A. Registers Stage Plan SB ?? MP CS Stage Plan SB End Stage Report Business Case Project Plan ? MP SB Business Case Project Plan Exception Plan Exception Report CS ? Stage 2 Stage 3 (last stage) CP End Proj Report Benefits M.A. Business Case Project Plan ? Etc. Team Manager(s)
  • 128.
    Notes 128P2F-Class-EN- v05 –PT0086 Copyright © PTCoE NV and AXELOS Limited 2017. All rights reserved. Material in this document has been sourced from Managing Successful Projects with PRINCE2® 2017 Edition. No part of this document may be reproduced in any form without the written permission of both the PTCoE NV and AXELOS Limited. Permission can be requested at support@mplaza.pm and licensing@AXELOS.com. Corporate Programme Customer (CPC) Project Board Project Manager Pre-Project SU mandate Project Brief Stage Plan DP? Stage 1 (Initiation Stage) IP Project Plan Business Case Benefits M.A. Registers Stage Plan SB ?? MP CS Stage Plan SB End Stage Report Business Case Project Plan ? MP SB Business Case Project Plan Exception Plan Exception Report CS ? Stage 2 Stage 3 (last stage) CP End Proj Report Benefits M.A. Business Case Project Plan ? Etc. Ensuring the products are delivered to expectations Team members are clear on what is to be done Report progress Work on allocated products
  • 129.
    Notes 129P2F-Class-EN- v05 –PT0086 Copyright © PTCoE NV and AXELOS Limited 2017. All rights reserved. Material in this document has been sourced from Managing Successful Projects with PRINCE2® 2017 Edition. No part of this document may be reproduced in any form without the written permission of both the PTCoE NV and AXELOS Limited. Permission can be requested at support@mplaza.pm and licensing@AXELOS.com. Corporate Programme Customer (CPC) Project Board Project Manager DP Stage 1 (Initiation Stage) IP SB ?? ? Authorize a work package Review work package status Receive completed WP Accept a work package Execute a work package Deliver a work package Controlling a stage process activities Managing product delivery Team Manager(s)
  • 130.
    Notes 130P2F-Class-EN- v05 –PT0086 Copyright © PTCoE NV and AXELOS Limited 2017. All rights reserved. Material in this document has been sourced from Managing Successful Projects with PRINCE2® 2017 Edition. No part of this document may be reproduced in any form without the written permission of both the PTCoE NV and AXELOS Limited. Permission can be requested at support@mplaza.pm and licensing@AXELOS.com. Corporate Programme Customer (CPC) Project Board Project Manager DP Stage 1 (Initiation Stage) IP SB ?? ? Work package Authorize a work package Checkpoint reports Products Quality register Configuration item record Completed work package Inputs Outputs
  • 131.
    Notes 131P2F-Class-EN- v05 –PT0086 Copyright © PTCoE NV and AXELOS Limited 2017. All rights reserved. Material in this document has been sourced from Managing Successful Projects with PRINCE2® 2017 Edition. No part of this document may be reproduced in any form without the written permission of both the PTCoE NV and AXELOS Limited. Permission can be requested at support@mplaza.pm and licensing@AXELOS.com. Corporate Programme Customer (CPC) Project Board Project Manager Pre-Project SU mandate Project Brief Stage Plan DP? Stage 1 (Initiation Stage) IP Project Plan Business Case Benefits M.A. Registers Stage Plan SB ?? MP CS Stage Plan SB End Stage Report Business Case Project Plan ? MP SB Business Case Project Plan Exception Plan Exception Report CS ? Stage 2 Stage 3 (last stage) CP End Proj Report Benefits M.A. Business Case Project Plan ? Etc. Team Manager(s)
  • 132.
    132P2F-Class-EN- v05 –PT0086 Copyright © PTCoE NV and AXELOS Limited 2017. All rights reserved. Material in this document has been sourced from Managing Successful Projects with PRINCE2® 2017 Edition. No part of this document may be reproduced in any form without the written permission of both the PTCoE NV and AXELOS Limited. Permission can be requested at frank.turley@gmail.com and licensing@AXELOS.com. PRINCE2® 2017 edition Managing A Stage Boundary Process Foundation
  • 133.
    Notes 133P2F-Class-EN- v05 –PT0086 Copyright © PTCoE NV and AXELOS Limited 2017. All rights reserved. Material in this document has been sourced from Managing Successful Projects with PRINCE2® 2017 Edition. No part of this document may be reproduced in any form without the written permission of both the PTCoE NV and AXELOS Limited. Permission can be requested at support@mplaza.pm and licensing@AXELOS.com. Corporate Programme Customer (CPC) Project Board Project Manager Pre-Project SU mandate Project Brief Stage Plan DP? Stage 1 (Initiation Stage) IP Project Plan Business Case Benefits M.A. Registers Stage Plan SB ?? MP CS Stage Plan SB End Stage Report Business Case Project Plan ? MP SB Business Case Project Plan Exception Plan Exception Report CS ? Stage 2 Stage 3 (last stage) CP End Proj Report Benefits M.A. Business Case Project Plan ? Etc. Team Manager(s)
  • 134.
    Notes 134P2F-Class-EN- v05 –PT0086 Copyright © PTCoE NV and AXELOS Limited 2017. All rights reserved. Material in this document has been sourced from Managing Successful Projects with PRINCE2® 2017 Edition. No part of this document may be reproduced in any form without the written permission of both the PTCoE NV and AXELOS Limited. Permission can be requested at support@mplaza.pm and licensing@AXELOS.com. Corporate Programme Customer (CPC) Project Board Project Manager Pre-Project SU mandate Project Brief Stage Plan DP? Stage 1 (Initiation Stage) IP Project Plan Business Case Benefits M.A. Registers Stage Plan SB ?? MP CS Stage Plan SB End Stage Report Business Case Project Plan ? MP SB Business Case Project Plan Exception Plan Exception Report CS ? Stage 2 Stage 3 (last stage) CP End Proj Report Benefits M.A. Business Case Project Plan ? Etc. Show that stage products are approved Prepare exception plans Prepare the end stage report Prepare stage plans Team Manager(s)
  • 135.
    Notes 135P2F-Class-EN- v05 –PT0086 Copyright © PTCoE NV and AXELOS Limited 2017. All rights reserved. Material in this document has been sourced from Managing Successful Projects with PRINCE2® 2017 Edition. No part of this document may be reproduced in any form without the written permission of both the PTCoE NV and AXELOS Limited. Permission can be requested at support@mplaza.pm and licensing@AXELOS.com. Corporate Programme Customer (CPC) Project Board Project Manager Pre-Project SU mandate Project Brief Stage Plan DP? Stage 1 (Initiation Stage) IP Project Plan Business Case Benefits M.A. Registers Stage Plan SB ?? MP CS Stage Plan SB End Stage Report Business Case Project Plan ? MP SB Business Case Project Plan Exception Plan Exception Report CS ? Stage 2 Stage 3 (last stage) CP End Proj Report Benefits M.A. Business Case Project Plan ? Etc. Prepare stage plans Show that stage products are approved Review and update the business case, project plan, etc. Prepare exception plans Record lessons learned Prepare the end stage report Request authorization for the stage Show the viability of the project Team Manager(s)
  • 136.
    Notes 136P2F-Class-EN- v05 –PT0086 Copyright © PTCoE NV and AXELOS Limited 2017. All rights reserved. Material in this document has been sourced from Managing Successful Projects with PRINCE2® 2017 Edition. No part of this document may be reproduced in any form without the written permission of both the PTCoE NV and AXELOS Limited. Permission can be requested at support@mplaza.pm and licensing@AXELOS.com. Corporate Programme Customer (CPC) Project Board Project Manager Pre-Project SU mandate Project Brief Stage Plan DP? Stage 1 (Initiation Stage) IP Project Plan Business Case Benefits M.A. Registers Stage Plan SB ?? MP CS Stage Plan SB End Stage Report Business Case Project Plan ? MP SB Business Case Project Plan Exception Plan Exception Report CS ? Stage 2 Stage 3 (last stage) CP End Proj Report Benefits M.A. Business Case Project Plan ? Etc. Team Manager(s)
  • 137.
    Notes 137P2F-Class-EN- v05 –PT0086 Copyright © PTCoE NV and AXELOS Limited 2017. All rights reserved. Material in this document has been sourced from Managing Successful Projects with PRINCE2® 2017 Edition. No part of this document may be reproduced in any form without the written permission of both the PTCoE NV and AXELOS Limited. Permission can be requested at support@mplaza.pm and licensing@AXELOS.com. Corporate Programme Customer (CPC) Project Board Project Manager DP? CS ? Stage Plan SB End Stage Report Business Case Project Plan MP Produce an exception plan Exception Plan request Approaching end of stage Plan the next stage Update the project plan Update the business case Request stage end Team Manager(s)
  • 138.
    Notes 138P2F-Class-EN- v05 –PT0086 Copyright © PTCoE NV and AXELOS Limited 2017. All rights reserved. Material in this document has been sourced from Managing Successful Projects with PRINCE2® 2017 Edition. No part of this document may be reproduced in any form without the written permission of both the PTCoE NV and AXELOS Limited. Permission can be requested at support@mplaza.pm and licensing@AXELOS.com. Corporate Programme Customer (CPC) Project Board Project Manager DP? CS ? Stage Plan Exception report Benefits M.A. PID MP Exception Plan request Approaching end of stage RegistersLessons Log End stage report Request to approve Registers Next stage plan Business Case Project Plan Exception plan Benefits M.A. Inputs Outputs Team Manager(s)
  • 139.
    Notes 139P2F-Class-EN- v05 –PT0086 Copyright © PTCoE NV and AXELOS Limited 2017. All rights reserved. Material in this document has been sourced from Managing Successful Projects with PRINCE2® 2017 Edition. No part of this document may be reproduced in any form without the written permission of both the PTCoE NV and AXELOS Limited. Permission can be requested at support@mplaza.pm and licensing@AXELOS.com. Corporate Programme Customer (CPC) Project Board Project Manager Pre-Project SU mandate Project Brief Stage Plan DP? Stage 1 (Initiation Stage) IP Project Plan Business Case Benefits M.A. Registers Stage Plan SB ?? MP CS Stage Plan SB End Stage Report Business Case Project Plan ? MP SB Business Case Project Plan Exception Plan Exception Report CS ? Stage 2 Stage 3 (last stage) CP End Proj Report Benefits M.A. Business Case Project Plan ? Etc. Team Manager(s)
  • 140.
    140P2F-Class-EN- v05 –PT0086 Copyright © PTCoE NV and AXELOS Limited 2017. All rights reserved. Material in this document has been sourced from Managing Successful Projects with PRINCE2® 2017 Edition. No part of this document may be reproduced in any form without the written permission of both the PTCoE NV and AXELOS Limited. Permission can be requested at frank.turley@gmail.com and licensing@AXELOS.com. PRINCE2® 2017 edition Closing a Project Process Foundation
  • 141.
    Notes 141P2F-Class-EN- v05 –PT0086 Copyright © PTCoE NV and AXELOS Limited 2017. All rights reserved. Material in this document has been sourced from Managing Successful Projects with PRINCE2® 2017 Edition. No part of this document may be reproduced in any form without the written permission of both the PTCoE NV and AXELOS Limited. Permission can be requested at support@mplaza.pm and licensing@AXELOS.com. Corporate Programme Customer (CPC) Project Board Project Manager Pre-Project SU mandate Project Brief Stage Plan DP? Stage 1 (Initiation Stage) IP Project Plan Business Case Benefits M.A. Registers Stage Plan SB ?? MP CS Stage Plan SB End Stage Report Business Case Project Plan ? MP SB Business Case Project Plan Exception Plan Exception Report CS ? Stage 2 Stage 3 (last stage) CP End Proj Report Benefits M.A. Business Case Project Plan ? Etc. Fixed point for acceptance PID objectives have been met Project has nothing more to contribute Team Manager(s)
  • 142.
    Notes 142P2F-Class-EN- v05 –PT0086 Copyright © PTCoE NV and AXELOS Limited 2017. All rights reserved. Material in this document has been sourced from Managing Successful Projects with PRINCE2® 2017 Edition. No part of this document may be reproduced in any form without the written permission of both the PTCoE NV and AXELOS Limited. Permission can be requested at support@mplaza.pm and licensing@AXELOS.com. Corporate Programme Customer (CPC) Project Board Project Manager Pre-Project SU mandate Project Brief Stage Plan DP? Stage 1 (Initiation Stage) IP Project Plan Business Case Benefits M.A. Registers Stage Plan SB ?? MP CS Stage Plan SB End Stage Report Business Case Project Plan ? MP SB Business Case Project Plan Exception Plan Exception Report CS ? Stage 2 Stage 3 (last stage) CP End Proj Report Benefits M.A. Business Case Project Plan ? Etc. Verify user acceptance Review the performance Ensure operation support Assess benefits Update the benefits M.A. Close issues Prepare recommended actions Team Manager(s)
  • 143.
    Notes 143P2F-Class-EN- v05 –PT0086 Copyright © PTCoE NV and AXELOS Limited 2017. All rights reserved. Material in this document has been sourced from Managing Successful Projects with PRINCE2® 2017 Edition. No part of this document may be reproduced in any form without the written permission of both the PTCoE NV and AXELOS Limited. Permission can be requested at support@mplaza.pm and licensing@AXELOS.com. Corporate Programme Customer (CPC) Project Board Project Manager DP? ? Premature close Prepare premature closure Prepare planned closure Project end approaching Team Manager(s)
  • 144.
    Notes 144P2F-Class-EN- v05 –PT0086 Copyright © PTCoE NV and AXELOS Limited 2017. All rights reserved. Material in this document has been sourced from Managing Successful Projects with PRINCE2® 2017 Edition. No part of this document may be reproduced in any form without the written permission of both the PTCoE NV and AXELOS Limited. Permission can be requested at support@mplaza.pm and licensing@AXELOS.com. Corporate Programme Customer (CPC) Project Board Project Manager DP? ? Premature close Prepare premature closure Prepare planned closure Project end approaching Hand over products Evaluate the project Recommend project closure Closure recommendation Team Manager(s)
  • 145.
    Notes 145P2F-Class-EN- v05 –PT0086 Copyright © PTCoE NV and AXELOS Limited 2017. All rights reserved. Material in this document has been sourced from Managing Successful Projects with PRINCE2® 2017 Edition. No part of this document may be reproduced in any form without the written permission of both the PTCoE NV and AXELOS Limited. Permission can be requested at support@mplaza.pm and licensing@AXELOS.com. Corporate Programme Customer (CPC) Project Board Project Manager DP? ? Premature close Project end approaching Closure recommendation Benefits M.A. Registers Stage Plan PID Lessons Log Product Status Account End project report Lessons report Registers Configuration item record Closure notification Benefits M.A. Inputs Outputs
  • 146.
    Notes 146P2F-Class-EN- v05 –PT0086 Copyright © PTCoE NV and AXELOS Limited 2017. All rights reserved. Material in this document has been sourced from Managing Successful Projects with PRINCE2® 2017 Edition. No part of this document may be reproduced in any form without the written permission of both the PTCoE NV and AXELOS Limited. Permission can be requested at support@mplaza.pm and licensing@AXELOS.com. Corporate Programme Customer (CPC) Project Board Project Manager Pre-Project SU mandate Project Brief Stage Plan DP? Stage 1 (Initiation Stage) IP Project Plan Business Case Benefits M.A. Registers Stage Plan SB ?? MP CS Stage Plan SB End Stage Report Business Case Project Plan ? MP SB Business Case Project Plan Exception Plan Exception Report CS ? Stage 2 Stage 3 (last stage) CP End Proj Report Benefits M.A. Business Case Project Plan ? Etc. Team Manager(s)
  • 147.
    147P2F-Class-EN- v05 –PT0086 Copyright © PTCoE NV and AXELOS Limited 2017. All rights reserved. Material in this document has been sourced from Managing Successful Projects with PRINCE2® 2017 Edition. No part of this document may be reproduced in any form without the written permission of both the PTCoE NV and AXELOS Limited. Permission can be requested at frank.turley@gmail.com and licensing@AXELOS.com. PRINCE2® 2017 edition Structure of PRINCE2 Foundation
  • 148.
    Notes 148P2F-Class-EN- v05 –PT0086 Copyright © PTCoE NV and AXELOS Limited 2017. All rights reserved. Material in this document has been sourced from Managing Successful Projects with PRINCE2® 2017 Edition. No part of this document may be reproduced in any form without the written permission of both the PTCoE NV and AXELOS Limited. Permission can be requested at support@mplaza.pm and licensing@AXELOS.com. Purpose Composition Quality Criteria Quality Testing Etc. Product Description
  • 149.
    Notes 149P2F-Class-EN- v05 –PT0086 Copyright © PTCoE NV and AXELOS Limited 2017. All rights reserved. Material in this document has been sourced from Managing Successful Projects with PRINCE2® 2017 Edition. No part of this document may be reproduced in any form without the written permission of both the PTCoE NV and AXELOS Limited. Permission can be requested at support@mplaza.pm and licensing@AXELOS.com. Benefits Proven based practice Can be tailored Any type of project Widely recognized Focus on the viability Supported worldwide Promotes learning
  • 150.
    Notes 150P2F-Class-EN- v05 –PT0086 Copyright © PTCoE NV and AXELOS Limited 2017. All rights reserved. Material in this document has been sourced from Managing Successful Projects with PRINCE2® 2017 Edition. No part of this document may be reproduced in any form without the written permission of both the PTCoE NV and AXELOS Limited. Permission can be requested at support@mplaza.pm and licensing@AXELOS.com. Structure of PRINCE2 Project Environment Themes Processes Principles
  • 151.
    Notes 151P2F-Class-EN- v05 –PT0086 Copyright © PTCoE NV and AXELOS Limited 2017. All rights reserved. Material in this document has been sourced from Managing Successful Projects with PRINCE2® 2017 Edition. No part of this document may be reproduced in any form without the written permission of both the PTCoE NV and AXELOS Limited. Permission can be requested at support@mplaza.pm and licensing@AXELOS.com. Structure of PRINCE2 Project Environment Themes Processes Principles M P Techniques
  • 152.
    Notes 152P2F-Class-EN- v05 –PT0086 Copyright © PTCoE NV and AXELOS Limited 2017. All rights reserved. Material in this document has been sourced from Managing Successful Projects with PRINCE2® 2017 Edition. No part of this document may be reproduced in any form without the written permission of both the PTCoE NV and AXELOS Limited. Permission can be requested at support@mplaza.pm and licensing@AXELOS.com. Business as Usual Benefits of the business Project Change A temporary organization that is created for the purpose of delivering one or more business products according to an agreed business case. Time
  • 153.
    Notes 153P2F-Class-EN- v05 –PT0086 Copyright © PTCoE NV and AXELOS Limited 2017. All rights reserved. Material in this document has been sourced from Managing Successful Projects with PRINCE2® 2017 Edition. No part of this document may be reproduced in any form without the written permission of both the PTCoE NV and AXELOS Limited. Permission can be requested at support@mplaza.pm and licensing@AXELOS.com. Change Temporary Cross-Functional Unique Uncertainty Introduce change Definite start and end to a project People from different departments Every project is unique Unique brings uncertainty
  • 154.
    Notes 154P2F-Class-EN- v05 –PT0086 Copyright © PTCoE NV and AXELOS Limited 2017. All rights reserved. Material in this document has been sourced from Managing Successful Projects with PRINCE2® 2017 Edition. No part of this document may be reproduced in any form without the written permission of both the PTCoE NV and AXELOS Limited. Permission can be requested at support@mplaza.pm and licensing@AXELOS.com. Project Variables (Tolerances)Risk QualityScope Benefits CostTime
  • 155.
    Notes 155P2F-Class-EN- v05 –PT0086 Copyright © PTCoE NV and AXELOS Limited 2017. All rights reserved. Material in this document has been sourced from Managing Successful Projects with PRINCE2® 2017 Edition. No part of this document may be reproduced in any form without the written permission of both the PTCoE NV and AXELOS Limited. Permission can be requested at support@mplaza.pm and licensing@AXELOS.com. Time Cost Benefits Scope Quality Risk BC QRST / TeCQuila SoBeR Project Cockpit
  • 156.
    Notes 156P2F-Class-EN- v05 –PT0086 Copyright © PTCoE NV and AXELOS Limited 2017. All rights reserved. Material in this document has been sourced from Managing Successful Projects with PRINCE2® 2017 Edition. No part of this document may be reproduced in any form without the written permission of both the PTCoE NV and AXELOS Limited. Permission can be requested at support@mplaza.pm and licensing@AXELOS.com. PRINCE2 PRojects IN Controlled Environments 2nd edition
  • 157.
    Notes 157P2F-Class-EN- v05 –PT0086 Copyright © PTCoE NV and AXELOS Limited 2017. All rights reserved. Material in this document has been sourced from Managing Successful Projects with PRINCE2® 2017 Edition. No part of this document may be reproduced in any form without the written permission of both the PTCoE NV and AXELOS Limited. Permission can be requested at support@mplaza.pm and licensing@AXELOS.com. Project Approach Reporting Roles & Responsibility Change requests Reporting issues Testing and acceptance Customer / Supplier project contract
  • 158.
    Notes 158P2F-Class-EN- v05 –PT0086 Copyright © PTCoE NV and AXELOS Limited 2017. All rights reserved. Material in this document has been sourced from Managing Successful Projects with PRINCE2® 2017 Edition. No part of this document may be reproduced in any form without the written permission of both the PTCoE NV and AXELOS Limited. Permission can be requested at support@mplaza.pm and licensing@AXELOS.com. Own reasons Project procedures Decision making Organization structure Delivery approaches Culture Supplier
  • 159.
    Notes 159P2F-Class-EN- v05 –PT0086 Copyright © PTCoE NV and AXELOS Limited 2017. All rights reserved. Material in this document has been sourced from Managing Successful Projects with PRINCE2® 2017 Edition. No part of this document may be reproduced in any form without the written permission of both the PTCoE NV and AXELOS Limited. Permission can be requested at support@mplaza.pm and licensing@AXELOS.com. Customer Supplier Corporate Programme management [External] customer The Customer/Supplier Environment
  • 160.
    Notes 160P2F-Class-EN- v05 –PT0086 Copyright © PTCoE NV and AXELOS Limited 2017. All rights reserved. Material in this document has been sourced from Managing Successful Projects with PRINCE2® 2017 Edition. No part of this document may be reproduced in any form without the written permission of both the PTCoE NV and AXELOS Limited. Permission can be requested at support@mplaza.pm and licensing@AXELOS.com. Portfolio Program Program Project Project Project Project Project ProjectProject Other Activities Other Activities Other Activities
  • 161.
    Notes 161P2F-Class-EN- v05 –PT0086 Copyright © PTCoE NV and AXELOS Limited 2017. All rights reserved. Material in this document has been sourced from Managing Successful Projects with PRINCE2® 2017 Edition. No part of this document may be reproduced in any form without the written permission of both the PTCoE NV and AXELOS Limited. Permission can be requested at support@mplaza.pm and licensing@AXELOS.com. A programme is created to coordinate a set of related projects, so it can deliver outcomes and benefits related to the strategic objectives. A portfolio is the totality of an organization’s investment in the changes required to achieve its strategic objectives.
  • 162.
    162P2F-Class-EN- v05 –PT0086 Copyright © PTCoE NV and AXELOS Limited 2017. All rights reserved. Material in this document has been sourced from Managing Successful Projects with PRINCE2® 2017 Edition. No part of this document may be reproduced in any form without the written permission of both the PTCoE NV and AXELOS Limited. Permission can be requested at frank.turley@gmail.com and licensing@AXELOS.com. PRINCE2® 2017 edition Business Case Theme Foundation
  • 163.
    Notes 163P2F-Class-EN- v05 –PT0086 Copyright © PTCoE NV and AXELOS Limited 2017. All rights reserved. Material in this document has been sourced from Managing Successful Projects with PRINCE2® 2017 Edition. No part of this document may be reproduced in any form without the written permission of both the PTCoE NV and AXELOS Limited. Permission can be requested at support@mplaza.pm and licensing@AXELOS.com. Business Case purpose Desirable? Viable? Achievable? Provide a Structure
  • 164.
    Notes 164P2F-Class-EN- v05 –PT0086 Copyright © PTCoE NV and AXELOS Limited 2017. All rights reserved. Material in this document has been sourced from Managing Successful Projects with PRINCE2® 2017 Edition. No part of this document may be reproduced in any form without the written permission of both the PTCoE NV and AXELOS Limited. Permission can be requested at support@mplaza.pm and licensing@AXELOS.com. Benefits / Cost Time Project Start Today p Keep the project q Shut down the project The business justification is documented in the business case And it’s a P2 principle that each project should have a business justification.
  • 165.
    Notes 165P2F-Class-EN- v05 –PT0086 Copyright © PTCoE NV and AXELOS Limited 2017. All rights reserved. Material in this document has been sourced from Managing Successful Projects with PRINCE2® 2017 Edition. No part of this document may be reproduced in any form without the written permission of both the PTCoE NV and AXELOS Limited. Permission can be requested at support@mplaza.pm and licensing@AXELOS.com. Benefits / Cost Time Project Start Today p Keep the project q Shut down the project Why are we doing the project? Improvements to the business Protect an existing service / business
  • 166.
    166P2F-Class-EN- v05 –PT0086 Copyright © PTCoE NV and AXELOS Limited 2017. All rights reserved. Material in this document has been sourced from Managing Successful Projects with PRINCE2® 2017 Edition. No part of this document may be reproduced in any form without the written permission of both the PTCoE NV and AXELOS Limited. Permission can be requested at frank.turley@gmail.com and licensing@AXELOS.com. PRINCE2® 2017 edition Business Case Theme Outputs " Outcomes " Benefits Foundation
  • 167.
    Notes 167P2F-Class-EN- v05 –PT0086 Copyright © PTCoE NV and AXELOS Limited 2017. All rights reserved. Material in this document has been sourced from Managing Successful Projects with PRINCE2® 2017 Edition. No part of this document may be reproduced in any form without the written permission of both the PTCoE NV and AXELOS Limited. Permission can be requested at support@mplaza.pm and licensing@AXELOS.com. Outputs (aka Products) Benefits (and dis-benefits) Outcomes (aka Results) Sales System Easier to create reports Quicker searchers Easier to import data 30% reduction in sales costs 15% increase in sales 20% reduction in admin costs
  • 168.
    Notes 168P2F-Class-EN- v05 –PT0086 Copyright © PTCoE NV and AXELOS Limited 2017. All rights reserved. Material in this document has been sourced from Managing Successful Projects with PRINCE2® 2017 Edition. No part of this document may be reproduced in any form without the written permission of both the PTCoE NV and AXELOS Limited. Permission can be requested at support@mplaza.pm and licensing@AXELOS.com. Output Outcome Benefit Faster searches ™ ˜ ™ New HR Application ˜ ™ ™ 20% reduction in admin costs ™ ™ ˜ Easier to use ™ ˜ ™ Link with job portal ˜ ™ ™ Better management reports ™ ˜ ™ 100% reduction in posting jobs ™ ™ ˜
  • 169.
    169P2F-Class-EN- v05 –PT0086 Copyright © PTCoE NV and AXELOS Limited 2017. All rights reserved. Material in this document has been sourced from Managing Successful Projects with PRINCE2® 2017 Edition. No part of this document may be reproduced in any form without the written permission of both the PTCoE NV and AXELOS Limited. Permission can be requested at frank.turley@gmail.com and licensing@AXELOS.com. PRINCE2® 2017 edition Business Case Theme Minimum Requirements Foundation
  • 170.
    Notes 170P2F-Class-EN- v05 –PT0086 Copyright © PTCoE NV and AXELOS Limited 2017. All rights reserved. Material in this document has been sourced from Managing Successful Projects with PRINCE2® 2017 Edition. No part of this document may be reproduced in any form without the written permission of both the PTCoE NV and AXELOS Limited. Permission can be requested at support@mplaza.pm and licensing@AXELOS.com. Corporate Programme Customer (CPC) Project Board Project Manager Pre-Project SU mandate Outline Business Case Stage Plan DP? Stage 1 (Initiation Stage) IP Project Plan Business Case Benefits M.A. Registers Stage Plan SB ?? MP CS Stage Plan SB End Stage Report Business Case Project Plan ? MP SB Business Case Project Plan Exception Plan Exception Report CS ? Stage 2 Stage 3 (last stage) CP End Proj Report Benefits M.A. Business Case Project Plan ? Etc.Etc. Benefits M.A Benefits M.A Team Manager(s)
  • 171.
    Notes 171P2F-Class-EN- v05 –PT0086 Copyright © PTCoE NV and AXELOS Limited 2017. All rights reserved. Material in this document has been sourced from Managing Successful Projects with PRINCE2® 2017 Edition. No part of this document may be reproduced in any form without the written permission of both the PTCoE NV and AXELOS Limited. Permission can be requested at support@mplaza.pm and licensing@AXELOS.com. Corporate Programme Customer (CPC) Project Board Project Manager Pre-Project SU mandate Outline Business Case Stage Plan DP? Stage 1 (Initiation Stage) IP Project Plan Business Case Benefits M.A. Registers Stage Plan SB ?? MP CS Stage Plan SB End Stage Report Business Case Project Plan ? MP SB Business Case Project Plan Exception Plan Exception Report CS ? Stage 2 Stage 3 (last stage) CP End Proj Report Benefits M.A. Business Case Project Plan ? Etc.Etc. Benefits M. A Business Case • Executive summary • Reasons for the project • Expected benefits & dis-benefits • Timescale • Costs • Options (approach) • Invest appraisal (ROI) • Major risks Business Case Team Manager(s)
  • 172.
    Notes 172P2F-Class-EN- v05 –PT0086 Copyright © PTCoE NV and AXELOS Limited 2017. All rights reserved. Material in this document has been sourced from Managing Successful Projects with PRINCE2® 2017 Edition. No part of this document may be reproduced in any form without the written permission of both the PTCoE NV and AXELOS Limited. Permission can be requested at support@mplaza.pm and licensing@AXELOS.com. - Sales are falling 4% each year - Create free online Driving Test Exam Simulator - Increase social media exposure - Need to increase sales 2. Reasons - Increase sales by 10% for three years - Increase social media posts by 100% 4. Expected Benefits - Do nothing: And continue to loose 4% each year - Big marketing campaign: Too costly - Create online driving test exam simulator * 3. Options 6. Costs Other driving schools may do the same 8. Major risks None 5. Expected dis-benefits - Create free online Driving Test Exam Simulator - Increase sales by 10% for three years 1. Executive Summary Yearly Costs Year 1 Year 2 Year 3 Cost: Hosting & Software €420 €420 €420 Website Setup (48 hours) €6,700 €0 €0 Website Support (yearly) €950 €950 €950 Total Costs €8,070 €1,370 €1,370 Project - ROI Year 1 Year 2 Year 3 10% increase per month €1,512 €1,663 €1,829 10% increase per year €18,144 €19,956 €21,948 Total costs per year €8,070 €1,370 €1,370 Expected Benefits €10,074 €18,586 €20,578 7. ROI / Investment appraisal Business Case Date: Document: Author: Executive Jan 4th
  • 173.
    Notes 173P2F-Class-EN- v05 –PT0086 Copyright © PTCoE NV and AXELOS Limited 2017. All rights reserved. Material in this document has been sourced from Managing Successful Projects with PRINCE2® 2017 Edition. No part of this document may be reproduced in any form without the written permission of both the PTCoE NV and AXELOS Limited. Permission can be requested at support@mplaza.pm and licensing@AXELOS.com. Corporate Programme Customer (CPC) Project Board Project Manager Pre-Project SU mandate Outline Business Case Stage Plan DP? Stage 1 (Initiation Stage) IP Project Plan Business Case Benefits M.A. Registers Stage Plan SB ?? MP CS Stage Plan SB End Stage Report Business Case Project Plan ? MP SB Business Case Project Plan Exception Plan Exception Report CS ? Stage 2 Stage 3 (last stage) CP End Proj Report Benefits M.A. Business Case Project Plan ? Etc.Etc. Benefits M.A Benefits M.A Team Manager(s)
  • 174.
    Notes 174P2F-Class-EN- v05 –PT0086 Copyright © PTCoE NV and AXELOS Limited 2017. All rights reserved. Material in this document has been sourced from Managing Successful Projects with PRINCE2® 2017 Edition. No part of this document may be reproduced in any form without the written permission of both the PTCoE NV and AXELOS Limited. Permission can be requested at support@mplaza.pm and licensing@AXELOS.com. Corporate Programme Customer (CPC) Project Board Project Manager Pre-Project SU mandate Outline Business Case Stage Plan DP? Stage 1 (Initiation Stage) IP Project Plan Business Case Benefits M.A. Registers Stage Plan SB ?? MP CS Stage Plan SB End Stage Report Business Case Project Plan ? MP SB Business Case Project Plan Exception Plan Exception Report CS ? Stage 2 Stage 3 (last stage) CP End Proj Report Benefits M.A. Business Case Project Plan ? Etc.Etc. Benefits M.A Benefits M.A • Scope of benefits • Accountable for benefits • Actions required • Baselines • How/when review benefits Benefits Management Approach Team Manager(s)
  • 175.
    Notes 175P2F-Class-EN- v05 –PT0086 Copyright © PTCoE NV and AXELOS Limited 2017. All rights reserved. Material in this document has been sourced from Managing Successful Projects with PRINCE2® 2017 Edition. No part of this document may be reproduced in any form without the written permission of both the PTCoE NV and AXELOS Limited. Permission can be requested at support@mplaza.pm and licensing@AXELOS.com. Corporate Programme Customer (CPC) Project Board Project Manager Pre-Project SU mandate DP? Stage 1 (Initiation Stage) IP SB ?? MP CS SB ? MP SB CS ? Stage 2 Stage 4 (last stage) CP ? Develop Business Case Maintain Business Case CS Stage 3 Team Manager(s)
  • 176.
    Notes 176P2F-Class-EN- v05 –PT0086 Copyright © PTCoE NV and AXELOS Limited 2017. All rights reserved. Material in this document has been sourced from Managing Successful Projects with PRINCE2® 2017 Edition. No part of this document may be reproduced in any form without the written permission of both the PTCoE NV and AXELOS Limited. Permission can be requested at support@mplaza.pm and licensing@AXELOS.com. Corporate Programme Customer (CPC) Project Board Project Manager Pre-Project SU mandate DP? Stage 1 (Initiation Stage) IP SB ?? MP CS SB ? MP SB CS ? Stage 2 Stage 4 (last stage) CP ? Develop Business Case Maintain Business Case CS Stage 3 Verify BC Verify BC Verify BC Verify BC Team Manager(s)
  • 177.
    Notes 177P2F-Class-EN- v05 –PT0086 Copyright © PTCoE NV and AXELOS Limited 2017. All rights reserved. Material in this document has been sourced from Managing Successful Projects with PRINCE2® 2017 Edition. No part of this document may be reproduced in any form without the written permission of both the PTCoE NV and AXELOS Limited. Permission can be requested at support@mplaza.pm and licensing@AXELOS.com. Business Case Theme Minimum Requirements Create and maintain business justification Review and update the business justification Define actions to ensure benefits Define roles and responsibilities
  • 178.
    Notes 178P2F-Class-EN- v05 –PT0086 Copyright © PTCoE NV and AXELOS Limited 2017. All rights reserved. Material in this document has been sourced from Managing Successful Projects with PRINCE2® 2017 Edition. No part of this document may be reproduced in any form without the written permission of both the PTCoE NV and AXELOS Limited. Permission can be requested at support@mplaza.pm and licensing@AXELOS.com. Business Case Theme
  • 179.
    179P2F-Class-EN- v05 –PT0086 Copyright © PTCoE NV and AXELOS Limited 2017. All rights reserved. Material in this document has been sourced from Managing Successful Projects with PRINCE2® 2017 Edition. No part of this document may be reproduced in any form without the written permission of both the PTCoE NV and AXELOS Limited. Permission can be requested at frank.turley@gmail.com and licensing@AXELOS.com. PRINCE2® 2017 edition Organization Theme Foundation
  • 180.
    Notes 180P2F-Class-EN- v05 –PT0086 Copyright © PTCoE NV and AXELOS Limited 2017. All rights reserved. Material in this document has been sourced from Managing Successful Projects with PRINCE2® 2017 Edition. No part of this document may be reproduced in any form without the written permission of both the PTCoE NV and AXELOS Limited. Permission can be requested at support@mplaza.pm and licensing@AXELOS.com. Organizational Structure # $ Communications Organization Theme
  • 181.
    Notes 181P2F-Class-EN- v05 –PT0086 Copyright © PTCoE NV and AXELOS Limited 2017. All rights reserved. Material in this document has been sourced from Managing Successful Projects with PRINCE2® 2017 Edition. No part of this document may be reproduced in any form without the written permission of both the PTCoE NV and AXELOS Limited. Permission can be requested at support@mplaza.pm and licensing@AXELOS.com. Organizational Structure # $ Communications Roles Management Levels Representatives Communications approach Engaging Stakeholders
  • 182.
    Notes 182P2F-Class-EN- v05 –PT0086 Copyright © PTCoE NV and AXELOS Limited 2017. All rights reserved. Material in this document has been sourced from Managing Successful Projects with PRINCE2® 2017 Edition. No part of this document may be reproduced in any form without the written permission of both the PTCoE NV and AXELOS Limited. Permission can be requested at support@mplaza.pm and licensing@AXELOS.com. # Who’s who? What is expected from me? What can I expect from others? Structure of Accountability & Responsibility
  • 183.
    Notes 183P2F-Class-EN- v05 –PT0086 Copyright © PTCoE NV and AXELOS Limited 2017. All rights reserved. Material in this document has been sourced from Managing Successful Projects with PRINCE2® 2017 Edition. No part of this document may be reproduced in any form without the written permission of both the PTCoE NV and AXELOS Limited. Permission can be requested at support@mplaza.pm and licensing@AXELOS.com. User Supplier Business Project The 3 Project Interests (Types of stakeholder)
  • 184.
    Notes 184P2F-Class-EN- v05 –PT0086 Copyright © PTCoE NV and AXELOS Limited 2017. All rights reserved. Material in this document has been sourced from Managing Successful Projects with PRINCE2® 2017 Edition. No part of this document may be reproduced in any form without the written permission of both the PTCoE NV and AXELOS Limited. Permission can be requested at support@mplaza.pm and licensing@AXELOS.com. User Supplier Business Customer The Customer/Supplier Environment
  • 185.
    Notes 185P2F-Class-EN- v05 –PT0086 Copyright © PTCoE NV and AXELOS Limited 2017. All rights reserved. Material in this document has been sourced from Managing Successful Projects with PRINCE2® 2017 Edition. No part of this document may be reproduced in any form without the written permission of both the PTCoE NV and AXELOS Limited. Permission can be requested at support@mplaza.pm and licensing@AXELOS.com. Corporate Programme Customer (CPC) Project Board Project Manager Team Manager(s) Direction Management Delivery Corporate, Progra… Level 1Level 2Level 3Level 4 Project Organization
  • 186.
    Notes 186P2F-Class-EN- v05 –PT0086 Copyright © PTCoE NV and AXELOS Limited 2017. All rights reserved. Material in this document has been sourced from Managing Successful Projects with PRINCE2® 2017 Edition. No part of this document may be reproduced in any form without the written permission of both the PTCoE NV and AXELOS Limited. Permission can be requested at support@mplaza.pm and licensing@AXELOS.com. Corporate Programme Customer (CPC) Project Board Project Manager Team Manager(s) Direction Management Delivery Corporate, Programme Management, customer Level 1Level 2Level 3Level 4 Project Team
  • 187.
    187P2F-Class-EN- v05 –PT0086 Copyright © PTCoE NV and AXELOS Limited 2017. All rights reserved. Material in this document has been sourced from Managing Successful Projects with PRINCE2® 2017 Edition. No part of this document may be reproduced in any form without the written permission of both the PTCoE NV and AXELOS Limited. Permission can be requested at frank.turley@gmail.com and licensing@AXELOS.com. PRINCE2® 2017 edition Organization Theme Communication Management Approach Foundation
  • 188.
    Notes 188P2F-Class-EN- v05 –PT0086 Copyright © PTCoE NV and AXELOS Limited 2017. All rights reserved. Material in this document has been sourced from Managing Successful Projects with PRINCE2® 2017 Edition. No part of this document may be reproduced in any form without the written permission of both the PTCoE NV and AXELOS Limited. Permission can be requested at support@mplaza.pm and licensing@AXELOS.com. Corporate Programme Customer (CPC) Project Board Pre-Project SU mandate Outline Business Case Stage Plan DP? Stage 1 (Initiation Stage) IP Benefits M.A. Registers Stage Plan SB ?? MP CS Stage Plan SB End Stage Report Business Case Project Plan ? MP SB Business Case Project Plan Exception Plan Exception Report CS ? Stage 2 Stage 3 (last stage) CP End Proj Report Benefits M.A. Business Case Project Plan ? PID Etc. Benefits M.A. Benefits M.A. Team Manager(s) Project Manager Communications Management Approach • Communication procedure • Tools & techniques • Timing of communication • Roles and responsibilities • Stakeholder analysis Communications M.A.
  • 189.
    Notes 189P2F-Class-EN- v05 –PT0086 Copyright © PTCoE NV and AXELOS Limited 2017. All rights reserved. Material in this document has been sourced from Managing Successful Projects with PRINCE2® 2017 Edition. No part of this document may be reproduced in any form without the written permission of both the PTCoE NV and AXELOS Limited. Permission can be requested at support@mplaza.pm and licensing@AXELOS.com. Organizational Structure # $ Communications Engaging Stakeholders Stakeholder Engagement
  • 190.
    Notes 190P2F-Class-EN- v05 –PT0086 Copyright © PTCoE NV and AXELOS Limited 2017. All rights reserved. Material in this document has been sourced from Managing Successful Projects with PRINCE2® 2017 Edition. No part of this document may be reproduced in any form without the written permission of both the PTCoE NV and AXELOS Limited. Permission can be requested at support@mplaza.pm and licensing@AXELOS.com. JKL
  • 191.
    Notes 191P2F-Class-EN- v05 –PT0086 Copyright © PTCoE NV and AXELOS Limited 2017. All rights reserved. Material in this document has been sourced from Managing Successful Projects with PRINCE2® 2017 Edition. No part of this document may be reproduced in any form without the written permission of both the PTCoE NV and AXELOS Limited. Permission can be requested at support@mplaza.pm and licensing@AXELOS.com. JKL
  • 192.
    Notes 192P2F-Class-EN- v05 –PT0086 Copyright © PTCoE NV and AXELOS Limited 2017. All rights reserved. Material in this document has been sourced from Managing Successful Projects with PRINCE2® 2017 Edition. No part of this document may be reproduced in any form without the written permission of both the PTCoE NV and AXELOS Limited. Permission can be requested at support@mplaza.pm and licensing@AXELOS.com. JKL City council Local politicians Environment agency Local housing groups Town schools Building contractors School parents Motorist not effected Local newspaper Town pubs Town restaurants Local bypass residents Newsagents
  • 193.
    193P2F-Class-EN- v05 –PT0086 Copyright © PTCoE NV and AXELOS Limited 2017. All rights reserved. Material in this document has been sourced from Managing Successful Projects with PRINCE2® 2017 Edition. No part of this document may be reproduced in any form without the written permission of both the PTCoE NV and AXELOS Limited. Permission can be requested at frank.turley@gmail.com and licensing@AXELOS.com. PRINCE2® 2017 edition Organization Theme Roles and Responsibilities Foundation
  • 194.
    Notes 194P2F-Class-EN- v05 –PT0086 Copyright © PTCoE NV and AXELOS Limited 2017. All rights reserved. Material in this document has been sourced from Managing Successful Projects with PRINCE2® 2017 Edition. No part of this document may be reproduced in any form without the written permission of both the PTCoE NV and AXELOS Limited. Permission can be requested at support@mplaza.pm and licensing@AXELOS.com. Direction Corporate Programme Customer (CPC) Direction Management Delivery Corporate, Programme Management, customer Level 1Level 2Level 3Level 4 Project Team Managing Delivery
  • 195.
    Notes 195P2F-Class-EN- v05 –PT0086 Copyright © PTCoE NV and AXELOS Limited 2017. All rights reserved. Material in this document has been sourced from Managing Successful Projects with PRINCE2® 2017 Edition. No part of this document may be reproduced in any form without the written permission of both the PTCoE NV and AXELOS Limited. Permission can be requested at support@mplaza.pm and licensing@AXELOS.com. Corporate Programme Customer (CPC) Executive Project Board Managing Delivery Direction
  • 196.
    Notes 196P2F-Class-EN- v05 –PT0086 Copyright © PTCoE NV and AXELOS Limited 2017. All rights reserved. Material in this document has been sourced from Managing Successful Projects with PRINCE2® 2017 Edition. No part of this document may be reproduced in any form without the written permission of both the PTCoE NV and AXELOS Limited. Permission can be requested at support@mplaza.pm and licensing@AXELOS.com. Corporate Programme Customer (CPC) ExecutiveSenior User(s) Project Board Managing Delivery Direction Senior Supplier(s)
  • 197.
    Notes 197P2F-Class-EN- v05 –PT0086 Copyright © PTCoE NV and AXELOS Limited 2017. All rights reserved. Material in this document has been sourced from Managing Successful Projects with PRINCE2® 2017 Edition. No part of this document may be reproduced in any form without the written permission of both the PTCoE NV and AXELOS Limited. Permission can be requested at support@mplaza.pm and licensing@AXELOS.com. Corporate Programme Customer (CPC) Executive Project Manager Senior User(s) Senior Supplier(s) Project Board Managing Delivery Direction
  • 198.
    Notes 198P2F-Class-EN- v05 –PT0086 Copyright © PTCoE NV and AXELOS Limited 2017. All rights reserved. Material in this document has been sourced from Managing Successful Projects with PRINCE2® 2017 Edition. No part of this document may be reproduced in any form without the written permission of both the PTCoE NV and AXELOS Limited. Permission can be requested at support@mplaza.pm and licensing@AXELOS.com. Corporate Programme Customer (CPC) Executive Project Manager Senior User(s) Senior Supplier(s) Project Board Team Manager(s) Managing Delivery Direction
  • 199.
    Notes 199P2F-Class-EN- v05 –PT0086 Copyright © PTCoE NV and AXELOS Limited 2017. All rights reserved. Material in this document has been sourced from Managing Successful Projects with PRINCE2® 2017 Edition. No part of this document may be reproduced in any form without the written permission of both the PTCoE NV and AXELOS Limited. Permission can be requested at support@mplaza.pm and licensing@AXELOS.com. Corporate Programme Customer (CPC) Executive Project Manager Senior User(s) Senior Supplier(s) Project Board Team Manager(s) Project Support Managing Delivery Direction
  • 200.
    Notes 200P2F-Class-EN- v05 –PT0086 Copyright © PTCoE NV and AXELOS Limited 2017. All rights reserved. Material in this document has been sourced from Managing Successful Projects with PRINCE2® 2017 Edition. No part of this document may be reproduced in any form without the written permission of both the PTCoE NV and AXELOS Limited. Permission can be requested at support@mplaza.pm and licensing@AXELOS.com. Corporate Programme Customer (CPC) Executive Project Manager Senior User(s) Senior Supplier(s) Project Board Team Manager(s) Change Authority Project Support Managing Delivery Direction