POLICE BLOTTER & INCIDENT
REPORT FORM
By:
PLT RICHIE B RAIZ, MSCRIM, CSP
REFERENCES
1. SOP on Incident Recording System No. 2012-001 ( Incident Recording System –
Procedure in Recording Incident Reports in the Police Station
2. Revised PNP Operational Procedure December 2013
3. PNP Memorandum Circular no. 2014-009 ( CIRS- eblotter ) PNP Crime Incident
Recording System - MC-2014-009
4. Crime Information Reporting and Analysis System (CIRAS) Enhanced e-blotter
system
5. Memo Circular No. 2020 -037 - police blotter and CIRAS information access
1. Police Blotter Book
2. Incident Recording System - 2012
3. Crime Incident Reporting System ( CIRS ) – e-blotter- 2014
4. Crime Information Reporting and Analysis System (CIRAS)
Enhanced e-Blotter System - 2018
5. Police Blotter and CIRAS Information access - 2020
SEQUENCE OF PRESENTATION
Police Blotter Book
POLICE BLOTTER
 Police Blotter is a record of daily events occurring within the territories / jurisdiction
of a given police unit or command. It contains material detail concerning the event
for legal and statistical purposes. The police blotter if therefore an informational
record book that is utilized for evidentiary or referral purpose ( Circular No. 5, GHQ
PNP dated 10 Dec 1992)
 Each PNP operating unit shall maintain an official police blotter where all types of
operational and undercover dispatches shall be recorded .
 An official logbook, covered blue with hardbound cover that contains the daily
register of all crime incidents reports, official summary of arrest and other significant
events / activities reported in the police station.
Importance of the Police Blotter.
 Blotter entry reports serve as permanent record of incident, events , problems,
and so fort. There are many types of reports, each of which serves different
functions.
 A Police Blotter is used to keep people informed of activities within the police
jurisdiction.it is also used to compile statistical information, identify problems in the
community, or identify police training needs.
 These reports are needed to facilitate investigation, prepare court cases, or defend
in court
LEGAL BASIS OF POLICE BLOTTER
b. Blotter Procedure
 Crime incidents, arrests or events/activities shall be recorded in the blotter book by
the Desk Officer.
 If the report is a crime incident as verified by the DO, he/she shall accomplish the
Incident Record Form (IRF) (Annex “NN”) using Crime Information Reporting and
Analysis System (CIRAS) from which the entry in the blotter book shall be extracted
from.
 If the incident falls under the jurisdiction of the Katarungang Pambarangay, it shall al
be recorded but indicated in disposition as referred to Barangay.
 If the crime incident involves Children in Conflict with the Law (CICL), always use a.k.a.
or aliases when writing entries to blue blotter
Contents of Entry
 The entry in the police blotter should answer the following cardinal elements of a
police record, to wit: Who, What, Where, When, why and How; and the disposition of
the case.
 In answering the above 5Ws and 1H and the case disposition, all such material details
about the event, including;
a. the name of the suspect/s;
b. the victim/s; the eyewitness/es;
c. the date and time of occurrence;
d. significant circumstances that aggravate or mitigate the event or the crime should be
entered along with the identity of the officer to whom the case is assigned-officer-
on-case; and
e. the status of the case.
Incidents to be recorded
1. All violation of laws and ordinances reported and discovered
2. All calls in which any member of the police force is dispatched or has taken an official action
3. All legal papers handled such warrants, subpoena, summonses, citation and the like
4. All fire alarms , reports and information received by the stations
5. Movements of prisoners with corresponding notations on the authority for such movements
6. Cases of missing and found persons, animals and properties
7. Vehicular and other types of accidents which require police actions
8. All personal injuries, bodies found and suicides
9. Damage to property
10. All cases in which a police members is involved
11. All arrest and returns made and
12. Miscellaneous cases, general and special orders, violations of rules and regulations and any other
reportable incident that the COP desires to be recorded.
Procedures in Making Entries
1. All entries in the police blotter shall be handwritten in a clear, concise and simple
manner but answering as far as practicable the 5Ws and 1H. Clarity should not be
sacrificed for brevity
2. Only facts, not opinions, are entered in the blotter
3. No erasures shall be made on the entries. Corrections are made by drawing one
horizontal line over such word or phrases and the actual entry initialed by the police
officer making the correction
4. A ball pen or pen with blue, black or blue black ink is used for making the entries
5. Misrepresentations in the blotter or any attempt to suppress any information therein
are punishable criminally and administratively.
Procedures in Making Entries
6. The entries must be legibly written in long hand and consecutively numbered.
7. Every page of the blotter shall be consecutively or chronologically filed-up. No line
of space shall be left blank between any two entries.
8. Any development of a case to be reflected in the blotter should be new entry at the
time and day it was reported. A reference to the previous entry number of the case,
however, should be made.
9. In every shift, the Duty Sergeant, under the supervision of the Duty Officer or
Complaint Desk Officer, shall make the actual entries in the blotter and at the end of
his tour of duty, both Duty Sergeant and Duty Complaint Desk Officer shall sign the
blotter.
The following question should be answered as a guide:
a. Who was involved? Write down the names of all those who were
involved in the incident, victims, suspects, witnesses, and whosoever
may be listed as present during the incident, There is nothing to lose,
but all to gain, if all these persons are listed.
b. When did it place? Be precise, as much as possible, in indicating the
time and date of incident.
c. Where did it take place? Described in detail where the incident occurred, e.g., “In
masters bedroom of a two- story brick house in 123 Juan Luna Street, Villa San Jose
Subdivision , Brgy. San Roque, Nabua , Camarines Sur,’
d. What happened? Police reports sometimes indicate the crime committed based on
the Revised Penal Code (PRC) like Murder or Homicide. In initial reports, which will be
subjected to thorough investigation, this is not necessary. In the above example. A
report of a ‘Shooting incident “ may be sufficient. It is the job of the investigator – on
– case to determined what crime was committed. What is important is to present the
detailed circumstances of what happened.
e. Why did it happen? The pitfall of coming to conclusion at this early always
committed by the police responder. The Why” answers a question. Among others, as
to the motive of the incident. It is necessary to list down and detail all that were
alleged by the victims, suspects, and witnesses.
f. How did it happened? The narrative on how the incident happened shall be indicated
to show the description of the circumstances thereafter. The action taken during the
initial investigation at the scene shall also be included. This shall include the
weather, lighting, sounds, activities in the vicinity of the incident, a description of the
circumstances prevailing before, during, and after the incident, and all other peculiar
details that come to the senses of the trained police responder. There is no limit to
what to include in the “How” portion of the narrative.
g. Affixing Signatures and Contact Details.
 As soon as the incident is transcribed in the Police Blotter, the Desk Officer and the
Reporting Person shall sign in the Police Blotter.
 It should be indicated under the name and signature of the Reporting Person his
address, home telephone number, mobile phone number, and identification card
presented .
 In the event that the reporting Person indicates that he does not want his contact
details to be recorded in a public record as the Police Blotter, by reason of privacy,
the same should not be recorded, as a matter of respect to the said person’s rights,
but it should, however, be indicated in the IRF.
SAMPLE BLOTTER
• ENTRY NR : 2017-16-209
• DATE RECORDED : 04-08-2017
• TIME RECORDED : 4:10 PM
• INCIDENT TYPE : SHOOTING INCIDENT
• OOA 1610H 08 April 2017, Brgy Kag. EDWIN SALES called this office thru the PNP
hotline and informed that a shooting incident transpired along the barangay road at
Zone 11, Baluarte, Tagoloan, Misamis Oriental.
• That after few minutes, one MARIO SANTOS JR., y SALAN, 46 years old, married,
resident of Zone 9, Baluarte, Tagoloan, Mis. Or., appeared and brought at this station
the victim identified as MICHAEL GOMEZ y GARCIA, 58 years old, retired Police Officer ,
married and a resident of Zone 10, Baluarte, Tagoloan, Mis. Or., using a Motorcycle with
side car wherein the victim’s body and clothes were covered with blood.
• That according to MARIO SANTOS JR., that at about 4:00 pm of 08 April 2017, while
they were onboard a Toyota Altiz owned and driven by the victim MICHAEL GOMEZ
traversing the barangay road at Zone 11, Baluarte, Tagoloan, Mis. Or., two (2) still
unidentified suspects on-board a Motorcycle suddenly shot said MICHAEL GOMEZ
twice with the used of a short firearm thereby hitting him at different parts of his body.
• That immediately thereafter, the victim who sustained a gunshot on his left sand right
shoulder was rushed to Sabal Hospital Puerto, Cagayan De Oro City by the Municipal
Ambulance, escorted by PO2 Philip Ipulan and PO1 James Munes while Alert team
personnel of this office composed of PO3 Woodrow Melvin Lu-ang, PO2 Angelo
Linaban and PO1 Gil Llanares responded to the area.
• That herein duty Desk Officer then called SPO4 Richie B. Raiz, Chief Investigator /
MESMO of this office and informed him regarding the incident. Recorded by PO1
Ismael.
• 0754 / 08 April 2017 / 2000H
• Nature: Shooting Incident
• That in connection with blotter entry no. 0753 dated 081620H April 2017, the
aforesaid responding police officers returned this office with the information that
when they arrived at the said area they saw one TOYOTA CORROLA ALTIZ color beige
metallic bearing plate number KGN 449 parked on the right lane of the barangay road
and its drivers side front door glass has two holes believed to be from a gunshot thus
they immediately cordon off the area and after-a-while SPO4 Richie B. Raiz, Chief
Investigator / MESMO arrived at the area and took over the crime scene as Investigator-
on-case.
• That initial investigation conducted by IOC with the assistance of the first responders
revealed that at about 4:00 pm of 08 April 2017, the victim MICHAEL GOMEZ, was
driving his aforesaid vehicle together said MARIO SANTOS JR., who seated on the front
seat, traversing the barangay road and upon reaching at Zone 11, Baluarte, Tagoloan,
Mis. Or., two (2) still unidentified suspects on-board a Motorcycle who were following
them approached the said vehicle on the driver’s side and suddenly the unidentified
back-rider fired two shots with the used of a short firearm to the drivers side front door
glass thus hitting the driver / victim MICHAEL GOMEZ on his neck.
• That immediately after firing, the two unidentified suspects fled the area going to
Poblacion, Tagoloan, Mis. Or., while the victim was brought to Tagoloan Police Station
onboard a motorized sikad by his companion MARIO SANTOS JR., and some concern
citizen.
• That at about 6:00 o’clock in the evening, same date., PNP Crime lab-10 personnel
headed by PCI CHISTIAN KARL TERRENCE CABALLES arrived at the area and conducted
crime scene processing.
• That during crime scene processing, the following items were recovered to wit; one ( 1
) fired bullet of unknown caliber from the driver’s seat, one ( 1 ) unit Samsung cellular
phone, one ( 1 ) wallet containing assorted cards, PNP and retiree ID, assorted
documents / receipts, one ( 1 ) PNP badge with Nr 075819, one ( 1 ) sun glasses, two (
2 ) Gold ring, one ( 1 ) stainless magazine and one ( 1 ) 500 peso bill.
• That the crime scene processing ended at about 8:00 o’clock in the evening, same date
and the personal belongings / documents and the said Toyota Corolla Altiz were
properly turn-over to the IOC for custody by the PNP crime lab personnel and was
subsequently brought to this office for proper disposition.
• That according to the wife of the victim MICHELLE GOMEZ y ALCANTARA that her
husband was a former member of the PNP who retired last 2009 with the rank of SPO3
and presently engaged in several businesses at Cagayan de Oro City.
• That the victim MICHAEL GOMEZ died at the hospital while being attended by the
attending physician Dr. Minki Kook at about 4:55 pm of 08 April 2017 and was brought
to Everlasting funeral homes at Casinglot, Tagoloan, Mis. Or. Recorded by PO1 Ismael.
• ENTRY NR : 2021-12-209
• DATE RECORDED : 12-17-2021
• TIME RECORDED : 5:30 AM
• INCIDENT TYPE : SERVICE OF SEARCH WARRANT OPERATION
• This is to place into records that at about 04:30 AM of July 30, 2021, (WHEN) PNP Personnel of this office
composed of PLT RICHIE BUSTAMANTE RAIZ, OIC, PCMS Melchor D Abao, PCMS Leonilo R Pagupat,
PSSg Gerry T Ederango, PSSg John Rey L Zaballero, PSSg Charlston D Laya, PSSg Maria Cristy D Acobo,
PCpl Marie Gold G Ipulan, PCPL Frans Alcoran Pat Leah Jay M Enodio, Pat Nathaniel A Alejan, Pat
Rolando P Beraquit Jr and Pat Mark Joy Lapad together with PCL Roy Macalos and Pat Von Mikee Merto
of 1st PMFC PCPL Rogelio Canilanza of PISOT, (WHO) conducted a briefing regarding the implementation
of search warrant (WHAT) with Search Warrant no. SWA-121421-389, issued by Hon Judge ARTHUR
ABUDIENTE, Executive Judge, Branch 25, RTC, 10th Judicial Region, Cagayan de Oro City against one
LAZARO MUEGO ZAGADO alias TALOK, (WHO), 46 yrs old, married, resident of Purok 5, Cabunongan,
Brgy. Mabini, Binuangan, Misamis Oriental. (WHERE)
• That said implementation of Search Warrant is under PDEA pre ops number PDEA PRE OPS number
30002-120221-0174 dated December 17, 2021 and right after the briefing, said operating PNP personnel
proceeded to the target area. Recorded by PCPL John Rey Zaballero.
• ENTRY NR : 2021-12-210
• DATE RECORDED : 12-17-2021
• TIME RECORDED : 8:00 AM
• INCIDENT TYPE : SUCCESSFUL ARREST OF SUSPECTS FOR VIOLATION OF
RA 9165 AFTER IMPLEMENTATION OF SEARCH
WARRANT
• In connection to blotter entry number 2021-12-09 dated 170530H December 2021, the said operating
personnel returned this office with the information that, on or about 8:00 am of same date, the operating
PNP personnel of this Office successfully implemented the Search Warrant and arrested one LAZARO
MUEGO ZAGADO alias TALOK, 46 yrs old, married, resident of Purok 5, Cabunongan, Brgy. Mabini,
Binuangan, Misamis Oriental, wherein during the implementation of said Search Warrant by the operating
personnel, the suspect LAZARO MUEGO ZAGADO alias TALOK, was outside his house near the national
highway thus he was approached and informed by PLT RICHIE BUSTAMANTE RAIZ, OIC in the presence of
Brgy. Kagawad Angeli V. Bornidor of Brgy. Mabini, Binuangan, Mis. Or. and mediaman Noel Cagampang of
DXAS Angel FM Radyo Tamboli of Sugbongcogon, Misamis Oriental, that there were PNP members of
Binuangan Municipal Police Station and they were there to implement the Search Warrant with number
SWA-121421-389 against him for Violation of RA 9165 issued by Hon Judge ARTHUR ABUDIENTE, Executive
Judge, Branch 25, RTC, 10th Judicial Region, Cagayan de Oro City and the intention to search and seize the
illegal drugs as described on the said Search Warrant.
2. One (1) caliber 38 revolver with SN RIA1899015 marked with MGGI-6 and twelve (12) live ammunition of
caliber 38 pistol marked as MGGI-7, MGGI-8, MGGI-9, MGGI-10, MGGI-11, MGGI-12, MGGI-13, MGGI-14,
MGGI-15, MGGI-16, ,MGGI-17, MGGI-18, all found inside a black backpack at the top of bed on the living
room.
3. four (4)pieces aluminum foil marked as MGGI-19
4. two (2) pieces rolled aluminum foil like needle marked as MGGI-20
5. one( 1) menthos candy case marked as MGGI-21
6. one (1) lighter colored red marked as MGGI-22
7. two (2) pieces 20 peso bill marked as MGGI-23
8. four (4) pieces 10 peso coins marked as MGGI-24
9. one (1) sling bag colored black marked as MGGI-25
10. one (1) unit cellphone (Samsung g4, keypad) marked as MGGI-26
11. one (1)pc handcuff marked as MGGI-27
• That after the recovery, tagging and marking of the said items, a seizure receipt and Certificate of Orderly
Conduct of Search were then prepared by PCPL Marie Gold Ipulan which were signed by said barangay
officials, mediaman, PLT RAIZ and PCPL Ipulan and thereafter, the said items were then and brought to this
office for proper disposition. Recorded by PCPL John Rey Zaballero.
• That PLT RAIZ further informed LAZARO MUEGO ZAGADO alias TALOK that there were
two alternative cameras used that time and for implementation of said search warrant in
compliance to Supreme Court A.M no 21-06-08 SC ( rules on the use of Body Worn
Cameras in the execution of warrant ).
• That immediately thereafter, the searched was then conducted on the house of the
mother of LAZARO MUEGO ZAGADO alias TALOK, as described of said search warrant in
the presence of the suspect himself and her sister and said Brgy. Kagawad Angeli V.
Bornidor and mediaman Noel Cagampang and operating personnel and the following
items were recovered inside the house to wit:
1. Five ( 5 ) pcs rectangular heat sealed transparent cellophane sachet containing a White
crystalline substance believe to be a methamphetamine hydrochloride known as shabu
all marked with MGGI-1, MGGI-2,MGGI-3, MGGI-4, MGGI-5 all with date 12/17/2021
and with signature attached in white masking tape found in his black sling bag on the
living room of the house.
Incident Recording System
2011
 In April 22, 2009, the LOI 02/09 Unit Crime Periodic Report (UCPER)
which is a a uniform procedure of reporting and recording of crime
incidents was established to generate a credible crime statistics which
served as the basis in planning, policy formulation, deployment of
resources, and budgeting.
 Unfortunately, during the conduct of nationwide validation by the
Directorate for Investigation and Detective Management (DIDM) in
2013 to 2014, several dysfunctions were noted specifically the high
numbers of crimes that were not accounted from the police blotter
books. This rendered the crime statistics inaccurate and not reflecting
the true crime environment.
CRIME
VOLUME
INDEX CRIMES NON-INDEX CRIMES
CRIME AGAINST
PERSON
1. MURDER
2. HOMICIDE
3. PHYSICAL INJURY
(consummated,
frustrated MUR HOM
4. RAPE
CRIME AGAINST
PROPERTY
1. ROBBERY
2. THEFT
3. CARNAPPING MC/MV
4. CATTLE RUSTLING
VEHICULAR
ACCIDENTS
a. RIR-HOM
b. RIR-PI
c. RIR-DP
SPECIAL LAWS OTHER NON-
INDEX CRIMES
UCPER ALPHA
LOI 02/09
NOTE: UCPERALPHA
ALLCRIMEINCIDENTSCOMMITTEDFROMJUNE30,2019
andbelow
 Some investigators are confused in counting
and classifying crimes; crime incidents were
being referred to the barangay justice system
even though they are not within the jurisdiction
of the Katarungang Pambarangay among
others.
 In order to establish a uniform procedure for
crime recording, the DIDM developed the PNP
Crime Incident Recording System (CIRS) known
as the e-Blotter System on September 6, 2011.
 It was adopted by all units of the PNP mandated
that all incident reports shall be entered to the
system.
Salient Features
1. It established an Standard Operating Procedure (SOP) on how to enter
data of incident in the Police Blotter by every Desk Officer, in line with
Quality Service Lane Program of the PNP to enhance the police frontline
services to satisfy the needs and expectation of the citizenry.
2. Incident Record Form (IRF) – A form to be filled out by the
complainant/victim. Once is signed and acknowledged by the Desk Officer
and COP, the data that were provided by the complainant in the IRF shall
be entered and recorded in the Police blotter book.
Salient Features
3. Duty of the QSL Officer. As soon as a client or complainant enters the police station
and its ascertained that his purpose is to file a complaint or to request to record a
data in the Police Blotter, the Duty Officer of the QSL must accord the client with
due respect and politely ask the person the nature of his transaction. The IRF shall
be made available to the client for him to fill out.
4. Office Space for Clients. The QSL Duty Officer shall at all times guide and assist the
client in filling out the form. In the event that the client is illiterate or incapacitated
to fill out the IRF, the QSL Duty officer shall do the same for him. The COP of the
station shall make available a space in the police station where this process is done, in
the privacy outside the scrutiny of kibtzers.
9. Turnover to Police Investigator. Thereafter, it is the duty of the police officer who
is in-charge of the police Blotter to Lodge the complaint to the proper
investigator who will handle the case. The investigator should interview the
complaint on the nature of his complaint and ensure that all entries therein are
complete to prevent duplication and relieve the complainant from repeating his
narration.
10. Manual Recording of the crime Incident Report from the IRF to the Police Blotter.
The crime incident report in the IRF, after the transaction with the reporting
Person has concluded, shall be transcribed and entered into the police stations
equipped with the crime incident Reporting System, popularly known as the e-
Blotter, the designated crime registrar will likewise enter the record into the
System.
11. Establish Incident Recording System ( Blotter Procedure Flowchart)
5. Confidential Reports. Whenever the subject of the complaint involves
confidentiality, as in cases involving protection of women and children, the QSL
Duty Officer shall escort the client to the female Duty Investigator of the WCPD
where the filling out of the IRF shall ne done.
6. The narrative of the Incident. The facts of the incidents should be narrated by the
complainant. It contains a narrative of what happened, answering the five W’s ( Who,
What, When, Where, Why and one H ( How )
7. Importance of Signature. It is necessary and mandatory requirement that at the end
of the narration of every incident, the duty officer and complainant certifying the
correctness of the narration.
8. Incident Record Transaction Receipt.
Crime Incident Reporting System
( CIRS ) – e-blotter - 2014
 In April 2014, a web-based CIRS was developed.
The stand-alone system became an in-house
web development system and CIRS was
renamed into "eBlotter System."
 Crime Incident Reporting System ( CIRS ) - is an
electronic database system that facilitates crime
documentation and systematic data storage and
retrieval.
 The system presents a quick, fast and reliable
transmission of crime information from lower
police units and offices of the PNP to National
Headquarters.
 Database shall include all incidents entered and stored into the CIRS. It is
a collection of information organized in such a way that a computer
program can quickly select desired pieces of data organized by filed,
record and files.
 Incident Record Form (IRF) – is an accountable form to be filled out by a
complainant, to be assisted by the QSL Duty Officer. The IRF becomes an
official document once it is signed by the investigators and the reporting
person in which the information contained shall be recorded in the police
blotter, uploaded to the CIRS and becomes the first document included in
the case folder.
 Quality Service Lane (QSL) – is a customer friendly quality service desk
manned by a Desk Officer and other designated PNCOs, under the
supervision of the Duty Officer of the Police Station, which shall provide
the initial point of contact for all concerns or problems of a complainant in
the police station.
 Under-Reporting of Crimes – is the deliberate non-submission of crime
incidents recorded in the Police Blotters by responsible officers that
resulted in the inaccurate and decreased crime statistics in his area of
jurisdiction.
PROCEDURE
The following procedures shall govern the actions to be undertaken by key
responsible personnel in the uploading of the crime incident into the CIRS.
a. The Desk Officer (DO) shall entertain and receive the report from the complainant
and initially recorded the complaint into the blotter book indicating the entry
number, date, name, place and nature of the incident.
b. The DO shall initially determine whether the incident is a crime or not. If the
incident involves the commission of a crime, the complainant will be endorsed to
the Duty Investigator, otherwise he shall be referred to the Duty Officer who shall
address his concern.
c. The Crime Registrar, under the mandatory supervision of the Duty Investigator, shall
commence the entry of data into the CIRS
d. The Duty Investigator and the complainant shall review together the information and
the summary details of the incident provided by the latter.
e. If no correction or additional information, the Crime Registrar shall immediately
upload the data into the CIRS, assisted by the Duty Investigator.
f. After storing the final data into the CIRS, the Crime Registrar, with the assistance of
the Duty Investigator, shall now print completed IRF.
g. Three copies of the IRF shall be printed by the Crime Registrar, which shall be signed
both by the Duty Investigator and the complainant.
h. The Desk Officer shall make a daily accounting of all crime incidents reported into
the police station and referred to the Duty Investigator during his tour of duty. The
DO shall likewise follow up and review the status of the incidents referred by him to
the Duty Investigator.
i. The Duty Investigator shall ensure that all signed IRF acted upon by him and the
Crime Registrar shall be written down into the Police Blotter by the DO.
j. The Crime Registrar shall ensure that he receives the IRF of all crime incidents from
the DO.
k. The records in the System shall be updated from time to time by the IOC as to the
development and disposition of the case, once a case was filed, when a Warrant of
Arrest was issued, a suspect was arrested or any other pertinent details on the
progress of the case like dates of inquest, arraignment, trial up to the final
promulgation.
l. In the event that there is no internet connectivity in the workstation where the
incident is being encoded to, the preceding procedures still apply. However,
immediately thereafter, a soft copy of the same should be brought by the Crime
Registrar to the nearest police unit / office with internet connection, for uploading
into the CIRS.
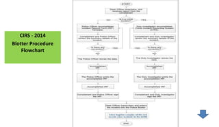
CIRS - 2014
Blotter Procedure
Flowchart
IRS – 2012 CIRS – 2014
Crime Information Reporting and Analysis
System (CIRAS) Enhanced e-Blotter
System - 2018
 In order to have better analysis of
the encoded crime incidents, e-
blotter was further enhanced to
include graphs, crime maps, crime
clock, etc. and was later called the
Crime Information, Reporting and
Analysis System (CIRAS).
 The core objective of the CIRAS is
to serve as a scientific
management tool for efficient and
effective prescription of police
intervention.
 It specifically serves as a crime database and can identify crime hot spots
along with other trends and patterns; and use of spatial (space) and time
series analysis; generate graph/data in just a matter of minutes; establish
comprehensive, adequate and timely information on crimes from manual
and antiquated to computerized and integrated crime reporting system;
interface with the Case Information Database Management System
(CIDMS), e-Rogues Gallery and the e-Warrant System; overlay other data
sets - localities, AORs, critical facilities and structures.
 It also provides a logical basis for troop deployment and movement, and
builds a robust Information Technology infrastructure to support the
entire system.
PURPOSE OF PNP MC NO. 2018-050
a. To revise the existing policy in recording crime incidents under Letter of
Instructions (L01) 02/09 UCPER and introduce salient provisions that will
treat several lapses noted in the past; and
b. To deliver well-guided procedures in reporting, identifying, recording
and counting of crime incidents that start from the time a complainant
or reporting person relays his information or lodges complaint in all
investigating offices/units of the PNP.
TOTALNOOFCRIMES
Peace and Order Indicator
(POI)
Public Safety Indicator
(PSI)
Index Crime Non-Index Crime
RIR (Vehicular
Incidents
Other Quasi
Offenses
7 Focus Crimes
1. Murder
2. Homicide
3. Physical Injuries-
including Less and
Serious Physical Injuries
4. Rape
5. Robbery
6. Carnapping of Motor
Vehicles a) Four wheeled
(or up) Vehicle b)
Motorcycle (2-3
wheeled)
7. Theft
Violation of Special Laws
and RPC other than index
Crimes
Frustrated and Attempted
Stages of Focus Crimes
Resulting in
RIR Homicide
RIR Physical Injury
RIR Damage to
Property
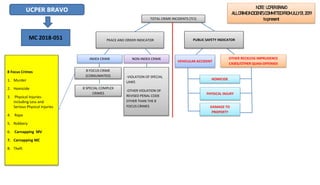
Conceptual Framework of PNP MC 2018-050
UCPER BRAVO
MC 2018-050
Salient Features
 Peace and Order Index (P01) — an index which categorizes crime incidents that
reflect the true essence of crime, peace and order situation of a particular community.
This comprises the totality of Index and Non-Index Crimes.
 Public Safety Index (PSI) — an index which categorizes incidents and culpable felonies
that reflect the public safety situation of a particular community. This comprises the
totality of vehicular incidents and other quasi-offenses punishable under the RPC.
 Total Crime Incidents (TCI) — pertains to the number of crime incidents committed in
a given area over a period of time that are reported and recorded in the police blotter.
It does not include crime incidents that are reported to the barangays and Other Law
Enforcement Agencies (OLEA);
TCI = Total P01 + Total PSI
RECORDING OF CRIME INCIDENTS
 Violation of local ordinances – shall not be counted and same is not considered as
crimes.
 Frustrated and Attempted Index Crime shall be recorded as it is. Ex. Attempted shall
ne recorded as Attempted Murder and Frustrated Murder shall be recorded as
Frustrated Murder.
 Cattle Rustling under LOI UCPER 2019 shall now be delisted from the category of
Index Crime and shall be treated as Non-Index Crime.
 Parricide and Infanticide shall be recorded as it is and be counted in the category of
murder.
COMPLEX CRIME
a. For Compound Crime. The grave and less grave felonies as the result of the single act
shall be recorded.
Example of compound crime: Murder and Frustrated Murder
 Mr. A with intent to kill threw a hand grenade to Mr. X and Mr. Y who were attending a
meeting. As a result Mr. & survived despite sustaining fatal injuries. The crime of
Murder and Frustrated Murder shall be recorded
COMPLEX CRIME
For complex crime proper. The crime to recorded shall be the one primarily intended by
the suspect to commit and not the crime which was used as a means to commit the
other.
Example of complex crime proper:
 Forcible Abduction with Rape – the victim was abducted as a means for the
commission of the crime of rape. The crime of rape which is one primarily intended
by the suspect to commit shall be recorded.
 Estafa thru Falsification – the suspect committed falsification as a means to commit
estafa. The crime of estafa which is the one primarily intended by the suspect to
commit shall be recorded.
COMPLEX CRIME
b. For composite crime ( special complex crime). The same shall be recorded as follows:
1. Rape with homicide
2. Kidnapping with homicide
3. Robbery with Rape
4. Robbery with homicide
5. Robbery with serious physical injuries
6. Robbery with Arson
COMPLEX CRIME
For multiple crime, the number of crimes to be recorded shall be based on the separate
and distinct crimes committed and several victims offended.
Example.
“A”, robbed a convenience store. In order to facilitate his escape, he carnapped a car at
the parking lot. While being chased by a mobile car, he ran over a crossing pedestrian
who died on the spot. The next day, “A” was cornered by the police in an abandoned
warehouse thus, held hostage an elderly woman inside. As such, he committed the
following crime: Robbery, reckless imprudence resulting in homicide, carnapping and
serious illegal detention.
For multiple crime, the number of crimes to be recorded shall be based on the separate
and distinct crimes committed and several victims offended.
Example.
“A”, robbed a convenience store. In order to facilitate his escape, he carnapped a car at
the parking lot. While being chased by a mobile car, he ran over a crossing pedestrian
who died on the spot. The next day, “A” was cornered by the police in an abandoned
warehouse thus, held hostage an elderly woman inside. As such, he committed the
following crime: Robbery, reckless imprudence resulting in homicide, carnapping and
serious illegal detention.
For continuing crime, the incident should be recorded as single crime by the police unit
with the territorial jurisdiction that first took cognizance of the crime .
Example.
Robbery of a Bus – A robbery incident transpired inside a bus while traversing
Mandaluyong, San Juan and Quezon City. As a continuing crime, the said robbery
incident shall be recorded by the Police unit with the territorial jurisdiction which first
took cognizance of the case. If by any cause the Quezon City Police first took cognizance
of the crime, then the same shall be acquire jurisdiction and record the incident.
 This PNP MC amends the PNP
MC No. 2018-051 as well as the
terminologies of Peace and
Order (POI) and Public Safety
Index (PSI) under its provisions
without changing its framework.
 Further, this MC supplements
counting mechanism for a more
comprehensive and clearer
guidance.
PEACE AND ORDER INDICATOR
INDEX CRIME NON-INDEX CRIME
8 FOCUS CRIME
(CONSUMATED) -VIOLATION OF SPECIAL
LAWS
-OTHER VIOLATION OF
REVISED PENAL CODE
OTHER THAN THE 8
FOCUS CRIMES
VEHICULAR ACCIDENT
OTHER RECKLESS IMPRUDENCE
CASES/OTHER QUASI-OFFENSES
HOMICIDE
DAMAGE TO
PROPERTY
PHYSICAL INJURY
PUBLIC SAFETY INDICATOR
TOTAL CRIME INCIDENTS (TCI)
X 100,000
8 SPECIAL COMPLEX
CRIMES
UCPER BRAVO NOTE: UCPERBRAVO
ALLCRIMEINCIDENTSCOMMITTEDFROMJULY01,2019
topresent
MC 2018-051
8 Focus Crimes
1. Murder
2. Homicide
3. Physical Injuries-
including Less and
Serious Physical Injuries
4. Rape
5. Robbery
6. Carnapping MV
7. Carnapping MC
8. Theft
CRIME
VOLUME
INDEX CRIMES NON-INDEX CRIMES
CRIME AGAINST
PERSON
1. MURDER
2. HOMICIDE
3. PHYSICAL INJURY
(consummated,
frustrated MUR HOM
4. RAPE
CRIME AGAINST
PROPERTY
1. ROBBERY
2. THEFT
3. CARNAPPING MC/MV
4. CATTLE RUSTLING
VEHICULAR
ACCIDENTS
a. RIR-HOM
b. RIR-PI
c. RIR-DP
SPECIAL LAWS OTHER NON-
INDEX CRIMES
UCPER ALPHA
LOI 02/09
NOTE: UCPERALPHA
ALLCRIMEINCIDENTSCOMMITTEDFROMJUNE30,2019
andbelow
TOTALNOOFCRIMES
Peace and Order Indicator
(POI)
Public Safety Indicator
(PSI)
Index Crime Non-Index Crime
RIR (Vehicular
Incidents
Other Quasi
Offenses
7 Focus Crimes
1. Murder
2. Homicide
3. Physical Injuries-
including Less and
Serious Physical Injuries
4. Rape
5. Robbery
6. Carnapping of Motor
Vehicles a) Four wheeled
(or up) Vehicle b)
Motorcycle (2-3
wheeled)
7. Theft
Violation of Special Laws
and RPC other than index
Crimes
Frustrated and Attempted
Stages of Focus Crimes
Resulting in
RIR Homicide
RIR Physical Injury
RIR Damage to
Property
Conceptual Framework of PNP MC 2018-050
UCPER BRAVO
MC 2018-050
NOTE: UCPERALPHA
ALLCRIMEINCIDENTSCOMMITTEDFROMJUNE30,2019andbelow UCPER BRAVO
NOTE: UCPERBRAVO
ALLCRIMEINCIDENTSCOMMITTEDFROMJULY01,2019
topresent
Salient Features
 Peace and Order Index (P01) — shall be renamed as Peace and Order
Indicator (POI). This comprises the totality of Index and Non-Index Crime
 Public Safety Index (PSI) shall be renamed as Public Safety Indicator
(PSI). This comprises the totality of vehicular incidents and other quasi
offenses punishable under the RPC.
 Rape shall be recorded based on how many time the rape was committed against the
victim regardless of the number of the perpetrators ( PNP MC 2018-50)
For the purposes of accounting, the crime of rape shall be recorded in the
following manners;
a. Multiple counts of rape reported in a single blotter entry shall be recorded and
counted as one offense of rape but he number of counts of rape was committed shall
be indicated.
Example: A rape X on Feb 14, 18 and March 22. X reported to WCPD on March 23 to
narrate the incident and file a complaint. It shall be counted as one offense of rape but
the number of counts the rape was committed shall be reflected in CIRAS
 Incident committed by several perpetrators on a single occasion, shall be
recorded and counted as one offense of rape indicating the number of
counts the rape was committed and name of perpetrators;
 Example: A, B and C gang rape X on Feb 14. X reported the incident to
WCPD. It shall be counted as one offense of rape but the number of
counts the rape was committed and the number of perpetrator shall be
reflected in CIRAS.
 Rape committed in several places with different territorial jurisdiction and
reported in a single blotter entry shall be recorded by the territorial unit
which first took cognizance of the complaint/case.
 Example: A rape X on Feb 14 in Tagaytay and on March 22 in Sta Rosa City.
X reported to WCPD of Sta Rosa Police City Police Station on March 23 to
narrate the series of incidents and file a complaint. It shall be counted as
one offense of rape by Sta Rosa CPS which first took cognizance of the
complainant/case. This will prevent double entry on one offense of rape
committed in different territorial jurisdictions.
 ‘Only the Crime under Katarungang Pambarangay Law shall be referred to
the Barangay” otherwise it shall be a clear violation of Rules of Criminal
Procedure.
 It will not reflect the true crime picture based on the policy that cases
referred to the barangay are not included in the counting of total number
of crimes.
Police Blotter and CIRAS Information
access- 2020
 This MC sets forth the guidelines and
procedures in the proper management
and information access of data in the
police blotter and those encoded in
CIRAS.
 Since 2016, CIRAS was utilized as the
repository of all crime incident
information emanating from the
compliant received by the police and
those written in police blotter. Such
reports includes information of
complainants, victims and suspects
which are deemed confidential.
MEMO CIRCULAR NO. 2020 -037 - POLICE BLOTTER AND CIRAS INFORMATION ACCESS
 Disclosure of theses information, most especially to those who are not directly
involved may results to information misuse.
 Since the police blotter is considered a public document, stakeholders such as media
practitioners and students among others have perceived such as a document which
they can freely access, view, browse and reproduce.
 However, such practice violates existing laws and policies such as the Data Privacy
Act of 2012 and the provisions stated in the PNP FOI Manual.
MEMO CIRCULAR NO. 2020 -037 - POLICE BLOTTER AND CIRAS INFORMATION ACCESS
 The Data Privacy Act of 2012 prohibits the disclosure of any personal information
without the consent of the data subject of the information. For example, a blotter
entry which indicates the name, age, and address of a suspect shall not be divulged to
anyone without the permission of the person concerned
 In consonance, under the provisions stipulated in the PNP FOI Manual, the PNP shall
ensure that information in its custody or under its control is disclosed only as
permitted by existing laws and shall likewise protect personal information in its
custody or under its control by making reasonable security arrangements against
unauthorized access, leaks or premature disclosure
GENERAL GUIDELINES
 The police blotter and CIRAS entries are considered properties of the PNP and its
officers shall be held responsible for its confidentiality.
 Police blotter and CIRAS entries contain personal information of complainants, victims,
and suspects. Under the Data Privacy Act of 2012, the same shall not be divulged to
anyone unless they are among the real party-interest or there is an order from the
court.
 Access to the police blotters and CIRAS shall be only be limited to PNP personnel. All
PNP personnel who have accessed the information from the police blotter, Pink
Blotter and CIRAS shall maintain the confidentiality of all information therein and
ensure that such are free from information leakage
GENERAL GUIDELINES
 All information request shall be denied except those issued by the data subject or
information owner, or those issued by the courts.
 As provided by RA 9262, information from the Pink Blotter shall not be divulged to
anyone except those who are directly involved in tte investigation of the case.
 As provided by RA 6713, Sec, 7, para ( c), Public officials and employees shall not use
or divulge, confidential or classified information officially known to them by reason of
their office and not made available to the public either to further their private interest
or give undue advantage to anyone ; or to prejudice the public interest
 All information request from real party-interest shall observe the process under PNP
FOI Manual.
REQUEST FOR INFORMATION
The requesting party should
1. Observe the process of availing of information under Chapter 2.1 of the PNP FOI Manual
2. Indicate in the request a brief description of the information being requested and the reason and
purpose for requesting such information. Absence of required information may be a ground for the
denial of the request.
3. Identify himself by presenting two valid IDs upon submission of the request for request for
information . Failure to properly identify himself/herself may be a ground for the denial of the request
4. If the requesting person is asking for public information on behalf of someone else, he /she must
submit an authorization letter from the information owner or Special Power of Attorney
GROUNDS FOR DENIAL
1. The information / public record/ official record being requested is among the limitations and
exclusions stated.
2. There are grounds to believe that the request is being made with plainly discernible
improper motive ( ex. Harassment ) or other analogous circumstances
3. The purpose of the request is contrary to law, morals or public policy
4. The requesting party failed to comply with the requirements stated
5. The identity of the requesting party appears to be fictitious
6. The requesting persons has a derogatory records of having misused any information
previously furnished to him/her.
END & THANK YOU

POLICE-BLOTTER_01.19.ppt

  • 1.
    POLICE BLOTTER &INCIDENT REPORT FORM By: PLT RICHIE B RAIZ, MSCRIM, CSP
  • 2.
    REFERENCES 1. SOP onIncident Recording System No. 2012-001 ( Incident Recording System – Procedure in Recording Incident Reports in the Police Station 2. Revised PNP Operational Procedure December 2013 3. PNP Memorandum Circular no. 2014-009 ( CIRS- eblotter ) PNP Crime Incident Recording System - MC-2014-009 4. Crime Information Reporting and Analysis System (CIRAS) Enhanced e-blotter system 5. Memo Circular No. 2020 -037 - police blotter and CIRAS information access
  • 3.
    1. Police BlotterBook 2. Incident Recording System - 2012 3. Crime Incident Reporting System ( CIRS ) – e-blotter- 2014 4. Crime Information Reporting and Analysis System (CIRAS) Enhanced e-Blotter System - 2018 5. Police Blotter and CIRAS Information access - 2020 SEQUENCE OF PRESENTATION
  • 4.
  • 5.
    POLICE BLOTTER  PoliceBlotter is a record of daily events occurring within the territories / jurisdiction of a given police unit or command. It contains material detail concerning the event for legal and statistical purposes. The police blotter if therefore an informational record book that is utilized for evidentiary or referral purpose ( Circular No. 5, GHQ PNP dated 10 Dec 1992)  Each PNP operating unit shall maintain an official police blotter where all types of operational and undercover dispatches shall be recorded .  An official logbook, covered blue with hardbound cover that contains the daily register of all crime incidents reports, official summary of arrest and other significant events / activities reported in the police station.
  • 6.
    Importance of thePolice Blotter.  Blotter entry reports serve as permanent record of incident, events , problems, and so fort. There are many types of reports, each of which serves different functions.  A Police Blotter is used to keep people informed of activities within the police jurisdiction.it is also used to compile statistical information, identify problems in the community, or identify police training needs.  These reports are needed to facilitate investigation, prepare court cases, or defend in court
  • 7.
    LEGAL BASIS OFPOLICE BLOTTER
  • 8.
    b. Blotter Procedure Crime incidents, arrests or events/activities shall be recorded in the blotter book by the Desk Officer.  If the report is a crime incident as verified by the DO, he/she shall accomplish the Incident Record Form (IRF) (Annex “NN”) using Crime Information Reporting and Analysis System (CIRAS) from which the entry in the blotter book shall be extracted from.  If the incident falls under the jurisdiction of the Katarungang Pambarangay, it shall al be recorded but indicated in disposition as referred to Barangay.  If the crime incident involves Children in Conflict with the Law (CICL), always use a.k.a. or aliases when writing entries to blue blotter
  • 9.
    Contents of Entry The entry in the police blotter should answer the following cardinal elements of a police record, to wit: Who, What, Where, When, why and How; and the disposition of the case.  In answering the above 5Ws and 1H and the case disposition, all such material details about the event, including; a. the name of the suspect/s; b. the victim/s; the eyewitness/es; c. the date and time of occurrence; d. significant circumstances that aggravate or mitigate the event or the crime should be entered along with the identity of the officer to whom the case is assigned-officer- on-case; and e. the status of the case.
  • 10.
    Incidents to berecorded 1. All violation of laws and ordinances reported and discovered 2. All calls in which any member of the police force is dispatched or has taken an official action 3. All legal papers handled such warrants, subpoena, summonses, citation and the like 4. All fire alarms , reports and information received by the stations 5. Movements of prisoners with corresponding notations on the authority for such movements 6. Cases of missing and found persons, animals and properties 7. Vehicular and other types of accidents which require police actions 8. All personal injuries, bodies found and suicides 9. Damage to property 10. All cases in which a police members is involved 11. All arrest and returns made and 12. Miscellaneous cases, general and special orders, violations of rules and regulations and any other reportable incident that the COP desires to be recorded.
  • 11.
    Procedures in MakingEntries 1. All entries in the police blotter shall be handwritten in a clear, concise and simple manner but answering as far as practicable the 5Ws and 1H. Clarity should not be sacrificed for brevity 2. Only facts, not opinions, are entered in the blotter 3. No erasures shall be made on the entries. Corrections are made by drawing one horizontal line over such word or phrases and the actual entry initialed by the police officer making the correction 4. A ball pen or pen with blue, black or blue black ink is used for making the entries 5. Misrepresentations in the blotter or any attempt to suppress any information therein are punishable criminally and administratively.
  • 12.
    Procedures in MakingEntries 6. The entries must be legibly written in long hand and consecutively numbered. 7. Every page of the blotter shall be consecutively or chronologically filed-up. No line of space shall be left blank between any two entries. 8. Any development of a case to be reflected in the blotter should be new entry at the time and day it was reported. A reference to the previous entry number of the case, however, should be made. 9. In every shift, the Duty Sergeant, under the supervision of the Duty Officer or Complaint Desk Officer, shall make the actual entries in the blotter and at the end of his tour of duty, both Duty Sergeant and Duty Complaint Desk Officer shall sign the blotter.
  • 13.
    The following questionshould be answered as a guide: a. Who was involved? Write down the names of all those who were involved in the incident, victims, suspects, witnesses, and whosoever may be listed as present during the incident, There is nothing to lose, but all to gain, if all these persons are listed. b. When did it place? Be precise, as much as possible, in indicating the time and date of incident.
  • 14.
    c. Where didit take place? Described in detail where the incident occurred, e.g., “In masters bedroom of a two- story brick house in 123 Juan Luna Street, Villa San Jose Subdivision , Brgy. San Roque, Nabua , Camarines Sur,’ d. What happened? Police reports sometimes indicate the crime committed based on the Revised Penal Code (PRC) like Murder or Homicide. In initial reports, which will be subjected to thorough investigation, this is not necessary. In the above example. A report of a ‘Shooting incident “ may be sufficient. It is the job of the investigator – on – case to determined what crime was committed. What is important is to present the detailed circumstances of what happened.
  • 15.
    e. Why didit happen? The pitfall of coming to conclusion at this early always committed by the police responder. The Why” answers a question. Among others, as to the motive of the incident. It is necessary to list down and detail all that were alleged by the victims, suspects, and witnesses. f. How did it happened? The narrative on how the incident happened shall be indicated to show the description of the circumstances thereafter. The action taken during the initial investigation at the scene shall also be included. This shall include the weather, lighting, sounds, activities in the vicinity of the incident, a description of the circumstances prevailing before, during, and after the incident, and all other peculiar details that come to the senses of the trained police responder. There is no limit to what to include in the “How” portion of the narrative.
  • 16.
    g. Affixing Signaturesand Contact Details.  As soon as the incident is transcribed in the Police Blotter, the Desk Officer and the Reporting Person shall sign in the Police Blotter.  It should be indicated under the name and signature of the Reporting Person his address, home telephone number, mobile phone number, and identification card presented .  In the event that the reporting Person indicates that he does not want his contact details to be recorded in a public record as the Police Blotter, by reason of privacy, the same should not be recorded, as a matter of respect to the said person’s rights, but it should, however, be indicated in the IRF.
  • 18.
  • 19.
    • ENTRY NR: 2017-16-209 • DATE RECORDED : 04-08-2017 • TIME RECORDED : 4:10 PM • INCIDENT TYPE : SHOOTING INCIDENT • OOA 1610H 08 April 2017, Brgy Kag. EDWIN SALES called this office thru the PNP hotline and informed that a shooting incident transpired along the barangay road at Zone 11, Baluarte, Tagoloan, Misamis Oriental. • That after few minutes, one MARIO SANTOS JR., y SALAN, 46 years old, married, resident of Zone 9, Baluarte, Tagoloan, Mis. Or., appeared and brought at this station the victim identified as MICHAEL GOMEZ y GARCIA, 58 years old, retired Police Officer , married and a resident of Zone 10, Baluarte, Tagoloan, Mis. Or., using a Motorcycle with side car wherein the victim’s body and clothes were covered with blood.
  • 20.
    • That accordingto MARIO SANTOS JR., that at about 4:00 pm of 08 April 2017, while they were onboard a Toyota Altiz owned and driven by the victim MICHAEL GOMEZ traversing the barangay road at Zone 11, Baluarte, Tagoloan, Mis. Or., two (2) still unidentified suspects on-board a Motorcycle suddenly shot said MICHAEL GOMEZ twice with the used of a short firearm thereby hitting him at different parts of his body. • That immediately thereafter, the victim who sustained a gunshot on his left sand right shoulder was rushed to Sabal Hospital Puerto, Cagayan De Oro City by the Municipal Ambulance, escorted by PO2 Philip Ipulan and PO1 James Munes while Alert team personnel of this office composed of PO3 Woodrow Melvin Lu-ang, PO2 Angelo Linaban and PO1 Gil Llanares responded to the area. • That herein duty Desk Officer then called SPO4 Richie B. Raiz, Chief Investigator / MESMO of this office and informed him regarding the incident. Recorded by PO1 Ismael.
  • 21.
    • 0754 /08 April 2017 / 2000H • Nature: Shooting Incident • That in connection with blotter entry no. 0753 dated 081620H April 2017, the aforesaid responding police officers returned this office with the information that when they arrived at the said area they saw one TOYOTA CORROLA ALTIZ color beige metallic bearing plate number KGN 449 parked on the right lane of the barangay road and its drivers side front door glass has two holes believed to be from a gunshot thus they immediately cordon off the area and after-a-while SPO4 Richie B. Raiz, Chief Investigator / MESMO arrived at the area and took over the crime scene as Investigator- on-case.
  • 22.
    • That initialinvestigation conducted by IOC with the assistance of the first responders revealed that at about 4:00 pm of 08 April 2017, the victim MICHAEL GOMEZ, was driving his aforesaid vehicle together said MARIO SANTOS JR., who seated on the front seat, traversing the barangay road and upon reaching at Zone 11, Baluarte, Tagoloan, Mis. Or., two (2) still unidentified suspects on-board a Motorcycle who were following them approached the said vehicle on the driver’s side and suddenly the unidentified back-rider fired two shots with the used of a short firearm to the drivers side front door glass thus hitting the driver / victim MICHAEL GOMEZ on his neck. • That immediately after firing, the two unidentified suspects fled the area going to Poblacion, Tagoloan, Mis. Or., while the victim was brought to Tagoloan Police Station onboard a motorized sikad by his companion MARIO SANTOS JR., and some concern citizen.
  • 23.
    • That atabout 6:00 o’clock in the evening, same date., PNP Crime lab-10 personnel headed by PCI CHISTIAN KARL TERRENCE CABALLES arrived at the area and conducted crime scene processing. • That during crime scene processing, the following items were recovered to wit; one ( 1 ) fired bullet of unknown caliber from the driver’s seat, one ( 1 ) unit Samsung cellular phone, one ( 1 ) wallet containing assorted cards, PNP and retiree ID, assorted documents / receipts, one ( 1 ) PNP badge with Nr 075819, one ( 1 ) sun glasses, two ( 2 ) Gold ring, one ( 1 ) stainless magazine and one ( 1 ) 500 peso bill. • That the crime scene processing ended at about 8:00 o’clock in the evening, same date and the personal belongings / documents and the said Toyota Corolla Altiz were properly turn-over to the IOC for custody by the PNP crime lab personnel and was subsequently brought to this office for proper disposition.
  • 24.
    • That accordingto the wife of the victim MICHELLE GOMEZ y ALCANTARA that her husband was a former member of the PNP who retired last 2009 with the rank of SPO3 and presently engaged in several businesses at Cagayan de Oro City. • That the victim MICHAEL GOMEZ died at the hospital while being attended by the attending physician Dr. Minki Kook at about 4:55 pm of 08 April 2017 and was brought to Everlasting funeral homes at Casinglot, Tagoloan, Mis. Or. Recorded by PO1 Ismael.
  • 25.
    • ENTRY NR: 2021-12-209 • DATE RECORDED : 12-17-2021 • TIME RECORDED : 5:30 AM • INCIDENT TYPE : SERVICE OF SEARCH WARRANT OPERATION • This is to place into records that at about 04:30 AM of July 30, 2021, (WHEN) PNP Personnel of this office composed of PLT RICHIE BUSTAMANTE RAIZ, OIC, PCMS Melchor D Abao, PCMS Leonilo R Pagupat, PSSg Gerry T Ederango, PSSg John Rey L Zaballero, PSSg Charlston D Laya, PSSg Maria Cristy D Acobo, PCpl Marie Gold G Ipulan, PCPL Frans Alcoran Pat Leah Jay M Enodio, Pat Nathaniel A Alejan, Pat Rolando P Beraquit Jr and Pat Mark Joy Lapad together with PCL Roy Macalos and Pat Von Mikee Merto of 1st PMFC PCPL Rogelio Canilanza of PISOT, (WHO) conducted a briefing regarding the implementation of search warrant (WHAT) with Search Warrant no. SWA-121421-389, issued by Hon Judge ARTHUR ABUDIENTE, Executive Judge, Branch 25, RTC, 10th Judicial Region, Cagayan de Oro City against one LAZARO MUEGO ZAGADO alias TALOK, (WHO), 46 yrs old, married, resident of Purok 5, Cabunongan, Brgy. Mabini, Binuangan, Misamis Oriental. (WHERE) • That said implementation of Search Warrant is under PDEA pre ops number PDEA PRE OPS number 30002-120221-0174 dated December 17, 2021 and right after the briefing, said operating PNP personnel proceeded to the target area. Recorded by PCPL John Rey Zaballero.
  • 26.
    • ENTRY NR: 2021-12-210 • DATE RECORDED : 12-17-2021 • TIME RECORDED : 8:00 AM • INCIDENT TYPE : SUCCESSFUL ARREST OF SUSPECTS FOR VIOLATION OF RA 9165 AFTER IMPLEMENTATION OF SEARCH WARRANT • In connection to blotter entry number 2021-12-09 dated 170530H December 2021, the said operating personnel returned this office with the information that, on or about 8:00 am of same date, the operating PNP personnel of this Office successfully implemented the Search Warrant and arrested one LAZARO MUEGO ZAGADO alias TALOK, 46 yrs old, married, resident of Purok 5, Cabunongan, Brgy. Mabini, Binuangan, Misamis Oriental, wherein during the implementation of said Search Warrant by the operating personnel, the suspect LAZARO MUEGO ZAGADO alias TALOK, was outside his house near the national highway thus he was approached and informed by PLT RICHIE BUSTAMANTE RAIZ, OIC in the presence of Brgy. Kagawad Angeli V. Bornidor of Brgy. Mabini, Binuangan, Mis. Or. and mediaman Noel Cagampang of DXAS Angel FM Radyo Tamboli of Sugbongcogon, Misamis Oriental, that there were PNP members of Binuangan Municipal Police Station and they were there to implement the Search Warrant with number SWA-121421-389 against him for Violation of RA 9165 issued by Hon Judge ARTHUR ABUDIENTE, Executive Judge, Branch 25, RTC, 10th Judicial Region, Cagayan de Oro City and the intention to search and seize the illegal drugs as described on the said Search Warrant.
  • 27.
    2. One (1)caliber 38 revolver with SN RIA1899015 marked with MGGI-6 and twelve (12) live ammunition of caliber 38 pistol marked as MGGI-7, MGGI-8, MGGI-9, MGGI-10, MGGI-11, MGGI-12, MGGI-13, MGGI-14, MGGI-15, MGGI-16, ,MGGI-17, MGGI-18, all found inside a black backpack at the top of bed on the living room. 3. four (4)pieces aluminum foil marked as MGGI-19 4. two (2) pieces rolled aluminum foil like needle marked as MGGI-20 5. one( 1) menthos candy case marked as MGGI-21 6. one (1) lighter colored red marked as MGGI-22 7. two (2) pieces 20 peso bill marked as MGGI-23 8. four (4) pieces 10 peso coins marked as MGGI-24 9. one (1) sling bag colored black marked as MGGI-25 10. one (1) unit cellphone (Samsung g4, keypad) marked as MGGI-26 11. one (1)pc handcuff marked as MGGI-27 • That after the recovery, tagging and marking of the said items, a seizure receipt and Certificate of Orderly Conduct of Search were then prepared by PCPL Marie Gold Ipulan which were signed by said barangay officials, mediaman, PLT RAIZ and PCPL Ipulan and thereafter, the said items were then and brought to this office for proper disposition. Recorded by PCPL John Rey Zaballero.
  • 28.
    • That PLTRAIZ further informed LAZARO MUEGO ZAGADO alias TALOK that there were two alternative cameras used that time and for implementation of said search warrant in compliance to Supreme Court A.M no 21-06-08 SC ( rules on the use of Body Worn Cameras in the execution of warrant ). • That immediately thereafter, the searched was then conducted on the house of the mother of LAZARO MUEGO ZAGADO alias TALOK, as described of said search warrant in the presence of the suspect himself and her sister and said Brgy. Kagawad Angeli V. Bornidor and mediaman Noel Cagampang and operating personnel and the following items were recovered inside the house to wit: 1. Five ( 5 ) pcs rectangular heat sealed transparent cellophane sachet containing a White crystalline substance believe to be a methamphetamine hydrochloride known as shabu all marked with MGGI-1, MGGI-2,MGGI-3, MGGI-4, MGGI-5 all with date 12/17/2021 and with signature attached in white masking tape found in his black sling bag on the living room of the house.
  • 29.
  • 30.
     In April22, 2009, the LOI 02/09 Unit Crime Periodic Report (UCPER) which is a a uniform procedure of reporting and recording of crime incidents was established to generate a credible crime statistics which served as the basis in planning, policy formulation, deployment of resources, and budgeting.  Unfortunately, during the conduct of nationwide validation by the Directorate for Investigation and Detective Management (DIDM) in 2013 to 2014, several dysfunctions were noted specifically the high numbers of crimes that were not accounted from the police blotter books. This rendered the crime statistics inaccurate and not reflecting the true crime environment.
  • 31.
    CRIME VOLUME INDEX CRIMES NON-INDEXCRIMES CRIME AGAINST PERSON 1. MURDER 2. HOMICIDE 3. PHYSICAL INJURY (consummated, frustrated MUR HOM 4. RAPE CRIME AGAINST PROPERTY 1. ROBBERY 2. THEFT 3. CARNAPPING MC/MV 4. CATTLE RUSTLING VEHICULAR ACCIDENTS a. RIR-HOM b. RIR-PI c. RIR-DP SPECIAL LAWS OTHER NON- INDEX CRIMES UCPER ALPHA LOI 02/09 NOTE: UCPERALPHA ALLCRIMEINCIDENTSCOMMITTEDFROMJUNE30,2019 andbelow
  • 32.
     Some investigatorsare confused in counting and classifying crimes; crime incidents were being referred to the barangay justice system even though they are not within the jurisdiction of the Katarungang Pambarangay among others.  In order to establish a uniform procedure for crime recording, the DIDM developed the PNP Crime Incident Recording System (CIRS) known as the e-Blotter System on September 6, 2011.  It was adopted by all units of the PNP mandated that all incident reports shall be entered to the system.
  • 33.
    Salient Features 1. Itestablished an Standard Operating Procedure (SOP) on how to enter data of incident in the Police Blotter by every Desk Officer, in line with Quality Service Lane Program of the PNP to enhance the police frontline services to satisfy the needs and expectation of the citizenry. 2. Incident Record Form (IRF) – A form to be filled out by the complainant/victim. Once is signed and acknowledged by the Desk Officer and COP, the data that were provided by the complainant in the IRF shall be entered and recorded in the Police blotter book.
  • 35.
    Salient Features 3. Dutyof the QSL Officer. As soon as a client or complainant enters the police station and its ascertained that his purpose is to file a complaint or to request to record a data in the Police Blotter, the Duty Officer of the QSL must accord the client with due respect and politely ask the person the nature of his transaction. The IRF shall be made available to the client for him to fill out. 4. Office Space for Clients. The QSL Duty Officer shall at all times guide and assist the client in filling out the form. In the event that the client is illiterate or incapacitated to fill out the IRF, the QSL Duty officer shall do the same for him. The COP of the station shall make available a space in the police station where this process is done, in the privacy outside the scrutiny of kibtzers.
  • 36.
    9. Turnover toPolice Investigator. Thereafter, it is the duty of the police officer who is in-charge of the police Blotter to Lodge the complaint to the proper investigator who will handle the case. The investigator should interview the complaint on the nature of his complaint and ensure that all entries therein are complete to prevent duplication and relieve the complainant from repeating his narration. 10. Manual Recording of the crime Incident Report from the IRF to the Police Blotter. The crime incident report in the IRF, after the transaction with the reporting Person has concluded, shall be transcribed and entered into the police stations equipped with the crime incident Reporting System, popularly known as the e- Blotter, the designated crime registrar will likewise enter the record into the System. 11. Establish Incident Recording System ( Blotter Procedure Flowchart)
  • 37.
    5. Confidential Reports.Whenever the subject of the complaint involves confidentiality, as in cases involving protection of women and children, the QSL Duty Officer shall escort the client to the female Duty Investigator of the WCPD where the filling out of the IRF shall ne done. 6. The narrative of the Incident. The facts of the incidents should be narrated by the complainant. It contains a narrative of what happened, answering the five W’s ( Who, What, When, Where, Why and one H ( How ) 7. Importance of Signature. It is necessary and mandatory requirement that at the end of the narration of every incident, the duty officer and complainant certifying the correctness of the narration. 8. Incident Record Transaction Receipt.
  • 38.
    Crime Incident ReportingSystem ( CIRS ) – e-blotter - 2014
  • 39.
     In April2014, a web-based CIRS was developed. The stand-alone system became an in-house web development system and CIRS was renamed into "eBlotter System."  Crime Incident Reporting System ( CIRS ) - is an electronic database system that facilitates crime documentation and systematic data storage and retrieval.  The system presents a quick, fast and reliable transmission of crime information from lower police units and offices of the PNP to National Headquarters.
  • 40.
     Database shallinclude all incidents entered and stored into the CIRS. It is a collection of information organized in such a way that a computer program can quickly select desired pieces of data organized by filed, record and files.  Incident Record Form (IRF) – is an accountable form to be filled out by a complainant, to be assisted by the QSL Duty Officer. The IRF becomes an official document once it is signed by the investigators and the reporting person in which the information contained shall be recorded in the police blotter, uploaded to the CIRS and becomes the first document included in the case folder.
  • 42.
     Quality ServiceLane (QSL) – is a customer friendly quality service desk manned by a Desk Officer and other designated PNCOs, under the supervision of the Duty Officer of the Police Station, which shall provide the initial point of contact for all concerns or problems of a complainant in the police station.  Under-Reporting of Crimes – is the deliberate non-submission of crime incidents recorded in the Police Blotters by responsible officers that resulted in the inaccurate and decreased crime statistics in his area of jurisdiction.
  • 43.
    PROCEDURE The following proceduresshall govern the actions to be undertaken by key responsible personnel in the uploading of the crime incident into the CIRS. a. The Desk Officer (DO) shall entertain and receive the report from the complainant and initially recorded the complaint into the blotter book indicating the entry number, date, name, place and nature of the incident. b. The DO shall initially determine whether the incident is a crime or not. If the incident involves the commission of a crime, the complainant will be endorsed to the Duty Investigator, otherwise he shall be referred to the Duty Officer who shall address his concern.
  • 44.
    c. The CrimeRegistrar, under the mandatory supervision of the Duty Investigator, shall commence the entry of data into the CIRS d. The Duty Investigator and the complainant shall review together the information and the summary details of the incident provided by the latter. e. If no correction or additional information, the Crime Registrar shall immediately upload the data into the CIRS, assisted by the Duty Investigator. f. After storing the final data into the CIRS, the Crime Registrar, with the assistance of the Duty Investigator, shall now print completed IRF.
  • 45.
    g. Three copiesof the IRF shall be printed by the Crime Registrar, which shall be signed both by the Duty Investigator and the complainant. h. The Desk Officer shall make a daily accounting of all crime incidents reported into the police station and referred to the Duty Investigator during his tour of duty. The DO shall likewise follow up and review the status of the incidents referred by him to the Duty Investigator. i. The Duty Investigator shall ensure that all signed IRF acted upon by him and the Crime Registrar shall be written down into the Police Blotter by the DO. j. The Crime Registrar shall ensure that he receives the IRF of all crime incidents from the DO.
  • 46.
    k. The recordsin the System shall be updated from time to time by the IOC as to the development and disposition of the case, once a case was filed, when a Warrant of Arrest was issued, a suspect was arrested or any other pertinent details on the progress of the case like dates of inquest, arraignment, trial up to the final promulgation. l. In the event that there is no internet connectivity in the workstation where the incident is being encoded to, the preceding procedures still apply. However, immediately thereafter, a soft copy of the same should be brought by the Crime Registrar to the nearest police unit / office with internet connection, for uploading into the CIRS.
  • 47.
    CIRS - 2014 BlotterProcedure Flowchart
  • 48.
    IRS – 2012CIRS – 2014
  • 49.
    Crime Information Reportingand Analysis System (CIRAS) Enhanced e-Blotter System - 2018
  • 50.
     In orderto have better analysis of the encoded crime incidents, e- blotter was further enhanced to include graphs, crime maps, crime clock, etc. and was later called the Crime Information, Reporting and Analysis System (CIRAS).  The core objective of the CIRAS is to serve as a scientific management tool for efficient and effective prescription of police intervention.
  • 51.
     It specificallyserves as a crime database and can identify crime hot spots along with other trends and patterns; and use of spatial (space) and time series analysis; generate graph/data in just a matter of minutes; establish comprehensive, adequate and timely information on crimes from manual and antiquated to computerized and integrated crime reporting system; interface with the Case Information Database Management System (CIDMS), e-Rogues Gallery and the e-Warrant System; overlay other data sets - localities, AORs, critical facilities and structures.  It also provides a logical basis for troop deployment and movement, and builds a robust Information Technology infrastructure to support the entire system.
  • 52.
    PURPOSE OF PNPMC NO. 2018-050 a. To revise the existing policy in recording crime incidents under Letter of Instructions (L01) 02/09 UCPER and introduce salient provisions that will treat several lapses noted in the past; and b. To deliver well-guided procedures in reporting, identifying, recording and counting of crime incidents that start from the time a complainant or reporting person relays his information or lodges complaint in all investigating offices/units of the PNP.
  • 53.
    TOTALNOOFCRIMES Peace and OrderIndicator (POI) Public Safety Indicator (PSI) Index Crime Non-Index Crime RIR (Vehicular Incidents Other Quasi Offenses 7 Focus Crimes 1. Murder 2. Homicide 3. Physical Injuries- including Less and Serious Physical Injuries 4. Rape 5. Robbery 6. Carnapping of Motor Vehicles a) Four wheeled (or up) Vehicle b) Motorcycle (2-3 wheeled) 7. Theft Violation of Special Laws and RPC other than index Crimes Frustrated and Attempted Stages of Focus Crimes Resulting in RIR Homicide RIR Physical Injury RIR Damage to Property Conceptual Framework of PNP MC 2018-050 UCPER BRAVO MC 2018-050
  • 54.
    Salient Features  Peaceand Order Index (P01) — an index which categorizes crime incidents that reflect the true essence of crime, peace and order situation of a particular community. This comprises the totality of Index and Non-Index Crimes.  Public Safety Index (PSI) — an index which categorizes incidents and culpable felonies that reflect the public safety situation of a particular community. This comprises the totality of vehicular incidents and other quasi-offenses punishable under the RPC.  Total Crime Incidents (TCI) — pertains to the number of crime incidents committed in a given area over a period of time that are reported and recorded in the police blotter. It does not include crime incidents that are reported to the barangays and Other Law Enforcement Agencies (OLEA); TCI = Total P01 + Total PSI
  • 55.
    RECORDING OF CRIMEINCIDENTS  Violation of local ordinances – shall not be counted and same is not considered as crimes.  Frustrated and Attempted Index Crime shall be recorded as it is. Ex. Attempted shall ne recorded as Attempted Murder and Frustrated Murder shall be recorded as Frustrated Murder.  Cattle Rustling under LOI UCPER 2019 shall now be delisted from the category of Index Crime and shall be treated as Non-Index Crime.  Parricide and Infanticide shall be recorded as it is and be counted in the category of murder.
  • 56.
    COMPLEX CRIME a. ForCompound Crime. The grave and less grave felonies as the result of the single act shall be recorded. Example of compound crime: Murder and Frustrated Murder  Mr. A with intent to kill threw a hand grenade to Mr. X and Mr. Y who were attending a meeting. As a result Mr. & survived despite sustaining fatal injuries. The crime of Murder and Frustrated Murder shall be recorded
  • 57.
    COMPLEX CRIME For complexcrime proper. The crime to recorded shall be the one primarily intended by the suspect to commit and not the crime which was used as a means to commit the other. Example of complex crime proper:  Forcible Abduction with Rape – the victim was abducted as a means for the commission of the crime of rape. The crime of rape which is one primarily intended by the suspect to commit shall be recorded.  Estafa thru Falsification – the suspect committed falsification as a means to commit estafa. The crime of estafa which is the one primarily intended by the suspect to commit shall be recorded.
  • 58.
    COMPLEX CRIME b. Forcomposite crime ( special complex crime). The same shall be recorded as follows: 1. Rape with homicide 2. Kidnapping with homicide 3. Robbery with Rape 4. Robbery with homicide 5. Robbery with serious physical injuries 6. Robbery with Arson
  • 59.
    COMPLEX CRIME For multiplecrime, the number of crimes to be recorded shall be based on the separate and distinct crimes committed and several victims offended. Example. “A”, robbed a convenience store. In order to facilitate his escape, he carnapped a car at the parking lot. While being chased by a mobile car, he ran over a crossing pedestrian who died on the spot. The next day, “A” was cornered by the police in an abandoned warehouse thus, held hostage an elderly woman inside. As such, he committed the following crime: Robbery, reckless imprudence resulting in homicide, carnapping and serious illegal detention.
  • 60.
    For multiple crime,the number of crimes to be recorded shall be based on the separate and distinct crimes committed and several victims offended. Example. “A”, robbed a convenience store. In order to facilitate his escape, he carnapped a car at the parking lot. While being chased by a mobile car, he ran over a crossing pedestrian who died on the spot. The next day, “A” was cornered by the police in an abandoned warehouse thus, held hostage an elderly woman inside. As such, he committed the following crime: Robbery, reckless imprudence resulting in homicide, carnapping and serious illegal detention.
  • 61.
    For continuing crime,the incident should be recorded as single crime by the police unit with the territorial jurisdiction that first took cognizance of the crime . Example. Robbery of a Bus – A robbery incident transpired inside a bus while traversing Mandaluyong, San Juan and Quezon City. As a continuing crime, the said robbery incident shall be recorded by the Police unit with the territorial jurisdiction which first took cognizance of the case. If by any cause the Quezon City Police first took cognizance of the crime, then the same shall be acquire jurisdiction and record the incident.
  • 62.
     This PNPMC amends the PNP MC No. 2018-051 as well as the terminologies of Peace and Order (POI) and Public Safety Index (PSI) under its provisions without changing its framework.  Further, this MC supplements counting mechanism for a more comprehensive and clearer guidance.
  • 63.
    PEACE AND ORDERINDICATOR INDEX CRIME NON-INDEX CRIME 8 FOCUS CRIME (CONSUMATED) -VIOLATION OF SPECIAL LAWS -OTHER VIOLATION OF REVISED PENAL CODE OTHER THAN THE 8 FOCUS CRIMES VEHICULAR ACCIDENT OTHER RECKLESS IMPRUDENCE CASES/OTHER QUASI-OFFENSES HOMICIDE DAMAGE TO PROPERTY PHYSICAL INJURY PUBLIC SAFETY INDICATOR TOTAL CRIME INCIDENTS (TCI) X 100,000 8 SPECIAL COMPLEX CRIMES UCPER BRAVO NOTE: UCPERBRAVO ALLCRIMEINCIDENTSCOMMITTEDFROMJULY01,2019 topresent MC 2018-051 8 Focus Crimes 1. Murder 2. Homicide 3. Physical Injuries- including Less and Serious Physical Injuries 4. Rape 5. Robbery 6. Carnapping MV 7. Carnapping MC 8. Theft
  • 64.
    CRIME VOLUME INDEX CRIMES NON-INDEXCRIMES CRIME AGAINST PERSON 1. MURDER 2. HOMICIDE 3. PHYSICAL INJURY (consummated, frustrated MUR HOM 4. RAPE CRIME AGAINST PROPERTY 1. ROBBERY 2. THEFT 3. CARNAPPING MC/MV 4. CATTLE RUSTLING VEHICULAR ACCIDENTS a. RIR-HOM b. RIR-PI c. RIR-DP SPECIAL LAWS OTHER NON- INDEX CRIMES UCPER ALPHA LOI 02/09 NOTE: UCPERALPHA ALLCRIMEINCIDENTSCOMMITTEDFROMJUNE30,2019 andbelow
  • 65.
    TOTALNOOFCRIMES Peace and OrderIndicator (POI) Public Safety Indicator (PSI) Index Crime Non-Index Crime RIR (Vehicular Incidents Other Quasi Offenses 7 Focus Crimes 1. Murder 2. Homicide 3. Physical Injuries- including Less and Serious Physical Injuries 4. Rape 5. Robbery 6. Carnapping of Motor Vehicles a) Four wheeled (or up) Vehicle b) Motorcycle (2-3 wheeled) 7. Theft Violation of Special Laws and RPC other than index Crimes Frustrated and Attempted Stages of Focus Crimes Resulting in RIR Homicide RIR Physical Injury RIR Damage to Property Conceptual Framework of PNP MC 2018-050 UCPER BRAVO MC 2018-050
  • 66.
    NOTE: UCPERALPHA ALLCRIMEINCIDENTSCOMMITTEDFROMJUNE30,2019andbelow UCPERBRAVO NOTE: UCPERBRAVO ALLCRIMEINCIDENTSCOMMITTEDFROMJULY01,2019 topresent
  • 67.
    Salient Features  Peaceand Order Index (P01) — shall be renamed as Peace and Order Indicator (POI). This comprises the totality of Index and Non-Index Crime  Public Safety Index (PSI) shall be renamed as Public Safety Indicator (PSI). This comprises the totality of vehicular incidents and other quasi offenses punishable under the RPC.
  • 68.
     Rape shallbe recorded based on how many time the rape was committed against the victim regardless of the number of the perpetrators ( PNP MC 2018-50) For the purposes of accounting, the crime of rape shall be recorded in the following manners; a. Multiple counts of rape reported in a single blotter entry shall be recorded and counted as one offense of rape but he number of counts of rape was committed shall be indicated. Example: A rape X on Feb 14, 18 and March 22. X reported to WCPD on March 23 to narrate the incident and file a complaint. It shall be counted as one offense of rape but the number of counts the rape was committed shall be reflected in CIRAS
  • 69.
     Incident committedby several perpetrators on a single occasion, shall be recorded and counted as one offense of rape indicating the number of counts the rape was committed and name of perpetrators;  Example: A, B and C gang rape X on Feb 14. X reported the incident to WCPD. It shall be counted as one offense of rape but the number of counts the rape was committed and the number of perpetrator shall be reflected in CIRAS.
  • 70.
     Rape committedin several places with different territorial jurisdiction and reported in a single blotter entry shall be recorded by the territorial unit which first took cognizance of the complaint/case.  Example: A rape X on Feb 14 in Tagaytay and on March 22 in Sta Rosa City. X reported to WCPD of Sta Rosa Police City Police Station on March 23 to narrate the series of incidents and file a complaint. It shall be counted as one offense of rape by Sta Rosa CPS which first took cognizance of the complainant/case. This will prevent double entry on one offense of rape committed in different territorial jurisdictions.
  • 71.
     ‘Only theCrime under Katarungang Pambarangay Law shall be referred to the Barangay” otherwise it shall be a clear violation of Rules of Criminal Procedure.  It will not reflect the true crime picture based on the policy that cases referred to the barangay are not included in the counting of total number of crimes.
  • 72.
    Police Blotter andCIRAS Information access- 2020
  • 73.
     This MCsets forth the guidelines and procedures in the proper management and information access of data in the police blotter and those encoded in CIRAS.  Since 2016, CIRAS was utilized as the repository of all crime incident information emanating from the compliant received by the police and those written in police blotter. Such reports includes information of complainants, victims and suspects which are deemed confidential.
  • 74.
    MEMO CIRCULAR NO.2020 -037 - POLICE BLOTTER AND CIRAS INFORMATION ACCESS  Disclosure of theses information, most especially to those who are not directly involved may results to information misuse.  Since the police blotter is considered a public document, stakeholders such as media practitioners and students among others have perceived such as a document which they can freely access, view, browse and reproduce.  However, such practice violates existing laws and policies such as the Data Privacy Act of 2012 and the provisions stated in the PNP FOI Manual.
  • 75.
    MEMO CIRCULAR NO.2020 -037 - POLICE BLOTTER AND CIRAS INFORMATION ACCESS  The Data Privacy Act of 2012 prohibits the disclosure of any personal information without the consent of the data subject of the information. For example, a blotter entry which indicates the name, age, and address of a suspect shall not be divulged to anyone without the permission of the person concerned  In consonance, under the provisions stipulated in the PNP FOI Manual, the PNP shall ensure that information in its custody or under its control is disclosed only as permitted by existing laws and shall likewise protect personal information in its custody or under its control by making reasonable security arrangements against unauthorized access, leaks or premature disclosure
  • 76.
    GENERAL GUIDELINES  Thepolice blotter and CIRAS entries are considered properties of the PNP and its officers shall be held responsible for its confidentiality.  Police blotter and CIRAS entries contain personal information of complainants, victims, and suspects. Under the Data Privacy Act of 2012, the same shall not be divulged to anyone unless they are among the real party-interest or there is an order from the court.  Access to the police blotters and CIRAS shall be only be limited to PNP personnel. All PNP personnel who have accessed the information from the police blotter, Pink Blotter and CIRAS shall maintain the confidentiality of all information therein and ensure that such are free from information leakage
  • 77.
    GENERAL GUIDELINES  Allinformation request shall be denied except those issued by the data subject or information owner, or those issued by the courts.  As provided by RA 9262, information from the Pink Blotter shall not be divulged to anyone except those who are directly involved in tte investigation of the case.  As provided by RA 6713, Sec, 7, para ( c), Public officials and employees shall not use or divulge, confidential or classified information officially known to them by reason of their office and not made available to the public either to further their private interest or give undue advantage to anyone ; or to prejudice the public interest  All information request from real party-interest shall observe the process under PNP FOI Manual.
  • 78.
    REQUEST FOR INFORMATION Therequesting party should 1. Observe the process of availing of information under Chapter 2.1 of the PNP FOI Manual 2. Indicate in the request a brief description of the information being requested and the reason and purpose for requesting such information. Absence of required information may be a ground for the denial of the request. 3. Identify himself by presenting two valid IDs upon submission of the request for request for information . Failure to properly identify himself/herself may be a ground for the denial of the request 4. If the requesting person is asking for public information on behalf of someone else, he /she must submit an authorization letter from the information owner or Special Power of Attorney
  • 79.
    GROUNDS FOR DENIAL 1.The information / public record/ official record being requested is among the limitations and exclusions stated. 2. There are grounds to believe that the request is being made with plainly discernible improper motive ( ex. Harassment ) or other analogous circumstances 3. The purpose of the request is contrary to law, morals or public policy 4. The requesting party failed to comply with the requirements stated 5. The identity of the requesting party appears to be fictitious 6. The requesting persons has a derogatory records of having misused any information previously furnished to him/her.
  • 80.

Editor's Notes

  • #37 It’s time for your questions.
  • #62 It’s time for your questions.
  • #63 It’s time for your questions.
  • #64 It’s time for your questions.
  • #75 It’s time for your questions.