Presented To:
Mis.Arzoo
Presented by
Ali Imran
Mian Ali
Ahsan
Saqib Yousaf
Mian ALI Ahsan
History
Pizza Hut was
founded in June
1958.
Dan and Frank
Carney in their
hometown of
Wichita
11,000 pizza
restaurants and
delivery outlets in
90 countries
worldwide
196000 Employees
Pizza Hut's Vision
“Pizza Hut's vision is to be the world's best quick service restaurant experience.
Being the best means providing outstanding quality, service, cleanliness and
value, so that they make every customer in every restaurant smile. To achieve
their vision, they are focused on three worldwide strategies”
Pizza Hut's Mission
“Pizza Hut serves
millions of pizzas
everyday to millions of
customers worldwide.
But our plans are like
our pizzas - BIG!”
Transformation of
services & Goods
Challenges of Service Design
Website service design problems:
Calls-to-Action
They’ve Got an IPhone
App
Ordering is Easy
Challenges of Service Design
The Bad
Where’s the Video??:
Social Media is Buried
Where’s the Lead Capture
Most Pages are Invisible
Where are the Happy Faces?:
No Blog
No Social Proofs:
New service Development
 Good customer service and makes excellent customer
service as a strategy for a competitive edge.
 It measures customer satisfaction through questionnaires,
focus groups.
 Making its customers involved in the design of new
products and services.
 Pizza Hut based its services on the needs of both the
internal and external customers.
Types of new services:
Pizza Hut follows
the strategy of
selling
standardized
products with
modifications.
Pizza Hut
experiments with
new products
frequently, with
less successful
ones being
discontinued
Saqib Yousaf
Service Redesign
Pizza Hut believes that its most valuable asset is its employees:
The company invest resources for research on customers’ needs and analyzing
customers:
Feedback about what people think about pizzas.
What do they like or dislike about pizzas.
What do they want from pizzas.
Stages in Service Development
The feedbacks and
research are the
basis of the company
for innovation and
development of New
products.
Customers’
complaints.
Feedback forms are
provided at each
table in Pizza Hut
restaurants.
Stages in Service Development
 Pizza Hut continuously reviews their products so its menu change from time to time .
 The restaurant is also known for its innovation, differentiation and product creativity
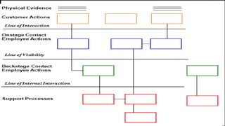
Service Blueprinting
A tool for simultaneously depicting the service process, the points of
customer contact, and the evidence of service from the customer’s
point of view.
Service Blueprint Components:
 CUSTOMER ACTIONS
 “ONSTAGE” CONTACT EMPLOYEE ACTIONS
 “BACKSTAGE” CONTACT EMPLOYEE ACTIONS
 SUPPORT PROCESSES
Muhammad Imran
Service Blueprint pizza Hut
PHYSICAL
EVIDENCE
Shopping
mall
Parking
Exterior
Restaurant
Uniform
Waiting area
Seating
arrangement
Food
Sauce
spices
Menu
Bill -
desk
Bell
Plates
Glassware
Cutlery
Napkin
Pans
Floor
Wash
room
Air-
conditioned
Music
Posters
Wall
hanging
Bill
CUSTOMER
ACTIONS Arrive at
Pizza Hut
SUPPORT
PROCESSES
Registration
system
Prepare
food
Registration
system
BACK STAGE
CONTACT
PERSON
Check-in
Process
food
order
ON STAGE
CONTACT
PERSON
Greet
Take food
order
(Commitment to
serve food after
15- 20min)
Delivery food
(serve food after
25- 30min)
Check-out
Inquire about
Carry-out or
Dine-in
Ring
The
bell(S)
Leave
Process
Bill paid
Select
Dine-in
option
Sit down-
table
Receive
menu &
Wait for
attendant
(2 min)
Line of interaction
Line of internal interaction
Line of Visibility
Serve
food
Eat
Receiv
foodGive
the
order
wait
Delivery
tray
& food
appearance wait
Ask for
more
Order(no)
Ask for
bill
Return
The
extra
Money
Give
the tip
showed the
way for
the table
Receive
Bill(after
10min)
Fail Points (S)-If Satisfied
(S)
(S)
(S)
PHYSICAL EVIDENCE
Ample Parking facility
Glass window
Uniform-RED & BLACK Combination
Hair style-spikes
Design menu
Cleanliness-plates, cutlery, pans, floor, dustbins, premises
Customer actions
Seating arrangement
 Dine-in option
 Own choice
Give order
 Face-to-face conversation
 Select from Choices
Consume food
• Eat(Satisfied -Quality)
Receipt of Bill
 Accurate bill
 Give tips
 Ring the Bell(Satisfied)
Onstage contact employee actions
 Greet (polite)
 Inquire about Dine-in or Carry-out (friendly)
 Showed the way for table (courteous)
 Took the food order (soft spoken )
 Deliver food (did 10 min late )
 Ask for any more order
 Bill paid process
 Check-in by receptionist
 Food order process
 no window of error (served strictly as per the order placed)
 Check-out by receptionist
Backstage contact employee actions
Support processes
Registration process
Prepare food
Reading and using Blueprint Service
Online ordering
SMS order
Call order
Pizza hut app
Bill payment
Bill payment process
Credit card
Electronic money
Determine the desirable technical attributes.
Desirable technical attributes, our performance and the competitor's performance are determined
and compared.
Evaluate competing products.
How well do competing products meet customer wants? (entirely made on research)
Develop importance ratings.
Using the customer's importance ratings and weighs for the relationships in matrix, compute our
importance ratings.
Identify relationships between firm's hows.
How do our hows tie together? What is the relationship between our two or more hows?
Identify how product will satisfy customer.
Identify specific product characteristics, features or attributes and show how they will satisfy customer
wants.
Identify Customer wants.
What do prospective customers want in this product?
Pizza hut:creative services development and design
Pizza hut:creative services development and design
Pizza hut:creative services development and design
Pizza hut:creative services development and design

Pizza hut:creative services development and design

  • 3.
  • 4.
    Presented by Ali Imran MianAli Ahsan Saqib Yousaf
  • 5.
  • 6.
    History Pizza Hut was foundedin June 1958. Dan and Frank Carney in their hometown of Wichita 11,000 pizza restaurants and delivery outlets in 90 countries worldwide 196000 Employees
  • 8.
    Pizza Hut's Vision “PizzaHut's vision is to be the world's best quick service restaurant experience. Being the best means providing outstanding quality, service, cleanliness and value, so that they make every customer in every restaurant smile. To achieve their vision, they are focused on three worldwide strategies”
  • 9.
    Pizza Hut's Mission “PizzaHut serves millions of pizzas everyday to millions of customers worldwide. But our plans are like our pizzas - BIG!”
  • 10.
  • 11.
    Challenges of ServiceDesign Website service design problems: Calls-to-Action They’ve Got an IPhone App Ordering is Easy
  • 12.
    Challenges of ServiceDesign The Bad Where’s the Video??: Social Media is Buried Where’s the Lead Capture Most Pages are Invisible Where are the Happy Faces?: No Blog No Social Proofs:
  • 13.
    New service Development Good customer service and makes excellent customer service as a strategy for a competitive edge.  It measures customer satisfaction through questionnaires, focus groups.  Making its customers involved in the design of new products and services.  Pizza Hut based its services on the needs of both the internal and external customers.
  • 14.
    Types of newservices: Pizza Hut follows the strategy of selling standardized products with modifications. Pizza Hut experiments with new products frequently, with less successful ones being discontinued
  • 19.
  • 20.
    Service Redesign Pizza Hutbelieves that its most valuable asset is its employees: The company invest resources for research on customers’ needs and analyzing customers: Feedback about what people think about pizzas. What do they like or dislike about pizzas. What do they want from pizzas.
  • 21.
    Stages in ServiceDevelopment The feedbacks and research are the basis of the company for innovation and development of New products. Customers’ complaints. Feedback forms are provided at each table in Pizza Hut restaurants.
  • 22.
    Stages in ServiceDevelopment  Pizza Hut continuously reviews their products so its menu change from time to time .  The restaurant is also known for its innovation, differentiation and product creativity
  • 23.
    Service Blueprinting A toolfor simultaneously depicting the service process, the points of customer contact, and the evidence of service from the customer’s point of view. Service Blueprint Components:  CUSTOMER ACTIONS  “ONSTAGE” CONTACT EMPLOYEE ACTIONS  “BACKSTAGE” CONTACT EMPLOYEE ACTIONS  SUPPORT PROCESSES
  • 25.
  • 26.
  • 27.
    PHYSICAL EVIDENCE Shopping mall Parking Exterior Restaurant Uniform Waiting area Seating arrangement Food Sauce spices Menu Bill - desk Bell Plates Glassware Cutlery Napkin Pans Floor Wash room Air- conditioned Music Posters Wall hanging Bill CUSTOMER ACTIONSArrive at Pizza Hut SUPPORT PROCESSES Registration system Prepare food Registration system BACK STAGE CONTACT PERSON Check-in Process food order ON STAGE CONTACT PERSON Greet Take food order (Commitment to serve food after 15- 20min) Delivery food (serve food after 25- 30min) Check-out Inquire about Carry-out or Dine-in Ring The bell(S) Leave Process Bill paid Select Dine-in option Sit down- table Receive menu & Wait for attendant (2 min) Line of interaction Line of internal interaction Line of Visibility Serve food Eat Receiv foodGive the order wait Delivery tray & food appearance wait Ask for more Order(no) Ask for bill Return The extra Money Give the tip showed the way for the table Receive Bill(after 10min) Fail Points (S)-If Satisfied (S) (S) (S)
  • 28.
    PHYSICAL EVIDENCE Ample Parkingfacility Glass window Uniform-RED & BLACK Combination Hair style-spikes Design menu Cleanliness-plates, cutlery, pans, floor, dustbins, premises
  • 29.
    Customer actions Seating arrangement Dine-in option  Own choice Give order  Face-to-face conversation  Select from Choices Consume food • Eat(Satisfied -Quality) Receipt of Bill  Accurate bill  Give tips  Ring the Bell(Satisfied)
  • 30.
    Onstage contact employeeactions  Greet (polite)  Inquire about Dine-in or Carry-out (friendly)  Showed the way for table (courteous)  Took the food order (soft spoken )  Deliver food (did 10 min late )  Ask for any more order  Bill paid process  Check-in by receptionist  Food order process  no window of error (served strictly as per the order placed)  Check-out by receptionist Backstage contact employee actions
  • 31.
  • 32.
    Reading and usingBlueprint Service Online ordering SMS order Call order Pizza hut app Bill payment Bill payment process Credit card Electronic money
  • 33.
    Determine the desirabletechnical attributes. Desirable technical attributes, our performance and the competitor's performance are determined and compared. Evaluate competing products. How well do competing products meet customer wants? (entirely made on research) Develop importance ratings. Using the customer's importance ratings and weighs for the relationships in matrix, compute our importance ratings. Identify relationships between firm's hows. How do our hows tie together? What is the relationship between our two or more hows? Identify how product will satisfy customer. Identify specific product characteristics, features or attributes and show how they will satisfy customer wants. Identify Customer wants. What do prospective customers want in this product?