1
Topics
Pharmacy Management Software
For New Popular Hospital
Organization
Org.
View
Prepared by:
B.M. ASHIK MAHMUD
ID: 15103052
Program: BCSE
Supervised by:
Rubayea Ferdows
Lecturer, Department of
Computer Science and
Engineering
Topics
Org.
View
2
 Introduction
 Project Overview
 Process Model
 Requirement Engineering
 System Planning
 Cost Estimation
 Diagrams: ERD, DFD
 Demonstration
 Limitation
 Future Plan
 Conclusion
Organization
3
Topics
Organization
Org.
View
Green Software and Technology
Position: Software Developer (Intern)
3
Topics
Organization
Org.
View
4
• Provide Web Application Solution
• The Mission “Quality Commitment Satisfaction” is
our slogan.
• The Vision: complete web & Mobile based software
solution in both local and global marketplace.
Org.
Structure
5
Project Overview
6
Admin
Staff
Admin
Staff
Login into System
Admin
System Verify Login
Admin
Add Staff
Add Supplier
Manage Inventory
Manage Sales
Check Balance
Software
Software
Generate Report
Print Report
7
Admin
Staff
8
Login into System
Staff
System Verify Login
Staff
Sales Medicine
(Only)
Software
Software
Print Invoice
System
Benefit
9
• Easy Access into the Software
• Faster Sales system
• Accurate Record keeping
• To automate the whole sales process.
• Get all reports by date to date easily.
Process
Model
10
• Process Model: Waterfall process model
• Reason why to Whose!
P
S
C
Project Schedule Chart
11
Requirement Engineering
User Requirements.
 System Requirements.
 Functional Requirements.
 Non-Functional Requirements.
12
Admin
Functional
No
Functional
Admin
13
A. User Requirements:
Admin will be able to add Staff, who can only Sales.
A. System Requirements:
• Admin have to first login into the system.
• System will check is it admin or not.
• Admin will Insert Staff information with Staff
username and password.
• Form Validation will work.
• Admin will be able to remove Staff Information.
Functional
No
Functional
Admin
14
B. User Requirements:
Staff will be able to Sign In their own software part
to use.
B. System Requirements:
• Staff will sign in and use their specific part
permitted by Admin.
• Staff can’t modify their Staff username and
password.
Functional
No
Functional
Admin
15
C. User Requirements:
Admin will be able to Create Medicine Info.
C. System Requirements:
• Admin will be able to insert Medicine Presentation,
Generic Name, Medicine Name.
• Admin will be able to delete Medicine Presentation,
Generic Name, Medicine Name.
Functional
No
Functional
Admin
16
D. User Requirements:
Admin will be able to Create Supplier Info.
D. System Requirements:
• Admin will be able to insert supplier Name, Phone
Number, Address, Previous Due.
• Admin will be able to delete supplier Info.
Functional
No
Functional
Admin
17
E. User Requirements:
Admin will be able to manage Inventory part.
E. System Requirements:
• Admin will have to Login to system.
• System will check the login.
• Then, admin will be able Insert purchase product
with price, amount and selling price and check stock
storage and product expire date.
Functional
No
Functional
Admin
18
F. User Requirements:
Admin will be able to manage Sales part.
F. System Requirements:
• Admin will need to Login to system.
• System will check the login.
• Admin will be able to sales product, check product
storage and daily sales information or sales
statement.
Functional
No
Functional
Admin
19
G. User Requirements:
Admin will be able to manage Account part.
G. System Requirements:
• Admin will have to Login to system.
• System will check the login.
• Will only check date to date purchase and selling
statement.
Functional
No
Functional
Admin
20
H. User Requirements:
Staff will be able to Sales Medicine.
H. System Requirements:
• Staff or Sales man will be able to sales medicine to
new or old customer.
• Staff will be able to check medicine stock.
• Staff will be able to see sales list.
Functional
No
Functional
Admin
21
I. User Requirements:
Staff will be able to check Medicine Quantity. Staff
will be able to check Medicine Quantity.
I. System Requirements:
• Staff will be able to check medicine stock at sales
time.
• Also will be able to check medicine expire date.
Functional
No
Functional
Admin
22
J. User Requirements:
Staff will be able to Print Invoice.
J. System Requirements:
• Staff will be able to print sales invoice.
• In invoice there will be invoice number, client email,
medicine list and total amount & discount.
Functional
No
Functional
Admin
23
Functional
No
Functional • Admin can maintain whole system.
• Admin can add, delete and edit Staff.
• Admin will able to print date to date loss-profit
statement.
• Admin will able to search sales report by date,
medicine id/name.
• Staff will be able to print sales invoice for the client.
• Admin will be able to export excel file for owner.
Admin
24
Functional
No
Functional
• Responsive Design.
• Will be able to use the system from any browser with
any device like, mobile, tab, computer.
• Total secured system.
• Easy interface.
• Logging system with valid Staff username and
password.
• Mush have Internet connection to access.
Use Case Diagram 25
Activity Diagram of Admin 26
Activity Diagram of Staff 27
Swim lane Diagram
28
Functions of Proposed System
Login in to the system
Add Staff
Delete Stuff
Add Supplier
Delete Supplier
Pay supplier
Add medicine presentation
name
Delete medicine presentation
name
Add generic name
Delete generic name
29
Add medicine name
Delete medicine name
Add purchase info by date
Delete purchase info
Update purchase info
Search date to date purchase
Insert sales info by date
Delete sales info
Search date to date sales info
Report generate
Print sales invoice
Print account info
Date to date account data search
View purchase info
View Sales info
View Account info
Unadjusted Function Point Contribution
for Transaction Function
30
Unadjusted function point contribution
31
Unadjusted Function Point Contribution
for Data Function
32
Performance and Environmental Impact
33
32
Function Point Estimation
Value adjustment factor (VAF) = (0.65+ (0.01* TDI))
= (0.65+ (0.01* 32))
= 0.97
• UFP= UFP (Data function) + UFP (Transaction function)
= 21 + 238 = 259
• Total time calculation frame = 259 * 15.5
= 4014 person hours / 9 hours
= 446 person days / 22 days
= 20 person months / 2 persons
10 months for two persons Approximately 4 months required for five
persons to finish the project.
34
Total Cost Estimation
35
Entity Relationship Diagram
36
37
Data Flow
Diagram
Context Level Diagram
38
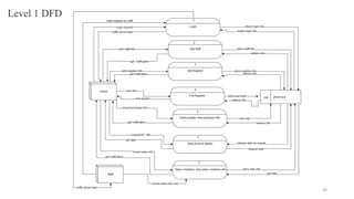
Level 1 DFD
39
Level 2 DFD (Login Process)
40
Level 2 DFD (Add Stuff)
41
Level 2 DFD (Add Supplier)
42
Level 2 DFD ( pay Supplier )
43
Level 2 DFD (Insert, Update, view Purchase Info)
44
Level 2 DFD (Sales Medicine and view sales info by Admin / staff)
45
46
Limitation
Future
Plan
Conclusion
Demonstration
Limitation
47
47
Future
Plan
Conclusion
• Separate login system for admin and staff
• Email system
• Bar code scan to get data from product
Limitation
48
48
Future
Plan
Conclusion
• Single page Interface
• Page Load free process
• Sales statement with graph presentation
• Normalize database
• Develop the whole coding process with SOLID
principal.
• Single login system for both admin and staff.
Limitation
49
49
Future
Plan
Conclusion
Conclusion
• Totally Secure
• Different Login System for Admin & Staff
• Dynamic Dashboard
• Easy to Maintain
• Cost Efficient
Any Question?
Thank You !!!

Pharmacy Management Software