1
Table of Contents
Chapter
No.
Topic Page No.
Preface I
Acknowledgement III
Executive Summary IV
1
ResearchMethodology 2
1.1 Research Objectives 3
1.2 Scopeof study 3
1.3 Type of Research Design 5
1.4 Quantitative Research 5
1.5 Data Sources 5
1.6 Methodology 5
1.7 Research Tool 6
1.8 Questionnaire and Sample Design 6
2 Entertainment Industry in India 8
3
Introduction to Radio Industry 15
3.1 History 16
3.2 Radio Characteristics 19
3.3 How Radio works? 21
3.4 Radio in comparison with other media vehicles 25
3.5 Evolution of private players 30
3.6 Future Scenario 47
3.7 Porter’s Five ForceModel 48
4 Key Private Players in Radio Industry 50
5
My FM Company Overview 57
5.1 Introduction 58
5.2 Departmental Analysis 62
5.3 Management Control System 66
5.4 Marketing Plan – 7 P’s of marketing 70
6 Data Analysis & Interpretation 79
7 PerceptualMaps and Performance Matrix 107
8 Hypothesis Testing 113
9 Conclusion 118
10 Recommendations 122
11 Bibliography 124
12 Annexure 126
2
RESEARCH
METHODOLOGIES
3
OBJECTIVES OF THE STUDY
1. To analyze the existing players in the market and their positioning strategies
2. To compare the existing players with My FM in terms of different attributes
3. To design perceptual maps displaying all the players in terms of different attributes
4. To draw a performance matrix for My FM in order to help them make amendments in
the existing strategy in order to become the leader
SCOPE OF THE STUDY
The study of the consumer behavior has been done to understand the listening pattern of the
consumers for all the players and accordingly promote My FM. Research for the consumers was
carried out randomly from various places within Ahmedabad city.
Consumers who were focused for the survey were a homogeneous mixture of men and women
again of different age groups.
The respondents comprises of working men and women, businessmen, housewives, students,
college goers (youth).
Educational Background of the target audience would be classified into the following
categories.
School students, Graduates, Post graduates, service, Business, Homemakers.
4
Attributes of Perceptual Mapping for all the players of the industry:
 Radio Jockey
The radio jockey’s famousness, communication (ability to connect with the
audience), voice, language etc. defines the popularity of radio station.
 Music Preference
The old hindi movie songs, latest movie songs, remixes, regional, gazals, peppy
numbers, English songs, trance, soft instrumentals etc.
 Shows
Morning shows, afternoon shows, evening shows and night shows.
 Games and Activities
Telephonic movie quizzes, campus activities live, mall activities live, road shows.
 Information
News, traffic updates, awareness campaigns, better homemaking informations
 Sparklers
Pranks played by different RJ’s
5
TYPE OF RESEARCH DESIGN
Descriptive research is used for the project.
QUANTITATIVERESEARCH
A survey of listener’s in Ahmedabad is done. The survey is done by questionnaire which
comprises of open ended as well as close ended questions.
SOURCES OF DATA
 Primary Data
Primarydata iscollectedthroughsurveyof listener’s.
 Secondary Data
Secondarydata wascollectedfromcompany’scatalogue,internet,andmagazines.
METHODOLOGY
The method used for survey is structured questionnaire.
6
RESEARCH TOOL
Questionnaire
QUESTIONNAIREDESIGN
The questionnaire comprise of open ended and closed ended questions.
SAMPLEDESIGN
SAMPLE SIZE: 200
SAMPLING TYPE: Convenience Sampling
 Age group of 18 to 35
 Occupation Distribution:
School - 20
Graduates - 32
Post Graduates - 52
Service - 49
Business - 24
Homemakers - 23
PILOT STUDY
A pilot survey of 10 consumers was done to ensure that the questionnaire is correct and relevant of
researchobjectives.
7
SURVEY
Once pilot study was over, actual survey was conducted.
DATA ANALYSIS
Result of the study was put in tables and graphs along with interpretation for easy
understanding of the findings of the research. Accordingly the charts and perceptual maps were
generated from the tables.
8
Entertainment and media
industry
9
Entertainment andmediaindustry
The Indian media and entertainment (M&E) industry is one of the fastest growing industries in
the country. Its various segments—film, television, advertising, radio, prints media and music
among others—have witnessed tremendous growth in the last few years.
According to a report jointly published by the Federation of Indian Chambers of Commerce and
Industry (FICCI) and KPMG, the media and entertainment industry in India is likely to grow 12.5
per cent per annum over the next five years and touch US$ 20.09 billion by 2013.
The media and entertainment sector consists of the creation, aggregation and distribution of
content, products and services, news and information, advertising and entertainment through
various channels and platforms. The media and entertainment industry is one of the fastest
growing industries in the world. Ever evolving technologies, extensive use of media by
corporate provide both opportunities and challenges to the media and entertainment industry.
Indian Entertainment Industry
Post reforms the media and entertainment industry in India has made tremendous strides. The
M&E industry can be further classified into film, television, advertising, print media and music.
The Indian entertainment industry came off age and gained global recognition when
A.R.Rahman and Resul Pokutty won the Oscars for their work in Slum dog Millionaire.
Television
According to the study by FICCI and KPMG, the television industry, which is currently valued at
about US$ 4.63 billion will expand by 14.5 per cent between 2009 and 2013.
Digital distribution platforms such as direct-to-home (DTH) and Mobile TV are transforming the
industry. Mobile TV—where content will stream in on mobile phones—which is currently at a
nascent stage is poised to grow big with the advent of 3G, according to experts.
10
Viewership across various segments is increasing and marketers are launching new channels to
meet this growing demand. Turner and Warner Bros Entertainment, Hollywood's leading studio
have launched WB, a new Warner-branded channel in India that will showcase blockbuster
motion pictures and acclaimed television series.
Further, Television channels such as Cartoon Network, Pogo, Disney, MTV and Star Plus are
expanding their product range to tap India's growing US$ 125.9 million licensing and
merchandise market.
BT's Media and Broadcast Sector has entered into two new agreements with New Delhi
Television (NDTV) to be its global network supplier.
Leading television channels, Sun Network and Zee Entertainment, have maintained their
number one and two positions, respectively, in the Asia-Pacific pay broadcaster ranks for the
second year in a row, according to a report by Media Partners Asia (MPA), an independent
international research agency.
Most of the Indians have a ‘Home - Office - Home ‘ life and that wouldn’t change much hence
Television is something that would not stop growing and there is sort of mimicing localization
effect which seems to work very well. One successful show in Hindi or English - convert into a
regional show and you have the local audience glued to the TV. Even with poor service from
cable operators or DTH, people can live without food but not without TV. But these guys have
to be more cautious while treating their young and influential audience - as these people are
now spending more time on social networks and social media. The more you dumb down the
more you would loose the creamy audience for which the advertizers pays for.
11
Music
Industry experts estimate that the current size of the music industry is about US$ 149 million.
According to a PwC study, the industry is likely to grow by 2 per cent over the next five years
and will be a US$ 164.56 million industry by 2012.
While cassettes and compact discs (cds) have traditionally accounted for most of the sales,
future growth will come from non-physical formats such as digital downloads and ringtones,
among others. Digital music sales are expected to account for 88 per cent of the total music
industry revenue in India by 2009.
Radio
The cheapest and oldest form of entertainment, reaching 99 per cent of the population, this
segment is likely to see many dynamic changes.
According to the PwC study, revenues from radio are likely to grow at a compound annual
growth rate (CAGR) of 24 per cent over the next five years and the industry will grow from US$
150.52 million in 2007 to US$ 370.22 million in 2012.
Private FM radio has emerged as the fastest growing segment in the media, notching up an
average 30 per cent growth in advertising revenues, compared to the industry's average of 18
per cent, according to ACNielsen's Radio Audience Measurement (RAM) service. Moreover, it is
expected to increase to US$ 218.49 million over the next two years from the current US$
133.52 million. FM radio broadcasting has expanded at a rapid pace and India today has over
300 FM radio stations.
Recently, Sun TV Network has decided to allow South Asia Multimedia Technologies Ltd, an
investment arm of Malaysia-based Astro Group, to increase its stake in its FM subsidiary, South
Asia FM, to 20 per cent from the current 6.98 per cent.
12
Advertising
Advertising trends showed a healthy growth in the last five years as marketers sought to woo
customers for a wide range of products. Radio, internet and cinema have been the traditional
mediums of advertising and according to a survey by Adlabs Cinemas and research firm IMRB,
in cinema, the 30-second in-theatre advertising accounts for 95 per cent of cinema advertising.
The remaining 5 per cent comprises activities in the lobby area such as new car or bike displays,
etc. Of the overall advertising spend, currently only around 0.4 per cent (around US$ 15.42
million) is spent on cinema. Print and TV account for the majority of the ad spend.
The number of brands advertised on television witnessed an 82 per cent increase during 2008
compared to 1999, according to a survey by AdEx India, a division of Tam Media Research.
Going forward, digital media advertising (internet, mobile and digital signage) is expected to
emerge as the medium of choice for advertisers. Of the available media, it was the fastest
growing segment in 2008. According to a FICCI-PwC report, online advertising it is expected to
touch US$ 212.03 million in 2011 from the current US$ 57.83 million.
Cinema
The Indian film industry is the largest in the world in terms of number of films produced per
year. The FICCI-KPMG study values the Indian film industry at US$ 2.11 billion and projects its
growth at 9.1 per cent till 2013.
The opening of the film industry to foreign investment coupled with the granting of industry
status to this segment has had a favourable impact, leading to many global production units
entering the country.
13
Recently, Anil Ambani's Reliance ADA Group has entered into a production deal with
DreamWorks Studios promoted by Hollywood director, Steven Spielberg, to produce films with
an initial funding of US$ 825 million for the first three years.
Walt Disney has partnered with Yash Raj Films to make animated movies, the Warner Group is
funding the Sippys' film projects, Viacom has a joint venture with the TV 18 group to form
Viacom-18, and Sony Pictures Entertainment has co-produced Saawariya with SLB Films (Sanjay
Leela Bansali Films).
Buoyed by the success of its maiden production in India—Chandni Chowk to China (which
garnered US$ 8.67 million globally in the first three days of its release)—Warner Brothers
Pictures India is set to invest US$ 38.6 million in film production this year.
Fox Star Studios, a joint venture between Twentieth Century Fox and Star, has entered into a
multiple-film deal with producer Vipul Amrutlal Shah, marking its foray into the Indian film
industry.
R-ADAG-owned Adlabs Films is betting on its integrated filmservice business and movie
exhibitions to drive its growth. The company is spending US$ 41.13 million to expand the two
businesses.
The cinema-viewing experience is also undergoing major changes. One perceptible change has
been the rapid growth of multiplexes, which meets consumer demand for quality
entertainment and has also helped boost production of niche films targeted at niche audiences.
The nation's multiplex industry is all set for an unprecedented boom buoyed by positive
regulatory changes and booming consumerism. According to an estimate, the number of
14
multiplex screens in India is expected to touch 5,000 by 2012, constituting around 40 per cent
of the total cinema screens.
Multiplexes /megaplexes have been instrumental in contributing 28 per cent of the total
theatrical sales for the film industry according to a report by Systematix Institutional Research.
Buoyed by the growth in the sector, Mexican global multiplex operator, Cinepolis, plans to
invest US$ 360 million in India for its filmexhibition business over the next seven years.
Further, PVR, the multiplex major plans to invest about US$ 52.2 million in the next 18 months
to expand its exhibition, movie production and bowling businesses.
Others
Segments like print media, animation and gaming are also likely to see interesting growth rates.
The country's growing literacy and new technologies have resulted in India emerging as the
second largest newspaper market in the world, according to latest research by the World
Association of Newspapers (WAN). Indian newspaper sales increased 11.2 per cent in 2007 and
35.51 per cent in the five year period. Newspaper advertising revenues in India were up 64.8
per cent over the previous 5 years.
According to the FICCI- KPMG study, the gaming segment, which is currently estimated at US$
125.29 million, is expected to grow at 33.30 per cent till 2013, while the US$ 119.51 million
Internet is seen growing at 27.9 per cent.
The Indian animation industry, currently estimated at US$ 460 million, is expected to grow at a
CAGR of 27 per cent to touch US$ 1,163 million by 2012 according to a report titled ‘Indian
Animation and Gaming 2008', jointly prepared by NASSCOM and Ernst & young.
15
INTRODUCTION OF RADIO
INDUSTRY
16
HISTORY OF RADIO INDUSTRY
Radio broadcast commenced in India in the early 1920’s. It is one of the oldest and the most
accessible segments of the entertainment industry. The history of radio broadcasting in India
dates back to 1923, when the first radio program was broadcasted by the Radio Club of
Bombay.
All India Radio (AIR) established and operated by the Ministry of Information and Broadcasting
(MIB), was the only player till the FM radio privatization process was initiated an the year 1999.
The phenomenal reach of radio in India, more than any other medium of entertainment or
information, makes it hard to ignore.
For more than 4 decades, the government of India did not permit private radio station to
broadcast in India. Then history changed its course. In 1993, the government in its wisdom,
allowed private FM operators to buy blocks on All India Radio, prepares programming content,
book commercials from advertisers and broadcast the whole lot. Within 4 years (1997-98), the
FM radio advertising and sponsorship business grew to Rs 93 corers with Times of India’s Times
FM & Mid-day group’s Radio Mid-day becoming the main players.
History was destined to change course once again. In June 1998 the Government, through its
electronic media regulatory body Prasar Bharti, decided not to renew contracts of private FM
operators. Not surprisingly, the advertising revenue fell 50% with in a year.
17
As destiny would have it, history changed course once again. This time, the government gave
the green light to privatize radio in India. July 6, 1999 was the history day when the government
announced that 150 new FM channels would be licensed across 40 cities.
And in 2000, the government auctioned licenses for private FM channels to bolster the
revenue. The highest bidder wins was the order of the day. And the focus on metros was
evident in the bidding. Expecting to collect Rs 800 million from auctioning 108 licenses, the
government had to actually face mass withdrawal of the bidders of the huge license fee. A
handful of serious bidders choose to remain.
In 2001, some of these players have started launching their channel. The government’s tenth
plan stipulates that private operations are to be encouraged to provide FM radio service in
metros and small cities. They announced Phase 2 of the privatization of FM radio, which was an
initiative in line with the road map laid out in the tenth plan. A total of 338 channels in 91 cities
across the country were made available for bidding by Indian private companies. FM Policy
Phase-II has been well accepted by all stakeholders, which resulted in huge growth not only in
FM radio industry but also in employment opportunity and has also created a demand for FM
radio in other cities The government has recently also announced Phase 3 of privatization of FM
radio which is expected in April 2010. At present the industry is seeing the upward trend
18
19
RADIO CHARACTERISTICS
 Radio is a cost effective medium to advertiser.
It offers reach, frequency, impact and economical advertising solution for the
advertisers. Radio advertising rates are low on cost per thousand (CPT) basis as
compared to other media.
 Excellent complementary medium.
Radio forms an excellent complementary medium to television and print. It can extend
the reach of a campaign, focus the delivery, and enhance or reinforce a message.
 Interactive medium.
Radio speaks to its audience in a highly personal manner. Listeners build a relationship
with their local radio personalities-a rich resource into which the community can tap.
 Low content costs
Unlike television, radio does not require any commissioned original content. Most of the
content n radio is live. The biggest content i.e. music, requires a royalty which is payable
to the relevant societies viz. Phonographic Performance Limited (PPL) and Indian
Performing Rights Society (IPRS) and certain music companies.
 Prime time differs from television
The prime time for radio listenership differs from prime time television viewing. Radio
listenership peaks in the morning, afternoon and late night time slots, while television
viewership reaches its peak during the night slot.
20
 Delivers relevant audience
Listenership of radio as indicated by the Indian Listener ship Track (ILT) survey is the
highest as a percentage among the younger audience.
 Ambient Medium
Easy to consume, you don’t have to make an extra effort to entertain yourself
Encircles the audience
 A Good Partner
It travels with the audience, wherever they go all the time. It begins where the print
ends. Last medium consumed before purchase.
 Local
Radio is a local medium. Provides a good platform for area-specific campaigns. Very Low
Spill-over.
 Reminder Media
People generally tend to forget things. Here radio helps the ad-messages by reminding
the people at the right time & place
 Clutter Breaking
Radio helps in breaking the clutter for any advertiser as ad-avoidance is very low in this
medium
 Innovative
We can execute n-number of innovative ideas. Can generate quick response of any
campaign.
21
HOW RADIO WORKS ?
Radio waves" transmit music, conversations, pictures and data invisibly through the air, often
over millions of miles -- it happens every day in thousands of different ways! Even though radio
waves are invisible and completely undetectable to humans, they have totally changed society
AM Waves
AMstands foramplitude modulation.
AM was the dominant method of broadcasting during the first eighty years of the 20th century and
remainswidelyusedintothe 21st
.
AMradio rangesfrom535 to 1705 kHz.These are the numbersyousee onyour AMradiodial.
AM radio technology is simpler than FM radio.AM radio waves are of a lower frequency than either FM
radioor TV waves.
Stations can theoretically be placed every 10 kHz, along the AM band. This means that there are a total
of 117 differentchannelsavailable forAMradiostation.
One cannot put stations on the same frequency that are too close together in geographic area. They will
interfere witheachother.Therefore thereisalimitationinthe numberof radiostationinanarea.
Since the signals of station tend to be limited in their range, the frequency can be used many times- as
longas the stationsare far enoughapartgeographically.
How far an AM station’s signal ravels depends on such things as the station’s frequency, the power of
the transmitter in watts, the nature f the transmitting antenna, how conductive the soil is around the
antenna,and,a thingcalled ionosphericrefraction.
22
Ionospheric refraction is a very big issue, since AM radio waves can end up hundreds and even
thousandsof milesaway,andinthe processinterface withall otherstationsonthe same frequency.
AMradio stations the ground wave doesn’t go very far. This means numerous stations can be put on the
same frequencywithoutinterferingwitheachother.
The problem arises-if you want to see it as a problem-with the sky wave, which can end up in other
statesand provinces,oreveninothercountries.
The ionosphericismuchmore effective inreflectingthese radiowavesatnight.
That’s whyat sunsetmostAMradiostations:-
 Reduce power
 Directionalize theirsignals(senditmore insome dorectionthanothers),or
 Go off the air
This may explain why your favorite AM radio station goes off the air at sunset,or becomes much harder
to hear
FM and TV Waves:
FM stands for Frequency modulation.
FM and TV waves don’t act in the same way as AM radio waves.
FM are on a higher frequency.
The FM radio band goes from 88 to 108 MHz. FM radio stations must be 200 kHz apart at these
frequencies, which mean that there’s room for 200 FM stations on the FM band. But unlike, AM
23
radio station, FM station don’t end up being assigned frequencies with nice round number like
820 or 1240. Thus, an FM station may be at 88.7 on the dial.
You may have noticed that FM stations don’t reduce power or sign off the air at sunset. That’s
because ionospheric refraction doesn’t appreciably affect FM or TV signals.
For the most part FM and TV signals are line of sight. Although this means that FM stations
don’t interfere with each other, this characteristic creates a couple of other problems.
First, these waves go in astraight line and don’t bend around the earth as AM ground waves do.
They quickly disappear into space-which may be fine if you are sitting on mars trying to listen to
your FM radio
If not, then the farther away from the FM or TV station you are, the higher you have to have an
antenna to receive the FM or TV signal. Note that the earth is round-we hope this does not
come as a shock to anyone-and, therefore, these signals will literally leave the earth after 50
miles or so.
Since FM signals are line of sight, they can be stopped or reflected by things like mountains and
buildings. In the case of solid objects like buildings, reflections create swishing sound when you
listen to FM while driving around tall structures
The higher the FM transmitter antennas are the greater area they will cover-which explains why
these antennas are commonly very tall, or placed on top of the mountains. AM radio doesn’t
need that kind of advantage, since, as we’ve seen, AM radio waves don’t behave in the same
way. Note also from the drawing above the FM signals tend to go through the ionosphere
rather than refracted form it. Again it means that no matter what the station power, its signal
at some point leave the earth.
24
25
Radio in comparison with other media vehicles
Medium Start Date Current Reach
Newspaper 17th Century 32 Cr Readers
TV 1960 45 Cr Viewers
Radio 1975 17 Cr Listeners
Internet 2000 5 Cr. Visitors monthly
Mobile 1996 44 Cr users connections
Source: Roy Morgan Research single sourcedata (People 14+); Jan - Dec 2008
26
RADIO + TELEVISION
• Radio boosts the effect of TV Advertising when used together – The Multiplier Effect.
• Radio delivers 15% lift in Brand Awareness, when 10% of TV Budget is re deployed on
Radio
-Millward Brown Study, UK
• Dramatic increase in frequency of message exposures
• Message reaching out to ‘light’ TV viewers also.
• Radio works during the hours in the day when TV audience is lower
• Radio works when product relevance is higher (like Pizza advertising in evening band on
radio coinciding with snacking time)
Radio adds Rs 5crore exclusive listeners to a TV plan
Source:IRS 20009 R1
46
48
51
53
42
44
46
48
50
52
54
TV TV + Print TV + Radio All media
That’s an incremental reachof 11% to
a TV plan
Population
reachedin
crores
27
Radio is a Reach Builder in Mornings & Frequency Builder in Evenings, complements TV plans
Radiois a reach builderinthe morning Anda frequencybuilderinevening
RADIO DOMINATES TV DOMINATES
28
RADIO + PRINT
Brand Awareness Increases Dramatically For Print + Radio Campaigns
The audience exposed to radio generated almost three times the brand recallcompared to
the audience exposed to newspapers only.
Source: A Study by US Radio Advertising Effectiveness Lab (RAEL)
Radio adds an exclusive audience of 11 crores to print.
17
28
0
5
10
15
20
25
30
Press Press + Radio
Population
reachedin
crores
Great mediumto support / boost any print campaign
29
The Audience Are Able To Provide Much Better Message Playback, For Print + Radio
Campaign
Radio Offers Effective Targeting
• Brands can focus their activity around Key Target Groups on Radio
• Audience Profile Varies Across the Day; thereby allowing ‘Day Part’ Targeting
30
Evolution of private players
The Indian television system is one of the most extensive systems in the world. Terrestrial
broadcasting, which has been the sole preserve of the government, provides television
coverage to over 90% of India's 900 million people. By the end of 1996 nearly 50 million
households had television sets. International satellite broadcasting, introduced in 1991, has
swept across the country because of the rapid proliferation of small scale cable systems. By the
end of 1996, Indians could view dozens of foreign and local channels and the competition for
audiences and advertising revenues was one of the hottest in the world. In 1995, the Indian
Supreme Court held that the government's monopoly over broadcasting was unconstitutional,
setting the stage for India to develop into one of the world's largest and most competitive
television environments.
Broadcasting began in India with the formation of a private radio service in Madras in 1924. In
the same year, the British colonial government granted a license to a private company, the
Indian Broadcasting Company, to open Radio stations in Bombay and Calcutta. The company
went bankrupt in 1930 but the colonial government took over the two transmitters and the
Department of Labor and Industries started operating them as the Indian State Broadcasting
Corporation. In 1936, the Corporation was renamed All India Radio (AIR) and placed under the
Department of Communications. When India became independent in 1947, AIR was made a
separate Department under the Ministry of Information and Broadcasting.
The early history of radio broadcasting in independent India is important because it set the
parameters for the subsequent role of television in the country. At Independence, the Congress
government under Jawaharlal Nehru had three major goals: to achieve political integration,
economic development and social modernization. Broadcasting was expected to play an
important role in all three areas.
31
The most important challenge the government faced at independence was that of forging a
nation out of the diverse political, religious, geographic and lingual entities that composed
independent India. In addition to the territories ruled directly by the British, over 500 hundred
"independent" princely states had joined the new nation, some quite reluctantly. The country
immediately found itself at war with Pakistan over one of those states--Kashmir. The trauma of
the partition of the country into India and Pakistan and the violence between Hindus and
Muslims had further weekend the political stability of the country.
Broadcasting was harnessed for the task of political nation building. National integration and
the development of a "national consciousness" were among the early objectives of All India
Radio. Broadcasting was organized as the sole preserve of the chief architect of this process of
political integration--the State. The task of broadcasting was to help in overcoming the
immediate crisis of political instability that followed Independence and to foster the long-term
process of political modernization and nation building that was the dominant ideology of the
newly formed state. Broadcasting was also charged with the task of aiding in the process of
economic development. The Indian Constitution, adopted in 1950, mandated a strong role for
the Indian State in the economic development of the country. The use of broadcasting to
further the development process was a natural corollary to this state-led developmental
philosophy. Broadcasting, was especially expected to contribute to the process of social
modernization, which was considered an important pre-requisite of economic development.
The dominant development philosophy of the time identified the problems of development as
primarily internal to developing countries. These endogenous causes, to which communication
solutions were thought to exist, included traditional value systems, lack of innovation, lack of
entrepreneurial ability and lack of a national consciousness. In short, the problem was one of
old ideas hindering the process of social change and modernization and the role of broadcasting
was to provide an inlet for the flow of modern ideas.
32
It was in the context of this dominant thinking about the role of broadcasting in India that
television was introduced in 1959. The government had been reluctant to invest in television
until then because it was felt that a poor country like India could not afford the medium.
Television had to prove its role in the development process before it could gain a foot-hold in
the country. Television broadcasts started from Delhi in September 1959 as part of All India
Radio's services. Programs were broadcast twice a week for an hour a day on such topics as
community health, citizens duties and rights, and traffic and road sense. In 1961 the broadcasts
were expanded to include a school educational television project. In time, Indian films and
programs consisting of compilation of musicals from Indian films joined the program line-up as
the first entertainment programs. A limited number of old U.S. and British shows were also
telecast sporadically.
The first major expansion of television in India began in 1972, when a second television station
was opened in Bombay. This was followed by stations in Srinagar and Amritsar (1973), and
Calcutta, Madras and Lucknow in 1975. Relay stations were also set up in a number of cities to
extend the coverage of the regional stations. In 1975, the government carried out the first test
of the possibilities of satellite based television through the SITE program. SITE (Satellite
Instructional Television Experiment) was designed to test whether satellite based television
services could play a role in socio-economic development. Using a U.S. ATS-6 satellite and up-
link centers at Ahmedabad and Delhi, television programs were beamed down for about 4
hours a day to about 2,400 villages in 6 states. The programs dealt mainly with in- and out-of-
school education, agricultural issues, planning and national integration. The program was fairly
successful in demonstrating the effectiveness of satellite based television in India and the
lessons learnt from SITE were used by the government in designing and utilizing its own
domestic satellite service INSAT, launched in 1982.
In these early years television, like radio, was considered a facilitator of the development
process and its introduction was justified by the role it was asked to play in social and economic
development. Television was institutionalized as an arm of the government, since the
33
government was the chief architect of political, economic and social development in the
country.
By 1976, the government found itself running a television network of eight television stations
covering a population of 45 million spread over 75,000 square kilometers. Faced with the
difficulty of administering such an extensive television system television as part of All India
Radio, the government constituted Doordarshan, the national television network, as a separate
Department under the Ministry of Information and Broadcasting. Doordarshan was set up as an
attached office under the Ministry of Information and Broadcasting--a half-way house between
a public corporation and a government department. In practice, however, Doordarshan
operated much like a government department, at least as far as critical issues of policy planning
and financial decision-making were concerned. Doordarshan was headed by a Director General
appointed by the I and B Ministry. The Ministry itself and sometimes the office of the Director
General as well, was and continues to be, staffed by members of India's civil services.
In 1982 television began to attain national coverage and develop as the government's pre-
eminent media organization. Two events triggered the rapid growth of television that year.
INSAT-1A, the first of the country's domestic communications satellites became operational and
made possible the networking of all of Doordarshan's regional stations. For the first time
Doordarshan originated a nation-wide feed dubbed the "National Programme" which was fed
from Delhi to the other stations. In November 1982, the country hosted the Asian Games and
the government introduced color broadcasts for the coverage of the games. To increase
television's reach, the government launched a crash program to set up low and high power
transmitters that would pick-up the satellite distributed signals and re-transmit them to
surrounding areas. In 1983 television signals were available to just 28% of the population, this
had doubled by the end of 1985 and by 1990 over 90% of the population had access to
television signals.
34
1976 witnessed a significant event in the history of Indian television, the advent of advertising
on Doordarshan. Until that time television had been funded through a combination of
television licenses and allocations from the annual budget (licenses were later abolished as
advertising revenues began to increase substantially). Advertising began in a very small way
with under 1% of Doordarshan's budget coming from advertising revenues in 1976-77. But the
possibility of reaching a nation wide audience made television look increasingly attractive to
advertisers after the introduction of the "National Programme" in 1982. In turn, Doordarshan
began to shift the balance of its programming from educational and informational programs to
entertainment programs. The commercialization of Doordarshan saw the development of soap
operas, situation comedies, dramas, musical programs, quiz shows and the like. By 1990
Doordarshan's revenues from advertising were about $300 million, accounting for about 70% of
its annual expenditure.
By 1991, Doordarshan's earlier mandate to aid in the process of social and economic
development had clearly been diluted. Entertainment and commercial programs had begun to
take center stage in the organization's programming strategies and advertising had come to be
Doordarshan's main source of funding. However, television in India was still a modest
enterprise with most parts of the country getting just one channel except for the major cities
which received two channels. But 1991 saw the beginnings of international satellite
broadcasting in India and the government launched a major economic liberalization program.
Both these events combined to change the country's television environment dramatically.
International satellite television was introduced in India by CNN through its coverage of the Gulf
War in 1991. Three months later Hong Kong based StarTV (now owned by Rupert Murdoch's
News Corp.) started broadcasting five channels into India using the ASIASAT-1 satellite. By early
1992, nearly half a million Indian households were receiving StarTV telecasts. A year later the
figure was close to 2 million and by the end of 1994, an estimated 12 million households (a little
less than one-fourth of all television households) were receiving satellite channels. This increase
in viewership was made possible by the 60,000 or so small scale cable systemoperators who
35
have mushroomed across the country. These systems have redistributed the satellite channels
to their customers at rates as low as $5 a month. Taking advantage of the growth of the
satellite television audience, a number of Indian satellite based television services were
launched between 1991 and 1994, prominent among them ZeeTV, the first Hindi satellite
channel. By the end of 1994 there were 12 satellite based channels available in India, all of
them using a handful of different satellites. This number was expected to double by the end of
1996, with a number of Indian programmers and international media companies like Turner
Broadcasting, Time-Warner, ESPN, CANAL 5 and Pearsons PLC, seriously considering the
introduction of new satellite television services for India.
The proliferation of channels has put great pressure on the Indian television programming
industry. Already the largest producer of motion pictures, India is poised to become a sizable
producer of television programs as well. With Indian audiences clearly preferring locally
produced program over foreign programs, the new television services are spending heavily on
the development of indigenous programs. The number of hours of television programming
produced in India has increased 500% from 1991 to 1996 and is expected to grow at an ever
faster rate until the year 2000.
Despite the rapid growth of television channels from 1991 to 1996, television programming
continues to be dominated by the Indian film industry. Hindi films are the staple of most
national channels and regional channels rely heavily on a mix of Hindi and regional language
films to attract audiences. Almost all Indian films are musicals and this allows for the
development of inexpensive derivative programs. One of Doordarshan's most popular
programs, Chitrahaar, is a compilation of old film songs and all the private channels, including
ZeeTV and music video channels like MTV Asia and Channel V, show some variation of
Chitrahaar. A number of game shows are also based on movie themes. Other genres like soap
operas, talk shows and situation comedies are also gaining in popularity, but the production of
these programs has been unable to keep up with demand, hence the continuing reliance on
film based programming.
36
International satellite programming has opened up competition in news and public affairs
programming with BBC and CNN International challenging Doordarshan's long standing
monopoly. Most of the other foreign broadcasters, for example, ESPN and the Discovery
Channel, are focusing on special interest programming. Only StarTV's STAR Plus channel offers
broad-based English language entertainment programs. Most of its programs are syndicated
U.S. shows, for example soap operas like The Bold and the Beautiful and Santa Barbara and talk
shows like Donahue and Oprah. However, STAR Plus has a very small share of the audience in
India and even this is threatened by the launch of new channels.
A peculiar development in television programming in India has been the use of hybrid English-
Hindi program formats, popularly called "Hinglish" formats, which offer programs in Hindi and
English on the same channel and even have programs, including news shows, that use both
languages within a single telecast. This takes advantage of the of the audience for television
(especially the audience for satellite television) which is largely composed of middle class
Indians who have some knowledge of English along with Hindi and colloquially speak a language
that is primarily Hindi intermixed with words, phrases and whole sentences in English.
Commercial competition has transformed Doordarshan as well and it is scrambling to cope with
the changed competitive environment. Satellite broadcasting has threatened Doordarshan's
audiences and self-preservation has spawned a new ideology in the network which is in the
process of reinventing itself, co-opting private programmers to recapture viewers and
advertising rupees lost to ZeeTV and StarTV. In 1994, the government ordered Doordarshan to
raise its own revenues for future expansion. This new commercial mandate has gradually begun
to change Doordarshan's perception of who are its primary constituents--from politicians to
advertisers.
The government's monopoly over television over the years has resulted in Doordarshan being
tightly controlled by successive governments. In principle, Doordarshan is answerable only to
Parliament. Parliament lays down the guidelines that Doordarshan is expected to adhere to in
its programming and Doordarshan's budget is debated and approved by Parliament. But the
37
guidelines established by Parliament to ensure Doordarshan's political neutrality are largely
ignored in the face of the majority that ruling parties have held in Parliament. Doordarshan has
been subject more to the will of the government than the oversight of Parliament. Successive
governments and ruling political parties have used Doordarshan to further their political
agendas, weakening its credibility as an neutral participant in the political process. There have
been periodic attempts to reconstitute Doordarshan into a BBC-like public corporation, but
governments have been reluctant to relinquish their hold on such a powerful medium.
The government drew its right to operate the country's broadcasting services as a monopoly
from the Indian Telegraph Act of 1885 which empowers the government with the exclusive
right to "establish, maintain and work" wireless services. In addition, the Constitution lists
broadcasting as the sole domain of Parliament, effectively shutting out the states from making
any laws with regard to television. Within the ambit of these provision it was assumed that
media autonomy or liberalization in any form was the prerogative of the government to grant.
But the government's monopoly was challenged in the Indian Supreme Court in 1995. The
Court held that the government monopoly over broadcasting was unconstitutional and while
the government has the right to regulate broadcasting in the public interest, the Constitution
forbids monopoly control over any medium by either individuals or the government. The Court
directed the government to establish an independent public authority for "controlling and
regulating" the use of airwaves. The Court's decision holds out the promise of significant
structural changes in Indian broadcasting and the possibility that terrestrial television may
finally free itself from governmental control.
It is evident that over time the State's control over television will continue to diminish. As its
revenue structure begins to change and Doordarshan begins to respond to increasing
commercial pressures, the character of its programming will begin to increasingly reflect the
demands and pressures of the market place. In the meantime, caught between the government
and the market, Doordarshan continues to struggle to maintain its mandate of public service
programming. But the Supreme Court's recent decision ordering the government to establish
38
an independent broadcasting authority to regulate television in the public interest holds the
promise of allowing Indian television to escape both the stifling political control of the state and
the commercial pressures of the market. There are a number of other constituencies like state
governments, educational institutions, non-governmental organizations and social service
agencies who can participate in a liberalized broadcast system. The Supreme Court has
provided an opportunity to develop a broad based television system. How the country responds
to this opportunity in the next few years will determine the future of broadcasting in India in
the next century.
India's privateradio broadcasting industry exhibits a strong growth potential
FM Radio Broadcasting Industry - India FM Radio Broadcasting Industry - India. Radio
broadcasting revenues are growing at 29% per annum. Growth in this sector is being propelled
by increasing radio listener base, favourable demographics, opportunities in Phase III
expansion, political advertising, increasing advertising by small local brands and introduction of
new performance measurement tool.
The report begins with privatization of radio. The market overview section gives a quick
overview of the market with estimated advertising revenues and share, and profile of
advertisers on radio. The drivers and challenges explain the factors influencing growth of the
industry including increasing radio listener base, opportunities in phase iii expansion, increasing
advertising by small local brands, favourable demographics, political advertising and
introduction of new performance measurement tool. The key challenges identified include
royalty, lack of content differentiation, government regulations and bargaining tactics used by
advertisers. The report also highlights the current market trends namely emergence of visual
radio, satellite radio, community radio, internet radio, sales alliances and players going niche.
39
The report identifies the current market trends including emergence of visual radio, satellite
radio, community radio, internet radio, sales alliances and players going niche. The competitive
landscape profiles the major players in this sector in terms of business description, number of
FM stations and FM frequencies of each player. The report also provides details key
developments in this sector.
The competitive landscape profiles the major players in this sector including their business
description, number of FM stations and FM frequencies of each player. The report also provides
the key developments in this sector.
Government has liberalized radio broadcast and this has resulted in most media houses
diversifying to offer radio services.
In Mumbai, for instance, five private FM radio stations have been launched. Mumbai listeners
can tune in to any of the seven FM stations (five from private broadcasters and two from AIR).
Government has indicated that its long-term plan is to have 150 FM stations across 40 cities. Is
this a case of one too many? Can Indian market sustain so many radio stations? Going by the
International benchmark, even 150 stations across India is a sustainable proposition. There are
more than 6000 radio stations in US and even a developing country like Nigeria has 18 FM
stations. In most markets, radio manages to garner around 4-5% of the mass media spend. In
some countries like Sri Lanka, radio accounts for 20% of ad spend. It is estimated that in 2001,
American radio commanded US$3.2 Billion out of US$60 Billion spent on mass media. In India,
currently radio is able to garner less than 1% of the total ad pie of Rs.8, 600 crore. Madison
media estimates that by 2004, advertisers will spend around Rs. 500 crore on radio. This will
constitute around 4 % of the enlarged ad pie.
While growth of the radio broadcast industry looks exciting, there are numerous issues facing
the radio broadcasters. Chief of them being the license costs and licensing policy. After bidding
aggressively, many players have realized that high license cost is making the business unviable.
40
As per reports, bidders license for 37 stations. This translates to around Rs.4.2 crores as license
fee per station. The broadcasters now want the government to scrap fixed license fee and move
to a revenue sharing regime. However, the industry feels that these are mere start-up issues;
radio should feature in the media planner's radar as a serious medium.
Today, media planners are quite at loss as there is inadequate information on this medium. This
study attempts to provide better insight by exploring other markets where radio is a more
established medium and then extrapolate the same to Indian markets. We will examine three
aspects relevant to media planners:
1) International trends in Radio Business
2) Radio Measurement
3) Best practices that have evolved in using the medium
International trends
International experiences show two distinct trends in evolution of radio business
Consolidation - Typically, there is a surge of activity when the media is liberalized but over a
horizon of five to six years, consolidation is inevitable and stations groups are formed that
controls most of the revenues. For instance, in UK four media groups control nearly 60% of ad
revenue. We expect similar consolidation exercise in India. Radio stations that are part of
established media houses would do well. Publications having strong city edition will do have an
advantage as they already have infrastructure to marshal local advertisers and also keep a tab
on the pulse of the city citizens.
Specialization - Internationally, radio stations have grown by attracting niche audiences (like a
Hispanic channel in US or a Malayalam channel in gulf) and local advertisers. As of today, if one
41
goes by Mumbai experience, the concept of niche programming has not yet caught the
imagination of the broadcaster and audiences find it almost impossible to distinguish one from
another. Madison Media expects that the evolutionary pressures will prevail in India and radio
stations will increasingly find their own niche. For instance, we expect that by year 2004,
emergence of stations that address only specialist audience groups - like a special radio station
dedicated to south Indians residing in Mumbai or a station that caters exclusively to college
going population. Such specialist channels will be ideal medium for advertisers, as they will
have access to well defined captive audience.
Radio Audience Measurement
The question haunting most advertisers and media planners is regarding the audience
measurement that will be adoptedfor Radio. As it is early days in India, station owners and
advertising agencies on ad hoc basis are conducting research. We expect the trend to continue
for some more time till significant advertising monies are committed on radio.
Even Internationally, radio audience research has not matured to the extent of television
audience measurement. The popular rating system for radio that is used in US is the Arbitron's
RADAR (Radio's All Dimension Audience Research) audience report. It measures National radio
audiences and the audience size of radio commercials aired on 31 radio networks operated by
large radio networks. Till recently, RADAR report was based on a 12,000-person telephone
survey. However, the next round of RADAR plans to shift reliance from telephone survey to
diary-based panel for data collection. There has been some academic discussion on use of
"meters" in radio sets to determine listnership. However, these are many years away from
being put to commercial use. The prime reason for inadequate advancement in radio audience
measurement technique has been the small share of ad pie that radio commands and also the
vast geographic spread.
42
We expect that over a period of time, audience measurement technique for radio will improve
and a currency will be established for buying commercial time and selection of alternatives. In
the mean time, we suggest that advertisers should not ignore the media owing to non-
availability of any established audience measurement data. Indicative surveys are being
conducted and published periodically by research agencies. Advertising agencies also conduct
periodic dipstick surveys. Madison Media routinely undertakes studies on radio usage.
Key Findings from Madison Media Research -
 Radio has a reach of 56% and there is a distinct skew towards males.
 Radio Mirchi is the most popular station and is tuned by people in SEC A and B.
· People listen to FM at home (70%), while driving (32%), at public places (9%) and at the
office (7%).
 Almost 51% of the people listen to FM for an average time of one hour and another 39%
listen to FM for a longer period of 1-3 hours.
 Sunday listenership is dramatically low with only 10% of the people tuning in to FM vs.
weekdays where the number of tune-ins is as high as 94%.
 Majority of the people listen to Hindi film songs (63%), followed by Hindi pop (40%),
remixes (37%) and English pop (33%).
Best Practices that have evolved in using the medium
While the audience measurement is still in infancy, users of radio as an advertising
medium can benefit from extensive work carried out in area of media effectiveness.
Most of these studies have been conducted in developed markets like UK and USA. The
most impressive in this genre of research has been the Radio Recall Research (RRR),
which tested 1200 commercials with 200 respondents per commercial.
43
This exhaustive study was conducted in early 1980s and subsequent research added to
the body of available knowledge. It will be incorrect to directly transplant those
learning's in Indian context. However, they are invaluable in providing directions and we
at Madison Media have distilled these findings, adapted to Indian context and arrived at
set of best practices for radio advertising.
Create Unique Properties - studies clearly demonstrate that properties created on radio
are cost effective and have advantage of high recall. International experience suggests
that music oriented properties targeted at youth last long and provide immense benefit to
advertisers. Closer home, "Binaca Geet Mala" on radio was as one of the best media properties.
To create such high decibel properties, advertisers should be willing to enter early and commit
long term investment. It might take some time before the properties start to reward the
advertisers and advertisers should be willing to fork out the extra premium now before the
medium gets established.
Exploit Drive Time Audiences - the traditional bastion of radio has been the "In car" listening.
However, given the low penetration of ownership of personal cars in India, we do not expect
car owners to be the largest audience for radio. It is not important whether in-car listeners will
form the bulk of listnership base. It is more important to understand that radio will be the best
medium to target upwardly mobile high spending executives and businessmen. Studies have
demonstrated that in-car listeners are light consumers of other media like television, making
radio a very effective medium. A study by Voice of British Advertisers shows that radio is the
most effective medium to target businessmen. There are mixed reports with regard to station
switching behavior among in car listeners. A research by Radio Advertising Bureau (RAB), UK
indicates, contrary to popular myth, that nearly 85% of in-car audience do not shift stations
frequently. However, other studies indicate there is extremely low loyalty among in car
44
listeners. In any case, it is undeniable that for brands that target at affluent section of the
society need to be actively associated with radio. In other markets, many successful service
brands
especially those in office supplies and financial services have benefited tremendously by
judicious use of radio.
Exploit Imagery Transfer - a study by Statistical research Inc. shows that three out of four
consumers who watch a television spot will "replay" the visual image mentally when they hear
a radio commercial for the same brand. This is called Imagery Transfer. Another series of
studies called "distraction study" tried to simulate the fact that radio listening is always
secondary activity. These tests also indicated that listeners were able to create and keep images
fresh and top-of-mind even when engaged in other task. It is through imagery transfer that
radio creates a synergy with television. Recent studies shown that Sonic branding, where aural
brand elements are used is very effective in sustaining brand's recall (tring tring of Britannia).
Creation of sonic branding reduces long term cost of advertising, as one need not air the
complete commercial to register recall. As can be fathomed, radio can be advantageously used
in creating sonic elements of a brand.
Effective Radio Copy Management - studies have clearly established that length of the
commercial had a positive impact on the ad. In general, spots of 45 seconds or more were
effective. RRR studies also indicate that more brand mentions in the commercial were good for
ad recall and was more effective when the brand was mentioned early in the ad. Moreover,
fatigue factor is high with radio commercials. The ads that were repeated too often were
disliked. Copy variation can offset this fatigue and it is suggested to have three variants of the
same theme. Though airing multiple variants is recommended, there is evidence, which state
45
that simultaneous airing of more than 5 executions leads to decay in effectiveness. As in any
other media, ads that were liked had higher impact.
Radio Multiplier Effect - apart from RRR, another monumental study is the Millward Brown
study on radio multiplier effect. Millward Brown conducted the study across October 1999 to
April to find out how effective radio advertising can be relative to television. This study involved
nearly 5500 interviews in continuous research to track awareness and attitudes to 17 brands.
The media tested were Commercial Radio and television in the Central Region of UK. The broad
findings of the study proved that radio was, on an average, three-fifths as efficient as television
at driving advertising awareness amongst radio listeners; used in conjunction with a television
campaign, it proved to be an effective medium; and in general, if 10% of a given television
budget is re-deployed onto radio, the efficiency of the campaign in building awareness
increases on average by 15% as shown in table below:
46
(Source: rab.co.uk)
The study highlighted that radio effectiveness result was achieved at one-seventh of the cost.
Of course, this cannot be taken as a thumb rule as there will be wide variance between rates in
U.K and other markets. However, the study makes a strong case for advertisers to divert a small
portion of their TV budget to radio.
Conclusion
Radio offers tremendous opportunities for advertisers and media planners need to explore
various options by which they can effectively use radio in their media mix. Conversely,
broadcasters need to develop the market by being more responsive to the advertiser's needs.
This will provide an opportunity for the market to arrive at the final verdict on the effectiveness
of the medium.
47
FUTURE SCENARIO
The Indian Media and Entertainment industry is forecasted to grow at an annual growth rate of
19 per cent to reach Rs 83,740 crore by 2010.
The forecasted CAGR of various segments of the Media and Entertainment industry in India
till 2010 is:
 Radio - 32%
 Music - 1%
 Television - 24%
 Film Industry - 18%
 Print Media - 12%
The forecasted size of the various segments of the Media and Entertainment industry in India
till 2010 is:
 Radio - Rs 1,200 crore
 Music - Rs 740 crore
 Television - Rs 42,700 crore
 Film Industry - Rs 15,300 crore
 Print Media - Rs 19,500 crore
The government has announced Phase 3 of privatization of FM radio which is expected in April
2010. Therefore large number of radio stations, across the country is expected to grow. At
present the industry is seeing the upward trend.
48
Porter’s Five Forces Model
Bargaining power of
Buyers
High  Buyers (listeners as
well as advertisers)
do not face
significant switching
costs
 Advertisers are
extremely price
sensitive. Listenership
tastes frequently
change, providing
little loyalty to any
particular radio
station.
 Advertising buyers
dictate radio
programming choices
Bargaining Power of the
Suppliers
Low - Medium  Since most suppliers
to Broadcasters have
either been acquired/
have a tie-up with the
broadcasters, the
bargaining power of
suppliers is low.
Threat of New Entrants Low  High start-up capital
is a big demotivator.
 New entrant has
some problems
finding skilled
professionals.
Serviceable used
equipment is
expensive.
 Long-lasting
economies of
learning and scale
also demotivate the
potential new entrant
49
Note on Porter’s 5 forces
As we see, the Industry could be classified as relatively unattractive since the power of the
forces is high. We note that the buyers are primarily listeners and also advertisers. Also,
content providers who don’t have any contractual arrangements with broadcasters can
leverage the online revenue models directly.
Threat of Substitutes Medium  Customers incur no
switching costs. Also,
adequate substitutes
are available.
 Possibly, One
Broadcasting medium
substitute for the
other(CD’s as a
replacement For
Radio).
Intensity of Rivalry
among Competitors
High  Larger firms have
created a critical
mass, capacity to
induce users to
subsidiaries
 Companies and
products, created size
by consolidating
complementing firms.
There are significant
brand identities and
product differences.
Competition is fierce;
 Ethics are often
questionable. Exit
barriers are low, and
also
acquisitions/mergers
are
50
Key Private Players in Radio
Industry
51
INTRODUCTION
Private FM radio has emerged as the fastest growing segment in the media.
ALL PRIVATE RADIO CHANNELS IN AHMEDABAD
Frequency Brand Name Owner
91.1 Radio City Star India Pvt Ltd
93.4 Red Fm South Asia FM Ltd
94.3 My Fm Bhaskar group
95.0 Radio One Mid-Day Multimedia
Limited
98.3 Radio Mirchi Times of India Group
52
91.1 RADIO CITY
Radio City 91.1FM is promoted by Music Broadcast Private Limited (MBPL), the private FM
network has captured the hearts of millions of listeners across 20 FM stations in Mumbai, Delhi,
Bangalore, Chennai, Ahmedabad, Pune, Hyderabad, Lucknow, Jaipur, Vadodara, Surat,
Sholapur, Nagpur, Sangli, Coimbatore, Vizag, Ahmednagar, Akola, Nanded and Jalgaon.
Radio City 91.1FM's differentiated music offers listeners melodious Adult Contemporary (AC)
music along with a vibrant outlook, 'Whatte Fun'. It now brings a unique and uniform brand
experience, in line with the vision of creating a national brand.
Radio City is characterized by exciting shows that give it unmatched popular appeal. A history of
innovative programming, friendly radio jockeys and fresh music uniquely position Radio City to
cater to the mass premium audience across India's most important cities. Radio City's range of
innovative and popular shows cut across audiences. The medley of songs, contests, talk shows,
events, humour and gossip delivered by a hugely popular team of radio jockeys have revived
and revolutionised radio-listening habits across all our markets. The programming at Radio City
is strategically planned to uplift the mood of its listeners. The programming is backed by
extensive research and we deliver content that is tinged with the local flavour. They have
always catered to our audience's demands. Radio City has its content tailored to fit the wants
and needs of the local audiences and speaks the language of the people. This combined with its
music expertise and creativity provides for compelling content
Since its inception, Radio City has used every opportunity to innovate with the category and
build stronger involvement and listenership. Playing truly popular music, in the language of the
people, Radio City programming has also had the distinction of successfully pioneering many
path breaking programmes on radio like Musical-e-Azam, RC Live, Remix Raja, Life Ki Dhun with
Sonu Niigaam, the simulcast of Sonys Indian Idol 2, Shaam-e-Ghazal with Roop Kumar Rathod
and Maan Na Maan Superstar Tera Mehmaan. Radio City has given radio a new dimension with
the concept of 'Celebrity RJ' starting with Life Ki Dhun with Sonu Nigaam. Hottest chart busters,
53
humorous Babbar Sher, rip-roaring mimicry, gripping fiction, interactive game shows,
professional counselling, children's programming and the best of Bollywood celebrity
interviews, you hear it first and better only on Radio City!.
As solution providers to advertisers, Radio City invests in understanding the advertiser's
imperatives and product propositions. The idea is to design a highly customized offering to
optimally convey the USP of the advertiser's product offering to the FM brand's discerning
listeners while presenting to them choicest infotainment.
Radio City broadcasts round-the-clock using state of the art digital stereo FM for unmatched
quality in signal strength, clarity and brilliance. Radio City has always been abreast with the
latest in technology. Radio City has world class studio facilities across markets
A sustained focus on understanding listeners and leveraging the synergies of music expertise
and innovative programming, allows Radio City to deliver a unique listening experience and be
an integral part of the lives of listeners. Aggressively looking at spreading the Radio City
experience across the country, Radio City 91.1FM is committed to growing the market and
creating superlative content quality audiences nationwide.
In an endeavour to harness new technologies to connect through music with its chosen
audience, MBPL has recently forayed into the domain of the Internet with PlaneRadiocity.com
(www.planetradiocity.com). Planet Radio City is India's first all-inclusive Music Portal that
offers users information, entertainment and interactivity. The site is targeted not just at the
passionate, serious music lover, keen on information and discovering new music but also
musicians and music enthusiasts - experts and amateurs. The website offers unique
applications and features hitherto missing from the music websites of Indian origin. In short,
PlanetRadiocity.com is a one-stop shop for music lovers and musicians.
54
98.3 RADIO MIRCHI
Radio Mirchi’s holding company Entertainment Network (India) Limited (ENIL) was incorporated
in 1999. After successfully bidding for licenses in the Phase I auction in 2000, ENIL launched its
first station in Indore on October 4, 2001. In the space of 24 months, Radio Mirchi made its
presence felt in seven cities; along the way it also became the only private FM brand in all the
four metros.
Radio Mirchi was also the first off the mark to launch a station from the lot of cities included in
Phase II. In quick succession it launched Bangalore, Hyderabad and Jaipur in early 2006 and
completed the final rollout of the remaining 22 stations recently.
Resources were poured into shipping the highest quality studio and transmission equipment.
The latest in transmitters, mixers and coders were sourced from globally renowned suppliers
based in the United States and Canada. No cost was spared in ensuring that Radio Mirchi set
the standards for quality of broadcast and coverage in each of its local markets.
Since launching its first station in Indore in 2001, Radio Mirchi has gone from strength to
strength.Today, it is one of the largest private FM radio networks in India with licences in 32
cities. As on date all 32 stations are on air.
Radio Mirchi has the distinction of being the only private radio broadcaster to have licences in
all of India’s fourteen cities with a population of over 2 million. This makes the channel the
most valuable network for advertisers. With revenue exceeding Rs. 170 crore (US$ 42.5 million)
Radio Mirchi, in its space, had an estimated 45% market share (Source: internal data).The
company grew 43.6% in the financial year 2006/07. In the first nine months ended December
31, 2007 the company’s revenue was Rs. 162.50 crore (US$ 40.63 million) up 32.5% over the
previous year.
55
The channel’s strength can also be gauged from the fact that Radio Mirchi’s total daily reach in
the metropolitan cities of Mumbai, Delhi and Kolkata was 7.7 million listeners (Source: Indian
Listenership Track Wave 4 – 2007). In the new Radio Audience Measurement (RAM) launched
by the TV ratings company TAM, Radio Mirchi dominated Mumbai, Delhi and Bangalore by
logging a combined weekly listenership of approximately 11.3 million (RAM week 02, 2008).
This is the highest of any station in these three cities combined.
But it’s not just in the metros that Radio Mirchi scores. Across its 32 cities this perky
entertainment brand reaches out to an estimated 22 million listeners every day. This is higher
than the all India reach of the leading satellite TV channel.
Not surprisingly Radio Mirchi is also a favourite with advertisers. It has received due recognition
from several quarters. It won four of the six RAPA awards received by radio broadcasters from
the Radio and Television Advertising Practitioners’ Association of India in 2004; and seven out
of eight in 2005. Radio Mirchi is also the only media brand to have won a Gold for Best Activity
Generating Brand Loyalty and a bronze for Best Activity Generating Brand Awareness and Trial
at the 2004 Promotion Marketing Awards of Asia. In 2007 Radio Mirchi won four RAPA Awards.
It also won two Golds at the Ad Club Kolkata and a Gold at the Ad Club Bangalore Awards
function.
In 2006 Radio Mirchi was conferred the status of Superbrands in India.
56
93.4 Red FM
Sun TV Network, India's largest television network has powerpacked Twenty TV channels,
Fourty Six FM Radio Stations, Two Daily Newspapers and Four Magazines in several Indian
languages.
It has become our nature to occupy the first slot in whatever we do. Sun TV Network Limited's
foray into FM radio is no exception either.The top slot is a result of a carefully planned
thoroughly enjoyable, round-the-clock, wholesome entertainment-oriented package and there
is a substantial localization of content to retain the regional flavour.
Delhi : Mumbai : Kolkata : Vishakapatinam : Bangalore : Gulbarga : Hyderabad : Warangal :
Jaipur : Bhubaneshwar : Pune : Aurangabad : Nashik : Nagpur : Tirupati : Lucknow : Bhopal :
Vadodara : Rajkot : Ahmedabad : Kozhikode : Indore : Vijayawada : Varanasi : Gangtok : Siliguri :
Guwahati : Shillong : Aizwal : Asansol : Jamshedpur : Rajahmundry : Kanpur :
Thiruvananthapuram : Kochi : Thrissur : Mangalore : Mysore : Kannur : Allahabad : Jabalpur
The marketing department is wholly responsible for the advertisement sales of Red FM
stations. With it's team of dedicated professionals, it is today one of the highly appreciated
professional marketing unit among radio stations. Apart from offering the available
advertisement time in the most effective way, it offers the best follow up service.
The deals, that are made, are mutually beneficial and uniform. It functions with the motto -
professionalism, efficiency and dedicated service.
57
94.3 MY FM-Jiyo Dil Se
Company Overview
58
94.3 MY FM
The D B Corp Ltd. is one of the largest media groups of the country and is the largest read
newspaper group in the country with over Rs 1.55 crore readers
My Fm is owned by Synergy Media Entertainment Limited which is wholly owned company of
the Bhaskar group.
Company Profile: Synergy Media Entertainment Limited
Brand Name: My Fm
Corporate Office: 94.3 My FM
Synergy Media Entertainment
2nd floor, 72, M Block market
Greater Kailash-2
New Delhi
Ahmedabad Office: 94.3 My FM
Synergy Media Entertainment
208, Bhaskar house
Nr YMCA Club
Sarkhej-Gandhinagar highway
Ahmedabad
59
Synergy Media Entertainment limited, a Bhaskar group company, launched 94.3 My Fm in
Ahmedabad on July 21, 2007.
D.B Corp is one of the leading print companies in India, publishing 31 newspaper editions and
125 sub editions in three languages (Hindi, Gujarati and English). Their flagship newspapers,
Dainik bhaskar and Divya bhaskar, have a combined readership of more than 25.33 million
readers, making them most widely read newspaper group in India. Dainik bhaskar is the most
widely read newspaper in Chandigarh, Chattisgarh, Harayana, Rajasthan and Madhya Pradesh.
Divya bhaskar is a Gujarati daily newspaper. Their other news papers are Saurashtra Samachar
and , on franchisee basis, DNA Money and DNA (in Gujarat).They are one of the fastest growing
major newspaper group in India.
Synergy Media Entertainment limited has a significant presence in the radio business under the
brand name My Fm. Through Synergy Media Entertainment limited they have acquired license
to operate in 17 cties in 7 different states. They have the license to operate 17 stations. Synergy
Media Entertainment limited has also filed eligibility bid with the government of India to
operate an additional 4 FM radio station in Mumbai, Bangalore, New Delhi and Hyderabad.
My Fm Mission
94.3 My Fm will strive to become an indispensible part of the lives of its employees, listeners
and business associates by offering them relaxing, refreshing and informative content which
will not only entertain them but will also take care of their emotional needs.
My Fm Vision
To be among the top three FM radio networks in India by the year 2012 and to positively
impact and enrich the lives of its employees, listeners and business associates by following its
five guiding principles of management philosophy.
 Empowerment
 Fearlessness
 Innovation
 Openness
 Creativity
60
Currently in 7 states and 17 cities
1. Madhya Pradesh :- Indore, Bhopal, Jabalpur, Gwalior
2. Chhattisgarh :- Raipur, Bilaspur
3. Rajasthan :- Jaipur, Jodhpur, Udaipur, Kota, Ajmer
4. Gujrat :- Ahmedabad, Surat
5. Punjab :- Jalandhar, Amritsar
6. Haryana :- Chandigarh
7. Maharashtra :- Nagpur
Jaipur was the first station launched on 28th May, 2006.
61
The brand was decided as My Fm as it is a right reflection of the one to one relationship with an
emotional ownership of the medium with the listeners. The brand operates at he single
frequency i.e. 94.3 over all 17 stations.
My Fm is calling for its listeners to “Jiyo dil se”. the Fm brand from Synergy Media
Entertainment limited has embarked on a new campaign to better connect with its listeners
and seeking to reach out to them in various touch points- colleges, malls, and other hot spots.
The campaign is supported by extensive advertising in print and on air.
Harish Bhatia coo, my fm said “the campaign ‘jiyo dil se’ s an extenton of my fm’s commitment
and its understanding of the evolving audience preferences. The freshness in the branding will
ensure that My Fm stays young, responsive to listeners aspirations and ever eager to serve
them better.”
My Fm has come up with various campaigns like “Tention naa lene ka, naa dene kaa, jiyo dil se”,
“Dimag to dimag hai, suno dil ke,jiyo dil se”-these are set to become a lifestyle statement of the
youth.
My Fm has designed its shows according to the preference of the consumers with the help of
extensive research and survey. The type of music to be played in a particular time band is also
derived based on research.
62
DEPARTMENTAL ANALYSIS
Overview of the departmental structureof My Fm
63
Sales Department
Sales department in My Fm consists of Sales executives. Their task is to sell the inventory in the
form of seconds and generating revenues for the station. For that they need to move in he
field, approach clients, ad agencies and close the deal with them. They are responsible for the
collection. Each of them have their individual target and to achieve their target they can offer
activities like on ground activity and on air selling.
Sales Planning
 Sales’ planning is very important and responsible work because sales department is the
revenue generating department and performance of the company depends on the sales
growth.
 The station director cluster head gives the revenue target to each station that are
responsible for the target achievement.
 The station head plans the sales in the meeting with his sales executives.
 The performance is reviewed monthly.
Responsibilities
 The station head is responsible for sales target
 Sales executives are responsible for sales as well as reporting to the station head for the
sales.
 Ales executives are also responsible for collection from companies and dealers.
 Every sales executive is given the target based on area or sector.
Strength
 My Fm sales team can easily compete with other players with negotiated rate to attract
prize sensitive customer and get an edge over competitors. At certain level of rate sales
executive of the other company has to say no while My Fm sales team can close the
deal.
64
 With help of Divya Bhaskar data base My Fm sales team can access the retail client of
the city. This large data base provides sales teamgreat potential customer.
 Sales team is having benefit of Divya Bhaskar brand equity which is a recognized brand
in the city.
 My Fm enjoys synergy of both print and radio medium.
 In the complex deal to compete with the competitors, sales team can offer combo pack
of print + radio.
Weakness
 My Fm has strategy if volume sales. Sales team in doing business for volume with
negotiated lower rates which can generate higher revenue
 The volume ales strategy wit lower rate may have perception of lower quality in mind of
customers.
 My fm has segmented its clients in categories like, national corporate retail, regional
corporate retail, and retail and government division. But so formally this procedure is
not followed by the sale team.
 My Fm has an advantage in terms of print synergy but its when the sales people of Divya
Bhaskar close deal of My Fm they often have to provide the very low rate. Some times
the advantage of print synergy results in the lower revenue earning for it.
Marketing Department
My Fm has marketing executive who are responsible for all the marketing activities like
branding, advertising and promotion. Marketing executive makes plan with station head
according to the budget given by regional marketing head. Marketing executive’s main job is to
find out innovative ways for promotion and branding. And this task is to come with ideas for
gaining brand and frequency recall.
65
Strength
 My Fm has good presence through aggressive advertising and branding.
 It has good visibility in the city by on ground activities as well as aggressive branding
strategy.
 My Fm always takes participation in any event organized at spot places, which can
increase the value of its brand.
Weakness
My Fm has most of the barter deals
Now in hat it becomes media partner and gets a free brand promotion in the event. In
exchange My Fm would freely promote the event on radio. So here money or margin is not
involved in whole transaction.
Programming Department
In My FM programming department is headed by programming head that is responsible for
programming activity of the station. They are responsible to meet all the legal aspects of
programming like which can be produced on radio or not? Programming head is also
responsible to make his team work and complete their work in time and with all legal aspect.
Their task is to make more creative programming which can attract listeners. Department also
makes programming which have involvement from listeners also.
66
MANAGEMENT CONTROL SYSTEM
Management control system is meant for effective implementations of chosen strategy. It tries
to ensure that each and every member of the organization direct their efforts to implement the
organizational strategies.
Organizational objectives
Every organization has typical objectives. Again these objectives can be divided into two parts.
Financial objectives- Double digit growth in sales
Return on investment
Non financial objectives- % increase in market share
Customer satisfaction
Here in case of My Fm, the unit has an objective of achieving its annual sales target.
Strategy
Strategies are plans to achieve organizational goals. Strategies differ between organization and
control should be tailored to the requirements of specific strategies.
My Fm has a volume based strategy to reach their target. Their strategy is to sell most of its
inventory in the form of seconds even below the average selling price to gain volume business.
Budgeting
Budgets are an important tool for effective short term planning and control in organizations
planning. It is a management commitment in that managers agree to accept responsibility for
attaining the budgeted objectives. Strategy planning and budgeting are simultaneous process. It
generally covers a period of one year.
In case of My Fm station head allocates the task to its sales teamand make sure that they will
give their maximum to implement the strategy objective of the firm. In My Fm sales team
67
members are responsible for their own categories. My Fm has a huge data base of clients. Now
this database is divided into segments.
The above figure shows that how the categories are made and the clients are divided. National
corporate client people look after those whose head quarters are located locally within Gujarat
and they deal with My Fm for national advertisement i.e. Nirma, Vadilal, Paras etc. There is also
one specific executive who looks after government clients. The retail people look after the local
advertisers who are based only in a particular city.
68
Performance measures
A performance measure system is simply a mechanism that improves the likelihood of the
organization that will implement the strategies successfully. It provides for the effective
implementation of the strategy.
In My Fm, sales team is evaluated on the basis of their targets. They have monthly tracker of
their target versus achievement which it self is a motivational factor for them.
Compensation
The key to motivating people to behave in a manner that further an organization’s goals lies in
the way the organization’s incentives relate to the individual’s goals.
In My Fm, incentives are linked with the target achievement. Incentive is generally 20% of gross
salary. A sales executive achieving at least 80% of his/her target will get 100% of incentive.
Incentive is paid monthly to the sales team.
69
Marketing Plan
In general, marketing activities are all those associated with identifying the particular wants and
needs of the target market of the competitors. This involves market research on customers,
analyzing their needs and then taking marketing strategy decision about product design,
pricing, promotion and distribution. In a place like Ahmedabad with its town like stature,
marketing plays an important role in brand building.
Strategy
Expansion of the network of out of home media sites managed by My Fm
Explore opportunities to lease sites on long term bases.
Introduce innovative technology and processes
Marketing in My Fm follows the following approach
 Association for ground visibility
 Contest
 My Fm events
 Branding
70
7 P’s Of Marketing
1. Product
2. Price
3. Place
4. Promotion
5. Physicalevidence
6. Process
7. People
PRODUCT MIX
 Brand
The brand is My Fm. As it is a right reflection of the one to one relationship with an
emotional ownership of the medium with the listener’s. The brand operates at the
single frequency 94.3 across the station
The brand id “94.3 My Fm Jiyo Dil Se”
 Target segment
They have a large chunk of listeners who are- young, housewives, also listeners who are
40 plus.
So programming caters to all strata of society. So, while they target the young
population, they cannot afford to ignore the other large segment of the society.
 Language
In Ahmedabad My Fm has made their programs 60% in Hindi, 20% in Gujarati and 20%
in English.
71
SHOWS SCHEDULE
Monday to Friday:
Saturday:
Timings Show name Hosted
6 am to 7 am Araadhana Back to Back
7 am to 11 am SalaamAhmedabad RJ Ankit & RJ Krupa
11 am to 2 pm 16 Always RJ Payal
2 pm to 5 pm Dil Chaahte Hai RJ Ekta
5 pm to 9 pm Happy Evenings RJ Vishal
9 pm to 12 pm Rock the party DJ Akhil
Timings Show name Hosted
6 am to 7 am Araadhana Back to Back
7 am to 11 am SalaamAhmedabad RJ Ankit & RJ Krupa
11 am to 2 pm 16 Always RJ Payal
2 pm to 5 pm Dil Chaahte Hai RJ Ekta
5 pm to 9 pm Happy Evenings RJ Vishal
9 pm to 11 pm Chandani Raatein RJ Mamta
11 pm to 1 am My World Back to Back
72
Sunday:
Timings Show name Hosted
6 am to 7 am Araadhana Back to Back
7 am to 9 am Lazy Lahme Back to Back
9 am to 12 pm My Fm top 30 RJ Abhi
12 pm to 2 pm Numerology Sanjay Jumaani
2 pm to 3 pm Home Shanti Home RJ Vishal
7 pm to 9 pm Icons RJ Krupa
9 pm to 12 am Shaam - E - Ghazal RJ Ayaz
 Family (7:00 am to 11:00 am)
 Housewife (11:00 pm to 2:00 pm)
 Youth (2:00 pm to 5:00 pm)
 Evening drive time (5:00 pm to 9:00 pm)
 Late evening(9:00 pm to 11:00 pm)
 Night (11:00 pm to 1:00 am)
 Late night (1:00 pm to 7 am)
73
PRICE MIX
As far as advertisement rates are concerned, rates are based on negotiation for My Fm. It
provides advertisement n print also if the customer hives an ad in the radio.
74
75
76
Place
Station: 17 cities and 7 states
Frequency: 94.3 FM
Brand visibility: Corporate cricket
Celebrating hoil
Sponsored IIM-A chaos
Organizing movie screenings
Blood donation Camp
Contest on air and on website
Promotion
Advertisements:
My Fm does two types of advertisements. One is theme advertising and other is mode
advertising. In mode advertising frequency of My Fm is highlighted to target the customer so
that they can recall station with frequency. While in theme advertising just a poster of joy with
tag line of My Fm is highlighted.
Contests
My Fm does on air activity and asks question to listener and one who gives answers to question
will get a prize like movie tickets, water park tickets and gift vouchers.
Also “MY FM MY SINGAPORE” contests are played for 6 cities like Indore, Bhopal, Chandigarh,
raiur, jaipur and ahmedabad.
77
“MY HAAR MY JEET” contest was played in Ahmedabad in association with AB Jewels.
My Fm organized cricket Maha Sangram where all the corporate of Gujarat were invited to play
cricket.
Physical Evidence
Being a service provider and also available anywhere at anytime in physical evidence depends
on the customers.
Anyone can set the frequency and avail the service anywhere.
Promotions help to create brand awareness and thus support the physical evidence.
Event organization-they also have been organizing or sponsoring several programs which again
help to create awareness and visibility which helps to attract more listeners to tune into.
Gifts help to create peripheral evidence, which listeners take away with them and motivates
them to tune into in help in more interaction.
My Fm has a colorful and interactive website which is useful for not just listeners but also helps
to get ad revenue by quoting charges for ads per second. Thus it also helps to get an idea of
how to approach My Fm for campaigns. It also has interesting contest and music download
which attract the music lovers.
78
Process
A radio wave is an electromagnetic wave propagated by an antenna. Radio waves have
different frequencies. The listeners can tune the radio receiver to a specific frequency to catch a
specific radio signal.
The size of the antenna depends on the frequency of the signal to be transmitted or received.
Mirchi has much better technology as all of its equipments are imported from USA and Canada
for better quality broadcast and coverage.
People
They are hiring only local talents and there’s no dearth of talent in this country. There is a lot of
research before the launch of any station, the programming teams are trained for nothing less
than three to six months.
They don’t import radio jocks from the metros and impose them on an alien city. They ensure
that they are in touch with the localities, culture and ethos.
Here Radio jocks plat an important part in creating a special relationship with the listeners and
thus helps to create the differentiation. They can develop a special liking whereby the listeners
will prefer listen to their shows due to the preference of RJ’s
79
ANALYSIS OF QUESTIONNAIRE
80
How often do you listen to radio? (In a week)
From the sample of 200 respondents, only 1% (3) listen to radio twice a week and can be
considered as hard nuts to crack with negligible preference towards radio while from the graph
it can be seen that 48% (96) listen to radio 5 times a week and 26% (51) of the respondents
listen to radio 6 times a week who are clear prospects and can be easily converted to regular
listeners by fulfilling their expectations from private radio stations.
The statistics clearly indicate that majority of the respondents who prefer listening to radio,
listen on almost regular basis. This would suggest that they would prefer listening to radio
almost daily followed by a schedule in which they would like to listen.
Furthermore, it can be seen that with the constant growth in the radio industry, the preference
towards this media is increasing among general public and thus the respondents generally
prefer listening to radio in an on and off basis. For those 10% (21) and 2% (5) of respondents
who listen to radio 3 and 4 times a week respectively, the preference towards radio although
not clearly defined, we can still assume that their preference for radio is not negligible and they
can be converted to regular listeners with research on their requirements and filling that gap.
1% 10%
2%
48%
26%
13%
Listenership (In a week)
2 times
3 times
4 times
5 times
6 times
7 times
81
Why do you listen to radio?
From the sample of 200 respondents, 112 respondents listen to radio for the purpose of
entertainment and so this directly poses a clear requirement of entertaining shows on air
rather than shows which are more socially inclined. Again 142 respondents listen to radio for
the sole purpose of getting relaxed which indicates that the private radio stations should make
sure that the scheduling of shows and songs on air should be such that there are hardly any
repetitions which bring a sense of freshness and newness to the listeners. These listeners are
those who already tend to have an inclination towards radio.
There are only 6 and 5 respondents out of 200 who listen to radio for RJ’s and Traffic Updates
and so it can be clearly said that the private players cannot position their brand through their
RJ’s or any other social cause. The only reason for this is that this medium is considered as
112
142
5
9
6
0 100 200
Entertainment
Relaxation
Traffic Updates
News
For RJ's
Reasons for listeningto Radio
No of Listeners
82
solely relaxation and entertaining medium and thus for the reasons like traffic updates or news
the respondents rather prefer other medium like television or print media.
As far as the RJ’s are concerned, only 6 respondents listen to radio for the RJ’s and so it
indicates that the radio station cannot achieve audience applauds through powerful RJ
strength. Although, it being their ad-on benefit the radio stations must focus on music and
entertainment part of the shows on air.
83
Which radio station do you prefer listening to?
This question is a clear depiction of the listeners’ preference for all the private radio stations.
From 200 respondents, 93 prefer listening to Radio Mirchi which is an undisputed leader in the
market since its inception 8 years back. This shows that the image of Radio Mirchi is consistent
in the mind of the listeners as a leader and they might have maintained this image due
constant differenciation in their shows.
From the graph, 91 respondents have selected Sun TV Network’s Red FM which was then S FM.
This shows that the radio station is rapidly gaining popularity since its rebranding which
occurred in August 2009. The preference for this radio station nearing Radio Mirchi and so it
might pose as a threat to the leader over a period of time.
9
91
69
16
93
0
10
20
30
40
50
60
70
80
90
100
91.1FM
Radio City
93.5FM
Red FM
94.3FM
My FM
95.0FM
Radio One
98.3FM
Radio
Mirchi
PreferredRadio Stations
No of listeners
84
While Bhaskar Group’s My FM is catching up the ladder with a preference by 69 respondents
and their positioning strategy “Jiyo Dil Se”, the radio station is gaining more and more
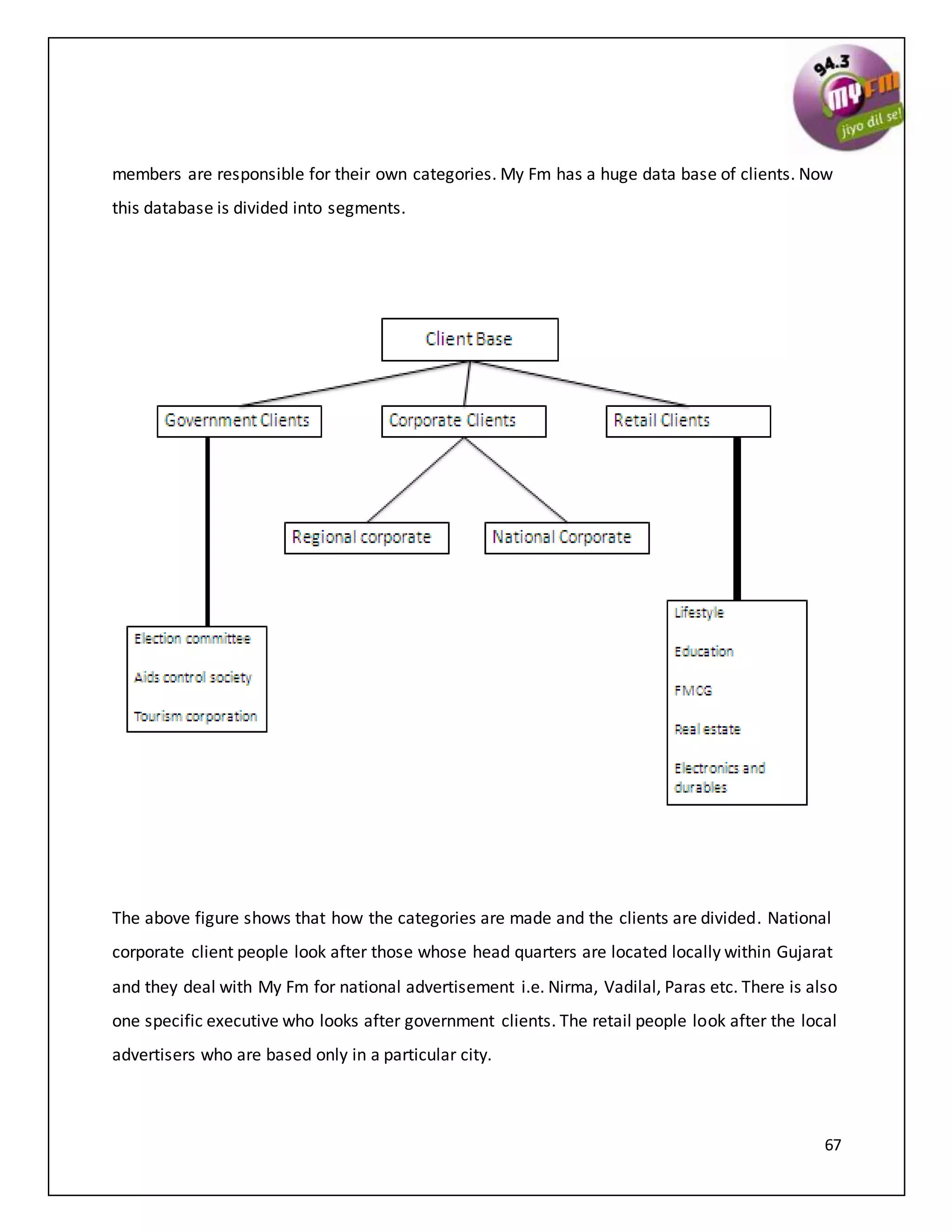
popularity among youngsters since its inception in 2007.
Radio City and Radio One are lagging behind in terms of preference of listenership which might
be due to their stagnancy and monotonous approach towards shows on air.
85
Cross tabulation (time spent on radio with gender)
From the above graph we can derive that there is a relation between the number of hours
spent on listening to radio and gender. For less than 1 hour of listenership number of males
listening to radio is higher than the females. With the increase in number of hours as seen from
the graph, this ratio changes and in the time slot of 2 to 4 hours of listenership the ratio gets
reversed wherein female listenership leads over the males.
As we move ahead with the increase in number of hours of listenership time the ratio gets
equalized.
0
5
10
15
20
25
30
35
40
45
50
>1 1.-2. 2.-4. 4.-8. <8
Male
Female
>1 1.-2. 2.-4. 4.-8. <8 Total
Male 24 31 43 3 2 103
Female 15 30 46 4 2 97
Total 39 61 89 7 4 200
86
When do you listen to radio?
From the 200 respondents, as shown in the graph above, majority of them i.e. 162 respondents
listen to radio between 7am to 11am. This clearly indicates that the morning time slot is the
prime time slot wherein people are in a relaxed mood to listen to radio as a background score.
Again it can also be derived that during this time slot people move to their respective working
places and so they listen to radio while driving. During this time slot, radio stations should
position their shows in such a way that it peps up the mood of the listener and the listener
moves towards the start of the day with a light and cheerful mood.
0
162
22
10
55
40
72
0
20
40
60
80
100
120
140
160
180
Time slots of listenership
No of listeners
87
Another time slot preferred is from 9pm to 12midnight wherein the respondents have just
ended their daily hectic schedule of work and are in a mood to relax. But this time slot is
youth’s favourite as well. So radio stations must position their shows with a clubbed mixture of
English and upbeat. With this positioning, the stations can directly cater all the types of
audiences without any glitches.
Next favourite time slots are 5pm to 9pm slots together in which again the office goers are
returning and are in a mood to cheer up for their personal lives. While driving back they would
like to hear bollywood latest and upbeat music which would pep up their mood and would help
them relieve themselves from all the pressures at workplaces.
The final slots lie between 11am to 5 pm, basically meant for entertaining the homemakers but
these days the trend has shifted towards TV wherein the daily soaps have taken charge for that
time slot and keeps the homemakers busy. Thus, only 32 respondents prefer this time slot with
the bare minimum requirement of absolute entertainment because audience listening to radio
during these hours are generally found more demanding then others.
88
Where do you listen to radio?
By knowing about the places where the respondents listen to radio, we can derive their attitude
towards radio and their preference over it. From 200 respondents, 128 respondents listen to
radio while travelling so from this we can derive the strategy for the shows on air during the
peak hours of the city. The jazzier and happening these hours would be, the more likeability
and preference of the respondent would be received. This directly coincides with the preferred
time slots and so we can match both to come to a common strategy.
The second preferred location is home which has been preferred by 125 respondents.
Obviously these respondents would be listening to radio for entertainment primarily and then
for relaxation.
125 128
36
0
0
20
40
60
80
100
120
140
Place of Listenership
No of listeners
89
Generally at work people do not prefer listening to radio while only 36 respondents say that
they listen to radio to get refreshed in their lunch hours. Thus this segment should be catered
with customization i.e. providing shows which makes them feel treated with great importance
thus adding to their listenership.
90
Which voice do you prefer to listen on radio?
Male voice Female Voice Co hosted Total
Male 29 47 27 103
Female 30 44 23 97
Total 59 91 50 200
29%
46%
25%
Preferred Voice on Radio
Male
Female
Co-Hosted
91
From 200 respondents, 93 respondents have a higher preference towards female voice on radio
over other two options out of which 49 are male and 44 are female. The notion that females
voices are more soothing to hear plays a vital role in this preference. Although RJ’s are known
through their wit and spontaneity, their voice and the frequency of their voice play a major role
in changing audience’s preferences. Thus, prime time shows should be suggestively hosted by
female RJ’s to attract audience’s attention.
Again, 59 respondents prefer male voice on radio out of which 29 are males and 30 are females,
which is a marginal difference and is solely due to spontaneous attitude and interaction with
the audience
Co-hosted shows on air have come into existence recently and so, these shows are gaining
more and more preference over time because the pros of both the voices are assimilated in
such shows which enhances interaction.
0
5
10
15
20
25
30
35
40
45
50
Male voice Female Voice Co hosted
Male
Female
92
Preference of type of music in specified time bands
Ideal Schedule
Time Slot Category
6 AM – 7 AM Bhajans
7 AM – 9 AM Hindi Latest
9 AM – 11 AM Upbeat Including Hindi Latest
11 AM – 2 PM Retro Including Hindi Slow
2 PM – 5 PM Gazals & Hindi Slow
5 PM – 9 PM Hindi Latest
9 PM – 11 PM Remixes
11 PM – 12 AM Gazal, Hindi Slow & Retro
12 AM Onwards English & Upbeat
Time
Slot
Gazal Bhajan Remix Hindi
Latest
English Instr. Regio
nal
Slow Upbe
at
6 – 7
AM
- 162 - - - 20 44 10 -
7 – 9 43 22 14 84 - 45 14 24 36
9 – 11 - - 39 57 - 10 20 50 63
11 – 2
PM
38 14 30 42 30 - 54 48 28
2 – 5 49 - 24 34 - 24 30 55 29
5 – 9 - - 54 111 30 - 34 20 51
9 – 11 10 - 74 49 25 30 - 30 12
11 – 12 66 - 46 26 34 13 56 64 -
12 AM
+
34 10 12 18 64 34 11 19 86
93
Do you prefer listening to a single radio station?
From 200 respondents, 196 (98%) do not prefer listening to a single radio station. They switch
to different radio stations due to the clutter caused due to excessive commercialization and
advertisements. The people like listening to radio for music and entertainment and so when
they come across such a clutter of over commercialization, they tend to zap between the
channels. Thus radio stations should bring innovative programs which would deal with this
problem and make the audience feel fulfilled with their requirements.
There are only 4 respondents who are hard core loyal to their preferred radio station.
2%
98%
Preference towards single
radio station
YES
NO
94
Do you like playing games on radio?
From the 200 respondents, 197 (99%) do not like playing games on radio. This clear indication
of disregard for games on radio derives that the radio stations should come up with innovative
ways of interaction with the audience rather than the conventional way of interacting with the
audiences on radio.
1%
99%
Preference towards playing games on radio
YES NO
95
Have you ever played a game on any radio station?
Along with being a conventional way of interaction, games are also considered to be unreliable
and boring. The respondents 82% (164) do not trust the procedure and they find it
untrustworthy. Playing games is also considered to be time consuming activity and so
respondents generally prefer listening to radio jus for entertainment and radio and not for the
purpose of interaction.
18%
82%
Played games or not
YES NO
96
What all qualities do you look forward to in an ideal radio station?
RANKS
#
RADIO
JOCKEY
MUSIC INFORMATION ENTERTAINMENT INTERRACTION TOTAL
1 3 180 11 5 1 200
2 64 6 45 80 5 200
3 64 2 49 84 1 200
4 61 12 78 18 31 200
5 8 0 17 13 162 200
TOTAL 200 200 200 200 200
Applying MeanAverages:
Mean Avg. Rank for each attribute would be as follows:
Thus, their actual ranks would be as follows:
RJ’s MUSIC INFORMATION ENTERTAINMENT INTERRACTION
MEAN
AVG.
3.035 1.23 3.225 2.77 4.74
RJ’s MUSIC INFORMATION ENTERTAINMENT INTERRACTION
RANKS
#
3 1 4 2 5
97
Do you like listening to sparklers?
Sparklers used in conjunction with a programme/show to enhance the brand identity of the
programme. They are short timed fillers which increases the listenership and preference of a
particular brand of radio station.
From the 200 respondents, 94% (184) like listening to sparklers which indicates that the
respondents look forward to an entertainment which has got direct element of differentiation
and without interaction. All the sparklers have the same purpose of being short timed fillers to
entertain the audience and so sparklers are highly appreciated because they are interesting and
generate curiosity for something new every time.
All the radio stations should make sure that their sparklers are more entertaining and
interesting which would induce curiosity and ultimately avoid zapping.
94%
6%
Sparklers listenership
YES
NO
98
Which are your favourite sparklers?
From the 200 respondents, 88 respondents are ardent fans of Sud from Mirchi. RadioMirchi 98.3
FM presents HasiKePhuvarewithSudarshan
Please call me Sud
Okay…Sud
C'mon baby,chill!
If you are an avidradiolistener,chancesare youhave heardSudarshanakaSud onRadio Mirchi reading
out jokesfromhisbook Hasi Ke Phuvare.Sud's (whofuelsmanychatsincollege canteens)candid
remarksleave listenersinsplits,attimesamusedandsometimesevenirritated.
This sparkler is coming on air since 5 years and it has silly jokes which have created Sud a brand
in itself.
Myself Ghanta Singh. Born 1947, on the eve of Independence. With Graham Bellji’s blessings, I
make use of telefone. I call people. Ask simple stupid questions. Still people don’t know
answers. And in disgust they slamfone on my face.
Poor they, I pity them.
88
82
15
58
34
0 50 100
Sud
Ghantasingh
Babbarsher
Pappudiya
Irfan CD Centre
Favorite Sparkler
No of Respondents
99
BEWARE. You could be my next target!
Then comes Ghantasingh by Radio One liked by 82 respondents is a classic example of
interaction with absolute fun and entertainment wherein Ghantasingh calls different people
and irritates the hell out of them until they disconnect their line.
Pappudiya by Red FM is again appreciated by 58 respondents wherein he interviews celebrities
and then modifies their interviews to make it utter nonsensical and yet entertaining making fun
of them.
Do you listen to radio on weekends?
From 200 respondents, the listenership on weekends is not preferred by 74% (148) because
weekends are considered to be times wherein people like to be with family and complete the
work which they cannot do in the weekdays.
26%
74%
Listenershipon weekends
YES NO
100
Do you think there should be different programs on Sunday?
Due to schedule change of radio in the weekends, people find it diverting from their regular
schedule of programs on air and so from the 200 respondents, 171 do not prefer listening to
radio in the weekends.
Thus all the players should keenly make sure that the programs on air on Sundays should be in
line with the weekday’s programs and do not carry a sudden drift of change in the structure or
schedule. Also another important thing which should be considered is that the audience do not
like to change their schedule of listenership and so all the radio stations should follow the same
pattern on Sundays keeping minor changes which keep Sundays more interesting.
14%
86%
Preference towards different types of
programs on Sundays
YES NO
101
Can you recall the jingles of the following radio stations?
Jingles of radio stations are one of the strongest techniques for brand recall. The more
impactful jingle is, the more it is remembered. At times jingles which are very appealing in
terms of its music are highly praised and the radio station gains popularity on the basis of those
jingles only.
From 200 respondents, 156 respondents can recall jingle of My FM – “Jiyo Dil Se” which is
remarkably ahead of Red FM and Radio Mirchi whose recall is 124 and 121 respectively. Red FM
says “Bajate Raho” while Mirchi says ”Mirchi Sunnewale Always Khush”
This indicates that the jingle should be appealing and should be consistent. While the jingle of
Radio One and Radio City is low because of inconsistency in their jingle which keeps on
changing and so their audience gets confused and ultimately fail to recall the jingles.
0
20
40
60
80
100
120
140
160
59
124
156
16
121
Jingle Recall
No of respondents
102
Association of radio stations with attitude
To check the attitude of the radio stations perceived by the respondents, the imagery was given
and they had to relate the radio stations to that imagery.
From 200 respondents, 81 consider Red FM to be enthusiastic and zestful which stays ahead of
My FM and Radio One which are having a marginal gap having 41 and 10 respondents in their
favour while Mirchi and City are not considered to be enthusiastic.
7%
40%
21%
20%
12%
Attitude Check -"Enthusiastic Imagery"
91.1FM Radio City
93.5FM Red FM
94.3FM My FM
95.0FM Radio One
98.3FM Radio Mirchi
103
Here clear indication of commercialised imagery is shown in My FM with 109 respondents and
then by Mirchi with 81 respondents favouring them. This image is forms due to excessive ads
and RJ voice ratio over music. This makes a radio station commercial in the eyes of the
audience.
2%
2%
55%
0%
41%
Attitude Check -“Commercialized Imagery"
91.1FM Radio City
93.5FM Red FM
94.3FM My FM
95.0FM Radio One
98.3FM Radio Mirchi
104
The sophisticated imagery is sweeped down completely by Radio City by having 112 out of 200
respondents in its favour. Later 24 and 29 respondents rate Mirchi and Radio One respectively
as sophisticated. This imagery is because there are less number of programs and all the
programs are pertaining to something that makes sense. This imagery is basically reflecting the
perception of people for radio stations which do not play a lot of senseless stuff on air.
67%0%
2%
17%
14%
Attitude Check -“Sophisticated Imagery"
91.1FM Radio City
93.5FM Red FM
94.3FM My FM
95.0FM Radio One
98.3FM Radio Mirchi
105
The imagery of being a Perfectionist is shared in competition among Radio City and Radio
Mirchi with 63 and 70 respondents in favour of them respectively. These two stations enjoy this
status due to their holistic mixture of both good songs and good interaction. They give audience
a complete package of entertainment and so they are preferred over other radio stations for
this image.
31%
10%
11%
13%
35%
Attitude Check -“Perfectionist Imagery"
91.1FM Radio City
93.5FM Red FM
94.3FM My FM
95.0FM Radio One
98.3FM Radio Mirchi
106
Final imagery is “confused imagery” which may be assigned due to mismanagement of
programs and ads and the intention of the station not being clear as in which segment it is
targeting or whom does the radio station wants to cater.
Radio One bears the maximum favour with 81 respondents out of 200 as it positions itself with
a strategy of “Maximum music fatafat” wherein the songs are edited and so its promise fails.
Then with 61 respondents who says that Red FM says “Bajate Raho” without really having a
proper mix of interaction and music. And there is My FM having 47 respondents saying that My
FM because it clearly targets youth while still playing ghazals on Sundays which do not target
youth. So it again bears a confused image.
4%
30%
24%
41%
1%
Attitude Check -“Confused Imagery"
91.1FM Radio City
93.5FM Red FM
94.3FM My FM
95.0FM Radio One
98.3FM Radio Mirchi
107
PERCEPTUAL MAPPING AND
PERFORMANCE MATRIX
108
PECEPTUAL MAPPING
 For knowing the perceptions of the consumers for various radio stations across
ahmedabad on eight dimensions, perceptual map has been generated
 The data of 200 radio listeners was collected through the survey.
 As there were two variables i.e. multiple independent variable and a dependent variable
discriminant analysis is used as a statistical tool for the final outcome of perceptual map.
 For the analysis of the data SPSS soft ware is used
Analysis of findings derived following result:
109
MY FM
Red FM
Radio City
Radio One
Radio Mirchi
-1.000
-.800
-.600
-.400
-.200
.000
.200
.400
.600
.800
1.000
-2.000 -1.500 -1.000 -.500 .000 .500 1.000 1.500
Series1
110
 Here on X-axis is Function 1 and on Y-axis is Function 2
 Function 1 comprise of jingle recall, games and music
 Function 2 comprise of sparklers, RJ and programs on air.
 Based on the results of FUNCTIONS AT GROUP CENTROIDS in SPSS the perceptions for
listeners for all five brands has been plotted in the above graph
 According to the results radio mirchi is on top where as radio city is the last.
 Radio mirchi is perceived to be the best radio station among the listeners as it lies in
positive Quadrant for both the functions. It has a very good jingle recall and music. It
has the best of RJs. It’s Programs on air and sparklers add a novelty to its brand image.
 People have a very strong liking of MY FM when it comes to music and Games. The
jingle recall of the station showed even positive response. But it scored low on RJs,
Programs on air and sparklers. A quality and entertaining sparklers were demanded
from consumers. If we compare the 5results of My FM and radio one on function one
there is almost a negligible difference between the two. More focus on RJs Sparklers
and music as per the consumer’s choice and preference can surely show completely
positive results for MY FM.
 Radio city shows a positive mark for sparklers, RJ and programs on air. Results show a
high negation in terms of jingle recall, games and music. Jingle recall among the listeners
was very poor for radio city.
 The case of Radio one seems to be more critical than MY FM in. Music and games scored
the highest of all. Jingle recall was fabulous. It has even overtaken radio mirchi in case
111
 of function. But at the same time there is a drastic downside in case of sparkles, RJ and
programs on air. So maintaining its value for all its strong attributes and even working
and enhancing it’s the attributes that
contribute the highest to its downside can help them to outperform the two players i.e.
Radio mirchi and MY FM.
 Radio city showed the poorest of results on both the functions. It showed the highest of
disliking among consumers for games and quality of music. The jingle recall among the
respondents was poor. Programs on air were found below the mark compared to other
four radio stations. Overall it showed a least preference as none of its attributes were
ranked well.
112
Importance / Performance matrix
 RJ’S
 SPARKLERS
 ENTHUSIASM
 PROGRAMS ON AIR
 JINGLE RECALL
 OUTDOOR ACTIVITY
 MUSIC MIX
 YOUNG IMAGERY
 INTERACTION
 SOPHISTICATION
 GAMES
 COMMERCIALIZATION
 WEEKEND SHOWS
HIGH
LOW
LOW HIGH
ATTRIBUTE
IMPORTANCE
ATTRIBUTE PERFORMANCE
ATTRIBUTES TO MAINTAINHIGH LEVERAGE/ ATTRIBUTES TO
IMPROVE
ATTRIBUTES TO MAINTAIN LOW LEVERAGE/ ATTRIBUTES TO
DEEMPHASIZE
113
HYPOTHESIS TESTING
114
Chi Square(Q 2)
2 times 3 times 4 times 5 times 6 times 7 times
Column
total
Business 0 1 0 7 12 4 24
Gradustion 0 11 0 6 8 7 32
Homemaker 0 1 0 20 0 2 23
Post
gradugation 0 1 0 22 23 6 52
Service 1 7 1 43 8 9 69
Row total 1 21 1 98 51 28 200
Fo fe (fo-fe)² (fo-fe)²/fe
0 0.12 0.014 0.12
1 2.52 2.31 0.91
0 0.12 0.01 0.12
7 11.76 22.65 1.92
12 6.12 34.57 5.64
4 3.36 0.4 0.12
0 0.16 0.02 0.16
11 3.36 58.36 17.37
0 0.16 0.02 0.16
6 15.68 93.7 5.97
8 8.16 0.02 0.003
7 4.48 6.35 1.41
0 0.11 0.01 0.11
1 2.41 2 0.82
0 0.11 0.01 0.11
20 11.27 76.23 6.76
0 5.86 34.39 5.86
2 3.22 1.48 0.46
0 0.26 0.06 0.26
1 5.46 19.89 3.64
0 0.26 0.06 0.26
22 25.48 12.11 0.47
23 13.26 94.86 7.15
6 7.28 1.63 0.22
1 0.34 0.42 1.24
7 7.24 0.06 0.008
1 0.34 0.42 1.24
43 33.81 84.45 2.49
8 17.59 91.96 5.22
9 9.66 0.43 0.04
Σ (fo-fe)²/fe
= 70.398
χ²cal = 70.398
115
HYPOTHESIS TESTING
H0 : The number of times respondents listen to radio in a week is independent
of the occupation of the respondents
H1 : The number of times respondents listen to radio in a week is dependent of
the occupation of the respondents
χ²cal = Σ (f0 – fe)²/ fe
Where:
f0 = Observed frequency
fe = Expected frequency
r = No. of rows
c = No. of columns
df = Degree of freedom (r -1)(c - 1) = 25
From the calculation above:
χ²cal = 70.398
χ²tab = 37.652
χ²cal > χ²tab
Thus, H0 gets rejected. Therefore,
 The number of times respondents listen to radio in a week is
dependent of the occupation of the respondents
116
Chi Square(Q 5)
< 1 hr 1-2 hrs 2-4hrs 4-8hrs >8
Column
total
Business 12 4 7 1 0 24
Gradustion 11 7 13 1 0 32
Homemaker 0 6 16 0 1 23
Post
gradugation 4 8 38 2 0 52
Service 12 36 15 3 3 69
Row total 39 61 89 7 4 200
fo fe (fo-fe)²
(fo-
fe)²/fe
12 4.68 53.58 11.44
4 7.32 11.02 1.5
7 10.68 13.54 1.26
1 0.84 0.02 0.03
0 0.48 0.23 0.48
11 6.24 22.65 3.63
7 9.76 7.61 0.78
13 14.24 1.53 0.1
1 1.12 0.01 0.01
0 0.64 0.4 0.64
0 4.485 20.11 4.48
6 7.01 1.02 0.14
16 10.23 33.29 3.25
0 0.805 0.64 0.8
1 0.46 0.29 0.63
4 10.14 37.69 3.71
8 15.86 61.77 3.89
38 23.14 220.8 9.54
2 1.82 0.032 0.01
0 1.04. 1.081 1.04
12 13.45 2.102 0.15
36 21.04 223.8 10.63
15 30.7 246.49 8.02
3 2.41 0.34 0.14
3 1.38 2.62 1.9
Σ (fo-
fe)²/fe = 68.391
χ²cal = 68.391
117
HYPOTHESIS TESTING
H0 : The time spent on listening to radio in a day is independent of the
occupation of the respondents
H1 : The time spent on listening to radio in a day is dependent on the
occupation of the respondents
χ²cal = Σ (f0 – fe)²/ fe
Where:
f0 = Observed frequency
fe = Expected frequency
r = No. of rows
c = No. of columns
df = Degree of freedom (r -1)(c - 1) = 20
From the calculation above:
χ²cal = 68.391
χ²tab = 31.410
χ²cal > χ²tab
Thus, H0 gets rejected. Therefore,
 The time spent on listening to radio in a day is dependent on the
occupation of the respondents
118
Conclusion
119
Conclusion
We conducted a survey for understanding and analyzing the consumer preference for 94.3 my
fm via visais other competitors in Ahmedabad. We did a survey in Ahmedabad and our target
audiences were between the age group of 18-34, which consisted of students, working males
and females, businessmen and homemakers. From our survey we come to the following
conclusions.
 From the sample size of 200 respondents 48% of the population prefers listening to
radio 5 times a week and 26% prefers listening to radio 6 times a week. This listenership
makes them regular listeners of radio.
 From the population 142 respondents listen to radio for the sole purpose of relaxation
while 112 respondents listen for entertainment this shows that radio is the medium
considered by the people solely for relaxation and entertainment.
 The first hand preference of radio stations when not compared on the basis of any
attributes we found out that 93 respondents preferred Radio Mirchi and 91 preferred
Red Fm where as My Fm get favorability from 69 respondents. In spite of trying out
various unique innovations like “ek ghante main 13 gane ka challenge” and by calling
“RJ’s” as “MJ’s” i.e. Music Jockeys, Radio one could not gain high preference over other
private players. Radio city has also remained the least preferred radio station.
 The number of hours spent on listening to radio is dependent on the gender of the
respondents. With more number of males listening to radio for less than 1 hour a day
moves to more listenership of females with the increase in the number of hours of
listenership till 2 to 4 hours a day. When still the number of hours of listenership
increases this gender difference gets equalized.
120
 The favorite time band of listenership is 7 am to 11 am because people at that time
enjoy music with their routine work. Even the time band of 9 pm to 12 midnight is
preferred as at that time people are free and like to relax them selves.
 As radio is used as a background medium, 128 respondents listen to radio while
travelling and 125 listen to them at their home while doing their routine work.
 The preferred voice on radio also depends on the gender of the respondents since 46%
of the respondents prefer female voice on radio wherein majority of them are males.
29% of the population prefers male voice in which majority of them is females .25% of
the population prefers co hosted shows where in majority of them are males.
 The preference of type of music for a particular time band helps us derive an ideal
schedule.
 98% of the respondents do not prefer listening to a single radio station because of the
clutter due to excessive advertising and commercialization. Thus the respondents zap
between different radio stations to fulfill their requirement of entertainment.
 When importance of various attributes was compared we conclude that music is the
most important attribute followed by entertainment, RJ’s, information and interaction
in descending order.
 94% of the respondents like listening to sparklers. The most favorite preferred sparklers
are Sud by Radio Mirchi & Ghantasingh by Radio One.

121
 74% respondents do not prefer listening to radio on weekends. Also 86% of
respondents do not prefer different programs on Sundays as they do not like to drift
from their regular schedule.
 Majority of the respondents i.e. 156 could recall the jingle of My FM which is followed
by Red Fm and Radio Mirchi with 124 and 121 respondents respectively.
 We could associate the following:-
Enthusiastic attitude to Red Fm
Commercialized attitude to My FM
Sophisticated attitude to Radio City
Perfectionist attitude to Radio Mirchi
Confused attitude to Radio One
 From the perceptual map we conclude that when it comes to jingle recall, games and
music, Radio Mirchi and My Fm are considered to be the best followed by Radio One,
Red Fm and Radio City being the last. While for sparklers, RJ’s and Programs on air,
Radio Mirchi and Red Fm are preferred the most followed by My Fm and Radio city
where Radio one is the last.
122
Recommendations
123
Recommendations
After the analysis of the survey, we would like to give the following recommendations to MY
FM in Ahmedabad.
 Reduce the frequency of advertisement. Ads should not be lengthy.
 According to the generated performance matrix My Fm’s performance is low in the
important factors like RJ’s, Sparklers, Enthusiasm and programs on air and so innovation
should be inculcated in all these factors.
 Although performing very well in games and weekend shows it does not pay back to My
Fm for its brand preference therefore the leverage on these attributes should be
reduced/ deemphasized.
 As it is true that radio players are prone to the threat of switching My FM should
continuously try to improve its contents and selection of songs to keep listener’s
interest intact and there by avoiding switching.
 As seen from the first hand preference of the listeners My Fm should concentrate on
building the Brand image.
124
BIBLOGRAPHY
125
BIBLOGRAPHY
 Philip Kotler, Kevin Lane Keller (12th
edition)
 Marketing Management (RusselS Winner)
 Marketing Research (Rajendra Nargundkar)
 Service Marketing (Valarie A. Zeithaml) 3rd
edition
 FICCI Pwc Report
 Roy Morgan Research (Jan – Dec 2008)
 IRS 20009 R1
 US Radio Advertising Effectiveness Lab (RAEL)
 www.rab.co.uk
 www.myfmindia.com
 www.exchangemedia.com
 www.radiomirchi.com
 www.redfm.com
 www.radiocity.com
 www.slideshare.com
 www.valuenotes.com
126
ANNEXURE
127
QUESTIONNAIRE
This survey is for sole purpose of collecting data for a survey carried out by N.R Institute of
Business Management, for grand project. Information in this survey would not be disclosed for
any other purpose. We are grateful to you for your cooperation and time.
1. Do youlistentoradio?
Yes No
2. Howoftendo youlistentoradio?(Ina week)
1 2 3 4 5 6 7
3. Why do youlistentoradio? 4. Which radiostationyouprefer?
 Entrainment > 91.1 Radiocity
 Relaxation > 94.3 My FM
 Trafficupdates > 95.0 RadioOne
 News > 98.3 RadioMirchi
 For a radio jockey > 93.5 RedFM
 Other:_______________________
5. How much time doyou spendlisteningtoradio?(Inaday)
 Lessthan an hour
 1-2 hours
 2-4 hours
 4-8 hours
 More than 8 hours
6. When doyou listentoradio? 7. Where do youlistentoradio?
 6 am – 7 am > At home
 7am – 11 am > While travelling
 11 am – 1 pm > While working
 1 pm – 5 pm > Restaurant
 5 pm – 7 pm
 7pm- 9 pm
 9pm – 12 midnight
128
8. Which voice doyou prefertolistenona radio?(kindlyselectanyone)
Male Female Co hosted
9. Match your preference of type of musictothe respective timebandsinwhichyouwouldliketolisten
to it (More than one assignmenttothe same type are allowed)
6am – 7am Gazals
7am – 9am Bhajans
9am – 11am Remix
11am – 2pm Bollywood Latest
2pm – 5pm English
5pm – 9pm Instrumentals
9pm – 11pm Regional
11pm – 12pm Slow
12pm onwards Upbeat
10. Do youpreferlisteningtoa single radiostation?
Yes No
11. If NO, for whatreasondo youswitchto otherradiostations?
12. Do youlike playinggamesonradio?
Yes No
13. Have you everplayedagame on any radiostation?
Yes No
14. Do youfindthe procedure tobe easy?How?
129
15. What all qualitiesyoulookforwardinanideal radiostation?
(Rank your preference 1beingthe highestand 5 beingthe lowest)
 Radiojockey
 Music
 Information
 Entertainment
 Interaction
16. Do youlike listeningto sparklers?
Yes No
17. Whichis yourfavorite sparkler? 18. Do youlistentoradioon weekends?
 Sud YES: ____
 Ghantasingh NO:_____
 Babbarsher
 Papudia
 IrfanCD Centre
 Anyother(please mention) __________________________________
19. If yes,whichisthe most favorite stationtobe heardon weekends?
20. Do youthinkthere shouldbe differenttype of programsonSunday?
Yes No
21. If yes,what kindof programsyou prefertolistenonSunday’s?
22. Can yourecall the jinglesof the followingradiostations?
 91.1 RadioMirchi
 93.5 Red FM
 94.3 My FM
 95.0 RadioOne
 98.3 RadioMirchi
130
25. Kindlyselectthe RadioStationthatyoupreferthe mostfor the followingcharacteristics:
 Kindlyrank them from 1 to 5 where 1 ishighest and5 is the least
SR
NO
YOUR
PREFERENCES
IN THE
FOLLOWING
RADIO CITY
91.1 FM
RED FM
93.5 FM
MY FM
94.3 FM
RADIO ONE
95 FM
RADIO MIRCHI
98.3 FM
1 Programs on
air
2 Overall Music
3 Radio Jockey
4 Games
5 Sparklers
6 Audience
Interaction
7 Information
8 Overall
Entertainment
26. Kindlyrelate the followingactorstothe radiostationsaccordingto the characteristicsthey
possess(kindlymarksingle stationforeachattitude)
SR
NO
YOUR
PREFERENCES
IN THE
FOLLOWING
RADIO CITY
91.1 FM
RED FM
93.5 FM
MY FM
94.3 FM
RADIO ONE
95 FM
RADIO MIRCHI
98.3 FM
1 Ranbir Kapoor
Enthusiastic
2 Shahrukh Khan
Commercialized
3 Amitabh
Bachchan
Sophisticated
4 Aamir Khan
Perfectionist
5 Govinda
Mixedand
Confused
131
PERSONAL DETAILS:
Name: _______________________________________________________________________
Email ID: ______________________________________________________________________
Age: _____________
Gender:
Male Female
Occupation:
School Service/Job
College Business
Post Graduate Homemakers

Pages for report

  • 1.
    1 Table of Contents Chapter No. TopicPage No. Preface I Acknowledgement III Executive Summary IV 1 ResearchMethodology 2 1.1 Research Objectives 3 1.2 Scopeof study 3 1.3 Type of Research Design 5 1.4 Quantitative Research 5 1.5 Data Sources 5 1.6 Methodology 5 1.7 Research Tool 6 1.8 Questionnaire and Sample Design 6 2 Entertainment Industry in India 8 3 Introduction to Radio Industry 15 3.1 History 16 3.2 Radio Characteristics 19 3.3 How Radio works? 21 3.4 Radio in comparison with other media vehicles 25 3.5 Evolution of private players 30 3.6 Future Scenario 47 3.7 Porter’s Five ForceModel 48 4 Key Private Players in Radio Industry 50 5 My FM Company Overview 57 5.1 Introduction 58 5.2 Departmental Analysis 62 5.3 Management Control System 66 5.4 Marketing Plan – 7 P’s of marketing 70 6 Data Analysis & Interpretation 79 7 PerceptualMaps and Performance Matrix 107 8 Hypothesis Testing 113 9 Conclusion 118 10 Recommendations 122 11 Bibliography 124 12 Annexure 126
  • 2.
  • 3.
    3 OBJECTIVES OF THESTUDY 1. To analyze the existing players in the market and their positioning strategies 2. To compare the existing players with My FM in terms of different attributes 3. To design perceptual maps displaying all the players in terms of different attributes 4. To draw a performance matrix for My FM in order to help them make amendments in the existing strategy in order to become the leader SCOPE OF THE STUDY The study of the consumer behavior has been done to understand the listening pattern of the consumers for all the players and accordingly promote My FM. Research for the consumers was carried out randomly from various places within Ahmedabad city. Consumers who were focused for the survey were a homogeneous mixture of men and women again of different age groups. The respondents comprises of working men and women, businessmen, housewives, students, college goers (youth). Educational Background of the target audience would be classified into the following categories. School students, Graduates, Post graduates, service, Business, Homemakers.
  • 4.
    4 Attributes of PerceptualMapping for all the players of the industry:  Radio Jockey The radio jockey’s famousness, communication (ability to connect with the audience), voice, language etc. defines the popularity of radio station.  Music Preference The old hindi movie songs, latest movie songs, remixes, regional, gazals, peppy numbers, English songs, trance, soft instrumentals etc.  Shows Morning shows, afternoon shows, evening shows and night shows.  Games and Activities Telephonic movie quizzes, campus activities live, mall activities live, road shows.  Information News, traffic updates, awareness campaigns, better homemaking informations  Sparklers Pranks played by different RJ’s
  • 5.
    5 TYPE OF RESEARCHDESIGN Descriptive research is used for the project. QUANTITATIVERESEARCH A survey of listener’s in Ahmedabad is done. The survey is done by questionnaire which comprises of open ended as well as close ended questions. SOURCES OF DATA  Primary Data Primarydata iscollectedthroughsurveyof listener’s.  Secondary Data Secondarydata wascollectedfromcompany’scatalogue,internet,andmagazines. METHODOLOGY The method used for survey is structured questionnaire.
  • 6.
    6 RESEARCH TOOL Questionnaire QUESTIONNAIREDESIGN The questionnairecomprise of open ended and closed ended questions. SAMPLEDESIGN SAMPLE SIZE: 200 SAMPLING TYPE: Convenience Sampling  Age group of 18 to 35  Occupation Distribution: School - 20 Graduates - 32 Post Graduates - 52 Service - 49 Business - 24 Homemakers - 23 PILOT STUDY A pilot survey of 10 consumers was done to ensure that the questionnaire is correct and relevant of researchobjectives.
  • 7.
    7 SURVEY Once pilot studywas over, actual survey was conducted. DATA ANALYSIS Result of the study was put in tables and graphs along with interpretation for easy understanding of the findings of the research. Accordingly the charts and perceptual maps were generated from the tables.
  • 8.
  • 9.
    9 Entertainment andmediaindustry The Indianmedia and entertainment (M&E) industry is one of the fastest growing industries in the country. Its various segments—film, television, advertising, radio, prints media and music among others—have witnessed tremendous growth in the last few years. According to a report jointly published by the Federation of Indian Chambers of Commerce and Industry (FICCI) and KPMG, the media and entertainment industry in India is likely to grow 12.5 per cent per annum over the next five years and touch US$ 20.09 billion by 2013. The media and entertainment sector consists of the creation, aggregation and distribution of content, products and services, news and information, advertising and entertainment through various channels and platforms. The media and entertainment industry is one of the fastest growing industries in the world. Ever evolving technologies, extensive use of media by corporate provide both opportunities and challenges to the media and entertainment industry. Indian Entertainment Industry Post reforms the media and entertainment industry in India has made tremendous strides. The M&E industry can be further classified into film, television, advertising, print media and music. The Indian entertainment industry came off age and gained global recognition when A.R.Rahman and Resul Pokutty won the Oscars for their work in Slum dog Millionaire. Television According to the study by FICCI and KPMG, the television industry, which is currently valued at about US$ 4.63 billion will expand by 14.5 per cent between 2009 and 2013. Digital distribution platforms such as direct-to-home (DTH) and Mobile TV are transforming the industry. Mobile TV—where content will stream in on mobile phones—which is currently at a nascent stage is poised to grow big with the advent of 3G, according to experts.
  • 10.
    10 Viewership across varioussegments is increasing and marketers are launching new channels to meet this growing demand. Turner and Warner Bros Entertainment, Hollywood's leading studio have launched WB, a new Warner-branded channel in India that will showcase blockbuster motion pictures and acclaimed television series. Further, Television channels such as Cartoon Network, Pogo, Disney, MTV and Star Plus are expanding their product range to tap India's growing US$ 125.9 million licensing and merchandise market. BT's Media and Broadcast Sector has entered into two new agreements with New Delhi Television (NDTV) to be its global network supplier. Leading television channels, Sun Network and Zee Entertainment, have maintained their number one and two positions, respectively, in the Asia-Pacific pay broadcaster ranks for the second year in a row, according to a report by Media Partners Asia (MPA), an independent international research agency. Most of the Indians have a ‘Home - Office - Home ‘ life and that wouldn’t change much hence Television is something that would not stop growing and there is sort of mimicing localization effect which seems to work very well. One successful show in Hindi or English - convert into a regional show and you have the local audience glued to the TV. Even with poor service from cable operators or DTH, people can live without food but not without TV. But these guys have to be more cautious while treating their young and influential audience - as these people are now spending more time on social networks and social media. The more you dumb down the more you would loose the creamy audience for which the advertizers pays for.
  • 11.
    11 Music Industry experts estimatethat the current size of the music industry is about US$ 149 million. According to a PwC study, the industry is likely to grow by 2 per cent over the next five years and will be a US$ 164.56 million industry by 2012. While cassettes and compact discs (cds) have traditionally accounted for most of the sales, future growth will come from non-physical formats such as digital downloads and ringtones, among others. Digital music sales are expected to account for 88 per cent of the total music industry revenue in India by 2009. Radio The cheapest and oldest form of entertainment, reaching 99 per cent of the population, this segment is likely to see many dynamic changes. According to the PwC study, revenues from radio are likely to grow at a compound annual growth rate (CAGR) of 24 per cent over the next five years and the industry will grow from US$ 150.52 million in 2007 to US$ 370.22 million in 2012. Private FM radio has emerged as the fastest growing segment in the media, notching up an average 30 per cent growth in advertising revenues, compared to the industry's average of 18 per cent, according to ACNielsen's Radio Audience Measurement (RAM) service. Moreover, it is expected to increase to US$ 218.49 million over the next two years from the current US$ 133.52 million. FM radio broadcasting has expanded at a rapid pace and India today has over 300 FM radio stations. Recently, Sun TV Network has decided to allow South Asia Multimedia Technologies Ltd, an investment arm of Malaysia-based Astro Group, to increase its stake in its FM subsidiary, South Asia FM, to 20 per cent from the current 6.98 per cent.
  • 12.
    12 Advertising Advertising trends showeda healthy growth in the last five years as marketers sought to woo customers for a wide range of products. Radio, internet and cinema have been the traditional mediums of advertising and according to a survey by Adlabs Cinemas and research firm IMRB, in cinema, the 30-second in-theatre advertising accounts for 95 per cent of cinema advertising. The remaining 5 per cent comprises activities in the lobby area such as new car or bike displays, etc. Of the overall advertising spend, currently only around 0.4 per cent (around US$ 15.42 million) is spent on cinema. Print and TV account for the majority of the ad spend. The number of brands advertised on television witnessed an 82 per cent increase during 2008 compared to 1999, according to a survey by AdEx India, a division of Tam Media Research. Going forward, digital media advertising (internet, mobile and digital signage) is expected to emerge as the medium of choice for advertisers. Of the available media, it was the fastest growing segment in 2008. According to a FICCI-PwC report, online advertising it is expected to touch US$ 212.03 million in 2011 from the current US$ 57.83 million. Cinema The Indian film industry is the largest in the world in terms of number of films produced per year. The FICCI-KPMG study values the Indian film industry at US$ 2.11 billion and projects its growth at 9.1 per cent till 2013. The opening of the film industry to foreign investment coupled with the granting of industry status to this segment has had a favourable impact, leading to many global production units entering the country.
  • 13.
    13 Recently, Anil Ambani'sReliance ADA Group has entered into a production deal with DreamWorks Studios promoted by Hollywood director, Steven Spielberg, to produce films with an initial funding of US$ 825 million for the first three years. Walt Disney has partnered with Yash Raj Films to make animated movies, the Warner Group is funding the Sippys' film projects, Viacom has a joint venture with the TV 18 group to form Viacom-18, and Sony Pictures Entertainment has co-produced Saawariya with SLB Films (Sanjay Leela Bansali Films). Buoyed by the success of its maiden production in India—Chandni Chowk to China (which garnered US$ 8.67 million globally in the first three days of its release)—Warner Brothers Pictures India is set to invest US$ 38.6 million in film production this year. Fox Star Studios, a joint venture between Twentieth Century Fox and Star, has entered into a multiple-film deal with producer Vipul Amrutlal Shah, marking its foray into the Indian film industry. R-ADAG-owned Adlabs Films is betting on its integrated filmservice business and movie exhibitions to drive its growth. The company is spending US$ 41.13 million to expand the two businesses. The cinema-viewing experience is also undergoing major changes. One perceptible change has been the rapid growth of multiplexes, which meets consumer demand for quality entertainment and has also helped boost production of niche films targeted at niche audiences. The nation's multiplex industry is all set for an unprecedented boom buoyed by positive regulatory changes and booming consumerism. According to an estimate, the number of
  • 14.
    14 multiplex screens inIndia is expected to touch 5,000 by 2012, constituting around 40 per cent of the total cinema screens. Multiplexes /megaplexes have been instrumental in contributing 28 per cent of the total theatrical sales for the film industry according to a report by Systematix Institutional Research. Buoyed by the growth in the sector, Mexican global multiplex operator, Cinepolis, plans to invest US$ 360 million in India for its filmexhibition business over the next seven years. Further, PVR, the multiplex major plans to invest about US$ 52.2 million in the next 18 months to expand its exhibition, movie production and bowling businesses. Others Segments like print media, animation and gaming are also likely to see interesting growth rates. The country's growing literacy and new technologies have resulted in India emerging as the second largest newspaper market in the world, according to latest research by the World Association of Newspapers (WAN). Indian newspaper sales increased 11.2 per cent in 2007 and 35.51 per cent in the five year period. Newspaper advertising revenues in India were up 64.8 per cent over the previous 5 years. According to the FICCI- KPMG study, the gaming segment, which is currently estimated at US$ 125.29 million, is expected to grow at 33.30 per cent till 2013, while the US$ 119.51 million Internet is seen growing at 27.9 per cent. The Indian animation industry, currently estimated at US$ 460 million, is expected to grow at a CAGR of 27 per cent to touch US$ 1,163 million by 2012 according to a report titled ‘Indian Animation and Gaming 2008', jointly prepared by NASSCOM and Ernst & young.
  • 15.
  • 16.
    16 HISTORY OF RADIOINDUSTRY Radio broadcast commenced in India in the early 1920’s. It is one of the oldest and the most accessible segments of the entertainment industry. The history of radio broadcasting in India dates back to 1923, when the first radio program was broadcasted by the Radio Club of Bombay. All India Radio (AIR) established and operated by the Ministry of Information and Broadcasting (MIB), was the only player till the FM radio privatization process was initiated an the year 1999. The phenomenal reach of radio in India, more than any other medium of entertainment or information, makes it hard to ignore. For more than 4 decades, the government of India did not permit private radio station to broadcast in India. Then history changed its course. In 1993, the government in its wisdom, allowed private FM operators to buy blocks on All India Radio, prepares programming content, book commercials from advertisers and broadcast the whole lot. Within 4 years (1997-98), the FM radio advertising and sponsorship business grew to Rs 93 corers with Times of India’s Times FM & Mid-day group’s Radio Mid-day becoming the main players. History was destined to change course once again. In June 1998 the Government, through its electronic media regulatory body Prasar Bharti, decided not to renew contracts of private FM operators. Not surprisingly, the advertising revenue fell 50% with in a year.
  • 17.
    17 As destiny wouldhave it, history changed course once again. This time, the government gave the green light to privatize radio in India. July 6, 1999 was the history day when the government announced that 150 new FM channels would be licensed across 40 cities. And in 2000, the government auctioned licenses for private FM channels to bolster the revenue. The highest bidder wins was the order of the day. And the focus on metros was evident in the bidding. Expecting to collect Rs 800 million from auctioning 108 licenses, the government had to actually face mass withdrawal of the bidders of the huge license fee. A handful of serious bidders choose to remain. In 2001, some of these players have started launching their channel. The government’s tenth plan stipulates that private operations are to be encouraged to provide FM radio service in metros and small cities. They announced Phase 2 of the privatization of FM radio, which was an initiative in line with the road map laid out in the tenth plan. A total of 338 channels in 91 cities across the country were made available for bidding by Indian private companies. FM Policy Phase-II has been well accepted by all stakeholders, which resulted in huge growth not only in FM radio industry but also in employment opportunity and has also created a demand for FM radio in other cities The government has recently also announced Phase 3 of privatization of FM radio which is expected in April 2010. At present the industry is seeing the upward trend
  • 18.
  • 19.
    19 RADIO CHARACTERISTICS  Radiois a cost effective medium to advertiser. It offers reach, frequency, impact and economical advertising solution for the advertisers. Radio advertising rates are low on cost per thousand (CPT) basis as compared to other media.  Excellent complementary medium. Radio forms an excellent complementary medium to television and print. It can extend the reach of a campaign, focus the delivery, and enhance or reinforce a message.  Interactive medium. Radio speaks to its audience in a highly personal manner. Listeners build a relationship with their local radio personalities-a rich resource into which the community can tap.  Low content costs Unlike television, radio does not require any commissioned original content. Most of the content n radio is live. The biggest content i.e. music, requires a royalty which is payable to the relevant societies viz. Phonographic Performance Limited (PPL) and Indian Performing Rights Society (IPRS) and certain music companies.  Prime time differs from television The prime time for radio listenership differs from prime time television viewing. Radio listenership peaks in the morning, afternoon and late night time slots, while television viewership reaches its peak during the night slot.
  • 20.
    20  Delivers relevantaudience Listenership of radio as indicated by the Indian Listener ship Track (ILT) survey is the highest as a percentage among the younger audience.  Ambient Medium Easy to consume, you don’t have to make an extra effort to entertain yourself Encircles the audience  A Good Partner It travels with the audience, wherever they go all the time. It begins where the print ends. Last medium consumed before purchase.  Local Radio is a local medium. Provides a good platform for area-specific campaigns. Very Low Spill-over.  Reminder Media People generally tend to forget things. Here radio helps the ad-messages by reminding the people at the right time & place  Clutter Breaking Radio helps in breaking the clutter for any advertiser as ad-avoidance is very low in this medium  Innovative We can execute n-number of innovative ideas. Can generate quick response of any campaign.
  • 21.
    21 HOW RADIO WORKS? Radio waves" transmit music, conversations, pictures and data invisibly through the air, often over millions of miles -- it happens every day in thousands of different ways! Even though radio waves are invisible and completely undetectable to humans, they have totally changed society AM Waves AMstands foramplitude modulation. AM was the dominant method of broadcasting during the first eighty years of the 20th century and remainswidelyusedintothe 21st . AMradio rangesfrom535 to 1705 kHz.These are the numbersyousee onyour AMradiodial. AM radio technology is simpler than FM radio.AM radio waves are of a lower frequency than either FM radioor TV waves. Stations can theoretically be placed every 10 kHz, along the AM band. This means that there are a total of 117 differentchannelsavailable forAMradiostation. One cannot put stations on the same frequency that are too close together in geographic area. They will interfere witheachother.Therefore thereisalimitationinthe numberof radiostationinanarea. Since the signals of station tend to be limited in their range, the frequency can be used many times- as longas the stationsare far enoughapartgeographically. How far an AM station’s signal ravels depends on such things as the station’s frequency, the power of the transmitter in watts, the nature f the transmitting antenna, how conductive the soil is around the antenna,and,a thingcalled ionosphericrefraction.
  • 22.
    22 Ionospheric refraction isa very big issue, since AM radio waves can end up hundreds and even thousandsof milesaway,andinthe processinterface withall otherstationsonthe same frequency. AMradio stations the ground wave doesn’t go very far. This means numerous stations can be put on the same frequencywithoutinterferingwitheachother. The problem arises-if you want to see it as a problem-with the sky wave, which can end up in other statesand provinces,oreveninothercountries. The ionosphericismuchmore effective inreflectingthese radiowavesatnight. That’s whyat sunsetmostAMradiostations:-  Reduce power  Directionalize theirsignals(senditmore insome dorectionthanothers),or  Go off the air This may explain why your favorite AM radio station goes off the air at sunset,or becomes much harder to hear FM and TV Waves: FM stands for Frequency modulation. FM and TV waves don’t act in the same way as AM radio waves. FM are on a higher frequency. The FM radio band goes from 88 to 108 MHz. FM radio stations must be 200 kHz apart at these frequencies, which mean that there’s room for 200 FM stations on the FM band. But unlike, AM
  • 23.
    23 radio station, FMstation don’t end up being assigned frequencies with nice round number like 820 or 1240. Thus, an FM station may be at 88.7 on the dial. You may have noticed that FM stations don’t reduce power or sign off the air at sunset. That’s because ionospheric refraction doesn’t appreciably affect FM or TV signals. For the most part FM and TV signals are line of sight. Although this means that FM stations don’t interfere with each other, this characteristic creates a couple of other problems. First, these waves go in astraight line and don’t bend around the earth as AM ground waves do. They quickly disappear into space-which may be fine if you are sitting on mars trying to listen to your FM radio If not, then the farther away from the FM or TV station you are, the higher you have to have an antenna to receive the FM or TV signal. Note that the earth is round-we hope this does not come as a shock to anyone-and, therefore, these signals will literally leave the earth after 50 miles or so. Since FM signals are line of sight, they can be stopped or reflected by things like mountains and buildings. In the case of solid objects like buildings, reflections create swishing sound when you listen to FM while driving around tall structures The higher the FM transmitter antennas are the greater area they will cover-which explains why these antennas are commonly very tall, or placed on top of the mountains. AM radio doesn’t need that kind of advantage, since, as we’ve seen, AM radio waves don’t behave in the same way. Note also from the drawing above the FM signals tend to go through the ionosphere rather than refracted form it. Again it means that no matter what the station power, its signal at some point leave the earth.
  • 24.
  • 25.
    25 Radio in comparisonwith other media vehicles Medium Start Date Current Reach Newspaper 17th Century 32 Cr Readers TV 1960 45 Cr Viewers Radio 1975 17 Cr Listeners Internet 2000 5 Cr. Visitors monthly Mobile 1996 44 Cr users connections Source: Roy Morgan Research single sourcedata (People 14+); Jan - Dec 2008
  • 26.
    26 RADIO + TELEVISION •Radio boosts the effect of TV Advertising when used together – The Multiplier Effect. • Radio delivers 15% lift in Brand Awareness, when 10% of TV Budget is re deployed on Radio -Millward Brown Study, UK • Dramatic increase in frequency of message exposures • Message reaching out to ‘light’ TV viewers also. • Radio works during the hours in the day when TV audience is lower • Radio works when product relevance is higher (like Pizza advertising in evening band on radio coinciding with snacking time) Radio adds Rs 5crore exclusive listeners to a TV plan Source:IRS 20009 R1 46 48 51 53 42 44 46 48 50 52 54 TV TV + Print TV + Radio All media That’s an incremental reachof 11% to a TV plan Population reachedin crores
  • 27.
    27 Radio is aReach Builder in Mornings & Frequency Builder in Evenings, complements TV plans Radiois a reach builderinthe morning Anda frequencybuilderinevening RADIO DOMINATES TV DOMINATES
  • 28.
    28 RADIO + PRINT BrandAwareness Increases Dramatically For Print + Radio Campaigns The audience exposed to radio generated almost three times the brand recallcompared to the audience exposed to newspapers only. Source: A Study by US Radio Advertising Effectiveness Lab (RAEL) Radio adds an exclusive audience of 11 crores to print. 17 28 0 5 10 15 20 25 30 Press Press + Radio Population reachedin crores Great mediumto support / boost any print campaign
  • 29.
    29 The Audience AreAble To Provide Much Better Message Playback, For Print + Radio Campaign Radio Offers Effective Targeting • Brands can focus their activity around Key Target Groups on Radio • Audience Profile Varies Across the Day; thereby allowing ‘Day Part’ Targeting
  • 30.
    30 Evolution of privateplayers The Indian television system is one of the most extensive systems in the world. Terrestrial broadcasting, which has been the sole preserve of the government, provides television coverage to over 90% of India's 900 million people. By the end of 1996 nearly 50 million households had television sets. International satellite broadcasting, introduced in 1991, has swept across the country because of the rapid proliferation of small scale cable systems. By the end of 1996, Indians could view dozens of foreign and local channels and the competition for audiences and advertising revenues was one of the hottest in the world. In 1995, the Indian Supreme Court held that the government's monopoly over broadcasting was unconstitutional, setting the stage for India to develop into one of the world's largest and most competitive television environments. Broadcasting began in India with the formation of a private radio service in Madras in 1924. In the same year, the British colonial government granted a license to a private company, the Indian Broadcasting Company, to open Radio stations in Bombay and Calcutta. The company went bankrupt in 1930 but the colonial government took over the two transmitters and the Department of Labor and Industries started operating them as the Indian State Broadcasting Corporation. In 1936, the Corporation was renamed All India Radio (AIR) and placed under the Department of Communications. When India became independent in 1947, AIR was made a separate Department under the Ministry of Information and Broadcasting. The early history of radio broadcasting in independent India is important because it set the parameters for the subsequent role of television in the country. At Independence, the Congress government under Jawaharlal Nehru had three major goals: to achieve political integration, economic development and social modernization. Broadcasting was expected to play an important role in all three areas.
  • 31.
    31 The most importantchallenge the government faced at independence was that of forging a nation out of the diverse political, religious, geographic and lingual entities that composed independent India. In addition to the territories ruled directly by the British, over 500 hundred "independent" princely states had joined the new nation, some quite reluctantly. The country immediately found itself at war with Pakistan over one of those states--Kashmir. The trauma of the partition of the country into India and Pakistan and the violence between Hindus and Muslims had further weekend the political stability of the country. Broadcasting was harnessed for the task of political nation building. National integration and the development of a "national consciousness" were among the early objectives of All India Radio. Broadcasting was organized as the sole preserve of the chief architect of this process of political integration--the State. The task of broadcasting was to help in overcoming the immediate crisis of political instability that followed Independence and to foster the long-term process of political modernization and nation building that was the dominant ideology of the newly formed state. Broadcasting was also charged with the task of aiding in the process of economic development. The Indian Constitution, adopted in 1950, mandated a strong role for the Indian State in the economic development of the country. The use of broadcasting to further the development process was a natural corollary to this state-led developmental philosophy. Broadcasting, was especially expected to contribute to the process of social modernization, which was considered an important pre-requisite of economic development. The dominant development philosophy of the time identified the problems of development as primarily internal to developing countries. These endogenous causes, to which communication solutions were thought to exist, included traditional value systems, lack of innovation, lack of entrepreneurial ability and lack of a national consciousness. In short, the problem was one of old ideas hindering the process of social change and modernization and the role of broadcasting was to provide an inlet for the flow of modern ideas.
  • 32.
    32 It was inthe context of this dominant thinking about the role of broadcasting in India that television was introduced in 1959. The government had been reluctant to invest in television until then because it was felt that a poor country like India could not afford the medium. Television had to prove its role in the development process before it could gain a foot-hold in the country. Television broadcasts started from Delhi in September 1959 as part of All India Radio's services. Programs were broadcast twice a week for an hour a day on such topics as community health, citizens duties and rights, and traffic and road sense. In 1961 the broadcasts were expanded to include a school educational television project. In time, Indian films and programs consisting of compilation of musicals from Indian films joined the program line-up as the first entertainment programs. A limited number of old U.S. and British shows were also telecast sporadically. The first major expansion of television in India began in 1972, when a second television station was opened in Bombay. This was followed by stations in Srinagar and Amritsar (1973), and Calcutta, Madras and Lucknow in 1975. Relay stations were also set up in a number of cities to extend the coverage of the regional stations. In 1975, the government carried out the first test of the possibilities of satellite based television through the SITE program. SITE (Satellite Instructional Television Experiment) was designed to test whether satellite based television services could play a role in socio-economic development. Using a U.S. ATS-6 satellite and up- link centers at Ahmedabad and Delhi, television programs were beamed down for about 4 hours a day to about 2,400 villages in 6 states. The programs dealt mainly with in- and out-of- school education, agricultural issues, planning and national integration. The program was fairly successful in demonstrating the effectiveness of satellite based television in India and the lessons learnt from SITE were used by the government in designing and utilizing its own domestic satellite service INSAT, launched in 1982. In these early years television, like radio, was considered a facilitator of the development process and its introduction was justified by the role it was asked to play in social and economic development. Television was institutionalized as an arm of the government, since the
  • 33.
    33 government was thechief architect of political, economic and social development in the country. By 1976, the government found itself running a television network of eight television stations covering a population of 45 million spread over 75,000 square kilometers. Faced with the difficulty of administering such an extensive television system television as part of All India Radio, the government constituted Doordarshan, the national television network, as a separate Department under the Ministry of Information and Broadcasting. Doordarshan was set up as an attached office under the Ministry of Information and Broadcasting--a half-way house between a public corporation and a government department. In practice, however, Doordarshan operated much like a government department, at least as far as critical issues of policy planning and financial decision-making were concerned. Doordarshan was headed by a Director General appointed by the I and B Ministry. The Ministry itself and sometimes the office of the Director General as well, was and continues to be, staffed by members of India's civil services. In 1982 television began to attain national coverage and develop as the government's pre- eminent media organization. Two events triggered the rapid growth of television that year. INSAT-1A, the first of the country's domestic communications satellites became operational and made possible the networking of all of Doordarshan's regional stations. For the first time Doordarshan originated a nation-wide feed dubbed the "National Programme" which was fed from Delhi to the other stations. In November 1982, the country hosted the Asian Games and the government introduced color broadcasts for the coverage of the games. To increase television's reach, the government launched a crash program to set up low and high power transmitters that would pick-up the satellite distributed signals and re-transmit them to surrounding areas. In 1983 television signals were available to just 28% of the population, this had doubled by the end of 1985 and by 1990 over 90% of the population had access to television signals.
  • 34.
    34 1976 witnessed asignificant event in the history of Indian television, the advent of advertising on Doordarshan. Until that time television had been funded through a combination of television licenses and allocations from the annual budget (licenses were later abolished as advertising revenues began to increase substantially). Advertising began in a very small way with under 1% of Doordarshan's budget coming from advertising revenues in 1976-77. But the possibility of reaching a nation wide audience made television look increasingly attractive to advertisers after the introduction of the "National Programme" in 1982. In turn, Doordarshan began to shift the balance of its programming from educational and informational programs to entertainment programs. The commercialization of Doordarshan saw the development of soap operas, situation comedies, dramas, musical programs, quiz shows and the like. By 1990 Doordarshan's revenues from advertising were about $300 million, accounting for about 70% of its annual expenditure. By 1991, Doordarshan's earlier mandate to aid in the process of social and economic development had clearly been diluted. Entertainment and commercial programs had begun to take center stage in the organization's programming strategies and advertising had come to be Doordarshan's main source of funding. However, television in India was still a modest enterprise with most parts of the country getting just one channel except for the major cities which received two channels. But 1991 saw the beginnings of international satellite broadcasting in India and the government launched a major economic liberalization program. Both these events combined to change the country's television environment dramatically. International satellite television was introduced in India by CNN through its coverage of the Gulf War in 1991. Three months later Hong Kong based StarTV (now owned by Rupert Murdoch's News Corp.) started broadcasting five channels into India using the ASIASAT-1 satellite. By early 1992, nearly half a million Indian households were receiving StarTV telecasts. A year later the figure was close to 2 million and by the end of 1994, an estimated 12 million households (a little less than one-fourth of all television households) were receiving satellite channels. This increase in viewership was made possible by the 60,000 or so small scale cable systemoperators who
  • 35.
    35 have mushroomed acrossthe country. These systems have redistributed the satellite channels to their customers at rates as low as $5 a month. Taking advantage of the growth of the satellite television audience, a number of Indian satellite based television services were launched between 1991 and 1994, prominent among them ZeeTV, the first Hindi satellite channel. By the end of 1994 there were 12 satellite based channels available in India, all of them using a handful of different satellites. This number was expected to double by the end of 1996, with a number of Indian programmers and international media companies like Turner Broadcasting, Time-Warner, ESPN, CANAL 5 and Pearsons PLC, seriously considering the introduction of new satellite television services for India. The proliferation of channels has put great pressure on the Indian television programming industry. Already the largest producer of motion pictures, India is poised to become a sizable producer of television programs as well. With Indian audiences clearly preferring locally produced program over foreign programs, the new television services are spending heavily on the development of indigenous programs. The number of hours of television programming produced in India has increased 500% from 1991 to 1996 and is expected to grow at an ever faster rate until the year 2000. Despite the rapid growth of television channels from 1991 to 1996, television programming continues to be dominated by the Indian film industry. Hindi films are the staple of most national channels and regional channels rely heavily on a mix of Hindi and regional language films to attract audiences. Almost all Indian films are musicals and this allows for the development of inexpensive derivative programs. One of Doordarshan's most popular programs, Chitrahaar, is a compilation of old film songs and all the private channels, including ZeeTV and music video channels like MTV Asia and Channel V, show some variation of Chitrahaar. A number of game shows are also based on movie themes. Other genres like soap operas, talk shows and situation comedies are also gaining in popularity, but the production of these programs has been unable to keep up with demand, hence the continuing reliance on film based programming.
  • 36.
    36 International satellite programminghas opened up competition in news and public affairs programming with BBC and CNN International challenging Doordarshan's long standing monopoly. Most of the other foreign broadcasters, for example, ESPN and the Discovery Channel, are focusing on special interest programming. Only StarTV's STAR Plus channel offers broad-based English language entertainment programs. Most of its programs are syndicated U.S. shows, for example soap operas like The Bold and the Beautiful and Santa Barbara and talk shows like Donahue and Oprah. However, STAR Plus has a very small share of the audience in India and even this is threatened by the launch of new channels. A peculiar development in television programming in India has been the use of hybrid English- Hindi program formats, popularly called "Hinglish" formats, which offer programs in Hindi and English on the same channel and even have programs, including news shows, that use both languages within a single telecast. This takes advantage of the of the audience for television (especially the audience for satellite television) which is largely composed of middle class Indians who have some knowledge of English along with Hindi and colloquially speak a language that is primarily Hindi intermixed with words, phrases and whole sentences in English. Commercial competition has transformed Doordarshan as well and it is scrambling to cope with the changed competitive environment. Satellite broadcasting has threatened Doordarshan's audiences and self-preservation has spawned a new ideology in the network which is in the process of reinventing itself, co-opting private programmers to recapture viewers and advertising rupees lost to ZeeTV and StarTV. In 1994, the government ordered Doordarshan to raise its own revenues for future expansion. This new commercial mandate has gradually begun to change Doordarshan's perception of who are its primary constituents--from politicians to advertisers. The government's monopoly over television over the years has resulted in Doordarshan being tightly controlled by successive governments. In principle, Doordarshan is answerable only to Parliament. Parliament lays down the guidelines that Doordarshan is expected to adhere to in its programming and Doordarshan's budget is debated and approved by Parliament. But the
  • 37.
    37 guidelines established byParliament to ensure Doordarshan's political neutrality are largely ignored in the face of the majority that ruling parties have held in Parliament. Doordarshan has been subject more to the will of the government than the oversight of Parliament. Successive governments and ruling political parties have used Doordarshan to further their political agendas, weakening its credibility as an neutral participant in the political process. There have been periodic attempts to reconstitute Doordarshan into a BBC-like public corporation, but governments have been reluctant to relinquish their hold on such a powerful medium. The government drew its right to operate the country's broadcasting services as a monopoly from the Indian Telegraph Act of 1885 which empowers the government with the exclusive right to "establish, maintain and work" wireless services. In addition, the Constitution lists broadcasting as the sole domain of Parliament, effectively shutting out the states from making any laws with regard to television. Within the ambit of these provision it was assumed that media autonomy or liberalization in any form was the prerogative of the government to grant. But the government's monopoly was challenged in the Indian Supreme Court in 1995. The Court held that the government monopoly over broadcasting was unconstitutional and while the government has the right to regulate broadcasting in the public interest, the Constitution forbids monopoly control over any medium by either individuals or the government. The Court directed the government to establish an independent public authority for "controlling and regulating" the use of airwaves. The Court's decision holds out the promise of significant structural changes in Indian broadcasting and the possibility that terrestrial television may finally free itself from governmental control. It is evident that over time the State's control over television will continue to diminish. As its revenue structure begins to change and Doordarshan begins to respond to increasing commercial pressures, the character of its programming will begin to increasingly reflect the demands and pressures of the market place. In the meantime, caught between the government and the market, Doordarshan continues to struggle to maintain its mandate of public service programming. But the Supreme Court's recent decision ordering the government to establish
  • 38.
    38 an independent broadcastingauthority to regulate television in the public interest holds the promise of allowing Indian television to escape both the stifling political control of the state and the commercial pressures of the market. There are a number of other constituencies like state governments, educational institutions, non-governmental organizations and social service agencies who can participate in a liberalized broadcast system. The Supreme Court has provided an opportunity to develop a broad based television system. How the country responds to this opportunity in the next few years will determine the future of broadcasting in India in the next century. India's privateradio broadcasting industry exhibits a strong growth potential FM Radio Broadcasting Industry - India FM Radio Broadcasting Industry - India. Radio broadcasting revenues are growing at 29% per annum. Growth in this sector is being propelled by increasing radio listener base, favourable demographics, opportunities in Phase III expansion, political advertising, increasing advertising by small local brands and introduction of new performance measurement tool. The report begins with privatization of radio. The market overview section gives a quick overview of the market with estimated advertising revenues and share, and profile of advertisers on radio. The drivers and challenges explain the factors influencing growth of the industry including increasing radio listener base, opportunities in phase iii expansion, increasing advertising by small local brands, favourable demographics, political advertising and introduction of new performance measurement tool. The key challenges identified include royalty, lack of content differentiation, government regulations and bargaining tactics used by advertisers. The report also highlights the current market trends namely emergence of visual radio, satellite radio, community radio, internet radio, sales alliances and players going niche.
  • 39.
    39 The report identifiesthe current market trends including emergence of visual radio, satellite radio, community radio, internet radio, sales alliances and players going niche. The competitive landscape profiles the major players in this sector in terms of business description, number of FM stations and FM frequencies of each player. The report also provides details key developments in this sector. The competitive landscape profiles the major players in this sector including their business description, number of FM stations and FM frequencies of each player. The report also provides the key developments in this sector. Government has liberalized radio broadcast and this has resulted in most media houses diversifying to offer radio services. In Mumbai, for instance, five private FM radio stations have been launched. Mumbai listeners can tune in to any of the seven FM stations (five from private broadcasters and two from AIR). Government has indicated that its long-term plan is to have 150 FM stations across 40 cities. Is this a case of one too many? Can Indian market sustain so many radio stations? Going by the International benchmark, even 150 stations across India is a sustainable proposition. There are more than 6000 radio stations in US and even a developing country like Nigeria has 18 FM stations. In most markets, radio manages to garner around 4-5% of the mass media spend. In some countries like Sri Lanka, radio accounts for 20% of ad spend. It is estimated that in 2001, American radio commanded US$3.2 Billion out of US$60 Billion spent on mass media. In India, currently radio is able to garner less than 1% of the total ad pie of Rs.8, 600 crore. Madison media estimates that by 2004, advertisers will spend around Rs. 500 crore on radio. This will constitute around 4 % of the enlarged ad pie. While growth of the radio broadcast industry looks exciting, there are numerous issues facing the radio broadcasters. Chief of them being the license costs and licensing policy. After bidding aggressively, many players have realized that high license cost is making the business unviable.
  • 40.
    40 As per reports,bidders license for 37 stations. This translates to around Rs.4.2 crores as license fee per station. The broadcasters now want the government to scrap fixed license fee and move to a revenue sharing regime. However, the industry feels that these are mere start-up issues; radio should feature in the media planner's radar as a serious medium. Today, media planners are quite at loss as there is inadequate information on this medium. This study attempts to provide better insight by exploring other markets where radio is a more established medium and then extrapolate the same to Indian markets. We will examine three aspects relevant to media planners: 1) International trends in Radio Business 2) Radio Measurement 3) Best practices that have evolved in using the medium International trends International experiences show two distinct trends in evolution of radio business Consolidation - Typically, there is a surge of activity when the media is liberalized but over a horizon of five to six years, consolidation is inevitable and stations groups are formed that controls most of the revenues. For instance, in UK four media groups control nearly 60% of ad revenue. We expect similar consolidation exercise in India. Radio stations that are part of established media houses would do well. Publications having strong city edition will do have an advantage as they already have infrastructure to marshal local advertisers and also keep a tab on the pulse of the city citizens. Specialization - Internationally, radio stations have grown by attracting niche audiences (like a Hispanic channel in US or a Malayalam channel in gulf) and local advertisers. As of today, if one
  • 41.
    41 goes by Mumbaiexperience, the concept of niche programming has not yet caught the imagination of the broadcaster and audiences find it almost impossible to distinguish one from another. Madison Media expects that the evolutionary pressures will prevail in India and radio stations will increasingly find their own niche. For instance, we expect that by year 2004, emergence of stations that address only specialist audience groups - like a special radio station dedicated to south Indians residing in Mumbai or a station that caters exclusively to college going population. Such specialist channels will be ideal medium for advertisers, as they will have access to well defined captive audience. Radio Audience Measurement The question haunting most advertisers and media planners is regarding the audience measurement that will be adoptedfor Radio. As it is early days in India, station owners and advertising agencies on ad hoc basis are conducting research. We expect the trend to continue for some more time till significant advertising monies are committed on radio. Even Internationally, radio audience research has not matured to the extent of television audience measurement. The popular rating system for radio that is used in US is the Arbitron's RADAR (Radio's All Dimension Audience Research) audience report. It measures National radio audiences and the audience size of radio commercials aired on 31 radio networks operated by large radio networks. Till recently, RADAR report was based on a 12,000-person telephone survey. However, the next round of RADAR plans to shift reliance from telephone survey to diary-based panel for data collection. There has been some academic discussion on use of "meters" in radio sets to determine listnership. However, these are many years away from being put to commercial use. The prime reason for inadequate advancement in radio audience measurement technique has been the small share of ad pie that radio commands and also the vast geographic spread.
  • 42.
    42 We expect thatover a period of time, audience measurement technique for radio will improve and a currency will be established for buying commercial time and selection of alternatives. In the mean time, we suggest that advertisers should not ignore the media owing to non- availability of any established audience measurement data. Indicative surveys are being conducted and published periodically by research agencies. Advertising agencies also conduct periodic dipstick surveys. Madison Media routinely undertakes studies on radio usage. Key Findings from Madison Media Research -  Radio has a reach of 56% and there is a distinct skew towards males.  Radio Mirchi is the most popular station and is tuned by people in SEC A and B. · People listen to FM at home (70%), while driving (32%), at public places (9%) and at the office (7%).  Almost 51% of the people listen to FM for an average time of one hour and another 39% listen to FM for a longer period of 1-3 hours.  Sunday listenership is dramatically low with only 10% of the people tuning in to FM vs. weekdays where the number of tune-ins is as high as 94%.  Majority of the people listen to Hindi film songs (63%), followed by Hindi pop (40%), remixes (37%) and English pop (33%). Best Practices that have evolved in using the medium While the audience measurement is still in infancy, users of radio as an advertising medium can benefit from extensive work carried out in area of media effectiveness. Most of these studies have been conducted in developed markets like UK and USA. The most impressive in this genre of research has been the Radio Recall Research (RRR), which tested 1200 commercials with 200 respondents per commercial.
  • 43.
    43 This exhaustive studywas conducted in early 1980s and subsequent research added to the body of available knowledge. It will be incorrect to directly transplant those learning's in Indian context. However, they are invaluable in providing directions and we at Madison Media have distilled these findings, adapted to Indian context and arrived at set of best practices for radio advertising. Create Unique Properties - studies clearly demonstrate that properties created on radio are cost effective and have advantage of high recall. International experience suggests that music oriented properties targeted at youth last long and provide immense benefit to advertisers. Closer home, "Binaca Geet Mala" on radio was as one of the best media properties. To create such high decibel properties, advertisers should be willing to enter early and commit long term investment. It might take some time before the properties start to reward the advertisers and advertisers should be willing to fork out the extra premium now before the medium gets established. Exploit Drive Time Audiences - the traditional bastion of radio has been the "In car" listening. However, given the low penetration of ownership of personal cars in India, we do not expect car owners to be the largest audience for radio. It is not important whether in-car listeners will form the bulk of listnership base. It is more important to understand that radio will be the best medium to target upwardly mobile high spending executives and businessmen. Studies have demonstrated that in-car listeners are light consumers of other media like television, making radio a very effective medium. A study by Voice of British Advertisers shows that radio is the most effective medium to target businessmen. There are mixed reports with regard to station switching behavior among in car listeners. A research by Radio Advertising Bureau (RAB), UK indicates, contrary to popular myth, that nearly 85% of in-car audience do not shift stations frequently. However, other studies indicate there is extremely low loyalty among in car
  • 44.
    44 listeners. In anycase, it is undeniable that for brands that target at affluent section of the society need to be actively associated with radio. In other markets, many successful service brands especially those in office supplies and financial services have benefited tremendously by judicious use of radio. Exploit Imagery Transfer - a study by Statistical research Inc. shows that three out of four consumers who watch a television spot will "replay" the visual image mentally when they hear a radio commercial for the same brand. This is called Imagery Transfer. Another series of studies called "distraction study" tried to simulate the fact that radio listening is always secondary activity. These tests also indicated that listeners were able to create and keep images fresh and top-of-mind even when engaged in other task. It is through imagery transfer that radio creates a synergy with television. Recent studies shown that Sonic branding, where aural brand elements are used is very effective in sustaining brand's recall (tring tring of Britannia). Creation of sonic branding reduces long term cost of advertising, as one need not air the complete commercial to register recall. As can be fathomed, radio can be advantageously used in creating sonic elements of a brand. Effective Radio Copy Management - studies have clearly established that length of the commercial had a positive impact on the ad. In general, spots of 45 seconds or more were effective. RRR studies also indicate that more brand mentions in the commercial were good for ad recall and was more effective when the brand was mentioned early in the ad. Moreover, fatigue factor is high with radio commercials. The ads that were repeated too often were disliked. Copy variation can offset this fatigue and it is suggested to have three variants of the same theme. Though airing multiple variants is recommended, there is evidence, which state
  • 45.
    45 that simultaneous airingof more than 5 executions leads to decay in effectiveness. As in any other media, ads that were liked had higher impact. Radio Multiplier Effect - apart from RRR, another monumental study is the Millward Brown study on radio multiplier effect. Millward Brown conducted the study across October 1999 to April to find out how effective radio advertising can be relative to television. This study involved nearly 5500 interviews in continuous research to track awareness and attitudes to 17 brands. The media tested were Commercial Radio and television in the Central Region of UK. The broad findings of the study proved that radio was, on an average, three-fifths as efficient as television at driving advertising awareness amongst radio listeners; used in conjunction with a television campaign, it proved to be an effective medium; and in general, if 10% of a given television budget is re-deployed onto radio, the efficiency of the campaign in building awareness increases on average by 15% as shown in table below:
  • 46.
    46 (Source: rab.co.uk) The studyhighlighted that radio effectiveness result was achieved at one-seventh of the cost. Of course, this cannot be taken as a thumb rule as there will be wide variance between rates in U.K and other markets. However, the study makes a strong case for advertisers to divert a small portion of their TV budget to radio. Conclusion Radio offers tremendous opportunities for advertisers and media planners need to explore various options by which they can effectively use radio in their media mix. Conversely, broadcasters need to develop the market by being more responsive to the advertiser's needs. This will provide an opportunity for the market to arrive at the final verdict on the effectiveness of the medium.
  • 47.
    47 FUTURE SCENARIO The IndianMedia and Entertainment industry is forecasted to grow at an annual growth rate of 19 per cent to reach Rs 83,740 crore by 2010. The forecasted CAGR of various segments of the Media and Entertainment industry in India till 2010 is:  Radio - 32%  Music - 1%  Television - 24%  Film Industry - 18%  Print Media - 12% The forecasted size of the various segments of the Media and Entertainment industry in India till 2010 is:  Radio - Rs 1,200 crore  Music - Rs 740 crore  Television - Rs 42,700 crore  Film Industry - Rs 15,300 crore  Print Media - Rs 19,500 crore The government has announced Phase 3 of privatization of FM radio which is expected in April 2010. Therefore large number of radio stations, across the country is expected to grow. At present the industry is seeing the upward trend.
  • 48.
    48 Porter’s Five ForcesModel Bargaining power of Buyers High  Buyers (listeners as well as advertisers) do not face significant switching costs  Advertisers are extremely price sensitive. Listenership tastes frequently change, providing little loyalty to any particular radio station.  Advertising buyers dictate radio programming choices Bargaining Power of the Suppliers Low - Medium  Since most suppliers to Broadcasters have either been acquired/ have a tie-up with the broadcasters, the bargaining power of suppliers is low. Threat of New Entrants Low  High start-up capital is a big demotivator.  New entrant has some problems finding skilled professionals. Serviceable used equipment is expensive.  Long-lasting economies of learning and scale also demotivate the potential new entrant
  • 49.
    49 Note on Porter’s5 forces As we see, the Industry could be classified as relatively unattractive since the power of the forces is high. We note that the buyers are primarily listeners and also advertisers. Also, content providers who don’t have any contractual arrangements with broadcasters can leverage the online revenue models directly. Threat of Substitutes Medium  Customers incur no switching costs. Also, adequate substitutes are available.  Possibly, One Broadcasting medium substitute for the other(CD’s as a replacement For Radio). Intensity of Rivalry among Competitors High  Larger firms have created a critical mass, capacity to induce users to subsidiaries  Companies and products, created size by consolidating complementing firms. There are significant brand identities and product differences. Competition is fierce;  Ethics are often questionable. Exit barriers are low, and also acquisitions/mergers are
  • 50.
    50 Key Private Playersin Radio Industry
  • 51.
    51 INTRODUCTION Private FM radiohas emerged as the fastest growing segment in the media. ALL PRIVATE RADIO CHANNELS IN AHMEDABAD Frequency Brand Name Owner 91.1 Radio City Star India Pvt Ltd 93.4 Red Fm South Asia FM Ltd 94.3 My Fm Bhaskar group 95.0 Radio One Mid-Day Multimedia Limited 98.3 Radio Mirchi Times of India Group
  • 52.
    52 91.1 RADIO CITY RadioCity 91.1FM is promoted by Music Broadcast Private Limited (MBPL), the private FM network has captured the hearts of millions of listeners across 20 FM stations in Mumbai, Delhi, Bangalore, Chennai, Ahmedabad, Pune, Hyderabad, Lucknow, Jaipur, Vadodara, Surat, Sholapur, Nagpur, Sangli, Coimbatore, Vizag, Ahmednagar, Akola, Nanded and Jalgaon. Radio City 91.1FM's differentiated music offers listeners melodious Adult Contemporary (AC) music along with a vibrant outlook, 'Whatte Fun'. It now brings a unique and uniform brand experience, in line with the vision of creating a national brand. Radio City is characterized by exciting shows that give it unmatched popular appeal. A history of innovative programming, friendly radio jockeys and fresh music uniquely position Radio City to cater to the mass premium audience across India's most important cities. Radio City's range of innovative and popular shows cut across audiences. The medley of songs, contests, talk shows, events, humour and gossip delivered by a hugely popular team of radio jockeys have revived and revolutionised radio-listening habits across all our markets. The programming at Radio City is strategically planned to uplift the mood of its listeners. The programming is backed by extensive research and we deliver content that is tinged with the local flavour. They have always catered to our audience's demands. Radio City has its content tailored to fit the wants and needs of the local audiences and speaks the language of the people. This combined with its music expertise and creativity provides for compelling content Since its inception, Radio City has used every opportunity to innovate with the category and build stronger involvement and listenership. Playing truly popular music, in the language of the people, Radio City programming has also had the distinction of successfully pioneering many path breaking programmes on radio like Musical-e-Azam, RC Live, Remix Raja, Life Ki Dhun with Sonu Niigaam, the simulcast of Sonys Indian Idol 2, Shaam-e-Ghazal with Roop Kumar Rathod and Maan Na Maan Superstar Tera Mehmaan. Radio City has given radio a new dimension with the concept of 'Celebrity RJ' starting with Life Ki Dhun with Sonu Nigaam. Hottest chart busters,
  • 53.
    53 humorous Babbar Sher,rip-roaring mimicry, gripping fiction, interactive game shows, professional counselling, children's programming and the best of Bollywood celebrity interviews, you hear it first and better only on Radio City!. As solution providers to advertisers, Radio City invests in understanding the advertiser's imperatives and product propositions. The idea is to design a highly customized offering to optimally convey the USP of the advertiser's product offering to the FM brand's discerning listeners while presenting to them choicest infotainment. Radio City broadcasts round-the-clock using state of the art digital stereo FM for unmatched quality in signal strength, clarity and brilliance. Radio City has always been abreast with the latest in technology. Radio City has world class studio facilities across markets A sustained focus on understanding listeners and leveraging the synergies of music expertise and innovative programming, allows Radio City to deliver a unique listening experience and be an integral part of the lives of listeners. Aggressively looking at spreading the Radio City experience across the country, Radio City 91.1FM is committed to growing the market and creating superlative content quality audiences nationwide. In an endeavour to harness new technologies to connect through music with its chosen audience, MBPL has recently forayed into the domain of the Internet with PlaneRadiocity.com (www.planetradiocity.com). Planet Radio City is India's first all-inclusive Music Portal that offers users information, entertainment and interactivity. The site is targeted not just at the passionate, serious music lover, keen on information and discovering new music but also musicians and music enthusiasts - experts and amateurs. The website offers unique applications and features hitherto missing from the music websites of Indian origin. In short, PlanetRadiocity.com is a one-stop shop for music lovers and musicians.
  • 54.
    54 98.3 RADIO MIRCHI RadioMirchi’s holding company Entertainment Network (India) Limited (ENIL) was incorporated in 1999. After successfully bidding for licenses in the Phase I auction in 2000, ENIL launched its first station in Indore on October 4, 2001. In the space of 24 months, Radio Mirchi made its presence felt in seven cities; along the way it also became the only private FM brand in all the four metros. Radio Mirchi was also the first off the mark to launch a station from the lot of cities included in Phase II. In quick succession it launched Bangalore, Hyderabad and Jaipur in early 2006 and completed the final rollout of the remaining 22 stations recently. Resources were poured into shipping the highest quality studio and transmission equipment. The latest in transmitters, mixers and coders were sourced from globally renowned suppliers based in the United States and Canada. No cost was spared in ensuring that Radio Mirchi set the standards for quality of broadcast and coverage in each of its local markets. Since launching its first station in Indore in 2001, Radio Mirchi has gone from strength to strength.Today, it is one of the largest private FM radio networks in India with licences in 32 cities. As on date all 32 stations are on air. Radio Mirchi has the distinction of being the only private radio broadcaster to have licences in all of India’s fourteen cities with a population of over 2 million. This makes the channel the most valuable network for advertisers. With revenue exceeding Rs. 170 crore (US$ 42.5 million) Radio Mirchi, in its space, had an estimated 45% market share (Source: internal data).The company grew 43.6% in the financial year 2006/07. In the first nine months ended December 31, 2007 the company’s revenue was Rs. 162.50 crore (US$ 40.63 million) up 32.5% over the previous year.
  • 55.
    55 The channel’s strengthcan also be gauged from the fact that Radio Mirchi’s total daily reach in the metropolitan cities of Mumbai, Delhi and Kolkata was 7.7 million listeners (Source: Indian Listenership Track Wave 4 – 2007). In the new Radio Audience Measurement (RAM) launched by the TV ratings company TAM, Radio Mirchi dominated Mumbai, Delhi and Bangalore by logging a combined weekly listenership of approximately 11.3 million (RAM week 02, 2008). This is the highest of any station in these three cities combined. But it’s not just in the metros that Radio Mirchi scores. Across its 32 cities this perky entertainment brand reaches out to an estimated 22 million listeners every day. This is higher than the all India reach of the leading satellite TV channel. Not surprisingly Radio Mirchi is also a favourite with advertisers. It has received due recognition from several quarters. It won four of the six RAPA awards received by radio broadcasters from the Radio and Television Advertising Practitioners’ Association of India in 2004; and seven out of eight in 2005. Radio Mirchi is also the only media brand to have won a Gold for Best Activity Generating Brand Loyalty and a bronze for Best Activity Generating Brand Awareness and Trial at the 2004 Promotion Marketing Awards of Asia. In 2007 Radio Mirchi won four RAPA Awards. It also won two Golds at the Ad Club Kolkata and a Gold at the Ad Club Bangalore Awards function. In 2006 Radio Mirchi was conferred the status of Superbrands in India.
  • 56.
    56 93.4 Red FM SunTV Network, India's largest television network has powerpacked Twenty TV channels, Fourty Six FM Radio Stations, Two Daily Newspapers and Four Magazines in several Indian languages. It has become our nature to occupy the first slot in whatever we do. Sun TV Network Limited's foray into FM radio is no exception either.The top slot is a result of a carefully planned thoroughly enjoyable, round-the-clock, wholesome entertainment-oriented package and there is a substantial localization of content to retain the regional flavour. Delhi : Mumbai : Kolkata : Vishakapatinam : Bangalore : Gulbarga : Hyderabad : Warangal : Jaipur : Bhubaneshwar : Pune : Aurangabad : Nashik : Nagpur : Tirupati : Lucknow : Bhopal : Vadodara : Rajkot : Ahmedabad : Kozhikode : Indore : Vijayawada : Varanasi : Gangtok : Siliguri : Guwahati : Shillong : Aizwal : Asansol : Jamshedpur : Rajahmundry : Kanpur : Thiruvananthapuram : Kochi : Thrissur : Mangalore : Mysore : Kannur : Allahabad : Jabalpur The marketing department is wholly responsible for the advertisement sales of Red FM stations. With it's team of dedicated professionals, it is today one of the highly appreciated professional marketing unit among radio stations. Apart from offering the available advertisement time in the most effective way, it offers the best follow up service. The deals, that are made, are mutually beneficial and uniform. It functions with the motto - professionalism, efficiency and dedicated service.
  • 57.
    57 94.3 MY FM-JiyoDil Se Company Overview
  • 58.
    58 94.3 MY FM TheD B Corp Ltd. is one of the largest media groups of the country and is the largest read newspaper group in the country with over Rs 1.55 crore readers My Fm is owned by Synergy Media Entertainment Limited which is wholly owned company of the Bhaskar group. Company Profile: Synergy Media Entertainment Limited Brand Name: My Fm Corporate Office: 94.3 My FM Synergy Media Entertainment 2nd floor, 72, M Block market Greater Kailash-2 New Delhi Ahmedabad Office: 94.3 My FM Synergy Media Entertainment 208, Bhaskar house Nr YMCA Club Sarkhej-Gandhinagar highway Ahmedabad
  • 59.
    59 Synergy Media Entertainmentlimited, a Bhaskar group company, launched 94.3 My Fm in Ahmedabad on July 21, 2007. D.B Corp is one of the leading print companies in India, publishing 31 newspaper editions and 125 sub editions in three languages (Hindi, Gujarati and English). Their flagship newspapers, Dainik bhaskar and Divya bhaskar, have a combined readership of more than 25.33 million readers, making them most widely read newspaper group in India. Dainik bhaskar is the most widely read newspaper in Chandigarh, Chattisgarh, Harayana, Rajasthan and Madhya Pradesh. Divya bhaskar is a Gujarati daily newspaper. Their other news papers are Saurashtra Samachar and , on franchisee basis, DNA Money and DNA (in Gujarat).They are one of the fastest growing major newspaper group in India. Synergy Media Entertainment limited has a significant presence in the radio business under the brand name My Fm. Through Synergy Media Entertainment limited they have acquired license to operate in 17 cties in 7 different states. They have the license to operate 17 stations. Synergy Media Entertainment limited has also filed eligibility bid with the government of India to operate an additional 4 FM radio station in Mumbai, Bangalore, New Delhi and Hyderabad. My Fm Mission 94.3 My Fm will strive to become an indispensible part of the lives of its employees, listeners and business associates by offering them relaxing, refreshing and informative content which will not only entertain them but will also take care of their emotional needs. My Fm Vision To be among the top three FM radio networks in India by the year 2012 and to positively impact and enrich the lives of its employees, listeners and business associates by following its five guiding principles of management philosophy.  Empowerment  Fearlessness  Innovation  Openness  Creativity
  • 60.
    60 Currently in 7states and 17 cities 1. Madhya Pradesh :- Indore, Bhopal, Jabalpur, Gwalior 2. Chhattisgarh :- Raipur, Bilaspur 3. Rajasthan :- Jaipur, Jodhpur, Udaipur, Kota, Ajmer 4. Gujrat :- Ahmedabad, Surat 5. Punjab :- Jalandhar, Amritsar 6. Haryana :- Chandigarh 7. Maharashtra :- Nagpur Jaipur was the first station launched on 28th May, 2006.
  • 61.
    61 The brand wasdecided as My Fm as it is a right reflection of the one to one relationship with an emotional ownership of the medium with the listeners. The brand operates at he single frequency i.e. 94.3 over all 17 stations. My Fm is calling for its listeners to “Jiyo dil se”. the Fm brand from Synergy Media Entertainment limited has embarked on a new campaign to better connect with its listeners and seeking to reach out to them in various touch points- colleges, malls, and other hot spots. The campaign is supported by extensive advertising in print and on air. Harish Bhatia coo, my fm said “the campaign ‘jiyo dil se’ s an extenton of my fm’s commitment and its understanding of the evolving audience preferences. The freshness in the branding will ensure that My Fm stays young, responsive to listeners aspirations and ever eager to serve them better.” My Fm has come up with various campaigns like “Tention naa lene ka, naa dene kaa, jiyo dil se”, “Dimag to dimag hai, suno dil ke,jiyo dil se”-these are set to become a lifestyle statement of the youth. My Fm has designed its shows according to the preference of the consumers with the help of extensive research and survey. The type of music to be played in a particular time band is also derived based on research.
  • 62.
    62 DEPARTMENTAL ANALYSIS Overview ofthe departmental structureof My Fm
  • 63.
    63 Sales Department Sales departmentin My Fm consists of Sales executives. Their task is to sell the inventory in the form of seconds and generating revenues for the station. For that they need to move in he field, approach clients, ad agencies and close the deal with them. They are responsible for the collection. Each of them have their individual target and to achieve their target they can offer activities like on ground activity and on air selling. Sales Planning  Sales’ planning is very important and responsible work because sales department is the revenue generating department and performance of the company depends on the sales growth.  The station director cluster head gives the revenue target to each station that are responsible for the target achievement.  The station head plans the sales in the meeting with his sales executives.  The performance is reviewed monthly. Responsibilities  The station head is responsible for sales target  Sales executives are responsible for sales as well as reporting to the station head for the sales.  Ales executives are also responsible for collection from companies and dealers.  Every sales executive is given the target based on area or sector. Strength  My Fm sales team can easily compete with other players with negotiated rate to attract prize sensitive customer and get an edge over competitors. At certain level of rate sales executive of the other company has to say no while My Fm sales team can close the deal.
  • 64.
    64  With helpof Divya Bhaskar data base My Fm sales team can access the retail client of the city. This large data base provides sales teamgreat potential customer.  Sales team is having benefit of Divya Bhaskar brand equity which is a recognized brand in the city.  My Fm enjoys synergy of both print and radio medium.  In the complex deal to compete with the competitors, sales team can offer combo pack of print + radio. Weakness  My Fm has strategy if volume sales. Sales team in doing business for volume with negotiated lower rates which can generate higher revenue  The volume ales strategy wit lower rate may have perception of lower quality in mind of customers.  My fm has segmented its clients in categories like, national corporate retail, regional corporate retail, and retail and government division. But so formally this procedure is not followed by the sale team.  My Fm has an advantage in terms of print synergy but its when the sales people of Divya Bhaskar close deal of My Fm they often have to provide the very low rate. Some times the advantage of print synergy results in the lower revenue earning for it. Marketing Department My Fm has marketing executive who are responsible for all the marketing activities like branding, advertising and promotion. Marketing executive makes plan with station head according to the budget given by regional marketing head. Marketing executive’s main job is to find out innovative ways for promotion and branding. And this task is to come with ideas for gaining brand and frequency recall.
  • 65.
    65 Strength  My Fmhas good presence through aggressive advertising and branding.  It has good visibility in the city by on ground activities as well as aggressive branding strategy.  My Fm always takes participation in any event organized at spot places, which can increase the value of its brand. Weakness My Fm has most of the barter deals Now in hat it becomes media partner and gets a free brand promotion in the event. In exchange My Fm would freely promote the event on radio. So here money or margin is not involved in whole transaction. Programming Department In My FM programming department is headed by programming head that is responsible for programming activity of the station. They are responsible to meet all the legal aspects of programming like which can be produced on radio or not? Programming head is also responsible to make his team work and complete their work in time and with all legal aspect. Their task is to make more creative programming which can attract listeners. Department also makes programming which have involvement from listeners also.
  • 66.
    66 MANAGEMENT CONTROL SYSTEM Managementcontrol system is meant for effective implementations of chosen strategy. It tries to ensure that each and every member of the organization direct their efforts to implement the organizational strategies. Organizational objectives Every organization has typical objectives. Again these objectives can be divided into two parts. Financial objectives- Double digit growth in sales Return on investment Non financial objectives- % increase in market share Customer satisfaction Here in case of My Fm, the unit has an objective of achieving its annual sales target. Strategy Strategies are plans to achieve organizational goals. Strategies differ between organization and control should be tailored to the requirements of specific strategies. My Fm has a volume based strategy to reach their target. Their strategy is to sell most of its inventory in the form of seconds even below the average selling price to gain volume business. Budgeting Budgets are an important tool for effective short term planning and control in organizations planning. It is a management commitment in that managers agree to accept responsibility for attaining the budgeted objectives. Strategy planning and budgeting are simultaneous process. It generally covers a period of one year. In case of My Fm station head allocates the task to its sales teamand make sure that they will give their maximum to implement the strategy objective of the firm. In My Fm sales team
  • 67.
    67 members are responsiblefor their own categories. My Fm has a huge data base of clients. Now this database is divided into segments. The above figure shows that how the categories are made and the clients are divided. National corporate client people look after those whose head quarters are located locally within Gujarat and they deal with My Fm for national advertisement i.e. Nirma, Vadilal, Paras etc. There is also one specific executive who looks after government clients. The retail people look after the local advertisers who are based only in a particular city.
  • 68.
    68 Performance measures A performancemeasure system is simply a mechanism that improves the likelihood of the organization that will implement the strategies successfully. It provides for the effective implementation of the strategy. In My Fm, sales team is evaluated on the basis of their targets. They have monthly tracker of their target versus achievement which it self is a motivational factor for them. Compensation The key to motivating people to behave in a manner that further an organization’s goals lies in the way the organization’s incentives relate to the individual’s goals. In My Fm, incentives are linked with the target achievement. Incentive is generally 20% of gross salary. A sales executive achieving at least 80% of his/her target will get 100% of incentive. Incentive is paid monthly to the sales team.
  • 69.
    69 Marketing Plan In general,marketing activities are all those associated with identifying the particular wants and needs of the target market of the competitors. This involves market research on customers, analyzing their needs and then taking marketing strategy decision about product design, pricing, promotion and distribution. In a place like Ahmedabad with its town like stature, marketing plays an important role in brand building. Strategy Expansion of the network of out of home media sites managed by My Fm Explore opportunities to lease sites on long term bases. Introduce innovative technology and processes Marketing in My Fm follows the following approach  Association for ground visibility  Contest  My Fm events  Branding
  • 70.
    70 7 P’s OfMarketing 1. Product 2. Price 3. Place 4. Promotion 5. Physicalevidence 6. Process 7. People PRODUCT MIX  Brand The brand is My Fm. As it is a right reflection of the one to one relationship with an emotional ownership of the medium with the listener’s. The brand operates at the single frequency 94.3 across the station The brand id “94.3 My Fm Jiyo Dil Se”  Target segment They have a large chunk of listeners who are- young, housewives, also listeners who are 40 plus. So programming caters to all strata of society. So, while they target the young population, they cannot afford to ignore the other large segment of the society.  Language In Ahmedabad My Fm has made their programs 60% in Hindi, 20% in Gujarati and 20% in English.
  • 71.
    71 SHOWS SCHEDULE Monday toFriday: Saturday: Timings Show name Hosted 6 am to 7 am Araadhana Back to Back 7 am to 11 am SalaamAhmedabad RJ Ankit & RJ Krupa 11 am to 2 pm 16 Always RJ Payal 2 pm to 5 pm Dil Chaahte Hai RJ Ekta 5 pm to 9 pm Happy Evenings RJ Vishal 9 pm to 12 pm Rock the party DJ Akhil Timings Show name Hosted 6 am to 7 am Araadhana Back to Back 7 am to 11 am SalaamAhmedabad RJ Ankit & RJ Krupa 11 am to 2 pm 16 Always RJ Payal 2 pm to 5 pm Dil Chaahte Hai RJ Ekta 5 pm to 9 pm Happy Evenings RJ Vishal 9 pm to 11 pm Chandani Raatein RJ Mamta 11 pm to 1 am My World Back to Back
  • 72.
    72 Sunday: Timings Show nameHosted 6 am to 7 am Araadhana Back to Back 7 am to 9 am Lazy Lahme Back to Back 9 am to 12 pm My Fm top 30 RJ Abhi 12 pm to 2 pm Numerology Sanjay Jumaani 2 pm to 3 pm Home Shanti Home RJ Vishal 7 pm to 9 pm Icons RJ Krupa 9 pm to 12 am Shaam - E - Ghazal RJ Ayaz  Family (7:00 am to 11:00 am)  Housewife (11:00 pm to 2:00 pm)  Youth (2:00 pm to 5:00 pm)  Evening drive time (5:00 pm to 9:00 pm)  Late evening(9:00 pm to 11:00 pm)  Night (11:00 pm to 1:00 am)  Late night (1:00 pm to 7 am)
  • 73.
    73 PRICE MIX As faras advertisement rates are concerned, rates are based on negotiation for My Fm. It provides advertisement n print also if the customer hives an ad in the radio.
  • 74.
  • 75.
  • 76.
    76 Place Station: 17 citiesand 7 states Frequency: 94.3 FM Brand visibility: Corporate cricket Celebrating hoil Sponsored IIM-A chaos Organizing movie screenings Blood donation Camp Contest on air and on website Promotion Advertisements: My Fm does two types of advertisements. One is theme advertising and other is mode advertising. In mode advertising frequency of My Fm is highlighted to target the customer so that they can recall station with frequency. While in theme advertising just a poster of joy with tag line of My Fm is highlighted. Contests My Fm does on air activity and asks question to listener and one who gives answers to question will get a prize like movie tickets, water park tickets and gift vouchers. Also “MY FM MY SINGAPORE” contests are played for 6 cities like Indore, Bhopal, Chandigarh, raiur, jaipur and ahmedabad.
  • 77.
    77 “MY HAAR MYJEET” contest was played in Ahmedabad in association with AB Jewels. My Fm organized cricket Maha Sangram where all the corporate of Gujarat were invited to play cricket. Physical Evidence Being a service provider and also available anywhere at anytime in physical evidence depends on the customers. Anyone can set the frequency and avail the service anywhere. Promotions help to create brand awareness and thus support the physical evidence. Event organization-they also have been organizing or sponsoring several programs which again help to create awareness and visibility which helps to attract more listeners to tune into. Gifts help to create peripheral evidence, which listeners take away with them and motivates them to tune into in help in more interaction. My Fm has a colorful and interactive website which is useful for not just listeners but also helps to get ad revenue by quoting charges for ads per second. Thus it also helps to get an idea of how to approach My Fm for campaigns. It also has interesting contest and music download which attract the music lovers.
  • 78.
    78 Process A radio waveis an electromagnetic wave propagated by an antenna. Radio waves have different frequencies. The listeners can tune the radio receiver to a specific frequency to catch a specific radio signal. The size of the antenna depends on the frequency of the signal to be transmitted or received. Mirchi has much better technology as all of its equipments are imported from USA and Canada for better quality broadcast and coverage. People They are hiring only local talents and there’s no dearth of talent in this country. There is a lot of research before the launch of any station, the programming teams are trained for nothing less than three to six months. They don’t import radio jocks from the metros and impose them on an alien city. They ensure that they are in touch with the localities, culture and ethos. Here Radio jocks plat an important part in creating a special relationship with the listeners and thus helps to create the differentiation. They can develop a special liking whereby the listeners will prefer listen to their shows due to the preference of RJ’s
  • 79.
  • 80.
    80 How often doyou listen to radio? (In a week) From the sample of 200 respondents, only 1% (3) listen to radio twice a week and can be considered as hard nuts to crack with negligible preference towards radio while from the graph it can be seen that 48% (96) listen to radio 5 times a week and 26% (51) of the respondents listen to radio 6 times a week who are clear prospects and can be easily converted to regular listeners by fulfilling their expectations from private radio stations. The statistics clearly indicate that majority of the respondents who prefer listening to radio, listen on almost regular basis. This would suggest that they would prefer listening to radio almost daily followed by a schedule in which they would like to listen. Furthermore, it can be seen that with the constant growth in the radio industry, the preference towards this media is increasing among general public and thus the respondents generally prefer listening to radio in an on and off basis. For those 10% (21) and 2% (5) of respondents who listen to radio 3 and 4 times a week respectively, the preference towards radio although not clearly defined, we can still assume that their preference for radio is not negligible and they can be converted to regular listeners with research on their requirements and filling that gap. 1% 10% 2% 48% 26% 13% Listenership (In a week) 2 times 3 times 4 times 5 times 6 times 7 times
  • 81.
    81 Why do youlisten to radio? From the sample of 200 respondents, 112 respondents listen to radio for the purpose of entertainment and so this directly poses a clear requirement of entertaining shows on air rather than shows which are more socially inclined. Again 142 respondents listen to radio for the sole purpose of getting relaxed which indicates that the private radio stations should make sure that the scheduling of shows and songs on air should be such that there are hardly any repetitions which bring a sense of freshness and newness to the listeners. These listeners are those who already tend to have an inclination towards radio. There are only 6 and 5 respondents out of 200 who listen to radio for RJ’s and Traffic Updates and so it can be clearly said that the private players cannot position their brand through their RJ’s or any other social cause. The only reason for this is that this medium is considered as 112 142 5 9 6 0 100 200 Entertainment Relaxation Traffic Updates News For RJ's Reasons for listeningto Radio No of Listeners
  • 82.
    82 solely relaxation andentertaining medium and thus for the reasons like traffic updates or news the respondents rather prefer other medium like television or print media. As far as the RJ’s are concerned, only 6 respondents listen to radio for the RJ’s and so it indicates that the radio station cannot achieve audience applauds through powerful RJ strength. Although, it being their ad-on benefit the radio stations must focus on music and entertainment part of the shows on air.
  • 83.
    83 Which radio stationdo you prefer listening to? This question is a clear depiction of the listeners’ preference for all the private radio stations. From 200 respondents, 93 prefer listening to Radio Mirchi which is an undisputed leader in the market since its inception 8 years back. This shows that the image of Radio Mirchi is consistent in the mind of the listeners as a leader and they might have maintained this image due constant differenciation in their shows. From the graph, 91 respondents have selected Sun TV Network’s Red FM which was then S FM. This shows that the radio station is rapidly gaining popularity since its rebranding which occurred in August 2009. The preference for this radio station nearing Radio Mirchi and so it might pose as a threat to the leader over a period of time. 9 91 69 16 93 0 10 20 30 40 50 60 70 80 90 100 91.1FM Radio City 93.5FM Red FM 94.3FM My FM 95.0FM Radio One 98.3FM Radio Mirchi PreferredRadio Stations No of listeners
  • 84.
    84 While Bhaskar Group’sMy FM is catching up the ladder with a preference by 69 respondents and their positioning strategy “Jiyo Dil Se”, the radio station is gaining more and more popularity among youngsters since its inception in 2007. Radio City and Radio One are lagging behind in terms of preference of listenership which might be due to their stagnancy and monotonous approach towards shows on air.
  • 85.
    85 Cross tabulation (timespent on radio with gender) From the above graph we can derive that there is a relation between the number of hours spent on listening to radio and gender. For less than 1 hour of listenership number of males listening to radio is higher than the females. With the increase in number of hours as seen from the graph, this ratio changes and in the time slot of 2 to 4 hours of listenership the ratio gets reversed wherein female listenership leads over the males. As we move ahead with the increase in number of hours of listenership time the ratio gets equalized. 0 5 10 15 20 25 30 35 40 45 50 >1 1.-2. 2.-4. 4.-8. <8 Male Female >1 1.-2. 2.-4. 4.-8. <8 Total Male 24 31 43 3 2 103 Female 15 30 46 4 2 97 Total 39 61 89 7 4 200
  • 86.
    86 When do youlisten to radio? From the 200 respondents, as shown in the graph above, majority of them i.e. 162 respondents listen to radio between 7am to 11am. This clearly indicates that the morning time slot is the prime time slot wherein people are in a relaxed mood to listen to radio as a background score. Again it can also be derived that during this time slot people move to their respective working places and so they listen to radio while driving. During this time slot, radio stations should position their shows in such a way that it peps up the mood of the listener and the listener moves towards the start of the day with a light and cheerful mood. 0 162 22 10 55 40 72 0 20 40 60 80 100 120 140 160 180 Time slots of listenership No of listeners
  • 87.
    87 Another time slotpreferred is from 9pm to 12midnight wherein the respondents have just ended their daily hectic schedule of work and are in a mood to relax. But this time slot is youth’s favourite as well. So radio stations must position their shows with a clubbed mixture of English and upbeat. With this positioning, the stations can directly cater all the types of audiences without any glitches. Next favourite time slots are 5pm to 9pm slots together in which again the office goers are returning and are in a mood to cheer up for their personal lives. While driving back they would like to hear bollywood latest and upbeat music which would pep up their mood and would help them relieve themselves from all the pressures at workplaces. The final slots lie between 11am to 5 pm, basically meant for entertaining the homemakers but these days the trend has shifted towards TV wherein the daily soaps have taken charge for that time slot and keeps the homemakers busy. Thus, only 32 respondents prefer this time slot with the bare minimum requirement of absolute entertainment because audience listening to radio during these hours are generally found more demanding then others.
  • 88.
    88 Where do youlisten to radio? By knowing about the places where the respondents listen to radio, we can derive their attitude towards radio and their preference over it. From 200 respondents, 128 respondents listen to radio while travelling so from this we can derive the strategy for the shows on air during the peak hours of the city. The jazzier and happening these hours would be, the more likeability and preference of the respondent would be received. This directly coincides with the preferred time slots and so we can match both to come to a common strategy. The second preferred location is home which has been preferred by 125 respondents. Obviously these respondents would be listening to radio for entertainment primarily and then for relaxation. 125 128 36 0 0 20 40 60 80 100 120 140 Place of Listenership No of listeners
  • 89.
    89 Generally at workpeople do not prefer listening to radio while only 36 respondents say that they listen to radio to get refreshed in their lunch hours. Thus this segment should be catered with customization i.e. providing shows which makes them feel treated with great importance thus adding to their listenership.
  • 90.
    90 Which voice doyou prefer to listen on radio? Male voice Female Voice Co hosted Total Male 29 47 27 103 Female 30 44 23 97 Total 59 91 50 200 29% 46% 25% Preferred Voice on Radio Male Female Co-Hosted
  • 91.
    91 From 200 respondents,93 respondents have a higher preference towards female voice on radio over other two options out of which 49 are male and 44 are female. The notion that females voices are more soothing to hear plays a vital role in this preference. Although RJ’s are known through their wit and spontaneity, their voice and the frequency of their voice play a major role in changing audience’s preferences. Thus, prime time shows should be suggestively hosted by female RJ’s to attract audience’s attention. Again, 59 respondents prefer male voice on radio out of which 29 are males and 30 are females, which is a marginal difference and is solely due to spontaneous attitude and interaction with the audience Co-hosted shows on air have come into existence recently and so, these shows are gaining more and more preference over time because the pros of both the voices are assimilated in such shows which enhances interaction. 0 5 10 15 20 25 30 35 40 45 50 Male voice Female Voice Co hosted Male Female
  • 92.
    92 Preference of typeof music in specified time bands Ideal Schedule Time Slot Category 6 AM – 7 AM Bhajans 7 AM – 9 AM Hindi Latest 9 AM – 11 AM Upbeat Including Hindi Latest 11 AM – 2 PM Retro Including Hindi Slow 2 PM – 5 PM Gazals & Hindi Slow 5 PM – 9 PM Hindi Latest 9 PM – 11 PM Remixes 11 PM – 12 AM Gazal, Hindi Slow & Retro 12 AM Onwards English & Upbeat Time Slot Gazal Bhajan Remix Hindi Latest English Instr. Regio nal Slow Upbe at 6 – 7 AM - 162 - - - 20 44 10 - 7 – 9 43 22 14 84 - 45 14 24 36 9 – 11 - - 39 57 - 10 20 50 63 11 – 2 PM 38 14 30 42 30 - 54 48 28 2 – 5 49 - 24 34 - 24 30 55 29 5 – 9 - - 54 111 30 - 34 20 51 9 – 11 10 - 74 49 25 30 - 30 12 11 – 12 66 - 46 26 34 13 56 64 - 12 AM + 34 10 12 18 64 34 11 19 86
  • 93.
    93 Do you preferlistening to a single radio station? From 200 respondents, 196 (98%) do not prefer listening to a single radio station. They switch to different radio stations due to the clutter caused due to excessive commercialization and advertisements. The people like listening to radio for music and entertainment and so when they come across such a clutter of over commercialization, they tend to zap between the channels. Thus radio stations should bring innovative programs which would deal with this problem and make the audience feel fulfilled with their requirements. There are only 4 respondents who are hard core loyal to their preferred radio station. 2% 98% Preference towards single radio station YES NO
  • 94.
    94 Do you likeplaying games on radio? From the 200 respondents, 197 (99%) do not like playing games on radio. This clear indication of disregard for games on radio derives that the radio stations should come up with innovative ways of interaction with the audience rather than the conventional way of interacting with the audiences on radio. 1% 99% Preference towards playing games on radio YES NO
  • 95.
    95 Have you everplayed a game on any radio station? Along with being a conventional way of interaction, games are also considered to be unreliable and boring. The respondents 82% (164) do not trust the procedure and they find it untrustworthy. Playing games is also considered to be time consuming activity and so respondents generally prefer listening to radio jus for entertainment and radio and not for the purpose of interaction. 18% 82% Played games or not YES NO
  • 96.
    96 What all qualitiesdo you look forward to in an ideal radio station? RANKS # RADIO JOCKEY MUSIC INFORMATION ENTERTAINMENT INTERRACTION TOTAL 1 3 180 11 5 1 200 2 64 6 45 80 5 200 3 64 2 49 84 1 200 4 61 12 78 18 31 200 5 8 0 17 13 162 200 TOTAL 200 200 200 200 200 Applying MeanAverages: Mean Avg. Rank for each attribute would be as follows: Thus, their actual ranks would be as follows: RJ’s MUSIC INFORMATION ENTERTAINMENT INTERRACTION MEAN AVG. 3.035 1.23 3.225 2.77 4.74 RJ’s MUSIC INFORMATION ENTERTAINMENT INTERRACTION RANKS # 3 1 4 2 5
  • 97.
    97 Do you likelistening to sparklers? Sparklers used in conjunction with a programme/show to enhance the brand identity of the programme. They are short timed fillers which increases the listenership and preference of a particular brand of radio station. From the 200 respondents, 94% (184) like listening to sparklers which indicates that the respondents look forward to an entertainment which has got direct element of differentiation and without interaction. All the sparklers have the same purpose of being short timed fillers to entertain the audience and so sparklers are highly appreciated because they are interesting and generate curiosity for something new every time. All the radio stations should make sure that their sparklers are more entertaining and interesting which would induce curiosity and ultimately avoid zapping. 94% 6% Sparklers listenership YES NO
  • 98.
    98 Which are yourfavourite sparklers? From the 200 respondents, 88 respondents are ardent fans of Sud from Mirchi. RadioMirchi 98.3 FM presents HasiKePhuvarewithSudarshan Please call me Sud Okay…Sud C'mon baby,chill! If you are an avidradiolistener,chancesare youhave heardSudarshanakaSud onRadio Mirchi reading out jokesfromhisbook Hasi Ke Phuvare.Sud's (whofuelsmanychatsincollege canteens)candid remarksleave listenersinsplits,attimesamusedandsometimesevenirritated. This sparkler is coming on air since 5 years and it has silly jokes which have created Sud a brand in itself. Myself Ghanta Singh. Born 1947, on the eve of Independence. With Graham Bellji’s blessings, I make use of telefone. I call people. Ask simple stupid questions. Still people don’t know answers. And in disgust they slamfone on my face. Poor they, I pity them. 88 82 15 58 34 0 50 100 Sud Ghantasingh Babbarsher Pappudiya Irfan CD Centre Favorite Sparkler No of Respondents
  • 99.
    99 BEWARE. You couldbe my next target! Then comes Ghantasingh by Radio One liked by 82 respondents is a classic example of interaction with absolute fun and entertainment wherein Ghantasingh calls different people and irritates the hell out of them until they disconnect their line. Pappudiya by Red FM is again appreciated by 58 respondents wherein he interviews celebrities and then modifies their interviews to make it utter nonsensical and yet entertaining making fun of them. Do you listen to radio on weekends? From 200 respondents, the listenership on weekends is not preferred by 74% (148) because weekends are considered to be times wherein people like to be with family and complete the work which they cannot do in the weekdays. 26% 74% Listenershipon weekends YES NO
  • 100.
    100 Do you thinkthere should be different programs on Sunday? Due to schedule change of radio in the weekends, people find it diverting from their regular schedule of programs on air and so from the 200 respondents, 171 do not prefer listening to radio in the weekends. Thus all the players should keenly make sure that the programs on air on Sundays should be in line with the weekday’s programs and do not carry a sudden drift of change in the structure or schedule. Also another important thing which should be considered is that the audience do not like to change their schedule of listenership and so all the radio stations should follow the same pattern on Sundays keeping minor changes which keep Sundays more interesting. 14% 86% Preference towards different types of programs on Sundays YES NO
  • 101.
    101 Can you recallthe jingles of the following radio stations? Jingles of radio stations are one of the strongest techniques for brand recall. The more impactful jingle is, the more it is remembered. At times jingles which are very appealing in terms of its music are highly praised and the radio station gains popularity on the basis of those jingles only. From 200 respondents, 156 respondents can recall jingle of My FM – “Jiyo Dil Se” which is remarkably ahead of Red FM and Radio Mirchi whose recall is 124 and 121 respectively. Red FM says “Bajate Raho” while Mirchi says ”Mirchi Sunnewale Always Khush” This indicates that the jingle should be appealing and should be consistent. While the jingle of Radio One and Radio City is low because of inconsistency in their jingle which keeps on changing and so their audience gets confused and ultimately fail to recall the jingles. 0 20 40 60 80 100 120 140 160 59 124 156 16 121 Jingle Recall No of respondents
  • 102.
    102 Association of radiostations with attitude To check the attitude of the radio stations perceived by the respondents, the imagery was given and they had to relate the radio stations to that imagery. From 200 respondents, 81 consider Red FM to be enthusiastic and zestful which stays ahead of My FM and Radio One which are having a marginal gap having 41 and 10 respondents in their favour while Mirchi and City are not considered to be enthusiastic. 7% 40% 21% 20% 12% Attitude Check -"Enthusiastic Imagery" 91.1FM Radio City 93.5FM Red FM 94.3FM My FM 95.0FM Radio One 98.3FM Radio Mirchi
  • 103.
    103 Here clear indicationof commercialised imagery is shown in My FM with 109 respondents and then by Mirchi with 81 respondents favouring them. This image is forms due to excessive ads and RJ voice ratio over music. This makes a radio station commercial in the eyes of the audience. 2% 2% 55% 0% 41% Attitude Check -“Commercialized Imagery" 91.1FM Radio City 93.5FM Red FM 94.3FM My FM 95.0FM Radio One 98.3FM Radio Mirchi
  • 104.
    104 The sophisticated imageryis sweeped down completely by Radio City by having 112 out of 200 respondents in its favour. Later 24 and 29 respondents rate Mirchi and Radio One respectively as sophisticated. This imagery is because there are less number of programs and all the programs are pertaining to something that makes sense. This imagery is basically reflecting the perception of people for radio stations which do not play a lot of senseless stuff on air. 67%0% 2% 17% 14% Attitude Check -“Sophisticated Imagery" 91.1FM Radio City 93.5FM Red FM 94.3FM My FM 95.0FM Radio One 98.3FM Radio Mirchi
  • 105.
    105 The imagery ofbeing a Perfectionist is shared in competition among Radio City and Radio Mirchi with 63 and 70 respondents in favour of them respectively. These two stations enjoy this status due to their holistic mixture of both good songs and good interaction. They give audience a complete package of entertainment and so they are preferred over other radio stations for this image. 31% 10% 11% 13% 35% Attitude Check -“Perfectionist Imagery" 91.1FM Radio City 93.5FM Red FM 94.3FM My FM 95.0FM Radio One 98.3FM Radio Mirchi
  • 106.
    106 Final imagery is“confused imagery” which may be assigned due to mismanagement of programs and ads and the intention of the station not being clear as in which segment it is targeting or whom does the radio station wants to cater. Radio One bears the maximum favour with 81 respondents out of 200 as it positions itself with a strategy of “Maximum music fatafat” wherein the songs are edited and so its promise fails. Then with 61 respondents who says that Red FM says “Bajate Raho” without really having a proper mix of interaction and music. And there is My FM having 47 respondents saying that My FM because it clearly targets youth while still playing ghazals on Sundays which do not target youth. So it again bears a confused image. 4% 30% 24% 41% 1% Attitude Check -“Confused Imagery" 91.1FM Radio City 93.5FM Red FM 94.3FM My FM 95.0FM Radio One 98.3FM Radio Mirchi
  • 107.
  • 108.
    108 PECEPTUAL MAPPING  Forknowing the perceptions of the consumers for various radio stations across ahmedabad on eight dimensions, perceptual map has been generated  The data of 200 radio listeners was collected through the survey.  As there were two variables i.e. multiple independent variable and a dependent variable discriminant analysis is used as a statistical tool for the final outcome of perceptual map.  For the analysis of the data SPSS soft ware is used Analysis of findings derived following result:
  • 109.
    109 MY FM Red FM RadioCity Radio One Radio Mirchi -1.000 -.800 -.600 -.400 -.200 .000 .200 .400 .600 .800 1.000 -2.000 -1.500 -1.000 -.500 .000 .500 1.000 1.500 Series1
  • 110.
    110  Here onX-axis is Function 1 and on Y-axis is Function 2  Function 1 comprise of jingle recall, games and music  Function 2 comprise of sparklers, RJ and programs on air.  Based on the results of FUNCTIONS AT GROUP CENTROIDS in SPSS the perceptions for listeners for all five brands has been plotted in the above graph  According to the results radio mirchi is on top where as radio city is the last.  Radio mirchi is perceived to be the best radio station among the listeners as it lies in positive Quadrant for both the functions. It has a very good jingle recall and music. It has the best of RJs. It’s Programs on air and sparklers add a novelty to its brand image.  People have a very strong liking of MY FM when it comes to music and Games. The jingle recall of the station showed even positive response. But it scored low on RJs, Programs on air and sparklers. A quality and entertaining sparklers were demanded from consumers. If we compare the 5results of My FM and radio one on function one there is almost a negligible difference between the two. More focus on RJs Sparklers and music as per the consumer’s choice and preference can surely show completely positive results for MY FM.  Radio city shows a positive mark for sparklers, RJ and programs on air. Results show a high negation in terms of jingle recall, games and music. Jingle recall among the listeners was very poor for radio city.  The case of Radio one seems to be more critical than MY FM in. Music and games scored the highest of all. Jingle recall was fabulous. It has even overtaken radio mirchi in case
  • 111.
    111  of function.But at the same time there is a drastic downside in case of sparkles, RJ and programs on air. So maintaining its value for all its strong attributes and even working and enhancing it’s the attributes that contribute the highest to its downside can help them to outperform the two players i.e. Radio mirchi and MY FM.  Radio city showed the poorest of results on both the functions. It showed the highest of disliking among consumers for games and quality of music. The jingle recall among the respondents was poor. Programs on air were found below the mark compared to other four radio stations. Overall it showed a least preference as none of its attributes were ranked well.
  • 112.
    112 Importance / Performancematrix  RJ’S  SPARKLERS  ENTHUSIASM  PROGRAMS ON AIR  JINGLE RECALL  OUTDOOR ACTIVITY  MUSIC MIX  YOUNG IMAGERY  INTERACTION  SOPHISTICATION  GAMES  COMMERCIALIZATION  WEEKEND SHOWS HIGH LOW LOW HIGH ATTRIBUTE IMPORTANCE ATTRIBUTE PERFORMANCE ATTRIBUTES TO MAINTAINHIGH LEVERAGE/ ATTRIBUTES TO IMPROVE ATTRIBUTES TO MAINTAIN LOW LEVERAGE/ ATTRIBUTES TO DEEMPHASIZE
  • 113.
  • 114.
    114 Chi Square(Q 2) 2times 3 times 4 times 5 times 6 times 7 times Column total Business 0 1 0 7 12 4 24 Gradustion 0 11 0 6 8 7 32 Homemaker 0 1 0 20 0 2 23 Post gradugation 0 1 0 22 23 6 52 Service 1 7 1 43 8 9 69 Row total 1 21 1 98 51 28 200 Fo fe (fo-fe)² (fo-fe)²/fe 0 0.12 0.014 0.12 1 2.52 2.31 0.91 0 0.12 0.01 0.12 7 11.76 22.65 1.92 12 6.12 34.57 5.64 4 3.36 0.4 0.12 0 0.16 0.02 0.16 11 3.36 58.36 17.37 0 0.16 0.02 0.16 6 15.68 93.7 5.97 8 8.16 0.02 0.003 7 4.48 6.35 1.41 0 0.11 0.01 0.11 1 2.41 2 0.82 0 0.11 0.01 0.11 20 11.27 76.23 6.76 0 5.86 34.39 5.86 2 3.22 1.48 0.46 0 0.26 0.06 0.26 1 5.46 19.89 3.64 0 0.26 0.06 0.26 22 25.48 12.11 0.47 23 13.26 94.86 7.15 6 7.28 1.63 0.22 1 0.34 0.42 1.24 7 7.24 0.06 0.008 1 0.34 0.42 1.24 43 33.81 84.45 2.49 8 17.59 91.96 5.22 9 9.66 0.43 0.04 Σ (fo-fe)²/fe = 70.398 χ²cal = 70.398
  • 115.
    115 HYPOTHESIS TESTING H0 :The number of times respondents listen to radio in a week is independent of the occupation of the respondents H1 : The number of times respondents listen to radio in a week is dependent of the occupation of the respondents χ²cal = Σ (f0 – fe)²/ fe Where: f0 = Observed frequency fe = Expected frequency r = No. of rows c = No. of columns df = Degree of freedom (r -1)(c - 1) = 25 From the calculation above: χ²cal = 70.398 χ²tab = 37.652 χ²cal > χ²tab Thus, H0 gets rejected. Therefore,  The number of times respondents listen to radio in a week is dependent of the occupation of the respondents
  • 116.
    116 Chi Square(Q 5) <1 hr 1-2 hrs 2-4hrs 4-8hrs >8 Column total Business 12 4 7 1 0 24 Gradustion 11 7 13 1 0 32 Homemaker 0 6 16 0 1 23 Post gradugation 4 8 38 2 0 52 Service 12 36 15 3 3 69 Row total 39 61 89 7 4 200 fo fe (fo-fe)² (fo- fe)²/fe 12 4.68 53.58 11.44 4 7.32 11.02 1.5 7 10.68 13.54 1.26 1 0.84 0.02 0.03 0 0.48 0.23 0.48 11 6.24 22.65 3.63 7 9.76 7.61 0.78 13 14.24 1.53 0.1 1 1.12 0.01 0.01 0 0.64 0.4 0.64 0 4.485 20.11 4.48 6 7.01 1.02 0.14 16 10.23 33.29 3.25 0 0.805 0.64 0.8 1 0.46 0.29 0.63 4 10.14 37.69 3.71 8 15.86 61.77 3.89 38 23.14 220.8 9.54 2 1.82 0.032 0.01 0 1.04. 1.081 1.04 12 13.45 2.102 0.15 36 21.04 223.8 10.63 15 30.7 246.49 8.02 3 2.41 0.34 0.14 3 1.38 2.62 1.9 Σ (fo- fe)²/fe = 68.391 χ²cal = 68.391
  • 117.
    117 HYPOTHESIS TESTING H0 :The time spent on listening to radio in a day is independent of the occupation of the respondents H1 : The time spent on listening to radio in a day is dependent on the occupation of the respondents χ²cal = Σ (f0 – fe)²/ fe Where: f0 = Observed frequency fe = Expected frequency r = No. of rows c = No. of columns df = Degree of freedom (r -1)(c - 1) = 20 From the calculation above: χ²cal = 68.391 χ²tab = 31.410 χ²cal > χ²tab Thus, H0 gets rejected. Therefore,  The time spent on listening to radio in a day is dependent on the occupation of the respondents
  • 118.
  • 119.
    119 Conclusion We conducted asurvey for understanding and analyzing the consumer preference for 94.3 my fm via visais other competitors in Ahmedabad. We did a survey in Ahmedabad and our target audiences were between the age group of 18-34, which consisted of students, working males and females, businessmen and homemakers. From our survey we come to the following conclusions.  From the sample size of 200 respondents 48% of the population prefers listening to radio 5 times a week and 26% prefers listening to radio 6 times a week. This listenership makes them regular listeners of radio.  From the population 142 respondents listen to radio for the sole purpose of relaxation while 112 respondents listen for entertainment this shows that radio is the medium considered by the people solely for relaxation and entertainment.  The first hand preference of radio stations when not compared on the basis of any attributes we found out that 93 respondents preferred Radio Mirchi and 91 preferred Red Fm where as My Fm get favorability from 69 respondents. In spite of trying out various unique innovations like “ek ghante main 13 gane ka challenge” and by calling “RJ’s” as “MJ’s” i.e. Music Jockeys, Radio one could not gain high preference over other private players. Radio city has also remained the least preferred radio station.  The number of hours spent on listening to radio is dependent on the gender of the respondents. With more number of males listening to radio for less than 1 hour a day moves to more listenership of females with the increase in the number of hours of listenership till 2 to 4 hours a day. When still the number of hours of listenership increases this gender difference gets equalized.
  • 120.
    120  The favoritetime band of listenership is 7 am to 11 am because people at that time enjoy music with their routine work. Even the time band of 9 pm to 12 midnight is preferred as at that time people are free and like to relax them selves.  As radio is used as a background medium, 128 respondents listen to radio while travelling and 125 listen to them at their home while doing their routine work.  The preferred voice on radio also depends on the gender of the respondents since 46% of the respondents prefer female voice on radio wherein majority of them are males. 29% of the population prefers male voice in which majority of them is females .25% of the population prefers co hosted shows where in majority of them are males.  The preference of type of music for a particular time band helps us derive an ideal schedule.  98% of the respondents do not prefer listening to a single radio station because of the clutter due to excessive advertising and commercialization. Thus the respondents zap between different radio stations to fulfill their requirement of entertainment.  When importance of various attributes was compared we conclude that music is the most important attribute followed by entertainment, RJ’s, information and interaction in descending order.  94% of the respondents like listening to sparklers. The most favorite preferred sparklers are Sud by Radio Mirchi & Ghantasingh by Radio One. 
  • 121.
    121  74% respondentsdo not prefer listening to radio on weekends. Also 86% of respondents do not prefer different programs on Sundays as they do not like to drift from their regular schedule.  Majority of the respondents i.e. 156 could recall the jingle of My FM which is followed by Red Fm and Radio Mirchi with 124 and 121 respondents respectively.  We could associate the following:- Enthusiastic attitude to Red Fm Commercialized attitude to My FM Sophisticated attitude to Radio City Perfectionist attitude to Radio Mirchi Confused attitude to Radio One  From the perceptual map we conclude that when it comes to jingle recall, games and music, Radio Mirchi and My Fm are considered to be the best followed by Radio One, Red Fm and Radio City being the last. While for sparklers, RJ’s and Programs on air, Radio Mirchi and Red Fm are preferred the most followed by My Fm and Radio city where Radio one is the last.
  • 122.
  • 123.
    123 Recommendations After the analysisof the survey, we would like to give the following recommendations to MY FM in Ahmedabad.  Reduce the frequency of advertisement. Ads should not be lengthy.  According to the generated performance matrix My Fm’s performance is low in the important factors like RJ’s, Sparklers, Enthusiasm and programs on air and so innovation should be inculcated in all these factors.  Although performing very well in games and weekend shows it does not pay back to My Fm for its brand preference therefore the leverage on these attributes should be reduced/ deemphasized.  As it is true that radio players are prone to the threat of switching My FM should continuously try to improve its contents and selection of songs to keep listener’s interest intact and there by avoiding switching.  As seen from the first hand preference of the listeners My Fm should concentrate on building the Brand image.
  • 124.
  • 125.
    125 BIBLOGRAPHY  Philip Kotler,Kevin Lane Keller (12th edition)  Marketing Management (RusselS Winner)  Marketing Research (Rajendra Nargundkar)  Service Marketing (Valarie A. Zeithaml) 3rd edition  FICCI Pwc Report  Roy Morgan Research (Jan – Dec 2008)  IRS 20009 R1  US Radio Advertising Effectiveness Lab (RAEL)  www.rab.co.uk  www.myfmindia.com  www.exchangemedia.com  www.radiomirchi.com  www.redfm.com  www.radiocity.com  www.slideshare.com  www.valuenotes.com
  • 126.
  • 127.
    127 QUESTIONNAIRE This survey isfor sole purpose of collecting data for a survey carried out by N.R Institute of Business Management, for grand project. Information in this survey would not be disclosed for any other purpose. We are grateful to you for your cooperation and time. 1. Do youlistentoradio? Yes No 2. Howoftendo youlistentoradio?(Ina week) 1 2 3 4 5 6 7 3. Why do youlistentoradio? 4. Which radiostationyouprefer?  Entrainment > 91.1 Radiocity  Relaxation > 94.3 My FM  Trafficupdates > 95.0 RadioOne  News > 98.3 RadioMirchi  For a radio jockey > 93.5 RedFM  Other:_______________________ 5. How much time doyou spendlisteningtoradio?(Inaday)  Lessthan an hour  1-2 hours  2-4 hours  4-8 hours  More than 8 hours 6. When doyou listentoradio? 7. Where do youlistentoradio?  6 am – 7 am > At home  7am – 11 am > While travelling  11 am – 1 pm > While working  1 pm – 5 pm > Restaurant  5 pm – 7 pm  7pm- 9 pm  9pm – 12 midnight
  • 128.
    128 8. Which voicedoyou prefertolistenona radio?(kindlyselectanyone) Male Female Co hosted 9. Match your preference of type of musictothe respective timebandsinwhichyouwouldliketolisten to it (More than one assignmenttothe same type are allowed) 6am – 7am Gazals 7am – 9am Bhajans 9am – 11am Remix 11am – 2pm Bollywood Latest 2pm – 5pm English 5pm – 9pm Instrumentals 9pm – 11pm Regional 11pm – 12pm Slow 12pm onwards Upbeat 10. Do youpreferlisteningtoa single radiostation? Yes No 11. If NO, for whatreasondo youswitchto otherradiostations? 12. Do youlike playinggamesonradio? Yes No 13. Have you everplayedagame on any radiostation? Yes No 14. Do youfindthe procedure tobe easy?How?
  • 129.
    129 15. What allqualitiesyoulookforwardinanideal radiostation? (Rank your preference 1beingthe highestand 5 beingthe lowest)  Radiojockey  Music  Information  Entertainment  Interaction 16. Do youlike listeningto sparklers? Yes No 17. Whichis yourfavorite sparkler? 18. Do youlistentoradioon weekends?  Sud YES: ____  Ghantasingh NO:_____  Babbarsher  Papudia  IrfanCD Centre  Anyother(please mention) __________________________________ 19. If yes,whichisthe most favorite stationtobe heardon weekends? 20. Do youthinkthere shouldbe differenttype of programsonSunday? Yes No 21. If yes,what kindof programsyou prefertolistenonSunday’s? 22. Can yourecall the jinglesof the followingradiostations?  91.1 RadioMirchi  93.5 Red FM  94.3 My FM  95.0 RadioOne  98.3 RadioMirchi
  • 130.
    130 25. Kindlyselectthe RadioStationthatyoupreferthemostfor the followingcharacteristics:  Kindlyrank them from 1 to 5 where 1 ishighest and5 is the least SR NO YOUR PREFERENCES IN THE FOLLOWING RADIO CITY 91.1 FM RED FM 93.5 FM MY FM 94.3 FM RADIO ONE 95 FM RADIO MIRCHI 98.3 FM 1 Programs on air 2 Overall Music 3 Radio Jockey 4 Games 5 Sparklers 6 Audience Interaction 7 Information 8 Overall Entertainment 26. Kindlyrelate the followingactorstothe radiostationsaccordingto the characteristicsthey possess(kindlymarksingle stationforeachattitude) SR NO YOUR PREFERENCES IN THE FOLLOWING RADIO CITY 91.1 FM RED FM 93.5 FM MY FM 94.3 FM RADIO ONE 95 FM RADIO MIRCHI 98.3 FM 1 Ranbir Kapoor Enthusiastic 2 Shahrukh Khan Commercialized 3 Amitabh Bachchan Sophisticated 4 Aamir Khan Perfectionist 5 Govinda Mixedand Confused
  • 131.
    131 PERSONAL DETAILS: Name: _______________________________________________________________________ EmailID: ______________________________________________________________________ Age: _____________ Gender: Male Female Occupation: School Service/Job College Business Post Graduate Homemakers