ORGANIZATIONAL
STRUCTURE AND ITS
ENVIRONMENT
INTRODUCTION
Organizational define how job tasks are formally
divided, grouped and coordinated.
A good organizational structure helps to improve
communication, increase productivity and inspire
innovation.
Create an environment where people can work
effectively.
Organization bring people together and resources
to produce product and services.
Basically, organization exist to create value.
FORCES AFFECTING
ORGANIZATION
1.PEOPLE
 People make up the internal social system of the organization.
 That system consists of individuals and groups and groups may be large
and small, formal and informal.
2. STRUCTURE :
 Structure defines the formal relationship and use of people in
organization.
 There are managers and employees, accounts assemblers in order to
accomplish different kind activities.
3. TECHNOLOGY :
 Technology provides the resources with which people work.
 Technology decrease per unit cost and improve quality of the
products and services.
NATURE OF MEDIA ORGANIZATIONS
ASSEMBLY LINE
• Media organization resembles like the assembly line of any
typical manufacturing company.
• Work is repetitive in nature that needs to be completed with
speed and order.
• Media organization is similar to a well-oiled machine.
HUB OF CREATIVITY
 Talented and educated employees use their mental abilities to
develop highly creative and original work.
 Employees constantly need to make judgments.
 People working in media organizational do not view
themselves as employees but as professionals who are making
their services available for free.
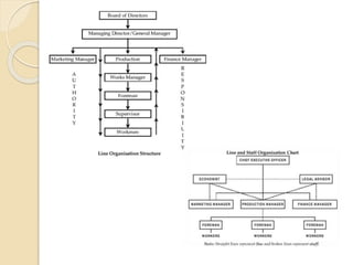
ORGANIZATIONAL
STRUCTURE
Organizations establish a structure based on
specific set of expectations, needs and values that
are expected to hold for all its members.
Pattern of inter-relationship existing between the
various units of an organizational.
The formal configuration between individuals
and groups with respect to the allocation of tasks,
responsibilities, and authorities within the
organization.
It is an abstract concept and cannot be seen but
can be studied through organizational charts.
ELEMENTS OF ORGANIZATIONAL
STRUCTURE
 Organizational structure determines corporate communication.
 creates a plan for efficient growth for the future.
1. WORK SPECIALIZATION
 Division of labour
 divides individual tasks into separate jobs.
 Each step completed by different person.
 Train workers to do specific and repetitive task.
 Employees become bored and tired.
2. DEPARTMENTALIZATION
 Jobs are grouped together so that common task can be
coordinated.
A. FUNCTIONAL DEPARTMENTALIZATION: Jobs are grouped by
functions performed. E.g. Marketing, finance, human resources,
etc
B. PRODUCT DEPARTMENTALIZATION: Jobs are grouped on the
type of product the organization produces.
C. GEOGRAPHICAL DEPARTMENTALIZATION: Department is
formed on the basis of area, territory or region. E.g. Eastern,
western, northern and southern divisions.
D. PROCESS DEPARTMENTALIZATION: Department specializes
in one specific phase of production.
E. CUSTOMER DEPARTMENTALIZATION: Jobs are grouped on
the basis of common customers who have common needs or
problems that can best be met by having specialists for each.
3. CHAIN OF COMMAND
 An unbroken line of
authority that extends
from the top of the
organization to the lowest
employee.
 Clarifies who reports to
whom within the
organization.
4. SPAN OF CONTROL
 Number of subordinates a superior can effectively
manage.
 Higher the ratio of subordinates to superiors, the wider the
span of control
5. CENTALIZATION AND DECENTRALIZATION
 CENTRALIZATION- Decision- making power is
concentrated at a single point.
 DECENTRALIZATION- Decision-making process
is spread out.
6.FORMALIZATION
 Task is already decided.
 Very little freedom at work.
 Where formalization is low, employees have freedom and
flexibility to do their work.
COMMON ORGANISATIONAL DESIGNS
1. THE SIMPLE STRUCTURE
 A Small informal organization where there is a single
individual with unlimited power.
 Examples: retail store in our neighborhood, a newly started
entrepreneurial venture
 CHARACTERISITICS:
 Low degree
 Authority is centralized
 Flat organization
 Little of specialization
2. THE BUREAUCRACY
 Very popular
 Looked upon as a dirty word but it still continues to exist
in most organizations.
CHARACTERISTICS:
 Employees perform highly routine task
 High level of specialization
 Many formalized rules and regulations
 Authority is centralized
 Span of control is narrow
 Decision making follows a chain of command.
3. THE MATRIX STRUCTURE
 2 forms of departmentalization: product and functional.
 Commonly found in hospitals, management consulting
firms, universities.
 Attempts to gain from the strengths of functional and
product department while avoiding their weakness.
ADVANTAGE DISADVANTAGE
FACILITATES
COORDINATION
POWER STRUGGLE
FLEXIBILITY AMBIGUITY
BETTER COMMUNICATION FRUSTRATION AND
STRESS
NEW ORGANIZATIONAL DESIGNS
 The 1980s saw the emergence of new Organizational Designs.
 These designs emerged as managers felt the need for new
structural options to compete effectively in a changing environment.
1. THE TEAM STRUCTURE : Organizations with team structures
use team as the central device to coordinate work activities.
2. THE VIRTUAL ORGANIZATION : Virtual organization is a
small, core organization the outsources major business function. For
example:- Nike, Reebok, Dell etc.
3. THE BOUNDARYLESS ORGANIZATION : The term
‘boundaryless’ was coined by Jack Welch, Chairmen of General
Electric. The boundaryless organization attempts to eliminate vertical
and horizontal boundaries and breakdown external barriers.
FACTORS INFLUENCING ORGANIZATIONAL STRUCTURE
MECHANISTIC ORGANIC
CAUSES OF ORGANISATIONAL
STRUCTURE
1. ORGANISATION SIZE
 Small organizations
 Big Organizations
2. STRATEGY
 Position in market in terms of product is STRATEGY
 Differential strategy
 Cost-leadership strategy
3. ENVIRONMENT
 Stable and dynamic environment
 Dynamic environment
4. ORGANISATIONAL LIFE CYCLE
 Like human tend to progress through stages organization also
pass through certain changes.
a) BIRTH
b) YOUTH
c) MIDLIFE
d) MATURITY
5. TECHNOLOGY
 Transfers its input into output.
 ROUTINE
 NON ROUTINE
ORGANIZATIONAL STRUCTURE AND
ITS IMPACT ON EMPLOYEE
BEHAVIOR
 Extremely difficult to ascertain the exact impact of
organizational structure on employee behavior.
 Because of individual differences and cultural
differences
 Some prefer jobs that are highly specialized and have
minimum intellectual demands.
 Some employees like to be left alone while others
prefer to have the security of a boss whom they can
consult
 Employees from high power distances cultures such as
GREECE AND FRANCE prefer mechanistic
structures.
GROUP MEMBERS
 39 KAJOL KHOT
 15 TEJASHREE DESHMUKH
 50 SAYLI SHAH
 48 NEERJA SACHAN
 52 AKSHATA SHINDE
 10 UDAI CHAUHAN
Organizational structure  and its environment

Organizational structure and its environment

  • 1.
  • 2.
    INTRODUCTION Organizational define howjob tasks are formally divided, grouped and coordinated. A good organizational structure helps to improve communication, increase productivity and inspire innovation. Create an environment where people can work effectively. Organization bring people together and resources to produce product and services. Basically, organization exist to create value.
  • 4.
    FORCES AFFECTING ORGANIZATION 1.PEOPLE  Peoplemake up the internal social system of the organization.  That system consists of individuals and groups and groups may be large and small, formal and informal. 2. STRUCTURE :  Structure defines the formal relationship and use of people in organization.  There are managers and employees, accounts assemblers in order to accomplish different kind activities. 3. TECHNOLOGY :  Technology provides the resources with which people work.  Technology decrease per unit cost and improve quality of the products and services.
  • 5.
    NATURE OF MEDIAORGANIZATIONS ASSEMBLY LINE • Media organization resembles like the assembly line of any typical manufacturing company. • Work is repetitive in nature that needs to be completed with speed and order. • Media organization is similar to a well-oiled machine. HUB OF CREATIVITY  Talented and educated employees use their mental abilities to develop highly creative and original work.  Employees constantly need to make judgments.  People working in media organizational do not view themselves as employees but as professionals who are making their services available for free.
  • 6.
    ORGANIZATIONAL STRUCTURE Organizations establish astructure based on specific set of expectations, needs and values that are expected to hold for all its members. Pattern of inter-relationship existing between the various units of an organizational. The formal configuration between individuals and groups with respect to the allocation of tasks, responsibilities, and authorities within the organization. It is an abstract concept and cannot be seen but can be studied through organizational charts.
  • 8.
    ELEMENTS OF ORGANIZATIONAL STRUCTURE Organizational structure determines corporate communication.  creates a plan for efficient growth for the future. 1. WORK SPECIALIZATION  Division of labour  divides individual tasks into separate jobs.  Each step completed by different person.  Train workers to do specific and repetitive task.  Employees become bored and tired. 2. DEPARTMENTALIZATION  Jobs are grouped together so that common task can be coordinated. A. FUNCTIONAL DEPARTMENTALIZATION: Jobs are grouped by functions performed. E.g. Marketing, finance, human resources, etc
  • 9.
    B. PRODUCT DEPARTMENTALIZATION:Jobs are grouped on the type of product the organization produces. C. GEOGRAPHICAL DEPARTMENTALIZATION: Department is formed on the basis of area, territory or region. E.g. Eastern, western, northern and southern divisions. D. PROCESS DEPARTMENTALIZATION: Department specializes in one specific phase of production. E. CUSTOMER DEPARTMENTALIZATION: Jobs are grouped on the basis of common customers who have common needs or problems that can best be met by having specialists for each. 3. CHAIN OF COMMAND  An unbroken line of authority that extends from the top of the organization to the lowest employee.  Clarifies who reports to whom within the organization.
  • 10.
    4. SPAN OFCONTROL  Number of subordinates a superior can effectively manage.  Higher the ratio of subordinates to superiors, the wider the span of control 5. CENTALIZATION AND DECENTRALIZATION  CENTRALIZATION- Decision- making power is concentrated at a single point.  DECENTRALIZATION- Decision-making process is spread out. 6.FORMALIZATION  Task is already decided.  Very little freedom at work.  Where formalization is low, employees have freedom and flexibility to do their work.
  • 11.
    COMMON ORGANISATIONAL DESIGNS 1.THE SIMPLE STRUCTURE  A Small informal organization where there is a single individual with unlimited power.  Examples: retail store in our neighborhood, a newly started entrepreneurial venture  CHARACTERISITICS:  Low degree  Authority is centralized  Flat organization  Little of specialization
  • 12.
    2. THE BUREAUCRACY Very popular  Looked upon as a dirty word but it still continues to exist in most organizations. CHARACTERISTICS:  Employees perform highly routine task  High level of specialization  Many formalized rules and regulations  Authority is centralized  Span of control is narrow  Decision making follows a chain of command.
  • 13.
    3. THE MATRIXSTRUCTURE  2 forms of departmentalization: product and functional.  Commonly found in hospitals, management consulting firms, universities.  Attempts to gain from the strengths of functional and product department while avoiding their weakness. ADVANTAGE DISADVANTAGE FACILITATES COORDINATION POWER STRUGGLE FLEXIBILITY AMBIGUITY BETTER COMMUNICATION FRUSTRATION AND STRESS
  • 14.
    NEW ORGANIZATIONAL DESIGNS The 1980s saw the emergence of new Organizational Designs.  These designs emerged as managers felt the need for new structural options to compete effectively in a changing environment. 1. THE TEAM STRUCTURE : Organizations with team structures use team as the central device to coordinate work activities. 2. THE VIRTUAL ORGANIZATION : Virtual organization is a small, core organization the outsources major business function. For example:- Nike, Reebok, Dell etc. 3. THE BOUNDARYLESS ORGANIZATION : The term ‘boundaryless’ was coined by Jack Welch, Chairmen of General Electric. The boundaryless organization attempts to eliminate vertical and horizontal boundaries and breakdown external barriers.
  • 15.
    FACTORS INFLUENCING ORGANIZATIONALSTRUCTURE MECHANISTIC ORGANIC
  • 16.
    CAUSES OF ORGANISATIONAL STRUCTURE 1.ORGANISATION SIZE  Small organizations  Big Organizations 2. STRATEGY  Position in market in terms of product is STRATEGY  Differential strategy  Cost-leadership strategy 3. ENVIRONMENT  Stable and dynamic environment  Dynamic environment
  • 17.
    4. ORGANISATIONAL LIFECYCLE  Like human tend to progress through stages organization also pass through certain changes. a) BIRTH b) YOUTH c) MIDLIFE d) MATURITY 5. TECHNOLOGY  Transfers its input into output.  ROUTINE  NON ROUTINE
  • 18.
    ORGANIZATIONAL STRUCTURE AND ITSIMPACT ON EMPLOYEE BEHAVIOR  Extremely difficult to ascertain the exact impact of organizational structure on employee behavior.  Because of individual differences and cultural differences  Some prefer jobs that are highly specialized and have minimum intellectual demands.  Some employees like to be left alone while others prefer to have the security of a boss whom they can consult  Employees from high power distances cultures such as GREECE AND FRANCE prefer mechanistic structures.
  • 21.
    GROUP MEMBERS  39KAJOL KHOT  15 TEJASHREE DESHMUKH  50 SAYLI SHAH  48 NEERJA SACHAN  52 AKSHATA SHINDE  10 UDAI CHAUHAN