TABLE OF CONTENTS
Title Page Pages
Abstract i
Acknowledgment ii
Declaration iii
Chapter I: Introduction
Statement of the Problem.............................................................................................. 1
Objectives..................................................................................................................... 1
Project Concept.............................................................................................................2
Project Vision................................................................................................................2
Relevance of the Study................................................................................................. 3
Scope and limitation.......................................................................................................3
1.6 Definition of terms........................................................................................................4
Chapter II: Review of Related
Literature.........................................................................
Chapter III: Methodology
Setting of the Study.......................................................................................................5
Requirements Definition................................................................................................5
Functional Requirement ................................................................................5
Non-Functional Requirement........................................................................5
Performance Requirement..............................................................5
3.2.2.1.1 Hardware and Software Requirement............................6-8
Information Requirement............................................................... 9
Economic Requirement..................................................................9
Control and Security Requirement..................................................9
Efficiency Requirement.................................................................10
Service Requirement ....................................................................10
Business Constraints....................................................................................................10
Technology Constraints ...............................................................................................10
Project Strategy............................................................................................................10
Chapter IV: Presentation, Analysis and Interpretation of Data
4.1 Justification of the Proposed System..........................................................................11
4.2 Proposed Organizational Chart ...
….........................................................none
Proposed Context Level Diagram...............................................................................11
Proposed Diagram 0...................................................................................................12
Child Diagram.......................................................................................................13-14
Entity Relation Diagram (ERD) ................................................................................ 15
Data Flow Diagram...............................................................................................16-17
Database Design...............................................................................................................................18
Data Dictionary............................................................................................................19
Process Specification Format....................................................................................20
Proposed Implementation Code................................................................................20
Chapter V: Project Feasibility
Technical Feasibility.......................................................................................................... 21
Economic Feasibility..........................................................................................................21
Operational Feasibility.......................................................................................................22
Legal Feasibility.................................................................................................................22
Schedule Feasibility...........................................................................................................22
Chapter VI: Financial Feasibility and Cost Benefits Analysis
Existing Operational Cost (Supplies and Materials Annually)..........................................23
Proposed Operational Cost (Supplies and Material) ......................................................... 23
Annual Benefits and Development Cost ...........................................................................24
Payback Period ..................................................................................................................24
Appendix A
1. Time Table.................................................................................................................... 38
2. Gantt Chart ...................................................................................................................38
3. PERT Diagram...............................................................................................................39
4. Flow Chart..............................................................................................................40-44
5. Screen shots.............................................................................................................45-48
6. Sample Coding ….……………………………………………………49-97
Appendix B
1. Summary........................................................................................................................99
2. Conclusion.....................................................................................................................99
3. Recommendation...........................................................................................................100
4. Definition of Terms. ......................................................................................................100
5. Bibliography..................................................................................................................101
Abstract
Inventory Management System is important to ensure quality control in
businesses that handle transactions revolving around consumer goods. Without proper
inventory control, a large retail store may run out of stock on an important item. A
good Inventory Management System will alert the retailer when it is time to reorder.
Inventory Management System is also an important means of automatically tracking
large shipments. For example, if a business orders ten pairs of socks for retail resale,
but only receives nine pairs, this will be obvious upon inspecting the contents of the
package, and error is not likely. On the other hand, say a wholesaler orders 100,000
pairs of socks and 10,000 are missing. Manually counting each pair of socks is likely
to result in error. An automated Inventory Management System helps to minimize the
risk of error. In retail stores, an Inventory Management System also helps track theft
of retail merchandise, providing valuable information about store profits and the need
for theft-prevention systems.
Automated Inventory Management System work by scanning a barcode either
on the item. A barcode scanner is used to read the barcode, and the information
encoded by the barcode is read by the machine. This information is then tracked by a
central computer system. For example, a purchase order may contain a list of items to
be pulled for packing and shipping. The Inventory Management System can serve a
variety of functions in this case. It can help a worker locate the items on the order list
in the warehouse, it can encode shipping information like tracking numbers and
delivery addresses, and it can remove these purchased items from the inventory tally
to keep an accurate count of in-stock items. All of this data works in tandem to
provide businesses with real-time inventory tracking information. Inventory
Management System make it simple to locate and analyze inventory information in
real-time with a simple database search.
Acknowledgement
Any accomplishment requires the effect of many people and this work is not
different. At first I remain ALLAH. All praises to ALLAH for allowing us in
presenting our project. I want to thank all the teachers of CBST & our honorable
Principal, CBST. Special Thanks to my project Supervisor Engr. Arifa Sultana, Sr.
lecturer and Head, Department of Computer Science &Engineering (CSE), CBST.
Without her guidance and technical help it was completely impossible to carry out the
project work. I cannot forget the contribution of Md. Imran Ali Lecturer, department
of CSE. She has provided her encouragement and technical support to me. I have to
think those who helped us for solving problems and asking for more and more
features. Thanks to all libraries and staff those gives permission to access and read
many books about this system. Grateful acknowledgment is made to computer Lab
Assistant for giving to install required software and use the computers. Finally, I wish
to thanks to my parents and friends without whom I would not have been able to make
out this place.
Name: Arman Ahmed
Registration: 00001112394
Session: 2011-2012
Declaration
I, hereby, declare that the work presented in this project is the outcome of the
Investigation performed by me under the supervision of Engr. Arifa Sultana, Sr.
Lecturer and Head, Department of Computer Science & Engineering, College of
Business Science &Technology (CBST). I also declare that no part of this project and
there has been or is being submitted elsewhere for award of any degree.
Countersigned
(Engr. Arifa Sultana)
Supervisor
Signature
Exam Roll No: 1112394
Student
Chapter I
Introduction
Inventory system deals primarily with determining the size and placement of
the materials within a facility or within multiple locations of a supply chain
network. It is also concerned with the importance of forecasting the required
inventory, availability of physical space, and cost in carrying those inventories to
maintain the planned course of production against the random fluctuations, or
shortage of materials. One way of managing inventory is to have a web-based
system in place that can instantly track and update the information about the tools
or equipment.
The importance of implementing a web based inventory system is becoming
vital as most of the time the information are accessible instantly, thereby making
the details of the usage of the equipment available, and improving the movement
and anticipation of their demand as well as the productivity of the system as a
whole. The implementation of this web-based inventory system can help
institutions develop the skills to cope with their operational environments. Because
lack of system tool to be used to monitor the availability and quantity of materials
in this university.
Statement of the Problem
General Problem:
CBST External Studies Center Supply Office Inventory System is using
manual system on the inventory of all the properties of university.
Specific Problem:
They are using MS Excel in their inventory to record the properties of the
university.
 They could not easily track down the properties of the university.
 Redundancy in entering items.
 It takes much time in making their inventory
Objectives
General Objectives
To develop an efficient and fast computer-based inventory system in
CBST External Studies Center Supply Office.
Specific Objectives
 Shorten data-processing time
In processing the inventory, it will not consume enough time to process.
 Reduce errors
Through this system, fewer errors will be avoided because the system will
be easy to use.
 Improve the accuracy ofinput
It will help the user to avoid mistakes regarding the data that they will give
to the clients. There will be accurate information.
 Give information easily and efficiently
It will make easier for the user to give information to the faculty.
 Data integrity
It gives users the assurance that the information they see is trustworthy.
 Data security
It ensures that data is kept safe from corruption and that access to it is
suitably controlled. Thus data security helps to ensure privacy. It also helps
in protecting personal data.
ProjectConcept
The proponents have come with the idea of the project because many of the
faculties in CBST External Studies Center have observed that the Inventory system
rely on manual process of giving information on the properties of the university.
Many of the faculties also observed and complained that the processing of their
information is time consuming.
Then the proponents have decided to propose a computerized information
system in the Supply Office of CBST External Studies Center, Mymensingh
Oriental in order to improve and develop their system and to track the properties of
the university more responsive to the needs and desires of the faculties.
ProjectVision
The CBST Supply Officer wants to make the inventory system more
responsive to the needs and desires of the faculties by making manual system a
computerized one. They want to have a system that will help reduce files, paper
works and delays in computer processing.
The system could provide limited access to ensure data security and the data
is protected. They also recommended to effectively and efficiently tracking the
properties of the college.
Relevance of the Study
Nowadays, institutions particularly at CBST External Studies Center,
Mymensingh Oriental are looking for improvement of the Supply Office for
their system to reach and achieve their goals and objectives as successful
institutions. The relevance why the proponents have to conduct the study is:
 To understand how institutions work to design an appropriate computerized
system
 To enhance the service offered by the institutions
This study will be advantageous not only to the management but also for the
faculties and staffs and individuals involved in their information. This includes the
following:
 Faculties/Staffs - this will help minimize their tasks and speed up the
processing of information.
 Management – through this system study, the management will be able to
evaluate or assess the performance of the currently used system and be able
to find out the common problems that arise.
Scope and Limitation
This study limits only in the process of inventory system of the CBST
External Studies Center supply office which is located at Mymensingh Oriental.
The possible people that can use the system would be the following:
 Principal- the center administrator of a school. He has the authority to
operate the system; he can open it if he has transactions to do.
 Supply Officer – the person assigned to manage the properties of the
university; he/she have also the authority to operate the system; he/she is the
one that will make the inventory of the property of the university.
 Other people that would be given the authorization.
Definition of Terms
 Inventory- is the process of making an itemized list of supplies on hand.
 Inventory system- is the system of recording the properties of the school in
supply office
 Faculty’s information- faculty’s background
 Data loss-refers to the unforeseen loss of data orinformation.
 Data Security- extrusion prevention is the practice of stopping data leakage
by filtering outbound network traffic. The practice protects sensitive digital
assets from unauthorized transfer by stopping the movement of packets
across the network. Extrusion detection, by contrast, simply alerts an
administrator to a potential issue.
 Data Integrity- refers to the validity of data, meaning data is consistent and
correct.
Chapter II
Review of RelatedLiterature
Keeping records and inventory numbers by paper are a thing of the past.
With doing that you can't have up to date accurate numbers and by not having up to
date accurate numbers it can make your day a little more challenging then it
normally should be. In today’s society everything is about the now, and with the
now comes new technology. We all know that paper records are not anything new it
is an old habit that needs to be broken.
CBST Supply Office is an office which is a part of the school that supplies
books and other supplies that the school needed.
Since CBST Supply Office has a computer which they use to make
inventories using MS Excel, we offered them our proposal of improving their
inventory method. We call our project proposal “Advance Inventory System”
because the office already have already a computerized system, as mentioned earlier.
Using MS Excel in doing inventories is much like doing it on paper but it is much
easier because you won’t be writing on a bunch of papers.
An inventory system is a complete system that performs functions such as
transactions (borrowing of books/supplies). For the reason the system guides them
through the creation of faculty list, supplier list, book and supplies list. The system
can track down supply items, remaining stocks and incoming stocks.
Chapter III
Methodology
Setting of the Study
The study was proposed for the inventory transaction of the Supply Office
of CBST External Studies Center located at Mymensingh Oriental.
Requirements Definition
Functional Requirement
There are several functions that are included in the system to satisfy the needs
of the university. Some of these are as follows:
The proposed system is intended for inventory purposes. Thus, it can
perform different processes included in the inventory. It will be able to
monitor the supply of a certain items; the newly ordered items will be added
to the current stocks and for the outgoing stocks that can be subtracted from
the current stock. Therefore, the university will able to track the item/supply
that are running out of stock and thus prepare order. It can also monitor
faculty’s orders, and purchases from supplier.
Non – Functional Requirement
Performance Requirement
The system would require the hardware and software
specification stated below to maximize its performance. If the
specified requirements are not provided by the university, the system
will not satisfy the institution expectation on the system.
Aside from the hardware and software specification, the
system also requires a user that is capable of navigating the system
well. And it’s not necessary that the user types very fast, even if it is
just the average speed as long as it can manage the system
well.
Hardware and Software Requirement
The proposed system will work on Firefox V5.3 or
higher, Google Chromev1.3.21.111 or higher and Internet
Explorer 7 or higher running under Windows Operating System.
Software Requirement
The system requires a minimum of Windows XP or higher than
Windows 10.
Hardware Requirement
 Minimum of 20 GB hard disk or higher
 256 MB memory or Higher
 Intel Pentium 4
 Monitor
 Mouse
 Keyboard
 Power Supply
 Alternating Voltage Regulator(AVR)
 Printer
 Modem
Information Requirement
The specific inputs are required by the system in order to
perform it functions well. Some information is necessary to provide
and to gain desired output.
Information like faculties name, address, contact number, etc.
are required by the system to recognize the authorized persons that can
use the system in institution. Item ID, item name and other information
about the item is also necessary. Faculty id, name, position, designated
room, etc., item code name are also needed. There are should be unique
identifier of each item, supplier, faculty, user, etc. because the identifier
will be the one that will set a difference among all other data.
Most of the data are stored in the system itself, but some of it is
kept manually for the purposed of the institution.
Economic Requirement
If the proposed system will be implemented, university will need a set
of computer to be used. But since the institution already have an
existing one, it would be their decision it they would buy a new one.
They will need to provide a budget for bond papers and ink/ribbon for
printing purposes.
Control and Security Requirement
Security and control over the data is necessary in creating a
system. This is to minimize issues of unauthorized data manipulation
and data loss.
The researcher would set constraints for security purposes. A
unique username and password will be providing to authorize
personnel in the institution. This will appear at the start-up of the
system.
Through these constraints, the institution will have control over
the confidential information/data.
Efficiency Requirement
The proposed Inventory System has the ability to produced
output with minimal waste. Accurate/appropriate inputs coming
from the user of the system are required so that the system can work
efficiently. These inputs would be the basis of the output of the
system.
Service Requirement
Since the system will provide limited access only for security
purposes, only the person with the username and password can
access the system. These people would be the one who will enjoy the
service that the system will be giving such as performing inventory
functions.
Business Constraints
The proposed system is intended to create a system that can perform inventory
functions only. It cannot perform other system like point of sale, preparing
accounting and other processes not related to tracking and inventory functions. The
system can only process transaction involving inventory.
Technology Constraints
The system cannot perform with multi-user because is only good for one user at
a certain period of time since it is located in the office where limited person can
enter. The system is not web-based thus; on-line accessing of data/information
cannot be applied.
Project Strategy
The researcher used a phased approach to analysis and design which holds that
system is best developed through the use of specific cycle of analysis and the user
activities. This approach is called System’s Development Life Cycle. This approach
has 7 phases that the researchers used as a part of their project strategy.
Chapter IV
Presentation, Analysis and Interpretation of Data
Justificationof Proposed System
The supply online inventory system is designed with the hands-on approach.
Based on the actual interviewed, initial visits to the supply office that we’re made
and meetings with the supply officer. Data regarding fixed assets, hand tools, and
consumables were collected from the respective supply office. We analyzed the
collected data to determine some important aspects of the research. As a beginner,
we gathered hardcopy of the available record items that we can use to develop the
system, and any unnecessary data will be recorded and necessary action could be
taken.
ProposedOrganizational Chart NONE
ProposedContextLevel Diagram
The context diagram shows the flows of data and supplies where it goes in
and out. The supply office will receive the delivered items and supply information
from the supplier. The supply officers will all the purchased items to the supplier.
After they received the supplies they record all the information to the system and
distribute it to the faculty. If there is a request form the faculty, the request will go
to supply office and the supply officer will be the responsible what will be the items
to purchase. And also the system will generate report.
Item Information
Payment
2
InventoryReports
Purchasing Online Supply
Inv entory Sy stem
Send Request
Returned Item
Release Supply
1
Accessto Internet
Internet
Supplier
Report
Faculty
ProposedDiagram0
Diagram 0 shows the expanded context diagram. It shows the whole
process that is occurring in the system and the entities connected to each
process, from the requesting of supplies, producing management reports,
checking requested supplies returned, purchasing and receiving new
supplies from suppliers.
Child Diagram
d1 Request Master file
Receiving Item from supplier
Return Euipt. Info 1
Get Equipt. info
Lists of Equipt. 2
Update Supply
Record
Management Report
Reciept of Lost Items
Equipt.
Return
3
Get Reciept
of lost
items
Generate Management Report
d1
Update Supplies
Master file
1 2
Return Euipt. Info Lists of Equipt.
Get Equipt. info
Record Return
Equipments
Lists of Returned Equipt.
Returned Equipment
Request Item
d1 Request Master file
3
record item
request
Item information
Send request
1 2
Request item Lists if item
Get request Access to
item Internet
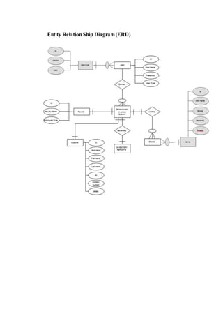
Entity Relation Ship Diagram(ERD)
Data Flow Diagram
Common Page
Authorized Page
Admin Page
Database Design
Data Dictionary
A data dictionary is a collection of descriptions of the data
objects or items in a data model for the benefit of programmers and
others who need to refer to them or the dictionary of data is at a time
the pillar of work and the result of research and analysis of data. It is
just like a depicted picture of the entire work. This dictionary of data
defines all categories of data or data types, brief the all essential
information about the software is included.
TABLE FIELD DESCRIPTION TYPE CONTRAINTS
USER User_id User identification Integer Primary Key
Username Name use by user Varchar Not null
Password Password of the
user
Varchar Not null
USERTYP
E
Utype_id Usertypeidentificati
on
Integer Foreign key
Admin Administrator Varchar Not null
User Authorized user Varchar Not null
CATEGOR
Y
Cat_id Category
identification
Integer Primary Key
Item_name Item Identification number Foreign key
ITEM Item_id Item identification Integer Primary key
Supplier_id Supplier
Identification
number Foreign key
Item_name Name of the item Varchar Not null
Brand Brand of the item Varchar Not null
Price Price of the item Varchar Not null
Quantity Quantity of the item Varchar Not null
Unit_id Unit identification Integer Foreign key
Itype_id Item type
identification
number Foreign key
Cat_id Category
identification
number Foreign key
PO Purchase_id Purchase order
identification
Integer Primary key
Supplier_id Supplier
identification
number Foreign key
Item_id Item identification number Foreign key
Brand Brand of the item Varchar Not null
Quantity Ordered quantity Varchar Not null
unit Item unit Varchar Not null
Price Item price Varchar Not null
UNIT Unit_id Unit identification Varchar Primary key
Unit_name Name of the unit Varchar Foreign key
ITEM
TYPE
Itype_id Item type
identification
Varchar Primary key
Type_name Item type name Varchar Foreign key
RECEIV
ED ITEM
Recieveditem_id Received item
identification
Varchar Primary key
Po_id Purchase
order
Identificatio
n
Varchar Foreign key
Quantity Quantity of the
received item
Varchar Foreign key
REPORT Report_id Report identification Varchar Primary key
Item_id Foreign key
Date_reported Varchar Foreign key
BARROW
ED ITEM
Bar_id Barrowed
identification
Integer Primary key
Item_id Item identification integer Foreign key
Person_barrowed Person barrowed the item Varchar Foreign key
Deparment Department Varchar Foreign key
Position Position of the person Varchar Foreign key
Item_type Type of item Varchar Foreign key
Cat_id Category
identification
integer Foreign key
Itype_id Item type
identification
integer Foreign key
Date_barrowed Date the item
barrowed
Varchar Foreign key
Date-returned Date the item returned Varchar Foreign key
SUPPLIER Supplier_id Supplier identification integer Primary key
Supplier_name Name of the supplier varchar Foreign key
Address Supplier address varchar Foreign key
Contact_person Person to be contact varchar Foreign key
Contact_number Contact number varchar Foreign key
email Supplier email varchar Foreign key
REQUE
ST
ITEM
Requestitem_id Request
item
identificat
ion
integer Primary key
Item_name Name of the item request varchar Foreign key
quantity Quantity of the
request item
varchar Foreign key
User-id User identification integer Foreign key
RELEASE
ITEM
Release_id Release identification integer Primary key
Item_id Item identification integer Foreign key
Employee_name Name of the
employee
varchar Foreign key
department Department of
the employee
varchar Foreign key
position Employee position varchar Foreign key
Date_released Date the item released varchar Foreign key
ProcessSpecificationFormat
Process specification format shows how the specific process
begins and where it ends. If the user attempt to login and it is granted
the system will let her/him view the main form and the content of it but
if he/she fails, the system will go back to the login form.
ProposedImplementation Code
Database
A new database is created and SQL code written, defining
tables, attributes and relationships.
HTML
HTML rather straightforward and it is pretty simple to create a
tag or two and throw some text in. It is great to create a online Web
page. There’s much more to building a web page than just creating a
couple of tags and adding some text.
CSS (Cascading Style Sheet)
Once the main structure is ready, CSS code needs to be written
to add styles to the application.
Server-side language
Implementation of application class, application functions, DB
interactions and queries requires a server-side interaction.
JavaScript
Implementation of Ajax features (drag and drop, animation
effects, etc.) is done using the framework chosen in the Design phase
(Query, Scriptaculous, MooTools).
PHP has been employed as a development language and My
SQL as a backend database with CSS implemented for the interface
having a scope of modification to suit user requirement.
Start Grante
d
Yes End
No
Login Main f orm Reports
User Entry Av ailable Items Supplier Receiv eItems Items Purchase
Order
Barrowed Items Report
Chapter V
Project Feasibility
Technical Feasibilities
Technical feasibility centers around the existing computer system (Hardware
and Software etc) and to what extend it support the proposed addition. For example,
if the current computer is operating at 80 percent capacity - an arbitrary ceiling -
then running another application could overload the system or require additional
Hardware. This involves financial considerations to accommodate technical
enhancements. If the budget is a serious constraint, then the project is judged not
feasible. In this project, all the necessary cautions have been taken care to make it
technically feasible. Using a key the display of text/object is very fast. Also, the
tools, operating system and programming language used in this localization process
is compatible with the existing one.
Economic Feasibilities
Economic analysis is the most frequently used method for evaluating the
effectiveness of the candidate system. More commonly known as cost/benefit
analysis, the procedure is to be determining the benefits and savings that are
expected from a candidate and compare them with costs. If benefits outweigh costs,
then the decision is made to design and implement the system.
A systems financial benefit must exceed the cost of developing that system. i.e.
a new system being developed should be a good investment for the organization.
Economic feasibility considers the following
 The cost to conduct a full system investigation.
 The cost of hardware and software for the class ofapplication.
 The benefits in the form of reduced cost or fewer costly errors.
 The cost if nothing changes (The proposed system is not developed).
The proposed “ONLINE SUPPLY INVENTORY SYSTEM” is economically
feasible because
 The system requires very less time factors.
 The system will provide fast and efficient automated environment instead of
slow and error prone manual system, thus reducing both time and man
power spent in running the system.
 The system will have GUI interface and very less user-training is required to
learn it.
Operational Feasibilities
It is the measures of how well a proposed system solves the problems and it
takes advantages of the opportunities identified during the scope definition and
problem analysis phases. CBST Supply Office has computer literate staff so they
don’t find it hard to operate the proposed system. However, they need to improve
their existing system to more accurate, reliable, secured and well-organized system.
LegalFeasibilities
 Government constrains – since the proposed system is going to be
implemented in government institute, it may be subject to Rules and
regulation imposed and even funding constrains.
 Copyright issues – Since the proposed system will be using open source
software there will be minimal licensing and related issues.
Schedule Feasibilities
The study of the proposed Online Inventory System of CBST Supply Office
is convenient and sensible to its time frame. Conducting personal interviews with
the Supply Officer, creating the documents, designing and developing the software
were made to finish the proposal.
Chapter VI
Financial Feasibility and Cost Benefits Analysis
EXISTING OPERATIONALCOST (Supplies and Equipment
Annually)
Table 1
Descripti
on
Cost
Bond Paper Php 450.00
Ballpens Php 150.00
Stapler w/ staple Php 150.00
Puncher Php 150.00
Ledger Php100.00
Paper clip Php 50.00
Pentel Pens Php225.00
Cartolina Php 80.00
Envelope Php 50.00
Folder Php 260.00
Refill ink Php 800.00
Computer Php 25,000.00
Total = Php 27,465.00
PROPOSED OPERATIONALCOST (Supplies and Materials)
Table 2
Description Price (Php) Quantity Cost
Envelope Php 20.00 2 Php 40.00
Bond Paper Php 150.00 3 Php 450.00
Paper clip Php 3.00 15 Php 50.00
Refill ink Php 100.00 8 Php 800.00
Computer Php 25,000.00 1 set Php 25,000.00
Total = Php 26,340.00
EOP = Existing
Operational Cost POC =
Proposed Operational
Cost
D = Difference between the EOP and POC
Formula:
D = EOP – POC
Computation:
D = Php 27,465.00 – Php
26,340.00 D = Php
1,125.00
ANNUAL BENEFITSAND DEVELOPMENTCOST
For CBST External Studies Center, we have calculated the expenses and
benefits and the previous expenses is Php27, 465.00. And our proposed expenses
are for only Php 26,340.00. Assuming an estimated six year operational life of
equipment and software, the total benefit would approximate Php 6,750.00.
PAYBACK PERIOD
The payback period is the time period required for the amount invested in an
asset to be repaid by the net cash outflow from the original investment, and is
expressed in years.
The formula for the payback method is simplistic: Divide the cash outlay
(which is assumed to occur entirely at the beginning of the project) and divide by
the amount of net cash flow generated by the project per year (which is assumed to
be the same in every year).
The second invests Php 26,340.00in a new system of inventory, and the
new system for inventory then produces cash flow of Php1, 125.00 per year, then
the payback period per year is (Php 26,340.00initial investment Php1,125.00
annual payback).
Appendix A
1. TIME TABLE
Activit
y
Detailed activity Days required
Data gathering Conduct interviews 3
Survey/questioners 4
Read supply office reports and information 3
Introduce web based system 5
Observed reaction to the propose system 4
Data flows and decision analysis Analyze data flow 24
Designing database 18
Data dictionary 6
Entity relationship 10
Analyze system requirements 12
Proposal preparation Perform cost and benefits analysis 11
Prepare recommendation 4
Prepare proposal 4
2. GANTT CHART
3. PERT DIAGRAM
20
A,3 B,4
C,3 D,5 E,4 F,24 I,10 J,12 K,11 L,4 M,4
10 30 40 50 70 80 90 100 101
G,18
H,6
60
4. FLOWCHART
The main page flow chart shows all the choices that the user can choose from. To
start the system flow the user must logged in first before he/she can enter or access the
system. When the user finishes typing her username and password, then he/she can click
the login button to access the main page. But if he/she fails to login or his/her username or
password is incorrect, he/she will stay in the login page and he/she cannot access to the
main page.
Login flowchart
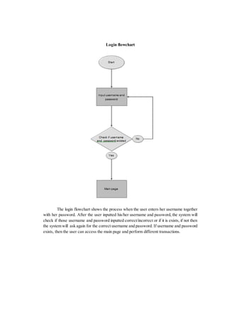
The login flowchart shows the process when the user enters her username together
with her password. After the user inputted his/her username and password, the system will
check if those username and password inputted correct/incorrect or if it is exists, if not then
the system will ask again for the correct username and password. If username and password
exists, then the user can access the main page and perform different transactions.
User Entry
flowchart
If the user is already in the user page, he/she can view the list of all available items
in the table and no the actions will display, and in the suppliers navigation he/she can
choose whatever action he/she wants to perform. And after viewing all the items the users
may now exit or logout after he/she finished what he’ll/she’ll done.
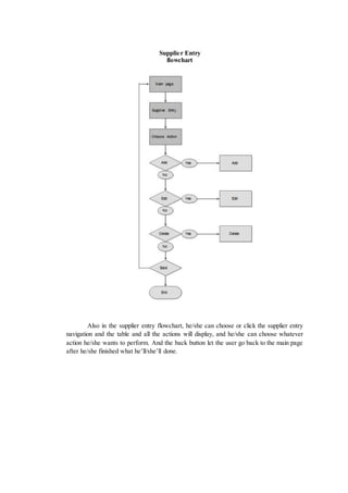
Supplier Entry
flowchart
Also in the supplier entry flowchart, he/she can choose or click the supplier entry
navigation and the table and all the actions will display, and he/she can choose whatever
action he/she wants to perform. And the back button let the user go back to the main page
after he/she finished what he’ll/she’ll done.
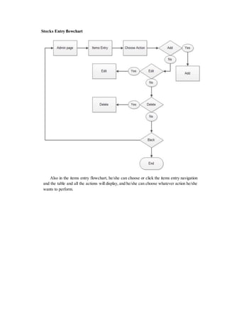
Stocks Entry flowchart
Also in the items entry flowchart, he/she can choose or click the items entry navigation
and the table and all the actions will display, and he/she can choose whatever action he/she
wants to perform.
5. SCREENSHOTS
LOGIN FORM
Home Page
ADMIN PAGE
AUTHORIZED PAGE
COMMON PAGE
6. Sample Coding
<?php
if (session_id() == "") session_start(); // Initialize Session
data
ob_start(); // Turn on output buffering
?>
<?php include_once "ewcfg12.php" ?>
<?php include_once ((EW_USE_ADODB) ?
"adodb5/adodb.inc.php" : "ewmysql12.php") ?>
<?php include_once "phpfn12.php" ?>
<?php include_once "usersinfo.php" ?>
<?php include_once "userfn12.php" ?>
<?php
//
// Page class
//
$default = NULL; // Initialize page object first
class cdefault {
// Page ID
var $PageID = 'default';
// Project ID
var $ProjectID = "{B36B93AF-B58F-461B-B767-
5F08C12493E9}";
// Page object name
var $PageObjName = 'default';
// Page name
function PageName() {
return ew_CurrentPage();
}
// Page URL
function PageUrl() {
$PageUrl = ew_CurrentPage() . "?";
return $PageUrl;
}
// Message
function getMessage() {
return
@$_SESSION[EW_SESSION_MESSAGE];
}
function setMessage($v) {
ew_AddMessage($_SESSION[EW_SESSION_MESSA
GE], $v);
}
function getFailureMessage() {
return
@$_SESSION[EW_SESSION_FAILURE_MESSAGE];
}
function setFailureMessage($v) {
ew_AddMessage($_SESSION[EW_SESSION_FAILUR
E_MESSAGE], $v);
}
function getSuccessMessage() {
return
@$_SESSION[EW_SESSION_SUCCESS_MESSAGE];
}
function setSuccessMessage($v) {
ew_AddMessage($_SESSION[EW_SESSION_SUCCES
S_MESSAGE], $v);
}
function getWarningMessage() {
return
@$_SESSION[EW_SESSION_WARNING_MESSAGE];
}
function setWarningMessage($v) {
ew_AddMessage($_SESSION[EW_SESSION_WARNI
NG_MESSAGE], $v);
}
// Methods to clear message
function ClearMessage() {
$_SESSION[EW_SESSION_MESSAGE] = "";
}
function ClearFailureMessage() {
$_SESSION[EW_SESSION_FAILURE_MESSAGE] =
"";
}
function ClearSuccessMessage() {
$_SESSION[EW_SESSION_SUCCESS_MESSAGE] =
"";
}
function ClearWarningMessage() {
$_SESSION[EW_SESSION_WARNING_MESSAGE]
= "";
}
function ClearMessages() {
$_SESSION[EW_SESSION_MESSAGE] = "";
$_SESSION[EW_SESSION_FAILURE_MESSAGE] =
"";
$_SESSION[EW_SESSION_SUCCESS_MESSAGE] =
"";
$_SESSION[EW_SESSION_WARNING_MESSAGE]
= "";
}
// Show message
function ShowMessage() {
$hidden = TRUE;
$html = "";
// Message
$sMessage = $this->getMessage();
$this->Message_Showing($sMessage, "");
if ($sMessage <> "") { // Message in Session,
display
if (!$hidden)
$sMessage = "<button
type="button" class="close" data-
dismiss="alert">&times;</button>" . $sMessage;
$html .= "<div class="alert alert-info
ewInfo">" . $sMessage . "</div>";
$_SESSION[EW_SESSION_MESSAGE]
= ""; // Clear message in Session
}
// Warning message
$sWarningMessage = $this-
>getWarningMessage();
$this->Message_Showing($sWarningMessage,
"warning");
if ($sWarningMessage <> "") { // Message in
Session, display
if (!$hidden)
$sWarningMessage = "<button
type="button" class="close" data-
dismiss="alert">&times;</button>" . $sWarningMessage;
$html .= "<div class="alert alert-
warning ewWarning">" . $sWarningMessage . "</div>";
$_SESSION[EW_SESSION_WARNING_MESSAGE]
= ""; // Clear message in Session
}
// Success message
$sSuccessMessage = $this->getSuccessMessage();
$this->Message_Showing($sSuccessMessage,
"success");
if ($sSuccessMessage <> "") { // Message in
Session, display
if (!$hidden)
$sSuccessMessage = "<button
type="button" class="close" data-
dismiss="alert">&times;</button>" . $sSuccessMessage;
$html .= "<div class="alert alert-success
ewSuccess">" . $sSuccessMessage . "</div>";
$_SESSION[EW_SESSION_SUCCESS_MESSAGE] =
""; // Clear message in Session
}
// Failure message
$sErrorMessage = $this->getFailureMessage();
$this->Message_Showing($sErrorMessage,
"failure");
if ($sErrorMessage <> "") { // Message in
Session, display
if (!$hidden)
$sErrorMessage = "<button
type="button" class="close" data-
dismiss="alert">&times;</button>" . $sErrorMessage;
$html .= "<div class="alert alert-danger
ewError">" . $sErrorMessage . "</div>";
$_SESSION[EW_SESSION_FAILURE_MESSAGE] =
""; // Clear message in Session
}
echo "<div class="ewMessageDialog"" .
(($hidden) ? " style="display: none;"" : "") . ">" . $html .
"</div>";
}
var $Token = "";
var $TokenTimeout = 0;
var $CheckToken = EW_CHECK_TOKEN;
var $CheckTokenFn = "ew_CheckToken";
var $CreateTokenFn = "ew_CreateToken";
// Valid Post
function ValidPost() {
if (!$this->CheckToken || !ew_IsHttpPost())
return TRUE;
if (!isset($_POST[EW_TOKEN_NAME]))
return FALSE;
$fn = $this->CheckTokenFn;
if (is_callable($fn))
return
$fn($_POST[EW_TOKEN_NAME], $this->TokenTimeout);
return FALSE;
}
// Create Token
function CreateToken() {
global $gsToken;
if ($this->CheckToken) {
$fn = $this->CreateTokenFn;
if ($this->Token == "" &&
is_callable($fn)) // Create token
$this->Token = $fn();
$gsToken = $this->Token; // Save to
global variable
}
}
//
// Page class constructor
//
function __construct() {
global $conn, $Language;
global $UserTable, $UserTableConn;
$GLOBALS["Page"] = &$this;
$this->TokenTimeout =
ew_SessionTimeoutTime();
// Language object
if (!isset($Language)) $Language = new
cLanguage();
// Page ID
if (!defined("EW_PAGE_ID"))
define("EW_PAGE_ID", 'default',
TRUE);
// Start timer
if (!isset($GLOBALS["gTimer"]))
$GLOBALS["gTimer"] = new cTimer();
// Open connection
if (!isset($conn)) $conn = ew_Connect();
// User table object (users)
if (!isset($UserTable)) {
$UserTable = new cusers();
$UserTableConn = Conn($UserTable-
>DBID);
}
}
//
// Page_Init
//
function Page_Init() {
global $gsExport, $gsCustomExport,
$gsExportFile, $UserProfile, $Language, $Security,
$objForm;
// User profile
$UserProfile = new cUserProfile();
// Security
$Security = new cAdvancedSecurity();
// Global Page Loading event (in userfn*.php)
Page_Loading();
// Page Load event
$this->Page_Load();
// Check token
if (!$this->ValidPost()) {
echo $Language-
>Phrase("InvalidPostRequest");
$this->Page_Terminate();
exit();
}
// Create Token
$this->CreateToken();
}
//
// Page_Terminate
//
function Page_Terminate($url = "") {
global $gsExportFile, $gTmpImages;
// Page Unload event
$this->Page_Unload();
// Global Page Unloaded event (in userfn*.php)
Page_Unloaded();
// Export
$this->Page_Redirecting($url);
// Close connection
ew_CloseConn();
// Go to URL if specified
if ($url <> "") {
if (!EW_DEBUG_ENABLED &&
ob_get_length())
ob_end_clean();
header("Location: " . $url);
}
exit();
}
//
// Page main
//
function Page_Main() {
global $Security, $Language;
if (!$Security->IsLoggedIn()) $Security-
>AutoLogin();
$Security->LoadUserLevel(); // Load User Level
if ($Security->AllowList(CurrentProjectID() .
'dashboard.php'))
$this->Page_Terminate("dashboard.php"); //
Exit and go to default page
if ($Security->AllowList(CurrentProjectID() .
'a_stock_items'))
$this-
>Page_Terminate("a_stock_itemslist.php");
if ($Security->AllowList(CurrentProjectID() .
'a_suppliers'))
$this-
>Page_Terminate("a_supplierslist.php");
if ($Security->AllowList(CurrentProjectID() .
'a_purchases'))
$this-
>Page_Terminate("a_purchaseslist.php");
if ($Security->AllowList(CurrentProjectID() .
'a_purchases_detail'))
$this-
>Page_Terminate("a_purchases_detaillist.php");
if ($Security->AllowList(CurrentProjectID() .
'a_customers'))
$this-
>Page_Terminate("a_customerslist.php");
if ($Security->AllowList(CurrentProjectID() .
'a_sales'))
$this-
>Page_Terminate("a_saleslist.php");
if ($Security->AllowList(CurrentProjectID() .
'a_sales_detail'))
$this-
>Page_Terminate("a_sales_detaillist.php");
if ($Security->AllowList(CurrentProjectID() .
'a_payment_transactions'))
$this-
>Page_Terminate("a_payment_transactionslist.php");
if ($Security->AllowList(CurrentProjectID() .
'a_stock_categories'))
$this-
>Page_Terminate("a_stock_categorieslist.php");
if ($Security->AllowList(CurrentProjectID() .
'a_unit_of_measurement'))
$this-
>Page_Terminate("a_unit_of_measurementlist.php");
if ($Security->AllowList(CurrentProjectID() .
'announcement'))
$this-
>Page_Terminate("announcementlist.php");
if ($Security->AllowList(CurrentProjectID() .
'breadcrumblinks'))
$this-
>Page_Terminate("breadcrumblinkslist.php");
if ($Security->AllowList(CurrentProjectID() .
'help'))
$this->Page_Terminate("helplist.php");
if ($Security->AllowList(CurrentProjectID() .
'help_categories'))
$this-
>Page_Terminate("help_categorieslist.php");
if ($Security->AllowList(CurrentProjectID() .
'languages'))
$this-
>Page_Terminate("languageslist.php");
if ($Security->AllowList(CurrentProjectID() .
'settings'))
$this-
>Page_Terminate("settingslist.php");
if ($Security->AllowList(CurrentProjectID() .
'stats_counter'))
$this-
>Page_Terminate("stats_counterlist.php");
if ($Security->AllowList(CurrentProjectID() .
'stats_counterlog'))
$this-
>Page_Terminate("stats_counterloglist.php");
if ($Security->AllowList(CurrentProjectID() .
'stats_date'))
$this-
>Page_Terminate("stats_datelist.php");
if ($Security->AllowList(CurrentProjectID() .
'stats_hour'))
$this-
>Page_Terminate("stats_hourlist.php");
if ($Security->AllowList(CurrentProjectID() .
'stats_month'))
$this-
>Page_Terminate("stats_monthlist.php");
if ($Security->AllowList(CurrentProjectID() .
'stats_year'))
$this-
>Page_Terminate("stats_yearlist.php");
if ($Security->AllowList(CurrentProjectID() .
'themes'))
$this-
>Page_Terminate("themeslist.php");
if ($Security->AllowList(CurrentProjectID() .
'timezone'))
$this-
>Page_Terminate("timezonelist.php");
if ($Security->AllowList(CurrentProjectID() .
'userlevels'))
$this-
>Page_Terminate("userlevelslist.php");
if ($Security->AllowList(CurrentProjectID() .
'users'))
$this->Page_Terminate("userslist.php");
if ($Security->AllowList(CurrentProjectID() .
'view_sales_outstandings'))
$this-
>Page_Terminate("view_sales_outstandingslist.php");
if ($Security->AllowList(CurrentProjectID() .
'view_purchases_outstandings'))
$this-
>Page_Terminate("view_purchases_outstandingslist.php");
if ($Security->AllowList(CurrentProjectID() .
'view_sales_details'))
$this-
>Page_Terminate("view_sales_detailslist.php");
if ($Security->AllowList(CurrentProjectID() .
'view_purchases_details'))
$this-
>Page_Terminate("view_purchases_detailslist.php");
if ($Security->IsLoggedIn()) {
$this->setFailureMessage($Language-
>Phrase("NoPermission") . "<br><br><a
href="logout.php">" . $Language-
>Phrase("BackToLogin") . "</a>");
} else {
$this->Page_Terminate("login.php"); //
Exit and go to login page
}
}
// Page Load event
function Page_Load() {
//echo "Page Load";
}
// Page Unload event
function Page_Unload() {
//echo "Page Unload";
}
// Page Redirecting event
function Page_Redirecting(&$url) {
// Example:
//$url = "your URL";
if (IsLoggedIn()) {
$url = "dashboard.php";
} else {
$url = "login.php";
}
}
// Message Showing event
// $type = ''|'success'|'failure'
function Message_Showing(&$msg, $type) {
// Example:
//if ($type == 'success') $msg = "your success
message";
}
}
?>
<?php ew_Header(FALSE) ?>
<?php
// Create page object
if (!isset($default)) $default = new cdefault();
// Page init
$default->Page_Init();
// Page main
$default->Page_Main();
?>
<?php include_once "header.php" ?>
<?php
$default->ShowMessage();
?>
<?php include_once "footer.php" ?>
<?php
$default->Page_Terminate();
?>
Appendix B
1. Summary
Some institutions are still doing their inventory the old way, the manual
process of recording their supplies by paper. It is a time consuming process and
could also cause other problems. The upgrading of the existing computerized
system into an advance system reduces the time in processing the inventory of the
supplies of the school. It can give accurate information in generating reports.
The data that has been collected by the proponents through the interviews
and observations that were conducted are summarized below:
 The proponents have discovered that there is no data security and data
integrity in their existing system.
 The Supply Officer is having a hard time in updating the inventory records
of the school.
 It is time consuming in generating reports.
2. Conclusion
The objective of this project was to build a program for maintaining the
details of all Supply Order .The system developed is able to meet all the basic
requirements. It will provide the facility to the user so that they can keep tracks of
all the equipment being supplied. The management of the Inventory will be also
benefited by the proposed system, as it will automate the whole supply procedure,
which will reduce the workload. The security of the system is also one of the prime
concerns.
There is always a room for improvement in any software, however efficient the
system may be. The important thing is that the system should be flexible enough for
future modifications. The system has been factored into different modules to make
system adapt to the further changes. Every effort has been made to cover all user
requirements and make it user friendly.
Goal achieved: The System is able provide the interface to the user so that he can
replicate his desired data.
User friendliness: Though the most part of the system is supposed to act in the
background, efforts have been made to make the foreground interaction with user as
smooth as possible. Also the integration of the system with Inventory Management
project has been kept in mind throughout the development phase.
3. Recommendation
Future studies should look at the opportunity of implementing a standard
procedure for the procurement method as applied in the industry with view
minimizing waste in inventory. Other issues that can be further discussed are the
ability to integrate the system into faculty website, providing more accessibility to
the teachers, students and visitors to acknowledge the inventory status. Also, better
strategies are to devised for the faculty and staffs so that a more feasible procedure
is followed in the procurement practices.
4. Definition ofTerms
 Inventory- is the process of making an itemized list of supplies on hand.
 Inventory system- is the system of recording the properties of the school in
supply office
 Faculty’s information- faculty’s background
 Data loss-refers to the unforeseen loss of data orinformation.
 Data Security- extrusion prevention is the practice of stopping data leakage
by filtering outbound network traffic. The practice protects sensitive digital
assets from unauthorized transfer by stopping the movement of packets
across the network. Extrusion detection, by contrast, simply alerts an
administrator to a potential issue.
 Data Integrity- refers to the validity of data, meaning data is consistent and
correct.
Bibliography
http://www.netmba.com/operations/project/pert/
http://www.sourcecodester.com/php/4481/simple-inventory-system-using-phpmysql.html
http://en.wikipedia.org/wiki/Database_design
http://database-programmer.blogspot.com/2008/06/using-data-dictionary.html
http://osarome.blogspot.com/2011/10/1-technical-feasibility-2-operational.html
http://www.ganttchart.com/BasicGanttExample.html

Online supply inventory system

  • 1.
    TABLE OF CONTENTS TitlePage Pages Abstract i Acknowledgment ii Declaration iii Chapter I: Introduction Statement of the Problem.............................................................................................. 1 Objectives..................................................................................................................... 1 Project Concept.............................................................................................................2 Project Vision................................................................................................................2 Relevance of the Study................................................................................................. 3 Scope and limitation.......................................................................................................3 1.6 Definition of terms........................................................................................................4 Chapter II: Review of Related Literature......................................................................... Chapter III: Methodology Setting of the Study.......................................................................................................5 Requirements Definition................................................................................................5 Functional Requirement ................................................................................5 Non-Functional Requirement........................................................................5 Performance Requirement..............................................................5 3.2.2.1.1 Hardware and Software Requirement............................6-8 Information Requirement............................................................... 9 Economic Requirement..................................................................9 Control and Security Requirement..................................................9 Efficiency Requirement.................................................................10 Service Requirement ....................................................................10 Business Constraints....................................................................................................10 Technology Constraints ...............................................................................................10 Project Strategy............................................................................................................10 Chapter IV: Presentation, Analysis and Interpretation of Data 4.1 Justification of the Proposed System..........................................................................11 4.2 Proposed Organizational Chart ... ….........................................................none Proposed Context Level Diagram...............................................................................11 Proposed Diagram 0...................................................................................................12 Child Diagram.......................................................................................................13-14 Entity Relation Diagram (ERD) ................................................................................ 15 Data Flow Diagram...............................................................................................16-17
  • 2.
    Database Design...............................................................................................................................18 Data Dictionary............................................................................................................19 ProcessSpecification Format....................................................................................20 Proposed Implementation Code................................................................................20 Chapter V: Project Feasibility Technical Feasibility.......................................................................................................... 21 Economic Feasibility..........................................................................................................21 Operational Feasibility.......................................................................................................22 Legal Feasibility.................................................................................................................22 Schedule Feasibility...........................................................................................................22 Chapter VI: Financial Feasibility and Cost Benefits Analysis Existing Operational Cost (Supplies and Materials Annually)..........................................23 Proposed Operational Cost (Supplies and Material) ......................................................... 23 Annual Benefits and Development Cost ...........................................................................24 Payback Period ..................................................................................................................24 Appendix A 1. Time Table.................................................................................................................... 38 2. Gantt Chart ...................................................................................................................38 3. PERT Diagram...............................................................................................................39 4. Flow Chart..............................................................................................................40-44 5. Screen shots.............................................................................................................45-48 6. Sample Coding ….……………………………………………………49-97 Appendix B 1. Summary........................................................................................................................99 2. Conclusion.....................................................................................................................99 3. Recommendation...........................................................................................................100 4. Definition of Terms. ......................................................................................................100 5. Bibliography..................................................................................................................101
  • 3.
    Abstract Inventory Management Systemis important to ensure quality control in businesses that handle transactions revolving around consumer goods. Without proper inventory control, a large retail store may run out of stock on an important item. A good Inventory Management System will alert the retailer when it is time to reorder. Inventory Management System is also an important means of automatically tracking large shipments. For example, if a business orders ten pairs of socks for retail resale, but only receives nine pairs, this will be obvious upon inspecting the contents of the package, and error is not likely. On the other hand, say a wholesaler orders 100,000 pairs of socks and 10,000 are missing. Manually counting each pair of socks is likely to result in error. An automated Inventory Management System helps to minimize the risk of error. In retail stores, an Inventory Management System also helps track theft of retail merchandise, providing valuable information about store profits and the need for theft-prevention systems. Automated Inventory Management System work by scanning a barcode either on the item. A barcode scanner is used to read the barcode, and the information encoded by the barcode is read by the machine. This information is then tracked by a central computer system. For example, a purchase order may contain a list of items to be pulled for packing and shipping. The Inventory Management System can serve a variety of functions in this case. It can help a worker locate the items on the order list in the warehouse, it can encode shipping information like tracking numbers and delivery addresses, and it can remove these purchased items from the inventory tally to keep an accurate count of in-stock items. All of this data works in tandem to provide businesses with real-time inventory tracking information. Inventory Management System make it simple to locate and analyze inventory information in real-time with a simple database search.
  • 4.
    Acknowledgement Any accomplishment requiresthe effect of many people and this work is not different. At first I remain ALLAH. All praises to ALLAH for allowing us in presenting our project. I want to thank all the teachers of CBST & our honorable Principal, CBST. Special Thanks to my project Supervisor Engr. Arifa Sultana, Sr. lecturer and Head, Department of Computer Science &Engineering (CSE), CBST. Without her guidance and technical help it was completely impossible to carry out the project work. I cannot forget the contribution of Md. Imran Ali Lecturer, department of CSE. She has provided her encouragement and technical support to me. I have to think those who helped us for solving problems and asking for more and more features. Thanks to all libraries and staff those gives permission to access and read many books about this system. Grateful acknowledgment is made to computer Lab Assistant for giving to install required software and use the computers. Finally, I wish to thanks to my parents and friends without whom I would not have been able to make out this place. Name: Arman Ahmed Registration: 00001112394 Session: 2011-2012
  • 5.
    Declaration I, hereby, declarethat the work presented in this project is the outcome of the Investigation performed by me under the supervision of Engr. Arifa Sultana, Sr. Lecturer and Head, Department of Computer Science & Engineering, College of Business Science &Technology (CBST). I also declare that no part of this project and there has been or is being submitted elsewhere for award of any degree. Countersigned (Engr. Arifa Sultana) Supervisor Signature Exam Roll No: 1112394 Student
  • 6.
  • 7.
    Introduction Inventory system dealsprimarily with determining the size and placement of the materials within a facility or within multiple locations of a supply chain network. It is also concerned with the importance of forecasting the required inventory, availability of physical space, and cost in carrying those inventories to maintain the planned course of production against the random fluctuations, or shortage of materials. One way of managing inventory is to have a web-based system in place that can instantly track and update the information about the tools or equipment. The importance of implementing a web based inventory system is becoming vital as most of the time the information are accessible instantly, thereby making the details of the usage of the equipment available, and improving the movement and anticipation of their demand as well as the productivity of the system as a whole. The implementation of this web-based inventory system can help institutions develop the skills to cope with their operational environments. Because lack of system tool to be used to monitor the availability and quantity of materials in this university.
  • 8.
    Statement of theProblem General Problem: CBST External Studies Center Supply Office Inventory System is using manual system on the inventory of all the properties of university. Specific Problem: They are using MS Excel in their inventory to record the properties of the university.  They could not easily track down the properties of the university.  Redundancy in entering items.  It takes much time in making their inventory Objectives General Objectives To develop an efficient and fast computer-based inventory system in CBST External Studies Center Supply Office. Specific Objectives  Shorten data-processing time In processing the inventory, it will not consume enough time to process.  Reduce errors Through this system, fewer errors will be avoided because the system will be easy to use.  Improve the accuracy ofinput It will help the user to avoid mistakes regarding the data that they will give to the clients. There will be accurate information.
  • 9.
     Give informationeasily and efficiently It will make easier for the user to give information to the faculty.  Data integrity It gives users the assurance that the information they see is trustworthy.  Data security It ensures that data is kept safe from corruption and that access to it is suitably controlled. Thus data security helps to ensure privacy. It also helps in protecting personal data. ProjectConcept The proponents have come with the idea of the project because many of the faculties in CBST External Studies Center have observed that the Inventory system rely on manual process of giving information on the properties of the university. Many of the faculties also observed and complained that the processing of their information is time consuming. Then the proponents have decided to propose a computerized information system in the Supply Office of CBST External Studies Center, Mymensingh Oriental in order to improve and develop their system and to track the properties of the university more responsive to the needs and desires of the faculties. ProjectVision The CBST Supply Officer wants to make the inventory system more responsive to the needs and desires of the faculties by making manual system a computerized one. They want to have a system that will help reduce files, paper works and delays in computer processing. The system could provide limited access to ensure data security and the data is protected. They also recommended to effectively and efficiently tracking the properties of the college.
  • 10.
    Relevance of theStudy Nowadays, institutions particularly at CBST External Studies Center, Mymensingh Oriental are looking for improvement of the Supply Office for their system to reach and achieve their goals and objectives as successful institutions. The relevance why the proponents have to conduct the study is:  To understand how institutions work to design an appropriate computerized system  To enhance the service offered by the institutions This study will be advantageous not only to the management but also for the faculties and staffs and individuals involved in their information. This includes the following:  Faculties/Staffs - this will help minimize their tasks and speed up the processing of information.  Management – through this system study, the management will be able to evaluate or assess the performance of the currently used system and be able to find out the common problems that arise. Scope and Limitation This study limits only in the process of inventory system of the CBST External Studies Center supply office which is located at Mymensingh Oriental. The possible people that can use the system would be the following:
  • 11.
     Principal- thecenter administrator of a school. He has the authority to operate the system; he can open it if he has transactions to do.  Supply Officer – the person assigned to manage the properties of the university; he/she have also the authority to operate the system; he/she is the one that will make the inventory of the property of the university.  Other people that would be given the authorization. Definition of Terms  Inventory- is the process of making an itemized list of supplies on hand.  Inventory system- is the system of recording the properties of the school in supply office  Faculty’s information- faculty’s background  Data loss-refers to the unforeseen loss of data orinformation.  Data Security- extrusion prevention is the practice of stopping data leakage by filtering outbound network traffic. The practice protects sensitive digital assets from unauthorized transfer by stopping the movement of packets across the network. Extrusion detection, by contrast, simply alerts an administrator to a potential issue.  Data Integrity- refers to the validity of data, meaning data is consistent and correct.
  • 12.
    Chapter II Review ofRelatedLiterature
  • 13.
    Keeping records andinventory numbers by paper are a thing of the past. With doing that you can't have up to date accurate numbers and by not having up to date accurate numbers it can make your day a little more challenging then it normally should be. In today’s society everything is about the now, and with the now comes new technology. We all know that paper records are not anything new it is an old habit that needs to be broken. CBST Supply Office is an office which is a part of the school that supplies books and other supplies that the school needed. Since CBST Supply Office has a computer which they use to make inventories using MS Excel, we offered them our proposal of improving their inventory method. We call our project proposal “Advance Inventory System” because the office already have already a computerized system, as mentioned earlier. Using MS Excel in doing inventories is much like doing it on paper but it is much easier because you won’t be writing on a bunch of papers. An inventory system is a complete system that performs functions such as transactions (borrowing of books/supplies). For the reason the system guides them through the creation of faculty list, supplier list, book and supplies list. The system can track down supply items, remaining stocks and incoming stocks.
  • 14.
  • 15.
    Setting of theStudy The study was proposed for the inventory transaction of the Supply Office of CBST External Studies Center located at Mymensingh Oriental. Requirements Definition Functional Requirement There are several functions that are included in the system to satisfy the needs of the university. Some of these are as follows: The proposed system is intended for inventory purposes. Thus, it can perform different processes included in the inventory. It will be able to monitor the supply of a certain items; the newly ordered items will be added to the current stocks and for the outgoing stocks that can be subtracted from the current stock. Therefore, the university will able to track the item/supply that are running out of stock and thus prepare order. It can also monitor faculty’s orders, and purchases from supplier. Non – Functional Requirement Performance Requirement The system would require the hardware and software specification stated below to maximize its performance. If the specified requirements are not provided by the university, the system will not satisfy the institution expectation on the system. Aside from the hardware and software specification, the system also requires a user that is capable of navigating the system well. And it’s not necessary that the user types very fast, even if it is just the average speed as long as it can manage the system well.
  • 16.
    Hardware and SoftwareRequirement The proposed system will work on Firefox V5.3 or higher, Google Chromev1.3.21.111 or higher and Internet Explorer 7 or higher running under Windows Operating System. Software Requirement The system requires a minimum of Windows XP or higher than Windows 10. Hardware Requirement  Minimum of 20 GB hard disk or higher  256 MB memory or Higher  Intel Pentium 4  Monitor  Mouse  Keyboard  Power Supply  Alternating Voltage Regulator(AVR)  Printer  Modem
  • 17.
    Information Requirement The specificinputs are required by the system in order to perform it functions well. Some information is necessary to provide and to gain desired output. Information like faculties name, address, contact number, etc. are required by the system to recognize the authorized persons that can use the system in institution. Item ID, item name and other information about the item is also necessary. Faculty id, name, position, designated room, etc., item code name are also needed. There are should be unique identifier of each item, supplier, faculty, user, etc. because the identifier will be the one that will set a difference among all other data. Most of the data are stored in the system itself, but some of it is kept manually for the purposed of the institution. Economic Requirement If the proposed system will be implemented, university will need a set of computer to be used. But since the institution already have an existing one, it would be their decision it they would buy a new one. They will need to provide a budget for bond papers and ink/ribbon for printing purposes. Control and Security Requirement Security and control over the data is necessary in creating a system. This is to minimize issues of unauthorized data manipulation and data loss. The researcher would set constraints for security purposes. A unique username and password will be providing to authorize personnel in the institution. This will appear at the start-up of the system. Through these constraints, the institution will have control over the confidential information/data.
  • 18.
    Efficiency Requirement The proposedInventory System has the ability to produced output with minimal waste. Accurate/appropriate inputs coming from the user of the system are required so that the system can work efficiently. These inputs would be the basis of the output of the system. Service Requirement Since the system will provide limited access only for security purposes, only the person with the username and password can access the system. These people would be the one who will enjoy the service that the system will be giving such as performing inventory functions. Business Constraints The proposed system is intended to create a system that can perform inventory functions only. It cannot perform other system like point of sale, preparing accounting and other processes not related to tracking and inventory functions. The system can only process transaction involving inventory. Technology Constraints The system cannot perform with multi-user because is only good for one user at a certain period of time since it is located in the office where limited person can enter. The system is not web-based thus; on-line accessing of data/information cannot be applied. Project Strategy The researcher used a phased approach to analysis and design which holds that system is best developed through the use of specific cycle of analysis and the user activities. This approach is called System’s Development Life Cycle. This approach has 7 phases that the researchers used as a part of their project strategy.
  • 19.
    Chapter IV Presentation, Analysisand Interpretation of Data
  • 20.
    Justificationof Proposed System Thesupply online inventory system is designed with the hands-on approach. Based on the actual interviewed, initial visits to the supply office that we’re made and meetings with the supply officer. Data regarding fixed assets, hand tools, and consumables were collected from the respective supply office. We analyzed the collected data to determine some important aspects of the research. As a beginner, we gathered hardcopy of the available record items that we can use to develop the system, and any unnecessary data will be recorded and necessary action could be taken. ProposedOrganizational Chart NONE ProposedContextLevel Diagram The context diagram shows the flows of data and supplies where it goes in and out. The supply office will receive the delivered items and supply information from the supplier. The supply officers will all the purchased items to the supplier. After they received the supplies they record all the information to the system and distribute it to the faculty. If there is a request form the faculty, the request will go to supply office and the supply officer will be the responsible what will be the items to purchase. And also the system will generate report. Item Information Payment 2 InventoryReports Purchasing Online Supply Inv entory Sy stem Send Request Returned Item Release Supply 1 Accessto Internet Internet Supplier Report Faculty
  • 21.
    ProposedDiagram0 Diagram 0 showsthe expanded context diagram. It shows the whole process that is occurring in the system and the entities connected to each process, from the requesting of supplies, producing management reports, checking requested supplies returned, purchasing and receiving new supplies from suppliers. Child Diagram
  • 22.
    d1 Request Masterfile Receiving Item from supplier Return Euipt. Info 1 Get Equipt. info Lists of Equipt. 2 Update Supply Record Management Report Reciept of Lost Items Equipt. Return 3 Get Reciept of lost items Generate Management Report d1 Update Supplies Master file 1 2 Return Euipt. Info Lists of Equipt. Get Equipt. info Record Return Equipments Lists of Returned Equipt.
  • 23.
    Returned Equipment Request Item d1Request Master file 3 record item request Item information Send request 1 2 Request item Lists if item Get request Access to item Internet
  • 24.
  • 25.
  • 26.
  • 27.
  • 28.
    Data Dictionary A datadictionary is a collection of descriptions of the data objects or items in a data model for the benefit of programmers and others who need to refer to them or the dictionary of data is at a time the pillar of work and the result of research and analysis of data. It is just like a depicted picture of the entire work. This dictionary of data defines all categories of data or data types, brief the all essential information about the software is included. TABLE FIELD DESCRIPTION TYPE CONTRAINTS USER User_id User identification Integer Primary Key Username Name use by user Varchar Not null Password Password of the user Varchar Not null USERTYP E Utype_id Usertypeidentificati on Integer Foreign key Admin Administrator Varchar Not null User Authorized user Varchar Not null CATEGOR Y Cat_id Category identification Integer Primary Key Item_name Item Identification number Foreign key ITEM Item_id Item identification Integer Primary key Supplier_id Supplier Identification number Foreign key Item_name Name of the item Varchar Not null Brand Brand of the item Varchar Not null Price Price of the item Varchar Not null Quantity Quantity of the item Varchar Not null Unit_id Unit identification Integer Foreign key Itype_id Item type identification number Foreign key Cat_id Category identification number Foreign key PO Purchase_id Purchase order identification Integer Primary key Supplier_id Supplier identification number Foreign key Item_id Item identification number Foreign key Brand Brand of the item Varchar Not null Quantity Ordered quantity Varchar Not null unit Item unit Varchar Not null Price Item price Varchar Not null UNIT Unit_id Unit identification Varchar Primary key
  • 29.
    Unit_name Name ofthe unit Varchar Foreign key ITEM TYPE Itype_id Item type identification Varchar Primary key Type_name Item type name Varchar Foreign key RECEIV ED ITEM Recieveditem_id Received item identification Varchar Primary key Po_id Purchase order Identificatio n Varchar Foreign key Quantity Quantity of the received item Varchar Foreign key REPORT Report_id Report identification Varchar Primary key Item_id Foreign key Date_reported Varchar Foreign key BARROW ED ITEM Bar_id Barrowed identification Integer Primary key Item_id Item identification integer Foreign key Person_barrowed Person barrowed the item Varchar Foreign key Deparment Department Varchar Foreign key Position Position of the person Varchar Foreign key Item_type Type of item Varchar Foreign key Cat_id Category identification integer Foreign key Itype_id Item type identification integer Foreign key Date_barrowed Date the item barrowed Varchar Foreign key Date-returned Date the item returned Varchar Foreign key SUPPLIER Supplier_id Supplier identification integer Primary key Supplier_name Name of the supplier varchar Foreign key Address Supplier address varchar Foreign key Contact_person Person to be contact varchar Foreign key Contact_number Contact number varchar Foreign key email Supplier email varchar Foreign key REQUE ST ITEM Requestitem_id Request item identificat ion integer Primary key Item_name Name of the item request varchar Foreign key quantity Quantity of the request item varchar Foreign key User-id User identification integer Foreign key RELEASE ITEM Release_id Release identification integer Primary key Item_id Item identification integer Foreign key Employee_name Name of the employee varchar Foreign key department Department of the employee varchar Foreign key
  • 30.
    position Employee positionvarchar Foreign key Date_released Date the item released varchar Foreign key ProcessSpecificationFormat Process specification format shows how the specific process begins and where it ends. If the user attempt to login and it is granted the system will let her/him view the main form and the content of it but if he/she fails, the system will go back to the login form. ProposedImplementation Code Database A new database is created and SQL code written, defining tables, attributes and relationships. HTML HTML rather straightforward and it is pretty simple to create a tag or two and throw some text in. It is great to create a online Web page. There’s much more to building a web page than just creating a couple of tags and adding some text. CSS (Cascading Style Sheet) Once the main structure is ready, CSS code needs to be written to add styles to the application. Server-side language Implementation of application class, application functions, DB interactions and queries requires a server-side interaction. JavaScript Implementation of Ajax features (drag and drop, animation effects, etc.) is done using the framework chosen in the Design phase (Query, Scriptaculous, MooTools). PHP has been employed as a development language and My SQL as a backend database with CSS implemented for the interface having a scope of modification to suit user requirement. Start Grante d Yes End No Login Main f orm Reports User Entry Av ailable Items Supplier Receiv eItems Items Purchase Order Barrowed Items Report
  • 31.
  • 32.
    Technical Feasibilities Technical feasibilitycenters around the existing computer system (Hardware and Software etc) and to what extend it support the proposed addition. For example, if the current computer is operating at 80 percent capacity - an arbitrary ceiling - then running another application could overload the system or require additional Hardware. This involves financial considerations to accommodate technical enhancements. If the budget is a serious constraint, then the project is judged not feasible. In this project, all the necessary cautions have been taken care to make it technically feasible. Using a key the display of text/object is very fast. Also, the tools, operating system and programming language used in this localization process is compatible with the existing one. Economic Feasibilities Economic analysis is the most frequently used method for evaluating the effectiveness of the candidate system. More commonly known as cost/benefit analysis, the procedure is to be determining the benefits and savings that are expected from a candidate and compare them with costs. If benefits outweigh costs, then the decision is made to design and implement the system. A systems financial benefit must exceed the cost of developing that system. i.e. a new system being developed should be a good investment for the organization. Economic feasibility considers the following  The cost to conduct a full system investigation.  The cost of hardware and software for the class ofapplication.  The benefits in the form of reduced cost or fewer costly errors.  The cost if nothing changes (The proposed system is not developed). The proposed “ONLINE SUPPLY INVENTORY SYSTEM” is economically feasible because  The system requires very less time factors.  The system will provide fast and efficient automated environment instead of slow and error prone manual system, thus reducing both time and man power spent in running the system.  The system will have GUI interface and very less user-training is required to learn it.
  • 33.
    Operational Feasibilities It isthe measures of how well a proposed system solves the problems and it takes advantages of the opportunities identified during the scope definition and problem analysis phases. CBST Supply Office has computer literate staff so they don’t find it hard to operate the proposed system. However, they need to improve their existing system to more accurate, reliable, secured and well-organized system. LegalFeasibilities  Government constrains – since the proposed system is going to be implemented in government institute, it may be subject to Rules and regulation imposed and even funding constrains.  Copyright issues – Since the proposed system will be using open source software there will be minimal licensing and related issues. Schedule Feasibilities The study of the proposed Online Inventory System of CBST Supply Office is convenient and sensible to its time frame. Conducting personal interviews with the Supply Officer, creating the documents, designing and developing the software were made to finish the proposal.
  • 34.
    Chapter VI Financial Feasibilityand Cost Benefits Analysis
  • 35.
    EXISTING OPERATIONALCOST (Suppliesand Equipment Annually) Table 1 Descripti on Cost Bond Paper Php 450.00 Ballpens Php 150.00 Stapler w/ staple Php 150.00 Puncher Php 150.00 Ledger Php100.00 Paper clip Php 50.00 Pentel Pens Php225.00 Cartolina Php 80.00 Envelope Php 50.00 Folder Php 260.00 Refill ink Php 800.00 Computer Php 25,000.00 Total = Php 27,465.00 PROPOSED OPERATIONALCOST (Supplies and Materials) Table 2 Description Price (Php) Quantity Cost Envelope Php 20.00 2 Php 40.00 Bond Paper Php 150.00 3 Php 450.00 Paper clip Php 3.00 15 Php 50.00 Refill ink Php 100.00 8 Php 800.00 Computer Php 25,000.00 1 set Php 25,000.00 Total = Php 26,340.00 EOP = Existing Operational Cost POC = Proposed Operational Cost D = Difference between the EOP and POC
  • 36.
    Formula: D = EOP– POC Computation: D = Php 27,465.00 – Php 26,340.00 D = Php 1,125.00 ANNUAL BENEFITSAND DEVELOPMENTCOST For CBST External Studies Center, we have calculated the expenses and benefits and the previous expenses is Php27, 465.00. And our proposed expenses are for only Php 26,340.00. Assuming an estimated six year operational life of equipment and software, the total benefit would approximate Php 6,750.00. PAYBACK PERIOD The payback period is the time period required for the amount invested in an asset to be repaid by the net cash outflow from the original investment, and is expressed in years. The formula for the payback method is simplistic: Divide the cash outlay (which is assumed to occur entirely at the beginning of the project) and divide by the amount of net cash flow generated by the project per year (which is assumed to be the same in every year). The second invests Php 26,340.00in a new system of inventory, and the new system for inventory then produces cash flow of Php1, 125.00 per year, then the payback period per year is (Php 26,340.00initial investment Php1,125.00 annual payback).
  • 37.
  • 38.
    1. TIME TABLE Activit y Detailedactivity Days required Data gathering Conduct interviews 3 Survey/questioners 4 Read supply office reports and information 3 Introduce web based system 5 Observed reaction to the propose system 4 Data flows and decision analysis Analyze data flow 24 Designing database 18 Data dictionary 6 Entity relationship 10 Analyze system requirements 12 Proposal preparation Perform cost and benefits analysis 11 Prepare recommendation 4 Prepare proposal 4 2. GANTT CHART
  • 39.
    3. PERT DIAGRAM 20 A,3B,4 C,3 D,5 E,4 F,24 I,10 J,12 K,11 L,4 M,4 10 30 40 50 70 80 90 100 101 G,18 H,6 60
  • 40.
    4. FLOWCHART The mainpage flow chart shows all the choices that the user can choose from. To start the system flow the user must logged in first before he/she can enter or access the system. When the user finishes typing her username and password, then he/she can click the login button to access the main page. But if he/she fails to login or his/her username or password is incorrect, he/she will stay in the login page and he/she cannot access to the main page.
  • 41.
    Login flowchart The loginflowchart shows the process when the user enters her username together with her password. After the user inputted his/her username and password, the system will check if those username and password inputted correct/incorrect or if it is exists, if not then the system will ask again for the correct username and password. If username and password exists, then the user can access the main page and perform different transactions.
  • 42.
    User Entry flowchart If theuser is already in the user page, he/she can view the list of all available items in the table and no the actions will display, and in the suppliers navigation he/she can choose whatever action he/she wants to perform. And after viewing all the items the users may now exit or logout after he/she finished what he’ll/she’ll done.
  • 43.
    Supplier Entry flowchart Also inthe supplier entry flowchart, he/she can choose or click the supplier entry navigation and the table and all the actions will display, and he/she can choose whatever action he/she wants to perform. And the back button let the user go back to the main page after he/she finished what he’ll/she’ll done.
  • 44.
    Stocks Entry flowchart Alsoin the items entry flowchart, he/she can choose or click the items entry navigation and the table and all the actions will display, and he/she can choose whatever action he/she wants to perform.
  • 45.
  • 46.
  • 47.
  • 48.
  • 49.
    6. Sample Coding <?php if(session_id() == "") session_start(); // Initialize Session data ob_start(); // Turn on output buffering ?> <?php include_once "ewcfg12.php" ?> <?php include_once ((EW_USE_ADODB) ? "adodb5/adodb.inc.php" : "ewmysql12.php") ?> <?php include_once "phpfn12.php" ?> <?php include_once "usersinfo.php" ?> <?php include_once "userfn12.php" ?> <?php
  • 50.
    // // Page class // $default= NULL; // Initialize page object first class cdefault { // Page ID var $PageID = 'default';
  • 51.
    // Project ID var$ProjectID = "{B36B93AF-B58F-461B-B767- 5F08C12493E9}"; // Page object name var $PageObjName = 'default'; // Page name function PageName() { return ew_CurrentPage(); }
  • 52.
    // Page URL functionPageUrl() { $PageUrl = ew_CurrentPage() . "?"; return $PageUrl; } // Message function getMessage() { return @$_SESSION[EW_SESSION_MESSAGE]; }
  • 53.
    function setMessage($v) { ew_AddMessage($_SESSION[EW_SESSION_MESSA GE],$v); } function getFailureMessage() { return @$_SESSION[EW_SESSION_FAILURE_MESSAGE]; } function setFailureMessage($v) {
  • 54.
    ew_AddMessage($_SESSION[EW_SESSION_FAILUR E_MESSAGE], $v); } function getSuccessMessage(){ return @$_SESSION[EW_SESSION_SUCCESS_MESSAGE]; } function setSuccessMessage($v) {
  • 55.
    ew_AddMessage($_SESSION[EW_SESSION_SUCCES S_MESSAGE], $v); } function getWarningMessage(){ return @$_SESSION[EW_SESSION_WARNING_MESSAGE]; } function setWarningMessage($v) { ew_AddMessage($_SESSION[EW_SESSION_WARNI
  • 56.
    NG_MESSAGE], $v); } // Methodsto clear message function ClearMessage() { $_SESSION[EW_SESSION_MESSAGE] = ""; } function ClearFailureMessage() { $_SESSION[EW_SESSION_FAILURE_MESSAGE] = "";
  • 57.
    } function ClearSuccessMessage() { $_SESSION[EW_SESSION_SUCCESS_MESSAGE]= ""; } function ClearWarningMessage() { $_SESSION[EW_SESSION_WARNING_MESSAGE] = "";
  • 58.
    } function ClearMessages() { $_SESSION[EW_SESSION_MESSAGE]= ""; $_SESSION[EW_SESSION_FAILURE_MESSAGE] = ""; $_SESSION[EW_SESSION_SUCCESS_MESSAGE] = ""; $_SESSION[EW_SESSION_WARNING_MESSAGE]
  • 59.
    = ""; } // Showmessage function ShowMessage() { $hidden = TRUE; $html = ""; // Message $sMessage = $this->getMessage(); $this->Message_Showing($sMessage, ""); if ($sMessage <> "") { // Message in Session,
  • 60.
    display if (!$hidden) $sMessage ="<button type="button" class="close" data- dismiss="alert">&times;</button>" . $sMessage; $html .= "<div class="alert alert-info ewInfo">" . $sMessage . "</div>"; $_SESSION[EW_SESSION_MESSAGE] = ""; // Clear message in Session } // Warning message
  • 61.
    $sWarningMessage = $this- >getWarningMessage(); $this->Message_Showing($sWarningMessage, "warning"); if($sWarningMessage <> "") { // Message in Session, display if (!$hidden) $sWarningMessage = "<button type="button" class="close" data- dismiss="alert">&times;</button>" . $sWarningMessage; $html .= "<div class="alert alert- warning ewWarning">" . $sWarningMessage . "</div>";
  • 62.
    $_SESSION[EW_SESSION_WARNING_MESSAGE] = ""; //Clear message in Session } // Success message $sSuccessMessage = $this->getSuccessMessage(); $this->Message_Showing($sSuccessMessage, "success"); if ($sSuccessMessage <> "") { // Message in Session, display if (!$hidden)
  • 63.
    $sSuccessMessage = "<button type="button"class="close" data- dismiss="alert">&times;</button>" . $sSuccessMessage; $html .= "<div class="alert alert-success ewSuccess">" . $sSuccessMessage . "</div>"; $_SESSION[EW_SESSION_SUCCESS_MESSAGE] = ""; // Clear message in Session } // Failure message $sErrorMessage = $this->getFailureMessage();
  • 64.
    $this->Message_Showing($sErrorMessage, "failure"); if ($sErrorMessage <>"") { // Message in Session, display if (!$hidden) $sErrorMessage = "<button type="button" class="close" data- dismiss="alert">&times;</button>" . $sErrorMessage; $html .= "<div class="alert alert-danger ewError">" . $sErrorMessage . "</div>"; $_SESSION[EW_SESSION_FAILURE_MESSAGE] =
  • 65.
    ""; // Clearmessage in Session } echo "<div class="ewMessageDialog"" . (($hidden) ? " style="display: none;"" : "") . ">" . $html . "</div>"; } var $Token = ""; var $TokenTimeout = 0; var $CheckToken = EW_CHECK_TOKEN; var $CheckTokenFn = "ew_CheckToken"; var $CreateTokenFn = "ew_CreateToken";
  • 66.
    // Valid Post functionValidPost() { if (!$this->CheckToken || !ew_IsHttpPost()) return TRUE; if (!isset($_POST[EW_TOKEN_NAME])) return FALSE; $fn = $this->CheckTokenFn; if (is_callable($fn)) return $fn($_POST[EW_TOKEN_NAME], $this->TokenTimeout); return FALSE; }
  • 67.
    // Create Token functionCreateToken() { global $gsToken; if ($this->CheckToken) { $fn = $this->CreateTokenFn; if ($this->Token == "" && is_callable($fn)) // Create token $this->Token = $fn(); $gsToken = $this->Token; // Save to global variable }
  • 68.
    } // // Page classconstructor // function __construct() { global $conn, $Language; global $UserTable, $UserTableConn; $GLOBALS["Page"] = &$this; $this->TokenTimeout = ew_SessionTimeoutTime();
  • 69.
    // Language object if(!isset($Language)) $Language = new cLanguage(); // Page ID if (!defined("EW_PAGE_ID")) define("EW_PAGE_ID", 'default', TRUE); // Start timer if (!isset($GLOBALS["gTimer"])) $GLOBALS["gTimer"] = new cTimer();
  • 70.
    // Open connection if(!isset($conn)) $conn = ew_Connect(); // User table object (users) if (!isset($UserTable)) { $UserTable = new cusers(); $UserTableConn = Conn($UserTable- >DBID); } }
  • 71.
    // // Page_Init // function Page_Init(){ global $gsExport, $gsCustomExport, $gsExportFile, $UserProfile, $Language, $Security, $objForm; // User profile $UserProfile = new cUserProfile(); // Security
  • 72.
    $Security = newcAdvancedSecurity(); // Global Page Loading event (in userfn*.php) Page_Loading(); // Page Load event $this->Page_Load(); // Check token if (!$this->ValidPost()) { echo $Language- >Phrase("InvalidPostRequest");
  • 73.
    $this->Page_Terminate(); exit(); } // Create Token $this->CreateToken(); } // //Page_Terminate // function Page_Terminate($url = "") {
  • 74.
    global $gsExportFile, $gTmpImages; //Page Unload event $this->Page_Unload(); // Global Page Unloaded event (in userfn*.php) Page_Unloaded(); // Export $this->Page_Redirecting($url); // Close connection
  • 75.
    ew_CloseConn(); // Go toURL if specified if ($url <> "") { if (!EW_DEBUG_ENABLED && ob_get_length()) ob_end_clean(); header("Location: " . $url); } exit(); }
  • 76.
    // // Page main // functionPage_Main() { global $Security, $Language; if (!$Security->IsLoggedIn()) $Security- >AutoLogin(); $Security->LoadUserLevel(); // Load User Level if ($Security->AllowList(CurrentProjectID() . 'dashboard.php')) $this->Page_Terminate("dashboard.php"); // Exit and go to default page
  • 77.
    if ($Security->AllowList(CurrentProjectID() . 'a_stock_items')) $this- >Page_Terminate("a_stock_itemslist.php"); if($Security->AllowList(CurrentProjectID() . 'a_suppliers')) $this- >Page_Terminate("a_supplierslist.php"); if ($Security->AllowList(CurrentProjectID() . 'a_purchases')) $this- >Page_Terminate("a_purchaseslist.php");
  • 78.
    if ($Security->AllowList(CurrentProjectID() . 'a_purchases_detail')) $this- >Page_Terminate("a_purchases_detaillist.php"); if($Security->AllowList(CurrentProjectID() . 'a_customers')) $this- >Page_Terminate("a_customerslist.php"); if ($Security->AllowList(CurrentProjectID() . 'a_sales')) $this- >Page_Terminate("a_saleslist.php");
  • 79.
    if ($Security->AllowList(CurrentProjectID() . 'a_sales_detail')) $this- >Page_Terminate("a_sales_detaillist.php"); if($Security->AllowList(CurrentProjectID() . 'a_payment_transactions')) $this- >Page_Terminate("a_payment_transactionslist.php"); if ($Security->AllowList(CurrentProjectID() . 'a_stock_categories')) $this- >Page_Terminate("a_stock_categorieslist.php");
  • 80.
    if ($Security->AllowList(CurrentProjectID() . 'a_unit_of_measurement')) $this- >Page_Terminate("a_unit_of_measurementlist.php"); if($Security->AllowList(CurrentProjectID() . 'announcement')) $this- >Page_Terminate("announcementlist.php"); if ($Security->AllowList(CurrentProjectID() . 'breadcrumblinks')) $this- >Page_Terminate("breadcrumblinkslist.php");
  • 81.
    if ($Security->AllowList(CurrentProjectID() . 'help')) $this->Page_Terminate("helplist.php"); if($Security->AllowList(CurrentProjectID() . 'help_categories')) $this- >Page_Terminate("help_categorieslist.php"); if ($Security->AllowList(CurrentProjectID() . 'languages')) $this- >Page_Terminate("languageslist.php"); if ($Security->AllowList(CurrentProjectID() .
  • 82.
    'settings')) $this- >Page_Terminate("settingslist.php"); if ($Security->AllowList(CurrentProjectID() . 'stats_counter')) $this- >Page_Terminate("stats_counterlist.php"); if($Security->AllowList(CurrentProjectID() . 'stats_counterlog')) $this- >Page_Terminate("stats_counterloglist.php"); if ($Security->AllowList(CurrentProjectID() .
  • 83.
    'stats_date')) $this- >Page_Terminate("stats_datelist.php"); if ($Security->AllowList(CurrentProjectID() . 'stats_hour')) $this- >Page_Terminate("stats_hourlist.php"); if($Security->AllowList(CurrentProjectID() . 'stats_month')) $this- >Page_Terminate("stats_monthlist.php"); if ($Security->AllowList(CurrentProjectID() .
  • 84.
    'stats_year')) $this- >Page_Terminate("stats_yearlist.php"); if ($Security->AllowList(CurrentProjectID() . 'themes')) $this- >Page_Terminate("themeslist.php"); if($Security->AllowList(CurrentProjectID() . 'timezone')) $this- >Page_Terminate("timezonelist.php"); if ($Security->AllowList(CurrentProjectID() .
  • 85.
    'userlevels')) $this- >Page_Terminate("userlevelslist.php"); if ($Security->AllowList(CurrentProjectID() . 'users')) $this->Page_Terminate("userslist.php"); if($Security->AllowList(CurrentProjectID() . 'view_sales_outstandings')) $this- >Page_Terminate("view_sales_outstandingslist.php"); if ($Security->AllowList(CurrentProjectID() . 'view_purchases_outstandings'))
  • 86.
    $this- >Page_Terminate("view_purchases_outstandingslist.php"); if ($Security->AllowList(CurrentProjectID() . 'view_sales_details')) $this- >Page_Terminate("view_sales_detailslist.php"); if($Security->AllowList(CurrentProjectID() . 'view_purchases_details')) $this- >Page_Terminate("view_purchases_detailslist.php"); if ($Security->IsLoggedIn()) { $this->setFailureMessage($Language-
  • 87.
    >Phrase("NoPermission") . "<br><br><a href="logout.php">". $Language- >Phrase("BackToLogin") . "</a>"); } else { $this->Page_Terminate("login.php"); // Exit and go to login page } } // Page Load event function Page_Load() {
  • 88.
    //echo "Page Load"; } //Page Unload event function Page_Unload() { //echo "Page Unload"; } // Page Redirecting event function Page_Redirecting(&$url) {
  • 89.
    // Example: //$url ="your URL"; if (IsLoggedIn()) { $url = "dashboard.php"; } else { $url = "login.php"; } } // Message Showing event // $type = ''|'success'|'failure'
  • 90.
    function Message_Showing(&$msg, $type){ // Example: //if ($type == 'success') $msg = "your success message"; } } ?> <?php ew_Header(FALSE) ?> <?php
  • 91.
    // Create pageobject if (!isset($default)) $default = new cdefault(); // Page init $default->Page_Init(); // Page main $default->Page_Main(); ?> <?php include_once "header.php" ?> <?php $default->ShowMessage();
  • 92.
    ?> <?php include_once "footer.php"?> <?php $default->Page_Terminate(); ?>
  • 93.
  • 94.
    1. Summary Some institutionsare still doing their inventory the old way, the manual process of recording their supplies by paper. It is a time consuming process and could also cause other problems. The upgrading of the existing computerized system into an advance system reduces the time in processing the inventory of the supplies of the school. It can give accurate information in generating reports. The data that has been collected by the proponents through the interviews and observations that were conducted are summarized below:  The proponents have discovered that there is no data security and data integrity in their existing system.  The Supply Officer is having a hard time in updating the inventory records of the school.  It is time consuming in generating reports. 2. Conclusion The objective of this project was to build a program for maintaining the details of all Supply Order .The system developed is able to meet all the basic requirements. It will provide the facility to the user so that they can keep tracks of all the equipment being supplied. The management of the Inventory will be also benefited by the proposed system, as it will automate the whole supply procedure, which will reduce the workload. The security of the system is also one of the prime concerns. There is always a room for improvement in any software, however efficient the system may be. The important thing is that the system should be flexible enough for future modifications. The system has been factored into different modules to make system adapt to the further changes. Every effort has been made to cover all user requirements and make it user friendly.
  • 95.
    Goal achieved: TheSystem is able provide the interface to the user so that he can replicate his desired data. User friendliness: Though the most part of the system is supposed to act in the background, efforts have been made to make the foreground interaction with user as smooth as possible. Also the integration of the system with Inventory Management project has been kept in mind throughout the development phase. 3. Recommendation Future studies should look at the opportunity of implementing a standard procedure for the procurement method as applied in the industry with view minimizing waste in inventory. Other issues that can be further discussed are the ability to integrate the system into faculty website, providing more accessibility to the teachers, students and visitors to acknowledge the inventory status. Also, better strategies are to devised for the faculty and staffs so that a more feasible procedure is followed in the procurement practices. 4. Definition ofTerms  Inventory- is the process of making an itemized list of supplies on hand.  Inventory system- is the system of recording the properties of the school in supply office  Faculty’s information- faculty’s background  Data loss-refers to the unforeseen loss of data orinformation.  Data Security- extrusion prevention is the practice of stopping data leakage by filtering outbound network traffic. The practice protects sensitive digital assets from unauthorized transfer by stopping the movement of packets across the network. Extrusion detection, by contrast, simply alerts an administrator to a potential issue.  Data Integrity- refers to the validity of data, meaning data is consistent and correct.
  • 96.