Business Process of

Double Entry System, Analysis
and Design


Prepared By Mohsin Yaseen (System Analyst)




Email: myasinr@gmail.com
Skype: myasinr
Cell: +92 334 906 9919
Portfolio: http://be.net/myasinr
Wordpress: http://mohsinpage.wordpress.com
Linkedin: http://pk.linkedin.com/in/rmyasin
Twitter: http://twitter.com/moshsin




                                              @2012
Double Entry System, Analysis and Design



Contents
Chapter 1: ............................................................................................................................................... 6
   Introduction ........................................................................................................................................ 6
Chapter 2: ............................................................................................................................................... 7
   Double Entry System ........................................................................................................................... 7
       For Example ..................................................................................................................................... 7
       Prerequisite of a Transaction (Voucher) ........................................................................................... 8
Chapter 3: ............................................................................................................................................. 12
   Accounting Reports and Financial Statements ................................................................................... 12
       Accounting Reports ....................................................................................................................... 12
       Financial Reports ........................................................................................................................... 12
Chapter 4: ............................................................................................................................................. 13
   Data Flow Diagram ............................................................................................................................ 13
       Notations....................................................................................................................................... 13
       Double Accounting Operation ........................................................................................................ 14
       Bank Reconciliation........................................................................................................................ 15
       Reporting....................................................................................................................................... 16
       Closing and Opening Entries .......................................................................................................... 17
       Users ............................................................................................................................................. 17
       Data Stores .................................................................................................................................... 18
       Documents .................................................................................................................................... 18
       Processes....................................................................................................................................... 18
Chapter 5: ............................................................................................................................................. 35
   Entity Relationship Diagram............................................................................................................... 35
Chapter 6: ............................................................................................................................................. 37
   Table, Data Structure, Security .......................................................................................................... 37
       Access Controls Keywords.............................................................................................................. 37
       Security Groups ............................................................................................................................. 37
       Tables ............................................................................................................................................ 37
       Tables and Access Control Summary .............................................................................................. 38
       Security Roles ................................................................................................................................ 39
       Data Structures .............................................................................................................................. 39




                                                                                                                                                           2
Double Entry System, Analysis and Design


Chapter 8: ............................................................................................................................................. 55
   Forms, Menus and Workflows ........................................................................................................... 55
       Main Forms ................................................................................................................................... 55
       Form Control Legends .................................................................................................................... 56
       Forms ............................................................................................................................................ 56
       Menus and its Hierarchy ................................................................................................................ 66
Chapter 9: ............................................................................................................................................. 68
   Architecture Design ........................................................................................................................... 68




                                                                                                                                                          3
Double Entry System, Analysis and Design




Figures:
Figure 1: Transaction Cycle ..................................................................................................................................... 8
Figure 2: Voucher Approval Workflow ................................................................................................................... 10
Figure 3: DFD Double Accounting Operation ......................................................................................................... 14
Figure 4: DFD Bank Reconciliation ......................................................................................................................... 15
Figure 5: DFD Reporting........................................................................................................................................ 16
Figure 6: DFD Closing and Opening Entries ............................................................................................................ 17
Figure 7: Forms: Main Window ............................................................................................................................. 55
Figure 8: Forms Control Legend............................................................................................................................. 56
Figure 9: Forms res_currency ................................................................................................................................ 57
Figure 10: Forms: res_company ............................................................................................................................ 57
Figure 11: Forms account_account_type ............................................................................................................... 58
Figure 12: Forms account_account ....................................................................................................................... 58
Figure 13: Forms res_country, res_country_state, res_partner_address ................................................................ 59
Figure 14: Forms res_users ................................................................................................................................... 59
Figure 15: Forms res_partner_category, res_partner_title ..................................................................................... 60
Figure 16: Forms res_partner ................................................................................................................................ 60
Figure 17: Forms res_groups ................................................................................................................................. 61
Figure 18: Forms ir_ui_menu, ir_rule..................................................................................................................... 61
Figure 19: Forms ir_model_access , ir_rule, ir_sequence_type ............................................................................... 62
Figure 20: Forms ir_sequence, account_journal_column, account_journal_view .................................................... 62
Figure 21: Forms account_fiscalyear, account_period ........................................................................................... 63
Figure 22: Forms account_journal ......................................................................................................................... 63
Figure 23: Forms account_bank_statement .......................................................................................................... 64
Figure 24: Forms account_bank_statement_line ................................................................................................... 64
Figure 25: Forms account_move ........................................................................................................................... 65
Figure 26: Forms account_move_line .................................................................................................................... 65
Figure 27: Architecture Design .............................................................................................................................. 68




                                                                                                                                                                 4
Double Entry System, Analysis and Design



Tables
Table 1: Voucher Format _______________________________________________________________________7
Table 2: General Journal Format _________________________________________________________________8
Table 3: Ledger Format_________________________________________________________________________8
Table 4: Financial Year 2012-2013 ________________________________________________________________ 9
Table 5: Chart of Accounts With Types _____________________________________________________________ 9
Table 6: Complate Voucher Format ______________________________________________________________ 10
Table 7: DFD Legends _________________________________________________________________________13
Table 8: DFD Processes ________________________________________________________________________34
Table 9: DB Tables, Security Groups and Rights _____________________________________________________38
Table 10: DB Table res_currency_________________________________________________________________39
Table 11: DB Table res_currency_rate ____________________________________________________________ 39
Table 12: DB Table res_company ________________________________________________________________ 40
Table 13: DB Table account_account_type_________________________________________________________ 41
Table 14: DB Table account_account _____________________________________________________________ 42
Table 15: DB Table res_country _________________________________________________________________42
Table 16: DB Table res_country_state ____________________________________________________________ 42
Table 17: DB Table res_partner_address __________________________________________________________ 43
Table 18: DB Table res_users ___________________________________________________________________44
Table 19: DB Table res_partner_category _________________________________________________________ 44
Table 20: DB Table res_partner_titles ____________________________________________________________ 44
Table 21: DB Table res_partner _________________________________________________________________46
Table 22: DB Table res_groups __________________________________________________________________46
Table 23: DB Table ir_ui_menu __________________________________________________________________47
Table 24: DB Table ir_model_access______________________________________________________________ 47
Table 25: DB Table ir_rule______________________________________________________________________47
Table 26: DB Table ir_sequence_type _____________________________________________________________ 47
Table 27: DB Table ir_sequence _________________________________________________________________48
Table 28: DB Table account_journal_column _______________________________________________________ 48
Table 29: DB Table account_journal_view _________________________________________________________ 49
Table 30: DB Table account_fiscalyear ____________________________________________________________ 49
Table 31: DB Table account_period ______________________________________________________________ 50
Table 32: DB Table account_journal ______________________________________________________________ 51
Table 33: DB Table account_bank_statement ______________________________________________________ 52
Table 34: DB Table account_bank_statement_line __________________________________________________52
Table 35: DB Table account_move _______________________________________________________________ 53
Table 36: DB Table account_move_line ___________________________________________________________ 54
Table 37: Hierarchical Menus and Tables __________________________________________________________ 67




                                                                                                    5
Double Entry System, Analysis and Design



Chapter 1:

Introduction
The main focus of this document is to explain

    1. How double entry system works,
    2. Manual workflow,
    3. Reports required,
       including its analysis and engineering
    4. Data Flow Diagram,
    5. ER Diagram,
    6. Tables and Data Structures,
    7. Menus, Forms Designing (List and Edit View) and Workflows
    8. Architecture Design.

    I have bifurcated these topics as per chapter for this document. I will spend more time to explain
    last 5 topics. In First chapter I will explain some basic concept of manual double entry system, in 2 nd
    its workflow with diagrams and in 3rd some important reports.




                                                                                                               6
Double Entry System, Analysis and Design



Chapter 2:

Double Entry System
Double Entry System represents an business accounting in which, every transaction related to any
financial year (periods) is recorded in books of accounts in such way that balance of both sides should be
equal.

Keywords:

 Transaction: Any operation that effects (increases or decrease) the business accounts value like capital,
liability, expense, assets and revenue.

Financial Year: Every organization shows financial value of its organization in a year. Every year splits in
months (3 or6) wise periods.

Books of Accounts: Books are type of accounting registers where transactions are recorded.

Balance: Value of any business account.

For Example
An Owner starts a trading business, and he invests Rs. 500,000 in his business on 18-Sep-2012. How this
business transaction will be recorded in books of accounts?

First he writes his business transaction in a summarize form as a proof called voucher. Example

                                                          Company Name
                                                             Voucher
                              No                                          1
                              Date                                        18-Sep-2012
            Financial Year    Financial Year                              2012-2013
                              Financial Period                            12-13- IST Period
                              Currency                                    PKR

                              Accounts                                    Dr             Cr
                              Assets - Bank                               500000
            Transaction
                              Capital – Owners Equity                                  500000
            Balance           Total                                       500000       500000
                              Narration                                   Investment from Owner
                                             Table 1: Voucher Format

In second step, transaction from voucher will be recorded in books of accounts, this book known is as
General Journal. Example

                                                 General Journal
            Date                  Accounts                                Dr             Cr




                                                                                                               7
Double Entry System, Analysis and Design


            18-Sep-2012          Assets - Bank                                 500000
            18-Sep-2012          Capital – Owners Equity                                     500000
                                        Table 2: General Journal Format

In third step using this general journal, entries are classified according to accounts and are recorded in
other book called ledger and the process is known as posting. Example

            Assets Bank- Ledger
            Date           Dr         Balance         Date                Cr            Balance
            18-Sep-2012 500000        500000



            Capital Owners Equity – Ledger
            Date           Dr        Balance          Date                Cr            Balance
                                                      18-Sep-2012         500000        500000

                                            Table 3: Ledger Format

Above given example elaborate the basic double entry system from preparation of vouchers to posting.


  Transaction             Voucher            Posting General            Posting Accounts          Transaction
     Starts             Preparation              Journal                    Ledgers                  Ends

                                          Figure 1: Transaction Cycle

Prerequisite of a Transaction (Voucher)
Some prerequisite of a voucher are

    1.   Company’s Currency
    2.   Company financial years and periods
    3.   Business Accounts List (Chart of Account)
    4.   Company’s Books of Accounts
    5.   Voucher Approval Process

    1. Company Currency
Every company uses a currency as its basic unit of account and other currencies are used too in business
process. In all vouchers this basic currency will be used till transactions in other currencies are not
mentioned.

    2. Company financial years and periods
Every Company define its start and end dates of financial year and its sub financial periods before
preparing vouchers, like

                                                Financial Year
                                                  2012-2013




                                                                                                                8
Double Entry System, Analysis and Design


                Start Date        1st July 2012       End date             30 June 2013

                Period            Start Date          End date             Duration
                IST 12-13         1st Jul 2012        30 Sep 2012          3 Months
                2ND 12-13         1st Oct2012         31 Dec 2012          3 Months
                3RD 12-13         1st Jan 2012        31 Mar 2012          3 Months
                4TH 12-13         1st Apr 2012        30 Jun 2012          3 Months
                                      Table 4: Financial Year 2012-2013

   3. Business Accounts List (Chart of Account)
Organizations define different accounts under following major type

       C: Capital
       L: Liability
       E: Expense
       A: Asset
       R: Revenue

Some companies define these accounts in hierarchal nature like parent and child account, some other
related terms used for these accounts are main and sub accounts. This classification of account with
unique number is known as chart of accounts. Below is the example of a small chart of account of
company ABC

               Account Code                       Account Name                    Account Type
               001                Assets                                          Asset
               002                                        Building                Asset
               003                                        Furniture               Asset
               004                Liability                                       Liability
               005                                        Account Payable         Liability
               006                Expenses                                        Expense
               007                                        Purchases               Expense
               008                                        Electricity Expenses    Expense
               009                Income                                          Revenue
               010                                        Sales                   Revenue
               011                                        Other Income            Revenue
                                   Table 5: Chart of Accounts With Types

   4. Company’s Books of Accounts
   As explained earlier main book of account is General Journal. After recording voucher General
   Journal posting in ledgers is done. Different Organizations use different ledger like:

           Cash Ledger
           Bank Ledger
           Expense Ledger
           and others




                                                                                                       9
Double Entry System, Analysis and Design


     5. Voucher approval process
The process varies according to organization’s hierarchy staff and its approval policy. Generally accounts
officer prepares the voucher and attaches physical proofs if needed. This voucher is then forward to his
senior for approval example

                                    State: Draft          State: Approved by Auditor




                                                    Auditor/
                                                                                                                                                       Posting
 Voucher         Accounts Officer                  Manager
                                                                          Controller
                                                                                                   Director Finance                Accounts Officer    General
Preparation                                                                Finnece
                                                   Accounts                                                                                            Journal
                                                                                                                                                       State: posted

                                    Cancel

                                                                        State: Approved by Controller Finance State: Approved by Director Finance



                                                      Figure 2: Voucher Approval Workflow

In manual accounting system approval signature show the status of voucher. After approval of voucher
from the person in authority as per organization’s and its policy, Account officer is then responsible for
entering and recording vouchers in General Journal with mentioned dates finally are filed vouchers with
proofs.

                                                                                       Company Name
                                                                                          Voucher
                                        No                                                                            1
                                        Date                                                                          18-Sep-2012
              Financial
                                        Financial Year                                                                2012-2013
              Year
                                        Financial Period                                                              12-13- IST Period
                                        Currency                                                                      PKR

                                        Accounts                                                                      Dr                      Cr
              Business                  Assets - Bank                                                                 500000
              Accounts &                Capital – Owners Equity                                                                               500000
              its impact
              Balance                   Total                                                                         500000       500000
                                        Narration                                                                     Investment from Owner

                                                                                                       Approved By
              Approval                                                                                  Controller                          Director
                                           Prepared By                      Auditor
              Process                                                                                    Finance                            Finance
                                              Signature                   Signature                     Signature                          Signature
                                                        Table 6: Complate Voucher Format




Any change is required in business account of a posted voucher, the account officer will prepare another
voucher to reset the attributes. This voucher is known as adjustment voucher including adjustment
entries.




                                                                                                                                                                       10
Double Entry System, Analysis and Design




                                           11
Double Entry System, Analysis and Design



Chapter 3:

Accounting Reports and Financial
Statements

Classifications of reports are

Accounting Reports
      Main Ledger Report
      Sub Ledger Report
      Journal Report
      Trail Balance
      Payable Balance Reports
      Receivable Balance Reports



Financial Reports
       Profit and Loss Statement
       Balance Sheet
       Cash Flow
       Changes in Equity Report
       Additional Reports




                                           12
Double Entry System, Analysis and Design



Chapter 4:

Data Flow Diagram
General we divide data flow diagram of double accounting system in four sub diagrams;

          Double Accounting Operation
          Bank Reconciliation
          Reporting
          Closing and Opening Entries

Notations
Date Store

Flow of Information


Process




Physical Proofs




Files




Users




Report

                                           $


Bank


Cheque Book


                                               Table 7: DFD Legends




                                                                                        13
Double Entry System, Analysis and Design


Double Accounting Operation


                                                                            2.0
                                                   1.0
                                                                      Attached Proofs
                                             Prepare Voucher
                                                                       With Voucher

                  Account Officer
                                                                                               Proofs


                                                          Cancel           3.0
                                                                         Approval


                        7.0                      6.0                                        Auditor/
                     File The              Record Approved                              Manager Accounts
                    Approved              Voucher in General
                    Vouchers                   Journal
                                                                           4.0
                                                                         Approval



                                                                                         Controller Finance


                                                                            5.0
                                                                          Approval
                                       General
                                       Journal
                    Voucher Files
                                                                                         Director Finance



                                                    8.0
                                                 Posting in          Ledgers
                                                  Ledger




                                    Figure 3: DFD Double Accounting Operation




                                                                                                              14
Double Entry System, Analysis and Design




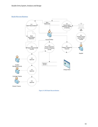
Bank Reconciliation


                                                       Bank
                                                    Statements                          6.2                $
                             6.3
                                                                                  Receive Bank
                      Bank Reconciliation
                                                                                Statement (Weekly
                                                                                    or Monthly)

                                                                                                         Bank



                                                                                                           6.2
                           Bank
                                                                                                     Present Cheque
                        Reconciliation
                                                                                                      and Payment
                         Statement
                                                      Account Officer                                   Transfer




                                                            6.0
                              6.4                                                      6.1
                                                      Record Approved
                      Prepare Adjustment                                        Prepare Cheque for
                                                     Voucher in General
                           Voucher                                                   Payment
                                                          Journal


                                                                                                        Supplier



                             3.0
                           Approval


                                                 General
     Auditor/                                    Journal
 Manager Accounts


                             4.0                                                  Cheque Book
                           Approval



 Controller Finance



                             5.0
                           Approval


 Director Finance


                                            Figure 4: DFD Bank Reconciliation




                                                                                                                   15
Double Entry System, Analysis and Design


Reporting


                                                                           9.0
                                                                                         Main Ledger
                                                                     Ledger Reporting
                                                                                          and Sub
                                                                                          Reports




                                                                          10.0
                                                                         Journal
                                                                        Reporting       Journal Report




                                                                            11.0
                                                                       Trail Balance
                                                                        Reporting       Trial Balance




                                                                          12.0
                                                                       Payable and
                                 Ledgers                                                 Payable and
                                                                       Receivable
                                                                                         Receivable
                                                                        Reporting
                                                                                           Reports

        Account Officer


                                                                            13.0
                                                                      Profit and Loss     Profit and
                                                                        Reporting           Loss
                                                                                          Statement




                                                                          14.0
                                                                      Balance Sheet
                                                                        Reporting       Balance Sheet




                                                                          15.0
                                                                        Cash Flow
                                                                                          Cash Flow
                                                                        Reporting
                                                                                          Statement




                                                                           16.0
                                                                       Changes in
                                                                                         Changes in
                                                                     Equity Reporting
                                                                                        Equity Repot




                                           Figure 5: DFD Reporting




                                                                                                         16
Double Entry System, Analysis and Design




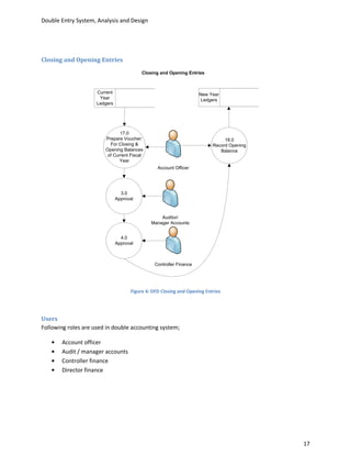
Closing and Opening Entries
                                          Closing and Opening Entries



                     Current                                        New Year
                      Year                                           Ledgers
                     Ledgers




                               17.0
                        Prepare Voucher:                                       18.0
                          For Closing &                                   Record Opening
                        Opening Balances                                     Balance
                         of Current Fiscal
                               Year
                                                 Account Officer




                                 3.0
                               Approval



                                                  Auditor/
                                              Manager Accounts


                                 4.0
                               Approval



                                               Controller Finance




                                     Figure 6: DFD Closing and Opening Entries




Users
Following roles are used in double accounting system;

       Account officer
       Audit / manager accounts
       Controller finance
       Director finance




                                                                                           17
Double Entry System, Analysis and Design




       Data Stores
       Following data stores are used in double accounting system;

                General Journal
                Ledgers

       Documents
       Following documents are used in double accounting system;

                Vouchers
                Physical Proofs
                Bank Statements

       Processes
                                         Data Store /
        Process
 ID                      User/Role       Document/                              Process Description
         Name
                                           Report
1.0   Prepare         Account Officer    Voucher         In chapter 2, formats, attributes and prerequisites of a voucher
      Voucher                                            has been explained. Each voucher can be divided into five
                                                         categories. To these categories for every organization is not
                                                         obligatory. The number of these categories could be increase or
                                                         decrease for our own case. These Five forms are;
                                                                      Bank Payment Voucher (BPV)
                                                                      If a transaction includes payment from any bank
                                                                      account of the organization then the voucher is
                                                                      termed as BPV.
                                                                      Bank Receipt Voucher (BRV)
                                                                      Transaction which includes cash receipt in any bank
                                                                      account of the organization is termed as BRV.
                                                                     Cash Payment Voucher (CPV)
                                                                     The transaction which involved payment from any
                                                                     cash account (also known as Petty Cash Account) of
                                                                     the organization is called CPV
                                                                     Cash Receipt Voucher (CRV)
                                                                     A transaction including receipt in any cash account
                                                                     (also known as Petty Cash Account) of the
                                                                     organization is CRV
                                                                     Journal Voucher (JV)




                                                                                                            18
Double Entry System, Analysis and Design


                                                                  If any transaction does not includes BPV, BRV, CPV or
                                                                  CRV then we narrate this voucher as JV. Journal
                                                                  Voucher is the main category, rest are extracted from
                                                                  JV to make the operation easy.
2.0   Attached       Account Officer    Voucher and   Each voucher includes some physical proofs. For example any
      Proofs With                       Additional    organization who wants to pay a supplier. Now what are the
      Voucher                           Proofs        reasons of payment? May be supplier provides some services or
                                                      sell some goods to organization. May be this will be some sort of
                                                      advance (security) of start transaction. Whatever reason is, there
                                                      should be some physical proof. In case of payments of electricity
                                                      bills we will attach copy of electricity bill. In case of security to
                                                      avail the services of supplier then we will attach the agreement
                                                      copy and vice versa.
3.0   Approval       Auditors/          Voucher and   When Account officer successfully prepare the voucher and
                     Manager            Additional    attached the proofs successfully then this voucher will send to
                     Accounts           Proofs        Organization Auditors/ Manager Accounts for approval. Approval
                                                      level will be varying according to policy of organization. Auditor/
                                                      Manager Accounts sign the voucher is this is prepared correctly, IF
                                                      an mistake exist then Auditor request Account Officer to correct
                                                      the mistake or prepare again with mention correction.
4.0   Approval       Controller         Voucher and   Same voucher will be sign by auditor’s manager like controller
                     Finance            Additional    finance. Controller Finance also ensures that either this voucher is
                                        Proofs        sign by Auditors/ Manager Account or not.
5.0   Approval       Director Finance   Voucher and   In next approval; Director Finance will sign the voucher after
                                        Additional    checking of Auditor and Controller finance approval.
                                        Proofs
6.0   Record         Account Officer    Voucher and   As mention previously this approval flow of voucher can be vary
      Approved                          General       according to organization policy. According to approval policy if
      Voucher in                        Journal       voucher is completely approved by each responsible then voucher
      General                                         will be send back to Account Officer. Account officer record its
      Journal                                         transaction detail in General Journal. General Journal is first book
      Or                                              of account where every voucher details are recorded.
      Journalizing                                    Format of General Journal:
                                                       Date-        VNo     Particulars            L/F Debit       Credit
                                                       2012
                                                       18-Sep       1       Bank                   -     500000
                                                                             To Capital            -               500000
                                                                            [amount brought
                                                                            toward capital,




                                                                                                            19
Double Entry System, Analysis and Design



                                                                             cheque no 34564]
                                                       19-Sep          2     Advance for Office     -    25000
                                                                              To Bank               -            25000
                                                                             [Advance
                                                                             Payment of office
                                                                             rent, cheque no
                                                                             34565]
                                                       20- Sep         3     Purchases              -    30000
                                                                              To Bank               -            30000
                                                                             [Purchases from
                                                                             Ahmad & Co,
                                                                             cheque no 34566]
                                                       21-Sep          4     Acc Receivable         -    6000
                                                                              To Sales              -            6000
                                                                             [Sales to Sajid &
                                                                             co]
6.1   Prepare        Account Officer    Cheque Book   For each payment to supplier, Account officer prepares cheque.
      Cheque for                                      Following are some payments by cheque and some receipts in
      Payments                                        bank account ledger report.
                                                         Bank Account Ledger Report (from 1-Sep- 12 to 30-Sep-12)
                                                       Date Cheque Particulars             Debit Credit Balance

                                                                           Opening Balance       10000           10000
                                                                           Payable to
                                                       3        343        Dawood & Co                   2500    7500

                                                       5        3463       Bill Discount         11900           19400
                                                                           Payable To
                                                       9        344                                      1000    18400
                                                                           Naeem
                                                                           Receivable from
                                                       10       7564       Rizwan & Co            400            18800

                                                                           Payable to
                                                       16       345        Saleem & Co                   1500    17300

                                                                           Receivable from
                                                       20       3446       Crown & Co            1800            19100

                                                       21       346        Payable to Asif               2000    17100
                                                                           Receivable from
                                                       24       8695       Rafiq & Sons          4000            21100

                                                       27       347        Petty Cash                    1200    19900
                                                       28       4544       Petty Cash             600            20500
                                                                           Payable to
                                                       30       349                                      5500    15000
                                                                           Ahmad




                                                                                                           20
Double Entry System, Analysis and Design


                                                                         Receivable from
                                                       30       65454    Naseem & Co         3000              18000

                                                                          Closing Balance            18000
6.2   Receive Bank   Account Officer    Bank          Bank send monthly bank statement to account officer; below is
      Statement                         Statement     the sep-12 bank account statement;
      (Weekly or                                                               Bank Account Title
      Monthly)                                                              Bank Statement Sep-2012
                                                       Date Cheque Particulars Withdrawal Deposit Balance
                                                                          Opening                     10000     10000
                                                                          Balance
                                                                          Cross               2500                7500
                                                                          Cheque:
                                                       4       343
                                                                          Dawood &
                                                                          Co
                                                                          Bill                        11900     19400
                                                       5       3463
                                                                          Discount
                                                                          Rizwan &                      400     19800
                                                       6       7564
                                                                          Co
                                                                          Cross               1000              18800
                                                       10      344        Cheque:
                                                                          Naeem
                                                                          Cross               1500              17300
                                                                          Cheque:
                                                       17      345
                                                                          Saleem &
                                                                          Co
                                                                          Self                1200              16100
                                                       26      347        Cheque:
                                                                          Self
                                                       27      4544       Cash                          600     16700
                                                                          B/R                12000                4700
                                                       27      4699
                                                                          Dishonored
                                                                          Rehman &                     1100       5800
                                                       28      4678
                                                                          Sons
                                                                          Interest on                   300       6100
                                                       29
                                                                          NIT Units
                                                                          Crown &                      1800       7900
                                                       29      6799
                                                                          Co
                                                                          Bank                 100                7800
                                                       29
                                                                          Charges
6.3   Bank           Account Officer    Bank Book     Bank statement is a report that shows why bank account ledger
      Reconciliation                    (Bank         closing balance is not matching with bank statement. Few of
                                        Account       reasons are;
                                        Ledger) and
                                        Bank                Cheques issued but not yet presented for payment
                                                            Cheques deposited but not yet collected




                                                                                                        21
Double Entry System, Analysis and Design


                                 Statement      Bank charges not entered in the bank book
                                                Interest credited by bank not entered in the Bank Book
                                                Amount directly deposited into bank be debtors.
                                                Credit transfer
                                                Standing order
                                                Direct Debit

                                             Format of bank reconciliation is;

                                              Bank Reconciliation Statement as on 30-09-2012        Rs.
                                             Bank Balance as per Bank Book (Dr.)                    --
                                                      Those items which increase the bank
                                             Add:     statement balance more than bank
                                                      book
                                             a.       Cheques Issued but not presented
                                                       Interest credited by bank not entered in
                                             b.        the cash book
                                                       Cash directly deposited into the bank
                                             c.        but not recorded in bank book
                                             d.        etc
                                             Dr Balance                                             --

                                             Deduct: Those items which decrease the bank
                                                     statement balance then bank book
                                                     Cheques deposited but not credited by
                                             a.      the bank
                                                     Bank charges not recorded in the bank
                                             b.      book

                                                       Direct payment by bank as per standing
                                             c.        order not recorded in bank book
                                             d.        etc
                                             Cr Balance                                             --
                                             Bank Balance as per Bank statement (Cr.)               --

                                             By using the bank ledger report refers in process in 6.1 and bank
                                             statement refer in process 6.2, I will prepare a bank statement.
                                             Starting from bank account ledger report comparing each entry
                                             with bank statement, and writing in below bank reconciliation
                                             report;

                                              Bank Reconciliation Statement as on 31-07-2012        Rs.
                                             Bank Balance as per Bank Book (Dr.)                      18000
                                             Add:
                                                   1 Two cheques have not been Presented




                                                                                               22
Double Entry System, Analysis and Design



                                                                   Asif                                             2000
                                                                   Ahmad                                            5500
                                                                  Two Amounts are not recorded in Bank
                                                              2 Book
                                                                  Rehman & Sons                                     1100
                                                                  Interest on NIT Units                              300
                                                        Dr Balance                                                  8900
                                                        Deduct:
                                                              1 Two cheques have not been Collected
                                                                  Rafiq & Sons                                      4000
                                                                  Naseem & Co                                       3000
                                                               2 Two Amounts are not recorded in Bank
                                                                  Book
                                                                  Dishonored Bills Receivable                    12000
                                                                  Bank Charges                                     100
                                                        Cr Balance                                               19100
                                                        Bank Balance as per Bank statement (Cr.)                  7800

                                                        Bank Balance as per Bank statement (Cr.)= Bank Balance as per
                                                        Bank Book (Dr.) + Dr Balance - Cr Balance


6.4   Prepare        Account Officer    Bank           Now those entries from bank statement which are not matched
      Adjustment                        Reconciliation with Bank Account Ledger. These Entries are;
      Vouchers                          Statement                     Bank Statement Sep-2012
                                        and Voucher     Date Cheque Particulars Withdrawal Deposit

                                                                                               12000
                                                                          B/R
                                                        27     4699
                                                                          Dishonored

                                                                          Rehman &                          1100
                                                        28     4678
                                                                          Sons
                                                                                                              300
                                                                          Interest on
                                                        29
                                                                          NIT Units

                                                                          Bank
                                                        29
                                                                          Charges                 100

                                                                          Total
                                                                                               12100 1400

                                                       First select all the deposit entries and debit the bank account
                                                       equal to its deposit sums. Similarly select all the withdrawal




                                                                                                           23
Double Entry System, Analysis and Design


                                                      entries and credit the bank account equal to its withdrawal sums.
                                                      Following is the Journal Voucher;

                                                                          Company Name
                                                                          Journal Voucher
                                                       No                                                  65
                                                       Date                                        30-Sep-12
                                                       Financial Year                             2012-2013
                                                       Financial Period                     12-13- IST Period
                                                       Currency                                          PKR

                                                       Accounts                      Dr               Cr
                                                       Bank Account                       1400

                                                       Rehman & Sons                                     1100

                                                       Interest on NIT Units                               300

                                                       Bank Charges                       100

                                                       B/R Dishonored                  12000

                                                       Bank Account                               12100

                                                       Total                          13500         13500
                                                       Narration               Adjustment Entries after
                                                                               Bank Reconciliation




7.0   File The       Account Officer    Voucher and   After recording the voucher details in general journal then this
      Approved                          Its Files     voucher will be filed. Also account officer write the keyword
      Vouchers                                        ‘posted’ at the top corner of voucher. The filing of voucher again
                                                      varies according to organization policy.
                                                           Voucher Categories File Name
                                                           Option 1
                                                           BPV, BRV, CPV, CRV     Vouchers File
                                                           and JV
                                                           Option 2
                                                           BPV and CPV            Payment Voucher File
                                                           BRV and CRV            Receipt Voucher File
                                                           JV                     Journal Voucher File
                                                           Option 3




                                                                                                            24
Double Entry System, Analysis and Design



                                                           BPV                    Bank Payment
                                                                                  Voucher File
                                                           BRV                    Bank Receipt Voucher
                                                                                  File
                                                           CPV                    Cash Payment
                                                                                  Voucher File
                                                           CRV                    Cash Receipt Voucher
                                                                                  File
                                                           JV                     Journal Voucher File
                                                           Option 4
                                                           JV                     Voucher File
8.0   Posting in     Account Officer    General       After recording all the voucher detail in General Journal, Account
      Ledger                            Journal and   Officer Post each day entry in respected ledger as mention in
                                        Account       Chapter 2 example. This step can be performing side by side in
                                        Ledger        whole day or at the end of the evening. It’s depending upon the
                                                      daily exercise of Account Officer, but this should be ensure that
                                                      each posted voucher should be recorded in respect ledger.
                                                      Format of Account book is just like a T. Left side (page) represent
                                                      the debit side of ledger and right side (page) represent the credit
                                                      side of ledger.
                                                                                  Ledger Title
                                                                  Debit Side                         Credit Side

                                                      Below I will show u each side of ledger separately because of
                                                      limited space available. Let explain this by below example;

                                                       Bank- Ledger
                                                       Date         Detail                         Dr           Balance
                                                                    Balance B/F                                 0
                                                       18-Sep-2012 Investment from Owner           500000       500000


                                                       Date            Detail                      Cr           Balance

                                                       19-Sep-2012     Paid Advance for Office     25000        25000
                                                       20-Sep-2012     Purchases                   30000        55000

                                                                       Balance C/F                              445000

                                                      Calculation of Balance C/F= Sum of All Debit Entries – Sum of All
                                                      Credit Entries
                                                      Where to Write Balance C/F (Left Side or Right Side)=




                                                                                                           25
Double Entry System, Analysis and Design


                                           If the difference is positive: Write on right side (credit side) by
                                           taking absolute
                                           If the difference is negative: Write on left side (debit side) by
                                           taking absolute.
                                           In above example bank ledger: Balance c/f= 500000-
                                           55000=445000, write on credit side of page.
                                           Now other ledger’s examples;

                                            Capital Owners Equity – Ledger
                                            Date          Detail                           Dr           Balance

                                                            Balance C/F                                 500000
                                            Date            Detail                         Cr           Balance
                                                            Balance B/F                                 0
                                            18-Sep-2012     Investment from Owner          500000       500000



                                            Advance of Office Rent– Ledger
                                            Date          Detail                           Dr           Balance
                                                          Balance B/F                                   0
                                            19-Sep-2012 Paid Advance for Office            25000        25000


                                            Date            Detail                         Cr           Balance




                                                            Balance C/F                                 25000



                                            Purchases – Ledger
                                            Date          Detail                           Dr           Balance
                                                          Balance B/F                                   0
                                            20-Sep-2012 Purchases                          30000        30000


                                            Date            Detail                         Cr           Balance




                                                            Balance C/F                                 30000




                                                                                                   26
Double Entry System, Analysis and Design



                                                   Sales – Ledger
                                                   Date           Detail                         Dr           Balance


                                                                   Balance C/F                                6000

                                                   Date            Detail                        Cr           Balance
                                                                   Balance B/F                                0
                                                   21-Sep-2012     Sales                         6000         6000



                                                   Acc Receivable– Ledger
                                                   Date          Detail                          Dr           Balance
                                                                 Balance B/F                                  0
                                                   21-Sep-2012 Sales to Sajjid & co              6000         6000


                                                   Date            Detail                        Cr           Balance


                                                                   Balance C/F                                6000



9.0   Ledger         Account Officer    Account   Ledger reports show all the detail (debit and credit) available in
      Reporting                         Ledgers   account ledger book. This can be prepared of single account as
                                                  well as multiple accounts. This report can show the detail of
                                                              All financial years,
                                                              Single Financial year
                                                              Multiple Period or Single Period
                                                               Or any single date or multiple date
                                                  Following is the bank account ledger report;
                                                   Bank Account Ledger Report (from 18-Sep12 to 21-Sep-12)
                                                   Date-      Particulars        JF Debit    Credit Balance
                                                   2012
                                                              Opening               0
                                                              Balance
                                                   18-Sep       Investment              500000                 500000
                                                                from owner
                                                   19-Sep       Paid Advance                          25000    475000
                                                                Rent for Office
                                                   20-Sep       Purchases                             30000    445000




                                                                                                        27
Double Entry System, Analysis and Design



                                                                    Closing Balance         445000
10.0 Journal         Account Officer    General       Journal report shows all the detail (debit and credit) each account
     Reporting                          Journal and   wise available in General Journal book. This report can show the
                                        Account       detail of
                                        Ledgers                   All financial years,
                                                                  Single Financial year
                                                                  Multiple Period or Single Period
                                                                   Or any single date or multiple date
                                                      Following is the General Journal Reporting;

                                                       General Journal Report (from 18-Sep12 to 21-Sep-12)
                                                       Date-     Particulars               Debit         Credit   Balance
                                                       2012
                                                                 Bank Account              506000        55000    445000
                                                       18-Sep    Investment from           500000
                                                                 owner
                                                       19-Sep    Paid Advance Rent for                   25000
                                                                 Office
                                                       20-Sep    Purchases                               30000


                                                                 Capital Account           0             500000   500000
                                                       18-Sep    Investment from                         500000
                                                                 Owner


                                                                 Advance of Office         25000         0        25000
                                                       19-Sep    Paid Advance of           25000
                                                                 Office


                                                                 Purchases                 30000         0        30000
                                                       20-Sep    Purchases from            30000
                                                                 Ahmad & co


                                                                 Sales                     0             6000     6000
                                                       21-Sep    Sales to Sajjid & co                    6000


                                                                 Account Receivable        6000          0        6000
                                                       21-Sep    Receivable from Sajjid    6000          0
                                                                 & co
11.0 Trial Balance   Account Officer    Ledger and    This report shows the list balances of company chart of account. In




                                                                                                             28
Double Entry System, Analysis and Design


     Reporting                          Ledger       this report, for each account we write the debit or credit balance
                                        Reports      from ledgers report. The difference of sum of all debit amount and
                                                     sum of all credit amounts should be zero. This report can show the
                                                     detail of
                                                            All financial years,
                                                            Single Financial year
                                                            Multiple Period or Single Period
                                                            Or any single date or multiple date

                                                     Following is the General Journal Reporting;
                                                      Trail Balance (from 18-Sep12 to 21-Sep-12)
                                                      Acc Code       Account                   Debit      Credit
                                                      001            Bank Account              445000     0
                                                      002            Capital                              500000
                                                      003            Advance of Office         25000
                                                      004            Purchases                 30000
                                                      005            Sales                                6000
                                                      006            Acc Receivable            6000
                                                                     Total                     506000     506000



12.0 Payable and     Account Officer    Ledger and   This report shows the balance of companies vendors (Suppliers
     Receivable                         Ledger       and Customers). Format of this report varies according to
     Reporting                          Reports      organization policy;
                                                     One of the standard format is;
                                                                                         Vender Address
                                                                                         City-State-Country
                                                                                         Phone no
                                                      Document: Customer account statement
                                                      Date: Date
                                                      Customer Ref: Customer Unique Number
                                                      Dear Sir/Madam,
                                                      Exception made of a mistake of our side, it seems that the
                                                      following bills stay unpaid. Please, take appropriate measures in
                                                      order to carry out this payment in the next 8 days.
                                                      Would your payment have been carried out after this statement
                                                      was sent, please consider the present one as void. Do not
                                                      hesitate to contact our accounting department at Phone No or
                                                      email.




                                                                                                        29
Double Entry System, Analysis and Design


                                                         Best regards.
                                                         Maturity         Due              Paid             Balance
                                                         Date
                                                         Date             Due Amount       Partial Paid    Due Amount -
                                                                                           Amount          Partial Paid
                                                                                                           Amount
                                                         Total Amount Due:      (Sum of Balance) Currency Symbol.



13.0 Profit and       Account Officer   Trial Balance
     Loss
     Reporting
14.0 Balance Sheet Account Officer      Trial Balance
     Reporting
15.0 Cash Flow        Account Officer   Trial Balance
     Reporting
16.0 Changes in       Account Officer   Trial Balance
     Equity Report
17.0 Prepare          Account Officer, Ledgers, Trial   These steps are performed at the end of each financial year by
     Voucher          Auditor/Manager Balance,          account officer. Steps are;
     for Closing &    Accounts,        Voucher                   Calculate General Funds
     Opening          Controller                                 Closing Current Year Balances
     Balances of      Finance
     Current Fiscal                                     Calculate General Fund:
     Year                                               In balance sheet liability portion; there is special account known as
                                                        General fund. This account have multiple name in different
                                                        organization; some people narrate as profit & loss account ,
                                                        income & expense account or general fund.
                                                        At the end of the financial year we calculate the actual profit or
                                                        loss of company for current year; by subtracting all type of
                                                        expenses from all income.
                                                        General Fund = Income (Direct Income + In Direct Income) -
                                                        Expenses (Direct Expenses + In Direct Expense)
                                                        For example; using the trail balance report of process
                                                         Trail Balance (2012-1013)
                                                         Acc Type     Account                 Debit           Credit
                                                         Asset        Bank Account            445000          0
                                                         Liability    Capital                                 500000
                                                         Asset        Advance of Office       25000




                                                                                                            30
Double Entry System, Analysis and Design



                                            Expenses     Purchases               30000
                                            Income       Sales                                  6000
                                            Asset        Acc Receivable          6000
                                                         Total                   506000         506000



                                           Sum of Income = 6000
                                           Sum of Expenses =30000
                                           Income or loss = Sum of Income - Sum of Expenses
                                           Income or loss = 6000 – 30000 = > -24000
                                           The Negative sign represent the loss and positive sign represent
                                           the profit. This profit or loss will be added to General Fund
                                           account by finishing income and expenses impacts like below;
                                                                Company Name
                                                               Journal Voucher
                                             No                                                  66
                                             Date                                         30-Jun-13
                                             Financial Year                              2012-2013
                                             Financial Period                     12-13- 4TH Period
                                             Currency                                           PKR

                                            Accounts                      Dr              Cr
                                            Sales                           30000

                                            Purchases                                      6000

                                            General Fund                                  30000

                                            General Fund                       6000
                                            Total                            36000         36000
                                            Narration                Calculating General Fund



                                           Now Same Trial Balance look like below;
                                            Trail Balance (2012-2013)
                                            Acc Type     Account                 Debit          Credit
                                            Asset        Bank Account            445000         0
                                            Liability    Capital                 0              500000
                                            Asset        Advance of Office       25000          0
                                            Expenses     Purchases               0              0




                                                                                               31
Double Entry System, Analysis and Design



                                            Income        Sales                       0                  0
                                            Asset         Acc Receivable              6000               0
                                            Liability     General Fund                24000              0
                                            MGT           Balance Transfer            0                  0
                                            Account       Account
                                                          Total                       500000             500000

                                           Closing Current Year Balances:
                                           The 2nd step is closing the balances of current fiscal year. For this
                                           purpose I will used a account named ‘Balance Transfer Account’.
                                           This Account is neither used in Balance Sheet nor Profit and Loss
                                           Statement.
                                           Below is the for closing current year balances voucher;
                                                               Company Name
                                                               Journal Voucher
                                            No                                                     68
                                            Date                                          30-Jun-13
                                            Financial Year                                2012-2013

                                            Financial Period                 12-13- 4TH Period

                                            Currency                                              PKR


                                            Accounts                         Dr              Cr
                                            Bank Account                                     445000
                                                                                  0
                                            Capital                        500000                   0
                                            Advance of Office                                 25000

                                            Acc Receivable                                     6000



                                            General Fund                                      24000

                                            Balance Transfer                                 500000
                                            Account


                                            Balance Transfer                 55000
                                            Account




                                                                                                        32
Double Entry System, Analysis and Design


                                                   Total                         555000       555000
                                                   Narration                   Closing current year
                                                                               balances

                                                  By Entering this voucher, the balances of all the account set to
                                                  zero in fiscal year 2012-1013.

18.0 Record         Account Officer    Voucher,   In this, account officer introduce new ledgers books for new fiscal
     Opening                           Ledgers    year i.e. 2013-2014 and create first voucher. In this voucher
     Balance                                      account he introduce the opening entries for each account from
                                                  last year closing balances;
                                                  Balance Transfer Account is also again used in this voucher;


                                                                      Company Name
                                                                      Journal Voucher
                                                   No                                                 1
                                                   Date                                      01-Jul-13
                                                   Financial Year                           2013-2014

                                                   Financial Period                 13-14- IST Period

                                                   Currency                                         PKR


                                                   Accounts                       Dr           Cr
                                                   Bank Account                                      0
                                                                                 445000
                                                   Capital                              0     500000
                                                   Advance of Office                                  0
                                                                                25000
                                                   Acc Receivable               6000                  0



                                                   General Fund                 24000                 0

                                                   Balance Transfer             500000                0
                                                   Account


                                                   Balance Transfer                     0 55000
                                                   Account




                                                                                                          33
Double Entry System, Analysis and Design


                                                      Total                          555000          555000
                                                      Narration                    Opening new year
                                                                                   balances

                                                    Trial balances of new fiscal year 2013-2014;
                                                      Trail Balance (2013-2014)
                                                      Acc Type      Account                   Debit            Credit
                                                      Asset         Bank Account              445000           0
                                                      Liability     Capital                   0                500000
                                                      Asset         Advance of Office         25000            0
                                                      Expenses      Purchases                 0                0
                                                      Income        Sales                     0                0
                                                      Asset         Acc Receivable            6000             0
                                                      Liability     General Fund              24000            0
                                                      MGT           Balance Transfer          0                0
                                                      Account       Account
                                                                    Total                     500000           500000
                                           Table 8: DFD Processes




                                                                                                              34
Double Entry System, Analysis and Design



Chapter 5:

Entity Relationship Diagram
After explaining the data flow diagram, I will spend some time to explain the ERD for double accounting
system.
Below is the ERD for double accounting system.




                                                                                                     35
Double Entry System, Analysis and Design




                                           36
Double Entry System, Analysis and Design



Chapter 6:

Table, Data Structure, Security
Access Controls Keywords
       R: Read
       W: Write
       C: Create
       D: Delete

Security Groups
       Accountant
       Auditor
       Controller
       Director
       Admin

Tables
         res_currency
         res_currency_rate
         res_company
         account_account_type
         account_account
         res_partner_address
         res_users
         res_country_state
         res_country
         res_partner_category
         res_partner_title
         res_partner
         res_groups
         ir_ui_menu
         ir_model
         ir_model_access
         ir_rule
         ir_sequence_type
         ir_sequence
         account_journal_column
         account_journal_view
         account_fiscalyear
         account_period




                                           37
Double Entry System, Analysis and Design


        account_journal
        account_bank_statement
        account_bank_statement_line
        account_move
        account_move_line



Tables and Access Control Summary
                                                                         Groups
id             Tables               Accountant             Auditor      Controller    Director Admin
                                    R W C D            R    W C D      R W C D       R W C D R W C D
 1   res_currency                   1 1 1 1            1    1 1 1      1 1 1 1       1 1 1 1 1 1 1 1
 2   res_currency_rate              1 1 1 1            1    1 1 1      1 1 1 1       1 1 1 1 1 1 1 1
 3   res_company                    1 1 1 1            1    1 1 1      1 1 1 1       1 1 1 1 1 1 1 1
 4   account_account_type           1 1 1 1            1    1 1 1      1 1 1 1       1 1 1 1 1 1 1 1
 5   account_account                1 1 1 1            1    1 1 1      1 1 1 1       1 1 1 1 1 1 1 1
 6   res_partner_address            1 1 1 1            1    1 1 1      1 1 1 1       1 1 1 1 1 1 1 1
 7   res_users                      1 0 0 0            1    0 0 0      1 0 0 0       1 0 0 0 1 1 1 1
 8   res_country                    1 1 1 1            1    1 1 1      1 1 1 1       1 1 1 1 1 1 1 1
 9   res_country_state              1 1 1 1            1    1 1 1      1 1 1 1       1 1 1 1 1 1 1 1
10   res_partner_category           1 1 1 1            1    1 1 1      1 1 1 1       1 1 1 1 1 1 1 1
11   res_partner_title              1 1 1 1            1    1 1 1      1 1 1 1       1 1 1 1 1 1 1 1
12   res_partner                    1 1 1 1            1    1 1 1      1 1 1 1       1 1 1 1 1 1 1 1
13   res_groups                     1 0 0 0            1    0 0 0      1 0 0 0       1 0 0 0 1 1 1 1
14   ir_ui_menu                     1 0 0 0            1    0 0 0      1 0 0 0       1 0 0 0 1 1 1 1
15   ir_model_access                1 0 0 0            1    0 0 0      1 0 0 0       1 0 0 0 1 1 1 1
16   ir_rule                        1 0 0 0            1    0 0 0      1 0 0 0       1 0 0 0 1 1 1 1
17   ir_sequence                    1 1 1 1            1    1 1 1      1 1 1 1       1 1 1 1 1 1 1 1
18   ir_sequence_type               1 1 1 1            1    1 1 1      1 1 1 1       1 1 1 1 1 1 1 1
19   account_journal_column         1 1 1 1            1    1 1 1      1 1 1 1       1 1 1 1 1 1 1 1
20   account_journal_view           1 1 1 1            1    1 1 1      1 1 1 1       1 1 1 1 1 1 1 1
21   account_fiscalyear             1 1 1 1            1    1 1 1      1 1 1 1       1 1 1 1 1 1 1 1
22   account_period                 1 1 1 1            1    1 1 1      1 1 1 1       1 1 1 1 1 1 1 1
23   account_journal                1 1 1 1            1    1 1 1      1 1 1 1       1 1 1 1 1 1 1 1
24   account_bank_statement         1 1 1 1            1    1 1 1      1 1 1 1       1 1 1 1 1 1 1 1
25   account_bank_statement_line    1 1 1 1            1    1 1 1      1 1 1 1       1 1 1 1 1 1 1 1
26   account_move                   1 1 1 1            1    1 1 1      1 1 1 1       1 1 1 1 1 1 1 1
27   account_move_line              1 1 1 1            1    1 1 1      1 1 1 1       1 1 1 1 1 1 1 1
                               Table 9: DB Tables, Security Groups and Rights




                                                                                                 38
Double Entry System, Analysis and Design


Security Roles
       Auditor Finance
       Controller Finance
       Director Finance

Data Structures

Table: res_currency
Name: Currency
Fields
Name          Label            Type           Attributes                     Rq Ro
Id            ID               Integer        PK
Accuracy      Computational Integer
              Accuracy
Active        Active           boolean
Base          Base             boolean
company_id    Company          many2one       - relation=res_company
Date          Date             Date
Name          Currency         Char                                          X
Rate          Current Rate     Float                                             X
rate_ids      Rates            one2many       - relation=res_currency_rate
                                              - field=currency_id
Rounding      Rounding         Float
              factor
Symbol        Symbol           Char
                                       Table 10: DB Table res_currency




Table: res_currency_rate
Name: Currency Rate
Fields
Name           Label           Type           Attributes                     Rq Ro
Id             ID              integer        PK
currency_id    Currency        many2one - relation=res_currency
Name           Date            Date                                          X
Rate           Rate            Float                                         X
                                   Table 11: DB Table res_currency_rate




                                                                                     39
Double Entry System, Analysis and Design




Table: res_company
Name: Companies
Fields
Name           Label           Type               Attributes                    Rq     Ro
Id             ID              integer            PK
account_no     Account No.     char
child_ids      Child           one2many           - relation=res_company
               Companies                          - field=parent_id
currency_id    Currency        many2one           - relation=res_currency       X
Logo           Logo            binary
Name           Company         char                                             X
               Name
overdue_msg Overdue            text
            Payments
            Message
parent_id      Parent          many2one           - relation=res_company
               Company
partner_id     Partner         many2one           - relation=res_partner        X
property_rese Reserve and      many2one           - relation=account_account
rve_and_surpl Profit/Loss
us_account    Account
footer1        Report Footer char
header1        Report          char
               Header
user_ids       Accepted        many2many - relation=res_users
               Users
                                        Table 12: DB Table res_company



Table: account_account_type
Name: Account Type
Fields
Name           Label           Type          Attributes                        Rq Ro
Id             ID              integer       PK
close_method Deferral          char          (none, balance, detail,
             Method                          unreconciled)
Code           Code            char




                                                                                            40
Double Entry System, Analysis and Design



Name           Acc. Type       char
               Name
Note           Description     text
report_type    P&L / BS char           (none, income, expense, asset,
               Category                    liability)
Sign           Sign on         char        (-1, 1)
               Reports
                                 Table 13: DB Table account_account_type




Table: account_account
Name: Account List
Fields
Name           Label           Type           Attributes                    Rq Ro
Id             ID              integer        PK
Active         Active          boolean
Balance        Balance         float
child_consol_i Consolidated    many2many - relation=account_account
ds             Children
child_id       Child           many2many - relation=account_account
               Accounts
child_parent_i Children        one2many       - relation=account_account
ds                                            - field=parent_id
Code           Code            char
company_curr Company           many2one       - relation=res_currency
ency_id      Currency
company_id     Company         many2one       - relation=res_company
Credit         Credit          float
currency_id    Secondary       many2one       - relation=res_currency
               Currency
currency_mod Outgoing          char
e            Currencies
             Rate
Debit          Debit           float
Level          Level           integer
Name           Name            char
Note           Note            text




                                                                                    41
Double Entry System, Analysis and Design



parent_id      Parent          many2one           - relation=account_account
parent_left    Parent Left     integer
parent_right   Parent Right    integer
Reconcile      Reconcile       boolean
Shortcut       Shortcut        char
Type           Internal Type   char               (view, other, receivable, payable,
                                                  liquidity, , consolidation, closed)
user_type      Account Type many2one              - relation=account_account_type
                                      Table 14: DB Table account_account



Object: res_country
Name: Country
Fields
Name           Label           Type           Attributes                                Rq Ro
Code           Country Code char
Name           Country Name char
                                        Table 15: DB Table res_country



Object: res_country_state
Name: Country state
Fields
Name           Label           Type           Attributes                                Rq Ro
Code           State Code      char
country_id     Country         many2on - relation=res_country
                               e
Name           State Name      char
                                      Table 16: DB Table res_country_state



Table: res_partner_address
Name: Partner Addresses
Fields
Name           Label           Type            Attributes                               Rq Ro
Id             ID              Integer         PK
Active         Active          boolean
Birthdate      Birthdate       Char




                                                                                                42
Double Entry System, Analysis and Design



City           City             Char
company_id     Company          many2one - relation=res_company
country_id     Country          many2one - relation=res_country
Email          E-Mail           char
Fax            Fax              char
Function       Function         char
is_customer_a Customer          boolean
dd
is_supplier_ad Supplier         boolean
d
Mobile         Mobile           char
Name           Contact Name char
partner_id     Partner Name many2one - relation=res_partner
Phone          Phone            char
state_id       Fed. State       many2one - relation=res_country_state
Street         Street           char
street2        Street2          char
Title          Title            many2one - relation=res_partner_title
Type           Address Type char              (default, invoice, delivery, contact,
                                              other)
Zip            Zip              char
                                   Table 17: DB Table res_partner_address



Table: res_users
Name: Users
Fields
Name               Label         Type            Attributes                           Rq Ro
Active             Active        boolean
address_id         Address       many2one        - relation=res_partner_address
company_id         Company       many2one        - relation=res_company
context_lang       Language      char            (English, Germen, French, …)
Date               Last          datetime
                   Connection
Email              E-mail        char
groups_id          Groups        many2many - relation=res_groups




                                                                                              43
Double Entry System, Analysis and Design



Login            Login          char
Name             User Name      char
new_password Change             char
             password
password         Password       char
Signature        Signature      text
user_email       Email          char
                                          Table 18: DB Table res_users

Table: res_partner_category
Name: Partner Categories
Fields
Name           Label           Type                Attributes                         Rq     Ro
Id             ID              integer             PK
Active         Active          boolean
child_ids      Child           one2many            - relation=res_partner_category
               Categories                          - field=parent_id
complete_na    Full Name       char                                                          X
me
Name           Category        char                                                   X
               Name
parent_id      Parent          many2one            - relation=res_partner_category
               Category
parent_left    Left parent     integer
parent_right   Right parent    integer
partner_ids    Partners        many2many - relation=res_partner
                                 Table 19: DB Table res_partner_category



Table: res_partner_titles
Name: Partner Titles
Fields
Name           Label           Type           Attributes                             Rq Ro
Id             ID              integer        PK
Domain         Domain          char           (partner, contact)
Name           Title           char
Shortcut       Shortcut        char
                                      Table 20: DB Table res_partner_titles




                                                                                                  44
Double Entry System, Analysis and Design




Table: res_partner
Name: Partner
Fields
Name           Label           Type        Attributes                       Rq Ro
Id             ID              integer     PK
Active         Active          boolean
Address        Contacts        one2many    - relation=res_partner_address
                                           - field=partner_id
category_id    Categories      many2many - relation=res_partner_category
child_ids      Partner Ref.    one2many    - relation=res_partner
                                           - field=parent_id
City           City            char
comment        Notes           text
company_id     Company         many2one    - relation=res_company
Country        Country         many2one    - relation=res_country
Credit         Total           float                                            X
               Receivable
credit_limit   Credit Limit    float
customer       Customer        boolean
Date           Date            date
Debit          Total Payable float                                              X
debit_limit    Payable Limit float
ean13          EAN13           char
Email          E-mail          char
employee       Employee        boolean
Lang           Language        char        (English, German, …)
Mobile         Mobile          char
Name           Name            char                                         X
parent_id      Parent          many2one    - relation=res_partner
               Partner
Phone          Phone           char
property_acco Account          many2one    - relation=account_account       X
unt_payable Payable
property_acco Account          many2one    - relation=account_account       X
unt_receivabl Receivable




                                                                                    45
Double Entry System, Analysis and Design



e
property_pay Payment           many2one           - relation=account.payment.term
ment_term    Term
Ref            Reference       char
ref_companie Companies         one2many           - relation=res_company
s            that refers to                       - field=partner_id
             partner
Supplier       Supplier        boolean
Title          Partner Form    many2one           - relation=res_partner_title
user_id        Salesman        many2one           - relation=res_users
Vat            VAT             char
Website        Website         char
                                      Table 21: DB Table res_partner




Table: res_groups
Name: Access Groups
Fields
Name           Label           Type               Attributes                         Rq     Ro
Id             ID              integer            PK
comment        Comment         text
menu_access    Access Menu     many2many - relation=ir_ui_menu
model_access Access            one2many           - relation=ir_model_access
             Controls                             - field=group_id
Name           Group Name      char                                                  X
rule_groups    Roles           many2many - relation=ir_rule
Users          Users           many2many - relation=res_users
                                         Table 22: DB Table res_groups




Table: ir_ui_menu
Name: ir_ui_menu
Fields
Name           Label           Type          Attributes                             Rq Ro
Id             Id              integer       PK
Name           Menu            char




                                                                                                 46
Double Entry System, Analysis and Design



sequence         Sequence       integer
                                          Table 23: DB Table ir_ui_menu



Table: ir_model_access
Name: ir_model_access
Fields
Name             Label          Type            Attributes                       Rq Ro
Id               ID             Integer         PK
group_id         Group          many2one - relation=res_groups
model_id         Table          many2one - relation=ir_model
Name             Name           char                                             X
perm_create      Create Access boolean
perm_read        Read Access    boolean
perm_unlink      Delete Access boolean
perm_write       Write Access   boolean
                                       Table 24: DB Table ir_model_access



Table: ir_rule
Name: ir_rule
Fields
Name             Label          Type           Attributes                    Rq Ro
Id               ID             integer        PK
Name             Name           char                                         X
                                            Table 25: DB Table ir_rule



Table: ir_sequence_type
Name: ir_sequence_type
Fields
Name             Label          Type           Attributes                    Rq Ro
Id               ID             integer        PK
Code             Code           char                                         X
Name             Name           char                                         C
                                       Table 26: DB Table ir_sequence_type



Table: ir_sequence




                                                                                         47
Double Entry System, Analysis and Design



Name: ir_sequence
Fields
Name           Label           Type        Attributes                       Rq Ro
Id             ID              integer     PK
Active         Active          boolean
Code           Code            selection                                    X
company_id     Company         many2on - relation=res_company
                               e
Name           Name            char                                         X
number_incre Increment         integer                                      X
ment         Number
number_next Next Number integer                                             X
Padding        Number          integer                                      X
               padding
Prefix         Prefix          char
Suffix         Suffix          char
                                      Table 27: DB Table ir_sequence

Table: account_journal_column
Name: Journal Column
Fields
Name           Label           Type          Attributes                         Rq Ro
Id             ID              integer       PK
Field          Field Name      selection
Name           Column Name char
Readonly       Readonly        boolean
Required       Required        boolean
sequence       Sequence        integer
view_id        Journal View    many2one - relation=account_journal_view
                                Table 28: DB Table account_journal_column



Table: account_journal_view
Name: Journal View
Fields
Name           Label           Type          Attributes                         Rq Ro
Id             ID              integer       PK




                                                                                        48
Double Entry System, Analysis and Design



columns_id      Columns        one2many - relation=account_journal_column
                                        - field=view_id
Name            Journal View   char
                                  Table 29: DB Table account_journal_view



Table: account_fiscalyear
Name: Fiscal Year
Fields
Name            Label          Type          Attributes                     Rq Ro
Id              ID             integer       PK
Code            Code           char                                         X
company_id      Company        many2one - relation=res_company              X
date_start      Start Date     date                                         X
date_stop       End Date       date                                         X
Name            Fiscal Year    char                                         X
period_ids      Periods        one2many - relation=account_period
                                        - field=fiscalyear_id
State           State          selection                                        X
                                   Table 30: DB Table account_fiscalyear



Table: account_period
Name: Account period
Fields
Name            Label          Type         Attributes                      Rq Ro
Id              ID             integer      PK
Code            Code           char
company_id      Company        many2on - relation=res_company
                               e
date_start      Start of Period date
date_stop       End of Period date
fiscalyear_id   Fiscal Year    many2on - relation=account_fiscalyear
                               e
Name            Period Name    char
Special         Opening/Closi boolean
                ng Period
State           State          selection




                                                                                    49
Double Entry System, Analysis and Design


                                      Table 31: DB Table account_period



Table: account_journal
Name: Journal
Fields
Name           Label           Type             Attributes                            Rq Ro
Id             ID              integer          PK
account_contr Account          many2many - relation=account_account
ol_ids
allow_date     Check Date      boolean
               not in the
               Period
analytic_journ Analytic        many2one         - relation=account.analytic.journal
al_id          Journal
centralisation Centralised     boolean
               counterpart
Code           Code            char                                                   X
company_id     Company         many2one         - relation=res_company                X
Currency       Currency        many2one         - relation=res_currency
default_credit Default Credit many2one          - relation=account_account
_account_id    Account
default_debit Default Debit many2one            - relation=account_account
_account_id   Account
entry_posted   Skip Draft      boolean
               State for
               Manual
               Entries
group_invoice Group Invoice boolean
_lines        Lines
groups_id      Groups          many2many - relation=res_groups
Name           Journal Name char                                                      X
refund_journa Refund           boolean
l             Journal
sequence_id    Entry           many2one         - relation=ir_sequence                X
               Sequence
Type           Type            selection                                              X
type_control_i Type Controls many2many - relation=account_account_type
ds




                                                                                              50
Double Entry System, Analysis and Design



update_poste Allow             boolean
d            Cancelling
             Entries
user_id        User            many2one           - relation=res_users
view_id        Display Mode many2one              - relation=account_journal_view       X
                                       Table 32: DB Table account_journal



Table: account_bank_statement
Name: Bank Statement
Fields
Name           Label           Type             Attributes                          Rq Ro
Id             ID              integer          PK
account_id     Account used many2one - relation=account_account                             X
               in this journal
balance_end    Balance         float                                                        X
balance_end_ Balance           float                                                        X
cash
balance_end_ Closing           float
real         Balance
balance_start Starting         float
              Balance
closing_date   Closed On       datetime
company_id     Company         many2one - relation=res_company                              X
Currency       Currency        many2one - relation=res_currency                             X
Date           Date            date                                                 X
journal_id     Journal         many2one - relation=account_journal                  X       X
line_ids       Statement       one2many -
               lines                    relation=account_bank_statement
                                        _line
                                        - field=statement_id
move_line_ids Entry lines      one2many - relation=account_move.line
                                        - field=statement_id
Name           Name            char                                                 X       X
period_id      Period          many2one - relation=account_period                   X
State          State           selection                                            X       X
total_entry_e Cash             float                                                        X
ncoding       Transaction




                                                                                                51
Double Entry System, Analysis and Design



user_id        Responsible     many2one - relation=res_users
                                Table 33: DB Table account_bank_statement



Table: account_bank_statement_line
Name: Bank Statement Line
Fields
Name           Label           Type        Attributes                          Rq Ro
account_id     Account         many2on - relation=account_account              X
                               e
Amount         Amount          float
amount_reco    Amount          float
nciled         reconciled
company_id     Company         many2on - relation=res_company                        X
                               e
Date           Date            date                                            X
move_ids       Moves           many2ma - relation=account_move
                               ny
Name           Communicati     char                                            X
               on
Note           Notes           text
partner_id     Partner         many2on - relation=res_partner
                               e
Ref            Reference       char
sequence       Sequence        integer
statement_id   Statement       many2on -                               X
                               e       relation=account_bank_statement
Type           Type            selection                                       X
voucher_id     Payment         many2on - relation=account.voucher
                               e
                              Table 34: DB Table account_bank_statement_line




Table: account_move
Name: Account Entry
Fields
Name           Label           Type          Attributes                            Rq Ro
Amount         Amount          float




                                                                                           52
Double Entry System, Analysis and Design



company_id     Company         many2one - relation=res_company
Date           Date            date
journal_id     Journal         many2one - relation=account_journal
line_id        Entries         one2many - relation=account_move.line
                                        - field=move_id
Name           Number          char
Narration      Narration       text
partner_id     Partner         many2one - relation=res_partner
period_id      Period          many2one - relation=account_period
Ref            Reference       char
State          State           selection
to_check       To Review       boolean
                                       Table 35: DB Table account_move



Table: account_move_line
Name: Journal Items
Fields
Name           Label           Type           Attributes                 Rq Ro
account_id     Account         many2one - relation=account_account
account_tax_i Tax              many2one - relation=account_tax
d
amount_curre Amount            float
ncy          Currency
amount_resid Residual          float
ual          Amount
amount_resid Residual          float
ual_currency Amount
Balance        Balance         float
Blocked        Litigation      boolean
centralisation Centralisation selection
company_id     Company         many2one - relation=res_company
Credit         Credit          float
currency_id    Currency        many2one - relation=res_currency
Date           Effective date date
date_created   Creation date date




                                                                                 53
Double Entry System, Analysis and Design



date_maturity Due date         date
Debit          Debit           float
Invoice        Invoice         many2one - relation=account.invoice
journal_id     Journal         many2one - relation=account_journal
move_id        Move            many2one - relation=account_move
Name           Name            char
Narration      Narration       text          - relation=account_move
partner_id     Partner         many2one - relation=res_partner
period_id      Period          many2one - relation=account_period
Ref            Reference       char
State          State           selection
statement_id   Statement       many2one -
                                        relation=account_bank_statement
                                   Table 36: DB Table account_move_line




                                                                          54
Double Entry System, Analysis and Design



Chapter 8:

Forms, Menus and Workflows
In last section; tables and its data structure are explained in detail.

Main Forms
Now there is main client which will manage all the sub form associated with each table. Each tables ha
two level views one is List View and second is Form View. List view shows all (or first 100) records of
table with some searchable mechanism. After double clicking record, form view will be shown having
set the attributes of respected table. Below is the main form layout;




                                          Figure 7: Forms: Main Window

First portion shows the menu list;

    a. connect with application server or disconnect
    b. database backups and restores
    c. Change login user preferences and its password




                                                                                                          55
Double Entry System, Analysis and Design


Second portion shows the toolbar;

    a.   the tool bar having create, save, delete action for each record
    b.   two level views for each table
    c.   hierarchical menus to access each table forms
    d.   reload the current data available in data stores
    e.   close to current open sub window

Third portion reserve for two level views like form view and list view of table accessed by menus.

Form Control Legends
Before discussing each table’s form layout below are some controls legends that will used in form
layouts;




                                         Figure 8: Forms Control Legend

Forms
Now below are the form layout of each tables discussed earlier;




                                                                                                     56
Double Entry System, Analysis and Design




res_currency:




                                      Figure 9: Forms res_currency

res_company:




                                     Figure 10: Forms: res_company




                                                                     57
Double Entry System, Analysis and Design


account_account_type:




                                  Figure 11: Forms account_account_type

account_account:




                                    Figure 12: Forms account_account




                                                                          58
Double Entry System, Analysis and Design


res_country, res_country_state, res_partner_address:




                      Figure 13: Forms res_country, res_country_state, res_partner_address

res_users:




                                           Figure 14: Forms res_users




                                                                                             59
Double Entry System, Analysis and Design


res_partner_category, res_partner_title:




                           Figure 15: Forms res_partner_category, res_partner_title

res_partner:




                                        Figure 16: Forms res_partner




                                                                                      60
Double Entry System, Analysis and Design


res_groups:




                                      Figure 17: Forms res_groups

ir_ui_menu, ir_rule:




                                   Figure 18: Forms ir_ui_menu, ir_rule




                                                                          61
Double Entry System, Analysis and Design


ir_model_access , ir_rule, ir_sequence_type:




                          Figure 19: Forms ir_model_access , ir_rule, ir_sequence_type

ir_sequence, account_journal_column, account_journal_view:




                  Figure 20: Forms ir_sequence, account_journal_column, account_journal_view




                                                                                               62
Double Entry System, Analysis and Design


account_fiscalyear, account_period:




                             Figure 21: Forms account_fiscalyear, account_period

account_journal:




                                      Figure 22: Forms account_journal




                                                                                   63
Double Entry System, Analysis and Design


account_bank_statement:




                                 Figure 23: Forms account_bank_statement

account_bank_statement_line:




                               Figure 24: Forms account_bank_statement_line




                                                                              64
Double Entry System, Analysis and Design


account_move:




                                     Figure 25: Forms account_move




account_move_line:




                                   Figure 26: Forms account_move_line




                                                                        65
Double Entry System, Analysis and Design


Menus and its Hierarchy
Below are menus with table reference. Menus without reference are used for hierarchy relationships;

                      Menus                                      Table Reference
Double Accounting System
     Journal Entries
           Bank Statements                                       account.bank.statement
           Voucher Entries                                       account_move
     Charts
           Chart of Accounts
     Periodical Processing
           Draft Entries
                  Post Journal Entries                           Action: Workflow
           Statements
                  Bank Statements Reconciliation                 Action
           End of Period
                  Close a Period                                 Action: Workflow
                  Generate Opening Entries                       Action
                  Cancel Opening Entries                         Action
                  Close a Fiscal Year                            Action: Woklflow
     Reporting
     Configuration
           Financial Accounting
           Company
                  Periods
                         Fiscal Years
                         Periods                                 account_fiscalyear
                  Journals                                       account_period
                         Journal Views
                         Journal Columns                         account_journal_view
                         Journals                                account_journal_column
                  Accounts                                       account_journal
                         Account Types
                         Accounts                                account_account_type
           Other                                                 account_account
                  Currencies
                                                                 res_currency

Setting
      Configuration
            Sequence Codes                                       ir_sequence_type
            Sequences                                            ir_sequence
            Companies                                            res_company
      Customization
            Interface
                   Menus                                         ir_ui_menu




                                                                                                      66
Double Entry System, Analysis and Design



               Databases
                     Tables                                            ir_rule
       Users
               Users                                                   res_users
               Groups                                                  res_groups
               Access Control                                          ir_model_access
Vendors
     Customers                                                         res_partner (cutomer=True)
     Suppliers                                                         res_partner (cutomer=True)
     Addresses                                                         res_partner_address
     Configurations
           Countries                                                   res_country
           States                                                      res_country_state
           Partner Titles                                              res_partner_title
           Partner Categories                                          res_partner_category
                                  Table 37: Hierarchical Menus and Tables




                                                                                                    67
Chapter 9:




                                                                                                                                                                 User 1




                                                                                      Intranet                                      Desktop Clients             User 2

                                        Database                               (Internal Terminals)
                                                                                                                                                                                                                Double Entry System, Analysis and Design




                                         Server

                                       Databases:
                                                      Application Server
                                        ORACEL         (Business Logic)
                                                                                                                                                                             Architecture Design




                                      SQL SERVER
                                                                                                                               Mobile
                                                                                                                               Clients
                                                                                                                                                                    User 3




                                       Postgresql
                                         MySQL
                                           etc
                                                                                   Internet
                                                           Interpreter




     Figure 27: Architecture Design
                                                                               (Remote Terminal)
                                                          Databases:
                                                            Python                                                                                               User 4

                                                             PHP
                                                                                                                               (Browsers)




                                                           ASP.NET
                                                                                                                               Web Clients




                                                              etc                                                                                               User 5




                                           Database                        Communication Protocol (http. xmlrpc, netrpc etc)                          Clients
                                                              SERVER




68

Double entry document, Analysis and Design

  • 1.
    Business Process of DoubleEntry System, Analysis and Design Prepared By Mohsin Yaseen (System Analyst) Email: myasinr@gmail.com Skype: myasinr Cell: +92 334 906 9919 Portfolio: http://be.net/myasinr Wordpress: http://mohsinpage.wordpress.com Linkedin: http://pk.linkedin.com/in/rmyasin Twitter: http://twitter.com/moshsin @2012
  • 2.
    Double Entry System,Analysis and Design Contents Chapter 1: ............................................................................................................................................... 6 Introduction ........................................................................................................................................ 6 Chapter 2: ............................................................................................................................................... 7 Double Entry System ........................................................................................................................... 7 For Example ..................................................................................................................................... 7 Prerequisite of a Transaction (Voucher) ........................................................................................... 8 Chapter 3: ............................................................................................................................................. 12 Accounting Reports and Financial Statements ................................................................................... 12 Accounting Reports ....................................................................................................................... 12 Financial Reports ........................................................................................................................... 12 Chapter 4: ............................................................................................................................................. 13 Data Flow Diagram ............................................................................................................................ 13 Notations....................................................................................................................................... 13 Double Accounting Operation ........................................................................................................ 14 Bank Reconciliation........................................................................................................................ 15 Reporting....................................................................................................................................... 16 Closing and Opening Entries .......................................................................................................... 17 Users ............................................................................................................................................. 17 Data Stores .................................................................................................................................... 18 Documents .................................................................................................................................... 18 Processes....................................................................................................................................... 18 Chapter 5: ............................................................................................................................................. 35 Entity Relationship Diagram............................................................................................................... 35 Chapter 6: ............................................................................................................................................. 37 Table, Data Structure, Security .......................................................................................................... 37 Access Controls Keywords.............................................................................................................. 37 Security Groups ............................................................................................................................. 37 Tables ............................................................................................................................................ 37 Tables and Access Control Summary .............................................................................................. 38 Security Roles ................................................................................................................................ 39 Data Structures .............................................................................................................................. 39 2
  • 3.
    Double Entry System,Analysis and Design Chapter 8: ............................................................................................................................................. 55 Forms, Menus and Workflows ........................................................................................................... 55 Main Forms ................................................................................................................................... 55 Form Control Legends .................................................................................................................... 56 Forms ............................................................................................................................................ 56 Menus and its Hierarchy ................................................................................................................ 66 Chapter 9: ............................................................................................................................................. 68 Architecture Design ........................................................................................................................... 68 3
  • 4.
    Double Entry System,Analysis and Design Figures: Figure 1: Transaction Cycle ..................................................................................................................................... 8 Figure 2: Voucher Approval Workflow ................................................................................................................... 10 Figure 3: DFD Double Accounting Operation ......................................................................................................... 14 Figure 4: DFD Bank Reconciliation ......................................................................................................................... 15 Figure 5: DFD Reporting........................................................................................................................................ 16 Figure 6: DFD Closing and Opening Entries ............................................................................................................ 17 Figure 7: Forms: Main Window ............................................................................................................................. 55 Figure 8: Forms Control Legend............................................................................................................................. 56 Figure 9: Forms res_currency ................................................................................................................................ 57 Figure 10: Forms: res_company ............................................................................................................................ 57 Figure 11: Forms account_account_type ............................................................................................................... 58 Figure 12: Forms account_account ....................................................................................................................... 58 Figure 13: Forms res_country, res_country_state, res_partner_address ................................................................ 59 Figure 14: Forms res_users ................................................................................................................................... 59 Figure 15: Forms res_partner_category, res_partner_title ..................................................................................... 60 Figure 16: Forms res_partner ................................................................................................................................ 60 Figure 17: Forms res_groups ................................................................................................................................. 61 Figure 18: Forms ir_ui_menu, ir_rule..................................................................................................................... 61 Figure 19: Forms ir_model_access , ir_rule, ir_sequence_type ............................................................................... 62 Figure 20: Forms ir_sequence, account_journal_column, account_journal_view .................................................... 62 Figure 21: Forms account_fiscalyear, account_period ........................................................................................... 63 Figure 22: Forms account_journal ......................................................................................................................... 63 Figure 23: Forms account_bank_statement .......................................................................................................... 64 Figure 24: Forms account_bank_statement_line ................................................................................................... 64 Figure 25: Forms account_move ........................................................................................................................... 65 Figure 26: Forms account_move_line .................................................................................................................... 65 Figure 27: Architecture Design .............................................................................................................................. 68 4
  • 5.
    Double Entry System,Analysis and Design Tables Table 1: Voucher Format _______________________________________________________________________7 Table 2: General Journal Format _________________________________________________________________8 Table 3: Ledger Format_________________________________________________________________________8 Table 4: Financial Year 2012-2013 ________________________________________________________________ 9 Table 5: Chart of Accounts With Types _____________________________________________________________ 9 Table 6: Complate Voucher Format ______________________________________________________________ 10 Table 7: DFD Legends _________________________________________________________________________13 Table 8: DFD Processes ________________________________________________________________________34 Table 9: DB Tables, Security Groups and Rights _____________________________________________________38 Table 10: DB Table res_currency_________________________________________________________________39 Table 11: DB Table res_currency_rate ____________________________________________________________ 39 Table 12: DB Table res_company ________________________________________________________________ 40 Table 13: DB Table account_account_type_________________________________________________________ 41 Table 14: DB Table account_account _____________________________________________________________ 42 Table 15: DB Table res_country _________________________________________________________________42 Table 16: DB Table res_country_state ____________________________________________________________ 42 Table 17: DB Table res_partner_address __________________________________________________________ 43 Table 18: DB Table res_users ___________________________________________________________________44 Table 19: DB Table res_partner_category _________________________________________________________ 44 Table 20: DB Table res_partner_titles ____________________________________________________________ 44 Table 21: DB Table res_partner _________________________________________________________________46 Table 22: DB Table res_groups __________________________________________________________________46 Table 23: DB Table ir_ui_menu __________________________________________________________________47 Table 24: DB Table ir_model_access______________________________________________________________ 47 Table 25: DB Table ir_rule______________________________________________________________________47 Table 26: DB Table ir_sequence_type _____________________________________________________________ 47 Table 27: DB Table ir_sequence _________________________________________________________________48 Table 28: DB Table account_journal_column _______________________________________________________ 48 Table 29: DB Table account_journal_view _________________________________________________________ 49 Table 30: DB Table account_fiscalyear ____________________________________________________________ 49 Table 31: DB Table account_period ______________________________________________________________ 50 Table 32: DB Table account_journal ______________________________________________________________ 51 Table 33: DB Table account_bank_statement ______________________________________________________ 52 Table 34: DB Table account_bank_statement_line __________________________________________________52 Table 35: DB Table account_move _______________________________________________________________ 53 Table 36: DB Table account_move_line ___________________________________________________________ 54 Table 37: Hierarchical Menus and Tables __________________________________________________________ 67 5
  • 6.
    Double Entry System,Analysis and Design Chapter 1: Introduction The main focus of this document is to explain 1. How double entry system works, 2. Manual workflow, 3. Reports required, including its analysis and engineering 4. Data Flow Diagram, 5. ER Diagram, 6. Tables and Data Structures, 7. Menus, Forms Designing (List and Edit View) and Workflows 8. Architecture Design. I have bifurcated these topics as per chapter for this document. I will spend more time to explain last 5 topics. In First chapter I will explain some basic concept of manual double entry system, in 2 nd its workflow with diagrams and in 3rd some important reports. 6
  • 7.
    Double Entry System,Analysis and Design Chapter 2: Double Entry System Double Entry System represents an business accounting in which, every transaction related to any financial year (periods) is recorded in books of accounts in such way that balance of both sides should be equal. Keywords: Transaction: Any operation that effects (increases or decrease) the business accounts value like capital, liability, expense, assets and revenue. Financial Year: Every organization shows financial value of its organization in a year. Every year splits in months (3 or6) wise periods. Books of Accounts: Books are type of accounting registers where transactions are recorded. Balance: Value of any business account. For Example An Owner starts a trading business, and he invests Rs. 500,000 in his business on 18-Sep-2012. How this business transaction will be recorded in books of accounts? First he writes his business transaction in a summarize form as a proof called voucher. Example Company Name Voucher No 1 Date 18-Sep-2012 Financial Year Financial Year 2012-2013 Financial Period 12-13- IST Period Currency PKR Accounts Dr Cr Assets - Bank 500000 Transaction Capital – Owners Equity 500000 Balance Total 500000 500000 Narration Investment from Owner Table 1: Voucher Format In second step, transaction from voucher will be recorded in books of accounts, this book known is as General Journal. Example General Journal Date Accounts Dr Cr 7
  • 8.
    Double Entry System,Analysis and Design 18-Sep-2012 Assets - Bank 500000 18-Sep-2012 Capital – Owners Equity 500000 Table 2: General Journal Format In third step using this general journal, entries are classified according to accounts and are recorded in other book called ledger and the process is known as posting. Example Assets Bank- Ledger Date Dr Balance Date Cr Balance 18-Sep-2012 500000 500000 Capital Owners Equity – Ledger Date Dr Balance Date Cr Balance 18-Sep-2012 500000 500000 Table 3: Ledger Format Above given example elaborate the basic double entry system from preparation of vouchers to posting. Transaction Voucher Posting General Posting Accounts Transaction Starts Preparation Journal Ledgers Ends Figure 1: Transaction Cycle Prerequisite of a Transaction (Voucher) Some prerequisite of a voucher are 1. Company’s Currency 2. Company financial years and periods 3. Business Accounts List (Chart of Account) 4. Company’s Books of Accounts 5. Voucher Approval Process 1. Company Currency Every company uses a currency as its basic unit of account and other currencies are used too in business process. In all vouchers this basic currency will be used till transactions in other currencies are not mentioned. 2. Company financial years and periods Every Company define its start and end dates of financial year and its sub financial periods before preparing vouchers, like Financial Year 2012-2013 8
  • 9.
    Double Entry System,Analysis and Design Start Date 1st July 2012 End date 30 June 2013 Period Start Date End date Duration IST 12-13 1st Jul 2012 30 Sep 2012 3 Months 2ND 12-13 1st Oct2012 31 Dec 2012 3 Months 3RD 12-13 1st Jan 2012 31 Mar 2012 3 Months 4TH 12-13 1st Apr 2012 30 Jun 2012 3 Months Table 4: Financial Year 2012-2013 3. Business Accounts List (Chart of Account) Organizations define different accounts under following major type C: Capital L: Liability E: Expense A: Asset R: Revenue Some companies define these accounts in hierarchal nature like parent and child account, some other related terms used for these accounts are main and sub accounts. This classification of account with unique number is known as chart of accounts. Below is the example of a small chart of account of company ABC Account Code Account Name Account Type 001 Assets Asset 002 Building Asset 003 Furniture Asset 004 Liability Liability 005 Account Payable Liability 006 Expenses Expense 007 Purchases Expense 008 Electricity Expenses Expense 009 Income Revenue 010 Sales Revenue 011 Other Income Revenue Table 5: Chart of Accounts With Types 4. Company’s Books of Accounts As explained earlier main book of account is General Journal. After recording voucher General Journal posting in ledgers is done. Different Organizations use different ledger like: Cash Ledger Bank Ledger Expense Ledger and others 9
  • 10.
    Double Entry System,Analysis and Design 5. Voucher approval process The process varies according to organization’s hierarchy staff and its approval policy. Generally accounts officer prepares the voucher and attaches physical proofs if needed. This voucher is then forward to his senior for approval example State: Draft State: Approved by Auditor Auditor/ Posting Voucher Accounts Officer Manager Controller Director Finance Accounts Officer General Preparation Finnece Accounts Journal State: posted Cancel State: Approved by Controller Finance State: Approved by Director Finance Figure 2: Voucher Approval Workflow In manual accounting system approval signature show the status of voucher. After approval of voucher from the person in authority as per organization’s and its policy, Account officer is then responsible for entering and recording vouchers in General Journal with mentioned dates finally are filed vouchers with proofs. Company Name Voucher No 1 Date 18-Sep-2012 Financial Financial Year 2012-2013 Year Financial Period 12-13- IST Period Currency PKR Accounts Dr Cr Business Assets - Bank 500000 Accounts & Capital – Owners Equity 500000 its impact Balance Total 500000 500000 Narration Investment from Owner Approved By Approval Controller Director Prepared By Auditor Process Finance Finance Signature Signature Signature Signature Table 6: Complate Voucher Format Any change is required in business account of a posted voucher, the account officer will prepare another voucher to reset the attributes. This voucher is known as adjustment voucher including adjustment entries. 10
  • 11.
    Double Entry System,Analysis and Design 11
  • 12.
    Double Entry System,Analysis and Design Chapter 3: Accounting Reports and Financial Statements Classifications of reports are Accounting Reports Main Ledger Report Sub Ledger Report Journal Report Trail Balance Payable Balance Reports Receivable Balance Reports Financial Reports Profit and Loss Statement Balance Sheet Cash Flow Changes in Equity Report Additional Reports 12
  • 13.
    Double Entry System,Analysis and Design Chapter 4: Data Flow Diagram General we divide data flow diagram of double accounting system in four sub diagrams; Double Accounting Operation Bank Reconciliation Reporting Closing and Opening Entries Notations Date Store Flow of Information Process Physical Proofs Files Users Report $ Bank Cheque Book Table 7: DFD Legends 13
  • 14.
    Double Entry System,Analysis and Design Double Accounting Operation 2.0 1.0 Attached Proofs Prepare Voucher With Voucher Account Officer Proofs Cancel 3.0 Approval 7.0 6.0 Auditor/ File The Record Approved Manager Accounts Approved Voucher in General Vouchers Journal 4.0 Approval Controller Finance 5.0 Approval General Journal Voucher Files Director Finance 8.0 Posting in Ledgers Ledger Figure 3: DFD Double Accounting Operation 14
  • 15.
    Double Entry System,Analysis and Design Bank Reconciliation Bank Statements 6.2 $ 6.3 Receive Bank Bank Reconciliation Statement (Weekly or Monthly) Bank 6.2 Bank Present Cheque Reconciliation and Payment Statement Account Officer Transfer 6.0 6.4 6.1 Record Approved Prepare Adjustment Prepare Cheque for Voucher in General Voucher Payment Journal Supplier 3.0 Approval General Auditor/ Journal Manager Accounts 4.0 Cheque Book Approval Controller Finance 5.0 Approval Director Finance Figure 4: DFD Bank Reconciliation 15
  • 16.
    Double Entry System,Analysis and Design Reporting 9.0 Main Ledger Ledger Reporting and Sub Reports 10.0 Journal Reporting Journal Report 11.0 Trail Balance Reporting Trial Balance 12.0 Payable and Ledgers Payable and Receivable Receivable Reporting Reports Account Officer 13.0 Profit and Loss Profit and Reporting Loss Statement 14.0 Balance Sheet Reporting Balance Sheet 15.0 Cash Flow Cash Flow Reporting Statement 16.0 Changes in Changes in Equity Reporting Equity Repot Figure 5: DFD Reporting 16
  • 17.
    Double Entry System,Analysis and Design Closing and Opening Entries Closing and Opening Entries Current New Year Year Ledgers Ledgers 17.0 Prepare Voucher: 18.0 For Closing & Record Opening Opening Balances Balance of Current Fiscal Year Account Officer 3.0 Approval Auditor/ Manager Accounts 4.0 Approval Controller Finance Figure 6: DFD Closing and Opening Entries Users Following roles are used in double accounting system; Account officer Audit / manager accounts Controller finance Director finance 17
  • 18.
    Double Entry System,Analysis and Design Data Stores Following data stores are used in double accounting system; General Journal Ledgers Documents Following documents are used in double accounting system; Vouchers Physical Proofs Bank Statements Processes Data Store / Process ID User/Role Document/ Process Description Name Report 1.0 Prepare Account Officer Voucher In chapter 2, formats, attributes and prerequisites of a voucher Voucher has been explained. Each voucher can be divided into five categories. To these categories for every organization is not obligatory. The number of these categories could be increase or decrease for our own case. These Five forms are; Bank Payment Voucher (BPV) If a transaction includes payment from any bank account of the organization then the voucher is termed as BPV. Bank Receipt Voucher (BRV) Transaction which includes cash receipt in any bank account of the organization is termed as BRV. Cash Payment Voucher (CPV) The transaction which involved payment from any cash account (also known as Petty Cash Account) of the organization is called CPV Cash Receipt Voucher (CRV) A transaction including receipt in any cash account (also known as Petty Cash Account) of the organization is CRV Journal Voucher (JV) 18
  • 19.
    Double Entry System,Analysis and Design If any transaction does not includes BPV, BRV, CPV or CRV then we narrate this voucher as JV. Journal Voucher is the main category, rest are extracted from JV to make the operation easy. 2.0 Attached Account Officer Voucher and Each voucher includes some physical proofs. For example any Proofs With Additional organization who wants to pay a supplier. Now what are the Voucher Proofs reasons of payment? May be supplier provides some services or sell some goods to organization. May be this will be some sort of advance (security) of start transaction. Whatever reason is, there should be some physical proof. In case of payments of electricity bills we will attach copy of electricity bill. In case of security to avail the services of supplier then we will attach the agreement copy and vice versa. 3.0 Approval Auditors/ Voucher and When Account officer successfully prepare the voucher and Manager Additional attached the proofs successfully then this voucher will send to Accounts Proofs Organization Auditors/ Manager Accounts for approval. Approval level will be varying according to policy of organization. Auditor/ Manager Accounts sign the voucher is this is prepared correctly, IF an mistake exist then Auditor request Account Officer to correct the mistake or prepare again with mention correction. 4.0 Approval Controller Voucher and Same voucher will be sign by auditor’s manager like controller Finance Additional finance. Controller Finance also ensures that either this voucher is Proofs sign by Auditors/ Manager Account or not. 5.0 Approval Director Finance Voucher and In next approval; Director Finance will sign the voucher after Additional checking of Auditor and Controller finance approval. Proofs 6.0 Record Account Officer Voucher and As mention previously this approval flow of voucher can be vary Approved General according to organization policy. According to approval policy if Voucher in Journal voucher is completely approved by each responsible then voucher General will be send back to Account Officer. Account officer record its Journal transaction detail in General Journal. General Journal is first book Or of account where every voucher details are recorded. Journalizing Format of General Journal: Date- VNo Particulars L/F Debit Credit 2012 18-Sep 1 Bank - 500000 To Capital - 500000 [amount brought toward capital, 19
  • 20.
    Double Entry System,Analysis and Design cheque no 34564] 19-Sep 2 Advance for Office - 25000 To Bank - 25000 [Advance Payment of office rent, cheque no 34565] 20- Sep 3 Purchases - 30000 To Bank - 30000 [Purchases from Ahmad & Co, cheque no 34566] 21-Sep 4 Acc Receivable - 6000 To Sales - 6000 [Sales to Sajid & co] 6.1 Prepare Account Officer Cheque Book For each payment to supplier, Account officer prepares cheque. Cheque for Following are some payments by cheque and some receipts in Payments bank account ledger report. Bank Account Ledger Report (from 1-Sep- 12 to 30-Sep-12) Date Cheque Particulars Debit Credit Balance Opening Balance 10000 10000 Payable to 3 343 Dawood & Co 2500 7500 5 3463 Bill Discount 11900 19400 Payable To 9 344 1000 18400 Naeem Receivable from 10 7564 Rizwan & Co 400 18800 Payable to 16 345 Saleem & Co 1500 17300 Receivable from 20 3446 Crown & Co 1800 19100 21 346 Payable to Asif 2000 17100 Receivable from 24 8695 Rafiq & Sons 4000 21100 27 347 Petty Cash 1200 19900 28 4544 Petty Cash 600 20500 Payable to 30 349 5500 15000 Ahmad 20
  • 21.
    Double Entry System,Analysis and Design Receivable from 30 65454 Naseem & Co 3000 18000 Closing Balance 18000 6.2 Receive Bank Account Officer Bank Bank send monthly bank statement to account officer; below is Statement Statement the sep-12 bank account statement; (Weekly or Bank Account Title Monthly) Bank Statement Sep-2012 Date Cheque Particulars Withdrawal Deposit Balance Opening 10000 10000 Balance Cross 2500 7500 Cheque: 4 343 Dawood & Co Bill 11900 19400 5 3463 Discount Rizwan & 400 19800 6 7564 Co Cross 1000 18800 10 344 Cheque: Naeem Cross 1500 17300 Cheque: 17 345 Saleem & Co Self 1200 16100 26 347 Cheque: Self 27 4544 Cash 600 16700 B/R 12000 4700 27 4699 Dishonored Rehman & 1100 5800 28 4678 Sons Interest on 300 6100 29 NIT Units Crown & 1800 7900 29 6799 Co Bank 100 7800 29 Charges 6.3 Bank Account Officer Bank Book Bank statement is a report that shows why bank account ledger Reconciliation (Bank closing balance is not matching with bank statement. Few of Account reasons are; Ledger) and Bank Cheques issued but not yet presented for payment Cheques deposited but not yet collected 21
  • 22.
    Double Entry System,Analysis and Design Statement Bank charges not entered in the bank book Interest credited by bank not entered in the Bank Book Amount directly deposited into bank be debtors. Credit transfer Standing order Direct Debit Format of bank reconciliation is; Bank Reconciliation Statement as on 30-09-2012 Rs. Bank Balance as per Bank Book (Dr.) -- Those items which increase the bank Add: statement balance more than bank book a. Cheques Issued but not presented Interest credited by bank not entered in b. the cash book Cash directly deposited into the bank c. but not recorded in bank book d. etc Dr Balance -- Deduct: Those items which decrease the bank statement balance then bank book Cheques deposited but not credited by a. the bank Bank charges not recorded in the bank b. book Direct payment by bank as per standing c. order not recorded in bank book d. etc Cr Balance -- Bank Balance as per Bank statement (Cr.) -- By using the bank ledger report refers in process in 6.1 and bank statement refer in process 6.2, I will prepare a bank statement. Starting from bank account ledger report comparing each entry with bank statement, and writing in below bank reconciliation report; Bank Reconciliation Statement as on 31-07-2012 Rs. Bank Balance as per Bank Book (Dr.) 18000 Add: 1 Two cheques have not been Presented 22
  • 23.
    Double Entry System,Analysis and Design Asif 2000 Ahmad 5500 Two Amounts are not recorded in Bank 2 Book Rehman & Sons 1100 Interest on NIT Units 300 Dr Balance 8900 Deduct: 1 Two cheques have not been Collected Rafiq & Sons 4000 Naseem & Co 3000 2 Two Amounts are not recorded in Bank Book Dishonored Bills Receivable 12000 Bank Charges 100 Cr Balance 19100 Bank Balance as per Bank statement (Cr.) 7800 Bank Balance as per Bank statement (Cr.)= Bank Balance as per Bank Book (Dr.) + Dr Balance - Cr Balance 6.4 Prepare Account Officer Bank Now those entries from bank statement which are not matched Adjustment Reconciliation with Bank Account Ledger. These Entries are; Vouchers Statement Bank Statement Sep-2012 and Voucher Date Cheque Particulars Withdrawal Deposit 12000 B/R 27 4699 Dishonored Rehman & 1100 28 4678 Sons 300 Interest on 29 NIT Units Bank 29 Charges 100 Total 12100 1400 First select all the deposit entries and debit the bank account equal to its deposit sums. Similarly select all the withdrawal 23
  • 24.
    Double Entry System,Analysis and Design entries and credit the bank account equal to its withdrawal sums. Following is the Journal Voucher; Company Name Journal Voucher No 65 Date 30-Sep-12 Financial Year 2012-2013 Financial Period 12-13- IST Period Currency PKR Accounts Dr Cr Bank Account 1400 Rehman & Sons 1100 Interest on NIT Units 300 Bank Charges 100 B/R Dishonored 12000 Bank Account 12100 Total 13500 13500 Narration Adjustment Entries after Bank Reconciliation 7.0 File The Account Officer Voucher and After recording the voucher details in general journal then this Approved Its Files voucher will be filed. Also account officer write the keyword Vouchers ‘posted’ at the top corner of voucher. The filing of voucher again varies according to organization policy. Voucher Categories File Name Option 1 BPV, BRV, CPV, CRV Vouchers File and JV Option 2 BPV and CPV Payment Voucher File BRV and CRV Receipt Voucher File JV Journal Voucher File Option 3 24
  • 25.
    Double Entry System,Analysis and Design BPV Bank Payment Voucher File BRV Bank Receipt Voucher File CPV Cash Payment Voucher File CRV Cash Receipt Voucher File JV Journal Voucher File Option 4 JV Voucher File 8.0 Posting in Account Officer General After recording all the voucher detail in General Journal, Account Ledger Journal and Officer Post each day entry in respected ledger as mention in Account Chapter 2 example. This step can be performing side by side in Ledger whole day or at the end of the evening. It’s depending upon the daily exercise of Account Officer, but this should be ensure that each posted voucher should be recorded in respect ledger. Format of Account book is just like a T. Left side (page) represent the debit side of ledger and right side (page) represent the credit side of ledger. Ledger Title Debit Side Credit Side Below I will show u each side of ledger separately because of limited space available. Let explain this by below example; Bank- Ledger Date Detail Dr Balance Balance B/F 0 18-Sep-2012 Investment from Owner 500000 500000 Date Detail Cr Balance 19-Sep-2012 Paid Advance for Office 25000 25000 20-Sep-2012 Purchases 30000 55000 Balance C/F 445000 Calculation of Balance C/F= Sum of All Debit Entries – Sum of All Credit Entries Where to Write Balance C/F (Left Side or Right Side)= 25
  • 26.
    Double Entry System,Analysis and Design If the difference is positive: Write on right side (credit side) by taking absolute If the difference is negative: Write on left side (debit side) by taking absolute. In above example bank ledger: Balance c/f= 500000- 55000=445000, write on credit side of page. Now other ledger’s examples; Capital Owners Equity – Ledger Date Detail Dr Balance Balance C/F 500000 Date Detail Cr Balance Balance B/F 0 18-Sep-2012 Investment from Owner 500000 500000 Advance of Office Rent– Ledger Date Detail Dr Balance Balance B/F 0 19-Sep-2012 Paid Advance for Office 25000 25000 Date Detail Cr Balance Balance C/F 25000 Purchases – Ledger Date Detail Dr Balance Balance B/F 0 20-Sep-2012 Purchases 30000 30000 Date Detail Cr Balance Balance C/F 30000 26
  • 27.
    Double Entry System,Analysis and Design Sales – Ledger Date Detail Dr Balance Balance C/F 6000 Date Detail Cr Balance Balance B/F 0 21-Sep-2012 Sales 6000 6000 Acc Receivable– Ledger Date Detail Dr Balance Balance B/F 0 21-Sep-2012 Sales to Sajjid & co 6000 6000 Date Detail Cr Balance Balance C/F 6000 9.0 Ledger Account Officer Account Ledger reports show all the detail (debit and credit) available in Reporting Ledgers account ledger book. This can be prepared of single account as well as multiple accounts. This report can show the detail of All financial years, Single Financial year Multiple Period or Single Period Or any single date or multiple date Following is the bank account ledger report; Bank Account Ledger Report (from 18-Sep12 to 21-Sep-12) Date- Particulars JF Debit Credit Balance 2012 Opening 0 Balance 18-Sep Investment 500000 500000 from owner 19-Sep Paid Advance 25000 475000 Rent for Office 20-Sep Purchases 30000 445000 27
  • 28.
    Double Entry System,Analysis and Design Closing Balance 445000 10.0 Journal Account Officer General Journal report shows all the detail (debit and credit) each account Reporting Journal and wise available in General Journal book. This report can show the Account detail of Ledgers All financial years, Single Financial year Multiple Period or Single Period Or any single date or multiple date Following is the General Journal Reporting; General Journal Report (from 18-Sep12 to 21-Sep-12) Date- Particulars Debit Credit Balance 2012 Bank Account 506000 55000 445000 18-Sep Investment from 500000 owner 19-Sep Paid Advance Rent for 25000 Office 20-Sep Purchases 30000 Capital Account 0 500000 500000 18-Sep Investment from 500000 Owner Advance of Office 25000 0 25000 19-Sep Paid Advance of 25000 Office Purchases 30000 0 30000 20-Sep Purchases from 30000 Ahmad & co Sales 0 6000 6000 21-Sep Sales to Sajjid & co 6000 Account Receivable 6000 0 6000 21-Sep Receivable from Sajjid 6000 0 & co 11.0 Trial Balance Account Officer Ledger and This report shows the list balances of company chart of account. In 28
  • 29.
    Double Entry System,Analysis and Design Reporting Ledger this report, for each account we write the debit or credit balance Reports from ledgers report. The difference of sum of all debit amount and sum of all credit amounts should be zero. This report can show the detail of All financial years, Single Financial year Multiple Period or Single Period Or any single date or multiple date Following is the General Journal Reporting; Trail Balance (from 18-Sep12 to 21-Sep-12) Acc Code Account Debit Credit 001 Bank Account 445000 0 002 Capital 500000 003 Advance of Office 25000 004 Purchases 30000 005 Sales 6000 006 Acc Receivable 6000 Total 506000 506000 12.0 Payable and Account Officer Ledger and This report shows the balance of companies vendors (Suppliers Receivable Ledger and Customers). Format of this report varies according to Reporting Reports organization policy; One of the standard format is; Vender Address City-State-Country Phone no Document: Customer account statement Date: Date Customer Ref: Customer Unique Number Dear Sir/Madam, Exception made of a mistake of our side, it seems that the following bills stay unpaid. Please, take appropriate measures in order to carry out this payment in the next 8 days. Would your payment have been carried out after this statement was sent, please consider the present one as void. Do not hesitate to contact our accounting department at Phone No or email. 29
  • 30.
    Double Entry System,Analysis and Design Best regards. Maturity Due Paid Balance Date Date Due Amount Partial Paid Due Amount - Amount Partial Paid Amount Total Amount Due: (Sum of Balance) Currency Symbol. 13.0 Profit and Account Officer Trial Balance Loss Reporting 14.0 Balance Sheet Account Officer Trial Balance Reporting 15.0 Cash Flow Account Officer Trial Balance Reporting 16.0 Changes in Account Officer Trial Balance Equity Report 17.0 Prepare Account Officer, Ledgers, Trial These steps are performed at the end of each financial year by Voucher Auditor/Manager Balance, account officer. Steps are; for Closing & Accounts, Voucher Calculate General Funds Opening Controller Closing Current Year Balances Balances of Finance Current Fiscal Calculate General Fund: Year In balance sheet liability portion; there is special account known as General fund. This account have multiple name in different organization; some people narrate as profit & loss account , income & expense account or general fund. At the end of the financial year we calculate the actual profit or loss of company for current year; by subtracting all type of expenses from all income. General Fund = Income (Direct Income + In Direct Income) - Expenses (Direct Expenses + In Direct Expense) For example; using the trail balance report of process Trail Balance (2012-1013) Acc Type Account Debit Credit Asset Bank Account 445000 0 Liability Capital 500000 Asset Advance of Office 25000 30
  • 31.
    Double Entry System,Analysis and Design Expenses Purchases 30000 Income Sales 6000 Asset Acc Receivable 6000 Total 506000 506000 Sum of Income = 6000 Sum of Expenses =30000 Income or loss = Sum of Income - Sum of Expenses Income or loss = 6000 – 30000 = > -24000 The Negative sign represent the loss and positive sign represent the profit. This profit or loss will be added to General Fund account by finishing income and expenses impacts like below; Company Name Journal Voucher No 66 Date 30-Jun-13 Financial Year 2012-2013 Financial Period 12-13- 4TH Period Currency PKR Accounts Dr Cr Sales 30000 Purchases 6000 General Fund 30000 General Fund 6000 Total 36000 36000 Narration Calculating General Fund Now Same Trial Balance look like below; Trail Balance (2012-2013) Acc Type Account Debit Credit Asset Bank Account 445000 0 Liability Capital 0 500000 Asset Advance of Office 25000 0 Expenses Purchases 0 0 31
  • 32.
    Double Entry System,Analysis and Design Income Sales 0 0 Asset Acc Receivable 6000 0 Liability General Fund 24000 0 MGT Balance Transfer 0 0 Account Account Total 500000 500000 Closing Current Year Balances: The 2nd step is closing the balances of current fiscal year. For this purpose I will used a account named ‘Balance Transfer Account’. This Account is neither used in Balance Sheet nor Profit and Loss Statement. Below is the for closing current year balances voucher; Company Name Journal Voucher No 68 Date 30-Jun-13 Financial Year 2012-2013 Financial Period 12-13- 4TH Period Currency PKR Accounts Dr Cr Bank Account 445000 0 Capital 500000 0 Advance of Office 25000 Acc Receivable 6000 General Fund 24000 Balance Transfer 500000 Account Balance Transfer 55000 Account 32
  • 33.
    Double Entry System,Analysis and Design Total 555000 555000 Narration Closing current year balances By Entering this voucher, the balances of all the account set to zero in fiscal year 2012-1013. 18.0 Record Account Officer Voucher, In this, account officer introduce new ledgers books for new fiscal Opening Ledgers year i.e. 2013-2014 and create first voucher. In this voucher Balance account he introduce the opening entries for each account from last year closing balances; Balance Transfer Account is also again used in this voucher; Company Name Journal Voucher No 1 Date 01-Jul-13 Financial Year 2013-2014 Financial Period 13-14- IST Period Currency PKR Accounts Dr Cr Bank Account 0 445000 Capital 0 500000 Advance of Office 0 25000 Acc Receivable 6000 0 General Fund 24000 0 Balance Transfer 500000 0 Account Balance Transfer 0 55000 Account 33
  • 34.
    Double Entry System,Analysis and Design Total 555000 555000 Narration Opening new year balances Trial balances of new fiscal year 2013-2014; Trail Balance (2013-2014) Acc Type Account Debit Credit Asset Bank Account 445000 0 Liability Capital 0 500000 Asset Advance of Office 25000 0 Expenses Purchases 0 0 Income Sales 0 0 Asset Acc Receivable 6000 0 Liability General Fund 24000 0 MGT Balance Transfer 0 0 Account Account Total 500000 500000 Table 8: DFD Processes 34
  • 35.
    Double Entry System,Analysis and Design Chapter 5: Entity Relationship Diagram After explaining the data flow diagram, I will spend some time to explain the ERD for double accounting system. Below is the ERD for double accounting system. 35
  • 36.
    Double Entry System,Analysis and Design 36
  • 37.
    Double Entry System,Analysis and Design Chapter 6: Table, Data Structure, Security Access Controls Keywords R: Read W: Write C: Create D: Delete Security Groups Accountant Auditor Controller Director Admin Tables res_currency res_currency_rate res_company account_account_type account_account res_partner_address res_users res_country_state res_country res_partner_category res_partner_title res_partner res_groups ir_ui_menu ir_model ir_model_access ir_rule ir_sequence_type ir_sequence account_journal_column account_journal_view account_fiscalyear account_period 37
  • 38.
    Double Entry System,Analysis and Design account_journal account_bank_statement account_bank_statement_line account_move account_move_line Tables and Access Control Summary Groups id Tables Accountant Auditor Controller Director Admin R W C D R W C D R W C D R W C D R W C D 1 res_currency 1 1 1 1 1 1 1 1 1 1 1 1 1 1 1 1 1 1 1 1 2 res_currency_rate 1 1 1 1 1 1 1 1 1 1 1 1 1 1 1 1 1 1 1 1 3 res_company 1 1 1 1 1 1 1 1 1 1 1 1 1 1 1 1 1 1 1 1 4 account_account_type 1 1 1 1 1 1 1 1 1 1 1 1 1 1 1 1 1 1 1 1 5 account_account 1 1 1 1 1 1 1 1 1 1 1 1 1 1 1 1 1 1 1 1 6 res_partner_address 1 1 1 1 1 1 1 1 1 1 1 1 1 1 1 1 1 1 1 1 7 res_users 1 0 0 0 1 0 0 0 1 0 0 0 1 0 0 0 1 1 1 1 8 res_country 1 1 1 1 1 1 1 1 1 1 1 1 1 1 1 1 1 1 1 1 9 res_country_state 1 1 1 1 1 1 1 1 1 1 1 1 1 1 1 1 1 1 1 1 10 res_partner_category 1 1 1 1 1 1 1 1 1 1 1 1 1 1 1 1 1 1 1 1 11 res_partner_title 1 1 1 1 1 1 1 1 1 1 1 1 1 1 1 1 1 1 1 1 12 res_partner 1 1 1 1 1 1 1 1 1 1 1 1 1 1 1 1 1 1 1 1 13 res_groups 1 0 0 0 1 0 0 0 1 0 0 0 1 0 0 0 1 1 1 1 14 ir_ui_menu 1 0 0 0 1 0 0 0 1 0 0 0 1 0 0 0 1 1 1 1 15 ir_model_access 1 0 0 0 1 0 0 0 1 0 0 0 1 0 0 0 1 1 1 1 16 ir_rule 1 0 0 0 1 0 0 0 1 0 0 0 1 0 0 0 1 1 1 1 17 ir_sequence 1 1 1 1 1 1 1 1 1 1 1 1 1 1 1 1 1 1 1 1 18 ir_sequence_type 1 1 1 1 1 1 1 1 1 1 1 1 1 1 1 1 1 1 1 1 19 account_journal_column 1 1 1 1 1 1 1 1 1 1 1 1 1 1 1 1 1 1 1 1 20 account_journal_view 1 1 1 1 1 1 1 1 1 1 1 1 1 1 1 1 1 1 1 1 21 account_fiscalyear 1 1 1 1 1 1 1 1 1 1 1 1 1 1 1 1 1 1 1 1 22 account_period 1 1 1 1 1 1 1 1 1 1 1 1 1 1 1 1 1 1 1 1 23 account_journal 1 1 1 1 1 1 1 1 1 1 1 1 1 1 1 1 1 1 1 1 24 account_bank_statement 1 1 1 1 1 1 1 1 1 1 1 1 1 1 1 1 1 1 1 1 25 account_bank_statement_line 1 1 1 1 1 1 1 1 1 1 1 1 1 1 1 1 1 1 1 1 26 account_move 1 1 1 1 1 1 1 1 1 1 1 1 1 1 1 1 1 1 1 1 27 account_move_line 1 1 1 1 1 1 1 1 1 1 1 1 1 1 1 1 1 1 1 1 Table 9: DB Tables, Security Groups and Rights 38
  • 39.
    Double Entry System,Analysis and Design Security Roles Auditor Finance Controller Finance Director Finance Data Structures Table: res_currency Name: Currency Fields Name Label Type Attributes Rq Ro Id ID Integer PK Accuracy Computational Integer Accuracy Active Active boolean Base Base boolean company_id Company many2one - relation=res_company Date Date Date Name Currency Char X Rate Current Rate Float X rate_ids Rates one2many - relation=res_currency_rate - field=currency_id Rounding Rounding Float factor Symbol Symbol Char Table 10: DB Table res_currency Table: res_currency_rate Name: Currency Rate Fields Name Label Type Attributes Rq Ro Id ID integer PK currency_id Currency many2one - relation=res_currency Name Date Date X Rate Rate Float X Table 11: DB Table res_currency_rate 39
  • 40.
    Double Entry System,Analysis and Design Table: res_company Name: Companies Fields Name Label Type Attributes Rq Ro Id ID integer PK account_no Account No. char child_ids Child one2many - relation=res_company Companies - field=parent_id currency_id Currency many2one - relation=res_currency X Logo Logo binary Name Company char X Name overdue_msg Overdue text Payments Message parent_id Parent many2one - relation=res_company Company partner_id Partner many2one - relation=res_partner X property_rese Reserve and many2one - relation=account_account rve_and_surpl Profit/Loss us_account Account footer1 Report Footer char header1 Report char Header user_ids Accepted many2many - relation=res_users Users Table 12: DB Table res_company Table: account_account_type Name: Account Type Fields Name Label Type Attributes Rq Ro Id ID integer PK close_method Deferral char (none, balance, detail, Method unreconciled) Code Code char 40
  • 41.
    Double Entry System,Analysis and Design Name Acc. Type char Name Note Description text report_type P&L / BS char (none, income, expense, asset, Category liability) Sign Sign on char (-1, 1) Reports Table 13: DB Table account_account_type Table: account_account Name: Account List Fields Name Label Type Attributes Rq Ro Id ID integer PK Active Active boolean Balance Balance float child_consol_i Consolidated many2many - relation=account_account ds Children child_id Child many2many - relation=account_account Accounts child_parent_i Children one2many - relation=account_account ds - field=parent_id Code Code char company_curr Company many2one - relation=res_currency ency_id Currency company_id Company many2one - relation=res_company Credit Credit float currency_id Secondary many2one - relation=res_currency Currency currency_mod Outgoing char e Currencies Rate Debit Debit float Level Level integer Name Name char Note Note text 41
  • 42.
    Double Entry System,Analysis and Design parent_id Parent many2one - relation=account_account parent_left Parent Left integer parent_right Parent Right integer Reconcile Reconcile boolean Shortcut Shortcut char Type Internal Type char (view, other, receivable, payable, liquidity, , consolidation, closed) user_type Account Type many2one - relation=account_account_type Table 14: DB Table account_account Object: res_country Name: Country Fields Name Label Type Attributes Rq Ro Code Country Code char Name Country Name char Table 15: DB Table res_country Object: res_country_state Name: Country state Fields Name Label Type Attributes Rq Ro Code State Code char country_id Country many2on - relation=res_country e Name State Name char Table 16: DB Table res_country_state Table: res_partner_address Name: Partner Addresses Fields Name Label Type Attributes Rq Ro Id ID Integer PK Active Active boolean Birthdate Birthdate Char 42
  • 43.
    Double Entry System,Analysis and Design City City Char company_id Company many2one - relation=res_company country_id Country many2one - relation=res_country Email E-Mail char Fax Fax char Function Function char is_customer_a Customer boolean dd is_supplier_ad Supplier boolean d Mobile Mobile char Name Contact Name char partner_id Partner Name many2one - relation=res_partner Phone Phone char state_id Fed. State many2one - relation=res_country_state Street Street char street2 Street2 char Title Title many2one - relation=res_partner_title Type Address Type char (default, invoice, delivery, contact, other) Zip Zip char Table 17: DB Table res_partner_address Table: res_users Name: Users Fields Name Label Type Attributes Rq Ro Active Active boolean address_id Address many2one - relation=res_partner_address company_id Company many2one - relation=res_company context_lang Language char (English, Germen, French, …) Date Last datetime Connection Email E-mail char groups_id Groups many2many - relation=res_groups 43
  • 44.
    Double Entry System,Analysis and Design Login Login char Name User Name char new_password Change char password password Password char Signature Signature text user_email Email char Table 18: DB Table res_users Table: res_partner_category Name: Partner Categories Fields Name Label Type Attributes Rq Ro Id ID integer PK Active Active boolean child_ids Child one2many - relation=res_partner_category Categories - field=parent_id complete_na Full Name char X me Name Category char X Name parent_id Parent many2one - relation=res_partner_category Category parent_left Left parent integer parent_right Right parent integer partner_ids Partners many2many - relation=res_partner Table 19: DB Table res_partner_category Table: res_partner_titles Name: Partner Titles Fields Name Label Type Attributes Rq Ro Id ID integer PK Domain Domain char (partner, contact) Name Title char Shortcut Shortcut char Table 20: DB Table res_partner_titles 44
  • 45.
    Double Entry System,Analysis and Design Table: res_partner Name: Partner Fields Name Label Type Attributes Rq Ro Id ID integer PK Active Active boolean Address Contacts one2many - relation=res_partner_address - field=partner_id category_id Categories many2many - relation=res_partner_category child_ids Partner Ref. one2many - relation=res_partner - field=parent_id City City char comment Notes text company_id Company many2one - relation=res_company Country Country many2one - relation=res_country Credit Total float X Receivable credit_limit Credit Limit float customer Customer boolean Date Date date Debit Total Payable float X debit_limit Payable Limit float ean13 EAN13 char Email E-mail char employee Employee boolean Lang Language char (English, German, …) Mobile Mobile char Name Name char X parent_id Parent many2one - relation=res_partner Partner Phone Phone char property_acco Account many2one - relation=account_account X unt_payable Payable property_acco Account many2one - relation=account_account X unt_receivabl Receivable 45
  • 46.
    Double Entry System,Analysis and Design e property_pay Payment many2one - relation=account.payment.term ment_term Term Ref Reference char ref_companie Companies one2many - relation=res_company s that refers to - field=partner_id partner Supplier Supplier boolean Title Partner Form many2one - relation=res_partner_title user_id Salesman many2one - relation=res_users Vat VAT char Website Website char Table 21: DB Table res_partner Table: res_groups Name: Access Groups Fields Name Label Type Attributes Rq Ro Id ID integer PK comment Comment text menu_access Access Menu many2many - relation=ir_ui_menu model_access Access one2many - relation=ir_model_access Controls - field=group_id Name Group Name char X rule_groups Roles many2many - relation=ir_rule Users Users many2many - relation=res_users Table 22: DB Table res_groups Table: ir_ui_menu Name: ir_ui_menu Fields Name Label Type Attributes Rq Ro Id Id integer PK Name Menu char 46
  • 47.
    Double Entry System,Analysis and Design sequence Sequence integer Table 23: DB Table ir_ui_menu Table: ir_model_access Name: ir_model_access Fields Name Label Type Attributes Rq Ro Id ID Integer PK group_id Group many2one - relation=res_groups model_id Table many2one - relation=ir_model Name Name char X perm_create Create Access boolean perm_read Read Access boolean perm_unlink Delete Access boolean perm_write Write Access boolean Table 24: DB Table ir_model_access Table: ir_rule Name: ir_rule Fields Name Label Type Attributes Rq Ro Id ID integer PK Name Name char X Table 25: DB Table ir_rule Table: ir_sequence_type Name: ir_sequence_type Fields Name Label Type Attributes Rq Ro Id ID integer PK Code Code char X Name Name char C Table 26: DB Table ir_sequence_type Table: ir_sequence 47
  • 48.
    Double Entry System,Analysis and Design Name: ir_sequence Fields Name Label Type Attributes Rq Ro Id ID integer PK Active Active boolean Code Code selection X company_id Company many2on - relation=res_company e Name Name char X number_incre Increment integer X ment Number number_next Next Number integer X Padding Number integer X padding Prefix Prefix char Suffix Suffix char Table 27: DB Table ir_sequence Table: account_journal_column Name: Journal Column Fields Name Label Type Attributes Rq Ro Id ID integer PK Field Field Name selection Name Column Name char Readonly Readonly boolean Required Required boolean sequence Sequence integer view_id Journal View many2one - relation=account_journal_view Table 28: DB Table account_journal_column Table: account_journal_view Name: Journal View Fields Name Label Type Attributes Rq Ro Id ID integer PK 48
  • 49.
    Double Entry System,Analysis and Design columns_id Columns one2many - relation=account_journal_column - field=view_id Name Journal View char Table 29: DB Table account_journal_view Table: account_fiscalyear Name: Fiscal Year Fields Name Label Type Attributes Rq Ro Id ID integer PK Code Code char X company_id Company many2one - relation=res_company X date_start Start Date date X date_stop End Date date X Name Fiscal Year char X period_ids Periods one2many - relation=account_period - field=fiscalyear_id State State selection X Table 30: DB Table account_fiscalyear Table: account_period Name: Account period Fields Name Label Type Attributes Rq Ro Id ID integer PK Code Code char company_id Company many2on - relation=res_company e date_start Start of Period date date_stop End of Period date fiscalyear_id Fiscal Year many2on - relation=account_fiscalyear e Name Period Name char Special Opening/Closi boolean ng Period State State selection 49
  • 50.
    Double Entry System,Analysis and Design Table 31: DB Table account_period Table: account_journal Name: Journal Fields Name Label Type Attributes Rq Ro Id ID integer PK account_contr Account many2many - relation=account_account ol_ids allow_date Check Date boolean not in the Period analytic_journ Analytic many2one - relation=account.analytic.journal al_id Journal centralisation Centralised boolean counterpart Code Code char X company_id Company many2one - relation=res_company X Currency Currency many2one - relation=res_currency default_credit Default Credit many2one - relation=account_account _account_id Account default_debit Default Debit many2one - relation=account_account _account_id Account entry_posted Skip Draft boolean State for Manual Entries group_invoice Group Invoice boolean _lines Lines groups_id Groups many2many - relation=res_groups Name Journal Name char X refund_journa Refund boolean l Journal sequence_id Entry many2one - relation=ir_sequence X Sequence Type Type selection X type_control_i Type Controls many2many - relation=account_account_type ds 50
  • 51.
    Double Entry System,Analysis and Design update_poste Allow boolean d Cancelling Entries user_id User many2one - relation=res_users view_id Display Mode many2one - relation=account_journal_view X Table 32: DB Table account_journal Table: account_bank_statement Name: Bank Statement Fields Name Label Type Attributes Rq Ro Id ID integer PK account_id Account used many2one - relation=account_account X in this journal balance_end Balance float X balance_end_ Balance float X cash balance_end_ Closing float real Balance balance_start Starting float Balance closing_date Closed On datetime company_id Company many2one - relation=res_company X Currency Currency many2one - relation=res_currency X Date Date date X journal_id Journal many2one - relation=account_journal X X line_ids Statement one2many - lines relation=account_bank_statement _line - field=statement_id move_line_ids Entry lines one2many - relation=account_move.line - field=statement_id Name Name char X X period_id Period many2one - relation=account_period X State State selection X X total_entry_e Cash float X ncoding Transaction 51
  • 52.
    Double Entry System,Analysis and Design user_id Responsible many2one - relation=res_users Table 33: DB Table account_bank_statement Table: account_bank_statement_line Name: Bank Statement Line Fields Name Label Type Attributes Rq Ro account_id Account many2on - relation=account_account X e Amount Amount float amount_reco Amount float nciled reconciled company_id Company many2on - relation=res_company X e Date Date date X move_ids Moves many2ma - relation=account_move ny Name Communicati char X on Note Notes text partner_id Partner many2on - relation=res_partner e Ref Reference char sequence Sequence integer statement_id Statement many2on - X e relation=account_bank_statement Type Type selection X voucher_id Payment many2on - relation=account.voucher e Table 34: DB Table account_bank_statement_line Table: account_move Name: Account Entry Fields Name Label Type Attributes Rq Ro Amount Amount float 52
  • 53.
    Double Entry System,Analysis and Design company_id Company many2one - relation=res_company Date Date date journal_id Journal many2one - relation=account_journal line_id Entries one2many - relation=account_move.line - field=move_id Name Number char Narration Narration text partner_id Partner many2one - relation=res_partner period_id Period many2one - relation=account_period Ref Reference char State State selection to_check To Review boolean Table 35: DB Table account_move Table: account_move_line Name: Journal Items Fields Name Label Type Attributes Rq Ro account_id Account many2one - relation=account_account account_tax_i Tax many2one - relation=account_tax d amount_curre Amount float ncy Currency amount_resid Residual float ual Amount amount_resid Residual float ual_currency Amount Balance Balance float Blocked Litigation boolean centralisation Centralisation selection company_id Company many2one - relation=res_company Credit Credit float currency_id Currency many2one - relation=res_currency Date Effective date date date_created Creation date date 53
  • 54.
    Double Entry System,Analysis and Design date_maturity Due date date Debit Debit float Invoice Invoice many2one - relation=account.invoice journal_id Journal many2one - relation=account_journal move_id Move many2one - relation=account_move Name Name char Narration Narration text - relation=account_move partner_id Partner many2one - relation=res_partner period_id Period many2one - relation=account_period Ref Reference char State State selection statement_id Statement many2one - relation=account_bank_statement Table 36: DB Table account_move_line 54
  • 55.
    Double Entry System,Analysis and Design Chapter 8: Forms, Menus and Workflows In last section; tables and its data structure are explained in detail. Main Forms Now there is main client which will manage all the sub form associated with each table. Each tables ha two level views one is List View and second is Form View. List view shows all (or first 100) records of table with some searchable mechanism. After double clicking record, form view will be shown having set the attributes of respected table. Below is the main form layout; Figure 7: Forms: Main Window First portion shows the menu list; a. connect with application server or disconnect b. database backups and restores c. Change login user preferences and its password 55
  • 56.
    Double Entry System,Analysis and Design Second portion shows the toolbar; a. the tool bar having create, save, delete action for each record b. two level views for each table c. hierarchical menus to access each table forms d. reload the current data available in data stores e. close to current open sub window Third portion reserve for two level views like form view and list view of table accessed by menus. Form Control Legends Before discussing each table’s form layout below are some controls legends that will used in form layouts; Figure 8: Forms Control Legend Forms Now below are the form layout of each tables discussed earlier; 56
  • 57.
    Double Entry System,Analysis and Design res_currency: Figure 9: Forms res_currency res_company: Figure 10: Forms: res_company 57
  • 58.
    Double Entry System,Analysis and Design account_account_type: Figure 11: Forms account_account_type account_account: Figure 12: Forms account_account 58
  • 59.
    Double Entry System,Analysis and Design res_country, res_country_state, res_partner_address: Figure 13: Forms res_country, res_country_state, res_partner_address res_users: Figure 14: Forms res_users 59
  • 60.
    Double Entry System,Analysis and Design res_partner_category, res_partner_title: Figure 15: Forms res_partner_category, res_partner_title res_partner: Figure 16: Forms res_partner 60
  • 61.
    Double Entry System,Analysis and Design res_groups: Figure 17: Forms res_groups ir_ui_menu, ir_rule: Figure 18: Forms ir_ui_menu, ir_rule 61
  • 62.
    Double Entry System,Analysis and Design ir_model_access , ir_rule, ir_sequence_type: Figure 19: Forms ir_model_access , ir_rule, ir_sequence_type ir_sequence, account_journal_column, account_journal_view: Figure 20: Forms ir_sequence, account_journal_column, account_journal_view 62
  • 63.
    Double Entry System,Analysis and Design account_fiscalyear, account_period: Figure 21: Forms account_fiscalyear, account_period account_journal: Figure 22: Forms account_journal 63
  • 64.
    Double Entry System,Analysis and Design account_bank_statement: Figure 23: Forms account_bank_statement account_bank_statement_line: Figure 24: Forms account_bank_statement_line 64
  • 65.
    Double Entry System,Analysis and Design account_move: Figure 25: Forms account_move account_move_line: Figure 26: Forms account_move_line 65
  • 66.
    Double Entry System,Analysis and Design Menus and its Hierarchy Below are menus with table reference. Menus without reference are used for hierarchy relationships; Menus Table Reference Double Accounting System Journal Entries Bank Statements account.bank.statement Voucher Entries account_move Charts Chart of Accounts Periodical Processing Draft Entries Post Journal Entries Action: Workflow Statements Bank Statements Reconciliation Action End of Period Close a Period Action: Workflow Generate Opening Entries Action Cancel Opening Entries Action Close a Fiscal Year Action: Woklflow Reporting Configuration Financial Accounting Company Periods Fiscal Years Periods account_fiscalyear Journals account_period Journal Views Journal Columns account_journal_view Journals account_journal_column Accounts account_journal Account Types Accounts account_account_type Other account_account Currencies res_currency Setting Configuration Sequence Codes ir_sequence_type Sequences ir_sequence Companies res_company Customization Interface Menus ir_ui_menu 66
  • 67.
    Double Entry System,Analysis and Design Databases Tables ir_rule Users Users res_users Groups res_groups Access Control ir_model_access Vendors Customers res_partner (cutomer=True) Suppliers res_partner (cutomer=True) Addresses res_partner_address Configurations Countries res_country States res_country_state Partner Titles res_partner_title Partner Categories res_partner_category Table 37: Hierarchical Menus and Tables 67
  • 68.
    Chapter 9: User 1 Intranet Desktop Clients User 2 Database (Internal Terminals) Double Entry System, Analysis and Design Server Databases: Application Server ORACEL (Business Logic) Architecture Design SQL SERVER Mobile Clients User 3 Postgresql MySQL etc Internet Interpreter Figure 27: Architecture Design (Remote Terminal) Databases: Python User 4 PHP (Browsers) ASP.NET Web Clients etc User 5 Database Communication Protocol (http. xmlrpc, netrpc etc) Clients SERVER 68