ONLINE NEWS PORTAL
1
Outline of Project
2
 Online news System allows customers to read up to date news
related to many fields like Entertainment, National, International,
Business, Bollywood ,Hollywood, Politics, Sports, Education etc.
 Without any payment or login. He can also contact us to give
suggestions and can also give us feedback related to our site .
 New News can be added or post only by the admin and only
admin have the Authorized to update or delete any News.
 Admin have the right to give authority to other for News update,
add or Delete.
Introduction
3
Objective
This project is going to be developed with main objectives behind this.
 The main objective of e-NEWS is that to provide the all type of instant and
important news related to business, world, World Sports, national,
Education etc.
 Those people who don’t have time to read the newspaper and always linked
with internet can get more informative .
 Publish news about local region, town, city, state, national and inter-
national. End user can upload news from any where at any time through
web, mobile, tablets, etc. with registered their login id & password.
 Professionally publish online news publication, corporate press releases, or
manage other content without technical expertise
4
A Complete database management
 Database security
 Effective database management
 Transaction managements
 Maintain addition or deletion in any category
Other Objective
5
Web base system
 Easy and fast response
 Flexible to access.
 Provides details efficiently
System should be user friendly
 User friendly interface.
 Availability of multiple categorized News at one place at same
time.
 Upload and manage more than one News in one session.
 Any time any news related to different fields will be available.
6
Purpose
 This portal is open to public and end user or customer can come here and
browse the desired news.
 You don't have to wait for newspaper in morning.
 Any time any news related to different fields will be available.
 We are developing an admin panel where our reputed clients can check day
wise uploads, editing happen by authorized users.
 We are uploading the news of all categories happen in the world and it will
be maintained by using database and real time algorithms.
 In which authorized user would add news on the website.
7
Hardware Requirement
At Developer End
 Processor : Intel Core 2 Duo(similar or Above)
 RAM : 1 GB or More
 Storage Capacity : 10 GB or More
At End User
 Processor : Intel Pentium 4(similar or Above)
 RAM : 256 MB or More
8
Software Requirement
AT Developer End
 Front-end : JavaScript, HTML4, CSS.
 Back-end : PHP Version (5.3.9), MySQL Version (5.5.20).
 OS : Window XP or above, Linux or any other
 Other tools : Wamp Server Version (2.2), Word Press, Photoshop, Dream
Weaver, Notepad++, SEO (Search Engine Optimization), Microsoft Word,
Rational Rose.
AT End User
 Any Latest Web Enabled Browser.
 Window XP or above, Linux or any other.
9
Module
 Admin
 User Module
 Contact Us Module
 Search Module
10
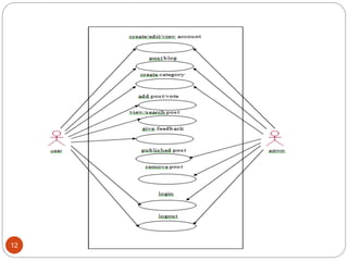
Use Case Diagram
 A use case diagram at its simplest is a representation of a
user's interaction with the system and depicting the
specifications of a use case.
 A use case diagram can portray the different types of users
of a system and the various ways that they interact with the
system.
 This type of diagram is typically used in conjunction with
the textual use case and will often be accompanied by other
types of diagrams as well.
11
12
Activity Diagram
13
Data Flow Diagram
0 Level DFD:
 This Level of DFD shows that what input is coming and
what processing happens and what are the output results.
 As in this web application user enter and surf this web
application and get the result as post an searching of items,
giving the feedback.
14
O Level DFD-
15
Context Level DFD
16
Screen Layout
Online News Portal System Home Page-
17
User Contact Form
18
Admin Login
19
Post news
20
Conclusion
 In our project work, an attempt has been made to develop a
News or information based web site. We develop this project
that helps the people and make them aware so that they can
know any news. To establish this website we use various
methodologies. To develop this project we have faced many
problem but we hardly tried to develop this project. Our
supervisor helps us by giving his valuable opinion, decision
and time.
21
22

News portal

  • 1.
  • 2.
  • 3.
     Online newsSystem allows customers to read up to date news related to many fields like Entertainment, National, International, Business, Bollywood ,Hollywood, Politics, Sports, Education etc.  Without any payment or login. He can also contact us to give suggestions and can also give us feedback related to our site .  New News can be added or post only by the admin and only admin have the Authorized to update or delete any News.  Admin have the right to give authority to other for News update, add or Delete. Introduction 3
  • 4.
    Objective This project isgoing to be developed with main objectives behind this.  The main objective of e-NEWS is that to provide the all type of instant and important news related to business, world, World Sports, national, Education etc.  Those people who don’t have time to read the newspaper and always linked with internet can get more informative .  Publish news about local region, town, city, state, national and inter- national. End user can upload news from any where at any time through web, mobile, tablets, etc. with registered their login id & password.  Professionally publish online news publication, corporate press releases, or manage other content without technical expertise 4
  • 5.
    A Complete databasemanagement  Database security  Effective database management  Transaction managements  Maintain addition or deletion in any category Other Objective 5
  • 6.
    Web base system Easy and fast response  Flexible to access.  Provides details efficiently System should be user friendly  User friendly interface.  Availability of multiple categorized News at one place at same time.  Upload and manage more than one News in one session.  Any time any news related to different fields will be available. 6
  • 7.
    Purpose  This portalis open to public and end user or customer can come here and browse the desired news.  You don't have to wait for newspaper in morning.  Any time any news related to different fields will be available.  We are developing an admin panel where our reputed clients can check day wise uploads, editing happen by authorized users.  We are uploading the news of all categories happen in the world and it will be maintained by using database and real time algorithms.  In which authorized user would add news on the website. 7
  • 8.
    Hardware Requirement At DeveloperEnd  Processor : Intel Core 2 Duo(similar or Above)  RAM : 1 GB or More  Storage Capacity : 10 GB or More At End User  Processor : Intel Pentium 4(similar or Above)  RAM : 256 MB or More 8
  • 9.
    Software Requirement AT DeveloperEnd  Front-end : JavaScript, HTML4, CSS.  Back-end : PHP Version (5.3.9), MySQL Version (5.5.20).  OS : Window XP or above, Linux or any other  Other tools : Wamp Server Version (2.2), Word Press, Photoshop, Dream Weaver, Notepad++, SEO (Search Engine Optimization), Microsoft Word, Rational Rose. AT End User  Any Latest Web Enabled Browser.  Window XP or above, Linux or any other. 9
  • 10.
    Module  Admin  UserModule  Contact Us Module  Search Module 10
  • 11.
    Use Case Diagram A use case diagram at its simplest is a representation of a user's interaction with the system and depicting the specifications of a use case.  A use case diagram can portray the different types of users of a system and the various ways that they interact with the system.  This type of diagram is typically used in conjunction with the textual use case and will often be accompanied by other types of diagrams as well. 11
  • 12.
  • 13.
  • 14.
    Data Flow Diagram 0Level DFD:  This Level of DFD shows that what input is coming and what processing happens and what are the output results.  As in this web application user enter and surf this web application and get the result as post an searching of items, giving the feedback. 14
  • 15.
  • 16.
  • 17.
    Screen Layout Online NewsPortal System Home Page- 17
  • 18.
  • 19.
  • 20.
  • 21.
    Conclusion  In ourproject work, an attempt has been made to develop a News or information based web site. We develop this project that helps the people and make them aware so that they can know any news. To establish this website we use various methodologies. To develop this project we have faced many problem but we hardly tried to develop this project. Our supervisor helps us by giving his valuable opinion, decision and time. 21
  • 22.