Teorie e Tecniche della comunicazione
                          scientifica



          Ipertesti e Multimedialità per
                la comunicazione
                   (scientifica)




Paolo Lattanzio                plattanzio@unite.it
La comunicazione pre-digitale




• Emittenti forti belli e ricchi
• Rispondono ad esigenza sia generalista
  sia di nicchia
 Ogni media ha la sua storia e le sue caratteristiche mediatiche in
  termini di:

•   Efficacia comunicativa (quale mezzo per quale contenuto)
•   Usabilita’ (il grado di facilità e soddisfazione con cui l'interazione uomo-strumento si compie   )

•   Accessibilita’ (superamento barriere)
•   Accettazione socio/culturale (del medium e dell'uso)


 La carta stampata ≠ immagine ≠ voce ≠ Realta’ virtuale

 Concetto di cornice

 Linearità
La comunicazione scientifica
               pre-digitale
• Limitata a pochi                   • Limitata autonomia
  interventi a comando




Legata ad invito dei media          Scarsa divulgazione.
Es: scienziato invitato in studio   Solo argomenti preselezionati
Articolo dello specialista          Rispetto di modi e tempi
Accademica                          No libera iniziativa - gatekeeping
Ted Nelson


Inventore (1965) del concetto di ipertesto in
Ipertesto

• Inteso come forma testuale composta
  da una struttura reticolare di nodi e
  collegamenti.
• I collegamenti possono sussistere sia
  fra testi composti nello stesso
  linguaggio sia fra testi in linguaggi
  differenti                          Al che avremo gli
                                     Ipermedia
In un articolo del 1967 Nelson così definisce l'ipertesto,

"l'ipertesto è la combinazione di un testo in linguaggio
naturale con la capacità del computer di seguire
interattivamente, visualizzandole in modo dinamico, le diverse
ramificazioni di un testo non lineare, che non può essere
stampato convenientemente con un’impaginazione
tradizionale". 




                       Provate a stamparlo
1.0 …………………………………
                                                  1.1 …………………………………

                                                  2.0 …………………………………
                                                  2.1 …………………………………
                                                  2.2 …………………………………
                                                  2.3 …………………………………

                                                  3.0 …………………………………

                                                  4.0 …………………………………
                                                  4.1 …………………………………




Testo digitale                 logica paradigmatica “o….o”
Testo analogico                logica sistemica “e….e”
 E nella comunicazione scientifica?
L'ipertesto presenta
• Almeno parziale indipendenza fra blocchi testuali

                            Uscita laterale
  Uscita laterale




• Assenza di un percorso privilegiato
• Ampio grado di libertà del lettore: ha quasi stessi
  strumenti dell’autore
• Scrittura ipertestuale prevede: possibilità punti di
  vista multipli, assenza di gerarchia, connessioni
  non lineari, trasversalità fra piani
Il gioco del primo piano e degli sfondi:
    In ogni momento, c'è almeno un nodo che è in primo piano
    Lo sfondo può variare, a seconda del percorso seguito nella lettura
    Un link ipertestuale non ha significato solo per il fatto di collegare
     due nodi con un'etichetta. Una relazione tra due segni "in
     presenza" coinvolge immediatamente "in assenza" tutti gli altri
     segni di un ambito.
    Uno stesso nodo può avere significati diversi a seconda della
     posizione
Cambia la struttura
  • Gerarchica                           • Democratica
    Emittente/Autore                   Emittente/Autore


             Testo                            Testo


         Riceventi                      Riceventi

Scarsa interazione                     Forte interazione
Nessuna possibilità di manipolazione   Possibilità di manipolazione
Unidirezionalità                       Bidirezionalità
Manuale di scrittura ipertestuale
 Si preferisce scrivere in modo tradizionale e
  "ipertestualizzare" in seguito il testo lineare.
 Buttar giù le idee senza un ordine preciso.
 Connetterle non solo tramite dei “quindi” e dei
  “siccome”, ma anche con dei “diversamente da”.
 Consentire uscite laterali.
 Un ipertesto non è mai chiuso e completo.
 Si tratta di una scrittura parallela, multipla,
  aperta a diversi esiti.


                    continua
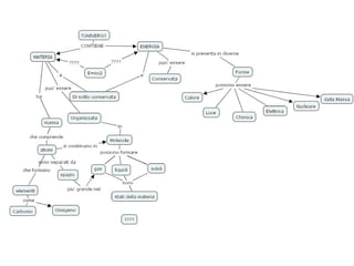
Mappe Concettuali

 Costruire la mappa concettuale
 Creare i nodi e nominarli: ad ogni nodo possono essere
  collegati tutti quegli elementi che lo rappresentano o ne
  facilitano la comprensione
 Espandere i nodi.
 Tracciare i legami e nominarli: dai legami linguistici
  (causa/effetto, finalità, limitazione) a quelli logici
  (appartenenza, opposizione, possibilità, necessità); dai legami
  spazio, temporali (distanza, coincidenza) a quelli tradizionali
  (commento, citazione): ce n'è per tutti i gusti. Fino ai legami
  paradossali, come i bellissimi legami di "mutua indifferenza" o
  "intersezione vuota".
Le immagini
Più linguaggi per intelligenze
                       diverse



No Q.I univoco        Con multimedia
Coinvolgimento
Disegni e immagini

• Per visualizzare e comunicare:
  richiamano concetti, permettono associazioni




• Per capire: spiegano concetti
Testo e immagini differiscono
nel modo di evocare i referenti (sensi,
  stili di lettura e bagagli di conoscenze diverse)

per la struttura imposta alle
 informazioni (forma e struttura del linguaggio utilizzato)
per il grado di percezione
 inconscia (viene percepito in maniera diversa; permette
  avvicinamento anche a problematiche ignote, perché immagini sono
  conosciute e condivise e quindi anche se non si conoscono confini dle
  problema si può iniziare a inquadrare)
Le immagini nella comunicazione
                   scientifica
                      Immagine Vs Parola
                          Principi alla base dell’elaborazione visiva:
                          •Continuità (elementi si estendono lungo una linea continua)
Principi di lettura       •Figura/sfondo
                          •Chiusura
                          •Regolarità (ci si aspetta oggetti rimangano stabili, uguali in situazioni diverse).
                          Principi alla base della elaborazione testuale:
                          •Relazione (elementi legati fra loro)
                          •Tono (discorso non ambiguo)
                          •Quantità
                          •Qualità (discorso veritiero).
                          Si ricavano quattro principi generali:
                          •Coesione (interpretazione per fare fatica minore)
                          •Chiarezza (interpretare uno stimolo univocamente)
                          •Completezza (interpreta uno stimolo come una cosa intera)
                          •Precisione (ciò che appare è la verità).


   Funzione complementare
Immagini nella comunicazione della
              scienza
• Poco utilizzate – Erano considerate un’eresia
• Singola immagine contiene quantità enorme di
  informazioni in forma facile da capire perché la sua
  percezione e le sensazioni collegate coinvolgono il 50-60
  per cento dell’intera corteccia cerebrale
• Un’immagine esteticamente gradevole può stimolare la
  curiosità e la creatività, più di pagine di testo e numeri
• "La parola e l’immagine non dovrebbero essere succubi
  l’una dell’altra" commenta Mandelbrot, "perché, in ultima
  analisi, esse sono una cosa sola".
• Le immagini della scienza sono: scienziati al lavoro, laboratori e
  computer. Hanno scarsa resa. Bisogna ricorrere ad espedienti per
  trattenere il pubblico.

• Ad es. le trasmissioni di P.Angela iniziano sempre con un
  documentario, perché tengono legato il pubblico, sono
  comprensibili da tutti, usano immagini leggere e a forte impatto.

• Sul web: i siti devono utilizzare immagini accattivanti per spiegare
  fenomeni, possono partire dal semplice e andare verso il
  complicato in profondità. Possono giustapporre/ibdridare formati e
  linguaggi.

• Il giornalista scientifico viene definito l’ammazza scoop, quindi
  deve lavorare sulla forma.
Immagini e metafore


Facilitano      e         diversificano
  la comprensione della scienza

                          ESEMPI

     L'Amazzonia è il polmone del mondo

     Voi siete il sale della terra (Vangelo secondo Matteo)

     "Anche un uomo tornava al suo nido" (Giovanni Pascoli,
     X Agosto)
Le metafore nella comunicazione
             della scienza
•   La metafora è una figura retorica, un cambiamento di significato di una
    parola o di una locuzione
•   Linguaggio della scienza: precisione terminologica e monoreferenzialità,
    univocità e monosemia del lessico
•   Metafora non è riproduzione esatta di un evento scientifico, ma una sua
    rivisitazione, il più possibile fedele all'originale, ma anche attenta a
    effettuare la massima densità di comunicazione.
•   La metafora aggiunge – senso e riferimento – e toglie – precisione e rigore
    espositivo
•   Una parola non è solo un segno che ratifica l'avvenuta conoscenza di un
    frammento di mondo, ma diventa espressione di un nesso che stabilisce
    una correlazione fra colui che parla e il contesto locale in cui questi si
    muove.
•   Nella comunicazione della scienza la metafora cerca appigli con
    l'esperienza quotidiana, con oggetti, caratteristiche, attributi radicati
    nell'immaginario collettivo e nel registro linguistico ordinario.
•
La metaforicità del linguaggio

                                          comporta




          Il paradosso della credibilità
                                ossia


Eccessiva semplificazione comporta scarsa credibilità della scienza
Caratteristiche della comunicazione
     digitale e dei new media
Nuove possibilità di fruizione



                    La scienza giunge alla rilevanza
                    che merita in quanto è uno degli
                    aspetti-chiave della vita moderna
Il web aiuta la comunicazione della
                   scienza

•   tempestività,
•   aggiornabilità,
•   ipertestualità,
•   multimedialità
•   Interattività
Interattività


 IPERTESTUALE / MULTIMEDIALE /
  INTERATTIVO
   – Es. I video game sono interattivi e multimediali senza essere
     ipertestuali
   – L’ipertestualita’ non conferisce il carattere di interattivita’
   – L’ipertestualita’ e’ la caratteristica dell’organizzazione dei
     contenuti


 INTERATTIVO si definisce un oggetto (sia esso un testo,
  un’immagine, un’animazione, un filmato) verso il quale il
  lettore ha un ruolo partecipativo:
   – Nel dare risposte
   – Nel variare parametri d’azione
   – Nel spostare oggetti
Esempi di ipertesto
… OFF LINE – l’enciclopedia
• Nasce l’enciclopedia multimediale
  1. ENCICLOPEDIA DELLA SCIENZA MULTIMEDIALE
     (abbinata al Corriere della Sera, 1996)
                                      •Lettura dei testi
                                      •Ipertestualita’ del
                                      glossiario e degli
                                      approfondimenti
                                      •Filmati di
                                      approfondimento
                                      •L’interattivita’ e’
                                      presente
                                      soprattutto nella
                                      fase di gioco/test
                                      dell’enciclopedia
… OFF LINE - l’enciclopedia
• L’enciclopedia multimediale si evolve, diventa
  fortemente interattiva
  1. ENCICLOPEDIA DELLA SCIENZA MULTIMEDIALE
     (abbinata al Corriere della Sera, 2002)
                                        •Animazioni
                                        •Ipertestualita’ dei
                                        testi, del glossiario e
                                        degli
                                        approfondimenti
                                        •Interattivita’ e’
                                        fortemente presente,
                                        nei laboratori, nelle
                                        simulazioni, nelle
                                        animazioni
                                        multimediali
… OFF LINE – libri di
              testo/laboratorio
• Accanto al libro di testo scolastico si associa uno
  strumento di approfondimento ed esercizio
   1. FISICA INTERATTIVA (Zanichelli, 1998)


                                        •Ipertestualita’ dei
                                        testi, del glossiario e
                                        degli
                                        approfondimenti
                                        •Interattivita’ negli
                                        esercizi e nelle
                                        simulazioni
                                        •Animazioni di testo
                                        limitate ad alcuni
                                        concetti
… OFF LINE – libri di
               testo/laboratorio
• Accanto al libro di testo scolastico si associa uno
  strumento di approfondimento ed esercizio
   1. VirtLab, Nello Spazio tra le Stelle – Da Galileo Galilei alla
      Sonda Galileo (La Stampa - Zanichelli, 1998)


                                             •Filmati descrittivi
                                             •Interattivita’ nel
                                             laboratorio
… OFF LINE – documentari
• Il documentario televisivo diventa documentario
  multimediale
  1. L’Universo – dal Big Bang ai Buchi Neri (Le Scienze,
     2002)
                                       •Filmati descrittivi
                                       •Molti effetti video-
                                       sonori
… OFF LINE – giochi scientifici
• Multimedialita’ e interattivita’ diventano gioco
  scientifico
   1. Dal Big Bang ai Buchi Neri (Newton, 1999)
… OFF LINE – tutorial di istituzioni
• Far conoscere gli esperimenti e la loro scienza.
  Poca interattivita’; ipertestualita’ nella navigazione
   1. Le Onde Gravitazionali (INFN, 1998)
• Quali i vantaggi dello strumento OFF LINE?

• Efficacia comunicativa
    – Il fascino delle animazioni/immagini
    – La qualita’ dei testi
    – Le differenze rispetto alla carta stampata

• Usabilita’
    – Strumenti necessari per la comprensione della navigazione
    – Strumenti necessari per l’installazione e l’utilizzazione

• Accessibilita’
    – A chi si rivolge il prodotto OFF LINE?
    – Sono chiari i destinatari?
Multimedialita’ in rete
•   E’ diversa rispetto le potenzialita’ multimediali che si
    possono sviluppare su supporto rigido digitale

•   Ha problemi di usabilita’:
    – Mancanza di supporto da parte di vecchi browser
    – Necessita’ di scaricare dalla rete plug-in
    – Siti con tecnologia dedicata

    •   Rischio spaesamento

•   Si evidenzia attraverso:
    –   GIF, FLASH, DINAMIC HTML, APPLET JAVA, QUICK TIME, STREAMING,
        REAL AUDIO/VIDEO
Multimedialita’ in rete
Nella comunicazione della scienza in rete la multimedialita’ si evince soprattutto in:

•   GIF – IMMAGINI ANIMATE
    – Non presentano problemi di compatibilita’
    – L’uso pubblicitario ne sminuisce le potenzialita’ ad altri usi

•   FLASH – Esempio – Esempio II
    – Necessita di plug-in
    – Grafica ad effetto
    – Non consente l’interazione

•   DINAMIC HTML - Esempio
    – Effetti speciali ottenuti con uso di JavaScript e l’HTML 4
    – Non supportato da tutti I browser

•   APPLET JAVA – Esempio, Esempio II, Esempio III
    – Soffrono la lentezza della rete essendo spediti pre-compilati
    – Consentono un buon livello di interattivita’
• Open archive (La Open Archives Initiative nasce come idea di
  rendere facilmente fruibili gli archivi che contengono documenti prodotti in ambito
  accademico e mira a promuoverne la produzione in ambito scientifico/universitario.
  L'intento è di promuovere strumenti semplici per consentire di ricercare e creare
  servizi che, a costi non troppo elevati, rendano utilizzabili tutti i contenuti dell'attività di

  ricerca degli atenei)

• Pre-print server
E-journals
                                                         Postmoderno/multimediale



Da mailing-list/newsgroup
                            Trasposizione del cartaceo

Multimediatba 1210102280263411 9

  • 1.
    Teorie e Tecnichedella comunicazione scientifica Ipertesti e Multimedialità per la comunicazione (scientifica) Paolo Lattanzio plattanzio@unite.it
  • 2.
    La comunicazione pre-digitale •Emittenti forti belli e ricchi • Rispondono ad esigenza sia generalista sia di nicchia
  • 3.
     Ogni mediaha la sua storia e le sue caratteristiche mediatiche in termini di: • Efficacia comunicativa (quale mezzo per quale contenuto) • Usabilita’ (il grado di facilità e soddisfazione con cui l'interazione uomo-strumento si compie ) • Accessibilita’ (superamento barriere) • Accettazione socio/culturale (del medium e dell'uso)  La carta stampata ≠ immagine ≠ voce ≠ Realta’ virtuale  Concetto di cornice  Linearità
  • 4.
    La comunicazione scientifica pre-digitale • Limitata a pochi • Limitata autonomia interventi a comando Legata ad invito dei media Scarsa divulgazione. Es: scienziato invitato in studio Solo argomenti preselezionati Articolo dello specialista Rispetto di modi e tempi Accademica No libera iniziativa - gatekeeping
  • 5.
    Ted Nelson Inventore (1965)del concetto di ipertesto in
  • 6.
    Ipertesto • Inteso comeforma testuale composta da una struttura reticolare di nodi e collegamenti. • I collegamenti possono sussistere sia fra testi composti nello stesso linguaggio sia fra testi in linguaggi differenti Al che avremo gli Ipermedia
  • 7.
    In un articolodel 1967 Nelson così definisce l'ipertesto, "l'ipertesto è la combinazione di un testo in linguaggio naturale con la capacità del computer di seguire interattivamente, visualizzandole in modo dinamico, le diverse ramificazioni di un testo non lineare, che non può essere stampato convenientemente con un’impaginazione tradizionale".  Provate a stamparlo
  • 8.
    1.0 ………………………………… 1.1 ………………………………… 2.0 ………………………………… 2.1 ………………………………… 2.2 ………………………………… 2.3 ………………………………… 3.0 ………………………………… 4.0 ………………………………… 4.1 ………………………………… Testo digitale logica paradigmatica “o….o” Testo analogico logica sistemica “e….e” E nella comunicazione scientifica?
  • 9.
    L'ipertesto presenta • Almenoparziale indipendenza fra blocchi testuali Uscita laterale Uscita laterale • Assenza di un percorso privilegiato • Ampio grado di libertà del lettore: ha quasi stessi strumenti dell’autore • Scrittura ipertestuale prevede: possibilità punti di vista multipli, assenza di gerarchia, connessioni non lineari, trasversalità fra piani
  • 10.
    Il gioco delprimo piano e degli sfondi:  In ogni momento, c'è almeno un nodo che è in primo piano  Lo sfondo può variare, a seconda del percorso seguito nella lettura  Un link ipertestuale non ha significato solo per il fatto di collegare due nodi con un'etichetta. Una relazione tra due segni "in presenza" coinvolge immediatamente "in assenza" tutti gli altri segni di un ambito.  Uno stesso nodo può avere significati diversi a seconda della posizione
  • 11.
    Cambia la struttura • Gerarchica • Democratica Emittente/Autore Emittente/Autore Testo Testo Riceventi Riceventi Scarsa interazione Forte interazione Nessuna possibilità di manipolazione Possibilità di manipolazione Unidirezionalità Bidirezionalità
  • 12.
    Manuale di scritturaipertestuale  Si preferisce scrivere in modo tradizionale e "ipertestualizzare" in seguito il testo lineare.  Buttar giù le idee senza un ordine preciso.  Connetterle non solo tramite dei “quindi” e dei “siccome”, ma anche con dei “diversamente da”.  Consentire uscite laterali.  Un ipertesto non è mai chiuso e completo.  Si tratta di una scrittura parallela, multipla, aperta a diversi esiti. continua
  • 14.
    Mappe Concettuali  Costruirela mappa concettuale  Creare i nodi e nominarli: ad ogni nodo possono essere collegati tutti quegli elementi che lo rappresentano o ne facilitano la comprensione  Espandere i nodi.  Tracciare i legami e nominarli: dai legami linguistici (causa/effetto, finalità, limitazione) a quelli logici (appartenenza, opposizione, possibilità, necessità); dai legami spazio, temporali (distanza, coincidenza) a quelli tradizionali (commento, citazione): ce n'è per tutti i gusti. Fino ai legami paradossali, come i bellissimi legami di "mutua indifferenza" o "intersezione vuota".
  • 15.
  • 16.
    Più linguaggi perintelligenze diverse No Q.I univoco Con multimedia Coinvolgimento
  • 17.
    Disegni e immagini •Per visualizzare e comunicare: richiamano concetti, permettono associazioni • Per capire: spiegano concetti
  • 18.
    Testo e immaginidifferiscono nel modo di evocare i referenti (sensi, stili di lettura e bagagli di conoscenze diverse) per la struttura imposta alle informazioni (forma e struttura del linguaggio utilizzato) per il grado di percezione inconscia (viene percepito in maniera diversa; permette avvicinamento anche a problematiche ignote, perché immagini sono conosciute e condivise e quindi anche se non si conoscono confini dle problema si può iniziare a inquadrare)
  • 19.
    Le immagini nellacomunicazione scientifica Immagine Vs Parola Principi alla base dell’elaborazione visiva: •Continuità (elementi si estendono lungo una linea continua) Principi di lettura •Figura/sfondo •Chiusura •Regolarità (ci si aspetta oggetti rimangano stabili, uguali in situazioni diverse). Principi alla base della elaborazione testuale: •Relazione (elementi legati fra loro) •Tono (discorso non ambiguo) •Quantità •Qualità (discorso veritiero). Si ricavano quattro principi generali: •Coesione (interpretazione per fare fatica minore) •Chiarezza (interpretare uno stimolo univocamente) •Completezza (interpreta uno stimolo come una cosa intera) •Precisione (ciò che appare è la verità). Funzione complementare
  • 20.
    Immagini nella comunicazionedella scienza • Poco utilizzate – Erano considerate un’eresia • Singola immagine contiene quantità enorme di informazioni in forma facile da capire perché la sua percezione e le sensazioni collegate coinvolgono il 50-60 per cento dell’intera corteccia cerebrale • Un’immagine esteticamente gradevole può stimolare la curiosità e la creatività, più di pagine di testo e numeri • "La parola e l’immagine non dovrebbero essere succubi l’una dell’altra" commenta Mandelbrot, "perché, in ultima analisi, esse sono una cosa sola".
  • 21.
    • Le immaginidella scienza sono: scienziati al lavoro, laboratori e computer. Hanno scarsa resa. Bisogna ricorrere ad espedienti per trattenere il pubblico. • Ad es. le trasmissioni di P.Angela iniziano sempre con un documentario, perché tengono legato il pubblico, sono comprensibili da tutti, usano immagini leggere e a forte impatto. • Sul web: i siti devono utilizzare immagini accattivanti per spiegare fenomeni, possono partire dal semplice e andare verso il complicato in profondità. Possono giustapporre/ibdridare formati e linguaggi. • Il giornalista scientifico viene definito l’ammazza scoop, quindi deve lavorare sulla forma.
  • 22.
    Immagini e metafore Facilitano e diversificano la comprensione della scienza ESEMPI L'Amazzonia è il polmone del mondo Voi siete il sale della terra (Vangelo secondo Matteo) "Anche un uomo tornava al suo nido" (Giovanni Pascoli, X Agosto)
  • 23.
    Le metafore nellacomunicazione della scienza • La metafora è una figura retorica, un cambiamento di significato di una parola o di una locuzione • Linguaggio della scienza: precisione terminologica e monoreferenzialità, univocità e monosemia del lessico • Metafora non è riproduzione esatta di un evento scientifico, ma una sua rivisitazione, il più possibile fedele all'originale, ma anche attenta a effettuare la massima densità di comunicazione. • La metafora aggiunge – senso e riferimento – e toglie – precisione e rigore espositivo • Una parola non è solo un segno che ratifica l'avvenuta conoscenza di un frammento di mondo, ma diventa espressione di un nesso che stabilisce una correlazione fra colui che parla e il contesto locale in cui questi si muove. • Nella comunicazione della scienza la metafora cerca appigli con l'esperienza quotidiana, con oggetti, caratteristiche, attributi radicati nell'immaginario collettivo e nel registro linguistico ordinario. •
  • 24.
    La metaforicità dellinguaggio comporta Il paradosso della credibilità ossia Eccessiva semplificazione comporta scarsa credibilità della scienza
  • 25.
    Caratteristiche della comunicazione digitale e dei new media
  • 26.
    Nuove possibilità difruizione La scienza giunge alla rilevanza che merita in quanto è uno degli aspetti-chiave della vita moderna
  • 27.
    Il web aiutala comunicazione della scienza • tempestività, • aggiornabilità, • ipertestualità, • multimedialità • Interattività
  • 28.
    Interattività  IPERTESTUALE /MULTIMEDIALE / INTERATTIVO – Es. I video game sono interattivi e multimediali senza essere ipertestuali – L’ipertestualita’ non conferisce il carattere di interattivita’ – L’ipertestualita’ e’ la caratteristica dell’organizzazione dei contenuti  INTERATTIVO si definisce un oggetto (sia esso un testo, un’immagine, un’animazione, un filmato) verso il quale il lettore ha un ruolo partecipativo: – Nel dare risposte – Nel variare parametri d’azione – Nel spostare oggetti
  • 29.
  • 30.
    … OFF LINE– l’enciclopedia • Nasce l’enciclopedia multimediale 1. ENCICLOPEDIA DELLA SCIENZA MULTIMEDIALE (abbinata al Corriere della Sera, 1996) •Lettura dei testi •Ipertestualita’ del glossiario e degli approfondimenti •Filmati di approfondimento •L’interattivita’ e’ presente soprattutto nella fase di gioco/test dell’enciclopedia
  • 31.
    … OFF LINE- l’enciclopedia • L’enciclopedia multimediale si evolve, diventa fortemente interattiva 1. ENCICLOPEDIA DELLA SCIENZA MULTIMEDIALE (abbinata al Corriere della Sera, 2002) •Animazioni •Ipertestualita’ dei testi, del glossiario e degli approfondimenti •Interattivita’ e’ fortemente presente, nei laboratori, nelle simulazioni, nelle animazioni multimediali
  • 32.
    … OFF LINE– libri di testo/laboratorio • Accanto al libro di testo scolastico si associa uno strumento di approfondimento ed esercizio 1. FISICA INTERATTIVA (Zanichelli, 1998) •Ipertestualita’ dei testi, del glossiario e degli approfondimenti •Interattivita’ negli esercizi e nelle simulazioni •Animazioni di testo limitate ad alcuni concetti
  • 33.
    … OFF LINE– libri di testo/laboratorio • Accanto al libro di testo scolastico si associa uno strumento di approfondimento ed esercizio 1. VirtLab, Nello Spazio tra le Stelle – Da Galileo Galilei alla Sonda Galileo (La Stampa - Zanichelli, 1998) •Filmati descrittivi •Interattivita’ nel laboratorio
  • 34.
    … OFF LINE– documentari • Il documentario televisivo diventa documentario multimediale 1. L’Universo – dal Big Bang ai Buchi Neri (Le Scienze, 2002) •Filmati descrittivi •Molti effetti video- sonori
  • 35.
    … OFF LINE– giochi scientifici • Multimedialita’ e interattivita’ diventano gioco scientifico 1. Dal Big Bang ai Buchi Neri (Newton, 1999)
  • 36.
    … OFF LINE– tutorial di istituzioni • Far conoscere gli esperimenti e la loro scienza. Poca interattivita’; ipertestualita’ nella navigazione 1. Le Onde Gravitazionali (INFN, 1998)
  • 37.
    • Quali ivantaggi dello strumento OFF LINE? • Efficacia comunicativa – Il fascino delle animazioni/immagini – La qualita’ dei testi – Le differenze rispetto alla carta stampata • Usabilita’ – Strumenti necessari per la comprensione della navigazione – Strumenti necessari per l’installazione e l’utilizzazione • Accessibilita’ – A chi si rivolge il prodotto OFF LINE? – Sono chiari i destinatari?
  • 38.
    Multimedialita’ in rete • E’ diversa rispetto le potenzialita’ multimediali che si possono sviluppare su supporto rigido digitale • Ha problemi di usabilita’: – Mancanza di supporto da parte di vecchi browser – Necessita’ di scaricare dalla rete plug-in – Siti con tecnologia dedicata • Rischio spaesamento • Si evidenzia attraverso: – GIF, FLASH, DINAMIC HTML, APPLET JAVA, QUICK TIME, STREAMING, REAL AUDIO/VIDEO
  • 39.
    Multimedialita’ in rete Nellacomunicazione della scienza in rete la multimedialita’ si evince soprattutto in: • GIF – IMMAGINI ANIMATE – Non presentano problemi di compatibilita’ – L’uso pubblicitario ne sminuisce le potenzialita’ ad altri usi • FLASH – Esempio – Esempio II – Necessita di plug-in – Grafica ad effetto – Non consente l’interazione • DINAMIC HTML - Esempio – Effetti speciali ottenuti con uso di JavaScript e l’HTML 4 – Non supportato da tutti I browser • APPLET JAVA – Esempio, Esempio II, Esempio III – Soffrono la lentezza della rete essendo spediti pre-compilati – Consentono un buon livello di interattivita’
  • 40.
    • Open archive(La Open Archives Initiative nasce come idea di rendere facilmente fruibili gli archivi che contengono documenti prodotti in ambito accademico e mira a promuoverne la produzione in ambito scientifico/universitario. L'intento è di promuovere strumenti semplici per consentire di ricercare e creare servizi che, a costi non troppo elevati, rendano utilizzabili tutti i contenuti dell'attività di ricerca degli atenei) • Pre-print server
  • 41.
    E-journals Postmoderno/multimediale Da mailing-list/newsgroup Trasposizione del cartaceo