Mir193b–365 is essential for
  brown fat differentiation
     Lei Sun, Huangming Xie, Marcelo A.
 Mori, Ryan Alexander, Bingbing Yuan, Shilpa
 M. Hattangadi, Qingqing Liu, C. Ronald Kahn
            and Harvey F. Lodish
Why miRNAs?
History of miRNA Research
• Their importance was first recognized in
  1993 in C. Elegans when a mutation
  caused loss of function in lin-4 and let-7.
• Caused disruption of developmental
  timing and revealed a previously unknown
  level of complexity in genetic regulation.
Revised Central Dogma of Molecular
             Biology
Biogenesis of a miRNA
• miRNA gene is transcribed
• Pri-miRNAPre-miRNAmature miRNA
• Mature miRNA Duplex is split in two and
  the single stranded molecule is
  incorporated into the RISC (Ribosome
  Induced Silencing Complex) assembly
Biogenesis of miRNAs
Profiling miRNAs
• Reverse transcription of miRNAS and total
  RNAs for cDNA.
• Helps to use a variety of tissues.
• With the cDNA you can then analyze
  expression via microarray or real time PCR.
• Important to note that this only tells you if
  something is there.
miRNA Detection Methods
Microarray
RT-PCR with qPCR
miRNA Target Recognition Sites
Function Analysis of miRNAs
• If you want to see a miRNA:mRNA
  relationship and/or establish a miRNA’s role in
  a certain phenotype, there are really 2
  different methods
• Reporter Assay
• “Round-a-bout” Method
Luciferase Assay
Diabetes and Obesity
• According to the NIDDK diabetes is a
  chronic lifelong disease which is
  characterized by chronic high levels of
  sugar in the blood.
• In reality the picture is much, much bigger
Diabetes is a Complex Beast
Pathophysiology of “Diabeetus”
Now what is obesity?
All FAT was not created equally.
• Fat, or adipose tissue, is not just the
  body’s way to store excess calories.
• It functions as a major metabolic organ
  which helps regulate glucose
  homeostasis.
Biogenesis of Adipose Tissue
Brown Adipose Tissue
• Does not primarily
  perform lipogenesis
• Burns
  calories, results in
  decreased BMI
White Adipose Tissue
• Stores excess
  calories as
  triglycerides
• Secretes various
  metabolic hormones
Brown vs. White
Their Method
• Identified lineage rich miRNAs by comparing
  genome wide miRNA expression patterns in
  WAT, BAT, and skeletal muscle microarrays
• Looked for miRNAs expressed in at least three
  samples with different expression in all 3
  tissues.
• CAGE analysis which measures expression
  levels of transcription starting (start points)
• Use LNA modified inhibitors to block miR-193
  expression and see what happens.
• Check brown fat markers with Western
  Blotting which pointed to miR-193 being
  critical to certain steps in development
Conclusions
• Determine that miR-193b-365 complex is
  necessary for BAT differentiation
• Determine that its relationship to Prdm16 and
  Pparα helps upregulate this microRNA during
  differentiation, inducing adipogenic
  factors, while suppressing myogenic ones.
• miR-193b also associates closely with the
  Runx1t1 mRNA, and other mRNAs
Visual Summary
The Future
• Examine function within a mouse model using
  adenoviruses to specifically introduce
  inhibitors and mimics
• Examine their therapeutic potential
MiRNA Profiling and Function
Analysis in a Diet Induced Mouse
 Model of Obesity and Diabetes
What my lab does
• Diabetes and Obesity focus in addition to
  regenerative biology
• Specifically the crucial roles of Cdk4, Smad3,
  and TGF-β in cell cycle regulation and
  metabolic function.
• The miRNA component comes in when
  considering why certain genes are turned
  on/off in the obese and overweight.
The DIO vs. DR Mouse Models
My Experiment
• Microarray profiling of human and mouse
  miRNAs in Liver, Adipose, and Muscle tissue
• qPCR of total cDNA from samples looking for
  changes in expression of genes related to
  glucose homeostasis
• Narrow down list of miRNAs using additional
  qPCR and target scan software
• Look for phenotypic affects.
Real Time and a Microarray
• Microarray Cards were    • Real time was then
  used to profile            used to look for genes
  everything we could        important in
  look for in muscle and     WAT/BAT, metabolism, a
  adipose tissue.            nd glucose homeostasis
• Over 500 hits.           • PC, Lxr, Akt2, Creb3, Lca
• Narrowed down the list     d, IR, FAS, PEPCK, Scd1,
  to things that behaved     Ggpale, Srebp2, Pgc1a,
  similarly in mice and      Pgc1b, Ppara, etc.
  human tissues.
Target Scan
• Online database for
  predicting miRNA
  targets.
• Looks at 8mer and
  7mer sites of mRNA
  which match up with
  “Seed region” of miRNA
• There is a lot of overlap.
miRNA Profile
Changes in Gene Expression during differen a on for BAT
              16



              14



              12
                                                                                                 pparalpha

                                                                                                 prdm16
              10
                                                                                                 smad3

                                                                                                 cox8b
Fold Change




               8
                                                                                                 UCP1

                                                                                                 ppargamma
               6
                                                                                                 pgc1a

                                                                                                 FAS
               4                                                                                 Serpin3AK.

                                                                                                 resis n
               2                                                                                 ap2



               0
                   0   1   2           3         4             5     6         7         8   9


              -2
                                                     Day No.
Results?
• miRNAs: 425, 501, 574, 10b, 339, 17, 107, 32,
  191, 708, 346, 494, 145, 489, 449b, 194,
  302a, 200a, 181c, 346
• Gene expression is clearly different between
  tissue types and normal, overweight, and
  obese models.
• miRNAs are heavily regulated
Future Experiments
• Looking at miRNA expression in first 24hrs.
• Want to examine expression in various
  tissues: liver, muscle, hypothalamus, pancreas
• Use lento/adeno viruses to insert LNA-
  miRNAs into the mice and see what happens

MiRNA presentation

  • 1.
    Mir193b–365 is essentialfor brown fat differentiation Lei Sun, Huangming Xie, Marcelo A. Mori, Ryan Alexander, Bingbing Yuan, Shilpa M. Hattangadi, Qingqing Liu, C. Ronald Kahn and Harvey F. Lodish
  • 2.
  • 3.
    History of miRNAResearch • Their importance was first recognized in 1993 in C. Elegans when a mutation caused loss of function in lin-4 and let-7. • Caused disruption of developmental timing and revealed a previously unknown level of complexity in genetic regulation.
  • 4.
    Revised Central Dogmaof Molecular Biology
  • 5.
    Biogenesis of amiRNA • miRNA gene is transcribed • Pri-miRNAPre-miRNAmature miRNA • Mature miRNA Duplex is split in two and the single stranded molecule is incorporated into the RISC (Ribosome Induced Silencing Complex) assembly
  • 6.
  • 7.
    Profiling miRNAs • Reversetranscription of miRNAS and total RNAs for cDNA. • Helps to use a variety of tissues. • With the cDNA you can then analyze expression via microarray or real time PCR. • Important to note that this only tells you if something is there.
  • 8.
  • 9.
  • 10.
  • 11.
  • 12.
    Function Analysis ofmiRNAs • If you want to see a miRNA:mRNA relationship and/or establish a miRNA’s role in a certain phenotype, there are really 2 different methods • Reporter Assay • “Round-a-bout” Method
  • 13.
  • 14.
    Diabetes and Obesity •According to the NIDDK diabetes is a chronic lifelong disease which is characterized by chronic high levels of sugar in the blood. • In reality the picture is much, much bigger
  • 15.
    Diabetes is aComplex Beast
  • 16.
  • 17.
    Now what isobesity?
  • 18.
    All FAT wasnot created equally. • Fat, or adipose tissue, is not just the body’s way to store excess calories. • It functions as a major metabolic organ which helps regulate glucose homeostasis.
  • 19.
  • 20.
    Brown Adipose Tissue •Does not primarily perform lipogenesis • Burns calories, results in decreased BMI
  • 21.
    White Adipose Tissue •Stores excess calories as triglycerides • Secretes various metabolic hormones
  • 22.
  • 23.
    Their Method • Identifiedlineage rich miRNAs by comparing genome wide miRNA expression patterns in WAT, BAT, and skeletal muscle microarrays • Looked for miRNAs expressed in at least three samples with different expression in all 3 tissues. • CAGE analysis which measures expression levels of transcription starting (start points)
  • 24.
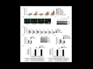
    • Use LNAmodified inhibitors to block miR-193 expression and see what happens. • Check brown fat markers with Western Blotting which pointed to miR-193 being critical to certain steps in development
  • 30.
    Conclusions • Determine thatmiR-193b-365 complex is necessary for BAT differentiation • Determine that its relationship to Prdm16 and Pparα helps upregulate this microRNA during differentiation, inducing adipogenic factors, while suppressing myogenic ones. • miR-193b also associates closely with the Runx1t1 mRNA, and other mRNAs
  • 31.
  • 32.
    The Future • Examinefunction within a mouse model using adenoviruses to specifically introduce inhibitors and mimics • Examine their therapeutic potential
  • 33.
    MiRNA Profiling andFunction Analysis in a Diet Induced Mouse Model of Obesity and Diabetes
  • 34.
    What my labdoes • Diabetes and Obesity focus in addition to regenerative biology • Specifically the crucial roles of Cdk4, Smad3, and TGF-β in cell cycle regulation and metabolic function. • The miRNA component comes in when considering why certain genes are turned on/off in the obese and overweight.
  • 35.
    The DIO vs.DR Mouse Models
  • 36.
    My Experiment • Microarrayprofiling of human and mouse miRNAs in Liver, Adipose, and Muscle tissue • qPCR of total cDNA from samples looking for changes in expression of genes related to glucose homeostasis • Narrow down list of miRNAs using additional qPCR and target scan software • Look for phenotypic affects.
  • 37.
    Real Time anda Microarray • Microarray Cards were • Real time was then used to profile used to look for genes everything we could important in look for in muscle and WAT/BAT, metabolism, a adipose tissue. nd glucose homeostasis • Over 500 hits. • PC, Lxr, Akt2, Creb3, Lca • Narrowed down the list d, IR, FAS, PEPCK, Scd1, to things that behaved Ggpale, Srebp2, Pgc1a, similarly in mice and Pgc1b, Ppara, etc. human tissues.
  • 38.
    Target Scan • Onlinedatabase for predicting miRNA targets. • Looks at 8mer and 7mer sites of mRNA which match up with “Seed region” of miRNA • There is a lot of overlap.
  • 39.
  • 40.
    Changes in GeneExpression during differen a on for BAT 16 14 12 pparalpha prdm16 10 smad3 cox8b Fold Change 8 UCP1 ppargamma 6 pgc1a FAS 4 Serpin3AK. resis n 2 ap2 0 0 1 2 3 4 5 6 7 8 9 -2 Day No.
  • 44.
    Results? • miRNAs: 425,501, 574, 10b, 339, 17, 107, 32, 191, 708, 346, 494, 145, 489, 449b, 194, 302a, 200a, 181c, 346 • Gene expression is clearly different between tissue types and normal, overweight, and obese models. • miRNAs are heavily regulated
  • 45.
    Future Experiments • Lookingat miRNA expression in first 24hrs. • Want to examine expression in various tissues: liver, muscle, hypothalamus, pancreas • Use lento/adeno viruses to insert LNA- miRNAs into the mice and see what happens

Editor's Notes

  • #2 Change from a very linear view of how genetic information is processed to a complex network that proceeds in various directions to create the necessary degree of regulatory specificity.
  • #3 -Make sure to point out the ones that are most widely used. Northern blotting, microarry, RT-PCR, and surface enhance Raman spectrometry.
  • #4 Round about method is what I am doing in my lab, so talk about it then. Luciferase assay is the only concrete way of establishing a direct relationship between a certain miRNA and mRNA.
  • #11 Heat map of the expression of miRNAs enriched in BAT compared to WAT & Skeletal muscleRelative quantitation of each mRNA in various mouse tissues, miR-223 is the controlExpression changes during differentiation
  • #12 Test of miRNA inhibitors effectivenessShows accumulation of lipid droplets in BAT at day 4Mimics increase expressionrtPCR of adipogenesis markers
  • #13 -In the microarray we wanted to find changes in expression that were similar in both the mouse and human tissue samples.-qPCR, obviously can’t look at changes in expression for everything so we focused on genes important for glucose homeostasis and adipocyte differentiation-
  • #14 Result was I then had ~15 miRNAs that were of potential interest. So I then ran them through Target Scan, online database/algorithm to help identify targets. miRNAs that regulate a certain protein.
  • #15 Predictions are ranked based on:-site type contribution-3’pairing-local AU relationships-position
  • #16 Just targets related to glucose homeostasis.miR-425#, miR-501-5p, miR-574-3p, miR-10b#, miR-339-3p, miR-17, miR-107, miR-32, miR-191#, miR-708, miR-346, miR-494, miR-145#, miR-489, miR-449bmiR-194, miR-302a, miR-200a, miR-181c, miR-346
  • #17 -miR-425# miR-501-5p miR-574-3p miR-10b# miR-339-3p miR-17 miR-107 miR-32 miR-191# miR-708 miR-346 miR-494 miR-145# miR-489 miR-449b miR-194 miR-302a miR-200a miR-181c miR-346 -more interesting ones 194, 17, 107, 32, 302a