Seeing Textual Signals
Prof. Alvarado
MDST 3703
10 September 2013
Business
• About the inability to save files
– Try disconnecting and reconnecting the drive
– Use UVA’s VMWare View Client to access the HIVE
• See http://its.virginia.edu/hive/
• Puts you on a Windows system
• Can install JEdit there (in your own directory)
• Office hours
– My Wednesday and Thursday afternoons are usually
open
– Contact me
Responses
• Studio is hard!
• The readings put coding in a different
perspective
Review
• Plato’s cave is an allegory of media
• In digital media, interface and code are related
as shadow to puppet
• In studio, we saw how source code could be
rendered differently
– JEdit = puppet area (back of the cave)
– Web Browser = shadow area (front of the cave)
• What kinds of things varied between the two?
Review
• The opposition is reproduced as HTML vs CSS
– Both are source code, but one defines structure
the other style
• Documents exhibit a hierarchy:
1. Structure (elements and attributes)
2. Content (“parsed character data”)
3. Style (typography, layout)
• Which level would Aristotle consider most
important?
Comments
• All of the scholars we read for today regard
text in “geometrical” terms
– Although each takes a unique approach
• But whereas Aristotle links his geometry to
the point of the play – the former explains the
latter – the others don’t link the patterns they
discover with a purpose or an effect
– Is this true?
Today, we look at the computer as
an aid to reading and interpretation
The computer is the child of logic
(codified by Aristotle)
What we find are variant forms of
analysis that echo Aristotle
Is a text a shadow or a puppet?
Claude Lévi-Strauss
Structuralism
• Lévi-Strauss was a French structuralist and
anthropologist
• He believed that society and culture could be
described in mathematical terms, i.e. rules
that generate patterns
• Although he did not use computers, he was
intrigued by them and modeling his thinking
on how he imagined they worked
Structuralism argues that the visible products
of human culture – works of art, language,
institutions, etc. – are the results of hidden
structures that generate visible behaviors
The best example of this is language
Our speech – the observable part of language
– is governed by grammar, or structure, a
hidden set of codes and rules that exist in the
brain and shared by a community
How does Levi-Strauss approach
getting at the structure of a text?
RELATIONS = SENTENCES = INDEX CARDS
BUNDLES OF RELATIONS = SEQUENCES OF CARDS = PASSAGES
So we chop the text up into units and rearrange them
OVER-RATED
BLOOD RELATIONS
UNDER-RATED
BLOOD RELATIONS
SLAYING OF
MONSTERS
DIFFICULTIES
WALKING
To understand the myth, we need to
understand the relations between
the columns
This will give us the “paradigm” of
the text
Is this how we think of reading a
text?
If not, then what is Levi-Strauss
talking about?
Benjamin Colby
Colby
• Colby is an American anthropologist
• He was one of the first to use a real computer
to do something similar to Levi-Strauss
• But his method is dictated by his tools
– Words are associated into themes by a thesaurus
of themes
– The words in texts are then parsed into this
thesaurus
– A pattern of themes emerges
The IBM 7090, announced in 1958, was the first
commercial computer with transistor logic. It was
intended mainly for scientific computing, but it was
also suitable for business and administrative use.
Sample thesaurus entries
If a text has a word on the right, then the
category on the left is identified as being in the
text at that point
Colby wants to
make observations
of this kind
Like Levi-Strauss, Colby wants to
read these patterns as evidence for
deeper structure – paradigms
Can Colby’s method help provide an
Aristotelian description of these
folktales?
Colby's theory
TEXTS
CULTURE
Stephen Ramsay
“Algorithmic Criticism”
• Ramsay is a UVA graduate student
• Teaches English at Nebraska
• Developed a method to apply mathematical
graph theory to Shakespeare’s plays
A
B
C
D
Graph Theory, developed by
Euler, allows us to see that
one would need to have an
even number of bridges to get
on and off a given land mass
without going over a bridge
twice.
Graph Theory
• Regions and boundaries can be represented
by “vertices” and “edges”
– AKA nodes and links
• Links can be represented as having a direction
or not
– Directed vs Undireced
Many things can be represented as
graphs – networks of points and
lines that abstract the relationships
between parts
By representing things as graphs, we
can transform them in interesting
ways
How many colors
do you need to
create a map in
which no
adjacent regions
have the same
color? Graph
theory tells us
the answer is 4
What about texts?
A Comedy of Errors, an early farce
Richard II, a history
Cymbeline, a late romance
Coriolanus, a history, battles as limbs
Antony and Cleopatra, a history, battles integrated
Henry IV, Part 1, central place of the Garter Inn
Henry IV, Part 1, Eastcheap Central
Measure for Measure, a room in the
prison central
Julius Ceasar, extremely linear
King Lear, linear then divided
Henry VI, Part 1
Henry VI, Part II
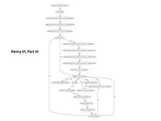
Henry VI, Part III
Anthony’s path through the play as a subgraph
Cleopatra’s path
Antony and Cleopatra
Clustering by number of single-incident scenes
Alignments of tragedy and comedy
Comedy and tragedy clusters
Metrics
• the number of unique scene locations
• the total number of scenes
• the number of single-instance scenes
• the number of loops (scene locations that
appear consecutively)
• the number of switches (consecutive scene
locations with an intervening location).
So, Ramsay begins by counting and
linking scenes
Then he finds metrics for these
graphs (e.g. number of scenes, etc.)
He ends by correlating these metrics
to known genres (comedy, romance,
tragedy, history)
Observations
In each case, the “meaning” of the
text is not what we think of as
“meaning”
It is something unconscious
On the other hand: What do you
remember when you read a
book?
We remember scenes, images, plot
lines, values, etc.
We sometimes remember verbatim
passages
We don’t normally remember the
words
We get much of our
culture through books
(and other "cultural
models" in Colby's words)
Like cigarettes, books are a
“delivery mechanism”
(not of nicotine, but of culture)
Text is like this
http://anthonyflo.tumblr.com/post/7590868323/photographer-and-self-described-geek-of-maps
A text is a signal
Culture is a transmitter

Mdst3703 2013-09-10-textual-signals

  • 1.
    Seeing Textual Signals Prof.Alvarado MDST 3703 10 September 2013
  • 2.
    Business • About theinability to save files – Try disconnecting and reconnecting the drive – Use UVA’s VMWare View Client to access the HIVE • See http://its.virginia.edu/hive/ • Puts you on a Windows system • Can install JEdit there (in your own directory) • Office hours – My Wednesday and Thursday afternoons are usually open – Contact me
  • 3.
    Responses • Studio ishard! • The readings put coding in a different perspective
  • 4.
    Review • Plato’s caveis an allegory of media • In digital media, interface and code are related as shadow to puppet • In studio, we saw how source code could be rendered differently – JEdit = puppet area (back of the cave) – Web Browser = shadow area (front of the cave) • What kinds of things varied between the two?
  • 5.
    Review • The oppositionis reproduced as HTML vs CSS – Both are source code, but one defines structure the other style • Documents exhibit a hierarchy: 1. Structure (elements and attributes) 2. Content (“parsed character data”) 3. Style (typography, layout) • Which level would Aristotle consider most important?
  • 6.
    Comments • All ofthe scholars we read for today regard text in “geometrical” terms – Although each takes a unique approach • But whereas Aristotle links his geometry to the point of the play – the former explains the latter – the others don’t link the patterns they discover with a purpose or an effect – Is this true?
  • 7.
    Today, we lookat the computer as an aid to reading and interpretation The computer is the child of logic (codified by Aristotle) What we find are variant forms of analysis that echo Aristotle
  • 8.
    Is a texta shadow or a puppet?
  • 9.
  • 10.
    Structuralism • Lévi-Strauss wasa French structuralist and anthropologist • He believed that society and culture could be described in mathematical terms, i.e. rules that generate patterns • Although he did not use computers, he was intrigued by them and modeling his thinking on how he imagined they worked
  • 11.
    Structuralism argues thatthe visible products of human culture – works of art, language, institutions, etc. – are the results of hidden structures that generate visible behaviors The best example of this is language Our speech – the observable part of language – is governed by grammar, or structure, a hidden set of codes and rules that exist in the brain and shared by a community
  • 12.
    How does Levi-Straussapproach getting at the structure of a text?
  • 13.
    RELATIONS = SENTENCES= INDEX CARDS BUNDLES OF RELATIONS = SEQUENCES OF CARDS = PASSAGES
  • 14.
    So we chopthe text up into units and rearrange them
  • 17.
  • 18.
    To understand themyth, we need to understand the relations between the columns This will give us the “paradigm” of the text
  • 20.
    Is this howwe think of reading a text? If not, then what is Levi-Strauss talking about?
  • 21.
  • 22.
    Colby • Colby isan American anthropologist • He was one of the first to use a real computer to do something similar to Levi-Strauss • But his method is dictated by his tools – Words are associated into themes by a thesaurus of themes – The words in texts are then parsed into this thesaurus – A pattern of themes emerges
  • 23.
    The IBM 7090,announced in 1958, was the first commercial computer with transistor logic. It was intended mainly for scientific computing, but it was also suitable for business and administrative use.
  • 24.
    Sample thesaurus entries Ifa text has a word on the right, then the category on the left is identified as being in the text at that point
  • 26.
    Colby wants to makeobservations of this kind
  • 28.
    Like Levi-Strauss, Colbywants to read these patterns as evidence for deeper structure – paradigms Can Colby’s method help provide an Aristotelian description of these folktales?
  • 29.
  • 30.
  • 31.
    “Algorithmic Criticism” • Ramsayis a UVA graduate student • Teaches English at Nebraska • Developed a method to apply mathematical graph theory to Shakespeare’s plays
  • 32.
    A B C D Graph Theory, developedby Euler, allows us to see that one would need to have an even number of bridges to get on and off a given land mass without going over a bridge twice.
  • 33.
    Graph Theory • Regionsand boundaries can be represented by “vertices” and “edges” – AKA nodes and links • Links can be represented as having a direction or not – Directed vs Undireced
  • 34.
    Many things canbe represented as graphs – networks of points and lines that abstract the relationships between parts By representing things as graphs, we can transform them in interesting ways
  • 39.
    How many colors doyou need to create a map in which no adjacent regions have the same color? Graph theory tells us the answer is 4
  • 40.
  • 41.
    A Comedy ofErrors, an early farce
  • 42.
  • 43.
  • 44.
    Coriolanus, a history,battles as limbs
  • 45.
    Antony and Cleopatra,a history, battles integrated
  • 46.
    Henry IV, Part1, central place of the Garter Inn
  • 47.
    Henry IV, Part1, Eastcheap Central
  • 48.
    Measure for Measure,a room in the prison central
  • 49.
  • 50.
    King Lear, linearthen divided
  • 51.
  • 52.
  • 53.
  • 54.
    Anthony’s path throughthe play as a subgraph
  • 55.
  • 56.
  • 58.
    Clustering by numberof single-incident scenes
  • 59.
  • 60.
  • 61.
    Metrics • the numberof unique scene locations • the total number of scenes • the number of single-instance scenes • the number of loops (scene locations that appear consecutively) • the number of switches (consecutive scene locations with an intervening location).
  • 62.
    So, Ramsay beginsby counting and linking scenes Then he finds metrics for these graphs (e.g. number of scenes, etc.) He ends by correlating these metrics to known genres (comedy, romance, tragedy, history)
  • 63.
  • 64.
    In each case,the “meaning” of the text is not what we think of as “meaning” It is something unconscious
  • 65.
    On the otherhand: What do you remember when you read a book?
  • 66.
    We remember scenes,images, plot lines, values, etc. We sometimes remember verbatim passages We don’t normally remember the words
  • 67.
    We get muchof our culture through books (and other "cultural models" in Colby's words)
  • 68.
    Like cigarettes, booksare a “delivery mechanism” (not of nicotine, but of culture)
  • 69.
    Text is likethis http://anthonyflo.tumblr.com/post/7590868323/photographer-and-self-described-geek-of-maps
  • 70.
    A text isa signal Culture is a transmitter