PT. ARISTA PRATAMA JAYA
                            ENGINEERING & CONTRACTORS




                     -Siklus Pendapatan : Penjualan dan Penagihan Kas
                   -Siklus Pengeluaran : Pembelian dan Pengeluaran Kas
                -Siklus Penggajian dan Manajemen Sumber Daya Manusia



                                    KELOMPOK F

           PELANGI ANGGITA PUTRI                               1211215058
           WINA ANNISSA SUNARYO                                1211215078
           FRICKA SIMANUNGKALIT                                1211215103
           ANDRY ALMAWDIN RAHMAN                               1212215033




                      Mata Kuliah : Sistem Informasi Akuntansi
                        Dosen : Erik Faripasha, SE, M.si, Ak




                               FAKULTAS EKONOMI
                              UNIVERSITAS PANCASILA
                                    2012-2013

SISTEM INFORMASI AKUNTANSI – UNIVERSITAS PANCASILA                          Page 1
KATA PENGANTAR


Puji syukur kami panjatkan kehadirat Allah SWT yang telah memberikan rahmat serta karunia-Nya
kepada kami sehingga kami berhasil menyelesaikan Makalah ini yang alhamdulillah tepat pada
waktunya yang berjudul “PT ARISTA PRATAMA JAYA”


Makalah ini berisikan tentang informasi Mengenai Siklus-Siklus yang terjadi di PT. ARISTA PRATAMA
JAYA. Khususnya siklus pendapatan, pengeluaran, dan penggajian-Manajemen Sumber Daya
Manusia. Diharapkan Makalah ini dapat memberikan informasi kepada kita semua betapa
pentingnya siklus-siklus tersebut dalam kehidupan kita khususnya dalam perusahaan.


Kami menyadari bahwa makalah ini masih jauh dari sempurna, oleh karena itu kritik dan saran dari
semua pihak yang bersifat membangun selalu kami harapkan demi kesempurnaan makalah ini.


Akhir kata, kami sampaikan terima kasih kepada semua pihak yang telah berperan serta dalam
penyusunan makalah ini dari awal sampai akhir. Semoga Allah SWT senantiasa meridhai segala
usaha kita. Amin.
                                                                           Jakarta, 4 Januari 2013




                                                                                     Penyusun




SISTEM INFORMASI AKUNTANSI – UNIVERSITAS PANCASILA                                         Page 2
DAFTAR ISI


Halaman Judul                                   ...............................................................................     i

Kata Pengantar                                  ...............................................................................     ii

Daftar Isi                                      ...............................................................................     iii

Profil Perusahan                                ...............................................................................     1

Service and Product                             ...............................................................................     3

Struktur Organisasi                             ...............................................................................     8

- Siklus Pendapatan

(Penjualan dan Penagihan Kas)                   .............................................................................       9

    -   Siklus yang terjadi PT ARISTA .............................................................................                 11

-Siklus Pengeluaran

(Pembelian dan Pengeluaran Kas)                 .............................................................................       12

    -   Siklus yang terjadi di PT ARISTA...........................................................................                 19

-Siklus Penggajian dan Manajemen

Sumber Daya Manusia                             .............................................................................       20

    -   Siklus yang terjadi di PT ARISTA………...................................................................                      26

Kelebihan dan Kelemahan Siklus                  ...............................................................................     27

Lampiran                                        ..............................................................................      30


Pembagian Tugas                                 .............................................................................       38

Daftar Pustaka                                   .............................................................................      39




SISTEM INFORMASI AKUNTANSI – UNIVERSITAS PANCASILA                                                                                Page 3
PROFIL PERUSAHAAN




Nama Perusahaan       : PT. Arista Pratama Jaya
Alamat                : Jl. Tebet Barat Dalam Raya No.35 Jakarta Selatan
No.Telp               : 021-8302150
Fax                   : 021-8314377
Website               : Arista.freetzi.com/html
Email                 : arista@cbn.net.id
NPWP                  : 01.317.780.3-015.000

              Arista Pratama Jaya dimulai sebagai sebuah perusahaan kontraktor rekayasa
kecil pada tahun 1982 oleh sekelompok orang yang berpengalaman dalam bisnis kontraktor
mekanikal dan elektrikal. Dengan berjalannya waktu portofolio proyek kami telah
berkembang dari bangunan komersial sederhana untuk beberapa bangunan yang kompleks
dan terkemuka di Indonesia.


       Seperti Arista Pratama Jaya tumbuh, nilai-nilai inti kami tetap tidak berubah sejak
berdirinya Arista Pratama Jaya, yang adalah untuk menyediakan klien kami dengan solusi
biaya-efektif, handal dan dapat dipercaya untuk instalasi dan menyelesaikan setiap proyek
dengan kejujuran dan itikad baik. Hal ini pada gilirannya telah mendukung banyak klien kami
untuk sukses dengan setiap proyek kita terlibat.




Visi


SISTEM INFORMASI AKUNTANSI – UNIVERSITAS PANCASILA                                     Page 4
Untuk menjadi pilihan pertama Klien dan menjadi bagian dari kontraktor 5 terbesar
untuk Mekanikal dan Elektrikal.
Misi

       Untuk terus meningkatkan kualitas kerja dan keunggulan kompetitif
       Untuk membentuk hubungan yang baik dan kepuasan kepada semua pihak eksternal
yang   terlibat
       Untuk meningkatkan pertumbuhan perusahaan dan pendapatan
       Untuk meningkatkan potensi staf kami, kompetensi dan kesejahteraan
       Untuk membuat proses kerja yang mendukung kelestarian lingkungan




Kebijakan Mutu kami:
  A (Ahli) - Seorang ahli dalam membangun mekanik dan listrik
  R (seresponsif) - Responsif dalam menangani kebutuhan klien kami
  I (Inovatif) - Inovatif dalam aspek konstruksi dan rekayasa
  S (Standar Kualitas) - Konsisten dengan standar kualitas kami
  T (Taat) - Sesuai dengan peraturan yang berlaku dan jadwal kerja
  A (Aktif) - Aktif memperbaiki sistem manajemen mutu


       Kami memperlakukan karyawan sebagai keluarga kita sendiri dan berkomitmen
untuk mendukung karyawan kami dan keluarga mereka dalam mengejar impian mereka.
Budaya kita telah membantu karyawan kami untuk menjunjung tinggi nilai-nilai inti kami
dan menerapkannya dalam kehidupan sehari-hari mereka. Selama bertahun-tahun kami
telah memperoleh orang yang kompeten di bidangnya untuk meningkatkan pengetahuan
kita, kemampuan dan kehandalan. Kami juga membantu karyawan kami melalui pelatihan
dan bimbingan untuk membantu mereka tumbuh dan menjadi seperti berpengalaman,
handal dan terampil seperti apa yang mereka berusaha untuk menjadi. Kontribusi mereka
tumbuh telah membantu kami untuk menyediakan klien kami dengan kualitas yang lebih
tinggi dan keterlibatan diandalkan layanan kami.




SISTEM INFORMASI AKUNTANSI – UNIVERSITAS PANCASILA                                 Page 5
SERVICE AND PRODUCT


HVAC




Arista Pratama Jaya caters a broad heating, ventilation and air conditioning need for your
building. Our engineering team provides full support to improve the performance of the
HVAC system and to foresee potential problem prior to installation.

Our service in HVAC installations includes:
  • HVAC equipment selection and installation
  • Heating and Cooling water and refrigerant reticulation
  • Air Distribution
  • Heating and Cooling water and refrigerant reticulation
  • HVAC control system
  • HVAC Design and Build solution

PLUMBING




Arista Pratama Jaya caters the installation of various building plumbing system. We ensure
our engineering team to check the plumbing system to achieve optimum water reticulation
throughout the building that is easy to maintain in the long run.

Our service in plumbing installations includes:
  • Clean water reticulation
  • Grey water and Waste/Black water reticulation
  • Sewage Treatment Plant and Sewage discharge
  • Rain water reticulation
  • Swimming pool reticulation system




FIRE PROTECTION AND FIGHTING

SISTEM INFORMASI AKUNTANSI – UNIVERSITAS PANCASILA                                     Page 6
Arista Pratama Jaya concerns about the safety of the building occupants and the confidence
of the building owner, thus assures the robustness and the reliability of every fire protection
and fire fighting components installed.

Our service in fire protection and fighting installations includes:
  • Master Control Fire Alarm system
  • Fire detection system
  • Fire Sprinkler and Hydrant system
  • Fire control room and panel system
  • Fire compartment and stairs system

ELECTRICAL




Arista Pratama Jaya is proficient in various categories of electrical installation. We ensure
our engineering team to check the efficiencies of the electrical system to guarantee that the
finish installation meet the design requirement of the project.

Our services in electrical installation includes:
  • PLN works
  • High voltage electricity reticulation
  • Low-Medium voltage electricity reticulation
  • Electrical accessories
  • Lightning protection system
  • Generator or Backup power system




ELECTRONIC

SISTEM INFORMASI AKUNTANSI – UNIVERSITAS PANCASILA                                      Page 7
Arista Pratama Jaya offers a one-stop-solution for your building electronic needs. We are
capable to handle a broad range of electronic equipment purchasing and installation work
you need for your project.

Our services in electronic installation includes:
  • Communication system
  • Data system
  • Security system
  • Building Control System
   (Building Automation System - BAS and Building Monitoring System - BMS)
  • Uninterruptible Power Supply - UPS installation



INDUSTRIAL SPECIFIC MECHANICAL INSTALLATION




Arista Pratama Jaya is competent in performing various type of mechanical installation for a
specific industry needs. Through out the existence of Arista Pratama Jaya, we have been
privileged to work on a unique project every now and then, which in turn have made us
grow and capable to provide a wider range of mechanical installation. Our experiences in
mechanical services have let us capable of satisfying our clients with their specific industrial
requirement for their facilities.

The following are some samples of our services in industrial specific mechanical installation:
  • Hospital clean rooms
  • Pharmaceutical Production Area mechanical system
  • Compressed air system
  • Dust collecting system
  • Fuel storage and reticulation
  • Ink reticulation for printing industries




PHARMACEUTICAL VALIDATION


SISTEM INFORMASI AKUNTANSI – UNIVERSITAS PANCASILA                                        Page 8
Arista Pratama Jaya is capable of performing Pharmaceutical Validation required by
Pharmaceutical Facilities to GMP and PIC/S standards.

Our service in pharmaceutical validation includes:
  • Validation Documentation (GMP and PIC/S standards)
  • Validation Execution

EQUIPMENT DEALERSHIP




Arista Pratama Jaya is the dealer of various commercial air conditioning equipments such as:
   • Carrier Air Conditioning
   • Trane
   • Mitsubishi Electric Air Conditioning
   • Hitachi
   • ITU
   • Daikin McQuay

We provide services in equipment selection, installation and maintenance of commercial air
conditioning equipments. We ensure our clients to obtain a cost effective unit selection
when utilizing our services



GREEN BUILDING CONSULTING




Being a pioneer for Sustainable Development, Arista Pratama Jaya is capable of handling
sustainable project as required by the international recognized green building rating such as,
US Green Building Council Leadership in Energy and Environment Design (US - LEED Rating)
and the Green Building Council of Australia (Australian - Green Star Rating), which are
backed by our very own internationally recognized accredited professionals.

We are committed to protect the environment in two ways: provide green solution during
design phase and reduce environmental damage during construction phase.



SISTEM INFORMASI AKUNTANSI – UNIVERSITAS PANCASILA                                     Page 9
Arista Pratama Jaya offers a green building consulting service for clients who would like to
develop a Green Building Project. We provide advice and guidance to comply with the
targeted rating requirement during the design, construction and after project completion.

Contractors also play an important role in achieving the targeted Green Building Rating.
Arista Pratama Jaya workers are trained to comply with Green Rating Requirement in the
construction phase of a Green Building Projects with extensive supervision from our
accredited professionals.

Here are the list of our in house Green Building accredited professionals, which will be
directly engaged with every Green Building Projects.



DUCT MANUFACTURING




Arista Pratama Jaya is committed to provide a consistent excellent quality installation in
every project. Every ducting installed by Arista Pratama Jaya is custom fabricated to suit the
site requirement using high quality material and workmanship in our own production facility




                          STRUKTUR ORGANISASI


SISTEM INFORMASI AKUNTANSI – UNIVERSITAS PANCASILA                                    Page 10
SIKLUS PENDAPATAN
                   (Penjualan dan Penagihan Kas)


SISTEM INFORMASI AKUNTANSI – UNIVERSITAS PANCASILA   Page 11
Siklus pendapatan adalah rangkaian aktivitas bisnis dan kegiatan pemrosesan
informasi terkait yang terus berlangsung dengan menyediakan barang dan jasa ke para
pelanggan dan menagih kas sebagai pembayaran dari penjualan-penjualan tersebut.

       Tujuan utama siklus pendapatan adalah menyediakan produk yang tepat di tempat
dan waktu yang tepat dengan harga yang sesuai.

Siklus pendapatan dimulai dengan penerimaan pesanan dari para pelanggan. Departeman
bagian pesanan penjualan, yang bertanggung jawab pada wakil direktur utama bagian
pemasaran, melakukan proses entri pesanan penjualan. Entri pesanan penjualan mencakup
tiga tahap: mengambil pesanan dari pelanggan, memeriksa dan menyetujui kredit
pelanggan, serta memeriksa ketersediaan persediaan dan juga menjawab permintaan
pelanggan.

a. Mengambil pesanan pelanggan

   Pesanan pelanggan dapat diterima dalam berbagai cara: di toko, melalui surat, melalui
telepon, melalui web site, atau melalui tenaga penjualan di lapangan. Salah satu cara untuk
meningkatkan efisiensi entri pesanan penjualan adalah dengan mengizinkan para pelanggan
untuk memasuki data pesanan penjualan sendiri. Hal ini secara otomatis akan tercapai
untuk penjualan melalui web site, tetapi hal ini juga dapat dicapai baik dalam penjualan
melalui toko maupun surat.

b. Persetujuan kredit

   Sebagian besar penjualan antarperusahaan (business-to-business sales) dilakukan secara
kredit. Penjualan secara kredit harus disetujui sebelum diproses. Bagi pelanggan lama
dengan catatan pembayaran yang baik, pemeriksaan kredit formal untuk setiap penjualan
biasanya tidak dibutuhkan. Pada kasus semacam ini, menyetujui kredit bagi pelanggan
melibatkan pemeriksaan file induk pelanggan untuk memverifikasi saldo yang ada,
mengidentifikasi batas kredit pelanggan, dan memverifikasi bahwa jumlah pesanan tersebut
ditambah dengan saldo rekening yang tidak melebihi batas kredit ini. Proses ini dapat
diotomatisasikan dengan menggunakan pemeriksaan edit lainnya selama proses entri
pesanan, yaitu pemeriksaan batas.



SISTEM INFORMASI AKUNTANSI – UNIVERSITAS PANCASILA                                   Page 12
Otorisasi khusus untuk menyetujui kredit digunakan bagi para pelanggan baru, ketika
sebuah pesanan melebihi batas kredit pelanggan tersebut, atau ketika pelanggan tersebut
memiliki saldo lewat jatuh tempo yang belum dibayar. Otorisasi jenis ini harus dilakukan
oleh manajer bagian kredit.

c. Memeriksa ketersediaan persediaan

   Langkah berikutnya adalah menetapkan apakah tersedia cukup persediaan untuk
memenuhi pesanan tersebut, agar pelanggan dapat diinformasikan mengenai perkiraan
tanggal pengiriman.

   Apabila tersedia cukup banyak persediaan untuk memenuhi pesanan tersebut, pesanan
penjualan tersebut dilengkapi dan kolom jumlah yang tersedia dalam file persediaan untuk
setiap barang dikurangi sejumlah barang yang dipesan.

   Ketika ketersediaan persediaan telah dipastikan, sistem tersebut kemudian akan
membuat kartu pengambilan barang (picking ticket) yang berisi daftar jenis barang-barang,
dan jumlah setiap jenis barang, yang dipesan pelanggan. Kartu pengambilan memberikan
otorisasi bagi bagian pengawasan persediaan untuk melepaskan barang dagangan ke bagian
pengiriman.

d. Menjawab permintaan pelanggan

   Pelayanan pelanggan adalah hal yang begitu penting hingga perusahaan-perusahaan
mengunakan software khusus, yang disebut sistem manajemen pelayanan pelanggan
(Customer Relationship Management-CRM), untuk mendukung proses penting ini. Sistem
CRM membantu mengatur data terinci mengenai para pelanggan hingga data tersebut
dapat digunakan untuk memfasilitasi layanan yang lebih efisien serta personal.




      Siklus Pendapatan di dalam PT. Arista Pratama Jaya


SISTEM INFORMASI AKUNTANSI – UNIVERSITAS PANCASILA                                  Page 13
PERMINTAAN
                                       PESANAN
                                     PEMBAYARAN



                                                                            SIKLUS
                       Dok.pengiriman      KURIR     Dok.pengiriman
      PELANGGAN
                                                                        PENDAPATAN
                        Slip pengepakan             Slip pengepakan



                                JAWABAN ATAS PERMINTAAN
                                   FAKTUR PENJUALAN




       Siklus Pendapatan terjadi dengan adanya pemesanan barang pelanggan dari bagian
team Sales dalam bagian Marketing yang ada pada struktur organisasi, pesanan konsumen
tersebut di cek apakah barang pesanan tersebut ada atau tidak, jika sudah tersedia, bagian
marketing akan menjawab permintaan tersebut, kemudian barang tersebut dikirim dengan
menggunakan jasa kurir dan memberikan Faktur slip pembayaran dari bagian Administrasi
kepada para pelanggan serta menggunakan Surat Jalan untuk Proses Pengiriman Barang.




.




                            SIKLUS PENGELUARAN
                   (Pembelian dan Pengeluaran Kas)


SISTEM INFORMASI AKUNTANSI – UNIVERSITAS PANCASILA                                Page 14
Siklus Pengeluaran adalah rangkaian kegiatan bisnis dan operasional pemrosesan data
terkait yang berhubungan dengan pembelian serta pembayaran barang dan jasa.


• Tujuan utama dalam siklus pengeluaran adalah untuk meminimalkan biaya total
memperoleh dan memelihara persediaan, perlengkapan, dan berbagai layanan yang
dibutuhkan organisasi untuk berfungsi untuk mempermudah pertukaran kas dengan para
pemasok untuk barang dan jasa yang dibutuhkan dimana tujuan khusus yang terkandung
didalamnya meliputi :


   1. Memastikan bahwa seluruh barang dan jasa dipesan sesuai keperluan
   2. Menerima seluruh barang yang dipesan dan menverifikasi bahwa barang tersebut
       adalah valid dan benar
   3. Menjaga barang tersebut sampai dibutuhkan
   4. Memastikan bahwa faktur yang berhubungan dengan barang dan jasa adalah valid
       dan benar
   5. Mencatat dan mengklasifikasikan pengeluaran secara cepat dan tepat
   6. Memposkan kewajiban dan pengeluaran kas ke dalam perkiraan pemasok yang
       tepat di dalam buku besar utang usaha
   7. Memastikan bahwa seluruh pengeluara kas berhubungan dengan pengealuran yang
       sudah diotorisasi
   8. Menyiapakn seluruh dokumen dan laporan manajerial yang diperlukan yang
       berhubungan dengan barang atau jasa yang diperoleh




Keputusan-keputusan penting :
• Berapakah tingkat optimal persediaan dan perlengkapan yang akan ditanggung?
• Pemasok manakah yang memberikan kualitas dan layanan terbaik dengan harga terbaik ?
• Dimanakah persediaan dan perlengkapan akan disimpan ?
• Bagaimana cara organisasi mengkonsolidasi pembelian di lintas unit untuk mendapatkan
harga yang optimal ?

SISTEM INFORMASI AKUNTANSI – UNIVERSITAS PANCASILA                               Page 15
• Bagaimana TI dapat digunakan untuk meningkatkan baik efisiensi maupun keakuratan
fungsi logistik inbound ?
• Apakah tersedia cukup kas untuk memanfaatkan diskon yang diberikan oleh pemasok ?
• Bagaimana pembayaran ke vendor dapat dikelola untuk memaksimalkan arus kas ?


Fungsi dari Siklus Pengeluaran itu sendiri terdiri dari :
1. Mengetahui kebutuhan akan barang tersebut
2. Menempatkan Pesanan, Menerima dan menyimpan barang
3. Memastikan validitas kewajiban pembayaran
4. Menyiapkan pengeluaran kas
5. Mengelola utang usaha
6. Memposkan transaksi ke dalam buku besar umum
7. Menyiapkan laporan keuangan dan laporan manajemen yang diperlukan




B. Aktivitas Bisnis Siklus Pengeluaran


Memesan barang, perlengkapan dan jasa (layanan)
Menerima dan menyimpan barang, perlengkapan dan jasa (layanan)
Membayar barang, perlengkapan dan jasa (layanan)


I.     Aktivitas Permintaan Pembelian Barang dan Jasa
       Aktivitas permintaan pembelian barang dan jasa dilakukan dengan menggunakan
dokumen Purchase Requisition. Dokumen ini berisi daftar pemesanan yang, meliputi tujuan
pengiriman barang, tanggal pemesanan, nama dan jenis barang dan kuantitas pemesanan.
Prosedurnya adalah tiap-tiap departemen diperbolehkan mengisi dokumen Purchase
Requisition atas persetujuan dari manajernya. Setelah itu dokumen Purchase Requisition
diserahkan ke departemen pembelian barang untuk dipesankan.
Hal ini dilakukan agar kebutuhan tiap-tiap departemen dapat terpenuhi dan juga merupakan
pengendalian perusahaan agar dapat tidak terjadi penggandaan pemesanan barang ke
supplier.



SISTEM INFORMASI AKUNTANSI – UNIVERSITAS PANCASILA                                Page 16
Ada 2 jenis metode pengendalian persediaan atau perlengkapan yaitu:
   a. Metode Pengendalian Tradisional
       Metode pengendalian persediaan tradisional ini sering disebut: kuantitas pesanan
       ekonomis [EOQ]). Pendekatan ini didasarkan pada perhitungan jumlah optimal
       pesanan untuk meminimalkan jumlah biaya pemesanan, penggudangan dan
       kekurangan persediaan
   b. Metode Pengendalian Altenatif
   -   MRP (material requirement planning)
           Pendekatan ini bertujuan mengurangi tingkat persediaan yang dibutuhkan dengan
       cara menjadwalkan produksi, bukan memperkirakan kebutuhan.
       – Sistem MRP menjadwalkan produksi untuk memenuhi perkiraan kebutuhan
       penjualan, sehingga menghasilkan persediaan barang jadi.


   -   JIT (just in time)
           Sistem JIT berusaha untuk meminimalkan, jika bukan menghilangkan, baik biaya
       penggudangan maupun kekurangan persediaan.
       Perbedaan mendasar antara system JIT dan MRP
       – Sistem JIT menjadwalkan produksi untuk memenuhi permintaan pelanggan,
       sehingga secara nyata meniadakan persediaan barang jadi.


       Dokumen – Dokumen Permintaan Pembelian
       Permintaan pembelian adalah sebuah dokumen yang mengidentifikasikan berikut ini
       :
       – Peminta dan mengidentifikasi nomor barang
       – Menspesifikasikan lokasi pengiriman dan tanggal dibutuhkan
       – Deskripsi, jumlah barang, dan harga setiap barang yang diminta
       – Dan dapat berisi pemasok yang dianjurkan


   -   Aktivitas Penerimaan dan Penyimpanan Barang dan Jasa
       Aktivitas penerimaan barang dan jasa yang telah dibeli dilakukan dengan
       menggunakan dokumen Receiving Report. Dokumen ini berisi tentang pengakuan

SISTEM INFORMASI AKUNTANSI – UNIVERSITAS PANCASILA                                Page 17
penerimaan barang dan jasa, yang meliputi tanggal diterimanya barang, jenis dan
       kuantitas barang yang telah diterima, asal pengiriman (Supplier), dan nomor
       Purchase Order.
       Pada aktivitas ini dilakukan pencocokan Faktur dengan Purchase Order dengan
       tujuan untuk mengetahui apakah barang yang diterima telah sesuai dengan yang
       dikirim melebihi kuantitas yang dipesan, atau bahkan telah terjadi salah pengiriman,
       maka barang yang bersangkutan akan langsung dikembalikan kepada Supplier yang
       bersangkutan. Pada aktivitas ini juga mungkin dilakukan adanya retur/pengembalian
       atas barang yang rusak saat diterima.
       Setelah itu, Bagian gudang akan membuat dokumen Receive Report untuk mengakui
       pertambahan persediaan di gudang berdasarkan faktur. Dalam hal mengakui
       pertambahan persediaan digudang berdasarkan Faktur. Dalam hal ini, hanya barang-
       barang yang terdapat dalam Purchase Order saja yang boleh diakui, sedangkan yang
       tidak sesuai langsung dikembalikan. Hal ini merupakan pengendalian perusahaan
       agar dapat mengetahui barang apa saja yang telah diterima dan yang belum dikirim
       oleh Supplier.


       Laporan penerimaan adalah dokumen utama yang digunakan dalam subsistem
penerimaan    dalam siklus pengeluaran, laporan ini mendokumentasikan rincian mengenai:
setiap kiriman, termasuk tanggal penerimaan, pengiriman, pemasok, dan nomor pesanan
pembelian.
Bagian penerimaan mempunyai dua tanggung jawab utama:
- Memutuskan apakah menerima pengiriman
- Memeriksa jumlah dan kualitas barang


II.    Aktivitas Pembayaran Atas Pembelian Barang dan Jasa
       Aktivitas Persetujuan Faktur dari Supplier
Aktivitas persetujuan dari Supplier dalam rangka pembayaran atas pembelian. Dilakukan
dengan menggunakan dokumen Voucher Package. Dokumen ini berisi tanggal
pembuatannya, tanggal pemmbayaran, serta jumlah harga barang dan jasa yang telah
diterima berdasarkan Source Document yang ada meliputi Faktur, Purchase Order, dan
Receiving Report.

SISTEM INFORMASI AKUNTANSI – UNIVERSITAS PANCASILA                                   Page 18
Pada aktivitas ini dilakukan pencocokan Receiving Report dengan Purchase Order
dengan tujuan untuk mengetahui apakah semua barang yang dipesan sedah
diterima/dikirim semua. Kemudian dibuatlah Voucher Package untuk memastikan jumlah
harga yang harus dibayar kepada Supplier. Hal ini merupakan pengendalian perusahaan agar
dapat mengetahui berapa jumlah yang harus dibayar sesuai dengan jumlah barang yang
telah diterima sesuai dengan kenyataannya
       Tujuan utang usaha adalah untuk mensahkan pembayaran hanya untuk barang dan
jasa yang dipesan dan benar-benar diterima.


Memperbaiki Utang Usaha
Efisiensi pemrosesan dapat diperbaiki dengan:
• Meminta para pemasok untuk memberikan faktur secara elektronis, baik melalui EDI atau
melalui Internet
• Penghapusan faktur vendor (pemasok). Pendekatan tanpa faktur ini disebut Evaluated
Receipt Settlement (ERS).
Ada dua cara untuk memproses faktur penjualan dari vendor :
1. Sistem tanpa voucher
2. Sistem Voucher


       Aktivitas pembayaran atas pembelian barang dan jasa yang telah dilakukan dengan
menggunakan dokumen pengeluaran kas. Dokumen ini berisi tanggal pembayarann, jumlah
harga yang harus dibayar, beserta nomor Faktur. Pada saat jatuh tempo pembayaran, pihak
Supplier akan mengih perusahaan sesuai dengan dokumen voucher Package. Hal ini
merupakan pengendalian perusahaan agar dapat mengetahui jumlah pengeluaran kas
perusahaan.
Membayar faktur penjualan yang telah disetujui
- Kasir menyetujui faktur
- Gabungan dari faktur vendor dengan dokumen pendukungnya disebut : Bundel voucher.
Pemrosesan dan Bagan Arus (Flowchart) Siklus Pengeluaran
Siklus Pengeluaran yang akan dibahas dibawah ini terbagi atas tiga yaitu :
1. Sistem Pembelian
2. Sistem Pengeluaran Kas

SISTEM INFORMASI AKUNTANSI – UNIVERSITAS PANCASILA                               Page 19
3. Sistem Pembayaran Gaji


Sistem Pembelian
Bagian yang terkait dalam sistem ini meliputi :
· Bagian pembelian, yang berfungsi melakukan pemesanan dari penjual dan meng input nya
ke komputer
· Bagian hutang, yang bertanggung jawab untuk memelihara catatan berbagai pembelian
barang ke pemasok, sehingga dapat diketahui jumlah hutang kepada masing-masing
pemasok dan juga riwayat layanan pemasok.
· Bagian gudang, yang bertugas menerima kiriman barang yang dipesan dan dan membuat
laporan kepada bagian pembelian bahwa barang sudah diterima, sehingga siap menerima
tagihan.
· Bagian hutang, yang bertugas menerima faktur penjualan atau tagihan dari pemasok.
· Bagian keuangan atau kasir bertanggung jawab untuk membayar hutang kepada pemasok
sesuai dengan masa potongan sehingga perusahaan dapat memperoleh potongan tunai dan
menyelenggarakan pencatatan atas pembayaran.


Dokumen yang digunakan dalam sistem akuntansi pemebelian ini terdiri atas :
   -   Permintaan Barang (Material requisition atau Purchase requisition)
       Dokumen awal dalam siklus pengeluaran yang mengotorisasi penempatan pesanan
       barang atau jasa.
   -   Penawaran Barang (Qutation)
       Dokumen yang digunakan dalam prosedur persaingan tawar-menawar,
       menunjukkan barang dan jasa yang dibutuhkan dan harga pesaingnya, syarat, dan
       lain sebagainya.
   -   Pemesanan Barang (Purchase Order)
       Dokumen ini mencantumkan dekripsi, kualitas dan kuantitas atau informasi lain atas
       barang atau jasa yang hendak dibeli.
   -   Bukti Penerimaan Barang (Delivery Receipt)
       Dokumen yang menunjukkan tanggal barang diterima, nomor purchase order, kode
       dan nama barang, banyaknya barang yang diterima dan identitas



SISTEM INFORMASI AKUNTANSI – UNIVERSITAS PANCASILA                                Page 20
-   Faktur Penjualan (Invoice)
       Dokumen yang menunjukkan deskripsi dan kuantitas barang yang dijual, harga
       termasuk ongkos angkut, asuransi, syarat pembayaran, dan data lain yang relevan.




Siklus Pembelian yang terjadi di PT. ARISTA PRATAMA JAYA


                             PENERIMAAN                                     6
                                                      7
           8
                                            5

SISTEM INFORMASI AKUNTANSI – UNIVERSITAS PANCASILA                                Page 21
1                                       3
                                             PEMBELIAN                              VENDOR
     LOGISTIK

                        2             4                             10

                                               11
           9
                                                                                          13

                       HUTANG
                                                             PENGELUARAN
                       DAGANG
                                               12                KAS



                                Rincian




                     Data Pemasok


Keterangan :

   1. Permohonan pembelian barang oleh bagian Logistik
   2. Pemberitahuan
   3. Order pembelian
   4. Nota pembelian
   5. Nota penerimaan
   6. Pengiriman
   7. Nota penerimaan
   8. Laporan penerimaan
   9. Pemberitahuan penerimaan
   10. Faktur
   11. Faktur disahkan
   12. Paket tanda bukti
   13. Pembayaran ke Vendor

    SIKLUS PENGGAJIAN dan MANAJEMEN SUMBER DAYA
                       MANUSIA


Definisi : Rangkaian aktivitas bisnis berulang dan operasional pemrosesan data terkait yang
berhubungan dengan cara yang efektif dalam mengelola pegawai

SISTEM INFORMASI AKUNTANSI – UNIVERSITAS PANCASILA                                 Page 22
Tugas2 siklus manajemen SDM/Penggajian :

a.Merekrut dan mempekerjakan pegawai baru

b. Melatih

c. Memberikan tugas pekerjaan

d. Memberikan kompensasi (penggajian)

e. Mengevaluasi kinerja

f. Memberhentikan pegawai, secara sukarela atau dipecat

Aktivitas Siklus Penggajian

• Apakah aktivitas-aktivitas dasar yang dilakukan dalam siklus penggajian ?

1. Perbarui File Induk Penggajian

2. Perbarui Tarif dan Pemotongan pajak

3. Validasi Data Waktu dan Kehadiran

4. Mempersiapkan Penggajian

5. Membayar Gaji

6. Hitung Kompensasi dan Pajak yang Dibayar Perusahaan

7. Keluarkan Pajak Penghasilan dan Potongan Lain-Lain



Perbarui File Induk Penggajian (Aktivitas 1)
• Aktivitas pertama dalam siklus manajemen sumber daya manusia / penggajian
melibatkan pembaruan file induk penggajian untuk mencerminkan berbagai jenis perubahan
penggajian seperti: mempekerjakan orang baru, pemberhentian, perubahan tingkat gaji,
atau perubahan dalam pengurangan diskresi.
• Merupakan hal yang penting untuk diperhatikan bahwa semua perubahan penggajian
dimaksudkan tepat pada waktunya dan secara tepat ditampilkan dalam periode
pembayaran berikutnya.


Perbarui Tarif dan Pemotongan pajak (Aktivitas 2)
• Aktivitas kedua dalam siklus manajemen sumber daya manusia / penggajian adalah

SISTEM INFORMASI AKUNTANSI – UNIVERSITAS PANCASILA                              Page 23
memperbarui informasi mengenai tarif dan pemotongan pajak lainnya.
• Perubahan tersebut terjadi ketika bagian penggajian menerima pembaruan mengenai
perubahan dalam tarif pajak dan pemotongan gaji lainnya dari berbagai unit pemerintah
dan perusahaan asuransi.


Validasi Data Waktu dan Kehadiran (Aktivitas 3)
• Aktivitas ketiga dalam siklus penggajian adalah memvalidasi data waktu dan kehadiran
pegawai.
• Informasi ini datang dalam berbagai bentuk, bergantung pada status pembayaran
pegawai.
Apakah skema pembayaran itu ?
• Kartu waktu digunakan untuk membayar pegawai yang berdasar per jam.
• Laporan tersendiri bagi profesional
• Komisi langsung atau komisi gaji plus
• Insentif dan bonus
Prosedur:
• Departemen penggajian bertanggungjawab validasi catatan waktu pegawai.
• Bagi para pegawai pabrik, validasi melibatkan perbandingan jumlah waktu kerja dengan
waktu yang digunakan pada setiap kerja.
Peluang untuk menggunakan teknologi informasi
• Apakah peluang untuk menggunakan teknologi informasi Validasi Data Waktu dan
Kehadiran ?
– Mengumpulkan data waktu dan kehadiran pegawai secara elektronis sebagai ganti
dokumen kertas.
– Penggunaan pembaca kartu untuk mengumpulkan data waktu kerja.
– Penggunaan jam waktu elektronis


Mempersiapkan Penggajian (Aktivitas 4)
• Aktivitas keempat dalam siklus penggajian adalah mempersiapkan penggajian.
• Data mengenai jam kerja diberikan dari departemen tempat pegawai bekerja..
• Informasi tingkat gaji didapat dari file induk penggajian.



SISTEM INFORMASI AKUNTANSI – UNIVERSITAS PANCASILA                               Page 24
• Orang yang bertanggung jawab membuat cek pembayaran tidak dapat membuat rekord
baru ke file ini.


Prosedur:
• Pemrosesan penggajian dilakukan dalam departemen oerasi komputer.
• File transaksi penggajian diurut berdasarkan nomor pegawai.
• File data yang telah diurutkan kemudian digunakan untuk membuat cek gaji pegawai.
• Semua potongan penggajian akan dijumlah dan totalnya dikurangkan dari gaji kotor
untuk mendapatkan gaji bersih
Apakah jenis pemotongan penggajian?
• Potonagn pajak penghasilan
• Potongan sukarela
• Akhirnya, daftar penggajian dan cek gaji pegawai dicetak.


Membayar Gaji (Aktivitas 5) : Peluang pemakaian teknologi informasi
• Apakah peluang pemakaian teknologi informasi ke pembayaran gaji (Aktivitas 5)?
– Penyimpanan langsung
– Outsourcing untuk fungsi penggajian dan SDM mereka ke biro jasa penggajian dan
organisasi tenaga kerja


Hitung Kompensasi dan Pajak yang Dibayar Perusahaan (Aktivitas 6)
• Perusahaan membayar beberapa pajak penghasilan dan kompensasi pegawai secara
langsung
• Hukum federal dan negara bagian juga mensyaratkan perusahaan untuk memberikan
kontribusi dalam persentase tertentu ke setiap gaji kotor pegawai, hhingga ke batas
maksimum tahunan, untuk dana asuransi kompensasi pengangguran federal dan negara
bagian.
• Perusahaan sering kali memberikan kontribusi atau menanggung keseluruhan
pembayaran premi asuransi kesehatan, cacat, dan jiwa untuk para pegawai.
• Banyak perusahaan juga menawarkan pada para pegawai mereka rencana kompensasi
fleksibel.
• Banyak perusahaan menawarkan dan memberikan kontribusi atas pilihan rencana

SISTEM INFORMASI AKUNTANSI – UNIVERSITAS PANCASILA                                    Page 25
tabungan hari tua.




Keluarkan Pajak Penghasilan dan Potonagn Lain-Lain (Aktivitas 7)
• Aktivitas terakhir dalam proses penggajian membayar kewajiban pajak penghasilan dan
potongan sukarela lainnya dari setiap pegawai.
• Organisasi harus secara periodik membuat cek atau menggunakan transfer dana secara
elektronis untuk membayar berbagai kewajiban pajak yang terjadi.
• Lembaga pemerintah terkait menspesifikasikan waktu untuk pembayaran ini.
• Dana yang secara sukarela dikurangi dari cek gaji pegawai untuk berbagai kompensasi,
seperti rencana tabungan gaji, harus dibayarkan ke organisasi terkait.


Tujuan Pengendalian, Ancaman, dan Prosedur
• Fungsi utama kedua dari SIA dalam manajemen SDM / penggajian adalah menyediakan
pengendalian internal yang memadai agar dapat memastikan terpenuhinya tujuan-tujuan
berikut ini:
1. Semua transaksi penggajian diotorisasi dengan benar.
2. Semua transaksi penggajian yang dicacat valid.
3. Semua transaksi penggajian yang valid dan diotorisasi dicatat
4. Semua transaksi penggajian dicatat secara akurat.
5. Peraturan pemerintah terkait yang berhubungan dengan pengiriman pajak dan
pengisian laporan penggajian serta MSDM telah dipenuhi.
6. Aset (baik kas dan data) dijaga dari kehilangan atau pencurian.
7. Aktivitas siklus manajemen SDM / penggajian dilakukan secara efisien dan efektif.




• Apakah prosedur pengendalian yang dapat diterapkan?
1. Prosedur mempekerjakan yang baik, termasuk verifikasikeahlian pelamar kerja,
referensi dan riwayat pekerjaan
2. Dokumentasi lengkap atas prosedur untuk mempekerjakan
3. Pemindahan tugas
4. Total batch dan pengendalian aplikasi lainnya

SISTEM INFORMASI AKUNTANSI – UNIVERSITAS PANCASILA                                 Page 26
5. Setoran langsung
6. Distribusi cek gaji dilakukan oleh seseorang yang independen dari proses penggajian
7. Penyelidikan cek gaji yg tidak diklaim
8. Pengunaan rekening giro terpisah untuk penggajian
9. Pengendalian akses
10. Prosedur pembuatan cadangan
11. Enkripsi data


Kebutuhan Informasi dan Prosedur
• Fungsi ketiga SIA adalah memberikan informasi yang berguna untuk pengambilan
keputusan.
• Sistem penggajian harus didesain untuk mengumpulkan dan mengintegrasikan data
biaya dengan jenis informasi lainnya agar memungkinkan pihak manajemen membuat jenis
keputusan berikut ini :
1 Kebutuhan pegawai di masa mendatang
2 Kinerja pegawai
3 Moral pegawai
4 Efisiensi dan efektivitas pemrosesan penggajian
Beberapa informasi biasanya diberikan oleh sistem penggajian.
Informasi lainnya, seperti data tentang keahlian pegawai, biasanya diberikan oleh sistem
manajemen SDM.
Informasi lainnya, seperti data mengenai moral pegawai, biasanya tidak dikumpulkan baik
oleh sistem manajemen SDM / penggajian.



Model Data Siklus Penggajian
• Apakah hubungan antara keahlian dan perekrutan itu ?
– Satu-ke-banyak
• Hubungan banyak ke banyak antara keahlian dan perekrutan mencerminkan fakta
bahwa setiap iklan dapat mencari beberapa keahlian tertentu dan bahwa, dengan
berjalannya waktu, mungkin saja terdapat beberapa iklan untuk sebuah keahlian tertentu.
• Apakah hubungan antara kegiatan perekrutan dan lamaran pekerjaan itu?


SISTEM INFORMASI AKUNTANSI – UNIVERSITAS PANCASILA                                  Page 27
- Banyak-ke-banyak
• Mengapa?
• Karena banyak orang yang biasanya melamar untuk setiap lowongan pekerjaan
• Tetapi mereka juga dapat mengirimkan lamaran ke lebih dari satu kegiatan perekrutan




     HRD             AKUNTING       MNJ.AKUNTING          KASIR           KARYAWAN




SISTEM INFORMASI AKUNTANSI – UNIVERSITAS PANCASILA                              Page 28
Daftar Data             Hasil                   Hasil
      Start                                Perhitungan             Perhitungan
                   Karyawan &              Gaji                    Gaji yg disahkan
                   lama kerja


    Membuat                                                                            Bukti
                                                                                      Bukti
                                                                                       Pengeluaran
    data
                     Penghitun               Memeriksa                Membuat         Pengeluaran
                                                                                       Kas
    karyawan
                     gan gaji +                 hasil                   bukti         kas
                        tax                  perhitungan              peng.Kas



  Data

                   Hasil                   Hasil                   Bukti
                                                                  Bukti
  Karyawan                                 Perhitungan             Pengeluaran
                   Perhitungan                                    Pengeluaran             Menandata
                   Gaji                    Gaji yg disahkan        Kas
                                                                  Kas                     ngani bukti
                                                                                           peng. Kas



    Mencatat                                                      Bukti                Bukti
                                                                                      Bukti Peng. Kas
    absensi,la                                                    Pengeluaran          Pengeluaran
                                                                                      yang telah di
    ma kerja                                                      Kas (ACC)            Kas yg telah di
                                                                                      ACC
                                                                                       Acc
                  Catatan
                  Pembayaran
                  Gaji
                                                                     Membuat
                                                                      catatan
  Daftar data                                                        pemb. Gaji
  karyawan
  dan lama
  kerja
                     Membuat
                      Laporan
                                                                   Catatan
                     pembayar                                     Catatan
                                                                   Pembayaran
                       an gaji                                    Pembayaran
                                                                   Gaji
                                                                  Gaji



                  Laporan
                  pembayaran
                  gaji




                    Membuat
                    lap.keuan
                      gan




                  Laporan
                     Laporan
                    Keuangan
                  keuangan




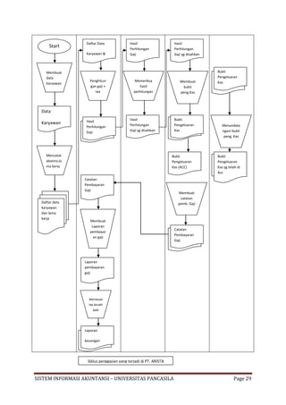
                   Siklus penggajian yang terjadi di PT. ARISTA



SISTEM INFORMASI AKUNTANSI – UNIVERSITAS PANCASILA                                               Page 29
KELEBIHAN DAN KELEMAHAN SETIAP SIKLUS


            A. Siklus Pendapatan (Penjualan danPenagihan Kas)
Kelebihan

   -   Dapat menyediakan produk yang tepat di tempat dan waktu yang tepat dengan
       harga yang sesuai
   -   Waktu respons terhadap pertanyaan pelanggan
   -   Tingkat dan tren kepuasan pelanggan lebih tinggi
   -   Analisis pangsa pasar dan tren penjualan
   -   Analisis profitabilitas berdasarkan produk, pelanggan, dan area penjualan
   -   Volume penjualan dalam dolar dan jumlah pelanggan
   -   Keefektifan iklan dan promosi
   -   Dapat memeriksa ketersediaan barang/ jasa
   -   Dapat memperoleh keuntungan dari penerimaan jasa pesanan dari pelanggan
   -   Menerima pesanan dan memeriksa kreditan dari pelanggan
   -   Menagih dan memelihara piutang
   -   Melayani kiriman kas dan pelanggan dan memeliharanya


Kelemahan

   -   Mudahnya pencurian persediaan
   -   Persentase penjualan yang membutuhkan pemesanan ulang
   -   Pengeluaran piutang ragu-ragu dan kebijakan kredit
   -   Kinerja staf penjualan tidak terkontrol
   -   Perlu pemeriksaan mendetail dari data pelanggan spy tdk tertipu
   -   Harus menentukan apakah barang yg akan dikirim tersedia
   -   Menentukan proses pengiriman barang.
   -   Harus mengetahui metode penagihan piutang dg baik dn benar
   -   Harus selalu menyimpan bukti permintaan dan pengeluaran barang




            B. Siklus Pengeluaran (Pembelian dan Pengeluaran Kas)

SISTEM INFORMASI AKUNTANSI – UNIVERSITAS PANCASILA                            Page 30
KELEBIHAN     :
   -   kita dapat menentukan pengeluaran dari pesanan sesuai dgn kondisi
   -   kita dpt menerima dan menyimpan barang/jasa sesuai kemampuan
   -   kita bisa memutuskan sendiri menerima/tidaknya proses pengiriman barang/jasa


KELEMAHAN :
   -   Tersedianya kas utk membeli barang
   -   Kita harus mengetahui dan menyiapkan dimana barang/jasa akan disimpan ke mana
       seblum dikirim
   -   Mengecek secara detail dan berkala pengeluaran barang/jasa tersebut
   -   Mengawasi kebutuhan arus kas untuk membayar kewajiban yang belum
       diselesaikan.
   -   Seberapa banyak volume transaksi
   -   Kemungkinan adanya pembelian dan pengeluaran kas yang tidak diotorisasi
   -   Kemungkinan adanya pembelian aktiva yang tidak memadai
   -   Dalam kasus kapitalisasi kas atau penentuan biaya periodic harus
       mempertimbangkan terhadap aspek kesinambungan dalam akuntansinya




          C. Siklus Penggajian dan Manajemen Sumber Daya Manusia
KELEBIHAN     :

SISTEM INFORMASI AKUNTANSI – UNIVERSITAS PANCASILA                               Page 31
-   Pengendalian intern atas penggajian pada kebanyakan perusahan umumnya efektif
       meskipun pada perusahan kecil.
   -   Transaksi-transaksi lebih signifikan daripada akun-akun neraca terkait
   -   Proses penghitungan daftar gaji dan hutang


KELEMAHAN :
   -   Kecurangan dalam pembuatan daftar gaji menjadi perhatian auditor
   -   Ketelitian perhitungan sejak penhitungan waktu hadir,
   -   Kekeliruan dalam memotong dan menyetorkan pajak penghasilan
   -   Dalam penggajian, Resiko audit yang utama timbul dari pemrosesan transaksi
       penggajian
   -   Perusahaan pada umumnya memperluas cakupan pengendalian intern untuk
       transaksi penggajian
   -   Saldo hutang gaji pada akhir tahun kadang kala tidak material




SISTEM INFORMASI AKUNTANSI – UNIVERSITAS PANCASILA                                  Page 32
LAMPIRAN




                                     Lampiran 1

         Kwitansi tagihan supplier termasuk siklus pendapatan – penagihan kas




SISTEM INFORMASI AKUNTANSI – UNIVERSITAS PANCASILA                              Page 33
Surat Jalan untuk mengantarkan pesanan barang termasuk siklus pendapatan




SISTEM INFORMASI AKUNTANSI – UNIVERSITAS PANCASILA                                  Page 34
Invoice Pembelian untuk siklus Pengeluaran – Pembelian




SISTEM INFORMASI AKUNTANSI – UNIVERSITAS PANCASILA                        Page 35
Purchase order untuk siklus pengeluaran – pembelian




SISTEM INFORMASI AKUNTANSI – UNIVERSITAS PANCASILA                    Page 36
Faktur Pajak merupakan Siklus Pengeluaran




SISTEM INFORMASI AKUNTANSI – UNIVERSITAS PANCASILA              Page 37
Bukti Pengeluaran merupakan Siklus Pengeluaran




SISTEM INFORMASI AKUNTANSI – UNIVERSITAS PANCASILA                 Page 38
Rincian Gaji Karyawan yang akan di keluarkan termasuk Siklus Penggajian




SISTEM INFORMASI AKUNTANSI – UNIVERSITAS PANCASILA                                  Page 39
Slip gaji termasuk siklus penggajian &MSDM yang dilakukan oleh bagian accounting




                                PEMBAGIAN TUGAS

SISTEM INFORMASI AKUNTANSI – UNIVERSITAS PANCASILA                                             Page 40
1. PELANGI ANGGITA PUTRI :

                  - Menyusun Makalah ini dari awal sampai selesai, Menambahkan
                  bahan materi untuk setiap masing-masing siklus.




                  2. FRICKA SIMANUNGKALIT :
                  - Mengumpulkan data-data perusahaan dari mulai NPWP, Struktur
                  Organisasi Perusahaan, Slip Gaji, Faktur-Faktur Pembayaran




                   3. WINA ANNISSA SUNARYO :
                   - Mencari Kelebihan dan Kelemahan dari Setiap Masing-masing
                   siklus




                   4. ANDRY ALMAWDIN RAHMAN :
                   - Membuat diagram Siklus-Siklus yang terjadi di PT. Arista Pratama
                   Jaya




                          DAFTAR PUSTAKA
SISTEM INFORMASI AKUNTANSI – UNIVERSITAS PANCASILA                            Page 41
Sumber di kutip dari PT. Arista Pratama Jaya

http://nanienuneno.blogspot.com/2010/11/siklus-pendapatan.html

http://ilfen.blogspot.com/2012/11/makalah-siklus-pendapatan.html

http://ambarwati.dosen.narotama.ac.id/files/2011/09/SIA-Reg-2011-w10.pdf

http://melzdsnih.blogspot.com/2011/10/siklus-penggajian-manajemen-sdm-dan.html

http://vhivie89.blogspot.com/2010/05/siklus-penggajian-dan-sdm.html




SISTEM INFORMASI AKUNTANSI – UNIVERSITAS PANCASILA                         Page 42

MACAM-MACAM SIKLUS SIA

  • 1.
    PT. ARISTA PRATAMAJAYA ENGINEERING & CONTRACTORS -Siklus Pendapatan : Penjualan dan Penagihan Kas -Siklus Pengeluaran : Pembelian dan Pengeluaran Kas -Siklus Penggajian dan Manajemen Sumber Daya Manusia KELOMPOK F PELANGI ANGGITA PUTRI 1211215058 WINA ANNISSA SUNARYO 1211215078 FRICKA SIMANUNGKALIT 1211215103 ANDRY ALMAWDIN RAHMAN 1212215033 Mata Kuliah : Sistem Informasi Akuntansi Dosen : Erik Faripasha, SE, M.si, Ak FAKULTAS EKONOMI UNIVERSITAS PANCASILA 2012-2013 SISTEM INFORMASI AKUNTANSI – UNIVERSITAS PANCASILA Page 1
  • 2.
    KATA PENGANTAR Puji syukurkami panjatkan kehadirat Allah SWT yang telah memberikan rahmat serta karunia-Nya kepada kami sehingga kami berhasil menyelesaikan Makalah ini yang alhamdulillah tepat pada waktunya yang berjudul “PT ARISTA PRATAMA JAYA” Makalah ini berisikan tentang informasi Mengenai Siklus-Siklus yang terjadi di PT. ARISTA PRATAMA JAYA. Khususnya siklus pendapatan, pengeluaran, dan penggajian-Manajemen Sumber Daya Manusia. Diharapkan Makalah ini dapat memberikan informasi kepada kita semua betapa pentingnya siklus-siklus tersebut dalam kehidupan kita khususnya dalam perusahaan. Kami menyadari bahwa makalah ini masih jauh dari sempurna, oleh karena itu kritik dan saran dari semua pihak yang bersifat membangun selalu kami harapkan demi kesempurnaan makalah ini. Akhir kata, kami sampaikan terima kasih kepada semua pihak yang telah berperan serta dalam penyusunan makalah ini dari awal sampai akhir. Semoga Allah SWT senantiasa meridhai segala usaha kita. Amin. Jakarta, 4 Januari 2013 Penyusun SISTEM INFORMASI AKUNTANSI – UNIVERSITAS PANCASILA Page 2
  • 3.
    DAFTAR ISI Halaman Judul ............................................................................... i Kata Pengantar ............................................................................... ii Daftar Isi ............................................................................... iii Profil Perusahan ............................................................................... 1 Service and Product ............................................................................... 3 Struktur Organisasi ............................................................................... 8 - Siklus Pendapatan (Penjualan dan Penagihan Kas) ............................................................................. 9 - Siklus yang terjadi PT ARISTA ............................................................................. 11 -Siklus Pengeluaran (Pembelian dan Pengeluaran Kas) ............................................................................. 12 - Siklus yang terjadi di PT ARISTA........................................................................... 19 -Siklus Penggajian dan Manajemen Sumber Daya Manusia ............................................................................. 20 - Siklus yang terjadi di PT ARISTA………................................................................... 26 Kelebihan dan Kelemahan Siklus ............................................................................... 27 Lampiran .............................................................................. 30 Pembagian Tugas ............................................................................. 38 Daftar Pustaka ............................................................................. 39 SISTEM INFORMASI AKUNTANSI – UNIVERSITAS PANCASILA Page 3
  • 4.
    PROFIL PERUSAHAAN Nama Perusahaan : PT. Arista Pratama Jaya Alamat : Jl. Tebet Barat Dalam Raya No.35 Jakarta Selatan No.Telp : 021-8302150 Fax : 021-8314377 Website : Arista.freetzi.com/html Email : arista@cbn.net.id NPWP : 01.317.780.3-015.000 Arista Pratama Jaya dimulai sebagai sebuah perusahaan kontraktor rekayasa kecil pada tahun 1982 oleh sekelompok orang yang berpengalaman dalam bisnis kontraktor mekanikal dan elektrikal. Dengan berjalannya waktu portofolio proyek kami telah berkembang dari bangunan komersial sederhana untuk beberapa bangunan yang kompleks dan terkemuka di Indonesia. Seperti Arista Pratama Jaya tumbuh, nilai-nilai inti kami tetap tidak berubah sejak berdirinya Arista Pratama Jaya, yang adalah untuk menyediakan klien kami dengan solusi biaya-efektif, handal dan dapat dipercaya untuk instalasi dan menyelesaikan setiap proyek dengan kejujuran dan itikad baik. Hal ini pada gilirannya telah mendukung banyak klien kami untuk sukses dengan setiap proyek kita terlibat. Visi SISTEM INFORMASI AKUNTANSI – UNIVERSITAS PANCASILA Page 4
  • 5.
    Untuk menjadi pilihanpertama Klien dan menjadi bagian dari kontraktor 5 terbesar untuk Mekanikal dan Elektrikal. Misi Untuk terus meningkatkan kualitas kerja dan keunggulan kompetitif Untuk membentuk hubungan yang baik dan kepuasan kepada semua pihak eksternal yang terlibat Untuk meningkatkan pertumbuhan perusahaan dan pendapatan Untuk meningkatkan potensi staf kami, kompetensi dan kesejahteraan Untuk membuat proses kerja yang mendukung kelestarian lingkungan Kebijakan Mutu kami: A (Ahli) - Seorang ahli dalam membangun mekanik dan listrik R (seresponsif) - Responsif dalam menangani kebutuhan klien kami I (Inovatif) - Inovatif dalam aspek konstruksi dan rekayasa S (Standar Kualitas) - Konsisten dengan standar kualitas kami T (Taat) - Sesuai dengan peraturan yang berlaku dan jadwal kerja A (Aktif) - Aktif memperbaiki sistem manajemen mutu Kami memperlakukan karyawan sebagai keluarga kita sendiri dan berkomitmen untuk mendukung karyawan kami dan keluarga mereka dalam mengejar impian mereka. Budaya kita telah membantu karyawan kami untuk menjunjung tinggi nilai-nilai inti kami dan menerapkannya dalam kehidupan sehari-hari mereka. Selama bertahun-tahun kami telah memperoleh orang yang kompeten di bidangnya untuk meningkatkan pengetahuan kita, kemampuan dan kehandalan. Kami juga membantu karyawan kami melalui pelatihan dan bimbingan untuk membantu mereka tumbuh dan menjadi seperti berpengalaman, handal dan terampil seperti apa yang mereka berusaha untuk menjadi. Kontribusi mereka tumbuh telah membantu kami untuk menyediakan klien kami dengan kualitas yang lebih tinggi dan keterlibatan diandalkan layanan kami. SISTEM INFORMASI AKUNTANSI – UNIVERSITAS PANCASILA Page 5
  • 6.
    SERVICE AND PRODUCT HVAC AristaPratama Jaya caters a broad heating, ventilation and air conditioning need for your building. Our engineering team provides full support to improve the performance of the HVAC system and to foresee potential problem prior to installation. Our service in HVAC installations includes: • HVAC equipment selection and installation • Heating and Cooling water and refrigerant reticulation • Air Distribution • Heating and Cooling water and refrigerant reticulation • HVAC control system • HVAC Design and Build solution PLUMBING Arista Pratama Jaya caters the installation of various building plumbing system. We ensure our engineering team to check the plumbing system to achieve optimum water reticulation throughout the building that is easy to maintain in the long run. Our service in plumbing installations includes: • Clean water reticulation • Grey water and Waste/Black water reticulation • Sewage Treatment Plant and Sewage discharge • Rain water reticulation • Swimming pool reticulation system FIRE PROTECTION AND FIGHTING SISTEM INFORMASI AKUNTANSI – UNIVERSITAS PANCASILA Page 6
  • 7.
    Arista Pratama Jayaconcerns about the safety of the building occupants and the confidence of the building owner, thus assures the robustness and the reliability of every fire protection and fire fighting components installed. Our service in fire protection and fighting installations includes: • Master Control Fire Alarm system • Fire detection system • Fire Sprinkler and Hydrant system • Fire control room and panel system • Fire compartment and stairs system ELECTRICAL Arista Pratama Jaya is proficient in various categories of electrical installation. We ensure our engineering team to check the efficiencies of the electrical system to guarantee that the finish installation meet the design requirement of the project. Our services in electrical installation includes: • PLN works • High voltage electricity reticulation • Low-Medium voltage electricity reticulation • Electrical accessories • Lightning protection system • Generator or Backup power system ELECTRONIC SISTEM INFORMASI AKUNTANSI – UNIVERSITAS PANCASILA Page 7
  • 8.
    Arista Pratama Jayaoffers a one-stop-solution for your building electronic needs. We are capable to handle a broad range of electronic equipment purchasing and installation work you need for your project. Our services in electronic installation includes: • Communication system • Data system • Security system • Building Control System (Building Automation System - BAS and Building Monitoring System - BMS) • Uninterruptible Power Supply - UPS installation INDUSTRIAL SPECIFIC MECHANICAL INSTALLATION Arista Pratama Jaya is competent in performing various type of mechanical installation for a specific industry needs. Through out the existence of Arista Pratama Jaya, we have been privileged to work on a unique project every now and then, which in turn have made us grow and capable to provide a wider range of mechanical installation. Our experiences in mechanical services have let us capable of satisfying our clients with their specific industrial requirement for their facilities. The following are some samples of our services in industrial specific mechanical installation: • Hospital clean rooms • Pharmaceutical Production Area mechanical system • Compressed air system • Dust collecting system • Fuel storage and reticulation • Ink reticulation for printing industries PHARMACEUTICAL VALIDATION SISTEM INFORMASI AKUNTANSI – UNIVERSITAS PANCASILA Page 8
  • 9.
    Arista Pratama Jayais capable of performing Pharmaceutical Validation required by Pharmaceutical Facilities to GMP and PIC/S standards. Our service in pharmaceutical validation includes: • Validation Documentation (GMP and PIC/S standards) • Validation Execution EQUIPMENT DEALERSHIP Arista Pratama Jaya is the dealer of various commercial air conditioning equipments such as: • Carrier Air Conditioning • Trane • Mitsubishi Electric Air Conditioning • Hitachi • ITU • Daikin McQuay We provide services in equipment selection, installation and maintenance of commercial air conditioning equipments. We ensure our clients to obtain a cost effective unit selection when utilizing our services GREEN BUILDING CONSULTING Being a pioneer for Sustainable Development, Arista Pratama Jaya is capable of handling sustainable project as required by the international recognized green building rating such as, US Green Building Council Leadership in Energy and Environment Design (US - LEED Rating) and the Green Building Council of Australia (Australian - Green Star Rating), which are backed by our very own internationally recognized accredited professionals. We are committed to protect the environment in two ways: provide green solution during design phase and reduce environmental damage during construction phase. SISTEM INFORMASI AKUNTANSI – UNIVERSITAS PANCASILA Page 9
  • 10.
    Arista Pratama Jayaoffers a green building consulting service for clients who would like to develop a Green Building Project. We provide advice and guidance to comply with the targeted rating requirement during the design, construction and after project completion. Contractors also play an important role in achieving the targeted Green Building Rating. Arista Pratama Jaya workers are trained to comply with Green Rating Requirement in the construction phase of a Green Building Projects with extensive supervision from our accredited professionals. Here are the list of our in house Green Building accredited professionals, which will be directly engaged with every Green Building Projects. DUCT MANUFACTURING Arista Pratama Jaya is committed to provide a consistent excellent quality installation in every project. Every ducting installed by Arista Pratama Jaya is custom fabricated to suit the site requirement using high quality material and workmanship in our own production facility STRUKTUR ORGANISASI SISTEM INFORMASI AKUNTANSI – UNIVERSITAS PANCASILA Page 10
  • 11.
    SIKLUS PENDAPATAN (Penjualan dan Penagihan Kas) SISTEM INFORMASI AKUNTANSI – UNIVERSITAS PANCASILA Page 11
  • 12.
    Siklus pendapatan adalahrangkaian aktivitas bisnis dan kegiatan pemrosesan informasi terkait yang terus berlangsung dengan menyediakan barang dan jasa ke para pelanggan dan menagih kas sebagai pembayaran dari penjualan-penjualan tersebut. Tujuan utama siklus pendapatan adalah menyediakan produk yang tepat di tempat dan waktu yang tepat dengan harga yang sesuai. Siklus pendapatan dimulai dengan penerimaan pesanan dari para pelanggan. Departeman bagian pesanan penjualan, yang bertanggung jawab pada wakil direktur utama bagian pemasaran, melakukan proses entri pesanan penjualan. Entri pesanan penjualan mencakup tiga tahap: mengambil pesanan dari pelanggan, memeriksa dan menyetujui kredit pelanggan, serta memeriksa ketersediaan persediaan dan juga menjawab permintaan pelanggan. a. Mengambil pesanan pelanggan Pesanan pelanggan dapat diterima dalam berbagai cara: di toko, melalui surat, melalui telepon, melalui web site, atau melalui tenaga penjualan di lapangan. Salah satu cara untuk meningkatkan efisiensi entri pesanan penjualan adalah dengan mengizinkan para pelanggan untuk memasuki data pesanan penjualan sendiri. Hal ini secara otomatis akan tercapai untuk penjualan melalui web site, tetapi hal ini juga dapat dicapai baik dalam penjualan melalui toko maupun surat. b. Persetujuan kredit Sebagian besar penjualan antarperusahaan (business-to-business sales) dilakukan secara kredit. Penjualan secara kredit harus disetujui sebelum diproses. Bagi pelanggan lama dengan catatan pembayaran yang baik, pemeriksaan kredit formal untuk setiap penjualan biasanya tidak dibutuhkan. Pada kasus semacam ini, menyetujui kredit bagi pelanggan melibatkan pemeriksaan file induk pelanggan untuk memverifikasi saldo yang ada, mengidentifikasi batas kredit pelanggan, dan memverifikasi bahwa jumlah pesanan tersebut ditambah dengan saldo rekening yang tidak melebihi batas kredit ini. Proses ini dapat diotomatisasikan dengan menggunakan pemeriksaan edit lainnya selama proses entri pesanan, yaitu pemeriksaan batas. SISTEM INFORMASI AKUNTANSI – UNIVERSITAS PANCASILA Page 12
  • 13.
    Otorisasi khusus untukmenyetujui kredit digunakan bagi para pelanggan baru, ketika sebuah pesanan melebihi batas kredit pelanggan tersebut, atau ketika pelanggan tersebut memiliki saldo lewat jatuh tempo yang belum dibayar. Otorisasi jenis ini harus dilakukan oleh manajer bagian kredit. c. Memeriksa ketersediaan persediaan Langkah berikutnya adalah menetapkan apakah tersedia cukup persediaan untuk memenuhi pesanan tersebut, agar pelanggan dapat diinformasikan mengenai perkiraan tanggal pengiriman. Apabila tersedia cukup banyak persediaan untuk memenuhi pesanan tersebut, pesanan penjualan tersebut dilengkapi dan kolom jumlah yang tersedia dalam file persediaan untuk setiap barang dikurangi sejumlah barang yang dipesan. Ketika ketersediaan persediaan telah dipastikan, sistem tersebut kemudian akan membuat kartu pengambilan barang (picking ticket) yang berisi daftar jenis barang-barang, dan jumlah setiap jenis barang, yang dipesan pelanggan. Kartu pengambilan memberikan otorisasi bagi bagian pengawasan persediaan untuk melepaskan barang dagangan ke bagian pengiriman. d. Menjawab permintaan pelanggan Pelayanan pelanggan adalah hal yang begitu penting hingga perusahaan-perusahaan mengunakan software khusus, yang disebut sistem manajemen pelayanan pelanggan (Customer Relationship Management-CRM), untuk mendukung proses penting ini. Sistem CRM membantu mengatur data terinci mengenai para pelanggan hingga data tersebut dapat digunakan untuk memfasilitasi layanan yang lebih efisien serta personal. Siklus Pendapatan di dalam PT. Arista Pratama Jaya SISTEM INFORMASI AKUNTANSI – UNIVERSITAS PANCASILA Page 13
  • 14.
    PERMINTAAN PESANAN PEMBAYARAN SIKLUS Dok.pengiriman KURIR Dok.pengiriman PELANGGAN PENDAPATAN Slip pengepakan Slip pengepakan JAWABAN ATAS PERMINTAAN FAKTUR PENJUALAN Siklus Pendapatan terjadi dengan adanya pemesanan barang pelanggan dari bagian team Sales dalam bagian Marketing yang ada pada struktur organisasi, pesanan konsumen tersebut di cek apakah barang pesanan tersebut ada atau tidak, jika sudah tersedia, bagian marketing akan menjawab permintaan tersebut, kemudian barang tersebut dikirim dengan menggunakan jasa kurir dan memberikan Faktur slip pembayaran dari bagian Administrasi kepada para pelanggan serta menggunakan Surat Jalan untuk Proses Pengiriman Barang. . SIKLUS PENGELUARAN (Pembelian dan Pengeluaran Kas) SISTEM INFORMASI AKUNTANSI – UNIVERSITAS PANCASILA Page 14
  • 15.
    Siklus Pengeluaran adalahrangkaian kegiatan bisnis dan operasional pemrosesan data terkait yang berhubungan dengan pembelian serta pembayaran barang dan jasa. • Tujuan utama dalam siklus pengeluaran adalah untuk meminimalkan biaya total memperoleh dan memelihara persediaan, perlengkapan, dan berbagai layanan yang dibutuhkan organisasi untuk berfungsi untuk mempermudah pertukaran kas dengan para pemasok untuk barang dan jasa yang dibutuhkan dimana tujuan khusus yang terkandung didalamnya meliputi : 1. Memastikan bahwa seluruh barang dan jasa dipesan sesuai keperluan 2. Menerima seluruh barang yang dipesan dan menverifikasi bahwa barang tersebut adalah valid dan benar 3. Menjaga barang tersebut sampai dibutuhkan 4. Memastikan bahwa faktur yang berhubungan dengan barang dan jasa adalah valid dan benar 5. Mencatat dan mengklasifikasikan pengeluaran secara cepat dan tepat 6. Memposkan kewajiban dan pengeluaran kas ke dalam perkiraan pemasok yang tepat di dalam buku besar utang usaha 7. Memastikan bahwa seluruh pengeluara kas berhubungan dengan pengealuran yang sudah diotorisasi 8. Menyiapakn seluruh dokumen dan laporan manajerial yang diperlukan yang berhubungan dengan barang atau jasa yang diperoleh Keputusan-keputusan penting : • Berapakah tingkat optimal persediaan dan perlengkapan yang akan ditanggung? • Pemasok manakah yang memberikan kualitas dan layanan terbaik dengan harga terbaik ? • Dimanakah persediaan dan perlengkapan akan disimpan ? • Bagaimana cara organisasi mengkonsolidasi pembelian di lintas unit untuk mendapatkan harga yang optimal ? SISTEM INFORMASI AKUNTANSI – UNIVERSITAS PANCASILA Page 15
  • 16.
    • Bagaimana TIdapat digunakan untuk meningkatkan baik efisiensi maupun keakuratan fungsi logistik inbound ? • Apakah tersedia cukup kas untuk memanfaatkan diskon yang diberikan oleh pemasok ? • Bagaimana pembayaran ke vendor dapat dikelola untuk memaksimalkan arus kas ? Fungsi dari Siklus Pengeluaran itu sendiri terdiri dari : 1. Mengetahui kebutuhan akan barang tersebut 2. Menempatkan Pesanan, Menerima dan menyimpan barang 3. Memastikan validitas kewajiban pembayaran 4. Menyiapkan pengeluaran kas 5. Mengelola utang usaha 6. Memposkan transaksi ke dalam buku besar umum 7. Menyiapkan laporan keuangan dan laporan manajemen yang diperlukan B. Aktivitas Bisnis Siklus Pengeluaran Memesan barang, perlengkapan dan jasa (layanan) Menerima dan menyimpan barang, perlengkapan dan jasa (layanan) Membayar barang, perlengkapan dan jasa (layanan) I. Aktivitas Permintaan Pembelian Barang dan Jasa Aktivitas permintaan pembelian barang dan jasa dilakukan dengan menggunakan dokumen Purchase Requisition. Dokumen ini berisi daftar pemesanan yang, meliputi tujuan pengiriman barang, tanggal pemesanan, nama dan jenis barang dan kuantitas pemesanan. Prosedurnya adalah tiap-tiap departemen diperbolehkan mengisi dokumen Purchase Requisition atas persetujuan dari manajernya. Setelah itu dokumen Purchase Requisition diserahkan ke departemen pembelian barang untuk dipesankan. Hal ini dilakukan agar kebutuhan tiap-tiap departemen dapat terpenuhi dan juga merupakan pengendalian perusahaan agar dapat tidak terjadi penggandaan pemesanan barang ke supplier. SISTEM INFORMASI AKUNTANSI – UNIVERSITAS PANCASILA Page 16
  • 17.
    Ada 2 jenismetode pengendalian persediaan atau perlengkapan yaitu: a. Metode Pengendalian Tradisional Metode pengendalian persediaan tradisional ini sering disebut: kuantitas pesanan ekonomis [EOQ]). Pendekatan ini didasarkan pada perhitungan jumlah optimal pesanan untuk meminimalkan jumlah biaya pemesanan, penggudangan dan kekurangan persediaan b. Metode Pengendalian Altenatif - MRP (material requirement planning) Pendekatan ini bertujuan mengurangi tingkat persediaan yang dibutuhkan dengan cara menjadwalkan produksi, bukan memperkirakan kebutuhan. – Sistem MRP menjadwalkan produksi untuk memenuhi perkiraan kebutuhan penjualan, sehingga menghasilkan persediaan barang jadi. - JIT (just in time) Sistem JIT berusaha untuk meminimalkan, jika bukan menghilangkan, baik biaya penggudangan maupun kekurangan persediaan. Perbedaan mendasar antara system JIT dan MRP – Sistem JIT menjadwalkan produksi untuk memenuhi permintaan pelanggan, sehingga secara nyata meniadakan persediaan barang jadi. Dokumen – Dokumen Permintaan Pembelian Permintaan pembelian adalah sebuah dokumen yang mengidentifikasikan berikut ini : – Peminta dan mengidentifikasi nomor barang – Menspesifikasikan lokasi pengiriman dan tanggal dibutuhkan – Deskripsi, jumlah barang, dan harga setiap barang yang diminta – Dan dapat berisi pemasok yang dianjurkan - Aktivitas Penerimaan dan Penyimpanan Barang dan Jasa Aktivitas penerimaan barang dan jasa yang telah dibeli dilakukan dengan menggunakan dokumen Receiving Report. Dokumen ini berisi tentang pengakuan SISTEM INFORMASI AKUNTANSI – UNIVERSITAS PANCASILA Page 17
  • 18.
    penerimaan barang danjasa, yang meliputi tanggal diterimanya barang, jenis dan kuantitas barang yang telah diterima, asal pengiriman (Supplier), dan nomor Purchase Order. Pada aktivitas ini dilakukan pencocokan Faktur dengan Purchase Order dengan tujuan untuk mengetahui apakah barang yang diterima telah sesuai dengan yang dikirim melebihi kuantitas yang dipesan, atau bahkan telah terjadi salah pengiriman, maka barang yang bersangkutan akan langsung dikembalikan kepada Supplier yang bersangkutan. Pada aktivitas ini juga mungkin dilakukan adanya retur/pengembalian atas barang yang rusak saat diterima. Setelah itu, Bagian gudang akan membuat dokumen Receive Report untuk mengakui pertambahan persediaan di gudang berdasarkan faktur. Dalam hal mengakui pertambahan persediaan digudang berdasarkan Faktur. Dalam hal ini, hanya barang- barang yang terdapat dalam Purchase Order saja yang boleh diakui, sedangkan yang tidak sesuai langsung dikembalikan. Hal ini merupakan pengendalian perusahaan agar dapat mengetahui barang apa saja yang telah diterima dan yang belum dikirim oleh Supplier. Laporan penerimaan adalah dokumen utama yang digunakan dalam subsistem penerimaan dalam siklus pengeluaran, laporan ini mendokumentasikan rincian mengenai: setiap kiriman, termasuk tanggal penerimaan, pengiriman, pemasok, dan nomor pesanan pembelian. Bagian penerimaan mempunyai dua tanggung jawab utama: - Memutuskan apakah menerima pengiriman - Memeriksa jumlah dan kualitas barang II. Aktivitas Pembayaran Atas Pembelian Barang dan Jasa Aktivitas Persetujuan Faktur dari Supplier Aktivitas persetujuan dari Supplier dalam rangka pembayaran atas pembelian. Dilakukan dengan menggunakan dokumen Voucher Package. Dokumen ini berisi tanggal pembuatannya, tanggal pemmbayaran, serta jumlah harga barang dan jasa yang telah diterima berdasarkan Source Document yang ada meliputi Faktur, Purchase Order, dan Receiving Report. SISTEM INFORMASI AKUNTANSI – UNIVERSITAS PANCASILA Page 18
  • 19.
    Pada aktivitas inidilakukan pencocokan Receiving Report dengan Purchase Order dengan tujuan untuk mengetahui apakah semua barang yang dipesan sedah diterima/dikirim semua. Kemudian dibuatlah Voucher Package untuk memastikan jumlah harga yang harus dibayar kepada Supplier. Hal ini merupakan pengendalian perusahaan agar dapat mengetahui berapa jumlah yang harus dibayar sesuai dengan jumlah barang yang telah diterima sesuai dengan kenyataannya Tujuan utang usaha adalah untuk mensahkan pembayaran hanya untuk barang dan jasa yang dipesan dan benar-benar diterima. Memperbaiki Utang Usaha Efisiensi pemrosesan dapat diperbaiki dengan: • Meminta para pemasok untuk memberikan faktur secara elektronis, baik melalui EDI atau melalui Internet • Penghapusan faktur vendor (pemasok). Pendekatan tanpa faktur ini disebut Evaluated Receipt Settlement (ERS). Ada dua cara untuk memproses faktur penjualan dari vendor : 1. Sistem tanpa voucher 2. Sistem Voucher Aktivitas pembayaran atas pembelian barang dan jasa yang telah dilakukan dengan menggunakan dokumen pengeluaran kas. Dokumen ini berisi tanggal pembayarann, jumlah harga yang harus dibayar, beserta nomor Faktur. Pada saat jatuh tempo pembayaran, pihak Supplier akan mengih perusahaan sesuai dengan dokumen voucher Package. Hal ini merupakan pengendalian perusahaan agar dapat mengetahui jumlah pengeluaran kas perusahaan. Membayar faktur penjualan yang telah disetujui - Kasir menyetujui faktur - Gabungan dari faktur vendor dengan dokumen pendukungnya disebut : Bundel voucher. Pemrosesan dan Bagan Arus (Flowchart) Siklus Pengeluaran Siklus Pengeluaran yang akan dibahas dibawah ini terbagi atas tiga yaitu : 1. Sistem Pembelian 2. Sistem Pengeluaran Kas SISTEM INFORMASI AKUNTANSI – UNIVERSITAS PANCASILA Page 19
  • 20.
    3. Sistem PembayaranGaji Sistem Pembelian Bagian yang terkait dalam sistem ini meliputi : · Bagian pembelian, yang berfungsi melakukan pemesanan dari penjual dan meng input nya ke komputer · Bagian hutang, yang bertanggung jawab untuk memelihara catatan berbagai pembelian barang ke pemasok, sehingga dapat diketahui jumlah hutang kepada masing-masing pemasok dan juga riwayat layanan pemasok. · Bagian gudang, yang bertugas menerima kiriman barang yang dipesan dan dan membuat laporan kepada bagian pembelian bahwa barang sudah diterima, sehingga siap menerima tagihan. · Bagian hutang, yang bertugas menerima faktur penjualan atau tagihan dari pemasok. · Bagian keuangan atau kasir bertanggung jawab untuk membayar hutang kepada pemasok sesuai dengan masa potongan sehingga perusahaan dapat memperoleh potongan tunai dan menyelenggarakan pencatatan atas pembayaran. Dokumen yang digunakan dalam sistem akuntansi pemebelian ini terdiri atas : - Permintaan Barang (Material requisition atau Purchase requisition) Dokumen awal dalam siklus pengeluaran yang mengotorisasi penempatan pesanan barang atau jasa. - Penawaran Barang (Qutation) Dokumen yang digunakan dalam prosedur persaingan tawar-menawar, menunjukkan barang dan jasa yang dibutuhkan dan harga pesaingnya, syarat, dan lain sebagainya. - Pemesanan Barang (Purchase Order) Dokumen ini mencantumkan dekripsi, kualitas dan kuantitas atau informasi lain atas barang atau jasa yang hendak dibeli. - Bukti Penerimaan Barang (Delivery Receipt) Dokumen yang menunjukkan tanggal barang diterima, nomor purchase order, kode dan nama barang, banyaknya barang yang diterima dan identitas SISTEM INFORMASI AKUNTANSI – UNIVERSITAS PANCASILA Page 20
  • 21.
    - Faktur Penjualan (Invoice) Dokumen yang menunjukkan deskripsi dan kuantitas barang yang dijual, harga termasuk ongkos angkut, asuransi, syarat pembayaran, dan data lain yang relevan. Siklus Pembelian yang terjadi di PT. ARISTA PRATAMA JAYA PENERIMAAN 6 7 8 5 SISTEM INFORMASI AKUNTANSI – UNIVERSITAS PANCASILA Page 21
  • 22.
    1 3 PEMBELIAN VENDOR LOGISTIK 2 4 10 11 9 13 HUTANG PENGELUARAN DAGANG 12 KAS Rincian Data Pemasok Keterangan : 1. Permohonan pembelian barang oleh bagian Logistik 2. Pemberitahuan 3. Order pembelian 4. Nota pembelian 5. Nota penerimaan 6. Pengiriman 7. Nota penerimaan 8. Laporan penerimaan 9. Pemberitahuan penerimaan 10. Faktur 11. Faktur disahkan 12. Paket tanda bukti 13. Pembayaran ke Vendor SIKLUS PENGGAJIAN dan MANAJEMEN SUMBER DAYA MANUSIA Definisi : Rangkaian aktivitas bisnis berulang dan operasional pemrosesan data terkait yang berhubungan dengan cara yang efektif dalam mengelola pegawai SISTEM INFORMASI AKUNTANSI – UNIVERSITAS PANCASILA Page 22
  • 23.
    Tugas2 siklus manajemenSDM/Penggajian : a.Merekrut dan mempekerjakan pegawai baru b. Melatih c. Memberikan tugas pekerjaan d. Memberikan kompensasi (penggajian) e. Mengevaluasi kinerja f. Memberhentikan pegawai, secara sukarela atau dipecat Aktivitas Siklus Penggajian • Apakah aktivitas-aktivitas dasar yang dilakukan dalam siklus penggajian ? 1. Perbarui File Induk Penggajian 2. Perbarui Tarif dan Pemotongan pajak 3. Validasi Data Waktu dan Kehadiran 4. Mempersiapkan Penggajian 5. Membayar Gaji 6. Hitung Kompensasi dan Pajak yang Dibayar Perusahaan 7. Keluarkan Pajak Penghasilan dan Potongan Lain-Lain Perbarui File Induk Penggajian (Aktivitas 1) • Aktivitas pertama dalam siklus manajemen sumber daya manusia / penggajian melibatkan pembaruan file induk penggajian untuk mencerminkan berbagai jenis perubahan penggajian seperti: mempekerjakan orang baru, pemberhentian, perubahan tingkat gaji, atau perubahan dalam pengurangan diskresi. • Merupakan hal yang penting untuk diperhatikan bahwa semua perubahan penggajian dimaksudkan tepat pada waktunya dan secara tepat ditampilkan dalam periode pembayaran berikutnya. Perbarui Tarif dan Pemotongan pajak (Aktivitas 2) • Aktivitas kedua dalam siklus manajemen sumber daya manusia / penggajian adalah SISTEM INFORMASI AKUNTANSI – UNIVERSITAS PANCASILA Page 23
  • 24.
    memperbarui informasi mengenaitarif dan pemotongan pajak lainnya. • Perubahan tersebut terjadi ketika bagian penggajian menerima pembaruan mengenai perubahan dalam tarif pajak dan pemotongan gaji lainnya dari berbagai unit pemerintah dan perusahaan asuransi. Validasi Data Waktu dan Kehadiran (Aktivitas 3) • Aktivitas ketiga dalam siklus penggajian adalah memvalidasi data waktu dan kehadiran pegawai. • Informasi ini datang dalam berbagai bentuk, bergantung pada status pembayaran pegawai. Apakah skema pembayaran itu ? • Kartu waktu digunakan untuk membayar pegawai yang berdasar per jam. • Laporan tersendiri bagi profesional • Komisi langsung atau komisi gaji plus • Insentif dan bonus Prosedur: • Departemen penggajian bertanggungjawab validasi catatan waktu pegawai. • Bagi para pegawai pabrik, validasi melibatkan perbandingan jumlah waktu kerja dengan waktu yang digunakan pada setiap kerja. Peluang untuk menggunakan teknologi informasi • Apakah peluang untuk menggunakan teknologi informasi Validasi Data Waktu dan Kehadiran ? – Mengumpulkan data waktu dan kehadiran pegawai secara elektronis sebagai ganti dokumen kertas. – Penggunaan pembaca kartu untuk mengumpulkan data waktu kerja. – Penggunaan jam waktu elektronis Mempersiapkan Penggajian (Aktivitas 4) • Aktivitas keempat dalam siklus penggajian adalah mempersiapkan penggajian. • Data mengenai jam kerja diberikan dari departemen tempat pegawai bekerja.. • Informasi tingkat gaji didapat dari file induk penggajian. SISTEM INFORMASI AKUNTANSI – UNIVERSITAS PANCASILA Page 24
  • 25.
    • Orang yangbertanggung jawab membuat cek pembayaran tidak dapat membuat rekord baru ke file ini. Prosedur: • Pemrosesan penggajian dilakukan dalam departemen oerasi komputer. • File transaksi penggajian diurut berdasarkan nomor pegawai. • File data yang telah diurutkan kemudian digunakan untuk membuat cek gaji pegawai. • Semua potongan penggajian akan dijumlah dan totalnya dikurangkan dari gaji kotor untuk mendapatkan gaji bersih Apakah jenis pemotongan penggajian? • Potonagn pajak penghasilan • Potongan sukarela • Akhirnya, daftar penggajian dan cek gaji pegawai dicetak. Membayar Gaji (Aktivitas 5) : Peluang pemakaian teknologi informasi • Apakah peluang pemakaian teknologi informasi ke pembayaran gaji (Aktivitas 5)? – Penyimpanan langsung – Outsourcing untuk fungsi penggajian dan SDM mereka ke biro jasa penggajian dan organisasi tenaga kerja Hitung Kompensasi dan Pajak yang Dibayar Perusahaan (Aktivitas 6) • Perusahaan membayar beberapa pajak penghasilan dan kompensasi pegawai secara langsung • Hukum federal dan negara bagian juga mensyaratkan perusahaan untuk memberikan kontribusi dalam persentase tertentu ke setiap gaji kotor pegawai, hhingga ke batas maksimum tahunan, untuk dana asuransi kompensasi pengangguran federal dan negara bagian. • Perusahaan sering kali memberikan kontribusi atau menanggung keseluruhan pembayaran premi asuransi kesehatan, cacat, dan jiwa untuk para pegawai. • Banyak perusahaan juga menawarkan pada para pegawai mereka rencana kompensasi fleksibel. • Banyak perusahaan menawarkan dan memberikan kontribusi atas pilihan rencana SISTEM INFORMASI AKUNTANSI – UNIVERSITAS PANCASILA Page 25
  • 26.
    tabungan hari tua. KeluarkanPajak Penghasilan dan Potonagn Lain-Lain (Aktivitas 7) • Aktivitas terakhir dalam proses penggajian membayar kewajiban pajak penghasilan dan potongan sukarela lainnya dari setiap pegawai. • Organisasi harus secara periodik membuat cek atau menggunakan transfer dana secara elektronis untuk membayar berbagai kewajiban pajak yang terjadi. • Lembaga pemerintah terkait menspesifikasikan waktu untuk pembayaran ini. • Dana yang secara sukarela dikurangi dari cek gaji pegawai untuk berbagai kompensasi, seperti rencana tabungan gaji, harus dibayarkan ke organisasi terkait. Tujuan Pengendalian, Ancaman, dan Prosedur • Fungsi utama kedua dari SIA dalam manajemen SDM / penggajian adalah menyediakan pengendalian internal yang memadai agar dapat memastikan terpenuhinya tujuan-tujuan berikut ini: 1. Semua transaksi penggajian diotorisasi dengan benar. 2. Semua transaksi penggajian yang dicacat valid. 3. Semua transaksi penggajian yang valid dan diotorisasi dicatat 4. Semua transaksi penggajian dicatat secara akurat. 5. Peraturan pemerintah terkait yang berhubungan dengan pengiriman pajak dan pengisian laporan penggajian serta MSDM telah dipenuhi. 6. Aset (baik kas dan data) dijaga dari kehilangan atau pencurian. 7. Aktivitas siklus manajemen SDM / penggajian dilakukan secara efisien dan efektif. • Apakah prosedur pengendalian yang dapat diterapkan? 1. Prosedur mempekerjakan yang baik, termasuk verifikasikeahlian pelamar kerja, referensi dan riwayat pekerjaan 2. Dokumentasi lengkap atas prosedur untuk mempekerjakan 3. Pemindahan tugas 4. Total batch dan pengendalian aplikasi lainnya SISTEM INFORMASI AKUNTANSI – UNIVERSITAS PANCASILA Page 26
  • 27.
    5. Setoran langsung 6.Distribusi cek gaji dilakukan oleh seseorang yang independen dari proses penggajian 7. Penyelidikan cek gaji yg tidak diklaim 8. Pengunaan rekening giro terpisah untuk penggajian 9. Pengendalian akses 10. Prosedur pembuatan cadangan 11. Enkripsi data Kebutuhan Informasi dan Prosedur • Fungsi ketiga SIA adalah memberikan informasi yang berguna untuk pengambilan keputusan. • Sistem penggajian harus didesain untuk mengumpulkan dan mengintegrasikan data biaya dengan jenis informasi lainnya agar memungkinkan pihak manajemen membuat jenis keputusan berikut ini : 1 Kebutuhan pegawai di masa mendatang 2 Kinerja pegawai 3 Moral pegawai 4 Efisiensi dan efektivitas pemrosesan penggajian Beberapa informasi biasanya diberikan oleh sistem penggajian. Informasi lainnya, seperti data tentang keahlian pegawai, biasanya diberikan oleh sistem manajemen SDM. Informasi lainnya, seperti data mengenai moral pegawai, biasanya tidak dikumpulkan baik oleh sistem manajemen SDM / penggajian. Model Data Siklus Penggajian • Apakah hubungan antara keahlian dan perekrutan itu ? – Satu-ke-banyak • Hubungan banyak ke banyak antara keahlian dan perekrutan mencerminkan fakta bahwa setiap iklan dapat mencari beberapa keahlian tertentu dan bahwa, dengan berjalannya waktu, mungkin saja terdapat beberapa iklan untuk sebuah keahlian tertentu. • Apakah hubungan antara kegiatan perekrutan dan lamaran pekerjaan itu? SISTEM INFORMASI AKUNTANSI – UNIVERSITAS PANCASILA Page 27
  • 28.
    - Banyak-ke-banyak • Mengapa? •Karena banyak orang yang biasanya melamar untuk setiap lowongan pekerjaan • Tetapi mereka juga dapat mengirimkan lamaran ke lebih dari satu kegiatan perekrutan HRD AKUNTING MNJ.AKUNTING KASIR KARYAWAN SISTEM INFORMASI AKUNTANSI – UNIVERSITAS PANCASILA Page 28
  • 29.
    Daftar Data Hasil Hasil Start Perhitungan Perhitungan Karyawan & Gaji Gaji yg disahkan lama kerja Membuat Bukti Bukti Pengeluaran data Penghitun Memeriksa Membuat Pengeluaran Kas karyawan gan gaji + hasil bukti kas tax perhitungan peng.Kas Data Hasil Hasil Bukti Bukti Karyawan Perhitungan Pengeluaran Perhitungan Pengeluaran Menandata Gaji Gaji yg disahkan Kas Kas ngani bukti peng. Kas Mencatat Bukti Bukti Bukti Peng. Kas absensi,la Pengeluaran Pengeluaran yang telah di ma kerja Kas (ACC) Kas yg telah di ACC Acc Catatan Pembayaran Gaji Membuat catatan Daftar data pemb. Gaji karyawan dan lama kerja Membuat Laporan Catatan pembayar Catatan Pembayaran an gaji Pembayaran Gaji Gaji Laporan pembayaran gaji Membuat lap.keuan gan Laporan Laporan Keuangan keuangan Siklus penggajian yang terjadi di PT. ARISTA SISTEM INFORMASI AKUNTANSI – UNIVERSITAS PANCASILA Page 29
  • 30.
    KELEBIHAN DAN KELEMAHANSETIAP SIKLUS A. Siklus Pendapatan (Penjualan danPenagihan Kas) Kelebihan - Dapat menyediakan produk yang tepat di tempat dan waktu yang tepat dengan harga yang sesuai - Waktu respons terhadap pertanyaan pelanggan - Tingkat dan tren kepuasan pelanggan lebih tinggi - Analisis pangsa pasar dan tren penjualan - Analisis profitabilitas berdasarkan produk, pelanggan, dan area penjualan - Volume penjualan dalam dolar dan jumlah pelanggan - Keefektifan iklan dan promosi - Dapat memeriksa ketersediaan barang/ jasa - Dapat memperoleh keuntungan dari penerimaan jasa pesanan dari pelanggan - Menerima pesanan dan memeriksa kreditan dari pelanggan - Menagih dan memelihara piutang - Melayani kiriman kas dan pelanggan dan memeliharanya Kelemahan - Mudahnya pencurian persediaan - Persentase penjualan yang membutuhkan pemesanan ulang - Pengeluaran piutang ragu-ragu dan kebijakan kredit - Kinerja staf penjualan tidak terkontrol - Perlu pemeriksaan mendetail dari data pelanggan spy tdk tertipu - Harus menentukan apakah barang yg akan dikirim tersedia - Menentukan proses pengiriman barang. - Harus mengetahui metode penagihan piutang dg baik dn benar - Harus selalu menyimpan bukti permintaan dan pengeluaran barang B. Siklus Pengeluaran (Pembelian dan Pengeluaran Kas) SISTEM INFORMASI AKUNTANSI – UNIVERSITAS PANCASILA Page 30
  • 31.
    KELEBIHAN : - kita dapat menentukan pengeluaran dari pesanan sesuai dgn kondisi - kita dpt menerima dan menyimpan barang/jasa sesuai kemampuan - kita bisa memutuskan sendiri menerima/tidaknya proses pengiriman barang/jasa KELEMAHAN : - Tersedianya kas utk membeli barang - Kita harus mengetahui dan menyiapkan dimana barang/jasa akan disimpan ke mana seblum dikirim - Mengecek secara detail dan berkala pengeluaran barang/jasa tersebut - Mengawasi kebutuhan arus kas untuk membayar kewajiban yang belum diselesaikan. - Seberapa banyak volume transaksi - Kemungkinan adanya pembelian dan pengeluaran kas yang tidak diotorisasi - Kemungkinan adanya pembelian aktiva yang tidak memadai - Dalam kasus kapitalisasi kas atau penentuan biaya periodic harus mempertimbangkan terhadap aspek kesinambungan dalam akuntansinya C. Siklus Penggajian dan Manajemen Sumber Daya Manusia KELEBIHAN : SISTEM INFORMASI AKUNTANSI – UNIVERSITAS PANCASILA Page 31
  • 32.
    - Pengendalian intern atas penggajian pada kebanyakan perusahan umumnya efektif meskipun pada perusahan kecil. - Transaksi-transaksi lebih signifikan daripada akun-akun neraca terkait - Proses penghitungan daftar gaji dan hutang KELEMAHAN : - Kecurangan dalam pembuatan daftar gaji menjadi perhatian auditor - Ketelitian perhitungan sejak penhitungan waktu hadir, - Kekeliruan dalam memotong dan menyetorkan pajak penghasilan - Dalam penggajian, Resiko audit yang utama timbul dari pemrosesan transaksi penggajian - Perusahaan pada umumnya memperluas cakupan pengendalian intern untuk transaksi penggajian - Saldo hutang gaji pada akhir tahun kadang kala tidak material SISTEM INFORMASI AKUNTANSI – UNIVERSITAS PANCASILA Page 32
  • 33.
    LAMPIRAN Lampiran 1 Kwitansi tagihan supplier termasuk siklus pendapatan – penagihan kas SISTEM INFORMASI AKUNTANSI – UNIVERSITAS PANCASILA Page 33
  • 34.
    Surat Jalan untukmengantarkan pesanan barang termasuk siklus pendapatan SISTEM INFORMASI AKUNTANSI – UNIVERSITAS PANCASILA Page 34
  • 35.
    Invoice Pembelian untuksiklus Pengeluaran – Pembelian SISTEM INFORMASI AKUNTANSI – UNIVERSITAS PANCASILA Page 35
  • 36.
    Purchase order untuksiklus pengeluaran – pembelian SISTEM INFORMASI AKUNTANSI – UNIVERSITAS PANCASILA Page 36
  • 37.
    Faktur Pajak merupakanSiklus Pengeluaran SISTEM INFORMASI AKUNTANSI – UNIVERSITAS PANCASILA Page 37
  • 38.
    Bukti Pengeluaran merupakanSiklus Pengeluaran SISTEM INFORMASI AKUNTANSI – UNIVERSITAS PANCASILA Page 38
  • 39.
    Rincian Gaji Karyawanyang akan di keluarkan termasuk Siklus Penggajian SISTEM INFORMASI AKUNTANSI – UNIVERSITAS PANCASILA Page 39
  • 40.
    Slip gaji termasuksiklus penggajian &MSDM yang dilakukan oleh bagian accounting PEMBAGIAN TUGAS SISTEM INFORMASI AKUNTANSI – UNIVERSITAS PANCASILA Page 40
  • 41.
    1. PELANGI ANGGITAPUTRI : - Menyusun Makalah ini dari awal sampai selesai, Menambahkan bahan materi untuk setiap masing-masing siklus. 2. FRICKA SIMANUNGKALIT : - Mengumpulkan data-data perusahaan dari mulai NPWP, Struktur Organisasi Perusahaan, Slip Gaji, Faktur-Faktur Pembayaran 3. WINA ANNISSA SUNARYO : - Mencari Kelebihan dan Kelemahan dari Setiap Masing-masing siklus 4. ANDRY ALMAWDIN RAHMAN : - Membuat diagram Siklus-Siklus yang terjadi di PT. Arista Pratama Jaya DAFTAR PUSTAKA SISTEM INFORMASI AKUNTANSI – UNIVERSITAS PANCASILA Page 41
  • 42.
    Sumber di kutipdari PT. Arista Pratama Jaya http://nanienuneno.blogspot.com/2010/11/siklus-pendapatan.html http://ilfen.blogspot.com/2012/11/makalah-siklus-pendapatan.html http://ambarwati.dosen.narotama.ac.id/files/2011/09/SIA-Reg-2011-w10.pdf http://melzdsnih.blogspot.com/2011/10/siklus-penggajian-manajemen-sdm-dan.html http://vhivie89.blogspot.com/2010/05/siklus-penggajian-dan-sdm.html SISTEM INFORMASI AKUNTANSI – UNIVERSITAS PANCASILA Page 42