Business Case:
Tigers BBQ Restaurant
Online Order and Delivery Project
Prepared by:
Marlaina M. Love
Table of Contents
1. Executive Summary
1.1. Problem Statement
1.2. Proposed Solution
1.3. MOV Statement
1.4. Cost/Benefits Analysis, including ROI
2. User Requirements
2.1. Functional Requirements
2.2. Non-Functional Requirements
3. Analysis and Design
3.1. Context Diagram
3.2. Level-1 Diagram
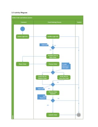
3.3. Activity Diagram
3.4. Use-Case Diagram
Chapter 1.0: Executive Summary
To best fits the needs of the Tigers BBQ Restaurant, I propose an online ordering system,
which is a technique that enable online users to order food online in any food delivery industry.
The primary advantage of this system is that it greatly simplifies the ordering process for both
the customer and the restaurant. Utilizing this system will enable customers to be presented with
an interactive and up-to-date menu. After a selection is made, the item is then added to their
order, which the customer can review details prior to checking out. This system will provide an
instant visual confirmation of what was selected and ensures the order made was intended.
In result of the entire order process being automated, this will lighten the load on the
restaurant’s end. Once an order is placed, it is entered into the online database and then retrieved
by a desktop application on the restaurant’s end. Within this application, all items ordered are
displayed in a readable manner. This allows the restaurant employees to quickly go through the
orders as they are placed and produce the necessary items with minimal delay and confusion.
1.1 Problem Statement
The challenges occurred with the existing system serve as a major drawback for efficiency in
business operations and customer fulfillment. In normal business processes, customers will have
to make long inquiries before placing their orders. This concern is very time consuming which
decreases customer satisfaction. The Fast Food industry is highly competitive, and to stand out
amongst competition is to utilizing enhance technology to improve existing business processes.
The other problem with the existing system is that the customers are not able to see the
ingredients listed in their meals prior to placing their order.
1.2 Proposed Solution
The online ordering system will be a web based application whose main language of
programming will be PHP through the Dreamweaver platform. This system will simple and
increase the efficiency of the ordering process for both customer and restaurant, minimize data
entry, and ensure data accuracy and security during order placement process. In addition,
customers are will access to updated menu items, and a visual confirmation of the order placed.
1.3 MOV Statement
To increase sales by 20% by improving efficiency and services provided to customers through
better application of technology in daily operations.
1.4 Cost and Benefits Analysis
Costs
Antivirus Software $1,000
Backup and Data Recovery Software $2,000
Database Server $2,400
Tool: Adobe Dreamweaver $900
Processor $1,000
Hosting $15,000
Total Estimated Costs $22,300
Benefits
Increased Speed of Activity $12,300
Data Security $10,000
Time Requirement Consumption $6,000
Improvement Management Planning/Control $2,500
Data Processing $1,000
Total Estimated Benefits $31,800
Total ROI: 142.61%
Chapter 2.0: User Requirements
The system will be designed to be user friendly and interactive. Utilizing this design will enable
customers to freely navigate through menus, place an order, allow the restaurant employees to
quickly process and produce orders efficiently and effectively.
2.1 Functional Requirements
The functional requirements of this online ordering system include:
 The system shall enable customer to view menu items, create an account, login to the
system and place an order.
 The customer shall specify whether or not order is to be delivered or picked up.
 The system shall display the items ordered and calculate the payment amount calculated.
 The system shall prompt customer to confirm the order.
 The system shall provide visual confirmation of the order placement
 The system shall enable the manager to view, create, update menu items
 The system shall allow generation of sales report for the orders made.
2.2 Non-Functional Requirements
The non-functional requirements include:
 The should be sufficient network bandwidth
 Backup- provision for data backup
 Maintainability- easy to maintain
 Performance/ response time- fast response
 Usability by target user community- easy to use
 Expandability- needs to be future proof or upgradable
 Safety- should be safe to use
Chapter 3:0: Analysis and Design
3.1 Context Flow Diagram
3.2 Level – 1 Diagram
3.3 Activity Diagram
3.4 UML Use Case Diagram

LoveM_ComprehensiveProject (1)

  • 1.
    Business Case: Tigers BBQRestaurant Online Order and Delivery Project Prepared by: Marlaina M. Love
  • 2.
    Table of Contents 1.Executive Summary 1.1. Problem Statement 1.2. Proposed Solution 1.3. MOV Statement 1.4. Cost/Benefits Analysis, including ROI 2. User Requirements 2.1. Functional Requirements 2.2. Non-Functional Requirements 3. Analysis and Design 3.1. Context Diagram 3.2. Level-1 Diagram 3.3. Activity Diagram 3.4. Use-Case Diagram
  • 3.
    Chapter 1.0: ExecutiveSummary To best fits the needs of the Tigers BBQ Restaurant, I propose an online ordering system, which is a technique that enable online users to order food online in any food delivery industry. The primary advantage of this system is that it greatly simplifies the ordering process for both the customer and the restaurant. Utilizing this system will enable customers to be presented with an interactive and up-to-date menu. After a selection is made, the item is then added to their order, which the customer can review details prior to checking out. This system will provide an instant visual confirmation of what was selected and ensures the order made was intended. In result of the entire order process being automated, this will lighten the load on the restaurant’s end. Once an order is placed, it is entered into the online database and then retrieved by a desktop application on the restaurant’s end. Within this application, all items ordered are displayed in a readable manner. This allows the restaurant employees to quickly go through the orders as they are placed and produce the necessary items with minimal delay and confusion. 1.1 Problem Statement The challenges occurred with the existing system serve as a major drawback for efficiency in business operations and customer fulfillment. In normal business processes, customers will have to make long inquiries before placing their orders. This concern is very time consuming which decreases customer satisfaction. The Fast Food industry is highly competitive, and to stand out amongst competition is to utilizing enhance technology to improve existing business processes. The other problem with the existing system is that the customers are not able to see the ingredients listed in their meals prior to placing their order. 1.2 Proposed Solution The online ordering system will be a web based application whose main language of programming will be PHP through the Dreamweaver platform. This system will simple and increase the efficiency of the ordering process for both customer and restaurant, minimize data entry, and ensure data accuracy and security during order placement process. In addition, customers are will access to updated menu items, and a visual confirmation of the order placed. 1.3 MOV Statement To increase sales by 20% by improving efficiency and services provided to customers through better application of technology in daily operations.
  • 4.
    1.4 Cost andBenefits Analysis Costs Antivirus Software $1,000 Backup and Data Recovery Software $2,000 Database Server $2,400 Tool: Adobe Dreamweaver $900 Processor $1,000 Hosting $15,000 Total Estimated Costs $22,300 Benefits Increased Speed of Activity $12,300 Data Security $10,000 Time Requirement Consumption $6,000 Improvement Management Planning/Control $2,500 Data Processing $1,000 Total Estimated Benefits $31,800 Total ROI: 142.61% Chapter 2.0: User Requirements The system will be designed to be user friendly and interactive. Utilizing this design will enable customers to freely navigate through menus, place an order, allow the restaurant employees to quickly process and produce orders efficiently and effectively. 2.1 Functional Requirements The functional requirements of this online ordering system include:  The system shall enable customer to view menu items, create an account, login to the system and place an order.  The customer shall specify whether or not order is to be delivered or picked up.  The system shall display the items ordered and calculate the payment amount calculated.  The system shall prompt customer to confirm the order.  The system shall provide visual confirmation of the order placement  The system shall enable the manager to view, create, update menu items  The system shall allow generation of sales report for the orders made.
  • 5.
    2.2 Non-Functional Requirements Thenon-functional requirements include:  The should be sufficient network bandwidth  Backup- provision for data backup  Maintainability- easy to maintain  Performance/ response time- fast response  Usability by target user community- easy to use  Expandability- needs to be future proof or upgradable  Safety- should be safe to use Chapter 3:0: Analysis and Design 3.1 Context Flow Diagram
  • 6.
    3.2 Level –1 Diagram
  • 7.
  • 8.
    3.4 UML UseCase Diagram