130360116004,130360116005,130360116014,130360116017 i
GUJARAT TECHNOLOGICAL UNIVERSITY, AHMEDABAD
Chandkheda, Ahmedabad
Affiliated
SANJAYBHAI RAJGURU COLLEGE OF ENGINEERING
Rajkot
A Report On
Android Application Based Food Ordering System for Restaurant
Under subject of
DESIGN ENGINEERING – 2A
B. E. III, Semester – V
INFORMATION TECHNOLOGY
Submitted by:
Group:
Sr. Name Enrollment No.
1 Gambhava Nevil S. 130360116004
2 Halori Ronak A. 130360116005
3 Mangukiya Amit C. 130360116014
4 Meka Vishal V. 130360116017
Faculty Guide
Pro. Mitul Takodara
Head of the Department
Prof. Navneet S. Ghedia
Academic year
(2015-2016)
130360116004,130360116005,130360116014,130360116017 1
ACKNOWLEDGEMENT
We would like to express a deep sense ofgratitude and thank profusely to ourproject
guide Prof. Mitul Takodara for him proper guidance and valuable suggestions.
Without wise counsel and able guidance of him, it would not have been possible to
complete the report in this manner. It is a moment of great pleasure to acknowledge
their help and encouragement. Their interest and constant encouragement helped us
in making the report a success.
The constant guidance received from Prof. Navneet Ghedia, H.O.D department of
Information Technology(I.T) has been ofgreat help in carrying outthe presentwork.
We are thankful to all the faculty members who have directly or indirectly helped us
in completion of the Project Report.
130360116004,130360116005,130360116014,130360116017 2
ABSTRACT
Restaurant is a place where we have to deal with a number of customers and the
key to success is customer satisfaction. But today, most of the restaurants follow
traditional means of services. The services like ordertracking, bill generation are
performed manually, therefore, when number of orders increases or there is
scarcity of resources like staff, the situation becomes difficult to handle. In such
conditions, dealing in a heap of papers becomes a cumbersome task. These
factors create a gap between restaurant services and customer satisfaction. To
overcome these problems of manual system, we can use an online billing system,
that will not only freed us from dealing in papers, but also result into quick and
reliable services. This application supports services like display of menu items,
taking orders, order update and confirmation, order tracking, bill generation and
redirect all printing to nearby working printer. It is accurate billing software that
features reliability, ease of maintenance, faster services, and handle multiple
orders at a time.
130360116004,130360116005,130360116014,130360116017 3
SANJAYBHAI RAJGURU COLLEGE OF ENGINEERING, RAJKOT
INFORMATION TECHNOLOGY
2015
CERTIFICATE
Date:
This is to certify that the dissertation entitled “ ANDROID
APPLICATION BASED FOOD ORDERING SYSTEM FOR
RESTAURANT ” HAS BEEN CARRIED OUT BY NEVIL
GAMBHAVA (130360116004), RONAK HALORI (130360116005),
AMIT MANGUKIYA (130360116014), VISHAL MEKA
(130360116017), under my guidance in fulfilment of the degree of
Bachelor of Engineering in INFORMATION TECHNOLOGY (5th
Semester) of Gujarat Technological University, Ahmedabad during the
academic year 2015-16.
GUIDE: H.O.D
Prof. Mitul Takodara Prof. N S Ghedia
130360116004,130360116005,130360116014,130360116017 4
LIST OF FIGURES
Figure No Figure Description PG_NO
Figure 2.1 Activity Record 7
Figure 2.2 Environment Record 8
Figure 2.3 Interaction Record 9
Figure 2.4 Object Record 10
Figure 2.5 User Record 11
Figure 2.6 LNM record 12
Figure 4.1 Cost chart 15
Figure 4.2 System Flow Chart 16
Figure 6.1 Usecase Diagram 22
Figure 6.2.1 Admin Activity Diagram 23
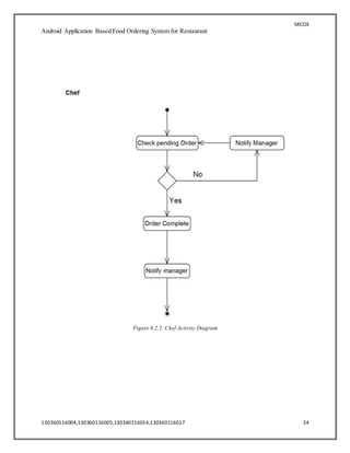
Figure 6.2.2 Chef Activity Diagram 24
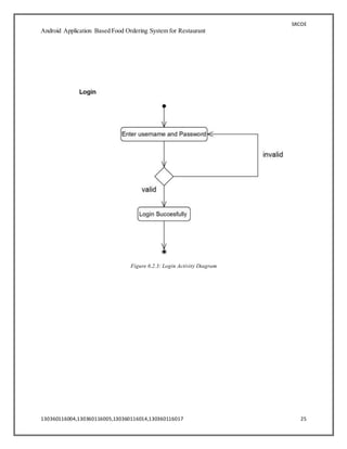
Figure 6.2.3 Login Activity Diagram 25
Figure 6.3 Sequence Diagram 26
130360116004,130360116005,130360116014,130360116017 5
LIST OF SYMBOLS
130360116004,130360116005,130360116014,130360116017 6
130360116004,130360116005,130360116014,130360116017 7
INDEX
CHAPTER_NO TITLE PG_NO
ACKNOWLEDEMENT I
ABSTRACT II
CERTIFICATE III
LIST OF FIGURES IV
LIST OF SYMBOLS V
CHAPTER 1 : INTRODUCTION 1
1.1 Definition 1
1.2 Purpose 1
1.3 Objective 2
1.4 Scope 3
1.5 Front End And Back And Tool 3
1.6 Functions and main modules of new system 3
CHAPTER 2: Literature Review/SecondaryResearch 5
2.1 Activity Record 7
2.2 Environment Record 8
2.3 Interaction Record 9
2.4 Object Record 10
2.5 Users Record 11
2.6 LNM Record 12
130360116004,130360116005,130360116014,130360116017 8
CHAPTER 3: DesignConsiderations 13
3.1 Design for Performance, Safety and Reliability 13
3.2 Design for Ergonomics 15
3.3 Design for Cost 16
CHAPTER 4: DESIGN CALCULATION 17
4.1 Cost Chart 17
4.2 System Flow Diagram 18
CHAPTER 5: COMPARISON WITHCURRENT SYSTEM & TOOLS 19
5.1 Current System Weakness & Problems 19
5.2 Features of New System 19
5.3 Method and Tools 20
CHAPTER 6: SIMULATION AND ANALYSIS (SOFTWARE MODELING) 22
6.1 Use case Diagram 22
6.2 Activity Diagram 23
6.3 Sequence Diagram 26
CHAPTER 7: CONCLUSION/FUTURE SCOPE 27
SRCOE
Android Application Based Food Ordering System for Restaurant
130360116004,130360116005,130360116014,130360116017 1
1. INTRODUCTION
1.1 PROJECTSUMMARY
 The field of restaurant and hotels is one of the largest industries in the private service sector.
It is also one of the growing fields which encompass all other fields. The restaurant field
experiences high growth every five years on average. Our system will provide services in
this field and will simplify all work to help restaurants grow rapidly.
 The Online Billing System for Restaurant application will provide the most accurate means
of ordering and billing of food items. This allows any restaurant to streamline their order
processing system and generate bills easily. Services will be provided such as generation
of KOT, order processing, billing, report generation, database management and much
more.
1.2 PURPOSE
 Every restaurant targets to satisfying their ‘customers’ requirements by implementing rapid
order processing methods. Today’s traditional methodology of taking orders from
customer, generating Kitchen Order Tickets (KOTs), communicating orders with chefs,
generating bills, recording all orders and maintaining all records are cumbersome tasks.
 This method has several problems:
 Handwriting misinterpretation.
Sometimes chef is unable to read handwriting of order given by the waiter. So delay in
preparing food or it possible that wrong food is prepared & served to the customer.
 Repetitious journey to and from the kitchen by the waiters.
Waiters will continue to run from kitchen to table & need to remember the
particular order for the table.
 No order logging.
 Paper wastage.
Once paper is used to write down the order it is totally wasted. Every time waiter
needs a new paper for new order. So it is not eco-friendly.
SRCOE
Android Application Based Food Ordering System for Restaurant
130360116004,130360116005,130360116014,130360116017 2
 Difficult for manager to track what is going on.
Manager will not able to track down the order of the customer.
 Wrong calculations of bills.
It is obvious that hand written bills will conduct some kind of error. During
calculation or sometime waiter forgets to note down some item on paper which will
create the wrong calculation at the end.
All these issues and more can be solved by bringing in automated system (in the ordering system)
to manage the information. To reduce this kind of failure we are proposing
We will use tablet for displaying menu.
 GUI will attract the customer.
 Eco-Friendly.
 No misinterpretation in order.
 Waiters will get the order directly.
 No calculation mistake.
 Manger can easily track down what is going on.
 Transaction between kitchen and dining room reduces.
 No paper wastage.
1.3 OBJECTIVE
 The aim of project is to automate restaurant ordering and billing system. Orders will be
communicated in between restaurant and kitchen via Wi-Fi technology so that
disadvantages of “paper based” system could be overcome.
 The various benefits are:-
 Faster KOTs generation.
 Easy transaction of orders.
 Accurate bill generation.
 Ease of records maintenance.
 Better synchronization of data.
SRCOE
Android Application Based Food Ordering System for Restaurant
130360116004,130360116005,130360116014,130360116017 3
1.4 SCOPE
 This application can work in any restaurant which has a Wi-Fi facility and tablets
having android operating system. As the system is developed in android, it becomes
easy for layman to learn the system.
 Waiters and managers will find ease in taking orders and communicating with
kitchen, cashiers will be able to generate accurate bills, whereas for admin of
restaurant it will be easy to view daily logs, reports and update database.
 Customers will be highly satisfied as there will be no chance of errors in their given
order, so they will be assured that the restaurant is going to serve them efficiently.
Also due to automation in system, service will be provided very quickly.
1.5 FRONT END AND BACK END
 Front End Tools :
 Eclipse
 XML, PHP, Android
 Back End Tools :
 SQLite
 SQL server 2008
1.6 FUNCTIONS AND MAIN MODULES OF NEW SYSTEM
 List of modules:
 Login Module
Different users of this system will have different access rights and authority, which
will be identified according to their login. User will have to enter their login ID
and password in order to enter their account.
SRCOE
Android Application Based Food Ordering System for Restaurant
130360116004,130360116005,130360116014,130360116017 4
 Manager Module
Manager will be able to select from various choices of cuisines and food items for
different tables. A Kitchen Order Ticket (KOT) will then be generated which will
be forwarded to kitchen.
 Chef Module
Order sent by the manager will be handled in the kitchen by chef. If stock is
insufficient (any food item cannot be prepared) or if the order is ready, then chef
will be able to notify manager about same.
 Cashier Module
On no more orders are to be placed on table, whole order of that table will be
forwarded to cashier. It’s obvious that cashier will generate final print of bill for
that customer.
 Admin Module
The owner of the restaurant, or admin, will have full rights over the system. He
will be able to modify database, add or remove any staff member, make required
changes in menu items, etc.
SRCOE
Android Application Based Food Ordering System for Restaurant
130360116004,130360116005,130360116014,130360116017 5
2. Literature Review/Secondary Research
For the development of this software, we are using the Android Developer Tools, Android,
PHP and as a database we are using the MS SQL SERVER 2008 and SQLite server.
 ANDROID
 Android is a mobile operating system (OS) based on the Linux kernel and currently
developed by Google. With a user interface based on direct manipulation, Android is
designed primarily for touchscreen mobile devices such as smartphones and tablet
computers, with specialized user interfaces for televisions (Android TV), cars (Android
Auto), and wrist watches (Android Wear).
 The OS uses touch inputs that loosely correspond to real-world actions, like swiping,
tapping, pinching, and reverse pinching to manipulate on-screen objects, and a virtual
keyboard.
 Despite being primarily designed for touchscreen input, it also has been used in game
consoles, digital cameras, regular PCs and other electronics.
 Android is the most widely used mobile OSand, as of 2013, the highest selling OS overall.
Android devices sell more than Windows, iOS, and Mac OS X devices combined, with
sales in 2012, 2013 and 2014 close to the installed base of all PCs. As of July 2013 the
Google Play store has had over 1 million
 Android apps published, and over 50 billion apps downloaded. A developer survey
conducted in April–May 2013 found that 71% of mobile developers develop for Android.
At Google I/O 2014, the company revealed that there were over 1 billion active monthly
Android users, up from 538 million in June 2013.
 Android's source code is released by Google under open source licenses, although most
Android devices ultimately ship with a combination of open source and proprietary
software. Initially developed by Android, Inc., which Google backed financially and later
bought in 2005, Android was unveiled in 2007 along with the founding of the Open
Handset Alliance—a consortium of hardware, software, and telecommunication
companies devoted to advancing open standards for mobile devices.
 Android's open nature has encouraged a large community of developers and enthusiasts to
use the open-source code as a foundation for community-driven projects, which add new
features for advanced users or bring Android to devices which were officially released
running other operating systems.
SRCOE
Android Application Based Food Ordering System for Restaurant
130360116004,130360116005,130360116014,130360116017 6
 MICRO SOFT SQL SERVER 2008
 SQL Server 2008 also includes support for structured and semi-structured data, including
digital media formats for pictures, audio, video and other multimedia data. In current
versions, such multimedia data can be stored as blobs (binary large objects), but they are
generic bit streams. Intrinsic awareness of multimedia data will allow specialized functions
to be performed on them. SQL Server 2008 can be a data storage backend for different
varieties of data: XML, email, time/calendar, file, document, spatial, etc as well as perform
search, query, analysis, sharing, and synchronization across all data types.
 SQL Server includes better compression features, which also helps in improving
scalability. It enhanced the indexing algorithms and introduced the notion of filtered
indexes. It also includes Resource Governor that allows reserving resources for certain
users or workflows. It also includes capabilities for transparent encryption of data (TDE)
as well as compression of backups. SQL Server 2008 supports the ADO.NET Entity
Framework and the reporting tools, replication, and data definition will be built around the
Entity Data Model. SQL Server Reporting Services will gain charting capabilities from
the integration of the data visualization products from Dundas Data Visualization, Inc.,
which was acquired by Microsoft. On the management side, SQL Server 2008 includes
the Declarative Management Framework which allows configuring policies and
constraints, on the entire database or certain tables, declaratively. The version of SQL
Server Management Studio included with SQL Server 2008 supports intelligence for SQL
queries against a SQL Server 2008 Database Engine. SQL Server 2008 also makes the
databases available via Windows power shell providers and management functionality
available as Camlets, so that the server and all the running instances can be managed from
Windows power shell.
 SQLite
 SQLite is a relational database management system contained in a C programming library.
In contrast to other database management systems, SQLite is not a separate process that is
accessed from the client application, but an integral part of it.
 SQLite is ACID-compliant and implements most of the SQLstandard, using a dynamically
and weakly typed SQL syntax that does not guarantee the domain integrity.
 SQLite is a popular choice as embedded database for local/client storage in application
software such as web browsers. It is arguably the most widely deployed database engine,
as it is used today by several widespread browsers, operating systems, and embedded
systems, among others.[5] SQLite has bindings to many programming languages. The
source code for SQLite is in the public domain
SRCOE
Android Application Based Food Ordering System for Restaurant
130360116004,130360116005,130360116014,130360116017 7
 Unlike client–server database management systems, the SQLite engine has no standalone
processes with which the application program communicates. Instead, the SQLite library
is linked in and thus becomes an integral part of the application program. (In this, SQLite
follows the precedent of Informix SE of c. 1984) The library can also be called
dynamically.
 SQLite stores the entire database (definitions, tables, indices, and the data itself) as a single
cross-platform file on a host machine. It implements this simple design by locking the
entire database file during writing. SQLite read operations can be multitasked, though
writes can only be performed sequentially.
2.1 Activity Record
Figure 2.1: Activities Record
SRCOE
Android Application Based Food Ordering System for Restaurant
130360116004,130360116005,130360116014,130360116017 8
2.2 Environment Record
Figure 2.2: Environment Record
SRCOE
Android Application Based Food Ordering System for Restaurant
130360116004,130360116005,130360116014,130360116017 9
2.3 Interaction Record
Figure 2.3: Interactions Record
SRCOE
Android Application Based Food Ordering System for Restaurant
130360116004,130360116005,130360116014,130360116017 10
2.4 Object Record
Figure 2.4: Objects Record
SRCOE
Android Application Based Food Ordering System for Restaurant
130360116004,130360116005,130360116014,130360116017 11
2.5 Users Record
Figure 2.5: Users Record
SRCOE
Android Application Based Food Ordering System for Restaurant
130360116004,130360116005,130360116014,130360116017 12
2.6 LNM RECORD
Figure 2.6: LNM Record
SRCOE
Android Application Based Food Ordering System for Restaurant
130360116004,130360116005,130360116014,130360116017 13
3. DESIGN CONSIDERATIONS
3.1:Designfor Performance, Safetyand Reliability
 Performance :
 In our android application based food ordering system project we are trying to find new
ideas and reduce human effort for modern management solution. We are working on
general application. Here our application is android based and it is handled by admin.
 It is planned to implement the proposed system using java technology. It is evident that
the necessary hardware and software are available for development and implementation
of the proposed system.
 Some Features for successful Application:
 A well-placed Feedback System
 Focus on Usability
 The beauty lies in Simplicity
 Keep Relevancy
 Incorporated Analytics
 Make it Touch Sensitive
 Regular Updates
 Our Android based food ordering system for restaurant is also designed for small sized
businesses. This powerful and easy to use application allows you to working more
efficiently on utilizing their time and resources.
 Front end of our system is XML, Java. Back end of our system is SQLite, SQL server
2008. Application size will approximate 30 to 35 MB. RAM require 512 MB for
installing the software, with 1.00 GHZ processor, so the performance of the application
is pretty good since it can run even in the slow systems.
 Safety:
 We people try to ensure the best possible way for the safety and security of the
application as well as the management of the restaurant.
SRCOE
Android Application Based Food Ordering System for Restaurant
130360116004,130360116005,130360116014,130360116017 14
 For that we made the application the way that once it is started, the system won’t be
able to any work except using it and if the customer/admin needs to use the system,
they will have to log out from it.
 For that we made the application the way that once it is started, the system won’t be
able to any work except using it and if the customer/admin needs to use the system,
they will have to log out from it.
 This security feature we have added considering that the customer do not use
tablet/system for any other purpose apart from ordering the food or deciding the menu.
 It is possible that the customer like small children start playing game or doing some
other stuff in the tablet/system which is not desired by us or the restaurant.
 Reliability :
 Application reliability is the probability of a piece of software operating without failure
while in a specified environment over a set duration of time. In a perfect world, a
reliable piece of software is completely defect free, does not create downtime, and
performs correctly in every scenario.
 Reliability is a factor of quality, but a distinct measurement for determining the
probability of failure as programs are developed or enhanced. A robust application is
one that can perform even when unexpected or unanticipated events occur. The
development of secure, dependable, and robust software is the end goal for most
organizations. Application reliability metrics aid in meeting this objective by providing
insightful information about what areas of an application are causing or could cause
potential problems.
 Our application offers you to reduce the human effort. We understand every restaurant
has their own special needs, and our android based food ordering app is very flexible
with full graphical interface that are easy to use and suitable for small businesses of all
kind.
 With a very small cost we give you the full Access database and application. If you
know how to use mobile, you know how to use this android application based food
ordering system and potentially expand the functionalities to fit your future business
needs as your business grows.
SRCOE
Android Application Based Food Ordering System for Restaurant
130360116004,130360116005,130360116014,130360116017 15
 This application can also be expanded for multiple restaurant easily. It fits nicely to a
big & small growing business operation, so we can say that our application is very
reliable for any small or big restaurants.
3.2: Designfor Ergonomics
 Every restaurant targets to satisfying their ‘customers’ requirements by implementing rapid
order processing methods. Today’s traditional methodology of taking orders from
customer, generating Kitchen Order Tickets (KOTs), communicating orders with chefs,
generating bills, recording all orders and maintaining all records are cumbersome tasks.
 Here we are using tablet for displaying menu, which provide better graphical and touch
user interface. This attractive graphical user interface attract the customers and provide
better service.
 GUI will attract the customer and also this project is ecofriendly because of the tablet it
reduce the paper work. Because of digital order tacking system we can remove the
misinterpretation which occur during the order tacking by waiter. In old system first the
waiter tack the order from customer and then it transfer to the chef at kitchen but in this
system the order will directly transfer to the chef at kitchen so using this system we can
reduce the time of order tacking.
 In old system sometimes errors occur in bill calculation but after using this new system no
chance to mistake occur in bill calculation. Using this system manager can easily track
down what is going on. The journey of the waiter between kitchen and dining room is
reduced.
SRCOE
Android Application Based Food Ordering System for Restaurant
130360116004,130360116005,130360116014,130360116017 16
3.3Designfor Cost
This Application was not free. There are costs to running an application. Here we use the
free android application Development software. But free is not recommended. Spending a little
money can make the application look better and save time. The other costs are simply the tablet
hardware for each tablet, one display device for cahier and chef and the Wi Fi connection. The
costs of the application software should be considered as the capital investment of equipment,
while the Wi Fi are maintenance costs. We also add view log facility, for this option so we need
one centralized server for storing the log of the restaurant.
The cost and benefits associated with the proposed system compared and the project is
economically feasible only if tangible or intangible benefits outweigh costs. The system
development costs will significant. So the proposed system is economically feasible.
 Ideal Cost : 1000 Rs – 2000Rs
 Designing Cost: 1500 Rs – 2000 Rs
 Coding Cost : 4000 Rs - 7000 Rs
 Testing Cost : 500 Rs – 1000 Rs
 Launching Cost: 3000 Rs – 4000 Rs
 Total Cost : 10000 Rs – 12000 Rs
SRCOE
Android Application Based Food Ordering System for Restaurant
130360116004,130360116005,130360116014,130360116017 17
4. DESIGN CALCULATION
COST CHART:
Figure 4.1: Cost Chart
SRCOE
Android Application Based Food Ordering System for Restaurant
130360116004,130360116005,130360116014,130360116017 18
Figure 4.2: System Flow Chart
SRCOE
Android Application Based Food Ordering System for Restaurant
130360116004,130360116005,130360116014,130360116017 19
5. COMPARISON WITH CURRENT SYSTEM
AND TOOLS
In conventional restaurant management, waiter takes order on a paper, gives it to
the cashier for making its entry into the log and then takes it to the kitchen, bar or pantry
etc. In this situation not only the work of waiter increases, but a lot of manual interaction
and interpretation is required. Not only is everyone’s precious time wasted, but customers
also wait for services from the waiter resulting in pressure and poor order management.
 Problem and WeaknessesofCurrent System
The Majority of restaurants currently manage the bulk of their information flow with a
paper based system. This is usually done in the form of writing down orders on small pieces
of paper and then physically passing these pieces of paper on the kitchen staff. Once the
orders are ready to be sent out, the paper is disposed of. This method has several problems:
 Handwriting misinterpretation.
Sometimes chef is unable to read handwriting of order given by the waiter. So delay
in preparing food or it possible that wrong food is prepared & served to the
customer.
 Repetitious journey to and from the kitchen by the waiters.
Waiters will continue to run from kitchen to table & need to remember the
particular Order for the table.
 No order logging.
 Paper wastage.
Once paper is used to write down the order it is totally wasted. Every time waiter
needs a new paper for new order. So it is not eco-friendly.
 Difficult for manager to track what is going on.
Manager will not able to track down the order of the customer.
 Wrong calculations of bills.
It is obvious that hand written bills will conduct some kind of error. During
calculation or sometimes waiter forgets to note down some item on paper which
will create the wrong calculation at the end.
 FETURES OF NEW SYSTEM
For above all drawbacks of current system than we are developing this system, which Will
feature
SRCOE
Android Application Based Food Ordering System for Restaurant
130360116004,130360116005,130360116014,130360116017 20
 User friendly GUI
o Here we are using tablet for displaying menu, which provide better graphical and
touch user interface. This attractive graphical user interface attract the customers
and provide better service.
 Reduce paper work
 Error free system
o No chance to generate of Errors in Bill Calculation
 Security
 METHODS AND TOOLS
In our project we will use JAVA for development software. Java has been tested,
refined, extended, and proven by a dedicated community of Java developers, architects and
enthusiasts. Java is designed to enable development of portable, high-performance
applications for the widest range of computing platforms possible. By making applications
available across heterogeneous environments, businesses can provide more services and
boost end-user productivity, communication, and collaboration—and dramatically reduce
the cost of ownership of both enterprise and consumer applications.
In our project we will improve Restaurant facility, reduce paper work, reduce
Human Effort etc…
For development of our system with java, we will use Eclipse, SQLite, SQL Server 2008
 Virtual Device Tools:
1) Android Virtual Device Manager
The AVD Manager provides a graphical user interface in which you can create and
manage Android Virtual Devices (AVDs) that run in the Android Emulator.
2) Android Emulator (emulator)
A QEMU-based device-emulation tool that you can use to debug and test your
applications in an actual Android run-time environment.
3) Mksdcard
Helps you create a disk image that you can use with the emulator, to simulate the
presence of an external storage card (such as an SD card).
SRCOE
Android Application Based Food Ordering System for Restaurant
130360116004,130360116005,130360116014,130360116017 21
 DevelopmentTools:
1) Android
Let’s you manage AVDs, projects, and the installed components of the SDK.
2) Hierarchy Viewer
Provides a visual representation of the layout's View hierarchy with performance
information for each node in the layout, and a magnified view of the display to closely
examine the pixels in your layout.
3) SDK Manager
Let’s you manage SDK packages, such as installed platforms and system images.
 Debugging Tools:
1) adb
Android Debug Bridge (adb) is a versatile command line tool that lets you
communicate with an emulator instance or connected Android-powered device. It also
provides access to the device shell.
2) ADB Shell Commands:
Learn the commands available for advanced command-line operations.
3) Dalvik Debug Monitor Server (ddms)
Let’s you debug Android applications.
4) Device Monitor
Android Device Monitor is a stand-alone tool that provides a graphical user interface
for several Android application debugging and analysis tools.
SRCOE
Android Application Based Food Ordering System for Restaurant
130360116004,130360116005,130360116014,130360116017 22
6. SIMULATION AND ANALYSIS
(SOFTWARE MODELING)
 Use case Diagram:
Figure 6.1: Use case Diagram
SRCOE
Android Application Based Food Ordering System for Restaurant
130360116004,130360116005,130360116014,130360116017 23
 Activity Diagram:
Figure 6.2.1: Admin Activity Diagram
SRCOE
Android Application Based Food Ordering System for Restaurant
130360116004,130360116005,130360116014,130360116017 24
Figure 6.2.2: Chef Activity Diagram
SRCOE
Android Application Based Food Ordering System for Restaurant
130360116004,130360116005,130360116014,130360116017 25
Figure 6.2.3: Login Activity Diagram
SRCOE
Android Application Based Food Ordering System for Restaurant
130360116004,130360116005,130360116014,130360116017 26
 Sequence Diagram:
Figure 6.3: Sequence Diagram
SRCOE
Android Application Based Food Ordering System for Restaurant
130360116004,130360116005,130360116014,130360116017 27
7. CONCLUSION
 Users will be definitely delighted to use such an automated system where they do not have
to make use of heaps of papers or run from dining hall to kitchen for keeping track of
orders.
 Also, use of rich user graphics will enhance user experience; they will be easily able to
work with the graphics.
 Owner of the restaurant will easily be able to access the records and update database from
anytime and anywhere.
 Such system will save precious time for not only staff of restaurant, but customer will also
get quick services. Restaurant will be able to serve more number of customers.

project report V 2.0 By Amit Mangukiya

  • 1.
    130360116004,130360116005,130360116014,130360116017 i GUJARAT TECHNOLOGICALUNIVERSITY, AHMEDABAD Chandkheda, Ahmedabad Affiliated SANJAYBHAI RAJGURU COLLEGE OF ENGINEERING Rajkot A Report On Android Application Based Food Ordering System for Restaurant Under subject of DESIGN ENGINEERING – 2A B. E. III, Semester – V INFORMATION TECHNOLOGY Submitted by: Group: Sr. Name Enrollment No. 1 Gambhava Nevil S. 130360116004 2 Halori Ronak A. 130360116005 3 Mangukiya Amit C. 130360116014 4 Meka Vishal V. 130360116017 Faculty Guide Pro. Mitul Takodara Head of the Department Prof. Navneet S. Ghedia Academic year (2015-2016)
  • 2.
    130360116004,130360116005,130360116014,130360116017 1 ACKNOWLEDGEMENT We wouldlike to express a deep sense ofgratitude and thank profusely to ourproject guide Prof. Mitul Takodara for him proper guidance and valuable suggestions. Without wise counsel and able guidance of him, it would not have been possible to complete the report in this manner. It is a moment of great pleasure to acknowledge their help and encouragement. Their interest and constant encouragement helped us in making the report a success. The constant guidance received from Prof. Navneet Ghedia, H.O.D department of Information Technology(I.T) has been ofgreat help in carrying outthe presentwork. We are thankful to all the faculty members who have directly or indirectly helped us in completion of the Project Report.
  • 3.
    130360116004,130360116005,130360116014,130360116017 2 ABSTRACT Restaurant isa place where we have to deal with a number of customers and the key to success is customer satisfaction. But today, most of the restaurants follow traditional means of services. The services like ordertracking, bill generation are performed manually, therefore, when number of orders increases or there is scarcity of resources like staff, the situation becomes difficult to handle. In such conditions, dealing in a heap of papers becomes a cumbersome task. These factors create a gap between restaurant services and customer satisfaction. To overcome these problems of manual system, we can use an online billing system, that will not only freed us from dealing in papers, but also result into quick and reliable services. This application supports services like display of menu items, taking orders, order update and confirmation, order tracking, bill generation and redirect all printing to nearby working printer. It is accurate billing software that features reliability, ease of maintenance, faster services, and handle multiple orders at a time.
  • 4.
    130360116004,130360116005,130360116014,130360116017 3 SANJAYBHAI RAJGURUCOLLEGE OF ENGINEERING, RAJKOT INFORMATION TECHNOLOGY 2015 CERTIFICATE Date: This is to certify that the dissertation entitled “ ANDROID APPLICATION BASED FOOD ORDERING SYSTEM FOR RESTAURANT ” HAS BEEN CARRIED OUT BY NEVIL GAMBHAVA (130360116004), RONAK HALORI (130360116005), AMIT MANGUKIYA (130360116014), VISHAL MEKA (130360116017), under my guidance in fulfilment of the degree of Bachelor of Engineering in INFORMATION TECHNOLOGY (5th Semester) of Gujarat Technological University, Ahmedabad during the academic year 2015-16. GUIDE: H.O.D Prof. Mitul Takodara Prof. N S Ghedia
  • 5.
    130360116004,130360116005,130360116014,130360116017 4 LIST OFFIGURES Figure No Figure Description PG_NO Figure 2.1 Activity Record 7 Figure 2.2 Environment Record 8 Figure 2.3 Interaction Record 9 Figure 2.4 Object Record 10 Figure 2.5 User Record 11 Figure 2.6 LNM record 12 Figure 4.1 Cost chart 15 Figure 4.2 System Flow Chart 16 Figure 6.1 Usecase Diagram 22 Figure 6.2.1 Admin Activity Diagram 23 Figure 6.2.2 Chef Activity Diagram 24 Figure 6.2.3 Login Activity Diagram 25 Figure 6.3 Sequence Diagram 26
  • 6.
  • 7.
  • 8.
    130360116004,130360116005,130360116014,130360116017 7 INDEX CHAPTER_NO TITLEPG_NO ACKNOWLEDEMENT I ABSTRACT II CERTIFICATE III LIST OF FIGURES IV LIST OF SYMBOLS V CHAPTER 1 : INTRODUCTION 1 1.1 Definition 1 1.2 Purpose 1 1.3 Objective 2 1.4 Scope 3 1.5 Front End And Back And Tool 3 1.6 Functions and main modules of new system 3 CHAPTER 2: Literature Review/SecondaryResearch 5 2.1 Activity Record 7 2.2 Environment Record 8 2.3 Interaction Record 9 2.4 Object Record 10 2.5 Users Record 11 2.6 LNM Record 12
  • 9.
    130360116004,130360116005,130360116014,130360116017 8 CHAPTER 3:DesignConsiderations 13 3.1 Design for Performance, Safety and Reliability 13 3.2 Design for Ergonomics 15 3.3 Design for Cost 16 CHAPTER 4: DESIGN CALCULATION 17 4.1 Cost Chart 17 4.2 System Flow Diagram 18 CHAPTER 5: COMPARISON WITHCURRENT SYSTEM & TOOLS 19 5.1 Current System Weakness & Problems 19 5.2 Features of New System 19 5.3 Method and Tools 20 CHAPTER 6: SIMULATION AND ANALYSIS (SOFTWARE MODELING) 22 6.1 Use case Diagram 22 6.2 Activity Diagram 23 6.3 Sequence Diagram 26 CHAPTER 7: CONCLUSION/FUTURE SCOPE 27
  • 10.
    SRCOE Android Application BasedFood Ordering System for Restaurant 130360116004,130360116005,130360116014,130360116017 1 1. INTRODUCTION 1.1 PROJECTSUMMARY  The field of restaurant and hotels is one of the largest industries in the private service sector. It is also one of the growing fields which encompass all other fields. The restaurant field experiences high growth every five years on average. Our system will provide services in this field and will simplify all work to help restaurants grow rapidly.  The Online Billing System for Restaurant application will provide the most accurate means of ordering and billing of food items. This allows any restaurant to streamline their order processing system and generate bills easily. Services will be provided such as generation of KOT, order processing, billing, report generation, database management and much more. 1.2 PURPOSE  Every restaurant targets to satisfying their ‘customers’ requirements by implementing rapid order processing methods. Today’s traditional methodology of taking orders from customer, generating Kitchen Order Tickets (KOTs), communicating orders with chefs, generating bills, recording all orders and maintaining all records are cumbersome tasks.  This method has several problems:  Handwriting misinterpretation. Sometimes chef is unable to read handwriting of order given by the waiter. So delay in preparing food or it possible that wrong food is prepared & served to the customer.  Repetitious journey to and from the kitchen by the waiters. Waiters will continue to run from kitchen to table & need to remember the particular order for the table.  No order logging.  Paper wastage. Once paper is used to write down the order it is totally wasted. Every time waiter needs a new paper for new order. So it is not eco-friendly.
  • 11.
    SRCOE Android Application BasedFood Ordering System for Restaurant 130360116004,130360116005,130360116014,130360116017 2  Difficult for manager to track what is going on. Manager will not able to track down the order of the customer.  Wrong calculations of bills. It is obvious that hand written bills will conduct some kind of error. During calculation or sometime waiter forgets to note down some item on paper which will create the wrong calculation at the end. All these issues and more can be solved by bringing in automated system (in the ordering system) to manage the information. To reduce this kind of failure we are proposing We will use tablet for displaying menu.  GUI will attract the customer.  Eco-Friendly.  No misinterpretation in order.  Waiters will get the order directly.  No calculation mistake.  Manger can easily track down what is going on.  Transaction between kitchen and dining room reduces.  No paper wastage. 1.3 OBJECTIVE  The aim of project is to automate restaurant ordering and billing system. Orders will be communicated in between restaurant and kitchen via Wi-Fi technology so that disadvantages of “paper based” system could be overcome.  The various benefits are:-  Faster KOTs generation.  Easy transaction of orders.  Accurate bill generation.  Ease of records maintenance.  Better synchronization of data.
  • 12.
    SRCOE Android Application BasedFood Ordering System for Restaurant 130360116004,130360116005,130360116014,130360116017 3 1.4 SCOPE  This application can work in any restaurant which has a Wi-Fi facility and tablets having android operating system. As the system is developed in android, it becomes easy for layman to learn the system.  Waiters and managers will find ease in taking orders and communicating with kitchen, cashiers will be able to generate accurate bills, whereas for admin of restaurant it will be easy to view daily logs, reports and update database.  Customers will be highly satisfied as there will be no chance of errors in their given order, so they will be assured that the restaurant is going to serve them efficiently. Also due to automation in system, service will be provided very quickly. 1.5 FRONT END AND BACK END  Front End Tools :  Eclipse  XML, PHP, Android  Back End Tools :  SQLite  SQL server 2008 1.6 FUNCTIONS AND MAIN MODULES OF NEW SYSTEM  List of modules:  Login Module Different users of this system will have different access rights and authority, which will be identified according to their login. User will have to enter their login ID and password in order to enter their account.
  • 13.
    SRCOE Android Application BasedFood Ordering System for Restaurant 130360116004,130360116005,130360116014,130360116017 4  Manager Module Manager will be able to select from various choices of cuisines and food items for different tables. A Kitchen Order Ticket (KOT) will then be generated which will be forwarded to kitchen.  Chef Module Order sent by the manager will be handled in the kitchen by chef. If stock is insufficient (any food item cannot be prepared) or if the order is ready, then chef will be able to notify manager about same.  Cashier Module On no more orders are to be placed on table, whole order of that table will be forwarded to cashier. It’s obvious that cashier will generate final print of bill for that customer.  Admin Module The owner of the restaurant, or admin, will have full rights over the system. He will be able to modify database, add or remove any staff member, make required changes in menu items, etc.
  • 14.
    SRCOE Android Application BasedFood Ordering System for Restaurant 130360116004,130360116005,130360116014,130360116017 5 2. Literature Review/Secondary Research For the development of this software, we are using the Android Developer Tools, Android, PHP and as a database we are using the MS SQL SERVER 2008 and SQLite server.  ANDROID  Android is a mobile operating system (OS) based on the Linux kernel and currently developed by Google. With a user interface based on direct manipulation, Android is designed primarily for touchscreen mobile devices such as smartphones and tablet computers, with specialized user interfaces for televisions (Android TV), cars (Android Auto), and wrist watches (Android Wear).  The OS uses touch inputs that loosely correspond to real-world actions, like swiping, tapping, pinching, and reverse pinching to manipulate on-screen objects, and a virtual keyboard.  Despite being primarily designed for touchscreen input, it also has been used in game consoles, digital cameras, regular PCs and other electronics.  Android is the most widely used mobile OSand, as of 2013, the highest selling OS overall. Android devices sell more than Windows, iOS, and Mac OS X devices combined, with sales in 2012, 2013 and 2014 close to the installed base of all PCs. As of July 2013 the Google Play store has had over 1 million  Android apps published, and over 50 billion apps downloaded. A developer survey conducted in April–May 2013 found that 71% of mobile developers develop for Android. At Google I/O 2014, the company revealed that there were over 1 billion active monthly Android users, up from 538 million in June 2013.  Android's source code is released by Google under open source licenses, although most Android devices ultimately ship with a combination of open source and proprietary software. Initially developed by Android, Inc., which Google backed financially and later bought in 2005, Android was unveiled in 2007 along with the founding of the Open Handset Alliance—a consortium of hardware, software, and telecommunication companies devoted to advancing open standards for mobile devices.  Android's open nature has encouraged a large community of developers and enthusiasts to use the open-source code as a foundation for community-driven projects, which add new features for advanced users or bring Android to devices which were officially released running other operating systems.
  • 15.
    SRCOE Android Application BasedFood Ordering System for Restaurant 130360116004,130360116005,130360116014,130360116017 6  MICRO SOFT SQL SERVER 2008  SQL Server 2008 also includes support for structured and semi-structured data, including digital media formats for pictures, audio, video and other multimedia data. In current versions, such multimedia data can be stored as blobs (binary large objects), but they are generic bit streams. Intrinsic awareness of multimedia data will allow specialized functions to be performed on them. SQL Server 2008 can be a data storage backend for different varieties of data: XML, email, time/calendar, file, document, spatial, etc as well as perform search, query, analysis, sharing, and synchronization across all data types.  SQL Server includes better compression features, which also helps in improving scalability. It enhanced the indexing algorithms and introduced the notion of filtered indexes. It also includes Resource Governor that allows reserving resources for certain users or workflows. It also includes capabilities for transparent encryption of data (TDE) as well as compression of backups. SQL Server 2008 supports the ADO.NET Entity Framework and the reporting tools, replication, and data definition will be built around the Entity Data Model. SQL Server Reporting Services will gain charting capabilities from the integration of the data visualization products from Dundas Data Visualization, Inc., which was acquired by Microsoft. On the management side, SQL Server 2008 includes the Declarative Management Framework which allows configuring policies and constraints, on the entire database or certain tables, declaratively. The version of SQL Server Management Studio included with SQL Server 2008 supports intelligence for SQL queries against a SQL Server 2008 Database Engine. SQL Server 2008 also makes the databases available via Windows power shell providers and management functionality available as Camlets, so that the server and all the running instances can be managed from Windows power shell.  SQLite  SQLite is a relational database management system contained in a C programming library. In contrast to other database management systems, SQLite is not a separate process that is accessed from the client application, but an integral part of it.  SQLite is ACID-compliant and implements most of the SQLstandard, using a dynamically and weakly typed SQL syntax that does not guarantee the domain integrity.  SQLite is a popular choice as embedded database for local/client storage in application software such as web browsers. It is arguably the most widely deployed database engine, as it is used today by several widespread browsers, operating systems, and embedded systems, among others.[5] SQLite has bindings to many programming languages. The source code for SQLite is in the public domain
  • 16.
    SRCOE Android Application BasedFood Ordering System for Restaurant 130360116004,130360116005,130360116014,130360116017 7  Unlike client–server database management systems, the SQLite engine has no standalone processes with which the application program communicates. Instead, the SQLite library is linked in and thus becomes an integral part of the application program. (In this, SQLite follows the precedent of Informix SE of c. 1984) The library can also be called dynamically.  SQLite stores the entire database (definitions, tables, indices, and the data itself) as a single cross-platform file on a host machine. It implements this simple design by locking the entire database file during writing. SQLite read operations can be multitasked, though writes can only be performed sequentially. 2.1 Activity Record Figure 2.1: Activities Record
  • 17.
    SRCOE Android Application BasedFood Ordering System for Restaurant 130360116004,130360116005,130360116014,130360116017 8 2.2 Environment Record Figure 2.2: Environment Record
  • 18.
    SRCOE Android Application BasedFood Ordering System for Restaurant 130360116004,130360116005,130360116014,130360116017 9 2.3 Interaction Record Figure 2.3: Interactions Record
  • 19.
    SRCOE Android Application BasedFood Ordering System for Restaurant 130360116004,130360116005,130360116014,130360116017 10 2.4 Object Record Figure 2.4: Objects Record
  • 20.
    SRCOE Android Application BasedFood Ordering System for Restaurant 130360116004,130360116005,130360116014,130360116017 11 2.5 Users Record Figure 2.5: Users Record
  • 21.
    SRCOE Android Application BasedFood Ordering System for Restaurant 130360116004,130360116005,130360116014,130360116017 12 2.6 LNM RECORD Figure 2.6: LNM Record
  • 22.
    SRCOE Android Application BasedFood Ordering System for Restaurant 130360116004,130360116005,130360116014,130360116017 13 3. DESIGN CONSIDERATIONS 3.1:Designfor Performance, Safetyand Reliability  Performance :  In our android application based food ordering system project we are trying to find new ideas and reduce human effort for modern management solution. We are working on general application. Here our application is android based and it is handled by admin.  It is planned to implement the proposed system using java technology. It is evident that the necessary hardware and software are available for development and implementation of the proposed system.  Some Features for successful Application:  A well-placed Feedback System  Focus on Usability  The beauty lies in Simplicity  Keep Relevancy  Incorporated Analytics  Make it Touch Sensitive  Regular Updates  Our Android based food ordering system for restaurant is also designed for small sized businesses. This powerful and easy to use application allows you to working more efficiently on utilizing their time and resources.  Front end of our system is XML, Java. Back end of our system is SQLite, SQL server 2008. Application size will approximate 30 to 35 MB. RAM require 512 MB for installing the software, with 1.00 GHZ processor, so the performance of the application is pretty good since it can run even in the slow systems.  Safety:  We people try to ensure the best possible way for the safety and security of the application as well as the management of the restaurant.
  • 23.
    SRCOE Android Application BasedFood Ordering System for Restaurant 130360116004,130360116005,130360116014,130360116017 14  For that we made the application the way that once it is started, the system won’t be able to any work except using it and if the customer/admin needs to use the system, they will have to log out from it.  For that we made the application the way that once it is started, the system won’t be able to any work except using it and if the customer/admin needs to use the system, they will have to log out from it.  This security feature we have added considering that the customer do not use tablet/system for any other purpose apart from ordering the food or deciding the menu.  It is possible that the customer like small children start playing game or doing some other stuff in the tablet/system which is not desired by us or the restaurant.  Reliability :  Application reliability is the probability of a piece of software operating without failure while in a specified environment over a set duration of time. In a perfect world, a reliable piece of software is completely defect free, does not create downtime, and performs correctly in every scenario.  Reliability is a factor of quality, but a distinct measurement for determining the probability of failure as programs are developed or enhanced. A robust application is one that can perform even when unexpected or unanticipated events occur. The development of secure, dependable, and robust software is the end goal for most organizations. Application reliability metrics aid in meeting this objective by providing insightful information about what areas of an application are causing or could cause potential problems.  Our application offers you to reduce the human effort. We understand every restaurant has their own special needs, and our android based food ordering app is very flexible with full graphical interface that are easy to use and suitable for small businesses of all kind.  With a very small cost we give you the full Access database and application. If you know how to use mobile, you know how to use this android application based food ordering system and potentially expand the functionalities to fit your future business needs as your business grows.
  • 24.
    SRCOE Android Application BasedFood Ordering System for Restaurant 130360116004,130360116005,130360116014,130360116017 15  This application can also be expanded for multiple restaurant easily. It fits nicely to a big & small growing business operation, so we can say that our application is very reliable for any small or big restaurants. 3.2: Designfor Ergonomics  Every restaurant targets to satisfying their ‘customers’ requirements by implementing rapid order processing methods. Today’s traditional methodology of taking orders from customer, generating Kitchen Order Tickets (KOTs), communicating orders with chefs, generating bills, recording all orders and maintaining all records are cumbersome tasks.  Here we are using tablet for displaying menu, which provide better graphical and touch user interface. This attractive graphical user interface attract the customers and provide better service.  GUI will attract the customer and also this project is ecofriendly because of the tablet it reduce the paper work. Because of digital order tacking system we can remove the misinterpretation which occur during the order tacking by waiter. In old system first the waiter tack the order from customer and then it transfer to the chef at kitchen but in this system the order will directly transfer to the chef at kitchen so using this system we can reduce the time of order tacking.  In old system sometimes errors occur in bill calculation but after using this new system no chance to mistake occur in bill calculation. Using this system manager can easily track down what is going on. The journey of the waiter between kitchen and dining room is reduced.
  • 25.
    SRCOE Android Application BasedFood Ordering System for Restaurant 130360116004,130360116005,130360116014,130360116017 16 3.3Designfor Cost This Application was not free. There are costs to running an application. Here we use the free android application Development software. But free is not recommended. Spending a little money can make the application look better and save time. The other costs are simply the tablet hardware for each tablet, one display device for cahier and chef and the Wi Fi connection. The costs of the application software should be considered as the capital investment of equipment, while the Wi Fi are maintenance costs. We also add view log facility, for this option so we need one centralized server for storing the log of the restaurant. The cost and benefits associated with the proposed system compared and the project is economically feasible only if tangible or intangible benefits outweigh costs. The system development costs will significant. So the proposed system is economically feasible.  Ideal Cost : 1000 Rs – 2000Rs  Designing Cost: 1500 Rs – 2000 Rs  Coding Cost : 4000 Rs - 7000 Rs  Testing Cost : 500 Rs – 1000 Rs  Launching Cost: 3000 Rs – 4000 Rs  Total Cost : 10000 Rs – 12000 Rs
  • 26.
    SRCOE Android Application BasedFood Ordering System for Restaurant 130360116004,130360116005,130360116014,130360116017 17 4. DESIGN CALCULATION COST CHART: Figure 4.1: Cost Chart
  • 27.
    SRCOE Android Application BasedFood Ordering System for Restaurant 130360116004,130360116005,130360116014,130360116017 18 Figure 4.2: System Flow Chart
  • 28.
    SRCOE Android Application BasedFood Ordering System for Restaurant 130360116004,130360116005,130360116014,130360116017 19 5. COMPARISON WITH CURRENT SYSTEM AND TOOLS In conventional restaurant management, waiter takes order on a paper, gives it to the cashier for making its entry into the log and then takes it to the kitchen, bar or pantry etc. In this situation not only the work of waiter increases, but a lot of manual interaction and interpretation is required. Not only is everyone’s precious time wasted, but customers also wait for services from the waiter resulting in pressure and poor order management.  Problem and WeaknessesofCurrent System The Majority of restaurants currently manage the bulk of their information flow with a paper based system. This is usually done in the form of writing down orders on small pieces of paper and then physically passing these pieces of paper on the kitchen staff. Once the orders are ready to be sent out, the paper is disposed of. This method has several problems:  Handwriting misinterpretation. Sometimes chef is unable to read handwriting of order given by the waiter. So delay in preparing food or it possible that wrong food is prepared & served to the customer.  Repetitious journey to and from the kitchen by the waiters. Waiters will continue to run from kitchen to table & need to remember the particular Order for the table.  No order logging.  Paper wastage. Once paper is used to write down the order it is totally wasted. Every time waiter needs a new paper for new order. So it is not eco-friendly.  Difficult for manager to track what is going on. Manager will not able to track down the order of the customer.  Wrong calculations of bills. It is obvious that hand written bills will conduct some kind of error. During calculation or sometimes waiter forgets to note down some item on paper which will create the wrong calculation at the end.  FETURES OF NEW SYSTEM For above all drawbacks of current system than we are developing this system, which Will feature
  • 29.
    SRCOE Android Application BasedFood Ordering System for Restaurant 130360116004,130360116005,130360116014,130360116017 20  User friendly GUI o Here we are using tablet for displaying menu, which provide better graphical and touch user interface. This attractive graphical user interface attract the customers and provide better service.  Reduce paper work  Error free system o No chance to generate of Errors in Bill Calculation  Security  METHODS AND TOOLS In our project we will use JAVA for development software. Java has been tested, refined, extended, and proven by a dedicated community of Java developers, architects and enthusiasts. Java is designed to enable development of portable, high-performance applications for the widest range of computing platforms possible. By making applications available across heterogeneous environments, businesses can provide more services and boost end-user productivity, communication, and collaboration—and dramatically reduce the cost of ownership of both enterprise and consumer applications. In our project we will improve Restaurant facility, reduce paper work, reduce Human Effort etc… For development of our system with java, we will use Eclipse, SQLite, SQL Server 2008  Virtual Device Tools: 1) Android Virtual Device Manager The AVD Manager provides a graphical user interface in which you can create and manage Android Virtual Devices (AVDs) that run in the Android Emulator. 2) Android Emulator (emulator) A QEMU-based device-emulation tool that you can use to debug and test your applications in an actual Android run-time environment. 3) Mksdcard Helps you create a disk image that you can use with the emulator, to simulate the presence of an external storage card (such as an SD card).
  • 30.
    SRCOE Android Application BasedFood Ordering System for Restaurant 130360116004,130360116005,130360116014,130360116017 21  DevelopmentTools: 1) Android Let’s you manage AVDs, projects, and the installed components of the SDK. 2) Hierarchy Viewer Provides a visual representation of the layout's View hierarchy with performance information for each node in the layout, and a magnified view of the display to closely examine the pixels in your layout. 3) SDK Manager Let’s you manage SDK packages, such as installed platforms and system images.  Debugging Tools: 1) adb Android Debug Bridge (adb) is a versatile command line tool that lets you communicate with an emulator instance or connected Android-powered device. It also provides access to the device shell. 2) ADB Shell Commands: Learn the commands available for advanced command-line operations. 3) Dalvik Debug Monitor Server (ddms) Let’s you debug Android applications. 4) Device Monitor Android Device Monitor is a stand-alone tool that provides a graphical user interface for several Android application debugging and analysis tools.
  • 31.
    SRCOE Android Application BasedFood Ordering System for Restaurant 130360116004,130360116005,130360116014,130360116017 22 6. SIMULATION AND ANALYSIS (SOFTWARE MODELING)  Use case Diagram: Figure 6.1: Use case Diagram
  • 32.
    SRCOE Android Application BasedFood Ordering System for Restaurant 130360116004,130360116005,130360116014,130360116017 23  Activity Diagram: Figure 6.2.1: Admin Activity Diagram
  • 33.
    SRCOE Android Application BasedFood Ordering System for Restaurant 130360116004,130360116005,130360116014,130360116017 24 Figure 6.2.2: Chef Activity Diagram
  • 34.
    SRCOE Android Application BasedFood Ordering System for Restaurant 130360116004,130360116005,130360116014,130360116017 25 Figure 6.2.3: Login Activity Diagram
  • 35.
    SRCOE Android Application BasedFood Ordering System for Restaurant 130360116004,130360116005,130360116014,130360116017 26  Sequence Diagram: Figure 6.3: Sequence Diagram
  • 36.
    SRCOE Android Application BasedFood Ordering System for Restaurant 130360116004,130360116005,130360116014,130360116017 27 7. CONCLUSION  Users will be definitely delighted to use such an automated system where they do not have to make use of heaps of papers or run from dining hall to kitchen for keeping track of orders.  Also, use of rich user graphics will enhance user experience; they will be easily able to work with the graphics.  Owner of the restaurant will easily be able to access the records and update database from anytime and anywhere.  Such system will save precious time for not only staff of restaurant, but customer will also get quick services. Restaurant will be able to serve more number of customers.