MIS 573 – System Design and Development
Professor Bengisu Tulu
Term Project Final Report
April 20, 2016
Group 9
Prateek Jain
Chandan Yathagadahally Puttaswamy
Yixuan Wu
Hang Yu
Linan Zhao
2	
Table of Contents
1. Executive Summary 3
2. Revisions 4
3. System Architecture Design 5
4. Use Scenarios 6
5. Interface Structure Design 8
6. Test Plan and Test Data 10
7. Recommendations for Implementation Process 14
8. Appendix A: System User Manual 15
8.1. Frontend User Manual 15
8.2. Backend User Manual 20
9. Appendix B: First Deliverable 24
9.1. System Request 24
9.2. Feasibility Analysis 25
9.2.1. Technical Feasibility 25
9.2.2. Organizational Feasibility 25
9.2.3. Economic Feasibility 25
9.3. Project Plan and Charter 27
9.3.1. Project Work Plan 27
9.3.2. Gantt Chart 27
9.3.3. Project Staffing 29
9.3.4. Project Charter 30
9.4. Analysis Strategy 30
9.4.1. Main Issues 30
9.4.2. Information Gathering 30
9.5. Recommended System 31
9.5.1. Alternatives 31
9.5.2. Functional Requirements 31
9.5.3. Non-Functional Requirements 32
9.5.4. Use Cases 33
9.6. Process Model 38
9.6.1. Context Diagram 38
9.6.2. Level-0 Data Flow Diagram 38
9.6.3. Level-1 Data Flow Diagram 40
9.6.4. Entity Relationship Diagram 43
10. Appendix C: Experience as a System Analyst 46
3	
1. Executive Summary
Introduction:
StopNSave is a convenience store located at Highland Street, Worcester. They have a total of
7 stores around Worcester and Middleborough, with each store operating independently.
They sell wide range of products ranging from groceries to tobacco products. The store wants
to capture market from competitors by introducing online delivery and store pick up in
Worcester area. Implementation of an eCommerce platform would increase the customer
base, sales, revenue and customer satisfaction. In order to gain competitive advantage the
store aims to sell the products at reduced prices than their competitors in the area. This would
allow the store possibility of expanding the online marketing strategy to other stores in the
surrounding areas.
Product and Services:
StopNSave sells all the products as any other convenience stores in the different packaging
sizes and quantity. It includes magazines, newspapers, soft drinks, energy drinks, snacks,
grocery items, canned foods, microwaveable foods, condiments, bakery products, cleaning
supplies, pet supplies, fast moving consumer goods (FMCG) etc. All products are either
locally or nationally branded such as Coca-Cola, Frito-Lay and Charmin. They currently have
retail point of sale system developed by PayFirst Solutions for in-store billing and inventory
management.
The Market:
Convenience store industry sales have been on the rise every year proving that it is a
powerful entity in U.S retail business. Convenience stores mainly focus on serving the entire
population of the local area. Even with the enormous amount of sales, there is lot of
competition in this market. If there are more than two convenience stores in same area, a
good business strategy is required for competitive advantage. Our client has two major
competitors Price Chopper and Honey Farms, serving the same local area.
The Strategy:
StopNSave can have competitive advantage by focusing on customers who want to order
products online during their busy working hours or who wants to skip the long billing lines.
By providing an eCommerce platform, it will attract new customers and increase the sales.
Here, we are dividing consumer in two groups. First, who wants to get orders delivered to
their doorsteps and second, who wants to pickup the order while passing by the store.
Customers can select credit or debit card as payment method and all transactions with the
system will be secured.
4	
2. Revisions
System design and development is an iterative process. Iterations are important for removing
flaws and increasing the usability and functionality of the system for maximum business
value. As we came across several challenges in system development for out client Stop N
Save, we did some revisions in deliverable 1 to increase the business value of our system to
the client. The revisions are as follows:
Non-functional requirement revisions:
One of our non-functional requirement was that website should be compatible with any web
browser. However, we realize that nature of this requirement is very vague and testing
website over all the available browsers is tedious. We narrowed down this requirement as
website should be compatible with major web browsers.
Use case revision:
Use cases are very important part of system design and development since data flow
diagrams are based on use cases. In use case 4, we found that our data flows are not properly
justifying data. Also, the normal course required some modifications. We reformulated the
use case with revised normal course and data flows.
Data Flow Diagrams revision:
Our first deliverable was missing the Level 1 Data Flow Diagram. To have a clear
understanding of all processes and data flow, we formulated Level 1 DFD of all the Level 0
processes. This step revealed some data flow balancing issue in level 0 DFD and context
diagram. We balanced all the DFDs to have consistency and proper flow.
ERD Revision:
Our Entity Relationship Diagram was missing data dictionary and some foreign keys in the
deliverable 1, which made it somewhat difficult to understand. We added the data dictionary
with clear description of tables, fields, data type and keys.
5	
3. System Architecture Design
StopNSave eCommerce system is a web based three-tier client-server architecture system,
which runs using a browser on a client computer and interacts with Application server over
the Internet. The client computer is responsible for presentation logic, the application server
is responsible for application logic and the database server is responsible for data access logic
and data storage. The user interface runs on a desktop computer and uses a standard graphical
interface. The application logic consists of three modules such as front end, transaction
system and admin modules running on an application server. The MySQL is the relational
database management system (RDBMS) runs on a database server containing data access
logic and data storage.
The three-tiered architecture provides modularity by allowing independently modifying,
upgrading or replacing one tier without affecting others. The application layer ensures that
only valid data gets updated in database, preserving data integrity. Since client doesn’t have
direct access to the database, data is more secure. Any change in business logic will only
need to be updated in the application server without disturbing the clients.
6	
4. Use Scenarios
Major use scenarios based on use cases are:
Use Scenario 1: Customer browses for available items to buy
The Customer wants to do online shopping and not sure of what items to buy, he browses
through available items to buy.
• The Customer will select a category or sub-category.
• The Customer selects the item from the list.
• The Customer will check for the description, review and price.
• The Customer will add items to the shopping cart and proceed to checkout.
Use Scenario 2: Customer search for specific items to buy
The Customer wants to purchase a specific item on the website
• The Customer will enter item name or product code in search field.
• The Customer selects the item from search results.
• The Customer will check for the description, review and price.
• The Customer will add items to the shopping cart and proceed to checkout.
Use Scenario 3: New customer will use guest checkout
After adding product to cart, customer will select guest checkout to place the order
• Customer will click on checkout after adding products to cart
• Customer will select guest checkout option
• Customer will enter delivery detail and method
• Customer selects payment method
• Customer confirms the order and directed to payment gateway
• Customer order is complete after payment
Use Scenario 4: New customer will register an account
After adding product to cart, customer will register an account to place the order
• Customer will click on checkout after adding products to cart
• Customer will select register account option
• Customer will enter account and billing details
• Customer will enter delivery details and method
• Customer selects payment method
• Customer confirms the order and directed to payment gateway
• Customer order is complete after payment
7	
Use Scenario 5: The owner wants to process order and update order status.
After customer has successfully placed the order, the owner processes the order by changing
the status of the order.
• The Owner logs in with the admin credentials.
• The Owner clicks on the Orders.
• The Owner selects the order that he wants to process.
• The Customer updates the status of the order and start processing it in shop.
Use Scenario 6: Registered Customer wants to check the status of the order.
After successfully placing the order, the Registered Customer wants to check the status of the
order.
• The Customer will login with the admin credentials.
• The Customer navigates to the Orders section from the Account Menu.
• The Customer will check the status of the order by clicking on the Check Order Status
button.
• The Customer notes the status of the order and logs out from the website.
Use Scenario 7: Owner wants to update details of an item in inventory.
Due to change in item information, owner wants to update details of an item
• The Customer will login with the admin credentials.
• The Customer navigates to the Products section from the Dashboard/Catalog.
• The Customer will select the product he wants to update.
• The Customer updates the selected product and click on save.
Use Scenario 8: Owner wants to add a new item in inventory.
Owner wants to sell a new item using the website.
• The Customer will login with the admin credentials.
• The Customer navigates to the Products section from the Dashboard/Catalog.
• The Customer will select add new product option.
• The Customer will enter product information and click on save.
8	
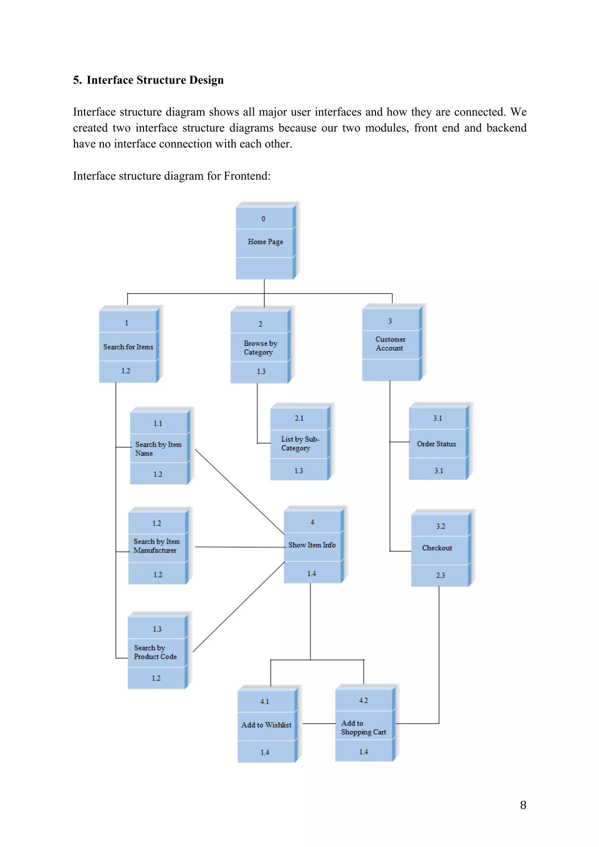
5. Interface Structure Design
Interface structure diagram shows all major user interfaces and how they are connected. We
created two interface structure diagrams because our two modules, front end and backend
have no interface connection with each other.
Interface structure diagram for Frontend:
9	
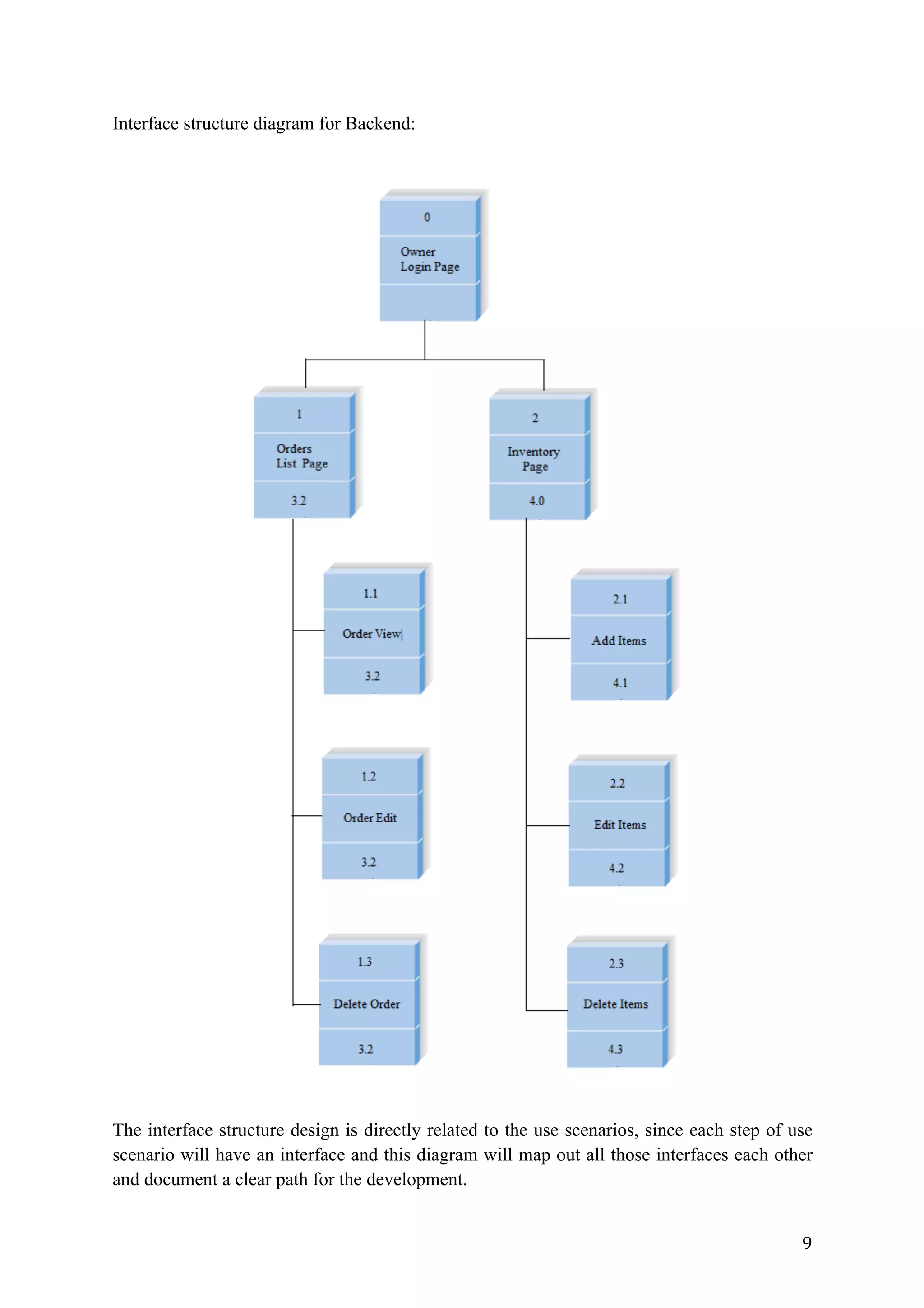
Interface structure diagram for Backend:
The interface structure design is directly related to the use scenarios, since each step of use
scenario will have an interface and this diagram will map out all those interfaces each other
and document a clear path for the development.
10	
6. Testing Plan and Test Data
Integration test cases:
11
12
13
14	
7. Recommendations for the Implementation Process:
Implementation of the StopNSave eCommerce platform is not complex because of the single
location to install, less software modules and no as-is system. However, technology is new to
the client, a good conversion stategy is required for the proper implementation of the system.
Conversion Style:
StopNSave has a retail point of sale system, which is different from our system and will be
used for in store purchases. eCommerce system will always be parellel to the retail point of
sale system and there is no other system to use for online purchase, therefore we recommend
conversion style to be direct.
Conversion Location:
StopNSave is at 7 different locations throughout Worcester and Middlesborough. Although,
all stores runs independently, our system can be extended to more than one store. Threfore,
our recommendation is to implement this system as a pilot project in the store located at
Highland Street, Worcester and extend to other stores after analyzing the business value and
compitive advantage from the system.
Conversion Modules:
Our system has modules but all modules are required in case of running the system
successfully. Therefore, our recommendation is to to follow whole system conversion, by
installing entire system at one time.
Organizational Changes:
The implementation of this eCommerce platform require StopNSave to have a dedicated
team for maintaining inventory, processing orders and deliver orders. They can hire new
people or create a team from existing employees.
15	
8. Appendix A: User Manual
8.1. Frontend User Manual (For StopNSave’s Customers)
System Access:
To access the system, visit https://www.prateekjain.in/stopnsave. The website is accessible
using any device having web browser and Internet connection.
Homepage:
After opening the website, first page will be Homepage. It includes a search bar, category
menu, banners and featured products.
Search for items:
You can enter item name in the search bar and click button next to it. System will show you
available products matching the search query. Search bar can be found at the top of the
website, showed below:
16	
Browse for items:
You can browse available items by clicking on categories or subcategories menu at the top of
the website below logo, as shown:
See Item Description:
After searching or browsing the product click on product image or name to see item
description. Website will redirect you to item description page shown below:
Add item to Shopping Cart:
To add item to shopping cart, click “Add to cart” button either on the item listing page or
item description page as shown below:
17	
Purchase the items:
After adding item to the shopping cart, located and click the cart button at the top right of the
website. It will show items in cart, their quantity and total as shown below:
Checkout options:
After that click on “Checkout” and you will be redirected to checkout page, where you need
to select register if you are a new customer or Login if you are existing customer. You can
also select guest checkout, which will not create your account on website:
Account and Billing Details:
If you are returning customer, your billing information will be displayed. You need to enter
account and billing details if you are registering as a new customer or just billing details of
you selected Guest Checkout. Accept the privacy policy by clicking checkbox and click on
continue:
18	
Delivery Details:
Here you select the address where you want your order to be shipped. Your can use your
existing address that you provided in account information or enter a new address. Click on
continue after selecting address:
Delivery Method:
Here you can select whether you want your order to be delivered at your home or you will
pickup from store. You can also include some comment for delivery of your order. Click on
continue after selection:
19	
Payment Method:
Here you can select the available payment methods. You can also add some comments about
the order. Accept the terms and conditions by clicking checkbox and click on continue after
selection:
Confirm Order:
Here you can once again check your order and total payment. Click on confirm order and you
will be redirected to payment gateway:
Payment:
At this time, we have payment gateway in sandbox mode, this means that you can use
dummy credit card details to pay for your order or you can use sandbox account. For PayPal,
after redirection click on “I have a PayPal account”. Sandbox account details for PayPal are
as follows:
Email: prateek-sns@gmail.com
Password: stopnsave007
After login, click on “Pay Now” and after that click on return to the store. You will be
redirected to the order confirmation page:
20	
Check order status:
You need to login in the system to check your order status. If you used guest checkout option
you cannot see order status on website, you will get email regarding your order status every
time it is updated. After login, click on My Account and then click on Order History.
You will see list of all orders placed by you and its status. You can see more information
regarding order by clicking view button:
8.2. Backend User Manual (For Owner)
System Access:
To access the backend of the system, visit https://www.prateekjain.in/stopnsave/admin, this
page will require authorization. Enter the following authorization details:
Username: admin
Password: stopnsave007!
21	
Dashboard:
After login to the backend, you will see a dashboard consisting latest orders, recent activities
and other statistics. You can use button at the top left to show/hide menu name:
Checking placed orders:
You can see latest orders in dashboard or click on Sales and then click Orders as shown
below:
You will see list of all orders as follows:
22	
Click on view button (Eye Icon) to see order details:
Update order status:
Scroll down order details to see “Add order history” form:
23	
Select order status, check notify customer, enter comments (if any) and click add history. It
will reflect on the same page as follows:
Manage Inventory:
To access product inventory, click Catalog and then click Products:
This will list all the products and you can add, edit or delete any product from the list
24	
9. Appendix B: First Deliverable
9.1. System Request
System Request – StopNSave eCommerce System
Project Sponsor: Sanket Patel, Owner, StopNSave
Business Need: This project has been initiated to increase sales, revenue, customer base, and
customer satisfaction by providing an eCommerce platform to customers for store pickup or
home delivery of orders.
Business Requirement: Using the eCommerce website, customers will be able to search for and
purchase different items available at the store. Specific functionalities website should have are:
• Search and browse through different items and categories.
• Add items to Cart for purchasing and Wishlist for purchasing later.
• Choose the delivery method for the order.
• Purchase the items using choice of payment method.
• Customer dashboard for tracking status of placed orders.
Business Value: We expect that by implementing this eCommerce system StopNSave will
increase sales and revenue by providing new and existing customers the ability to order from
anywhere anytime. This online presence will also help StopNSave to attract new customers.
System will provide competitive advantage to StopNSave in Worcester area by providing
customers home delivery and store pickup service. Estimated values are as follows:
• 25% increase in new customers due to competitive advantage and online presence.
• 35% increase in sales from new and existing customers due to convenience.
• 30% increase in revenue due to increase in sales.
• $144,000 value in sales from home delivery.
• $36,000 value in sales from store pickup.
Special Issues or Constraints:
• Owner is able to provide home delivery in Worcester area only.
• Local competitors are having higher market dominance. Competitive advantage is needed
for increase in revenue.
Assumptions:
• Customers will migrate from local competitors to StopNSave for convenience, which
will result in 25% increase in customer base.
• Existing customers along with new customers will order more frequently due to
convenience, which will result in 35% increase in sales.
• Increased customer base and sales will result in increase in revenue, which is
estimated to be 30%.
• On an average, 20 orders per day billing $20 will result in $144000 value yearly.
25	
9.2. Feasibility Analysis
9.2.1. Technical Feasibility:
Familiarity with Application & Technology:
StopNSave’s risk regarding familiarity with eCommerce applications is moderate. The
Owner and employees have little experience with a delivery-based business model. There is
no IT department to support and maintain the proposed system and has no experience with
web applications. But they have sufficient experience with current system, which includes
billing, and inventory management. Furthermore, our team has considerable experience in
web application development and related technologies.
Project size:
This eCommerce solution has several features including payment gateway, which requires
considerable time to build but with the use of content management system the development
time will be reduced. So we consider the project size to be medium.
Compatibility:
StopNSave already have an Internet infrastructure in place in retail stores. The proposed
system can be accessed from any device with Internet connection. The store currently doesn’t
have a web infrastructure to deploy the web application. The web application needs minimal
troubleshooting.
9.2.2. Organizational Feasibility:
From an organization perspective this project has very low risk.
Project champion:
This project is welcomed by most of the employees at StopNSave, since the proposed
solution will increase the sales revenue and attract new prospective customers. The owner of
the store and our project champion Sanket Patel has very strong interest in the project
Users:
The owner and the employees at the store will use the website as inventory management
system. The online customers are the primary users of the system who are already familiar
with several eCommerce website such as Amazon, eBay etc.
This project strategically aligns with the business. The solution can effectively help the
owner to manage and control the online delivery by increasing sales revenue of the store and
attract new customers by providing business value.
9.2.3. Economic Feasibility:
26	
2016 2017 2018 2019 Total
Benefits
Increased revenue by home
delivery 144000 154000 164000 462000
Increased revenue by store
pickup 36000 46000 60000 142000
Total Benefits 180000 200000 224000 604000
Present Value Total Benefits 163636 165289 168294 497220
Development Costs
Hardware (2 Highend PCs
and Printers) 3000 0 0 0 3000
Webserver Cost 1000 0 0 0 1000
Domain Name Registration 10 0 0 0 10
CMS Integration 2000 0 0 0 2000
Custom Web Development 6000 0 0 0 6000
Search Engine Optimization
Setup 1000 0 0 0 1000
Payment Gateway Integration 500 0 0 0 500
Total Development Costs 13510 13510
Operational Costs
Web Server Lease and
Maintainance 1000 1000 1000 3000
Domain Name Renewal 10 10 10 30
Search Engine Optimization 100 100 100 300
CMS Updation 500 500 500 1500
Website Maintainance 500 500 500 1500
Total Operational Costs 2110 2110 2110 6330
Total Costs 13510 2110 2110 2110 19840
Present Value of Total Cost 13510 1918 1743 1585 18036
Total Benefits - Total Costs -13510 177890 197890 221890 584160
Cumulative Net Cash Flow -13510 164380 362270 584160
Return on Investment (ROI) 29.443
Break-Even Point 1.08 Years
Net Present Value 479183
27	
9.3. Project Plan and Charter
9.3.1. Project Work Plan:
Task Name Duration Start Finish Predecessors Resource Names
1. Feasibility Analysis 9 days Wed 1/20/16 Mon 2/1/16
1.1 Technical Feasibility 2 days Wed 1/20/16 Thu 1/21/16 Hang Yu,Linan Zhao,Yixuan Wu
1.2 Economic Feasibility 4 days Fri 1/22/16 Wed 1/27/16 2 Chandan,Prateek
1.3 Organizational Feasibility 3 days Thu 1/28/16 Mon 2/1/16 3 Hang Yu,Linan Zhao,Yixuan Wu
2. Requirement Gathering 4 days Tue 2/2/16 Fri 2/5/16
2.1 Interviews 4 days Tue 2/2/16 Fri 2/5/16
Chandan,Hang Yu,Linan
Zhao,Prateek,Yixuan Wu
3. Requirement Analysis 9 days Mon 2/8/16 Thu 2/18/16 5
3.1 Develop use case 3 days Mon 2/8/16 Wed 2/10/16 Chandan,Prateek
3.2 Develop process models 3 days Thu 2/11/16 Mon 2/15/16 8 Chandan,Prateek
3.3 Develop data models 3 days Tue 2/16/16 Thu 2/18/16 8 Prateek,Chandan
4. System Design 10 days Fri 2/19/16 Thu 3/3/16
4.1 Web Architecture 3 days Fri 2/19/16 Tue 2/23/16 7 Chandan,Prateek,Hang Yu
4.2 User Interface 3 days Wed 2/24/16 Fri 2/26/16 5 Chandan,Prateek
4.3 Database 2 days Mon 2/29/16 Tue 3/1/16 7 Chandan,Prateek,Linan Zhao
4.4 Prototype 2 days Wed 3/2/16 Thu 3/3/16 13 Chandan,Prateek
5. Implementation 10 days Fri 3/4/16 Thu 3/17/16
5.1 CMS Installation 2 days Fri 3/4/16 Mon 3/7/16 12 Chandan,Prateek
5.2 Web Development 4 days Tue 3/8/16 Fri 3/11/16 17 Chandan,Prateek
5.3 Payment Gateway 2 days Mon 3/14/16 Tue 3/15/16 18 Chandan,Prateek
5.4 Testing 2 days Wed 3/16/16 Thu 3/17/16 19 Linan Zhao,Hang Yu,Yixuan Wu
6. Deployment 8 days Fri 3/18/16 Tue 3/29/16
6.1 Installation 2 days Fri 3/18/16 Mon 3/21/16 20 Chandan,Prateek
6.2 DNS Configuration 2 days Tue 3/22/16 Wed 3/23/16 22 Chandan,Prateek
6.3 SSL Configuration 2 days Thu 3/24/16 Fri 3/25/16 23 Chandan,Prateek
6.4 Regression Testing 2 days Mon 3/28/16 Tue 3/29/16 24 Linan Zhao,Hang Yu,Yixuan Wu
7. User Training 3 days Wed 3/30/16 Fri 4/1/16 24 Hang Yu,Linan Zhao,Yixuan Wu
8. Documentation 2 days Mon 4/4/16 Tue 4/5/16
8.1 Knowledge Base 1 day Mon 4/4/16 Mon 4/4/16 25 Hang Yu,Linan Zhao,Yixuan Wu
8.2 FAQs 1 day Tue 4/5/16 Tue 4/5/16 25 Hang Yu,Linan Zhao,Yixuan Wu
9. Support and Maintenance 7 days Wed 4/6/16 Thu 4/14/16 26
Chandan,Hang Yu,Linan
Zhao,Prateek,Yixuan Wu
9.3.2. GANTT Chart:
28
29	
9.3.3. Project Staffing: Staffing with roles and responsibilities are as follows
Prateek Jain:
• Build the Web architecture and database
• Designing use cases
• Mainly responsible for the UI design, database and programming;
• Help with the UI implementation and Web implementation.
• Design ERD prototypes and Data Flow Diagrams
• Deploying queries on MySQL
• Troubleshooting Website
Chandan Yathagadahally Puttaswamy:
• Build the Web architecture and database
• Help with the programming and database implementation.
• Design Use Case Scenarios
• Design ERD prototypes and Data Flow Diagrams
• Design the User Interface
• Responsible for the hardware and software implementation onsite and support
training.
• Support the system building and implementation
Hang Yu
• Identify the scale of project
• Making project schedule, WBS and Gantt chart
• Build project management strategy and methodology
• Help following the project process management
• Build team testing plan for this system
• Build demo data and refurbish demo data
• Write user guide book for the user
• Responsible for unit testing of product and improve the User Interface.
Linan Zhao
• Responsible for interacting with client.
• Responsible for making the project management plan
• Responsible for connecting to Business Leads for the project.
• Responsible for unit testing of product and improve the User Interface.
• Responsible for procuring and preparing all the necessary information for
documentation.
• Responsible for laying an emphasis on the exceptions and mistakes along with the
unusual situations associated with the processes.
30	
9.3.4. Project Charter:
• Team members are expected to have clear communication regarding the individual
responsibilities of the group members.
• If any of the team members couldn’t attend the the meeting, they should notify other
team members in advance. Other team members will be responsible for conveying the
information discussed in the meeting.
• Check your email once a day and reply ASAP.
• Maintain communication through email and messaging.
• Every member will contribute equally for the group project.
• The quality of assigned work should be of acceptable level.
• In case of emergencies each team members should support each other and keep work
on top priority
• Members should inform their teams in advance if they are not able to turn up for any
team meetings.
• All members should take turns or work together during the presentation.
• All Team Charter versions must be posted in the Google Drive. Once posted, versions
must remain on that site through the end of the course term.
9.4. Analysis Strategy:
9.4.1. Main Issues:
• Client has no previous eCommerce business experience.
• Implementing SSL over web server is complex.
• Integration of payment gateway is advanced process and incorporating all payment
methods is difficult.
• Maintenance of web server is a cost center.
9.4.2. Information Gathering:
• During the system design phase, the method we used is to conduct interviews with
owner and employees. They have full understanding of as-is system functionality and
may reveal the problems they are facing while doing business. They can give us
valuable suggestions on the system we will develop for them.
• While we are designing and developing the database, we will need details regarding
each product and category in the store. This is the data gathering stage of system
design, so we might need the support from employees for initial inventory
development and product management.
31	
• During the whole process of system design, we will conduct telephone and personal
interviews with employees and owner of the store to efficiently solve our problems.
This will support us in development of the system, which will meet their needs.
9.5. Recommended System:
After understanding their business needs and requirements we recommended them an
eCommerce system, which can give them competitive advantage over their competitors and
help them increasing customer base and sales revenue. Although there are some alternative
approaches which can be adapted to get fraction of the benefits as compared to eCommerce
system.
9.5.1. Alternatives:
The one alternative is taking home delivery and store pickup orders on phone. This might
seems like cheap and easy way for conducting the business but will not provide the complete
set of features a user can get while using an eCommerce system.
Another alternative is to have an mobile application for online ordering. Again, concentrating
only on mobile app can put constraints on the features customers can get while receiving the
services from StopNSave.
9.5.2. Functional Requirements:
Search and Browse Item:
• The system will allow customers to browse items by selecting different categories.
• The system will allow customers to search for items by name, brand and categories.
• The system will allow customers to view item images, read reviews and see related
information.
• The system will enable the customer to add items to a Wishlist.
• The system will enable the customer to add items to a Cart.
Purchase Items:
• The system will enable the customer to create a customer account (if desired) that will
store customer data and payment information.
• The system will enable the customer to specify the delivery option or any order
processing instructions.
• The system will collect and verify payment information. Once payment is verified,
the order processing will begin.
32	
Process an Order:
• The system will enable the owner to see orders placed by a customer.
• The system will allow owner to update the order status.
Check Order Status:
• The system will allow customer to track status of the order by selecting or entering
the order number.
Update Inventory:
• The system will enable the owner to add, update or delete an item from the inventory.
9.5.3. Non-Functional Requirements:
Operational Requirements
• Page load time should be fast
• The website must be compatible with all major web browser.
• The user interface of system should be responsive.
• The system will read and write data to customer database.
Security
• The inventory checking and update process should only allow authorized staffs to
access.
• Customers and payment information should be encrypted and secured using high-
level security standard.
• The system should be equipped with anti-virus safeguards.
• Customer will be able to access their accounts with their credentials.
• Payment transactions should be encrypted and secure.
Performance Requirements
• The System uptime performance should be 99.99%.
• The response time of the system should be less than 5 seconds.
• The system should be available 24/7.
Additional Requirements
• Must accept all major payment methods
33	
9.5.4. Use Cases:
Use Case 1:
34	
Use Case 2:
35	
Use Case 3:
36	
Use Case 4:
37	
Use Case 5:
38	
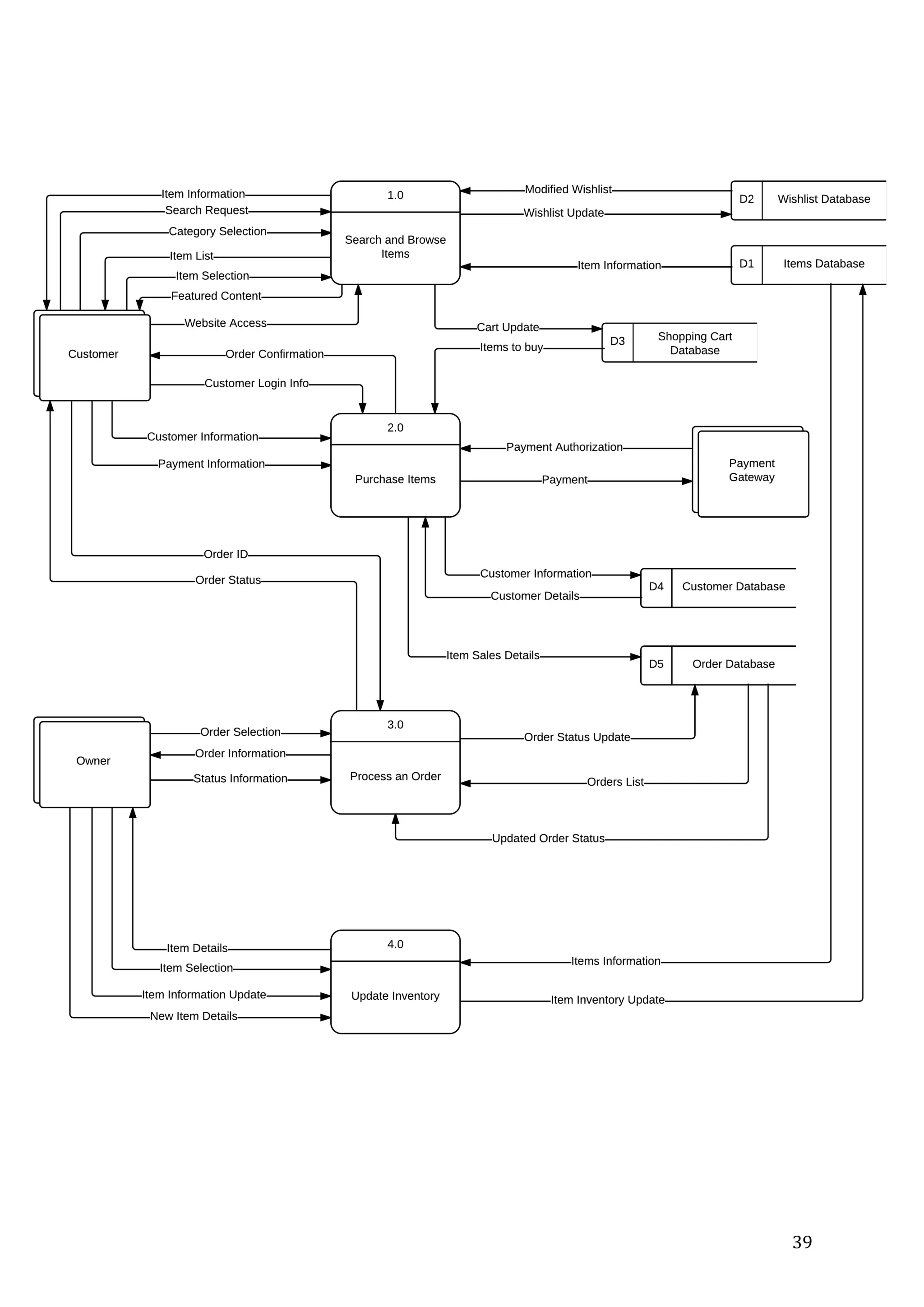
9.6. Process Model:
9.6.1. Context Diagram:
9.6.2. Level-0 Data Flow Diagram:
39
40	
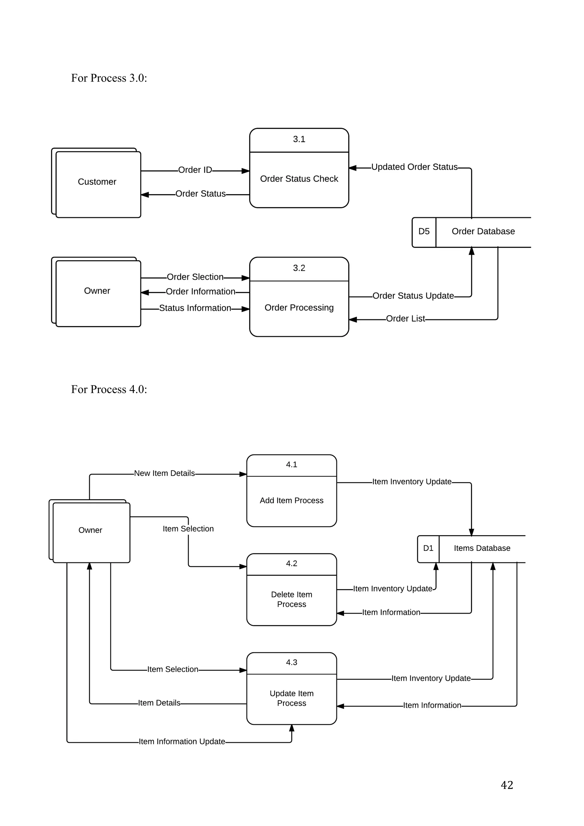
9.6.3. Level-1 Data Flow Diagram:
For process 1.0:
41	
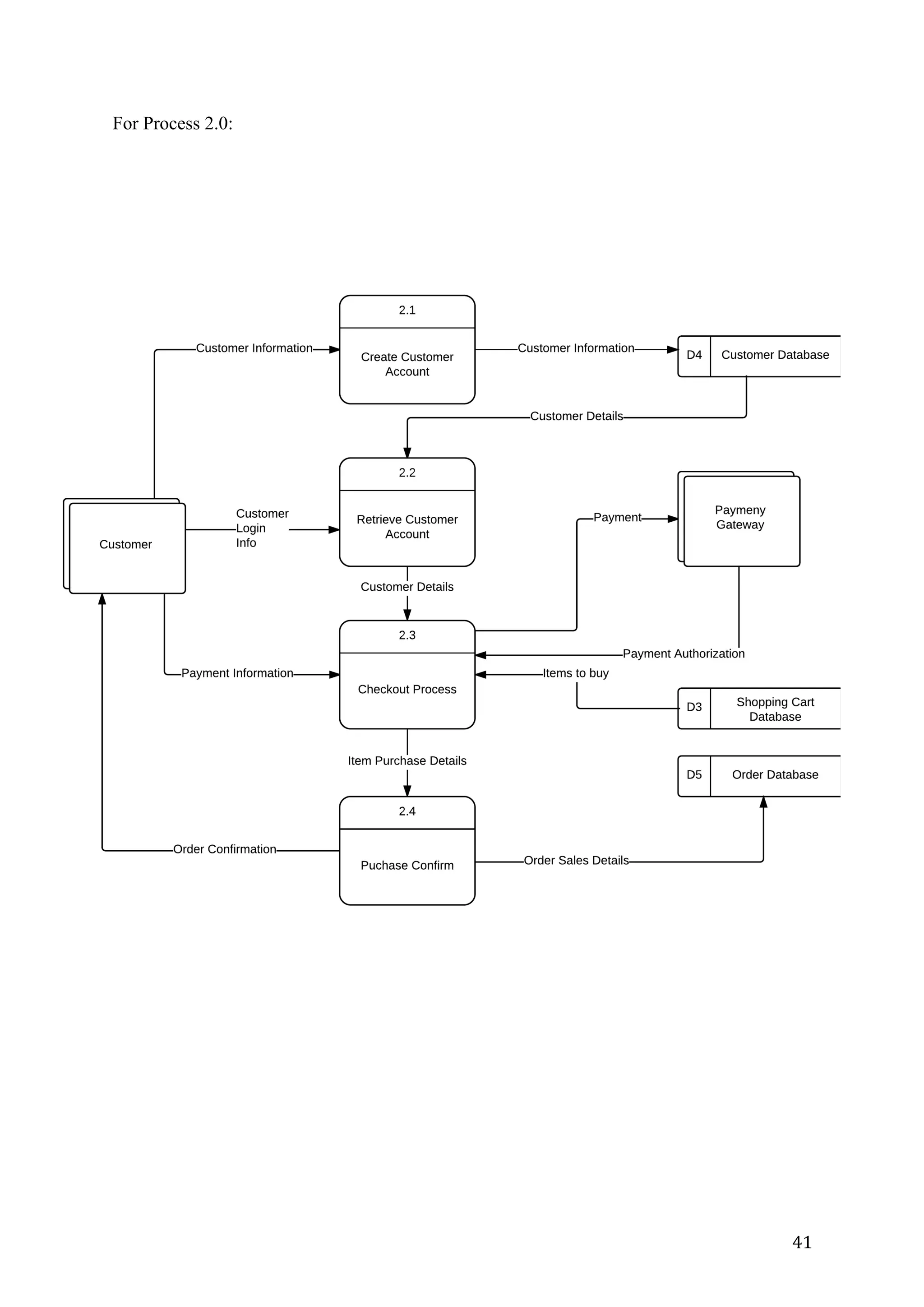
For Process 2.0:
42	
For Process 3.0:
For Process 4.0:
43	
9.6.4. Entity Relationship Diagram:
44	
Data Dictionary:
Table Name
Attribute
Name
Contents Data Type
Type
of Key
FK Referenced
Table
Customers C_ID Customer ID INTEGER PK
C_First_Name Customer First
Name
VARCHA
R(30)
C_Last_Name Customer
Last Name
VARCHA
R(30)
C_Addr Customer
Address
VARCHA
R(30)
C_City Customer
City
VARCHA
R(30)
C_State Customer
State
VARCHA
R(30)
C_Zip Customer
Zip code
INTEGER
C_Contact Customer
Telephone
INTEGER
Order Order_ID Order ID INTEGER PK
Pay_Meth_ID Payment Method
ID
INTEGER FK Payment_Metho
d
Delivery_Type Delivery Type VARCHA
R(30)
Order_Status Order Status VARCHA
R(30)
O_ID Operator ID INTEGER FK Operator
Cart Order_ID Order ID INTEGER PK, FK
P_ID Product ID INTEGER PK, FK Product
P_Quantity Product Quantity VARCHA
R(30)
Tax_Amt Tax Amount VARCHA
R(30)
O_Total_Amt Order Total
Amount
VARCHA
R(30)
Brand Brand_ID Brand ID INTEGER PK
Brand_Name Brand Name VARCHA
R(30)
Brand_Desc Brand
Description
VARCHA
R(30)
Products P_ID Product ID INTEGER PK
P_Name Product Name VARCHA
R(30)
P_Desc Product
Description
VARCHA
R(30)
P_Price Product Price VARCHA
R(30)
Brand_ID Brand ID INTEGER FK Brand
45	
Product_Category P_ID Product ID INTEGER PK,FK
Cat_ID Category ID INTEGER PK,FK
Category Cat_ID Category ID INTEGER PK
Cat_Name Category Name VARCHA
R(30)
Cat_Desc Category
Description
VARCHA
R(30)
Cat_Type Category Type VARCHA
R(30)
Operator_Type O_Type_ID Operator Type VARCHA
R(30)
PK
O_Type_Name Operator Type
name
VARCHA
R(30)
Operator O_ID Operator ID INTEGER PK
O_First_Name Operator First
Name
VARCHA
R(30)
O_Last_Name Operator Last
Name
VARCHA
R(30)
O_Type Operator Type ID INTEGER FK
Payment_Method Pay_Meth_ID Payment ID INTEGER PK
Pay_Name Payment Name VARCHA
R(30)
Pay_Desc Payment
Description
VARCHA
R(30)
Pay_Info Payment
Information
VARCHA
R(30)
46	
10. Appendix C: Experience as a system analyst
System Analysis Design and Development is an important course for a system analyst. The
course structure is tailored perfectly to include individual assignments and group projects that
provide an end-to-end experience of the system development process happening in real
world. The project gave us a perfect opportunity to interact with real clients, conduct
interviews and gather requirements preparing us for the role of a system analyst. The project
also required every member to work in coordination with each other and perform individual
tasks according to the project plan. These pre-analysis and evaluation activities are of greater
importance to students aspiring to be successful system analysts. We mainly focused on
evaluating design alternatives, implementing a system design, prototyping and planning for a
quality testing.
Chandan:
The project helped me to understand the system design and development from end-to end
involving requirements gathering, requirements analysis, planning, design, implementation
and deployment. I was mainly responsible for building the web architecture, database and
programming database implementation. Requirements gathering was very interesting
experience for me, since I got to conduct interviews with the project sponsor, understand the
business model and perform market research for the best possible IT solution for the business
problem. This enabled me to improve my communication skills and my ability to work with
diversely skilled individuals. The project driven approach to the course helped me get
additional learning opportunities and gain real world business experience. I was also
responsible to design use scenarios, ERD, Data flow diagrams and provide product training.
The training and user acceptance testing helped me to hone my presentation skills, which is
very necessary for a system analyst.
Prateek:
The system design and development term project enhanced my learning as a system analyst. I
was able to improve my qualitative and quantitative understanding of the system
development in real world projects. I was able to play different roles during different stages
of the project, providing me opportunities to apply and develop my skillset. I was mainly
responsible in building the web architecture and database. Since I have a strong background
as a web development, this project gave me an excellent opportunity to improve my user
interface design, database and programming skills. I also helped to perform UI
implementation and web implementation. Designing ERD prototypes and constructing data
flow diagrams are particularly interesting since it required thorough understanding of the
business process. SSL configuration to make the transactions secure was challenging and
required sufficient effort.
Yixuan:
System design and development course helped me understand the business process through
requirement gathering processes and provide IT solution. The course model consisting of
individual assignments helped me understand the entire system design process as a system
analyst. During the process, we learn to consider all kinds of situations both for our clients
and the system itself. Designing system is a complicated process, which requires everyone in
47	
the team to cooperate and communicate closely in order to proceed and quickly deal with any
issues we encounter. What I learned the most is by doing the project ourselves, we gained a
lot hands-on experience, as a project manager or as a system analyst, in the real world. By
discussing the requirements with our clients in batches, we get the opportunity to make
adjustment to the system and refine the requirements. If one day, we want to set up our own
business, the skills we learned, the tools we used, and the experience we gained from system
design course would be a big help. As a marketing student previously, this course has helped
me improve my IT skills and provide a window of opportunity for me to transition my career
as a system analyst or a business analyst.
Hang:
During our project as a system analyst, I have gained variety of skills. One very important
lesson I have learned is that ‘The best may not be the best for us’. Depending on the business
setting we need to decide solution that would best serve the business. We conducted several
interviews with the client during requirements gathering process, which enabled us to
understand the business model and suggest suitable solution. Another lesson is that as part of
our group, I have faced problem since every member was thinking as a system analyst and
each one of us had different capacity of analyzing and designing the system. This problem is
very likely to happen in real business, this project helped me to reach understanding and
work as a team. In this scenario, communication and understanding among analysts is
critical. Also during the system analysis ‘interview’ process, we have encountered that
situation where the bad communication between our group and the business stakeholders
could lead to wastage of time. As a system analyst, it is important to communicate with
internal coworkers and outsiders, such as businesses, customers, sponsor effectively and
efficiently. This project gave me an opportunity to improve my communication and
interpersonal skills that would help me in my career as a system analyst.
Linan:
The most important take away from the project is that how to work as an effective team,
when we have individuals from diverse academic and working backgrounds. Our team
comprised of individuals with different skillsets that complimented each other perfectly. This
enable d us to take responsibility with different modules and roles depending on our previous
experiences. I was mainly involved in organizing client meetings, requirement gathering and
requirement analysis. The project also helped to develop a project plan that enhanced my
project management and resource allocation skills. I also learn the complete process of
system design and development from requirement gathering to deployment. The course
helped me understand my role as a system analyst and would be help me succeed as an
analyst in the real world. The last lesson I learned is the communication and mutual
understanding among team members are very important. These are the main factors to bridge
everyone to work as a team to make sure the project is completed successfully.

Group - 9 Final Deliverable

  • 1.
    MIS 573 –System Design and Development Professor Bengisu Tulu Term Project Final Report April 20, 2016 Group 9 Prateek Jain Chandan Yathagadahally Puttaswamy Yixuan Wu Hang Yu Linan Zhao
  • 2.
    2 Table of Contents 1.Executive Summary 3 2. Revisions 4 3. System Architecture Design 5 4. Use Scenarios 6 5. Interface Structure Design 8 6. Test Plan and Test Data 10 7. Recommendations for Implementation Process 14 8. Appendix A: System User Manual 15 8.1. Frontend User Manual 15 8.2. Backend User Manual 20 9. Appendix B: First Deliverable 24 9.1. System Request 24 9.2. Feasibility Analysis 25 9.2.1. Technical Feasibility 25 9.2.2. Organizational Feasibility 25 9.2.3. Economic Feasibility 25 9.3. Project Plan and Charter 27 9.3.1. Project Work Plan 27 9.3.2. Gantt Chart 27 9.3.3. Project Staffing 29 9.3.4. Project Charter 30 9.4. Analysis Strategy 30 9.4.1. Main Issues 30 9.4.2. Information Gathering 30 9.5. Recommended System 31 9.5.1. Alternatives 31 9.5.2. Functional Requirements 31 9.5.3. Non-Functional Requirements 32 9.5.4. Use Cases 33 9.6. Process Model 38 9.6.1. Context Diagram 38 9.6.2. Level-0 Data Flow Diagram 38 9.6.3. Level-1 Data Flow Diagram 40 9.6.4. Entity Relationship Diagram 43 10. Appendix C: Experience as a System Analyst 46
  • 3.
    3 1. Executive Summary Introduction: StopNSaveis a convenience store located at Highland Street, Worcester. They have a total of 7 stores around Worcester and Middleborough, with each store operating independently. They sell wide range of products ranging from groceries to tobacco products. The store wants to capture market from competitors by introducing online delivery and store pick up in Worcester area. Implementation of an eCommerce platform would increase the customer base, sales, revenue and customer satisfaction. In order to gain competitive advantage the store aims to sell the products at reduced prices than their competitors in the area. This would allow the store possibility of expanding the online marketing strategy to other stores in the surrounding areas. Product and Services: StopNSave sells all the products as any other convenience stores in the different packaging sizes and quantity. It includes magazines, newspapers, soft drinks, energy drinks, snacks, grocery items, canned foods, microwaveable foods, condiments, bakery products, cleaning supplies, pet supplies, fast moving consumer goods (FMCG) etc. All products are either locally or nationally branded such as Coca-Cola, Frito-Lay and Charmin. They currently have retail point of sale system developed by PayFirst Solutions for in-store billing and inventory management. The Market: Convenience store industry sales have been on the rise every year proving that it is a powerful entity in U.S retail business. Convenience stores mainly focus on serving the entire population of the local area. Even with the enormous amount of sales, there is lot of competition in this market. If there are more than two convenience stores in same area, a good business strategy is required for competitive advantage. Our client has two major competitors Price Chopper and Honey Farms, serving the same local area. The Strategy: StopNSave can have competitive advantage by focusing on customers who want to order products online during their busy working hours or who wants to skip the long billing lines. By providing an eCommerce platform, it will attract new customers and increase the sales. Here, we are dividing consumer in two groups. First, who wants to get orders delivered to their doorsteps and second, who wants to pickup the order while passing by the store. Customers can select credit or debit card as payment method and all transactions with the system will be secured.
  • 4.
    4 2. Revisions System designand development is an iterative process. Iterations are important for removing flaws and increasing the usability and functionality of the system for maximum business value. As we came across several challenges in system development for out client Stop N Save, we did some revisions in deliverable 1 to increase the business value of our system to the client. The revisions are as follows: Non-functional requirement revisions: One of our non-functional requirement was that website should be compatible with any web browser. However, we realize that nature of this requirement is very vague and testing website over all the available browsers is tedious. We narrowed down this requirement as website should be compatible with major web browsers. Use case revision: Use cases are very important part of system design and development since data flow diagrams are based on use cases. In use case 4, we found that our data flows are not properly justifying data. Also, the normal course required some modifications. We reformulated the use case with revised normal course and data flows. Data Flow Diagrams revision: Our first deliverable was missing the Level 1 Data Flow Diagram. To have a clear understanding of all processes and data flow, we formulated Level 1 DFD of all the Level 0 processes. This step revealed some data flow balancing issue in level 0 DFD and context diagram. We balanced all the DFDs to have consistency and proper flow. ERD Revision: Our Entity Relationship Diagram was missing data dictionary and some foreign keys in the deliverable 1, which made it somewhat difficult to understand. We added the data dictionary with clear description of tables, fields, data type and keys.
  • 5.
    5 3. System ArchitectureDesign StopNSave eCommerce system is a web based three-tier client-server architecture system, which runs using a browser on a client computer and interacts with Application server over the Internet. The client computer is responsible for presentation logic, the application server is responsible for application logic and the database server is responsible for data access logic and data storage. The user interface runs on a desktop computer and uses a standard graphical interface. The application logic consists of three modules such as front end, transaction system and admin modules running on an application server. The MySQL is the relational database management system (RDBMS) runs on a database server containing data access logic and data storage. The three-tiered architecture provides modularity by allowing independently modifying, upgrading or replacing one tier without affecting others. The application layer ensures that only valid data gets updated in database, preserving data integrity. Since client doesn’t have direct access to the database, data is more secure. Any change in business logic will only need to be updated in the application server without disturbing the clients.
  • 6.
    6 4. Use Scenarios Majoruse scenarios based on use cases are: Use Scenario 1: Customer browses for available items to buy The Customer wants to do online shopping and not sure of what items to buy, he browses through available items to buy. • The Customer will select a category or sub-category. • The Customer selects the item from the list. • The Customer will check for the description, review and price. • The Customer will add items to the shopping cart and proceed to checkout. Use Scenario 2: Customer search for specific items to buy The Customer wants to purchase a specific item on the website • The Customer will enter item name or product code in search field. • The Customer selects the item from search results. • The Customer will check for the description, review and price. • The Customer will add items to the shopping cart and proceed to checkout. Use Scenario 3: New customer will use guest checkout After adding product to cart, customer will select guest checkout to place the order • Customer will click on checkout after adding products to cart • Customer will select guest checkout option • Customer will enter delivery detail and method • Customer selects payment method • Customer confirms the order and directed to payment gateway • Customer order is complete after payment Use Scenario 4: New customer will register an account After adding product to cart, customer will register an account to place the order • Customer will click on checkout after adding products to cart • Customer will select register account option • Customer will enter account and billing details • Customer will enter delivery details and method • Customer selects payment method • Customer confirms the order and directed to payment gateway • Customer order is complete after payment
  • 7.
    7 Use Scenario 5:The owner wants to process order and update order status. After customer has successfully placed the order, the owner processes the order by changing the status of the order. • The Owner logs in with the admin credentials. • The Owner clicks on the Orders. • The Owner selects the order that he wants to process. • The Customer updates the status of the order and start processing it in shop. Use Scenario 6: Registered Customer wants to check the status of the order. After successfully placing the order, the Registered Customer wants to check the status of the order. • The Customer will login with the admin credentials. • The Customer navigates to the Orders section from the Account Menu. • The Customer will check the status of the order by clicking on the Check Order Status button. • The Customer notes the status of the order and logs out from the website. Use Scenario 7: Owner wants to update details of an item in inventory. Due to change in item information, owner wants to update details of an item • The Customer will login with the admin credentials. • The Customer navigates to the Products section from the Dashboard/Catalog. • The Customer will select the product he wants to update. • The Customer updates the selected product and click on save. Use Scenario 8: Owner wants to add a new item in inventory. Owner wants to sell a new item using the website. • The Customer will login with the admin credentials. • The Customer navigates to the Products section from the Dashboard/Catalog. • The Customer will select add new product option. • The Customer will enter product information and click on save.
  • 8.
    8 5. Interface StructureDesign Interface structure diagram shows all major user interfaces and how they are connected. We created two interface structure diagrams because our two modules, front end and backend have no interface connection with each other. Interface structure diagram for Frontend:
  • 9.
    9 Interface structure diagramfor Backend: The interface structure design is directly related to the use scenarios, since each step of use scenario will have an interface and this diagram will map out all those interfaces each other and document a clear path for the development.
  • 10.
    10 6. Testing Planand Test Data Integration test cases:
  • 11.
  • 12.
  • 13.
  • 14.
    14 7. Recommendations forthe Implementation Process: Implementation of the StopNSave eCommerce platform is not complex because of the single location to install, less software modules and no as-is system. However, technology is new to the client, a good conversion stategy is required for the proper implementation of the system. Conversion Style: StopNSave has a retail point of sale system, which is different from our system and will be used for in store purchases. eCommerce system will always be parellel to the retail point of sale system and there is no other system to use for online purchase, therefore we recommend conversion style to be direct. Conversion Location: StopNSave is at 7 different locations throughout Worcester and Middlesborough. Although, all stores runs independently, our system can be extended to more than one store. Threfore, our recommendation is to implement this system as a pilot project in the store located at Highland Street, Worcester and extend to other stores after analyzing the business value and compitive advantage from the system. Conversion Modules: Our system has modules but all modules are required in case of running the system successfully. Therefore, our recommendation is to to follow whole system conversion, by installing entire system at one time. Organizational Changes: The implementation of this eCommerce platform require StopNSave to have a dedicated team for maintaining inventory, processing orders and deliver orders. They can hire new people or create a team from existing employees.
  • 15.
    15 8. Appendix A:User Manual 8.1. Frontend User Manual (For StopNSave’s Customers) System Access: To access the system, visit https://www.prateekjain.in/stopnsave. The website is accessible using any device having web browser and Internet connection. Homepage: After opening the website, first page will be Homepage. It includes a search bar, category menu, banners and featured products. Search for items: You can enter item name in the search bar and click button next to it. System will show you available products matching the search query. Search bar can be found at the top of the website, showed below:
  • 16.
    16 Browse for items: Youcan browse available items by clicking on categories or subcategories menu at the top of the website below logo, as shown: See Item Description: After searching or browsing the product click on product image or name to see item description. Website will redirect you to item description page shown below: Add item to Shopping Cart: To add item to shopping cart, click “Add to cart” button either on the item listing page or item description page as shown below:
  • 17.
    17 Purchase the items: Afteradding item to the shopping cart, located and click the cart button at the top right of the website. It will show items in cart, their quantity and total as shown below: Checkout options: After that click on “Checkout” and you will be redirected to checkout page, where you need to select register if you are a new customer or Login if you are existing customer. You can also select guest checkout, which will not create your account on website: Account and Billing Details: If you are returning customer, your billing information will be displayed. You need to enter account and billing details if you are registering as a new customer or just billing details of you selected Guest Checkout. Accept the privacy policy by clicking checkbox and click on continue:
  • 18.
    18 Delivery Details: Here youselect the address where you want your order to be shipped. Your can use your existing address that you provided in account information or enter a new address. Click on continue after selecting address: Delivery Method: Here you can select whether you want your order to be delivered at your home or you will pickup from store. You can also include some comment for delivery of your order. Click on continue after selection:
  • 19.
    19 Payment Method: Here youcan select the available payment methods. You can also add some comments about the order. Accept the terms and conditions by clicking checkbox and click on continue after selection: Confirm Order: Here you can once again check your order and total payment. Click on confirm order and you will be redirected to payment gateway: Payment: At this time, we have payment gateway in sandbox mode, this means that you can use dummy credit card details to pay for your order or you can use sandbox account. For PayPal, after redirection click on “I have a PayPal account”. Sandbox account details for PayPal are as follows: Email: prateek-sns@gmail.com Password: stopnsave007 After login, click on “Pay Now” and after that click on return to the store. You will be redirected to the order confirmation page:
  • 20.
    20 Check order status: Youneed to login in the system to check your order status. If you used guest checkout option you cannot see order status on website, you will get email regarding your order status every time it is updated. After login, click on My Account and then click on Order History. You will see list of all orders placed by you and its status. You can see more information regarding order by clicking view button: 8.2. Backend User Manual (For Owner) System Access: To access the backend of the system, visit https://www.prateekjain.in/stopnsave/admin, this page will require authorization. Enter the following authorization details: Username: admin Password: stopnsave007!
  • 21.
    21 Dashboard: After login tothe backend, you will see a dashboard consisting latest orders, recent activities and other statistics. You can use button at the top left to show/hide menu name: Checking placed orders: You can see latest orders in dashboard or click on Sales and then click Orders as shown below: You will see list of all orders as follows:
  • 22.
    22 Click on viewbutton (Eye Icon) to see order details: Update order status: Scroll down order details to see “Add order history” form:
  • 23.
    23 Select order status,check notify customer, enter comments (if any) and click add history. It will reflect on the same page as follows: Manage Inventory: To access product inventory, click Catalog and then click Products: This will list all the products and you can add, edit or delete any product from the list
  • 24.
    24 9. Appendix B:First Deliverable 9.1. System Request System Request – StopNSave eCommerce System Project Sponsor: Sanket Patel, Owner, StopNSave Business Need: This project has been initiated to increase sales, revenue, customer base, and customer satisfaction by providing an eCommerce platform to customers for store pickup or home delivery of orders. Business Requirement: Using the eCommerce website, customers will be able to search for and purchase different items available at the store. Specific functionalities website should have are: • Search and browse through different items and categories. • Add items to Cart for purchasing and Wishlist for purchasing later. • Choose the delivery method for the order. • Purchase the items using choice of payment method. • Customer dashboard for tracking status of placed orders. Business Value: We expect that by implementing this eCommerce system StopNSave will increase sales and revenue by providing new and existing customers the ability to order from anywhere anytime. This online presence will also help StopNSave to attract new customers. System will provide competitive advantage to StopNSave in Worcester area by providing customers home delivery and store pickup service. Estimated values are as follows: • 25% increase in new customers due to competitive advantage and online presence. • 35% increase in sales from new and existing customers due to convenience. • 30% increase in revenue due to increase in sales. • $144,000 value in sales from home delivery. • $36,000 value in sales from store pickup. Special Issues or Constraints: • Owner is able to provide home delivery in Worcester area only. • Local competitors are having higher market dominance. Competitive advantage is needed for increase in revenue. Assumptions: • Customers will migrate from local competitors to StopNSave for convenience, which will result in 25% increase in customer base. • Existing customers along with new customers will order more frequently due to convenience, which will result in 35% increase in sales. • Increased customer base and sales will result in increase in revenue, which is estimated to be 30%. • On an average, 20 orders per day billing $20 will result in $144000 value yearly.
  • 25.
    25 9.2. Feasibility Analysis 9.2.1.Technical Feasibility: Familiarity with Application & Technology: StopNSave’s risk regarding familiarity with eCommerce applications is moderate. The Owner and employees have little experience with a delivery-based business model. There is no IT department to support and maintain the proposed system and has no experience with web applications. But they have sufficient experience with current system, which includes billing, and inventory management. Furthermore, our team has considerable experience in web application development and related technologies. Project size: This eCommerce solution has several features including payment gateway, which requires considerable time to build but with the use of content management system the development time will be reduced. So we consider the project size to be medium. Compatibility: StopNSave already have an Internet infrastructure in place in retail stores. The proposed system can be accessed from any device with Internet connection. The store currently doesn’t have a web infrastructure to deploy the web application. The web application needs minimal troubleshooting. 9.2.2. Organizational Feasibility: From an organization perspective this project has very low risk. Project champion: This project is welcomed by most of the employees at StopNSave, since the proposed solution will increase the sales revenue and attract new prospective customers. The owner of the store and our project champion Sanket Patel has very strong interest in the project Users: The owner and the employees at the store will use the website as inventory management system. The online customers are the primary users of the system who are already familiar with several eCommerce website such as Amazon, eBay etc. This project strategically aligns with the business. The solution can effectively help the owner to manage and control the online delivery by increasing sales revenue of the store and attract new customers by providing business value. 9.2.3. Economic Feasibility:
  • 26.
    26 2016 2017 20182019 Total Benefits Increased revenue by home delivery 144000 154000 164000 462000 Increased revenue by store pickup 36000 46000 60000 142000 Total Benefits 180000 200000 224000 604000 Present Value Total Benefits 163636 165289 168294 497220 Development Costs Hardware (2 Highend PCs and Printers) 3000 0 0 0 3000 Webserver Cost 1000 0 0 0 1000 Domain Name Registration 10 0 0 0 10 CMS Integration 2000 0 0 0 2000 Custom Web Development 6000 0 0 0 6000 Search Engine Optimization Setup 1000 0 0 0 1000 Payment Gateway Integration 500 0 0 0 500 Total Development Costs 13510 13510 Operational Costs Web Server Lease and Maintainance 1000 1000 1000 3000 Domain Name Renewal 10 10 10 30 Search Engine Optimization 100 100 100 300 CMS Updation 500 500 500 1500 Website Maintainance 500 500 500 1500 Total Operational Costs 2110 2110 2110 6330 Total Costs 13510 2110 2110 2110 19840 Present Value of Total Cost 13510 1918 1743 1585 18036 Total Benefits - Total Costs -13510 177890 197890 221890 584160 Cumulative Net Cash Flow -13510 164380 362270 584160 Return on Investment (ROI) 29.443 Break-Even Point 1.08 Years Net Present Value 479183
  • 27.
    27 9.3. Project Planand Charter 9.3.1. Project Work Plan: Task Name Duration Start Finish Predecessors Resource Names 1. Feasibility Analysis 9 days Wed 1/20/16 Mon 2/1/16 1.1 Technical Feasibility 2 days Wed 1/20/16 Thu 1/21/16 Hang Yu,Linan Zhao,Yixuan Wu 1.2 Economic Feasibility 4 days Fri 1/22/16 Wed 1/27/16 2 Chandan,Prateek 1.3 Organizational Feasibility 3 days Thu 1/28/16 Mon 2/1/16 3 Hang Yu,Linan Zhao,Yixuan Wu 2. Requirement Gathering 4 days Tue 2/2/16 Fri 2/5/16 2.1 Interviews 4 days Tue 2/2/16 Fri 2/5/16 Chandan,Hang Yu,Linan Zhao,Prateek,Yixuan Wu 3. Requirement Analysis 9 days Mon 2/8/16 Thu 2/18/16 5 3.1 Develop use case 3 days Mon 2/8/16 Wed 2/10/16 Chandan,Prateek 3.2 Develop process models 3 days Thu 2/11/16 Mon 2/15/16 8 Chandan,Prateek 3.3 Develop data models 3 days Tue 2/16/16 Thu 2/18/16 8 Prateek,Chandan 4. System Design 10 days Fri 2/19/16 Thu 3/3/16 4.1 Web Architecture 3 days Fri 2/19/16 Tue 2/23/16 7 Chandan,Prateek,Hang Yu 4.2 User Interface 3 days Wed 2/24/16 Fri 2/26/16 5 Chandan,Prateek 4.3 Database 2 days Mon 2/29/16 Tue 3/1/16 7 Chandan,Prateek,Linan Zhao 4.4 Prototype 2 days Wed 3/2/16 Thu 3/3/16 13 Chandan,Prateek 5. Implementation 10 days Fri 3/4/16 Thu 3/17/16 5.1 CMS Installation 2 days Fri 3/4/16 Mon 3/7/16 12 Chandan,Prateek 5.2 Web Development 4 days Tue 3/8/16 Fri 3/11/16 17 Chandan,Prateek 5.3 Payment Gateway 2 days Mon 3/14/16 Tue 3/15/16 18 Chandan,Prateek 5.4 Testing 2 days Wed 3/16/16 Thu 3/17/16 19 Linan Zhao,Hang Yu,Yixuan Wu 6. Deployment 8 days Fri 3/18/16 Tue 3/29/16 6.1 Installation 2 days Fri 3/18/16 Mon 3/21/16 20 Chandan,Prateek 6.2 DNS Configuration 2 days Tue 3/22/16 Wed 3/23/16 22 Chandan,Prateek 6.3 SSL Configuration 2 days Thu 3/24/16 Fri 3/25/16 23 Chandan,Prateek 6.4 Regression Testing 2 days Mon 3/28/16 Tue 3/29/16 24 Linan Zhao,Hang Yu,Yixuan Wu 7. User Training 3 days Wed 3/30/16 Fri 4/1/16 24 Hang Yu,Linan Zhao,Yixuan Wu 8. Documentation 2 days Mon 4/4/16 Tue 4/5/16 8.1 Knowledge Base 1 day Mon 4/4/16 Mon 4/4/16 25 Hang Yu,Linan Zhao,Yixuan Wu 8.2 FAQs 1 day Tue 4/5/16 Tue 4/5/16 25 Hang Yu,Linan Zhao,Yixuan Wu 9. Support and Maintenance 7 days Wed 4/6/16 Thu 4/14/16 26 Chandan,Hang Yu,Linan Zhao,Prateek,Yixuan Wu 9.3.2. GANTT Chart:
  • 28.
  • 29.
    29 9.3.3. Project Staffing:Staffing with roles and responsibilities are as follows Prateek Jain: • Build the Web architecture and database • Designing use cases • Mainly responsible for the UI design, database and programming; • Help with the UI implementation and Web implementation. • Design ERD prototypes and Data Flow Diagrams • Deploying queries on MySQL • Troubleshooting Website Chandan Yathagadahally Puttaswamy: • Build the Web architecture and database • Help with the programming and database implementation. • Design Use Case Scenarios • Design ERD prototypes and Data Flow Diagrams • Design the User Interface • Responsible for the hardware and software implementation onsite and support training. • Support the system building and implementation Hang Yu • Identify the scale of project • Making project schedule, WBS and Gantt chart • Build project management strategy and methodology • Help following the project process management • Build team testing plan for this system • Build demo data and refurbish demo data • Write user guide book for the user • Responsible for unit testing of product and improve the User Interface. Linan Zhao • Responsible for interacting with client. • Responsible for making the project management plan • Responsible for connecting to Business Leads for the project. • Responsible for unit testing of product and improve the User Interface. • Responsible for procuring and preparing all the necessary information for documentation. • Responsible for laying an emphasis on the exceptions and mistakes along with the unusual situations associated with the processes.
  • 30.
    30 9.3.4. Project Charter: •Team members are expected to have clear communication regarding the individual responsibilities of the group members. • If any of the team members couldn’t attend the the meeting, they should notify other team members in advance. Other team members will be responsible for conveying the information discussed in the meeting. • Check your email once a day and reply ASAP. • Maintain communication through email and messaging. • Every member will contribute equally for the group project. • The quality of assigned work should be of acceptable level. • In case of emergencies each team members should support each other and keep work on top priority • Members should inform their teams in advance if they are not able to turn up for any team meetings. • All members should take turns or work together during the presentation. • All Team Charter versions must be posted in the Google Drive. Once posted, versions must remain on that site through the end of the course term. 9.4. Analysis Strategy: 9.4.1. Main Issues: • Client has no previous eCommerce business experience. • Implementing SSL over web server is complex. • Integration of payment gateway is advanced process and incorporating all payment methods is difficult. • Maintenance of web server is a cost center. 9.4.2. Information Gathering: • During the system design phase, the method we used is to conduct interviews with owner and employees. They have full understanding of as-is system functionality and may reveal the problems they are facing while doing business. They can give us valuable suggestions on the system we will develop for them. • While we are designing and developing the database, we will need details regarding each product and category in the store. This is the data gathering stage of system design, so we might need the support from employees for initial inventory development and product management.
  • 31.
    31 • During thewhole process of system design, we will conduct telephone and personal interviews with employees and owner of the store to efficiently solve our problems. This will support us in development of the system, which will meet their needs. 9.5. Recommended System: After understanding their business needs and requirements we recommended them an eCommerce system, which can give them competitive advantage over their competitors and help them increasing customer base and sales revenue. Although there are some alternative approaches which can be adapted to get fraction of the benefits as compared to eCommerce system. 9.5.1. Alternatives: The one alternative is taking home delivery and store pickup orders on phone. This might seems like cheap and easy way for conducting the business but will not provide the complete set of features a user can get while using an eCommerce system. Another alternative is to have an mobile application for online ordering. Again, concentrating only on mobile app can put constraints on the features customers can get while receiving the services from StopNSave. 9.5.2. Functional Requirements: Search and Browse Item: • The system will allow customers to browse items by selecting different categories. • The system will allow customers to search for items by name, brand and categories. • The system will allow customers to view item images, read reviews and see related information. • The system will enable the customer to add items to a Wishlist. • The system will enable the customer to add items to a Cart. Purchase Items: • The system will enable the customer to create a customer account (if desired) that will store customer data and payment information. • The system will enable the customer to specify the delivery option or any order processing instructions. • The system will collect and verify payment information. Once payment is verified, the order processing will begin.
  • 32.
    32 Process an Order: •The system will enable the owner to see orders placed by a customer. • The system will allow owner to update the order status. Check Order Status: • The system will allow customer to track status of the order by selecting or entering the order number. Update Inventory: • The system will enable the owner to add, update or delete an item from the inventory. 9.5.3. Non-Functional Requirements: Operational Requirements • Page load time should be fast • The website must be compatible with all major web browser. • The user interface of system should be responsive. • The system will read and write data to customer database. Security • The inventory checking and update process should only allow authorized staffs to access. • Customers and payment information should be encrypted and secured using high- level security standard. • The system should be equipped with anti-virus safeguards. • Customer will be able to access their accounts with their credentials. • Payment transactions should be encrypted and secure. Performance Requirements • The System uptime performance should be 99.99%. • The response time of the system should be less than 5 seconds. • The system should be available 24/7. Additional Requirements • Must accept all major payment methods
  • 33.
  • 34.
  • 35.
  • 36.
  • 37.
  • 38.
    38 9.6. Process Model: 9.6.1.Context Diagram: 9.6.2. Level-0 Data Flow Diagram:
  • 39.
  • 40.
    40 9.6.3. Level-1 DataFlow Diagram: For process 1.0:
  • 41.
  • 42.
  • 43.
  • 44.
    44 Data Dictionary: Table Name Attribute Name ContentsData Type Type of Key FK Referenced Table Customers C_ID Customer ID INTEGER PK C_First_Name Customer First Name VARCHA R(30) C_Last_Name Customer Last Name VARCHA R(30) C_Addr Customer Address VARCHA R(30) C_City Customer City VARCHA R(30) C_State Customer State VARCHA R(30) C_Zip Customer Zip code INTEGER C_Contact Customer Telephone INTEGER Order Order_ID Order ID INTEGER PK Pay_Meth_ID Payment Method ID INTEGER FK Payment_Metho d Delivery_Type Delivery Type VARCHA R(30) Order_Status Order Status VARCHA R(30) O_ID Operator ID INTEGER FK Operator Cart Order_ID Order ID INTEGER PK, FK P_ID Product ID INTEGER PK, FK Product P_Quantity Product Quantity VARCHA R(30) Tax_Amt Tax Amount VARCHA R(30) O_Total_Amt Order Total Amount VARCHA R(30) Brand Brand_ID Brand ID INTEGER PK Brand_Name Brand Name VARCHA R(30) Brand_Desc Brand Description VARCHA R(30) Products P_ID Product ID INTEGER PK P_Name Product Name VARCHA R(30) P_Desc Product Description VARCHA R(30) P_Price Product Price VARCHA R(30) Brand_ID Brand ID INTEGER FK Brand
  • 45.
    45 Product_Category P_ID ProductID INTEGER PK,FK Cat_ID Category ID INTEGER PK,FK Category Cat_ID Category ID INTEGER PK Cat_Name Category Name VARCHA R(30) Cat_Desc Category Description VARCHA R(30) Cat_Type Category Type VARCHA R(30) Operator_Type O_Type_ID Operator Type VARCHA R(30) PK O_Type_Name Operator Type name VARCHA R(30) Operator O_ID Operator ID INTEGER PK O_First_Name Operator First Name VARCHA R(30) O_Last_Name Operator Last Name VARCHA R(30) O_Type Operator Type ID INTEGER FK Payment_Method Pay_Meth_ID Payment ID INTEGER PK Pay_Name Payment Name VARCHA R(30) Pay_Desc Payment Description VARCHA R(30) Pay_Info Payment Information VARCHA R(30)
  • 46.
    46 10. Appendix C:Experience as a system analyst System Analysis Design and Development is an important course for a system analyst. The course structure is tailored perfectly to include individual assignments and group projects that provide an end-to-end experience of the system development process happening in real world. The project gave us a perfect opportunity to interact with real clients, conduct interviews and gather requirements preparing us for the role of a system analyst. The project also required every member to work in coordination with each other and perform individual tasks according to the project plan. These pre-analysis and evaluation activities are of greater importance to students aspiring to be successful system analysts. We mainly focused on evaluating design alternatives, implementing a system design, prototyping and planning for a quality testing. Chandan: The project helped me to understand the system design and development from end-to end involving requirements gathering, requirements analysis, planning, design, implementation and deployment. I was mainly responsible for building the web architecture, database and programming database implementation. Requirements gathering was very interesting experience for me, since I got to conduct interviews with the project sponsor, understand the business model and perform market research for the best possible IT solution for the business problem. This enabled me to improve my communication skills and my ability to work with diversely skilled individuals. The project driven approach to the course helped me get additional learning opportunities and gain real world business experience. I was also responsible to design use scenarios, ERD, Data flow diagrams and provide product training. The training and user acceptance testing helped me to hone my presentation skills, which is very necessary for a system analyst. Prateek: The system design and development term project enhanced my learning as a system analyst. I was able to improve my qualitative and quantitative understanding of the system development in real world projects. I was able to play different roles during different stages of the project, providing me opportunities to apply and develop my skillset. I was mainly responsible in building the web architecture and database. Since I have a strong background as a web development, this project gave me an excellent opportunity to improve my user interface design, database and programming skills. I also helped to perform UI implementation and web implementation. Designing ERD prototypes and constructing data flow diagrams are particularly interesting since it required thorough understanding of the business process. SSL configuration to make the transactions secure was challenging and required sufficient effort. Yixuan: System design and development course helped me understand the business process through requirement gathering processes and provide IT solution. The course model consisting of individual assignments helped me understand the entire system design process as a system analyst. During the process, we learn to consider all kinds of situations both for our clients and the system itself. Designing system is a complicated process, which requires everyone in
  • 47.
    47 the team tocooperate and communicate closely in order to proceed and quickly deal with any issues we encounter. What I learned the most is by doing the project ourselves, we gained a lot hands-on experience, as a project manager or as a system analyst, in the real world. By discussing the requirements with our clients in batches, we get the opportunity to make adjustment to the system and refine the requirements. If one day, we want to set up our own business, the skills we learned, the tools we used, and the experience we gained from system design course would be a big help. As a marketing student previously, this course has helped me improve my IT skills and provide a window of opportunity for me to transition my career as a system analyst or a business analyst. Hang: During our project as a system analyst, I have gained variety of skills. One very important lesson I have learned is that ‘The best may not be the best for us’. Depending on the business setting we need to decide solution that would best serve the business. We conducted several interviews with the client during requirements gathering process, which enabled us to understand the business model and suggest suitable solution. Another lesson is that as part of our group, I have faced problem since every member was thinking as a system analyst and each one of us had different capacity of analyzing and designing the system. This problem is very likely to happen in real business, this project helped me to reach understanding and work as a team. In this scenario, communication and understanding among analysts is critical. Also during the system analysis ‘interview’ process, we have encountered that situation where the bad communication between our group and the business stakeholders could lead to wastage of time. As a system analyst, it is important to communicate with internal coworkers and outsiders, such as businesses, customers, sponsor effectively and efficiently. This project gave me an opportunity to improve my communication and interpersonal skills that would help me in my career as a system analyst. Linan: The most important take away from the project is that how to work as an effective team, when we have individuals from diverse academic and working backgrounds. Our team comprised of individuals with different skillsets that complimented each other perfectly. This enable d us to take responsibility with different modules and roles depending on our previous experiences. I was mainly involved in organizing client meetings, requirement gathering and requirement analysis. The project also helped to develop a project plan that enhanced my project management and resource allocation skills. I also learn the complete process of system design and development from requirement gathering to deployment. The course helped me understand my role as a system analyst and would be help me succeed as an analyst in the real world. The last lesson I learned is the communication and mutual understanding among team members are very important. These are the main factors to bridge everyone to work as a team to make sure the project is completed successfully.