Loan Management– 1
GROUP-B
 The profit oriented business organization if a bank gives its resources item purely
under a certain condition and for a specific duration , it will be called loan .
According to Timothy W Koch:
“ Formal agreement between a bank and borrower to provide a fixed amount of
credit for a specified period”
 According to the Dictionary of Banking Of Finance:
“The lending of a sum of money by a lender to a borrower to be repaid with a
certain amount of interest”
Point of difference Loan Investment
Transaction Type Best transactions Mostly Equity Transactions
Contracts Direct Indirect And Important
Knowledge of maturity period
Known to lender borrower and
other interested parties.
Except debentures not known in
other type s of instruments.
Term
May very from several days to
even 40 years.
Depends on he investment policy
of the bank.
Negotiation
Based on views of both bankers
and borrowers
No scope for discussion as all the
terms and condition are pre fixed
and not negotiable.
Purpose of the raised funds
Lending Banks are expressed
informed
Instrument purchasing investing
banks are not aware
Characteristics of Bank Loan.
€ Parties
€ Amount of loan
€ Ultimate decision
€ Mode of loan
€ Nature of distribution
€ Process of distribution
€ Security
€ Loan price
€ Periodicity of bank loan
€ Repayment of loan.
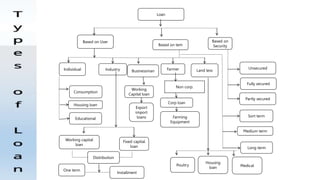
Loan
Based on
Security
Based on User
Industry
Based on tem
Businessman Farmer Land less
Individual
Consumption
Housing loan
Educational
Fixed capital
loan
One term
Distribution
Working capital
loan
Working
Capital loan
Installment
Corp loan
Export
import
loans Farming
Equipment
Medium term
Partly secured
Fully secured
Unsecured
Sort term
Long term
Poultry
Housing
loan Medical
Non corp.
Sources of credit Information
Sources of
information
A. Internal
Sources
Govt. or
Regulatory
Authority
 Filled in
Application
 Interview
 Financial
Statements
 Banks own
Record.
 Income tax office :
Revenue Board
 Government Gazette
 Record from the other
govt. office
 Register of joint stock
companies
 Inspection
 Market report
 Credit information
 News paper
 Audit firm
 Other Banks Record.
 Trade journal
 Trade Directories
Others
B. External Sources
Interest based
pricing
Interest free
pricing
Variable rate Fixed rate
Compensation
balance of
deposit
Fees, charges,
etc.
Caps and floor
Prime times
Quantity based
Prime rate
General rate
Method of loan
pricing
Internal factors External factors
 Amount of Loanable funds.
 Cost of bank fund.
 Administrative and transactional cost
 Overhead expenses
 Expense or credit investigation and credit
analysis.
 Security maintenance expense .
 Supervision and collection expense of loan .
 Quantum and cost of risk .
 Cost of default loan .
 Bank-Customer relation .
 Earning possibility from alternatives other then
lending .
 Shareholders expectation of the rate of dividend.
 Guidance of the government and
regulatory agencies.
 Numbers of competitors and their
capacity to control the market .
 Number of loan pricing by the
competitors .
 Risk of increase and decrease of interest
rate .
 Possibility of cost of raising funds
through other alternatives.
Consideration in Loan Pricing
Receiving loan application
Collecting loan information
Credit analysis
Final decision about the loan
Loan documentation
Recording loan transactions
Review and monitoring of loan agreement
execution
Collection of loan
Credit analysis means analysis of the eligibility for getting loan un the
light of applications.
Credit analysis covers the area of analyzing the character of the
borrowers, capacity to use loan amount, condition of capital,
objectives of taking loan, planning fore uses, probable repayment
schedule and so on.
Eligibility in getting loans
History of the past loan transaction data
Ability to use loan and the characteristics of the potential borrower
Ability to repay the applied loan amount
Amount of capital to support any contingencies
The presence of any risk factors that may make him a defaulter by interfering his
cash flow stream
Methods of credit Analysis
CAMPARI
C = CHARACTER
A = AMOUNT
M = MEANS
P = PURPOSE
A =
ACCOUNTABILITY
R = RISK
I = INSURANCE
PARSAR
P = PORPOSE
A = AMOUNT
R = REASON
S = SOURCE OF
REPAYMENT
A = ABILITY
R = RISK
5 R’s
1.RESPONSIBILITY
2.RELIABILITY
3.RESPONSIBILITY
4.RESOURCE
5.RETURN
6.POSSIBILITY
5C’S
1.CONDITIONC
2.HARACTER
3.CAPACITY
4.CAPITAL
5.COLLATERAL
**most widely
used
Obtaining information
• Collecting loan information of
the applicant
• Collecting business
information for which loan is
sought
• Collecting the primary risks
related information
• Assembling all credit
information together
Detailed study
• Analyzing sensitive risky credit
information
• Analyzing refined & very
essential risk information
Data & Decesion making
• Making decision on the basis
of loan analysis
• Design the appropriate loan
structure according to the
positive decision
14
THANK YOU

Loan Management.pptx,,,,,,,,,,,,,,,,,,,,

  • 1.
  • 2.
     The profitoriented business organization if a bank gives its resources item purely under a certain condition and for a specific duration , it will be called loan . According to Timothy W Koch: “ Formal agreement between a bank and borrower to provide a fixed amount of credit for a specified period”  According to the Dictionary of Banking Of Finance: “The lending of a sum of money by a lender to a borrower to be repaid with a certain amount of interest”
  • 3.
    Point of differenceLoan Investment Transaction Type Best transactions Mostly Equity Transactions Contracts Direct Indirect And Important Knowledge of maturity period Known to lender borrower and other interested parties. Except debentures not known in other type s of instruments. Term May very from several days to even 40 years. Depends on he investment policy of the bank. Negotiation Based on views of both bankers and borrowers No scope for discussion as all the terms and condition are pre fixed and not negotiable. Purpose of the raised funds Lending Banks are expressed informed Instrument purchasing investing banks are not aware
  • 4.
    Characteristics of BankLoan. € Parties € Amount of loan € Ultimate decision € Mode of loan € Nature of distribution € Process of distribution € Security € Loan price € Periodicity of bank loan € Repayment of loan.
  • 5.
    Loan Based on Security Based onUser Industry Based on tem Businessman Farmer Land less Individual Consumption Housing loan Educational Fixed capital loan One term Distribution Working capital loan Working Capital loan Installment Corp loan Export import loans Farming Equipment Medium term Partly secured Fully secured Unsecured Sort term Long term Poultry Housing loan Medical Non corp.
  • 6.
    Sources of creditInformation Sources of information A. Internal Sources Govt. or Regulatory Authority  Filled in Application  Interview  Financial Statements  Banks own Record.  Income tax office : Revenue Board  Government Gazette  Record from the other govt. office  Register of joint stock companies  Inspection  Market report  Credit information  News paper  Audit firm  Other Banks Record.  Trade journal  Trade Directories Others B. External Sources
  • 7.
    Interest based pricing Interest free pricing Variablerate Fixed rate Compensation balance of deposit Fees, charges, etc. Caps and floor Prime times Quantity based Prime rate General rate Method of loan pricing
  • 8.
    Internal factors Externalfactors  Amount of Loanable funds.  Cost of bank fund.  Administrative and transactional cost  Overhead expenses  Expense or credit investigation and credit analysis.  Security maintenance expense .  Supervision and collection expense of loan .  Quantum and cost of risk .  Cost of default loan .  Bank-Customer relation .  Earning possibility from alternatives other then lending .  Shareholders expectation of the rate of dividend.  Guidance of the government and regulatory agencies.  Numbers of competitors and their capacity to control the market .  Number of loan pricing by the competitors .  Risk of increase and decrease of interest rate .  Possibility of cost of raising funds through other alternatives. Consideration in Loan Pricing
  • 9.
    Receiving loan application Collectingloan information Credit analysis Final decision about the loan Loan documentation Recording loan transactions Review and monitoring of loan agreement execution Collection of loan
  • 10.
    Credit analysis meansanalysis of the eligibility for getting loan un the light of applications. Credit analysis covers the area of analyzing the character of the borrowers, capacity to use loan amount, condition of capital, objectives of taking loan, planning fore uses, probable repayment schedule and so on.
  • 11.
    Eligibility in gettingloans History of the past loan transaction data Ability to use loan and the characteristics of the potential borrower Ability to repay the applied loan amount Amount of capital to support any contingencies The presence of any risk factors that may make him a defaulter by interfering his cash flow stream
  • 12.
    Methods of creditAnalysis CAMPARI C = CHARACTER A = AMOUNT M = MEANS P = PURPOSE A = ACCOUNTABILITY R = RISK I = INSURANCE PARSAR P = PORPOSE A = AMOUNT R = REASON S = SOURCE OF REPAYMENT A = ABILITY R = RISK 5 R’s 1.RESPONSIBILITY 2.RELIABILITY 3.RESPONSIBILITY 4.RESOURCE 5.RETURN 6.POSSIBILITY 5C’S 1.CONDITIONC 2.HARACTER 3.CAPACITY 4.CAPITAL 5.COLLATERAL **most widely used
  • 13.
    Obtaining information • Collectingloan information of the applicant • Collecting business information for which loan is sought • Collecting the primary risks related information • Assembling all credit information together Detailed study • Analyzing sensitive risky credit information • Analyzing refined & very essential risk information Data & Decesion making • Making decision on the basis of loan analysis • Design the appropriate loan structure according to the positive decision
  • 14.