Лекция 6
               Системы с дискретным
              временем. Отображения


Малышев А.И.
Физический факультет ННГУ им. Н.И.Лобачевского
Описание динамики систем посредством дифференциальных
уравнений означает получение информации об их состоянии в любой
момент времени.
Это не всегда необходимо или удобно. Иногда достаточно знать
состояние системы лишь в некоторые моменты времени.

                              Например, для скачущего шарика
                              последовательность
                              максимальных высот подъема
                              после каждого соударения hn
                              достаточно информативна.

                              Если теряется одна и та же доля
                              энергии α, то
                               hn  1   hn 1 или hn  h0 1    .
                                                                      n



                              Т.е. высота подъема монотонно
                              убывает и стремится к нулю.
                                                                          2
Рекуррентное соотношение, связывающее два значения некоторой
динамической переменной х на n-ом и (n+1)-ом шагах, называется
отображением.

Отображение в общем виде: xn 1  f xn .

Выбор «шага» отображения диктуется условиями задачи.
Так в случае периодической по времени внешней силы логичный
«шаг» отображения – ее период. В примере со скачущим шариком
«шаг» определяется условием достижения максимальной высоты,
временные же промежутки не постоянны.

Необходимый набор данных мы получаем лишь в определенные
моменты, отделенные друг от друга интервалами конечной величины:
такие динамические системы называются системами с дискретным
временем.


                                                                 3
Итак, начнем с изучения положений равновесия отображений.

Для их нахождения необходимо решить уравнение x  f x . Его
корни xs – стационарные точки отображения.

Выясним их устойчивость. При бесконечно малом отклонении от xs на
n-м шаге δxn на следующем шаге будет δxn+1 , причем
                              xn 1  K  xn ,
          df
где K               – параметр растяжения.
          dx x  x
                 s




Заметим:
 если K > 1, то |δxn+1| > |δxn|, т.е. вблизи x = xs траектории
  разбегаются, т.е. положение равновесия неустойчиво;
 если K < 1, то любая близкая к x = xs траектория асимптотически
  приближается к ней, т.е. положение равновесия устойчиво.
                                                                    4
Изобразим отображение на плоскости, отложив по осям xn+1 и xn. При
этом точки пересечения с диагональю определяют положения
равновесия.




В результате получается «лестница Ламерея», ведущая к
устойчивому положению равновесия.
                                                                5
Отображение Фейгенбаума
Рассмотрим подробнее поведение системы, описываемой
отображением вида
                                xn 1  xn 1  xn .

Здесь λ > 0 – некоторый параметр задачи, а xn  0,1.

Отображение было предложено Фейгенбаумом для анализа
«логистической модели», описывающей эволюцию биологического
вида на ограниченной территории.

Положения равновесия:
                                       x s1  0,
                                      
                  x  x 1  x     
                                       x s 2  1  1 , при   1.
                                      
Для них K1  , K 2  2   .

                                                                      6
По коэффициентам растяжения K1 и K2 нетрудно установить, что

при 0 < λ < 1 существует единственное
положение равновесия xs1 = 0.

Оно устойчиво.




На рисунке показаны
первые 50 шагов отображения
для двух начальных условий
при λ = 0.8.


                                                               7
По коэффициентам растяжения K1 и K2 нетрудно установить, что

при 1 < λ < 3 положение равновесия xs1 неустойчиво, а xs2 устойчиво.




На рисунках показаны первые 50 шагов отображения для двух начальных
условий при λ = 1.4 (слева) и λ = 2.9 (справа).
                                                                      8
По коэффициентам растяжения K1 и K2 нетрудно установить, что

при λ > 3 оба положения равновесия неустойчивы.

              Каково же тогда поведение системы?

Изучим вторую итерацию, т.е. связь между xn и xn+2:
             x n  2  x n 1 1  x n 1   2 x n 1  x n 1  x n 1  x n .
Найдем положения равновесия:
                                                      
                                                       x1  x s1,
                                                      
       x  2 x 1  x 1  x 1  x             x 2  xs 2 ,
                                                      
                                                        x 3,4 
                                                                  1         1  3 .
                                                      
                                                                             2
Точки x3,4 рождаются из xs2 при λ > 3.
                                                                                                9
Положения равновесия x3,4 рождаются из xs2 при λ, превышающим
первое критическое значение λс1 = 3. Они устойчивы до второго
критического значения λс2 ≈ 3.414…

Бифуркационная диаграмма
показывает перемещение
стационарных точек
отображения при изменении
параметра λ.

При λ = λс1 происходит
бифуркация удвоения периода.


На рисунке устойчивые положения
равновесия показаны сплошными
кривыми, неустойчивые –
пунктиром.

                                                                10
На рисунках показано рождение новых положений равновесия во
второй итерации, а также устойчивый «предельный цикл» периода 2
на первой итерации.




Слева: функция 2-й итерации при λ = 3.1. Справа: первые 50 шагов
отображения для двух начальных условий при λ = 3.1.
                                                                   11
При λ = λс2 ≈ 3.414 происходит следующее удвоение периода. На
плоскости появляется устойчивый «предельный цикл» периода 4.




Слева: функция 4-й итерации при λ = 3.5. Справа: первые 50 шагов
отображения для двух начальных условий при λ = 3.5.
                                                                   12
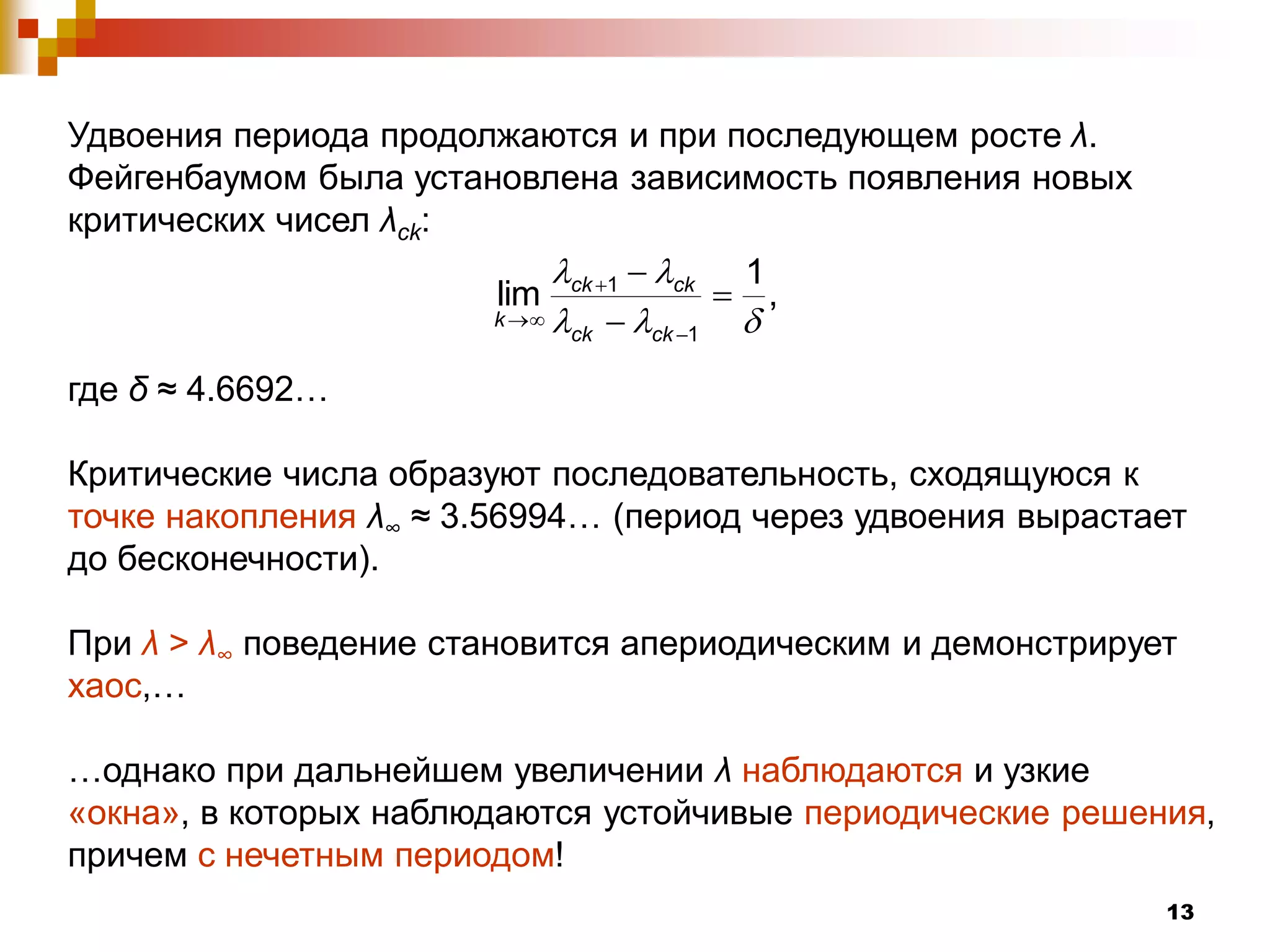
Удвоения периода продолжаются и при последующем росте λ.
Фейгенбаумом была установлена зависимость появления новых
критических чисел λсk:
                                 ck 1
                       lim ck 1          ,
                       k  
                             ck  ck 1  
где δ ≈ 4.6692…

Критические числа образуют последовательность, сходящуюся к
точке накопления λ∞ ≈ 3.56994… (период через удвоения вырастает
до бесконечности).

При λ > λ∞ поведение становится апериодическим и демонстрирует
хаос,…

…однако при дальнейшем увеличении λ наблюдаются и узкие
«окна», в которых наблюдаются устойчивые периодические решения,
причем с нечетным периодом!
                                                             13
Так в районе λ ≈ 3.6786… появляется очень узкое «окно», в котором
реализуется первый цикл с очень большим нечетным периодом. По
мере увеличения λ встречаются режимы со все уменьшающимися
нечетными периодами.




Устойчивые циклы периода 11 (слева, λ = 3.68173) и 9 (справа, λ = 3.6872).
                                                                         14
Устойчивые циклы периода 7 (слева, λ = 3.7018) и 5 (справа, λ = 3.7400).



                                                                      15
Последним возникает «окно», отвечающее периоду 3, за которым
следует область хаоса.




Устойчивый цикл периода 3 (слева, λ = 3.8320) и разбегание двух близких
начальных условий в области хаоса (справа, λ = 3.9, показаны первые 7
шагов отображения).
                                                                          16
Задания по теме

1. Найти значение параметра λ, при котором произойдет первое
   удвоение периода в системе:
                         x n 1  x n 1  x n .
                                              2




2. Показать, что отображение x n 1  x n  a x n  2 можно
   использовать для вычисления квадратного корня из числа а.
   Можно ли для тех же целей использовать отображение
   x n 1  a x n ?




                                                                  17

Lection06

  • 1.
    Лекция 6 Системы с дискретным временем. Отображения Малышев А.И. Физический факультет ННГУ им. Н.И.Лобачевского
  • 2.
    Описание динамики системпосредством дифференциальных уравнений означает получение информации об их состоянии в любой момент времени. Это не всегда необходимо или удобно. Иногда достаточно знать состояние системы лишь в некоторые моменты времени. Например, для скачущего шарика последовательность максимальных высот подъема после каждого соударения hn достаточно информативна. Если теряется одна и та же доля энергии α, то hn  1   hn 1 или hn  h0 1    . n Т.е. высота подъема монотонно убывает и стремится к нулю. 2
  • 3.
    Рекуррентное соотношение, связывающеедва значения некоторой динамической переменной х на n-ом и (n+1)-ом шагах, называется отображением. Отображение в общем виде: xn 1  f xn . Выбор «шага» отображения диктуется условиями задачи. Так в случае периодической по времени внешней силы логичный «шаг» отображения – ее период. В примере со скачущим шариком «шаг» определяется условием достижения максимальной высоты, временные же промежутки не постоянны. Необходимый набор данных мы получаем лишь в определенные моменты, отделенные друг от друга интервалами конечной величины: такие динамические системы называются системами с дискретным временем. 3
  • 4.
    Итак, начнем сизучения положений равновесия отображений. Для их нахождения необходимо решить уравнение x  f x . Его корни xs – стационарные точки отображения. Выясним их устойчивость. При бесконечно малом отклонении от xs на n-м шаге δxn на следующем шаге будет δxn+1 , причем xn 1  K  xn , df где K  – параметр растяжения. dx x  x s Заметим:  если K > 1, то |δxn+1| > |δxn|, т.е. вблизи x = xs траектории разбегаются, т.е. положение равновесия неустойчиво;  если K < 1, то любая близкая к x = xs траектория асимптотически приближается к ней, т.е. положение равновесия устойчиво. 4
  • 5.
    Изобразим отображение наплоскости, отложив по осям xn+1 и xn. При этом точки пересечения с диагональю определяют положения равновесия. В результате получается «лестница Ламерея», ведущая к устойчивому положению равновесия. 5
  • 6.
    Отображение Фейгенбаума Рассмотрим подробнееповедение системы, описываемой отображением вида xn 1  xn 1  xn . Здесь λ > 0 – некоторый параметр задачи, а xn  0,1. Отображение было предложено Фейгенбаумом для анализа «логистической модели», описывающей эволюцию биологического вида на ограниченной территории. Положения равновесия:  x s1  0,  x  x 1  x     x s 2  1  1 , при   1.  Для них K1  , K 2  2   . 6
  • 7.
    По коэффициентам растяженияK1 и K2 нетрудно установить, что при 0 < λ < 1 существует единственное положение равновесия xs1 = 0. Оно устойчиво. На рисунке показаны первые 50 шагов отображения для двух начальных условий при λ = 0.8. 7
  • 8.
    По коэффициентам растяженияK1 и K2 нетрудно установить, что при 1 < λ < 3 положение равновесия xs1 неустойчиво, а xs2 устойчиво. На рисунках показаны первые 50 шагов отображения для двух начальных условий при λ = 1.4 (слева) и λ = 2.9 (справа). 8
  • 9.
    По коэффициентам растяженияK1 и K2 нетрудно установить, что при λ > 3 оба положения равновесия неустойчивы. Каково же тогда поведение системы? Изучим вторую итерацию, т.е. связь между xn и xn+2: x n  2  x n 1 1  x n 1   2 x n 1  x n 1  x n 1  x n . Найдем положения равновесия:   x1  x s1,  x  2 x 1  x 1  x 1  x   x 2  xs 2 ,  x 3,4    1   1  3 .   2 Точки x3,4 рождаются из xs2 при λ > 3. 9
  • 10.
    Положения равновесия x3,4рождаются из xs2 при λ, превышающим первое критическое значение λс1 = 3. Они устойчивы до второго критического значения λс2 ≈ 3.414… Бифуркационная диаграмма показывает перемещение стационарных точек отображения при изменении параметра λ. При λ = λс1 происходит бифуркация удвоения периода. На рисунке устойчивые положения равновесия показаны сплошными кривыми, неустойчивые – пунктиром. 10
  • 11.
    На рисунках показанорождение новых положений равновесия во второй итерации, а также устойчивый «предельный цикл» периода 2 на первой итерации. Слева: функция 2-й итерации при λ = 3.1. Справа: первые 50 шагов отображения для двух начальных условий при λ = 3.1. 11
  • 12.
    При λ =λс2 ≈ 3.414 происходит следующее удвоение периода. На плоскости появляется устойчивый «предельный цикл» периода 4. Слева: функция 4-й итерации при λ = 3.5. Справа: первые 50 шагов отображения для двух начальных условий при λ = 3.5. 12
  • 13.
    Удвоения периода продолжаютсяи при последующем росте λ. Фейгенбаумом была установлена зависимость появления новых критических чисел λсk:   ck 1 lim ck 1  , k   ck  ck 1  где δ ≈ 4.6692… Критические числа образуют последовательность, сходящуюся к точке накопления λ∞ ≈ 3.56994… (период через удвоения вырастает до бесконечности). При λ > λ∞ поведение становится апериодическим и демонстрирует хаос,… …однако при дальнейшем увеличении λ наблюдаются и узкие «окна», в которых наблюдаются устойчивые периодические решения, причем с нечетным периодом! 13
  • 14.
    Так в районеλ ≈ 3.6786… появляется очень узкое «окно», в котором реализуется первый цикл с очень большим нечетным периодом. По мере увеличения λ встречаются режимы со все уменьшающимися нечетными периодами. Устойчивые циклы периода 11 (слева, λ = 3.68173) и 9 (справа, λ = 3.6872). 14
  • 15.
    Устойчивые циклы периода7 (слева, λ = 3.7018) и 5 (справа, λ = 3.7400). 15
  • 16.
    Последним возникает «окно»,отвечающее периоду 3, за которым следует область хаоса. Устойчивый цикл периода 3 (слева, λ = 3.8320) и разбегание двух близких начальных условий в области хаоса (справа, λ = 3.9, показаны первые 7 шагов отображения). 16
  • 17.
    Задания по теме 1.Найти значение параметра λ, при котором произойдет первое удвоение периода в системе: x n 1  x n 1  x n . 2 2. Показать, что отображение x n 1  x n  a x n  2 можно использовать для вычисления квадратного корня из числа а. Можно ли для тех же целей использовать отображение x n 1  a x n ? 17