1
EGE ÜNİVERSİTESİ
İKTİSADİ VE İDARİ BİLİMLER FAKÜLTESİ
Management Information Systems
Dönem Projesi
Yard. Doç. Dr. Aydın Koçak
Bilgi Birikimi Yönetimi (Knowledge Management)
Gamze Saba1308 000 2866
Barışİştipliler 1308 000 2898
Sezin Kaya 1309 000 332
2
BİLGİ YÖNETİMİ (KNOWLEDGE MANAGEMENT)
1. Bilgi Yönetimi
2. Bilgi Yönetimi Süreçleri
3. Bilginin Oluşum Süreci (D-I-K-W Hiyerarşisi)
4. Bilgi Varlıkları
5. Bilgi Yönetimi Fonksiyonları
a. Örgütsel Yaratıcılığı Yönetmek ve Yeniliği Teşvik Etmek
b. Motivasyonu sağlamak
c. İletişimi güçlendirmek
d. Örgütsel iklimi iyileştirmek
6. Bilgi Türleri ve Bilgi Dönüşümünün Dört Modu
7. Bilgi Yönetimi Sistemleri
a. Neden Bilgi Yönetim Sistemlerine ihtiyaç duyulur?
b. Bilgi Yönetim Sistemlerinin Yapılandırılması
c. Bilgi Yönetimi Sistemleri Süreçleri
d. Bilgi Yönetimi Araçları ve Kaynakları
e. Bilgi Yönetimi Sistemleri Stratejileri
f. Bilgi Yönetimi Sisteminde Problem ve Hata Oluşma Riskleri
8. Örnek Vakalar
a. Siemens AG
b. British Petrol
c. World Bank
Referanslar
3
Bilgi Yönetimi
Bilgi yönetimi günümüzde farkındalığı yeni yeni kazanılan, ancak büyük şirketler
tarafından pratikte benimsenerek önemli sonuçlara ulaştıran bir konudur ve Monasco
tarafından (s:13, 1996) “rekabetçiliği artırmak için bilgiyi yaratma, bulma, elde etme ve
harekete geçirmeye yönelik stratejiler ve süreçler bütünü” olarak tanımlanmıştır.
Rekabet, hız, farklılık, değişim, pozitif değer gibi anahtar kelimeler için önemli gelişmeler
sağlanmasına yardım etmekte ve maliyetlerin düşürülmesine katkı sağlamaktadır.
Bilgi Yönetimi Süreci
Bilgi oluşum süreçlerini farklı süreçlerini farklı şekilde tanımlayan kişiler
bulunmaktadır. Clarke ve Cooper (s:8, 2000) bu süreçleri elde etme, saklama, transfer
etme olarak tanımlarken O’dell ve Jachson (s:21 2003) bu sürecin belirleme, toplama,
adapte etme, organize etme, uygulama, paylaşma ve yaratma sonucu 7 aşamada
gerçekleştiğini savunmuştur. Türk araştırmacıların büyük bir kısmı ise toplama, organize
etme, arıtma ve yayma olarak 4 aşamada süreçlendiğini savunmuşlardır.
Tüm bunları kapsayan detaylı bir örnek olarak Beckman (s:24-26, 1997) bu süreçleri 8
aşamada değerlendirmiştir ve değerlerdirme şekli aşağıdaki gibidir :
1.Tanımlama: Temel yeteneklerin saptanması, strateji ve bilgi kaynaklarının
belirlenmesi
2. Toplama: Mevcut bilginin formülasyonu
3. Seçme: Bilginin doğruluğunun ve alakaderecesinin tespiti
4. Depolama: İşletmedeki hali hazırdaki bilginin,bilgi havuzunda saklanması
5. Paylaşma: Bilginin, kullanıcılara otomatikdağıtılması
6. Uygulama: Bilginin kullanılması (Problemçözümünde, karar aşamasında, eğitimde
vs.)
7. Yaratma: Araştırma, deneyler, gözlem,yaratıcı düşünme gibi yöntemlerle yeni
bilgilerinkeşfedilmesi
8. Satma (Kullanma): Bilgi temelli ürün ya dahizmetlerin geliştirilmesi ve pazarlanması
4
Bilgi Hiyerarşisi
Bilgi süreçlerini anlamak için bilgi hiyerarşisini iyi bir şekilde anlamak gerekmektedir.
Rakamlar, istatistikler ve infografikler yorumlanır ve enformasyona ulaşılmış olur. Bu
enformasyonlar düzenlenerek işe yarar bir bütün haline dönüşmüştür. Bu enformasyon
uygulamalara dönüştürülerek gerçeklendirildiğinde konumuz olan bilgiye dönüşmüş olur.
Bilgi tecrübe ile birleştirilip alanında birçok farklı deneyime sahip olmuş ve farklı açılardan
bakabilen, bilgiyi kullanarak fark ve artı değer yaratabilen bireyler de artık en üst seviye
olan bilgelik aşamasına ulaşmış olurlar.
En alt seviyeden en üst seviyeye ulaşmada tecrübenin etkisi büyüktür. Zira aynı
tecrübeye sahip olmak aynı yorumlara ulaşılacağı anlamına gelmez. Çünkü bireysel
farklılıklar ve algılar kişilerin farklı sonuçlara ulaşmasına neden olur. Bu farklılıklar
çatışmalara neden olmadığı sürece çeşitliliği arttırarak en iyi sonuca ulaşma konusunda
gruplara yardım edebilir.
Tablo 1 : Bilginin oluşum süreci ve hiyerarşisi
Bilgiyi kullanarak değer ve fark
yaratmak
Doğru, gerçeklendirilmiş,
çerçevesi belirlenmiş
İşe yarar düzenlenmiş veriler
İstatistikler, infografikler
Bilgelik
Bilgi
Enformasyon
Veri
5
McDermott, bilgiyi enformasyondan ayıran altı özelliği şu şekilde sıralar (Lang,2001) :
1-Bilgi insan düşüncesinden kalanlardır.
2- Bilgi insan davranışıdır.
3-Bilgi o anda oluşturulur
4- Bilgi toplumlara aittir.
5-Bilgi toplum içinde çok çeşitli yollarla yayılır.
6-Yeni bilgi eskisinin fonksiyonlarını yitirdiği yerde oluşturulur.
Bilgi Varlıkları
Bilgi soyut bir kavramdır ve beraberinde çıktıları da soyut olarak gelmektedir. Bilgi
sonucu elde edebileceğimiz varlıklara baktığımzda ayrımı kavrayabilmek için çıktıların
toplandığı yeri bir buz dağına benzetebiliriz. Buz dağının üzerinde kalanlar daha günlük
hayatımızda daha görülebilir ve karşılaşacağımız kavramlar iken, altında kalanlar ise günlük
hayatta karşımıza çıkmasına rağmen ayrımını yapmakta zorlanacağımız türde kavramlardır.
Şekil 1 : Kodlanmış Bilgi Varlıkları (Yasal olarak sahip olunan)
Patentler
Telif Hakları
Ticari Markalar
Dökümanlar
Çalışma Çözümleri
Web of Relationships
UygulamaToplulukları
Tecrübe
Uzmanlık ve teorik bilgi
Database
6
Bilgi Yönetimi Fonksiyonları
Örgütsel Yaratıcılığı Yönetmek ve Yeniliği Teşvik Etmek
İnovasyon , rekabet ortamında sağladığı fayda göz önünde tutulursa, 21. Yüzyılın en
sık kullanılan kavramlarından biridir. Hızla gelişen teknoloji, sunulan akıllı çözümler sonucu
artan alternatifler, tüketicilerin karar verme aşamasında değerlendirme yapmasına ve en
akılcı olanı seçme özgürlüğü ile birlikte şirketlerin üzerindeki yenileşme baskısı artmaktadır.
“Yaratıcılık hayal gücüne dayalı düşüncenin sonucu olan bir ürünün veya hizmetin var
edilmesidir” (Duffy,2001). Yenilikler sunan şirketler her zaman gözde olmakta ve yenilik
yolunu seçmeyen şirketler pazarda yok olmaktadır.
İnce M., Oktay E, (2006) çalışmalarında, bilgi ekonomisinin temel esprisinin ortaya
çıkarılan ilk ürünün modasının geçirilmesi olduğunu ve bu felsefenin aynı zamanda
sürekliliğin ve kalıcılığın reddi anlamına geldiğini vurgulamışlardır. Yeni bir düşünceyi yaratıcı
ve yararlı bir çıktıya dönüştürebilme yeteneğini yaratıcılık olarak tanımlamışlardır. Sıkı bir
hiyerarşik düzene sahip şirket için yaratıcılık bir şey ifade etmemektedir. Özellikle
kurumsallaşma yolunu seçmiş olan şirketler statükonun birer savunucuları ve hiyerarşinin
bağımlıları haline gelmişlerdir. Günümüzde, yaptığınız işin bir önemi olmamakla beraber eğer
tüketicilere avantaj sunacak yenilikler sunamıyorsanız, ürünleriniz raflarda ‘tercih edilmeyen
ve satılamayan ürün’ olarak yerini alacaktır. Yeniliklerle dolu geliştirilmiş ürünler ise pazarda
lider konumuna yükselecektir. Tüm bunları belirlemede etkili olan şey, bilgi yönetimidir.
İnovasyonu sağlamak için bilgi sahibi olmak ve doğru analizleri yapmak, bunun üzerinden
strateji belirlemek kaçınılmaz bir gerekliliktir.
Motivasyonu sağlamak
Üretkenlik tıpkı sosyallik gibi insanoğlunun doğasında olan bir özelliktir. Dolayısıyla
yeni fikirler orataya çıkararak bilgi ve fikir üreten beyinler bireylerin daha iyi hissetmesini ve
motivasyonunun artmasını sağlamaktadır. Motive olmuş bireyler örgüte ilişkin bütünsel
resmi ve geleceğe ilişkin inşa sürecini, inisiyatif kullanmayı, adanmışlığı gerçekleştirirler (İnce
M., Oktay E, s:10, 2006). Motivasyona sahip bireyler örgütün hedef ve amaçlarına
ulaşabilmek için güdülenmiş ve başarma ihtimalleri yüksek olan kişilerlerdir. Örgütsel
7
bağlılığa sahip bireyler kendilerini kurumla özdeşleştirebildikleri için her zaman bireysel
çıkarları ve örgüt çıkarlarını tek yol üzerinden geçirerek, hem örgütleri için hem de
kariyerlerinde başarıyı yakalarlar. Yaratıcılığın motivasyonu arttırdığı gibi motivasyon da
yaratıcılığı arttırmakta ve örgütler için pozitif fayda yaratan çalışanlarla daha sık
karşılaşılmaktadır. Bilgi birikimi yönetiminde şirketler için bireyler vazgeçilmez bir değişim
unsurudur. Çünkü temelinde bulunan faktör insandır.
Bürokrasi ve motivasyon arasında pozitif bir korelasyon söz konusudur. Bürokratik
basamaklar ve hiyerarşi yaratıcılığın kaybolmasına neden olurken çalışanların motivasyonunu
düşüren bir etkiye sahiptir.
İletişimi güçlendirmek
Teknoloji sektöründe dev bir isim olmuş HP’nin üst düzey yöneticilerinden biri çalışma
hayatında iletişimin önemini bu sözleriyle vurgulamaktadır : “Gerçekte bizler yenilikçi
sürecin nasıl işlediği konusundaki bilgilerimizden pek emin değiliz. Bildiğimiz bir gerçek var:
kişilerin birbirleri ile konuşmalarını zorlaştıracak engellerin olmaması, iletişimin kolay
sağlanması çok önemli. Ne yaparsak yapalım hangi yapıyı benimsersek benimseyelim, hangi
sistemi denersek deneyelim yaklaşımımızın temeli budur.” İşletmelerde bilgi akışı
toplantıların dışında geçen görüşmeler ve rastlantılar sonucu paylaşımlarla da gerçekleşir. Bu
yüzden belirlenen yapı önemli olmakla birlikte rutin gelişmeler de iletişimin farklı bir
boyutunu oluşturmaktadır. Kişilerin bireysel ortak noktaları (ilgi alanları, yaşam alanları, daha
önce bulunulan benzer networkler) paylaşımı arttıran faktörler arasındadır. Bunu göz önünde
bulundurduğumuz zaman bu kişiler arasında iletişimin daha güçlü olacağı ve aynı projeye
atanmaları iletişim için harcanması gereken zamanı azaltacak ve süreçleri hızlandıracaktır.
Bilgi birikimi paylaşımının düşük olması, büyük gelişmeler gösterilebilecekken daha yavaş bir
ilerlemeye sebep olacak ve en hızlıların kazandığı rekabet ortamında liderliğe ulaşmanıza
engel olacaktır.
Örgütlerde etkili iletişim yeniliğin ve dönüşümün başarısı açısından gerekli ve yararlı
bilgilerin elde edilmesi, kullanılması ve dağıtılması açısından büyük öneme sahiptir (İnce M.,
Oktay E, s:24, 2006). İletişimin güçlü olması ne kadar önemliyse doğru bilginin doğru kişilere
doğru kanallar aracılığıyla ulaşması da bir o kadar önemlidir. Bu yüzden örgüt yapısı, emir
8
zincirleri, çalışma gruplarının doğru bir şekilde oluşturulması örgütler için hayati öneme
sahiptir. Keza bilginin fonksiyonlarından bahsederken ilk fonksiyonumuzda inovasyon için
bilginin ne kadar önemli olduğunu vurgulamıştık. Bilginin doğru paylaşılıyor olması inovasyon
ve yaratıcılığı arttıracak bir etmendir. Hiyerarşinin katı olması paylaşımın arttırılmasına engel
olacağı için, biçimsel kanallar dışında biçimsel olmayan kanallara da gereken önem verilmeli
ve paylaşımı hızlandıracak etkili bir iletişim yapısı oluşturulmalıdır.
Örgütsel iklimi iyileştirmek
Bireylerin organizasyon içinde nasıl davranmalarına ilişkin algılarının sonunda oluşan
genel bir ortam olarak tanımlanan örgüt iklimi bir manada çalışanların örgütte teneffüs
ettikleri havadır.(İnce M., Oktay E, s:25, 2006). Tenefüs edilen havanın kalitesi akciğerlerin
sağlığını etkilediği gibi, örgüt iklimi de çalışanların performansını etkilemektedir. Çalışanların
örgütleri nasıl algıladığı, örgüt içerisindeki tutumlarına ve performanslarına etki etmektedir.
Fiziklsel koşullar, esneklik, yaratıcılık, sosyallik vb. gibi algıların etkisi sonucu güven,
demokratiklik ve doyum vb. gibi pozitif iklim tetikleyici faktörler ortaya çıkmaktadır. Örgütsel
iklimi oluşturan bu tetikleyiciler çalışanların bakış açısını yaratmakta ve işlerin yapılış şeklini
belirlemektedir. Oluşan roller ve iklim bilgi birikiminin yönetilmesini büyük ölçüde etkiler.
Bilgi Türleri ve Bilgi Dönüşümünün Dört Modu
1966’da Polanyi insan bilgisini iki kategoriye ayırmaktadır. Bunlar örtülü (tacit) bilgi ve
açık (explicit) bilgi olarak adlandırılmıştır. Açık bilgi, kodlanmış, iletilebilir bilgiyi temsil
etmektedir. Örtülü bilgi ise kişisel, biçimlendirilmesi, ifade edilmesi ve iletilmesi güç bir bilgi
türüdür. Örtülü bilgi yapısı gereği yaygın olamaması sebebiyle, kendisinden organizasyonun
bir bütün olarak faydalanılabilmesini sağlamak, bilgi yönetiminin en büyük fonksiyonlarından
biridir.
Örtülü ve açık bilgi birbirini tamamlamaktadır ve etkileşim içindedirler.Örtülü ve açık
bilgi birbirini tamamlamaktadır ve etkileşim içindedirler. Bilgi oluşumu açık ve örtülü bilgi
arasındaki etkileşim yoluyla gerçekleşmektedir. Bu etkileşimi bilgi dönüşümü spirali ile
anlatılmaktadır (Çakır ve Yükseltürk, 2009).
9
Socialization (Sosyalleşme) : Örtülü Bilgi => Örtülü Bilgi
• Örtülü olan bilginin örtülü biçimde paylaşılmasıdır.
• Bir, tecrübe paylaşım sürecidir.
ÖRN:Gözlem, taklit ve çalışma süreçlerini içeren, çırak ile ustanın ilişkisi
Externalization (Dışsallaşma) : Örtülü Bilgi => Açık Bilgi
• Örtülü bilginin açık kavramlara çevrilmesi olarak açıklanabilir
• Diyalog ve karşılıklı tepkiler önemli rol oynar.
ÖRN: Bir kimsenin örtülü bilgisini kelimeler, şekiller, modeller ve daha önce kullanılmış
kalıplar kullanarak, açık bilgi biçiminde ifade etmesi
Internalization (İçselleşme): Açık Bilgi => Örtülü Bilgi
• Açık bilginin örtülü bilgiye çevrilmesi işlemidir.
• Varolan açık bilgi (Paylaşılmış modeller ve teknik bilgi) kullanılarak öğrenmek.
ÖRN: Bir dökümanı takip ederek, herhangi bir aracı tamir etmek
10
Combination (Birleştirme): Açık Bilgi => Açık Bilgi
• Konseptleri, bir bilgi sistemine dönüştürme sürecidir.
• Mevcut bilgi ve enformasyonun tekrar düzenlenmesi olarak tanımlanabilir.
ÖRN: Belgelerle saklanmış iki adet toplantı kaydının, birleştirilerek paylaşılması
BİLGİ YÖNETİMİ SİSTEMLERİ
Neden Bilgi Yönetim Sistemlerine ihtiyaç duyulur?
Bilgi yönetiminin organizasyon için amacı; bireysel ve toplu halde bulunan bilgi
birikiminin en etkili şekilde kullanımını sağlamaktır. Başka bir deyişle bir kurum içerisinde
bilgi yönetiminin gerçekleştirilmesini sağlayan teknolojik ve sosyal sistemdir.
Bilgi Yönetim Sistemlerinin Yapılandırılması
-İhtiyaçların belirlenmesi
-Bilgi kaynaklarının belirlenmesi
-Bilgi ile ilgili kaynakların toplanması, oluşturulması veya ortadan kaldırılması
-Bilgi alma, uygulama, paylaşım
-Bilgi depolama
11
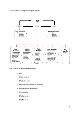
Kısaca sistemin alt bileşenleri aşağıdaki gibidir;
Bilgi Yönetimi Sisteminin Alt Yapı Öğeleri
– Bilgi
– Bilgi üreticileri
– Bilgi kullanıcıları
– Bilgi varlıkları (Entelektüel sermaye)
– Bilgi ve İletişim Teknolojileri
– Örgüt Kültürü
– Bilgi Çalışanları
– Bilgi Merkezi
12
Bilgi Yönetimi Sistemleri Süreçleri
-Bilgi keşfi ve algılama
-Bilgi organizasyonu ve değerlendirme
-Bilgi paylaşımı
-Bilginin yeniden kullanımı
-Bilginin yaratılması
-Bilgi edinimi
Bilgi Yönetimi Sistemleri Stratejileri
-Organizasyon yapıları
-Örgüt kültürü
-Bilgi saklama
-Öz yeterlilikler
-Dış bilgi ağı
Bilgi yönetimi stratejisinin var oluş nedeni, kurumun kendi stratejisini, amaçları ve
hedeflerini gerçekleştirmesini sağlamaktır. Bu hiç unutulmamalıdır. Bu nedenle, bilgi
yönetimi stratejisi, genel kurum stratejisinin bir parçası olmalıdır.
Bilgi yönetimi stratejisi, bir kurumda bilgi yönetimi sisteminin kurulması ve işletilmesi
bağlamında ileride neler yapılması gerektiğini gösterir. Bir hareket planı belirler. Nelerin
başarılması gerektiğini, ne kadar sürede gerçekleşeceğini, hangi alanlarda hangi yatırımların
yapılacağını, bilgi yönetimi takımının hangi nitelikte, kaç kişiden oluşacağını gösterir ve şu
sorulara cevap bulmaya çalışır. Ne, neden, nerede, nasıl, ne zaman, kim, kaça?
13
Bir kurum için uygun olan bir strateji bir başka kuruma uymayabilir. Bu nedenle, her
kurum için o kuruma uygun bir strateji geliştirilmelidir. Bilgi yönetimi stratejisi için iki şeye
dikkat edilmelidir. Kurumun tamamında mı yoksa bir alt biriminde mi uygulanacağına
önceden karar verilmelidir. Açık bilgi ön plana çıkacaksa kodlamaya ve teknolojik ağlara;
örtük bilgi ön plana çıkarılacaksa sosyal ilişkilere ve kişilerin ağlaştırılmasına
yoğunlaşılmalıdır.
Örgüt içerisinde bilginin yönetiminden verim alınmak isteniyorsa, bilgi yönetiminin
örgütsel pozisyonu iyi saptanmalıdır.Örgüte ilişkin yönetsel politikaların, stratejilerin, çalışma
ilkelerinin, tutum ve davranışlarının, rollerin, değer ve normların, sembollerin, geleneklerin,
beklenti ve varsayımlar ile yapay oluşumlardan meydana gelen bir bütündür.
Köklü örgütlerde, çalışanların benimsedikleri ve paylaştıkları kültür, bilgi yönetimi,
planlama, karar alma gibi konuları büyük oranda etkiler.
Örgüt kültürünü anlamak için dikkat edilmesi gerekenler;
• Örgütteki açık göstergeleri ve sembolleri gözlemleyin.
• Kurumun resmi belgelerini okuyun.
• Kişilerle konuşarak örgütle ilgili izlenimlerini anlamaya çalışın.
• Kurumun tarihçesini okuyun ve değişik durumlara karşı geçmişte nasıl tepki
gösterdiğini anlamaya çalışın.
• Kurumun başarısızlıklarını gözden geçirin. Çünkü başarısızlığın tekrarı istenmediği için
başarıyı getirdiğini unutmayın.
• Kurumun kurucusunun değer ve inançlarını dikkatlice gözden geçirin. Liderin kendi
kültürünün, o örgütün kültürünün biçimlenmesinde etkin rol oynağını unutmayın.
Bilgi Yönetimi için oluşması gereken örgüt kültürü;
• Katı olmayan hiyerarşi
• Demokratik yapı
• Düşük bürokratik yapı
14
• Güçlü ödüllendirme sistemi
• İşbirliğine dayalı güven
• Babacan (korumacı ve kollamacı) ve takım çalışmasını destekleyen lider
Bilgi Yönetimi Araçları ve Kaynakları
Bilgi Yönetimi araçlarını ve kaynaklarını bilgi teknoloji tabanlı ve bilgi teknoloji tabanlı
olmayanlar olmak üzere ikiye ayıralım;
BT Tabanlı Olanlar (Araçlar)
- Groupware sistemleri
- Veri depolama, veri madenciliği
- Karar destek sistemleri
- İçerik yönetim sistemleri
- Doküman yönetim sistemleri
- Yapay zeka araçları
- Simulasyon araçları
- Semantik ağlar
BT Tabanlı Olmayanlar (Kaynaklar)
- Cross-functional proje ekipleri
- KM eğitim-öğretim
- Hikaye anlatma
- Mentorluk ( Akıl Hocalığı)
15
Bilgi Yönetimi Sisteminde Problem ve Hata Oluşma Riskleri
Sistemin kurulum süreci iki aşamadan oluşur.
1 - Teknik proğramlama ve know-how ilişkisini tasarlama
2 – Örgütsel know-how ilişkisine dayalı bilgi birikimi akım kanalları oluşturma
Bunları yaparken;
- Yetersiz destek ( yönetimsel/teknik)
- Firmanın ihtiyaçlarını tam olarak anlayamama
- Her bir sistemin ; işlevlerini ve sınırlarını iyi tanımlayamama
- Örgütsel kabul eksikliği (uygun örgüt kültürü eksikliği)
- Örgütsel uyum eksikliği
- Yetersiz kalite önlemleri
- Bilgi dinamikleri ve transferi doğasında zorluk; anlayıl eksikliği (Örtük Bilgi )
- Ayrı bir bütçe eksikliği
Sistemden geri dönüşümler ;
1- TEXACO (motor oil company) akaryakıt şirketi ;Günde 1 milyon varilin üzerinde
madeni yağ pompalıyor, 18000 çalışan,150 ülke, John Old (Texaco’s knowledge
guru), sistem sayesinde dünya çapındaki gelişimlerinde ciddi başarı yakaladıklarını
ifade ediyor.
2- COMMERCE BANK ;bilgi yönetimi sistemi kullanarak yılda ortalama 1 milyon $
kazandığını söylüyor.
3- RICHARD VAN DYKE Toronto kökenli hukuk şirketi; bu sistemi kullanmanın
beklediklerinden çok daha fazla esneklik kazandırdığını söylüyor. Herhangi bir
16
hukuk dosyasının yönetiminde daha önceki paylaşımların ve çözümcül
yaklaşımların önemini ortaya koyduğunu söylüyor.
Örnek Vaka: Siemens AG
Faaliyet Alanı:Elektronik ve Mühendislik
Merkez:Munich, Almanya
Çalışan Sayısı: 417.000
Yıllık Satış :77,051 (Milyon US$ )
Piyasa Değeri:66,236 (Milyon US$)
1997’de KM süreci başlamadan önceki durum:
• Bilgi yönetim insiyatifi dağınıktı ve münferit olarak yürütülmekteydi.
• Piyasada büyümekte olan rekabetin baskısı, şirketi daha fazla dinamikleşmeye ve
uzmanlaşmaya itiyordu.
Stratejiler
• Bir bilgi şirketi olmak
• Bilgi üretimi ve paylaşımını genişletmek
• Bilgi güvenliği ve risk yönetiminde uzmanlaşmak
• İzole edilmiş(bireysel) bilgi yönetimi çözümlerinden kaçınmak
• Görünür ve yapısal bir bilgi yönetim sistemi ve bilgi kaynağı oluşturmak
• Takım çalışanlarının mobilizasyonunu sağlamak
Hamleler
17
• TOP+: Büyük ölçekli bir değişim programı olarak başlayan bu hamle; organizasyon
içerisinde üretimi, yenilikçiliği ve içsel kıyaslamalar yoluyla da iyileşmeyi artırmak ve
organizasyon içerisindeki en iyi yöntemlerin paylaşılmasını sağlamak amacını
güdüyordu.
• Communities of Practice (CoPs): Bu sanal öğrenme organizasyonları ise, şirketin farklı
coğrafyalardaki, farklı üniteleri de dahil olmak üzere, kendi içersinde, kimi ortak
konularda bilgi ve yöntem paylaşımını, insanları bu yolla birbirine bağlayarak,
bütünsel bir bilgi organizasyonu oluşturmayı hedeflemekteydi.
• NewsBoard: 1997'de başlatılan bu servis sayesinde, çalışanlara, organizasyonun iç ve
dış çevresinde yaşanan gelişmelere ile ilgili anlık olarak bilgilenmenin yolu açılmış
oldu. Ayrıca bu yapı,içerisinde sanal kütüphanelerden web sitelerine, tartışma
forumlarından e-mail ve grup tartışma programlarına kadar pek çok modül
bulundurmaktaydı.
• ShareNet: Siemens tarafından $7.8 milyon yatırım yapılan ShareNet, devasa bir
intranet gibi çalışarak, tüm organizasyonu ve işletme ünitelerini birbirine bağlayarak,
çalışanlara sohbet odalarında tartışma, bunları kayıt altına alma ve arayarak erişme,
bu sayede bilgi ve uzmanlıklarını dünyanın her tarafındaki çalışanlarla paylaşma
imkanı sunuyordu. 1999 yılında, 12000 e yakın satış sorumlusu bu sistemi
kullanmaktaydı.
• Yeni roller ve pozisyonlar:
Knowledge Management Office(KMO): Kurumsal bilgi müdürü ve bilgi
yönetimi programının yürütücüsü.
Knowledge Management Board(KMB): Bilgi yönetimi programının stratejini
belirleyen, ona yön veren ve onu planlayan yönetim kadrosu.
Knowledge Management Council(KMC): Ülke ve üniteler çapında bilgi
yönetimi yönetici, uygulayıcı ve temsilcilerini barındıran konsey.
Sonuçlar
• Müşteri odaklı ürün ve çözümler
18
• CoP adlı programda yatırıma dönüş oranı her $1 için $15-20 olarak ölçülmekteydi(ROI
=> 1/15-20
• Piyasa değerinde yükselme
• ShareNet in kullanımı sayesinde 122 milyon$ satış artışı
• “Most Admired Knowledge Enterprise” (MAKE) (Teleos, Avrupa çapında en iyi bilgi
organizasyonu)
• USA, International Benchmark on KM: Siemens selected 1999-2002 as Best
Örnek Vaka: British Petrol
Faaliyet Alanı :Enerji, Kimyasal
Merkez :Londra, İngiltere
Çalışan Sayısı : 108,000 (100 ülke)
Yillik Satış :178,721 (MİLYON US$ )
Piyasa Değeri :91,390 (MİLYON US$)
Durum
• BP 1990larda oldukça başarılı birleşme ve satın almalarla gücünü arttırdı.
• Günümüzde alternatif ve yenilenebilir enerji dışında özellikle solar enerjiye odaklanan
BP gelişmeye devam ediyor.
• Kurumsal markalarının vurguladığı BP karakter birleşenleri, ilerici, yeşil, yenilikçi ve
performans
•
Stratejiler
1990ların ortasında BP coğrafi olarak birbirinden uzak mesafedeki sanal takımları
teknoloji sayesinde bir araya getirerek bilgi paylaşım stratejisi üzerinde yoğunlaştı.
• Sanal takımları kullanarak performans artışında radikal değişim sağlamak
• Organizasyon içerisindeki bilgi birikimi paylaşımını güçlendirmek
• İş süreçlerine bilgi birikimi paylaşımını adapte edebilmek
19
BP için, stratejilerin başarıyla uygulanması için bilgi birikimi paylaşımı ve işbirliği örgütte
stratejik zorunluluk konumundaki anahtardır.
Uygulamalar
Projects Excellence ve Operations Excellence (OE) adı ile proje ve operasyonlarla ilgili
işlemler Operations Value Process adı altında toplanarak sanal takımlarını Common
Operating Environment (COE) adı altında oluşturulan SQL sistemle buluşturdu. Bu sistem
içerisinde yöneticiden teknik elemana kadar 1000 adet topluluk, 33000 izleyici
bulunmaktadır
Uygulamanın diğer örneklerden farklı ‘eClips’ adlı aktif tartışma platformudur. Nu
platforma düşen soru ve sorunlara %94 oranında geri dönüş yapılmaktadır. Platform MS
Outlook ve Web ile desteklenmektedir.
“Most activities or tasks are not one time events whether it’s serving fuel at a service
station or drilling a well -we do the same things repeatedly. every time we do something
again, we should do it better than the last” – Sir John Browne, BP CEO
İnsan bilgi yönetimi sistemindeki aktif ve değişkenlik yaratan etmen olduğu için
Liderlik özelliği üzerinde durulmuştur. Üst düzey yöneticiler Senior Leadership statüleri ile
stratejik değişimlere öncülük etmekte, orta düzey yöneticilerise Mid-Level Leadership
statüsü ile mentor olarak rol oynamaktadırlar.
Aynı şekilde örgüt kültürü de uyarlanmıştır ve örgütte birey odaklılık söz konusudur.
Amaç bireylerin bilgilenip uzmanlaşmaları ve sonrasında etkileşim ile örgütsel öğrenmenin
gerçekleşmesi hedeflenmektedir.
Örnek Vaka : World Bank
Faaliyet Alanı :Uluslararası Kredi Danışmanlık Hizmetleri
Merkez :WashingtonDC,USA
Çalışan Sayısı :10,000
20
Durum
• Dünya Bankası gelişmekte olan ülkelerde yaşam yoksulluğun azaltılması ve
kalitesinin iyileştirilmesi küresel misyonunu yerine daha iyi getirmek için eşsiz
geliştirme deneyimi bilgi üzerine çizme ve müşterileri ile paylaşma kabiliyetini
geliştirmek istedi.
• Birçok kuruluş gibi, Dünya Bankası da güçlü bir bilgi tabanına sahipti, ama
belgelerde yer alan bilgilerin hacmi ile ve insan bilgi alım kapasitesi paralel değildi.
• Dünya Bankası güvenilir akım kaynakları sağlayarak, içeriğindeki kalitesini sağlamak
istedi.
• Bilgi yönetimi hareketi başarılı bir dizi projeyi de beraberinde getirdi.
Stratejiler
• Dünya Bankası kuruluş çapında çalışan etkinliğini ve verimliliğini artırmak için bilgi
yönetimi kullanmayı hedeflemiştir.
• ilk odak Dünya Bankası çalışanlarına bilgi kolayca ulaşılabilir hale gelmesi.
• İkinci olarak; bilgi dağıtımının dış müşterilere ve iş ortaklarına genişletilmiş olması
böylece sürdürülebilir kalkınma için bir takas odası olarak kendini tanımlayan, kendi
sistemine dahil olacak.
• Belirlenen 4 yöntem: Bilgi, kişisel düşünme, tartışma ve bilgi sentezi
Uygulamalar
•Dünya Bankası Başlangıçta bilgileri paylaşmak ve bilgi birikimi sağlamak için
"uygulama toplulukları" tespit etti.
•Her departman, bir uzman dizini yaratma , bilgi yöneticisi yardım ve operasyonel
kadrosu ile elektronik bülten panoları kurma ile görevlendirildi.
•Özel bilgi yönetimi personeli şirket çapında entegre bilgi yönetimi çerçevesi ve
sınıflandırma sisteminin geliştirilmesi ve kurulmasını denetledi
•Dünya Bankası ilk bilgi yönetimi pilot programı uygulayıcısı oldu.
21
Sonuçlar
•Geliştirilmiş operasyonel etkinlik
•Daha hızlı çevrim süresi
•Daha kaliteli müşteri hizmetleri
•Müşteriler, iş ortakları ve paydaşlarla
geliştirilmiş ilişkiler
•Daha fazla memnun çalışan
Teknolojiler
•Corporate intranet and extranet
•Collaboration tools
•Lotus Notes
•Help desk
•Fax/Faxback
22
Yararlanılan Kaynaklar
O’Dell, C. & Grayson, Jachson J. (2003). “Ne Bildiğimizi Bir Bilseydik”, İstanbul: Dışbank
Yayınları: 21.
Clarke, P., Cooper M. (2000), "Knowledge Management and Collaboration", Proc. Of the
Third Int. Corif. On PracticalAspects of Knowledge Management CPAKM 2000,
BaselSwitzerland, 30-31 OeL
DUFFY J.,(2001),“Managing İntellectual Capital”,Information Management Journal, Prairie
Village, Apr.
Manaseo, B. (1996), Leading Firms Develop Knowledge Strategies,Knowledge Inc. October,
LANG C.J (2001)”Managerial Concerns In Knowledge Management” Journal ofKnowledge
Management V.S. Number.1.
Beckman, Tom J. (1997), “A Methodology for Knowledge Management,” in Proceedings of
International Association of Science and Technology for Development (IASTED) AI and Soft
Computing Conference. Banff, Canada: 24-26.
http://www.siemens.com/innovation/en/publikationen/publications_pof/pof_spring_2004/
knowledge_articles/knowledge_management.htm
http://www.trainmor-knowmore.eu/0D19CA5E.en.aspx
“Öğrenen Organizasyonlarda Bilgi Yönetimi ve e-öğrenme”, Erman Yükseltürk, Recep Çakır
http://www.kmbestpractices.com

Knowledge Management

  • 1.
    1 EGE ÜNİVERSİTESİ İKTİSADİ VEİDARİ BİLİMLER FAKÜLTESİ Management Information Systems Dönem Projesi Yard. Doç. Dr. Aydın Koçak Bilgi Birikimi Yönetimi (Knowledge Management) Gamze Saba1308 000 2866 Barışİştipliler 1308 000 2898 Sezin Kaya 1309 000 332
  • 2.
    2 BİLGİ YÖNETİMİ (KNOWLEDGEMANAGEMENT) 1. Bilgi Yönetimi 2. Bilgi Yönetimi Süreçleri 3. Bilginin Oluşum Süreci (D-I-K-W Hiyerarşisi) 4. Bilgi Varlıkları 5. Bilgi Yönetimi Fonksiyonları a. Örgütsel Yaratıcılığı Yönetmek ve Yeniliği Teşvik Etmek b. Motivasyonu sağlamak c. İletişimi güçlendirmek d. Örgütsel iklimi iyileştirmek 6. Bilgi Türleri ve Bilgi Dönüşümünün Dört Modu 7. Bilgi Yönetimi Sistemleri a. Neden Bilgi Yönetim Sistemlerine ihtiyaç duyulur? b. Bilgi Yönetim Sistemlerinin Yapılandırılması c. Bilgi Yönetimi Sistemleri Süreçleri d. Bilgi Yönetimi Araçları ve Kaynakları e. Bilgi Yönetimi Sistemleri Stratejileri f. Bilgi Yönetimi Sisteminde Problem ve Hata Oluşma Riskleri 8. Örnek Vakalar a. Siemens AG b. British Petrol c. World Bank Referanslar
  • 3.
    3 Bilgi Yönetimi Bilgi yönetimigünümüzde farkındalığı yeni yeni kazanılan, ancak büyük şirketler tarafından pratikte benimsenerek önemli sonuçlara ulaştıran bir konudur ve Monasco tarafından (s:13, 1996) “rekabetçiliği artırmak için bilgiyi yaratma, bulma, elde etme ve harekete geçirmeye yönelik stratejiler ve süreçler bütünü” olarak tanımlanmıştır. Rekabet, hız, farklılık, değişim, pozitif değer gibi anahtar kelimeler için önemli gelişmeler sağlanmasına yardım etmekte ve maliyetlerin düşürülmesine katkı sağlamaktadır. Bilgi Yönetimi Süreci Bilgi oluşum süreçlerini farklı süreçlerini farklı şekilde tanımlayan kişiler bulunmaktadır. Clarke ve Cooper (s:8, 2000) bu süreçleri elde etme, saklama, transfer etme olarak tanımlarken O’dell ve Jachson (s:21 2003) bu sürecin belirleme, toplama, adapte etme, organize etme, uygulama, paylaşma ve yaratma sonucu 7 aşamada gerçekleştiğini savunmuştur. Türk araştırmacıların büyük bir kısmı ise toplama, organize etme, arıtma ve yayma olarak 4 aşamada süreçlendiğini savunmuşlardır. Tüm bunları kapsayan detaylı bir örnek olarak Beckman (s:24-26, 1997) bu süreçleri 8 aşamada değerlendirmiştir ve değerlerdirme şekli aşağıdaki gibidir : 1.Tanımlama: Temel yeteneklerin saptanması, strateji ve bilgi kaynaklarının belirlenmesi 2. Toplama: Mevcut bilginin formülasyonu 3. Seçme: Bilginin doğruluğunun ve alakaderecesinin tespiti 4. Depolama: İşletmedeki hali hazırdaki bilginin,bilgi havuzunda saklanması 5. Paylaşma: Bilginin, kullanıcılara otomatikdağıtılması 6. Uygulama: Bilginin kullanılması (Problemçözümünde, karar aşamasında, eğitimde vs.) 7. Yaratma: Araştırma, deneyler, gözlem,yaratıcı düşünme gibi yöntemlerle yeni bilgilerinkeşfedilmesi 8. Satma (Kullanma): Bilgi temelli ürün ya dahizmetlerin geliştirilmesi ve pazarlanması
  • 4.
    4 Bilgi Hiyerarşisi Bilgi süreçlerinianlamak için bilgi hiyerarşisini iyi bir şekilde anlamak gerekmektedir. Rakamlar, istatistikler ve infografikler yorumlanır ve enformasyona ulaşılmış olur. Bu enformasyonlar düzenlenerek işe yarar bir bütün haline dönüşmüştür. Bu enformasyon uygulamalara dönüştürülerek gerçeklendirildiğinde konumuz olan bilgiye dönüşmüş olur. Bilgi tecrübe ile birleştirilip alanında birçok farklı deneyime sahip olmuş ve farklı açılardan bakabilen, bilgiyi kullanarak fark ve artı değer yaratabilen bireyler de artık en üst seviye olan bilgelik aşamasına ulaşmış olurlar. En alt seviyeden en üst seviyeye ulaşmada tecrübenin etkisi büyüktür. Zira aynı tecrübeye sahip olmak aynı yorumlara ulaşılacağı anlamına gelmez. Çünkü bireysel farklılıklar ve algılar kişilerin farklı sonuçlara ulaşmasına neden olur. Bu farklılıklar çatışmalara neden olmadığı sürece çeşitliliği arttırarak en iyi sonuca ulaşma konusunda gruplara yardım edebilir. Tablo 1 : Bilginin oluşum süreci ve hiyerarşisi Bilgiyi kullanarak değer ve fark yaratmak Doğru, gerçeklendirilmiş, çerçevesi belirlenmiş İşe yarar düzenlenmiş veriler İstatistikler, infografikler Bilgelik Bilgi Enformasyon Veri
  • 5.
    5 McDermott, bilgiyi enformasyondanayıran altı özelliği şu şekilde sıralar (Lang,2001) : 1-Bilgi insan düşüncesinden kalanlardır. 2- Bilgi insan davranışıdır. 3-Bilgi o anda oluşturulur 4- Bilgi toplumlara aittir. 5-Bilgi toplum içinde çok çeşitli yollarla yayılır. 6-Yeni bilgi eskisinin fonksiyonlarını yitirdiği yerde oluşturulur. Bilgi Varlıkları Bilgi soyut bir kavramdır ve beraberinde çıktıları da soyut olarak gelmektedir. Bilgi sonucu elde edebileceğimiz varlıklara baktığımzda ayrımı kavrayabilmek için çıktıların toplandığı yeri bir buz dağına benzetebiliriz. Buz dağının üzerinde kalanlar daha günlük hayatımızda daha görülebilir ve karşılaşacağımız kavramlar iken, altında kalanlar ise günlük hayatta karşımıza çıkmasına rağmen ayrımını yapmakta zorlanacağımız türde kavramlardır. Şekil 1 : Kodlanmış Bilgi Varlıkları (Yasal olarak sahip olunan) Patentler Telif Hakları Ticari Markalar Dökümanlar Çalışma Çözümleri Web of Relationships UygulamaToplulukları Tecrübe Uzmanlık ve teorik bilgi Database
  • 6.
    6 Bilgi Yönetimi Fonksiyonları ÖrgütselYaratıcılığı Yönetmek ve Yeniliği Teşvik Etmek İnovasyon , rekabet ortamında sağladığı fayda göz önünde tutulursa, 21. Yüzyılın en sık kullanılan kavramlarından biridir. Hızla gelişen teknoloji, sunulan akıllı çözümler sonucu artan alternatifler, tüketicilerin karar verme aşamasında değerlendirme yapmasına ve en akılcı olanı seçme özgürlüğü ile birlikte şirketlerin üzerindeki yenileşme baskısı artmaktadır. “Yaratıcılık hayal gücüne dayalı düşüncenin sonucu olan bir ürünün veya hizmetin var edilmesidir” (Duffy,2001). Yenilikler sunan şirketler her zaman gözde olmakta ve yenilik yolunu seçmeyen şirketler pazarda yok olmaktadır. İnce M., Oktay E, (2006) çalışmalarında, bilgi ekonomisinin temel esprisinin ortaya çıkarılan ilk ürünün modasının geçirilmesi olduğunu ve bu felsefenin aynı zamanda sürekliliğin ve kalıcılığın reddi anlamına geldiğini vurgulamışlardır. Yeni bir düşünceyi yaratıcı ve yararlı bir çıktıya dönüştürebilme yeteneğini yaratıcılık olarak tanımlamışlardır. Sıkı bir hiyerarşik düzene sahip şirket için yaratıcılık bir şey ifade etmemektedir. Özellikle kurumsallaşma yolunu seçmiş olan şirketler statükonun birer savunucuları ve hiyerarşinin bağımlıları haline gelmişlerdir. Günümüzde, yaptığınız işin bir önemi olmamakla beraber eğer tüketicilere avantaj sunacak yenilikler sunamıyorsanız, ürünleriniz raflarda ‘tercih edilmeyen ve satılamayan ürün’ olarak yerini alacaktır. Yeniliklerle dolu geliştirilmiş ürünler ise pazarda lider konumuna yükselecektir. Tüm bunları belirlemede etkili olan şey, bilgi yönetimidir. İnovasyonu sağlamak için bilgi sahibi olmak ve doğru analizleri yapmak, bunun üzerinden strateji belirlemek kaçınılmaz bir gerekliliktir. Motivasyonu sağlamak Üretkenlik tıpkı sosyallik gibi insanoğlunun doğasında olan bir özelliktir. Dolayısıyla yeni fikirler orataya çıkararak bilgi ve fikir üreten beyinler bireylerin daha iyi hissetmesini ve motivasyonunun artmasını sağlamaktadır. Motive olmuş bireyler örgüte ilişkin bütünsel resmi ve geleceğe ilişkin inşa sürecini, inisiyatif kullanmayı, adanmışlığı gerçekleştirirler (İnce M., Oktay E, s:10, 2006). Motivasyona sahip bireyler örgütün hedef ve amaçlarına ulaşabilmek için güdülenmiş ve başarma ihtimalleri yüksek olan kişilerlerdir. Örgütsel
  • 7.
    7 bağlılığa sahip bireylerkendilerini kurumla özdeşleştirebildikleri için her zaman bireysel çıkarları ve örgüt çıkarlarını tek yol üzerinden geçirerek, hem örgütleri için hem de kariyerlerinde başarıyı yakalarlar. Yaratıcılığın motivasyonu arttırdığı gibi motivasyon da yaratıcılığı arttırmakta ve örgütler için pozitif fayda yaratan çalışanlarla daha sık karşılaşılmaktadır. Bilgi birikimi yönetiminde şirketler için bireyler vazgeçilmez bir değişim unsurudur. Çünkü temelinde bulunan faktör insandır. Bürokrasi ve motivasyon arasında pozitif bir korelasyon söz konusudur. Bürokratik basamaklar ve hiyerarşi yaratıcılığın kaybolmasına neden olurken çalışanların motivasyonunu düşüren bir etkiye sahiptir. İletişimi güçlendirmek Teknoloji sektöründe dev bir isim olmuş HP’nin üst düzey yöneticilerinden biri çalışma hayatında iletişimin önemini bu sözleriyle vurgulamaktadır : “Gerçekte bizler yenilikçi sürecin nasıl işlediği konusundaki bilgilerimizden pek emin değiliz. Bildiğimiz bir gerçek var: kişilerin birbirleri ile konuşmalarını zorlaştıracak engellerin olmaması, iletişimin kolay sağlanması çok önemli. Ne yaparsak yapalım hangi yapıyı benimsersek benimseyelim, hangi sistemi denersek deneyelim yaklaşımımızın temeli budur.” İşletmelerde bilgi akışı toplantıların dışında geçen görüşmeler ve rastlantılar sonucu paylaşımlarla da gerçekleşir. Bu yüzden belirlenen yapı önemli olmakla birlikte rutin gelişmeler de iletişimin farklı bir boyutunu oluşturmaktadır. Kişilerin bireysel ortak noktaları (ilgi alanları, yaşam alanları, daha önce bulunulan benzer networkler) paylaşımı arttıran faktörler arasındadır. Bunu göz önünde bulundurduğumuz zaman bu kişiler arasında iletişimin daha güçlü olacağı ve aynı projeye atanmaları iletişim için harcanması gereken zamanı azaltacak ve süreçleri hızlandıracaktır. Bilgi birikimi paylaşımının düşük olması, büyük gelişmeler gösterilebilecekken daha yavaş bir ilerlemeye sebep olacak ve en hızlıların kazandığı rekabet ortamında liderliğe ulaşmanıza engel olacaktır. Örgütlerde etkili iletişim yeniliğin ve dönüşümün başarısı açısından gerekli ve yararlı bilgilerin elde edilmesi, kullanılması ve dağıtılması açısından büyük öneme sahiptir (İnce M., Oktay E, s:24, 2006). İletişimin güçlü olması ne kadar önemliyse doğru bilginin doğru kişilere doğru kanallar aracılığıyla ulaşması da bir o kadar önemlidir. Bu yüzden örgüt yapısı, emir
  • 8.
    8 zincirleri, çalışma gruplarınındoğru bir şekilde oluşturulması örgütler için hayati öneme sahiptir. Keza bilginin fonksiyonlarından bahsederken ilk fonksiyonumuzda inovasyon için bilginin ne kadar önemli olduğunu vurgulamıştık. Bilginin doğru paylaşılıyor olması inovasyon ve yaratıcılığı arttıracak bir etmendir. Hiyerarşinin katı olması paylaşımın arttırılmasına engel olacağı için, biçimsel kanallar dışında biçimsel olmayan kanallara da gereken önem verilmeli ve paylaşımı hızlandıracak etkili bir iletişim yapısı oluşturulmalıdır. Örgütsel iklimi iyileştirmek Bireylerin organizasyon içinde nasıl davranmalarına ilişkin algılarının sonunda oluşan genel bir ortam olarak tanımlanan örgüt iklimi bir manada çalışanların örgütte teneffüs ettikleri havadır.(İnce M., Oktay E, s:25, 2006). Tenefüs edilen havanın kalitesi akciğerlerin sağlığını etkilediği gibi, örgüt iklimi de çalışanların performansını etkilemektedir. Çalışanların örgütleri nasıl algıladığı, örgüt içerisindeki tutumlarına ve performanslarına etki etmektedir. Fiziklsel koşullar, esneklik, yaratıcılık, sosyallik vb. gibi algıların etkisi sonucu güven, demokratiklik ve doyum vb. gibi pozitif iklim tetikleyici faktörler ortaya çıkmaktadır. Örgütsel iklimi oluşturan bu tetikleyiciler çalışanların bakış açısını yaratmakta ve işlerin yapılış şeklini belirlemektedir. Oluşan roller ve iklim bilgi birikiminin yönetilmesini büyük ölçüde etkiler. Bilgi Türleri ve Bilgi Dönüşümünün Dört Modu 1966’da Polanyi insan bilgisini iki kategoriye ayırmaktadır. Bunlar örtülü (tacit) bilgi ve açık (explicit) bilgi olarak adlandırılmıştır. Açık bilgi, kodlanmış, iletilebilir bilgiyi temsil etmektedir. Örtülü bilgi ise kişisel, biçimlendirilmesi, ifade edilmesi ve iletilmesi güç bir bilgi türüdür. Örtülü bilgi yapısı gereği yaygın olamaması sebebiyle, kendisinden organizasyonun bir bütün olarak faydalanılabilmesini sağlamak, bilgi yönetiminin en büyük fonksiyonlarından biridir. Örtülü ve açık bilgi birbirini tamamlamaktadır ve etkileşim içindedirler.Örtülü ve açık bilgi birbirini tamamlamaktadır ve etkileşim içindedirler. Bilgi oluşumu açık ve örtülü bilgi arasındaki etkileşim yoluyla gerçekleşmektedir. Bu etkileşimi bilgi dönüşümü spirali ile anlatılmaktadır (Çakır ve Yükseltürk, 2009).
  • 9.
    9 Socialization (Sosyalleşme) :Örtülü Bilgi => Örtülü Bilgi • Örtülü olan bilginin örtülü biçimde paylaşılmasıdır. • Bir, tecrübe paylaşım sürecidir. ÖRN:Gözlem, taklit ve çalışma süreçlerini içeren, çırak ile ustanın ilişkisi Externalization (Dışsallaşma) : Örtülü Bilgi => Açık Bilgi • Örtülü bilginin açık kavramlara çevrilmesi olarak açıklanabilir • Diyalog ve karşılıklı tepkiler önemli rol oynar. ÖRN: Bir kimsenin örtülü bilgisini kelimeler, şekiller, modeller ve daha önce kullanılmış kalıplar kullanarak, açık bilgi biçiminde ifade etmesi Internalization (İçselleşme): Açık Bilgi => Örtülü Bilgi • Açık bilginin örtülü bilgiye çevrilmesi işlemidir. • Varolan açık bilgi (Paylaşılmış modeller ve teknik bilgi) kullanılarak öğrenmek. ÖRN: Bir dökümanı takip ederek, herhangi bir aracı tamir etmek
  • 10.
    10 Combination (Birleştirme): AçıkBilgi => Açık Bilgi • Konseptleri, bir bilgi sistemine dönüştürme sürecidir. • Mevcut bilgi ve enformasyonun tekrar düzenlenmesi olarak tanımlanabilir. ÖRN: Belgelerle saklanmış iki adet toplantı kaydının, birleştirilerek paylaşılması BİLGİ YÖNETİMİ SİSTEMLERİ Neden Bilgi Yönetim Sistemlerine ihtiyaç duyulur? Bilgi yönetiminin organizasyon için amacı; bireysel ve toplu halde bulunan bilgi birikiminin en etkili şekilde kullanımını sağlamaktır. Başka bir deyişle bir kurum içerisinde bilgi yönetiminin gerçekleştirilmesini sağlayan teknolojik ve sosyal sistemdir. Bilgi Yönetim Sistemlerinin Yapılandırılması -İhtiyaçların belirlenmesi -Bilgi kaynaklarının belirlenmesi -Bilgi ile ilgili kaynakların toplanması, oluşturulması veya ortadan kaldırılması -Bilgi alma, uygulama, paylaşım -Bilgi depolama
  • 11.
    11 Kısaca sistemin altbileşenleri aşağıdaki gibidir; Bilgi Yönetimi Sisteminin Alt Yapı Öğeleri – Bilgi – Bilgi üreticileri – Bilgi kullanıcıları – Bilgi varlıkları (Entelektüel sermaye) – Bilgi ve İletişim Teknolojileri – Örgüt Kültürü – Bilgi Çalışanları – Bilgi Merkezi
  • 12.
    12 Bilgi Yönetimi SistemleriSüreçleri -Bilgi keşfi ve algılama -Bilgi organizasyonu ve değerlendirme -Bilgi paylaşımı -Bilginin yeniden kullanımı -Bilginin yaratılması -Bilgi edinimi Bilgi Yönetimi Sistemleri Stratejileri -Organizasyon yapıları -Örgüt kültürü -Bilgi saklama -Öz yeterlilikler -Dış bilgi ağı Bilgi yönetimi stratejisinin var oluş nedeni, kurumun kendi stratejisini, amaçları ve hedeflerini gerçekleştirmesini sağlamaktır. Bu hiç unutulmamalıdır. Bu nedenle, bilgi yönetimi stratejisi, genel kurum stratejisinin bir parçası olmalıdır. Bilgi yönetimi stratejisi, bir kurumda bilgi yönetimi sisteminin kurulması ve işletilmesi bağlamında ileride neler yapılması gerektiğini gösterir. Bir hareket planı belirler. Nelerin başarılması gerektiğini, ne kadar sürede gerçekleşeceğini, hangi alanlarda hangi yatırımların yapılacağını, bilgi yönetimi takımının hangi nitelikte, kaç kişiden oluşacağını gösterir ve şu sorulara cevap bulmaya çalışır. Ne, neden, nerede, nasıl, ne zaman, kim, kaça?
  • 13.
    13 Bir kurum içinuygun olan bir strateji bir başka kuruma uymayabilir. Bu nedenle, her kurum için o kuruma uygun bir strateji geliştirilmelidir. Bilgi yönetimi stratejisi için iki şeye dikkat edilmelidir. Kurumun tamamında mı yoksa bir alt biriminde mi uygulanacağına önceden karar verilmelidir. Açık bilgi ön plana çıkacaksa kodlamaya ve teknolojik ağlara; örtük bilgi ön plana çıkarılacaksa sosyal ilişkilere ve kişilerin ağlaştırılmasına yoğunlaşılmalıdır. Örgüt içerisinde bilginin yönetiminden verim alınmak isteniyorsa, bilgi yönetiminin örgütsel pozisyonu iyi saptanmalıdır.Örgüte ilişkin yönetsel politikaların, stratejilerin, çalışma ilkelerinin, tutum ve davranışlarının, rollerin, değer ve normların, sembollerin, geleneklerin, beklenti ve varsayımlar ile yapay oluşumlardan meydana gelen bir bütündür. Köklü örgütlerde, çalışanların benimsedikleri ve paylaştıkları kültür, bilgi yönetimi, planlama, karar alma gibi konuları büyük oranda etkiler. Örgüt kültürünü anlamak için dikkat edilmesi gerekenler; • Örgütteki açık göstergeleri ve sembolleri gözlemleyin. • Kurumun resmi belgelerini okuyun. • Kişilerle konuşarak örgütle ilgili izlenimlerini anlamaya çalışın. • Kurumun tarihçesini okuyun ve değişik durumlara karşı geçmişte nasıl tepki gösterdiğini anlamaya çalışın. • Kurumun başarısızlıklarını gözden geçirin. Çünkü başarısızlığın tekrarı istenmediği için başarıyı getirdiğini unutmayın. • Kurumun kurucusunun değer ve inançlarını dikkatlice gözden geçirin. Liderin kendi kültürünün, o örgütün kültürünün biçimlenmesinde etkin rol oynağını unutmayın. Bilgi Yönetimi için oluşması gereken örgüt kültürü; • Katı olmayan hiyerarşi • Demokratik yapı • Düşük bürokratik yapı
  • 14.
    14 • Güçlü ödüllendirmesistemi • İşbirliğine dayalı güven • Babacan (korumacı ve kollamacı) ve takım çalışmasını destekleyen lider Bilgi Yönetimi Araçları ve Kaynakları Bilgi Yönetimi araçlarını ve kaynaklarını bilgi teknoloji tabanlı ve bilgi teknoloji tabanlı olmayanlar olmak üzere ikiye ayıralım; BT Tabanlı Olanlar (Araçlar) - Groupware sistemleri - Veri depolama, veri madenciliği - Karar destek sistemleri - İçerik yönetim sistemleri - Doküman yönetim sistemleri - Yapay zeka araçları - Simulasyon araçları - Semantik ağlar BT Tabanlı Olmayanlar (Kaynaklar) - Cross-functional proje ekipleri - KM eğitim-öğretim - Hikaye anlatma - Mentorluk ( Akıl Hocalığı)
  • 15.
    15 Bilgi Yönetimi SistemindeProblem ve Hata Oluşma Riskleri Sistemin kurulum süreci iki aşamadan oluşur. 1 - Teknik proğramlama ve know-how ilişkisini tasarlama 2 – Örgütsel know-how ilişkisine dayalı bilgi birikimi akım kanalları oluşturma Bunları yaparken; - Yetersiz destek ( yönetimsel/teknik) - Firmanın ihtiyaçlarını tam olarak anlayamama - Her bir sistemin ; işlevlerini ve sınırlarını iyi tanımlayamama - Örgütsel kabul eksikliği (uygun örgüt kültürü eksikliği) - Örgütsel uyum eksikliği - Yetersiz kalite önlemleri - Bilgi dinamikleri ve transferi doğasında zorluk; anlayıl eksikliği (Örtük Bilgi ) - Ayrı bir bütçe eksikliği Sistemden geri dönüşümler ; 1- TEXACO (motor oil company) akaryakıt şirketi ;Günde 1 milyon varilin üzerinde madeni yağ pompalıyor, 18000 çalışan,150 ülke, John Old (Texaco’s knowledge guru), sistem sayesinde dünya çapındaki gelişimlerinde ciddi başarı yakaladıklarını ifade ediyor. 2- COMMERCE BANK ;bilgi yönetimi sistemi kullanarak yılda ortalama 1 milyon $ kazandığını söylüyor. 3- RICHARD VAN DYKE Toronto kökenli hukuk şirketi; bu sistemi kullanmanın beklediklerinden çok daha fazla esneklik kazandırdığını söylüyor. Herhangi bir
  • 16.
    16 hukuk dosyasının yönetimindedaha önceki paylaşımların ve çözümcül yaklaşımların önemini ortaya koyduğunu söylüyor. Örnek Vaka: Siemens AG Faaliyet Alanı:Elektronik ve Mühendislik Merkez:Munich, Almanya Çalışan Sayısı: 417.000 Yıllık Satış :77,051 (Milyon US$ ) Piyasa Değeri:66,236 (Milyon US$) 1997’de KM süreci başlamadan önceki durum: • Bilgi yönetim insiyatifi dağınıktı ve münferit olarak yürütülmekteydi. • Piyasada büyümekte olan rekabetin baskısı, şirketi daha fazla dinamikleşmeye ve uzmanlaşmaya itiyordu. Stratejiler • Bir bilgi şirketi olmak • Bilgi üretimi ve paylaşımını genişletmek • Bilgi güvenliği ve risk yönetiminde uzmanlaşmak • İzole edilmiş(bireysel) bilgi yönetimi çözümlerinden kaçınmak • Görünür ve yapısal bir bilgi yönetim sistemi ve bilgi kaynağı oluşturmak • Takım çalışanlarının mobilizasyonunu sağlamak Hamleler
  • 17.
    17 • TOP+: Büyükölçekli bir değişim programı olarak başlayan bu hamle; organizasyon içerisinde üretimi, yenilikçiliği ve içsel kıyaslamalar yoluyla da iyileşmeyi artırmak ve organizasyon içerisindeki en iyi yöntemlerin paylaşılmasını sağlamak amacını güdüyordu. • Communities of Practice (CoPs): Bu sanal öğrenme organizasyonları ise, şirketin farklı coğrafyalardaki, farklı üniteleri de dahil olmak üzere, kendi içersinde, kimi ortak konularda bilgi ve yöntem paylaşımını, insanları bu yolla birbirine bağlayarak, bütünsel bir bilgi organizasyonu oluşturmayı hedeflemekteydi. • NewsBoard: 1997'de başlatılan bu servis sayesinde, çalışanlara, organizasyonun iç ve dış çevresinde yaşanan gelişmelere ile ilgili anlık olarak bilgilenmenin yolu açılmış oldu. Ayrıca bu yapı,içerisinde sanal kütüphanelerden web sitelerine, tartışma forumlarından e-mail ve grup tartışma programlarına kadar pek çok modül bulundurmaktaydı. • ShareNet: Siemens tarafından $7.8 milyon yatırım yapılan ShareNet, devasa bir intranet gibi çalışarak, tüm organizasyonu ve işletme ünitelerini birbirine bağlayarak, çalışanlara sohbet odalarında tartışma, bunları kayıt altına alma ve arayarak erişme, bu sayede bilgi ve uzmanlıklarını dünyanın her tarafındaki çalışanlarla paylaşma imkanı sunuyordu. 1999 yılında, 12000 e yakın satış sorumlusu bu sistemi kullanmaktaydı. • Yeni roller ve pozisyonlar: Knowledge Management Office(KMO): Kurumsal bilgi müdürü ve bilgi yönetimi programının yürütücüsü. Knowledge Management Board(KMB): Bilgi yönetimi programının stratejini belirleyen, ona yön veren ve onu planlayan yönetim kadrosu. Knowledge Management Council(KMC): Ülke ve üniteler çapında bilgi yönetimi yönetici, uygulayıcı ve temsilcilerini barındıran konsey. Sonuçlar • Müşteri odaklı ürün ve çözümler
  • 18.
    18 • CoP adlıprogramda yatırıma dönüş oranı her $1 için $15-20 olarak ölçülmekteydi(ROI => 1/15-20 • Piyasa değerinde yükselme • ShareNet in kullanımı sayesinde 122 milyon$ satış artışı • “Most Admired Knowledge Enterprise” (MAKE) (Teleos, Avrupa çapında en iyi bilgi organizasyonu) • USA, International Benchmark on KM: Siemens selected 1999-2002 as Best Örnek Vaka: British Petrol Faaliyet Alanı :Enerji, Kimyasal Merkez :Londra, İngiltere Çalışan Sayısı : 108,000 (100 ülke) Yillik Satış :178,721 (MİLYON US$ ) Piyasa Değeri :91,390 (MİLYON US$) Durum • BP 1990larda oldukça başarılı birleşme ve satın almalarla gücünü arttırdı. • Günümüzde alternatif ve yenilenebilir enerji dışında özellikle solar enerjiye odaklanan BP gelişmeye devam ediyor. • Kurumsal markalarının vurguladığı BP karakter birleşenleri, ilerici, yeşil, yenilikçi ve performans • Stratejiler 1990ların ortasında BP coğrafi olarak birbirinden uzak mesafedeki sanal takımları teknoloji sayesinde bir araya getirerek bilgi paylaşım stratejisi üzerinde yoğunlaştı. • Sanal takımları kullanarak performans artışında radikal değişim sağlamak • Organizasyon içerisindeki bilgi birikimi paylaşımını güçlendirmek • İş süreçlerine bilgi birikimi paylaşımını adapte edebilmek
  • 19.
    19 BP için, stratejilerinbaşarıyla uygulanması için bilgi birikimi paylaşımı ve işbirliği örgütte stratejik zorunluluk konumundaki anahtardır. Uygulamalar Projects Excellence ve Operations Excellence (OE) adı ile proje ve operasyonlarla ilgili işlemler Operations Value Process adı altında toplanarak sanal takımlarını Common Operating Environment (COE) adı altında oluşturulan SQL sistemle buluşturdu. Bu sistem içerisinde yöneticiden teknik elemana kadar 1000 adet topluluk, 33000 izleyici bulunmaktadır Uygulamanın diğer örneklerden farklı ‘eClips’ adlı aktif tartışma platformudur. Nu platforma düşen soru ve sorunlara %94 oranında geri dönüş yapılmaktadır. Platform MS Outlook ve Web ile desteklenmektedir. “Most activities or tasks are not one time events whether it’s serving fuel at a service station or drilling a well -we do the same things repeatedly. every time we do something again, we should do it better than the last” – Sir John Browne, BP CEO İnsan bilgi yönetimi sistemindeki aktif ve değişkenlik yaratan etmen olduğu için Liderlik özelliği üzerinde durulmuştur. Üst düzey yöneticiler Senior Leadership statüleri ile stratejik değişimlere öncülük etmekte, orta düzey yöneticilerise Mid-Level Leadership statüsü ile mentor olarak rol oynamaktadırlar. Aynı şekilde örgüt kültürü de uyarlanmıştır ve örgütte birey odaklılık söz konusudur. Amaç bireylerin bilgilenip uzmanlaşmaları ve sonrasında etkileşim ile örgütsel öğrenmenin gerçekleşmesi hedeflenmektedir. Örnek Vaka : World Bank Faaliyet Alanı :Uluslararası Kredi Danışmanlık Hizmetleri Merkez :WashingtonDC,USA Çalışan Sayısı :10,000
  • 20.
    20 Durum • Dünya Bankasıgelişmekte olan ülkelerde yaşam yoksulluğun azaltılması ve kalitesinin iyileştirilmesi küresel misyonunu yerine daha iyi getirmek için eşsiz geliştirme deneyimi bilgi üzerine çizme ve müşterileri ile paylaşma kabiliyetini geliştirmek istedi. • Birçok kuruluş gibi, Dünya Bankası da güçlü bir bilgi tabanına sahipti, ama belgelerde yer alan bilgilerin hacmi ile ve insan bilgi alım kapasitesi paralel değildi. • Dünya Bankası güvenilir akım kaynakları sağlayarak, içeriğindeki kalitesini sağlamak istedi. • Bilgi yönetimi hareketi başarılı bir dizi projeyi de beraberinde getirdi. Stratejiler • Dünya Bankası kuruluş çapında çalışan etkinliğini ve verimliliğini artırmak için bilgi yönetimi kullanmayı hedeflemiştir. • ilk odak Dünya Bankası çalışanlarına bilgi kolayca ulaşılabilir hale gelmesi. • İkinci olarak; bilgi dağıtımının dış müşterilere ve iş ortaklarına genişletilmiş olması böylece sürdürülebilir kalkınma için bir takas odası olarak kendini tanımlayan, kendi sistemine dahil olacak. • Belirlenen 4 yöntem: Bilgi, kişisel düşünme, tartışma ve bilgi sentezi Uygulamalar •Dünya Bankası Başlangıçta bilgileri paylaşmak ve bilgi birikimi sağlamak için "uygulama toplulukları" tespit etti. •Her departman, bir uzman dizini yaratma , bilgi yöneticisi yardım ve operasyonel kadrosu ile elektronik bülten panoları kurma ile görevlendirildi. •Özel bilgi yönetimi personeli şirket çapında entegre bilgi yönetimi çerçevesi ve sınıflandırma sisteminin geliştirilmesi ve kurulmasını denetledi •Dünya Bankası ilk bilgi yönetimi pilot programı uygulayıcısı oldu.
  • 21.
    21 Sonuçlar •Geliştirilmiş operasyonel etkinlik •Dahahızlı çevrim süresi •Daha kaliteli müşteri hizmetleri •Müşteriler, iş ortakları ve paydaşlarla geliştirilmiş ilişkiler •Daha fazla memnun çalışan Teknolojiler •Corporate intranet and extranet •Collaboration tools •Lotus Notes •Help desk •Fax/Faxback
  • 22.
    22 Yararlanılan Kaynaklar O’Dell, C.& Grayson, Jachson J. (2003). “Ne Bildiğimizi Bir Bilseydik”, İstanbul: Dışbank Yayınları: 21. Clarke, P., Cooper M. (2000), "Knowledge Management and Collaboration", Proc. Of the Third Int. Corif. On PracticalAspects of Knowledge Management CPAKM 2000, BaselSwitzerland, 30-31 OeL DUFFY J.,(2001),“Managing İntellectual Capital”,Information Management Journal, Prairie Village, Apr. Manaseo, B. (1996), Leading Firms Develop Knowledge Strategies,Knowledge Inc. October, LANG C.J (2001)”Managerial Concerns In Knowledge Management” Journal ofKnowledge Management V.S. Number.1. Beckman, Tom J. (1997), “A Methodology for Knowledge Management,” in Proceedings of International Association of Science and Technology for Development (IASTED) AI and Soft Computing Conference. Banff, Canada: 24-26. http://www.siemens.com/innovation/en/publikationen/publications_pof/pof_spring_2004/ knowledge_articles/knowledge_management.htm http://www.trainmor-knowmore.eu/0D19CA5E.en.aspx “Öğrenen Organizasyonlarda Bilgi Yönetimi ve e-öğrenme”, Erman Yükseltürk, Recep Çakır http://www.kmbestpractices.com