J P I R K E R @ M I T. E D U
S C I E N C E * PA S S I O N * T E C H N O L O G Y
K N O W Y O U R P L AY E R – O P T I M I Z I N G
T H E P L AY E R E X P E R I E N C E
J O H A N N A P I R K E R
J O H A N N A P I R K E R
• Computer Scientist & Software Engineering @Graz University of Technology
• Virtual Worlds @Massachusetts Institute of Technology
• Researcher at Institute for Information Systems & Computer Media, TU Graz
• Games Research, Design, & Development, Gamification
• Virtual, Immersive Worlds & Realities
• HCI, E-Learning, UX
• Website: www.jpirker.com
@ J O E Y P R I N K
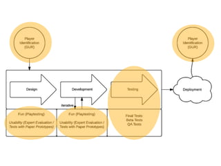
G A M E D E V E L O P M E N T P R O C E S S
– A F R I E N D .
“Oh wow - I love your game! The art is so nice!
The controls are a bit complicated, but it’s ok! It’s
awesome! I love the story!”
“WOW! You did this all by yourself? This is so
amazing! ”
– M O M .
IT’S A LOCAL MULTIPLAYER GAME WITH
PLACEHOLDER GRAPHICS!?!?
T H E M A I N C H A L L E N G E …
P H I L T O L E D A N O - H T T P : / / W W W. M R T O L E D A N O . C O M / G A M E R S
R E A L & H O N E S T
E M O T I O N S
Immersion
Audio
Animation
Graphics / 

Objects
Character (1st / 3rd)
Interactivity
Interface
Challenges Quests, Puzzles,…
D I F F E R E N T U S E R E X P E R I E N C E S
U X I N G A M E S
( V S I N W E B S I T E S / S O F T WA R E )
• Playing games is voluntary
• Games are all about fun & experiences
• Games industry is extremely competitive
U X I N G A M E S :
M A I N C H A L L E N G E S
• Modern games are large & complex (e.g. GTA, AC,..)
• Fluent gaming experience
• Fun first: everything should be intuitive and easy to learn
• Onboarding strategies and tutorial research
• Challenge: Onboarding for newcomers and not boring
for “experts”



G A M E S U S E R E X P E R I E N C E
• Quality Assurance
• “Can this tree fly?”
• Game Usability
• How usable is my game? (Interface, controls,..)
• Games User Research (GUR) and Games UX Research
• Who is my player? What are the created emotions?
G A M E S U S E R E X P E R I E N C E
M D A F R A M E W O R K
( H U N I C K E , L E B L A N C , Z U B E K )
• Mechanics - the rules or ‘verbs’ of the game
• spawn points / ammo / weapons

• Dynamics - how players use those rules
• camping, sniping

• Aesthetics - how the game makes the player feel
• challenge / tension / zen
http://www.cs.northwestern.edu/~hunicke/MDA.pdf
I T E R AT I V E D E V E L O P M E N T + M D A
M E T H O D S + D ATA
• Expert Evaluations / Heuristic Evaluation (HE)

• Playtesting
• Surveys, Interviews, Game Logs
• Think Aloud Protocol (TA) & Retrospective Testing
• Notes, Audio, Video, ..
• Biometrics
• Biodata, Eye tracking, physical states, emotions
• Focus Groups / Interviews with target groups 

• Game Analytics / Data logging
• Quantitative data e.g. engagement, maps, progress
details: gamesuserresearchsig.org
E X P E RT E VA L U AT I O N
… H O N E S T & B R U TA L
F E E D B A C K
U S A B I L I T Y H E U R I S T I C S F O R V I D E O
G A M E D E S I G N ( E . G . )
• 1. Provide consistent responses to the user’s actions.
• 2. Allow users to customize video and audio settings, difficulty and game speed.
• 3. Provide predictable and reasonable behavior for computer controlled units.
• 4. Provide unobstructed views that are appropriate for the user’s current actions
• 5. Allow users to skip non-playable and frequently repeated content.



6. Provide intuitive and customizable input mappings.
• 7. Provide controls that are easy to manage, and that have an appropriate level of sensitivity and
responsiveness.
• 8. Provide users with information on game status.
• 9. Provide instructions, training, and help.
• 10. Provide visual representations that are easy to interpret and that minimize the need for
micromanagement.
Pinelle, D., Wong, N., & Stach, T. (2008, April). Heuristic evaluation for games: usability principles for video game design. In Proceedings of the SIGCHI
Conference on Human Factors in Computing Systems (pp. 1453-1462). ACM.
KNOW
YOUR
QUESTIONS!
• Who is my target player?
• Does the player understand my story?
• Does the player know how to play?
• Does the player know the way?
• Is the learning process balanced?
• Does the player have freedom to play?
• How does the player feel?
• What emotions does the game create?
• Who is the real player (playing the
shipped game)?
K N O W Y O U R Q U E S T I O N S !
… W H O I S T H E P L AY E R ?
T H E P L AY E R
– J A S O N A L L A I R E 

( H T T P : / / T H E E S A . C O M / FA C T S / P D F S / E S A _ E F _ 2 0 1 4 . P D F )
“People of all ages play video games. There is no
longer a ‘stereotype game player,’ but instead a
game player could be your grandparent,
your boss, or even your professor.”
http://www.theesa.com/wp-content/uploads/2015/04/ESA-Essential-Facts-2015.pdf
B A R T L E ’ S G A M E R T Y P E S
http://www.gamerdna.com/quizzes/bartle-test-of-gamer-psychology
… H O W W O U L D A P L AY E R
R E T E L L T H I S S T O RY ?
T H E S T O RY
G A M E C O N C E P T S
A yellow creature eats dots while being chased by ghost
monsters…


A plumber jumps on the heads of mushrooms to find his
girlfriend…

Birds use physics to take vengeance on pigs…
Own everything (Monopoly)
AT
THE
HEART
OF
EACH
GAME
THERE
IS
A
SOLID
CONCEPT.
G A M E C O N C E P T S
Formalize the concept of your game - your story - in one
sentence 

…


Ask your players/testers after playtesting to formalize the
main story in one sentence
… compare …
… I S T H E U S E R A B L E T O
P L AY Y O U R G A M E ?
F R E E D O M , I N T E R FA C E ,
& F E E D B A C K
P L AY E R F E E D B A C K
http://bethsoft.com/en-gb/games/fallout_shelter
Give appropriate feedback
F U L L C O N T R O L
Add controls requested by players/testers
C O N S I S T E N T I N T E R FA C E D E S I G N
Nice game from Zambia: http://www.scndgen.com/
Button
Text
L E A R N I N G T H E G A M E
… H O W W O U L D A P L AY E R
L E A R N Y O U R M E C H A N I C S ?
Onboarding & Tutorials
http://imperiumgalactica.com/
Onboarding & Tutorials
https://playfeist.net
G A M E O N
H O W T O C R E AT E A F L U E N T
G A M I N G E X P E R I E N C E ?
F L O W ( M I H A LY C S I K S Z E N T M I H A LY I )
("The Art of Game Design" book by Jesse Schell)
G A M E S A R E M A D E F O R
T H E P L AY E R S
Nice article: http://www.gamasutra.com/view/feature/168114/understanding_user_research_its_.php
G A M E S U S E R R E S E A R C H = F E E D B A C K
F O R G A M E D E S I G N E R S H O W P L AY E R S
W O U L D E X P E R I E N C E T H E I R G A M E S
P L AY T E S T I N G
… WAT C H O T H E R S P L AY
Y O U R G A M E
T H I N K I N G A L O U D
T H I N K I N G A L O U D P R O T O C O L S . .
E Y E - T R A C K I N G
• User’s gaze while playing
the game is recorded
• What does the user see?
• What does the user miss?
Thanks to Sony London
Thanks to Sony London
P L AY E R A N A LY S I S
H O W T O M E A S U R E F U N ?
Jeanne H. Brockmyer, Christine M. Fox, Kathleen A. Curtiss, Evan McBroom, Kimberly M. Burkhart, Jacquelyn N. Pidruzny. (2009). The development of the Game Engagement Questionaire: A
measure of engagement in video game playing. Journal of Experimental Social Psychology. Vol. 45, pp. 624-634.
Jeanne H. Brockmyer, Christine M. Fox, Kathleen A. Curtiss, Evan McBroom, Kimberly M. Burkhart, Jacquelyn N. Pidruzny. (2009). The development of the Game Engagement Questionaire: A
measure of engagement in video game playing. Journal of Experimental Social Psychology. Vol. 45, pp. 624-634.
0	
1	
2	
3	
4	
5	
6	
7	
8	
9	
10	
Level	1	 Level	2	 Level	3	 Level	4	 Level	5	 Level	6	 Level	7	 Level	8	
Avg	Player	Experience	
Fun	
Difficulty	
Frustra<on
B I G P L AY E R D ATA
P L AY E R H A B I T ( P L AY E R F I N G E R P R I N T )
0%	 20%	 40%	 60%	 80%	 100%	
Player	Type	1	
Player	Type	2	
Player	Type	3	
Player	Type	4	
Player	Type	5	
Time	spent	
Game	Mode	A	
Game	Mode	B	
Game	Mode	C	
Game	Mode	D	
Game	Mode	E	
0%	 20%	 40%	 60%	 80%	 100%	
Story	Enjoyer	
Party	Player	
Killer		
Online	Hero	
Allrounder	
Time	spent	
Story	
Campaign	
Arena	
Online	MulAplayer	
Local	MulAplayer
4 P L AY E R T Y P E S N P L AY E R T Y P E S
Story	
Story	Enjoyer	
Party	Player	
Killer		
Online	Hero	
Allrounder	
Story	
Story	Enjoyer	
Party	Player	
Killer		
Online	Hero	
Allrounder	
Explorer
C O L L E C T D ATA F O R
Y O U R E N V I R O N M E N T
C O N T E X T U A L F E E D B A C K
awesome!
confused

/lost frustrated
D E S I G N Y O U R T E S T L I K E
Y O U ’ V E D E S I G N E D Y O U R G A M E
. . H O N E S T & A S S O O N A S P O S S I B L E
C R E AT E Y O U R O W N
N E T W O R K O F E X P E R T S
. . B E H O N E S T
P L AY G A M E S . .
. . L E A R N F R O M G O O D &
F R O M B A D T H I N G S
T H A N K Y O U F O R Y O U R
AT T E N T I O N .
J O H A N N A P I R K E R , J P I R K E R @ M I T. E D U , W W W. J P I R K E R . C O M , @ J O E Y P R I N K
This is how others play your game!

Know your player - Optimizing the player experience

  • 1.
    J P IR K E R @ M I T. E D U S C I E N C E * PA S S I O N * T E C H N O L O G Y K N O W Y O U R P L AY E R – O P T I M I Z I N G T H E P L AY E R E X P E R I E N C E J O H A N N A P I R K E R
  • 2.
    J O HA N N A P I R K E R • Computer Scientist & Software Engineering @Graz University of Technology • Virtual Worlds @Massachusetts Institute of Technology • Researcher at Institute for Information Systems & Computer Media, TU Graz • Games Research, Design, & Development, Gamification • Virtual, Immersive Worlds & Realities • HCI, E-Learning, UX • Website: www.jpirker.com @ J O E Y P R I N K
  • 3.
    G A ME D E V E L O P M E N T P R O C E S S
  • 4.
    – A FR I E N D . “Oh wow - I love your game! The art is so nice! The controls are a bit complicated, but it’s ok! It’s awesome! I love the story!” “WOW! You did this all by yourself? This is so amazing! ” – M O M .
  • 5.
    IT’S A LOCALMULTIPLAYER GAME WITH PLACEHOLDER GRAPHICS!?!?
  • 6.
    T H EM A I N C H A L L E N G E …
  • 7.
    P H IL T O L E D A N O - H T T P : / / W W W. M R T O L E D A N O . C O M / G A M E R S R E A L & H O N E S T E M O T I O N S
  • 8.
    Immersion Audio Animation Graphics / 
 Objects Character(1st / 3rd) Interactivity Interface Challenges Quests, Puzzles,… D I F F E R E N T U S E R E X P E R I E N C E S
  • 9.
    U X IN G A M E S ( V S I N W E B S I T E S / S O F T WA R E ) • Playing games is voluntary • Games are all about fun & experiences • Games industry is extremely competitive
  • 10.
    U X IN G A M E S : M A I N C H A L L E N G E S • Modern games are large & complex (e.g. GTA, AC,..) • Fluent gaming experience • Fun first: everything should be intuitive and easy to learn • Onboarding strategies and tutorial research • Challenge: Onboarding for newcomers and not boring for “experts”
 

  • 11.
    G A ME S U S E R E X P E R I E N C E • Quality Assurance • “Can this tree fly?” • Game Usability • How usable is my game? (Interface, controls,..) • Games User Research (GUR) and Games UX Research • Who is my player? What are the created emotions?
  • 12.
    G A ME S U S E R E X P E R I E N C E
  • 14.
    M D AF R A M E W O R K ( H U N I C K E , L E B L A N C , Z U B E K ) • Mechanics - the rules or ‘verbs’ of the game • spawn points / ammo / weapons
 • Dynamics - how players use those rules • camping, sniping
 • Aesthetics - how the game makes the player feel • challenge / tension / zen http://www.cs.northwestern.edu/~hunicke/MDA.pdf
  • 15.
    I T ER AT I V E D E V E L O P M E N T + M D A
  • 16.
    M E TH O D S + D ATA • Expert Evaluations / Heuristic Evaluation (HE)
 • Playtesting • Surveys, Interviews, Game Logs • Think Aloud Protocol (TA) & Retrospective Testing • Notes, Audio, Video, .. • Biometrics • Biodata, Eye tracking, physical states, emotions • Focus Groups / Interviews with target groups 
 • Game Analytics / Data logging • Quantitative data e.g. engagement, maps, progress details: gamesuserresearchsig.org
  • 17.
    E X PE RT E VA L U AT I O N … H O N E S T & B R U TA L F E E D B A C K
  • 18.
    U S AB I L I T Y H E U R I S T I C S F O R V I D E O G A M E D E S I G N ( E . G . ) • 1. Provide consistent responses to the user’s actions. • 2. Allow users to customize video and audio settings, difficulty and game speed. • 3. Provide predictable and reasonable behavior for computer controlled units. • 4. Provide unobstructed views that are appropriate for the user’s current actions • 5. Allow users to skip non-playable and frequently repeated content.
 
 6. Provide intuitive and customizable input mappings. • 7. Provide controls that are easy to manage, and that have an appropriate level of sensitivity and responsiveness. • 8. Provide users with information on game status. • 9. Provide instructions, training, and help. • 10. Provide visual representations that are easy to interpret and that minimize the need for micromanagement. Pinelle, D., Wong, N., & Stach, T. (2008, April). Heuristic evaluation for games: usability principles for video game design. In Proceedings of the SIGCHI Conference on Human Factors in Computing Systems (pp. 1453-1462). ACM. KNOW YOUR QUESTIONS!
  • 19.
    • Who ismy target player? • Does the player understand my story? • Does the player know how to play? • Does the player know the way? • Is the learning process balanced? • Does the player have freedom to play? • How does the player feel? • What emotions does the game create? • Who is the real player (playing the shipped game)? K N O W Y O U R Q U E S T I O N S !
  • 20.
    … W HO I S T H E P L AY E R ? T H E P L AY E R
  • 21.
    – J AS O N A L L A I R E 
 ( H T T P : / / T H E E S A . C O M / FA C T S / P D F S / E S A _ E F _ 2 0 1 4 . P D F ) “People of all ages play video games. There is no longer a ‘stereotype game player,’ but instead a game player could be your grandparent, your boss, or even your professor.”
  • 22.
  • 23.
    B A RT L E ’ S G A M E R T Y P E S http://www.gamerdna.com/quizzes/bartle-test-of-gamer-psychology
  • 24.
    … H OW W O U L D A P L AY E R R E T E L L T H I S S T O RY ? T H E S T O RY
  • 25.
    G A ME C O N C E P T S A yellow creature eats dots while being chased by ghost monsters… 
 A plumber jumps on the heads of mushrooms to find his girlfriend…
 Birds use physics to take vengeance on pigs… Own everything (Monopoly) AT THE HEART OF EACH GAME THERE IS A SOLID CONCEPT.
  • 26.
    G A ME C O N C E P T S Formalize the concept of your game - your story - in one sentence 
 … 
 Ask your players/testers after playtesting to formalize the main story in one sentence … compare …
  • 27.
    … I ST H E U S E R A B L E T O P L AY Y O U R G A M E ? F R E E D O M , I N T E R FA C E , & F E E D B A C K
  • 28.
    P L AYE R F E E D B A C K http://bethsoft.com/en-gb/games/fallout_shelter Give appropriate feedback
  • 29.
    F U LL C O N T R O L Add controls requested by players/testers
  • 30.
    C O NS I S T E N T I N T E R FA C E D E S I G N Nice game from Zambia: http://www.scndgen.com/ Button Text
  • 31.
    L E AR N I N G T H E G A M E … H O W W O U L D A P L AY E R L E A R N Y O U R M E C H A N I C S ?
  • 32.
  • 33.
  • 35.
    G A ME O N H O W T O C R E AT E A F L U E N T G A M I N G E X P E R I E N C E ?
  • 36.
    F L OW ( M I H A LY C S I K S Z E N T M I H A LY I ) ("The Art of Game Design" book by Jesse Schell)
  • 37.
    G A ME S A R E M A D E F O R T H E P L AY E R S Nice article: http://www.gamasutra.com/view/feature/168114/understanding_user_research_its_.php G A M E S U S E R R E S E A R C H = F E E D B A C K F O R G A M E D E S I G N E R S H O W P L AY E R S W O U L D E X P E R I E N C E T H E I R G A M E S
  • 38.
    P L AYT E S T I N G … WAT C H O T H E R S P L AY Y O U R G A M E
  • 39.
    T H IN K I N G A L O U D
  • 40.
    T H IN K I N G A L O U D P R O T O C O L S . .
  • 41.
    E Y E- T R A C K I N G • User’s gaze while playing the game is recorded • What does the user see? • What does the user miss?
  • 42.
  • 43.
  • 44.
    P L AYE R A N A LY S I S
  • 45.
    H O WT O M E A S U R E F U N ?
  • 46.
    Jeanne H. Brockmyer,Christine M. Fox, Kathleen A. Curtiss, Evan McBroom, Kimberly M. Burkhart, Jacquelyn N. Pidruzny. (2009). The development of the Game Engagement Questionaire: A measure of engagement in video game playing. Journal of Experimental Social Psychology. Vol. 45, pp. 624-634.
  • 47.
    Jeanne H. Brockmyer,Christine M. Fox, Kathleen A. Curtiss, Evan McBroom, Kimberly M. Burkhart, Jacquelyn N. Pidruzny. (2009). The development of the Game Engagement Questionaire: A measure of engagement in video game playing. Journal of Experimental Social Psychology. Vol. 45, pp. 624-634.
  • 48.
    0 1 2 3 4 5 6 7 8 9 10 Level 1 Level 2 Level 3 Level 4 Level 5 Level 6 Level 7 Level 8 Avg Player Experience Fun Difficulty Frustra<on
  • 49.
    B I GP L AY E R D ATA
  • 50.
    P L AYE R H A B I T ( P L AY E R F I N G E R P R I N T ) 0% 20% 40% 60% 80% 100% Player Type 1 Player Type 2 Player Type 3 Player Type 4 Player Type 5 Time spent Game Mode A Game Mode B Game Mode C Game Mode D Game Mode E 0% 20% 40% 60% 80% 100% Story Enjoyer Party Player Killer Online Hero Allrounder Time spent Story Campaign Arena Online MulAplayer Local MulAplayer
  • 51.
    4 P LAY E R T Y P E S N P L AY E R T Y P E S Story Story Enjoyer Party Player Killer Online Hero Allrounder Story Story Enjoyer Party Player Killer Online Hero Allrounder Explorer
  • 52.
    C O LL E C T D ATA F O R Y O U R E N V I R O N M E N T
  • 53.
    C O NT E X T U A L F E E D B A C K awesome! confused
 /lost frustrated
  • 54.
    D E SI G N Y O U R T E S T L I K E Y O U ’ V E D E S I G N E D Y O U R G A M E . . H O N E S T & A S S O O N A S P O S S I B L E
  • 55.
    C R EAT E Y O U R O W N N E T W O R K O F E X P E R T S . . B E H O N E S T
  • 56.
    P L AYG A M E S . . . . L E A R N F R O M G O O D & F R O M B A D T H I N G S
  • 57.
    T H AN K Y O U F O R Y O U R AT T E N T I O N . J O H A N N A P I R K E R , J P I R K E R @ M I T. E D U , W W W. J P I R K E R . C O M , @ J O E Y P R I N K This is how others play your game!