KOLEJ VOKASIONAL SUNGAI PETANI 2 ,
08000 SUNGAI PETANI
KEDAH DARUL AMAN

KERTAS PENERANGAN /
INFORMATION SHEET
KOD DAN NAMA
PROGRAM / PROGRAM
CODE AND NAME

SENI KULINARI

KERTAS KERJA / WORK SHEET
TAHAP / LEVEL

LEVEL 1 (SEMESTER 2 )

NO DAN TAJUK MODUL/
HSK 201 KITCHEN OPERATION
MODULE NO AND TITLE
NO DAN PERNYATAAN
TUGASAN /TASK(S) NO
AND STATEMENT

RECOGNIZE KITCHEN FUNCTION AREA
THIS MODULE PROVIDE KITCHEN OPERATION TO
DEVELOP
KITCHEN

OBJEKTIF MODUL /
MODULE OBJECTIVE

STUDENTS

KNOWLEDGE

ORGANIZATION,KITCHEN

AND

SKILL

IN

LAYOUT,KITCHEN

EQUIPMENT,KITCHEN FUNCTION AREA AND COLLECT
ORDERED

FOOD

ITEMS

IN

ACCORDANCE

TO

PROCEDURE ACCORDING TO INDUSTRY NEEDS.

NO KOD / CODE NO

TAJUK /TOPIC
TUJUAN / PURPOSE

HSK 201/K04/P(1/1)

:
:

Muka / Page : 1 Drp / Of : 17

RECOGNIZE KITCHEN FUNCTION AREA
This module introduce trainees to acquire knowledge in:
1. Identify flow concept
2. Determine kitchen function area
MENGENAL PASTI FUNGSI KAWASAN DAPUR ( RECOGNIZE KITCHEN FUNCTION
AREA )

Pelan atau susun atur dapur akan ditentukan oleh dasar atau polisi sesebuah
perniagaan/katering tersebut. Pelan atau susun atur dapur ini sering terhad oleh ruang yang
sedia ada. Dalam kompetensi ini kita akan melihat bagaimana bahan makanan bergerak
daripada pembekal ke lokasi perkhidmatan makanan,seterusnya ke dalam penyimpanan,
kemudian atas permintaan ke dapur, dan akhirnya selepas proses penyediaan makanan
dihidangkan kepada pelanggan. Kawasan pengeluaran makanan dibahagikan kepada 6
kawasan utama iaitu:
1.
2.
3.
4.
5.
6.

Kawasan penerimaan ( receiving area )
Kawasan penyimpanan ( storage area )
Kawasan persediaan ( preparation area )
Kawasan pengeluaran / memasak ( production area )
Kawasan perkhidmatan ( service area )
Kawasan pembersihan ( cleaning area )

Seperti dalam mana-mana industri perkhidmatan makanan, sesebuah dapur biasanya
mempunyai tiga fungsi utama iaitu:
1. Menerima bahan-bahan mentah
2. Mengubah ia menjadi makanan siap
3. Menyajikan makanan kepada pelanggan.
Keperluan kawasan : Ada kemungkinan bahawa ruang dapur akan dikurangkan untuk
menyediakan kapasiti tempat duduk yang lebih di restoran. Walau bagaimanapun ruang dapur
yang sempit, dan tidak dirancang dengan baik akan menyebabkan berlakunya kelewatan
dalam menyediakan perkhidmatan kepada pelanggan. Ini biasanya akan menjejaskan
keuntungan dan pendapatan. . Kemudahan yang tidak mencukupi juga akan menjejaskan
semangat kakitangan untuk bekerja.
Biasanya ruang dapur adalah 25% -33% daripada ruang yang diperuntukkan kepada sesebuah
restoran. Secara umumnya ¼ kawasan dapur diperuntukkan untuk kawasan penyimpanan.
Selebihnya dibahagikan antara kawasan pra-penyediaan, memasak dan perkhidmatan
( service ).

Ikhwani kvsp2 | Confidential
Rajah 1 : Contoh pelan lantai dapur

Ikhwani kvsp2 | Confidential
Rajah 2 : Contoh Pelan lantai dapur

Ikhwani kvsp2 | Confidential
MENENTUKAN FUNGSI SETIAP KAWASAN DAPUR (
FUNCTION AREA )

DETERMINE KITCHEN

1. Kawasan penerimaan ( receiving area )
Kawasan penerimaan : Kawasan penerimaan harus cukup besar dan selesa untuk
menerima jumlah dan jenis barang yang akan diserahkan. Kerani stor mesti memeriksa
semua barangan sebelum penerimaan. Kawasan penerimaan harus terletak
berhampiran pintu masuk ke kawasan penyimpanan supaya apabila selesai diperiksa,
barang-barang tersebut boleh terus disimpan dengan cepat.

Delivery quay / loading bay : Quay Penghantaran ini perlu ditempatkan berhampiran
stor dan perlu mempunyai platform untuk memudahkan urusan pemunggahan barang.
Ia juga perlu mempunyai sistem pencahayaan yang baik, dan dilengkapi dengan kipas
anti-haiwan perosak dan tirai udara di pintu. Satu sambungan air dengan paip air
diperlukan untuk memastikan pembersihan secara teratur dapat dilaksanakan. Troli
perlu disimpan berhampiran untuk memudahkan urusan memunggah dan mengangkut
barang.

Rajah 3 : Loading Bay / Quay penghantaran

Ikhwani kvsp2 | Confidential
2. Kawasan penyimpanan ( storage area )
i.

Stor (Simpanan Kering)

Rajah 4 : Stor simpanan kering / stor utama

Bilik penyimpanan kering perlu mempunyai ciri-ciri berikut:
• Perlu ada ruang yang mencukupi. Stor perlu direka untuk menangani keperluan
operasi perkhidmatan makanan. Perhatian patut diberikan iaitu ruang yang tidak
terlalu besar kerana mungkin ada kecenderungan stor menjadi kosong.
Keperluan ruang harus berdasarkan menu yang ditawarkan dan kekerapan
penghantaran bekalan.
• stor hendaklah terletak agak dekat dengan kawasan penerimaan dan kawasan
penyediaan makanan. ( production area )
• Akses kepada stor harus terhad kepada kakitangan stor dan pihak pengurusan.
• Suhu, kelembapan dan pencahayaan perlu dipertimbangkan semasa
merancang bilik stor:
a. Kerana suhu yang tinggi boleh mempercepatkan kerosakan makanan
kering. Suhu perlu dikekalkan diantara 16°C hingga 21°C. julat; 10°C
adalah lebih baik.
b. Mengekalkan kelembapan 50 hingga 60 peratus
Ikhwani kvsp2 | Confidential
c.

Memastikan ada peredaran udara, menukar jumlah udara bilik stor
empat kali setiap jam.
d. Menghadkan cahaya matahari untuk mengelakkan barang-barang mudah
menjadi rosak, namun perlu mengekalkan cahaya lampu yang mencukupi
2 hingga 3 watt bagi setiap kaki persegi.
• Susunan rak dan susunan barangannya dengan ciri-ciri berikut:
a. Memerlukan barang-barang dikeluarkan dari kotak.
b. Rak harus boleh dilaraskan dan diperbuat daripada kayu atau logam.
c. Rak harus tidak lebih daripada 7.5 kaki dari lantai untuk memudahkan
kerja pembersihan.
d. Barangan pukal boleh disimpan pada palet 6 hingga 7 inci dari lantai.
e. Menyimpan barang-barang jauh dari dinding dan lantai untuk
memudahkan peredaran udara dan pembersihan; juga menghalang
penyerapan kelembapan.
f. Simpan barang-barang dengan cara yang teratur; menggunakan sistem
penomboran atau pengkodan.
g. Simpan barang-barang supaya mudah mencari barangan tersebut dan
mengambil inventori.
h. 8. Gunakan system “ FIFO” (first in first out), gunakan kaedah kitaran;
berdasarkan tarikh luput.
• Perlindungan produk-produk makanan dari kutu dan serangga:
a.
b.
c.
d.

Menutup bilik stor sebaik yang mungkin.
Bersihkan dan lakukan semburan racun serangga secara berkala.
Tidak meninggalkan sampah di kawasan penyimpanan.
Bijirin bungkusan besar dan barang-barang mudah rosak lain hendaklah
di simpan dalam bekas logam atau plastik yang bertutup rapat ; dan
dilabel pada penutup.

Ikhwani kvsp2 | Confidential
ii.

Penyimpanan sejuk ( refrigerated storage )

Rajah 5 : Stor penyimpanan sejuk



Pembinaan fizikal ruang sejuk perlu dirancang dengan baik, kerana ia
melibatkan kos yang tinggi dan mahal. Pertimbangan harus diberikan
kepada pengoperasian yang ekonomik, penyelenggaraan dan
kemudahan penggunaan. Perlu mempunyai ruang penyejukan yang
mencukupi ; ruang yang berasingan bagi produk daging , hasil tenusu,
sayur – sayuran dan buah – buahan.



Suhu perlu dikekalkan seperti berikut:
Daging 0-1 º C
Ikan 2-3 º C
Tenusu 4-5 º C
Sayur-sayuran.& Buah-buahan 6-7 º C



Lain-lain perkara perlu dipertimbangkan untuk penyimpanan sejuk
adalah: memastikan kawasan penyimpanan bersih, menyediakan lampu
radiasi ultraungu untuk mengawal pertumbuhan cendawan atau kulapuk;
menggunakan penggera suhu untuk mengesan sekiranya berlaku
kerosakan dalam sistem penyejukkan .

Ikhwani kvsp2 | Confidential
iii.

Penyimpanan makanan sejuk beku ( frozen food storage )

Rajah 6 : Stor penyimpanan makanan sejuk beku

Perkara-perkara berikut perlu diikuti dalam menyimpan makanan dalam
simpanan beku:






Suhu perlu dikekalkan dalam 0°C hingga -12°C.
Makanan perlu dibungkus dengan betul.
Jangan menyejukbekukan semula ( refreeze) produk sejuk beku yang
telah dicairkan.
Pertimbangkan penggunaan tolok haba( thermal gauge)
untuk
memantau suhu peti sejuk beku.
Menyimpan produk mengikut sistem “ FIFO”.

Ikhwani kvsp2 | Confidential
3. Kawasan penyediaan ( preparation area )
Pelbagai jenis makanan (ikan, daging, ayam, dan lain-lain) perlu mempunyai ruang
persediaan yang sesuai untuk setiap satu. Peralatan yang diperlukan untuk memasak
makanan hendaklah diletakkan berhampiran tempat memasak yang telah ditetapkan.
i.

Penyediaan sayur – sayuran.
Kerja-kerja dalam seksyen ini dibahagikan kepada 3 bahagian:
 Membasuh dan mencuci
 Mengupas
 Memotong, membentuk, mencincang, dan lain-lain.
Bilik persediaan ini kadang kala boleh jadi berhawa dingin. . bahagian ini juga
perlu mempunyai peralatan yang sesuai, rak, sinki, dan pelbagai mesin untuk
memotong, mengupas, mencarik, dan lain-lain. Di hotel-hotel yang lebih kecil
seksyen ini boleh digabungkan dengan tempat penyimpanan daging ( Butchery ).

Rajah 7 : Kawasan penyediaan

Ikhwani kvsp2 | Confidential
ii.

iii.

Butchery
Bilik berhawa dingin untuk penyediaan daging. Semua kerja berkaitan
pemprosesan daging dilakukan di bahagian ini. Pemotongan bahagian daging
akan dibuat mengikut spesifikasi dan dikawal . Ayam, ikan dan lain-lain juga
disediakan sini.

Rajah 8 : Butchery
Larder room
Merupakan bilik penyediaan untuk hidangan sejuk, sos, hors d'oeuvres dan
buffet sejuk.

4. Kawasan memasak ( cooking / production area )

Rajah 9 : Kawasan memasak

Ikhwani kvsp2 | Confidential
Bahagian memasak / dapur utama secara umumnya dianggap sebagai nadi utama
sesebuah dapur. Dapur utama mungkin terletak di bahagian tengah hotel di mana
semua urutan proses keseluruhan penyediaan makanan dilaksanakan ; menerima,
penyimpanan, penyediaan, memasak, melayani tetamu dan kawasan pembersihan
direka bentuk dan diuruskan.
Sebuah dapur yang utama biasanya terletak bersebelahan dengan bilik,perkhidmatan
(service room ) bar perkhidmatan ( bar service ), stor, pantry / stillroom,bakeri,butchery
dan lain-lain untuk memastikan kerja dapat dilaksanakan dengan cekap. .premis
perkhidmatan ini mungkin mempunyai kedua-dua “ a’ la carte “ dan “ table d;hote” menu
untuk sarapan pagi, makan tengah hari dan makan malam. Dapur ini perlu
menyediakan makanan untuk tiga atau empat restoran serentak. Walau bagaimanapun
terdapat dapur yang berasingan untuk jamuan banquet dan lain-lain aktiviti.
Pada asasnya, dapur utama dibahagikan kepada seksyen yang berikut:










Kawasan memasak utama ( the hot sections )
Stillroom
Kawasan penyediaan sayur – sayuran
Bahagian sejuk ( the cold sections )
Kawasan pastry / bakeri
Kawasan membersih dan membasuh ( kitchen steward )
Stor sejuk sementara ( cold provisional store )
Pejabat Head Chef
Larder

5. Kawasan perkhidmatan ( service area )
Kawasan Perkhidmatan terletak di antara dapur dan restoran dan mempunyai fungsifungsi berikut:
i.
Pesanan makanan.
ii.
Penghantaran makanan.
iii.
Cashiering.

Pengeluaran makanan ke restoran dijalankan di sini. Seorang staf dapur yang dikenali
sebagai Abouyer ditempatkan di counter survey sepanjang tempoh penyajian.
Tugas Aboyeur :
i.
Apabila menerima resit pelayan (receipts of waiter’s check) (Kot'S) Abouyer
akan mengumumkan dengan suara yang kuat dan jelas kehendak pesanan
dengan apa-apa arahan khas sekiranya ada.
Ikhwani kvsp2 | Confidential
Perintah Aboyeur biasanya terdiri daripada:
i.
ii.
iii.
iv.
v.

Penetapan chef de partie.eg patissier, totisseur.
Bilangan porsi yang diperlukan.
Nama masakan
Gaya masakan ( style of cooking )
Hiasan dressing atau sauces

Partie mesti mengesahkan pesanan yang dibuat dan memberi respon balas. Biasanya
pesanan itu atau sebahagian daripada pesanan itu akan dihantar dahulu. Bahagian
pesanan berikutnya akan di hantar oleh pembantu.

Apabila suatu pesanan telah siap dan telah diambil oleh pelayan, aboyeur akan
mengeluarkan cek (KOT) dari hooks dan meletakkan ia ke dalam kotak yang berkunci.
Pada akhir perkhidmatan kotak tersebut akan diserahkan ke pejabat kawalan. Aboyeur
bertanggungjawab bagi keselamatan kotak tersebut.

Cashiering & bil
Juruwang menyediakan bil-bil dan memberikan ia kepada pelayan untuk di berikan
kepada tetamu. Pelayan akan mengambil wang dan memberikan kepada juruwang.
Juruwang selepas menerima wang akan meterai bil dengan perkataan 'berbayar' dan
memberikan kembali salinan asal bil kepada pelayan untuk diserahkan kepada tetamu.

6. Kawasan pembersihan ( cleaning area / dish washing area )
Kawasan ini amat penting dalam
operasi perkhidmatan makanan kerana
kepentingannya dalam memastikan sanitasi dan kebersihan. Kawasan mencuci terdiri
daripada 3 sub bahagian yang mana setiap bahagian dikendalikan oleh steward:
i.

ii.
iii.

Loading - peralatan kotor adalah pra-dibasuh iaitu membuang semua sisa
makanan dan diletakkan pada rak atau tray untuk cucian mesin pencuci pinggan
atau untuk cucian tangan.
Sama ada kerja mencuci dilakukan oleh mesin atau cara konvensional proses
yang dilalui adalah sama ; membasuh, membilas, sanitasi
Unloading – semua peralatan bersih akan
 disimpan di atas rak
 diambil oleh pelayan

Ikhwani kvsp2 | Confidential
Kerja mencuci pinggan mangkuk termasuk ; membuang sisa makanan dari peranggu
meja makan, Menerima, dan menyusun peralatan dan sedia untuk dibasuh, mencuci,
mengeringkan dan kemudian menyimpan peralatan.
Terdapat 3 suhu air yang diperlukan dalam proses membasuh pinggan mangkuk dan
peralatan memasak.
i.

Pra - membasuh
Bagi penyingkiran sisa makanan dan mencairkan lemak dan minyak di
permukaan memerlukan suhu air yang panas iaitu 48°C - 50°C.

ii.

Membasuh
Suhu 60 °C cukup panas untuk tindakan pembersihan berkesan.

iii.

sanitasi:
Bilas peralatan yang dicuci dengan air yang bersuhu 180°C selama 10 saat.
Kebanyakan bakteria akan mati pada suhu sekurangnya 170°C yang di bilas
selama 30 saat atau lebih.. Di hotel-hotel yang lebih kecil kerja – kerja
membasuh dilakukan secara manual. Sama ada membasuh pinggan mangkuk
dan peralatan menggunakan mesin atau kaedah konvensional proses yang di
laui adalah sama.

Rajah 10 : Dish washing

Ikhwani kvsp2 | Confidential
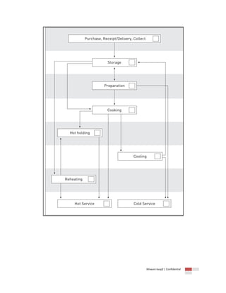
Berikut merupakan ringkasan carta alir fungsi ruang dapur.

Ikhwani kvsp2 | Confidential
Ikhwani kvsp2 | Confidential

Kitchen function area

  • 1.
    KOLEJ VOKASIONAL SUNGAIPETANI 2 , 08000 SUNGAI PETANI KEDAH DARUL AMAN KERTAS PENERANGAN / INFORMATION SHEET KOD DAN NAMA PROGRAM / PROGRAM CODE AND NAME SENI KULINARI KERTAS KERJA / WORK SHEET TAHAP / LEVEL LEVEL 1 (SEMESTER 2 ) NO DAN TAJUK MODUL/ HSK 201 KITCHEN OPERATION MODULE NO AND TITLE NO DAN PERNYATAAN TUGASAN /TASK(S) NO AND STATEMENT RECOGNIZE KITCHEN FUNCTION AREA THIS MODULE PROVIDE KITCHEN OPERATION TO DEVELOP KITCHEN OBJEKTIF MODUL / MODULE OBJECTIVE STUDENTS KNOWLEDGE ORGANIZATION,KITCHEN AND SKILL IN LAYOUT,KITCHEN EQUIPMENT,KITCHEN FUNCTION AREA AND COLLECT ORDERED FOOD ITEMS IN ACCORDANCE TO PROCEDURE ACCORDING TO INDUSTRY NEEDS. NO KOD / CODE NO TAJUK /TOPIC TUJUAN / PURPOSE HSK 201/K04/P(1/1) : : Muka / Page : 1 Drp / Of : 17 RECOGNIZE KITCHEN FUNCTION AREA This module introduce trainees to acquire knowledge in: 1. Identify flow concept 2. Determine kitchen function area
  • 2.
    MENGENAL PASTI FUNGSIKAWASAN DAPUR ( RECOGNIZE KITCHEN FUNCTION AREA ) Pelan atau susun atur dapur akan ditentukan oleh dasar atau polisi sesebuah perniagaan/katering tersebut. Pelan atau susun atur dapur ini sering terhad oleh ruang yang sedia ada. Dalam kompetensi ini kita akan melihat bagaimana bahan makanan bergerak daripada pembekal ke lokasi perkhidmatan makanan,seterusnya ke dalam penyimpanan, kemudian atas permintaan ke dapur, dan akhirnya selepas proses penyediaan makanan dihidangkan kepada pelanggan. Kawasan pengeluaran makanan dibahagikan kepada 6 kawasan utama iaitu: 1. 2. 3. 4. 5. 6. Kawasan penerimaan ( receiving area ) Kawasan penyimpanan ( storage area ) Kawasan persediaan ( preparation area ) Kawasan pengeluaran / memasak ( production area ) Kawasan perkhidmatan ( service area ) Kawasan pembersihan ( cleaning area ) Seperti dalam mana-mana industri perkhidmatan makanan, sesebuah dapur biasanya mempunyai tiga fungsi utama iaitu: 1. Menerima bahan-bahan mentah 2. Mengubah ia menjadi makanan siap 3. Menyajikan makanan kepada pelanggan. Keperluan kawasan : Ada kemungkinan bahawa ruang dapur akan dikurangkan untuk menyediakan kapasiti tempat duduk yang lebih di restoran. Walau bagaimanapun ruang dapur yang sempit, dan tidak dirancang dengan baik akan menyebabkan berlakunya kelewatan dalam menyediakan perkhidmatan kepada pelanggan. Ini biasanya akan menjejaskan keuntungan dan pendapatan. . Kemudahan yang tidak mencukupi juga akan menjejaskan semangat kakitangan untuk bekerja. Biasanya ruang dapur adalah 25% -33% daripada ruang yang diperuntukkan kepada sesebuah restoran. Secara umumnya ¼ kawasan dapur diperuntukkan untuk kawasan penyimpanan. Selebihnya dibahagikan antara kawasan pra-penyediaan, memasak dan perkhidmatan ( service ). Ikhwani kvsp2 | Confidential
  • 3.
    Rajah 1 :Contoh pelan lantai dapur Ikhwani kvsp2 | Confidential
  • 4.
    Rajah 2 :Contoh Pelan lantai dapur Ikhwani kvsp2 | Confidential
  • 5.
    MENENTUKAN FUNGSI SETIAPKAWASAN DAPUR ( FUNCTION AREA ) DETERMINE KITCHEN 1. Kawasan penerimaan ( receiving area ) Kawasan penerimaan : Kawasan penerimaan harus cukup besar dan selesa untuk menerima jumlah dan jenis barang yang akan diserahkan. Kerani stor mesti memeriksa semua barangan sebelum penerimaan. Kawasan penerimaan harus terletak berhampiran pintu masuk ke kawasan penyimpanan supaya apabila selesai diperiksa, barang-barang tersebut boleh terus disimpan dengan cepat. Delivery quay / loading bay : Quay Penghantaran ini perlu ditempatkan berhampiran stor dan perlu mempunyai platform untuk memudahkan urusan pemunggahan barang. Ia juga perlu mempunyai sistem pencahayaan yang baik, dan dilengkapi dengan kipas anti-haiwan perosak dan tirai udara di pintu. Satu sambungan air dengan paip air diperlukan untuk memastikan pembersihan secara teratur dapat dilaksanakan. Troli perlu disimpan berhampiran untuk memudahkan urusan memunggah dan mengangkut barang. Rajah 3 : Loading Bay / Quay penghantaran Ikhwani kvsp2 | Confidential
  • 6.
    2. Kawasan penyimpanan( storage area ) i. Stor (Simpanan Kering) Rajah 4 : Stor simpanan kering / stor utama Bilik penyimpanan kering perlu mempunyai ciri-ciri berikut: • Perlu ada ruang yang mencukupi. Stor perlu direka untuk menangani keperluan operasi perkhidmatan makanan. Perhatian patut diberikan iaitu ruang yang tidak terlalu besar kerana mungkin ada kecenderungan stor menjadi kosong. Keperluan ruang harus berdasarkan menu yang ditawarkan dan kekerapan penghantaran bekalan. • stor hendaklah terletak agak dekat dengan kawasan penerimaan dan kawasan penyediaan makanan. ( production area ) • Akses kepada stor harus terhad kepada kakitangan stor dan pihak pengurusan. • Suhu, kelembapan dan pencahayaan perlu dipertimbangkan semasa merancang bilik stor: a. Kerana suhu yang tinggi boleh mempercepatkan kerosakan makanan kering. Suhu perlu dikekalkan diantara 16°C hingga 21°C. julat; 10°C adalah lebih baik. b. Mengekalkan kelembapan 50 hingga 60 peratus Ikhwani kvsp2 | Confidential
  • 7.
    c. Memastikan ada peredaranudara, menukar jumlah udara bilik stor empat kali setiap jam. d. Menghadkan cahaya matahari untuk mengelakkan barang-barang mudah menjadi rosak, namun perlu mengekalkan cahaya lampu yang mencukupi 2 hingga 3 watt bagi setiap kaki persegi. • Susunan rak dan susunan barangannya dengan ciri-ciri berikut: a. Memerlukan barang-barang dikeluarkan dari kotak. b. Rak harus boleh dilaraskan dan diperbuat daripada kayu atau logam. c. Rak harus tidak lebih daripada 7.5 kaki dari lantai untuk memudahkan kerja pembersihan. d. Barangan pukal boleh disimpan pada palet 6 hingga 7 inci dari lantai. e. Menyimpan barang-barang jauh dari dinding dan lantai untuk memudahkan peredaran udara dan pembersihan; juga menghalang penyerapan kelembapan. f. Simpan barang-barang dengan cara yang teratur; menggunakan sistem penomboran atau pengkodan. g. Simpan barang-barang supaya mudah mencari barangan tersebut dan mengambil inventori. h. 8. Gunakan system “ FIFO” (first in first out), gunakan kaedah kitaran; berdasarkan tarikh luput. • Perlindungan produk-produk makanan dari kutu dan serangga: a. b. c. d. Menutup bilik stor sebaik yang mungkin. Bersihkan dan lakukan semburan racun serangga secara berkala. Tidak meninggalkan sampah di kawasan penyimpanan. Bijirin bungkusan besar dan barang-barang mudah rosak lain hendaklah di simpan dalam bekas logam atau plastik yang bertutup rapat ; dan dilabel pada penutup. Ikhwani kvsp2 | Confidential
  • 8.
    ii. Penyimpanan sejuk (refrigerated storage ) Rajah 5 : Stor penyimpanan sejuk  Pembinaan fizikal ruang sejuk perlu dirancang dengan baik, kerana ia melibatkan kos yang tinggi dan mahal. Pertimbangan harus diberikan kepada pengoperasian yang ekonomik, penyelenggaraan dan kemudahan penggunaan. Perlu mempunyai ruang penyejukan yang mencukupi ; ruang yang berasingan bagi produk daging , hasil tenusu, sayur – sayuran dan buah – buahan.  Suhu perlu dikekalkan seperti berikut: Daging 0-1 º C Ikan 2-3 º C Tenusu 4-5 º C Sayur-sayuran.& Buah-buahan 6-7 º C  Lain-lain perkara perlu dipertimbangkan untuk penyimpanan sejuk adalah: memastikan kawasan penyimpanan bersih, menyediakan lampu radiasi ultraungu untuk mengawal pertumbuhan cendawan atau kulapuk; menggunakan penggera suhu untuk mengesan sekiranya berlaku kerosakan dalam sistem penyejukkan . Ikhwani kvsp2 | Confidential
  • 9.
    iii. Penyimpanan makanan sejukbeku ( frozen food storage ) Rajah 6 : Stor penyimpanan makanan sejuk beku Perkara-perkara berikut perlu diikuti dalam menyimpan makanan dalam simpanan beku:      Suhu perlu dikekalkan dalam 0°C hingga -12°C. Makanan perlu dibungkus dengan betul. Jangan menyejukbekukan semula ( refreeze) produk sejuk beku yang telah dicairkan. Pertimbangkan penggunaan tolok haba( thermal gauge) untuk memantau suhu peti sejuk beku. Menyimpan produk mengikut sistem “ FIFO”. Ikhwani kvsp2 | Confidential
  • 10.
    3. Kawasan penyediaan( preparation area ) Pelbagai jenis makanan (ikan, daging, ayam, dan lain-lain) perlu mempunyai ruang persediaan yang sesuai untuk setiap satu. Peralatan yang diperlukan untuk memasak makanan hendaklah diletakkan berhampiran tempat memasak yang telah ditetapkan. i. Penyediaan sayur – sayuran. Kerja-kerja dalam seksyen ini dibahagikan kepada 3 bahagian:  Membasuh dan mencuci  Mengupas  Memotong, membentuk, mencincang, dan lain-lain. Bilik persediaan ini kadang kala boleh jadi berhawa dingin. . bahagian ini juga perlu mempunyai peralatan yang sesuai, rak, sinki, dan pelbagai mesin untuk memotong, mengupas, mencarik, dan lain-lain. Di hotel-hotel yang lebih kecil seksyen ini boleh digabungkan dengan tempat penyimpanan daging ( Butchery ). Rajah 7 : Kawasan penyediaan Ikhwani kvsp2 | Confidential
  • 11.
    ii. iii. Butchery Bilik berhawa dinginuntuk penyediaan daging. Semua kerja berkaitan pemprosesan daging dilakukan di bahagian ini. Pemotongan bahagian daging akan dibuat mengikut spesifikasi dan dikawal . Ayam, ikan dan lain-lain juga disediakan sini. Rajah 8 : Butchery Larder room Merupakan bilik penyediaan untuk hidangan sejuk, sos, hors d'oeuvres dan buffet sejuk. 4. Kawasan memasak ( cooking / production area ) Rajah 9 : Kawasan memasak Ikhwani kvsp2 | Confidential
  • 12.
    Bahagian memasak /dapur utama secara umumnya dianggap sebagai nadi utama sesebuah dapur. Dapur utama mungkin terletak di bahagian tengah hotel di mana semua urutan proses keseluruhan penyediaan makanan dilaksanakan ; menerima, penyimpanan, penyediaan, memasak, melayani tetamu dan kawasan pembersihan direka bentuk dan diuruskan. Sebuah dapur yang utama biasanya terletak bersebelahan dengan bilik,perkhidmatan (service room ) bar perkhidmatan ( bar service ), stor, pantry / stillroom,bakeri,butchery dan lain-lain untuk memastikan kerja dapat dilaksanakan dengan cekap. .premis perkhidmatan ini mungkin mempunyai kedua-dua “ a’ la carte “ dan “ table d;hote” menu untuk sarapan pagi, makan tengah hari dan makan malam. Dapur ini perlu menyediakan makanan untuk tiga atau empat restoran serentak. Walau bagaimanapun terdapat dapur yang berasingan untuk jamuan banquet dan lain-lain aktiviti. Pada asasnya, dapur utama dibahagikan kepada seksyen yang berikut:          Kawasan memasak utama ( the hot sections ) Stillroom Kawasan penyediaan sayur – sayuran Bahagian sejuk ( the cold sections ) Kawasan pastry / bakeri Kawasan membersih dan membasuh ( kitchen steward ) Stor sejuk sementara ( cold provisional store ) Pejabat Head Chef Larder 5. Kawasan perkhidmatan ( service area ) Kawasan Perkhidmatan terletak di antara dapur dan restoran dan mempunyai fungsifungsi berikut: i. Pesanan makanan. ii. Penghantaran makanan. iii. Cashiering. Pengeluaran makanan ke restoran dijalankan di sini. Seorang staf dapur yang dikenali sebagai Abouyer ditempatkan di counter survey sepanjang tempoh penyajian. Tugas Aboyeur : i. Apabila menerima resit pelayan (receipts of waiter’s check) (Kot'S) Abouyer akan mengumumkan dengan suara yang kuat dan jelas kehendak pesanan dengan apa-apa arahan khas sekiranya ada. Ikhwani kvsp2 | Confidential
  • 13.
    Perintah Aboyeur biasanyaterdiri daripada: i. ii. iii. iv. v. Penetapan chef de partie.eg patissier, totisseur. Bilangan porsi yang diperlukan. Nama masakan Gaya masakan ( style of cooking ) Hiasan dressing atau sauces Partie mesti mengesahkan pesanan yang dibuat dan memberi respon balas. Biasanya pesanan itu atau sebahagian daripada pesanan itu akan dihantar dahulu. Bahagian pesanan berikutnya akan di hantar oleh pembantu. Apabila suatu pesanan telah siap dan telah diambil oleh pelayan, aboyeur akan mengeluarkan cek (KOT) dari hooks dan meletakkan ia ke dalam kotak yang berkunci. Pada akhir perkhidmatan kotak tersebut akan diserahkan ke pejabat kawalan. Aboyeur bertanggungjawab bagi keselamatan kotak tersebut. Cashiering & bil Juruwang menyediakan bil-bil dan memberikan ia kepada pelayan untuk di berikan kepada tetamu. Pelayan akan mengambil wang dan memberikan kepada juruwang. Juruwang selepas menerima wang akan meterai bil dengan perkataan 'berbayar' dan memberikan kembali salinan asal bil kepada pelayan untuk diserahkan kepada tetamu. 6. Kawasan pembersihan ( cleaning area / dish washing area ) Kawasan ini amat penting dalam operasi perkhidmatan makanan kerana kepentingannya dalam memastikan sanitasi dan kebersihan. Kawasan mencuci terdiri daripada 3 sub bahagian yang mana setiap bahagian dikendalikan oleh steward: i. ii. iii. Loading - peralatan kotor adalah pra-dibasuh iaitu membuang semua sisa makanan dan diletakkan pada rak atau tray untuk cucian mesin pencuci pinggan atau untuk cucian tangan. Sama ada kerja mencuci dilakukan oleh mesin atau cara konvensional proses yang dilalui adalah sama ; membasuh, membilas, sanitasi Unloading – semua peralatan bersih akan  disimpan di atas rak  diambil oleh pelayan Ikhwani kvsp2 | Confidential
  • 14.
    Kerja mencuci pingganmangkuk termasuk ; membuang sisa makanan dari peranggu meja makan, Menerima, dan menyusun peralatan dan sedia untuk dibasuh, mencuci, mengeringkan dan kemudian menyimpan peralatan. Terdapat 3 suhu air yang diperlukan dalam proses membasuh pinggan mangkuk dan peralatan memasak. i. Pra - membasuh Bagi penyingkiran sisa makanan dan mencairkan lemak dan minyak di permukaan memerlukan suhu air yang panas iaitu 48°C - 50°C. ii. Membasuh Suhu 60 °C cukup panas untuk tindakan pembersihan berkesan. iii. sanitasi: Bilas peralatan yang dicuci dengan air yang bersuhu 180°C selama 10 saat. Kebanyakan bakteria akan mati pada suhu sekurangnya 170°C yang di bilas selama 30 saat atau lebih.. Di hotel-hotel yang lebih kecil kerja – kerja membasuh dilakukan secara manual. Sama ada membasuh pinggan mangkuk dan peralatan menggunakan mesin atau kaedah konvensional proses yang di laui adalah sama. Rajah 10 : Dish washing Ikhwani kvsp2 | Confidential
  • 15.
    Berikut merupakan ringkasancarta alir fungsi ruang dapur. Ikhwani kvsp2 | Confidential
  • 16.
    Ikhwani kvsp2 |Confidential