IT for Productions& Manufacturing Pantit Sirapobthada
Material Requirement Planning  (MRP-1)
Material Requirement Planning (MRP-1) Types Of Techniques PUSH  PULL MRP1  JIT MRP2  KANBAN DRP1 DRP2
HAPPY CUSTOMER. HAPPY SUPPLIER…..
Major Problem Dependent on Accurate Forecasting Only Solution… Buy ‘Just Enough’ Stock
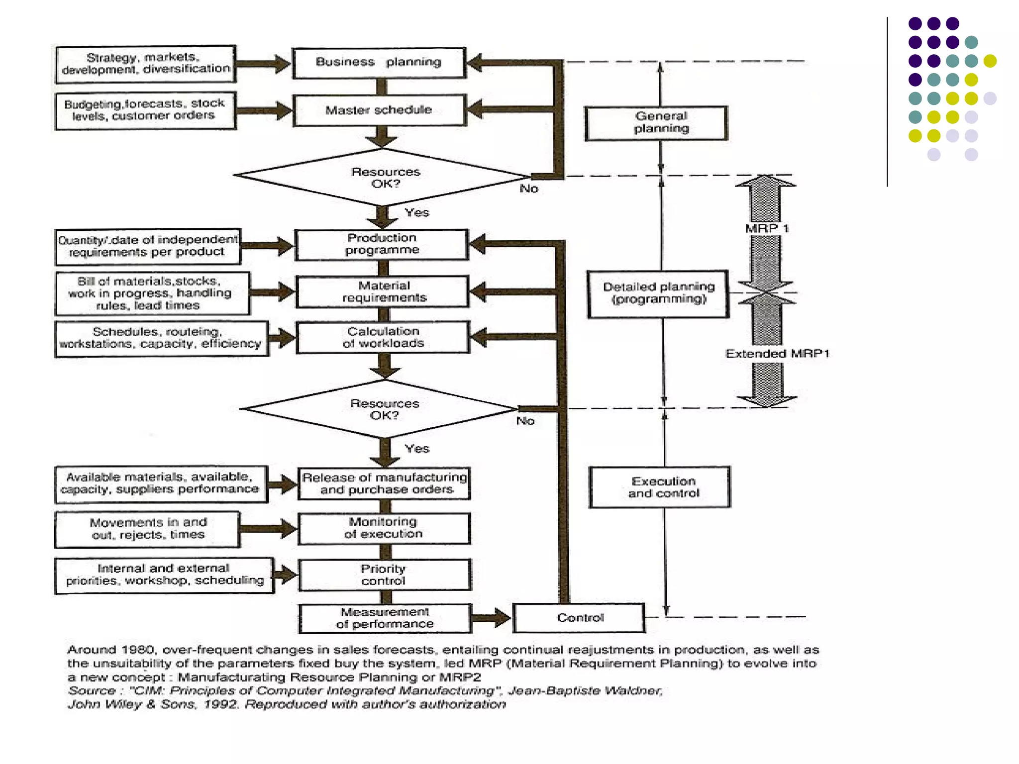
Material Requirement Planning  (MRP-1) Introduction of MRP in 1960’s by  Dr Joseph Orlicky. Definition : MRP is a software based production, planning and inventory control system used to manage the manufacturing process. It is a computer based system in which the given Master Schedule is exploded with Bills Of Material, into the required amount of raw material, parts and subassemblies needed top produce the final products in each tome period of say a week or month (called as “Buckets”)
MRP 1 -  Functions Forecasting Order, Planning and Control Priority Planning and Control Planning Capacity Requirement and Development of Broad Business Plans
Objectives  Ensure The Availability of Material Components and Products For Planned Production and Customer Delivery. Maintain The Lowest Possible Inventory Level. Plan Manufacturing Activities, Delivery Schedules and Purchasing Activities.
Key Elements Of MRP 1 Demand Forecasting:- It is the quantity demanded per year or per unit time which indirectly helps in knowing quantity to be supplied. Master Production Schedule (MPS):- MPS is a series of time phased quantities for each item that a company manufactures. It gives the details of the products to be manufactured over the given space of time. -
Example of MPS Forecast requires 10 desks in May 20 desks in June Material Required 880 screws 40 handles 240 planks 10 tops and 40 legs  5.55 tubes of glue 1760 screws 80 handles 480 planks 20 tops and 80 legs  11.1 tubes of glue
Bills Of Material (BOM):- BOM is the document generated at design stage. It gives the details of the structure of the product by dividing the final assembly into major assemblies and sub-assemblies. BOM provides details such as part name, part no., description, quantity required material, etc.
 
Inventory Status File (ISF):- ISF reports the inventory on hand. It allows the company to subtract existing inventory from gross requirements, so net requirements can be ordered. The ISF also reports on safety stock needs and lead times for each item.
MRP Program:- This is a computer software programme. First, it explodes the finish product’s demand into gross requirement for parts. Second, the package determines net requirements based on the ISF. Third, it place orders to meet the net quantities needed and lead times.
Material Requirements Planning MRP1 Master Production Schedule MRP Material requirement planning Material plans Customer orders Bill of materials Purchase orders Demand forecast Inventory records Works orders
Outputs And Reports:- The MRP 1 package generates many reports such as action notices, priority reports, inventory status information.
Advantages of MRP Improved Business Results Improved Manufacturing Results More Accurate And Timely Information Less Inventory Less Materials Obsolescence Time Phased Ordering Of Materials
Higher Reliability More Responsiveness To Market Demand Reduced Production Cost
Disadvantages  Increase In Material Acquisition Cost Higher Transportation Costs And Higher Unit Cost Potential Hazard Of A Production Slowdown Or Shutdown
Use Of Standardized Software Packages Does not Take Into Account Plant Capacity And Distribution Capacity High Stock-Out Costs.
Manufacturing Requirement Planning (MRP II)
 
Manufacturing Resource Planning  ( MRP II ) is defined as a method for the effective planning of all resources of a manufacturing company. Ideally, it addresses operational planning in units, financial planning in dollars, and has a simulation capability to answer "what-if" questions and extension of closed-loop MRP.
 
 
 
Major Developments From MRP Feedback Allocating reserves Matching the requirements Software extension programmers Data accuracy
 
Significant Payback Achieved By Coca-cola
Coca Cola: "Always" Class A MRP II Inventory levels:  down Productivity:  up Customer delivery performance:  improved Supplier delivery performance:  better Business Processes:  improved Data integrity:  high Cost of goods:  down Team Spirit:  high
Benefits In Different Levels
For Management An accurate, consistent and effective way to run the whole business The ability to manage orderly growth The ability to cope with difficult economic conditions
For Management Information Quicker, better information on which to base decisions Consistent information at all levels, in all departments Accurate records for internal and external use
For Sales / Marketing Improved on-time deliveries to customers Faster, more accurate delivery promising Improved responsiveness to customer needs
For Production Improved productivity and resource utilization Increased through output Better reliability of production plans
For Materials Management Better control of inventories Improved scheduling Productive relationships with suppliers
For Design / Engineering Improved design control Better quality and quality control
For Financial and Costing Reduced working capital for inventory Improved cash flow through quicker deliveries Accurate inventory records Timely and valid cost and profitability information
For And Against MRPII
FOR Long term planning tool for complex products Can give accurate completion date at time of order Fits in with conventional accounting Progress of manufacture available at all times Inventory size available at all times Control of work orders and changes is tight Many types of software available
Against File/database accuracy must be maintained Inventory accuracy is vital (99% accuracy is a typical requirement) Highly computer based Does not affect quality management, line balancing, or other production management issues Inflexible and relies on forecast. Temptation exists to over-ride and go manual
Distribution Requirements Planning  (DRP – I)
Distribution Requirements Planning (DRP I)   DRP is the application of MRP principles to the distribution environment. It integrates   the, special needs of distribution. It is a dynamic model which looks at a time-phased plan of   events that affect inventory.
What is DRP? DRP provides the basis for integrating supply chain inventory information and physical distribution activities with the Manufacturing Planning and Control  system.
What is DRP? Managing the flow of materials between firms, warehouses, distribution centers. DRP helps manage these material flows. Just like MRP did in Manufacturing. Links firms in the supply chain by providing planning records that carry demand information from receiving points to supply points and vice versa.
DRP Menu Items   Component Description Purpose in DRP Material Master Creates stock items and controlling elements of items, locations and policies that are used in the deployment process. Inventory Management Tracks inventory availability in all stock categories and supply and demand for an item.Also allows for the physical movement of inventory. Sales Planning, Forecasting and Demand Management Creates forecasts of customer demand which results in the creation of independent requirements at the distribution center.These independent requirements are later consumed by actual customer orders. Purchasing Creates quota arrangements that control the supply relationships in the network. Materials Requirements Planning Determines net supply and demand resulting in a proposal for the transfer of inventory from the plant to the distribution center.
Marketing Benefits Increases service level and decrease customer complaints. Improve inventory coordination. Enhances ability to offer customer a coordinated inventory management service.
Logistical Benefits Reduces freight costs. Reduces inventory level. Decreases warehousing space. Reduces customer freight cost. Enhances budgeting capitability.
Constraints of DRP Inventory planning systems require accurate and coordinated forecasts for each distribution center. Integrated planning is subject to system nervousness and frequent rescheduling, because of production breakdowns and delivery delays.  DRP is not the universal solution for inventory management.
Distribution Resource planning (DRP-II)
Distribution Resource planning   Distribution resource planning [DRP II] is an extension of DRP I.Distribution resource planning applies the time phased logic of DRP I to replenish inventories in multi echelon warehousing systems.Distribution resources planning extends DRP I to include the planning of key resources in a distribution system – warehouse space, equipments, labors, transport capacity [e.g trucks,rail cars] and financial flows
Objectives Of DRP II   The objective of Distribution Resource Planning are,   To improve customer service levels by anticipating customer demand at distribution centers and providing finished products at the correct location when customer needs arise . To provide an accurate requirements plan for manufacturing.   To optimize the distribution of available stock in the distribution network using the deployment function.
DRP II Provides a framework   Distribution resource planning provides a framework for determining the need to replenish inventory by:   Linking market requirements with manufacturing and demand management.   Relating current inventory positions and demand forecasts to production scheduling.   Matching material supply to manufacturing demand, and customer demand to product supply.
Factors needed for Implementing DRP II   Before the use of DRP for planning and deployment, we must set up a distribution network. A distribution network represents possible delivery relationships between the supplying plants and the distribution centers. DRP entails planning the supply chain from sales planning through delivery to the distribution centers, assuming there are sales orders or that sales forecasts are available. The primary aim of planning is to determine the quantities required on specific dates,including the lead times of the distribution lanes. The distribution network defines the normal supply method for execution.
CUSTOMERS DISTRIBUTIO N  CENTER DISTRIBUTION CENTER DISTRIBUTION CENTER DISTRIBUTION CENTER REGIONAL WAREHOUSE  DISTRIBUTION CENTER DISTRIBUTION CENTER REGIONAL  WAREHOUSE PLANT WAREHOUSE FINAL ASSMEBLY (MANUFACTURING)  SUB ASSEMBLY B SUB ASSEMBLY C SUB ASSEMBLY D SUB ASSEMBLY A PART C PART D PART E PART A PART B RAW MATERIALS
Difference between DRP and MRP   Raw materials stores,conversion process & finished goods store   MRP DRP Scope Inbound logistics Outbound logistics Guiding factor Guided by production schedules Guided by customer demand Control of the firm Under control of the firm Not under control of the firm Demand situation Operates in dependant demand situation Operates in independent demand situation Area of operation & coordination Coordinates scheduling & integration of materials into finished goods Coordinates demand between outlets & supply sources Stage of functioning Controls inventory until manufacturing & assembly is complete Controls inventory after manufacturing & assembly of finished goods Planning availability of stock at? Market[retailers] & warehouses
Contact Pantit Sirapobthada [email_address] Mobile: 089-6984705 Website: www.ebistoday.com

IT for Production & Manufacturing

  • 1.
    IT for Productions&Manufacturing Pantit Sirapobthada
  • 2.
  • 3.
    Material Requirement Planning(MRP-1) Types Of Techniques PUSH PULL MRP1 JIT MRP2 KANBAN DRP1 DRP2
  • 4.
    HAPPY CUSTOMER. HAPPYSUPPLIER…..
  • 5.
    Major Problem Dependenton Accurate Forecasting Only Solution… Buy ‘Just Enough’ Stock
  • 6.
    Material Requirement Planning (MRP-1) Introduction of MRP in 1960’s by Dr Joseph Orlicky. Definition : MRP is a software based production, planning and inventory control system used to manage the manufacturing process. It is a computer based system in which the given Master Schedule is exploded with Bills Of Material, into the required amount of raw material, parts and subassemblies needed top produce the final products in each tome period of say a week or month (called as “Buckets”)
  • 7.
    MRP 1 - Functions Forecasting Order, Planning and Control Priority Planning and Control Planning Capacity Requirement and Development of Broad Business Plans
  • 8.
    Objectives EnsureThe Availability of Material Components and Products For Planned Production and Customer Delivery. Maintain The Lowest Possible Inventory Level. Plan Manufacturing Activities, Delivery Schedules and Purchasing Activities.
  • 9.
    Key Elements OfMRP 1 Demand Forecasting:- It is the quantity demanded per year or per unit time which indirectly helps in knowing quantity to be supplied. Master Production Schedule (MPS):- MPS is a series of time phased quantities for each item that a company manufactures. It gives the details of the products to be manufactured over the given space of time. -
  • 10.
    Example of MPSForecast requires 10 desks in May 20 desks in June Material Required 880 screws 40 handles 240 planks 10 tops and 40 legs 5.55 tubes of glue 1760 screws 80 handles 480 planks 20 tops and 80 legs 11.1 tubes of glue
  • 11.
    Bills Of Material(BOM):- BOM is the document generated at design stage. It gives the details of the structure of the product by dividing the final assembly into major assemblies and sub-assemblies. BOM provides details such as part name, part no., description, quantity required material, etc.
  • 12.
  • 13.
    Inventory Status File(ISF):- ISF reports the inventory on hand. It allows the company to subtract existing inventory from gross requirements, so net requirements can be ordered. The ISF also reports on safety stock needs and lead times for each item.
  • 14.
    MRP Program:- Thisis a computer software programme. First, it explodes the finish product’s demand into gross requirement for parts. Second, the package determines net requirements based on the ISF. Third, it place orders to meet the net quantities needed and lead times.
  • 15.
    Material Requirements PlanningMRP1 Master Production Schedule MRP Material requirement planning Material plans Customer orders Bill of materials Purchase orders Demand forecast Inventory records Works orders
  • 16.
    Outputs And Reports:-The MRP 1 package generates many reports such as action notices, priority reports, inventory status information.
  • 17.
    Advantages of MRPImproved Business Results Improved Manufacturing Results More Accurate And Timely Information Less Inventory Less Materials Obsolescence Time Phased Ordering Of Materials
  • 18.
    Higher Reliability MoreResponsiveness To Market Demand Reduced Production Cost
  • 19.
    Disadvantages IncreaseIn Material Acquisition Cost Higher Transportation Costs And Higher Unit Cost Potential Hazard Of A Production Slowdown Or Shutdown
  • 20.
    Use Of StandardizedSoftware Packages Does not Take Into Account Plant Capacity And Distribution Capacity High Stock-Out Costs.
  • 21.
  • 22.
  • 23.
    Manufacturing Resource Planning ( MRP II ) is defined as a method for the effective planning of all resources of a manufacturing company. Ideally, it addresses operational planning in units, financial planning in dollars, and has a simulation capability to answer "what-if" questions and extension of closed-loop MRP.
  • 24.
  • 25.
  • 26.
  • 27.
    Major Developments FromMRP Feedback Allocating reserves Matching the requirements Software extension programmers Data accuracy
  • 28.
  • 29.
  • 30.
    Coca Cola: "Always"Class A MRP II Inventory levels: down Productivity: up Customer delivery performance: improved Supplier delivery performance: better Business Processes: improved Data integrity: high Cost of goods: down Team Spirit: high
  • 31.
  • 32.
    For Management Anaccurate, consistent and effective way to run the whole business The ability to manage orderly growth The ability to cope with difficult economic conditions
  • 33.
    For Management InformationQuicker, better information on which to base decisions Consistent information at all levels, in all departments Accurate records for internal and external use
  • 34.
    For Sales /Marketing Improved on-time deliveries to customers Faster, more accurate delivery promising Improved responsiveness to customer needs
  • 35.
    For Production Improvedproductivity and resource utilization Increased through output Better reliability of production plans
  • 36.
    For Materials ManagementBetter control of inventories Improved scheduling Productive relationships with suppliers
  • 37.
    For Design /Engineering Improved design control Better quality and quality control
  • 38.
    For Financial andCosting Reduced working capital for inventory Improved cash flow through quicker deliveries Accurate inventory records Timely and valid cost and profitability information
  • 39.
  • 40.
    FOR Long termplanning tool for complex products Can give accurate completion date at time of order Fits in with conventional accounting Progress of manufacture available at all times Inventory size available at all times Control of work orders and changes is tight Many types of software available
  • 41.
    Against File/database accuracymust be maintained Inventory accuracy is vital (99% accuracy is a typical requirement) Highly computer based Does not affect quality management, line balancing, or other production management issues Inflexible and relies on forecast. Temptation exists to over-ride and go manual
  • 42.
  • 43.
    Distribution Requirements Planning(DRP I) DRP is the application of MRP principles to the distribution environment. It integrates the, special needs of distribution. It is a dynamic model which looks at a time-phased plan of events that affect inventory.
  • 44.
    What is DRP?DRP provides the basis for integrating supply chain inventory information and physical distribution activities with the Manufacturing Planning and Control system.
  • 45.
    What is DRP?Managing the flow of materials between firms, warehouses, distribution centers. DRP helps manage these material flows. Just like MRP did in Manufacturing. Links firms in the supply chain by providing planning records that carry demand information from receiving points to supply points and vice versa.
  • 46.
    DRP Menu Items Component Description Purpose in DRP Material Master Creates stock items and controlling elements of items, locations and policies that are used in the deployment process. Inventory Management Tracks inventory availability in all stock categories and supply and demand for an item.Also allows for the physical movement of inventory. Sales Planning, Forecasting and Demand Management Creates forecasts of customer demand which results in the creation of independent requirements at the distribution center.These independent requirements are later consumed by actual customer orders. Purchasing Creates quota arrangements that control the supply relationships in the network. Materials Requirements Planning Determines net supply and demand resulting in a proposal for the transfer of inventory from the plant to the distribution center.
  • 47.
    Marketing Benefits Increasesservice level and decrease customer complaints. Improve inventory coordination. Enhances ability to offer customer a coordinated inventory management service.
  • 48.
    Logistical Benefits Reducesfreight costs. Reduces inventory level. Decreases warehousing space. Reduces customer freight cost. Enhances budgeting capitability.
  • 49.
    Constraints of DRPInventory planning systems require accurate and coordinated forecasts for each distribution center. Integrated planning is subject to system nervousness and frequent rescheduling, because of production breakdowns and delivery delays. DRP is not the universal solution for inventory management.
  • 50.
  • 51.
    Distribution Resource planning Distribution resource planning [DRP II] is an extension of DRP I.Distribution resource planning applies the time phased logic of DRP I to replenish inventories in multi echelon warehousing systems.Distribution resources planning extends DRP I to include the planning of key resources in a distribution system – warehouse space, equipments, labors, transport capacity [e.g trucks,rail cars] and financial flows
  • 52.
    Objectives Of DRPII The objective of Distribution Resource Planning are, To improve customer service levels by anticipating customer demand at distribution centers and providing finished products at the correct location when customer needs arise . To provide an accurate requirements plan for manufacturing. To optimize the distribution of available stock in the distribution network using the deployment function.
  • 53.
    DRP II Providesa framework Distribution resource planning provides a framework for determining the need to replenish inventory by: Linking market requirements with manufacturing and demand management. Relating current inventory positions and demand forecasts to production scheduling. Matching material supply to manufacturing demand, and customer demand to product supply.
  • 54.
    Factors needed forImplementing DRP II Before the use of DRP for planning and deployment, we must set up a distribution network. A distribution network represents possible delivery relationships between the supplying plants and the distribution centers. DRP entails planning the supply chain from sales planning through delivery to the distribution centers, assuming there are sales orders or that sales forecasts are available. The primary aim of planning is to determine the quantities required on specific dates,including the lead times of the distribution lanes. The distribution network defines the normal supply method for execution.
  • 55.
    CUSTOMERS DISTRIBUTIO N CENTER DISTRIBUTION CENTER DISTRIBUTION CENTER DISTRIBUTION CENTER REGIONAL WAREHOUSE DISTRIBUTION CENTER DISTRIBUTION CENTER REGIONAL WAREHOUSE PLANT WAREHOUSE FINAL ASSMEBLY (MANUFACTURING) SUB ASSEMBLY B SUB ASSEMBLY C SUB ASSEMBLY D SUB ASSEMBLY A PART C PART D PART E PART A PART B RAW MATERIALS
  • 56.
    Difference between DRPand MRP Raw materials stores,conversion process & finished goods store   MRP DRP Scope Inbound logistics Outbound logistics Guiding factor Guided by production schedules Guided by customer demand Control of the firm Under control of the firm Not under control of the firm Demand situation Operates in dependant demand situation Operates in independent demand situation Area of operation & coordination Coordinates scheduling & integration of materials into finished goods Coordinates demand between outlets & supply sources Stage of functioning Controls inventory until manufacturing & assembly is complete Controls inventory after manufacturing & assembly of finished goods Planning availability of stock at? Market[retailers] & warehouses
  • 57.
    Contact Pantit Sirapobthada[email_address] Mobile: 089-6984705 Website: www.ebistoday.com