Integrated Protection and Control
Strategies for Microgrid
Presented By:
Sheetal Chandak
Regd. No. : 1681001010
CSIR Ackn No: 143219/2K18/1
Supervised By:
Prof. (Dr. ) Pravat Kumar Rout
Dept . of Electrical & Electronics Engineering
Siksha ‘O’ Anusandhan (Deemed to be University)
Contents
 Introduction
 Problems Formulated
o Chapter 3 : Protection of DGs
o Chapter 4 : Protection and Primary Control of Microgrid
o Chapter 5 : Secondary Control of Microgrid-Part I
o Chapter 6 : Secondary Control of Microgrid-Part II
o Chapter 7 : Protection and Tertiary Control of Microgrid
 Road Map
 Conclusion
 Future Scope
 References
 Publications
13-Jul-21
2
A microgrid is a single, controllable, independent power system comprising
distributed generation(DG), loads, energy storage(ES) and control devices in
which DG and ES are directly connected to the user side in parallel.
What is Microgrid ?
A Microgrid
Sources
Loads
AC
DC
AC
DC
Unit
Controller
AC
DC
Unit
Controller
AC
DC
Unit
Controller
AC
DC
Unit
Controller
Cables
Cables
Cables
Cables
Microgrid
Centralized
Controller
Utility
Static
Transfer
Switch
Point of
Common
Coupling
Local
Loads
Local
Loads
Local
Loads
(b) Integration of microgrid into the existing
power system
Fig.1 The microgrid .
(a) Schematic layout of the microgrid.
3
Why to shift towards Microgrids ?
 Enhances the capacity and efficiency of the existing power services.
 Facilitates integration of renewable power sources, storage devices and
electric vehicles.
 Control over the power generation and consumption.
 Optimizes the asset utilization and operation of the system.
 Improvement in power quality and system reliability.
 Automated self-healing operation.
 Highly resistant to the cyber-attacks.
 Increases the consumers choice by permitting new products, services, and
markets.
 End-users are updated with every information to efficiently utilize their
supply.
13-Jul-21
4
Policies and Standards to design Microgrid
 The policy and regulatory hold the significant position as a
barriers in installation and integration of microgrids.
 Standards majorly focusing on the implementation and
integration of microgrids has addressed in IEEE series.
 IEEE 1547 series: A guide to achieve a connection between the
distributed power sources and electric system.
 IEEE 2030 Series: A guide for smart grid interoperability of
energy and information technologies with the power system.
13-Jul-21
5
Chapter 1: Publication: Chandak, S., & Rout, P. K. (2021). The implementation
framework of a microgrid: A review. International Journal of Energy Research, 45(3),
3523-3547.
Framework, Installation and Operational Concerns
 Equipment specification.
 Designing feeders for microgrid.
 Load flow analysis.
 Identifying the microgrid's modes of operation.
 Earthing.
 Evaluation of short-circuit current.
 Analysis on protection and coordination.
 Analysis on control system.
 Analysis on system stability.
 Energy Management.
 Testing.
13-Jul-21
6
Challenges faced in Microgrid Control
 Two Operational Mode: Grid-connected and Islanded.
 Topological changes in network.
 Execution of microgrid control hierarchy in both the modes.
 Intermittence in the generation of several micro-sources.
 Generation system undergoing a power flow bidirectional.
 Balanced generation and loading in a microgrid.
13-Jul-21
7
Challenges faced in Microgrid Protection
 Device Discrimination
 Change in Fault Current Level
 Sympathetic Tripping
 Reverse Power Flow
 Selectivity
 Islanding
 Unsynchronised Reclosing
13-Jul-21
8
Protection of DGs against
Islanding
Chapter-3
Roadmap:
13-Jul-21
9
Grid Connected
Microgrids.
Protectional
Issue Islanding
(Chapter-3,4)
Islanding
Islanding: Condition in which DGs
continues to power a location even though
external grid power is no longer present.
•Reasons for an urgency to detect islanding
scenarios:
 The voltage and frequency fluctuate
ominously.
 The utility line worker’s safety.
 The equipment could be damaged.
 Out of phase synchronisation with the
utility while restoration
Fig. 2 Occurrence of islanding
Utility
T1
1 2 3 4
5
6
7
8
11
12
13
9
10
DG-2
DG-1
L6
L1
L2
L3
L4
T2
Islanded Microgrid
PCC
L5
13-Jul-21
10
Islanding Detection Method
Remote Detection Method Local Detection Method
• Impedance Insertion
Scheme
• PLC Based Scheme
• PMU Based Scheme
• Transfer Trip Scheme
Hybrid IDMs:
• Positive Feedback & Voltage
Unbalance.
• Voltage & Reactive Power
Shift.
• SFS & Q-f Based Scheme.
• SFS and ROCOF.
Active IDMs:
• Impedance Measurement.
• Harmonic Signal Injection.
• Slip Mode Frequency Shift.
• Active Frequency Drift.
• Sandia Frequency Shift.
• Sandia Voltage Shift.
• Frequency Jump.
• Active and Reactive Power Injection.
• General Electricity Frequency Scheme.
• Average Absolute Frequency Deviation.
• Virtual Capacitor & Inductor.
• Other Miscellaneous Methods.
Passive IDMs: Based on Non-Signal Processing
• Over/under Voltage and Frequency.
• Phase Jump Detection.
• Harmonic Distortion.
• Rate of Change of Power.
• Rate of Change of Frequency.
• Rate of Change of Power over Frequency.
• Change of Impedance.
• Voltage Unbalance.
• Harmonic Signatures.
• Development of Dynamic Estimators.
Passive IDMs: Based on Signal Processing
• Fourier Transform.
• Wavelet Transform.
• Stockwell Transform.
• Hilbert- Haung Transform.
• Time-Time Transform.
• Mathematical Morphology.
13-Jul-21
11
 Strategies are verified based on detection time and non-detection zone.
 Remote islanding detection schemes:
• High implementation cost.
 Passive islanding detection schemes:
• Higher non-detection zone.
• Absolute threshold settings.
 Active islanding detection schemes:
• Additional requirement of power electronics devices/controller.
• The associated complexity of the system.
• Degradation of power quality.
Drawbacks of the detection strategies
13-Jul-21
12
Chapter 2: Publication: Mishra, M., Chandak, S., & Rout, P. K. (2019). Taxonomy
of Islanding detection techniques for distributed generation in microgrid. Renewable
Energy Focus, 31, 9-30.
Why redesigning of Islanding Detection Method?
Limitation from the Literature Review:
 The anti-islanding scheme should be an universal scheme applicable for all
the type of power sources integrated into the system.
 The features selected to design an islanding detection method should be
discussed with proper justification.
 Several aspects of a dataset are required to be taken care of for an efficient
anti-islanding scheme.
13-Jul-21
13
Designing of an Islanding Detection Method
Islanding
Literature Review
Problem Formulated: On what basis a feature is selected to
design an anti-islanding scheme
Problem Solution: Proposal of feature selection to design a
robust anti-islanding scheme
Results: Study-1
Study-2 13-Jul-21
14
System under Study
Parameters Ratings
DG1
DG2
DG3
Frequency
1.66MVA
2.5 MVA
2.22MVA
60 Hz
Transformer T1 4.16kV/575V
T2 4.16kV/1300V
T3 4.16kV/575V
T4 115kV/4.16kV
Loads L1 1.5MW, 0.9657MVar
L2 2.25MW,
1.0875MVar
L3 2MW, 0.9657MVar
Shunt Capacitor C1 200kVar
C2 100kVar
DG1:Wind turbine driven doubly fed induction generator ;
DG2:Hydro turbine governing system with a synchronous generator;
DG3:Type-4 wind turbine .
Fig.3 Schematic presentation of the modified IEEE 13-bus test system for the study.
13-Jul-21
15
Table 1 System Parameters
Proposed Strategy
 Features are extracted through simulation of modified IEEE 13 bus system.
 System integrates with synchronous and inverter-based distributed generators
for feature selection algorithm.
 An offline selection of optimal features for islanding detection, using modified
multi-objective differential evolution (MMODE) and extreme learning
machine.
 Computation of sensitive feature vectors through five standard objectives such
as dependability, security, accuracy, F-measure, and the number of features.
 Extreme learning machine has been used to cross-validate the performance of
selected feature vector in the noisy environment.
13-Jul-21
16
Design of MMODE
Start
Specify control parameters
Iteration
< NIter
Generate ‘P’ population
Generation
< G
Generate mutant vector
Generate trial vector by performing crossover
mechanism on target and mutant vector
Merge trial and target vector resulting ‘2P’ population
Evaluate each instances w.r.t each objective function for
fitness calculation
Assign rank based on non-dominated sorting as per the
fitness value of ‘2P’ population
Sort the 2P population as per rank
New population created by selecting top-most ‘P’ population
based on non-dominated sorting and crowding distance
Store the best feature
subset as per the
objective function
Stop
Yes
Yes
No
No
Mutation
Crossover
Selection
MMODEA is same steps of classical DE
except:
 Modification Required: The selection step
of the classical DE algorithm may pass over
certain good solutions.
 Modification proposed: The selection step
is modified with an elitism based non-
dominating sorting from NSGA-II.
• The modified selection step merges the
target and trial vectors (i.e., population size
of 2P).
• The non-domination rank and crowding
distance helps in obtaining the top-best
solutions of P size.
Fig.4 Flowchart for proposed MMODE algorithm
for feature selection
17
Chapter 3: Study-1
Offline Feature Selection:
 Design of a modified IEEE 13 bus system.
 Generated about 1864 cases { Islanding=784, Non-Islanding=1080}.
 About 45 features were studied [F1, .... F45]
 Efficient features were selected by using Modified Multi-objective
differential evolution algorithm coupled with extreme learning machine
classifier.
 5 Objective functions were considered: Dependability, Security, Accuracy,
F-measure, and the number of features.
 Selected features also cross-validated their performance under noisy
environment.
13-Jul-21
18
Table 2 Obtained feature subsets through the proposed MMODE coupled ELM algorithm
Feature Without Noise
Dependability Security Accuracy F-Measure
[F10 F11] 100% 100% 100% 100%
[F11 F30] 100% 98.88% 99.35% 99.24%
[F10 F11 F39] 100% 100% 100% 100%
[F11 F30 F39] 100% 99.53% 99.73% 99.68%
[F11 F30 F39 F43] 100% 100% 100% 100%
[F11 F30 F31 F39 F43] 100% 99.62% 99.78% 99.74%
[F10 F11 F18 F31 F39 F43] 100% 100% 100% 100%
Feature At 30 dB Noise
Dependability Security Accuracy F-Measure
[F10 F11] 98.72% 98.61% 98.65% 98.41%
[F11 F30] 96.04% 98.59% 97.51% 97.03%
[F10 F11 F39] 99.87% 99.62% 99.73% 99.68%
[F11 F30 F39] 95.28% 98.33% 97.04% 96.44%
[F11 F30 F39 F43] 95.91% 98.14% 97.21% 96.65%
[F11 F30 F31 F39 F43] 97.44% 98.33% 97.96% 97.57%
[F10 F11 F18 F31 F39 F43] 98.72% 98.88% 98.81% 98.59%
Feature At 20 dB Noise
Dependability Security Accuracy F-Measure
[F10 F11] 92.72% 96.11% 94.68% 93.62%
[F11 F30] 90.68% 95.46% 93.45% 92.09%
[F10 F11 F39] 94.77% 97.12% 96.13% 95.37%
[F11 F30 F39] 91.45% 95.46% 93.77% 92.51%
[F11 F30 F39 F43] 92.21% 95.37% 94.04% 92.87%
[F11 F30 F31 F39 F43] 90.68% 93.70% 92.43% 90.97%
[F10 F11 F18 F31 F39 F43] 94.13% 94.13% 95.60% 94.73%
Table 3. Performance of the feature subsets under 30db and 20db noise, to select the optimum feature vector
19
Results of Study-1
(a) Islanding
Fig. 5 Case study for feature F-10 [Vneg/Vpos] , (±20%P and ±5% Q Variation).
(b) Non-Islanding
Fig. 6 Case study for feature F-11 [Vzero/Vpos]
13-Jul-21
20
Results of Study-1
(a) Islanding (b) Non-Islanding
Results of Study-1
(a) Islanding
Fig.7 Case study for feature F-39 [THD of Current]
Fig.8 Feature compared on the basis of Islanding and Non-Islanding Scenarios.
(b) F-11
(a) F-10 (c) F-39
13-Jul-21
21
(b) Non-Islanding
(b) F-11 verses F-39
(a) F-10 verses F-11
(c) F-10 verses F-39
Results of Study-1
Fig. 9 Features plot.
13-Jul-21
22
Ref Type of DG
used
Is feature
selection
applied?
Extracted
no. of
features
Features
considered
for islanding
detection
Detection
speed
(msec)
Performance-based on the objective
function.
A D S FM
[28] MS No 11 11 - 91.6% 100% 83.3% 92.2%
[29] MI No 21 21 - 95.0% 100% 90.0% 95.7%
[30] MS Yes 11 3 - 100% 100% 100% 100%
[31] MS & MI Yes 21 4 180 100% - - -
[32] MS & MI Yes 27 11 30 97.5% 98.0% 97.1% -
Study-1 MS & MI Yes 45 3 75 100% 100% 100% 100%
*MS: Multiple Synchronous DG; MI: Multiple Inverter-based DG; A: Accuracy; D: Dependability; S: Security; FM: F-Measure.
Table.4 Comparative analysis of the proposed technique with the existing techniques
Comparative Analysis
13-Jul-21
23
 Study-1 is extended to design a strategy with zero NDZ, and reduced detection
time.
 To comparatively reduce the optimization time and search space, the features
undertaken in the subsequent study is reduced to 16 highly sensitive features.
Findings: Study 1
Motivation to extend the study
 The most efficient feature subset is concluded as [F-10 F-11 F-39].
 Objective Function: minimizing the number of features and maximizing the
performance parameters in noisy environments.
 The time taken to detect islanding based on ELM using selected feature vector is
approximately 75 milliseconds.
13-Jul-21
24
Chapter 3: Study-2
 Design of a Hybrid Islanding Detection Method (HIDM)
 System Design: IEEE 13 bus system.
 Generated Cases: 2064 cases.
 Features Extracted : 16 sensitive features
 Feature Selection: Modified Multi-objective differential evolution
algorithm coupled with an extreme learning machine classifier.
 Objective Function: 1. Accuracy with Number of features.
2. Dependability with Number of features.
 Accuracy based feature set used to design the passive method of
HIDM, [F1,F2,F4].
 Dependability based feature set implemented in active method of
HIDM, [F9].
13-Jul-21
25
Algorithm of the proposed HIDM
Start
16 sensitive feature extracted
for 2064 cases
Apply MMODEA-ELM using
objective function-1 and objection
function-2 independently.
Extraction of feature vector Fn
Where, n= number of features in vector
For objective function-1,n=1,2,3,4
For objective function-2,n=1,2,3,4
Cross-validate at noisy environment
Select an optimum feature vector for
both the objective function.
Measure voltage, current and
frequency from the PCC of an
operating system
Compute the features selected
from objective function-1
[F1 F2 F4]
Occurrence
of any variation in
the features?
No
Decision Tree
Yes
Island
detected?
Start injecting the disturbing
feature [F9] obtained from
objective function -2
No
-15<F1>+15
No
Detect
non-islanding
Islanding detected
Trip signal
Yes
Yes
Off-Line
Mode
On-Line
Mode
Observe the variations of F1
feature
Fig. 10 Flow-chart of the proposed offline and online approach
13-Jul-21
26
Features Dependability Features Accuracy
[F2] 100% [F 1 F2] 100%
[F8] 100% [F1 F2 F4] 100%
[F9] 100% [F6 F8 F15] 100%
[F15] 100% [F1 F2 F8 F15] 100%
Table 5 Performance of proposed algorithm for feature selection based on dependability and accuracy
Features Dependability Features Accuracy
At 30db noisy conditions
[F2] 96.07% [F 1 F2] 98.70%
[F8] 95.42% [F1 F2 F4] 98.88%
[F9] 100% [F6 F8 F15] 97.54%
[F15] 96.07% [F1 F2 F8 F15] 97.83%
At 20db noisy conditions
[F2] 92.81% [F 1 F2] 95.52
[F8] 90.84% [F1 F2 F4] 96.68%
[F9] 94.77% [F6 F8 F15] 94.37%
[F15] 91.50% [F1 F2 F8 F15] 94.66%
Table 6 Performance of ELM classifier on selected feature vectors
Off-line mode
13-Jul-21
27
Dependability: decreases the false identification rate; Accuracy: Accurate prediction of event
F1
I
NI
F1 > 2
F1 < 2
I
NI
F2 > 12
F2 < 12
F2
F4
F4 > 2
F4 < 2
I: Islanding
NI: Non-Islanding
Fig.11 Decision Tree
[F4]: dQ/dt
[F1]: dv/dt
[F2]: df/dt
Pref
+
-
PDG
Power
PI Controller
Qref
+
-
QDG
Power
PI Controller
IDG
abc
dq
VPCC
abc
dq
PLL θ
Id
Iq
Vd
Vq
Current
PI Controller
Current
PI Controller
ωLf
ω
ωLf
Id_ref
Iq_ref
+
-
+
+
-
+
+
-
+
Vd_ref
Vq_ref
SPWM
m
φ
ω
Switch
Signal
Noise
Noise
+
+
+
Vd
Vq
Fig.12 Interface control
strategy for master DG
[F9]: df/dp
On-line mode
13-Jul-21
28
Passive detection of the proposed HIDM
F1
I
NI
F1 > 2
F1 < 2
I
NI
F2 > 12
F2 < 12
F2
F4
F4 > 2
F4 < 2
F1
I
NI
F1 > 2
F1 < 2
I
NI
F2 > 12
F2 < 12
F2
F4
F4 > 2
F4 < 2
(a)
Fig.13 Scatter plot analysis to design a decision tree for setting threshold values
(b) 13-Jul-21
29
13-Jul-21
30
F1
I
NI
F1 > 2
F1 < 2
I
NI
F2 > 12
F2 < 12
F2
F4
F4 > 2
F4 < 2
I: Islanding
NI: Non-Islanding
Passive Detection: Non-islanding Events
Fig. Case study on non-islanding event.
(a) Variation in feature F4 (b) Variation in feature F1 (c) Variation in feature F2.
(a)
(c)
(b)
(a)
(c)
Fig. 14 Analysis of islanding events with active power load mismatch
(a) Variation in feature F4 (b) Variation in feature F1 (c) Variation in feature F2
(b)
13-Jul-21
31
F1
I
NI
F1 > 2
F1 < 2
I
NI
F2 > 12
F2 < 12
F2
F4
F4 > 2
F4 < 2
I: Islanding
NI: Non-Islanding
Passive Detection: Islanding Events
 The injected value is set less than 3% of feature variations [F9].
 The interruption is injected for a period of 5 cycles (i.e. from 0.58 seconds to 0.66
seconds).
 The second threshold specified for feature F1 in active method is ±15 p.u.
 Injection at 0.58 seconds in a small active power mismatch scenario, the islanding is
detected at 0.62 seconds as in Fig.15.(a).
 A non-islanding case is verified with injection of disturbance in Fig.15.(b), which
remains detected as non-islanding.
(a) Islanding Event
Fig.15 Feature F1 response for active approach
(b) Non- Islanding Event
Active detection of the proposed HIDM
Findings: Study 2
 An approach to justify the set of feature selected to design an efficient
anti-islanding scheme.
 Significant reduction in the detection time (i.e., within 7.5 cycles).
 Reduction of non-detection zone to negligible.
Publication in Chapter 3
 Chandak, S., Mishra, M., Nayak, S., & Rout, P. K. (2018). Optimal feature
selection for islanding detection in distributed generation. IET Smart
Grid, 1(3), 85-95. (IET: Scopus)
 Chandak, S., Mishra, M., & Rout, P. K. (2018). Hybrid islanding detection
with optimum feature selection and minimum NDZ. International
Transactions on Electrical Energy Systems, 28(10), e2602, (Wiley: Scopus,
SCIE, I.F=1.619). 13-Jul-21
33
Motivation for further study
 After, the detection of an islanding event, the DGs are signalled to
shut down, but this does not satisfy the maximum utilisation of the
generating sources.
 Islanding Detection for the protection of a Microgrid .
 Transition of Microgrid: Grid-Connected to Islanded
 Post-Islanding Stability of the Microgrid.
13-Jul-21
34
Chapter-4
Grid Connected
Microgrids.
Protectional
Issue Islanding
(Chapter-3,4)
Standalone
Microgrid
Control Strategies
For Microgrid
Protection and Primary Control Strategy
for Microgrid
Roadmap:
Primary Control
(Chapter- 4)
13-Jul-21
35
 Major technological evolution:
1. Multiple inverter-based DG concept increases the communication
complexity between the inverters connected to the PCC.
2. Integration of many diversified sources.
 The major challenges while reconsidering and adopting the IDMs for
microgrid:
1. Lack of specific test requirement to deal with the bidirectional power
flow between a microgrid and utility.
2. The IDMs should disconnect the entire microgrid from the point of
coupling without hindering the microgrid concept.
3. The IDMs neglect the concern about maintaining the stability of an
electric island intact after the detection of an islanding event.
Why to Integrate Protection and Primary Control?
13-Jul-21
36
Integrated Protection and Primary Control
Microgrid
Problem Formulated: Protection of microgrid against
islanding and subsequently it’s operational stability
Problem Solution: Anti-Islanding strategy for microgrid.
Transition of Microgrid’s operational mode.
Control of system voltage and frequency.
Results: Chapter-4
13-Jul-21
37
 An islanding detection technique for microgrid protection with reduced non-
detection zone and minimum detection time.
 A control strategy addressing the massive change in system impedance while
switching between grid-connected and islanded mode of operation.
 An efficient controller for DG operation, minimizing the impact of transients
and power unbalance to attain a post-islanding stability of a microgrid.
 Ensuring system stability with detailed analysis through an optimal power
sharing strategy, subsequent to an anti-islanding scheme.
Objective
13-Jul-21
38








+
+








+
∗
= − har
load
har
utility
har
load
har
utility
har
grid
har
load
har
utility
har
load
har
utility
har
PCC
Z
Z
Z
Z
I
Z
Z
Z
V
V GM
*
*
µ
har
load
har
grid
har
PCC Z
I
V AM
*
−
= µ
Fig. 16 Schematic representation for grid connected microgrid
system.
har
Z
har
load
Z
har
grid
I −
µ
har
I
har
V
har
load
I
S
har
PCC
V
utility
utility
utility
When switch ' S ' is closed, a grid connected microgrid is formed and the corresponding magnitude
of the harmonic voltage at PCC :
)
When switch ' S ' is opened, an autonomous microgrid operates and the corresponding harmonic
voltage magnitude at PCC :
13-Jul-21
39
har
grid
Z har
load
Z
The harmonic contents directly depends on the grid and load impedance of the system.
So, in a grid-connected mode the presence of harmonics is far less compared to the harmonics
in an autonomous mode, because <<
.
(b) In an autonomous mode
(c) Harmonic injection during the grid connected mode
Fig.17 Harmonic content in system under different scenarios
(d) At the occurrence of an islanding instance
(a) In a grid connected mode
13-Jul-21
40
 It is clearly studied that harmonic content is highly significant till the 5th order.
 The principle of islanding detection using harmonics follows a concept of injecting
as a feedback to the controller.
 The disturbance injected is 1% of the total extracted.
 In a grid-connected mode, grid impedance is very less, thus the injected disturbance
flows into the grid and does not disturb the PCC voltage harmonics.
 At the occurrence of an islanding event, the harmonic disturbance flows into the
local load and reflects a large variation in the system parameters at point of
common coupling (PCC).
( )
∑
≠
=
1
2
*
1
n
n
l
fundamenta
v f
n
f
IHS
The proposed injecting parameter intensified harmonic signal (IHS) can be stated as:
13-Jul-21
41 Proposed Islanding Detection Strategy
(a) Voltage limits
Fig.18 Estimation of threshold limits
(b) Frequency limits
 For accurate and faster islanding detection, the PCC voltage and frequency are
monitored parameters.
 As per the UL 1741 test standards, maximum and minimum loads are set to 125%
and 50% of nominal load respectively.
 The load curves intersect the reference power (1 p.u) at 0.8 p.u and 1.2 p.u of direct
axis voltage and 59.5 Hz and 60.5 Hz of frequency.
42 Setting of Thresholds Limits
Proposed Anti-Islanding Strategy For Microgrid
Cases Active power (P)
mismatch
Reactive power (Q)
mismatch
Case-1 50% 100%
Case-2 100% 100%
Case-3 125% 100%
Case-4 100% 101%
Case-5 100% 99%
Table.7 Load parameters according to the UL 1741 testing standards
Voltage and frequency
measurement
Yes
Occurrence of an islanding
(Grid forming operation)
Yes
Start
Stop
No
No
Hz
f
Hz 5
.
60
5
.
59 ≤
≤
u
p
V
u
p .
2
.
1
.
8
.
0 ≤
≤
Fig. 19 Algorithm for an anti-
islanding scheme
Cases Threshold crossing
time for voltage
Threshold
crossing time
for frequency
Decision
making time
Case-1 1.055 sec 1.05sec 0.055 sec
Case-2 1.01 sec 1.05 sec 0.05 sec
Case-3 1.01 sec 1.042 sec 0.042 sec
Case-4 1.0105 sec 1.06 sec 0.06 sec
Case-5 1.0105 sec 1.059 sec 0.059 sec
Table.8 Time taken to detect the islanding instances
13-Jul-21
43
 The study implements master-slave strategy
 The master DG undergoes the disturbance injection continuously.
 On detection the microgrids is disconnected from the PCC.
 Subsequent to the detection of islanding instances, stable operation of
islanded microgrid is a major concern.
 The sharing of loads among the DGs in the microgrid has been addressed.
 The study analyses a master-slave P-V and Q-f drooping strategy
13-Jul-21
44 Primary Control of Microgrid






×
= −
r
d
L ln
10
2 7






r
d
ln
The transmission line inductance can be represented as:
The distance between the two line(d) in microgrid is very small, so the turns to
be very small. Hence, the inductance L tends to be small.
⇒
⇒
⇒
R
X
X
L L
Thus, very small. Resulting into the system feeders to be resistive
feeder in nature.
utility
Z
R C
L
load
Z
grid
I −
µ
utility
I
utility
V
load
I
S 
θ
µ ∠
−grid
Z

φ
µ
∠
−grid
V
Islanded Microgrid

0
∠
pcc
V
grid
grid
grid jQ
P
S −
−
− +
= µ
µ
µ
jX
R +
Fig.20 Study of an islanded microgrid
13-Jul-21
45 Primary Control: Power Sharing
θ
φ
θ
φ
µ
µ
µ
µ
µ
µ
µ sin
sin
cos
cos
2
grid
pcc
grid
grid
grid
grid
pcc
grid
grid
Z
V
V
Z
V
Z
V
V
P
−
−
−
−
−
−
−
×
+








−
×
=
θ
φ
θ
φ
µ
µ
µ
µ
µ
µ
µ cos
sin
sin
cos
2
grid
pcc
grid
grid
grid
grid
pcc
grid
grid
Z
V
V
Z
V
Z
V
V
Q
−
−
−
−
−
−
−
×
−








−
×
=
Considering the system impedance to be resistive (impedance angle, θ =0):








−
×
=
−
−
−
−
−
grid
grid
grid
pcc
grid
grid
R
V
R
V
V
P
µ
µ
µ
µ
µ φ
2
cos
φ
µ
µ
µ sin
grid
pcc
grid
grid
R
V
V
Q
−
−
−
×
−
=
The real and reactive power in the islanded microgrid can be written as:
1
cos =
φ φ
φ =
sin
To decouple the P-Q coupling, the considered approximation is and
( )
pcc
grid
grid
grid
grid V
V
R
V
P −
×
≈ −
−
−
− µ
µ
µ
µ
φ
µ
µ
µ
grid
pcc
grid
grid
R
V
V
Q
−
−
−
×
−
≈ 13-Jul-21
46 Primary Control : Power Sharing
Hence the control signal can be framed as: )
( ref
Q
ref
bais Q
Q
m
f
f −
−
=
)
( ref
P
ref
bais P
P
m
V
V −
−
=
VPD: voltage real-power
drooping
FQB: frequency reactive-
power boosting
P
V
Q
f
Fig.21 VPD and FQB characteristics
47 Primary Control : Power Sharing
The VPD and FQB control strategy is implemented using the Self tuned Adaptive
Proportional Integral controller for efficient power sharing among the DGs.
( ) ( ) ( )
[ ]
t
Ke
p
p
p
p e
K
K
K
t
K −
−
−
= min
max
max
( ) ( ) ( )
[ ]
t
Ke
i
i e
K
t
K −
= max
13-Jul-21
48
ref
dc
V
d c
V Control
+
-
dc
V
PLL θ +
-
+
-
d
I
ref
d
I
q
I
0
=
ref
q
I
SAPI
f
L
ω
SAPI
f
L
ω
+
-
-
+
-
+
d
V
d
V
q
V
q
V
( )
2
2
conv
q
conv
d V
V +








−
conv
d
conv
q
V
V
1
tan
φ
m
Switching
Signal
ref
q
V
ref
d
V
conv
q
V
conv
d
V
SPWM
Disturbance
Injection
+
+
abc
dq
abc
dq
abc
VPCC
abc
I
abc
V
(a) Grid-connected Mode
Engine
P
Q
abc
V
abc
I
GM
s
Q
m
−
GM
s
P
m
−
-
+ SG
shaft
f
Torque
+
-
+
bias
f
bias
V
Power
Amplifier
field
V
al
ter
s
m
r
V min
,
.
.
V
I
Governor
AVR
Controller
-
SAPI
SAPI
ref
PCC
V
ref
PCC
f
(a) Grid-connected Mode.
Engine
P
Q
abc
V
abc
I
-
+
ref
f SAPI SG
shaft
f
Torque
+
-
+
ref
V
bias
f
bias
V
Power
Amplifier
field
V
al
ter
s
m
r
V min
,
.
.
V
I
Governor
AVR
Controller
-
AM
s
P
m
−
AM
s
Q
m
−
SAPI
Fig. 23 Controller designed for synchronous generator .
(b) Islanded Mode
Fig. 22 Controller designed for inverter-based DG
P
Q
+
-
+
-
+
+
+
-
ref
Q ref
f
ref
V
ref
P
×
2*pi*T
Correction
Factor
Sin
+
×
SPWM
m
)
( t
Sin ω
)
( t
mSin ω
Switching
Signal
abc
V
abc
I
∗
P
bais
V
bias
f
i
P
i
Q
SAPI
SAPI
Gain
(b) Islanded Mode
13-Jul-21
49
Result Analysis: Proposed IDM
(d)
Fig. 24 Cases studied for islanding detection at different mismatch condition.
(b)
(c)
(a)
50
(a)
Fig Case study for non-islanding events
(b)
Results of the proposed active IDM
System Stability
51
(a)
(c)
Fig. Analysis of voltage stability at different instances of time while studying case-2(i.e. zero mismatch)
(a) stable system (b) Unstable system (c) Marginally stable system (d) Stable System.
(b)
(d)
52
(c)
Fig. Analysis of frequency stability at different instances of time while studying case-2 (a) stable system (b) Unstable
system (c) Marginally stable system (d) Stable System.
(a) (b)
(d)
System Stability
Power sharing among DGs
53 Case-1
(a)
Fig Performance characteristics of a microgrid for case-1 in a grid connected and islanded mode of operation
(a) Frequency; (b) Voltage; (c) Active Power; (d) Reactive Power.
(b)
(c) (d)
Power sharing among DGs
54 Case-2
(a)
Fig Performance characteristics of a microgrid for case-2 in a grid connected and islanded mode of operation
(a) Frequency; (b) Voltage; (c) Active Power; (d) Reactive Power.
(b)
(c) (d)
(a)
Fig. 25 Performance characteristics of a microgrid for case-3 (125% of P) in a grid connected
and islanded mode of operation (a) Frequency; (b) Voltage; (c) Active Power; (d) Reactive Power.
(b)
(c) (d)
55
Power sharing among DGs
Case-3
Power sharing among DGs
56 Case-4
(a)
Fig Performance characteristics of a microgrid for case-4 in a grid connected and islanded mode of operation
(a) Frequency; (b) Voltage; (c) Active Power; (d) Reactive Power.
(b)
(c) (d)
Power sharing among DGs
57 Case-5
(a)
Fig Performance characteristics of a microgrid for case-5 in a grid connected and islanded mode of operation
(a) Frequency; (b) Voltage; (c) Active Power; (d) Reactive Power.
(b)
(c) (d)
Findings
 An active islanding scheme is designed to protect the concept of microgrid.
 Intensified harmonic signal is used as an injecting parameter and system
voltage and frequency as the islanding detection parameter.
 Emphasis on post-islanding system stability by switching the operational
control mode of DGs.
13-Jul-21
58
Publication in Chapter 4
 Chandak, S., Bhowmik, P., Mishra, M., & Rout, P. K. (2018). Autonomous microgrid
operation subsequent to an anti-islanding scheme. Sustainable cities and society, 39,
430-448. (Elsevier: SCIE, Scopus, I.F. 5.268).
 Chandak, S., Mishra, M., & Rout, P. K. (2018, October). A Novel Active Anti-
islanding Scheme for Inverter-Based Distributed Generation. In 2018 2nd IEEE
International Conference on Power Electronics, Intelligent Control and Energy Systems
(ICPEICES) (pp. 431-436). IEEE.
 The switching of DG's controller from current control mode to voltage control
mode manages the power sharing and feeds the power demand.
The DGs integrated in the microgrid have their operational limit to feed the
surplus demand with respect to their rated generation limits (with the
range of -50% to +25%).
 However, if islanding occurs in a scenario, where the load demand is extremely
surplus than the power generation.
This particular issue motivates to design an efficient load shedding strategy
for microgrids in further studies.
Motivation for further study
13-Jul-21
59
Grid Connected
Microgrids.
Protectional
Issue Islanding
(Chapter-3,4)
Standalone
Microgrid
Control Strategies
For Microgrid
Chapter-5
Secondary Control Strategy For
Microgrid : Part-I
Primary Control
(Chapter-4)
Secondary Control
(Chapter- 5,6)
60
Roadmap:
Limitation from the literature review on load shedding:
 Conventional UFLS implements trial and error method which may possibly
be excessive or insufficient.
 Semi-adaptive and adaptive UFLS strategies are well accepted but demands
remodelling for the present scenario microgrids.
 The energy storage system has been an indispensable part of the microgrid.
Their performance needs to be integrated in the load shedding strategies.
 The characteristics of both fast as well as slow responding storage devices
requires a proper consideration for transient and steady state stability.
Need to study the secondary control of the hierarchy
13-Jul-21
61
Layout for secondary control of microgrid
Autonomous Microgrid
Problem Formulated: Load balancing in an autonomous
microgrid
Problem Solution: Load shedding strategy and Load restoration in an
isolated microgrid
Results: Chapter 5
13-Jul-21
62
 Design of a system independent and priority-based adaptive three-stage load
shedding strategy.
 The rate-of-change-of-frequency is considered to calculate the load to be shed in
each step.
 Addition of a storage system in a smart way to curb the power fluctuations and
counteract the power imbalances.
 Three Stage Shedding:
• Stage-I: Cease rapid frequency drop by shedding large loads within the
specified operational limit (60.5≥ f ≥59.3).
• Stage-II: Shed small loads, after verifying the presence of energy storage
devices. The storage system feeds the surplus load to prolong for a certain time.
• Stage-III sheds small amount of load, making the difference between nominal
and operating frequency (Δf) to be zero.
Load Shedding Scheme
13-Jul-21
63






=
dt
df
abs
K
Pshed *
rated
equivalent
f
H
K
*
2
=
where,
13-Jul-21
64
Calculation for load to be shed:
Fig. 26 Response of rate of change of frequency with respect to the power deficit.
Microgrid System Configuration
T1
3 4
5
6
7 11
12
13
9
10
L8
L2
L3
L4
T2
Islanded Microgrid
L6
L15
L7
DG-1
8
L1
1 2
Utility Grid L10
Battery
Bank
Supercapacitor
Bank
DG-2
L9
L11
L12 L13
L14
L16
L5
System Rating:
Operating frequency 60 Hz
Nominal Rated Voltage 4.16 kV
Base Power 150 kVA
DG-1 100 kW
DG-2 50kVA(p.f=0.86)
(θ=18.1948°)
T1 25 kV/ 4.160 kV
T2 260 V/ 4.160 kV
312.67 s
Battery Rating:
Battery Rating (Q) 0.226 Ah
Rated Vbattery 300 V
Vbattery_max 349.19 V
Rated Ibattery 120 A
Rint 40 mΩ
Tbattery 300 V/4.160 kV
Supercapacitor Rating:
Csupercapacitor 2 F
Rsupercapacitor 2.1 mΩ
Rated Vsupercapacitor 300 V
Tsupercapacitor 300 V/4.160 kV
equivalent
H
START
Yes
88
.
0
1
.
1 ≥
≥V
3
.
59
5
.
60 ≥
≥ f
Is
Islanding Detected
Operate as Grid-Forming Mode
(Controller Switching)
No
Yes
Is
5
.
58
≤
f
Is
3
.
59
60 >
> f
No
Yes
No
Is
ESS present ?
Is
%
50
>
battery
SoC
Yes
Discharge
Yes
Yes
Is
%
50
=
battery
SoC
No
Discharge
Is
%
30
=
battery
SoC
Stop Discharge
Yes
No
No
03
.
0
>
dt
df
Is
Yes
Is
Yes
05
.
0
±
≠
∆f
Is
05
.
0
±
=
∆f
Is
No
No
No
STOP
Yes
No
No
Yes
shed
P
Stage-I
Stage-II
Stage-III
Discharge Stage-II
&
Measure V f
dt
df
f
∆
, , ,
Discharge Stage-I
03
.
0
<
dt
df
shed
P
shed
P
Fig. 27 Proposed load shedding algorithm for study-1. 13-Jul-21
65
Result Analysis
 The switching of primary controller from current control mode to voltage control
mode.
 Occurrence of islanding instance at 1 sec and is detected by 1.055sec.
 The switching of the control modes occurs at time 1.073sec with a delay of about
18msec.
(a) Voltage
Fig. 28 Amplified transients of Master DG while switching from current control to voltage control mode.
(b) Frequency
Switching the primary operation controller (grid-following to grid-forming mode).
13-Jul-21
66
Scenario A Microgrid without energy storage system under 50% overloading
Fig.29 Behavioral system response of the
microgrid under scenario A
(a) Frequency (b) Voltage
(c) Load Power
67
The conventional LS scheme settles at 1.195p.u
of load power.
 Stresses the synchronous generator to the
extreme thermal limits, to supply the extra
power on the cost of its marginal stability of
frequency and voltage.
 The proposed LS scheme: Sheds the surplus
loads in steps and makes the power mismatch to
approximately zero without the DGs performance
limits
Load No. L1 L2 L3 L4 L5 L6 L7 L8 L9 L10 L11 L12 L13 L14 L15 L16
Bus no. 1 8 7 12 7 13 9 11 10 2 5 3 4 6 6 10
Load(kW) 41.5 20 0.9 24 28 10 1 8 23 22.5 15 0.6 13.5 5 0.5 12
Priority   
Stage-I 
i=1

i=2
Stage-II 
i=2

i=3

i=1
Stage-III 
i=1

i=2
LS=proposed load shedding strategy; i=iteration.
Scenario A Microgrid without energy storage system under 50% overloading
Fig.30 Characteristics curve of the proposed load shedding scheme under scenario A
(a) Voltage Vs Load Power (b) Frequency Vs Load Power
Table 9 The location and amount of the load shed
13-Jul-21
68
Scenario B Microgrid with energy storage system under 50% overloading
Fig 31 Operating characteristics of the microgrid with the hybrid storage system for Scenario B .
(a) Load Power (b) Frequency
(c) Voltage
69
• From the time 5.32sec
to 8.16sec, the LS
Stage-II and battery
discharge stage –II.
• Until time 8.16sec, the
battery supplies power
until it reaches 30% of
SoC.
• Islanding
occurrence: 1sec
• Battery supplies
power till 4.56sec
until the discharge
stage –I reaches its
limit (50% SoC).
Fig. 32 Response of the hybrid storage system under Scenario B
(a) SoC of Battery (b) Power of Battery
(c) SoC of Supercapacitor (d) Power by Supercapacitor
13-Jul-21
70
Scenario B Microgrid with energy storage system under 50% overloading
Scenario C Microgrid with energy storage system under 10% underloading
Fig.33 System response of the DGs with the hybrid storage system for Scenario C.
(a) Frequency (b) Voltage
(c) Load Power 13-Jul-21
71
Before islanding, the
supercapacitor gets
charged to 68.93% and the
battery gets charged up to
60.86%.
Supercapacitor charges to
100% by 5.93sec and
battery by 7.32sec.
By 7.32sec,the
generated power is more
than required, so control
strategy forces the DG-2
to reduce its generation
by increasing its voltage
level.
Fig .34 The response of the hybrid storage system under Scenario C.
(a) SoC of Supercapacitor (b) Power of Supercapacitor
(c) SoC of Battery (d) Power by Battery
13-Jul-21
72
Scenario C Microgrid with energy storage system under 10% underloading
Findings of Study-1
 Post islanding stability is maintained by self-tuned PI droop controller in the
resistive microgrid.
 The storage system prolongs the loads for a certain time.
 The precise shedding process confirms the difference between the operating
frequency and nominal frequency to be approximately zero.
13-Jul-21
73
 D-STATCOM compensates voltage and helps to avoid the instantaneous
conflict of power-sharing between the two different types of inertial DG.
 The storage system supports to prolong the powering of loads by certain time.
Chapter 5: Study-2
 A detailed analysis of a P-f and
Q-V droop control strategy to
attain an efficient power-sharing
among the different inertial
DGs.
 An independent and priority-
based adaptive three-stage load
shedding strategy is proposed.
 To enhance the system stability,
the performance of the battery
and D-STATCOM present in the
microgrid is closely analyzed.
13-Jul-21
74
T1
3
4
5
6
7
11
12 13
9
10
T2
Islanded Microgrid
DG-1
8
1
2
Utility Grid
Battery
Bank
D-STATCOM
DG-2
L1
L10
L14
L2
L3
L5
L15
L12
L13
L16
L11
L8
L6
L4
L7
L9
Fig.35 System under study
Objective: Study-2
System Under Study
 A 100kW inertia-less inverter based photovoltaic system, and 50kW high
inertia synchronous system are the microgrid’s power sources.
 The integration of D-STATCOM in the power system is the most effective
solution for reactive power compensation.
 With a response speed of 1-2cycles the compensating device helps to
regulate the voltage within its rated limit by efficient power management.
 The designed D-STATCOM is interconnected in the microgrid with the bus
having critical loads
 Lithium-Ion battery is considered in the study, which can be exploited up to
their maximum capacity.
 The droop control strategy of DGs present in an inductance-dominated
microgrid implements active power-frequency (P-f) and reactive power-
voltage (Q-V) droop control characteristics
13-Jul-21
75
13-Jul-21
76
No
Yes
Is
ESS present ?
Is
%
50
>
battery
SoC
Yes
Is
%
50
=
battery
SoC
No
Discharge
Stage-I
Is
%
30
=
battery
SoC
Stop Discharge
Yes
No
Discharge
Stage-II
START
Yes
Is
59.3
≤
f
Is
3
.
59
60 >
> f
No
Yes
No
Yes
Stage-I
03
.
0
>
dt
df
Is
Yes
Is
No
No
Stage-II
03
.
0
<
dt
df
05
.
0
±
≠
∆f
Is
05
.
0
±
=
∆f
Is
STOP
Yes
No
No
Yes
Stage-III
Yes
Yes
battery
P
0
=
battery
P
1
RoD
Pbattery =
2
RoD
Pbattery =
Measure % SoC
S
1
2
if SoC>=50
else
end
1
RoD
S =
2
RoD
S =
shed
Load
P −
Measure f
dt
df
f
∆
, ,
Islanding
Detected?
No
shed
Load
P −
shed
Load
P −
Fig.36 Proposed load shedding
algorithm for study-2.
Result Analysis
Fig.37 Battery performance and its effects on DG parameters
 Battery discharges after the detection of islanding instances at 1sec.
 At time 4.55sec, when the battery attains 50% of SoC, the power to be fed is
reduced. On attaining the 30% of SoC at 7.49sec, the power fed by the battery is
approximately zero.
 As the battery power reduces, the microgrid load demand is compensated by the
synchronous generator of the microgrid 13-Jul-21
77 Case-1 Microgrid without D-STATCOM under 5% overloading
(a) (b)
Fig.38 Battery‘s effects on DG parameters
Case-1 Microgrid without D-STATCOM under 5% overloading
13-Jul-21
78
(a) (b)
(c) (d)
 With the reduction in battery power as in Case-1 and an increase in synchronous
generation, the D-STATCOM simultaneously increases the compensation level.
 The surplus 5% demand is compensated such that 60% of extra reactive power
demand is fed by DG-2 and the remaining 40% of overloading is fed by the D-
STATCOM.
 Helps in avoiding sudden stress on the synchronous generator to generate extra
power beyond its generation limit.
79 Case-2 Microgrid with D-STATCOM under 5% overloading
Fig.39 D-STATCOM's performance
(a) (b)
Case-2 Microgrid with D-STATCOM under 5% overloading
Fig.40 Effects of D-STATCOM on the DG-1 parameters
(a) (b)
(c) (d)
13-Jul-21
80
Case-2 Microgrid with D-STATCOM under 5% overloading
Fig.41 Effects of D-STATCOM on the DG-2 parameters
(a) (b)
(c) (d)
13-Jul-21
81
Load No. L1 L2 L3 L4 L5 L6 L7 L8 L9 L10 L11 L12 L13 L14 L15 L16
Bus no. 1 8 7 12 7 13 9 11 10 2 5 3 4 6 6 10
Load
(kW)
13.2 50 10 12.8 4.5 22.5 2.3 4.7 15 7.5 17.2 5.5 7 4.2 2.4 6.4
Priority    
Stage-I i=2 i=1 i=3
Stage-II i=1
Stage-III i=1
LS=proposed load shedding strategy; i=iteration.
13-Jul-21
82 Case-3 Microgrid with D-STATCOM under 30% of P and 10% of Q overloading
Table 10 The location and amount of the load shed in Case-3
 In Stage-I, three loads are shed, in a sequence of L11, L3, L14 at 1.4sec, 1.8sec,
and 2.2sec.
 In Stage-II, one load is shed at L16 at 3.2sec.
 In Stage-III, one load is shed at L8 at 3.9sec.
Case-3 Microgrid with D-STATCOM under 30% of P and 10% of Q overloading
Fig.42 DG performance during the load shedding strategy
(a) (b)
(c) (d)
83
Case-3 Microgrid with D-STATCOM under 30% of P and 10% of Q overloading
Fig.43 Power compensated by the storage device and D-STATCOM
(a) (b)
(c) (d)
13-Jul-21
84
Load No. L1 L2 L3 L4 L5 L6 L7 L8 L9 L10
Bus no. 1 8 7 12 7 13 9 11 10 2
Load(kW) 13.2 50 10 12.8 4.5 22.5 2.3 4.7 15 7.5
Priority    
Stage-I of LS
Stage-II of LS i=1
Stage-III of LS i=1 i=2
LS=proposed load shedding strategy; i=iteration.
85
Table 11 The location and amount of the load shed in Case-4
Case-4 D-STATCOM integrated Microgrid with reduced generation
 The power generation by DG-1 suddenly reduces from 100kW to 80kW of generation at
time 0.5sec.
 The battery operates in the Discharge Stage-I feeds about15kW and the remaining 5kW
of deficit is fed by DG-2
 At time 2sec, the battery attains 50% of SoC and reduces the rate of discharge and feeds
about 9kW, whereas the remaining 11kW by DG-2.
 The Stage-II of the load shedding is triggered at 2.18sec to shed the loads.
 As the battery reaches 30% of its SoC, the stage –III sheds two small loads after 3.3sec.
Fig.44 System performance under reduced power generation
(a) (b)
(c) (d)
Case-4 D-STATCOM integrated Microgrid with reduced generation
13-Jul-21
86
Fig.45 Power fed by battery and D-STATCOM
(a) (b)
(c) (d)
Case-4 D-STATCOM integrated Microgrid with reduced generation
13-Jul-21
87
Publication in Chapter 5
 Chandak, S., Bhowmik, P., & Rout, P. K. (2019). Robust power balancing scheme for
the grid-forming microgrid. IET Renewable Power Generation, 14(1), 154-163.
 Chandak, S., Bhowmik, P., & Rout, P. K. (2019). Load shedding strategy coordinated
with storage device and D-STATCOM to enhance the microgrid stability. Protection
and Control of Modern Power Systems, 4(1), 22.
13-Jul-21
88
 After the clearance of power deficit scenario the shedded loads need to be
restored.
 The disruptions of electric networks and power supply to un-faulted loads
challenges the customer's satisfaction and the reliability of the microgrids.
 Therefore, the further study shall focus towards designing of an efficient load
restoration strategy for a microgrid.
Motivation for further study
Chapter-6
Grid Connected
Microgrids.
Protectional
Issue Islanding
(Chapter-3,4)
Standalone
Microgrid
Control Strategies
For Microgrid
Primary Control
(Chapter-4)
Secondary Control
(Chapter- 5,6)
13-Jul-21
89
Secondary Control Strategy For
Microgrid : Part-II
Roadmap:
Limitation from the literature review on load restoration:
 Classical restoration by field workers takes a longer time and fails to give an
optimum solution.
 Heuristic programming based restoration strategy are system depended and
failed to be applicable as a general technique.
• The heuristic methods are fast to provide a solution but their optimality is
always doubtful resulting in large switching.
 Restoration process using mathematical programming strategies resulted with
optimum solution at a significant cost of time.
 Meta-heuristic strategies were effective, but were not implemented to the loads
in an isolated microgrid.
 Distributed power generations have been used to back-start of system but not
where loads are shed and restored due to their irregular power generation.
13-Jul-21
90 Why to focus on load restoration ?
The major contribution of the work can be stated as:
 Restructuring the standalone microgrid into a weighted directed graph, where
weights are assigned according to the loading capacity.
 Centrality index is implemented to rank the edges of the graph.
 Attain an optimal restoration path on the capacitated graph using the multi-
objective binary DE optimization approach.
 The objective function as:
(i) Maximization of power flow,
(ii) Minimization of load interruption,
(iii) Minimization of switching instances.
Objective
13-Jul-21
91
System Under Study
 The microgrid system is
designed as per the system
ratings of IEEE 13-bus radial
distribution feeder.
• PV as DG-1= 100kW
• SG as DG-2=50kVA.
• Storage system = 15 kW
 Base Loading: L0 to L10 at the
full rated condition.
 The surplus allowable system
loading is represented by L11
to L16.
3 4
5
6
7 11
12
13
9
10
L8
L2
L3
L0
T2
Modified IEEE 13-Bus
Microgrid System
L6
L10
L7
DG-1
8
L11
1 2
Battery
Bank
DG-2
L9
L1
L4
L5
L12
L13
L14
L15
L16
Utility
Fig. 46 Microgrid model under study.
13-Jul-21
92
Load P(kW) Q(kVAR)
L0 8.75 2.608
L1 13.2 2.01
L2 (P) 40 0
L3 7.15 1.825
L4 12.8 6.8
L5 14.7 0.675
L6 (P) 14 0
L7 5 2.1
L8 4.7 1.22
L9 (P) 15 7.3
L10 7.2 1.8
L11 6.1 0
L12 5.4 0.5
L13 4.05 0.81
L14 6.75 0.3
L15 8.55 0.69
L16 4.77 0.33
Table 12 Load ratings of the 13-bus microgrid
system
13-Jul-21
93
Analysis of Power System as a Network
 Power sources, buses and loads could be
spotted like the vertices.
(power sources in-degree remains 0 and loads
in-degree remains 1).
 The feeders could be modelled like the edges of
the directed network.
(the edges are assigned with the measure of
power flow, such that the electrical property of
feeder loading capacity).
 Each branch establishes current as a
function of voltage and impedance.
(when the generator's voltage, the impedance of
the loads and the distribution lines are known).
Electrical Model of a Microgrid
 The current vector of the microgrid network can be mathematically
represented by an admittance matrix and the voltage vector
13-Jul-21
94
( )
n
b
I
( )
n
n
b
Y × ( )
n
b
V
















×
















=
















n
nn
n
n
n
n
n V
V
V
Y
Y
Y
Y
Y
Y
Y
Y
Y
I
I
I
.
.
.
.
.
.
.
.
.
.
.
.
.
.
.
.
.
.
.
.
2
1
2
1
2
22
21
1
12
11
2
1
 The admittance matrix [Y] can be used to calculate the real and reactive
parameter of the branches.
( )
( )







=
+
≠
+
−
=
∑
≠
q
p
jB
G
q
p
jB
G
Y
q
p
pq
pq
pq
pq
pq
 Since capacitated directed graph is of major focus, if the power flow from
node p to node q occurs, and the vice-versa power flow is
pq
pq Y
e = 0
=
pq
e
Centrality Index
 The [Y] depicts the capacity of the distribution
feeders and defines the betweenness centrality
index.
• The betweenness centrality measures the
frequency of selecting a vertex while finding
the shortest path between the vertices.
 Now, Let the maximum power flow between
vertex u and v be Fmax and the portion of power
flowing between p and q is fpq (i.e., p≠q).
The Centrality Index can be framed as:
 The power flow can be normalised by:
Start
Deploy the microgrid according to the
principles represented in Section 2 and
create the adjacency matrix
Assign the graph interlinking with
proper capacity, according to the
admittance matrix
Estimate the utmost feasible power flow
from source to load ( )
max
F
The edges are ranked according to the
proportion of flow through them.
Stop
( )
Y
( )
E
Estimate the sum of power flow across each
edge for different source load pair( )
pq
C
Normalise the values by diving it from the
maximum flow in the system( )
nom
pq
C
Fig.47 Flowchart for identifying
and indexing the important edges
13-Jul-21
95
∑ ∑
=
x
u
y
v pq
pq f
CI
∑ ∑
∑ ∑
= x
u
y
v
x
u
y
v pq
pq
F
f
CI nom
max
Proposed Load Restoration Strategy
 The reconfiguration and restoration of the microgrid is an optimization problem
with 1-0 decision variables.
 The binary DE is implemented to attain the solution with the fitness function:
 Multi Objective Function:
 Maximum amount of power supplied to the load.
Using the maximum power flow theorem.
 Minimum interruptions to the customers.
 Minimum number of switching operation.
 Important Constraints:
Radial Configuration; Voltage Limits; Loading Limits
13-Jul-21
96
( ) ∑
∑ ∈
∈
−
=
r
i b
b
b
b
b
b
diff L
size
L
size
L
Min )
(
)
(
( ) ∑
=
−
=
N
SW
n
restoratio
initial
oper S
S
SW
Min
1
oper
diff
oper
diff SW
w
L
w
SW
L
f *
*
)
,
( 2
1
min
+
=
Start
Input of Microgrid’s configuration
and the related system data
Re-organise and input the system data
according to the operational changes.
An initial population (P) is randomly
generated with NP number of randomly
generated solution vector.
Execute the cross-over operator on the
random initial and mutant individuals to
generate the trail individual
Execute the mutation on each solutions to
generate a mutant individual.
Evaluate each target and trail individuals
with respect to the objective function for
fitness calculation
Compare the evaluation values of the
target and trail instances and the best value
gets selected for next generation
Consider each feeder switch to reconfigure the
power network in binary space, for all input
data of the microgrid system before and after
operation changes
Perform the maximum power flow theorem,
which results with the best restoration path for
every individuals
Calculate the centrality index to rank feeder
according to the loading capacity.
Stop and execute the
restoration process
Yes
Yes
Yes
No
Changes in
Microgrid
operation?
Operational
voltage is in
limit?
Yes
MOBDE
Wait for system
stability
No
Reached the
stopping
criterion?
No
Does the
solution/
restoration path
maintains system
to be radial?
g=g+1
Compute the number of load restored and
switching operation required by the obtained
restoration path
The fitness function returns a restoration path
with maximum power flow, number of
switching operation and loads energised.
Fig.48 Flowchart of the proposed
MOBDE approach
13-Jul-21
98
Case-1 Increase in power generation
 Testing Condition:
•DG-1 (PV) increases from 70kW to
100kW at the time approx. 2.5minutes.
•DG-2 (SG) operates at rated condition.
•Feeding the microgrid loads other than
L1 and L5.
 The MOBDE executes about 20
iterations in about 13.2 seconds to
converge for an optimal solution
L5- open E12 - close E72 - L15-L14.
 The restoration sequence of load
results to be L5- L15- L14 (14.7kW-
8.55kW-6.75kW) with a gap of 15
to 18 sec.
13-Jul-21
99
Result Analysis
Fig.49 The system response while reconfiguration and
restoration of loads due to an irregular power source.
3 4
5
6
7 11
12
13
9
10
L8
L2
L3
L0
T2
Modified IEEE 13-Bus
Microgrid System
L6
L10
L7
DG-1
8
L11
1 2
Battery
Bank
DG-2
L9
L1
L4
L5
L12
L13
L14
L15
L16
Utility
 Test Condition:
• LG fault occurs at feeder E3-11 .
• DG-1 and DG-2 operates at a rated value
feeding base load L0-L10.
• Fault in E3-11, isolates the loads L8, L0, and
L6 get de-energized.
 With the computational time of 12 seconds
the optimal restoration path E8-12-L13-L0-L6
 At about 3min the load L13 gets triggered
after E8-12 is switched. Subsequently, L0 and
L6 with specified time gap gets triggered.
10
0
Case-2 Occurrence of fault event
Fig.50 The system response while executing the
reconfiguration and restoration of loads for a
fault event.
3 4
5
6
7 11
12
13
9
10
L8
L2
L3
L0
T2
Modified IEEE 13-Bus
Microgrid System
L6
L10
L7
DG-1
8
L11
1 2
Battery
Bank
DG-2
L9
L1
L4
L5
L12
L13
L14
L15
L16
Utility
Battery Performance
 Case-1: The battery charges with the surplus power generated prior to the load
restoration.
 Case-2: As load L6 being a priority load gets interrupted due to fault, the battery
instantly starts supplying power to L6 until restored. 13-Jul-21
10
1
Case-1 : Increase in Power Generation
Fig.51 Battery performance for different case scenarios
Case-2: Occurrence of Fault Event.
Findings
 Chandak, S., & Rout, P. K. (2020). Optimal performance of a self-healing
microgrid. IET Smart Grid, 3(1), 51-59.
13-Jul-21
10
2
Publication in Chapter 6
 The proposed technique is analyzed in the presence of different DG types and
storage unit.
 Binary DE was found to be a promising optimization approach applicable for a
capacitated directed graph with 1 and 0 notations
 The effectiveness is examined for two major events of an islanded microgrid.
 The strategy can be termed as reliable solution.
 The strategy is not system dependent and can be considered for general
application in microgrids.
Motivation for further study
 Till now, chapters have discussed control aspect of power balancing: power
sharing, load shedding, load restoration for an islanded microgrid system.
 On attaining the stability in the islanded microgrid, it's resynchronisation and
reconnection with the utility becomes a vital control and protectional aspect for
further studies.
 Thus, the study motivates tertiary control of the microgrid's control hierarchy in
the next chapters.
 Switching of control strategies have to be analyzed as the microgrid switches
from islanded to grid-connected mode of operation.
13-Jul-21
10
3
Chapter-7
Grid-connected
Microgrids.
Protectional
Issue Islanding
(Chapter-3,4)
Standalone
Microgrid
Control Strategies
For Microgrid
Primary Control
(Chapter-4)
Secondary Control
(Chapter-5, 6)
Tertiary Control
(Chapter- 7)
Re-synchronisation
(Chapter-7)
Protectional
Issue
Tertiary Control and Protection Strategy for
Microgrid
13-Jul-21
104
Roadmap:
 Strategies solely address the reconnection for a converter based DG in a
microgrid.
 Strategies are tested for various operating scenario but with sluggish response.
 Strategies set a extensive communication channel with the central control
system, which might be ineffective while undergoing a significant delay in the
signal transmission or its failure.
 Strategies don’t address the synchronization time taken and the amount of
inrush current flowing at the instance of transitions.
 Strategies operates the converters at its full rated condition, the strategy
becomes impractical.
Limitation from the Literature Review:
13-Jul-21
105
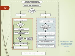
Integrated Tertiary Control and Protection
Autonomous Microgrid
Problem Formulated: Lack of synchronised reconnection of
an autonomous microgrid with the utility grid.
Problem Solution: 1. Resynchronisation and Reconnection of islanded
microgrid with the utility.
2. Design of smart controller to perform both islanding
detection as well as synchronised reconnection.
Results: Chapter 7 13-Jul-21
106
The major contribution of the study can be pointed out as:
 The strategy implements a dual-stage cascaded operational control for
seamless transition.
 Stage-I of control strategy uses a bi-directional converter to maintain and
equalize the voltage and frequency of the microgrid with respect to the utility.
 Stage-II of the control strategy supports a smooth transition in the DG's mode
of operation.
 Stage-II also performs a major role in bypassing the bi-directional converter.
 The synchronization time, the inrush current, and the heat loss at the circuit
breaker has been taken into consideration while designing the control strategy
Objective
13-Jul-21
107
Slave
DG
Converter
Master
DG
Converter
DPS
Controller
PQ Control
V/f Control
Transition Controller
Grid-forming
Grid-following
Measurements of
system parameter
Triggering
Signal
PCC
VSC
Resynchronisation
Controller
Bypassing Switch (BS)
Synchroniser
Triggering
signal
Bi-directional Converter
Isolation
Transformer
(1:1)
Isolation
Transformer
(1:6)
BS Controller
Resynchronisation
Switch (RS)
VSC
Utility
25 kV
Microgrid
4.16kV
Local
Loads
 A 4.160kV microgrid is
connected to utility via an
isolation transformers and a
bi-directional converter.
 The DGs operate under a
master-slave control
strategy.
 Transition controller signals
the master DG about the
transitional state and
indirectly controls the slave
DG.
Fig.52 Schematic layout of the system under
consideration
System under Study
13-Jul-21
10
8
Start
Measure the system
parameters at utility
side and microgrid side.
Measure the system
parameters at utility side
and converter side
Trigger the
‘Resynchronisation
Controller’
Trigger the
‘Synchroniser’
Trigger the Switch
‘RS’
Trigger the
‘Transition Controller’
Trigger the
Controller for BS
Transition from
Vf Control
(Fig.4.(c)) to PQ
Control (Fig.4.(d))
Measure the system
parameters at utility side
and microgrid side
Trigger the Switch
‘BS’
Stop
No
No
No
Yes
Yes
Yes
002
.
0
≤
− IC
u v
v p.u
005
.
0
≤
− IC
u f
f Hz
Are the
parameters
stable? & Is
system stable for
time ≥ 0.4sec?
0035
.
0
≤
− µ
f
fu Hz
0018
.
0
≤
− µ
v
vu
p.u
Stage-I
Stage-II
Hz
p.u
3
.
0
≤
− µ
f
fu
2
.
0
≤
− µ
v
vu
Auxiliary
Unit
Fig.53 Flowchart for
the proposed dual-
stage cascaded
operational control for
seamless transition
13-Jul-21
109
Stage-I: Resynchronization controller
 IEEE 1547 allows the
resynchronization process
after about 5 minutes from
the clearance of
disturbance.
 Proposed algorithm
considers an addition
observation period of
0.4sec.
 The controller starts
building up the microgrid
connected converter
parameters.
 Stage-I is designed using a
moving average filter and
an adaptive proportional
integral controller .
dq
αβ
u
vα
MAF
u
vβ
MAF
u
q
v
u
d
v
dq
αβ
u
d
v
u
q
v
u
a
v
dq
αβ
u
vα
ˆ
u
vβ
ˆ
u
d V
v u
ˆ
ˆ =
u
q
v̂
u
u
d
q
v
v
ˆ
ˆ
u
lf
θ
µ
a
v −+
−+
API
API
+
+
+
+
DRFL
DRFL
s
ki
p
K
+
+ +
+
∫
u
lf
ω
u
θ
ˆ
u
θ
ˆ
u
b
v
u
c
v αβ
abc
µ
θˆ
u
V
ˆ
u
V
ˆ
µ
V
ˆ
u
θ
ˆ
µ
V
ˆ
µ
θˆ
c
V
ˆ
c
θˆ
µ
b
v
µ
c
v
Sin
+
)
ˆ
(
ˆ
c
u
c
t
w
Sin
V
θ
+
∗
t
u
ω
π
2
∗
∗ nom
f
T
6
π
−
+
Correction factor
SPWM
Converter
comp
V
ˆ
comp
θ
ˆ
[ ]
3
2
3
2
0 π
π
−
Fig. 54 Control strategy of the resynchronization controller
13-Jul-21
110
Resynchronization switch (RS)
 Stage-I controller build up the converter parameters.
 The synchronizer observes the voltage magnitude, frequency and phase
difference between the converter and utility.
 The RS is triggered by the designed synchronizer.
 Parameter difference is intentionally set to smaller value in the proposed
synchronizer to limit the switching inrush current.
Generation
(kVA)
Maximum limits
for frequency
deviation (Hz)
Maximum limits
for voltage
deviation (%)
Maximum limits
for phase angle
deviation (degree)
0-500 0.3 10 20
>500-1500 0.2 5 15
>1500-10,000 0.1 3 10
Table.13 IEEE 1547 guidelines for resynchronization
Bi-directional
Converter
Utility
Triggering Signal
for RS
Measurement
Block
Measurement
Block
RS
Microgrid

8
.
0
≤
− IC
u θ
θ
005
.
0
≤
− IC
u f
f Hz
002
.
0
≤
− IC
u v
v p.u
Fig.55 Synchronizer
13-Jul-21
111
Stage-II: Transition controller
 The operational mode of control
for the microgrid is addressed
in Stage -II.
 The transition controller is
triggered simultaneously by the
synchronizer, while sending a
triggering signal to RS.
 Microgrid's master DG transits
from grid-forming (i.e., voltage
control) to grid-following
mode(i.e., current control).
P
Q
+
-
+
-
+
+
+
-
rated
Q rated
f
rated
V
rated
P
×
Correction Factor
Sin
+
×
SPWM
m
)
( t
Sin ω
Switching
Signal
V
I
error
V
error
f
inst
Q
Controlled
PI
Gain
T
*
*
2 π
Controlled
PI
inst
P
Control
+
-
PLL
θ
+
-
+
-
f
L
ω
f
L
ω
+
-
-
+
-
+
Switching
Signal
SPWM
Disturbance
Injection
+
+
V
pcc
V
Controlled
PI
Controlled
PI
rated
q
V
axis
q
V −
axis
d
V −
axis
q
V −
axis
d
V −
0
=
rated
q
I
rated
d
V
rated
d
I
axis
d
I −
axis
q
I −
d
q
abc
d
q
abc
I
rated
DC
V
DC
V
q
V
d
V
( )
2
2
q
d V
V +








−
d
q
V
V
1
tan
m
φ
Fig.56 Controller of master DG
13-Jul-21
112
(a) Grid- forming
(b) Grid- following
 Microgrid being virtually transited to grid-connected mode, via a converter
operating under full-rated condition becomes impractical for longer time.
 To bypass the converter, bypassing switch and bypassing controller is
designed.
 The BS controller starts monitoring as the transition controller switches the
microgrid’s mode of operation until the operational conditions are specified.
Bypassing Switch (BS)
Utility
Triggering Signal
for BS
Measurement
Block
Measurement
Block
BS
Microgrid

5
.
0
≤
− µ
θ
θu
0035
.
0
≤
− µ
f
fu Hz
0018
.
0
≤
− µ
v
vu p.u
Fig. 57 Controller for Bypassing Switch
113
 The bypassing switch helps to
bypass the converter after smooth
synchronization.
 Test Condition: Under loaded
microgrid by 15% of the
generated power with 1.033p.u
and 60.2Hz of voltage and
frequency respectively.
 Stage –I performs from 0.4sec
to 1.2sec to step down the
system voltage and frequency.
 At 1.2sec, RS is triggered.
 By 1.4sec , the converter is
bypassed by the BS
Result Analysis
Seamless transition of an under loaded microgrid
(a)
(b)
Fig.58 Seamless transition of an under-loaded microgrid
13-Jul-21
114
 Test Condition: Over loaded by 5% of
the generated microgrid power
(V= 0.975p.u and f=59.85Hz).
 The resynchronization controller builds
up the converter voltage and frequency
within 0.599sec.
 The microgrid connects to utility at
0.999sec via the bi-directional
converter as RS triggers.
 The BS controller starts operating at
1sec and triggers BS at 1.2sec
(a)
(b)
Fig.60 Seamless transition of an over-loaded microgrid
Seamless transition of an over loaded microgrid
13-Jul-21
116
 Test Condition: Microgrid loaded
equally to the generation capacity,
(V= 0.995p.u and f= 59.97Hz).
 At 0.8sec, the RS triggers to
reconnect the microgrid with the
utility via a bi-directional converter.
 Further within 0.2sec the stage –II
performs.
 At about 1sec, the converter is
bypassed as BS is triggered.
Seamless transition of a balance loaded microgrid
(a)
(b)
Fig.62 Seamless transition of a balance loaded microgrid
13-Jul-21
117
 A bi-directional converter to attain a smooth resynchronization without hampering the
stability of the microgrid.
 Stage-I creates a pseudo-equalization between the microgrid parameters and the utility
and triggers the resynchronization switch (RS).
 Stage-II switches the microgrid's DGs from the grid-forming mode to the grid-following
mode.
 As the microgrid builds up the operational parameter equivalent to utility, the bypassing
switch is triggered to bypass the bi-directional converter.
Findings: Study 1
118
Motivation for Study 2
 Incorporation of two different strategies to attain a seamless transition between the
islanded and grid-connected modes of microgrid is a major drawback.
 Requires a control design which detects and isolates the microgrid against islanding
events as well as resynchronizes and reconnects the microgrid with utility.
 This motivates to design a smart controller for seamless transition of microgrid between
the grid-forming and grid-following mode of operation.
Objective
 A centralized smart mode transition controller (CSMTC) for a smart microgrid
to attain a smooth transition between the islanded and grid-connected mode.
 The strategy inherits the capability to operate in both grid-connected and
islanded mode without changing much in the control configuration.
 The proposed controller eliminating the requirement of an individual detection
strategy for islanding instance.
 The study integrates E-STATCOM to support smooth resynchronised
reconnection, other than its basic function of controlling the power quality
issues.
 The integration of E-STATCOM improves the steady-state and dynamic
performance.
13-Jul-21
119
Proposed Smart Controller
120
X
T2
Utility
Grid (uG)
PCC
0
∠
u
E
µ
jX u
jX
PCC
PCC
E δ
∠
E-STATCOM
ISW
CSMT Controller
Measure the system
parameters
Perform the proposed
algorithm
Signal the performance of
the E-STATCOM
Register the mode of
operation
Slave DG Converter
PQ Control
Vf Control
Master DG Converter
Controller
Primary Controller
Measurement
of system
parameters
PCC
µ
Load
Battery
inv
E
inv
I
T1
Microgrid (µG)
µ
µ δ
∠
E
P
I
∆ Q
I
∆
Fig. 63 Schematic layout of the proposed smart controller.
13-Jul-21
121
Observe the voltage and frequency at PCC
Inject disturbance to the system (via
E-STATCOM)
Islanded Mode
Grid-connected Mode
Signal to switch the primary control in microgrid
(Vf for islanded mode , PQ for grid connected)
Register the mode of operation at SW
(Grid Connected Mode or Islanded Mode)
Check the mode
of operation
Check the variations in voltage and
frequency at PCC
Trigger the switch SW to close
Crosses the
operational
limit?
Register the mode of operation as
“Islanded mode”
Yes
No
Check the voltage and frequency
across the switch
Operating in
steady state and
within the operational
limits?(0.8sec)
Yes
E-STATCOM performs
Register the mode of operation as
“Grid-connected mode”
Trigger the switch SW to open
No
Crosses the
operational
limit?
Yes
No
E-STATCOM
performs to
compensate
Calculate the difference between the
syatem parameters of microgrid and utility
Deviations in system parameters
Fig 64 Algorithm of the
proposed centralized
smart mode transition
controller.
Result Analysis: Case: Grid-Following to Grid-forming
12
3
(a) Voltage variation at PCC
Fig 65. Variation in system at the occurrence of an islanding instance.
(d) Frequency variation at E-STATCOM.
(c) Voltage variation at E-STATCOM
(b) Frequency variation at PCC
124
Result Analysis: Case: Grid-forming to Grid-Following
(a) Frequency Variation
Fig 66 Variation in system parameters at PCC while resynchronization of an under loaded microgrid.
(Loaded as 85% of P and 95% of Q base load)
(b) Voltage Variation
(c) Active Power Variation
(d) Reactive Power Variation
13-Jul-21
125
Publication in Chapter 7
 Chandak, S., Bhowmik, P., & Rout, P. K. (2019). Dual-stage cascaded control to
resynchronise an isolated microgrid with the utility. IET Renewable Power Generation.
 Chandak, S., & Rout, P. K. (2021). Seamless transition of microgrid between islanded and
grid-connected mode of operation. IET Energy System Integration.
Findings: Study 2
 A centralized smart mode transition controller has been proposed to control the
intermediate switch ISW.
 A single controller performs reconnection of microgrid with utility smoothly within 0.5sec.
 The study incorporates the E-STATCOM to compensate both the active and reactive power
at the PCC, enhancing the steady-state and the dynamic performance of the system.
 The efficiency of the proposed controller in mode transition is 99.86%, certain critical
operational scenarios have been tested and analyzed.
Complete Road Map
Grid-connected
Microgrids.
Protectional
Issue Islanding
(Chapter-3,4)
Standalone
Microgrid
Control Strategies
For Microgrid
Primary Control
(Chapter-4)
Secondary Control
(Chapter-5, 6)
Tertiary Control
(Chapter- 7)
Re-synchronisation
(Chapter-7)
Protectional
Issue
13-Jul-21
126
Conclusion
 Selection of features for designing an anti-islanding scheme has been an
efficient approach.
 Protection of microgrid against islanding event has been analysed and
proposed.
 Smooth transition from grid connected to islanded has been executed.
 Post-islanding stability of the microgrid has been analysed deeply by an
efficient power sharing strategy.
 Power balancing between generation and demand has been addressed by the
load shedding and load restoration strategies.
 Synchronised reconnection of an islanded microgrid with the utility has
been achieved successfully.
 A smart controller is design to support a synchronised reconnection as well
as islanding detection isolation
13-Jul-21
127
Work Published - Journal
[1] Chandak, S., & Rout, P. K. (2021). The implementation framework of a microgrid: A review. International
Journal of Energy Research, 45(3), 3523-3547.
[2] Chandak, S., & Rout, P. K. (2021). Seamless transition of microgrid between islanded and grid-connected
mode of operation. IET Energy System Integration.
[3] Chandak, S., Bhowmik, P., & Rout, P. K. (2019). Robust power balancing scheme for the grid-forming
microgrid. IET Renewable Power Generation, 14(1), 154-163.
[4] Chandak, S., Bhowmik, P., & Rout, P. K. (2019). Dual-stage cascaded control to resynchronise an isolated
microgrid with the utility. IET Renewable Power Generation.
[5] Chandak, S., & Rout, P K. (2019). An Optimal Performance of a Self-healing Microgrid. IET Smart Grid.
[6] Chandak, S., Bhowmik, P., & Rout, P. K. (2019). Load shedding strategy coordinated with storage device and
D-STATCOM to enhance the microgrid stability. Protection and Control of Modern Power Systems, 4(1), 22.
[7] Chandak, S., Mishra, M., Nayak, S., & Rout, P. K. (2018). Optimal feature selection for islanding detection in
distributed generation. IET Smart Grid, 1(3), 85-95.
[8] Chandak, S., Mishra, M., & Rout, P. K. (2018). Hybrid islanding detection with optimum feature selection and
minimum NDZ. International Transactions on Electrical Energy Systems, 28(10), e2602.
[9] Chandak, S., Bhowmik, P., Mishra, M., & Rout, P. K. (2018). Autonomous microgrid operation subsequent to
an anti-islanding scheme. Sustainable cities and society, 39, 430-448.
[10] Mishra, M., Chandak, S., & Rout, P. K. (2019). Taxonomy of Islanding detection techniques for distributed
generation in microgrid. Renewable Energy Focus, 31, 9-30. 13-Jul-21
[11] Chandak, S., Mishra, M., & Rout, P. K. (2018, October). A Novel Active Anti-
islanding Scheme for Inverter-Based Distributed Generation. In 2018 2nd IEEE
International Conference on Power Electronics, Intelligent Control and Energy Systems
(ICPEICES) (pp. 431-436). IEEE.
[12] Pattnaik, R., Chandak, S., Rout, P. K., Routray, S. K., & Sahu, B. K. (2020, July).
Design and analysis of automatic generation control of two area power system
based on modified differential evolution algorithm. In 2020 International
Conference on Computational Intelligence for Smart Power System and Sustainable
Energy (CISPSSE) (pp. 1-6). IEEE.
Work Published - Conference
13-Jul-21
129
[13] Chandak, S., & Rout, P. (2020). Microgrids During the Outbreak of COVID-19.
IEEE Smart Grid eNewsletter, (pp.9-11), July 2020.
Work Published - Newsletter
Further Scope of Study
13-Jul-21
130
Purpose Remarks
Policy and Standards A set of universal standards, policies, and procedures are required for easy
incorporation of microgrids worldwide.
Modeling Future microgrids demand the re-modeling to avoid the increasing complexity. As the
power sources, storage devices and load will desire to perform as a plug and play unit.
Protection Protection scheme compatible with the changing fault current levels according to the
mode of operation.
Control During standalone mode, an efficient strategy to control the system parameters when
the operating elements of the microgrid have diversified characteristics.
Communication channel Requires integration of smart metering, and network control in the microgrids.
Energy management A strategy to maintain the power delivered by the multiple DGs and storage devices to
achieve an economical use of the power sources.
Storage units Incorporation of storage devices with various characteristics, so as to maintain the
inertia of the microgrid.
Co-ordination among the
multiple microgrids
Establishment of an efficient signaling and communication setup to co-ordinate and
co-operate the microgrids closely installed. This will help the microgrids to attain a
harmonious operation and uninterrupted supply to the loads.
Integration of electric
vehicles.
Their incorporation within the microgrid will play a significant role in the growth of
the developing power system.
Table 14 Certain aspects of future work
References
[1] IEEE Application Guide for IEEE Std 1547™: 'IEEE Standard for Interconnecting Distributed
Resources with Electric Power Systems', 2009.
[2] Std, U. L.1741. Inverters, Converters, and Controllers for Use in Independent Power
Systems,2002.
[3] Kersting, W.H., 1991. Radial distribution test feeders. IEEE Transactions on Power Systems, 6(3),
pp.975-985.
[4] Giroux, P., Sybille, G., Osorio, C. and Chandrachood, S., 2012. 100-kW grid-connected PV array
demo detailed model. MathWorks File Exchange.
[5] Cagnano, A., De Tuglie, E. and Mancarella, P., 2020. Microgrids: Overview and guidelines for
practical implementations and operation. Applied Energy, 258, p.114039.
[6] Hooshyar, A. and Iravani, R., 2017. Microgrid protection. Proceedings of the IEEE, 105(7),
pp.1332-1353.
[7] Zamora, R. and Srivastava, A.K., 2010. Controls for microgrids with storage: Review, challenges,
and research needs. Renewable and Sustainable Energy Reviews, 14(7), pp.2009-2018.
[8] Shayeghi, H., Shahryari, E., Moradzadeh, M. and Siano, P., 2019. A survey on microgrid energy
management considering flexible energy sources. Energies, 12(11), p.2156.
[9] Storn, R. and Price, K., 1997. Differential evolution–a simple and efficient heuristic for global
optimization over continuous spaces. Journal of global optimization, 11(4), pp.341-359.
13-Jul-21
131
[10] Zaky, M.S., 2015. A self-tuning PI controller for the speed control of electrical motor drives. Electric
Power Systems Research, 119, pp.293-303.
[11] Merino, J., Mendoza-Araya, P., Venkataramanan, G. and Baysal, M., 2014. Islanding detection in
microgrids using harmonic signatures. IEEE Transactions on Power Delivery, 30(5), pp.2102-2109.
[12] Reddy, C.P., Chakrabarti, S. and Srivastava, S.C., 2013. A sensitivity-based method for under-frequency
load-shedding. IEEE Transactions on Power Systems, 29(2), pp.984-985.
[13] Wang, Y., Zhou, R. and Wen, C., 1993, January. Robust load-frequency controller design for power
systems. In IEE proceedings C (generation, transmission and distribution) (Vol. 140, No. 1, pp. 11-16).
IET Digital Library.
[14] Majumder, R., Ghosh, A., Ledwich, G. and Zare, F., 2009, December. Power sharing and stability
enhancement of an autonomous microgrid with inertial and non-inertial DGs with DSTATCOM. In 2009
International Conference on Power Systems (pp. 1-6). IEEE.
[15] Abu-Elanien, A.E., Salama, M.M.A. and Shaban, K.B., 2018. Modern network reconfiguration
techniques for service restoration in distribution systems: A step to a smarter grid. Alexandria engineering
journal, 57(4), pp.3959-3967.
[16] Manjunath, K. and Mohan, M.R., 2007. A new hybrid multi-objective quick service restoration technique for electric
power distribution systems. International Journal of Electrical Power & Energy Systems, 29(1), pp.51-64.
[17] Ford, L.R. and Fulkerson, D.R., 1956. Maximal flow through a network. Canadian journal of
Mathematics, 8, pp.399-404.
[18] Srinivas, V.L., Singh, B. and Mishra, S., 2019. A Self-Synchronizing VSM with Seamless Operation
during Unintentional Islanding Events. IEEE Transactions on Industrial Informatics. 13-Jul-21
132
References
Acknowledgment
 I am thankful to Prof. Pravat Kumar Rout (Supervisor) for letting me work
under his guidance, to accomplish the dream I had once dreamt of.
 My sincere gratitude to the Dean Research, to members of my Doctoral Advisory
Committee members, Prof. Sanjib Kar, PhD Coordinator, Prof. Renu Sharma,
Head of the Department, for their constant support and motivation throughout the
tenure.
 Scholarship: S'O'A Management and CSIR HRDG (Ack. No: 143219/2K18/1).
 I am grateful to Dr. Manohar Mishra for his valuable advice and guidance.
 Special thanks to my family and friends for their unconditional support.
13-Jul-21
134
Work Published - Journal
[1] Chandak, S., & Rout, P. K. (2021). The implementation framework of a microgrid: A review. International
Journal of Energy Research, 45(3), 3523-3547.
[2] Chandak, S., & Rout, P. K. (2021). Seamless transition of microgrid between islanded and grid-connected
mode of operation. IET Energy System Integration.
[3] Chandak, S., Bhowmik, P., & Rout, P. K. (2019). Robust power balancing scheme for the grid-forming
microgrid. IET Renewable Power Generation, 14(1), 154-163.
[4] Chandak, S., Bhowmik, P., & Rout, P. K. (2019). Dual-stage cascaded control to resynchronise an isolated
microgrid with the utility. IET Renewable Power Generation.
[5] Chandak, S., & Rout, P K. (2019). An Optimal Performance of a Self-healing Microgrid. IET Smart Grid.
[6] Chandak, S., Bhowmik, P., & Rout, P. K. (2019). Load shedding strategy coordinated with storage device and
D-STATCOM to enhance the microgrid stability. Protection and Control of Modern Power Systems, 4(1), 22.
[7] Chandak, S., Mishra, M., Nayak, S., & Rout, P. K. (2018). Optimal feature selection for islanding detection in
distributed generation. IET Smart Grid, 1(3), 85-95.
[8] Chandak, S., Mishra, M., & Rout, P. K. (2018). Hybrid islanding detection with optimum feature selection and
minimum NDZ. International Transactions on Electrical Energy Systems, 28(10), e2602.
[9] Chandak, S., Bhowmik, P., Mishra, M., & Rout, P. K. (2018). Autonomous microgrid operation subsequent to
an anti-islanding scheme. Sustainable cities and society, 39, 430-448.
[10] Mishra, M., Chandak, S., & Rout, P. K. (2019). Taxonomy of Islanding detection techniques for distributed
generation in microgrid. Renewable Energy Focus, 31, 9-30. 13-Jul-21

Integrated protection and control strategies for microgrid

  • 1.
    Integrated Protection andControl Strategies for Microgrid Presented By: Sheetal Chandak Regd. No. : 1681001010 CSIR Ackn No: 143219/2K18/1 Supervised By: Prof. (Dr. ) Pravat Kumar Rout Dept . of Electrical & Electronics Engineering Siksha ‘O’ Anusandhan (Deemed to be University)
  • 2.
    Contents  Introduction  ProblemsFormulated o Chapter 3 : Protection of DGs o Chapter 4 : Protection and Primary Control of Microgrid o Chapter 5 : Secondary Control of Microgrid-Part I o Chapter 6 : Secondary Control of Microgrid-Part II o Chapter 7 : Protection and Tertiary Control of Microgrid  Road Map  Conclusion  Future Scope  References  Publications 13-Jul-21 2
  • 3.
    A microgrid isa single, controllable, independent power system comprising distributed generation(DG), loads, energy storage(ES) and control devices in which DG and ES are directly connected to the user side in parallel. What is Microgrid ? A Microgrid Sources Loads AC DC AC DC Unit Controller AC DC Unit Controller AC DC Unit Controller AC DC Unit Controller Cables Cables Cables Cables Microgrid Centralized Controller Utility Static Transfer Switch Point of Common Coupling Local Loads Local Loads Local Loads (b) Integration of microgrid into the existing power system Fig.1 The microgrid . (a) Schematic layout of the microgrid. 3
  • 4.
    Why to shifttowards Microgrids ?  Enhances the capacity and efficiency of the existing power services.  Facilitates integration of renewable power sources, storage devices and electric vehicles.  Control over the power generation and consumption.  Optimizes the asset utilization and operation of the system.  Improvement in power quality and system reliability.  Automated self-healing operation.  Highly resistant to the cyber-attacks.  Increases the consumers choice by permitting new products, services, and markets.  End-users are updated with every information to efficiently utilize their supply. 13-Jul-21 4
  • 5.
    Policies and Standardsto design Microgrid  The policy and regulatory hold the significant position as a barriers in installation and integration of microgrids.  Standards majorly focusing on the implementation and integration of microgrids has addressed in IEEE series.  IEEE 1547 series: A guide to achieve a connection between the distributed power sources and electric system.  IEEE 2030 Series: A guide for smart grid interoperability of energy and information technologies with the power system. 13-Jul-21 5 Chapter 1: Publication: Chandak, S., & Rout, P. K. (2021). The implementation framework of a microgrid: A review. International Journal of Energy Research, 45(3), 3523-3547.
  • 6.
    Framework, Installation andOperational Concerns  Equipment specification.  Designing feeders for microgrid.  Load flow analysis.  Identifying the microgrid's modes of operation.  Earthing.  Evaluation of short-circuit current.  Analysis on protection and coordination.  Analysis on control system.  Analysis on system stability.  Energy Management.  Testing. 13-Jul-21 6
  • 7.
    Challenges faced inMicrogrid Control  Two Operational Mode: Grid-connected and Islanded.  Topological changes in network.  Execution of microgrid control hierarchy in both the modes.  Intermittence in the generation of several micro-sources.  Generation system undergoing a power flow bidirectional.  Balanced generation and loading in a microgrid. 13-Jul-21 7
  • 8.
    Challenges faced inMicrogrid Protection  Device Discrimination  Change in Fault Current Level  Sympathetic Tripping  Reverse Power Flow  Selectivity  Islanding  Unsynchronised Reclosing 13-Jul-21 8
  • 9.
    Protection of DGsagainst Islanding Chapter-3 Roadmap: 13-Jul-21 9 Grid Connected Microgrids. Protectional Issue Islanding (Chapter-3,4)
  • 10.
    Islanding Islanding: Condition inwhich DGs continues to power a location even though external grid power is no longer present. •Reasons for an urgency to detect islanding scenarios:  The voltage and frequency fluctuate ominously.  The utility line worker’s safety.  The equipment could be damaged.  Out of phase synchronisation with the utility while restoration Fig. 2 Occurrence of islanding Utility T1 1 2 3 4 5 6 7 8 11 12 13 9 10 DG-2 DG-1 L6 L1 L2 L3 L4 T2 Islanded Microgrid PCC L5 13-Jul-21 10
  • 11.
    Islanding Detection Method RemoteDetection Method Local Detection Method • Impedance Insertion Scheme • PLC Based Scheme • PMU Based Scheme • Transfer Trip Scheme Hybrid IDMs: • Positive Feedback & Voltage Unbalance. • Voltage & Reactive Power Shift. • SFS & Q-f Based Scheme. • SFS and ROCOF. Active IDMs: • Impedance Measurement. • Harmonic Signal Injection. • Slip Mode Frequency Shift. • Active Frequency Drift. • Sandia Frequency Shift. • Sandia Voltage Shift. • Frequency Jump. • Active and Reactive Power Injection. • General Electricity Frequency Scheme. • Average Absolute Frequency Deviation. • Virtual Capacitor & Inductor. • Other Miscellaneous Methods. Passive IDMs: Based on Non-Signal Processing • Over/under Voltage and Frequency. • Phase Jump Detection. • Harmonic Distortion. • Rate of Change of Power. • Rate of Change of Frequency. • Rate of Change of Power over Frequency. • Change of Impedance. • Voltage Unbalance. • Harmonic Signatures. • Development of Dynamic Estimators. Passive IDMs: Based on Signal Processing • Fourier Transform. • Wavelet Transform. • Stockwell Transform. • Hilbert- Haung Transform. • Time-Time Transform. • Mathematical Morphology. 13-Jul-21 11  Strategies are verified based on detection time and non-detection zone.
  • 12.
     Remote islandingdetection schemes: • High implementation cost.  Passive islanding detection schemes: • Higher non-detection zone. • Absolute threshold settings.  Active islanding detection schemes: • Additional requirement of power electronics devices/controller. • The associated complexity of the system. • Degradation of power quality. Drawbacks of the detection strategies 13-Jul-21 12 Chapter 2: Publication: Mishra, M., Chandak, S., & Rout, P. K. (2019). Taxonomy of Islanding detection techniques for distributed generation in microgrid. Renewable Energy Focus, 31, 9-30.
  • 13.
    Why redesigning ofIslanding Detection Method? Limitation from the Literature Review:  The anti-islanding scheme should be an universal scheme applicable for all the type of power sources integrated into the system.  The features selected to design an islanding detection method should be discussed with proper justification.  Several aspects of a dataset are required to be taken care of for an efficient anti-islanding scheme. 13-Jul-21 13
  • 14.
    Designing of anIslanding Detection Method Islanding Literature Review Problem Formulated: On what basis a feature is selected to design an anti-islanding scheme Problem Solution: Proposal of feature selection to design a robust anti-islanding scheme Results: Study-1 Study-2 13-Jul-21 14
  • 15.
    System under Study ParametersRatings DG1 DG2 DG3 Frequency 1.66MVA 2.5 MVA 2.22MVA 60 Hz Transformer T1 4.16kV/575V T2 4.16kV/1300V T3 4.16kV/575V T4 115kV/4.16kV Loads L1 1.5MW, 0.9657MVar L2 2.25MW, 1.0875MVar L3 2MW, 0.9657MVar Shunt Capacitor C1 200kVar C2 100kVar DG1:Wind turbine driven doubly fed induction generator ; DG2:Hydro turbine governing system with a synchronous generator; DG3:Type-4 wind turbine . Fig.3 Schematic presentation of the modified IEEE 13-bus test system for the study. 13-Jul-21 15 Table 1 System Parameters
  • 16.
    Proposed Strategy  Featuresare extracted through simulation of modified IEEE 13 bus system.  System integrates with synchronous and inverter-based distributed generators for feature selection algorithm.  An offline selection of optimal features for islanding detection, using modified multi-objective differential evolution (MMODE) and extreme learning machine.  Computation of sensitive feature vectors through five standard objectives such as dependability, security, accuracy, F-measure, and the number of features.  Extreme learning machine has been used to cross-validate the performance of selected feature vector in the noisy environment. 13-Jul-21 16
  • 17.
    Design of MMODE Start Specifycontrol parameters Iteration < NIter Generate ‘P’ population Generation < G Generate mutant vector Generate trial vector by performing crossover mechanism on target and mutant vector Merge trial and target vector resulting ‘2P’ population Evaluate each instances w.r.t each objective function for fitness calculation Assign rank based on non-dominated sorting as per the fitness value of ‘2P’ population Sort the 2P population as per rank New population created by selecting top-most ‘P’ population based on non-dominated sorting and crowding distance Store the best feature subset as per the objective function Stop Yes Yes No No Mutation Crossover Selection MMODEA is same steps of classical DE except:  Modification Required: The selection step of the classical DE algorithm may pass over certain good solutions.  Modification proposed: The selection step is modified with an elitism based non- dominating sorting from NSGA-II. • The modified selection step merges the target and trial vectors (i.e., population size of 2P). • The non-domination rank and crowding distance helps in obtaining the top-best solutions of P size. Fig.4 Flowchart for proposed MMODE algorithm for feature selection 17
  • 18.
    Chapter 3: Study-1 OfflineFeature Selection:  Design of a modified IEEE 13 bus system.  Generated about 1864 cases { Islanding=784, Non-Islanding=1080}.  About 45 features were studied [F1, .... F45]  Efficient features were selected by using Modified Multi-objective differential evolution algorithm coupled with extreme learning machine classifier.  5 Objective functions were considered: Dependability, Security, Accuracy, F-measure, and the number of features.  Selected features also cross-validated their performance under noisy environment. 13-Jul-21 18
  • 19.
    Table 2 Obtainedfeature subsets through the proposed MMODE coupled ELM algorithm Feature Without Noise Dependability Security Accuracy F-Measure [F10 F11] 100% 100% 100% 100% [F11 F30] 100% 98.88% 99.35% 99.24% [F10 F11 F39] 100% 100% 100% 100% [F11 F30 F39] 100% 99.53% 99.73% 99.68% [F11 F30 F39 F43] 100% 100% 100% 100% [F11 F30 F31 F39 F43] 100% 99.62% 99.78% 99.74% [F10 F11 F18 F31 F39 F43] 100% 100% 100% 100% Feature At 30 dB Noise Dependability Security Accuracy F-Measure [F10 F11] 98.72% 98.61% 98.65% 98.41% [F11 F30] 96.04% 98.59% 97.51% 97.03% [F10 F11 F39] 99.87% 99.62% 99.73% 99.68% [F11 F30 F39] 95.28% 98.33% 97.04% 96.44% [F11 F30 F39 F43] 95.91% 98.14% 97.21% 96.65% [F11 F30 F31 F39 F43] 97.44% 98.33% 97.96% 97.57% [F10 F11 F18 F31 F39 F43] 98.72% 98.88% 98.81% 98.59% Feature At 20 dB Noise Dependability Security Accuracy F-Measure [F10 F11] 92.72% 96.11% 94.68% 93.62% [F11 F30] 90.68% 95.46% 93.45% 92.09% [F10 F11 F39] 94.77% 97.12% 96.13% 95.37% [F11 F30 F39] 91.45% 95.46% 93.77% 92.51% [F11 F30 F39 F43] 92.21% 95.37% 94.04% 92.87% [F11 F30 F31 F39 F43] 90.68% 93.70% 92.43% 90.97% [F10 F11 F18 F31 F39 F43] 94.13% 94.13% 95.60% 94.73% Table 3. Performance of the feature subsets under 30db and 20db noise, to select the optimum feature vector 19 Results of Study-1
  • 20.
    (a) Islanding Fig. 5Case study for feature F-10 [Vneg/Vpos] , (±20%P and ±5% Q Variation). (b) Non-Islanding Fig. 6 Case study for feature F-11 [Vzero/Vpos] 13-Jul-21 20 Results of Study-1 (a) Islanding (b) Non-Islanding
  • 21.
    Results of Study-1 (a)Islanding Fig.7 Case study for feature F-39 [THD of Current] Fig.8 Feature compared on the basis of Islanding and Non-Islanding Scenarios. (b) F-11 (a) F-10 (c) F-39 13-Jul-21 21 (b) Non-Islanding
  • 22.
    (b) F-11 versesF-39 (a) F-10 verses F-11 (c) F-10 verses F-39 Results of Study-1 Fig. 9 Features plot. 13-Jul-21 22
  • 23.
    Ref Type ofDG used Is feature selection applied? Extracted no. of features Features considered for islanding detection Detection speed (msec) Performance-based on the objective function. A D S FM [28] MS No 11 11 - 91.6% 100% 83.3% 92.2% [29] MI No 21 21 - 95.0% 100% 90.0% 95.7% [30] MS Yes 11 3 - 100% 100% 100% 100% [31] MS & MI Yes 21 4 180 100% - - - [32] MS & MI Yes 27 11 30 97.5% 98.0% 97.1% - Study-1 MS & MI Yes 45 3 75 100% 100% 100% 100% *MS: Multiple Synchronous DG; MI: Multiple Inverter-based DG; A: Accuracy; D: Dependability; S: Security; FM: F-Measure. Table.4 Comparative analysis of the proposed technique with the existing techniques Comparative Analysis 13-Jul-21 23
  • 24.
     Study-1 isextended to design a strategy with zero NDZ, and reduced detection time.  To comparatively reduce the optimization time and search space, the features undertaken in the subsequent study is reduced to 16 highly sensitive features. Findings: Study 1 Motivation to extend the study  The most efficient feature subset is concluded as [F-10 F-11 F-39].  Objective Function: minimizing the number of features and maximizing the performance parameters in noisy environments.  The time taken to detect islanding based on ELM using selected feature vector is approximately 75 milliseconds. 13-Jul-21 24
  • 25.
    Chapter 3: Study-2 Design of a Hybrid Islanding Detection Method (HIDM)  System Design: IEEE 13 bus system.  Generated Cases: 2064 cases.  Features Extracted : 16 sensitive features  Feature Selection: Modified Multi-objective differential evolution algorithm coupled with an extreme learning machine classifier.  Objective Function: 1. Accuracy with Number of features. 2. Dependability with Number of features.  Accuracy based feature set used to design the passive method of HIDM, [F1,F2,F4].  Dependability based feature set implemented in active method of HIDM, [F9]. 13-Jul-21 25
  • 26.
    Algorithm of theproposed HIDM Start 16 sensitive feature extracted for 2064 cases Apply MMODEA-ELM using objective function-1 and objection function-2 independently. Extraction of feature vector Fn Where, n= number of features in vector For objective function-1,n=1,2,3,4 For objective function-2,n=1,2,3,4 Cross-validate at noisy environment Select an optimum feature vector for both the objective function. Measure voltage, current and frequency from the PCC of an operating system Compute the features selected from objective function-1 [F1 F2 F4] Occurrence of any variation in the features? No Decision Tree Yes Island detected? Start injecting the disturbing feature [F9] obtained from objective function -2 No -15<F1>+15 No Detect non-islanding Islanding detected Trip signal Yes Yes Off-Line Mode On-Line Mode Observe the variations of F1 feature Fig. 10 Flow-chart of the proposed offline and online approach 13-Jul-21 26
  • 27.
    Features Dependability FeaturesAccuracy [F2] 100% [F 1 F2] 100% [F8] 100% [F1 F2 F4] 100% [F9] 100% [F6 F8 F15] 100% [F15] 100% [F1 F2 F8 F15] 100% Table 5 Performance of proposed algorithm for feature selection based on dependability and accuracy Features Dependability Features Accuracy At 30db noisy conditions [F2] 96.07% [F 1 F2] 98.70% [F8] 95.42% [F1 F2 F4] 98.88% [F9] 100% [F6 F8 F15] 97.54% [F15] 96.07% [F1 F2 F8 F15] 97.83% At 20db noisy conditions [F2] 92.81% [F 1 F2] 95.52 [F8] 90.84% [F1 F2 F4] 96.68% [F9] 94.77% [F6 F8 F15] 94.37% [F15] 91.50% [F1 F2 F8 F15] 94.66% Table 6 Performance of ELM classifier on selected feature vectors Off-line mode 13-Jul-21 27 Dependability: decreases the false identification rate; Accuracy: Accurate prediction of event
  • 28.
    F1 I NI F1 > 2 F1< 2 I NI F2 > 12 F2 < 12 F2 F4 F4 > 2 F4 < 2 I: Islanding NI: Non-Islanding Fig.11 Decision Tree [F4]: dQ/dt [F1]: dv/dt [F2]: df/dt Pref + - PDG Power PI Controller Qref + - QDG Power PI Controller IDG abc dq VPCC abc dq PLL θ Id Iq Vd Vq Current PI Controller Current PI Controller ωLf ω ωLf Id_ref Iq_ref + - + + - + + - + Vd_ref Vq_ref SPWM m φ ω Switch Signal Noise Noise + + + Vd Vq Fig.12 Interface control strategy for master DG [F9]: df/dp On-line mode 13-Jul-21 28
  • 29.
    Passive detection ofthe proposed HIDM F1 I NI F1 > 2 F1 < 2 I NI F2 > 12 F2 < 12 F2 F4 F4 > 2 F4 < 2 F1 I NI F1 > 2 F1 < 2 I NI F2 > 12 F2 < 12 F2 F4 F4 > 2 F4 < 2 (a) Fig.13 Scatter plot analysis to design a decision tree for setting threshold values (b) 13-Jul-21 29
  • 30.
    13-Jul-21 30 F1 I NI F1 > 2 F1< 2 I NI F2 > 12 F2 < 12 F2 F4 F4 > 2 F4 < 2 I: Islanding NI: Non-Islanding Passive Detection: Non-islanding Events Fig. Case study on non-islanding event. (a) Variation in feature F4 (b) Variation in feature F1 (c) Variation in feature F2. (a) (c) (b)
  • 31.
    (a) (c) Fig. 14 Analysisof islanding events with active power load mismatch (a) Variation in feature F4 (b) Variation in feature F1 (c) Variation in feature F2 (b) 13-Jul-21 31 F1 I NI F1 > 2 F1 < 2 I NI F2 > 12 F2 < 12 F2 F4 F4 > 2 F4 < 2 I: Islanding NI: Non-Islanding Passive Detection: Islanding Events
  • 32.
     The injectedvalue is set less than 3% of feature variations [F9].  The interruption is injected for a period of 5 cycles (i.e. from 0.58 seconds to 0.66 seconds).  The second threshold specified for feature F1 in active method is ±15 p.u.  Injection at 0.58 seconds in a small active power mismatch scenario, the islanding is detected at 0.62 seconds as in Fig.15.(a).  A non-islanding case is verified with injection of disturbance in Fig.15.(b), which remains detected as non-islanding. (a) Islanding Event Fig.15 Feature F1 response for active approach (b) Non- Islanding Event Active detection of the proposed HIDM
  • 33.
    Findings: Study 2 An approach to justify the set of feature selected to design an efficient anti-islanding scheme.  Significant reduction in the detection time (i.e., within 7.5 cycles).  Reduction of non-detection zone to negligible. Publication in Chapter 3  Chandak, S., Mishra, M., Nayak, S., & Rout, P. K. (2018). Optimal feature selection for islanding detection in distributed generation. IET Smart Grid, 1(3), 85-95. (IET: Scopus)  Chandak, S., Mishra, M., & Rout, P. K. (2018). Hybrid islanding detection with optimum feature selection and minimum NDZ. International Transactions on Electrical Energy Systems, 28(10), e2602, (Wiley: Scopus, SCIE, I.F=1.619). 13-Jul-21 33
  • 34.
    Motivation for furtherstudy  After, the detection of an islanding event, the DGs are signalled to shut down, but this does not satisfy the maximum utilisation of the generating sources.  Islanding Detection for the protection of a Microgrid .  Transition of Microgrid: Grid-Connected to Islanded  Post-Islanding Stability of the Microgrid. 13-Jul-21 34
  • 35.
    Chapter-4 Grid Connected Microgrids. Protectional Issue Islanding (Chapter-3,4) Standalone Microgrid ControlStrategies For Microgrid Protection and Primary Control Strategy for Microgrid Roadmap: Primary Control (Chapter- 4) 13-Jul-21 35
  • 36.
     Major technologicalevolution: 1. Multiple inverter-based DG concept increases the communication complexity between the inverters connected to the PCC. 2. Integration of many diversified sources.  The major challenges while reconsidering and adopting the IDMs for microgrid: 1. Lack of specific test requirement to deal with the bidirectional power flow between a microgrid and utility. 2. The IDMs should disconnect the entire microgrid from the point of coupling without hindering the microgrid concept. 3. The IDMs neglect the concern about maintaining the stability of an electric island intact after the detection of an islanding event. Why to Integrate Protection and Primary Control? 13-Jul-21 36
  • 37.
    Integrated Protection andPrimary Control Microgrid Problem Formulated: Protection of microgrid against islanding and subsequently it’s operational stability Problem Solution: Anti-Islanding strategy for microgrid. Transition of Microgrid’s operational mode. Control of system voltage and frequency. Results: Chapter-4 13-Jul-21 37
  • 38.
     An islandingdetection technique for microgrid protection with reduced non- detection zone and minimum detection time.  A control strategy addressing the massive change in system impedance while switching between grid-connected and islanded mode of operation.  An efficient controller for DG operation, minimizing the impact of transients and power unbalance to attain a post-islanding stability of a microgrid.  Ensuring system stability with detailed analysis through an optimal power sharing strategy, subsequent to an anti-islanding scheme. Objective 13-Jul-21 38
  • 39.
            + +         + ∗ = − har load har utility har load har utility har grid har load har utility har load har utility har PCC Z Z Z Z I Z Z Z V VGM * * µ har load har grid har PCC Z I V AM * − = µ Fig. 16 Schematic representation for grid connected microgrid system. har Z har load Z har grid I − µ har I har V har load I S har PCC V utility utility utility When switch ' S ' is closed, a grid connected microgrid is formed and the corresponding magnitude of the harmonic voltage at PCC : ) When switch ' S ' is opened, an autonomous microgrid operates and the corresponding harmonic voltage magnitude at PCC : 13-Jul-21 39 har grid Z har load Z The harmonic contents directly depends on the grid and load impedance of the system. So, in a grid-connected mode the presence of harmonics is far less compared to the harmonics in an autonomous mode, because << .
  • 40.
    (b) In anautonomous mode (c) Harmonic injection during the grid connected mode Fig.17 Harmonic content in system under different scenarios (d) At the occurrence of an islanding instance (a) In a grid connected mode 13-Jul-21 40
  • 41.
     It isclearly studied that harmonic content is highly significant till the 5th order.  The principle of islanding detection using harmonics follows a concept of injecting as a feedback to the controller.  The disturbance injected is 1% of the total extracted.  In a grid-connected mode, grid impedance is very less, thus the injected disturbance flows into the grid and does not disturb the PCC voltage harmonics.  At the occurrence of an islanding event, the harmonic disturbance flows into the local load and reflects a large variation in the system parameters at point of common coupling (PCC). ( ) ∑ ≠ = 1 2 * 1 n n l fundamenta v f n f IHS The proposed injecting parameter intensified harmonic signal (IHS) can be stated as: 13-Jul-21 41 Proposed Islanding Detection Strategy
  • 42.
    (a) Voltage limits Fig.18Estimation of threshold limits (b) Frequency limits  For accurate and faster islanding detection, the PCC voltage and frequency are monitored parameters.  As per the UL 1741 test standards, maximum and minimum loads are set to 125% and 50% of nominal load respectively.  The load curves intersect the reference power (1 p.u) at 0.8 p.u and 1.2 p.u of direct axis voltage and 59.5 Hz and 60.5 Hz of frequency. 42 Setting of Thresholds Limits
  • 43.
    Proposed Anti-Islanding StrategyFor Microgrid Cases Active power (P) mismatch Reactive power (Q) mismatch Case-1 50% 100% Case-2 100% 100% Case-3 125% 100% Case-4 100% 101% Case-5 100% 99% Table.7 Load parameters according to the UL 1741 testing standards Voltage and frequency measurement Yes Occurrence of an islanding (Grid forming operation) Yes Start Stop No No Hz f Hz 5 . 60 5 . 59 ≤ ≤ u p V u p . 2 . 1 . 8 . 0 ≤ ≤ Fig. 19 Algorithm for an anti- islanding scheme Cases Threshold crossing time for voltage Threshold crossing time for frequency Decision making time Case-1 1.055 sec 1.05sec 0.055 sec Case-2 1.01 sec 1.05 sec 0.05 sec Case-3 1.01 sec 1.042 sec 0.042 sec Case-4 1.0105 sec 1.06 sec 0.06 sec Case-5 1.0105 sec 1.059 sec 0.059 sec Table.8 Time taken to detect the islanding instances 13-Jul-21 43
  • 44.
     The studyimplements master-slave strategy  The master DG undergoes the disturbance injection continuously.  On detection the microgrids is disconnected from the PCC.  Subsequent to the detection of islanding instances, stable operation of islanded microgrid is a major concern.  The sharing of loads among the DGs in the microgrid has been addressed.  The study analyses a master-slave P-V and Q-f drooping strategy 13-Jul-21 44 Primary Control of Microgrid
  • 45.
          × = − r d L ln 10 27       r d ln The transmission line inductance can be represented as: The distance between the two line(d) in microgrid is very small, so the turns to be very small. Hence, the inductance L tends to be small. ⇒ ⇒ ⇒ R X X L L Thus, very small. Resulting into the system feeders to be resistive feeder in nature. utility Z R C L load Z grid I − µ utility I utility V load I S  θ µ ∠ −grid Z  φ µ ∠ −grid V Islanded Microgrid  0 ∠ pcc V grid grid grid jQ P S − − − + = µ µ µ jX R + Fig.20 Study of an islanded microgrid 13-Jul-21 45 Primary Control: Power Sharing
  • 46.
    θ φ θ φ µ µ µ µ µ µ µ sin sin cos cos 2 grid pcc grid grid grid grid pcc grid grid Z V V Z V Z V V P − − − − − − − × +         − × = θ φ θ φ µ µ µ µ µ µ µ cos sin sin cos 2 grid pcc grid grid grid grid pcc grid grid Z V V Z V Z V V Q − − − − − − − × −         − × = Consideringthe system impedance to be resistive (impedance angle, θ =0):         − × = − − − − − grid grid grid pcc grid grid R V R V V P µ µ µ µ µ φ 2 cos φ µ µ µ sin grid pcc grid grid R V V Q − − − × − = The real and reactive power in the islanded microgrid can be written as: 1 cos = φ φ φ = sin To decouple the P-Q coupling, the considered approximation is and ( ) pcc grid grid grid grid V V R V P − × ≈ − − − − µ µ µ µ φ µ µ µ grid pcc grid grid R V V Q − − − × − ≈ 13-Jul-21 46 Primary Control : Power Sharing
  • 47.
    Hence the controlsignal can be framed as: ) ( ref Q ref bais Q Q m f f − − = ) ( ref P ref bais P P m V V − − = VPD: voltage real-power drooping FQB: frequency reactive- power boosting P V Q f Fig.21 VPD and FQB characteristics 47 Primary Control : Power Sharing The VPD and FQB control strategy is implemented using the Self tuned Adaptive Proportional Integral controller for efficient power sharing among the DGs. ( ) ( ) ( ) [ ] t Ke p p p p e K K K t K − − − = min max max ( ) ( ) ( ) [ ] t Ke i i e K t K − = max
  • 48.
    13-Jul-21 48 ref dc V d c V Control + - dc V PLLθ + - + - d I ref d I q I 0 = ref q I SAPI f L ω SAPI f L ω + - - + - + d V d V q V q V ( ) 2 2 conv q conv d V V +         − conv d conv q V V 1 tan φ m Switching Signal ref q V ref d V conv q V conv d V SPWM Disturbance Injection + + abc dq abc dq abc VPCC abc I abc V (a) Grid-connected Mode Engine P Q abc V abc I GM s Q m − GM s P m − - + SG shaft f Torque + - + bias f bias V Power Amplifier field V al ter s m r V min , . . V I Governor AVR Controller - SAPI SAPI ref PCC V ref PCC f (a) Grid-connected Mode. Engine P Q abc V abc I - + ref f SAPI SG shaft f Torque + - + ref V bias f bias V Power Amplifier field V al ter s m r V min , . . V I Governor AVR Controller - AM s P m − AM s Q m − SAPI Fig. 23 Controller designed for synchronous generator . (b) Islanded Mode Fig. 22 Controller designed for inverter-based DG P Q + - + - + + + - ref Q ref f ref V ref P × 2*pi*T Correction Factor Sin + × SPWM m ) ( t Sin ω ) ( t mSin ω Switching Signal abc V abc I ∗ P bais V bias f i P i Q SAPI SAPI Gain (b) Islanded Mode
  • 49.
    13-Jul-21 49 Result Analysis: ProposedIDM (d) Fig. 24 Cases studied for islanding detection at different mismatch condition. (b) (c) (a)
  • 50.
    50 (a) Fig Case studyfor non-islanding events (b) Results of the proposed active IDM
  • 51.
    System Stability 51 (a) (c) Fig. Analysisof voltage stability at different instances of time while studying case-2(i.e. zero mismatch) (a) stable system (b) Unstable system (c) Marginally stable system (d) Stable System. (b) (d)
  • 52.
    52 (c) Fig. Analysis offrequency stability at different instances of time while studying case-2 (a) stable system (b) Unstable system (c) Marginally stable system (d) Stable System. (a) (b) (d) System Stability
  • 53.
    Power sharing amongDGs 53 Case-1 (a) Fig Performance characteristics of a microgrid for case-1 in a grid connected and islanded mode of operation (a) Frequency; (b) Voltage; (c) Active Power; (d) Reactive Power. (b) (c) (d)
  • 54.
    Power sharing amongDGs 54 Case-2 (a) Fig Performance characteristics of a microgrid for case-2 in a grid connected and islanded mode of operation (a) Frequency; (b) Voltage; (c) Active Power; (d) Reactive Power. (b) (c) (d)
  • 55.
    (a) Fig. 25 Performancecharacteristics of a microgrid for case-3 (125% of P) in a grid connected and islanded mode of operation (a) Frequency; (b) Voltage; (c) Active Power; (d) Reactive Power. (b) (c) (d) 55 Power sharing among DGs Case-3
  • 56.
    Power sharing amongDGs 56 Case-4 (a) Fig Performance characteristics of a microgrid for case-4 in a grid connected and islanded mode of operation (a) Frequency; (b) Voltage; (c) Active Power; (d) Reactive Power. (b) (c) (d)
  • 57.
    Power sharing amongDGs 57 Case-5 (a) Fig Performance characteristics of a microgrid for case-5 in a grid connected and islanded mode of operation (a) Frequency; (b) Voltage; (c) Active Power; (d) Reactive Power. (b) (c) (d)
  • 58.
    Findings  An activeislanding scheme is designed to protect the concept of microgrid.  Intensified harmonic signal is used as an injecting parameter and system voltage and frequency as the islanding detection parameter.  Emphasis on post-islanding system stability by switching the operational control mode of DGs. 13-Jul-21 58 Publication in Chapter 4  Chandak, S., Bhowmik, P., Mishra, M., & Rout, P. K. (2018). Autonomous microgrid operation subsequent to an anti-islanding scheme. Sustainable cities and society, 39, 430-448. (Elsevier: SCIE, Scopus, I.F. 5.268).  Chandak, S., Mishra, M., & Rout, P. K. (2018, October). A Novel Active Anti- islanding Scheme for Inverter-Based Distributed Generation. In 2018 2nd IEEE International Conference on Power Electronics, Intelligent Control and Energy Systems (ICPEICES) (pp. 431-436). IEEE.
  • 59.
     The switchingof DG's controller from current control mode to voltage control mode manages the power sharing and feeds the power demand. The DGs integrated in the microgrid have their operational limit to feed the surplus demand with respect to their rated generation limits (with the range of -50% to +25%).  However, if islanding occurs in a scenario, where the load demand is extremely surplus than the power generation. This particular issue motivates to design an efficient load shedding strategy for microgrids in further studies. Motivation for further study 13-Jul-21 59
  • 60.
    Grid Connected Microgrids. Protectional Issue Islanding (Chapter-3,4) Standalone Microgrid ControlStrategies For Microgrid Chapter-5 Secondary Control Strategy For Microgrid : Part-I Primary Control (Chapter-4) Secondary Control (Chapter- 5,6) 60 Roadmap:
  • 61.
    Limitation from theliterature review on load shedding:  Conventional UFLS implements trial and error method which may possibly be excessive or insufficient.  Semi-adaptive and adaptive UFLS strategies are well accepted but demands remodelling for the present scenario microgrids.  The energy storage system has been an indispensable part of the microgrid. Their performance needs to be integrated in the load shedding strategies.  The characteristics of both fast as well as slow responding storage devices requires a proper consideration for transient and steady state stability. Need to study the secondary control of the hierarchy 13-Jul-21 61
  • 62.
    Layout for secondarycontrol of microgrid Autonomous Microgrid Problem Formulated: Load balancing in an autonomous microgrid Problem Solution: Load shedding strategy and Load restoration in an isolated microgrid Results: Chapter 5 13-Jul-21 62
  • 63.
     Design ofa system independent and priority-based adaptive three-stage load shedding strategy.  The rate-of-change-of-frequency is considered to calculate the load to be shed in each step.  Addition of a storage system in a smart way to curb the power fluctuations and counteract the power imbalances.  Three Stage Shedding: • Stage-I: Cease rapid frequency drop by shedding large loads within the specified operational limit (60.5≥ f ≥59.3). • Stage-II: Shed small loads, after verifying the presence of energy storage devices. The storage system feeds the surplus load to prolong for a certain time. • Stage-III sheds small amount of load, making the difference between nominal and operating frequency (Δf) to be zero. Load Shedding Scheme 13-Jul-21 63
  • 64.
          = dt df abs K Pshed * rated equivalent f H K * 2 = where, 13-Jul-21 64 Calculation forload to be shed: Fig. 26 Response of rate of change of frequency with respect to the power deficit. Microgrid System Configuration T1 3 4 5 6 7 11 12 13 9 10 L8 L2 L3 L4 T2 Islanded Microgrid L6 L15 L7 DG-1 8 L1 1 2 Utility Grid L10 Battery Bank Supercapacitor Bank DG-2 L9 L11 L12 L13 L14 L16 L5 System Rating: Operating frequency 60 Hz Nominal Rated Voltage 4.16 kV Base Power 150 kVA DG-1 100 kW DG-2 50kVA(p.f=0.86) (θ=18.1948°) T1 25 kV/ 4.160 kV T2 260 V/ 4.160 kV 312.67 s Battery Rating: Battery Rating (Q) 0.226 Ah Rated Vbattery 300 V Vbattery_max 349.19 V Rated Ibattery 120 A Rint 40 mΩ Tbattery 300 V/4.160 kV Supercapacitor Rating: Csupercapacitor 2 F Rsupercapacitor 2.1 mΩ Rated Vsupercapacitor 300 V Tsupercapacitor 300 V/4.160 kV equivalent H
  • 65.
    START Yes 88 . 0 1 . 1 ≥ ≥V 3 . 59 5 . 60 ≥ ≥f Is Islanding Detected Operate as Grid-Forming Mode (Controller Switching) No Yes Is 5 . 58 ≤ f Is 3 . 59 60 > > f No Yes No Is ESS present ? Is % 50 > battery SoC Yes Discharge Yes Yes Is % 50 = battery SoC No Discharge Is % 30 = battery SoC Stop Discharge Yes No No 03 . 0 > dt df Is Yes Is Yes 05 . 0 ± ≠ ∆f Is 05 . 0 ± = ∆f Is No No No STOP Yes No No Yes shed P Stage-I Stage-II Stage-III Discharge Stage-II & Measure V f dt df f ∆ , , , Discharge Stage-I 03 . 0 < dt df shed P shed P Fig. 27 Proposed load shedding algorithm for study-1. 13-Jul-21 65
  • 66.
    Result Analysis  Theswitching of primary controller from current control mode to voltage control mode.  Occurrence of islanding instance at 1 sec and is detected by 1.055sec.  The switching of the control modes occurs at time 1.073sec with a delay of about 18msec. (a) Voltage Fig. 28 Amplified transients of Master DG while switching from current control to voltage control mode. (b) Frequency Switching the primary operation controller (grid-following to grid-forming mode). 13-Jul-21 66
  • 67.
    Scenario A Microgridwithout energy storage system under 50% overloading Fig.29 Behavioral system response of the microgrid under scenario A (a) Frequency (b) Voltage (c) Load Power 67 The conventional LS scheme settles at 1.195p.u of load power.  Stresses the synchronous generator to the extreme thermal limits, to supply the extra power on the cost of its marginal stability of frequency and voltage.  The proposed LS scheme: Sheds the surplus loads in steps and makes the power mismatch to approximately zero without the DGs performance limits
  • 68.
    Load No. L1L2 L3 L4 L5 L6 L7 L8 L9 L10 L11 L12 L13 L14 L15 L16 Bus no. 1 8 7 12 7 13 9 11 10 2 5 3 4 6 6 10 Load(kW) 41.5 20 0.9 24 28 10 1 8 23 22.5 15 0.6 13.5 5 0.5 12 Priority    Stage-I  i=1  i=2 Stage-II  i=2  i=3  i=1 Stage-III  i=1  i=2 LS=proposed load shedding strategy; i=iteration. Scenario A Microgrid without energy storage system under 50% overloading Fig.30 Characteristics curve of the proposed load shedding scheme under scenario A (a) Voltage Vs Load Power (b) Frequency Vs Load Power Table 9 The location and amount of the load shed 13-Jul-21 68
  • 69.
    Scenario B Microgridwith energy storage system under 50% overloading Fig 31 Operating characteristics of the microgrid with the hybrid storage system for Scenario B . (a) Load Power (b) Frequency (c) Voltage 69 • From the time 5.32sec to 8.16sec, the LS Stage-II and battery discharge stage –II. • Until time 8.16sec, the battery supplies power until it reaches 30% of SoC. • Islanding occurrence: 1sec • Battery supplies power till 4.56sec until the discharge stage –I reaches its limit (50% SoC).
  • 70.
    Fig. 32 Responseof the hybrid storage system under Scenario B (a) SoC of Battery (b) Power of Battery (c) SoC of Supercapacitor (d) Power by Supercapacitor 13-Jul-21 70 Scenario B Microgrid with energy storage system under 50% overloading
  • 71.
    Scenario C Microgridwith energy storage system under 10% underloading Fig.33 System response of the DGs with the hybrid storage system for Scenario C. (a) Frequency (b) Voltage (c) Load Power 13-Jul-21 71 Before islanding, the supercapacitor gets charged to 68.93% and the battery gets charged up to 60.86%. Supercapacitor charges to 100% by 5.93sec and battery by 7.32sec. By 7.32sec,the generated power is more than required, so control strategy forces the DG-2 to reduce its generation by increasing its voltage level.
  • 72.
    Fig .34 Theresponse of the hybrid storage system under Scenario C. (a) SoC of Supercapacitor (b) Power of Supercapacitor (c) SoC of Battery (d) Power by Battery 13-Jul-21 72 Scenario C Microgrid with energy storage system under 10% underloading
  • 73.
    Findings of Study-1 Post islanding stability is maintained by self-tuned PI droop controller in the resistive microgrid.  The storage system prolongs the loads for a certain time.  The precise shedding process confirms the difference between the operating frequency and nominal frequency to be approximately zero. 13-Jul-21 73  D-STATCOM compensates voltage and helps to avoid the instantaneous conflict of power-sharing between the two different types of inertial DG.  The storage system supports to prolong the powering of loads by certain time. Chapter 5: Study-2
  • 74.
     A detailedanalysis of a P-f and Q-V droop control strategy to attain an efficient power-sharing among the different inertial DGs.  An independent and priority- based adaptive three-stage load shedding strategy is proposed.  To enhance the system stability, the performance of the battery and D-STATCOM present in the microgrid is closely analyzed. 13-Jul-21 74 T1 3 4 5 6 7 11 12 13 9 10 T2 Islanded Microgrid DG-1 8 1 2 Utility Grid Battery Bank D-STATCOM DG-2 L1 L10 L14 L2 L3 L5 L15 L12 L13 L16 L11 L8 L6 L4 L7 L9 Fig.35 System under study Objective: Study-2
  • 75.
    System Under Study A 100kW inertia-less inverter based photovoltaic system, and 50kW high inertia synchronous system are the microgrid’s power sources.  The integration of D-STATCOM in the power system is the most effective solution for reactive power compensation.  With a response speed of 1-2cycles the compensating device helps to regulate the voltage within its rated limit by efficient power management.  The designed D-STATCOM is interconnected in the microgrid with the bus having critical loads  Lithium-Ion battery is considered in the study, which can be exploited up to their maximum capacity.  The droop control strategy of DGs present in an inductance-dominated microgrid implements active power-frequency (P-f) and reactive power- voltage (Q-V) droop control characteristics 13-Jul-21 75
  • 76.
    13-Jul-21 76 No Yes Is ESS present ? Is % 50 > battery SoC Yes Is % 50 = battery SoC No Discharge Stage-I Is % 30 = battery SoC StopDischarge Yes No Discharge Stage-II START Yes Is 59.3 ≤ f Is 3 . 59 60 > > f No Yes No Yes Stage-I 03 . 0 > dt df Is Yes Is No No Stage-II 03 . 0 < dt df 05 . 0 ± ≠ ∆f Is 05 . 0 ± = ∆f Is STOP Yes No No Yes Stage-III Yes Yes battery P 0 = battery P 1 RoD Pbattery = 2 RoD Pbattery = Measure % SoC S 1 2 if SoC>=50 else end 1 RoD S = 2 RoD S = shed Load P − Measure f dt df f ∆ , , Islanding Detected? No shed Load P − shed Load P − Fig.36 Proposed load shedding algorithm for study-2.
  • 77.
    Result Analysis Fig.37 Batteryperformance and its effects on DG parameters  Battery discharges after the detection of islanding instances at 1sec.  At time 4.55sec, when the battery attains 50% of SoC, the power to be fed is reduced. On attaining the 30% of SoC at 7.49sec, the power fed by the battery is approximately zero.  As the battery power reduces, the microgrid load demand is compensated by the synchronous generator of the microgrid 13-Jul-21 77 Case-1 Microgrid without D-STATCOM under 5% overloading (a) (b)
  • 78.
    Fig.38 Battery‘s effectson DG parameters Case-1 Microgrid without D-STATCOM under 5% overloading 13-Jul-21 78 (a) (b) (c) (d)
  • 79.
     With thereduction in battery power as in Case-1 and an increase in synchronous generation, the D-STATCOM simultaneously increases the compensation level.  The surplus 5% demand is compensated such that 60% of extra reactive power demand is fed by DG-2 and the remaining 40% of overloading is fed by the D- STATCOM.  Helps in avoiding sudden stress on the synchronous generator to generate extra power beyond its generation limit. 79 Case-2 Microgrid with D-STATCOM under 5% overloading Fig.39 D-STATCOM's performance (a) (b)
  • 80.
    Case-2 Microgrid withD-STATCOM under 5% overloading Fig.40 Effects of D-STATCOM on the DG-1 parameters (a) (b) (c) (d) 13-Jul-21 80
  • 81.
    Case-2 Microgrid withD-STATCOM under 5% overloading Fig.41 Effects of D-STATCOM on the DG-2 parameters (a) (b) (c) (d) 13-Jul-21 81
  • 82.
    Load No. L1L2 L3 L4 L5 L6 L7 L8 L9 L10 L11 L12 L13 L14 L15 L16 Bus no. 1 8 7 12 7 13 9 11 10 2 5 3 4 6 6 10 Load (kW) 13.2 50 10 12.8 4.5 22.5 2.3 4.7 15 7.5 17.2 5.5 7 4.2 2.4 6.4 Priority     Stage-I i=2 i=1 i=3 Stage-II i=1 Stage-III i=1 LS=proposed load shedding strategy; i=iteration. 13-Jul-21 82 Case-3 Microgrid with D-STATCOM under 30% of P and 10% of Q overloading Table 10 The location and amount of the load shed in Case-3  In Stage-I, three loads are shed, in a sequence of L11, L3, L14 at 1.4sec, 1.8sec, and 2.2sec.  In Stage-II, one load is shed at L16 at 3.2sec.  In Stage-III, one load is shed at L8 at 3.9sec.
  • 83.
    Case-3 Microgrid withD-STATCOM under 30% of P and 10% of Q overloading Fig.42 DG performance during the load shedding strategy (a) (b) (c) (d) 83
  • 84.
    Case-3 Microgrid withD-STATCOM under 30% of P and 10% of Q overloading Fig.43 Power compensated by the storage device and D-STATCOM (a) (b) (c) (d) 13-Jul-21 84
  • 85.
    Load No. L1L2 L3 L4 L5 L6 L7 L8 L9 L10 Bus no. 1 8 7 12 7 13 9 11 10 2 Load(kW) 13.2 50 10 12.8 4.5 22.5 2.3 4.7 15 7.5 Priority     Stage-I of LS Stage-II of LS i=1 Stage-III of LS i=1 i=2 LS=proposed load shedding strategy; i=iteration. 85 Table 11 The location and amount of the load shed in Case-4 Case-4 D-STATCOM integrated Microgrid with reduced generation  The power generation by DG-1 suddenly reduces from 100kW to 80kW of generation at time 0.5sec.  The battery operates in the Discharge Stage-I feeds about15kW and the remaining 5kW of deficit is fed by DG-2  At time 2sec, the battery attains 50% of SoC and reduces the rate of discharge and feeds about 9kW, whereas the remaining 11kW by DG-2.  The Stage-II of the load shedding is triggered at 2.18sec to shed the loads.  As the battery reaches 30% of its SoC, the stage –III sheds two small loads after 3.3sec.
  • 86.
    Fig.44 System performanceunder reduced power generation (a) (b) (c) (d) Case-4 D-STATCOM integrated Microgrid with reduced generation 13-Jul-21 86
  • 87.
    Fig.45 Power fedby battery and D-STATCOM (a) (b) (c) (d) Case-4 D-STATCOM integrated Microgrid with reduced generation 13-Jul-21 87
  • 88.
    Publication in Chapter5  Chandak, S., Bhowmik, P., & Rout, P. K. (2019). Robust power balancing scheme for the grid-forming microgrid. IET Renewable Power Generation, 14(1), 154-163.  Chandak, S., Bhowmik, P., & Rout, P. K. (2019). Load shedding strategy coordinated with storage device and D-STATCOM to enhance the microgrid stability. Protection and Control of Modern Power Systems, 4(1), 22. 13-Jul-21 88  After the clearance of power deficit scenario the shedded loads need to be restored.  The disruptions of electric networks and power supply to un-faulted loads challenges the customer's satisfaction and the reliability of the microgrids.  Therefore, the further study shall focus towards designing of an efficient load restoration strategy for a microgrid. Motivation for further study
  • 89.
    Chapter-6 Grid Connected Microgrids. Protectional Issue Islanding (Chapter-3,4) Standalone Microgrid ControlStrategies For Microgrid Primary Control (Chapter-4) Secondary Control (Chapter- 5,6) 13-Jul-21 89 Secondary Control Strategy For Microgrid : Part-II Roadmap:
  • 90.
    Limitation from theliterature review on load restoration:  Classical restoration by field workers takes a longer time and fails to give an optimum solution.  Heuristic programming based restoration strategy are system depended and failed to be applicable as a general technique. • The heuristic methods are fast to provide a solution but their optimality is always doubtful resulting in large switching.  Restoration process using mathematical programming strategies resulted with optimum solution at a significant cost of time.  Meta-heuristic strategies were effective, but were not implemented to the loads in an isolated microgrid.  Distributed power generations have been used to back-start of system but not where loads are shed and restored due to their irregular power generation. 13-Jul-21 90 Why to focus on load restoration ?
  • 91.
    The major contributionof the work can be stated as:  Restructuring the standalone microgrid into a weighted directed graph, where weights are assigned according to the loading capacity.  Centrality index is implemented to rank the edges of the graph.  Attain an optimal restoration path on the capacitated graph using the multi- objective binary DE optimization approach.  The objective function as: (i) Maximization of power flow, (ii) Minimization of load interruption, (iii) Minimization of switching instances. Objective 13-Jul-21 91
  • 92.
    System Under Study The microgrid system is designed as per the system ratings of IEEE 13-bus radial distribution feeder. • PV as DG-1= 100kW • SG as DG-2=50kVA. • Storage system = 15 kW  Base Loading: L0 to L10 at the full rated condition.  The surplus allowable system loading is represented by L11 to L16. 3 4 5 6 7 11 12 13 9 10 L8 L2 L3 L0 T2 Modified IEEE 13-Bus Microgrid System L6 L10 L7 DG-1 8 L11 1 2 Battery Bank DG-2 L9 L1 L4 L5 L12 L13 L14 L15 L16 Utility Fig. 46 Microgrid model under study. 13-Jul-21 92
  • 93.
    Load P(kW) Q(kVAR) L08.75 2.608 L1 13.2 2.01 L2 (P) 40 0 L3 7.15 1.825 L4 12.8 6.8 L5 14.7 0.675 L6 (P) 14 0 L7 5 2.1 L8 4.7 1.22 L9 (P) 15 7.3 L10 7.2 1.8 L11 6.1 0 L12 5.4 0.5 L13 4.05 0.81 L14 6.75 0.3 L15 8.55 0.69 L16 4.77 0.33 Table 12 Load ratings of the 13-bus microgrid system 13-Jul-21 93 Analysis of Power System as a Network  Power sources, buses and loads could be spotted like the vertices. (power sources in-degree remains 0 and loads in-degree remains 1).  The feeders could be modelled like the edges of the directed network. (the edges are assigned with the measure of power flow, such that the electrical property of feeder loading capacity).  Each branch establishes current as a function of voltage and impedance. (when the generator's voltage, the impedance of the loads and the distribution lines are known).
  • 94.
    Electrical Model ofa Microgrid  The current vector of the microgrid network can be mathematically represented by an admittance matrix and the voltage vector 13-Jul-21 94 ( ) n b I ( ) n n b Y × ( ) n b V                 ×                 =                 n nn n n n n n V V V Y Y Y Y Y Y Y Y Y I I I . . . . . . . . . . . . . . . . . . . . 2 1 2 1 2 22 21 1 12 11 2 1  The admittance matrix [Y] can be used to calculate the real and reactive parameter of the branches. ( ) ( )        = + ≠ + − = ∑ ≠ q p jB G q p jB G Y q p pq pq pq pq pq  Since capacitated directed graph is of major focus, if the power flow from node p to node q occurs, and the vice-versa power flow is pq pq Y e = 0 = pq e
  • 95.
    Centrality Index  The[Y] depicts the capacity of the distribution feeders and defines the betweenness centrality index. • The betweenness centrality measures the frequency of selecting a vertex while finding the shortest path between the vertices.  Now, Let the maximum power flow between vertex u and v be Fmax and the portion of power flowing between p and q is fpq (i.e., p≠q). The Centrality Index can be framed as:  The power flow can be normalised by: Start Deploy the microgrid according to the principles represented in Section 2 and create the adjacency matrix Assign the graph interlinking with proper capacity, according to the admittance matrix Estimate the utmost feasible power flow from source to load ( ) max F The edges are ranked according to the proportion of flow through them. Stop ( ) Y ( ) E Estimate the sum of power flow across each edge for different source load pair( ) pq C Normalise the values by diving it from the maximum flow in the system( ) nom pq C Fig.47 Flowchart for identifying and indexing the important edges 13-Jul-21 95 ∑ ∑ = x u y v pq pq f CI ∑ ∑ ∑ ∑ = x u y v x u y v pq pq F f CI nom max
  • 96.
    Proposed Load RestorationStrategy  The reconfiguration and restoration of the microgrid is an optimization problem with 1-0 decision variables.  The binary DE is implemented to attain the solution with the fitness function:  Multi Objective Function:  Maximum amount of power supplied to the load. Using the maximum power flow theorem.  Minimum interruptions to the customers.  Minimum number of switching operation.  Important Constraints: Radial Configuration; Voltage Limits; Loading Limits 13-Jul-21 96 ( ) ∑ ∑ ∈ ∈ − = r i b b b b b b diff L size L size L Min ) ( ) ( ( ) ∑ = − = N SW n restoratio initial oper S S SW Min 1 oper diff oper diff SW w L w SW L f * * ) , ( 2 1 min + =
  • 97.
    Start Input of Microgrid’sconfiguration and the related system data Re-organise and input the system data according to the operational changes. An initial population (P) is randomly generated with NP number of randomly generated solution vector. Execute the cross-over operator on the random initial and mutant individuals to generate the trail individual Execute the mutation on each solutions to generate a mutant individual. Evaluate each target and trail individuals with respect to the objective function for fitness calculation Compare the evaluation values of the target and trail instances and the best value gets selected for next generation Consider each feeder switch to reconfigure the power network in binary space, for all input data of the microgrid system before and after operation changes Perform the maximum power flow theorem, which results with the best restoration path for every individuals Calculate the centrality index to rank feeder according to the loading capacity. Stop and execute the restoration process Yes Yes Yes No Changes in Microgrid operation? Operational voltage is in limit? Yes MOBDE Wait for system stability No Reached the stopping criterion? No Does the solution/ restoration path maintains system to be radial? g=g+1 Compute the number of load restored and switching operation required by the obtained restoration path The fitness function returns a restoration path with maximum power flow, number of switching operation and loads energised. Fig.48 Flowchart of the proposed MOBDE approach 13-Jul-21 98
  • 98.
    Case-1 Increase inpower generation  Testing Condition: •DG-1 (PV) increases from 70kW to 100kW at the time approx. 2.5minutes. •DG-2 (SG) operates at rated condition. •Feeding the microgrid loads other than L1 and L5.  The MOBDE executes about 20 iterations in about 13.2 seconds to converge for an optimal solution L5- open E12 - close E72 - L15-L14.  The restoration sequence of load results to be L5- L15- L14 (14.7kW- 8.55kW-6.75kW) with a gap of 15 to 18 sec. 13-Jul-21 99 Result Analysis Fig.49 The system response while reconfiguration and restoration of loads due to an irregular power source. 3 4 5 6 7 11 12 13 9 10 L8 L2 L3 L0 T2 Modified IEEE 13-Bus Microgrid System L6 L10 L7 DG-1 8 L11 1 2 Battery Bank DG-2 L9 L1 L4 L5 L12 L13 L14 L15 L16 Utility
  • 99.
     Test Condition: •LG fault occurs at feeder E3-11 . • DG-1 and DG-2 operates at a rated value feeding base load L0-L10. • Fault in E3-11, isolates the loads L8, L0, and L6 get de-energized.  With the computational time of 12 seconds the optimal restoration path E8-12-L13-L0-L6  At about 3min the load L13 gets triggered after E8-12 is switched. Subsequently, L0 and L6 with specified time gap gets triggered. 10 0 Case-2 Occurrence of fault event Fig.50 The system response while executing the reconfiguration and restoration of loads for a fault event. 3 4 5 6 7 11 12 13 9 10 L8 L2 L3 L0 T2 Modified IEEE 13-Bus Microgrid System L6 L10 L7 DG-1 8 L11 1 2 Battery Bank DG-2 L9 L1 L4 L5 L12 L13 L14 L15 L16 Utility
  • 100.
    Battery Performance  Case-1:The battery charges with the surplus power generated prior to the load restoration.  Case-2: As load L6 being a priority load gets interrupted due to fault, the battery instantly starts supplying power to L6 until restored. 13-Jul-21 10 1 Case-1 : Increase in Power Generation Fig.51 Battery performance for different case scenarios Case-2: Occurrence of Fault Event.
  • 101.
    Findings  Chandak, S.,& Rout, P. K. (2020). Optimal performance of a self-healing microgrid. IET Smart Grid, 3(1), 51-59. 13-Jul-21 10 2 Publication in Chapter 6  The proposed technique is analyzed in the presence of different DG types and storage unit.  Binary DE was found to be a promising optimization approach applicable for a capacitated directed graph with 1 and 0 notations  The effectiveness is examined for two major events of an islanded microgrid.  The strategy can be termed as reliable solution.  The strategy is not system dependent and can be considered for general application in microgrids.
  • 102.
    Motivation for furtherstudy  Till now, chapters have discussed control aspect of power balancing: power sharing, load shedding, load restoration for an islanded microgrid system.  On attaining the stability in the islanded microgrid, it's resynchronisation and reconnection with the utility becomes a vital control and protectional aspect for further studies.  Thus, the study motivates tertiary control of the microgrid's control hierarchy in the next chapters.  Switching of control strategies have to be analyzed as the microgrid switches from islanded to grid-connected mode of operation. 13-Jul-21 10 3
  • 103.
    Chapter-7 Grid-connected Microgrids. Protectional Issue Islanding (Chapter-3,4) Standalone Microgrid Control Strategies ForMicrogrid Primary Control (Chapter-4) Secondary Control (Chapter-5, 6) Tertiary Control (Chapter- 7) Re-synchronisation (Chapter-7) Protectional Issue Tertiary Control and Protection Strategy for Microgrid 13-Jul-21 104 Roadmap:
  • 104.
     Strategies solelyaddress the reconnection for a converter based DG in a microgrid.  Strategies are tested for various operating scenario but with sluggish response.  Strategies set a extensive communication channel with the central control system, which might be ineffective while undergoing a significant delay in the signal transmission or its failure.  Strategies don’t address the synchronization time taken and the amount of inrush current flowing at the instance of transitions.  Strategies operates the converters at its full rated condition, the strategy becomes impractical. Limitation from the Literature Review: 13-Jul-21 105
  • 105.
    Integrated Tertiary Controland Protection Autonomous Microgrid Problem Formulated: Lack of synchronised reconnection of an autonomous microgrid with the utility grid. Problem Solution: 1. Resynchronisation and Reconnection of islanded microgrid with the utility. 2. Design of smart controller to perform both islanding detection as well as synchronised reconnection. Results: Chapter 7 13-Jul-21 106
  • 106.
    The major contributionof the study can be pointed out as:  The strategy implements a dual-stage cascaded operational control for seamless transition.  Stage-I of control strategy uses a bi-directional converter to maintain and equalize the voltage and frequency of the microgrid with respect to the utility.  Stage-II of the control strategy supports a smooth transition in the DG's mode of operation.  Stage-II also performs a major role in bypassing the bi-directional converter.  The synchronization time, the inrush current, and the heat loss at the circuit breaker has been taken into consideration while designing the control strategy Objective 13-Jul-21 107
  • 107.
    Slave DG Converter Master DG Converter DPS Controller PQ Control V/f Control TransitionController Grid-forming Grid-following Measurements of system parameter Triggering Signal PCC VSC Resynchronisation Controller Bypassing Switch (BS) Synchroniser Triggering signal Bi-directional Converter Isolation Transformer (1:1) Isolation Transformer (1:6) BS Controller Resynchronisation Switch (RS) VSC Utility 25 kV Microgrid 4.16kV Local Loads  A 4.160kV microgrid is connected to utility via an isolation transformers and a bi-directional converter.  The DGs operate under a master-slave control strategy.  Transition controller signals the master DG about the transitional state and indirectly controls the slave DG. Fig.52 Schematic layout of the system under consideration System under Study 13-Jul-21 10 8
  • 108.
    Start Measure the system parametersat utility side and microgrid side. Measure the system parameters at utility side and converter side Trigger the ‘Resynchronisation Controller’ Trigger the ‘Synchroniser’ Trigger the Switch ‘RS’ Trigger the ‘Transition Controller’ Trigger the Controller for BS Transition from Vf Control (Fig.4.(c)) to PQ Control (Fig.4.(d)) Measure the system parameters at utility side and microgrid side Trigger the Switch ‘BS’ Stop No No No Yes Yes Yes 002 . 0 ≤ − IC u v v p.u 005 . 0 ≤ − IC u f f Hz Are the parameters stable? & Is system stable for time ≥ 0.4sec? 0035 . 0 ≤ − µ f fu Hz 0018 . 0 ≤ − µ v vu p.u Stage-I Stage-II Hz p.u 3 . 0 ≤ − µ f fu 2 . 0 ≤ − µ v vu Auxiliary Unit Fig.53 Flowchart for the proposed dual- stage cascaded operational control for seamless transition 13-Jul-21 109
  • 109.
    Stage-I: Resynchronization controller IEEE 1547 allows the resynchronization process after about 5 minutes from the clearance of disturbance.  Proposed algorithm considers an addition observation period of 0.4sec.  The controller starts building up the microgrid connected converter parameters.  Stage-I is designed using a moving average filter and an adaptive proportional integral controller . dq αβ u vα MAF u vβ MAF u q v u d v dq αβ u d v u q v u a v dq αβ u vα ˆ u vβ ˆ u d V v u ˆ ˆ = u q v̂ u u d q v v ˆ ˆ u lf θ µ a v −+ −+ API API + + + + DRFL DRFL s ki p K + + + + ∫ u lf ω u θ ˆ u θ ˆ u b v u c v αβ abc µ θˆ u V ˆ u V ˆ µ V ˆ u θ ˆ µ V ˆ µ θˆ c V ˆ c θˆ µ b v µ c v Sin + ) ˆ ( ˆ c u c t w Sin V θ + ∗ t u ω π 2 ∗ ∗ nom f T 6 π − + Correction factor SPWM Converter comp V ˆ comp θ ˆ [ ] 3 2 3 2 0 π π − Fig. 54 Control strategy of the resynchronization controller 13-Jul-21 110
  • 110.
    Resynchronization switch (RS) Stage-I controller build up the converter parameters.  The synchronizer observes the voltage magnitude, frequency and phase difference between the converter and utility.  The RS is triggered by the designed synchronizer.  Parameter difference is intentionally set to smaller value in the proposed synchronizer to limit the switching inrush current. Generation (kVA) Maximum limits for frequency deviation (Hz) Maximum limits for voltage deviation (%) Maximum limits for phase angle deviation (degree) 0-500 0.3 10 20 >500-1500 0.2 5 15 >1500-10,000 0.1 3 10 Table.13 IEEE 1547 guidelines for resynchronization Bi-directional Converter Utility Triggering Signal for RS Measurement Block Measurement Block RS Microgrid  8 . 0 ≤ − IC u θ θ 005 . 0 ≤ − IC u f f Hz 002 . 0 ≤ − IC u v v p.u Fig.55 Synchronizer 13-Jul-21 111
  • 111.
    Stage-II: Transition controller The operational mode of control for the microgrid is addressed in Stage -II.  The transition controller is triggered simultaneously by the synchronizer, while sending a triggering signal to RS.  Microgrid's master DG transits from grid-forming (i.e., voltage control) to grid-following mode(i.e., current control). P Q + - + - + + + - rated Q rated f rated V rated P × Correction Factor Sin + × SPWM m ) ( t Sin ω Switching Signal V I error V error f inst Q Controlled PI Gain T * * 2 π Controlled PI inst P Control + - PLL θ + - + - f L ω f L ω + - - + - + Switching Signal SPWM Disturbance Injection + + V pcc V Controlled PI Controlled PI rated q V axis q V − axis d V − axis q V − axis d V − 0 = rated q I rated d V rated d I axis d I − axis q I − d q abc d q abc I rated DC V DC V q V d V ( ) 2 2 q d V V +         − d q V V 1 tan m φ Fig.56 Controller of master DG 13-Jul-21 112 (a) Grid- forming (b) Grid- following
  • 112.
     Microgrid beingvirtually transited to grid-connected mode, via a converter operating under full-rated condition becomes impractical for longer time.  To bypass the converter, bypassing switch and bypassing controller is designed.  The BS controller starts monitoring as the transition controller switches the microgrid’s mode of operation until the operational conditions are specified. Bypassing Switch (BS) Utility Triggering Signal for BS Measurement Block Measurement Block BS Microgrid  5 . 0 ≤ − µ θ θu 0035 . 0 ≤ − µ f fu Hz 0018 . 0 ≤ − µ v vu p.u Fig. 57 Controller for Bypassing Switch 113  The bypassing switch helps to bypass the converter after smooth synchronization.
  • 113.
     Test Condition:Under loaded microgrid by 15% of the generated power with 1.033p.u and 60.2Hz of voltage and frequency respectively.  Stage –I performs from 0.4sec to 1.2sec to step down the system voltage and frequency.  At 1.2sec, RS is triggered.  By 1.4sec , the converter is bypassed by the BS Result Analysis Seamless transition of an under loaded microgrid (a) (b) Fig.58 Seamless transition of an under-loaded microgrid 13-Jul-21 114
  • 114.
     Test Condition:Over loaded by 5% of the generated microgrid power (V= 0.975p.u and f=59.85Hz).  The resynchronization controller builds up the converter voltage and frequency within 0.599sec.  The microgrid connects to utility at 0.999sec via the bi-directional converter as RS triggers.  The BS controller starts operating at 1sec and triggers BS at 1.2sec (a) (b) Fig.60 Seamless transition of an over-loaded microgrid Seamless transition of an over loaded microgrid 13-Jul-21 116
  • 115.
     Test Condition:Microgrid loaded equally to the generation capacity, (V= 0.995p.u and f= 59.97Hz).  At 0.8sec, the RS triggers to reconnect the microgrid with the utility via a bi-directional converter.  Further within 0.2sec the stage –II performs.  At about 1sec, the converter is bypassed as BS is triggered. Seamless transition of a balance loaded microgrid (a) (b) Fig.62 Seamless transition of a balance loaded microgrid 13-Jul-21 117
  • 116.
     A bi-directionalconverter to attain a smooth resynchronization without hampering the stability of the microgrid.  Stage-I creates a pseudo-equalization between the microgrid parameters and the utility and triggers the resynchronization switch (RS).  Stage-II switches the microgrid's DGs from the grid-forming mode to the grid-following mode.  As the microgrid builds up the operational parameter equivalent to utility, the bypassing switch is triggered to bypass the bi-directional converter. Findings: Study 1 118 Motivation for Study 2  Incorporation of two different strategies to attain a seamless transition between the islanded and grid-connected modes of microgrid is a major drawback.  Requires a control design which detects and isolates the microgrid against islanding events as well as resynchronizes and reconnects the microgrid with utility.  This motivates to design a smart controller for seamless transition of microgrid between the grid-forming and grid-following mode of operation.
  • 117.
    Objective  A centralizedsmart mode transition controller (CSMTC) for a smart microgrid to attain a smooth transition between the islanded and grid-connected mode.  The strategy inherits the capability to operate in both grid-connected and islanded mode without changing much in the control configuration.  The proposed controller eliminating the requirement of an individual detection strategy for islanding instance.  The study integrates E-STATCOM to support smooth resynchronised reconnection, other than its basic function of controlling the power quality issues.  The integration of E-STATCOM improves the steady-state and dynamic performance. 13-Jul-21 119
  • 118.
    Proposed Smart Controller 120 X T2 Utility Grid(uG) PCC 0 ∠ u E µ jX u jX PCC PCC E δ ∠ E-STATCOM ISW CSMT Controller Measure the system parameters Perform the proposed algorithm Signal the performance of the E-STATCOM Register the mode of operation Slave DG Converter PQ Control Vf Control Master DG Converter Controller Primary Controller Measurement of system parameters PCC µ Load Battery inv E inv I T1 Microgrid (µG) µ µ δ ∠ E P I ∆ Q I ∆ Fig. 63 Schematic layout of the proposed smart controller.
  • 119.
    13-Jul-21 121 Observe the voltageand frequency at PCC Inject disturbance to the system (via E-STATCOM) Islanded Mode Grid-connected Mode Signal to switch the primary control in microgrid (Vf for islanded mode , PQ for grid connected) Register the mode of operation at SW (Grid Connected Mode or Islanded Mode) Check the mode of operation Check the variations in voltage and frequency at PCC Trigger the switch SW to close Crosses the operational limit? Register the mode of operation as “Islanded mode” Yes No Check the voltage and frequency across the switch Operating in steady state and within the operational limits?(0.8sec) Yes E-STATCOM performs Register the mode of operation as “Grid-connected mode” Trigger the switch SW to open No Crosses the operational limit? Yes No E-STATCOM performs to compensate Calculate the difference between the syatem parameters of microgrid and utility Deviations in system parameters Fig 64 Algorithm of the proposed centralized smart mode transition controller.
  • 120.
    Result Analysis: Case:Grid-Following to Grid-forming 12 3 (a) Voltage variation at PCC Fig 65. Variation in system at the occurrence of an islanding instance. (d) Frequency variation at E-STATCOM. (c) Voltage variation at E-STATCOM (b) Frequency variation at PCC
  • 121.
    124 Result Analysis: Case:Grid-forming to Grid-Following (a) Frequency Variation Fig 66 Variation in system parameters at PCC while resynchronization of an under loaded microgrid. (Loaded as 85% of P and 95% of Q base load) (b) Voltage Variation (c) Active Power Variation (d) Reactive Power Variation
  • 122.
    13-Jul-21 125 Publication in Chapter7  Chandak, S., Bhowmik, P., & Rout, P. K. (2019). Dual-stage cascaded control to resynchronise an isolated microgrid with the utility. IET Renewable Power Generation.  Chandak, S., & Rout, P. K. (2021). Seamless transition of microgrid between islanded and grid-connected mode of operation. IET Energy System Integration. Findings: Study 2  A centralized smart mode transition controller has been proposed to control the intermediate switch ISW.  A single controller performs reconnection of microgrid with utility smoothly within 0.5sec.  The study incorporates the E-STATCOM to compensate both the active and reactive power at the PCC, enhancing the steady-state and the dynamic performance of the system.  The efficiency of the proposed controller in mode transition is 99.86%, certain critical operational scenarios have been tested and analyzed.
  • 123.
    Complete Road Map Grid-connected Microgrids. Protectional IssueIslanding (Chapter-3,4) Standalone Microgrid Control Strategies For Microgrid Primary Control (Chapter-4) Secondary Control (Chapter-5, 6) Tertiary Control (Chapter- 7) Re-synchronisation (Chapter-7) Protectional Issue 13-Jul-21 126
  • 124.
    Conclusion  Selection offeatures for designing an anti-islanding scheme has been an efficient approach.  Protection of microgrid against islanding event has been analysed and proposed.  Smooth transition from grid connected to islanded has been executed.  Post-islanding stability of the microgrid has been analysed deeply by an efficient power sharing strategy.  Power balancing between generation and demand has been addressed by the load shedding and load restoration strategies.  Synchronised reconnection of an islanded microgrid with the utility has been achieved successfully.  A smart controller is design to support a synchronised reconnection as well as islanding detection isolation 13-Jul-21 127
  • 125.
    Work Published -Journal [1] Chandak, S., & Rout, P. K. (2021). The implementation framework of a microgrid: A review. International Journal of Energy Research, 45(3), 3523-3547. [2] Chandak, S., & Rout, P. K. (2021). Seamless transition of microgrid between islanded and grid-connected mode of operation. IET Energy System Integration. [3] Chandak, S., Bhowmik, P., & Rout, P. K. (2019). Robust power balancing scheme for the grid-forming microgrid. IET Renewable Power Generation, 14(1), 154-163. [4] Chandak, S., Bhowmik, P., & Rout, P. K. (2019). Dual-stage cascaded control to resynchronise an isolated microgrid with the utility. IET Renewable Power Generation. [5] Chandak, S., & Rout, P K. (2019). An Optimal Performance of a Self-healing Microgrid. IET Smart Grid. [6] Chandak, S., Bhowmik, P., & Rout, P. K. (2019). Load shedding strategy coordinated with storage device and D-STATCOM to enhance the microgrid stability. Protection and Control of Modern Power Systems, 4(1), 22. [7] Chandak, S., Mishra, M., Nayak, S., & Rout, P. K. (2018). Optimal feature selection for islanding detection in distributed generation. IET Smart Grid, 1(3), 85-95. [8] Chandak, S., Mishra, M., & Rout, P. K. (2018). Hybrid islanding detection with optimum feature selection and minimum NDZ. International Transactions on Electrical Energy Systems, 28(10), e2602. [9] Chandak, S., Bhowmik, P., Mishra, M., & Rout, P. K. (2018). Autonomous microgrid operation subsequent to an anti-islanding scheme. Sustainable cities and society, 39, 430-448. [10] Mishra, M., Chandak, S., & Rout, P. K. (2019). Taxonomy of Islanding detection techniques for distributed generation in microgrid. Renewable Energy Focus, 31, 9-30. 13-Jul-21
  • 126.
    [11] Chandak, S.,Mishra, M., & Rout, P. K. (2018, October). A Novel Active Anti- islanding Scheme for Inverter-Based Distributed Generation. In 2018 2nd IEEE International Conference on Power Electronics, Intelligent Control and Energy Systems (ICPEICES) (pp. 431-436). IEEE. [12] Pattnaik, R., Chandak, S., Rout, P. K., Routray, S. K., & Sahu, B. K. (2020, July). Design and analysis of automatic generation control of two area power system based on modified differential evolution algorithm. In 2020 International Conference on Computational Intelligence for Smart Power System and Sustainable Energy (CISPSSE) (pp. 1-6). IEEE. Work Published - Conference 13-Jul-21 129 [13] Chandak, S., & Rout, P. (2020). Microgrids During the Outbreak of COVID-19. IEEE Smart Grid eNewsletter, (pp.9-11), July 2020. Work Published - Newsletter
  • 127.
    Further Scope ofStudy 13-Jul-21 130 Purpose Remarks Policy and Standards A set of universal standards, policies, and procedures are required for easy incorporation of microgrids worldwide. Modeling Future microgrids demand the re-modeling to avoid the increasing complexity. As the power sources, storage devices and load will desire to perform as a plug and play unit. Protection Protection scheme compatible with the changing fault current levels according to the mode of operation. Control During standalone mode, an efficient strategy to control the system parameters when the operating elements of the microgrid have diversified characteristics. Communication channel Requires integration of smart metering, and network control in the microgrids. Energy management A strategy to maintain the power delivered by the multiple DGs and storage devices to achieve an economical use of the power sources. Storage units Incorporation of storage devices with various characteristics, so as to maintain the inertia of the microgrid. Co-ordination among the multiple microgrids Establishment of an efficient signaling and communication setup to co-ordinate and co-operate the microgrids closely installed. This will help the microgrids to attain a harmonious operation and uninterrupted supply to the loads. Integration of electric vehicles. Their incorporation within the microgrid will play a significant role in the growth of the developing power system. Table 14 Certain aspects of future work
  • 128.
    References [1] IEEE ApplicationGuide for IEEE Std 1547™: 'IEEE Standard for Interconnecting Distributed Resources with Electric Power Systems', 2009. [2] Std, U. L.1741. Inverters, Converters, and Controllers for Use in Independent Power Systems,2002. [3] Kersting, W.H., 1991. Radial distribution test feeders. IEEE Transactions on Power Systems, 6(3), pp.975-985. [4] Giroux, P., Sybille, G., Osorio, C. and Chandrachood, S., 2012. 100-kW grid-connected PV array demo detailed model. MathWorks File Exchange. [5] Cagnano, A., De Tuglie, E. and Mancarella, P., 2020. Microgrids: Overview and guidelines for practical implementations and operation. Applied Energy, 258, p.114039. [6] Hooshyar, A. and Iravani, R., 2017. Microgrid protection. Proceedings of the IEEE, 105(7), pp.1332-1353. [7] Zamora, R. and Srivastava, A.K., 2010. Controls for microgrids with storage: Review, challenges, and research needs. Renewable and Sustainable Energy Reviews, 14(7), pp.2009-2018. [8] Shayeghi, H., Shahryari, E., Moradzadeh, M. and Siano, P., 2019. A survey on microgrid energy management considering flexible energy sources. Energies, 12(11), p.2156. [9] Storn, R. and Price, K., 1997. Differential evolution–a simple and efficient heuristic for global optimization over continuous spaces. Journal of global optimization, 11(4), pp.341-359. 13-Jul-21 131
  • 129.
    [10] Zaky, M.S.,2015. A self-tuning PI controller for the speed control of electrical motor drives. Electric Power Systems Research, 119, pp.293-303. [11] Merino, J., Mendoza-Araya, P., Venkataramanan, G. and Baysal, M., 2014. Islanding detection in microgrids using harmonic signatures. IEEE Transactions on Power Delivery, 30(5), pp.2102-2109. [12] Reddy, C.P., Chakrabarti, S. and Srivastava, S.C., 2013. A sensitivity-based method for under-frequency load-shedding. IEEE Transactions on Power Systems, 29(2), pp.984-985. [13] Wang, Y., Zhou, R. and Wen, C., 1993, January. Robust load-frequency controller design for power systems. In IEE proceedings C (generation, transmission and distribution) (Vol. 140, No. 1, pp. 11-16). IET Digital Library. [14] Majumder, R., Ghosh, A., Ledwich, G. and Zare, F., 2009, December. Power sharing and stability enhancement of an autonomous microgrid with inertial and non-inertial DGs with DSTATCOM. In 2009 International Conference on Power Systems (pp. 1-6). IEEE. [15] Abu-Elanien, A.E., Salama, M.M.A. and Shaban, K.B., 2018. Modern network reconfiguration techniques for service restoration in distribution systems: A step to a smarter grid. Alexandria engineering journal, 57(4), pp.3959-3967. [16] Manjunath, K. and Mohan, M.R., 2007. A new hybrid multi-objective quick service restoration technique for electric power distribution systems. International Journal of Electrical Power & Energy Systems, 29(1), pp.51-64. [17] Ford, L.R. and Fulkerson, D.R., 1956. Maximal flow through a network. Canadian journal of Mathematics, 8, pp.399-404. [18] Srinivas, V.L., Singh, B. and Mishra, S., 2019. A Self-Synchronizing VSM with Seamless Operation during Unintentional Islanding Events. IEEE Transactions on Industrial Informatics. 13-Jul-21 132 References
  • 130.
    Acknowledgment  I amthankful to Prof. Pravat Kumar Rout (Supervisor) for letting me work under his guidance, to accomplish the dream I had once dreamt of.  My sincere gratitude to the Dean Research, to members of my Doctoral Advisory Committee members, Prof. Sanjib Kar, PhD Coordinator, Prof. Renu Sharma, Head of the Department, for their constant support and motivation throughout the tenure.  Scholarship: S'O'A Management and CSIR HRDG (Ack. No: 143219/2K18/1).  I am grateful to Dr. Manohar Mishra for his valuable advice and guidance.  Special thanks to my family and friends for their unconditional support.
  • 131.
  • 132.
    Work Published -Journal [1] Chandak, S., & Rout, P. K. (2021). The implementation framework of a microgrid: A review. International Journal of Energy Research, 45(3), 3523-3547. [2] Chandak, S., & Rout, P. K. (2021). Seamless transition of microgrid between islanded and grid-connected mode of operation. IET Energy System Integration. [3] Chandak, S., Bhowmik, P., & Rout, P. K. (2019). Robust power balancing scheme for the grid-forming microgrid. IET Renewable Power Generation, 14(1), 154-163. [4] Chandak, S., Bhowmik, P., & Rout, P. K. (2019). Dual-stage cascaded control to resynchronise an isolated microgrid with the utility. IET Renewable Power Generation. [5] Chandak, S., & Rout, P K. (2019). An Optimal Performance of a Self-healing Microgrid. IET Smart Grid. [6] Chandak, S., Bhowmik, P., & Rout, P. K. (2019). Load shedding strategy coordinated with storage device and D-STATCOM to enhance the microgrid stability. Protection and Control of Modern Power Systems, 4(1), 22. [7] Chandak, S., Mishra, M., Nayak, S., & Rout, P. K. (2018). Optimal feature selection for islanding detection in distributed generation. IET Smart Grid, 1(3), 85-95. [8] Chandak, S., Mishra, M., & Rout, P. K. (2018). Hybrid islanding detection with optimum feature selection and minimum NDZ. International Transactions on Electrical Energy Systems, 28(10), e2602. [9] Chandak, S., Bhowmik, P., Mishra, M., & Rout, P. K. (2018). Autonomous microgrid operation subsequent to an anti-islanding scheme. Sustainable cities and society, 39, 430-448. [10] Mishra, M., Chandak, S., & Rout, P. K. (2019). Taxonomy of Islanding detection techniques for distributed generation in microgrid. Renewable Energy Focus, 31, 9-30. 13-Jul-21