1
UGANDA CHRISTIAN UNIVERSITY
FACULTY OF SCIENCE AND TECHNOLOGY
BACHELOR OF SCIENCE IN INFORMATION TECHNOLOGY
A REPORT ON FIELD ATTACHMENT AT UGANDA REVENUE AUTHORITY.
BY
KAWEESA RODNEY S14B13/329
PRACTICAL TRAINING REPORT
An Internship Report Submitted in Partial Fulfillment of the requirements for the award of a
Degree of Bachelor of Science in Information technology of Uganda Christian University.
August, 2016
2
Declaration
I Kaweesa Rodney of Registration Number S14B13/329, sincerely declare to the best of my
knowledge that I am the sole writer of this report and no one has ever submitted this work in
Uganda Christian University or any other learning institution.
Sign: ………………………..
Date: ………………………..
3
Approval
This report has been complied and submitted by Kaweesa Rodney under the guidance of my
field supervisor at Uganda Revenue Authority with the approval of the following supervisors;
Field Supervisor:
Signature……………….. Date and Stamp………………
Kaduli Eria
Academic Supervisor:
Signature……………….. Date and Stamp………………
Tomusange Brian
4
Dedication
I dedicate this report to my guardians, Mr. Moses Kaduyu, Mr. Samuel Kaduyu and Mr. David
Kaduyu for their encouragement and physical and financial support in my education.
It’s been a tough journey but may the Almighty God Bless you all.
5
Acknowledgement
I would like to express my gratitude to Uganda Revenue Authority and Uganda Christian
University for giving me this opportunity to do an information technology training as a partial
fulfillment of the requirement for the degree of Bachelor of Science in Information technology.
Throughout this training, I am very honored and lucky with the encouragement and guidance
from my supervisors Mr. Kaduli Eria, Ms. Actavia Kemigisha, and my academic supervisor Mr.
Tomusange Brian.
I thank the staff of Uganda Revenue Authority for being supportive and sparing the time to share
their knowledge in various fields.
In addition, I offer sincere thanks to my fellow trainees for making learning a interesting team
work adventure.
6
Abstract
As a requirement for a student to acquire a Bachelor’s degree in information technology, he/she
has to go undergo graduate training in order to gain experience necessary in the field and for the
job market. This is at least done from a known organization which deals with some computing
beyond mere theoretical work and to satisfy this requirement, I trained with Uganda Revenue
Authority.
I joined Uganda Revenue Authority as an IT officer on 27th June, 2016 for a period of 5 weeks
having joined late for not having sent a notification for my placement. In this report, I have
highlighted the experience and skills I gained, challenges that I faced and actions taken in
solving the problems during my training.
My training focused on various things like hardware repair and maintenance, networking and
systems administration. Some of the activities I did during the training include; repairing
printers, assembling and disassembling computer systems and adding computers to the domain.
During this training, there was an addition of skills acquired and among these were ability to
work under minimum supervision, planning to be able to beat deadlines and being a team player.
7
Abbreviations and Acronyms
CMOS Complementary Metal-oxide Semi-conductor
RAM Random Access Memory
CD Compact Disc
UPS Uninterruptable Power Supply
ROM Read Only Memory
HDD Hard Disk Drive
SATA Serial Advanced Technology Attachment
CPU Central Processing Unit
IDE Integrated Drive Electronics
USB Universal Serial Bus
LAN Local Area Network
WAN Wide Area Network
Wi-Fi Wireless Fidelity
IP Internet Protocol
IC Integrated Circuits
i Intel
MAC Media Access Control
DNS Domain Name System
TCP Transmission Control Protocol
VLAN Virtual Local Area Network
POST Power On Self-Test
8
IEEE Institute of Electrical and Electronic Engineers
EMI Electro-magnetic Interference
NIC Network Interface Card
PCI Peripheral Component Interconnect
VGA Video Graphics Adapter
OS Operating System
DOS Disk Operating System
RJ Registered Jack
FAT File Allocation Table
NTFS New Technology File System
FTP Foiled Twisted Pair
STP Shielded Twisted Pair
UTP Unshielded Twisted Pair
MC Media Converter
AVR Automatic Voltage Regulator
I/O Input Output
BIOS Basic Input Output System
PSU Power Supply Unit
BSSA Business Support And System Administration
DVI Digital Visual Interface
WLAN Wireless Local Area Network
IBSS Independent Basic Service Set
9
BSS Basic Service Set
BSA Basic Service Area
ESA Extended Service Area
AP Access Point
SFP Small Form-factor Pluggable
WLAN Wireless Local Area Network
VPN Virtual Private Network
ACL Access Control Lists
ACE Access Control Entries
10
Table of Contents
Declaration.......................................................................................................................................2
Approval...........................................................................................................................................3
Dedication.........................................................................................................................................4
Acknowledgement.............................................................................................................................5
Abstract............................................................................................................................................6
Abbreviations and Acronyms............................................................................................................7
CHAPTER ONE.............................................................................................................................13
1.0 INTRODUCTION...................................................................................................................13
Historical Background.............................................................................................................13
1.1.1 about industrial training .................................................................................................13
1.2 Objectives of industrial training................................................................................................13
1.2.1 Objectives of industrial training to the student................................................................13
1.2.2 Objectives of industrial training to the organization .......................................................14
1.2.3 Objectives of industrial training to the university ...........................................................14
1.3 Organization profile.................................................................................................................15
Value proposition.....................................................................................................................15
1.4 Mission...................................................................................................................................16
1.5 Vision.....................................................................................................................................16
Code of Conduct Expected in the URA....................................................................................16
1.6 URA core values .....................................................................................................................16
1.7 Organization structure .............................................................................................................17
i) Commissioner General’s Office which includes;...................................................................17
ii) Domestic tax Department which includes;...........................................................................17
iii) Customs Department which includes; ................................................................................17
iv) Corporate Service Department which includes;..................................................................18
v) Tax investigations department which includes; ...................................................................18
vi) Legal services and Board affairs which includes;................................................................18
vii) Internal Audit and Compliance which includes;................................................................18
1.7 Organization functions.............................................................................................................18
1.8 An elaborate structure of the IT section in URA ........................................................................19
CHAPTER TWO............................................................................................................................20
FIELD ATTACHMENT ACTIVITIES..........................................................................................20
11
2.0 HARDWARE.........................................................................................................................20
Hardware repair and maintenance. .................................................................................................20
2.1 System unit.........................................................................................................................20
2.2 Printers ..............................................................................................................................22
2.3 Automatic Voltage Regulator.............................................................................................24
2.4 Installation of Windows 7...................................................................................................25
CHAPTER THREE........................................................................................................................29
3.0 BSSA CRESTED TOWERS....................................................................................................29
3.1 System Administration.......................................................................................................29
3.2 Email account not opening up:...........................................................................................36
3.3 Failed Boot:........................................................................................................................37
CHAPTER FOUR ..........................................................................................................................42
4.0 WIDE AREA NETWORK.......................................................................................................42
4.1 VIRTUALISATION AND CLOUD COMPUTING...................................................................44
4.1.2 Storage ................................................................................................................................44
Advanced Technology Attachment..........................................................................................45
Serial ATA (SATA).................................................................................................................45
Small Computer System Interface (SCSI)................................................................................45
Serial attached SCSI (SAS)......................................................................................................45
Storage Area Networks and cloud storage.......................................................................................46
RAIDS.........................................................................................................................................46
RAID 0.....................................................................................................................................46
RAID 1 ......................................................................................................................................47
VBLOCK SYSTEM.....................................................................................................................47
CHAPTER FIVE............................................................................................................................48
5.0 LOCAL AREA NETWORK....................................................................................................48
5.1 Cables:...............................................................................................................................48
5.2 LAN:..................................................................................................................................51
5.3 Ethernet refers to an entire family of standards.................................................................53
5.4 WLAN ...............................................................................................................................55
Planning wireless LAN:...........................................................................................................57
5.4.1 Wireless LAN security.....................................................................................................57
5.4.2 Wireless security protocols..............................................................................................58
12
5.5 VLAN ................................................................................................................................58
5.5.3 Controlling Broadcast Domains with VLANs..................................................................60
5.5.4 VLAN ranges and catalyst switches.................................................................................60
5.5.5 Creating a VLAN............................................................................................................61
CHAPTER SIX...............................................................................................................................63
6.0 IT SECURITY........................................................................................................................63
6.1 VIRTUAL PRIVATE NETWORKS..................................................................................63
6.2 VPN CREATION...............................................................................................................63
6.2.1 Why URA uses VPN........................................................................................................64
6.2.2 Two types of VPN; ..........................................................................................................64
6.3 FIREWALL.......................................................................................................................65
Common information security tools and techniques................................................................65
Instructions...................................................................................................................................65
6.4 HACKING ...................................................................................................................68
CHAPTER SEVEN.........................................................................................................................69
7.0 BSSA SPOC...........................................................................................................................69
CHAPTER EIGHT.........................................................................................................................73
8.0 DISCUSSING THE EXPERIENCES.......................................................................................73
Lessons and experiences ..........................................................................................................73
Challenges and limitations.......................................................................................................73
CHAPTER NINE............................................................................................................................74
9.0 CONCLUSIONS AND RECOMMENDATIONS......................................................................74
Recommendations ...................................................................................................................74
Conclusion...............................................................................................................................74
REFERENCES...............................................................................................................................75
APPENDIX.....................................................................................................................................76
13
CHAPTER ONE
1.0 INTRODUCTION
Historical Background
Uganda Revenue Authority (URA) was established by a Uganda Revenue Authority
Statute of 1991 and set up in September of the same year as a central body for assessment
and collection of specified revenue, to administer and enforce the laws relating to such
revenue and regarding tax collection. The new organization (URA) amalgamated the
three tax administration departments that were responsible for all the taxes collected by
the Central Government of Uganda. These department are Customs and Excise, Inland
Revenue and Income Tax Department.
The URA was created as a quasi-autonomous unit with the Board of Directors appointed
by and responsible Minister of Finance. The URA statute grants a considerable degree of
independence to the Board in terms of control over day-to-day operations. However the
Ministry of Finance (MOFPED) maintains control over two important areas:
1. Budget: For budgetary purposes, URA is regarded as a department of the
MOFPED and is subject to the same financial rules and disciplines of its other
departments.
2. Revenue: The ministry sets the revenue targets and how such targets are to be
spread over different tax heads.
Among the objectives, the URA was to improve the standard of tax administration and
correct the weaknesses that characterized the old tax administration.
1.1.1 about industrial training
Industrial training refers to a program which aims to provide supervised practical training
within a specified timeframe. This training can be carried out either in government
organization or in private sector.
During this time a student is given an opportunity to train with already existing companies
which starts after the last semester of second academic year of the I.T degree and runs within
the holiday.
1.2 Objectives of industrial training
There are several objectives of industrial training to the student, organization and university,
and some of them are listed below;
1.2.1 Objectives of industrial training to the student
These are some of the objectives of industrial training to the student;
14
To give the student an opportunity to put theoretical knowledge learnt in to practice.
To give the student an opportunity to gain more practical skills.
To give the student an opportunity to learn how to relate with the people in the field
that is to say be a team player.
To give the student exposure to the rapidly changing technological world.
To get exposed to working pressures, learning to cope up with them and
appropriately respond to them i.e. learn to beat deadline.
To develop the skill of punctuality and responsibility at the work places.
To learn to easily adapt to new working environments.
To develop a student’s computing skills in various skills like networking security.
To improve technical skills by having hands on working experience at the industrial
training places.
1.2.2 Objectives of industrial training to the organization
Some of the objectives of industrial training to the organization include;
The organizations aim at tapping new and bright ideas that trainees/interns usually
possess, and such ideas can be used by the companies to improve their services and their
earnings.
The organizations view industrial training as an opportunity for future recruitment of
employees whereby trainees/interns who display exceptional abilities can be recruited by the
companies in the near future.
Some organizations view industrial training as an opportunity for tapping cheap labor
from the interns for that specified period of time.
It is a compulsory obligation for the companies/organizations to offer training to
students from tertiary institutions such as universities, technical colleges and technical schools.
1.2.3 Objectives of industrial training to the university
Some of the objectives of industrial training to the university include;
To provide the students with practical work to consolidate the theoretical work taught
at the University.
To create a working link between the university and the organization where the student
is training from.
The University views the industrial training places as the partners in the task of
educating the students.
15
The students are expected to obtain new ideas from their industrial training places
which when presented to the university through the reports, can help the university to modify the
content of the syllabi so as to suit the job standards.
Industrial training acts as an evaluation of the universities by the
companies/organizations and hence if the student interns display credible knowledge, the
university gets a good recommendation.
1.3 Organization profile
Uganda Revenue Authority is a government revenue collection agency established by the
parliament of Uganda. URA Is responsible for enforcing, assessing, collecting and accounting
for the various taxes imposed in Uganda.
Valueproposition
Teamwork
• To Harness Individual talents and ideas for a common goal.
• We shall promote Team effort, Trust and Partnership to achieve our set goals.
Integrity
• We shall serve with accountability, transparency, trust, honest and consistency in all we do.
Respect
 We shall highly esteem our clients while delivering a responsive Service.
Excellence
• Excellence in service, client care, image and presentation.
• We continuously strive to offer a better service today than we did yesterday.
• We aim to exceed client expectations.
16
1.4 Mission
To provide Excellent Revenue Services with purpose and passion
While facilitating the payment of government revenue and providing revenue information to all
stakeholders
1.5 Vision
To be a model for best practices and innovation in Revenue services”
URA pledges to be a center of excellence, seeking out best practices in and beyond the industry and
fostering of innovation.
Code of Conduct Expected in the URA
1. Descent dressing is recommended
2. Discipline should attained
3. Confidentiality is necessary
4. Making loose talks and unguarded statements is not allowed
5. Politics engagement is not allowed
1.6 URA core values
1. Excellence: we pledge to offer the highest quality of service through continuous improvement
and innovation to extend client expectations.
2. Integrity: we shall consistently serve our clients with impeccable conduct, paying attention to
the rules and regulations and taking responsibility for our actions
3. Team work: we shall promote team effort, interdependence and trust in the execution of duties
and build on the partnerships to achieve our set goals.
4. Respect:we believe that everybody matters; we shall therefore highly esteem our clients as we
strive to deliver a responsive service.
17
1.7 Organization structure
URA as a whole has seven departments which include;
i) Commissioner General’s Office which includes;
 Public and Corporate Affairs (PCA)
 Research and Planning (RPD)
 Commissioner General’s Office (CGO)
ii) Domestic tax Department which includes;
 Service Management.
 Compliance Management
 Business Policy
 Large Taxpayers’ Office.
 Process Management.
 Oil and Gas.
iii) Customs Department which includes;
 Field Services.
 Customs Audit.
 Trade (looks at values of imports and exports.
 Enforcement.
18
 Customs Compliance and Business Analysis.
iv) Corporate Service Department which includes;
 Finance.
 Human resources.
 Information Technology.
 Administration (Fleet, procurement).
v) Tax investigations department which includes;
 Intelligence.
 Investigations.
vi) Legal services and Board affairs which includes;
 Litigation (Representation in courts of Law).
 Board of affairs (policy, rulings).
vii) Internal Audit and Compliance which includes;
 Internal Audit.
 Compliance.
1.7 Organization functions
Uganda Revenue Authority provides the following services to its clients/customers in the field of
information technology;
 It assesses and collects taxes for national development in Uganda.
 It helps check in the standards of goods being imported in the Uganda.
19
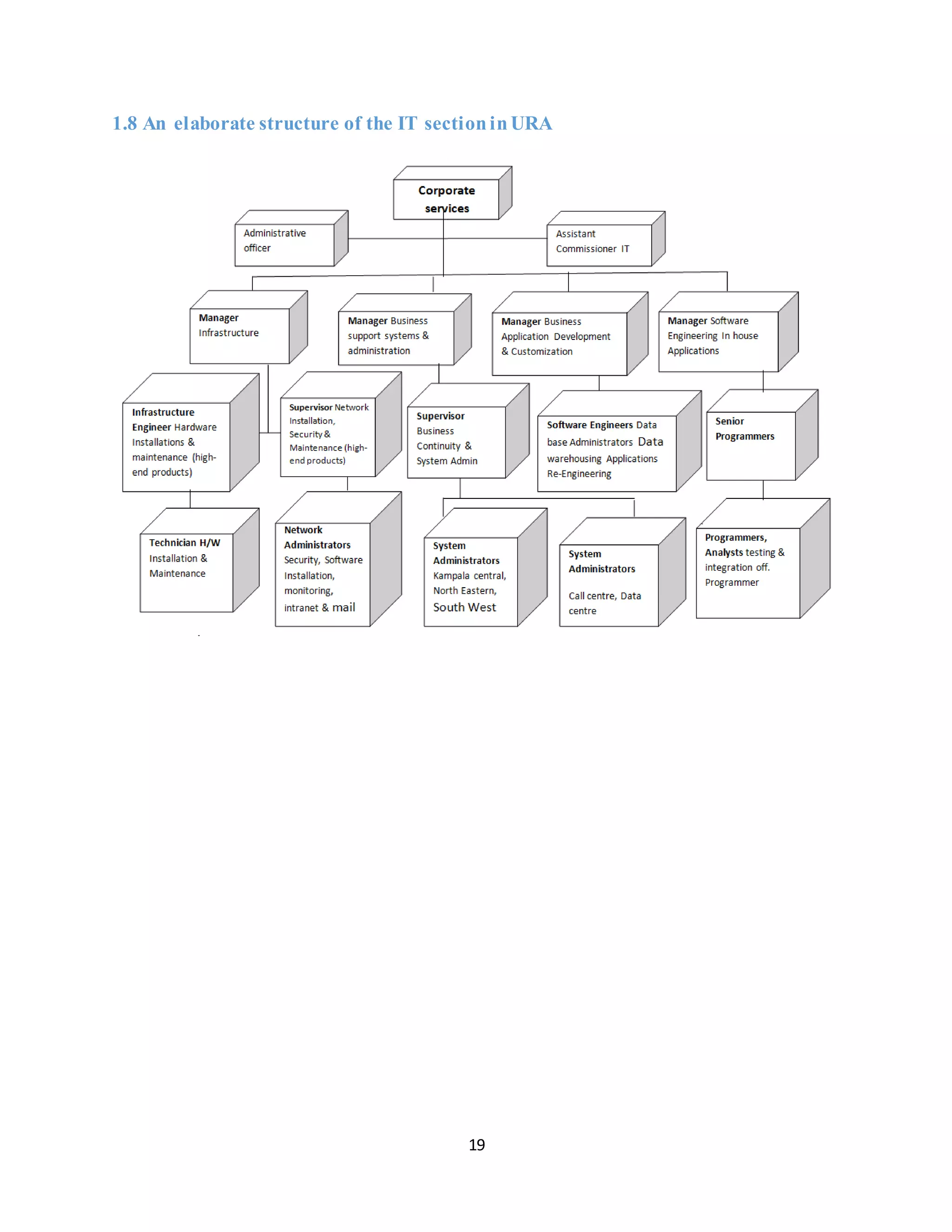
1.8 An elaborate structure of the IT sectioninURA
20
CHAPTER TWO
FIELD ATTACHMENT ACTIVITIES
2.0 HARDWARE
Hardware repair and maintenance.
2.1 System unit.
I opened a systems unit/case and disassembled the different components found in it.
The different components that I identified were;
 CPU
 RAM chip
 CMOS battery
 South Bridge
 North Bridge
 HDD
 PCI slots
 Fan
 IDE cables
 SATA cables
 Motherboard
 Heat sink
 CD-drive
 Power Supply Unit
 IDE connectors
 BIOS
CPU
The central processing unit (also known as the microprocessor) is the brain of
computer it is where the processing of data takes place. It carries out the instructions of a
computer program by performing basic arithmetic, logical, control and I/O operations.
The CPU has four primary functions: fetch, decode, execute and writeback.
Fetch
The CPU gets the instruction that it needs to run in a program and each instruction in a
program is stored in a specific address.
The CPU has a program counter which keeps track of the CPU’s position in the program.
Decode
Here the compiler of a specific language breaks down the code in Assembly language
that the CPU understands. Then the Assembler translates assembling language into binary
code.
Execute
Using the ALU the computer performs extremely complicated mathematical calculations.
21
Moves data from one location to another
Jumps to different locations based on decisions made by the CPU itself
Writeback
For every process the CPU produces some sort of output and it writes it into the computer
memory.
There are two types of processors and they include;
 Pinned processors
 Pin less processors
Pinned processors
RAM chip
It is best known as computer memory. It is referred to as ‘random access’ because you can access
any memory cell directly if you know the row and column that intersect at that cell.
RAM has volatile memory which means the stored information on it is lost when there is no
power.
RAM is used by the CPU when a computer is running to store information that needs to be used
very quickly, but the information is not stored permanently.
CMOS battery
CMOS is a physical part on the motherboard. It is a memory chip that houses setting
configurations and is powered by an onboard battery. It is reset in case the battery runs out of
energy.
The CMOS battery power codes that runs before the operating system is loaded in a computer.
The common tasks completed are; activating the keyboard, loading the system drives and setting
the system clock.
South Bridge
South Bridge is an IC on the motherboard responsible for hard drive controller, I/O controller
and integrated hardware.
Integrated hardware may include; the sound card, video card if on the motherboard, USB, PCI,
IDE, BIOS and Ethernet.
North Bridge
It is an Intel chipset that communicates with the computer processor and controls interaction with
the memory PCI bus, Level 2 cache and all AGP activities.
Hard Disk Drive
Its purpose is to store data or information permanently.
PCI slots
These refer to a computer bus. It helps the computer to connect to peripheral add-on devices such
as a PCI video card.
22
Fan
There are two fans in the systems unit, one on the power supply and other on-top of the CPU.
Help in cooling the computer especially the CPU.
IDE cables
The IDE cables connects CD drives and Hard drives to the motherboard. They transfer data and
commands between the devices but not power.
SATA cables
It is computer bus interface for connecting host bus adapters to mass storage devices such as hard
disk drives and optical drives.
CD drive
The computer uses this to read data encoded digitally on a compact disc.
Power Supply Unit
PSU converts main AC to low-voltage DC power for the internal components of the computer.
IDE connectors
It helps connect IDE devices to the motherboard. And this is done by the help of the IDE
connectors.
A single IDE channel/connector can more two connected devices thus the two share the channel
that is to say a single request is processed at a time.
BIOS
BIOS works hand in hand with the CMOS and the bios help set up the computer and boot the
operating system.
BIOS has drivers which are low-level drivers that give the computer basic operational control
over your computer’s hardware.
There is a BIOS setup that help in configuration of hardware settings including system settings
like time, date and computer passwords.
Motherboard
It holds many crucial components of a computer together, including the CPU, RAM and
connectors for input and output devices.
2.2 Printers
I got the chance to fix printers that had several problems. Some of the problems were;
 Some were missing cartridges,
 Some had fuser errors i.e. had torn sleeves,
 Other fuser errors were because the connector of the cable connecting from fuser to
printer board was missing.
For the first problem, the printer was easily fixed by just inserting a cartridge
23
Toner cartridge is a component of a laser printer. It contains toner powder, a fine dry
mixture of plastic particles, carbon and black or other coloring agents that make an actual image
on the paper.
The toner is transferred to paper via an electrostatically charged drum unit, and fused onto the
paper by heated rollers during the printing process.
For the second problem, I removed the fuser and disassembled it so that I could replace the
sleeve. It was an interesting thing because removing the sleeve needed a lot of skill and finesse
and most importantly something I noted that the work was greasy and the sleeve shouldn’t have
any grease on it.
SLEEVE:
24
FUSER:
The third problem was challenging but I managed to fix it.
I fixed it by completely opening two printers and changed the cable that connects the fuser to the
printer board.
The messed cable connecting the fuser to the printer
A fuser unit is a pair of heated rollers within the printer that fuses the toner onto the paper being
printed on. Toner particles are pulled to the paper to create the desired text and images as the
paper passes the imaging drum.
2.3 Automatic Voltage Regulator
The AVR maintains constant voltage and power line conditioning to the equipment load, even
when the input voltage, frequency or system load vary widely.
Some of the functions of the AVR;
 Drop voltage in a facility
 Solve the cost of voltage problem
Some voltage regulators are manually set or configured due to different input voltage but they
are configured basing on certain things which include; response time and operating frequency.
I managed to open the AVR and saw the different components found inside.
Electronic charge wire is wound around a magnet where there is a magnetic field when current
starts flowing through the circuit it maintains the voltage to the needed voltage by moving along
the wound wire which marks different voltage levels.
AVR is connected to the main power source. Then the UPS which is eventually connected to the
computer system that helps in backup information in case power is off.
POWER-
SOURCE AVR UPS
COMPUTER
SYSTEM
25
2.4 Installation of Windows 7
When installing an operating system you have to insert a storage device like a DVD or flash that
has been made bootable with windows 7 professional stored on it.
Once it is inserted must be booted or rebooted if it is on and then the boot key should be pressed.
A black window will appear while the content on the DVD is read. Sometimes you have to
choose which storage device the computer has to boot from.
Next a Starting Windows screen will appear
Windows 7 boots directly into the graphical user
interface mode. After a few minutes the first prompt comes.
Click “Next” unless you want to change some regional
settings for the installation process.
26
Click on the “install now” button.
Accept the license terms and click on “Next”.
Press the “Custom (Advanced)” installation type button.
The next phase is to pick the installation partition.
27
If you don't want to specify a specific partition to install Windows on, or create partitions on
your hard disk, click “Next” to begin the installation.
If you already have another existing partition with enough free space and want to install the
Windows 7 on that partition to create a multi-boot configuration, select the partition you want to
use, and then click Next to begin the installation.
If you want to create, extend, delete, or format a partition, click Drive options (advanced), click
the option you want, and then follow the instructions.
The setup process will now begin to copy files from the installation DVD media to the hard disk.
The computer will reboot, and the next thing you'll see is the prompt to set the user's and
computer's name. By default, the computer's name will be username-PC, where username is the
username you've entered.
Click on “Next”.
28
Enter the user's password. Remember this password, as it will be the ONLY user on the system,
and unless you create an additional user or enable the built-in administrator account.
Click on “Next’.
Type in the product key. If you do not have the product key at hand you can still click "Next",
and proceed with the installation. You will be asked to enter the product key after Windows is
installed.
29
CHAPTER THREE
3.0 BSSA CRESTED TOWERS
3.1 System Administration
This is individual responsibility for maintaining a multi-user computer system, including a local
area network.
This can also be defined as the field of work in which someone manages one or more systems,
like software, hardware, servers or workstations and its main goal is ensuring that the systems ae
running effectively and efficiently.
All this must be done using an administrative account
Use the internet explorer browser,
Go to Internet options
Change home page to: bridge.ura.go.ug,
30
Under internet options go to connections tab,
Then the LAN settings,
31
Check the box for use proxy server,
Then change the proxy address to- proxy.ura.local,
Then check box for bypass proxy server for local addresses which is very important to help
access other URA services on the bridge page e.g. eTax
32
Then select advanced and in the text area for (don’t use proxy server with addresses beginning
with)
Type *.ura.*; 10.1.*; 10.2.*
33
After all that you must add the computer back to the domain,
Go to my computer then properties,
Select change settings then,
Select network ID, computer is a business computer, then computer uses the company domain
34
Set a the username and password and set the domain to URA.LOCAL
35
Connecting the computer back to the printer, problem is when computer is not printing.
One, you go to windows search and type in printerserveraddress then press enter
36
Then it will open a window showing all the printers on that server
Then double-click on the printer you want to connect to that’s to say the printer used on that
specific floor.
Installation and uninstallation of software can only be done with administrative rights that is to
say it’s done by an administrators account.
3.2 Email account not opening up:
Note that the backlash () should be used on the username portion e.g. urakaweesa
This is made possible through configurations and licenses that URA follows which are provided
by Microsoft.
37
3.3 Failed Boot:
Computer system was not booting, it was requesting for a system image.
When not booting device is present in systems unit, then the operating system is corrupted.
Another problem faced was a user account being slow on a computer, and solved the problem by
first removed the account and make it look like it’s the first time its logging in on any computer.
We made sure that all the important files were stored on drive C and not in the account folder.
Removing the account you go to registry editor, run window type regedit.
Then click on hkey local machine, then software and then you go to Microsoft that under
software.
From Microsoft, click on Windows NT and after click on currentVersion.
Under currentVersion click the ProfileList.
Then look for folders/directories having many digits as their names and double click.
38
The information displayed will help you identify the account you are looking for.
It will look like this: ProfileImagePath REG_EXPAND_SZ C:UsersKAWEESA
Installation of windows operating system on computer of staff members, and also other
necessary important software e.g. jdk, Microsoft office, antivirus, WinRAR, WinZip, lynch
Manually connected computers to wireless network,
Chose security type of WPA2-Enterprise which has an encryption type of AES.
39
Changed connection settings, then security tab and go to settings,
Uncheck the validate by certificate box,
Then go to configure and uncheck automatically use windows logon name.
When you go back to the security tab we select the advanced settings button and we specify the
authentication mode, which we make user authentication and save credentials which the user
must fill in.
Checked on the server through an administrative account that had active directory tool to check
which computer are not in use so that we can give the repaired computer name as those saved on
the server.
Printers that are on the server are added there and given ip addresses by a tool called “MyQ”.
They are given names and then added to the domain
We backed up email by moving the emails in the archive folder manually, through the control
panel, then mail to the outlook web app to check whether we are sending them to the right
archive folder.
This is done when a user’s inbox is full and he/she cannot receive any more emails
We installed an operating system to a computer but first backed up data.
During the installation we didn’t format or delete any partition, we installed straight away to
drive C where the old operating system (Windows) was stored in a folder called “Windows. Old”
which the computer created itself.
40
After all the installation is done, an administrative account has to be created and given a
password. We create accounts from the local users and groups and we can get there through the
run window (windows key + R) and type in there lusrmgr.msc
From there we created an account called administrator and give it administrative rights
41
42
CHAPTER FOUR
4.0 WIDE AREA NETWORK
This is a telecommunications network or computer network that extends over a large
geographical distance.
Typically a WAN consists of two or more LANs. Computers connected to a WAN are often
connected through public networks, such as the telephone system. They can be connected
through lease lines or satellites. The largest WAN in existence is the Internet.
We configured routers but not real tangible routers. We used a software called Cisco Packet
Tracer that helped also design network infrastructures.
It helps us learn and understand how to configure routers, give network devices IP addresses
Also helps us to know what kind of cables connected to different devices.
I noticed that straight-through cables connected to different devices e.g. switch to computer
while the cross-over connect to similar devices e.g. router to router.
But discover something else that with the latest technology in switch one can used a straight-
through cable to connect switch to switch.
I also accomplished a task of demystifying the OSI model and the TCP/IP model.
The OSI model is comprised of 7 layers these are:
1. Application
2. Presentation
3. Session: This is layers controls dialogues (connections) between computers, it
establishes, manages and terminates connections between local and remote applications.
4. Transport: This is the fourth layer in the model; it holds PDUs called datagrams and
segments.
5. Network: This is the third layer in the model; it uses ip addresses for communication and
hold PDUs called packets. It handles the layer three communication and is responsible for
translating physical address (mac addresses) into Logical addresses.
6. Data link: This is the second layer in the model, it handles the node to node transfer and it
uses mac addresses and link logical control address. It also handles layer 2 (switching)
communication. The PDUs at this layer are frames.
43
7. Physical: The physical layer is the first layer; it specifies the electrical and physical
specifications of the data connection. It holds a PDU called a bit.
The TCP/IP protocol stack
This model has four layers. These are:
1. Network interface
2. Internet
3. Transport
4. Application
I also accomplished basic router and switch configurations, this included task like:
1. How to configure the hostnames
2. How to configure a few password like console passwords, vty passwords, enable
passwords
3. Banners
4. How to configure interfaces
One of the WAN architecture designed;
Above is an image of the topology I used to configure eigrp
44
Step 1: Enable the EIGRP routing process.
Enable the EIGRP routing process on each router using AS number 1. The configuration for RTF
is shown.
 RTF(config)#routereigrp1
Step 2: Advertise directly connected networks.
a. Use the show ip route command to display the directly connected networks on each router.
b. On each router, configure EIGRP to advertise the specific directly connected subnets. The
configuration for RTF is shown.
 RTF(config-router)#network172.16.16.0 0.0.0.255
 RTF(config-router)#network172.16.20.0 0.0.0.255
Step 3: Configure passive interfaces.
Configure the LAN interfaces to not advertise EIGRP updates. The configuration for R1 is
shown.
 RTF(config-router)#passive-interface g0/0
Step 4: Disable automatic summarization.
If the topology contains discontinuous networks automatic summarization should be disabled on
each router. The configuration for R1 is shown.
 RTF(config-router)#noauto-summary
Note: Prior to IOS 15 auto-summary had to be manually disabled.
Step 5: Save the configurations.
4.1 VIRTUALISATION AND CLOUD COMPUTING
URA uses large storage area networks to create storage pools and assigns them to different
virtual machines in other words provides cloud storage for servers and users.
4.1.2 Storage
There are different types of hard disks and some of the include;
45
 SATA
 SCSI
 SSD
 SAS
 NLSAS
Advanced Technology Attachment
ATA (also known as IDE) is a disk drive implementation that integrates the controller on the
disk drive itself. ATA is used to connect hard disk drives, CD-ROM drives and similar
peripherals and supports 8/16-bit interface that transfer up to 8.3MB/s for ATA-2 and up to
100MB/s.
Serial ATA (SATA)
This is an evolution of the parallel ATA physical storage interface. Because of the shortcomings
of ATA, SATA was invented data transfer is done serially. It has a 7pin connector and data
transfer rate is 150mb/s to 300mb/s. The differences between ATA and SATA are the data
transfer modes, transfer rate and the interface module. SATA creates point-to-point connection.
Small Computer SystemInterface (SCSI)
Data transfer is also done in parallel interface standard used by apple Macintosh computers and
Personal Computers (PCs) and many UNIX systems. This interface is used to attach different
devices to computers. Multiple devices can be connected to a single SCSI port. Its transfer rate is
80mb/s. it is an I/O bus rather than a simple interface. SCSI uses half duplex signal transmission
mode.
Serial attached SCSI (SAS)
Serial Attached SCSI, an evolution of parallel SCSI into a point-to-point serial peripheral
interface in which controllers are linked directly to disk drives. SAS is a performance
improvement over traditional SCSI because SAS enables multiple devices (up to 128) of
different sizes and types to be connected simultaneously with thinner and longer cables; its full-
duplex signal transmission supports 3.0Gb/s, which provides for faster throughout of data. In
addition, SAS drives can be hot-plugged.
Multiple bits are wrapped into packets and it is able to move that single stream faster than
parallel technology.
46
Storage Area Networks and cloud storage
URA uses large storage area networks to create storage pools and assigns them to different
virtual machines in other words provides cloud storage for servers and users. A storage area
network (SAN) is a network which provides access to consolidated, block level data storage.
A SAN typically has its own network of storage devices that are generally not accessible through
the local area network (LAN) by other devices. The cost and complexity of SANs dropped in the
early 2000s to levels allowing wider adoption across both enterprise and small to medium-sized
business environments.
Cloud storage is a model of data storage in which the digital data is stored in logical pools, the
physical storage spans multiple servers (and often locations), and the physical environment is
typically owned and managed by a hosting company.
We learnt that in virtualization three factors are put under consideration and these are;
1. The computer and its components
2. Virtual desktop infrastructure (VDI)
3. Redundancy
RAIDS
RAID is redundant array independent disk. A number of disks are aggregated to form a single
logical disk. Some of the raids are; Raid 0, raid 1, raid 10, raid 3, raid 4, raid 5 and raid 6. Below
are the RAIDS used at URA;
RAID 0
RAID 0 consists of striping, without mirroring or parity. The capacity of a RAID 0 volume is the
sum of the capacities of the disks in the set, the same as with a spanned volume. There is no
added redundancy for handling disk failures, just as with a spanned volume. Thus, failure of one
disk causes the loss of the entire RAID 0 volume, with reduced possibilities of data recovery
when compared to a broken spanned volume. Striping distributes the contents of files roughly
equally among all disks in the set, which makes concurrent read or write operations on the
multiple disks almost inevitable and results in performance improvements. The concurrent
operations make the throughput of most read and write operations equal to the throughput of one
47
disk multiplied by the number of disks. Increased throughput is the big benefit of RAID 0 versus
spanned volume, at the cost of increased vulnerability to drive failures.
RAID 1
It implements striping technique where by data is written across all disks that is, each disk has a
character of data being recorded. Used for booting because of its high read speeds. The minimum
number of disks to participate in the raid is two. (RAID, 2016)
VBLOCK SYSTEM
Vblock systems from VCE simplify all aspects of IT and enable organizations to achieve better
business outcomes faster. Seamlessly integrating best in-class compute, network, and storage
technologies from industry leaders Cisco, EMC, and VMware, Vblock system provide dynamic
pools of resource that can be intelligently provisioned and managed to address changing
demands and rapidly shifting business opportunities (corporation, 2016).
Vblock systems environment includes the vCenter Orchestrator and vCenter Update Manager.
VSphere provides the foundation of the virtual architecture allowing for the optimization of IT
assets.
48
CHAPTER FIVE
5.0 LOCAL AREA NETWORK
5.1 Cables:
I looked at data cables and a data cable is a medium that allows baseband transmission (binary
1,0s) from the transmitter to the receiver.
Types of network cables are coaxial cable, optical fiber cable and twisted pair.
Coaxial cable
Fiber optic cable
Emphasis was put most on the twisted pair type of cables.
Twisted pair cabling is a type of wiring in which two conductors of a single circuit are twisted
for the purpose of cancelling out electromagnetic interference (EMI).
49
Unshielded twisted pair
The unshielded twisted pair cables have categories which include;
Category 1 Voice Only (Telephone)
Category 2 Data to 4Mbps (Local talk)
Category 3 Data to 10Mbps (Ethernet talk)
Category 4 Data to 20Mbps (Token Ring)
Category 5 Data to 100Mbps (Fast Ethernet)
Category 5e Data to 1000Mbps (Gigabit Ethernet)
Category 6 Data to 2500Mbps (Gigabit Ethernet)
The Cat5e runs up to 90 meters and it’s a solid core cable ideal for structural installations (PVC
or Plenum).
It terminated with RJ-45 connectors.
I was able to terminate cables that are very essential in networking. The two cables I terminated
were:
 Straight-through that connects dissimilar devices
 Cross-over that connects similar devices
Before termination there are necessary tools needed to do the job right and they are;
 Cat5e cable
50
 RJ-45 connector
 Cable stripper
 Scissors
 Crimping tool
Steps to follow when making connection/termination:
1. Strip cable end
2. Untwist wire ends
3. Arrange wires
4. Trim wires to size
5. Attach connectors
6. Check
7. Crimp
8. Test
Arrangement of wires is done following standards there; are standards A and B.
o TIA/EIA 568A: GW-G OW-Bl BlW-O BrW-Br
o TIA/EIA 568B: OW-O GW-Bl BlW-G BrW-Br
Standard TIA/EIA 568B.
Then the wires should be trimmed to the right size which is ½’’.
The color order should be maintain when wires are being fixed into the RJ-45 connector and the
connector should be facing downwards. Make sure all the wires extend to the end of the
connector.
Squeeze firmly to crimp connector onto cable end.
51
Then finally test the cable with a cable tester.
5.2 LAN:
There are two types of LANs;
 Ethernet LANs
 Wireless LANs
5.2.1 Ethernet LANs
Ethernet refers to a family of LAN standards that together define the physical and data link
layers of wired LAN technology.
It defines the cabling, the connectors on the ends of the cables, the protocol rules and everything
else required to create an Ethernet LAN.
52
LAN basically runs from the machine to the data socket on the wall then through the trunks to
the patch panel and then to the patch panel.
I started by inserting UTP cables in a data module, and that would runs from there to the patch
panel. The connection/termination used must be the same at both ends (module end and patch-
panel end).
One can build a LAN with both Ethernet LAN technology and wireless LAN technology
Wireless LANs;
 Defined by the IEEE using standards that begin with 802.11
 Use radio waves to send bits from one node to next.
 Most wireless LANs rely on wireless access points(AP)
Building physical Ethernet LANs with UTP
The Ethernet transmits data using electricity. An electrical circuit requires a complete loop, so
the two nodes, using circuitry on Ethernet ports.
Typical Enterprise LANs
53
For single building
5.3 Ethernet refers to an entire family of standards.
And this table shows them all.
54
Breaking down a UTP Ethernet Link
The RJ-45 connectors are put into RJ-45 ports
Some switches have a gigabit fiber SFP sitting just outside a switch SFP port while some don’t
have especially those with lesser numbers of ports. And they use a media converter to connect to
the fiber cable.
55
5.4 WLAN
Wireless is in use because business networks today want to support people who are on the move.
To provide a mobility environment where people can take their connection to the network along
the road
Comparing WLAN to LAN
Wireless has quite a number of standards and table below defines all of them;
56
There are different types of 802.11 topologies and they include;
Ad hoc network. This basically has no access points, has a topology building block of the
independent basic service set (IBSS) and a basic service area as coverage.
Basic service sets (BSS). These have one access points and the connection is basically between
the client and AP. Coverage is a basic service area.
Extended service sets (ESS). This have more than one access points, connection is between
client and access point. Coverage is extended service area (ESA).
Client and Access Point Association
An access point emits periodic beacon:
SSID- which is the name of the network
Supported rates
Clients with radio NICs hear the beacon.
Probing:
Step 1:
Client sends probe of SSID and supported rates.
Open authentication request that is to say the type (open, shared key) and key if the type shared
key.
Step 2:
After, the access point gives an authentication response of the type, key and whether the
connection is successful or unsuccessful.
57
Step 3:
The association request is sent by the client with the;
Client MAC address
Access point MAC address (BSSID)
ESS identifier (ESSID)
The access point returns an association response to show whether the connection is successful or
unsuccessful and an association identifier if association is successful.
Planning wireless LAN:
Align coverage areas along “Z” to ensure minimize BSA overlap.
5.4.1 Wireless LAN security
Threats
There are some few wireless LAN security threats which are; hackers and even employees.
Hackers. These exploit weak privacy measures to view sensitive WLAN information and even
break into WLAN.
Employees. Employees plug consumer grade APs/Gateways into company Ethernet ports to
create their own WLANs.
Man in the middle attacks;
The attacker intercept the traffic of the client and access point association.
Denial of service;
58
Common consumer devices can interfere with WLAN devices causing denial of service.
An attacker turns the laptop into an access point. He can send CTS messages or dissociate
commands. Clients also flood the WLAN causing collisions and denial of service.
Wireless security protocols
Open Access First Generation
Encryption
Interim Present
SSID WEP WPA 802.11i/WPA2
 No
Encryption
 Basic
 Not a
security
handle
 No strong
authentication
 Static,
breakable
keys
 Not scalable
 Standardized
 Improved
encryption
 Strong, user
based
authentication
(e.g. LEAP,
PEAP, EAP-
FAST)
 AES
Encryption
 Authentication:
802.1X
 Dynamic key
management
 WPA2 is the
Wi-Fi Alliance
implementation
of 802.11i
5.4.2 Wireless security protocols
Encryption
TKIP- Temporary key integrity key
 Encrypts by increasingly complex bit coding to each pocket
 Based on same cipher (RC4) as WEP.
AES- Advanced Encryption Standard
 New cipher used in 802.11i
 Based on TKIP with additional features that enhances the level of provided
security.
Methods of controlling wireless LAN access;
1. SSID broadcasts from access points are off
2. MAC address filtering enabled
3. WPA2 security implemented
5.5 VLAN
VLAN is a logical partition of a layer 2 network. Multiple partitions can be created, allowing for
multiple VLANs to co-exist.
59
Each VLAN is usually a broadcast domain usually with its own IP network.
Packets can only pass between VLANs via routers.
The partitioning of the layer 2 network takes place inside a layer 2 device, which is a switch.
5.5.1 Benefits of VLANs
 Security
 Cost reduction i.e. buying less hardware
 Better performance
 Shrink broadcast domain
 Improved IT staff efficiency
There are different types of VLANs and they include;
 Data VLAN
 Default VLAN
 Native VLAN
 Management VLAN
5.5.2 Voice VLANs
VoIP traffic is time-sensitive and requires:
Assured bandwidth to ensure voice quality
60
Transmission priority over other types of network traffic.
Ability to be routed around congested areas on the network.
Delay of less than 150 ms across the network
The cisco 7690 IP phone has two RJ-45 ports that each support connections to external devices.
Network port (10/100 SW) – Use this port to connect the phone to the network. The
phone can also obtain inline power from the cisco catalyst switch over this connection.
Access port (10/100 PC) – Use this port to connect a network device, such as a
computer, to the phone.
5.5.3 Controlling Broadcast Domains with VLANs
VLANs can be used to limit the reach of broadcast frames.
A VLAN is a broadcast domain of its own.
A broadcast frame sent by a device in a specific VLAN is forwarded within that VLAN only.
VLANs help control the reach of broadcast frames and their impact in the network.
Unicast and multicast frames are forwarded within the originating VLAN.
5.5.4 VLAN ranges and catalyst switches
Cisco catalyst 2960 and 3560 series switches support over 4000 VLANs.
VLANs are split into two categories:
Normal range VLANs
VLAN number from 1 to 1005
Configurations stored in the vlan.dat (in the flash memory)
VTP can only learn and store normal range VLANs.
61
5.5.5 Creating a VLAN
Assigning ports to VLANs
62
63
CHAPTER SIX
6.0 IT SECURITY
In IT security is the protection of information systems from theft or damage to the hardware, the
software and to the information on them, as well as from disruption or misdirection of the
services they provide.
It also refers to techniques for ensuring that data stored in a computer cannot be read or
compromised by any individuals without authorization.
Physical security involves individual, biometrics where individuals at URA are given access
codes, passwords, fingerprints to access any main door to any room or office and even server
room. Fire extinguishers in case of fire catastrophes, smoke sensors are put in place for sensing
smoke in case of smoke outbreak, racks for server equipment protection.
Network security quite a number of things are put in place like;
Firewalls, antiviruses like Symantec, network detection system, access control lists etc.
6.1 VIRTUAL PRIVATE NETWORKS
This is a technology that creates an encrypted over a less secure network. This is a private
network that extends across a public network or internet.
VPN gives extremely secure connections between private networks linked through the internet. It
allows remote computers to act as though they were on the same secure local network.
6.2 VPN CREATION
VPN is created by establishing a virtual point to point connection through the use of dedicated
connections, virtual tunneling protocols traffic.
A virtual private network connection access the internet is similar to a wide area network (WAN)
link between sites. VPN allows URA employees to securely access their intranet while out of
office. In simple terms the VPN securely connect geographically separated offices of an
organization (GirlTrucker, 2016).
VPN technology is also used by internet users to connect to proxy servers for the purpose of
protecting personal identity and location.
64
6.2.1 Why URA uses VPN
 VPN allows employees to be home and access organizations computers in the same way
as if you in the sitting at work
 Almost impossible for someone to tap or interfere with data in the VPN tunnel
 If you have VPN client software on a laptop, you can connect to your organization from
anywhere in the world
6.2.2 Two types of VPN;
 VPN client-to-server (client-to-box)
 VPN Server-to-server (Box-to-box)
VPN client-to-server (client-to-box)
VPN server-to-server (box-to-box)
65
6.3 FIREWALL
Firewall is a layer of security between your home and the internet since a router modern is the
main connection from a home network to the internet, a firewall is often packaged with those
devices (Michael, 2014).
Perimeter defense are set in information security with use of firewalls.
A firewall typically establishes a barrier between a trusted, secure internal network and another
outside network, such as the internet, that is assumed not be secure or trusted.
Firewalls are often categorized as either network firewalls or host based networks. Network
firewalls are a software appliance running on general purpose hardware or hardware firewall
computer appliances that filter traffic between two or more networks.
Firewall rules can be set and access control lists are be created. An Access Control List (ACL) is
a list of access control entries. Each ACE in an ACL identifies a trustee and specifies the access
rights allowed, denied, or audited for that trustee (microsoft, 2016).
Common information security tools and techniques
There are several IT security tools and techniques used to ensure security for both information
and the network are secure. Some of the techniques are;
Port scanning done using Ssh, putty, sysinternals
Download steps for putty
Instructions
1. Download Putty from http://www.chiark.greenend.org.uk/~sgtatham/putty/ or another
Putty download source. The "putty.exe" download is good for basic SSH.
2. Save the download to your C:WINDOWS folder.
3. If you want to make a link to Putty on your desktop:
o Open the C:WINDOWS folder in Windows Explorer.
o Right click on the putty.exe file and select Send To > Desktop
4. Double-click on the putty.exe program or the desktop shortcut to launch the application.
NOTE:
66
You may receive a warning that the publisher cannot be verified. If you have downloaded
this program from a good source, select Run. While (mt) Media Temple cannot vouch for
third-party servers, the link provided above is generally a good source for Putty.
5. Enter your connection settings:
o Host Name: example.com OR s00000.gridserver.com
o Port: 22 (leave as default)
o Connection Type: SSH (leave as default)
6. Click Open to start the SSH session.
7. If this is your first time connecting to the server from this computer, you will see the
following output. Accept the connection by clicking yes.
67
8. Once the SSH Connection is open, you should see a terminal prompt asking for your
username:
9.
10. login as:
Connect with your SSH user of choice.
11. Next, enter your password. Please note that you will NOT see your cursor moving, or any
characters typed (such as ******), when typing your password. This is a standard Putty
security feature. Hit enter.
12.
13. Using keyboard-interactive authentication.
14. Password:
15. You are now logged into your server with SSH. You should see output like this:
16.
17. The programs included with the Debian GNU/Linux system are free software;
18. the exact distribution terms for each program are described in the
19. Individual files in /usr/share/doc/*/copyright.
20.
21. Debian GNU/Linux comes with ABSOLUTELY NO WARRANTY, to the extent
22. Permitted by applicable law.
23. example.com@n11:~$
You can begin typing commands at the prompt.
Network packet traffic capture and analysis done using Wireshark/tcpdump/tshark/netcat
which capture, read, save, filter src/dst/host/net.
Tcpdump is a common packet analyzer that runs under the command line.it allows the
user to display TCP/IP and other packets being transmitted or received over a network to
which the computer is attached. Network flow analysis using (cisco netflow-PRTG), cacti
etc.
68
6.4 HACKING
There are three types of hackers which include;
 White-hat hackers
 Gray-hat hackers
 Black-hat hackers
6.4.1 Phases of hacking:
Reconnaissance-information gathering, physical and social engineering, locate network ranges.
Scanning-enumerating live hosts, open ports, open services, access points, accounts and policies.
Gaining access-breachsystems, plant malicious code, backdoors
Maintaining access-rootkits, unpatched systems
Covering tracks-IDS evasion, log manipulation code, backdoors.
69
CHAPTER SEVEN
7.0 BSSA SPOC
BSSA SPOC stands for Business Support and Systems Administration while SPOC is Single
Point of Contact.
Under this section is where you find the IT service help desk. The help desk is an
The IT help desk has several functions. It serves as a central point for receiving help on different
computer issues. The help desk manages its requests via the help desk software (synergy) that
allows them to track user requests with a unique ticket number this cab also be called the ‘LBT’
local bug tracker.
There is an automated system for tracking customer service calls. To enable both customer and
IT management know (at all times) to what extent his/her case has been handled. To provide
current and historical data to all customer service requests.
Request coming to IT division are centralized to this IT desk, so that the customer get standard,
predictable and efficient response to their queries from us.
We use a software package known as Pro-synergy LAN support, which is used to allocate work
/tasks to the different IT officials/personnel responsible for that particular query that comes to in.
Sometimes we would offer online support by directing callers on what to do directly over phone.
if such fails, then a job would be loaded in to synergy which would alert the concerned It officer
to respond to the problem. After the problems solved, the officer must enter a resolution into the
system to confirm the completion of the job.
The Synergy-pro LAN support System
Modules
Master call List A list of calls and to whom
each job has been assigned
Shows what jobs are pending
and finished jobs .And who is
handling what job.
New /Edit call Identity of caller (Full Names
and Contacts)
Give provision for logging in
a job
Clients Alphabetic List of client
Users giving details of login
70
IDs and contacts all over the
country
Description Full details of the call The caller should as much as
possible provide enough
information about the
call/problem. As much as
possible caller should avail
his/her contact address
(phone, email etc…..) in
addition to department and
location. So that we are able
to contact him/ her later.
Priority These levels are:
-custom
-High
-Low
-Normal
Priority need to be
differentiated to enable IT
officials respond accordingly
to a logged on job/call
71
Problem category Category
-printers
-ASYCUDA
-Documentation manuals
-DTI connections
-internet
-Intranet
-LAN (Local Area Network)
-Machine
-Microsoft office product
-Network
-New equipment
configuration
-password
-printers
-Repairs
-Maintenance
-Schedule
-System
-Telephone
-URA application updates
These different categories are
filled into the system by IHD
personnel depending on the
clients’ complaints and
statement.
System Users Alphabetic list of all IT
personnel giving details of
extensions, mobile contacts
and their specialization
preferences.
72
IT HELP DESK CATEGORIES ELABORATED
Category Subcategory
Application support
-Asycuda connection
-Asycuda support
-Microsoft product support
- Microsoft product installation
-URA business application support
-Anti-virus software support
-Anti-virus software installation
Printing support -Printer installation
-Network printing
-Printer repairs
Authentication support -Mail/intranet support
-Windows logon
Computer support -Computer repairs
-New computer configuration
-Computer warranty
UPS support -UPS installation
-UPS repairs
-UPS warranty
Network support -LAN setup
-DTI connection
-LAN troubleshooting
-Network equipment support
Server support -Failed database connection
-Failed domain controller
-Failed DHCP
73
CHAPTER EIGHT
8.0 DISCUSSING THE EXPERIENCES
Lessons and experiences
 A lot of experience as far as the Uganda Revenue Authority work ethics and day to
day activities were concerned.
 First and fore most I learnt how to be punctual. URA is a busy organization and work
had to be done as early as possible especially the service desk section. Arrival time
was 8am but the service desk one had to arrive at 7am.
 I learnt how to terminate cables which is one of the ICT fundamentals. It helped me
learn how to use certain tools like the crimping tool.
 In hardware repair and maintenance was able to learn how to troubleshoot a printer
that is to say find what problem it has. Fix fuser units, replace cartridges.
 In the LAN was able to know learn to create VLANs and to punch in wires into data
modules that are on patch panel following the different standards learnt in theory
class.
 I was able to learn how to install tow operating systems into one computer system.
 I was also to learn to clear vivid knowledge about IT security which am yet to learn in
my 3rd year. Got to know different tools used in IT security like tcpdump, Wireshark
.etc.
 At the service desk was able to learn how to create for people accounts using the
active directory tool.
 At the BSSA at crested towers and other stations that I was taken I was able to
installed different software like anti-viruses e.g. Kaspersky, even Microsoft Office
and even set proxy setting on computer system that couldn’t access intranet services.
 I was also able to learn how to work efficiently under minimal supervision since I
was deployed at different stations where I was minimal supervision but worked fast
and efficiently.
 Smartness and decency was emphasized at URA where I easily maintained my
university’s decent dress that gave me credit.
Challenges and limitations
 Limited time that made it impossible to continue with further training for detailed
understanding of certain things like security
 Some users were impatient when some computers were being worked on.
 Financial constraint especially meals that were costly and were not provided by the
organization. This led to high daily expenses.
 Lack of identification by other staff from other stations due to lack of IDs.
 High ranking officers who were so tough not allowing interns to work on their laptops.
74
CHAPTER NINE
9.0 CONCLUSIONS AND RECOMMENDATIONS
Recommendations
This is my first industrial training/internship in my university and I strongly recommend that;
The different departments and faculties in the university should look for internship places for the
students because some of the students panic and cannot settle or concentrate because they have
failed to get companies to work with.
The university should establish partnership with organization so that they can secure internship
placements for students.
It should be mandatory for organizations/companies to offer industrial training/internship to
students so as to build on human resource capacity.
Uganda Revenue Authority is a very good and favorable environment for internship full of lots
of new information technology practical aspects that are essential with the modern digital
technology. The place is well organized and suitable for trainees who are willing to learn.
Conclusion
Internship/industrial training has been life changing experience in my information technology
career full of lots of things to learn starting from self-discipline to practical application of theory
learnt in class, therefore I conclude by saying that the field attachment I carried out at Uganda
Revenue Authority was very important and relevant to me, has taught me a lot and expanded on
my knowledge in the world of technology.
I sincerely thank the university, field supervisors and team members for their support. There has
been a spirit of team work and commitment, and I am now an overall better person, both socially
and intellectually.
75
REFERENCES
http://bridge.ura.go.ug
76
APPENDIX
77
disassembled and removed cable connecting to the fuser unit
78

Information technology Internship report

  • 1.
    1 UGANDA CHRISTIAN UNIVERSITY FACULTYOF SCIENCE AND TECHNOLOGY BACHELOR OF SCIENCE IN INFORMATION TECHNOLOGY A REPORT ON FIELD ATTACHMENT AT UGANDA REVENUE AUTHORITY. BY KAWEESA RODNEY S14B13/329 PRACTICAL TRAINING REPORT An Internship Report Submitted in Partial Fulfillment of the requirements for the award of a Degree of Bachelor of Science in Information technology of Uganda Christian University. August, 2016
  • 2.
    2 Declaration I Kaweesa Rodneyof Registration Number S14B13/329, sincerely declare to the best of my knowledge that I am the sole writer of this report and no one has ever submitted this work in Uganda Christian University or any other learning institution. Sign: ……………………….. Date: ………………………..
  • 3.
    3 Approval This report hasbeen complied and submitted by Kaweesa Rodney under the guidance of my field supervisor at Uganda Revenue Authority with the approval of the following supervisors; Field Supervisor: Signature……………….. Date and Stamp……………… Kaduli Eria Academic Supervisor: Signature……………….. Date and Stamp……………… Tomusange Brian
  • 4.
    4 Dedication I dedicate thisreport to my guardians, Mr. Moses Kaduyu, Mr. Samuel Kaduyu and Mr. David Kaduyu for their encouragement and physical and financial support in my education. It’s been a tough journey but may the Almighty God Bless you all.
  • 5.
    5 Acknowledgement I would liketo express my gratitude to Uganda Revenue Authority and Uganda Christian University for giving me this opportunity to do an information technology training as a partial fulfillment of the requirement for the degree of Bachelor of Science in Information technology. Throughout this training, I am very honored and lucky with the encouragement and guidance from my supervisors Mr. Kaduli Eria, Ms. Actavia Kemigisha, and my academic supervisor Mr. Tomusange Brian. I thank the staff of Uganda Revenue Authority for being supportive and sparing the time to share their knowledge in various fields. In addition, I offer sincere thanks to my fellow trainees for making learning a interesting team work adventure.
  • 6.
    6 Abstract As a requirementfor a student to acquire a Bachelor’s degree in information technology, he/she has to go undergo graduate training in order to gain experience necessary in the field and for the job market. This is at least done from a known organization which deals with some computing beyond mere theoretical work and to satisfy this requirement, I trained with Uganda Revenue Authority. I joined Uganda Revenue Authority as an IT officer on 27th June, 2016 for a period of 5 weeks having joined late for not having sent a notification for my placement. In this report, I have highlighted the experience and skills I gained, challenges that I faced and actions taken in solving the problems during my training. My training focused on various things like hardware repair and maintenance, networking and systems administration. Some of the activities I did during the training include; repairing printers, assembling and disassembling computer systems and adding computers to the domain. During this training, there was an addition of skills acquired and among these were ability to work under minimum supervision, planning to be able to beat deadlines and being a team player.
  • 7.
    7 Abbreviations and Acronyms CMOSComplementary Metal-oxide Semi-conductor RAM Random Access Memory CD Compact Disc UPS Uninterruptable Power Supply ROM Read Only Memory HDD Hard Disk Drive SATA Serial Advanced Technology Attachment CPU Central Processing Unit IDE Integrated Drive Electronics USB Universal Serial Bus LAN Local Area Network WAN Wide Area Network Wi-Fi Wireless Fidelity IP Internet Protocol IC Integrated Circuits i Intel MAC Media Access Control DNS Domain Name System TCP Transmission Control Protocol VLAN Virtual Local Area Network POST Power On Self-Test
  • 8.
    8 IEEE Institute ofElectrical and Electronic Engineers EMI Electro-magnetic Interference NIC Network Interface Card PCI Peripheral Component Interconnect VGA Video Graphics Adapter OS Operating System DOS Disk Operating System RJ Registered Jack FAT File Allocation Table NTFS New Technology File System FTP Foiled Twisted Pair STP Shielded Twisted Pair UTP Unshielded Twisted Pair MC Media Converter AVR Automatic Voltage Regulator I/O Input Output BIOS Basic Input Output System PSU Power Supply Unit BSSA Business Support And System Administration DVI Digital Visual Interface WLAN Wireless Local Area Network IBSS Independent Basic Service Set
  • 9.
    9 BSS Basic ServiceSet BSA Basic Service Area ESA Extended Service Area AP Access Point SFP Small Form-factor Pluggable WLAN Wireless Local Area Network VPN Virtual Private Network ACL Access Control Lists ACE Access Control Entries
  • 10.
    10 Table of Contents Declaration.......................................................................................................................................2 Approval...........................................................................................................................................3 Dedication.........................................................................................................................................4 Acknowledgement.............................................................................................................................5 Abstract............................................................................................................................................6 Abbreviationsand Acronyms............................................................................................................7 CHAPTER ONE.............................................................................................................................13 1.0 INTRODUCTION...................................................................................................................13 Historical Background.............................................................................................................13 1.1.1 about industrial training .................................................................................................13 1.2 Objectives of industrial training................................................................................................13 1.2.1 Objectives of industrial training to the student................................................................13 1.2.2 Objectives of industrial training to the organization .......................................................14 1.2.3 Objectives of industrial training to the university ...........................................................14 1.3 Organization profile.................................................................................................................15 Value proposition.....................................................................................................................15 1.4 Mission...................................................................................................................................16 1.5 Vision.....................................................................................................................................16 Code of Conduct Expected in the URA....................................................................................16 1.6 URA core values .....................................................................................................................16 1.7 Organization structure .............................................................................................................17 i) Commissioner General’s Office which includes;...................................................................17 ii) Domestic tax Department which includes;...........................................................................17 iii) Customs Department which includes; ................................................................................17 iv) Corporate Service Department which includes;..................................................................18 v) Tax investigations department which includes; ...................................................................18 vi) Legal services and Board affairs which includes;................................................................18 vii) Internal Audit and Compliance which includes;................................................................18 1.7 Organization functions.............................................................................................................18 1.8 An elaborate structure of the IT section in URA ........................................................................19 CHAPTER TWO............................................................................................................................20 FIELD ATTACHMENT ACTIVITIES..........................................................................................20
  • 11.
    11 2.0 HARDWARE.........................................................................................................................20 Hardware repairand maintenance. .................................................................................................20 2.1 System unit.........................................................................................................................20 2.2 Printers ..............................................................................................................................22 2.3 Automatic Voltage Regulator.............................................................................................24 2.4 Installation of Windows 7...................................................................................................25 CHAPTER THREE........................................................................................................................29 3.0 BSSA CRESTED TOWERS....................................................................................................29 3.1 System Administration.......................................................................................................29 3.2 Email account not opening up:...........................................................................................36 3.3 Failed Boot:........................................................................................................................37 CHAPTER FOUR ..........................................................................................................................42 4.0 WIDE AREA NETWORK.......................................................................................................42 4.1 VIRTUALISATION AND CLOUD COMPUTING...................................................................44 4.1.2 Storage ................................................................................................................................44 Advanced Technology Attachment..........................................................................................45 Serial ATA (SATA).................................................................................................................45 Small Computer System Interface (SCSI)................................................................................45 Serial attached SCSI (SAS)......................................................................................................45 Storage Area Networks and cloud storage.......................................................................................46 RAIDS.........................................................................................................................................46 RAID 0.....................................................................................................................................46 RAID 1 ......................................................................................................................................47 VBLOCK SYSTEM.....................................................................................................................47 CHAPTER FIVE............................................................................................................................48 5.0 LOCAL AREA NETWORK....................................................................................................48 5.1 Cables:...............................................................................................................................48 5.2 LAN:..................................................................................................................................51 5.3 Ethernet refers to an entire family of standards.................................................................53 5.4 WLAN ...............................................................................................................................55 Planning wireless LAN:...........................................................................................................57 5.4.1 Wireless LAN security.....................................................................................................57 5.4.2 Wireless security protocols..............................................................................................58
  • 12.
    12 5.5 VLAN ................................................................................................................................58 5.5.3Controlling Broadcast Domains with VLANs..................................................................60 5.5.4 VLAN ranges and catalyst switches.................................................................................60 5.5.5 Creating a VLAN............................................................................................................61 CHAPTER SIX...............................................................................................................................63 6.0 IT SECURITY........................................................................................................................63 6.1 VIRTUAL PRIVATE NETWORKS..................................................................................63 6.2 VPN CREATION...............................................................................................................63 6.2.1 Why URA uses VPN........................................................................................................64 6.2.2 Two types of VPN; ..........................................................................................................64 6.3 FIREWALL.......................................................................................................................65 Common information security tools and techniques................................................................65 Instructions...................................................................................................................................65 6.4 HACKING ...................................................................................................................68 CHAPTER SEVEN.........................................................................................................................69 7.0 BSSA SPOC...........................................................................................................................69 CHAPTER EIGHT.........................................................................................................................73 8.0 DISCUSSING THE EXPERIENCES.......................................................................................73 Lessons and experiences ..........................................................................................................73 Challenges and limitations.......................................................................................................73 CHAPTER NINE............................................................................................................................74 9.0 CONCLUSIONS AND RECOMMENDATIONS......................................................................74 Recommendations ...................................................................................................................74 Conclusion...............................................................................................................................74 REFERENCES...............................................................................................................................75 APPENDIX.....................................................................................................................................76
  • 13.
    13 CHAPTER ONE 1.0 INTRODUCTION HistoricalBackground Uganda Revenue Authority (URA) was established by a Uganda Revenue Authority Statute of 1991 and set up in September of the same year as a central body for assessment and collection of specified revenue, to administer and enforce the laws relating to such revenue and regarding tax collection. The new organization (URA) amalgamated the three tax administration departments that were responsible for all the taxes collected by the Central Government of Uganda. These department are Customs and Excise, Inland Revenue and Income Tax Department. The URA was created as a quasi-autonomous unit with the Board of Directors appointed by and responsible Minister of Finance. The URA statute grants a considerable degree of independence to the Board in terms of control over day-to-day operations. However the Ministry of Finance (MOFPED) maintains control over two important areas: 1. Budget: For budgetary purposes, URA is regarded as a department of the MOFPED and is subject to the same financial rules and disciplines of its other departments. 2. Revenue: The ministry sets the revenue targets and how such targets are to be spread over different tax heads. Among the objectives, the URA was to improve the standard of tax administration and correct the weaknesses that characterized the old tax administration. 1.1.1 about industrial training Industrial training refers to a program which aims to provide supervised practical training within a specified timeframe. This training can be carried out either in government organization or in private sector. During this time a student is given an opportunity to train with already existing companies which starts after the last semester of second academic year of the I.T degree and runs within the holiday. 1.2 Objectives of industrial training There are several objectives of industrial training to the student, organization and university, and some of them are listed below; 1.2.1 Objectives of industrial training to the student These are some of the objectives of industrial training to the student;
  • 14.
    14 To give thestudent an opportunity to put theoretical knowledge learnt in to practice. To give the student an opportunity to gain more practical skills. To give the student an opportunity to learn how to relate with the people in the field that is to say be a team player. To give the student exposure to the rapidly changing technological world. To get exposed to working pressures, learning to cope up with them and appropriately respond to them i.e. learn to beat deadline. To develop the skill of punctuality and responsibility at the work places. To learn to easily adapt to new working environments. To develop a student’s computing skills in various skills like networking security. To improve technical skills by having hands on working experience at the industrial training places. 1.2.2 Objectives of industrial training to the organization Some of the objectives of industrial training to the organization include; The organizations aim at tapping new and bright ideas that trainees/interns usually possess, and such ideas can be used by the companies to improve their services and their earnings. The organizations view industrial training as an opportunity for future recruitment of employees whereby trainees/interns who display exceptional abilities can be recruited by the companies in the near future. Some organizations view industrial training as an opportunity for tapping cheap labor from the interns for that specified period of time. It is a compulsory obligation for the companies/organizations to offer training to students from tertiary institutions such as universities, technical colleges and technical schools. 1.2.3 Objectives of industrial training to the university Some of the objectives of industrial training to the university include; To provide the students with practical work to consolidate the theoretical work taught at the University. To create a working link between the university and the organization where the student is training from. The University views the industrial training places as the partners in the task of educating the students.
  • 15.
    15 The students areexpected to obtain new ideas from their industrial training places which when presented to the university through the reports, can help the university to modify the content of the syllabi so as to suit the job standards. Industrial training acts as an evaluation of the universities by the companies/organizations and hence if the student interns display credible knowledge, the university gets a good recommendation. 1.3 Organization profile Uganda Revenue Authority is a government revenue collection agency established by the parliament of Uganda. URA Is responsible for enforcing, assessing, collecting and accounting for the various taxes imposed in Uganda. Valueproposition Teamwork • To Harness Individual talents and ideas for a common goal. • We shall promote Team effort, Trust and Partnership to achieve our set goals. Integrity • We shall serve with accountability, transparency, trust, honest and consistency in all we do. Respect  We shall highly esteem our clients while delivering a responsive Service. Excellence • Excellence in service, client care, image and presentation. • We continuously strive to offer a better service today than we did yesterday. • We aim to exceed client expectations.
  • 16.
    16 1.4 Mission To provideExcellent Revenue Services with purpose and passion While facilitating the payment of government revenue and providing revenue information to all stakeholders 1.5 Vision To be a model for best practices and innovation in Revenue services” URA pledges to be a center of excellence, seeking out best practices in and beyond the industry and fostering of innovation. Code of Conduct Expected in the URA 1. Descent dressing is recommended 2. Discipline should attained 3. Confidentiality is necessary 4. Making loose talks and unguarded statements is not allowed 5. Politics engagement is not allowed 1.6 URA core values 1. Excellence: we pledge to offer the highest quality of service through continuous improvement and innovation to extend client expectations. 2. Integrity: we shall consistently serve our clients with impeccable conduct, paying attention to the rules and regulations and taking responsibility for our actions 3. Team work: we shall promote team effort, interdependence and trust in the execution of duties and build on the partnerships to achieve our set goals. 4. Respect:we believe that everybody matters; we shall therefore highly esteem our clients as we strive to deliver a responsive service.
  • 17.
    17 1.7 Organization structure URAas a whole has seven departments which include; i) Commissioner General’s Office which includes;  Public and Corporate Affairs (PCA)  Research and Planning (RPD)  Commissioner General’s Office (CGO) ii) Domestic tax Department which includes;  Service Management.  Compliance Management  Business Policy  Large Taxpayers’ Office.  Process Management.  Oil and Gas. iii) Customs Department which includes;  Field Services.  Customs Audit.  Trade (looks at values of imports and exports.  Enforcement.
  • 18.
    18  Customs Complianceand Business Analysis. iv) Corporate Service Department which includes;  Finance.  Human resources.  Information Technology.  Administration (Fleet, procurement). v) Tax investigations department which includes;  Intelligence.  Investigations. vi) Legal services and Board affairs which includes;  Litigation (Representation in courts of Law).  Board of affairs (policy, rulings). vii) Internal Audit and Compliance which includes;  Internal Audit.  Compliance. 1.7 Organization functions Uganda Revenue Authority provides the following services to its clients/customers in the field of information technology;  It assesses and collects taxes for national development in Uganda.  It helps check in the standards of goods being imported in the Uganda.
  • 19.
    19 1.8 An elaboratestructure of the IT sectioninURA
  • 20.
    20 CHAPTER TWO FIELD ATTACHMENTACTIVITIES 2.0 HARDWARE Hardware repair and maintenance. 2.1 System unit. I opened a systems unit/case and disassembled the different components found in it. The different components that I identified were;  CPU  RAM chip  CMOS battery  South Bridge  North Bridge  HDD  PCI slots  Fan  IDE cables  SATA cables  Motherboard  Heat sink  CD-drive  Power Supply Unit  IDE connectors  BIOS CPU The central processing unit (also known as the microprocessor) is the brain of computer it is where the processing of data takes place. It carries out the instructions of a computer program by performing basic arithmetic, logical, control and I/O operations. The CPU has four primary functions: fetch, decode, execute and writeback. Fetch The CPU gets the instruction that it needs to run in a program and each instruction in a program is stored in a specific address. The CPU has a program counter which keeps track of the CPU’s position in the program. Decode Here the compiler of a specific language breaks down the code in Assembly language that the CPU understands. Then the Assembler translates assembling language into binary code. Execute Using the ALU the computer performs extremely complicated mathematical calculations.
  • 21.
    21 Moves data fromone location to another Jumps to different locations based on decisions made by the CPU itself Writeback For every process the CPU produces some sort of output and it writes it into the computer memory. There are two types of processors and they include;  Pinned processors  Pin less processors Pinned processors RAM chip It is best known as computer memory. It is referred to as ‘random access’ because you can access any memory cell directly if you know the row and column that intersect at that cell. RAM has volatile memory which means the stored information on it is lost when there is no power. RAM is used by the CPU when a computer is running to store information that needs to be used very quickly, but the information is not stored permanently. CMOS battery CMOS is a physical part on the motherboard. It is a memory chip that houses setting configurations and is powered by an onboard battery. It is reset in case the battery runs out of energy. The CMOS battery power codes that runs before the operating system is loaded in a computer. The common tasks completed are; activating the keyboard, loading the system drives and setting the system clock. South Bridge South Bridge is an IC on the motherboard responsible for hard drive controller, I/O controller and integrated hardware. Integrated hardware may include; the sound card, video card if on the motherboard, USB, PCI, IDE, BIOS and Ethernet. North Bridge It is an Intel chipset that communicates with the computer processor and controls interaction with the memory PCI bus, Level 2 cache and all AGP activities. Hard Disk Drive Its purpose is to store data or information permanently. PCI slots These refer to a computer bus. It helps the computer to connect to peripheral add-on devices such as a PCI video card.
  • 22.
    22 Fan There are twofans in the systems unit, one on the power supply and other on-top of the CPU. Help in cooling the computer especially the CPU. IDE cables The IDE cables connects CD drives and Hard drives to the motherboard. They transfer data and commands between the devices but not power. SATA cables It is computer bus interface for connecting host bus adapters to mass storage devices such as hard disk drives and optical drives. CD drive The computer uses this to read data encoded digitally on a compact disc. Power Supply Unit PSU converts main AC to low-voltage DC power for the internal components of the computer. IDE connectors It helps connect IDE devices to the motherboard. And this is done by the help of the IDE connectors. A single IDE channel/connector can more two connected devices thus the two share the channel that is to say a single request is processed at a time. BIOS BIOS works hand in hand with the CMOS and the bios help set up the computer and boot the operating system. BIOS has drivers which are low-level drivers that give the computer basic operational control over your computer’s hardware. There is a BIOS setup that help in configuration of hardware settings including system settings like time, date and computer passwords. Motherboard It holds many crucial components of a computer together, including the CPU, RAM and connectors for input and output devices. 2.2 Printers I got the chance to fix printers that had several problems. Some of the problems were;  Some were missing cartridges,  Some had fuser errors i.e. had torn sleeves,  Other fuser errors were because the connector of the cable connecting from fuser to printer board was missing. For the first problem, the printer was easily fixed by just inserting a cartridge
  • 23.
    23 Toner cartridge isa component of a laser printer. It contains toner powder, a fine dry mixture of plastic particles, carbon and black or other coloring agents that make an actual image on the paper. The toner is transferred to paper via an electrostatically charged drum unit, and fused onto the paper by heated rollers during the printing process. For the second problem, I removed the fuser and disassembled it so that I could replace the sleeve. It was an interesting thing because removing the sleeve needed a lot of skill and finesse and most importantly something I noted that the work was greasy and the sleeve shouldn’t have any grease on it. SLEEVE:
  • 24.
    24 FUSER: The third problemwas challenging but I managed to fix it. I fixed it by completely opening two printers and changed the cable that connects the fuser to the printer board. The messed cable connecting the fuser to the printer A fuser unit is a pair of heated rollers within the printer that fuses the toner onto the paper being printed on. Toner particles are pulled to the paper to create the desired text and images as the paper passes the imaging drum. 2.3 Automatic Voltage Regulator The AVR maintains constant voltage and power line conditioning to the equipment load, even when the input voltage, frequency or system load vary widely. Some of the functions of the AVR;  Drop voltage in a facility  Solve the cost of voltage problem Some voltage regulators are manually set or configured due to different input voltage but they are configured basing on certain things which include; response time and operating frequency. I managed to open the AVR and saw the different components found inside. Electronic charge wire is wound around a magnet where there is a magnetic field when current starts flowing through the circuit it maintains the voltage to the needed voltage by moving along the wound wire which marks different voltage levels. AVR is connected to the main power source. Then the UPS which is eventually connected to the computer system that helps in backup information in case power is off. POWER- SOURCE AVR UPS COMPUTER SYSTEM
  • 25.
    25 2.4 Installation ofWindows 7 When installing an operating system you have to insert a storage device like a DVD or flash that has been made bootable with windows 7 professional stored on it. Once it is inserted must be booted or rebooted if it is on and then the boot key should be pressed. A black window will appear while the content on the DVD is read. Sometimes you have to choose which storage device the computer has to boot from. Next a Starting Windows screen will appear Windows 7 boots directly into the graphical user interface mode. After a few minutes the first prompt comes. Click “Next” unless you want to change some regional settings for the installation process.
  • 26.
    26 Click on the“install now” button. Accept the license terms and click on “Next”. Press the “Custom (Advanced)” installation type button. The next phase is to pick the installation partition.
  • 27.
    27 If you don'twant to specify a specific partition to install Windows on, or create partitions on your hard disk, click “Next” to begin the installation. If you already have another existing partition with enough free space and want to install the Windows 7 on that partition to create a multi-boot configuration, select the partition you want to use, and then click Next to begin the installation. If you want to create, extend, delete, or format a partition, click Drive options (advanced), click the option you want, and then follow the instructions. The setup process will now begin to copy files from the installation DVD media to the hard disk. The computer will reboot, and the next thing you'll see is the prompt to set the user's and computer's name. By default, the computer's name will be username-PC, where username is the username you've entered. Click on “Next”.
  • 28.
    28 Enter the user'spassword. Remember this password, as it will be the ONLY user on the system, and unless you create an additional user or enable the built-in administrator account. Click on “Next’. Type in the product key. If you do not have the product key at hand you can still click "Next", and proceed with the installation. You will be asked to enter the product key after Windows is installed.
  • 29.
    29 CHAPTER THREE 3.0 BSSACRESTED TOWERS 3.1 System Administration This is individual responsibility for maintaining a multi-user computer system, including a local area network. This can also be defined as the field of work in which someone manages one or more systems, like software, hardware, servers or workstations and its main goal is ensuring that the systems ae running effectively and efficiently. All this must be done using an administrative account Use the internet explorer browser, Go to Internet options Change home page to: bridge.ura.go.ug,
  • 30.
    30 Under internet optionsgo to connections tab, Then the LAN settings,
  • 31.
    31 Check the boxfor use proxy server, Then change the proxy address to- proxy.ura.local, Then check box for bypass proxy server for local addresses which is very important to help access other URA services on the bridge page e.g. eTax
  • 32.
    32 Then select advancedand in the text area for (don’t use proxy server with addresses beginning with) Type *.ura.*; 10.1.*; 10.2.*
  • 33.
    33 After all thatyou must add the computer back to the domain, Go to my computer then properties, Select change settings then, Select network ID, computer is a business computer, then computer uses the company domain
  • 34.
    34 Set a theusername and password and set the domain to URA.LOCAL
  • 35.
    35 Connecting the computerback to the printer, problem is when computer is not printing. One, you go to windows search and type in printerserveraddress then press enter
  • 36.
    36 Then it willopen a window showing all the printers on that server Then double-click on the printer you want to connect to that’s to say the printer used on that specific floor. Installation and uninstallation of software can only be done with administrative rights that is to say it’s done by an administrators account. 3.2 Email account not opening up: Note that the backlash () should be used on the username portion e.g. urakaweesa This is made possible through configurations and licenses that URA follows which are provided by Microsoft.
  • 37.
    37 3.3 Failed Boot: Computersystem was not booting, it was requesting for a system image. When not booting device is present in systems unit, then the operating system is corrupted. Another problem faced was a user account being slow on a computer, and solved the problem by first removed the account and make it look like it’s the first time its logging in on any computer. We made sure that all the important files were stored on drive C and not in the account folder. Removing the account you go to registry editor, run window type regedit. Then click on hkey local machine, then software and then you go to Microsoft that under software. From Microsoft, click on Windows NT and after click on currentVersion. Under currentVersion click the ProfileList. Then look for folders/directories having many digits as their names and double click.
  • 38.
    38 The information displayedwill help you identify the account you are looking for. It will look like this: ProfileImagePath REG_EXPAND_SZ C:UsersKAWEESA Installation of windows operating system on computer of staff members, and also other necessary important software e.g. jdk, Microsoft office, antivirus, WinRAR, WinZip, lynch Manually connected computers to wireless network, Chose security type of WPA2-Enterprise which has an encryption type of AES.
  • 39.
    39 Changed connection settings,then security tab and go to settings, Uncheck the validate by certificate box, Then go to configure and uncheck automatically use windows logon name. When you go back to the security tab we select the advanced settings button and we specify the authentication mode, which we make user authentication and save credentials which the user must fill in. Checked on the server through an administrative account that had active directory tool to check which computer are not in use so that we can give the repaired computer name as those saved on the server. Printers that are on the server are added there and given ip addresses by a tool called “MyQ”. They are given names and then added to the domain We backed up email by moving the emails in the archive folder manually, through the control panel, then mail to the outlook web app to check whether we are sending them to the right archive folder. This is done when a user’s inbox is full and he/she cannot receive any more emails We installed an operating system to a computer but first backed up data. During the installation we didn’t format or delete any partition, we installed straight away to drive C where the old operating system (Windows) was stored in a folder called “Windows. Old” which the computer created itself.
  • 40.
    40 After all theinstallation is done, an administrative account has to be created and given a password. We create accounts from the local users and groups and we can get there through the run window (windows key + R) and type in there lusrmgr.msc From there we created an account called administrator and give it administrative rights
  • 41.
  • 42.
    42 CHAPTER FOUR 4.0 WIDEAREA NETWORK This is a telecommunications network or computer network that extends over a large geographical distance. Typically a WAN consists of two or more LANs. Computers connected to a WAN are often connected through public networks, such as the telephone system. They can be connected through lease lines or satellites. The largest WAN in existence is the Internet. We configured routers but not real tangible routers. We used a software called Cisco Packet Tracer that helped also design network infrastructures. It helps us learn and understand how to configure routers, give network devices IP addresses Also helps us to know what kind of cables connected to different devices. I noticed that straight-through cables connected to different devices e.g. switch to computer while the cross-over connect to similar devices e.g. router to router. But discover something else that with the latest technology in switch one can used a straight- through cable to connect switch to switch. I also accomplished a task of demystifying the OSI model and the TCP/IP model. The OSI model is comprised of 7 layers these are: 1. Application 2. Presentation 3. Session: This is layers controls dialogues (connections) between computers, it establishes, manages and terminates connections between local and remote applications. 4. Transport: This is the fourth layer in the model; it holds PDUs called datagrams and segments. 5. Network: This is the third layer in the model; it uses ip addresses for communication and hold PDUs called packets. It handles the layer three communication and is responsible for translating physical address (mac addresses) into Logical addresses. 6. Data link: This is the second layer in the model, it handles the node to node transfer and it uses mac addresses and link logical control address. It also handles layer 2 (switching) communication. The PDUs at this layer are frames.
  • 43.
    43 7. Physical: Thephysical layer is the first layer; it specifies the electrical and physical specifications of the data connection. It holds a PDU called a bit. The TCP/IP protocol stack This model has four layers. These are: 1. Network interface 2. Internet 3. Transport 4. Application I also accomplished basic router and switch configurations, this included task like: 1. How to configure the hostnames 2. How to configure a few password like console passwords, vty passwords, enable passwords 3. Banners 4. How to configure interfaces One of the WAN architecture designed; Above is an image of the topology I used to configure eigrp
  • 44.
    44 Step 1: Enablethe EIGRP routing process. Enable the EIGRP routing process on each router using AS number 1. The configuration for RTF is shown.  RTF(config)#routereigrp1 Step 2: Advertise directly connected networks. a. Use the show ip route command to display the directly connected networks on each router. b. On each router, configure EIGRP to advertise the specific directly connected subnets. The configuration for RTF is shown.  RTF(config-router)#network172.16.16.0 0.0.0.255  RTF(config-router)#network172.16.20.0 0.0.0.255 Step 3: Configure passive interfaces. Configure the LAN interfaces to not advertise EIGRP updates. The configuration for R1 is shown.  RTF(config-router)#passive-interface g0/0 Step 4: Disable automatic summarization. If the topology contains discontinuous networks automatic summarization should be disabled on each router. The configuration for R1 is shown.  RTF(config-router)#noauto-summary Note: Prior to IOS 15 auto-summary had to be manually disabled. Step 5: Save the configurations. 4.1 VIRTUALISATION AND CLOUD COMPUTING URA uses large storage area networks to create storage pools and assigns them to different virtual machines in other words provides cloud storage for servers and users. 4.1.2 Storage There are different types of hard disks and some of the include;
  • 45.
    45  SATA  SCSI SSD  SAS  NLSAS Advanced Technology Attachment ATA (also known as IDE) is a disk drive implementation that integrates the controller on the disk drive itself. ATA is used to connect hard disk drives, CD-ROM drives and similar peripherals and supports 8/16-bit interface that transfer up to 8.3MB/s for ATA-2 and up to 100MB/s. Serial ATA (SATA) This is an evolution of the parallel ATA physical storage interface. Because of the shortcomings of ATA, SATA was invented data transfer is done serially. It has a 7pin connector and data transfer rate is 150mb/s to 300mb/s. The differences between ATA and SATA are the data transfer modes, transfer rate and the interface module. SATA creates point-to-point connection. Small Computer SystemInterface (SCSI) Data transfer is also done in parallel interface standard used by apple Macintosh computers and Personal Computers (PCs) and many UNIX systems. This interface is used to attach different devices to computers. Multiple devices can be connected to a single SCSI port. Its transfer rate is 80mb/s. it is an I/O bus rather than a simple interface. SCSI uses half duplex signal transmission mode. Serial attached SCSI (SAS) Serial Attached SCSI, an evolution of parallel SCSI into a point-to-point serial peripheral interface in which controllers are linked directly to disk drives. SAS is a performance improvement over traditional SCSI because SAS enables multiple devices (up to 128) of different sizes and types to be connected simultaneously with thinner and longer cables; its full- duplex signal transmission supports 3.0Gb/s, which provides for faster throughout of data. In addition, SAS drives can be hot-plugged. Multiple bits are wrapped into packets and it is able to move that single stream faster than parallel technology.
  • 46.
    46 Storage Area Networksand cloud storage URA uses large storage area networks to create storage pools and assigns them to different virtual machines in other words provides cloud storage for servers and users. A storage area network (SAN) is a network which provides access to consolidated, block level data storage. A SAN typically has its own network of storage devices that are generally not accessible through the local area network (LAN) by other devices. The cost and complexity of SANs dropped in the early 2000s to levels allowing wider adoption across both enterprise and small to medium-sized business environments. Cloud storage is a model of data storage in which the digital data is stored in logical pools, the physical storage spans multiple servers (and often locations), and the physical environment is typically owned and managed by a hosting company. We learnt that in virtualization three factors are put under consideration and these are; 1. The computer and its components 2. Virtual desktop infrastructure (VDI) 3. Redundancy RAIDS RAID is redundant array independent disk. A number of disks are aggregated to form a single logical disk. Some of the raids are; Raid 0, raid 1, raid 10, raid 3, raid 4, raid 5 and raid 6. Below are the RAIDS used at URA; RAID 0 RAID 0 consists of striping, without mirroring or parity. The capacity of a RAID 0 volume is the sum of the capacities of the disks in the set, the same as with a spanned volume. There is no added redundancy for handling disk failures, just as with a spanned volume. Thus, failure of one disk causes the loss of the entire RAID 0 volume, with reduced possibilities of data recovery when compared to a broken spanned volume. Striping distributes the contents of files roughly equally among all disks in the set, which makes concurrent read or write operations on the multiple disks almost inevitable and results in performance improvements. The concurrent operations make the throughput of most read and write operations equal to the throughput of one
  • 47.
    47 disk multiplied bythe number of disks. Increased throughput is the big benefit of RAID 0 versus spanned volume, at the cost of increased vulnerability to drive failures. RAID 1 It implements striping technique where by data is written across all disks that is, each disk has a character of data being recorded. Used for booting because of its high read speeds. The minimum number of disks to participate in the raid is two. (RAID, 2016) VBLOCK SYSTEM Vblock systems from VCE simplify all aspects of IT and enable organizations to achieve better business outcomes faster. Seamlessly integrating best in-class compute, network, and storage technologies from industry leaders Cisco, EMC, and VMware, Vblock system provide dynamic pools of resource that can be intelligently provisioned and managed to address changing demands and rapidly shifting business opportunities (corporation, 2016). Vblock systems environment includes the vCenter Orchestrator and vCenter Update Manager. VSphere provides the foundation of the virtual architecture allowing for the optimization of IT assets.
  • 48.
    48 CHAPTER FIVE 5.0 LOCALAREA NETWORK 5.1 Cables: I looked at data cables and a data cable is a medium that allows baseband transmission (binary 1,0s) from the transmitter to the receiver. Types of network cables are coaxial cable, optical fiber cable and twisted pair. Coaxial cable Fiber optic cable Emphasis was put most on the twisted pair type of cables. Twisted pair cabling is a type of wiring in which two conductors of a single circuit are twisted for the purpose of cancelling out electromagnetic interference (EMI).
  • 49.
    49 Unshielded twisted pair Theunshielded twisted pair cables have categories which include; Category 1 Voice Only (Telephone) Category 2 Data to 4Mbps (Local talk) Category 3 Data to 10Mbps (Ethernet talk) Category 4 Data to 20Mbps (Token Ring) Category 5 Data to 100Mbps (Fast Ethernet) Category 5e Data to 1000Mbps (Gigabit Ethernet) Category 6 Data to 2500Mbps (Gigabit Ethernet) The Cat5e runs up to 90 meters and it’s a solid core cable ideal for structural installations (PVC or Plenum). It terminated with RJ-45 connectors. I was able to terminate cables that are very essential in networking. The two cables I terminated were:  Straight-through that connects dissimilar devices  Cross-over that connects similar devices Before termination there are necessary tools needed to do the job right and they are;  Cat5e cable
  • 50.
    50  RJ-45 connector Cable stripper  Scissors  Crimping tool Steps to follow when making connection/termination: 1. Strip cable end 2. Untwist wire ends 3. Arrange wires 4. Trim wires to size 5. Attach connectors 6. Check 7. Crimp 8. Test Arrangement of wires is done following standards there; are standards A and B. o TIA/EIA 568A: GW-G OW-Bl BlW-O BrW-Br o TIA/EIA 568B: OW-O GW-Bl BlW-G BrW-Br Standard TIA/EIA 568B. Then the wires should be trimmed to the right size which is ½’’. The color order should be maintain when wires are being fixed into the RJ-45 connector and the connector should be facing downwards. Make sure all the wires extend to the end of the connector. Squeeze firmly to crimp connector onto cable end.
  • 51.
    51 Then finally testthe cable with a cable tester. 5.2 LAN: There are two types of LANs;  Ethernet LANs  Wireless LANs 5.2.1 Ethernet LANs Ethernet refers to a family of LAN standards that together define the physical and data link layers of wired LAN technology. It defines the cabling, the connectors on the ends of the cables, the protocol rules and everything else required to create an Ethernet LAN.
  • 52.
    52 LAN basically runsfrom the machine to the data socket on the wall then through the trunks to the patch panel and then to the patch panel. I started by inserting UTP cables in a data module, and that would runs from there to the patch panel. The connection/termination used must be the same at both ends (module end and patch- panel end). One can build a LAN with both Ethernet LAN technology and wireless LAN technology Wireless LANs;  Defined by the IEEE using standards that begin with 802.11  Use radio waves to send bits from one node to next.  Most wireless LANs rely on wireless access points(AP) Building physical Ethernet LANs with UTP The Ethernet transmits data using electricity. An electrical circuit requires a complete loop, so the two nodes, using circuitry on Ethernet ports. Typical Enterprise LANs
  • 53.
    53 For single building 5.3Ethernet refers to an entire family of standards. And this table shows them all.
  • 54.
    54 Breaking down aUTP Ethernet Link The RJ-45 connectors are put into RJ-45 ports Some switches have a gigabit fiber SFP sitting just outside a switch SFP port while some don’t have especially those with lesser numbers of ports. And they use a media converter to connect to the fiber cable.
  • 55.
    55 5.4 WLAN Wireless isin use because business networks today want to support people who are on the move. To provide a mobility environment where people can take their connection to the network along the road Comparing WLAN to LAN Wireless has quite a number of standards and table below defines all of them;
  • 56.
    56 There are differenttypes of 802.11 topologies and they include; Ad hoc network. This basically has no access points, has a topology building block of the independent basic service set (IBSS) and a basic service area as coverage. Basic service sets (BSS). These have one access points and the connection is basically between the client and AP. Coverage is a basic service area. Extended service sets (ESS). This have more than one access points, connection is between client and access point. Coverage is extended service area (ESA). Client and Access Point Association An access point emits periodic beacon: SSID- which is the name of the network Supported rates Clients with radio NICs hear the beacon. Probing: Step 1: Client sends probe of SSID and supported rates. Open authentication request that is to say the type (open, shared key) and key if the type shared key. Step 2: After, the access point gives an authentication response of the type, key and whether the connection is successful or unsuccessful.
  • 57.
    57 Step 3: The associationrequest is sent by the client with the; Client MAC address Access point MAC address (BSSID) ESS identifier (ESSID) The access point returns an association response to show whether the connection is successful or unsuccessful and an association identifier if association is successful. Planning wireless LAN: Align coverage areas along “Z” to ensure minimize BSA overlap. 5.4.1 Wireless LAN security Threats There are some few wireless LAN security threats which are; hackers and even employees. Hackers. These exploit weak privacy measures to view sensitive WLAN information and even break into WLAN. Employees. Employees plug consumer grade APs/Gateways into company Ethernet ports to create their own WLANs. Man in the middle attacks; The attacker intercept the traffic of the client and access point association. Denial of service;
  • 58.
    58 Common consumer devicescan interfere with WLAN devices causing denial of service. An attacker turns the laptop into an access point. He can send CTS messages or dissociate commands. Clients also flood the WLAN causing collisions and denial of service. Wireless security protocols Open Access First Generation Encryption Interim Present SSID WEP WPA 802.11i/WPA2  No Encryption  Basic  Not a security handle  No strong authentication  Static, breakable keys  Not scalable  Standardized  Improved encryption  Strong, user based authentication (e.g. LEAP, PEAP, EAP- FAST)  AES Encryption  Authentication: 802.1X  Dynamic key management  WPA2 is the Wi-Fi Alliance implementation of 802.11i 5.4.2 Wireless security protocols Encryption TKIP- Temporary key integrity key  Encrypts by increasingly complex bit coding to each pocket  Based on same cipher (RC4) as WEP. AES- Advanced Encryption Standard  New cipher used in 802.11i  Based on TKIP with additional features that enhances the level of provided security. Methods of controlling wireless LAN access; 1. SSID broadcasts from access points are off 2. MAC address filtering enabled 3. WPA2 security implemented 5.5 VLAN VLAN is a logical partition of a layer 2 network. Multiple partitions can be created, allowing for multiple VLANs to co-exist.
  • 59.
    59 Each VLAN isusually a broadcast domain usually with its own IP network. Packets can only pass between VLANs via routers. The partitioning of the layer 2 network takes place inside a layer 2 device, which is a switch. 5.5.1 Benefits of VLANs  Security  Cost reduction i.e. buying less hardware  Better performance  Shrink broadcast domain  Improved IT staff efficiency There are different types of VLANs and they include;  Data VLAN  Default VLAN  Native VLAN  Management VLAN 5.5.2 Voice VLANs VoIP traffic is time-sensitive and requires: Assured bandwidth to ensure voice quality
  • 60.
    60 Transmission priority overother types of network traffic. Ability to be routed around congested areas on the network. Delay of less than 150 ms across the network The cisco 7690 IP phone has two RJ-45 ports that each support connections to external devices. Network port (10/100 SW) – Use this port to connect the phone to the network. The phone can also obtain inline power from the cisco catalyst switch over this connection. Access port (10/100 PC) – Use this port to connect a network device, such as a computer, to the phone. 5.5.3 Controlling Broadcast Domains with VLANs VLANs can be used to limit the reach of broadcast frames. A VLAN is a broadcast domain of its own. A broadcast frame sent by a device in a specific VLAN is forwarded within that VLAN only. VLANs help control the reach of broadcast frames and their impact in the network. Unicast and multicast frames are forwarded within the originating VLAN. 5.5.4 VLAN ranges and catalyst switches Cisco catalyst 2960 and 3560 series switches support over 4000 VLANs. VLANs are split into two categories: Normal range VLANs VLAN number from 1 to 1005 Configurations stored in the vlan.dat (in the flash memory) VTP can only learn and store normal range VLANs.
  • 61.
    61 5.5.5 Creating aVLAN Assigning ports to VLANs
  • 62.
  • 63.
    63 CHAPTER SIX 6.0 ITSECURITY In IT security is the protection of information systems from theft or damage to the hardware, the software and to the information on them, as well as from disruption or misdirection of the services they provide. It also refers to techniques for ensuring that data stored in a computer cannot be read or compromised by any individuals without authorization. Physical security involves individual, biometrics where individuals at URA are given access codes, passwords, fingerprints to access any main door to any room or office and even server room. Fire extinguishers in case of fire catastrophes, smoke sensors are put in place for sensing smoke in case of smoke outbreak, racks for server equipment protection. Network security quite a number of things are put in place like; Firewalls, antiviruses like Symantec, network detection system, access control lists etc. 6.1 VIRTUAL PRIVATE NETWORKS This is a technology that creates an encrypted over a less secure network. This is a private network that extends across a public network or internet. VPN gives extremely secure connections between private networks linked through the internet. It allows remote computers to act as though they were on the same secure local network. 6.2 VPN CREATION VPN is created by establishing a virtual point to point connection through the use of dedicated connections, virtual tunneling protocols traffic. A virtual private network connection access the internet is similar to a wide area network (WAN) link between sites. VPN allows URA employees to securely access their intranet while out of office. In simple terms the VPN securely connect geographically separated offices of an organization (GirlTrucker, 2016). VPN technology is also used by internet users to connect to proxy servers for the purpose of protecting personal identity and location.
  • 64.
    64 6.2.1 Why URAuses VPN  VPN allows employees to be home and access organizations computers in the same way as if you in the sitting at work  Almost impossible for someone to tap or interfere with data in the VPN tunnel  If you have VPN client software on a laptop, you can connect to your organization from anywhere in the world 6.2.2 Two types of VPN;  VPN client-to-server (client-to-box)  VPN Server-to-server (Box-to-box) VPN client-to-server (client-to-box) VPN server-to-server (box-to-box)
  • 65.
    65 6.3 FIREWALL Firewall isa layer of security between your home and the internet since a router modern is the main connection from a home network to the internet, a firewall is often packaged with those devices (Michael, 2014). Perimeter defense are set in information security with use of firewalls. A firewall typically establishes a barrier between a trusted, secure internal network and another outside network, such as the internet, that is assumed not be secure or trusted. Firewalls are often categorized as either network firewalls or host based networks. Network firewalls are a software appliance running on general purpose hardware or hardware firewall computer appliances that filter traffic between two or more networks. Firewall rules can be set and access control lists are be created. An Access Control List (ACL) is a list of access control entries. Each ACE in an ACL identifies a trustee and specifies the access rights allowed, denied, or audited for that trustee (microsoft, 2016). Common information security tools and techniques There are several IT security tools and techniques used to ensure security for both information and the network are secure. Some of the techniques are; Port scanning done using Ssh, putty, sysinternals Download steps for putty Instructions 1. Download Putty from http://www.chiark.greenend.org.uk/~sgtatham/putty/ or another Putty download source. The "putty.exe" download is good for basic SSH. 2. Save the download to your C:WINDOWS folder. 3. If you want to make a link to Putty on your desktop: o Open the C:WINDOWS folder in Windows Explorer. o Right click on the putty.exe file and select Send To > Desktop 4. Double-click on the putty.exe program or the desktop shortcut to launch the application. NOTE:
  • 66.
    66 You may receivea warning that the publisher cannot be verified. If you have downloaded this program from a good source, select Run. While (mt) Media Temple cannot vouch for third-party servers, the link provided above is generally a good source for Putty. 5. Enter your connection settings: o Host Name: example.com OR s00000.gridserver.com o Port: 22 (leave as default) o Connection Type: SSH (leave as default) 6. Click Open to start the SSH session. 7. If this is your first time connecting to the server from this computer, you will see the following output. Accept the connection by clicking yes.
  • 67.
    67 8. Once theSSH Connection is open, you should see a terminal prompt asking for your username: 9. 10. login as: Connect with your SSH user of choice. 11. Next, enter your password. Please note that you will NOT see your cursor moving, or any characters typed (such as ******), when typing your password. This is a standard Putty security feature. Hit enter. 12. 13. Using keyboard-interactive authentication. 14. Password: 15. You are now logged into your server with SSH. You should see output like this: 16. 17. The programs included with the Debian GNU/Linux system are free software; 18. the exact distribution terms for each program are described in the 19. Individual files in /usr/share/doc/*/copyright. 20. 21. Debian GNU/Linux comes with ABSOLUTELY NO WARRANTY, to the extent 22. Permitted by applicable law. 23. example.com@n11:~$ You can begin typing commands at the prompt. Network packet traffic capture and analysis done using Wireshark/tcpdump/tshark/netcat which capture, read, save, filter src/dst/host/net. Tcpdump is a common packet analyzer that runs under the command line.it allows the user to display TCP/IP and other packets being transmitted or received over a network to which the computer is attached. Network flow analysis using (cisco netflow-PRTG), cacti etc.
  • 68.
    68 6.4 HACKING There arethree types of hackers which include;  White-hat hackers  Gray-hat hackers  Black-hat hackers 6.4.1 Phases of hacking: Reconnaissance-information gathering, physical and social engineering, locate network ranges. Scanning-enumerating live hosts, open ports, open services, access points, accounts and policies. Gaining access-breachsystems, plant malicious code, backdoors Maintaining access-rootkits, unpatched systems Covering tracks-IDS evasion, log manipulation code, backdoors.
  • 69.
    69 CHAPTER SEVEN 7.0 BSSASPOC BSSA SPOC stands for Business Support and Systems Administration while SPOC is Single Point of Contact. Under this section is where you find the IT service help desk. The help desk is an The IT help desk has several functions. It serves as a central point for receiving help on different computer issues. The help desk manages its requests via the help desk software (synergy) that allows them to track user requests with a unique ticket number this cab also be called the ‘LBT’ local bug tracker. There is an automated system for tracking customer service calls. To enable both customer and IT management know (at all times) to what extent his/her case has been handled. To provide current and historical data to all customer service requests. Request coming to IT division are centralized to this IT desk, so that the customer get standard, predictable and efficient response to their queries from us. We use a software package known as Pro-synergy LAN support, which is used to allocate work /tasks to the different IT officials/personnel responsible for that particular query that comes to in. Sometimes we would offer online support by directing callers on what to do directly over phone. if such fails, then a job would be loaded in to synergy which would alert the concerned It officer to respond to the problem. After the problems solved, the officer must enter a resolution into the system to confirm the completion of the job. The Synergy-pro LAN support System Modules Master call List A list of calls and to whom each job has been assigned Shows what jobs are pending and finished jobs .And who is handling what job. New /Edit call Identity of caller (Full Names and Contacts) Give provision for logging in a job Clients Alphabetic List of client Users giving details of login
  • 70.
    70 IDs and contactsall over the country Description Full details of the call The caller should as much as possible provide enough information about the call/problem. As much as possible caller should avail his/her contact address (phone, email etc…..) in addition to department and location. So that we are able to contact him/ her later. Priority These levels are: -custom -High -Low -Normal Priority need to be differentiated to enable IT officials respond accordingly to a logged on job/call
  • 71.
    71 Problem category Category -printers -ASYCUDA -Documentationmanuals -DTI connections -internet -Intranet -LAN (Local Area Network) -Machine -Microsoft office product -Network -New equipment configuration -password -printers -Repairs -Maintenance -Schedule -System -Telephone -URA application updates These different categories are filled into the system by IHD personnel depending on the clients’ complaints and statement. System Users Alphabetic list of all IT personnel giving details of extensions, mobile contacts and their specialization preferences.
  • 72.
    72 IT HELP DESKCATEGORIES ELABORATED Category Subcategory Application support -Asycuda connection -Asycuda support -Microsoft product support - Microsoft product installation -URA business application support -Anti-virus software support -Anti-virus software installation Printing support -Printer installation -Network printing -Printer repairs Authentication support -Mail/intranet support -Windows logon Computer support -Computer repairs -New computer configuration -Computer warranty UPS support -UPS installation -UPS repairs -UPS warranty Network support -LAN setup -DTI connection -LAN troubleshooting -Network equipment support Server support -Failed database connection -Failed domain controller -Failed DHCP
  • 73.
    73 CHAPTER EIGHT 8.0 DISCUSSINGTHE EXPERIENCES Lessons and experiences  A lot of experience as far as the Uganda Revenue Authority work ethics and day to day activities were concerned.  First and fore most I learnt how to be punctual. URA is a busy organization and work had to be done as early as possible especially the service desk section. Arrival time was 8am but the service desk one had to arrive at 7am.  I learnt how to terminate cables which is one of the ICT fundamentals. It helped me learn how to use certain tools like the crimping tool.  In hardware repair and maintenance was able to learn how to troubleshoot a printer that is to say find what problem it has. Fix fuser units, replace cartridges.  In the LAN was able to know learn to create VLANs and to punch in wires into data modules that are on patch panel following the different standards learnt in theory class.  I was able to learn how to install tow operating systems into one computer system.  I was also to learn to clear vivid knowledge about IT security which am yet to learn in my 3rd year. Got to know different tools used in IT security like tcpdump, Wireshark .etc.  At the service desk was able to learn how to create for people accounts using the active directory tool.  At the BSSA at crested towers and other stations that I was taken I was able to installed different software like anti-viruses e.g. Kaspersky, even Microsoft Office and even set proxy setting on computer system that couldn’t access intranet services.  I was also able to learn how to work efficiently under minimal supervision since I was deployed at different stations where I was minimal supervision but worked fast and efficiently.  Smartness and decency was emphasized at URA where I easily maintained my university’s decent dress that gave me credit. Challenges and limitations  Limited time that made it impossible to continue with further training for detailed understanding of certain things like security  Some users were impatient when some computers were being worked on.  Financial constraint especially meals that were costly and were not provided by the organization. This led to high daily expenses.  Lack of identification by other staff from other stations due to lack of IDs.  High ranking officers who were so tough not allowing interns to work on their laptops.
  • 74.
    74 CHAPTER NINE 9.0 CONCLUSIONSAND RECOMMENDATIONS Recommendations This is my first industrial training/internship in my university and I strongly recommend that; The different departments and faculties in the university should look for internship places for the students because some of the students panic and cannot settle or concentrate because they have failed to get companies to work with. The university should establish partnership with organization so that they can secure internship placements for students. It should be mandatory for organizations/companies to offer industrial training/internship to students so as to build on human resource capacity. Uganda Revenue Authority is a very good and favorable environment for internship full of lots of new information technology practical aspects that are essential with the modern digital technology. The place is well organized and suitable for trainees who are willing to learn. Conclusion Internship/industrial training has been life changing experience in my information technology career full of lots of things to learn starting from self-discipline to practical application of theory learnt in class, therefore I conclude by saying that the field attachment I carried out at Uganda Revenue Authority was very important and relevant to me, has taught me a lot and expanded on my knowledge in the world of technology. I sincerely thank the university, field supervisors and team members for their support. There has been a spirit of team work and commitment, and I am now an overall better person, both socially and intellectually.
  • 75.
  • 76.
  • 77.
    77 disassembled and removedcable connecting to the fuser unit
  • 78.