Internship July 13 – July 24 2016
1
Keltron Controls -Aroor
CHAPTER 1
INTRODUCTION
Among the manufacturing industries, the electronics industry occupies a key position in
modern science and technology. It plays vital role in the field of Atomic Energy,
Communication, Defense, Education, Entertainment and Space Technology. Until 1970’s the
electronics industry was the most protected of all the Indian industries. At that point of time
country’s electronics policy strongly favored self-reliance and technology and capital imports
were strongly discouraged. This resulted in the electronics industry being highly under
developed till the late 1980’s. The industry was considered very inefficient producing outdated
and low quality models at a very high cost. Policy reforms were initiated in the early 1990’s with
the liberalization of trade and industry sectors. With the change in the policy regimes after
liberalization, the industry experienced restructuring.
Electronics is one of the fastest growing segments of the Indian industry. Today, the
electronics industry is completely de-licensed with the exception of aerospace and defense
electronics. The electronic industry in India constitutes less than 1% of the global market! The
demand for these products however is growing rapidly and the investments are flowing-in to
augment them a fracturing capacity. The growth of hardware and electronics manufacturing in
India is not only related to government polices for the sector, it is also linked to the availability
of trained professionals who can be employed by the companies. The ease of doing business is
also a cause for concern. Prior to the present government coming to power
KELTRON was established in 1973 as the first Electronics Development Corporation in
India in the state government sector. The Keltron group of companies comprised of the holding
company KSEDC, and ten subsidiary and associate companies turning out more than hundred
different types of products. The products are distributed through a strong sales and distribution
network spanning the entire country. Keltron Controls, a division of KSEDC was set up in 1979
in Aroor to introduce the state-of-the-art technology in the field of Control and Instrumentation
(C&I) to the power and process industries in our country.
Internship July 13 – July 24 2016
2
Keltron Controls -Aroor
CHAPTER 2
COMPANY PROFILE
The Kerala State Electronics Development Corporation (KSEDC) popularly known as
Keltron is one of the major pioneering Public Sector Companies in Kerala. Its ownership is
completely held by Government of Kerala.
2.1 HISTORY OF THE COMPANY
The history of KELTRON – Kerala State Electronics Development Corporation Ltd. - is
a saga of innovation in electronics. From being a pioneer in 1973; to the role of a trend-setter,
today the Organization – Keltron - has been the catalysis for the development of electronics
industry in Kerala. The tag line launching a state owned electronics enterprise, more than a
quarter century ago, read “spearheading an electronics revolution in Kerala”. It was indeed an
experiment by Government of Kerala (The Industries minister Sri. TV Thomas & the founder
Chairman & Managing Director Sri. KPP Nambiar) to transform the laid-back, picturesque
Kerala state known for its spices, natural beauty, Kathakali and Onam boat races, to an arena for
industrial and technological development based primarily on Electronics. That was in fact how
Keltron was born headed by the founder Chairman & Managing Director Sri. KPP Nambiar in
the capital city of Kerala State – Thiruvananthapuram. Today he has an unique position in the
Indian Electronics scenario as the father of electronics in India.
Within five years of its inception, Keltron had set up a production centre in every district
of the state. More than 5,000 people were engaged directly or indirectly by Keltron for the
manufacture of electronic goods. The model of a state-owned electronics corporation was so
successful that several other states in India followed suit; launching their own electronics
development corporations.
A quarter century later, Keltron after having contributed significantly to the state and
substantially to the Industrial community of the nation and to the exchequer, set about
transforming Trivandrum, the capital city of Kerala, into one of the major electronics hubs of the
country. Today the city is home to techno-park, the internationally known technology park, a
long cherished dream come true of the founder Chairman & Managing Director – Sri. KPP
Nambiar - where thousands of talented men and women participate in the development of a
Internship July 13 – July 24 2016
3
Keltron Controls -Aroor
burgeoning information technology industry. Thus Keltron has in effect triggered a revolution
that still keeps churning out its benefits to individuals and institutions in different parts of the
world, touching different walks of human life and continuing in its quest to Innovate Products &
Processes and Services that would add further value to the livelihood areas of the country,
supporting real time industrial growth.
Keltron has been making things happen since 1973 starting with spearheading an
electronics revolution in the country to being the most sustainable electronics corporation in the
state sector. “ Relitronics” – that was the word used by for the products and services of Keltron
by the visionary founder i.e.: “Reliable Electronic products and services”. A strong infra-
structure, enterprising team of enthusiastic in-mates, innovative operational methods, accent on
quality and customer-orientation are the core competencies of the organization which has made
things happen all these years. Large pool of Experienced Technical man power, expertise in high
quality manufacturing is the direct result of the highly skilled, multi-disciplinary team of
graduate engineers, project managers and a skilled workforce with a proven track record in
complex precision manufacturing. Now the visibility of Keltron is very much evident.
Currently Keltron employs a work force of 2000 of which 400 are engineers who possess
extensive hands-on experience in technology integration and adoption, high-Tech manufacturing
operations and in managing turn-key projects. Man power at space electronics section has been
specially trained at Indian space Research Organization (ISRO) in high reliability soldering,
harnessing and QC. Keltron also provides technical man power to major organization like ONGC
and VSSC and collaborators like Hitachi Japan. Country wide sales network - Keltron has an all
India Sales network in place with full-fledged Marketing offices in Mumbai, Delhi, Kolkata,
Chennai, Bangalore, Hyderabad and Trivandrum to provide the quickest possible service to
customer.
Technology Support at the moment; Keltron has an arrangement with CDAC, the
research and development organization under the Government of India, which is located in the
Keltron House campus in Vellayambalam (Trivandrum), for technology development and
adaptation. An in-house research and development facility along with a full-fledged Knowledge
Centre is in the pipeline and will be implemented shortly. Strong Infrastructure and
Manufacturing Experience since its inception in 1973, Keltron’s forte has always been high
quality manufacturing. During the past 30 years, Keltron has churned out a whole range of
Internship July 13 – July 24 2016
4
Keltron Controls -Aroor
electronic products, electro-mechanical and high precision modules and sub assemblies for
different industry segments. Over the years, Keltron has built up a strong infrastructure spread
over 7, 00,000 sq ft of built-up area. Equipped with computer-based facility for system design &
engineering, and software development tools for embedded systems, Keltron today is fully
geared to offer integrated manufacturing solutions.
2.2 OWNERSHIP PATERN
Keltron is one of the major public sector companies in Kerala. Its ownership is
completely held by government of Kerala. Keltron Controls Aroor (KCA) was started as its
Control and Instrumentation division. But during the late 90`s because of the globalization of
Indian market and the change of energy sector reforms the control and instrumentation business
in India has become dull. In order to utilize its idle capital and infrastructure Keltron Controls
Aroor were restructured in four self-profit-generating strategic business units (SBU`s). The
activities of SBUs are supported by Common Service Groups (CSGs).
2.3 KELTRON CONTROLS
Keltron Controls, a division of KSEDC was set up in 1979 to introduce the-state-of-the-
art-technology in the field of Control and Instrumentation (C&I) to the power and process
industries in the country. Keltron Controls commenced its operation with the signing of technical
collaboration agreement with Controle Bailey, France for their sophisticated, versatile electronic
analogue control technology- the 9020 system. At that point of time operations of the Division
are focused on system design, Engineering, Manufacturing, Field Erection & Commissioning
and Project management of Thermal Power sector and Process Control sector instrumentation
systems. The division’s operations include manufacture of panels and other C&I Systems and
Instruments also. Thus the focus was entirely on C&I business.
2.3.1 The Classic Era. (1979 to 1999)
Ever since its inception, KELTRON CONTROLS has offered cost effective, State-
of-the-art Engineering solutions in Control & Instrumentation and Process Automation to Core
sectors like Power, Steel, Petrochemicals, Oil & Natural Gas, Fertilizers, Aluminium and
Cement Industries. The Division has brought-in the latest Control & Instrumentation
Internship July 13 – July 24 2016
5
Keltron Controls -Aroor
Technology into the country, covering such as Sensing Elements, Monitoring Hardware, Final
Control Elements, Actuators, and Control and Automation software.
With an Annual turn Over of Rs.600 Million and manpower base of over 600
personnel, Keltron Controls specialized in system Engineering and Design, Manufacturing,
Software Development, Quality Controls, Erection & Commissioning and Customer support
services (AMCs etc.). The rich tradition of KELTRON in the field of Electronics gave
KELTRON CONTROLS a leading edge in Technology Assimilation, Research and
development. With its increasing capability to undertake Turn-Key projects in Control,
Instrumentation and Automation for varied application; Keltron Controls was able to meet the
challenges poised in front of them.
Keltron Controls has achieved many first time feats in India, like Total Power Plant
Automation at Vijayawada Thermal Power Station of AP State Electricity Board and the fully
automated Steel Melting Shop at Visakhapatnam Steel Plant (VSP). With the signing of
Technical Collaborations with CONTROLE Bailey, France (1979), the Division successfully
introduced the popular Analog Control System in Indian Thermal Power Stations with a vision to
adapt sophisticated technologies to suit the Indian needs:
 Analog Control Instrumentation – Controle` Bailey, France
 Edge-wise Indicators – Camille Bauer, Swiss
 Electronic Pressure & Differential Pressure Transmitters & Analyzers – ABB Kent
 Tank Level Gauges – Enraf B.V, Holland
 Single Loop Controllers – ABB Kent, UK.
 Digital Distributed Control System – ABB Kent, UK.
Subsequently emphasis was on technology assimilation, know-how studies and as a result
indigenization has contributed to the success of Keltron Controls in offering industry solutions
based on latest technology developed indigenously. Thus having blazed a trial of success in the
speedy implementation of various core sector projects, the manufacturing unit of Keltron
Controls Division set up amidst the lush greenery with the back drop of backwater in Aroor near
to Kochi, has been delivering complete solutions for total automation such as:
Internship July 13 – July 24 2016
6
Keltron Controls -Aroor
 HIACS – 3000 Digital Distributed Control System for Power Plant Applications
 Multi Loop Digital Distributed Control System for Process Automation
 9020 Analog Control system for Power Plants
 S-9000 PC Based DCS for Power & Process industries.
 SCADA – Supervisory Control & Data Acquisition software for Power & Process Plants
Along with other complementing systems like Programmable Logic Controllers, Open
loop Logic System, Sequential Events recorders, Valve position Controllers and Multi-window
Alarm Annunciation Systems, and the unit ensured complete in-house solution towards total
automation solution integration. Thus the division was sailing smooth with the classic and
traditional industrial structuring of well defined broad spectrum departments:
1. Marketing: The division was equipped with well established marketing network backed
by qualified and experienced professionals assisting the customers in selecting right
products for specific applications in the core sectors.
2. Project Management: The project team provided the customers with single point contact
and co-ordinated with various departments and for the support services required for the
customers.
3. System Design & Engineering: The design team comprised of qualified and experienced
engineers specialized in process technologies to create optimum engineering solutions.
The Divisions Engineering capabilities had gained International acceptance through
associations with its collaborators for overseas contracts in Singapore, Nigeria,
Philippines.
4. Software: A dedicated group of experienced application software engineers worked to
provide real-time software solutions on a variety of hardware platforms. This group also
provided software support services the collaborators for their overseas contracts etc.
5. Manufacturing: The sophisticated manufacturing unit of Keltron controls covers a floor
area of 13,000 sq.meters spread over 18 acres of land in Aroor. This unit houses:
Internship July 13 – July 24 2016
7
Keltron Controls -Aroor
 Fully equipped, air conditioned Electronic assembly shop for component
insertion, soldering, testing, calibration of PCBs, including computerized in-
circuit testers, cabinets wiring and system integration & testing.
 Machine shop for precision machining of critical components
 Painting shop for high quality surface finish
 Assembly line for Analyzers, transmitters and pneumatic products.
6. Quality Assurance: Divisions Total Quality Management always ensured and directed at
constant improvement and development of products and servicesTotal quality
management efforts match the companies set standards of excellance to ensure that the
customers receive ZERO defect systems.
7. Erection & Commissioning: In any Turn-Key project execution environment Erection &
Commissioning are two important overall functions. The division is committed to
comprehensive customer support at every stage of contract execution up to the final
responsive after sales service.
In fact the overall organization of Keltron Controls was fully focused on Control
& Instrumentation business till 1995. During late 1990s there was a marked change in the
foreign trade policies of Govt. of India and the flood gate in the name of open policy was opened
to all sectors and as a result the multinational giants like SIEMENS etc gate crashed into India
and established their supremacy in no time in hitherto protected Electronic industry.
Subsequently Keltron Controls faced draught situation in canvassing orders and had to push
forward with practically no C& I turn-key orders for considerable time frame! The Spares
business and AMCs helped the Unit to certain extend. The overseas giants applied thump rule to
dictated terms within the industry.
During the period Indian manufacturing industry experienced deep recession
everywhere and KELTRON to experience the heat of recession. In most of the areas idling of
man power as well as machine was evident. The next 5 to 7 years were a trial by fire for the
manufacturing industry. Every management pundits raked their brain to find a way out of this
Internship July 13 – July 24 2016
8
Keltron Controls -Aroor
predicament. Lot of brain storming was made. Keltron too were in search of a solution to tide
over the situation.
2.3.2 The Modern Era ( 2003 to Present)
Over the years, the division has diversified into Information Technology (ITG) also
by starting the manufacture of computers in 1999. Subsequently, the division started
manufacturing of mechanical products for the disabled people (PPD). Of late, the Division has
diversified its operations into Defense field in close association with NPOL, Cochin and Bharat
Electronics, Bangalore as well as into shipping instrumentation in association with Cochin
Shipyard Ltd (STSG). Also the division is a major supplier of technical manpower to ONGC for
their rig operation & maintenance. As there is very good manufacturing infrastructure for
Electronics, Electrical and Mechanical products and services, the division offers Contract
Manufacturing Services to clients from abroad and India.
2.4 THE ORGANISATION
Presently the Division is headed by Chief General Manager (CGM) and supported by
a team of well qualified and experienced Engineers and Technicians & other Professionals from
commerce, Finance & HR etc fields. At present the operations of Keltron Controls division is
based on FOUR independent Strategic Business Units (SBUs) and each SBU is self-profit-
generating-center. The activities of SBUs are supported by common service groups (CSGs).
Under the division head SBUs are independently looked after by SBU Heads.
2.5 DEPARTMENTS / STRATEGIC BUSINESS GROUPS CONCEPT
Keltron Controls division is functioning as four independent Strategic Business
Units (SBUs). The activities of SBUs are supported by four Common Service Groups (CSGs).
The four strategic business units are Control and Instrumentation, Pneumatic Products,
Information Technology, Strategic Services Group (STSG) and the Projects for Physically
Disabled (PPD) stand apart as A MINI SBU.
Internship July 13 – July 24 2016
9
Keltron Controls -Aroor
CHAPTER 3
CONTROL AND INSTUMENTATION GROUP (CIG)
This group provides process automation solution for Thermal Power Plants and
Process Industries. The group had technical collaborations for Microprocessor Based Distributed
Digital Control System (DDCS) with industry leaders in France, United Kingdom, Japan, and
Italy. Most of the Power Plants spread all over in India have C & I Systems supplied by Keltron
Controls Aroor.
3.1. DISTRIBUTED CONTROL SYSTEM (DCS) - INTRODUCTION
Figure 3.1 Overview of DCS
LCN – local control network,
UCN – User Control network,
NIM – Network Interface Module
Internship July 13 – July 24 2016
10
Keltron Controls -Aroor
DCS means centralized control operation of physically and geographically spread or
discrete plants from a platform on a peer to peer network using uniform database and different
pairs of network platform. DCS removes the controller to the process, allowing the controls via
communication network to update the operator in the control room, on what is happening at the
processing unit and allowing the operator to take action like change of set points or manual
control.
3.1.1 I/O Module
The i/o module acts as the interface between the field equipment and the DCS. Three
types of i/o cards are present.
1. For analog input/output signal
2. For digital input/output signal
3. For pulse input/output signal
The analog input signal may be either low level (mv) signal from devices like
thermocouple, RTDs etc or high level input signal normally 1-5 V or 4-20mA. The analog input
card have the capability of accepting both high level and low level signal. Most of the popular
system use either 8 channel or 16 channel analog input cards. These cards contain a multiplexer
which multiplexes in sequence the input signal from the field.
` Since the input is a digital device, all computations are performed digitally. Hence all
analog signals have to be converted to digital values. This is done using a device known as A/D
converter. Since it is very expensive normally one ADC is used per card.
3.1.2 Process Control Unit
Process control units are required to function as a closed loop controllers, open loop controllers,
batch controllers or as simple monitoring equipment. When a process unit is used to perform
closed loop can’t be of more than one loop, it is called multiloop controller. When within a
process unit a single microprocessor is dedicated to a single control loop the same is known as
single loop controller.
Internship July 13 – July 24 2016
11
Keltron Controls -Aroor
3.1.3 Operators Station
The basic structure of an operator station consists of a video screen for displays and a
two level keyboard for manipulation and system configuration. The station has its own memory
to store data in its own microprocessor to process data and its own communication interface for
being tied to the data highway. The main function of the operators station are manual control,
command and setting, display set point of measured variables, display plant alarm conditions,
records plant events and print it.
3.1.4 Man Machine Interface
The operation interface or man machine interface (switches, pressure/ temperature/ level
switches etc) and provide the data necessary for the processor to make it control decision
3.1.5 Output Interface
It provides command to software on/off the motor by energizing breakers, energise
solenoids under direction from the processor.
The input section consists of modules that can accept signals from field devices.
Transducers convert the process signal such as pressure, level or flow into usable input levels,
which may be analog, digital pulse or even binary coded decimal.
The processor drives every function. It directs the sequential scanning of input and
evaluates them relative to stored logic steps in a predetermined order. In modern units, one input
solves the relay ladder logic which the other governs the communication with the I/O interface
and maintains the overall control.
The programming interface is of great importance in the design scheme, because it
facilitates use of PC’s prime characteristics i.e. its easy programmability. The programming
interface takes several forms- such as CRT, keyboard, and register access pannel.
In DCS there is a new approach which replaces large instrument panels with small desk
size console employing interactive CRT, displays and keyboard. These units offers simple and
transparent presentations of process states and ability to access into the process directly via
Internship July 13 – July 24 2016
12
Keltron Controls -Aroor
screen and keyboard. The result is simplified control room layout, concentrated display of
information and ease of process operation
Figure 3.2 DCS With Wiring Loop
CIG also uses PLCs (Programmable Logic Controllers) for automation of different plants.
3.2 PROGRAMMABLE LOGIC CONTROLLER
A Programmable Logic Controller, or PLC for short, is simply a special computer
device used for industrial control systems. They are used in many industries such as oil
refineries, manufacturing lines, conveyor systems and so on. Where ever there is a need to
control devices the PLC provides a flexible way to "softwire" the components together.
The basic units have a CPU (a computer processor) that is dedicated to run one program
that monitors a series of different inputs and logically manipulates the outputs for the desired
control. They are meant to be very flexible in how they can be programmed while also providing
the advantages of high reliability (no program crashes or mechanical failures), compact and
economical over traditional control systems.
It is defined as s digital electronic device that uses programmed memory to store
instructions such as logic , sequence timing, counting and arithmetic to control machines and
Internship July 13 – July 24 2016
13
Keltron Controls -Aroor
process. It can be used in any specific applications by appropriate programming. Infact it can be
programmed to carry out control tasks in a truly user friendly fashion by using the simple and
flexible ladder logic using popular relay logic symbols. This ensures easy process modifications.
A PLC basically consists of following key elements.
Memory: It is the storage area used to hold the set of instructions to be executed by the
processor.
Processor: It is the brain of the system. It interprets the set of instructions and implements the
control of the machine/process
Input Interface: It receives signal from field (like limit switch, circuit breaker contact, and
proximity software)
Relays: It is electrically operated software. Current flowing through the coil of the relay creates a
magnetic field which attracts a lever and changes the switch contacts. The coil current can be on
or off. So relays have two s/w positions and they are double throw switches.
Relays allow one circuit to switch a second circuit which can be completely separated
from the first. For eg. ;- a low voltage battery circuit can use a relay to switch a 230V AC main
circuit. There is no electrical connection inside the relay between the two circuits, the link is
magnetical and mechanical.
NO NC
COM
Figure 3.3 Relay Switch Connections
The relays switch connections are usually labeled as COM, NC, NO.
COM: Common always connect to this, it is the moving plate of the switch
NC: Normally closed, COM is connected to this when the relay coil is off.
Internship July 13 – July 24 2016
14
Keltron Controls -Aroor
NO: Normally open, COM is connected to this when the relay coil is on
Eg: Panel board display: It contains eight counters, 24 V bulbs and a hooter. There are eight
packing machines in a bagging plant. Each counter counts the number of sack packed by each
machine. The counter C1 is for machine one and C2 for number two etc. The 24V bulbs BLL1 to
BLL8 indicates the low level material bin for each machine. When the material level for in any
of the machine is low the corresponding bulb will glow. Whenever the air pressure is low bulb
APL will glow and at the same tome hooter will be ON for 30sec.
Figure 3.4 Panel Board Display
The 110V supply is given to each counter and the counter will get the pulse signal
from the corresponding machine. Whenever the counter gets the pulse , count value is
incremented by one. A connection is taken from the level switch which is placed inside the
material bin and connected to the 24V bulbs provided for the bin level indication. Inside the
panel one timer and relay are there. When APL bulb glows, the timer gets ON for 30sec.The
output of the timer is connected to the relay.
A programmable logic controller is a specialized computer used to control machines and
processes. It therefore shares common terms with typical PCs like central processing unit,
Internship July 13 – July 24 2016
15
Keltron Controls -Aroor
memory, software and communications. Unlike a personal computer though the PLC is designed
to survive in a rugged industrial atmosphere and to be very flexible in how it interfaces with
inputs and outputs to the real world.
The components that make a PLC work can be divided into three core areas.
 The power supply and rack
 The central processing unit (CPU)
 The input/output (I/O) section
PLCs come in many shapes and sizes. They can be so small as to fit in your shirt pocket
while more involved controls systems require large PLC racks. Smaller PLCs (a.k.a. “bricks”)
are typically designed with fixed I/O points. For our consideration, we’ll look at the more
modular rack based systems. It’s called “modular” because the rack can accept many different
types of I/O modules that simply slide into the rack and plug in.
Figure 3.5 Programmable Logic Controller
Internship July 13 – July 24 2016
16
Keltron Controls -Aroor
3.2.1 The Power Supply And Rack
Figure 3.6 The Power Supply And Rack
The rack is the component that holds everything together. Depending on the needs of the
control system it can be ordered in different sizes to hold more modules. Like a human spine the
rack has a backplane at the rear which allows the cards to communicate with the CPU. The
power supply plugs into the rack as well and supplies a regulated DC power to other modules
that plug into the rack. The most popular power supplies work with 120 VAC or 24 VDC
sources.
3.2.2 The CPU
The brain of the whole PLC is the CPU module. This module typically lives in the slot
beside the power supply. Manufacturers offer different types of CPUs based on the complexity
needed for the system.
Internship July 13 – July 24 2016
17
Keltron Controls -Aroor
The CPU consists of a microprocessor, memory chip and other integrated circuits to
control logic, monitoring and communications. The CPU has different operating modes.
In programming mode it accepts the downloaded logic from a PC. The CPU is then placed
in run mode so that it can execute the program and operate the process.
Figure 3.7 Central Processing Unit
Since a PLC is a dedicated controller it will only process this one program over and over
again. One cycle through the program is called a scan time and involves reading the inputs from
the other modules, executing the logic based on these inputs and then updated the outputs
accordingly. The scan time happens very quickly (in the range of 1/1000th of a second). The
memory in the CPU stores the program while also holding the status of the I/O and providing a
means to store values.
Internship July 13 – July 24 2016
18
Keltron Controls -Aroor
Figure 3.8 CPU Operating Cycle
3.2.3 I/O System
The I/O system provides the physical connection between the equipment and the PLC.
Opening the doors on an I/O card reveals a terminal strip where the devices connect.
Figure 3.9 I/O Card
Internship July 13 – July 24 2016
19
Keltron Controls -Aroor
There are many different kinds of I/O cards which serve to condition the type of input or output
so the CPU can use it for its logic. It's simply a matter of determining what inputs and outputs
are needed, filling the rack with the appropriate cards and then addressing them correctly in the
CPUs program.
Figure 3.10 Filling Rack With Appropriate Cards
3.2.3.1 Inputs
Input devices can consist of digital or analog devices. A digital input card handles discrete
devices which give a signal that is either on or off such as a pushbutton, limit switch, sensors or
selector switches. An analog input card converts a voltage or current (e.g. a signal that can be
anywhere from 0 to 20mA) into a digitally equivalent number that can be understood by the
CPU. Examples of analog devices are pressure transducers, flow meters and thermocouples for
temperature readings
3.2.3.2 Outputs
Output devices can also consist of digital or analog types. A digital output card either turns
a device on or off such as lights, LEDs, small motors, and relays. An analog output card will
convert a digital number sent by the CPU to it’s real world voltage or current. Typical outputs
Internship July 13 – July 24 2016
20
Keltron Controls -Aroor
signals can range from 0-10 VDC or 4-20mA and are used to drive mass flow controllers,
pressure regulators and position controls.
3.2.4 Programming A PLC
In these modern times a PC with especially dedicated software from the PLC
manufacturer is used to program a PLC. The most widely used form of programming is called
ladder logic. Ladder logic uses symbols, instead of words, to emulate the real world relay logic
control, which is a relic from the PLC's history. These symbols are interconnected by lines to
indicate the flow of current through relay like contacts and coils. Over the years the number of
symbols has increased to provide a high level of functionality.
The completed program looks like a ladder but in actuality it represents an electrical
circuit. The left and right rails indicate the positive and ground of a power supply. The rungs
represent the wiring between the different components which in the case of a PLC are all in the
virtual world of the CPU. So if you can understand how basic electrical circuits work then you
can understand ladder logic.
In this simplest of examples a digital input (like a button connected to the first position on
the card) when it is pressed turns on an output which energizes an indicator light.
Figure 3.11 Ladder Logic
The completed program is downloaded from the PC to the PLC using a special cable that’s
connected to the front of the CPU. The CPU is then put into run mode so that it can start
scanning the logic and controlling the outputs.
Internship July 13 – July 24 2016
21
Keltron Controls -Aroor
CHAPTER 4
PNEUMATIC PRODUCTS GROUP (PNG)
The Pneumatic Business Group is engaged in the business of Pneumatic Actuators
using Power Cylinder. KELTRON is in the business of Pneumatic Actuators using Power
Cylinders since 1979. KELTRON Pneumatic Actuators are in service in almost all the Thermal
Power Plants, Captive Power Plants, and Steam Generating Units of various Process Plants etc.
These double acting pneumatic actuators accurately operate and position regulating devices such
as dampers, fan inlet vanes, rheostats, butterfly valves etc. KELTRON actuators can operate
outdoors in corrosive, dusty and high temperature atmosphere with a proper selection of
materials and accessories. To operate under such adverse conditions, they are fitted with a hard
chromium plated steel piston rod, stainless steel tubing and connections, suitable sealing, bellows
and coated with epoxy paint to make all these devices weather proof.
KELTRON Pneumatic Actuators are preferred by OEMs like Boiler manufacturers
(BHEL, ALSTOM, THERMAX, IJT, CVL, etc.) as well as Boiler Auxiliaries (Fan / SADC /
SCOOP Tube Coupling) manufacturing (C.DOCTAIRE, VOITH, BCPL, BILT, PEMPRIL,
etc.). The Group has supplied about 35,000 units of Pneumatic Actuators and they are working in
almost all the Power Plants spread all over in India.
4.1 PNEUMATIC POWER CYLINDERS
KELTRON CONTROLS manufactures a wide range of pneumatic instruments in
collaboration with Control Bailey. Pneumatic Power Cylinders manufactured by KELTRON
CONTROLS have been installed around 25,000 locations all over India at different power plants
and process plants. Pneumatics is a section of technology that deals with the study and
application of pressurized gas to effect mechanical motion.
Pneumatic systems are extensively used in industry, where factories are commonly
plumbed with compressed air or compressed inert gases. This is because a centrally located and
electrically powered compressor that powers cylinders and other pneumatic devices through
solenoid valves is often able to provide motive power in a cheaper, safer, more flexible, and
Internship July 13 – July 24 2016
22
Keltron Controls -Aroor
more reliable way than a large number of electric motors and actuators. Pneumatics also has
applications in dentistry, construction, mining, and other areas
Figure 4.1 A Simple Pneumatic Circuit.
4.1.1 Gases Used In Pneumatic Systems
Pneumatic systems in fixed installations such as factories use compressed air because a
sustainable supply can be made by compressing atmospheric air. The air usually has moisture
removed and a small quantity of oil added at the compressor, to avoid corrosion of mechanical
components and to lubricate them.
Factory-plumbed, pneumatic-power users need not worry about poisonous leakages as
the gas is commonly just air. Smaller or stand-alone systems can use other compressed gases
which are an asphyxiation hazard, such as nitrogen - often referred to as OFN (oxygen-free
nitrogen), when supplied in cylinders.
Any compressed gas other than air is an asphyxiation hazard - including nitrogen, which
makes up 77% of air. Compressed oxygen (approx. 23% of air) would not asphyxiate, but it
would be an extreme fire hazard, so is never used in pneumatically powered devices. Portable
pneumatic tools and small vehicles such as Robot Wars machines and other hobbyist
applications are often powered by compressed carbon dioxide because containers designed to
hold it such as soda stream canisters and fire extinguishers are readily available, and the phase
Internship July 13 – July 24 2016
23
Keltron Controls -Aroor
change between liquid and gas makes it possible to obtain a larger volume of compressed gas
from a lighter container than compressed air would allow. Carbon dioxide is an asphyxiant and
can also be a freezing hazard when vented inappropriately.
4.1.2 Advantages Of Pneumatics
 Simplicity of Design And Control
o Machines are easily designed using standard cylinders & other components.
Machines operate by simple ON - OFF type control.
 Reliability
o Pneumatic systems tend to have long operating lives and require very little
maintenance.
o Because gas is compressible, the equipment is less likely to be damaged by shock.
The gas in pneumatics absorbs excessive force, whereas the fluid of hydraulics
directly transfers force.
 Storage
o Compressed gas can be stored, allowing the use of machines when electrical
power is lost.
 Safety
o Very low chance of fire (compared to hydraulic oil).
o Machines can be designed to be overload safe.
Pneumatic logic systems (sometimes called air logic control) are often used to control industrial
processes, consisting of primary logic units such as:
 And Units
 Or Units
 'Relay or Booster' Units
 Latching Units
 'Timer' Units
 Sorteberg relay
 Fluidics amplifiers with no moving parts other than the air itself
Internship July 13 – July 24 2016
24
Keltron Controls -Aroor
Pneumatic logic is a reliable and functional control method for industrial processes. In recent
years, these systems have largely been replaced by electrical control systems, due to the smaller
size and lower cost of electrical components. Pneumatic devices are still used in processes where
compressed air is the only energy source available or upgrade cost, safety, and other
considerations outweigh the advantage of modern digital control.
4.2 PNEUMATIC ACTUATOR
A pneumatic actuator converts energy (typically in the form of compressed air) into motion.
A Pneumatic actuator mainly consists of a piston, a cylinder, and valves or ports. The piston is
covered by a diaphragm, or seal, which keeps the air in the upper portion of the cylinder,
allowing air pressure to force the diaphragm downward, moving the piston underneath, which in
turn moves the valve stem, which is linked to the internal parts of the actuator. Pneumatic
actuators may only have one spot for a signal input, top or bottom, depending on action required.
Valves require little pressure to operate and usually double or triple the input force. The larger
the size of the piston, the larger the output pressure can be. Having a larger piston can also be
good if air supply is low, allowing the same forces with less input. These pressures are large
enough to crush object in the pipe. On 100 kPa input, you could lift a small car (upwards 1,000
lbs) easily, and this is only a basic, small pneumatic valve. However, the resulting forces
required of the stem would be too great and cause the valve stem to fail.
Figure 4.2 Pneumatic Actuator
Internship July 13 – July 24 2016
25
Keltron Controls -Aroor
This pressure is transferred to the valve stem, which is hooked up to either the valve plug,
butterfly valve etc. Larger forces are required in high pressure or high flow pipelines to allow the
valve to overcome these forces, and allow it to move the valves moving parts to control the
material flowing inside.
Valves input pressure is the "control signal." This can come from a variety of measuring
devices, and each different pressure is a different set point for a valve. A typical standard signal
is 20–100 kPa. For example, a valve could be controlling the pressure in a vessel which has a
constant out-flow, and a varied in-flow (varied by the actuator and valve). A pressure transmitter
will monitor the pressure in the vessel and transmit a signal from 20–100 kPa. 20 kPa means
there is no pressure, 100 kPa means there is full range pressure (can be varied by the transmitters
calibration points). As the pressure rises in the vessel, the output of the transmitter rises, this
increase in pressure is sent to the valve, which causes the valve to stroke downward, and start
closing the valve, decreasing flow into the vessel, reducing the pressure in the vessel as excess
pressure is evacuated through the out flow. This is called a direct acting process.
Figure 4.3 Pneumatic Cylinders
Pneumatic cylinders (sometimes known as air cylinders) are mechanical devices which
use the power of compressed gas to produce a force in a reciprocating linear motion.
Like hydraulic cylinders, pneumatic cylinders use the stored potential energy of a fluid, in
this case compressed air, and convert it into kinetic energy as the air expands in an attempt to
reach atmospheric pressure. This air expansion forces a piston to move in the desired direction.
The piston is a disc or cylinder, and the piston rod transfers the force it develops to the object to
Internship July 13 – July 24 2016
26
Keltron Controls -Aroor
be moved. Engineers prefer to use pneumatics sometime because they are quieter, cleaner, and
do not require large amounts or space for fluid storage.
Because the operating fluid is a gas, leakage from a pneumatic cylinder will not drip out
and contaminate the surroundings, making pneumatics more desirable where cleanliness is a
requirement.
4.2.1 Pneumatic Actuators-Classifications
Pneumatic actuators may be of regulating and on/off type. In regulating type regulation is
possible at any point between on and off position while in case of on/off type regulation possible
at on /off positions only.
Pneumatic actuators are commonly used to actuate control valves and are available in two
main forms; piston actuators and diaphragm actuators
4.2.1.1 Piston Actuators
Piston actuators are generally used where the stroke of a diaphragm actuator would be too short
or the thrust is too small. The compressed air is applied to a solid piston contained within a solid
cylinder. Piston actuators can be single acting or double acting, can withstand higher input
pressures and can offer smaller cylinder volumes, which can act at high speed.
Figure 4.4 Typical Piston Actuators
Internship July 13 – July 24 2016
27
Keltron Controls -Aroor
4.2.1.2 Diaphragm Actuators
Diaphragm actuators have compressed air applied to a flexible membrane called the
diaphragm. The following figure shows a rolling diaphragm where the effective diaphragm area
is virtually constant throughout the actuator stroke. These types of actuators are single acting, in
that air is only supplied to one side of the diaphragm, and they can be either direct acting (spring-
to-retract) or reverse acting (spring-to-extend).
Figure 4.5 A Pneumatic Diaphragm Actuator
Depending upon the operation it is again classified into direct and reverse type actuator
4.2.1.3 Reverse Actuator
The operating force is derived from compressed air pressure, which is applied to a flexible
diaphragm. The actuator is designed so that the force resulting from the air pressure, multiplied
by the area of the diaphragm, overcomes the force exerted (in the opposite direction)by the
spring.
The diaphragm is pushed upwards, pulling the spindle up, and if the spindle is connected
to a direct acting valve, the plug is opened. The actuator is designed so that with a specific
Internship July 13 – July 24 2016
28
Keltron Controls -Aroor
change of air pressure, the spindle will move sufficiently to move the valve through its complete
stroke from fully closed to fully open. As the air pressure decreases, the spring moves the spindle
in the opposite direction. The range of air pressure is equal to the stated actuator spring rating,
for eg:-0.2-1 bar. With a larger valve or a higher differential pressure to work against, more force
is needed to obtain full valve movement. To create more force, a larger diaphragm area or higher
spring range is needed. This is why controls manufacturers offer a range of pneumatic actuators
to match a range of valves - comprising increasing diaphragm areas, and a choice of spring
ranges to create different forces. The diagrams in show the components of a basic pneumatic
actuator and the direction of spindle movement with increasing air pressure.
Figure 4.6 Valve And Actuator Configurations
4.2.1.4 Direct Acting Actuator (Spring to Retract)
The direct acting actuator is designed with the spring below the diaphragm, having air supplied
to the space above the diaphragm.
An alternative is shown in the figure below. A direct acting pneumatic actuator is coupled to a
control valve with a reverse acting plug (sometimes called a 'hanging plug').
Internship July 13 – July 24 2016
29
Keltron Controls -Aroor
Figure 4.7 Direct Acting Actuator And Reverse Acting Control Valve
The choice between direct acting and reverse acting pneumatic controls depends on what
position the valve should revert to in the event of failure of the compressed air supply. Should
the valve close or be wide-open. This choice depends upon the nature of the application and
safety requirements. It makes sense for steam valves to close on air failure, and cooling valves to
open on air failure. The combination of actuator and valve type must be considered. Depending
on the assembly it may be stand type and union type
Internship July 13 – July 24 2016
30
Keltron Controls -Aroor
CHAPTER 5
INFORMATION TECHNOLOGY GROUP (ITG) AND
STRATEGIC SERVICES GROUP (STSG)
This chapter explains about the information technology and the strategic services groups
of keltron controls Arror and also describes about their products
5.1 INFORMATION TECHNOLOGY GROUP (ITG)
Over the years, Keltron Controls division has diversified into Information Technology
also by starting the manufacture of Computers in 1999. Of late, the Division has diversified its
operations into Defense field in close association with NPOL, Cochin as well as into shipping
instrumentation in association with Cochin Shipyard Ltd. Over the years, Keltron has been riding
the wave of technology focusing its strength on technology adaptation for the common good by
enabling the use of computers in several segments of business and life. Today, Keltron has
widened its IT horizon by enlarging its production base, and entering other IT domains such as
software development, training and support services. Being a Public Sector organization, Keltron
has a focused interest in catering to the IT needs of the Government of Kerala configuring
solutions that encompass all the key departments of the State administration. Keltron computers
are in use in all Government Departments as well as the schools of the State. In the Government
Secretariat, the entire IT infrastructure is planned, implemented and maintained by Keltron.
Keltron computers are manufactured at Keltron Communication Complex Monvila Trivandrum.
5.2 STRATEGIC SERVICES GROUP. (STSG)
During late 2000 Keltron controls seriously understood the needs of the requirements of
defense sector. The Division has already entered into Defense related production in close
association with NPOL under DRDO and provides solutions for the hardware and software
requirements for the NPOL designed product profile. This group is in the thresh hold of more
focused larger business from defense departments. Presently having secured production orders
from BEL, the leading Navaratna Company in Central PSU.
Internship July 13 – July 24 2016
31
Keltron Controls -Aroor
Since Keltron Control has very good infrastructure for steel fabrication and painting, the
unit has diversified into mechanical product also by starting a business center for manufacturing
products for the disabled people (PPD). Thereby the division is also fulfilling the social
obligations to a certain extend. Moving hand in hand with Local Self Government Institutions of
Kerala, these products are being distributed to the physically disabled people throughout the
state. In addition to manufacturing of mobility products, the center is also involved in trading of
locomotive devices. Hearing aids and Vision aids for disabled under various programmes of
government. In fact the government of Kerala had bestowed greater faith in Keltron by declaring
Keltron a Nodel Agency for fulfilling the requirements of physically disabled. Latest product
manufactured in STSG section is towed array which is mainly used in defence applications.
5.2.1 Towed Arrays
Towed array sonar is a sonar array that is towed behind a submarine or surface ship. It is
basically a long cable, up to 5 km, with hydrophones that is trailed behind the ship when
deployed. The hydrophones are placed at specific distances along the cable. Towed arrays are
used for the detection of missiles and location of submarines
Figure 5.1 Towed Array
A hydrophone (Greek "hydro" = "water" and "phone" = "sound") is a microphone
designed to be used underwater for recording or listening to underwater sound. Most
Internship July 13 – July 24 2016
32
Keltron Controls -Aroor
hydrophones are based on a piezoelectric transducer that generates electricity when subjected to
a pressure change. Such piezoelectric materials , or transducers can convert a sound signal into
an electrical signal since sound is a pressure wave. A hydrophone can "listen" to sound in air, but
will be less sensitive due to its design as having a good acoustic impedance match to water, the
denser fluid. Likewise, a microphone can be buried in the ground, or immersed in water if it is
put in a waterproof container, but will give similarly poor performance due to the similarly bad
acoustic impedance match.
Figure 5.2 Towed Array Illustration
On the first few hundred meters near the ship's propeller there are usually no
hydrophones since their effectiveness would be reduced by noise, vibration and turbulence
generated by the propulsion. The array's hydrophones can be used to detect sound sources, but
the real value of the array is that the signal processing technique of beam forming and Fourier
analysis can be used not only to calculate the distance and the direction of a sound source, but
display its acoustic signature for determining the type of ship based on machinery noise. For this,
the relative positions of the hydrophones need to be known, usually only guaranteed when the
cable is in a straight line, or else a GPS is used to monitor the shape of the array. Therefore, a
vessel using a towed array will need to travel straight and level lest a change of course disturbs
the array and reduces its effectiveness. This requirement is reduced in modern systems by
sensors which constantly measure the relative positions of the array. Also it has to reduce its
Internship July 13 – July 24 2016
33
Keltron Controls -Aroor
speed as the hydrodynamic drag might tear the cable - this can also happen if the array makes
contact with the seafloor or the submarine operates astern propulsion.
Figure 5.3 Working Of Towed Array
The hydrophone assembly consists of a hydrophone and a charge amplifier. It has two
functions of data acquisition and signal conditioning. The data taken in the analog form is
converted into digital form in the corresponding signal conditioning unit. Finally this digital data
is converted into optical form. The hydrophone array is enclosed in Kevlar material. The spacing
between the housing assemblies varies in terms of wavelength. They are thickly arranged for
high frequency applications and loosely arranged for frequency applications.
1The data detected by the hydrophones is centrally processed to provide a detection,
mapping, etc. of the feature. The hydrophones are connected through an electronic and
processing backbone, which serves to coordinate and process the data received by the array. For
example, if a boomer is used, timing is coordinated between the chirp of the boomer and the
listening of the hydrophones. The waveform and timing of the acoustic energy received by the
hydrophones is analyzed by the processing backbone to determine if it represents the same
feature. In addition, once a feature is identified, its position can be determined by virtue of the
timing and the relative positions of the hydrophones in the array. As is known in the art, this can
be readily accomplished via generation of a set of simultaneous equations based upon the
distance determined via the time of receipt of the acoustic signal by each hydrophone.
Prior art towed arrays are plagued by various problems. One problem is boundary-layer
noise, another one is internal noise caused by waves propagating inside the array from one
Internship July 13 – July 24 2016
34
Keltron Controls -Aroor
transducer to another, caused by flow through the hose that the towed array is made of, or by
"cable strumming" caused by towing the cable through the water. Towing the cable may cause
the cable to vibrate, and the vibration is coupled into the array, and picked up by the transducers
in the array.
A fundamental problem is that the positions of the hydrophones or other items
comprising the nodal points of a towed acoustic array are inherently unstable. Because of
currents, position in the array, speed of the boat, or any other of myriad influences, the relative
positions of the nodal points change continuously over time. It is thus important to also
continually monitor the relative positions of the nodal points of the array. Various systems are
used in the art for this purpose. A common system uses a multiplicity of "birds" that clip on the
tow lines. Each bird comprises a transducer used for determining the range between nodal points.
Thus, the backbone causes one bird to ping and the hydrophones of the nodal points to listen.
The measured time of flight (TOF) is used to calculate the distance between the pinging bird and
receiving hydrophones. The distances are used along with known quantities (for example, the
distance between nodal points on the same line) in a series of simultaneous equations to generate
relative distances between nodal points and, thus, the shape of the array.
The accuracy of knowing the shape of the array is highly important to the detection,
analysis, etc. by the array. Although there are known systems that perform the above-described
determination of the shape of the array, such systems generally rely on match filtering to the
shape of the envelope of a continuous wave (CW) tone burst or to a pseudo-random sequence of
tone bursts to measure TOF. Matching the shape of the CW leads to a loss of detail, which is
then compensated for by using higher frequencies. This, however, results in attenuation,
reduction of the range that can be measured, and susceptibility to reflections off of array
components, bulkheads, etc. Thus, the present systems can only measure the relative positions of
nodal points on the order of 50 cm or greater. Errors of this magnitude result in a degradation in
the performance of the array.
Presently used towed acoustic receiving arrays are very costly; normally use a complex
telemetry system with a unique data acquisition telemetry module for each channel of data; are
relatively large in diameter (2-3 inch) which causes storage, deployment and retrieval problems;
typically use flammable fill fluid to achieve neutral buoyancy and to help dissipate internal heat;
Internship July 13 – July 24 2016
35
Keltron Controls -Aroor
and usually require relatively high electrical power (1 watt or more) per array acoustic channel.
Recovery of an array's many separate channels of acoustic data is necessary to improve array
sensitivity and directivity in conjunction with modern array signal processing.
Multichannel telemetry data can be coded in many ways depending on the data
bandwidth, the signal dynamic range, the number of channels required, and the telemetry cable
limitations. Digital, analog and hybrid telemetry methods are presently used. A digital time
division multiplexed format allows telemetry of many channels with wide dynamic range to be
coupled as necessary over a distance of many thousands of meters using digital repeaters.
However, the data cable must be larger in diameter to allow passage of the relatively wide
telemetry signal bandwidth. In addition, power per channel tends to be high due to high speed
clocking requirements. To maintain channel identity, a different address number is normally
assigned to each channel. Unless a separate plug-in address module is used, this requirement
limits interchangeability.
To convey acoustic information, analog multichannel carrier techniques use either
frequency modulation (FM) or amplitude modulation (AM) of high frequency carriers. A single
cable can pass up to approximately 20 FM channels before carrier drift and crosstalk become a
problem. AM-FM techniques can carry more data by band shifting groups of modulated carrier
data, but circuit complexity and power increase and extremely linear repeaters are usually
required to prevent harmonic distortion interference. Amplitude modulation allows more
channels to exist in a given limited cable bandwidth, especially if one of several single sideband
methods are used; however, the received signal level varies inversely with the cable length and
low frequency response is usually poor due to the modulation limitations. Both FM and AM
methods require that each data acquisition module must operate at a unique carrier frequency;
therefore, particular module sparing and repairing problems arise.
There will be several modules in a single towed array system. The output of these
modules are connected to FOM (Fiber Optic Module) which is connected to the ship. The
different outputs are given to a 16:1 multiplexer. There it is connected to a analog-to-digital
converter. Repeaters are used to boost the signal. Heading sensors are used to know the direction
of the assembly. FOM consists of serialiser, encoder and FO transmitter.
Internship July 13 – July 24 2016
36
Keltron Controls -Aroor
Inside the Kevlar enclosure a fluid is filled which is neutrally buoyant. Servo prime 32
can be used for this purpose since it helps to maintain the shape of the assembly and to be stable
without floating beyond a particular depth.
The main modules in a towed array system are electro acoustic module (EAM), broad
band left right ambiguity module (BBLR) and decoy module. BBLR is used to know the
direction of the missiles
A major difficulty faced by a submarine trying to detect a threat is to resolve whether the
contact vessel detected by a towed array is on the left or the right of the submarine. To avoid
the ambiguity the three hydrophones are arranged in a circular pattern with 120 degree apart. So
the hydrophone which gives the strongest signal gives the direction of the coming missiles.
Decoying is used to mislead missiles. A single hydrophone is used in this module. There
are mainly two types of missiles:-active missiles and passive missiles. Passive missiles picks up
the noise of ship for detection while active missiles detects using echo. So an intercept
hydrophone is used to mislead active missiles and a transmitter is used to misguide the echoing
of passive missiles.
Testing of towed arrays can be done in an insonification unit which generates optical
signals. Otherwise testing can be done in a test jig. Digital-to-analog converter is to convert the
signal to analog form. So the output can be tested using a CRO.
Internship July 13 – July 24 2016
37
Keltron Controls -Aroor
CHAPTER 6
COMMON SERVICE GROUPS (CSG) AND PRODUCT PROFILE
Keltron controls have several common service groups to support the different SBUs. This
chapter is dealing with the common service groups and also tells about the product profile
6.1 COMMON SERVICE GROUPS (CSG)
SBUs are supported by Seven common service groups
1. Human Resources Management(HR)
2. Administration Departments(ADMN)
3. Finance Department(F)
4. Materials Management (MTLS)
5. Quality assurance Department(QA)
6. Plant and services for General maintenance (P and S)
7. Management Information Services (MIS)
All these departments work together for achieving the objectives of the company.
Their hard work and sincerity make the company among one of the top most companies in
Kerala.
6.2 PRODUCT PROFILE
Keltron Control is the only C&I system supplier in India who has almost all the critical
sub-system of a C&I package in their manufacturing range. This ensures total control over the
quality of the integrated control and instrumentation system in addition to providing life long
after sales support to the customer. The product range includes:
9020 Analog control system
Data acquisition system (DAS)
Programmable logic controller (PLC)
Internship July 13 – July 24 2016
38
Keltron Controls -Aroor
Open loop control system
Annunciation system
Sequential event recorder
Distributed Digital Control System used for thermal Power industries includes:
HIACS-3000 DDC system & P-4000 DDC system
K-90 integrated control system
Tank level gauging system
Gas and water quality analyzers
Electronic Transmitters
Control drivers & Control panels and cabinets
Pneumatic Actuators
Internship July 13 – July 24 2016
39
Keltron Controls -Aroor
CHAPTER 7
PRODUCTION FLOW CHART AND ORGANIZATION CHART
7.1 PRODUCTION FLOW CHART
Procurement (Raw
Materials)
Inspection &
Acceptance
Stores
Assembly
Integration
Logistics
(Dispatch)/Stores
System testing
System acceptance
Internship July 13 – July 24 2016
40
Keltron Controls -Aroor
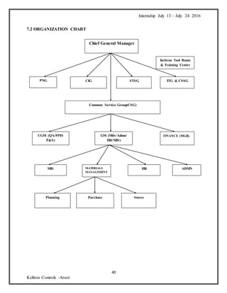
7.2 ORGANIZATION CHART
Chief General Manager
PNG CIG STSG ITG & CSSG
Keltron Tool Room
& Training Center
Common Service Group(CSG)
CGM (QA/PPD/
P&S)
GM (Mtls/Admn/
HR/MIS)
FINANCE (MGR)
MIS MATERIALS
MANAGEMENT
HR ADMN
Planning Purchase Stores
Internship July 13 – July 24 2016
41
Keltron Controls -Aroor
CHAPTER 8
CONCLUSION
In review this internship was an excellent and rewarding experience. I was able to attend
this program for a duration of 2 weeks starting from july 13, 2016 and during that period I was
able to meet new people and learn a lot about the working of keltron controls. This was the first
time I was being exposed to a company of this standard and the company officials were really
kind enough to provide me with all sort of explanations regarding the various products that were
manufactured at keltron controls Aroor. I was also able to understand about the independent
Strategic Business Units (SBUs) of keltron controls mainly Control and Instrumentation,
Pneumatic Products, Information Technology, Strategic Services Group (STSG), the activities of
SBUs are supported by four Common Service Groups (CSGs) and keltron also had projects
which stood apart from electronics such as the Projects for Physically Disabled (PPD). One of
the important product of keltron is their towed array, which is being manufactured for the
defense sector. This internship program was quite a remarkable experience for me and certainly
got me fascinated towards the company. The people I got to meet here starting from the company
officials to my batch mates were very helpful and I am sure that they will be able to help me with
opportunities in future.
Internship July 13 – July 24 2016
42
Keltron Controls -Aroor
REFERENCES
[1] The Class-room sessions & Practical sessions in Keltron Controls Aroor.
[2] website- www.keltron.org/aboutkeltron.php
[3] website- https://en.wikipedia.org/wiki/K._P._P._Nambiar

Internship report main

  • 1.
    Internship July 13– July 24 2016 1 Keltron Controls -Aroor CHAPTER 1 INTRODUCTION Among the manufacturing industries, the electronics industry occupies a key position in modern science and technology. It plays vital role in the field of Atomic Energy, Communication, Defense, Education, Entertainment and Space Technology. Until 1970’s the electronics industry was the most protected of all the Indian industries. At that point of time country’s electronics policy strongly favored self-reliance and technology and capital imports were strongly discouraged. This resulted in the electronics industry being highly under developed till the late 1980’s. The industry was considered very inefficient producing outdated and low quality models at a very high cost. Policy reforms were initiated in the early 1990’s with the liberalization of trade and industry sectors. With the change in the policy regimes after liberalization, the industry experienced restructuring. Electronics is one of the fastest growing segments of the Indian industry. Today, the electronics industry is completely de-licensed with the exception of aerospace and defense electronics. The electronic industry in India constitutes less than 1% of the global market! The demand for these products however is growing rapidly and the investments are flowing-in to augment them a fracturing capacity. The growth of hardware and electronics manufacturing in India is not only related to government polices for the sector, it is also linked to the availability of trained professionals who can be employed by the companies. The ease of doing business is also a cause for concern. Prior to the present government coming to power KELTRON was established in 1973 as the first Electronics Development Corporation in India in the state government sector. The Keltron group of companies comprised of the holding company KSEDC, and ten subsidiary and associate companies turning out more than hundred different types of products. The products are distributed through a strong sales and distribution network spanning the entire country. Keltron Controls, a division of KSEDC was set up in 1979 in Aroor to introduce the state-of-the-art technology in the field of Control and Instrumentation (C&I) to the power and process industries in our country.
  • 2.
    Internship July 13– July 24 2016 2 Keltron Controls -Aroor CHAPTER 2 COMPANY PROFILE The Kerala State Electronics Development Corporation (KSEDC) popularly known as Keltron is one of the major pioneering Public Sector Companies in Kerala. Its ownership is completely held by Government of Kerala. 2.1 HISTORY OF THE COMPANY The history of KELTRON – Kerala State Electronics Development Corporation Ltd. - is a saga of innovation in electronics. From being a pioneer in 1973; to the role of a trend-setter, today the Organization – Keltron - has been the catalysis for the development of electronics industry in Kerala. The tag line launching a state owned electronics enterprise, more than a quarter century ago, read “spearheading an electronics revolution in Kerala”. It was indeed an experiment by Government of Kerala (The Industries minister Sri. TV Thomas & the founder Chairman & Managing Director Sri. KPP Nambiar) to transform the laid-back, picturesque Kerala state known for its spices, natural beauty, Kathakali and Onam boat races, to an arena for industrial and technological development based primarily on Electronics. That was in fact how Keltron was born headed by the founder Chairman & Managing Director Sri. KPP Nambiar in the capital city of Kerala State – Thiruvananthapuram. Today he has an unique position in the Indian Electronics scenario as the father of electronics in India. Within five years of its inception, Keltron had set up a production centre in every district of the state. More than 5,000 people were engaged directly or indirectly by Keltron for the manufacture of electronic goods. The model of a state-owned electronics corporation was so successful that several other states in India followed suit; launching their own electronics development corporations. A quarter century later, Keltron after having contributed significantly to the state and substantially to the Industrial community of the nation and to the exchequer, set about transforming Trivandrum, the capital city of Kerala, into one of the major electronics hubs of the country. Today the city is home to techno-park, the internationally known technology park, a long cherished dream come true of the founder Chairman & Managing Director – Sri. KPP Nambiar - where thousands of talented men and women participate in the development of a
  • 3.
    Internship July 13– July 24 2016 3 Keltron Controls -Aroor burgeoning information technology industry. Thus Keltron has in effect triggered a revolution that still keeps churning out its benefits to individuals and institutions in different parts of the world, touching different walks of human life and continuing in its quest to Innovate Products & Processes and Services that would add further value to the livelihood areas of the country, supporting real time industrial growth. Keltron has been making things happen since 1973 starting with spearheading an electronics revolution in the country to being the most sustainable electronics corporation in the state sector. “ Relitronics” – that was the word used by for the products and services of Keltron by the visionary founder i.e.: “Reliable Electronic products and services”. A strong infra- structure, enterprising team of enthusiastic in-mates, innovative operational methods, accent on quality and customer-orientation are the core competencies of the organization which has made things happen all these years. Large pool of Experienced Technical man power, expertise in high quality manufacturing is the direct result of the highly skilled, multi-disciplinary team of graduate engineers, project managers and a skilled workforce with a proven track record in complex precision manufacturing. Now the visibility of Keltron is very much evident. Currently Keltron employs a work force of 2000 of which 400 are engineers who possess extensive hands-on experience in technology integration and adoption, high-Tech manufacturing operations and in managing turn-key projects. Man power at space electronics section has been specially trained at Indian space Research Organization (ISRO) in high reliability soldering, harnessing and QC. Keltron also provides technical man power to major organization like ONGC and VSSC and collaborators like Hitachi Japan. Country wide sales network - Keltron has an all India Sales network in place with full-fledged Marketing offices in Mumbai, Delhi, Kolkata, Chennai, Bangalore, Hyderabad and Trivandrum to provide the quickest possible service to customer. Technology Support at the moment; Keltron has an arrangement with CDAC, the research and development organization under the Government of India, which is located in the Keltron House campus in Vellayambalam (Trivandrum), for technology development and adaptation. An in-house research and development facility along with a full-fledged Knowledge Centre is in the pipeline and will be implemented shortly. Strong Infrastructure and Manufacturing Experience since its inception in 1973, Keltron’s forte has always been high quality manufacturing. During the past 30 years, Keltron has churned out a whole range of
  • 4.
    Internship July 13– July 24 2016 4 Keltron Controls -Aroor electronic products, electro-mechanical and high precision modules and sub assemblies for different industry segments. Over the years, Keltron has built up a strong infrastructure spread over 7, 00,000 sq ft of built-up area. Equipped with computer-based facility for system design & engineering, and software development tools for embedded systems, Keltron today is fully geared to offer integrated manufacturing solutions. 2.2 OWNERSHIP PATERN Keltron is one of the major public sector companies in Kerala. Its ownership is completely held by government of Kerala. Keltron Controls Aroor (KCA) was started as its Control and Instrumentation division. But during the late 90`s because of the globalization of Indian market and the change of energy sector reforms the control and instrumentation business in India has become dull. In order to utilize its idle capital and infrastructure Keltron Controls Aroor were restructured in four self-profit-generating strategic business units (SBU`s). The activities of SBUs are supported by Common Service Groups (CSGs). 2.3 KELTRON CONTROLS Keltron Controls, a division of KSEDC was set up in 1979 to introduce the-state-of-the- art-technology in the field of Control and Instrumentation (C&I) to the power and process industries in the country. Keltron Controls commenced its operation with the signing of technical collaboration agreement with Controle Bailey, France for their sophisticated, versatile electronic analogue control technology- the 9020 system. At that point of time operations of the Division are focused on system design, Engineering, Manufacturing, Field Erection & Commissioning and Project management of Thermal Power sector and Process Control sector instrumentation systems. The division’s operations include manufacture of panels and other C&I Systems and Instruments also. Thus the focus was entirely on C&I business. 2.3.1 The Classic Era. (1979 to 1999) Ever since its inception, KELTRON CONTROLS has offered cost effective, State- of-the-art Engineering solutions in Control & Instrumentation and Process Automation to Core sectors like Power, Steel, Petrochemicals, Oil & Natural Gas, Fertilizers, Aluminium and Cement Industries. The Division has brought-in the latest Control & Instrumentation
  • 5.
    Internship July 13– July 24 2016 5 Keltron Controls -Aroor Technology into the country, covering such as Sensing Elements, Monitoring Hardware, Final Control Elements, Actuators, and Control and Automation software. With an Annual turn Over of Rs.600 Million and manpower base of over 600 personnel, Keltron Controls specialized in system Engineering and Design, Manufacturing, Software Development, Quality Controls, Erection & Commissioning and Customer support services (AMCs etc.). The rich tradition of KELTRON in the field of Electronics gave KELTRON CONTROLS a leading edge in Technology Assimilation, Research and development. With its increasing capability to undertake Turn-Key projects in Control, Instrumentation and Automation for varied application; Keltron Controls was able to meet the challenges poised in front of them. Keltron Controls has achieved many first time feats in India, like Total Power Plant Automation at Vijayawada Thermal Power Station of AP State Electricity Board and the fully automated Steel Melting Shop at Visakhapatnam Steel Plant (VSP). With the signing of Technical Collaborations with CONTROLE Bailey, France (1979), the Division successfully introduced the popular Analog Control System in Indian Thermal Power Stations with a vision to adapt sophisticated technologies to suit the Indian needs:  Analog Control Instrumentation – Controle` Bailey, France  Edge-wise Indicators – Camille Bauer, Swiss  Electronic Pressure & Differential Pressure Transmitters & Analyzers – ABB Kent  Tank Level Gauges – Enraf B.V, Holland  Single Loop Controllers – ABB Kent, UK.  Digital Distributed Control System – ABB Kent, UK. Subsequently emphasis was on technology assimilation, know-how studies and as a result indigenization has contributed to the success of Keltron Controls in offering industry solutions based on latest technology developed indigenously. Thus having blazed a trial of success in the speedy implementation of various core sector projects, the manufacturing unit of Keltron Controls Division set up amidst the lush greenery with the back drop of backwater in Aroor near to Kochi, has been delivering complete solutions for total automation such as:
  • 6.
    Internship July 13– July 24 2016 6 Keltron Controls -Aroor  HIACS – 3000 Digital Distributed Control System for Power Plant Applications  Multi Loop Digital Distributed Control System for Process Automation  9020 Analog Control system for Power Plants  S-9000 PC Based DCS for Power & Process industries.  SCADA – Supervisory Control & Data Acquisition software for Power & Process Plants Along with other complementing systems like Programmable Logic Controllers, Open loop Logic System, Sequential Events recorders, Valve position Controllers and Multi-window Alarm Annunciation Systems, and the unit ensured complete in-house solution towards total automation solution integration. Thus the division was sailing smooth with the classic and traditional industrial structuring of well defined broad spectrum departments: 1. Marketing: The division was equipped with well established marketing network backed by qualified and experienced professionals assisting the customers in selecting right products for specific applications in the core sectors. 2. Project Management: The project team provided the customers with single point contact and co-ordinated with various departments and for the support services required for the customers. 3. System Design & Engineering: The design team comprised of qualified and experienced engineers specialized in process technologies to create optimum engineering solutions. The Divisions Engineering capabilities had gained International acceptance through associations with its collaborators for overseas contracts in Singapore, Nigeria, Philippines. 4. Software: A dedicated group of experienced application software engineers worked to provide real-time software solutions on a variety of hardware platforms. This group also provided software support services the collaborators for their overseas contracts etc. 5. Manufacturing: The sophisticated manufacturing unit of Keltron controls covers a floor area of 13,000 sq.meters spread over 18 acres of land in Aroor. This unit houses:
  • 7.
    Internship July 13– July 24 2016 7 Keltron Controls -Aroor  Fully equipped, air conditioned Electronic assembly shop for component insertion, soldering, testing, calibration of PCBs, including computerized in- circuit testers, cabinets wiring and system integration & testing.  Machine shop for precision machining of critical components  Painting shop for high quality surface finish  Assembly line for Analyzers, transmitters and pneumatic products. 6. Quality Assurance: Divisions Total Quality Management always ensured and directed at constant improvement and development of products and servicesTotal quality management efforts match the companies set standards of excellance to ensure that the customers receive ZERO defect systems. 7. Erection & Commissioning: In any Turn-Key project execution environment Erection & Commissioning are two important overall functions. The division is committed to comprehensive customer support at every stage of contract execution up to the final responsive after sales service. In fact the overall organization of Keltron Controls was fully focused on Control & Instrumentation business till 1995. During late 1990s there was a marked change in the foreign trade policies of Govt. of India and the flood gate in the name of open policy was opened to all sectors and as a result the multinational giants like SIEMENS etc gate crashed into India and established their supremacy in no time in hitherto protected Electronic industry. Subsequently Keltron Controls faced draught situation in canvassing orders and had to push forward with practically no C& I turn-key orders for considerable time frame! The Spares business and AMCs helped the Unit to certain extend. The overseas giants applied thump rule to dictated terms within the industry. During the period Indian manufacturing industry experienced deep recession everywhere and KELTRON to experience the heat of recession. In most of the areas idling of man power as well as machine was evident. The next 5 to 7 years were a trial by fire for the manufacturing industry. Every management pundits raked their brain to find a way out of this
  • 8.
    Internship July 13– July 24 2016 8 Keltron Controls -Aroor predicament. Lot of brain storming was made. Keltron too were in search of a solution to tide over the situation. 2.3.2 The Modern Era ( 2003 to Present) Over the years, the division has diversified into Information Technology (ITG) also by starting the manufacture of computers in 1999. Subsequently, the division started manufacturing of mechanical products for the disabled people (PPD). Of late, the Division has diversified its operations into Defense field in close association with NPOL, Cochin and Bharat Electronics, Bangalore as well as into shipping instrumentation in association with Cochin Shipyard Ltd (STSG). Also the division is a major supplier of technical manpower to ONGC for their rig operation & maintenance. As there is very good manufacturing infrastructure for Electronics, Electrical and Mechanical products and services, the division offers Contract Manufacturing Services to clients from abroad and India. 2.4 THE ORGANISATION Presently the Division is headed by Chief General Manager (CGM) and supported by a team of well qualified and experienced Engineers and Technicians & other Professionals from commerce, Finance & HR etc fields. At present the operations of Keltron Controls division is based on FOUR independent Strategic Business Units (SBUs) and each SBU is self-profit- generating-center. The activities of SBUs are supported by common service groups (CSGs). Under the division head SBUs are independently looked after by SBU Heads. 2.5 DEPARTMENTS / STRATEGIC BUSINESS GROUPS CONCEPT Keltron Controls division is functioning as four independent Strategic Business Units (SBUs). The activities of SBUs are supported by four Common Service Groups (CSGs). The four strategic business units are Control and Instrumentation, Pneumatic Products, Information Technology, Strategic Services Group (STSG) and the Projects for Physically Disabled (PPD) stand apart as A MINI SBU.
  • 9.
    Internship July 13– July 24 2016 9 Keltron Controls -Aroor CHAPTER 3 CONTROL AND INSTUMENTATION GROUP (CIG) This group provides process automation solution for Thermal Power Plants and Process Industries. The group had technical collaborations for Microprocessor Based Distributed Digital Control System (DDCS) with industry leaders in France, United Kingdom, Japan, and Italy. Most of the Power Plants spread all over in India have C & I Systems supplied by Keltron Controls Aroor. 3.1. DISTRIBUTED CONTROL SYSTEM (DCS) - INTRODUCTION Figure 3.1 Overview of DCS LCN – local control network, UCN – User Control network, NIM – Network Interface Module
  • 10.
    Internship July 13– July 24 2016 10 Keltron Controls -Aroor DCS means centralized control operation of physically and geographically spread or discrete plants from a platform on a peer to peer network using uniform database and different pairs of network platform. DCS removes the controller to the process, allowing the controls via communication network to update the operator in the control room, on what is happening at the processing unit and allowing the operator to take action like change of set points or manual control. 3.1.1 I/O Module The i/o module acts as the interface between the field equipment and the DCS. Three types of i/o cards are present. 1. For analog input/output signal 2. For digital input/output signal 3. For pulse input/output signal The analog input signal may be either low level (mv) signal from devices like thermocouple, RTDs etc or high level input signal normally 1-5 V or 4-20mA. The analog input card have the capability of accepting both high level and low level signal. Most of the popular system use either 8 channel or 16 channel analog input cards. These cards contain a multiplexer which multiplexes in sequence the input signal from the field. ` Since the input is a digital device, all computations are performed digitally. Hence all analog signals have to be converted to digital values. This is done using a device known as A/D converter. Since it is very expensive normally one ADC is used per card. 3.1.2 Process Control Unit Process control units are required to function as a closed loop controllers, open loop controllers, batch controllers or as simple monitoring equipment. When a process unit is used to perform closed loop can’t be of more than one loop, it is called multiloop controller. When within a process unit a single microprocessor is dedicated to a single control loop the same is known as single loop controller.
  • 11.
    Internship July 13– July 24 2016 11 Keltron Controls -Aroor 3.1.3 Operators Station The basic structure of an operator station consists of a video screen for displays and a two level keyboard for manipulation and system configuration. The station has its own memory to store data in its own microprocessor to process data and its own communication interface for being tied to the data highway. The main function of the operators station are manual control, command and setting, display set point of measured variables, display plant alarm conditions, records plant events and print it. 3.1.4 Man Machine Interface The operation interface or man machine interface (switches, pressure/ temperature/ level switches etc) and provide the data necessary for the processor to make it control decision 3.1.5 Output Interface It provides command to software on/off the motor by energizing breakers, energise solenoids under direction from the processor. The input section consists of modules that can accept signals from field devices. Transducers convert the process signal such as pressure, level or flow into usable input levels, which may be analog, digital pulse or even binary coded decimal. The processor drives every function. It directs the sequential scanning of input and evaluates them relative to stored logic steps in a predetermined order. In modern units, one input solves the relay ladder logic which the other governs the communication with the I/O interface and maintains the overall control. The programming interface is of great importance in the design scheme, because it facilitates use of PC’s prime characteristics i.e. its easy programmability. The programming interface takes several forms- such as CRT, keyboard, and register access pannel. In DCS there is a new approach which replaces large instrument panels with small desk size console employing interactive CRT, displays and keyboard. These units offers simple and transparent presentations of process states and ability to access into the process directly via
  • 12.
    Internship July 13– July 24 2016 12 Keltron Controls -Aroor screen and keyboard. The result is simplified control room layout, concentrated display of information and ease of process operation Figure 3.2 DCS With Wiring Loop CIG also uses PLCs (Programmable Logic Controllers) for automation of different plants. 3.2 PROGRAMMABLE LOGIC CONTROLLER A Programmable Logic Controller, or PLC for short, is simply a special computer device used for industrial control systems. They are used in many industries such as oil refineries, manufacturing lines, conveyor systems and so on. Where ever there is a need to control devices the PLC provides a flexible way to "softwire" the components together. The basic units have a CPU (a computer processor) that is dedicated to run one program that monitors a series of different inputs and logically manipulates the outputs for the desired control. They are meant to be very flexible in how they can be programmed while also providing the advantages of high reliability (no program crashes or mechanical failures), compact and economical over traditional control systems. It is defined as s digital electronic device that uses programmed memory to store instructions such as logic , sequence timing, counting and arithmetic to control machines and
  • 13.
    Internship July 13– July 24 2016 13 Keltron Controls -Aroor process. It can be used in any specific applications by appropriate programming. Infact it can be programmed to carry out control tasks in a truly user friendly fashion by using the simple and flexible ladder logic using popular relay logic symbols. This ensures easy process modifications. A PLC basically consists of following key elements. Memory: It is the storage area used to hold the set of instructions to be executed by the processor. Processor: It is the brain of the system. It interprets the set of instructions and implements the control of the machine/process Input Interface: It receives signal from field (like limit switch, circuit breaker contact, and proximity software) Relays: It is electrically operated software. Current flowing through the coil of the relay creates a magnetic field which attracts a lever and changes the switch contacts. The coil current can be on or off. So relays have two s/w positions and they are double throw switches. Relays allow one circuit to switch a second circuit which can be completely separated from the first. For eg. ;- a low voltage battery circuit can use a relay to switch a 230V AC main circuit. There is no electrical connection inside the relay between the two circuits, the link is magnetical and mechanical. NO NC COM Figure 3.3 Relay Switch Connections The relays switch connections are usually labeled as COM, NC, NO. COM: Common always connect to this, it is the moving plate of the switch NC: Normally closed, COM is connected to this when the relay coil is off.
  • 14.
    Internship July 13– July 24 2016 14 Keltron Controls -Aroor NO: Normally open, COM is connected to this when the relay coil is on Eg: Panel board display: It contains eight counters, 24 V bulbs and a hooter. There are eight packing machines in a bagging plant. Each counter counts the number of sack packed by each machine. The counter C1 is for machine one and C2 for number two etc. The 24V bulbs BLL1 to BLL8 indicates the low level material bin for each machine. When the material level for in any of the machine is low the corresponding bulb will glow. Whenever the air pressure is low bulb APL will glow and at the same tome hooter will be ON for 30sec. Figure 3.4 Panel Board Display The 110V supply is given to each counter and the counter will get the pulse signal from the corresponding machine. Whenever the counter gets the pulse , count value is incremented by one. A connection is taken from the level switch which is placed inside the material bin and connected to the 24V bulbs provided for the bin level indication. Inside the panel one timer and relay are there. When APL bulb glows, the timer gets ON for 30sec.The output of the timer is connected to the relay. A programmable logic controller is a specialized computer used to control machines and processes. It therefore shares common terms with typical PCs like central processing unit,
  • 15.
    Internship July 13– July 24 2016 15 Keltron Controls -Aroor memory, software and communications. Unlike a personal computer though the PLC is designed to survive in a rugged industrial atmosphere and to be very flexible in how it interfaces with inputs and outputs to the real world. The components that make a PLC work can be divided into three core areas.  The power supply and rack  The central processing unit (CPU)  The input/output (I/O) section PLCs come in many shapes and sizes. They can be so small as to fit in your shirt pocket while more involved controls systems require large PLC racks. Smaller PLCs (a.k.a. “bricks”) are typically designed with fixed I/O points. For our consideration, we’ll look at the more modular rack based systems. It’s called “modular” because the rack can accept many different types of I/O modules that simply slide into the rack and plug in. Figure 3.5 Programmable Logic Controller
  • 16.
    Internship July 13– July 24 2016 16 Keltron Controls -Aroor 3.2.1 The Power Supply And Rack Figure 3.6 The Power Supply And Rack The rack is the component that holds everything together. Depending on the needs of the control system it can be ordered in different sizes to hold more modules. Like a human spine the rack has a backplane at the rear which allows the cards to communicate with the CPU. The power supply plugs into the rack as well and supplies a regulated DC power to other modules that plug into the rack. The most popular power supplies work with 120 VAC or 24 VDC sources. 3.2.2 The CPU The brain of the whole PLC is the CPU module. This module typically lives in the slot beside the power supply. Manufacturers offer different types of CPUs based on the complexity needed for the system.
  • 17.
    Internship July 13– July 24 2016 17 Keltron Controls -Aroor The CPU consists of a microprocessor, memory chip and other integrated circuits to control logic, monitoring and communications. The CPU has different operating modes. In programming mode it accepts the downloaded logic from a PC. The CPU is then placed in run mode so that it can execute the program and operate the process. Figure 3.7 Central Processing Unit Since a PLC is a dedicated controller it will only process this one program over and over again. One cycle through the program is called a scan time and involves reading the inputs from the other modules, executing the logic based on these inputs and then updated the outputs accordingly. The scan time happens very quickly (in the range of 1/1000th of a second). The memory in the CPU stores the program while also holding the status of the I/O and providing a means to store values.
  • 18.
    Internship July 13– July 24 2016 18 Keltron Controls -Aroor Figure 3.8 CPU Operating Cycle 3.2.3 I/O System The I/O system provides the physical connection between the equipment and the PLC. Opening the doors on an I/O card reveals a terminal strip where the devices connect. Figure 3.9 I/O Card
  • 19.
    Internship July 13– July 24 2016 19 Keltron Controls -Aroor There are many different kinds of I/O cards which serve to condition the type of input or output so the CPU can use it for its logic. It's simply a matter of determining what inputs and outputs are needed, filling the rack with the appropriate cards and then addressing them correctly in the CPUs program. Figure 3.10 Filling Rack With Appropriate Cards 3.2.3.1 Inputs Input devices can consist of digital or analog devices. A digital input card handles discrete devices which give a signal that is either on or off such as a pushbutton, limit switch, sensors or selector switches. An analog input card converts a voltage or current (e.g. a signal that can be anywhere from 0 to 20mA) into a digitally equivalent number that can be understood by the CPU. Examples of analog devices are pressure transducers, flow meters and thermocouples for temperature readings 3.2.3.2 Outputs Output devices can also consist of digital or analog types. A digital output card either turns a device on or off such as lights, LEDs, small motors, and relays. An analog output card will convert a digital number sent by the CPU to it’s real world voltage or current. Typical outputs
  • 20.
    Internship July 13– July 24 2016 20 Keltron Controls -Aroor signals can range from 0-10 VDC or 4-20mA and are used to drive mass flow controllers, pressure regulators and position controls. 3.2.4 Programming A PLC In these modern times a PC with especially dedicated software from the PLC manufacturer is used to program a PLC. The most widely used form of programming is called ladder logic. Ladder logic uses symbols, instead of words, to emulate the real world relay logic control, which is a relic from the PLC's history. These symbols are interconnected by lines to indicate the flow of current through relay like contacts and coils. Over the years the number of symbols has increased to provide a high level of functionality. The completed program looks like a ladder but in actuality it represents an electrical circuit. The left and right rails indicate the positive and ground of a power supply. The rungs represent the wiring between the different components which in the case of a PLC are all in the virtual world of the CPU. So if you can understand how basic electrical circuits work then you can understand ladder logic. In this simplest of examples a digital input (like a button connected to the first position on the card) when it is pressed turns on an output which energizes an indicator light. Figure 3.11 Ladder Logic The completed program is downloaded from the PC to the PLC using a special cable that’s connected to the front of the CPU. The CPU is then put into run mode so that it can start scanning the logic and controlling the outputs.
  • 21.
    Internship July 13– July 24 2016 21 Keltron Controls -Aroor CHAPTER 4 PNEUMATIC PRODUCTS GROUP (PNG) The Pneumatic Business Group is engaged in the business of Pneumatic Actuators using Power Cylinder. KELTRON is in the business of Pneumatic Actuators using Power Cylinders since 1979. KELTRON Pneumatic Actuators are in service in almost all the Thermal Power Plants, Captive Power Plants, and Steam Generating Units of various Process Plants etc. These double acting pneumatic actuators accurately operate and position regulating devices such as dampers, fan inlet vanes, rheostats, butterfly valves etc. KELTRON actuators can operate outdoors in corrosive, dusty and high temperature atmosphere with a proper selection of materials and accessories. To operate under such adverse conditions, they are fitted with a hard chromium plated steel piston rod, stainless steel tubing and connections, suitable sealing, bellows and coated with epoxy paint to make all these devices weather proof. KELTRON Pneumatic Actuators are preferred by OEMs like Boiler manufacturers (BHEL, ALSTOM, THERMAX, IJT, CVL, etc.) as well as Boiler Auxiliaries (Fan / SADC / SCOOP Tube Coupling) manufacturing (C.DOCTAIRE, VOITH, BCPL, BILT, PEMPRIL, etc.). The Group has supplied about 35,000 units of Pneumatic Actuators and they are working in almost all the Power Plants spread all over in India. 4.1 PNEUMATIC POWER CYLINDERS KELTRON CONTROLS manufactures a wide range of pneumatic instruments in collaboration with Control Bailey. Pneumatic Power Cylinders manufactured by KELTRON CONTROLS have been installed around 25,000 locations all over India at different power plants and process plants. Pneumatics is a section of technology that deals with the study and application of pressurized gas to effect mechanical motion. Pneumatic systems are extensively used in industry, where factories are commonly plumbed with compressed air or compressed inert gases. This is because a centrally located and electrically powered compressor that powers cylinders and other pneumatic devices through solenoid valves is often able to provide motive power in a cheaper, safer, more flexible, and
  • 22.
    Internship July 13– July 24 2016 22 Keltron Controls -Aroor more reliable way than a large number of electric motors and actuators. Pneumatics also has applications in dentistry, construction, mining, and other areas Figure 4.1 A Simple Pneumatic Circuit. 4.1.1 Gases Used In Pneumatic Systems Pneumatic systems in fixed installations such as factories use compressed air because a sustainable supply can be made by compressing atmospheric air. The air usually has moisture removed and a small quantity of oil added at the compressor, to avoid corrosion of mechanical components and to lubricate them. Factory-plumbed, pneumatic-power users need not worry about poisonous leakages as the gas is commonly just air. Smaller or stand-alone systems can use other compressed gases which are an asphyxiation hazard, such as nitrogen - often referred to as OFN (oxygen-free nitrogen), when supplied in cylinders. Any compressed gas other than air is an asphyxiation hazard - including nitrogen, which makes up 77% of air. Compressed oxygen (approx. 23% of air) would not asphyxiate, but it would be an extreme fire hazard, so is never used in pneumatically powered devices. Portable pneumatic tools and small vehicles such as Robot Wars machines and other hobbyist applications are often powered by compressed carbon dioxide because containers designed to hold it such as soda stream canisters and fire extinguishers are readily available, and the phase
  • 23.
    Internship July 13– July 24 2016 23 Keltron Controls -Aroor change between liquid and gas makes it possible to obtain a larger volume of compressed gas from a lighter container than compressed air would allow. Carbon dioxide is an asphyxiant and can also be a freezing hazard when vented inappropriately. 4.1.2 Advantages Of Pneumatics  Simplicity of Design And Control o Machines are easily designed using standard cylinders & other components. Machines operate by simple ON - OFF type control.  Reliability o Pneumatic systems tend to have long operating lives and require very little maintenance. o Because gas is compressible, the equipment is less likely to be damaged by shock. The gas in pneumatics absorbs excessive force, whereas the fluid of hydraulics directly transfers force.  Storage o Compressed gas can be stored, allowing the use of machines when electrical power is lost.  Safety o Very low chance of fire (compared to hydraulic oil). o Machines can be designed to be overload safe. Pneumatic logic systems (sometimes called air logic control) are often used to control industrial processes, consisting of primary logic units such as:  And Units  Or Units  'Relay or Booster' Units  Latching Units  'Timer' Units  Sorteberg relay  Fluidics amplifiers with no moving parts other than the air itself
  • 24.
    Internship July 13– July 24 2016 24 Keltron Controls -Aroor Pneumatic logic is a reliable and functional control method for industrial processes. In recent years, these systems have largely been replaced by electrical control systems, due to the smaller size and lower cost of electrical components. Pneumatic devices are still used in processes where compressed air is the only energy source available or upgrade cost, safety, and other considerations outweigh the advantage of modern digital control. 4.2 PNEUMATIC ACTUATOR A pneumatic actuator converts energy (typically in the form of compressed air) into motion. A Pneumatic actuator mainly consists of a piston, a cylinder, and valves or ports. The piston is covered by a diaphragm, or seal, which keeps the air in the upper portion of the cylinder, allowing air pressure to force the diaphragm downward, moving the piston underneath, which in turn moves the valve stem, which is linked to the internal parts of the actuator. Pneumatic actuators may only have one spot for a signal input, top or bottom, depending on action required. Valves require little pressure to operate and usually double or triple the input force. The larger the size of the piston, the larger the output pressure can be. Having a larger piston can also be good if air supply is low, allowing the same forces with less input. These pressures are large enough to crush object in the pipe. On 100 kPa input, you could lift a small car (upwards 1,000 lbs) easily, and this is only a basic, small pneumatic valve. However, the resulting forces required of the stem would be too great and cause the valve stem to fail. Figure 4.2 Pneumatic Actuator
  • 25.
    Internship July 13– July 24 2016 25 Keltron Controls -Aroor This pressure is transferred to the valve stem, which is hooked up to either the valve plug, butterfly valve etc. Larger forces are required in high pressure or high flow pipelines to allow the valve to overcome these forces, and allow it to move the valves moving parts to control the material flowing inside. Valves input pressure is the "control signal." This can come from a variety of measuring devices, and each different pressure is a different set point for a valve. A typical standard signal is 20–100 kPa. For example, a valve could be controlling the pressure in a vessel which has a constant out-flow, and a varied in-flow (varied by the actuator and valve). A pressure transmitter will monitor the pressure in the vessel and transmit a signal from 20–100 kPa. 20 kPa means there is no pressure, 100 kPa means there is full range pressure (can be varied by the transmitters calibration points). As the pressure rises in the vessel, the output of the transmitter rises, this increase in pressure is sent to the valve, which causes the valve to stroke downward, and start closing the valve, decreasing flow into the vessel, reducing the pressure in the vessel as excess pressure is evacuated through the out flow. This is called a direct acting process. Figure 4.3 Pneumatic Cylinders Pneumatic cylinders (sometimes known as air cylinders) are mechanical devices which use the power of compressed gas to produce a force in a reciprocating linear motion. Like hydraulic cylinders, pneumatic cylinders use the stored potential energy of a fluid, in this case compressed air, and convert it into kinetic energy as the air expands in an attempt to reach atmospheric pressure. This air expansion forces a piston to move in the desired direction. The piston is a disc or cylinder, and the piston rod transfers the force it develops to the object to
  • 26.
    Internship July 13– July 24 2016 26 Keltron Controls -Aroor be moved. Engineers prefer to use pneumatics sometime because they are quieter, cleaner, and do not require large amounts or space for fluid storage. Because the operating fluid is a gas, leakage from a pneumatic cylinder will not drip out and contaminate the surroundings, making pneumatics more desirable where cleanliness is a requirement. 4.2.1 Pneumatic Actuators-Classifications Pneumatic actuators may be of regulating and on/off type. In regulating type regulation is possible at any point between on and off position while in case of on/off type regulation possible at on /off positions only. Pneumatic actuators are commonly used to actuate control valves and are available in two main forms; piston actuators and diaphragm actuators 4.2.1.1 Piston Actuators Piston actuators are generally used where the stroke of a diaphragm actuator would be too short or the thrust is too small. The compressed air is applied to a solid piston contained within a solid cylinder. Piston actuators can be single acting or double acting, can withstand higher input pressures and can offer smaller cylinder volumes, which can act at high speed. Figure 4.4 Typical Piston Actuators
  • 27.
    Internship July 13– July 24 2016 27 Keltron Controls -Aroor 4.2.1.2 Diaphragm Actuators Diaphragm actuators have compressed air applied to a flexible membrane called the diaphragm. The following figure shows a rolling diaphragm where the effective diaphragm area is virtually constant throughout the actuator stroke. These types of actuators are single acting, in that air is only supplied to one side of the diaphragm, and they can be either direct acting (spring- to-retract) or reverse acting (spring-to-extend). Figure 4.5 A Pneumatic Diaphragm Actuator Depending upon the operation it is again classified into direct and reverse type actuator 4.2.1.3 Reverse Actuator The operating force is derived from compressed air pressure, which is applied to a flexible diaphragm. The actuator is designed so that the force resulting from the air pressure, multiplied by the area of the diaphragm, overcomes the force exerted (in the opposite direction)by the spring. The diaphragm is pushed upwards, pulling the spindle up, and if the spindle is connected to a direct acting valve, the plug is opened. The actuator is designed so that with a specific
  • 28.
    Internship July 13– July 24 2016 28 Keltron Controls -Aroor change of air pressure, the spindle will move sufficiently to move the valve through its complete stroke from fully closed to fully open. As the air pressure decreases, the spring moves the spindle in the opposite direction. The range of air pressure is equal to the stated actuator spring rating, for eg:-0.2-1 bar. With a larger valve or a higher differential pressure to work against, more force is needed to obtain full valve movement. To create more force, a larger diaphragm area or higher spring range is needed. This is why controls manufacturers offer a range of pneumatic actuators to match a range of valves - comprising increasing diaphragm areas, and a choice of spring ranges to create different forces. The diagrams in show the components of a basic pneumatic actuator and the direction of spindle movement with increasing air pressure. Figure 4.6 Valve And Actuator Configurations 4.2.1.4 Direct Acting Actuator (Spring to Retract) The direct acting actuator is designed with the spring below the diaphragm, having air supplied to the space above the diaphragm. An alternative is shown in the figure below. A direct acting pneumatic actuator is coupled to a control valve with a reverse acting plug (sometimes called a 'hanging plug').
  • 29.
    Internship July 13– July 24 2016 29 Keltron Controls -Aroor Figure 4.7 Direct Acting Actuator And Reverse Acting Control Valve The choice between direct acting and reverse acting pneumatic controls depends on what position the valve should revert to in the event of failure of the compressed air supply. Should the valve close or be wide-open. This choice depends upon the nature of the application and safety requirements. It makes sense for steam valves to close on air failure, and cooling valves to open on air failure. The combination of actuator and valve type must be considered. Depending on the assembly it may be stand type and union type
  • 30.
    Internship July 13– July 24 2016 30 Keltron Controls -Aroor CHAPTER 5 INFORMATION TECHNOLOGY GROUP (ITG) AND STRATEGIC SERVICES GROUP (STSG) This chapter explains about the information technology and the strategic services groups of keltron controls Arror and also describes about their products 5.1 INFORMATION TECHNOLOGY GROUP (ITG) Over the years, Keltron Controls division has diversified into Information Technology also by starting the manufacture of Computers in 1999. Of late, the Division has diversified its operations into Defense field in close association with NPOL, Cochin as well as into shipping instrumentation in association with Cochin Shipyard Ltd. Over the years, Keltron has been riding the wave of technology focusing its strength on technology adaptation for the common good by enabling the use of computers in several segments of business and life. Today, Keltron has widened its IT horizon by enlarging its production base, and entering other IT domains such as software development, training and support services. Being a Public Sector organization, Keltron has a focused interest in catering to the IT needs of the Government of Kerala configuring solutions that encompass all the key departments of the State administration. Keltron computers are in use in all Government Departments as well as the schools of the State. In the Government Secretariat, the entire IT infrastructure is planned, implemented and maintained by Keltron. Keltron computers are manufactured at Keltron Communication Complex Monvila Trivandrum. 5.2 STRATEGIC SERVICES GROUP. (STSG) During late 2000 Keltron controls seriously understood the needs of the requirements of defense sector. The Division has already entered into Defense related production in close association with NPOL under DRDO and provides solutions for the hardware and software requirements for the NPOL designed product profile. This group is in the thresh hold of more focused larger business from defense departments. Presently having secured production orders from BEL, the leading Navaratna Company in Central PSU.
  • 31.
    Internship July 13– July 24 2016 31 Keltron Controls -Aroor Since Keltron Control has very good infrastructure for steel fabrication and painting, the unit has diversified into mechanical product also by starting a business center for manufacturing products for the disabled people (PPD). Thereby the division is also fulfilling the social obligations to a certain extend. Moving hand in hand with Local Self Government Institutions of Kerala, these products are being distributed to the physically disabled people throughout the state. In addition to manufacturing of mobility products, the center is also involved in trading of locomotive devices. Hearing aids and Vision aids for disabled under various programmes of government. In fact the government of Kerala had bestowed greater faith in Keltron by declaring Keltron a Nodel Agency for fulfilling the requirements of physically disabled. Latest product manufactured in STSG section is towed array which is mainly used in defence applications. 5.2.1 Towed Arrays Towed array sonar is a sonar array that is towed behind a submarine or surface ship. It is basically a long cable, up to 5 km, with hydrophones that is trailed behind the ship when deployed. The hydrophones are placed at specific distances along the cable. Towed arrays are used for the detection of missiles and location of submarines Figure 5.1 Towed Array A hydrophone (Greek "hydro" = "water" and "phone" = "sound") is a microphone designed to be used underwater for recording or listening to underwater sound. Most
  • 32.
    Internship July 13– July 24 2016 32 Keltron Controls -Aroor hydrophones are based on a piezoelectric transducer that generates electricity when subjected to a pressure change. Such piezoelectric materials , or transducers can convert a sound signal into an electrical signal since sound is a pressure wave. A hydrophone can "listen" to sound in air, but will be less sensitive due to its design as having a good acoustic impedance match to water, the denser fluid. Likewise, a microphone can be buried in the ground, or immersed in water if it is put in a waterproof container, but will give similarly poor performance due to the similarly bad acoustic impedance match. Figure 5.2 Towed Array Illustration On the first few hundred meters near the ship's propeller there are usually no hydrophones since their effectiveness would be reduced by noise, vibration and turbulence generated by the propulsion. The array's hydrophones can be used to detect sound sources, but the real value of the array is that the signal processing technique of beam forming and Fourier analysis can be used not only to calculate the distance and the direction of a sound source, but display its acoustic signature for determining the type of ship based on machinery noise. For this, the relative positions of the hydrophones need to be known, usually only guaranteed when the cable is in a straight line, or else a GPS is used to monitor the shape of the array. Therefore, a vessel using a towed array will need to travel straight and level lest a change of course disturbs the array and reduces its effectiveness. This requirement is reduced in modern systems by sensors which constantly measure the relative positions of the array. Also it has to reduce its
  • 33.
    Internship July 13– July 24 2016 33 Keltron Controls -Aroor speed as the hydrodynamic drag might tear the cable - this can also happen if the array makes contact with the seafloor or the submarine operates astern propulsion. Figure 5.3 Working Of Towed Array The hydrophone assembly consists of a hydrophone and a charge amplifier. It has two functions of data acquisition and signal conditioning. The data taken in the analog form is converted into digital form in the corresponding signal conditioning unit. Finally this digital data is converted into optical form. The hydrophone array is enclosed in Kevlar material. The spacing between the housing assemblies varies in terms of wavelength. They are thickly arranged for high frequency applications and loosely arranged for frequency applications. 1The data detected by the hydrophones is centrally processed to provide a detection, mapping, etc. of the feature. The hydrophones are connected through an electronic and processing backbone, which serves to coordinate and process the data received by the array. For example, if a boomer is used, timing is coordinated between the chirp of the boomer and the listening of the hydrophones. The waveform and timing of the acoustic energy received by the hydrophones is analyzed by the processing backbone to determine if it represents the same feature. In addition, once a feature is identified, its position can be determined by virtue of the timing and the relative positions of the hydrophones in the array. As is known in the art, this can be readily accomplished via generation of a set of simultaneous equations based upon the distance determined via the time of receipt of the acoustic signal by each hydrophone. Prior art towed arrays are plagued by various problems. One problem is boundary-layer noise, another one is internal noise caused by waves propagating inside the array from one
  • 34.
    Internship July 13– July 24 2016 34 Keltron Controls -Aroor transducer to another, caused by flow through the hose that the towed array is made of, or by "cable strumming" caused by towing the cable through the water. Towing the cable may cause the cable to vibrate, and the vibration is coupled into the array, and picked up by the transducers in the array. A fundamental problem is that the positions of the hydrophones or other items comprising the nodal points of a towed acoustic array are inherently unstable. Because of currents, position in the array, speed of the boat, or any other of myriad influences, the relative positions of the nodal points change continuously over time. It is thus important to also continually monitor the relative positions of the nodal points of the array. Various systems are used in the art for this purpose. A common system uses a multiplicity of "birds" that clip on the tow lines. Each bird comprises a transducer used for determining the range between nodal points. Thus, the backbone causes one bird to ping and the hydrophones of the nodal points to listen. The measured time of flight (TOF) is used to calculate the distance between the pinging bird and receiving hydrophones. The distances are used along with known quantities (for example, the distance between nodal points on the same line) in a series of simultaneous equations to generate relative distances between nodal points and, thus, the shape of the array. The accuracy of knowing the shape of the array is highly important to the detection, analysis, etc. by the array. Although there are known systems that perform the above-described determination of the shape of the array, such systems generally rely on match filtering to the shape of the envelope of a continuous wave (CW) tone burst or to a pseudo-random sequence of tone bursts to measure TOF. Matching the shape of the CW leads to a loss of detail, which is then compensated for by using higher frequencies. This, however, results in attenuation, reduction of the range that can be measured, and susceptibility to reflections off of array components, bulkheads, etc. Thus, the present systems can only measure the relative positions of nodal points on the order of 50 cm or greater. Errors of this magnitude result in a degradation in the performance of the array. Presently used towed acoustic receiving arrays are very costly; normally use a complex telemetry system with a unique data acquisition telemetry module for each channel of data; are relatively large in diameter (2-3 inch) which causes storage, deployment and retrieval problems; typically use flammable fill fluid to achieve neutral buoyancy and to help dissipate internal heat;
  • 35.
    Internship July 13– July 24 2016 35 Keltron Controls -Aroor and usually require relatively high electrical power (1 watt or more) per array acoustic channel. Recovery of an array's many separate channels of acoustic data is necessary to improve array sensitivity and directivity in conjunction with modern array signal processing. Multichannel telemetry data can be coded in many ways depending on the data bandwidth, the signal dynamic range, the number of channels required, and the telemetry cable limitations. Digital, analog and hybrid telemetry methods are presently used. A digital time division multiplexed format allows telemetry of many channels with wide dynamic range to be coupled as necessary over a distance of many thousands of meters using digital repeaters. However, the data cable must be larger in diameter to allow passage of the relatively wide telemetry signal bandwidth. In addition, power per channel tends to be high due to high speed clocking requirements. To maintain channel identity, a different address number is normally assigned to each channel. Unless a separate plug-in address module is used, this requirement limits interchangeability. To convey acoustic information, analog multichannel carrier techniques use either frequency modulation (FM) or amplitude modulation (AM) of high frequency carriers. A single cable can pass up to approximately 20 FM channels before carrier drift and crosstalk become a problem. AM-FM techniques can carry more data by band shifting groups of modulated carrier data, but circuit complexity and power increase and extremely linear repeaters are usually required to prevent harmonic distortion interference. Amplitude modulation allows more channels to exist in a given limited cable bandwidth, especially if one of several single sideband methods are used; however, the received signal level varies inversely with the cable length and low frequency response is usually poor due to the modulation limitations. Both FM and AM methods require that each data acquisition module must operate at a unique carrier frequency; therefore, particular module sparing and repairing problems arise. There will be several modules in a single towed array system. The output of these modules are connected to FOM (Fiber Optic Module) which is connected to the ship. The different outputs are given to a 16:1 multiplexer. There it is connected to a analog-to-digital converter. Repeaters are used to boost the signal. Heading sensors are used to know the direction of the assembly. FOM consists of serialiser, encoder and FO transmitter.
  • 36.
    Internship July 13– July 24 2016 36 Keltron Controls -Aroor Inside the Kevlar enclosure a fluid is filled which is neutrally buoyant. Servo prime 32 can be used for this purpose since it helps to maintain the shape of the assembly and to be stable without floating beyond a particular depth. The main modules in a towed array system are electro acoustic module (EAM), broad band left right ambiguity module (BBLR) and decoy module. BBLR is used to know the direction of the missiles A major difficulty faced by a submarine trying to detect a threat is to resolve whether the contact vessel detected by a towed array is on the left or the right of the submarine. To avoid the ambiguity the three hydrophones are arranged in a circular pattern with 120 degree apart. So the hydrophone which gives the strongest signal gives the direction of the coming missiles. Decoying is used to mislead missiles. A single hydrophone is used in this module. There are mainly two types of missiles:-active missiles and passive missiles. Passive missiles picks up the noise of ship for detection while active missiles detects using echo. So an intercept hydrophone is used to mislead active missiles and a transmitter is used to misguide the echoing of passive missiles. Testing of towed arrays can be done in an insonification unit which generates optical signals. Otherwise testing can be done in a test jig. Digital-to-analog converter is to convert the signal to analog form. So the output can be tested using a CRO.
  • 37.
    Internship July 13– July 24 2016 37 Keltron Controls -Aroor CHAPTER 6 COMMON SERVICE GROUPS (CSG) AND PRODUCT PROFILE Keltron controls have several common service groups to support the different SBUs. This chapter is dealing with the common service groups and also tells about the product profile 6.1 COMMON SERVICE GROUPS (CSG) SBUs are supported by Seven common service groups 1. Human Resources Management(HR) 2. Administration Departments(ADMN) 3. Finance Department(F) 4. Materials Management (MTLS) 5. Quality assurance Department(QA) 6. Plant and services for General maintenance (P and S) 7. Management Information Services (MIS) All these departments work together for achieving the objectives of the company. Their hard work and sincerity make the company among one of the top most companies in Kerala. 6.2 PRODUCT PROFILE Keltron Control is the only C&I system supplier in India who has almost all the critical sub-system of a C&I package in their manufacturing range. This ensures total control over the quality of the integrated control and instrumentation system in addition to providing life long after sales support to the customer. The product range includes: 9020 Analog control system Data acquisition system (DAS) Programmable logic controller (PLC)
  • 38.
    Internship July 13– July 24 2016 38 Keltron Controls -Aroor Open loop control system Annunciation system Sequential event recorder Distributed Digital Control System used for thermal Power industries includes: HIACS-3000 DDC system & P-4000 DDC system K-90 integrated control system Tank level gauging system Gas and water quality analyzers Electronic Transmitters Control drivers & Control panels and cabinets Pneumatic Actuators
  • 39.
    Internship July 13– July 24 2016 39 Keltron Controls -Aroor CHAPTER 7 PRODUCTION FLOW CHART AND ORGANIZATION CHART 7.1 PRODUCTION FLOW CHART Procurement (Raw Materials) Inspection & Acceptance Stores Assembly Integration Logistics (Dispatch)/Stores System testing System acceptance
  • 40.
    Internship July 13– July 24 2016 40 Keltron Controls -Aroor 7.2 ORGANIZATION CHART Chief General Manager PNG CIG STSG ITG & CSSG Keltron Tool Room & Training Center Common Service Group(CSG) CGM (QA/PPD/ P&S) GM (Mtls/Admn/ HR/MIS) FINANCE (MGR) MIS MATERIALS MANAGEMENT HR ADMN Planning Purchase Stores
  • 41.
    Internship July 13– July 24 2016 41 Keltron Controls -Aroor CHAPTER 8 CONCLUSION In review this internship was an excellent and rewarding experience. I was able to attend this program for a duration of 2 weeks starting from july 13, 2016 and during that period I was able to meet new people and learn a lot about the working of keltron controls. This was the first time I was being exposed to a company of this standard and the company officials were really kind enough to provide me with all sort of explanations regarding the various products that were manufactured at keltron controls Aroor. I was also able to understand about the independent Strategic Business Units (SBUs) of keltron controls mainly Control and Instrumentation, Pneumatic Products, Information Technology, Strategic Services Group (STSG), the activities of SBUs are supported by four Common Service Groups (CSGs) and keltron also had projects which stood apart from electronics such as the Projects for Physically Disabled (PPD). One of the important product of keltron is their towed array, which is being manufactured for the defense sector. This internship program was quite a remarkable experience for me and certainly got me fascinated towards the company. The people I got to meet here starting from the company officials to my batch mates were very helpful and I am sure that they will be able to help me with opportunities in future.
  • 42.
    Internship July 13– July 24 2016 42 Keltron Controls -Aroor REFERENCES [1] The Class-room sessions & Practical sessions in Keltron Controls Aroor. [2] website- www.keltron.org/aboutkeltron.php [3] website- https://en.wikipedia.org/wiki/K._P._P._Nambiar