GTU/PHD/NIRAV SONI/189999901009 1
GTU/PHD/NIRAV SONI/189999901009 2
Doctoral Progress Review Comment-2
Justification of DPC-2
 Extensive Literature survey has done.
 The title is finalized.
 Writing references done accordingly GTU guidelines.
 Method development of Atazanavir sulfate (ATZ) is done.
GTU/PHD/NIRAV SONI/189999901009 3
GTU/PHD/NIRAV SONI/189999901009 4
Doctoral Progress Review Comment-3
Justification of DPC-3
 I have done optimized mobile phase and UV spectra (Overlapping) graph ATZ and
its impurities and wavelength finalized as per comment sheet.
 Method validation and forced degradation stability done.
 Also, I have done Estimation of marketed dosage form.
 Writing references done accordingly GTU guidelines.
GTU/PHD/NIRAV SONI/189999901009 5
Contents
GTU/PHD/NIRAV SONI/189999901009 6
1. Introduction
1.1 Drugs
1.2 Anti-HIV drugs
1.3 HIV Life cycle
1.4 Classification of anti-HIV drugs
1.5 Analytical methods
1.6 Modes of separation
1.6.1 RP-HPLC
1.7 Parameters that are affected by chromatographic conditions
1.8 Analytical method validation
1.9 Impurities profile
1.10 Sources of impurities
1.11 Classification of impurities
1.11.1 Designation of impurities
1.12 Identification of impurities
1.13 Quantitation of impurities
2.0 Literature review
2.1 Official method reported in pharmacopoeia
2.2 Reported method for selected anti-HIV Drugs
2.3 Reported method for other class of anti-HIV Drugs
GTU/PHD/NIRAV SONI/189999901009 7
3. Rationale.
4. Aim and objectives.
5. Proposed plan of work.
6. Introduction of drug profiles.
6.1 Drug profile of Atazanavir sulphate
6.2 List of marketed formulation of atazanavir and its combination or combined dosage
forms.
6.2.1 List of single component marketed formulations of Atazanavir Sulfate.
6.2.2 List of combination formulations of Atazanavir Sulfate.
6.3 List of known impurities profile.
6.3.1 Impurities used in this project
GTU/PHD/NIRAV SONI/189999901009 8
7. Materials and Instrumentals Specification
7.1 Apparatus and Instruments.
7.2 Reagents and Materials.
8. Identification of Drugs.
8.1 Identification by Melting Point.
8.2 Identification by Solubility.
8.3 Identification by IR Spectra.
9.0 Selection of wavelength.
10. Method developments (MD).
10.1 Development and optimization of the RP-HPLC method.
10.2 Selection of buffer strength and pH.
10.3 Evaluation of stationary phase
GTU/PHD/NIRAV SONI/189999901009 9
10.4 Optimization of gradient program
10.5 Gradient program .
10.6 Evaluation of flow rate and column oven temperature.
10.7 Selection of detector wavelength.
10.8 Selection of sample concentration and injection volume.
10.9 Optimized chromatographic conditions for proposed method.
10.10. Selection of Mobile phase.
10.11 System Suitability Test (SST).
11. Experimental works.
11.1 Preparation of stock solution.
11.2 Preparation of standard working solution.
11.3 Preparation of mobile phase.
GTU/PHD/NIRAV SONI/189999901009 10
CHAPTER-1
1.1 Introduction of drugs
• A drug may be defined as a substance meant for diagnosis, cure, mitigation and
prevention, treatment of diseases in human beings or animals, for altering in
structure or function of the body of human beings or animals1. Pharmaceutical
chemistry is a science that makes use of general laws of chemistry to study drugs
i.e. their preparation, chemical nature, composition, structure, influence on an
organism, the methods of quality control and the conditions of their storage etc.2-6
GTU/PHD/NIRAV SONI/189999901009 12
1.2 Introduction of Anti-HIV Drugs.
• Introduction of Anti-HIV Drug:- HIV-the Human Immunodeficiency Virus is the
retrovirus that causes AIDS. HIV belongs to the retrovirus subfamily lentivirus.
HIV attaches to cells with CD4 receptors (T4 cells and macrophages). AIDS
remains a serious threat because of the expense and inaccessibility of antiretroviral
agents in the developing countries in which the disease is most prevalent. In
addition, the effectiveness of antiretroviral drugs has been diminished by the
emergence of multidrug- resistant virus,1,5,7
GTU/PHD/NIRAV SONI/189999901009 13
GTU/PHD/NIRAV SONI/189999901009 14
1.3 HIV Life Cycle1,2
1.4 Classification of Anti-HIV Drugs 3,4
Sr.No Class Drugs
1. Nucleoside reverse
transcriptase inhibitors
(NRTIs)
Zidovudine, Stavudine, Lamivudine, Abacavir,
Zalcitabine, Emtricitabine, Didanosine,
Tenofovir disoproxil, Tenofovir alafenamide.
2. Non nucleoside reverse
transcriptase inhibitors
(NNRTIs)
Efavirenz, Nevirapine, Delaviridine,
Rilpivirine, Etravirine Doravirine
GTU/PHD/NIRAV SONI/189999901009 15
3. Nucleotide reverse
transcriptase inhibitors
(NTRTIs)
Tenofovir
4. Protease inhibitors (PIs) Saquinavir, Indinavir, Nelfinavir,
Amprenavir, Fosamprenavir, Ritonavir,
Lopinavir, Atazanavir.
5. Entry/Fusion inhibitors Enfuvirtide, Zidovudine, Stavudine,
Lamivudine, Abacavir, Zalcitabine,
Emtricitabine, Didanosine, Maraviroc
GTU/PHD/NIRAV SONI/189999901009 16
6. Integrase inhibitors Bictegravir, Dolutegravir, Elvitegravir,
Raltegravir
7. Booster drugs Cobicistat,Ritonavir
GTU/PHD/NIRAV SONI/189999901009 17
1.5 Introduction to analytical method 5-8
• High-performance liquid chromatography (HPLC), sometimes called high-pressure
liquid chromatography, is a separation technique based on a solid stationary phase
and a liquid mobile phase. The work out flow about High Performance Liquid
Chromatography (HPLC) is depicted in given figure.
GTU/PHD/NIRAV SONI/189999901009 18
1.6 Modes of separation in HPLC 5,14,15,17
• Normal phase mode.
• Reversed phase mode.
• Ion exchange chromatography.
• Reverse phase ion pair chromatography.
• Affinity chromatography and
• Size exclusion chromatography.
GTU/PHD/NIRAV SONI/189999901009 19
1.6.1 RP- HPLC
 Reversed phase mode is the most popular mode for analytical and preparative
separations of compound of interest in chemical, biological, pharmaceutical, food and
biomedical sciences. In this mode, the stationary phase is non polar hydrophobic
packing with octyl or octadecyl functional group bonded to silica gel and the mobile
phase is polar solvent.
 An aqueous mobile phase allows the use of secondary solute chemical equilibrium
(such as ionization control, ion suppression, ion pairing and complexation) to control
retention and selectivity. The polar compound gets eluted first in this mode and non
polar compounds are retained for longer time.
GTU/PHD/NIRAV SONI/189999901009 20
 As most of the drugs and pharmaceuticals are polar in nature, they are not retained
for longer times and hence elute faster. The different columns used are
octadecylsilane (ODS) or C18, C8, C4, etc., (in the order of increasing polarity of the
stationary phase).
GTU/PHD/NIRAV SONI/189999901009 21
1.7 Parameters that are affected by
chromatographic conditions 5-8,14,15,17
• Resolution (Rs).
• Column efficiency/ Number of theoretical Plates (N)
• Capacity factor (k').
• Peak asymmetry factor (As).
GTU/PHD/NIRAV SONI/189999901009 22
1.8 Analytical Method Validation 5,7
GTU/PHD/NIRAV SONI/189999901009 23
 Method validation is the process used to confirm that the analytical procedure
employed for a specific test is suitable for its intended use. Results from method
validation can be used to judge the quality, reliability and consistency of analytical
results; it is an integral part of any good analytical practice.
GTU/PHD/NIRAV SONI/189999901009 24
1.9 Introduction to impurity profiles 7-10
 Definition:- An impurity is any constituent present in excipient, drug substance
(Active Pharmaceutical Ingredient or bulk material) or drug product (Dosage
form or Finished product) that is not an excipient, active drug substance,
formulated drug product.
 This definition of impurity is broad enough to include degradation products as
impurities. The term degradation product (DP) is defined in ICH as follows:
(www.ich.org, ICH guidelines, 2012).
 Degradation Products (DP):-“A molecule resultant from a modification in the
active drug substance or formulated drug product brought over time”.
GTU/PHD/NIRAV SONI/189999901009 25
1.10 Source of impurities
 Bulk drug Substance process development and formulated drug Product
formulation development are two main areas of the pharmaceutical drug
development process. Impurities can be produced in either of the processes.
 During the Drug Substance synthesis development process, impurities can be
generated from the synthetic process or as a result of degradation. In drug product
formulation development, impurities can also be generated as the degradation
products, as a product of drug excipient interaction, or external contamination or
from packaging components.
GTU/PHD/NIRAV SONI/189999901009 26
1.11 Classification of impurities 9,14-22
GTU/PHD/NIRAV SONI/189999901009 27
 Theoretically possible (potential) impurities are classified (Figure ) as following
types (Guidance for industry, 1998).
 Based on the source of impurities they are classified (Figure) as
follows:
GTU/PHD/NIRAV SONI/189999901009 28
1.11.1 Designation of impurities 9,14-25
 Impurities have been titled differently by various groups of scientists who deal with
them. Commonly used terms are displayed in (Figure) and those terms have been
found acceptable by ICH and various regulatory bodies.
GTU/PHD/NIRAV SONI/189999901009 29
 Identification and characterization of impurities is an analytical activity aiming to
elucidate the chemical structures and the possible mechanisms of formation of
unknown impurities. Because of the complexity and diversity of the impurities in
both their origins and properties, the identification strategies are determined by the
specific situations. A general strategy can be set for the identification and
characterization of the impurity of bulk drug substances by the rational use of
analytical techniques. The schematic use of the methods for impurity profiling of
drug substances is shown in below figure.
GTU/PHD/NIRAV SONI/189999901009 30
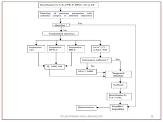
1.12 Identification of impurities 9
GTU/PHD/NIRAV SONI/189999901009 31
 The following techniques are being regularly used for the
quantitation of impurities and degradation products:
1) High Performance Liquid Chromatography (HPLC),
2) Gas Chromatography (GC),
3) Thin Layer Chromatography (TLC),
4) High Performance Thin Layer Chromatography (HPTLC),
5) Capillary Electrophoresis (CE),
GTU/PHD/NIRAV SONI/189999901009 32
1.13 Quantitation of Impurities 5,7,9
6) Supercritical Fluid Chromatography (SFC),
7) Gel Permeation Chromatography (GPC).
8) Ultra Performance Liquid Chromatography (UPLC)
Since, I have used only HPLC in our present work.
GTU/PHD/NIRAV SONI/189999901009 33
CHAPTER-2
 I have found stability method, Chemical synthesis and
characterization, method development (MD) and validation (MV)
for selected anti-HIV class of drugs. Also, Simultaneous
estimation of analytical method and validation of anti-HIV class.
 There is a very few method reported for impurity profiling and
quantification of selected anti-HIV drugs by chromatography
technique.
GTU/PHD/NIRAV SONI/189999901009 35
2.0 Literature review 26-56
Sr.No Drugs Types of research Methods
1. Atazanavir
suplhate
Related substances
Mode:- Gradient
Column :- Intersil ODS-3 (5µm, 25 cm × 4.6mm)
Mobile phase:- Sodium dihydrogen
orthophosphate monohydrate (pH 2.5) and
Acetonitrile (ACN)
Flow rate :- 1.0 ml/min
Volume of injection :- 20 μl
Wavelength:- 210 nm.
Column temperature:-45 0C
HPLC 26
GTU/PHD/NIRAV SONI/189999901009 36
2.1 Official method reported in pharmacopoeia 26
GTU/PHD/NIRAV SONI/189999901009 37
2.2 Reported method for selected anti-HIV Drugs27-29
Sr.No Drugs Types of research Methods
1. Atazanavir
suplhate
Mode:- Gradient
Column :- Ascentis, Express C8,
(150 mm × 4.6 mm, 2.7 μm)
Mobile phase:- potassium dihydrogen
phosphate (pH 3.5, 0.02 M) and ACN
Flow rate :- 1.0 ml/min
Injection volume:- 20 µl
Wavelength:- 250 nm.
Column temperature:-300C
Detector:- PDA (Photo Diode Array)
RP-HPLC27
GTU/PHD/NIRAV SONI/189999901009 38
Sr.No Drugs Types of research Methods
2. Atazanavir
suplhate
Mode:- Gradient
Column :- Express C8 (150 mm*4.6
mm , 2.7 µm)
Mobile phase:- Potassium dihydrogen
phosphate (pH 3.5, 0.02M) and ACN
Flow rate :- 1.0 ml/min
Wavelength:- 250 nm.
Column temperature:-300C
Detector:- PDA (Photo Diode Array)
RP-HPLC28
GTU/PHD/NIRAV SONI/189999901009 39
Sr.No Drugs Types of research Methods
3. Atazanavir suplhate
+ Ritonavir
Mode:- Gradient
Column :- Acquity BEH C18 (100mm
× 2.1mm), 1.7 μ
Mobile phase: 0.01M
monobasic potassium hydrogen
phosphate adjusted the pH to 3.6 and
ACN
Flow rate :- 0.4 ml/min
Wavelength:- 240 nm.
Column temperature:-300C
Detector:- PDA (Photo Diode Array)
Run time:- 18 min
RP-UPLC29
Sr.No Drugs Types of research Methods
1. Lopinavir +
Ritonavir
Bulk drug and pharmaceutical formulation
with its impurities
UPLC30
2. Emtricitabine Related degradation substances HPLC 31
3. Darunavir Unknown impurities RP-HPLC 32
4. Zidovudine: A stability-indicating method for
identification, characterization and toxicity
prediction of two major acid degradation
products
LC-MS/MS33
GTU/PHD/NIRAV SONI/189999901009 40
2.3 Reported method for other class of anti-HIV Drugs
30-57
GTU/PHD/NIRAV SONI/189999901009 41
5. Doravirine Characterization of
impurities of
UHPLC-high
resolution MS and
tandem MS
analysis34
6. Liponavir Impurities HPLC35
7. Tenofovir disoproxil
fumarate
Synthesis and
characterization
LC-MS and NMR
Spectroscopy36
8. Atazanavir sulfate Method development and
validation
RP-HPLC37
GTU/PHD/NIRAV SONI/189999901009 42
9. Atazanavir sulfate Method development and
validation
RP-HPLC 38
10. Atazanavir +
Cobicistat
Stability indicating methods (SIM) RP-HPLC 39
11. Raltegravir Method development and
validation
RP-HPLC 40
12. Raltegravir Stability indicating methods (SIM) RP-HPLC 41
13. Darunavir +
Raltegravir
Simultaneous determination UV-HPLC
method 42
GTU/PHD/NIRAV SONI/189999901009 43
14. Raltegravir Method developement and
validation for the quantification
Liquid chromatography–
tandem mass spectrometry
in the negative ionization
mode 43
15. Raltegravir potassium
+ Rilpivirine HCl
Method developement and
validation
HPLC and HPTLC 44
16. Raltegravir Forced degradation studies RP-HPLC and
Characterization of
Degradants by LC-MS/MS
45
17. Maraviroc +
Raltegravir
Simultaneous determination in
human plasma
HPLC‐UV46
18. Lamivudine and
Raltegravir
Simultaneous estimation binary
mixture by using design of
experiment
RP-HPLC 47
GTU/PHD/NIRAV SONI/189999901009 44
19. Raltegravir Method development and
validation in blood plasma
HPLC48
20. Darunavir
Ethanolate
Stability indicating methods
(sim)
HPLC Method 49
21. Darunavir
Ethanolate
Stability indicating methods
(sim)
HPLC50
22. Darunavir Simultaneous determination of
six process related impurities
UPLC-MS/MS51
23. Ritonavir Determination of three phenol
impurities
UPLC-MS/MS 52
GTU/PHD/NIRAV SONI/189999901009 45
19. Raltegravir Method development and
validation in blood plasma
HPLC48
20. Darunavir
Ethanolate
Stability indicating methods
(sim)
HPLC Method 49
21. Darunavir
Ethanolate
Stability indicating methods
(sim)
HPLC50
22. Darunavir Simultaneous determination of
six process related impurities
UPLC-MS/MS51
23. Ritonavir Determination of three phenol
impurities
UPLC-MS/MS 52
GTU/PHD/NIRAV SONI/189999901009 46
24. Etravirine Stability indicating methods (sim) UPLC 53
25. Efavirenz Synthesis, isolation and characterization
and in process impurities in the presence
of tetrahydrofuran (THF) solvent
RP-HPLC54
26. Cobicistat +
Atazanavir
sulphate
Method development for the assay and
degradation study
RP-HPLC55
27. Atazanavir +
cobicistat
Stability indicating simultaneous
estimation
RP-HPLC56
28. Darunavir Method development and validation RP-HPLC57
GTU/PHD/NIRAV SONI/189999901009 47
CHAPTER-3
 Atazanavir (ATZ) is indicated for the prevention of Antiretroviral, HIV Protease
Inhibitors (PI).
 There is a very few method reported for impurity profiling and quantification of
selected anti-HIV drugs by chromatography technique. Therefore, it is worthwhile to
develop and validate the impurity profiling of separation, identification and
quantification for selected anti-HIV drugs.
GTU/PHD/NIRAV SONI/189999901009 48
GTU/PHD/NIRAV SONI/189999901009 49
CHAPTER-4
4.1 Aims
 Extensive literature survey reveals that a very few chromatographic methods for the
determination of atazanavir in combination with other anti-retroviral drugs/agents in
biological fluids and two assay with separation, identification and quantification of
impurities method in active pharmaceutical ingredient (API).The present research aims
at reporting simple, rapid, precise and simultaneous method to efficiently separate
the impurities present in the ATZ in their fixed dose. Since the product is a single
molecules, impurities having structural similarity will present in the drug product.
 The criticality of this method involves in separating active ingredients along with their
specified and unspecified impurities with satisfactory resolution and at shorter runtime.
The sensitivity of developed method should be sufficient enough to quantify the lower
levels of impurities to ensure safety and efficacy of drug product. The method
development was carried out to achieve these specified goals.
GTU/PHD/NIRAV SONI/189999901009 50
4.2 Objectives
 The main objective of the present research work is outlined as follows :
To develop and validate RP-HPLC method for separation, identification of
known impurities and quantification of unknown impurities of atazanavir
sulfate in marketed formulation.
 The primary objective of the present method is to develop a simple, rapid and
simultaneous method to efficiently separate the impurities present in Atazanvir
sulfate in their dosage form. Since the product is a single molecule, impurities
having structural similarity will present in the drug product. The criticality of
this method involves in separating both active ingredients along with their
specified and unspecified impurities with satisfactory resolution and at shorter
runtime.
 The sensitivity of developed method should be sufficient enough to quantify
the lower levels of impurities to ensure safety and efficacy of drug products.
GTU/PHD/NIRAV SONI/189999901009 51
GTU/PHD/NIRAV SONI/189999901009 52
CHAPTER-5
Proposed plan
of work
Selection of drug
Review of literature
Synopsis preparation & submission
Study of physicochemical characteristics of drug
Study of impurities profile of selected anti-HIV drugs
Method development and validation of selected anti-HIV drugs
Validation of developed method
Preparation of Final Report, Discussion and Thesis writing
Submission of Thesis
GTU/PHD/NIRAV SONI/189999901009 53
Introduction to drug profile
CHAPTER-6
6.1 Drug profile of Atazanavir sulphate 58-68
Physicochemical Properties
Name
Atazanavir sulphate
Official in
IP,BP,EP,USP
Physical form/Appearance
It is a white to pale yellow crystalline powder with
sulfate salt.
Description
Atazanavir is an aza-dipeptide analogue with a bis-aryl
substituent on the (hydroxethyl) hydrazine moiety with
activity against both wild type and mutant forms of HIV
protease. Atazanavir does not elevate serum lipids, a
common problem with other protease inhibitors.
GTU/PHD/NIRAV SONI/189999901009 55
Structure
Chemical class
Phenethylamines
BCS Class
Class II (high permeability, low solubility)
Categories/Therapeutic class
Antiretroviral, HIV Protease Inhibitors (PI)
Chemical Formula
GTU/PHD/NIRAV SONI/189999901009 56
State Solid
Melting point 195-209 °C
Experimental
properties
Log P:- 4.36
Mol. Weight
Average: 802.934 g/mol
Monoisotopic: 802.35712729
IUPAC Name
(Methyl N-[(2S)-1-[[(2S,3S)-3-hydroxy-4-[[[(2S)-2-(methoxy
carbonylamino)-3,3-dimethylbutanoyl]amino]-[(4-pyridin-2-
yl phenyl)methyl]amino]-1-phenylbutan-2-l]amino]-3,3-
dimethyl-1-oxobutan-2-yl]carbamate
GTU/PHD/NIRAV SONI/189999901009 57
GTU/PHD/NIRAV SONI/189999901009 58
Solubility
It is slightly soluble in water (4-5 mg/ml, free base equivalent
with the pH of a saturated solution in water being about 1.9 at 24
± 3°C, DMSO: 104mg/ml; H2O: <1mg/ml; EtOH: 20mg/ml
Approval
The U.S. Food and Drug Administration (FDA), June 20, 2003,
CDSCO,2006
ATC Classification J05AE08 (WHO)
CAS NO. 229975-97-7
GTU/PHD/NIRAV SONI/189999901009 59
PHARMACOLOGY
Indications
Used in combination with other antiretroviral agents for the treatment of
HIV-1 infection, as well as post exposure prophylaxis of HIV infection in
individuals who have had occupational or non occupational exposure to
potentially infectious body fluids of a person known to be infected with HIV
when that exposure represents a substantial risk for HIV transmission.
Classes HIV protease inhibitor; Azapeptide inhibitor of HIV-1 protease
Pharmacody
namic
Atazanavir (ATV) is an azapeptide HIV-1 protease inhibitor (PI) with activity
against Human Immunodeficiency Virus Type 1 (HIV-1). HIV-1 protease is
an enzyme required for the proteolytic cleavage of the viral polyprotein
precursors into the individual functional proteins found in infectious HIV-1.
Atazanavir binds to the protease active site and inhibits the activity of the
enzyme. This inhibition prevents cleavage of the viral polyproteins resulting
in the formation of immature non-infectious viral particles.
GTU/PHD/NIRAV SONI/189999901009 60
Mechanism of action HIV protease is a viral enzyme responsible for the cleavage of polyproteins
into structural proteins and certain enzymes that are required for the final
assembly of the new infectious virions. Protease inhibitors act by binding to
the viral protease, in this way preventing the correct cleavage of viral
proteins. Thus, they prevent HIV from being successfully assembled and
released from the infected cells
Figure 12 :- Mechanism of Protease Inhibitors (PI)
GTU/PHD/NIRAV SONI/189999901009 61
Side effects
fever; nausea, vomiting, stomach pain, diarrhoea; headache, muscle pain;
depressed mood, sleep problems (insomnia); numbness, tingling, or
burning pain in your hands or feet; or. changes in the shape or location of
body fat (especially in your arms, legs, face, neck, breasts, and waist).
Adverse drug effects
Mild rash (redness and itching), Chronic kidney disease, Kidney stones,
Gall bladder problems, Diabetes and high blood sugar (hyperglycemia),
Lactic acidosis, severe hepatomegaly, hepatic steatosis.
Contraindication
chronic hepatitis B, chronic hepatitis C, diabetes., increased blood acidity
due to high levels of lactic acid.
Hemophilia, atrioventricular block, a type of slow heart rhythm disorder,
gallstones.
Dose
300mg once daily, boosted with lower dose of 100 mg ritonavir once
daily
Pharmacokinetic Profile
Absorption highly dependent on gastric pH
Protein binding 86% bound to human serum proteins (alpha-1-acid glycoprotein and
albumin). Protein binding is independent of concentration
Distribution
86% bound to human serum proteins and protein binding is independent of
concentration
Metabolism
Liver (CYP3A4-mediated), Atazanavir is extensively metabolized in humans,
primarily by the liver. The major biotransformation pathways of atazanavir
in humans consisted of monooxygenation and dioxygenation. Other minor
biotransformation pathways for atazanavir or its metabolites consisted of
glucuronidation, N-dealkylation, hydrolysis, and oxygenation with
dehydrogenation. In vitro studies using human liver microsomes suggested
that atazanavir is metabolized by CYP3A
Excretion
Unchanged drug accounted for approximately 20% and 7% of the
administered dose in the feces and urine, respectively.
GTU/PHD/NIRAV SONI/189999901009 62
Excretion half life
6.5 hours, Elimination half-life in adults (healthy and HIV
infected) is approximately 7 hours (following a 400 mg daily
dose with a light meal). Elimination half-life in hepatically
impaired is 12.1 hours (following a single 400 mg dose)
Tmax
2.5 Hours
Bioavailability
60-68%
GTU/PHD/NIRAV SONI/189999901009 63
6.2 List of marketed formulation of Atazanavir and its
combination or combined dosage forms & Its impurities60,69-71
Brand name of the
dosage form
Name of the company Dosage form Strength of the dosage
form
Atazor Emcure (ARV) Capsule 100mg, 150mg, 200mg,
300mg
Atavir Cipla Capsule 100mg, 150mg, 200mg,
300mg
Virataz Hetero HC (GenX) Capsule 300mg
GTU/PHD/NIRAV SONI/189999901009 64
6.2.1 List of single component marketed formulations of Atazanavir Sulfate
Brand name of
the dosage
form
Name of the
company
Dosage form Strength of the
dosage form
Synthivan Cipla Tablet Atazanavir
300mg, Ritonavir
100mg
Virataz – R Hetero HC (GenX) Tablet Atazanavir
300mg, Ritonavir
100mg
GTU/PHD/NIRAV SONI/189999901009 65
6.2.2 List of combination formulations of Atazanavir Sulfate
6.3 List of known impurities profile 70,71
There are several impurities profile in atazanavir sulphate like Atazanavir Impurity C,
Atazanavir Impurity B, Atazanavir S,S,R,S-Diastereomer, Atazanavir R,S,S,R-Diastereomer
Atazanavir R,S,S,S-diastereomer, Atazanavir R,R,R,R Isomer, Atazanavir S,S,S,R-
diastereomer , Atazanavir Di-tert-butyl Analogue, Atazanavir related compound A, Dealkyl
Atazanavir, Atazanavir Hydrazine Analog Trihydrochloride, Atazanavir Impurity 1, Atazanavir
Impurity 7, Atazanavir Impurity 8 ,Atazanavir Impurity 9, rac-Atazanavir Impurity, Atazanavir
Impurity 5, Atazanavir Impurity 14, Atazanavir Impurity 16, Atazanavir Impurity 17 (RSSSS),
Atazanavir Impurity 18 (SRS), Atazanavir Impurity 19, Atazanavir diol Impurity, Atazanavir-
D5, Atazanavir Benzylidenehydrazine Carbamate (RSS),, Atazanavir Benzylidenehydrazine
Analogue (RS), Atazanavir Hydrazine Analog Trihydrochloride (RS), Rs8 + Rs9 (Mixture),
Atazanavir RS9 Impurity, Atazanavir RS3 Impurity, Atazanavir RS8, Impurity Atazanavir
RS12 Impurity, 5-(Hydroxymethyl)Furan-2-Carbaldehyde, Atazanavir Impurity 9 (4R,5R-
Diasteroisomer of DIBOC), Atazanavir Impurity 10 (4S,5R-Diasteroisomer of DIBOC),
Atazanavir Impurity 6 (4R,5S-Diasteroisomer of DIBOC)
GTU/PHD/NIRAV SONI/189999901009 66
GTU/PHD/NIRAV SONI/189999901009 67
6.3.1 Impurities used in this project
Table 3 :- Atazanavir related compound A (Impurity 1)
Atazanavir related compound A
1. CAS no. 162537-11-3
2. Molecular structure C8H15NO4
3. Molecular formula
4. Molecular weight 189.21
5. CAT no. SZ-A009003
6. Catalogue number PA USP1044356
7. Category USP standards
Table 4 :- Atazanavir Impurity 5 (Impurity 2)
GTU/PHD/NIRAV SONI/189999901009 68
Atazanavir Impurity 5
1. CAS no. N/A
2. Molecular structure
3. Molecular formula C24H29NO11
4. Molecular weight 507.5
5. CAT no. SZ-A009D01
6. Category USP standards
7. Materials and Instrumentals Specification:
7.1 Apparatus and Instruments:
Table 5: Apparatus and Instruments List
GTU/PHD/NIRAV SONI/189999901009 69
Sr. No. Name Description
1. UV Spectrophotometer Systronics 119
2. HPLC Shimadzu [with power stream]
Column:- C18 Hypersil BDS
(250mm × 4.6mm × 5μm)
Pump:- LC-20 AT
Syringe:- Rheodyne injector valve with 20.0 μl
loop
Detector:- PDA 600 UV Detector
Software:- Spinchrom
3. pH Meter Systronics PH361
4. Digital Balance Mettler Toledo ML 204
5. Glass wares Borosile
6. Ultrasonicator Toshcon
7. Melting Point
Apparatus
Veego VMP-01
GTU/PHD/NIRAV SONI/189999901009 70
Sr. No.
Name Description
1. Water HPLC Grade
2. Methanol HPLC Grade
3. Acetonitrile HPLC Grade
4. Potassium dihydrogen
orthophosphate
HPLC Grade
5. Sodium hydroxide AR Grade
6. Hydrochloric acid AR Grade
GTU/PHD/NIRAV SONI/189999901009 71
7.2 Reagents and Materials:
Table 6: List of Reagents and Materials
Sr. No. Name Source
1. Atazanavir sulphate Emcure pharmaceuticals limited,
Ahmedabad
2. Impurity A Medvin pharmaceutical limited,
Ahmedabad
3. Impurity 5 Medvin pharma, Ahmedabad
GTU/PHD/NIRAV SONI/189999901009 72
7.3 Detail of Drug Procurement:
Table 7: Drug Procurement Detail
8.Identification of Drugs:
8.1 Identification by Melting Point:
Taken the atazanavir sulphate in capillary and place into the melting point apparatus .
Melting point observed and compared with the reference.
GTU/PHD/NIRAV SONI/189999901009 73
Sr. No. Drug Reported Melting
Point
Observed Melting
Point
1. Atazanavir sulphate 195-209°C 60 194 – 207 °C
Table 8: Melting Point comparison
8.2 Identification by Solubility:
The sample of atazanavir was taken in test tubes and observed for solubility in various
solvents like water, methanol, 0.1 N HCl and 0.1 N NaOH.
GTU/PHD/NIRAV SONI/189999901009 74
Solvent Solubility
Water Slightly soluble
0.1 N NaOH Slightly soluble
0.1 N HCl Insoluble
Methanol Soluble
8.3 Identification by IR Spectra:
• Potassium Bromide IR disc was prepared placing 1mg of Drug on Hydraulic Pellet
Press at a pressure of 7-10 tones. This disc was scanned in the region of 1800–600 cm-1
in FTIR and obtained IR spectrum was compared with the reference spectrum of
atazanavir sulfate. Following peaks were observed.
GTU/PHD/NIRAV SONI/189999901009 75
Figure 13 :- Interpretation from IR spectra of sample ATZ
GTU/PHD/NIRAV SONI/189999901009 76
Figure 14 :- Interpretation from IR spectra of standard ATZ 72
Type of vibration Observed frequency value (cm-1) Standard Value (cm-1) [72]
C=O stretching 1731 1870-1540
C=C stretching 1540 1670-1600
N-H bending 1600 1650-1580
C-O Stretching 1069 1400-1000
GTU/PHD/NIRAV SONI/189999901009 77
Table 10:- Interpretation from IR spectra of sample atazanavir
9.0 Selection of wavelength:-
• Taking a Standard stock solution of ATZ 50 mg in 100 ml of methanol (500 μg/ml)
and again to take this 1 ml from ATZ standard stock solution (50μg/ml) in
methanol.
• It was scanned between 200-400 nm using UV-visible spectrophotometer.
• Wavelength was selected from the overlay spectra of above solutions.
• ATZ and its impurities A and 5 both shows reasonably good response at 225 nm in
Methanol. 225 nm is found as λmax. Hence, 225 nm wavelength has been chosen for
quantification of impurities due to satisfactory sensitivity and optimum response.
GTU/PHD/NIRAV SONI/189999901009 78
GTU/PHD/NIRAV SONI/189999901009 79
GTU/PHD/NIRAV SONI/189999901009 80
Atazanavir Sulfate Standard at 5 ppm
Retention time
[min]
Area
[mV.s]
Height
[mV]
Area
[%]
5.280 205.425 22.231 100
Selection of Impurities 30-57,74
• Potential impurities of Atazanvir sulfate (ATZ) was not separated from main
analytes in the reported methods and It is the most common in their dosage forms.
It has produces genotoxicity.74
• Hence, no liquid chromatographic methods (HPLC and UPLC) were reported for
the determination of ATZ impurities in their fixed dosage forms.
• RP-HPLC system enables improved sensitivity, selectivity, rapid analysis,
environment friendly due to lower solvent consumption, RP-HPLC equipment was
chosen for the determination of ATZ and its impurities in the fixed dose products.
• Finally, I have selected two impurities in this project Impurity A and Impurity 5
respectively.
GTU/PHD/NIRAV SONI/189999901009 81
GTU/PHD/NIRAV SONI/189999901009 82
Impurities Standard A and 5 at 5 ppm
Impurities Retention time
[min]
Area
[mV.s]
Height
[mV]
Area
[%]
A 6.223 300.757 27.610 53.736
5 14.503 258.940 10.242 46.264
GTU/PHD/NIRAV SONI/189999901009 83
Compounds Retention time
[min]
Area
[mV.s]
Height
[mV]
Area
[%]
ATZ 5.297 19230.092 2061.316 24.722
Impurity-A 6.240 313.022 27.995 0.402
Impurity-5 14.547 261.166 10.285 0.336
Atazanavir Sulfate Standard (500 ppm) and its impurities A and 5 (5 ppm)
GTU/PHD/NIRAV SONI/189999901009 84
Atazanavir Sulfate Test (500 ppm) and its impurities A and 5 (5 ppm)
Compounds Retention time
[min]
Area
[mV.s]
Height
[mV]
Area
[%]
Unknown 3.243 16.513 2.210 0.085
ATZ 5.300 19231.523 2060.645 99.204
Impurity-A 6.270 86.373 7.433 0.446
Impurity-5 14.507 51.360 2.045 0.265
10. Method developments (MD)
10.1 Development and optimization of the RP-HPLC method:-
Method development and optimization has been carried out in a systematic approach by
considering various aspects which will play major role in the separation. Different
factors such as buffer pH, column chemistry, organic solvent and other
chromatographic parameters were chosen as summarized below.
10.2 Selection of buffer strength and pH
Optimum buffer strength shall be maintained for attaining reproducible separation
between the impurities. Since phosphate buffer is having wide range of pKa values,
0.05M concentration potassium dihydrogen orthophosphate (KH2PO4) buffer was
selected for initial study. Considering the presence of “amine” functional groups in both
the drug components, initial trials were taken by adjusting the buffer pH to 4.0 ± 0.05.
However, better separation of all the desired peaks with good resolution was achieved
at pH 4.0.
GTU/PHD/NIRAV SONI/189999901009 85
Hence, the buffer pH was fixed at 4.0 to ensure improved column performance at this acidic
pH. In order to attain baseline resolution of impurities and for eluting late eluting non-polar
impurities, methanol was used as organic solvent and found satisfactory separation with
reduced retention times. Also, sharp peaks with good responses were observed. Hence,
Methanol and 0.05M Potassium dihydrogen phosphate buffer (pH-4.0) were used as organic
solvent.
Preparation of Mobile Phase:- After considering the varying combinations of various
mobile phases, Buffer: Methanol used by gradient RP-HPLC method. [Buffer (0.05 M
KH2PO4, pH 4.0) Take 6.8 gm KH2PO4 in to a 1000 ml beaker, add 800 ml water and
dissolve, adjust pH 4.0 with 0.1N NaOH, Make up Volume 1000 ml with water] was
finalized as it was showing good peak shapes and a significant amount of resolution.
GTU/PHD/NIRAV SONI/189999901009 86
10.3 Evaluation of stationary phase
Selection of stationary phase (column) plays critical role in the separation of impurities
along with both the drug components. Since impurities of ATZ and the main drug is
having different polarities, column used in the method shall separate all these compounds
with satisfactory resolution. Available RP-HPLC column chemistries such as High
Strength Silica (HSS) and Hypersil Base Deactivated Silica (BDS) column were tried for
this purpose. Among these, hypersil BDS C18 (250 x 4.6 mm, 5μ) column column shows
optimum separation between all the desired peaks. Hypersil BDS C18 column contains
trifunctional ligand bonded C18 ligand chemistry which produce superior low pH
stability and ultra low column bleed. This low pH stability is combined with the high pH
stability of the 5 μ BDS particle to deliver the widest usable pH range. This new
chemistry also utilize new, proprietary end capping process which produce outstanding
peak shape for bases. Hence, this column was considered for the entire study.
GTU/PHD/NIRAV SONI/189999901009 87
10.4 Optimization of gradient program
Since impurities present in ATZ having wide range of polarities, it is necessary to adopt
gradient elution mode instead of isocratic elution mode. Trials were taken by changing
the composition of buffer and methanol at fixed flow rate of 1 ml/min. Among different
trials performed, gradient program was finalized in which, all the required components
were well separated.
GTU/PHD/NIRAV SONI/189999901009 88
Time(min) 0-7 7-20 20-25
Flow rate (ml/min) 1 1 1
% Buffer 60 15 60
% Methanol 40 85 40
10.5 Gradient program
10.6 Evaluation of flow rate and column oven temperature
For optimum retention times of all impurities, flow rate of 1 ml/min was adopted. In order to
have symmetric peak shapes and optimum resolution between the impurities, column oven
temperature set at 45°C.
10.7 Selection of detector wavelength
Impurities of ATZ show spectral absorption maxima at ~225 nm. Hence, wavelength of 225
nm has been chosen for quantification of impurities due to satisfactory sensitivity and
optimum responses.
10.8 Selection of sample concentration and injection volume
Considering the solubility of ATZ in methanol, mixture of methanol and buffer (pH 4.0) in
the ratio set by gradient technique at different interval time. It was set as diluents and found
satisfactory solubility for impurities of ATZ. Sufficient responses were observed for
impurities at 20 μL injection volume hence the same was finalized to attain reproducible area
counts. In the finalized conditions, standard solutions were injected to check the system
suitability.
GTU/PHD/NIRAV SONI/189999901009 89
GTU/PHD/NIRAV SONI/189999901009 90
Parameter Method
Types of chromatography Reverse phase (RP)
Mode of operation Gradient
Stationary phase (Column) Hypersil BDS C18 column (250mm X 4.6mm i.d.,5µ)
Mobile phase Methanol: 0.05M potassium phosphate buffer (pH 4.0)
Flow rate (mL/min) 1.0
Run time (Minutes) 15
Column temperature ( OC) : 40
Volume of injection loop (µL) 20
Detection wavelength (nm) 210
Diluent Methanol
Detector PDA
10.9 Optimized chromatographic conditions for proposed method:-
Experimental Works
11. Experimental works
11.1 Preparation of stock solution
• Weigh and powdered 20 capsule. Disperse the content of capsules
containing about 20mg ATZ with 60 ml of the methanol in the 100 ml
volumetric flask. Sonicate for 15 minutes and make up volume with
methanol. Filter this solution with whatman filter paper no-1. (ATZ-
200mcg/ml)
11.2 Preparation of standard working solution
• From the stock solution pipette out 1ml into 10 ml volumetric flask and
makeup the final volume with mobile phase (ATZ-20μg/ml).
GTU/PHD/NIRAV SONI/189999901009 91
11.3 Preparation of mobile phase
• Mobile Phase A: 0.05M Potassium dihydrogen phosphate buffer (pH-4.0)
• Take 6.8gm potassium dihydrogen orthophosphate (KH2PO4) into a 1000 ml
beaker. Add 800ml water and dissolve with water. Adjust pH 4.0 with 1%
orthophosphoric acid. Make up volume with water.
• Mobile phase B: Methanol
Preparation of working sample solution
• Take 1ml from sample stock solution into a 10ml and make up with mobile phase.
(ATZ-20mcg/ml)
GTU/PHD/NIRAV SONI/189999901009 92
10.10. Selection of Mobile phase
Sr.No
Mobile
Phase A and B
Flow
Rate
(ml/min)
Ratio
Retention
Time (min)
Atazanavir sulphate
Remarks
Trials for Atazanavir sulphate by using isocratic Method
1. Water: Methanol 1 30:70 7.88 Single peak observed at 7.88
along with tailing
GTU/PHD/NIRAV SONI/189999901009 93
Figure 12: Trial 1 - Chromatogram of Atazanavir sulphate (AZT) in Water: Methanol (30:70v/v)
2. Water: Methanol 1 20:80 7.88 Single peak
observed at 7.88
along with tailing
GTU/PHD/NIRAV SONI/189999901009 94
Sr.No Mobile
Phase A and B
Flow
Rate
(ml/min)
Ratio
Retention
Time (min)
Atazanavir
sulphate
Remarks
Figure 12: Trial 2 - Chromatogram of Atazanavir sulphate (AZT) in Water: Methanol (20:80v/v)
GTU/PHD/NIRAV SONI/189999901009 95
Sr.No
Mobile
Phase A and B
Flow
Rate
(ml/min)
Ratio
Retention
Time (min)
Atazanavir
sulphate
Remarks
3. Water: Methanol 1 10:90 6.30 Retention time
reduced along with
tailing
Figure 12: Trial 3 - Chromatogram of Atazanavir sulphate (AZT) in Water: Methanol (10:90v/v)
GTU/PHD/NIRAV SONI/189999901009 96
Sr.No Mobile
Phase A and B
Flow
Rate
(ml/min)
Ratio
Retention
Time (min)
Atazanavir
sulphate
Remarks
Figure 12: Trial 4 - Chromatogram of Atazanavir sulphate (AZT) in Buffer (pH 7.0) : Methanol (20:80v/v)
4. Buffer(pH 7.0)
:Methanol
1 20:80 7.88 Single peak
observed at 7.88
along with tailing
GTU/PHD/NIRAV SONI/189999901009 97
Sr.No Mobile
Phase A and B
Flow
Rate
(ml/min)
Ratio
Retention
Time (min)
Atazanavir
sulphate
Remarks
5. Buffer(pH 6.0)
:Methanol
1 20:80 9.223 Single peak
observed at 9.23
along with tailing
Figure 12: Trial 5 - Chromatogram of Atazanavir sulphate (AZT) in Buffer (pH 6.0) : Methanol (20:80v/v)
GTU/PHD/NIRAV SONI/189999901009 98
Sr.No Mobile
Phase A and B
Flow
Rate
(ml/min)
Ratio
Retention
Time (min)
Atazanavir
sulphate
Remarks
Figure 12: Trial 6 - Chromatogram of Atazanavir sulphate (AZT) in Buffer (pH 5.0) : Methanol (20:80v/v)
6. Buffer(pH 5.0)
:Methanol
1 20:80 7.473 Single peak
observed at 7.47 and
retention time
reduced
GTU/PHD/NIRAV SONI/189999901009 99
Sr.No Mobile
Phase A and B
Flow
Rate
(ml/min)
Ratio
Retention
Time (min)
Atazanavir
sulphate
Remarks
7. Buffer(pH 5.0)
:Methanol
1 10:90 4.393 Retention time
reduced.
Figure 12: Trial 7 - Chromatogram of Atazanavir sulphate (AZT) in Buffer (pH 5.0) : Methanol (10:90 v/v)
GTU/PHD/NIRAV SONI/189999901009 100
Sr.No Mobile
Phase A and B
Flow
Rate
(ml/min)
Ratio
Retention
Time (min)
Atazanavir
sulphate
Remarks
Figure 12: Trial 8 - Chromatogram of Atazanavir sulphate (AZT) +Impurity 1 in Buffer (pH 5.0) : Methanol (60:40v/v)
Trials for Atazanavir sulphate and its impurities by using isocratic methods
8. Buffer(pH 5.0)
:Methanol
1 60:40 4.393 and 4.567 Two merge peaks
observed (ATZ +
Impurity 1)
GTU/PHD/NIRAV SONI/189999901009 101
Sr.No Mobile
Phase A and B
Flow
Rate
(ml/min)
Ratio
Retention
Time (min)
Atazanavir
sulphate
Remarks
9. Buffer(pH 5.0)
:Methanol
1 60:40 4.393 Only one peak
observed
(ATZ).Impurity 2
peak is not observed
Figure 12: Trial 9 - Chromatogram of Atazanavir sulphate (AZT)+ Impurity 2 in Buffer (pH 5.0) : Methanol (60:40v/v)
GTU/PHD/NIRAV SONI/189999901009 102
Sr.No Mobile
Phase A and B
Flow
Rate
(ml/min)
Ratio
Retention
Time (min)
Atazanavir
sulphate
Remarks
Figure 12: Trial 10 - Chromatogram of Atazanavir sulphate (AZT)+ Impurity 1 + Impurity 2 in Buffer (pH 5.0) : Methanol
(60:40v/v)
10. Buffer(pH 5.0) :Methanol 1 60:40 4.567 Only ATZ peaks
detected.
GTU/PHD/NIRAV SONI/189999901009 103
Sr.No Mobile
Phase A and B
Flow
Rate
(ml/min)
Ratio
Retention
Time (min)
Atazanavir
sulphate
Remarks
11 Buffer(pH 5.0)
:Methanol
1 40:60 2.457 and 15.703 AZT Two peaks are
separated and
observed (ATZ +
Impurity 2)
Figure 12: Trial 11 - Chromatogram of Atazanavir sulphate (AZT)+ Impurity 2 in Buffer (pH 5.0) : Methanol (40:60v/v)
Here above the trials, we can conclude that three peaks are not separated by using
isocratic method. Therefore another option for going to take trial for separation of
AZT and its impurities peaks by gradient method.
GTU/PHD/NIRAV SONI/189999901009 104
Trials for Atazanavir sulphate and its impurity-A
& 5 separated by using Gradient method
GTU/PHD/NIRAV SONI/189999901009 105
GTU/PHD/NIRAV SONI/189999901009 106
Sr.No Mobile
Phase A and B
Flow
Rate
(ml/min)
Ratio
Retention
Time (min)
Atazanavir
sulphate
Remarks
12. Buffer (pH 5.0)
Methanol
1 1) 0-10 min :-
40:60
2) 10-25 min:-
25:75
ATZ:- 4.370
Impurity A:-4.540
Impurity 5 :-
18.443
ATZ and Impurity 1
peaks merged and
impurity 2 separated
at delayed.
GTU/PHD/NIRAV SONI/189999901009 107
Figure 12: Trial 12 - Chromatogram of Atazanavir sulphate (AZT)+ Impurity 1+ Impurity 2 in Gradient 1 technique
GTU/PHD/NIRAV SONI/189999901009 108
Sr.No Mobile
Phase A and B
Flow
Rate
(ml/min)
Ratio
Retention
Time (min)
Atazanavir
sulphate
Remarks
13. Buffer (pH
5.0)
Methanol
1 1) 0-10 min :-
50:50
2) 10-25 min:-
15:85
ATZ:- 5.863
Impurity A:-
6.250
Impurity 5:-
17.337
ATZ and Impurity
1 peaks merged
but resolution
increased and
impurity 2
separated at
delayed
GTU/PHD/NIRAV SONI/189999901009 109
Figure 12: Trial 13 - Chromatogram of Atazanavir sulphate (AZT)+ Impurity 1+ Impurity 2 in Gradient 2 technique
GTU/PHD/NIRAV SONI/189999901009 110
Sr.No Mobile
Phase A and B
Flow
Rate
(ml/min)
Ratio
Retention
Time (min)
Atazanavir
sulphate
Remarks
14.
Buffer (pH
5.0)
Methanol
1
1) 0-7 min :-
60:40
2) 7-20min:-
15:85
3) 20-25 min:-
60:40
ATZ:-6.320
Impurity A:-
7.410
Impurity 5 :-
17.807
ATZ and
Impurity 1 and
impurity 2 peaks
are separated.
Retention time is
so long for
impurity 2
GTU/PHD/NIRAV SONI/189999901009 111
Figure 12: Trial 14 - Chromatogram of Atazanavir sulphate (AZT)+ Impurity 1+ Impurity 2 in Gradient 3 technique
GTU/PHD/NIRAV SONI/189999901009 112
Sr.No Mobile
Phase A and B
Flow
Rate
(ml/min)
Ratio
Retention
Time (min)
Atazanavir
sulphate
Remarks
15.
Buffer (pH 4.0)
Methanol
1
1) 0-7 min :- 70:30
2) 7-20min:- 15:85
3) 20-25 min:-60:40
ATZ:-4.807
Impurity A:-
5.253
Impurity 5:-
13.123
Retention time is
less than the #14
trial but ATZ and
impurity 1 peak
merged.
GTU/PHD/NIRAV SONI/189999901009 113
Figure 12: Trial 16 - Chromatogram of Atazanavir sulphate (AZT)+ Impurity 1+ Impurity 2 in Gradient 5 technique
GTU/PHD/NIRAV SONI/189999901009 114
Sr.No Mobile
Phase A and B
Flow
Rate
(ml/min)
Ratio
Retention
Time (min)
Atazanavir
sulphate
Remarks
16.
Buffer (pH
4.0)
Methanol
1
1) 0-7 min :- 60:40
2) 7-20min:- 15:85
3) 20-25 min:-
60:40
ATZ:-5.313
Impurity A:-
6.230
Impurity 5 :-
14.537
Due to change of
buffer pH. Three
peaks are valid
as per SST
parameter.
Final Method
GTU/PHD/NIRAV SONI/189999901009 115
Figure 12: Trial 15 - Chromatogram of Atazanavir sulphate (AZT)+ Impurity 1+ Impurity 2 in Gradient 4 technique
Optimized mobile phase
GTU/PHD/NIRAV SONI/189999901009 116
Parameters Atazanvir
sulphate
Impurity A Impurity 5 Limit
Retention
Time
5.313 6.230 14.537 -
Efficiency 6951 7157 7317 > 2000
Tailing/Asym
metry
1.343 1.341 1.376 < 2.0
Resolution -- 3.336 17.051 > 2.0
GTU/PHD/NIRAV SONI/189999901009 117
10.11 System Suitability Test (SST) :- It is an integral part of chromatographic method.
These tests are used to verify that the resolution and reproducibility of the system are
adequate for the analysis to be performed. System suitability tests are based on the
concept that the equipment, electronics, analytical operations and samples constitute an
integral system that can be evaluated as a whole. System suitability testing provides
assurance that the method will provide accurate and precise data for its intended use.
System suitability (SST) is an essential part of the analytical procedure.
The below mentioned system suitability criteria was adopted from standard
solution:
A. The column efficiency as determined from ATA and its impurities peaks is not <2000
plate count.
B. The Tailing factor for ATA and its impurities are not more than 2.0.
C. RSD for peak areas of six injections of the standard solution is not more than 2.0%
Final Analytical Method
• Analytical method was developed using HPLC Shimadzu [with power stream] gradient
chromatographic technique. Data were passed through the spinchrom software.
Separation was achieved on hypersil BDS C18 (250 x 4.6 mm, 5 μm) column using
mobile phase composition of 0.05M potassium phosphate buffer: methanol (60:40 v/v),
(15:85 v/v),(60:40 v/v), pH adjusted to 4 with 1% orthophosphoric acid (OPA). Make up
volume with water. Flow rate was maintained at 1 ml/min with 225 nm UV detection.
The retention time (RT) obtained for atazanavir sulphate (ATZ) , impurity A and
impurity 5 was at 5.3 min, 6.23 min and 14.53 min respectively with injection volume
20 μL and the detection was made at 225 nm.
GTU/PHD/NIRAV SONI/189999901009 118
GTU/PHD/NIRAV SONI/189999901009 119
Forced Degradation study
Forced Degradation study
• Degradation studies are performed on drug product under acidic, alkali, oxidative,
thermal and photolytic stress conditions. Each stress condition samples are analyzed
in the proposed method and peak purity data is recorded to check the homogeneous
nature of the drug.
GTU/PHD/NIRAV SONI/189999901009 120
GTU/PHD/NIRAV SONI/189999901009 121
1) Hydrolytic degradation:
• Hydrolytic study under acidic and basic condition involves canalization of ionisable functional
groups present in the molecule. 0.1 N HCl and 0.1 N NaOH are employed for generating acidic
and basic stress samples, respectively.
2) Oxidative degradation:
• Many drug substances undergo auto oxidation i.e. oxidation under normal storage condition and
involving ground state elemental oxygen.
• Therefore it is an important degradation pathway of many drugs. Auto- oxidation is a free
radical reaction that requires free radical initiator to begin the chain reaction. Hydrogen
peroxide, metal ions, or trace level of impurities in a drug substance act as initiators for auto-
oxidation
• The mechanism of oxidative degradation of drug substance involves an electron transfer
mechanism to form reactive anions and cations.
• Amines, sulphides and phenols are susceptible to electron transfer oxidation to give N-oxides,
hydroxylamine, sulphones and sulphoxide.
• 3% Hydrogen peroxide is very common oxidant to produce oxidative degradation products
which may arise as minor impurities during long term stability studies.
GTU/PHD/NIRAV SONI/189999901009 122
3) Thermal degradation:
• In general, rate of a reaction increase with increase in temperature. Hence, the drugs are
susceptible to degradation at higher temperature (105ºC). Many APIs are sensitive to heat or
tropical temperatures. For example, vitamins, peptides, etc. Thermal degradation involves
different reactions like pyrolysis, hydrolysis, decarboxylation, isomerisation, rearrangement
and polymerization
4) Photolytic degradation:
• The rate of photodegradtion depends upon the intensity of incident light and quantity of light
absorbed by the drug molecule. The photolytic degradation can occur through non-oxidative or
oxidative photolytic reaction.
• Photolytic degradation is carried out by exposing the drug substance or drug product to a
combination of visible and UV light.
The non-oxidative photolytic reactions include isomerisation, dimerization, cyclization,
rearrangements & decarboxylation etc. and while oxidative photolytic reactions occur through
either singlet oxygen (1O2) or triplet oxygen (3O2) mechanism.
Table :- Force degradation studies of ATZ standard and sample with both impurities.
Sr.
no
Stress
condition
and time
% Standard
Degradation
% drug
recovered
Std.
Mean
Peak area
% Sample
Degradation
% drug
recovered
Sample.
Mean
Peak
Area
Area of standard - 19133.117
1. Acid
Hydrolysis
(4 hours)
17.99 82.01 14872.066 19.61 76.35 14608.917
2. Alkaline
Hydrolysis
( 3 Hours)
14.04 85.96 15605.437 13.84 86.16 15795.364
3. Thermal
degradation
(2 hours)
21.17 78.83 14243.767 21.80 78.20 14123.621
4. Oxidative
degradation
(48 Hours)
11.76 88.24 16190.821 12.85 87.15 15968.178
5 Photolytic
degradation
(48 hours)
8.45 91.55 16796.639 7.37 92.63 16970.265
GTU/PHD/NIRAV SONI/189999901009 123
GTU/PHD/NIRAV SONI/189999901009 124
ATZ Standard Acid degradation
Sr.no Retention time
(min)
% Area Asymmetry Theoretical
plates
1. 5.293 94.777 1.382 7216
2. 6.240 2.831 1.341 7180
3. 14.540 2.393 1.366 7444
ATZ Sample Acid degradation
GTU/PHD/NIRAV SONI/189999901009 125
Sr.no Retention time
(min)
% Area Asymmetry Theoretical
plates
1. 5.267 94.975 1.382 7144
2. 6.277 2.720 1.341 7264
3. 14.623 2.305 1.376 7404
GTU/PHD/NIRAV SONI/189999901009 126
ATZ Standard Base degradation
Sr.no Retention time
(min)
% Area Asymmetry Theoretical
plates
1. 5.283 94.888 1.382 7189
2. 6.260 2.770 1.400 7226
3. 14.593 2.342 1.366 7498
GTU/PHD/NIRAV SONI/189999901009 127
ATZ Sample Base degradation
Sr.no Retention time
(min)
% Area Asymmetry Theoretical
plates
1. 5.283 95.821 1.382 7189
2. 6.240 2.269 1.341 7180
3. 14.540 1.909 1.380 7444
GTU/PHD/NIRAV SONI/189999901009 128
ATZ Standard Oxidative degradation
Sr.no Retention time
(min)
% Area Asymmetry Theoretical
plates
1. 5.287 95.901 1.382 7198
2. 6.243 2.227 1.400 7188
3. 14.553 1.872 1.366 7457
GTU/PHD/NIRAV SONI/189999901009 129
ATZ Sample Oxidative degradation
Sr.no Retention time
(min)
% Area Asymmetry Theoretical
plates
1. 5.283 95.767 1.382 7171
2. 6.250 2.297 1.341 7203
3. 14.563 1.935 1.366 7468
GTU/PHD/NIRAV SONI/189999901009 130
ATZ Standard Photodegradation
Sr.no Retention time
(min)
% Area Asymmetry Theoretical
plates
1. 5.300 95.888 1.314 7234
2. 6.283 2.231 1.366 7280
3. 14.643 1.881 1.376 7425
GTU/PHD/NIRAV SONI/189999901009 131
ATZ Sample Photodegradation
Sr.no Retention time
(min)
% Area Asymmetry Theoretical
plates
1. 5.293 95.748 1.382 7216
2. 6.267 2.308 1.366 7241
3. 14.607 1.944 1.366 7512
GTU/PHD/NIRAV SONI/189999901009 132
ATZ Standard Thermal degradation
Sr.no Retention time
(min)
% Area Asymmetry Theoretical
plates
1. 5.273 94.441 1.353 7162
2. 6.253 3.010 1.341 7211
3. 14.570 2.549 1.366 7474
GTU/PHD/NIRAV SONI/189999901009 133
ATZ Sample Thermal degradation
Sr.no Retention time
(min)
% Area Asymmetry Theoretical
plates
1. 5.300 94.391 1.314 7234
2. 6.250 3.038 1.341 7203
3. 14.583 2.571 1.366 7468
Method Validation
GTU/PHD/NIRAV SONI/189999901009 135
Linearity of ATZ, Impurity A and Impurity 5:
 Preparation of Stock solution of ATZ: - Weighed 5 mg of ATZ and diluted in 100 ml
volumetric flasks to obtain 50 ppm solution.
 Preparation of Standard solution of ATZ: - Taken 1 ml of the stock solution of ATZ and
diluted up to the 10 ml volumetric flask to obtain 5 ppm solution
GTU/PHD/NIRAV SONI/189999901009 136
The linearity and Range: - The linearity of the method was determined at six
concentration levels. The linearity data obtained for the calibration curve of ATZ
(concentration 0.5-7.5 μg/ml) & its Impurity A (concentration 0.5-7.5 μg/ml) and
Impurity 5 (concentration 0.2-7.5 μg/ml) were linear over the concentration range of
LOQ to 150 % respectively shown in below Table. 20 µl of each solution was injected in
to the HPLC system and the peak area of the chromatogram obtained was noted. Then, a
linear regression equation was derived by plotting the graph between the sample dissolved
and recovered by the method. A calibration curve was drawn by taking the concentration
on the x-axis and the corresponding peak area on the y-axis shown in Figure.
GTU/PHD/NIRAV SONI/189999901009 137
Linearity of Atazanavir sulphate, Impurity A and Impurity 5
Atazanvir Sulphate Impurity A Impurity 5
Sr.No Level Conc.
( µg/ml)
Response
(Area)
Conc.
(µg/ml)
Response
(Area)
Conc.
( µg/ml)
Response
(Area)
1. LOQ
0.5 31.087 0.5 55.993 0.2 34.86
2. Linearity-1
2.5 101.133 2.5 153.158 2.5 130.737
3. Linearity-2
3.75 156.255 3.75 222.875 3.75 190.671
4. Linearity-3
5 207.854 5 302.874 5 260.029
5. Linearity-4
6.25 255.678 6.25 378.95 6.25 325.376
6. Linearity-5
7.5 311.047 7.5 452.428 7.5 388.485
Slope
41.540 60.369
150.434
Correlation
Coefficient
0.9997 0.9974
0.9998
GTU/PHD/NIRAV SONI/189999901009 138
Figure:- Linearity of Atazanavir sulphate
y = 40.199x + 6.3305
R² = 0.9987
0
50
100
150
200
250
300
350
0 1 2 3 4 5 6 7 8
Concentration ( µg/ml)
Response
(Area)
GTU/PHD/NIRAV SONI/189999901009 139
Figure:- Linearity of Impurity A
y = 57.416x + 17.03
R² = 0.9974
0
50
100
150
200
250
300
350
400
450
500
0 1 2 3 4 5 6 7 8
Response
(Area)
Concentration ( µg/ml)
GTU/PHD/NIRAV SONI/189999901009 140
y = 50.877x + 5.4661
R² = 0.9998
0
50
100
150
200
250
300
350
400
450
0 1 2 3 4 5 6 7 8
Concentration ( µg/ml)
Figure:- Linearity of Impurity 5
Response
(Area)
GTU/PHD/NIRAV SONI/189999901009 141
Accuracy:- Accuracy Sample of ATZ was spiked with known impurities at five
different levels: LOQ, 80%, 100% and 120 % of the specification limit in
triplicate (total 12 determinations) and then proceed with sample preparation as
described under Methodology.
The Acceptance Criteria of Mean Recovery should be in the range of 90.0% to
110.0% for LOQ, 80%, 100% and 120% levels. Recovery studies were carried
out in triplicate and the percentage recovery and standard deviation of the
percentage recovery was calculated. The Mean Recovery for known Impurities
is within limits. Therefore, the HPLC Method for the determination of ATZ,
impurity A and Impurity 5 are accurate.
GTU/PHD/NIRAV SONI/189999901009 142
Recovery
Level
area of
recovery
spiked
with Test
Area of
imp in
Test
Net
area of
std
area of std
amount
added(mcg/
ml)
amount
recovered(mcg/ml)
%recovery
Mean ±
SD
%RSD
LOQ
114.428 38.965 75.463 150.809 2.500 2.502 100.078
100.098 ±
1.788
1.786
LOQ
115.799 38.965 76.834 150.809 2.500 2.547 101.896
LOQ
113.103 38.965 74.138 150.809 2.500 2.458 98.320
80%
158.779 38.965 119.814 150.809 4.000 3.972 99.309
99.585 ±
1.196
1.201
80%
160.691 38.965 121.726 150.809 4.000 4.036 100.894
80%
157.863 38.965 118.898 150.809 4.000 3.942 98.550
100%
189.281 38.965 150.316 150.809 5.000 4.984 99.673
99.371 ±
1.175
1.183
100%
190.326 38.965 151.361 150.809 5.000 5.018 100.366
100%
186.870 38.965 147.905 150.809 5.000 4.904 98.074
120%
218.674 38.965 179.709 150.809 6.000 5.958 99.303
100.114 ±
0.713
0.712
120%
220.654 38.965 181.689 150.809 6.000 6.024 100.397
120%
221.098 38.965 182.133 150.809 6.000 6.039 100.642
Table:- Recovery result of Impurity A
GTU/PHD/NIRAV SONI/189999901009 143
Recovery
Level
area of
recovery
spiked
with Test
Area of
imp in
Test
Net area
of std
Area of std
amount
added(mcg
/ml)
amount
recovered(mcg/ml)
%recovery Mean SD % RSD
LOQ 89.396 25.836 63.56 128.524 2.500 2.473 98.908
99.791 0.898 0.900
LOQ 89.945 25.836 64.109 128.524 2.500 2.494 99.762
LOQ 90.55 25.836 64.714 128.524 2.500 2.518 100.703
80% 130.337 25.836 104.501 128.524 4.000 4.065 101.636
100.613 1.065 1.058
80% 128.152 25.836 102.316 128.524 4.000 3.980 99.511
80% 129.366 25.836 103.530 128.524 4.000 4.028 100.691
100% 156.591 25.836 130.755 128.524 5.000 5.087 101.736
101.022 0.732 0.725
100% 155.720 25.836 129.884 128.524 5.000 5.053 101.058
100% 154.710 25.836 128.874 128.524 5.000 5.014 100.272
120% 182.207 25.836 156.371 128.524 6.000 6.083 101.389
100.564 1.118 1.112
120% 178.971 25.836 153.135 128.524 6.000 5.957 99.291
120%
181.624 25.836 155.788 128.524 6.000 6.061 101.011
Table:- Recovery result of Impurity 5
Precision
• The intra-day precision of the assay method was evaluated by carrying out 9
independent assays of a test sample of Atazanavir sulphate and its impurities at
three levels (LOQ, 100% and 150%) against the qualified reference standard.
The %RSD of three obtained assay values at three different concentration
levels was calculated. The interday precision study was performed on three
different days i.e. day 1, day 2 and day 3 at three different concentration levels
(LOQ, 100% and 150%, n=3). The % RSD of three obtained assay values on
three different days was calculated.
• The low% RSD values of intra-day and inter-day of ATZ, impurity A and
impurity 5 (2.561,1.217 and 1.288%) for Ataznavir sulphate and its both
impurities reveal that the proposed method is precise.
GTU/PHD/NIRAV SONI/189999901009 144
GTU/PHD/NIRAV SONI/189999901009 145
Intraday Precision (Ruggedness)
Atazanavir Suphate Impurity A Impurity 5
Sr.no Level Conc.
(µg/ml)
Mean ±
SD
%RSD Conc.
(µg/ml)
Mean ±
SD
%RSD Conc.
(µg/ml)
Mean ±
SD
%RSD
1. LOQ 0.5 31.855
± 1.364
4.282 0.5 63.004±
2.469
3.919 0.2
48.351±1
.363
2.818
2. 100 5 215.779
± 5.527
2.561 5 311.464
±11.659
3.743 5
262.182±
5.889
2.246
3. 150 7.5 318.499
±
10.657
3.346 7.5 456.746
±12.732
2.787 7.5
390.022±
5.550
1.423
 Mean of three replicate
GTU/PHD/NIRAV SONI/189999901009 146
Interday Precision
Atazanavir Suphate Impurity A Impurity 5
Sr.no Conc.
(µg/ml)
Mean ± SD %RSD Conc.
(µg/ml)
Mean ±
SD
%RSD Conc.
(µg/ml)
Mean ± SD %RSD
1. 0.5
36.263 ±
1.338
3.689
0.5
67.287 ±
2.741
4.073
0.2
51.527 ±
1.712
3.323
2. 5
219.824 ±
7.470
3.398
5
310.250
±
13.095
4.221
5
263.964 ±
7.814
2.960
3. 7.5
320.181 ±
9.034
2.822
7.5
448.087
±
5.452
1.217
7.5
386.250 ±
4.975
1.288
 Mean of three replicates
GTU/PHD/NIRAV SONI/189999901009 147
Robustness:- The robustness of an analytical procedure refers to its ability to remain
unaffected by small and deliberate variations in method parameters and provides an
indication of its reliability for routine analysis. The robustness of the method was
evaluated by performing the assay of Atazanavir sulphate and its impurities A and 5 both
under different analytical conditions deliberately changing from the original condition.
Slight changes in mobile phase composition, flow rate, and pH affects the
chromatographic response such as retention time and peak area as given in Table. The %
RSD obtained for peak area was 0.64 – 2.68 indicating that the proposed method is
robust.
GTU/PHD/NIRAV SONI/189999901009 148
Atazanavir suphate Impurity A Impurity 5
Sr.No Parameter Condition Mean ±SD %RSD Mean
±SD
%RSD Mean ±SD %RSD
1. Flow rate
+0.2 ml
1.2
201.3923 ±
4.656829
2.312317 291.4833
±
3.422955
1.174323 251.55467 ±
4.142761
1.6468633
2. Flow rate
-0.2 ml
0.8
219.704 ±
4.659113
2.120632 319.11866
±
2.755327
0.863418 269.3927 ±
3.963373
1.471225
3. Mobile
phase +2%
62:38
17:83
62:38
201.4623 ±
2.17482
1.079517 296.288 ±
7.948018
2.682531
2
251.767 ±
3.575102
1.4200044
GTU/PHD/NIRAV SONI/189999901009 149
4. Mobile
phase -2%
58:42
13:87
58:42
221.637 ±
1.698928
0.766536 319.674
3 ±
3.45390
1
1.080444 271.61
±
1.73909
4
0.640291
5. pH +0.2 unit 4.2
209.229 ±
3.920163
1.873623 299.018
7 ±
4.53986
1
1.518253 259.437
7 ±
1.67752
1
0.646599
6. pH -0.2 unit 3.8
206.2097
±
5.16774
2.506061 302.065
±
2.80977
4
0.930188 259.249
3 ±
4.15985
6
1.604577
Repeatability
ATZ ATZ IMP 1 ATZ IMP 2
at100% 5 µg/ml at100% 5 µg/ml at 100% 5 µg/ml
Std area Std area Std area
1 205.206 1 296.875 1 256.403
2 208.988 2 304.97 2 263.618
3 207.37 3 311.882 3 270.28
4 214.41 4 303.515 4 261.543
5 210.381 5 321.496 5 277.167
6 203.358 6 326.784 6 263.966
avg 208.286 avg 310.920 avg 265.496
sd 3.924 sd 11.419 sd 7.256
%RSD 1.884 %RSD 3.673 %RSD 2.733
Limit:%RSD for area NMT 5.0% Limit:%RSD for area NMT 5.0% Limit:%RSD for area NMT 5.0%
GTU/PHD/NIRAV SONI/189999901009 150
GTU/PHD/NIRAV SONI/189999901009 151
Analysis of commercial formulations (Capsules):
The proposed method was applied for the determination of ATZ impurities
estimation in marketed capsules results of its impurities RSD < 5.0 %. The
results indicate that the method is selective for the assay of ATZ without
interference from the excipients used in these capsules.
1. 2.
Stock and Sample preparation
• Preparation of Stock solution of ATZ: - Weighed 50 mg of ATZ and
diluted in 100 ml volumetric flasks to obtain 500 ppm solution.
• Preparation of Mix Standard solution of ATZ: - Taken 1 ml of the above
stock solution of ATZ and diluted up to the 10 ml volumetric flask to obtain
50 ppm solution.
• Preparation of sample solution:-Weighed 50 mg of ATZ and diluted in
100 ml volumetric flasks to obtain 500 ppm solution. Again Take 1 ml of
this prepared solution diluted up to the 10 ml volumetric flask to obtain 50
ppm solution.
GTU/PHD/NIRAV SONI/189999901009 152
GTU/PHD/NIRAV SONI/189999901009 153
Formulation Impurities A Impurities 5 Total impurities
Brand name (Mean ±SD) %RSD (Mean ±SD) %RSD (Mean ±SD) %RSD
1. Atavir 300
(Cipla)
0.254±0.003 1.190
0.195 ±
0.005
2.453 0.449 ±
0.007
1.561
2. ATAZOR-
300
(Emcure)
0.256 ± 0.006 2.473
0.199
±0.002
1.189 0.455 ±
0.008
1.704
* Mean ± SD (n=3)
GTU/PHD/NIRAV SONI/189999901009 154
Impurities A and Impurities 5 standard
Sr.no Retention
time (min)
% Area Asymmetry Theoretical
plates
1. 6.223 53.736 1.375 7142
2. 14.503 46.264 1.380 7406
GTU/PHD/NIRAV SONI/189999901009 155
Sr.no Retention time
(min)
% Area Asymmetry Theoretical
plates
1. 3.240 0.085 1.194 4273
2. 5.293 99.253 1.353 7216
3. 6.260 0.396 1.385 7512
4. 14.480 0.265 1.400 7508
Atavir 300 mg - Formulation 1 (Run 1)
GTU/PHD/NIRAV SONI/189999901009 156
Sr.no Retention time
(min)
% Area Asymmetry Theoretical
plates
1. 3.217 0.085 1.194 4463
2. 5.257 99.254 1.353 7451
3. 6.217 0.396 1.385 7126
4. 14.380 0.265 1.378 7532
Atavir 300 mg - Formulation 1 (Run 2)
GTU/PHD/NIRAV SONI/189999901009 157
Sr.no Retention time
(min)
% Area Asymmetry Theoretical
plates
1. 3.240 0.085 1.194 4246
2. 5.277 99.262 1.382 7171
3. 6.243 0.396 1.350 7472
4. 14.437 0.256 1.333 7591
Atavir 300 mg - Formulation 1 (Run 3)
GTU/PHD/NIRAV SONI/189999901009 158
Impurities A and Impurities 5 standard
Sr.no Retention
time (min)
% Area Asymmetry Theoretical
plates
1. 6.223 53.736 1.375 7142
2. 14.503 46.264 1.380 7406
GTU/PHD/NIRAV SONI/189999901009 159
Atazor 300 mg - Formulation 2 (Run 1)
Sr.no Retention time
(min)
% Area Asymmetry Theoretical
plates
1. 3.213 0.085 1.161 4454
2. 5.247 99.260 1.382 7089
3. 6.207 0.390 1.275 7385
4. 14.353 0.265 1.378 7504
GTU/PHD/NIRAV SONI/189999901009 160
Atazor 300 mg - Formulation 2 (Run 2)
Sr.no Retention time
(min)
% Area Asymmetry Theoretical
plates
1. 3.227 0.085 1.161 4238
2. 5.267 99.244 1.424 7144
3. 6.233 0.406 1.262 7448
4. 14.410 0.265 1.389 7436
GTU/PHD/NIRAV SONI/189999901009 161
Atazor 300 mg - Formulation 2 (Run 3)
Sr.no Retention time
(min)
% Area Asymmetry Theoretical
plates
1. 3.237 0.084 1.161 4264
2. 5.283 99.256 1.382 7189
3. 6.250 0.394 1.385 7488
4. 14.453 0.265 1.400 7480
Estimation of ATZ
Label claim Mean±SD
1. Atavir 300
(Cipla)
99.73 ± 1.66
2. ATAZOR-300
(Emcure)
100.57 ± 1.39
GTU/PHD/NIRAV SONI/189999901009 162
1. Replication cycle, AIDS info, U.S. Department of Health and Human
Services,Available on: https://aidsinfo.nih.gov/understanding-hiv-
aids/glossary/1596/life-cycle
2. NIAID HIV Life Cycle . Available on:
http://www.niaid.nih.gov/daids/dtpdp/virpage1.htm (Accessed Oct 2004).
3. Amelia jones (2019), Nam AIDS map, HIV & AIDS sharing knowledge, Types of
anti-retroviral medication, Available on: http://www.aidsmap.com/about-hiv/types-
anti-retroviral medications.
4. Vijay talla (2014) , Anti-retroviral drugs, Slideshare.net, Power point presentation ,
Available on : https://www.slideshare.net/DrVijayBhushanam/vj-antiretroviral
5. Nirav R.Soni (2014), Modern technology of pharmaceutical analysis, Pharmamedix
India Publication Pvt. Ltd. ,pp 90-151.
GTU/PHD/NIRAV SONI/189999901009 164
GTU/PHD/NIRAV SONI/189999901009 165
6. Nirav R.Soni (2014), Modern technology of pharmaceutical analysis,
Pharmamedix India Publication Pvt. Ltd. ,pp 314-320
7. Nirav R.Soni (2013), illustrated description of modern analytical technique
(MAT), Lambert Academic Publishing House (LAP), Germany Pvt. Ltd., pp 18-
107
8. Nirav R.Soni (2013), illustrated description of modern analytical technique
(MAT), Lambert Academic Publishing House (LAP), Germany Pvt. Ltd., pp 344-
363
9. S. Bhattacharyya, P.K. Julka, S. Bondarde, R. Naik, A. Ranade, N. Bascomb and
N. Rao, “J. Clin. Oncol., Analytical Method Development, Impurity Profiling and
Method Validation of Selected Cardiovascular Drugs, Doctor of philosophy in
chemistry thesis, Bharathidasan University
10. M. Benish, I. Bartal, Y. Goldfarb, B. Levi, R. Avraham, A. Raz, and S.B. Eliyahu,
Ann. Surg. Oncol., (2008) 15, pp 2042-2052.
11. F. Gudrun (2001), Drug Inf. J , 35, pp 865-874.
12. P.D. Tzanavaras, A. Verdoukas and T. Balloma (2006), J. Pharm. Biomed. Anal,
41, pp 437-441.
13. Food and Drug Administration (1997), Guidance for Industry. Dissolution Testing
of Immediate Release Solid Oral Dosage Forms , US Department of Health and
Human Services/Food and Drug Administration/Center for Drug Evaluation
and Research, Rockville, MD.
14. M. Siewert, J. Dressman, C.K. Brown and V.P. Shah (2003), AAPS Pharm. Sci.
Technol, 4, Article 7.
15. Kasture AV., Mahadik KR., Wododkar SG and More HN (2002), A Text Book of
Pharmaceutical Analysis,17th Edition; Nirali Prakashan, Pune, pp 48-57.
16. Shethi PD (1996), HPLC-Quantitative Analysis of Pharmaceutical Formulations
CBS Publishers & Distributers, New Delhi, pp 3-46.
GTU/PHD/NIRAV SONI/189999901009 166
17. Chatwal GR (2002), Instrumental Method of Chemical Analysis”, Part-1, 5th
Edition, Himalaya Publishing House pp 2.624-2.631.
18. Robinson JW, Skelly Frame EM and Frame GM (2005), Undergraduate
Instrumental Analysis, 6th Edition, Marcel Dekker, pp 806.
19. Ahuja S and Scypinski S (2001), Handbook of Modern Pharmaceutical Analysis,
Academic Press 3, pp 356-367.
20. Ll. Yord, R. Snyder, J.J. Kirkland and J.L. Glajch (1997), Practical HPLC Method
development, John Wiley & Sons, INC, U.S.A. 2nd edition, New York.
21. NIAID HIV Life Cycle. Available on :
http://www.niaid.nih.gov/daids/dtpdp/virpage1.htm (Accessed Oct 2004).
22. De Clerq, E (2002), New anti-HIV agents and targets. Med. Res. Rev., 22(6),pp
531-565.
23. El Kouni (2002), M. H. Trends in the design of nucleoside analogues as anti-HIV
drugs. Current Pharmaceutical Design, 8(8),pp 581-593.
GTU/PHD/NIRAV SONI/189999901009 167
24. Block, J. H.; Beale, J. M. Antiviral Agents (2004), Wilson and Gisvold’s Textbook of
Organic Medicinal and Pharmaceutical Chemistry, 11th edition ; Lippincott Williams &
Wilkins: Maryland, pp 379, 943.
25. De Clerq, E.; Vandamme, A-M (2004), Combination Therapy of AIDS. Birkhauser Verlag:
Germany.
26. Indian Pharmacopoeia-2018, Crown Copy, Monograph of Atazanavir sulfate, Volume I, pp
1279-1280.
27. Chitturi sr, somannavar ys, peruri bg, nallapati s, sharma hk, budidet sr, handa vk, vurimindi
hb,2011,Gradient RP-HPLC method for the determination of potential impurities in
atazanavir sulfate, J pharm biomed anal, 28:55(1),31-47, ISSN: 0731-7085, 1873-264X,
Doi: 10.1016/j.jpba.2011.01.002
28. Sreenivasa RaoChitturia, Yallappa Somappa Somannavara, Badarinadh Gupta Peruria,
Sreenivas Nallapatia, Hemant Kumar Sharmaa, Shankar Reddy Budideta, Vijay Kumar
Handaa, Hima BinduVurimindi,2011, Gradient RP-HPLC method for the determination of
potential impurities in atazanavir sulfate, Journal of Pharmaceutical and Biomedical
Analysis,55(1),31-47
GTU/PHD/NIRAV SONI/189999901009 168
29. Murali krishna V.V.N Mantripragada,Sumathi v rao,Venugopal V.S.Nutulapati and Bhaskara
P.V.Mantena,2015, Simultaneous Determination of Impurities of Atazanavir and Ritonavir in
Tablet Dosage Form by Using Reversed-Phase Ultra Performance Liquid Chromatographic
Method, Journal of Chromatographic Science,56(3),270-284, doi: 10.1093/chromsci/bmx110
30. Gnana deepika killi ,rama krishna maddinapudi, sathis kumar dinakaran ,avasarala
harani,2014, A novel validated UPLC method for quantitation of lopinavir and ritonavir in
bulk drug and pharmaceutical formulation with its impurities, Brazilian journal of
pharmaceutical sciences,50, ISSN: 2175-9790 http://dx.doi.org/10.1590/s1984-
82502014000200009
31. P.d. Hamarapurkar, abhijeet n. Parate, 2013, HPLC method for the determination of
emtricitabine and related degradation substances, Journal of chromatographic science, 51(5) ,
419-24, ISSN: 0021-9665, https://doi.org/10.1093/chromsci/bms157
GTU/PHD/NIRAV SONI/189999901009 169
32. Nageswara rao r, ramachandra b, santhakumar k, 2013, RP-HPLC separation and
characterization of unknown impurities of a novel HIV -protease inhibitor darunavir
by ESI-MS and 2D NMR spectroscopy." J pharm biomed anal,5,75:186-91, Doi:
10.1016/j.jpba.2012.10.022., Epub 2012 nov 29. 10.1016/j.jpba.2012.10.022
33. Prashant s. Devrukhakar,m. Shiva shankar, g. Shankar, and r. Srinivas,2017, A
stability-indicating LC-MS/MS method for zidovudine: identification, characterization
and toxicity prediction of two major acid degradation products, J pharm anal,7(4),231–
236, Doi: 10.1016/j.jpha.2017.01.006.
34. Zhang lk, yang r, sheng h, helmy r, zheng j, cao y, gauthier dr jr,2016,Characterization
of impurities of HIV NNRTI doravirine by UHPLC -high resolution MS and
tandem MS analysis" j mass spectrum,51(10),959-968, Doi: 10.1002/jms.3807.
GTU/PHD/NIRAV SONI/189999901009 170
35. Sreenivasa rao chitturi,ch bharathi, a.v. Raghava reddy, k chandrasekhar reddy,
Impurity profile study of lopinavir and validation of HPLC method for the
determination of related substances in lopinavir drug substance,2008, Journal of
pharmaceutical and biomedical analysis,48(5),1430-40,doi:
10.1016/j.jpba.2008.09.0154
36. Jun he,zhi he,changyuan wei , hongjun gao, yuanqiang li , daqing
che,2015,Identification, synthesis and characterization of new impurities in
tenofovir" Pharmazie, 70(5),283–288,doi: 10.1691/ph.2015.4132
37. Mr. Mondhe chintaman chhagan and Mr. Dabhade p. S.,2017, RP-HPLC method
development and validation for determination of atazanavir in bulk and dosage
form, World journal of pharmacy and pharmaceutical sciences, 6(8),1317-
1334,ISSN:-2278-4357
38. K.srinivasu , j.venkateswara rao , n.appala raju and k.mukkanti, 2011,A validated
RP-HPLC method for the determination of atazanavir in pharmaceutical dosage
form, e-journal of chemistry,8(1),453-456.
GTU/PHD/NIRAV SONI/189999901009 171
39. S. Naazneen, a. Sridevi,2017,Stability indicating RP-HPLC method for the simultaneous
estimation of atazanavir and cobicistat in bulk and tablet dosage form", IOSR journal of
pharmacy and biological sciences(IOSR-JPBS),12(5),61-68,ISSN:- 2319-7676
40. A. Lakshmana rao and ms. Raghu ram,2012,Validated reverse phase HPLC method for
determination of raltegravir in pharmaceutical preparations,International journal of
research in pharmacy and chemistry(IJRPC),217-220,e-ISSN:- 2231-2781
41. Mukthinuthalapati Mathrusri Annapurna, Gunnam Ravi Tejal , S. Hemchand , R. Ravi
Chandra Babu, 2018, Stability indicating reverse-phase high performance liquid
chromatography method for the determination of raltegravir in bulk and pharmaceutical
formulation, International Journal of Green Pharmacy(IJGP), 12(1),S180, ISSN:-0973-
8258
GTU/PHD/NIRAV SONI/189999901009 172
42. Estan-Cerezo G, García-Monsalve A, Soriano-Irigaray L, Rodr íguez-Lucena
FJ, Navarro-Ruiz A,2017, A rapid validated UV-HPLC method for the simultaneous
determination of the antiretroviral compounds darunavir and raltegravir in their
dosage form, rev Esp Quimioter,30(3).195-200.
43. Ajay Gupta,Swati Guttikar, Priyanka A. Shah, Gajendra Solanki,b Pranav S.
Shrivastav and Mallika Sanyal,2015,Selective and rapiddetermination of raltegravir
in human plasma by liquid chromatography–tandem mass spectrometry in the
negative ionization, mode", J Pharm Anal, 5(2), 101–109,doi:
10.1016/j.jpha.2014.10.002
44. Method development and validation of raltegravir potassium and rilpivirine HCl by
HPLC and HPTLC methods, School of Pharmaceutical Sciences Vels University, pp.
106-173
GTU/PHD/NIRAV SONI/189999901009 173
45. Khagga Bhavyasri, V.Murali Balaram, R.Nageswarao,
D.Rambabu,E.Sasikiran Goud, M.Ajitha,2015,Development and Validation
of Forced Degradation Studies of Raltegravir using RP-HPLC and
Characterization of Degradants by LC-MS/MS , Khagga Bhavyasri et al /J.
Pharm. Sci. & Res,7(9),685-689,ISSN:0975-1459
46. Stefania Notari , Emanuele Nicastri, Rita Bellagamba Massimo
Tempestilli Leopoldo Paolo Pucillo Pasquale Narciso ,Paolo Ascenzi,
Simultaneous determination of maraviroc and raltegravir in human plasma
by HPLC‐UV, UBMB Life,61(4),470–475.
47. Veena D. Singh, Sanjay J. Daharwal, 2017,Optimization of RP-HPLC Method
for Simultaneous Estimation of Lamivudine and Raltegravir in Binary
Mixture by Using Design of Experiment, Eurasian J Anal
Chem,12(3),179–195,DOI: https://doi.org/10.12973/ejac.2017.00162a
GTU/PHD/NIRAV SONI/189999901009 174
48. T. LakshmiA., Annapurna,K.R. Gupta,2015,HPLC method development and
validation for determination of raltegravir in blood plasma, International
Journal of Pharma and Bio Sciences,6(1),113-P120,ISSN:-0975-6299
49. Josilene Chaves ,Ruela Corrêa Cristina Helena, dos Reis Serra, Herida
Salgado,2013, Stability Study of Darunavir Ethanolate Tablets
Applying a New Stability-Indicating HPLC Method ,Chromatography
Research International,3, 7http://dx.doi.org/10.1155/2013/834173
50. B.V. Rami Reddy, G. Jyothi, B.S. Reddy, N.V.V.S.S. Raman, K. Subhash
Chander Reddy,C. Rambabu,2013,Stability-Indicating HPLC Method for
the determination of darunavir ethanolate, Journal of
ChromatographicScience,51(5),471–476,
https://doi.org/10.1093/chromsci/bms165
GTU/PHD/NIRAV SONI/189999901009 175
51. Vijya bhaskar reddy, Zulkifli yusop, Jafriah jaafar,Azami b.aris, Zaiton a
majid,Khalid umar, Juhaizah talib,2016,Stability indicating UPLC-MS/MS
method for rapid, simultaneous determination of six process related
impurities in darunavir drug substance" J Pharm Biomed Anal.Sep 5;128,141-
148, ISSN:- 0731-7085,doi: 10.1016/j.jpba.2016.05.026
52. Venugopal n, vijaya bhaskar reddy a, madhavi g , 2014, Development and
validation of a systematic UPLC-MS/MS method for simultaneous
determination of three phenol impurities in ritonavir, j pharm biomed
anal. 2014 mar; 90:127-33, ISSN: 0731-7085, 1873-264X, Doi:
10.1016/j.jpba.2013.11.02
GTU/PHD/NIRAV SONI/189999901009 176
53. Aleem ahamed, krishnamurthy. G, bhojya naik h. S & ramesha s, 2012,
Development and validation of stability indicating ultra performance liquid
chromatographic method for etravirine", international journal of
pharmacy and pharmaceutical sciences, int j pharm pharm sci,4 (1) , 255-
261, ISSN:- 0975-1471
https://pdfs.semanticscholar.org/788e/02af840c668b661e467065fda55adb8f7d
b8.pdf
54. Mulla saira, mukhopadhyay rajendra nath , kulkarni suhas ramkrishana, bhure
sudesh, iyer kris, hnansynthesis,2014,Isolation and characterization of
efavirenz in-process impurity due to the presence of tetrahydrofuran as
solvent", International journal of pharmacy and pharmaceutical
sciences,6(1),426-431,ISSN:- 0975 - 1491
GTU/PHD/NIRAV SONI/189999901009 177
55. B. Valli Purnima, M. Santha Kumari , G. Ramu, T. Vijaya Bhaskara Reddy, D.
Ramachandran,2016, RP-HPLC method development for the assay and degradation
study of cobicistat and atazanavir sulphate in bulk and combined dosage form"
European Journal of Biomedical and Pharmaceutical sciences (EJBPS), 3(5),450-
461,ISSN 2349-887
56. Pratik k. Vora, prof. Suresh c. Ameta, dr. Mrunal krishnarao shirsat,2016,RP-HPLC
method development for the assay and degradation study of cobicistat and
atazanavir sulphate in bulk and combined dosage form", European Journal of
Biomedical and Pharmaceutical Sciences (EJBPS),5 (4 ),111-132, ISSN 2349-8870
57. V sai sirisha, S K Mastannama,G alekhya,K haritha,V arun babu, 2014,New
Validated RP-HPLC Method for the estimation of darunavir in bulk and its
dosage form" International Journal research and pharmacy,5(1),13-16,ISSN:-2230-
8407
GTU/PHD/NIRAV SONI/189999901009 178
58. Available: Wikipedia, atazanavir sulfate,
https://www.wikidata.org/wiki/Q27114238
59. Available: PubChem, https://pubchem.ncbi.nlm.nih.gov
60. Drug bank, Available: https://www.drugbank.ca/drugs/DB01072,
[Accessed 26 December 2019].
61. Available: WIPO International Patent Classification,
http://www.wipo.int/classifications/ipc/
62. Drugs.com, Atazanavir sulfate, Available:
https://www.drugs.com/monograph/atazanavir-sulfate.html#r238 [Accessed
on 22 May, 2019 ].
63. Piliero PJ. Atazanavir: a novel HIV-1 protease inhibitor. Expert Opin
Investig Drugs. 2002; 11:1295-1301
http://www.ncbi.nlm.nih.gov/pubmed/12225250?dopt=AbstractPlus
GTU/PHD/NIRAV SONI/189999901009 179
64. https://aksci.com/item_detail.php?cat=N349
65. Singh, Janak; Pudipeddi, Madhusudhan; Lindrud, Mark D. Bisulfate salt of
HIV protease inhibitor.
66. Xu, Zhongmin; Singh, Janak; Schwinden, Mark D.; Zheng, Bin; Kissick,
Thomas P.; Patel, Bharat; Humora, Michael J.; Quiroz, Fernando; Dong, Lin;
Hsieh, Dau-Ming; et al Process Research and Development for an Efficient
Synthesis of the HIV Protease Inhibitor BMS-232632 (2002), Organic Process
Research & Development, 6(3),323-328
67. Kim, Soojin; Lotz, Bruce T.; Malley, Mary F.; Gougoutas, Jack Z.;
Davidovich, Martha; Srivastava, Sushil Synthesis of atazanavir bisulfate and
preparation and analysis of novel crystalline forms for administration for
treatment of HIV PCT Int. Appl. (2005), WO 2005108349 A2 20051117
GTU/PHD/NIRAV SONI/189999901009 180
68. Piliero PJ.Atazanavir: a novel HIV-1 protease inhibitor (2002),
Expert Opin Investig Drugs, 11(9):1295-301.
69. Karlgren M, Vildhede A, Norinder U, Wisniewski JR, Kimoto E,
Lai Y, Haglund U, Artursson P (2012), Classification of inhibitors
of hepatic organic anion transporting polypeptides (OATPs):
influence of protein expression on drug-drug interactions. J Med
Chem, 55(10),4740-63. doi: 10.1021/jm300212s. Epub 2012
[Accessed on May 15. [PubMed:22541068]]
70. BOC Science, Atazanavir and Impurities, Available:
https://www.bocsci.com/im-atazanavir-and-impurities-list-
366.html
71. Syn Zeal, Atazanavir, Available: https://www.synzeal.com/rac-
atazanavir-impurity-9-5
GTU/PHD/NIRAV SONI/189999901009 181
72. Merck IR spectrum table & chart, Available on:
https://www.sigmaaldrich.com/technical-documents/articles/biology/ir-spectrum-
table.html
73. Indian Pharmacopoeia-2018, Crown Copy, FTIR of Atazanavir sulfate, Volume I,
pp 419.
74. K.Geetha Bhavania K.Bala Murali Krishnac N.Srinivasub D.Ramachandranc
N.V.V.S.S Ramand B.Hari Babuc, Determination of genotoxic impurity in
atazanavir sulphate drug substance by LC–MS, 2017,Journal of Pharmaceutical
and Biomedical Analysis,132 (5),156-158,
https://doi.org/10.1016/j.jpba.2016.09.025
GTU/PHD/NIRAV SONI/189999901009 182
GTU/PHD/NIRAV SONI/189999901009 183

Impurities profiling of ATZ

  • 1.
  • 2.
  • 3.
    Justification of DPC-2 Extensive Literature survey has done.  The title is finalized.  Writing references done accordingly GTU guidelines.  Method development of Atazanavir sulfate (ATZ) is done. GTU/PHD/NIRAV SONI/189999901009 3
  • 4.
  • 5.
    Justification of DPC-3 I have done optimized mobile phase and UV spectra (Overlapping) graph ATZ and its impurities and wavelength finalized as per comment sheet.  Method validation and forced degradation stability done.  Also, I have done Estimation of marketed dosage form.  Writing references done accordingly GTU guidelines. GTU/PHD/NIRAV SONI/189999901009 5
  • 6.
    Contents GTU/PHD/NIRAV SONI/189999901009 6 1.Introduction 1.1 Drugs 1.2 Anti-HIV drugs 1.3 HIV Life cycle 1.4 Classification of anti-HIV drugs 1.5 Analytical methods 1.6 Modes of separation 1.6.1 RP-HPLC 1.7 Parameters that are affected by chromatographic conditions
  • 7.
    1.8 Analytical methodvalidation 1.9 Impurities profile 1.10 Sources of impurities 1.11 Classification of impurities 1.11.1 Designation of impurities 1.12 Identification of impurities 1.13 Quantitation of impurities 2.0 Literature review 2.1 Official method reported in pharmacopoeia 2.2 Reported method for selected anti-HIV Drugs 2.3 Reported method for other class of anti-HIV Drugs GTU/PHD/NIRAV SONI/189999901009 7
  • 8.
    3. Rationale. 4. Aimand objectives. 5. Proposed plan of work. 6. Introduction of drug profiles. 6.1 Drug profile of Atazanavir sulphate 6.2 List of marketed formulation of atazanavir and its combination or combined dosage forms. 6.2.1 List of single component marketed formulations of Atazanavir Sulfate. 6.2.2 List of combination formulations of Atazanavir Sulfate. 6.3 List of known impurities profile. 6.3.1 Impurities used in this project GTU/PHD/NIRAV SONI/189999901009 8
  • 9.
    7. Materials andInstrumentals Specification 7.1 Apparatus and Instruments. 7.2 Reagents and Materials. 8. Identification of Drugs. 8.1 Identification by Melting Point. 8.2 Identification by Solubility. 8.3 Identification by IR Spectra. 9.0 Selection of wavelength. 10. Method developments (MD). 10.1 Development and optimization of the RP-HPLC method. 10.2 Selection of buffer strength and pH. 10.3 Evaluation of stationary phase GTU/PHD/NIRAV SONI/189999901009 9
  • 10.
    10.4 Optimization ofgradient program 10.5 Gradient program . 10.6 Evaluation of flow rate and column oven temperature. 10.7 Selection of detector wavelength. 10.8 Selection of sample concentration and injection volume. 10.9 Optimized chromatographic conditions for proposed method. 10.10. Selection of Mobile phase. 10.11 System Suitability Test (SST). 11. Experimental works. 11.1 Preparation of stock solution. 11.2 Preparation of standard working solution. 11.3 Preparation of mobile phase. GTU/PHD/NIRAV SONI/189999901009 10
  • 11.
  • 12.
    1.1 Introduction ofdrugs • A drug may be defined as a substance meant for diagnosis, cure, mitigation and prevention, treatment of diseases in human beings or animals, for altering in structure or function of the body of human beings or animals1. Pharmaceutical chemistry is a science that makes use of general laws of chemistry to study drugs i.e. their preparation, chemical nature, composition, structure, influence on an organism, the methods of quality control and the conditions of their storage etc.2-6 GTU/PHD/NIRAV SONI/189999901009 12
  • 13.
    1.2 Introduction ofAnti-HIV Drugs. • Introduction of Anti-HIV Drug:- HIV-the Human Immunodeficiency Virus is the retrovirus that causes AIDS. HIV belongs to the retrovirus subfamily lentivirus. HIV attaches to cells with CD4 receptors (T4 cells and macrophages). AIDS remains a serious threat because of the expense and inaccessibility of antiretroviral agents in the developing countries in which the disease is most prevalent. In addition, the effectiveness of antiretroviral drugs has been diminished by the emergence of multidrug- resistant virus,1,5,7 GTU/PHD/NIRAV SONI/189999901009 13
  • 14.
  • 15.
    1.4 Classification ofAnti-HIV Drugs 3,4 Sr.No Class Drugs 1. Nucleoside reverse transcriptase inhibitors (NRTIs) Zidovudine, Stavudine, Lamivudine, Abacavir, Zalcitabine, Emtricitabine, Didanosine, Tenofovir disoproxil, Tenofovir alafenamide. 2. Non nucleoside reverse transcriptase inhibitors (NNRTIs) Efavirenz, Nevirapine, Delaviridine, Rilpivirine, Etravirine Doravirine GTU/PHD/NIRAV SONI/189999901009 15
  • 16.
    3. Nucleotide reverse transcriptaseinhibitors (NTRTIs) Tenofovir 4. Protease inhibitors (PIs) Saquinavir, Indinavir, Nelfinavir, Amprenavir, Fosamprenavir, Ritonavir, Lopinavir, Atazanavir. 5. Entry/Fusion inhibitors Enfuvirtide, Zidovudine, Stavudine, Lamivudine, Abacavir, Zalcitabine, Emtricitabine, Didanosine, Maraviroc GTU/PHD/NIRAV SONI/189999901009 16
  • 17.
    6. Integrase inhibitorsBictegravir, Dolutegravir, Elvitegravir, Raltegravir 7. Booster drugs Cobicistat,Ritonavir GTU/PHD/NIRAV SONI/189999901009 17
  • 18.
    1.5 Introduction toanalytical method 5-8 • High-performance liquid chromatography (HPLC), sometimes called high-pressure liquid chromatography, is a separation technique based on a solid stationary phase and a liquid mobile phase. The work out flow about High Performance Liquid Chromatography (HPLC) is depicted in given figure. GTU/PHD/NIRAV SONI/189999901009 18
  • 19.
    1.6 Modes ofseparation in HPLC 5,14,15,17 • Normal phase mode. • Reversed phase mode. • Ion exchange chromatography. • Reverse phase ion pair chromatography. • Affinity chromatography and • Size exclusion chromatography. GTU/PHD/NIRAV SONI/189999901009 19
  • 20.
    1.6.1 RP- HPLC Reversed phase mode is the most popular mode for analytical and preparative separations of compound of interest in chemical, biological, pharmaceutical, food and biomedical sciences. In this mode, the stationary phase is non polar hydrophobic packing with octyl or octadecyl functional group bonded to silica gel and the mobile phase is polar solvent.  An aqueous mobile phase allows the use of secondary solute chemical equilibrium (such as ionization control, ion suppression, ion pairing and complexation) to control retention and selectivity. The polar compound gets eluted first in this mode and non polar compounds are retained for longer time. GTU/PHD/NIRAV SONI/189999901009 20
  • 21.
     As mostof the drugs and pharmaceuticals are polar in nature, they are not retained for longer times and hence elute faster. The different columns used are octadecylsilane (ODS) or C18, C8, C4, etc., (in the order of increasing polarity of the stationary phase). GTU/PHD/NIRAV SONI/189999901009 21
  • 22.
    1.7 Parameters thatare affected by chromatographic conditions 5-8,14,15,17 • Resolution (Rs). • Column efficiency/ Number of theoretical Plates (N) • Capacity factor (k'). • Peak asymmetry factor (As). GTU/PHD/NIRAV SONI/189999901009 22
  • 23.
    1.8 Analytical MethodValidation 5,7 GTU/PHD/NIRAV SONI/189999901009 23  Method validation is the process used to confirm that the analytical procedure employed for a specific test is suitable for its intended use. Results from method validation can be used to judge the quality, reliability and consistency of analytical results; it is an integral part of any good analytical practice.
  • 24.
  • 25.
    1.9 Introduction toimpurity profiles 7-10  Definition:- An impurity is any constituent present in excipient, drug substance (Active Pharmaceutical Ingredient or bulk material) or drug product (Dosage form or Finished product) that is not an excipient, active drug substance, formulated drug product.  This definition of impurity is broad enough to include degradation products as impurities. The term degradation product (DP) is defined in ICH as follows: (www.ich.org, ICH guidelines, 2012).  Degradation Products (DP):-“A molecule resultant from a modification in the active drug substance or formulated drug product brought over time”. GTU/PHD/NIRAV SONI/189999901009 25
  • 26.
    1.10 Source ofimpurities  Bulk drug Substance process development and formulated drug Product formulation development are two main areas of the pharmaceutical drug development process. Impurities can be produced in either of the processes.  During the Drug Substance synthesis development process, impurities can be generated from the synthetic process or as a result of degradation. In drug product formulation development, impurities can also be generated as the degradation products, as a product of drug excipient interaction, or external contamination or from packaging components. GTU/PHD/NIRAV SONI/189999901009 26
  • 27.
    1.11 Classification ofimpurities 9,14-22 GTU/PHD/NIRAV SONI/189999901009 27  Theoretically possible (potential) impurities are classified (Figure ) as following types (Guidance for industry, 1998).
  • 28.
     Based onthe source of impurities they are classified (Figure) as follows: GTU/PHD/NIRAV SONI/189999901009 28
  • 29.
    1.11.1 Designation ofimpurities 9,14-25  Impurities have been titled differently by various groups of scientists who deal with them. Commonly used terms are displayed in (Figure) and those terms have been found acceptable by ICH and various regulatory bodies. GTU/PHD/NIRAV SONI/189999901009 29
  • 30.
     Identification andcharacterization of impurities is an analytical activity aiming to elucidate the chemical structures and the possible mechanisms of formation of unknown impurities. Because of the complexity and diversity of the impurities in both their origins and properties, the identification strategies are determined by the specific situations. A general strategy can be set for the identification and characterization of the impurity of bulk drug substances by the rational use of analytical techniques. The schematic use of the methods for impurity profiling of drug substances is shown in below figure. GTU/PHD/NIRAV SONI/189999901009 30 1.12 Identification of impurities 9
  • 31.
  • 32.
     The followingtechniques are being regularly used for the quantitation of impurities and degradation products: 1) High Performance Liquid Chromatography (HPLC), 2) Gas Chromatography (GC), 3) Thin Layer Chromatography (TLC), 4) High Performance Thin Layer Chromatography (HPTLC), 5) Capillary Electrophoresis (CE), GTU/PHD/NIRAV SONI/189999901009 32 1.13 Quantitation of Impurities 5,7,9
  • 33.
    6) Supercritical FluidChromatography (SFC), 7) Gel Permeation Chromatography (GPC). 8) Ultra Performance Liquid Chromatography (UPLC) Since, I have used only HPLC in our present work. GTU/PHD/NIRAV SONI/189999901009 33
  • 34.
  • 35.
     I havefound stability method, Chemical synthesis and characterization, method development (MD) and validation (MV) for selected anti-HIV class of drugs. Also, Simultaneous estimation of analytical method and validation of anti-HIV class.  There is a very few method reported for impurity profiling and quantification of selected anti-HIV drugs by chromatography technique. GTU/PHD/NIRAV SONI/189999901009 35 2.0 Literature review 26-56
  • 36.
    Sr.No Drugs Typesof research Methods 1. Atazanavir suplhate Related substances Mode:- Gradient Column :- Intersil ODS-3 (5µm, 25 cm × 4.6mm) Mobile phase:- Sodium dihydrogen orthophosphate monohydrate (pH 2.5) and Acetonitrile (ACN) Flow rate :- 1.0 ml/min Volume of injection :- 20 μl Wavelength:- 210 nm. Column temperature:-45 0C HPLC 26 GTU/PHD/NIRAV SONI/189999901009 36 2.1 Official method reported in pharmacopoeia 26
  • 37.
    GTU/PHD/NIRAV SONI/189999901009 37 2.2Reported method for selected anti-HIV Drugs27-29 Sr.No Drugs Types of research Methods 1. Atazanavir suplhate Mode:- Gradient Column :- Ascentis, Express C8, (150 mm × 4.6 mm, 2.7 μm) Mobile phase:- potassium dihydrogen phosphate (pH 3.5, 0.02 M) and ACN Flow rate :- 1.0 ml/min Injection volume:- 20 µl Wavelength:- 250 nm. Column temperature:-300C Detector:- PDA (Photo Diode Array) RP-HPLC27
  • 38.
    GTU/PHD/NIRAV SONI/189999901009 38 Sr.NoDrugs Types of research Methods 2. Atazanavir suplhate Mode:- Gradient Column :- Express C8 (150 mm*4.6 mm , 2.7 µm) Mobile phase:- Potassium dihydrogen phosphate (pH 3.5, 0.02M) and ACN Flow rate :- 1.0 ml/min Wavelength:- 250 nm. Column temperature:-300C Detector:- PDA (Photo Diode Array) RP-HPLC28
  • 39.
    GTU/PHD/NIRAV SONI/189999901009 39 Sr.NoDrugs Types of research Methods 3. Atazanavir suplhate + Ritonavir Mode:- Gradient Column :- Acquity BEH C18 (100mm × 2.1mm), 1.7 μ Mobile phase: 0.01M monobasic potassium hydrogen phosphate adjusted the pH to 3.6 and ACN Flow rate :- 0.4 ml/min Wavelength:- 240 nm. Column temperature:-300C Detector:- PDA (Photo Diode Array) Run time:- 18 min RP-UPLC29
  • 40.
    Sr.No Drugs Typesof research Methods 1. Lopinavir + Ritonavir Bulk drug and pharmaceutical formulation with its impurities UPLC30 2. Emtricitabine Related degradation substances HPLC 31 3. Darunavir Unknown impurities RP-HPLC 32 4. Zidovudine: A stability-indicating method for identification, characterization and toxicity prediction of two major acid degradation products LC-MS/MS33 GTU/PHD/NIRAV SONI/189999901009 40 2.3 Reported method for other class of anti-HIV Drugs 30-57
  • 41.
    GTU/PHD/NIRAV SONI/189999901009 41 5.Doravirine Characterization of impurities of UHPLC-high resolution MS and tandem MS analysis34 6. Liponavir Impurities HPLC35 7. Tenofovir disoproxil fumarate Synthesis and characterization LC-MS and NMR Spectroscopy36 8. Atazanavir sulfate Method development and validation RP-HPLC37
  • 42.
    GTU/PHD/NIRAV SONI/189999901009 42 9.Atazanavir sulfate Method development and validation RP-HPLC 38 10. Atazanavir + Cobicistat Stability indicating methods (SIM) RP-HPLC 39 11. Raltegravir Method development and validation RP-HPLC 40 12. Raltegravir Stability indicating methods (SIM) RP-HPLC 41 13. Darunavir + Raltegravir Simultaneous determination UV-HPLC method 42
  • 43.
    GTU/PHD/NIRAV SONI/189999901009 43 14.Raltegravir Method developement and validation for the quantification Liquid chromatography– tandem mass spectrometry in the negative ionization mode 43 15. Raltegravir potassium + Rilpivirine HCl Method developement and validation HPLC and HPTLC 44 16. Raltegravir Forced degradation studies RP-HPLC and Characterization of Degradants by LC-MS/MS 45 17. Maraviroc + Raltegravir Simultaneous determination in human plasma HPLC‐UV46 18. Lamivudine and Raltegravir Simultaneous estimation binary mixture by using design of experiment RP-HPLC 47
  • 44.
    GTU/PHD/NIRAV SONI/189999901009 44 19.Raltegravir Method development and validation in blood plasma HPLC48 20. Darunavir Ethanolate Stability indicating methods (sim) HPLC Method 49 21. Darunavir Ethanolate Stability indicating methods (sim) HPLC50 22. Darunavir Simultaneous determination of six process related impurities UPLC-MS/MS51 23. Ritonavir Determination of three phenol impurities UPLC-MS/MS 52
  • 45.
    GTU/PHD/NIRAV SONI/189999901009 45 19.Raltegravir Method development and validation in blood plasma HPLC48 20. Darunavir Ethanolate Stability indicating methods (sim) HPLC Method 49 21. Darunavir Ethanolate Stability indicating methods (sim) HPLC50 22. Darunavir Simultaneous determination of six process related impurities UPLC-MS/MS51 23. Ritonavir Determination of three phenol impurities UPLC-MS/MS 52
  • 46.
    GTU/PHD/NIRAV SONI/189999901009 46 24.Etravirine Stability indicating methods (sim) UPLC 53 25. Efavirenz Synthesis, isolation and characterization and in process impurities in the presence of tetrahydrofuran (THF) solvent RP-HPLC54 26. Cobicistat + Atazanavir sulphate Method development for the assay and degradation study RP-HPLC55 27. Atazanavir + cobicistat Stability indicating simultaneous estimation RP-HPLC56 28. Darunavir Method development and validation RP-HPLC57
  • 47.
  • 48.
     Atazanavir (ATZ)is indicated for the prevention of Antiretroviral, HIV Protease Inhibitors (PI).  There is a very few method reported for impurity profiling and quantification of selected anti-HIV drugs by chromatography technique. Therefore, it is worthwhile to develop and validate the impurity profiling of separation, identification and quantification for selected anti-HIV drugs. GTU/PHD/NIRAV SONI/189999901009 48
  • 49.
  • 50.
    4.1 Aims  Extensiveliterature survey reveals that a very few chromatographic methods for the determination of atazanavir in combination with other anti-retroviral drugs/agents in biological fluids and two assay with separation, identification and quantification of impurities method in active pharmaceutical ingredient (API).The present research aims at reporting simple, rapid, precise and simultaneous method to efficiently separate the impurities present in the ATZ in their fixed dose. Since the product is a single molecules, impurities having structural similarity will present in the drug product.  The criticality of this method involves in separating active ingredients along with their specified and unspecified impurities with satisfactory resolution and at shorter runtime. The sensitivity of developed method should be sufficient enough to quantify the lower levels of impurities to ensure safety and efficacy of drug product. The method development was carried out to achieve these specified goals. GTU/PHD/NIRAV SONI/189999901009 50
  • 51.
    4.2 Objectives  Themain objective of the present research work is outlined as follows : To develop and validate RP-HPLC method for separation, identification of known impurities and quantification of unknown impurities of atazanavir sulfate in marketed formulation.  The primary objective of the present method is to develop a simple, rapid and simultaneous method to efficiently separate the impurities present in Atazanvir sulfate in their dosage form. Since the product is a single molecule, impurities having structural similarity will present in the drug product. The criticality of this method involves in separating both active ingredients along with their specified and unspecified impurities with satisfactory resolution and at shorter runtime.  The sensitivity of developed method should be sufficient enough to quantify the lower levels of impurities to ensure safety and efficacy of drug products. GTU/PHD/NIRAV SONI/189999901009 51
  • 52.
  • 53.
    Selection of drug Reviewof literature Synopsis preparation & submission Study of physicochemical characteristics of drug Study of impurities profile of selected anti-HIV drugs Method development and validation of selected anti-HIV drugs Validation of developed method Preparation of Final Report, Discussion and Thesis writing Submission of Thesis GTU/PHD/NIRAV SONI/189999901009 53
  • 54.
    Introduction to drugprofile CHAPTER-6
  • 55.
    6.1 Drug profileof Atazanavir sulphate 58-68 Physicochemical Properties Name Atazanavir sulphate Official in IP,BP,EP,USP Physical form/Appearance It is a white to pale yellow crystalline powder with sulfate salt. Description Atazanavir is an aza-dipeptide analogue with a bis-aryl substituent on the (hydroxethyl) hydrazine moiety with activity against both wild type and mutant forms of HIV protease. Atazanavir does not elevate serum lipids, a common problem with other protease inhibitors. GTU/PHD/NIRAV SONI/189999901009 55
  • 56.
    Structure Chemical class Phenethylamines BCS Class ClassII (high permeability, low solubility) Categories/Therapeutic class Antiretroviral, HIV Protease Inhibitors (PI) Chemical Formula GTU/PHD/NIRAV SONI/189999901009 56
  • 57.
    State Solid Melting point195-209 °C Experimental properties Log P:- 4.36 Mol. Weight Average: 802.934 g/mol Monoisotopic: 802.35712729 IUPAC Name (Methyl N-[(2S)-1-[[(2S,3S)-3-hydroxy-4-[[[(2S)-2-(methoxy carbonylamino)-3,3-dimethylbutanoyl]amino]-[(4-pyridin-2- yl phenyl)methyl]amino]-1-phenylbutan-2-l]amino]-3,3- dimethyl-1-oxobutan-2-yl]carbamate GTU/PHD/NIRAV SONI/189999901009 57
  • 58.
    GTU/PHD/NIRAV SONI/189999901009 58 Solubility Itis slightly soluble in water (4-5 mg/ml, free base equivalent with the pH of a saturated solution in water being about 1.9 at 24 ± 3°C, DMSO: 104mg/ml; H2O: <1mg/ml; EtOH: 20mg/ml Approval The U.S. Food and Drug Administration (FDA), June 20, 2003, CDSCO,2006 ATC Classification J05AE08 (WHO) CAS NO. 229975-97-7
  • 59.
    GTU/PHD/NIRAV SONI/189999901009 59 PHARMACOLOGY Indications Usedin combination with other antiretroviral agents for the treatment of HIV-1 infection, as well as post exposure prophylaxis of HIV infection in individuals who have had occupational or non occupational exposure to potentially infectious body fluids of a person known to be infected with HIV when that exposure represents a substantial risk for HIV transmission. Classes HIV protease inhibitor; Azapeptide inhibitor of HIV-1 protease Pharmacody namic Atazanavir (ATV) is an azapeptide HIV-1 protease inhibitor (PI) with activity against Human Immunodeficiency Virus Type 1 (HIV-1). HIV-1 protease is an enzyme required for the proteolytic cleavage of the viral polyprotein precursors into the individual functional proteins found in infectious HIV-1. Atazanavir binds to the protease active site and inhibits the activity of the enzyme. This inhibition prevents cleavage of the viral polyproteins resulting in the formation of immature non-infectious viral particles.
  • 60.
    GTU/PHD/NIRAV SONI/189999901009 60 Mechanismof action HIV protease is a viral enzyme responsible for the cleavage of polyproteins into structural proteins and certain enzymes that are required for the final assembly of the new infectious virions. Protease inhibitors act by binding to the viral protease, in this way preventing the correct cleavage of viral proteins. Thus, they prevent HIV from being successfully assembled and released from the infected cells Figure 12 :- Mechanism of Protease Inhibitors (PI)
  • 61.
    GTU/PHD/NIRAV SONI/189999901009 61 Sideeffects fever; nausea, vomiting, stomach pain, diarrhoea; headache, muscle pain; depressed mood, sleep problems (insomnia); numbness, tingling, or burning pain in your hands or feet; or. changes in the shape or location of body fat (especially in your arms, legs, face, neck, breasts, and waist). Adverse drug effects Mild rash (redness and itching), Chronic kidney disease, Kidney stones, Gall bladder problems, Diabetes and high blood sugar (hyperglycemia), Lactic acidosis, severe hepatomegaly, hepatic steatosis. Contraindication chronic hepatitis B, chronic hepatitis C, diabetes., increased blood acidity due to high levels of lactic acid. Hemophilia, atrioventricular block, a type of slow heart rhythm disorder, gallstones. Dose 300mg once daily, boosted with lower dose of 100 mg ritonavir once daily
  • 62.
    Pharmacokinetic Profile Absorption highlydependent on gastric pH Protein binding 86% bound to human serum proteins (alpha-1-acid glycoprotein and albumin). Protein binding is independent of concentration Distribution 86% bound to human serum proteins and protein binding is independent of concentration Metabolism Liver (CYP3A4-mediated), Atazanavir is extensively metabolized in humans, primarily by the liver. The major biotransformation pathways of atazanavir in humans consisted of monooxygenation and dioxygenation. Other minor biotransformation pathways for atazanavir or its metabolites consisted of glucuronidation, N-dealkylation, hydrolysis, and oxygenation with dehydrogenation. In vitro studies using human liver microsomes suggested that atazanavir is metabolized by CYP3A Excretion Unchanged drug accounted for approximately 20% and 7% of the administered dose in the feces and urine, respectively. GTU/PHD/NIRAV SONI/189999901009 62
  • 63.
    Excretion half life 6.5hours, Elimination half-life in adults (healthy and HIV infected) is approximately 7 hours (following a 400 mg daily dose with a light meal). Elimination half-life in hepatically impaired is 12.1 hours (following a single 400 mg dose) Tmax 2.5 Hours Bioavailability 60-68% GTU/PHD/NIRAV SONI/189999901009 63
  • 64.
    6.2 List ofmarketed formulation of Atazanavir and its combination or combined dosage forms & Its impurities60,69-71 Brand name of the dosage form Name of the company Dosage form Strength of the dosage form Atazor Emcure (ARV) Capsule 100mg, 150mg, 200mg, 300mg Atavir Cipla Capsule 100mg, 150mg, 200mg, 300mg Virataz Hetero HC (GenX) Capsule 300mg GTU/PHD/NIRAV SONI/189999901009 64 6.2.1 List of single component marketed formulations of Atazanavir Sulfate
  • 65.
    Brand name of thedosage form Name of the company Dosage form Strength of the dosage form Synthivan Cipla Tablet Atazanavir 300mg, Ritonavir 100mg Virataz – R Hetero HC (GenX) Tablet Atazanavir 300mg, Ritonavir 100mg GTU/PHD/NIRAV SONI/189999901009 65 6.2.2 List of combination formulations of Atazanavir Sulfate
  • 66.
    6.3 List ofknown impurities profile 70,71 There are several impurities profile in atazanavir sulphate like Atazanavir Impurity C, Atazanavir Impurity B, Atazanavir S,S,R,S-Diastereomer, Atazanavir R,S,S,R-Diastereomer Atazanavir R,S,S,S-diastereomer, Atazanavir R,R,R,R Isomer, Atazanavir S,S,S,R- diastereomer , Atazanavir Di-tert-butyl Analogue, Atazanavir related compound A, Dealkyl Atazanavir, Atazanavir Hydrazine Analog Trihydrochloride, Atazanavir Impurity 1, Atazanavir Impurity 7, Atazanavir Impurity 8 ,Atazanavir Impurity 9, rac-Atazanavir Impurity, Atazanavir Impurity 5, Atazanavir Impurity 14, Atazanavir Impurity 16, Atazanavir Impurity 17 (RSSSS), Atazanavir Impurity 18 (SRS), Atazanavir Impurity 19, Atazanavir diol Impurity, Atazanavir- D5, Atazanavir Benzylidenehydrazine Carbamate (RSS),, Atazanavir Benzylidenehydrazine Analogue (RS), Atazanavir Hydrazine Analog Trihydrochloride (RS), Rs8 + Rs9 (Mixture), Atazanavir RS9 Impurity, Atazanavir RS3 Impurity, Atazanavir RS8, Impurity Atazanavir RS12 Impurity, 5-(Hydroxymethyl)Furan-2-Carbaldehyde, Atazanavir Impurity 9 (4R,5R- Diasteroisomer of DIBOC), Atazanavir Impurity 10 (4S,5R-Diasteroisomer of DIBOC), Atazanavir Impurity 6 (4R,5S-Diasteroisomer of DIBOC) GTU/PHD/NIRAV SONI/189999901009 66
  • 67.
    GTU/PHD/NIRAV SONI/189999901009 67 6.3.1Impurities used in this project Table 3 :- Atazanavir related compound A (Impurity 1) Atazanavir related compound A 1. CAS no. 162537-11-3 2. Molecular structure C8H15NO4 3. Molecular formula 4. Molecular weight 189.21 5. CAT no. SZ-A009003 6. Catalogue number PA USP1044356 7. Category USP standards
  • 68.
    Table 4 :-Atazanavir Impurity 5 (Impurity 2) GTU/PHD/NIRAV SONI/189999901009 68 Atazanavir Impurity 5 1. CAS no. N/A 2. Molecular structure 3. Molecular formula C24H29NO11 4. Molecular weight 507.5 5. CAT no. SZ-A009D01 6. Category USP standards
  • 69.
    7. Materials andInstrumentals Specification: 7.1 Apparatus and Instruments: Table 5: Apparatus and Instruments List GTU/PHD/NIRAV SONI/189999901009 69 Sr. No. Name Description 1. UV Spectrophotometer Systronics 119 2. HPLC Shimadzu [with power stream] Column:- C18 Hypersil BDS (250mm × 4.6mm × 5μm) Pump:- LC-20 AT Syringe:- Rheodyne injector valve with 20.0 μl loop Detector:- PDA 600 UV Detector Software:- Spinchrom
  • 70.
    3. pH MeterSystronics PH361 4. Digital Balance Mettler Toledo ML 204 5. Glass wares Borosile 6. Ultrasonicator Toshcon 7. Melting Point Apparatus Veego VMP-01 GTU/PHD/NIRAV SONI/189999901009 70
  • 71.
    Sr. No. Name Description 1.Water HPLC Grade 2. Methanol HPLC Grade 3. Acetonitrile HPLC Grade 4. Potassium dihydrogen orthophosphate HPLC Grade 5. Sodium hydroxide AR Grade 6. Hydrochloric acid AR Grade GTU/PHD/NIRAV SONI/189999901009 71 7.2 Reagents and Materials: Table 6: List of Reagents and Materials
  • 72.
    Sr. No. NameSource 1. Atazanavir sulphate Emcure pharmaceuticals limited, Ahmedabad 2. Impurity A Medvin pharmaceutical limited, Ahmedabad 3. Impurity 5 Medvin pharma, Ahmedabad GTU/PHD/NIRAV SONI/189999901009 72 7.3 Detail of Drug Procurement: Table 7: Drug Procurement Detail
  • 73.
    8.Identification of Drugs: 8.1Identification by Melting Point: Taken the atazanavir sulphate in capillary and place into the melting point apparatus . Melting point observed and compared with the reference. GTU/PHD/NIRAV SONI/189999901009 73 Sr. No. Drug Reported Melting Point Observed Melting Point 1. Atazanavir sulphate 195-209°C 60 194 – 207 °C Table 8: Melting Point comparison
  • 74.
    8.2 Identification bySolubility: The sample of atazanavir was taken in test tubes and observed for solubility in various solvents like water, methanol, 0.1 N HCl and 0.1 N NaOH. GTU/PHD/NIRAV SONI/189999901009 74 Solvent Solubility Water Slightly soluble 0.1 N NaOH Slightly soluble 0.1 N HCl Insoluble Methanol Soluble
  • 75.
    8.3 Identification byIR Spectra: • Potassium Bromide IR disc was prepared placing 1mg of Drug on Hydraulic Pellet Press at a pressure of 7-10 tones. This disc was scanned in the region of 1800–600 cm-1 in FTIR and obtained IR spectrum was compared with the reference spectrum of atazanavir sulfate. Following peaks were observed. GTU/PHD/NIRAV SONI/189999901009 75 Figure 13 :- Interpretation from IR spectra of sample ATZ
  • 76.
    GTU/PHD/NIRAV SONI/189999901009 76 Figure14 :- Interpretation from IR spectra of standard ATZ 72
  • 77.
    Type of vibrationObserved frequency value (cm-1) Standard Value (cm-1) [72] C=O stretching 1731 1870-1540 C=C stretching 1540 1670-1600 N-H bending 1600 1650-1580 C-O Stretching 1069 1400-1000 GTU/PHD/NIRAV SONI/189999901009 77 Table 10:- Interpretation from IR spectra of sample atazanavir
  • 78.
    9.0 Selection ofwavelength:- • Taking a Standard stock solution of ATZ 50 mg in 100 ml of methanol (500 μg/ml) and again to take this 1 ml from ATZ standard stock solution (50μg/ml) in methanol. • It was scanned between 200-400 nm using UV-visible spectrophotometer. • Wavelength was selected from the overlay spectra of above solutions. • ATZ and its impurities A and 5 both shows reasonably good response at 225 nm in Methanol. 225 nm is found as λmax. Hence, 225 nm wavelength has been chosen for quantification of impurities due to satisfactory sensitivity and optimum response. GTU/PHD/NIRAV SONI/189999901009 78
  • 79.
  • 80.
    GTU/PHD/NIRAV SONI/189999901009 80 AtazanavirSulfate Standard at 5 ppm Retention time [min] Area [mV.s] Height [mV] Area [%] 5.280 205.425 22.231 100
  • 81.
    Selection of Impurities30-57,74 • Potential impurities of Atazanvir sulfate (ATZ) was not separated from main analytes in the reported methods and It is the most common in their dosage forms. It has produces genotoxicity.74 • Hence, no liquid chromatographic methods (HPLC and UPLC) were reported for the determination of ATZ impurities in their fixed dosage forms. • RP-HPLC system enables improved sensitivity, selectivity, rapid analysis, environment friendly due to lower solvent consumption, RP-HPLC equipment was chosen for the determination of ATZ and its impurities in the fixed dose products. • Finally, I have selected two impurities in this project Impurity A and Impurity 5 respectively. GTU/PHD/NIRAV SONI/189999901009 81
  • 82.
    GTU/PHD/NIRAV SONI/189999901009 82 ImpuritiesStandard A and 5 at 5 ppm Impurities Retention time [min] Area [mV.s] Height [mV] Area [%] A 6.223 300.757 27.610 53.736 5 14.503 258.940 10.242 46.264
  • 83.
    GTU/PHD/NIRAV SONI/189999901009 83 CompoundsRetention time [min] Area [mV.s] Height [mV] Area [%] ATZ 5.297 19230.092 2061.316 24.722 Impurity-A 6.240 313.022 27.995 0.402 Impurity-5 14.547 261.166 10.285 0.336 Atazanavir Sulfate Standard (500 ppm) and its impurities A and 5 (5 ppm)
  • 84.
    GTU/PHD/NIRAV SONI/189999901009 84 AtazanavirSulfate Test (500 ppm) and its impurities A and 5 (5 ppm) Compounds Retention time [min] Area [mV.s] Height [mV] Area [%] Unknown 3.243 16.513 2.210 0.085 ATZ 5.300 19231.523 2060.645 99.204 Impurity-A 6.270 86.373 7.433 0.446 Impurity-5 14.507 51.360 2.045 0.265
  • 85.
    10. Method developments(MD) 10.1 Development and optimization of the RP-HPLC method:- Method development and optimization has been carried out in a systematic approach by considering various aspects which will play major role in the separation. Different factors such as buffer pH, column chemistry, organic solvent and other chromatographic parameters were chosen as summarized below. 10.2 Selection of buffer strength and pH Optimum buffer strength shall be maintained for attaining reproducible separation between the impurities. Since phosphate buffer is having wide range of pKa values, 0.05M concentration potassium dihydrogen orthophosphate (KH2PO4) buffer was selected for initial study. Considering the presence of “amine” functional groups in both the drug components, initial trials were taken by adjusting the buffer pH to 4.0 ± 0.05. However, better separation of all the desired peaks with good resolution was achieved at pH 4.0. GTU/PHD/NIRAV SONI/189999901009 85
  • 86.
    Hence, the bufferpH was fixed at 4.0 to ensure improved column performance at this acidic pH. In order to attain baseline resolution of impurities and for eluting late eluting non-polar impurities, methanol was used as organic solvent and found satisfactory separation with reduced retention times. Also, sharp peaks with good responses were observed. Hence, Methanol and 0.05M Potassium dihydrogen phosphate buffer (pH-4.0) were used as organic solvent. Preparation of Mobile Phase:- After considering the varying combinations of various mobile phases, Buffer: Methanol used by gradient RP-HPLC method. [Buffer (0.05 M KH2PO4, pH 4.0) Take 6.8 gm KH2PO4 in to a 1000 ml beaker, add 800 ml water and dissolve, adjust pH 4.0 with 0.1N NaOH, Make up Volume 1000 ml with water] was finalized as it was showing good peak shapes and a significant amount of resolution. GTU/PHD/NIRAV SONI/189999901009 86
  • 87.
    10.3 Evaluation ofstationary phase Selection of stationary phase (column) plays critical role in the separation of impurities along with both the drug components. Since impurities of ATZ and the main drug is having different polarities, column used in the method shall separate all these compounds with satisfactory resolution. Available RP-HPLC column chemistries such as High Strength Silica (HSS) and Hypersil Base Deactivated Silica (BDS) column were tried for this purpose. Among these, hypersil BDS C18 (250 x 4.6 mm, 5μ) column column shows optimum separation between all the desired peaks. Hypersil BDS C18 column contains trifunctional ligand bonded C18 ligand chemistry which produce superior low pH stability and ultra low column bleed. This low pH stability is combined with the high pH stability of the 5 μ BDS particle to deliver the widest usable pH range. This new chemistry also utilize new, proprietary end capping process which produce outstanding peak shape for bases. Hence, this column was considered for the entire study. GTU/PHD/NIRAV SONI/189999901009 87
  • 88.
    10.4 Optimization ofgradient program Since impurities present in ATZ having wide range of polarities, it is necessary to adopt gradient elution mode instead of isocratic elution mode. Trials were taken by changing the composition of buffer and methanol at fixed flow rate of 1 ml/min. Among different trials performed, gradient program was finalized in which, all the required components were well separated. GTU/PHD/NIRAV SONI/189999901009 88 Time(min) 0-7 7-20 20-25 Flow rate (ml/min) 1 1 1 % Buffer 60 15 60 % Methanol 40 85 40 10.5 Gradient program
  • 89.
    10.6 Evaluation offlow rate and column oven temperature For optimum retention times of all impurities, flow rate of 1 ml/min was adopted. In order to have symmetric peak shapes and optimum resolution between the impurities, column oven temperature set at 45°C. 10.7 Selection of detector wavelength Impurities of ATZ show spectral absorption maxima at ~225 nm. Hence, wavelength of 225 nm has been chosen for quantification of impurities due to satisfactory sensitivity and optimum responses. 10.8 Selection of sample concentration and injection volume Considering the solubility of ATZ in methanol, mixture of methanol and buffer (pH 4.0) in the ratio set by gradient technique at different interval time. It was set as diluents and found satisfactory solubility for impurities of ATZ. Sufficient responses were observed for impurities at 20 μL injection volume hence the same was finalized to attain reproducible area counts. In the finalized conditions, standard solutions were injected to check the system suitability. GTU/PHD/NIRAV SONI/189999901009 89
  • 90.
    GTU/PHD/NIRAV SONI/189999901009 90 ParameterMethod Types of chromatography Reverse phase (RP) Mode of operation Gradient Stationary phase (Column) Hypersil BDS C18 column (250mm X 4.6mm i.d.,5µ) Mobile phase Methanol: 0.05M potassium phosphate buffer (pH 4.0) Flow rate (mL/min) 1.0 Run time (Minutes) 15 Column temperature ( OC) : 40 Volume of injection loop (µL) 20 Detection wavelength (nm) 210 Diluent Methanol Detector PDA 10.9 Optimized chromatographic conditions for proposed method:-
  • 91.
    Experimental Works 11. Experimentalworks 11.1 Preparation of stock solution • Weigh and powdered 20 capsule. Disperse the content of capsules containing about 20mg ATZ with 60 ml of the methanol in the 100 ml volumetric flask. Sonicate for 15 minutes and make up volume with methanol. Filter this solution with whatman filter paper no-1. (ATZ- 200mcg/ml) 11.2 Preparation of standard working solution • From the stock solution pipette out 1ml into 10 ml volumetric flask and makeup the final volume with mobile phase (ATZ-20μg/ml). GTU/PHD/NIRAV SONI/189999901009 91
  • 92.
    11.3 Preparation ofmobile phase • Mobile Phase A: 0.05M Potassium dihydrogen phosphate buffer (pH-4.0) • Take 6.8gm potassium dihydrogen orthophosphate (KH2PO4) into a 1000 ml beaker. Add 800ml water and dissolve with water. Adjust pH 4.0 with 1% orthophosphoric acid. Make up volume with water. • Mobile phase B: Methanol Preparation of working sample solution • Take 1ml from sample stock solution into a 10ml and make up with mobile phase. (ATZ-20mcg/ml) GTU/PHD/NIRAV SONI/189999901009 92
  • 93.
    10.10. Selection ofMobile phase Sr.No Mobile Phase A and B Flow Rate (ml/min) Ratio Retention Time (min) Atazanavir sulphate Remarks Trials for Atazanavir sulphate by using isocratic Method 1. Water: Methanol 1 30:70 7.88 Single peak observed at 7.88 along with tailing GTU/PHD/NIRAV SONI/189999901009 93 Figure 12: Trial 1 - Chromatogram of Atazanavir sulphate (AZT) in Water: Methanol (30:70v/v)
  • 94.
    2. Water: Methanol1 20:80 7.88 Single peak observed at 7.88 along with tailing GTU/PHD/NIRAV SONI/189999901009 94 Sr.No Mobile Phase A and B Flow Rate (ml/min) Ratio Retention Time (min) Atazanavir sulphate Remarks Figure 12: Trial 2 - Chromatogram of Atazanavir sulphate (AZT) in Water: Methanol (20:80v/v)
  • 95.
    GTU/PHD/NIRAV SONI/189999901009 95 Sr.No Mobile PhaseA and B Flow Rate (ml/min) Ratio Retention Time (min) Atazanavir sulphate Remarks 3. Water: Methanol 1 10:90 6.30 Retention time reduced along with tailing Figure 12: Trial 3 - Chromatogram of Atazanavir sulphate (AZT) in Water: Methanol (10:90v/v)
  • 96.
    GTU/PHD/NIRAV SONI/189999901009 96 Sr.NoMobile Phase A and B Flow Rate (ml/min) Ratio Retention Time (min) Atazanavir sulphate Remarks Figure 12: Trial 4 - Chromatogram of Atazanavir sulphate (AZT) in Buffer (pH 7.0) : Methanol (20:80v/v) 4. Buffer(pH 7.0) :Methanol 1 20:80 7.88 Single peak observed at 7.88 along with tailing
  • 97.
    GTU/PHD/NIRAV SONI/189999901009 97 Sr.NoMobile Phase A and B Flow Rate (ml/min) Ratio Retention Time (min) Atazanavir sulphate Remarks 5. Buffer(pH 6.0) :Methanol 1 20:80 9.223 Single peak observed at 9.23 along with tailing Figure 12: Trial 5 - Chromatogram of Atazanavir sulphate (AZT) in Buffer (pH 6.0) : Methanol (20:80v/v)
  • 98.
    GTU/PHD/NIRAV SONI/189999901009 98 Sr.NoMobile Phase A and B Flow Rate (ml/min) Ratio Retention Time (min) Atazanavir sulphate Remarks Figure 12: Trial 6 - Chromatogram of Atazanavir sulphate (AZT) in Buffer (pH 5.0) : Methanol (20:80v/v) 6. Buffer(pH 5.0) :Methanol 1 20:80 7.473 Single peak observed at 7.47 and retention time reduced
  • 99.
    GTU/PHD/NIRAV SONI/189999901009 99 Sr.NoMobile Phase A and B Flow Rate (ml/min) Ratio Retention Time (min) Atazanavir sulphate Remarks 7. Buffer(pH 5.0) :Methanol 1 10:90 4.393 Retention time reduced. Figure 12: Trial 7 - Chromatogram of Atazanavir sulphate (AZT) in Buffer (pH 5.0) : Methanol (10:90 v/v)
  • 100.
    GTU/PHD/NIRAV SONI/189999901009 100 Sr.NoMobile Phase A and B Flow Rate (ml/min) Ratio Retention Time (min) Atazanavir sulphate Remarks Figure 12: Trial 8 - Chromatogram of Atazanavir sulphate (AZT) +Impurity 1 in Buffer (pH 5.0) : Methanol (60:40v/v) Trials for Atazanavir sulphate and its impurities by using isocratic methods 8. Buffer(pH 5.0) :Methanol 1 60:40 4.393 and 4.567 Two merge peaks observed (ATZ + Impurity 1)
  • 101.
    GTU/PHD/NIRAV SONI/189999901009 101 Sr.NoMobile Phase A and B Flow Rate (ml/min) Ratio Retention Time (min) Atazanavir sulphate Remarks 9. Buffer(pH 5.0) :Methanol 1 60:40 4.393 Only one peak observed (ATZ).Impurity 2 peak is not observed Figure 12: Trial 9 - Chromatogram of Atazanavir sulphate (AZT)+ Impurity 2 in Buffer (pH 5.0) : Methanol (60:40v/v)
  • 102.
    GTU/PHD/NIRAV SONI/189999901009 102 Sr.NoMobile Phase A and B Flow Rate (ml/min) Ratio Retention Time (min) Atazanavir sulphate Remarks Figure 12: Trial 10 - Chromatogram of Atazanavir sulphate (AZT)+ Impurity 1 + Impurity 2 in Buffer (pH 5.0) : Methanol (60:40v/v) 10. Buffer(pH 5.0) :Methanol 1 60:40 4.567 Only ATZ peaks detected.
  • 103.
    GTU/PHD/NIRAV SONI/189999901009 103 Sr.NoMobile Phase A and B Flow Rate (ml/min) Ratio Retention Time (min) Atazanavir sulphate Remarks 11 Buffer(pH 5.0) :Methanol 1 40:60 2.457 and 15.703 AZT Two peaks are separated and observed (ATZ + Impurity 2) Figure 12: Trial 11 - Chromatogram of Atazanavir sulphate (AZT)+ Impurity 2 in Buffer (pH 5.0) : Methanol (40:60v/v)
  • 104.
    Here above thetrials, we can conclude that three peaks are not separated by using isocratic method. Therefore another option for going to take trial for separation of AZT and its impurities peaks by gradient method. GTU/PHD/NIRAV SONI/189999901009 104
  • 105.
    Trials for Atazanavirsulphate and its impurity-A & 5 separated by using Gradient method GTU/PHD/NIRAV SONI/189999901009 105
  • 106.
    GTU/PHD/NIRAV SONI/189999901009 106 Sr.NoMobile Phase A and B Flow Rate (ml/min) Ratio Retention Time (min) Atazanavir sulphate Remarks 12. Buffer (pH 5.0) Methanol 1 1) 0-10 min :- 40:60 2) 10-25 min:- 25:75 ATZ:- 4.370 Impurity A:-4.540 Impurity 5 :- 18.443 ATZ and Impurity 1 peaks merged and impurity 2 separated at delayed.
  • 107.
    GTU/PHD/NIRAV SONI/189999901009 107 Figure12: Trial 12 - Chromatogram of Atazanavir sulphate (AZT)+ Impurity 1+ Impurity 2 in Gradient 1 technique
  • 108.
    GTU/PHD/NIRAV SONI/189999901009 108 Sr.NoMobile Phase A and B Flow Rate (ml/min) Ratio Retention Time (min) Atazanavir sulphate Remarks 13. Buffer (pH 5.0) Methanol 1 1) 0-10 min :- 50:50 2) 10-25 min:- 15:85 ATZ:- 5.863 Impurity A:- 6.250 Impurity 5:- 17.337 ATZ and Impurity 1 peaks merged but resolution increased and impurity 2 separated at delayed
  • 109.
    GTU/PHD/NIRAV SONI/189999901009 109 Figure12: Trial 13 - Chromatogram of Atazanavir sulphate (AZT)+ Impurity 1+ Impurity 2 in Gradient 2 technique
  • 110.
    GTU/PHD/NIRAV SONI/189999901009 110 Sr.NoMobile Phase A and B Flow Rate (ml/min) Ratio Retention Time (min) Atazanavir sulphate Remarks 14. Buffer (pH 5.0) Methanol 1 1) 0-7 min :- 60:40 2) 7-20min:- 15:85 3) 20-25 min:- 60:40 ATZ:-6.320 Impurity A:- 7.410 Impurity 5 :- 17.807 ATZ and Impurity 1 and impurity 2 peaks are separated. Retention time is so long for impurity 2
  • 111.
    GTU/PHD/NIRAV SONI/189999901009 111 Figure12: Trial 14 - Chromatogram of Atazanavir sulphate (AZT)+ Impurity 1+ Impurity 2 in Gradient 3 technique
  • 112.
    GTU/PHD/NIRAV SONI/189999901009 112 Sr.NoMobile Phase A and B Flow Rate (ml/min) Ratio Retention Time (min) Atazanavir sulphate Remarks 15. Buffer (pH 4.0) Methanol 1 1) 0-7 min :- 70:30 2) 7-20min:- 15:85 3) 20-25 min:-60:40 ATZ:-4.807 Impurity A:- 5.253 Impurity 5:- 13.123 Retention time is less than the #14 trial but ATZ and impurity 1 peak merged.
  • 113.
    GTU/PHD/NIRAV SONI/189999901009 113 Figure12: Trial 16 - Chromatogram of Atazanavir sulphate (AZT)+ Impurity 1+ Impurity 2 in Gradient 5 technique
  • 114.
    GTU/PHD/NIRAV SONI/189999901009 114 Sr.NoMobile Phase A and B Flow Rate (ml/min) Ratio Retention Time (min) Atazanavir sulphate Remarks 16. Buffer (pH 4.0) Methanol 1 1) 0-7 min :- 60:40 2) 7-20min:- 15:85 3) 20-25 min:- 60:40 ATZ:-5.313 Impurity A:- 6.230 Impurity 5 :- 14.537 Due to change of buffer pH. Three peaks are valid as per SST parameter. Final Method
  • 115.
    GTU/PHD/NIRAV SONI/189999901009 115 Figure12: Trial 15 - Chromatogram of Atazanavir sulphate (AZT)+ Impurity 1+ Impurity 2 in Gradient 4 technique
  • 116.
    Optimized mobile phase GTU/PHD/NIRAVSONI/189999901009 116 Parameters Atazanvir sulphate Impurity A Impurity 5 Limit Retention Time 5.313 6.230 14.537 - Efficiency 6951 7157 7317 > 2000 Tailing/Asym metry 1.343 1.341 1.376 < 2.0 Resolution -- 3.336 17.051 > 2.0
  • 117.
    GTU/PHD/NIRAV SONI/189999901009 117 10.11System Suitability Test (SST) :- It is an integral part of chromatographic method. These tests are used to verify that the resolution and reproducibility of the system are adequate for the analysis to be performed. System suitability tests are based on the concept that the equipment, electronics, analytical operations and samples constitute an integral system that can be evaluated as a whole. System suitability testing provides assurance that the method will provide accurate and precise data for its intended use. System suitability (SST) is an essential part of the analytical procedure. The below mentioned system suitability criteria was adopted from standard solution: A. The column efficiency as determined from ATA and its impurities peaks is not <2000 plate count. B. The Tailing factor for ATA and its impurities are not more than 2.0. C. RSD for peak areas of six injections of the standard solution is not more than 2.0%
  • 118.
    Final Analytical Method •Analytical method was developed using HPLC Shimadzu [with power stream] gradient chromatographic technique. Data were passed through the spinchrom software. Separation was achieved on hypersil BDS C18 (250 x 4.6 mm, 5 μm) column using mobile phase composition of 0.05M potassium phosphate buffer: methanol (60:40 v/v), (15:85 v/v),(60:40 v/v), pH adjusted to 4 with 1% orthophosphoric acid (OPA). Make up volume with water. Flow rate was maintained at 1 ml/min with 225 nm UV detection. The retention time (RT) obtained for atazanavir sulphate (ATZ) , impurity A and impurity 5 was at 5.3 min, 6.23 min and 14.53 min respectively with injection volume 20 μL and the detection was made at 225 nm. GTU/PHD/NIRAV SONI/189999901009 118
  • 119.
  • 120.
    Forced Degradation study •Degradation studies are performed on drug product under acidic, alkali, oxidative, thermal and photolytic stress conditions. Each stress condition samples are analyzed in the proposed method and peak purity data is recorded to check the homogeneous nature of the drug. GTU/PHD/NIRAV SONI/189999901009 120
  • 121.
    GTU/PHD/NIRAV SONI/189999901009 121 1)Hydrolytic degradation: • Hydrolytic study under acidic and basic condition involves canalization of ionisable functional groups present in the molecule. 0.1 N HCl and 0.1 N NaOH are employed for generating acidic and basic stress samples, respectively. 2) Oxidative degradation: • Many drug substances undergo auto oxidation i.e. oxidation under normal storage condition and involving ground state elemental oxygen. • Therefore it is an important degradation pathway of many drugs. Auto- oxidation is a free radical reaction that requires free radical initiator to begin the chain reaction. Hydrogen peroxide, metal ions, or trace level of impurities in a drug substance act as initiators for auto- oxidation • The mechanism of oxidative degradation of drug substance involves an electron transfer mechanism to form reactive anions and cations. • Amines, sulphides and phenols are susceptible to electron transfer oxidation to give N-oxides, hydroxylamine, sulphones and sulphoxide. • 3% Hydrogen peroxide is very common oxidant to produce oxidative degradation products which may arise as minor impurities during long term stability studies.
  • 122.
    GTU/PHD/NIRAV SONI/189999901009 122 3)Thermal degradation: • In general, rate of a reaction increase with increase in temperature. Hence, the drugs are susceptible to degradation at higher temperature (105ºC). Many APIs are sensitive to heat or tropical temperatures. For example, vitamins, peptides, etc. Thermal degradation involves different reactions like pyrolysis, hydrolysis, decarboxylation, isomerisation, rearrangement and polymerization 4) Photolytic degradation: • The rate of photodegradtion depends upon the intensity of incident light and quantity of light absorbed by the drug molecule. The photolytic degradation can occur through non-oxidative or oxidative photolytic reaction. • Photolytic degradation is carried out by exposing the drug substance or drug product to a combination of visible and UV light. The non-oxidative photolytic reactions include isomerisation, dimerization, cyclization, rearrangements & decarboxylation etc. and while oxidative photolytic reactions occur through either singlet oxygen (1O2) or triplet oxygen (3O2) mechanism.
  • 123.
    Table :- Forcedegradation studies of ATZ standard and sample with both impurities. Sr. no Stress condition and time % Standard Degradation % drug recovered Std. Mean Peak area % Sample Degradation % drug recovered Sample. Mean Peak Area Area of standard - 19133.117 1. Acid Hydrolysis (4 hours) 17.99 82.01 14872.066 19.61 76.35 14608.917 2. Alkaline Hydrolysis ( 3 Hours) 14.04 85.96 15605.437 13.84 86.16 15795.364 3. Thermal degradation (2 hours) 21.17 78.83 14243.767 21.80 78.20 14123.621 4. Oxidative degradation (48 Hours) 11.76 88.24 16190.821 12.85 87.15 15968.178 5 Photolytic degradation (48 hours) 8.45 91.55 16796.639 7.37 92.63 16970.265 GTU/PHD/NIRAV SONI/189999901009 123
  • 124.
    GTU/PHD/NIRAV SONI/189999901009 124 ATZStandard Acid degradation Sr.no Retention time (min) % Area Asymmetry Theoretical plates 1. 5.293 94.777 1.382 7216 2. 6.240 2.831 1.341 7180 3. 14.540 2.393 1.366 7444
  • 125.
    ATZ Sample Aciddegradation GTU/PHD/NIRAV SONI/189999901009 125 Sr.no Retention time (min) % Area Asymmetry Theoretical plates 1. 5.267 94.975 1.382 7144 2. 6.277 2.720 1.341 7264 3. 14.623 2.305 1.376 7404
  • 126.
    GTU/PHD/NIRAV SONI/189999901009 126 ATZStandard Base degradation Sr.no Retention time (min) % Area Asymmetry Theoretical plates 1. 5.283 94.888 1.382 7189 2. 6.260 2.770 1.400 7226 3. 14.593 2.342 1.366 7498
  • 127.
    GTU/PHD/NIRAV SONI/189999901009 127 ATZSample Base degradation Sr.no Retention time (min) % Area Asymmetry Theoretical plates 1. 5.283 95.821 1.382 7189 2. 6.240 2.269 1.341 7180 3. 14.540 1.909 1.380 7444
  • 128.
    GTU/PHD/NIRAV SONI/189999901009 128 ATZStandard Oxidative degradation Sr.no Retention time (min) % Area Asymmetry Theoretical plates 1. 5.287 95.901 1.382 7198 2. 6.243 2.227 1.400 7188 3. 14.553 1.872 1.366 7457
  • 129.
    GTU/PHD/NIRAV SONI/189999901009 129 ATZSample Oxidative degradation Sr.no Retention time (min) % Area Asymmetry Theoretical plates 1. 5.283 95.767 1.382 7171 2. 6.250 2.297 1.341 7203 3. 14.563 1.935 1.366 7468
  • 130.
    GTU/PHD/NIRAV SONI/189999901009 130 ATZStandard Photodegradation Sr.no Retention time (min) % Area Asymmetry Theoretical plates 1. 5.300 95.888 1.314 7234 2. 6.283 2.231 1.366 7280 3. 14.643 1.881 1.376 7425
  • 131.
    GTU/PHD/NIRAV SONI/189999901009 131 ATZSample Photodegradation Sr.no Retention time (min) % Area Asymmetry Theoretical plates 1. 5.293 95.748 1.382 7216 2. 6.267 2.308 1.366 7241 3. 14.607 1.944 1.366 7512
  • 132.
    GTU/PHD/NIRAV SONI/189999901009 132 ATZStandard Thermal degradation Sr.no Retention time (min) % Area Asymmetry Theoretical plates 1. 5.273 94.441 1.353 7162 2. 6.253 3.010 1.341 7211 3. 14.570 2.549 1.366 7474
  • 133.
    GTU/PHD/NIRAV SONI/189999901009 133 ATZSample Thermal degradation Sr.no Retention time (min) % Area Asymmetry Theoretical plates 1. 5.300 94.391 1.314 7234 2. 6.250 3.038 1.341 7203 3. 14.583 2.571 1.366 7468
  • 134.
  • 135.
    GTU/PHD/NIRAV SONI/189999901009 135 Linearityof ATZ, Impurity A and Impurity 5:  Preparation of Stock solution of ATZ: - Weighed 5 mg of ATZ and diluted in 100 ml volumetric flasks to obtain 50 ppm solution.  Preparation of Standard solution of ATZ: - Taken 1 ml of the stock solution of ATZ and diluted up to the 10 ml volumetric flask to obtain 5 ppm solution
  • 136.
    GTU/PHD/NIRAV SONI/189999901009 136 Thelinearity and Range: - The linearity of the method was determined at six concentration levels. The linearity data obtained for the calibration curve of ATZ (concentration 0.5-7.5 μg/ml) & its Impurity A (concentration 0.5-7.5 μg/ml) and Impurity 5 (concentration 0.2-7.5 μg/ml) were linear over the concentration range of LOQ to 150 % respectively shown in below Table. 20 µl of each solution was injected in to the HPLC system and the peak area of the chromatogram obtained was noted. Then, a linear regression equation was derived by plotting the graph between the sample dissolved and recovered by the method. A calibration curve was drawn by taking the concentration on the x-axis and the corresponding peak area on the y-axis shown in Figure.
  • 137.
    GTU/PHD/NIRAV SONI/189999901009 137 Linearityof Atazanavir sulphate, Impurity A and Impurity 5 Atazanvir Sulphate Impurity A Impurity 5 Sr.No Level Conc. ( µg/ml) Response (Area) Conc. (µg/ml) Response (Area) Conc. ( µg/ml) Response (Area) 1. LOQ 0.5 31.087 0.5 55.993 0.2 34.86 2. Linearity-1 2.5 101.133 2.5 153.158 2.5 130.737 3. Linearity-2 3.75 156.255 3.75 222.875 3.75 190.671 4. Linearity-3 5 207.854 5 302.874 5 260.029 5. Linearity-4 6.25 255.678 6.25 378.95 6.25 325.376 6. Linearity-5 7.5 311.047 7.5 452.428 7.5 388.485 Slope 41.540 60.369 150.434 Correlation Coefficient 0.9997 0.9974 0.9998
  • 138.
    GTU/PHD/NIRAV SONI/189999901009 138 Figure:-Linearity of Atazanavir sulphate y = 40.199x + 6.3305 R² = 0.9987 0 50 100 150 200 250 300 350 0 1 2 3 4 5 6 7 8 Concentration ( µg/ml) Response (Area)
  • 139.
    GTU/PHD/NIRAV SONI/189999901009 139 Figure:-Linearity of Impurity A y = 57.416x + 17.03 R² = 0.9974 0 50 100 150 200 250 300 350 400 450 500 0 1 2 3 4 5 6 7 8 Response (Area) Concentration ( µg/ml)
  • 140.
    GTU/PHD/NIRAV SONI/189999901009 140 y= 50.877x + 5.4661 R² = 0.9998 0 50 100 150 200 250 300 350 400 450 0 1 2 3 4 5 6 7 8 Concentration ( µg/ml) Figure:- Linearity of Impurity 5 Response (Area)
  • 141.
    GTU/PHD/NIRAV SONI/189999901009 141 Accuracy:-Accuracy Sample of ATZ was spiked with known impurities at five different levels: LOQ, 80%, 100% and 120 % of the specification limit in triplicate (total 12 determinations) and then proceed with sample preparation as described under Methodology. The Acceptance Criteria of Mean Recovery should be in the range of 90.0% to 110.0% for LOQ, 80%, 100% and 120% levels. Recovery studies were carried out in triplicate and the percentage recovery and standard deviation of the percentage recovery was calculated. The Mean Recovery for known Impurities is within limits. Therefore, the HPLC Method for the determination of ATZ, impurity A and Impurity 5 are accurate.
  • 142.
    GTU/PHD/NIRAV SONI/189999901009 142 Recovery Level areaof recovery spiked with Test Area of imp in Test Net area of std area of std amount added(mcg/ ml) amount recovered(mcg/ml) %recovery Mean ± SD %RSD LOQ 114.428 38.965 75.463 150.809 2.500 2.502 100.078 100.098 ± 1.788 1.786 LOQ 115.799 38.965 76.834 150.809 2.500 2.547 101.896 LOQ 113.103 38.965 74.138 150.809 2.500 2.458 98.320 80% 158.779 38.965 119.814 150.809 4.000 3.972 99.309 99.585 ± 1.196 1.201 80% 160.691 38.965 121.726 150.809 4.000 4.036 100.894 80% 157.863 38.965 118.898 150.809 4.000 3.942 98.550 100% 189.281 38.965 150.316 150.809 5.000 4.984 99.673 99.371 ± 1.175 1.183 100% 190.326 38.965 151.361 150.809 5.000 5.018 100.366 100% 186.870 38.965 147.905 150.809 5.000 4.904 98.074 120% 218.674 38.965 179.709 150.809 6.000 5.958 99.303 100.114 ± 0.713 0.712 120% 220.654 38.965 181.689 150.809 6.000 6.024 100.397 120% 221.098 38.965 182.133 150.809 6.000 6.039 100.642 Table:- Recovery result of Impurity A
  • 143.
    GTU/PHD/NIRAV SONI/189999901009 143 Recovery Level areaof recovery spiked with Test Area of imp in Test Net area of std Area of std amount added(mcg /ml) amount recovered(mcg/ml) %recovery Mean SD % RSD LOQ 89.396 25.836 63.56 128.524 2.500 2.473 98.908 99.791 0.898 0.900 LOQ 89.945 25.836 64.109 128.524 2.500 2.494 99.762 LOQ 90.55 25.836 64.714 128.524 2.500 2.518 100.703 80% 130.337 25.836 104.501 128.524 4.000 4.065 101.636 100.613 1.065 1.058 80% 128.152 25.836 102.316 128.524 4.000 3.980 99.511 80% 129.366 25.836 103.530 128.524 4.000 4.028 100.691 100% 156.591 25.836 130.755 128.524 5.000 5.087 101.736 101.022 0.732 0.725 100% 155.720 25.836 129.884 128.524 5.000 5.053 101.058 100% 154.710 25.836 128.874 128.524 5.000 5.014 100.272 120% 182.207 25.836 156.371 128.524 6.000 6.083 101.389 100.564 1.118 1.112 120% 178.971 25.836 153.135 128.524 6.000 5.957 99.291 120% 181.624 25.836 155.788 128.524 6.000 6.061 101.011 Table:- Recovery result of Impurity 5
  • 144.
    Precision • The intra-dayprecision of the assay method was evaluated by carrying out 9 independent assays of a test sample of Atazanavir sulphate and its impurities at three levels (LOQ, 100% and 150%) against the qualified reference standard. The %RSD of three obtained assay values at three different concentration levels was calculated. The interday precision study was performed on three different days i.e. day 1, day 2 and day 3 at three different concentration levels (LOQ, 100% and 150%, n=3). The % RSD of three obtained assay values on three different days was calculated. • The low% RSD values of intra-day and inter-day of ATZ, impurity A and impurity 5 (2.561,1.217 and 1.288%) for Ataznavir sulphate and its both impurities reveal that the proposed method is precise. GTU/PHD/NIRAV SONI/189999901009 144
  • 145.
    GTU/PHD/NIRAV SONI/189999901009 145 IntradayPrecision (Ruggedness) Atazanavir Suphate Impurity A Impurity 5 Sr.no Level Conc. (µg/ml) Mean ± SD %RSD Conc. (µg/ml) Mean ± SD %RSD Conc. (µg/ml) Mean ± SD %RSD 1. LOQ 0.5 31.855 ± 1.364 4.282 0.5 63.004± 2.469 3.919 0.2 48.351±1 .363 2.818 2. 100 5 215.779 ± 5.527 2.561 5 311.464 ±11.659 3.743 5 262.182± 5.889 2.246 3. 150 7.5 318.499 ± 10.657 3.346 7.5 456.746 ±12.732 2.787 7.5 390.022± 5.550 1.423  Mean of three replicate
  • 146.
    GTU/PHD/NIRAV SONI/189999901009 146 InterdayPrecision Atazanavir Suphate Impurity A Impurity 5 Sr.no Conc. (µg/ml) Mean ± SD %RSD Conc. (µg/ml) Mean ± SD %RSD Conc. (µg/ml) Mean ± SD %RSD 1. 0.5 36.263 ± 1.338 3.689 0.5 67.287 ± 2.741 4.073 0.2 51.527 ± 1.712 3.323 2. 5 219.824 ± 7.470 3.398 5 310.250 ± 13.095 4.221 5 263.964 ± 7.814 2.960 3. 7.5 320.181 ± 9.034 2.822 7.5 448.087 ± 5.452 1.217 7.5 386.250 ± 4.975 1.288  Mean of three replicates
  • 147.
    GTU/PHD/NIRAV SONI/189999901009 147 Robustness:-The robustness of an analytical procedure refers to its ability to remain unaffected by small and deliberate variations in method parameters and provides an indication of its reliability for routine analysis. The robustness of the method was evaluated by performing the assay of Atazanavir sulphate and its impurities A and 5 both under different analytical conditions deliberately changing from the original condition. Slight changes in mobile phase composition, flow rate, and pH affects the chromatographic response such as retention time and peak area as given in Table. The % RSD obtained for peak area was 0.64 – 2.68 indicating that the proposed method is robust.
  • 148.
    GTU/PHD/NIRAV SONI/189999901009 148 Atazanavirsuphate Impurity A Impurity 5 Sr.No Parameter Condition Mean ±SD %RSD Mean ±SD %RSD Mean ±SD %RSD 1. Flow rate +0.2 ml 1.2 201.3923 ± 4.656829 2.312317 291.4833 ± 3.422955 1.174323 251.55467 ± 4.142761 1.6468633 2. Flow rate -0.2 ml 0.8 219.704 ± 4.659113 2.120632 319.11866 ± 2.755327 0.863418 269.3927 ± 3.963373 1.471225 3. Mobile phase +2% 62:38 17:83 62:38 201.4623 ± 2.17482 1.079517 296.288 ± 7.948018 2.682531 2 251.767 ± 3.575102 1.4200044
  • 149.
    GTU/PHD/NIRAV SONI/189999901009 149 4.Mobile phase -2% 58:42 13:87 58:42 221.637 ± 1.698928 0.766536 319.674 3 ± 3.45390 1 1.080444 271.61 ± 1.73909 4 0.640291 5. pH +0.2 unit 4.2 209.229 ± 3.920163 1.873623 299.018 7 ± 4.53986 1 1.518253 259.437 7 ± 1.67752 1 0.646599 6. pH -0.2 unit 3.8 206.2097 ± 5.16774 2.506061 302.065 ± 2.80977 4 0.930188 259.249 3 ± 4.15985 6 1.604577
  • 150.
    Repeatability ATZ ATZ IMP1 ATZ IMP 2 at100% 5 µg/ml at100% 5 µg/ml at 100% 5 µg/ml Std area Std area Std area 1 205.206 1 296.875 1 256.403 2 208.988 2 304.97 2 263.618 3 207.37 3 311.882 3 270.28 4 214.41 4 303.515 4 261.543 5 210.381 5 321.496 5 277.167 6 203.358 6 326.784 6 263.966 avg 208.286 avg 310.920 avg 265.496 sd 3.924 sd 11.419 sd 7.256 %RSD 1.884 %RSD 3.673 %RSD 2.733 Limit:%RSD for area NMT 5.0% Limit:%RSD for area NMT 5.0% Limit:%RSD for area NMT 5.0% GTU/PHD/NIRAV SONI/189999901009 150
  • 151.
    GTU/PHD/NIRAV SONI/189999901009 151 Analysisof commercial formulations (Capsules): The proposed method was applied for the determination of ATZ impurities estimation in marketed capsules results of its impurities RSD < 5.0 %. The results indicate that the method is selective for the assay of ATZ without interference from the excipients used in these capsules. 1. 2.
  • 152.
    Stock and Samplepreparation • Preparation of Stock solution of ATZ: - Weighed 50 mg of ATZ and diluted in 100 ml volumetric flasks to obtain 500 ppm solution. • Preparation of Mix Standard solution of ATZ: - Taken 1 ml of the above stock solution of ATZ and diluted up to the 10 ml volumetric flask to obtain 50 ppm solution. • Preparation of sample solution:-Weighed 50 mg of ATZ and diluted in 100 ml volumetric flasks to obtain 500 ppm solution. Again Take 1 ml of this prepared solution diluted up to the 10 ml volumetric flask to obtain 50 ppm solution. GTU/PHD/NIRAV SONI/189999901009 152
  • 153.
    GTU/PHD/NIRAV SONI/189999901009 153 FormulationImpurities A Impurities 5 Total impurities Brand name (Mean ±SD) %RSD (Mean ±SD) %RSD (Mean ±SD) %RSD 1. Atavir 300 (Cipla) 0.254±0.003 1.190 0.195 ± 0.005 2.453 0.449 ± 0.007 1.561 2. ATAZOR- 300 (Emcure) 0.256 ± 0.006 2.473 0.199 ±0.002 1.189 0.455 ± 0.008 1.704 * Mean ± SD (n=3)
  • 154.
    GTU/PHD/NIRAV SONI/189999901009 154 ImpuritiesA and Impurities 5 standard Sr.no Retention time (min) % Area Asymmetry Theoretical plates 1. 6.223 53.736 1.375 7142 2. 14.503 46.264 1.380 7406
  • 155.
    GTU/PHD/NIRAV SONI/189999901009 155 Sr.noRetention time (min) % Area Asymmetry Theoretical plates 1. 3.240 0.085 1.194 4273 2. 5.293 99.253 1.353 7216 3. 6.260 0.396 1.385 7512 4. 14.480 0.265 1.400 7508 Atavir 300 mg - Formulation 1 (Run 1)
  • 156.
    GTU/PHD/NIRAV SONI/189999901009 156 Sr.noRetention time (min) % Area Asymmetry Theoretical plates 1. 3.217 0.085 1.194 4463 2. 5.257 99.254 1.353 7451 3. 6.217 0.396 1.385 7126 4. 14.380 0.265 1.378 7532 Atavir 300 mg - Formulation 1 (Run 2)
  • 157.
    GTU/PHD/NIRAV SONI/189999901009 157 Sr.noRetention time (min) % Area Asymmetry Theoretical plates 1. 3.240 0.085 1.194 4246 2. 5.277 99.262 1.382 7171 3. 6.243 0.396 1.350 7472 4. 14.437 0.256 1.333 7591 Atavir 300 mg - Formulation 1 (Run 3)
  • 158.
    GTU/PHD/NIRAV SONI/189999901009 158 ImpuritiesA and Impurities 5 standard Sr.no Retention time (min) % Area Asymmetry Theoretical plates 1. 6.223 53.736 1.375 7142 2. 14.503 46.264 1.380 7406
  • 159.
    GTU/PHD/NIRAV SONI/189999901009 159 Atazor300 mg - Formulation 2 (Run 1) Sr.no Retention time (min) % Area Asymmetry Theoretical plates 1. 3.213 0.085 1.161 4454 2. 5.247 99.260 1.382 7089 3. 6.207 0.390 1.275 7385 4. 14.353 0.265 1.378 7504
  • 160.
    GTU/PHD/NIRAV SONI/189999901009 160 Atazor300 mg - Formulation 2 (Run 2) Sr.no Retention time (min) % Area Asymmetry Theoretical plates 1. 3.227 0.085 1.161 4238 2. 5.267 99.244 1.424 7144 3. 6.233 0.406 1.262 7448 4. 14.410 0.265 1.389 7436
  • 161.
    GTU/PHD/NIRAV SONI/189999901009 161 Atazor300 mg - Formulation 2 (Run 3) Sr.no Retention time (min) % Area Asymmetry Theoretical plates 1. 3.237 0.084 1.161 4264 2. 5.283 99.256 1.382 7189 3. 6.250 0.394 1.385 7488 4. 14.453 0.265 1.400 7480
  • 162.
    Estimation of ATZ Labelclaim Mean±SD 1. Atavir 300 (Cipla) 99.73 ± 1.66 2. ATAZOR-300 (Emcure) 100.57 ± 1.39 GTU/PHD/NIRAV SONI/189999901009 162
  • 164.
    1. Replication cycle,AIDS info, U.S. Department of Health and Human Services,Available on: https://aidsinfo.nih.gov/understanding-hiv- aids/glossary/1596/life-cycle 2. NIAID HIV Life Cycle . Available on: http://www.niaid.nih.gov/daids/dtpdp/virpage1.htm (Accessed Oct 2004). 3. Amelia jones (2019), Nam AIDS map, HIV & AIDS sharing knowledge, Types of anti-retroviral medication, Available on: http://www.aidsmap.com/about-hiv/types- anti-retroviral medications. 4. Vijay talla (2014) , Anti-retroviral drugs, Slideshare.net, Power point presentation , Available on : https://www.slideshare.net/DrVijayBhushanam/vj-antiretroviral 5. Nirav R.Soni (2014), Modern technology of pharmaceutical analysis, Pharmamedix India Publication Pvt. Ltd. ,pp 90-151. GTU/PHD/NIRAV SONI/189999901009 164
  • 165.
    GTU/PHD/NIRAV SONI/189999901009 165 6.Nirav R.Soni (2014), Modern technology of pharmaceutical analysis, Pharmamedix India Publication Pvt. Ltd. ,pp 314-320 7. Nirav R.Soni (2013), illustrated description of modern analytical technique (MAT), Lambert Academic Publishing House (LAP), Germany Pvt. Ltd., pp 18- 107 8. Nirav R.Soni (2013), illustrated description of modern analytical technique (MAT), Lambert Academic Publishing House (LAP), Germany Pvt. Ltd., pp 344- 363 9. S. Bhattacharyya, P.K. Julka, S. Bondarde, R. Naik, A. Ranade, N. Bascomb and N. Rao, “J. Clin. Oncol., Analytical Method Development, Impurity Profiling and Method Validation of Selected Cardiovascular Drugs, Doctor of philosophy in chemistry thesis, Bharathidasan University 10. M. Benish, I. Bartal, Y. Goldfarb, B. Levi, R. Avraham, A. Raz, and S.B. Eliyahu, Ann. Surg. Oncol., (2008) 15, pp 2042-2052.
  • 166.
    11. F. Gudrun(2001), Drug Inf. J , 35, pp 865-874. 12. P.D. Tzanavaras, A. Verdoukas and T. Balloma (2006), J. Pharm. Biomed. Anal, 41, pp 437-441. 13. Food and Drug Administration (1997), Guidance for Industry. Dissolution Testing of Immediate Release Solid Oral Dosage Forms , US Department of Health and Human Services/Food and Drug Administration/Center for Drug Evaluation and Research, Rockville, MD. 14. M. Siewert, J. Dressman, C.K. Brown and V.P. Shah (2003), AAPS Pharm. Sci. Technol, 4, Article 7. 15. Kasture AV., Mahadik KR., Wododkar SG and More HN (2002), A Text Book of Pharmaceutical Analysis,17th Edition; Nirali Prakashan, Pune, pp 48-57. 16. Shethi PD (1996), HPLC-Quantitative Analysis of Pharmaceutical Formulations CBS Publishers & Distributers, New Delhi, pp 3-46. GTU/PHD/NIRAV SONI/189999901009 166
  • 167.
    17. Chatwal GR(2002), Instrumental Method of Chemical Analysis”, Part-1, 5th Edition, Himalaya Publishing House pp 2.624-2.631. 18. Robinson JW, Skelly Frame EM and Frame GM (2005), Undergraduate Instrumental Analysis, 6th Edition, Marcel Dekker, pp 806. 19. Ahuja S and Scypinski S (2001), Handbook of Modern Pharmaceutical Analysis, Academic Press 3, pp 356-367. 20. Ll. Yord, R. Snyder, J.J. Kirkland and J.L. Glajch (1997), Practical HPLC Method development, John Wiley & Sons, INC, U.S.A. 2nd edition, New York. 21. NIAID HIV Life Cycle. Available on : http://www.niaid.nih.gov/daids/dtpdp/virpage1.htm (Accessed Oct 2004). 22. De Clerq, E (2002), New anti-HIV agents and targets. Med. Res. Rev., 22(6),pp 531-565. 23. El Kouni (2002), M. H. Trends in the design of nucleoside analogues as anti-HIV drugs. Current Pharmaceutical Design, 8(8),pp 581-593. GTU/PHD/NIRAV SONI/189999901009 167
  • 168.
    24. Block, J.H.; Beale, J. M. Antiviral Agents (2004), Wilson and Gisvold’s Textbook of Organic Medicinal and Pharmaceutical Chemistry, 11th edition ; Lippincott Williams & Wilkins: Maryland, pp 379, 943. 25. De Clerq, E.; Vandamme, A-M (2004), Combination Therapy of AIDS. Birkhauser Verlag: Germany. 26. Indian Pharmacopoeia-2018, Crown Copy, Monograph of Atazanavir sulfate, Volume I, pp 1279-1280. 27. Chitturi sr, somannavar ys, peruri bg, nallapati s, sharma hk, budidet sr, handa vk, vurimindi hb,2011,Gradient RP-HPLC method for the determination of potential impurities in atazanavir sulfate, J pharm biomed anal, 28:55(1),31-47, ISSN: 0731-7085, 1873-264X, Doi: 10.1016/j.jpba.2011.01.002 28. Sreenivasa RaoChitturia, Yallappa Somappa Somannavara, Badarinadh Gupta Peruria, Sreenivas Nallapatia, Hemant Kumar Sharmaa, Shankar Reddy Budideta, Vijay Kumar Handaa, Hima BinduVurimindi,2011, Gradient RP-HPLC method for the determination of potential impurities in atazanavir sulfate, Journal of Pharmaceutical and Biomedical Analysis,55(1),31-47 GTU/PHD/NIRAV SONI/189999901009 168
  • 169.
    29. Murali krishnaV.V.N Mantripragada,Sumathi v rao,Venugopal V.S.Nutulapati and Bhaskara P.V.Mantena,2015, Simultaneous Determination of Impurities of Atazanavir and Ritonavir in Tablet Dosage Form by Using Reversed-Phase Ultra Performance Liquid Chromatographic Method, Journal of Chromatographic Science,56(3),270-284, doi: 10.1093/chromsci/bmx110 30. Gnana deepika killi ,rama krishna maddinapudi, sathis kumar dinakaran ,avasarala harani,2014, A novel validated UPLC method for quantitation of lopinavir and ritonavir in bulk drug and pharmaceutical formulation with its impurities, Brazilian journal of pharmaceutical sciences,50, ISSN: 2175-9790 http://dx.doi.org/10.1590/s1984- 82502014000200009 31. P.d. Hamarapurkar, abhijeet n. Parate, 2013, HPLC method for the determination of emtricitabine and related degradation substances, Journal of chromatographic science, 51(5) , 419-24, ISSN: 0021-9665, https://doi.org/10.1093/chromsci/bms157 GTU/PHD/NIRAV SONI/189999901009 169
  • 170.
    32. Nageswara raor, ramachandra b, santhakumar k, 2013, RP-HPLC separation and characterization of unknown impurities of a novel HIV -protease inhibitor darunavir by ESI-MS and 2D NMR spectroscopy." J pharm biomed anal,5,75:186-91, Doi: 10.1016/j.jpba.2012.10.022., Epub 2012 nov 29. 10.1016/j.jpba.2012.10.022 33. Prashant s. Devrukhakar,m. Shiva shankar, g. Shankar, and r. Srinivas,2017, A stability-indicating LC-MS/MS method for zidovudine: identification, characterization and toxicity prediction of two major acid degradation products, J pharm anal,7(4),231– 236, Doi: 10.1016/j.jpha.2017.01.006. 34. Zhang lk, yang r, sheng h, helmy r, zheng j, cao y, gauthier dr jr,2016,Characterization of impurities of HIV NNRTI doravirine by UHPLC -high resolution MS and tandem MS analysis" j mass spectrum,51(10),959-968, Doi: 10.1002/jms.3807. GTU/PHD/NIRAV SONI/189999901009 170
  • 171.
    35. Sreenivasa raochitturi,ch bharathi, a.v. Raghava reddy, k chandrasekhar reddy, Impurity profile study of lopinavir and validation of HPLC method for the determination of related substances in lopinavir drug substance,2008, Journal of pharmaceutical and biomedical analysis,48(5),1430-40,doi: 10.1016/j.jpba.2008.09.0154 36. Jun he,zhi he,changyuan wei , hongjun gao, yuanqiang li , daqing che,2015,Identification, synthesis and characterization of new impurities in tenofovir" Pharmazie, 70(5),283–288,doi: 10.1691/ph.2015.4132 37. Mr. Mondhe chintaman chhagan and Mr. Dabhade p. S.,2017, RP-HPLC method development and validation for determination of atazanavir in bulk and dosage form, World journal of pharmacy and pharmaceutical sciences, 6(8),1317- 1334,ISSN:-2278-4357 38. K.srinivasu , j.venkateswara rao , n.appala raju and k.mukkanti, 2011,A validated RP-HPLC method for the determination of atazanavir in pharmaceutical dosage form, e-journal of chemistry,8(1),453-456. GTU/PHD/NIRAV SONI/189999901009 171
  • 172.
    39. S. Naazneen,a. Sridevi,2017,Stability indicating RP-HPLC method for the simultaneous estimation of atazanavir and cobicistat in bulk and tablet dosage form", IOSR journal of pharmacy and biological sciences(IOSR-JPBS),12(5),61-68,ISSN:- 2319-7676 40. A. Lakshmana rao and ms. Raghu ram,2012,Validated reverse phase HPLC method for determination of raltegravir in pharmaceutical preparations,International journal of research in pharmacy and chemistry(IJRPC),217-220,e-ISSN:- 2231-2781 41. Mukthinuthalapati Mathrusri Annapurna, Gunnam Ravi Tejal , S. Hemchand , R. Ravi Chandra Babu, 2018, Stability indicating reverse-phase high performance liquid chromatography method for the determination of raltegravir in bulk and pharmaceutical formulation, International Journal of Green Pharmacy(IJGP), 12(1),S180, ISSN:-0973- 8258 GTU/PHD/NIRAV SONI/189999901009 172
  • 173.
    42. Estan-Cerezo G,García-Monsalve A, Soriano-Irigaray L, Rodr íguez-Lucena FJ, Navarro-Ruiz A,2017, A rapid validated UV-HPLC method for the simultaneous determination of the antiretroviral compounds darunavir and raltegravir in their dosage form, rev Esp Quimioter,30(3).195-200. 43. Ajay Gupta,Swati Guttikar, Priyanka A. Shah, Gajendra Solanki,b Pranav S. Shrivastav and Mallika Sanyal,2015,Selective and rapiddetermination of raltegravir in human plasma by liquid chromatography–tandem mass spectrometry in the negative ionization, mode", J Pharm Anal, 5(2), 101–109,doi: 10.1016/j.jpha.2014.10.002 44. Method development and validation of raltegravir potassium and rilpivirine HCl by HPLC and HPTLC methods, School of Pharmaceutical Sciences Vels University, pp. 106-173 GTU/PHD/NIRAV SONI/189999901009 173
  • 174.
    45. Khagga Bhavyasri,V.Murali Balaram, R.Nageswarao, D.Rambabu,E.Sasikiran Goud, M.Ajitha,2015,Development and Validation of Forced Degradation Studies of Raltegravir using RP-HPLC and Characterization of Degradants by LC-MS/MS , Khagga Bhavyasri et al /J. Pharm. Sci. & Res,7(9),685-689,ISSN:0975-1459 46. Stefania Notari , Emanuele Nicastri, Rita Bellagamba Massimo Tempestilli Leopoldo Paolo Pucillo Pasquale Narciso ,Paolo Ascenzi, Simultaneous determination of maraviroc and raltegravir in human plasma by HPLC‐UV, UBMB Life,61(4),470–475. 47. Veena D. Singh, Sanjay J. Daharwal, 2017,Optimization of RP-HPLC Method for Simultaneous Estimation of Lamivudine and Raltegravir in Binary Mixture by Using Design of Experiment, Eurasian J Anal Chem,12(3),179–195,DOI: https://doi.org/10.12973/ejac.2017.00162a GTU/PHD/NIRAV SONI/189999901009 174
  • 175.
    48. T. LakshmiA.,Annapurna,K.R. Gupta,2015,HPLC method development and validation for determination of raltegravir in blood plasma, International Journal of Pharma and Bio Sciences,6(1),113-P120,ISSN:-0975-6299 49. Josilene Chaves ,Ruela Corrêa Cristina Helena, dos Reis Serra, Herida Salgado,2013, Stability Study of Darunavir Ethanolate Tablets Applying a New Stability-Indicating HPLC Method ,Chromatography Research International,3, 7http://dx.doi.org/10.1155/2013/834173 50. B.V. Rami Reddy, G. Jyothi, B.S. Reddy, N.V.V.S.S. Raman, K. Subhash Chander Reddy,C. Rambabu,2013,Stability-Indicating HPLC Method for the determination of darunavir ethanolate, Journal of ChromatographicScience,51(5),471–476, https://doi.org/10.1093/chromsci/bms165 GTU/PHD/NIRAV SONI/189999901009 175
  • 176.
    51. Vijya bhaskarreddy, Zulkifli yusop, Jafriah jaafar,Azami b.aris, Zaiton a majid,Khalid umar, Juhaizah talib,2016,Stability indicating UPLC-MS/MS method for rapid, simultaneous determination of six process related impurities in darunavir drug substance" J Pharm Biomed Anal.Sep 5;128,141- 148, ISSN:- 0731-7085,doi: 10.1016/j.jpba.2016.05.026 52. Venugopal n, vijaya bhaskar reddy a, madhavi g , 2014, Development and validation of a systematic UPLC-MS/MS method for simultaneous determination of three phenol impurities in ritonavir, j pharm biomed anal. 2014 mar; 90:127-33, ISSN: 0731-7085, 1873-264X, Doi: 10.1016/j.jpba.2013.11.02 GTU/PHD/NIRAV SONI/189999901009 176
  • 177.
    53. Aleem ahamed,krishnamurthy. G, bhojya naik h. S & ramesha s, 2012, Development and validation of stability indicating ultra performance liquid chromatographic method for etravirine", international journal of pharmacy and pharmaceutical sciences, int j pharm pharm sci,4 (1) , 255- 261, ISSN:- 0975-1471 https://pdfs.semanticscholar.org/788e/02af840c668b661e467065fda55adb8f7d b8.pdf 54. Mulla saira, mukhopadhyay rajendra nath , kulkarni suhas ramkrishana, bhure sudesh, iyer kris, hnansynthesis,2014,Isolation and characterization of efavirenz in-process impurity due to the presence of tetrahydrofuran as solvent", International journal of pharmacy and pharmaceutical sciences,6(1),426-431,ISSN:- 0975 - 1491 GTU/PHD/NIRAV SONI/189999901009 177
  • 178.
    55. B. ValliPurnima, M. Santha Kumari , G. Ramu, T. Vijaya Bhaskara Reddy, D. Ramachandran,2016, RP-HPLC method development for the assay and degradation study of cobicistat and atazanavir sulphate in bulk and combined dosage form" European Journal of Biomedical and Pharmaceutical sciences (EJBPS), 3(5),450- 461,ISSN 2349-887 56. Pratik k. Vora, prof. Suresh c. Ameta, dr. Mrunal krishnarao shirsat,2016,RP-HPLC method development for the assay and degradation study of cobicistat and atazanavir sulphate in bulk and combined dosage form", European Journal of Biomedical and Pharmaceutical Sciences (EJBPS),5 (4 ),111-132, ISSN 2349-8870 57. V sai sirisha, S K Mastannama,G alekhya,K haritha,V arun babu, 2014,New Validated RP-HPLC Method for the estimation of darunavir in bulk and its dosage form" International Journal research and pharmacy,5(1),13-16,ISSN:-2230- 8407 GTU/PHD/NIRAV SONI/189999901009 178
  • 179.
    58. Available: Wikipedia,atazanavir sulfate, https://www.wikidata.org/wiki/Q27114238 59. Available: PubChem, https://pubchem.ncbi.nlm.nih.gov 60. Drug bank, Available: https://www.drugbank.ca/drugs/DB01072, [Accessed 26 December 2019]. 61. Available: WIPO International Patent Classification, http://www.wipo.int/classifications/ipc/ 62. Drugs.com, Atazanavir sulfate, Available: https://www.drugs.com/monograph/atazanavir-sulfate.html#r238 [Accessed on 22 May, 2019 ]. 63. Piliero PJ. Atazanavir: a novel HIV-1 protease inhibitor. Expert Opin Investig Drugs. 2002; 11:1295-1301 http://www.ncbi.nlm.nih.gov/pubmed/12225250?dopt=AbstractPlus GTU/PHD/NIRAV SONI/189999901009 179
  • 180.
    64. https://aksci.com/item_detail.php?cat=N349 65. Singh,Janak; Pudipeddi, Madhusudhan; Lindrud, Mark D. Bisulfate salt of HIV protease inhibitor. 66. Xu, Zhongmin; Singh, Janak; Schwinden, Mark D.; Zheng, Bin; Kissick, Thomas P.; Patel, Bharat; Humora, Michael J.; Quiroz, Fernando; Dong, Lin; Hsieh, Dau-Ming; et al Process Research and Development for an Efficient Synthesis of the HIV Protease Inhibitor BMS-232632 (2002), Organic Process Research & Development, 6(3),323-328 67. Kim, Soojin; Lotz, Bruce T.; Malley, Mary F.; Gougoutas, Jack Z.; Davidovich, Martha; Srivastava, Sushil Synthesis of atazanavir bisulfate and preparation and analysis of novel crystalline forms for administration for treatment of HIV PCT Int. Appl. (2005), WO 2005108349 A2 20051117 GTU/PHD/NIRAV SONI/189999901009 180
  • 181.
    68. Piliero PJ.Atazanavir:a novel HIV-1 protease inhibitor (2002), Expert Opin Investig Drugs, 11(9):1295-301. 69. Karlgren M, Vildhede A, Norinder U, Wisniewski JR, Kimoto E, Lai Y, Haglund U, Artursson P (2012), Classification of inhibitors of hepatic organic anion transporting polypeptides (OATPs): influence of protein expression on drug-drug interactions. J Med Chem, 55(10),4740-63. doi: 10.1021/jm300212s. Epub 2012 [Accessed on May 15. [PubMed:22541068]] 70. BOC Science, Atazanavir and Impurities, Available: https://www.bocsci.com/im-atazanavir-and-impurities-list- 366.html 71. Syn Zeal, Atazanavir, Available: https://www.synzeal.com/rac- atazanavir-impurity-9-5 GTU/PHD/NIRAV SONI/189999901009 181
  • 182.
    72. Merck IRspectrum table & chart, Available on: https://www.sigmaaldrich.com/technical-documents/articles/biology/ir-spectrum- table.html 73. Indian Pharmacopoeia-2018, Crown Copy, FTIR of Atazanavir sulfate, Volume I, pp 419. 74. K.Geetha Bhavania K.Bala Murali Krishnac N.Srinivasub D.Ramachandranc N.V.V.S.S Ramand B.Hari Babuc, Determination of genotoxic impurity in atazanavir sulphate drug substance by LC–MS, 2017,Journal of Pharmaceutical and Biomedical Analysis,132 (5),156-158, https://doi.org/10.1016/j.jpba.2016.09.025 GTU/PHD/NIRAV SONI/189999901009 182
  • 183.