Processor history
1978-81 1984
8086/8088 80286
1987-88
80386 DX/SX
1990-92
80486 SX/DX
1993-95
Pentium
1997
Pentium MMX
1 2 3 4 5 5+
Itanium dual core
1995
Pentium Pro
1997
Pentium II
20011999
Pentium III
2001
Pentium 4
1997
Mobile Pentium
6 6+ 7+ 87
2006-9
Itanium Core duo i3
2010
i5
2012
i7
2013
9 10 11 12
i3,i5,i7….
No. of cores- 2 – i3
No. of cores- 4 – i5.
No. of cores- 4 – i7
Internal snap of i7
Features of i7 Micro processor
 Quad Core Processor
 — Supports 4 core on single die
 — 3 level (L1,L2,L3)cache
 — 8 dedicated threads for multitasking and multithreaded operation
 Integrated memory controller
 — Supports DDR3( Double data RAM)
 — DDR3 used for storage at high speed
 — Allows I/O bus to run 4 times faster
 Execute Disable Bit
 — Provides enhanced virus protection
 — Execute Disable Bit allows memory to be marked as executable or
non executable
 — it raises an error to OS if code is run in non executable memory


Features of i7 Micro processor
 Hyper threading technology
 — one physical processor seems like two logical processor
 — improves performance in multitasking
 — execution unit ,caches, buses are shared
 —logical processor has data reg, segment reg, control reg, debug reg
 — i7 processor can process 2 thread simultaneously
 — it appears to OS as 8 CPUs
 Turbo Boost Technology
 — allows processor to run faster than base operating frequency
 — power of passives cores are provided to the active cores
 — it can increase frequency of all 4 cores till they can handle current
payload
 — it does not require any hardware support
 — It can enable/disable by OS and BIOS
Features of i7 Micro processor
 Enhanced speed step technology
 — running processor at high clock speeds for better performance
 — If operating on low frequency, less heat generated then less power
consumption
 Intel Quick Path Interconnect(QPI)
 — used to link processor and system components
 — provide higher memory performance and flexibility
 — replaces front side bus
 — QPI high speed data transfer up to 25.6 Gbps
 —Concurrent bi-directional traffic
 Virtualization technology
 — one hardware platform to function a multiple virtual platform
 Trusted Execution technology
 —hardware based mechanism to help protect against s/w based attacks
 —It helps to protect the confidentiality and integrity of data
 —by enabling trusted environment application can run in their own space



Features of i7 Micro processor
Smart cache and cache memory
— 3 level (L1,L2,L3)cache
— level 1 L1 cache 32 KB each (instruction and data)
— level 2 L2 cache 256 KB ( combined instruction and data)
— level 3 L3 cache 8 MB ( used for communication for
different cores of processor)
Inclusive shared 8 MB L3 cache
L2 cache 256 kb
L1 cache 32 kb
Core 1
L2 cache 256 kb
L1 cache 32 kb
Core 2
L2 cache 256 kb
L1 cache 32 kb
Core 3
L2 cache 256 kb
L1 cache 32 kb
Core 0
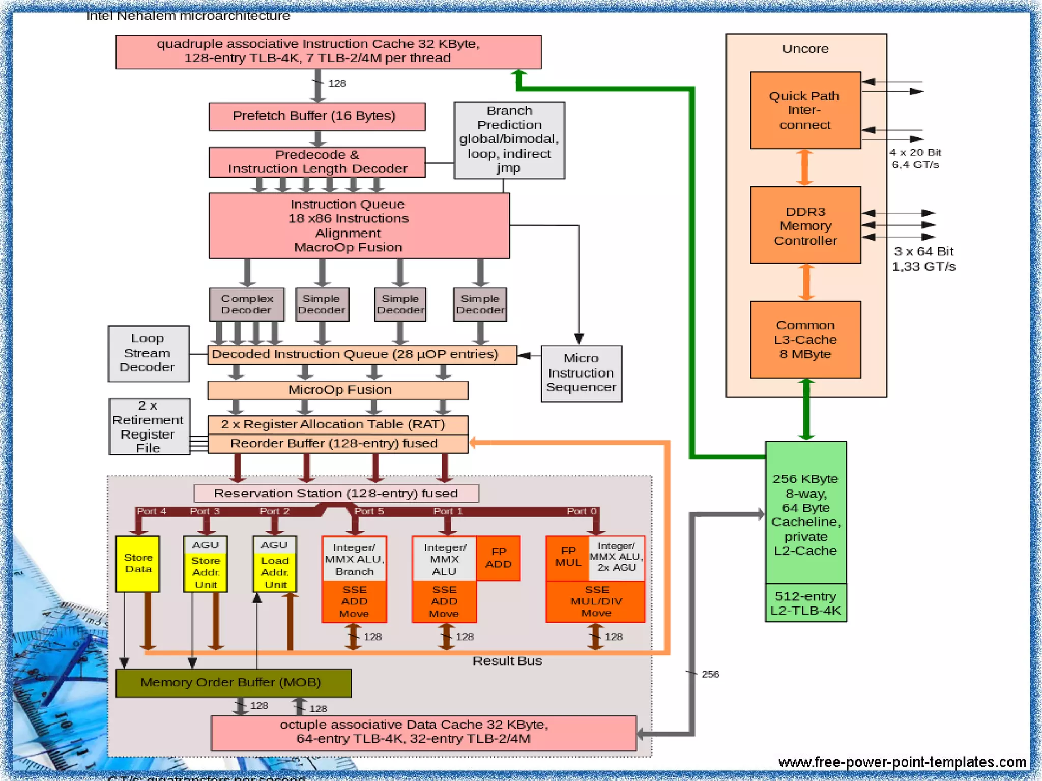
Block Diagram of i7 Micro processor
Architecture of one core of i7 processor
Inclusive shared 8 MB L3 cache
L2 cache 256 kb
L1 cache 32 kb
Core 1
L2 cache 256 kb
L1 cache 32 kb
Core 2
L2 cache 256 kb
L1 cache 32 kb
Core 3
L2 cache 256 kb
L1 cache 32 kb
Core 0
Quick path Interconnect interface (QPI), Integrated Memory Controller
Execution
Engine
L2 cache 256 kb
Execution Engine Execution
Engine
Execution
Engine
Registers f i7 Micro processor
 16 GPRS 64 bit wide
 6 segment reg 16 bit wide
 Rflag reg 64 bit wide
 RIP reg 64 bit
 8 MMX reg 64 bit wide
 16 XMM registers 128 bit wide
 MXCSR reg 32 bit wide
 8 FPU data reg 80 bit wide
 1 control reg 16 bit wide
 1 status reg 16 bit wide
 1 tag reg 16 bit wide
 11 bit opcode reg
 64 bit FPU data pointer reg
 64 bit FPU instruction pointer reg

I7 processor

  • 1.
  • 2.
    1978-81 1984 8086/8088 80286 1987-88 80386DX/SX 1990-92 80486 SX/DX 1993-95 Pentium 1997 Pentium MMX 1 2 3 4 5 5+
  • 3.
    Itanium dual core 1995 PentiumPro 1997 Pentium II 20011999 Pentium III 2001 Pentium 4 1997 Mobile Pentium 6 6+ 7+ 87
  • 4.
    2006-9 Itanium Core duoi3 2010 i5 2012 i7 2013 9 10 11 12
  • 5.
    i3,i5,i7…. No. of cores-2 – i3 No. of cores- 4 – i5. No. of cores- 4 – i7
  • 6.
  • 7.
    Features of i7Micro processor  Quad Core Processor  — Supports 4 core on single die  — 3 level (L1,L2,L3)cache  — 8 dedicated threads for multitasking and multithreaded operation  Integrated memory controller  — Supports DDR3( Double data RAM)  — DDR3 used for storage at high speed  — Allows I/O bus to run 4 times faster  Execute Disable Bit  — Provides enhanced virus protection  — Execute Disable Bit allows memory to be marked as executable or non executable  — it raises an error to OS if code is run in non executable memory  
  • 8.
    Features of i7Micro processor  Hyper threading technology  — one physical processor seems like two logical processor  — improves performance in multitasking  — execution unit ,caches, buses are shared  —logical processor has data reg, segment reg, control reg, debug reg  — i7 processor can process 2 thread simultaneously  — it appears to OS as 8 CPUs  Turbo Boost Technology  — allows processor to run faster than base operating frequency  — power of passives cores are provided to the active cores  — it can increase frequency of all 4 cores till they can handle current payload  — it does not require any hardware support  — It can enable/disable by OS and BIOS
  • 9.
    Features of i7Micro processor  Enhanced speed step technology  — running processor at high clock speeds for better performance  — If operating on low frequency, less heat generated then less power consumption  Intel Quick Path Interconnect(QPI)  — used to link processor and system components  — provide higher memory performance and flexibility  — replaces front side bus  — QPI high speed data transfer up to 25.6 Gbps  —Concurrent bi-directional traffic  Virtualization technology  — one hardware platform to function a multiple virtual platform  Trusted Execution technology  —hardware based mechanism to help protect against s/w based attacks  —It helps to protect the confidentiality and integrity of data  —by enabling trusted environment application can run in their own space   
  • 10.
    Features of i7Micro processor Smart cache and cache memory — 3 level (L1,L2,L3)cache — level 1 L1 cache 32 KB each (instruction and data) — level 2 L2 cache 256 KB ( combined instruction and data) — level 3 L3 cache 8 MB ( used for communication for different cores of processor) Inclusive shared 8 MB L3 cache L2 cache 256 kb L1 cache 32 kb Core 1 L2 cache 256 kb L1 cache 32 kb Core 2 L2 cache 256 kb L1 cache 32 kb Core 3 L2 cache 256 kb L1 cache 32 kb Core 0
  • 11.
    Block Diagram ofi7 Micro processor Architecture of one core of i7 processor Inclusive shared 8 MB L3 cache L2 cache 256 kb L1 cache 32 kb Core 1 L2 cache 256 kb L1 cache 32 kb Core 2 L2 cache 256 kb L1 cache 32 kb Core 3 L2 cache 256 kb L1 cache 32 kb Core 0 Quick path Interconnect interface (QPI), Integrated Memory Controller Execution Engine L2 cache 256 kb Execution Engine Execution Engine Execution Engine
  • 13.
    Registers f i7Micro processor  16 GPRS 64 bit wide  6 segment reg 16 bit wide  Rflag reg 64 bit wide  RIP reg 64 bit  8 MMX reg 64 bit wide  16 XMM registers 128 bit wide  MXCSR reg 32 bit wide  8 FPU data reg 80 bit wide  1 control reg 16 bit wide  1 status reg 16 bit wide  1 tag reg 16 bit wide  11 bit opcode reg  64 bit FPU data pointer reg  64 bit FPU instruction pointer reg