APPROACH TO A CASE OF
HYPONATREMIA &
HYPERNATREMIA
Presented by: Dr Sandhya Chauhan
PG Resident IInd year
Moderator: Dr Vishvanayak Sir
Professor, Dept. of Medicine
COMPOSITION OF BODY FLUIDS
• Water is the most abundant constituent in the body. Total body
water (TBW):
• 60% of body weight in men & 50% in women,
• 2/3 is ICF & 1/3 is ECF,
• 1/4 of ECF is intravascular & 3/4 is interstitial.
• For example, in healthy male of 70kg;
• TBW: 0.6 x 70= 42L
• ICF: 2/3 of TBW = 2/3 x 42 = 28L
• ECF: 1/3 of TBW = 1/3 x 42 = 14L
• Intravascular: 1/4 of ECF = 1/4 x 14 = 3.5L
• Interstitial: 3/4 of ECF = 3/4 x 14 = 10.5L.
• Fluid movement between the intravascular and interstitial spaces
occurs across the capillary wall and is determined by Starling forces,
i.e.;
• Capillary Hydraulic Pressure,
• Colloid Osmotic Pressure.
• The solute (osmoles) concentration of a fluid is known as its
osmolality, expressed as milliosmoles per kilogram of water
(mOsm/kg).
• The major ECF osmoles are Sodium ion and its accompanying
anions, such as Chloride ion & Bicarbonate ion, whereas Potassium
ion & organic phosphate esters (ATP, creatine phosphate, and
phospholipids) are the predominant ICF osmoles.
SODIUM REGULATION
• Sodium is most prevalent cation in ECF, normal concentration in
ECF is 135mEq/L to 145mEq/L, while in ICF is 10mEq/L to
12mEq/L. Sodium is responsible for 85 to 90% of total osmolality of
ECF.
• Sodium daily requirment is 75mEq to 175mEq sodium/day, typical
5gm salt in diet, provides 2gm sodium, which is equal to 86mEq
sodium/day.
• Major functions of sodium are:
• involved in osmotic pressure & water balance maintenance,
• involved in acid base balance maintenance,
• involved in forming bicarbonate buffer system & phosphate
buffer system,
• involved in blood pressure regulation,
• involved in muscle excitability,
• involved in cell membrane permeability,
• involved in intestinal absorption of glucose, galactose & amino
acid,
• involved in formation of bile salts,
• also a major inorganic component of many secretions like
salivary secretions, gastric secretions, pancreatic secretions &
intestinal secretions.
• Sodium metabolism largely depends on body Aldosterone activity
& Vasopressin release.
• Normal human body fluid osmolality between 280mOsm/kg to
295mOsm/kg.
• Vasopressin, specifically known as Arginine Vasopressin (AVP),
also known as Anti-Diuretic Hormone (ADH), secretion is
stimulated by;
• systemic osmolality increases above a threshold level of
~285mOsm/kg,
• changes in blood volume and blood pressure,
• a number of other nonosmotic stimuli have potent activating
effects on osmosensitive neurons and AVP release, including
nausea, intracerebral angiotensin II, serotonin, and multiple
drugs.
• AVP has a half-life in the circulation of only 10–20 min; thus,
changes in ECF volume and/or circulating osmolality can rapidly
affect water homeostasis.
• Other hormones increasing sodium reabsorption are:
• Renin:
• Released from the juxta-glomerular apparatus of the
kidney.
• Release is stimulated by:
• raised sympathetic tone,
• falling plasma volume,
• certain prostaglandins (such as PGE2).
• No direct effects promoting sodium retention, it controls the
renin-angiotensin-aldosterone axis.
• Angiotensin II:
• Levels rise as result of renin release.
• In turn, it stimulates the release of aldosterone.
• Also increases tone in the efferent glomerular arteriole.
• The net effect is to enhance sodium reabsorption from the
proximal tubule.
• Aldosterone:
• Steroid hormone released from the adrenal cortex.
• End product of the renin-angiotensin-aldosterone system
(RAAS).
• Acts on the distal tubule and collecting duct to increase
sodium and water reabsorption (proportionately more sodium
than water).
• Hormones increasing sodium excretion:
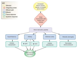
• Atrial Natriuretic Peptide (ANP):
• A small peptide produced from the atrial wall as a result of atrial
stretching due to hypervolaemia.
• Acts to increase sodium (and hence water) excretion by
increasing GFR and blocking sodium reabsorption in the
proximal collecting duct.
• Renal Natriuretic Peptide (Urodilatin).
• Other factors secreted by the hypothalamus, termed brain
natriuretic peptides (BNP), may have similar roles.
• Serum sodium concentration regulation physiology:
• Thirst center is located in the anterolateral center of the
Hypothalamus.
• Stimulation of thirst center leads to ADH secretion.
• Secretion of ADH is triggered by increase in osmolality by
approximately 1% or the volume or pressure of the vascular
system.
• This increases the passive absorption of water and urea
concentrating the urine.
Stimulation of thirst
Renal handling of filtered
sodium
Feedback mechanism of
Renin-Angiotensin-
Aldosterone
Secretion of ADH
Increase in osmolality is
the main driving force,
which is sufficient if
osmolality increases by
2-3 %
Cause retention of
sodium in response of
decreased osmolarity
A decrease in blood
pressure or volume by
10-15 %
Cause retention of
sodium, hence water
reabsorption
SODIUM DISORDERS
• Disorders of serum sodium concentration are caused by
abnormalities in water homeostasis, leading to changes in the
relative ratio of sodium concentration to body water.
• Sodium disorder can be due to fall in sodium concentration or rise
in sodium concentration, i.e.,
• Hyponatremia is defined as a plasma sodium concentration less
than 135mEq/L.
• Hypernatremia is defined as a plasma sodium concentration
more than 145mEq/L.
HYPONATREMIA
• Hyponatremia is defined as a plasma Sodium concentration less
than 135mEq/L.
• Joint European guidelines classify hyponatremia in adults according
to serum sodium concentration, as follows:
• Mild: 130-134mEq/L
• Moderate: 125-129mEq/L
• Profound: <125mEq/L.
• This disorder is almost always the result of an increase in
circulating AVP and/or increased renal sensitivity to AVP,
combined with an intake of free water; a notable exception is
hyponatremia due to low solute intake.
• Any process that limits the elimination of water or expands the
volume around a fixed sodium content may lead to a decrease in
sodium concentration, actually or relatively.
• Symptoms range from nausea and malaise, with mild reduction in
the serum sodium, to lethargy, decreased level of consciousness,
headache, and (if severe) seizures and coma.
• Hyponatremia is classified according to volume status, as follows:
• Hypovolemic hyponatremia: decrease in total body water with
greater decrease in total body sodium,
• Euvolemic hyponatremia: normal body sodium with increase in
total body water,
• Hypervolemic hyponatremia: increase in total body sodium
with greater increase in total body water.
• Hyponatremia can be further sub-classified according to effective
osmolality, as follows:
• Hypotonic hyponatremia,
• Isotonic hyponatremia,
• Hypertonic hyponatremia.
• Hyponatremia can be clinically subdivided depending on the degree
of hyponatremia;
• Mild hyponatremia, i.e, serum sodium level 125mEq/L to
135mEq/L. It is usually asymptomatic or associated with
malaise or nausea.
• Moderate hyponatremia, i.e, serum sodium level 115mEq/L to
125mEq/L. It is usually associated with malaise, nausea,
headache, lethargy, confusion.
• Severe hyponatremia, i.e., serum sodium level less than
115mEq/L. It is usually associated with lethargy, confusion,
obtundation, seizures, stupur or COMA.
• Hyponatremia is also differentiated on the basis of duration of
onset;
• Acute hyponatremia: developing in less than 48 hours of
duration,
• Chronic hyponatremia: developed since more than 48 hours
duration.
HYPOVOLEMIC HYPONATREMIA
• True volume depletion. Patient dehydrated; reduction in total body
sodium exceeds reduction in total body water.
• Clinical features:
• Thirsty
• Dry mucus membrane
• Decreased skin turgor
• Tachycardia
• Decreased urine output
• Hypotension.
• Diuretics:
mainly thiazide diuretics
acts on sodium-chloride co-transporter in DCT
leads to loss of sodium
sodium drags water with it
increased water & sodium excretion
natriuresis = diuresis
ADH will retain some water
Hypovolemic Hyponatremia.
• Vomiting:
Loss of water = hypovolemia
Hcl loss = alkalemia
Increased pH
Loss of bicarbonate ion as sodium bicarbonate
Hypovolemic Hyponatremia.
• Diarrhea:
• Direct water loss & sodium bicarbonate loss, leading to
Hypovolemic Hyponatremia.
• Hypoaldosteronism:
• Decreased Aldosterone activity on DCT & CD
• Decreased expression of sodium-potassium ATPase & ENAC
channels.
• Increased sodium excretion
• Natriuresis = Diuresis
• Hypovolemic Hyponatremia.
• Sweating:
• Loss of sodium & water through sweat glands.
• Burns:
• Loss of sodium & water through soft tissue & skin surface.
• Pancreatitis:
• Loss of sodium & water to third space, i.e., outside intravascular
space or interstitial space.
• Cerebral salt wasting:
• Rare cause of hypovolemic hyponatremia and inappropriate
natriuresis in association with intracranial disease.
• Associated disorders include subarachnoid hemorrhage,
traumatic brain injury, craniotomy, encephalitis and meningitis.
• Cerebral salt wasting typically responds to aggressive sodium-
chloride repletion.
HYPERVOLEMIC HYPONATREMIA
• Low serum osmolality, low solute in plasma, due to re-distribution
of water into extracellular space.
• An increase in total-body sodium-chloride that is accompanied by
a proportionately greater increase in total-body water, leading to a
reduced plasma sodium concentration relatively.
• This is characterized by clinically detectable edema or ascites that
signifies an increase in total body water and sodium.
• Paradoxically, however, a decrease in the effective circulating
volume, critical for tissue perfusion, stimulates the same
pathophysiologic mechanism of impaired water excretion by the
kidney that is observed in hypovolemic hypotonic hyponatremia.
• Commonly encountered examples include liver cirrhosis, congestive
heart failure, nephrotic syndrome, and severe hypoproteinemia
(albumin level < 1.5-2gm/dL).
• Congestive heart failure: Heart Failure
Decreased Cardiac Output
Decreased Cerebral
Perfusion
Increased Thirst Increased ADH Release
Water Retention
Hypervolemic
Hyponatremia
Decreased Osmolality
• Features of congestive heart failure:
• Raised JVP
• Crackles on lung auscultation
• Dyspnea
• Cough
• Swelling over lower limbs.
• Liver cirrhosis
Decreased
protein/albumin
production
Interstitial Leak
Decreased
Intravascular
Colloidal pressure
Decreased
Intravascular
Protein Content
Edema
Decreased Cardiac Output
Portal Hypertension
Decreased Venous Return
• Nephrotic syndrome
• Injury to the glomerulus
• Loss of albumin in urine.
• Chronic renal failure
• Decreased renal perfusion
• Decreased GFR
• RAAS Activation
• Sodium & Water retention.
In CHF, Liver Cirrhosis &
Nephrotic syndrome, tubules in
nephrons are working, can
reabsorb sodium, hence, urinary
sodium will be low. But in CRF,
tubules in nephrons are not
working hence, urinary sodium
will be high.
EUVOLEMIC HYPONATREMIA
• Euvolemic hyponatremia can occur in moderate to severe
hypothyroidism, with correction after achieving a euthyroid state.
• Severe hyponatremia can also be a consequence of secondary
adrenal insufficiency due to pituitary disease; whereas the deficit in
circulating aldosterone in primary adrenal insufficiency causes
hypovolemic hyponatremia, the predominant glucocorticoid
deficiency in secondary adrenal failure is associated with euvolemic
hyponatremia.
• The SIADH is the most frequent cause of euvolemic hyponatremia.
• Four distinct patterns of AVP secretion have been recognized in
patients with SIAD, independent for the most part of the underlying
cause.
• Unregulated, erratic AVP secretion: no obvious correlation
between serum osmolality and circulating AVP levels.
• Failure to suppress AVP secretion at lower serum osmolalities.
• Reset osmostat: with a lower threshold osmolality and a left-
shifted osmotic response curve.
• Essentially no detectable circulating AVP, suggesting either a
gain in function in renal water reabsorption or a circulating
antidiuretic substance that is distinct from AVP. (Gain-in-
function mutations of a single specific residue in the V2 AVP
receptor have been described in some of these patients, leading
to constitutive activation of the receptor in the absence of AVP
and nephrogenic SIAD).
• Strictly speaking, patients with SIADH are not euvolemic but are
sub-clinically volume-expanded, due to AVP-induced water and
sodium-chloride retention.
• AVP escape mechanisms invoked by sustained increases in AVP
serve to limit distal renal tubular transport, preserving a modestly
hypervolemic steady state.
LOW SOLUTE INTAKE &
HYPONATREMIA
• Hyponatremia can occasionally occur in patients with a very low
intake of dietary solutes.
• Classically, this occurs in alcoholics whose sole nutrient is beer,
hence the diagnostic label of Beer Potomania; beer is very low in
protein and salt content, containing only 1-2mEq/L of sodium.
• The syndrome has also been described in non-alcoholic patients with
highly restricted solute intake due to nutrient-restricted diets, e.g.,
extreme vegetarian diets.
• Patients with hyponatremia due to low solute intake typically
present with a very low urine osmolality (<100–200mOsm/kg) with
a urine sodium concentration that is <10–20mEq/L.
PSEUDO HYPONATREMIA
• Pseudo Hyponatremia is divided on the basis of body fluid
osmolarity, i.e.;
• Normal Osmolarity,
• High Osmolarity.
• Normal Osmolarity:
• Due to a measurement error which can result when the solid
phase of plasma (that due to lipid and protein) is increased.
• Typically caused by hyper-triglyceridaemia or para-
proteinaemia.
• High Osmolarity:
• Translocational hyponatraemia occurs when an osmotically
active solute that cannot cross the cell membrane is present in
the plasma.
• In the case of the insulino-paenic diabetic patient, glucose cannot
enter cells and hence water is displaced across the cell
membrane, dehydrating the cells and diluting the sodium in the
serum.
• This is also the cause of hyponatremia seen in the TURP
syndrome, in which glycine is inadvertently infused to the same
effect.
HYPERTONIC HYPONATREMIA
• These patients have normal total body sodium and a dilutional drop
in the measured serum sodium due to the presence of osmotically
active molecules in the serum, which causes a water shift from the
intracellular compartment to the extracellular compartment.
• Glucose produces a drop in the serum sodium level of 1.6 mEq/L for
each 100 mg/dL of serum glucose greater than 100 mg/dL.This
relationship is nonlinear, with greater reduction in plasma sodium
concentrations with glucose concentrations over 400 mg/dL, making
2.4 mEq/L for each 100 mg/dL increase in glucose over 100 mg/dL.
• Other examples of osmotically active molecules include mannitol
(often used to treat brain edema) or maltose (used with intravenous
immunoglobulin administration).
NORMOTONIC HYPONATREMIA
• Severe hyper-lipidemia & para-proteinemia can lead to low
measured serum sodium concentrations with normal serum
osmolality.
• Normally, the plasma water comprises 92-94% of plasma volume.
The plasma water fraction falls with an increase in fats and
proteins. The measured sodium concentration in the total plasma
volume is respectively reduced, although the plasma water sodium
concentration and plasma osmolality are unchanged.
• This artifactual low sodium (so-called pseudohyponatremia) is
secondary to measurement by flame photometry. It can be avoided
by direct ion-selective electrode measurement.
• Hyponatremia after transurethral resection of the prostate
(TURP) or hysteroscopy is caused by absorption of irrigants,
glycine, sorbitol, or mannitol, contained in nonconductive flushing
solutions used for these procedures.
• The degree of hyponatremia is related to the quantity and rate of
fluid absorbed. The plasma osmolality is also variable and changes
over time.
• The presence of a relatively large osmolal gap due to excess
organic solute is diagnostic in the appropriate clinical setting.
• Hemodialysis, which will correct the hyponatremia and remove
glycine and its toxic metabolites, can be used in patients with end-
stage renal disease. Use of isotonic saline as an irrigant instead of
glycine with the new bipolar resectoscope for TURP in high-risk
patients could avoid this complication.
HYPOTONIC HYPONATREMIA
• Urine osmolality greater than 100mOsm/kg, generally greater
than 400-500mOsm/kg with normal renal function. Urinary
sodium concentrations are also typically greater than 20 mEq/L on
a normal salt diet.
• Serum uric acid levels are generally reduced; this is due to reduced
tubular uric acid reabsorption, which parallels the decrease in
proximal tubular sodium reabsorption associated with central
volume expansion.
• These findings are also found in a renal salt wasting process. This
similarity makes the differentiation between salt wasting and
SIADH difficult except that in renal wasting, one would expect to
find a hypovolemic state.
• Reset osmostat is another important cause of normovolemic
hypotonic hyponatremia. This may occur in elderly patients and
during pregnancy.
• These patients regulate their serum osmolality around a reduced set
point; however, in contrast to patients with SIADH (who also have a
downward resetting of the osmotic threshold for thirst), they are
able to dilute their urine in response to a water load to keep the
serum osmolality around the preset low point.
• Severe hypothyroidism (unknown mechanism, possibly secondary
to low cardiac output and glomerular filtration rate) and adrenal
insufficiency are also associated with nonosmotic vasopressin
release & impaired sodium reabsorption, leading to hypotonic
hyponatremia.
• Hyponatremia associated with cortisol deficiency, such as primary
or secondary hypoadrenalism, commonly presents subtly and may
go undiagnosed.
• A random cortisol level check, especially in acute illness, can be
misleading if the level is normal (when it should be high).
• Testing for adrenal insufficiency and hypothyroidism should be part
of the hyponatremic workup, as the disorders respond promptly to
hormone replacement. Depending on the etiology, mineralocorticoid
will also need replacement.
• Hospitalized patients who are infected with human
immunodeficiency virus (HIV) have a high incidence of
hyponatremia.
• In these cases, hyponatremia is usually due to at least one of the
following three disorders associated with an increased ADH
level:
• Increased release of ADH due to malignancy, to occult or
symptomatic infection of the central nervous system, or to
pneumonia resulting from infection with Pneumocystis
jirovecii or other organisms.
• Effective volume depletion secondary to fluid loss from the
gastrointestinal tract, due primarily to infectious diarrhea.
• Adrenal insufficiency often due to an adrenalitis, an
abnormality that may be infectious in origin, perhaps being
induced by cytomegalovirus, Mycobacterium avium-
intracellulare, or HIV itself.
• Other causes:
• Iatrogenic infusion of hypotonic fluids, inappropriate
administration of hypotonic intravenous fluids, i.e., hospital-
acquired acute hyponatremia, common among hospitalized
children and adults.
• Severe malnutrition seen in weight-conscious women (low
protein, high water intake diet) is a special condition in which a
markedly decreased intake of solutes occurs.
• Beer drinker's potomania, because a diet consisting primarily
of beer is rich in free water but solute poor.
• Compulsive intake of large amounts of free water exceeding
the diluting capacity of the kidneys (>20 L/d), even with a
normal solute intake of 600-900 mOsm/d, but in contrast to
SIADH, the urine is maximally dilute.
• In addition to a central defect in thirst regulation, which plays
an important role in the pathogenesis of primary polydipsia,
different abnormalities in ADH regulation have been identified
in psychotic patients, all impairing free water excretion.
MISCELLANEOUS TYPES
• Acute hyponatremia is associated with ultra-endurance athletes and
marathon runners.
• With women making up a higher percentage, the strongest single
predictor is weight gain during the race correlating with
excessive fluid intake.
• Longer racing time and body mass index extremes are also
associated with hyponatremia, whereas the composition of fluids
consumed (plain water rather than sports drinks containing
electrolytes) is not.
• Oxidization of glycogen and triglyceride during a race is
associated with the production of bound water, which then
becomes an endogenous, electrolyte-free water infusion
contributing to hyponatremia induced by water ingestion in
excess of water losses.
• It should be noted that some collapsed runners are
normonatremic or even hypernatremic, making blanket
recommendations difficult.
• Athletes should rely on thirst as their guide for fluid
replacement and avoid fixed, global recommendations for water
intake.
• Symptomatic hyponatremic patients should receive 100 mL of
3% sodium chloride over 10 minutes in the field before
transportation to hospital. This maneuver should raise the plasma
sodium concentration an average of 2-3mEq/L.
• Non-steroidal anti-inflammatory drug (NSAID) use may increase
the risk of development of hyponatremia by strenuous exercise by
inhibiting prostaglandin formation.
• Prostaglandins have a natriuretic effect. Prostaglandin
depletion increases sodium-chloride reabsorption in the thick
ascending limb of Henle.
• Prostaglandin depletion also increases ADH action in the
collecting duct, leading to impaired free water excretion.
• Symptomatic and potentially fatal hyponatremia can develop with
rapid onset after ingestion of the designer drug ecstasy (methylene-
dioxy-meth-amphetamine, or MDMA).
• A marked increase in water intake via direct thirst stimulation, as
well as inappropriate secretion of ADH, contributes to the
hyponatremia seen with even small amount of drug intake.
• Nephrogenic syndrome of inappropriate antidiuresis (or
NSIAD) is an SIADH-like clinical and laboratory picture seen in
male infants who present with neurologic symptoms secondary to
hyponatremia but who have undetectable plasma arginine
vasopressin (AVP) levels.
• This hereditary disorder is secondary to mutations in the V2
vasopressin receptor.
• Mutations in the V2 vasopressin receptor results in
constitutive activation of the receptor with elevated cAMP
production in the collecting duct principle cells.
• Treatment of NSIAD poses a challenge. Water restriction
improves serum sodium levels and osmolality in infants, but it
limits calorie intake in these formula-fed infants.
• The use of demeclocycline or lithium is potentially limited
because of adverse effects. The current therapy of choice is fluid
restriction and the use of oral urea to induce an osmotic
diuresis.
HYPONATREMIC HYPERTENSIVE
SYNDROME
• Hyponatremic hypertensive syndrome, a rare condition, consists
of severe hypertension associated with renal artery stenosis,
hyponatremia, hypokalemia, severe thirst, and renal dysfunction
characterized by natriuresis, hypercalciuria, renal glycosuria, and
proteinuria.
• Angiotensin-mediated thirst coupled with nonosmotic release
of vasopressin provoked by angiotensin II and/or hypertensive
encephalopathy are likely mechanisms for this syndrome.
• Sodium depletion due to pressure natriuresis and potassium
depletion due to hyperaldosteronism with high plasma renin
activity are also likely to play a role in the pathogenesis of
hyponatremia.
• The abnormalities resolve with correction of the renal artery
stenosis.
CLINICAL FEATURES OF
HYPONATREMIA
• Severity of symptoms depends upon the severity of hyponatremia
and the rate at which the sodium concentration is lowered, i.e.;
• Acute: develops in 48 hours or less. Subjected to more severe
degrees of cerebral edema.
• Chronic: develops over 48 hours and brain edema is less and is
well tolerated.
• The signs and symptoms are due to increase in volume of ICF and
increase in volume of brain cells rather than decrease in serum
sodium.
• Signs And Symptoms of Hyponatremia:
• Central Nervous System:
• Mild: Apathy, Headache, Lethargy.
• Moderate: Disorientation, Psychosis, Agitation, Ataxia,
Confusion.
• Severe: Stupor, Coma, Pseudobulbar palsy, Tentorial
herniation, Cheyne-Stokes respiration, Death.
• Gastrointestinal System:
• Anorexia, Nausea, Vomiting.
• Musculoskeletal System:
• Cramps, Diminished deep tendon reflexes.
• Acute hyponatremic encephalopathy ensues when these volume
regulatory mechanisms are overwhelmed by a rapid decrease in
tonicity, resulting in acute cerebral edema.
• Early symptoms can include nausea, headache, and vomiting.
• However, severe complications can rapidly evolve, including
seizure activity, brainstem herniation, coma, and death.
• A key complication of acute hyponatremia is normocapneic or
hypercapneic respiratory failure; the associated hypoxia may
amplify the neurologic injury.
• Normocapneic respiratory failure in this setting is typically due
to noncardiogenic, neurogenic pulmonary edema, with a normal
pulmonary capillary wedge pressure.
• Acute symptomatic hyponatremia is a medical emergency,
occurring in a number of specific settings.
• Exercise-associated hyponatremia, an important clinical issue at
marathons and other endurance events, has similarly been linked to
both a nonosmotic increase in circulating AVP and excessive free
water intake.
• The recreational drugs Molly and ecstasy, which share an active
ingredient (MDMA, 3,4methylene-dioxy-meth-amphetamine), cause
a rapid and potent induction of both thirst and AVP, leading to severe
acute hyponatremia.
• Persistent chronic hyponatremia results in an efflux of organic
osmolytes (creatine, betaine, glutamate, myoinositol, and taurine)
from brain cells; this response reduces intracellular osmolality and
the osmotic gradient favoring water entry.
• Chronic hyponatremia also increases the risk of bony fractures
owing to the associated neurologic dysfunction and to a
hyponatremia-associated reduction in bone density.
• The management of chronic hyponatremia is complicated
significantly by the asymmetry of the cellular response to
correction of plasma sodium concentration.
• Specifically, the re-accumulation of organic osmolytes by brain
cells is attenuated and delayed as osmolality increases after
correction of hyponatremia, sometimes resulting in degenerative
loss of oligodendrocytes and an osmotic demyelination syndrome
(ODS).
OSMOTIC DEMYELINATION
SYNDROME
• Overly rapid correction of hyponatremia (>8–10mEq/L in 24 hours
or 18mEq/L in 48 hours) is also associated with a disruption in
integrity of the blood-brain barrier, allowing the entry of immune
mediators that may contribute to demyelination.
• The lesions of ODS classically affect the pons, a neuroanatomic
structure wherein the delay in the reaccumulation of osmotic
osmolytes is particularly pronounced; clinically, patients with
central pontine myelinolysis can present 1 or more days after
overcorrection of hyponatremia with paraparesis or quadriparesis,
dysphagia, dysarthria, diplopia, a locked-in syndrome, and/or loss
of consciousness.
• Other regions of the brain can also be involved in ODS, most
commonly in association with lesions of the pons but occasionally in
isolation; in order of frequency, the lesions of extrapontine
myelinolysis can occur in the cerebellum, lateral geniculate body,
thalamus, putamen, and cerebral cortex or subcortex.
• Clinical presentation of ODS can, therefore, vary as a function of
the extent and localization of extrapontine myelinolysis, with the
reported development of ataxia, mutism, parkinsonism, dystonia,
and catatonia.
• Relowering of plasma sodium concentration after overly rapid
correction can prevent or attenuate ODS. Even appropriately slow
correction can be associated with ODS, particularly in patients with
additional risk factors; these include alcoholism, malnutrition,
hypokalemia, and liver transplantation.
DIAGNOSTIC EVALUATION OF
HYPONATREMIA
• History and physical examination:
• to identify hypovolemic hyponatremia (diarrhoea, vomiting,
burns).
• Radiologic imaging:
• to assess whether patients have a pulmonary or CNS cause for
hyponatremia.
• CT scanning of the thorax should be considered in patients at
high risk small cell carcinoma.
• Laboratory tests:
• Provide important initial clue in the differential diagnosis:
• Plasma Osmolality,
• Urine Osmolality,
• Urine Sodium concentration,
• Uric acid level,
• Serum potassium,
• Serum glucose.
• Plasma Osmolality:
• Normal plasma osmolality is 275-290mEq/L.
• >290mEq/L: hyperglycemia or administration of mannitol,
• 275-290mEq/L: hyperlipidemia or hyperproteinemia,
• <275mEq/L: Evaluate volume status:
• Increased Volume: CHF, Cirrhosis, Nephrotic syndrome,
• Euvolemic: SIADH, Hypothyroidism, psychogenic
polydipsia,
• Decreased Volume: GI or 3rd space loss, renal losses.
• Urine Osmolality:
• Normal value is >100mosmol/kg,
• Normal to high: hyperlipidemia, hyperproteinemia,
hyperglycemia,
• SIADH: <100mosmol/kg.
• Hypo-osmolar hyponatremia: Excessive sweating,
Burns,Vomiting, Diarrhea, Urinary loss.
• Urine Sodium:
• >20mEq/L: SIADH, diuretics,
• <20mEq/L: cirrhosis, nephrotic syndrome, congestive heart
failure, GI loss, skin, 3rd spacing, psychogenic polydipsia
• Uric Acid Level:
• < 4 mg/dl consider SIADH.
• FeNa (Fractional Excretion of Sodium):
• Help to determine pre-renal from renal causes.
• Serum glucose also should be measured.
• Serum Potassium:
• Hyperkalemia: Renal insufficiency or Adrenal insufficiency
with hypoaldosteronism,
• Hypokalemia: with metabolic acidosis suggests vomiting or
diuretic therapy.
DIAGNOSTIC CRITERIA FOR SIADH
• Essential diagnostic criteria for SIADH:
• Decreased measured serum osmolality (<275mOsm/kg).
• Clinical euvolaemia. Exclude hypovolemia and hypervolemia.
• Urinary osmolality >100mOsm/kg during hypo-osmolality.
• Urinary sodium >40mmol/L with normal dietary sodium
intake.
• Normal thyroid and adrenal function. Exclude renal failure
and use of diuretic agents within the week prior to evaluation.
• No hypokalemia, no acid base disorders.
• Supporting diagnostic criteria for SIADH:
• Serum uric acid <4mg/dL.
• Blood urea nitrogen (BUN) <10 mg/dL.
• Fractional sodium excretion >1%; fractional urea excretion
>55%.
• Failure to improve or worsening of hyponatremia after 0.9%
saline infusion.
• Improvement of hyponatremia with fluid restriction.
DIFFERENTIAL DIAGNOSES
• Hyperlipidemia
• Para-proteinemia
• Pseudo-hyponatremia
• Adrenal Crisis
• Alcoholism
• Cardiogenic Pulmonary Edema
• Cirrhosis
• Hypothyroidism.
TREATMENT
• Treatment needs to be individualized considering etiology, rate of
development, severity and clinical signs and symptoms.
• Hyponatremia which developed quickly needs to be treated fast
whereas slow developing hyponatremia should be corrected slowly.
• Goals of Therapy:
• To raise the plasma sodium concentration at a slow rate,
• To replace sodium or potassium deficit or both,
• To correct underlying etiology.
• Basic Principles of Correction:
• Rapid correction is indicated in acute (<48hours) symptomatic or
severe hyponatremia (serum Na <120mEq/L).
• In chronic cases patients are at little risk, however rapid
correction can lead to demylination. Use slower acting therapies
like water restriction.
• Treatment of acute symptomatic hyponatremia:
• Hypertonic 3% saline (513mEq/L) to acutely increase plasma
sodium concentration by 1-2mEq/L per hour to a total of 4-
6mEq/L; alleviate severe acute symptoms, after which
corrective guidelines for chronic hyponatremia are appropriate.
• The increase in plasma sodium concentration can be highly
unpredictable during treatment, plasma sodium concentration
should be monitored every 2-4 hours during treatment.
• Vasopressin antagonists do not have an approved role in the
management of acute hyponatremia.
• Treatment of chronic hyponatremia:
• Rate of correction should be comparatively slow;
• <8-10mEq/L in the first 24 hours,
• <18mEq/L in the first 48 hours to avoid ODS.
• Hypovolemic hyponatremia will respond to intravenous hydration
with isotonic normal saline, with a rapid reduction in circulating
AVP and a brisk water diuresis.
• Diuretics induced hyponatremia is treated with saline and
potassium supplementation.
• Hypervolemic hyponatremia responds to no salt, water restriction
(intake < urine output), and loop diuretics.
• Euvolemic hyponatremia will respond to successful treatment of
the underlying cause, with an increase in plasma sodium
concentration.
• Regardless of the initial rate of correction, chosen acute treatment
is stopped once;
• patient’s symptoms are abolished,
• safe plasma sodium level (120-125mEq/L) is achieved.
• Specific Therapy:
• Removal of responsible drugs (diuretics, chlorpropamide, etc),
• Management of physical stress or post operative pain,
• Specific treatment of underlying cause,
• Vasopressin antagonists (vaptans) are highly effective in
treating SIAD and hypervolemic hyponatremia, reliably
increasing plasma sodium concentration as a result of their
aquaretic effects (augmentation of free-water clearance). Most of
these agents specifically antagonize the V2 vasopressin receptor.
• To calculate need of replacement by sodium containing fluid:
• 0.9% saline (154mEq/L) and 3% saline (hypertonic saline;
513mEq/L) are the only two routinely used I.V. fluids.
• However 0.9% NS is not used to correct hyponatremia in
SIADH.
• Estimate Serum Sodium change on the basis of the amount of
sodium in the infusate:
• ΔSNa = {[Na + K]inf − SNa} ÷ (TBW + 1)
• ΔSNa is a change in Serum Sodium.
• [Na + K]inf is infusate Na and K concentration in 1 liter of
solution.
• Corrected serum sodium = measured Na+ + 2.4 × ([glucose –
100 mg/dL] /100 mg/dL)
• Asymptomatic or Chronic SIADH:
• response to isotonic saline is different in the SIADH,
• in hypovolemia both the sodium and water are retained,
• sodium handling is intact in SIADH,
• administered sodium will be excreted in the urine, while some
of the water may be retained possibly worsening the
hyponatremia.
• Water restriction:
• 0.5-1 liter/day.
• Salt tablets.
• Demeclocycline:
• Inhibits the effects of ADH, onset of action may require up to
one week.
• Use of vaptans in hyponatremia:
• Euvolemic and hypervolemic hyponatremia.
• Chronic symptomatic hyponatremia where underlying cause
can not be corrected and long term treatment is required.
• Can be started once serum sodium >120 mEq/L.
• For initiating vaptan patient should be admitted for 3-4 days, i.e.
Vaptan therapy should be initiated in hospital.
• Monitoring of serum sodium after discharge, initially at 3-4
days, then every 15 days for a month and then monthly
monitoring till therapy is continued.
• Liver function should be monitored intially, at 15 days for 2-3
months and then every 3 monthly.
• Ensure proper intake (good quantity) of water (fluid) while
patients are on vaptan.
• Vaptan (tolvaptan) is contraindicated if patient can not drink
water/can not feel thirst.
• Vaptans produce good quantity of water loss.
HYPERNATREMIA
• Hypernatremia is defined as an increase in the plasma sodium
concentration to more than 145mEq/L.
• Considerably less common than hyponatremia, hypernatremia
nonetheless is associated with mortality rates as high as 40-60%.
• Hypernatremia is caused by a relative deficit of water in relation to
sodium which can result from:
• Net water loss (accounts for majority of cases),
• pure water loss,
• hypotonic fluid loss,
• hypertonic gain results from iatrogenic sodium loading.
CAUSES OF HYPERNATREMIA
• Net water loss;
• Pure water loss,
• Unreplaced insensible losses (dermal and respiratory),
• Hypodipsia,
• Neurogenic diabetes insipidus;
• Post-traumatic,
• tumors, cysts, histiocytosis, tuberculosis, sarcoidosis,
• Idiopathic,
• aneurysms, meningitis, encephalitis, Guillain-Barre
syndrome.
• Congenital Nephrogenic Diabetes Insipidus.
• Acquired Nephrogenic Diabetes Insipidus;
• Renal Disease (eg. Medullary Cystic Disease),
• Hypercalcemia or Hypokalemia,
• Drugs (lithium, methoxyflurane, amphotericin B,
vasopressin, V2-receptor antagonists).
• Hypotonic fluid loss;
• Renal causes;
• Loop diuretics,
• Osmotic diuresis (glucose, urea, mannitol),
• Post obstructive diuresis,
• Polyuric phase of acute tubular necrosis.
• Gastrointestinal causes;
• Vomiting,
• Nasogastric drainage,
• Entero cutaneous fistula,
• Diarrhea,
• Use of osmotic cathartic agents (e.g., lactulose).
• Cutaneous causes;
• Burns,
• Excessive sweating.
• Hypertonic sodium gain;
• Hypertonic sodium bicarbonate infusion,
• Ingestion of sodium chloride,
• Ingestion of sea water,
• Hypertonic sodium chloride infusion,
• Primary hyper-aldosteronism,
• Cushing’s syndrome.
CLINICAL FEATURES
• The symptoms of hypernatremia are predominantly neurologic.
• Altered mental status is the most common manifestation, ranging
from mild confusion and lethargy to deep coma.
• The sudden shrinkage of brain cells in acute hypernatremia may
lead to parenchymal or subarachnoid haemorrhages and/or subdural
hematomas; however, these vascular complications are encountered
primarily in paediatric and neonatal patients.
• Osmotic damage to muscle membranes also can lead to
hypernatremic rhabdomyolysis.
DIAGNOSIS
• History and physical examination:
• History should focus on the presence / absence of thirst,
polyuria, and/or an extra-renal source for water loss, such as
diarrhoea.
• The physical examination should include a detailed neurologic
exam and an assessment of the ECFV; patients may be
hypovolemic, with reduced JVP and orthostasis.
• Accurate documentation of daily fluid intake and daily urine
output.
• Lab investigations:
• Measurement of serum and urine osmolality in addition to urine
electrolytes.
• The appropriate response to hypernatremia and a serum
osmolality >295mosmol/kg is;
• an increase in circulating ADH,
• excretion of low volumes (<500 ml/d) of maximally
concentrated urine, i.e., urine with osmolality >800
mosmol/kg.
DIABETES INSIPIDUS
• Diabetes insipidus may result from a deficiency of ADH
(vasopressin) or inability of the kidney to produce a hypertonic
medullary interstitium.
• Diabetes insipidus is characterized by production of a large
volume of dilute urine.
• Deficiency of vasopressin is known as central diabetes insipidus.
Vasopressin deficiency is seen after pituitary surgery, basal skull
fracture, and severe head injury.
• Nephrogenic diabetes insipidus is defined as renal tubule cell
insensitivity to the effects of vasopressin.
• In patients with DI a significant amount of body water is lost in a
short period, which can cause profound hypovolemia.
• Patients with continued urine output of more than 100 mL/hour,
who develop hypernatremia should be evaluated for diabetes
insipidus by determining the osmolalities of urine and serum.
• If the urine osmolality is less than 300 mOsm/L, and serum
sodium exceeds 150 mEq/L, the diagnosis of diabetes insipidus is
likely.
• Patients with central DI should respond to the administration of
intravenous, intranasal, or oral Desmopressin.
• Patients with Nephrogenic DI due to lithium may reduce their
polyuria with amiloride (2.5–10 mg/d).
• Thiazides may reduce polyuria due to NDI.
• Occasionally NSAIDs, have been used to treat polyuria associated
with NDI.
MANAGEMENT
• A Two-pronged approach:
• Addressing the underlying cause.
• Correcting the prevailing hypertonicity.
• Rate of correction:
• Hypernatremia that developed over a period of hours
(accidental loading);
• Rapid correction improves prognosis without cerebral
edema.
• Reducing sodium by 1 mmol/L/hour is appropriate.
• Hypernatremia of prolonged or unknown duration;
• A slow pace of correction prudent.
• Maximum rate 0.5 mmol/L/hour to prevent cerebral edema.
• A targeted fall in sodium of 10 mmol/L/24 hour.
• Goal of treatment:
• Reduce serum sodium concentration to 145 mmol/L.
• Make allowance for ongoing obligatory or incidental losses of
hypotonic fluids that will aggravate the hypernatremia.
• In patients with seizures, prompt anticonvulsant therapy and
adequate Ventilation.
• Administration of fluids;
• Water ideally should be administered by mouth or by
nasogastric tube as the most direct way to provide free
water, i.e., water without electrolytes.
• Alternatively, patients can receive free water in dextrose-
containing IV solutions such as 5% dextrose.
• Hypernatremia with ECF volume contraction:
• Isotonic saline is given initially till ECF volume is restored.
• Subsequently water deficit can be replaced with water by mouth
or IV 5% dextrose or 0.45% saline.
• Hypernatremia with increased ECF volume:
• Since hypernatremia is secondary to solute administration, it
can be rapidly corrected.
• Patients are volume overloaded, loop diuretic is given along
with water to remove excess sodium.
THANK YOU

hyponatremia hypernatremia

  • 1.
    APPROACH TO ACASE OF HYPONATREMIA & HYPERNATREMIA Presented by: Dr Sandhya Chauhan PG Resident IInd year Moderator: Dr Vishvanayak Sir Professor, Dept. of Medicine
  • 2.
    COMPOSITION OF BODYFLUIDS • Water is the most abundant constituent in the body. Total body water (TBW): • 60% of body weight in men & 50% in women, • 2/3 is ICF & 1/3 is ECF, • 1/4 of ECF is intravascular & 3/4 is interstitial. • For example, in healthy male of 70kg; • TBW: 0.6 x 70= 42L • ICF: 2/3 of TBW = 2/3 x 42 = 28L • ECF: 1/3 of TBW = 1/3 x 42 = 14L • Intravascular: 1/4 of ECF = 1/4 x 14 = 3.5L • Interstitial: 3/4 of ECF = 3/4 x 14 = 10.5L.
  • 3.
    • Fluid movementbetween the intravascular and interstitial spaces occurs across the capillary wall and is determined by Starling forces, i.e.; • Capillary Hydraulic Pressure, • Colloid Osmotic Pressure. • The solute (osmoles) concentration of a fluid is known as its osmolality, expressed as milliosmoles per kilogram of water (mOsm/kg). • The major ECF osmoles are Sodium ion and its accompanying anions, such as Chloride ion & Bicarbonate ion, whereas Potassium ion & organic phosphate esters (ATP, creatine phosphate, and phospholipids) are the predominant ICF osmoles.
  • 4.
    SODIUM REGULATION • Sodiumis most prevalent cation in ECF, normal concentration in ECF is 135mEq/L to 145mEq/L, while in ICF is 10mEq/L to 12mEq/L. Sodium is responsible for 85 to 90% of total osmolality of ECF. • Sodium daily requirment is 75mEq to 175mEq sodium/day, typical 5gm salt in diet, provides 2gm sodium, which is equal to 86mEq sodium/day. • Major functions of sodium are: • involved in osmotic pressure & water balance maintenance, • involved in acid base balance maintenance,
  • 5.
    • involved informing bicarbonate buffer system & phosphate buffer system, • involved in blood pressure regulation, • involved in muscle excitability, • involved in cell membrane permeability, • involved in intestinal absorption of glucose, galactose & amino acid, • involved in formation of bile salts, • also a major inorganic component of many secretions like salivary secretions, gastric secretions, pancreatic secretions & intestinal secretions. • Sodium metabolism largely depends on body Aldosterone activity & Vasopressin release.
  • 6.
    • Normal humanbody fluid osmolality between 280mOsm/kg to 295mOsm/kg. • Vasopressin, specifically known as Arginine Vasopressin (AVP), also known as Anti-Diuretic Hormone (ADH), secretion is stimulated by; • systemic osmolality increases above a threshold level of ~285mOsm/kg, • changes in blood volume and blood pressure, • a number of other nonosmotic stimuli have potent activating effects on osmosensitive neurons and AVP release, including nausea, intracerebral angiotensin II, serotonin, and multiple drugs. • AVP has a half-life in the circulation of only 10–20 min; thus, changes in ECF volume and/or circulating osmolality can rapidly affect water homeostasis.
  • 8.
    • Other hormonesincreasing sodium reabsorption are: • Renin: • Released from the juxta-glomerular apparatus of the kidney. • Release is stimulated by: • raised sympathetic tone, • falling plasma volume, • certain prostaglandins (such as PGE2). • No direct effects promoting sodium retention, it controls the renin-angiotensin-aldosterone axis. • Angiotensin II: • Levels rise as result of renin release. • In turn, it stimulates the release of aldosterone. • Also increases tone in the efferent glomerular arteriole.
  • 9.
    • The neteffect is to enhance sodium reabsorption from the proximal tubule. • Aldosterone: • Steroid hormone released from the adrenal cortex. • End product of the renin-angiotensin-aldosterone system (RAAS). • Acts on the distal tubule and collecting duct to increase sodium and water reabsorption (proportionately more sodium than water).
  • 11.
    • Hormones increasingsodium excretion: • Atrial Natriuretic Peptide (ANP): • A small peptide produced from the atrial wall as a result of atrial stretching due to hypervolaemia. • Acts to increase sodium (and hence water) excretion by increasing GFR and blocking sodium reabsorption in the proximal collecting duct. • Renal Natriuretic Peptide (Urodilatin). • Other factors secreted by the hypothalamus, termed brain natriuretic peptides (BNP), may have similar roles.
  • 13.
    • Serum sodiumconcentration regulation physiology: • Thirst center is located in the anterolateral center of the Hypothalamus. • Stimulation of thirst center leads to ADH secretion. • Secretion of ADH is triggered by increase in osmolality by approximately 1% or the volume or pressure of the vascular system. • This increases the passive absorption of water and urea concentrating the urine.
  • 14.
    Stimulation of thirst Renalhandling of filtered sodium Feedback mechanism of Renin-Angiotensin- Aldosterone Secretion of ADH Increase in osmolality is the main driving force, which is sufficient if osmolality increases by 2-3 % Cause retention of sodium in response of decreased osmolarity A decrease in blood pressure or volume by 10-15 % Cause retention of sodium, hence water reabsorption
  • 15.
    SODIUM DISORDERS • Disordersof serum sodium concentration are caused by abnormalities in water homeostasis, leading to changes in the relative ratio of sodium concentration to body water. • Sodium disorder can be due to fall in sodium concentration or rise in sodium concentration, i.e., • Hyponatremia is defined as a plasma sodium concentration less than 135mEq/L. • Hypernatremia is defined as a plasma sodium concentration more than 145mEq/L.
  • 16.
    HYPONATREMIA • Hyponatremia isdefined as a plasma Sodium concentration less than 135mEq/L. • Joint European guidelines classify hyponatremia in adults according to serum sodium concentration, as follows: • Mild: 130-134mEq/L • Moderate: 125-129mEq/L • Profound: <125mEq/L. • This disorder is almost always the result of an increase in circulating AVP and/or increased renal sensitivity to AVP, combined with an intake of free water; a notable exception is hyponatremia due to low solute intake.
  • 17.
    • Any processthat limits the elimination of water or expands the volume around a fixed sodium content may lead to a decrease in sodium concentration, actually or relatively. • Symptoms range from nausea and malaise, with mild reduction in the serum sodium, to lethargy, decreased level of consciousness, headache, and (if severe) seizures and coma. • Hyponatremia is classified according to volume status, as follows: • Hypovolemic hyponatremia: decrease in total body water with greater decrease in total body sodium, • Euvolemic hyponatremia: normal body sodium with increase in total body water, • Hypervolemic hyponatremia: increase in total body sodium with greater increase in total body water.
  • 18.
    • Hyponatremia canbe further sub-classified according to effective osmolality, as follows: • Hypotonic hyponatremia, • Isotonic hyponatremia, • Hypertonic hyponatremia. • Hyponatremia can be clinically subdivided depending on the degree of hyponatremia; • Mild hyponatremia, i.e, serum sodium level 125mEq/L to 135mEq/L. It is usually asymptomatic or associated with malaise or nausea. • Moderate hyponatremia, i.e, serum sodium level 115mEq/L to 125mEq/L. It is usually associated with malaise, nausea, headache, lethargy, confusion.
  • 19.
    • Severe hyponatremia,i.e., serum sodium level less than 115mEq/L. It is usually associated with lethargy, confusion, obtundation, seizures, stupur or COMA. • Hyponatremia is also differentiated on the basis of duration of onset; • Acute hyponatremia: developing in less than 48 hours of duration, • Chronic hyponatremia: developed since more than 48 hours duration.
  • 22.
    HYPOVOLEMIC HYPONATREMIA • Truevolume depletion. Patient dehydrated; reduction in total body sodium exceeds reduction in total body water. • Clinical features: • Thirsty • Dry mucus membrane • Decreased skin turgor • Tachycardia • Decreased urine output • Hypotension.
  • 23.
    • Diuretics: mainly thiazidediuretics acts on sodium-chloride co-transporter in DCT leads to loss of sodium sodium drags water with it increased water & sodium excretion natriuresis = diuresis ADH will retain some water Hypovolemic Hyponatremia. • Vomiting: Loss of water = hypovolemia Hcl loss = alkalemia Increased pH Loss of bicarbonate ion as sodium bicarbonate Hypovolemic Hyponatremia.
  • 24.
    • Diarrhea: • Directwater loss & sodium bicarbonate loss, leading to Hypovolemic Hyponatremia. • Hypoaldosteronism: • Decreased Aldosterone activity on DCT & CD • Decreased expression of sodium-potassium ATPase & ENAC channels. • Increased sodium excretion • Natriuresis = Diuresis • Hypovolemic Hyponatremia. • Sweating: • Loss of sodium & water through sweat glands.
  • 25.
    • Burns: • Lossof sodium & water through soft tissue & skin surface. • Pancreatitis: • Loss of sodium & water to third space, i.e., outside intravascular space or interstitial space. • Cerebral salt wasting: • Rare cause of hypovolemic hyponatremia and inappropriate natriuresis in association with intracranial disease. • Associated disorders include subarachnoid hemorrhage, traumatic brain injury, craniotomy, encephalitis and meningitis. • Cerebral salt wasting typically responds to aggressive sodium- chloride repletion.
  • 26.
    HYPERVOLEMIC HYPONATREMIA • Lowserum osmolality, low solute in plasma, due to re-distribution of water into extracellular space. • An increase in total-body sodium-chloride that is accompanied by a proportionately greater increase in total-body water, leading to a reduced plasma sodium concentration relatively. • This is characterized by clinically detectable edema or ascites that signifies an increase in total body water and sodium. • Paradoxically, however, a decrease in the effective circulating volume, critical for tissue perfusion, stimulates the same pathophysiologic mechanism of impaired water excretion by the kidney that is observed in hypovolemic hypotonic hyponatremia.
  • 27.
    • Commonly encounteredexamples include liver cirrhosis, congestive heart failure, nephrotic syndrome, and severe hypoproteinemia (albumin level < 1.5-2gm/dL). • Congestive heart failure: Heart Failure Decreased Cardiac Output Decreased Cerebral Perfusion Increased Thirst Increased ADH Release Water Retention Hypervolemic Hyponatremia Decreased Osmolality
  • 28.
    • Features ofcongestive heart failure: • Raised JVP • Crackles on lung auscultation • Dyspnea • Cough • Swelling over lower limbs. • Liver cirrhosis Decreased protein/albumin production Interstitial Leak Decreased Intravascular Colloidal pressure Decreased Intravascular Protein Content Edema Decreased Cardiac Output Portal Hypertension Decreased Venous Return
  • 29.
    • Nephrotic syndrome •Injury to the glomerulus • Loss of albumin in urine. • Chronic renal failure • Decreased renal perfusion • Decreased GFR • RAAS Activation • Sodium & Water retention. In CHF, Liver Cirrhosis & Nephrotic syndrome, tubules in nephrons are working, can reabsorb sodium, hence, urinary sodium will be low. But in CRF, tubules in nephrons are not working hence, urinary sodium will be high.
  • 30.
    EUVOLEMIC HYPONATREMIA • Euvolemichyponatremia can occur in moderate to severe hypothyroidism, with correction after achieving a euthyroid state. • Severe hyponatremia can also be a consequence of secondary adrenal insufficiency due to pituitary disease; whereas the deficit in circulating aldosterone in primary adrenal insufficiency causes hypovolemic hyponatremia, the predominant glucocorticoid deficiency in secondary adrenal failure is associated with euvolemic hyponatremia. • The SIADH is the most frequent cause of euvolemic hyponatremia.
  • 33.
    • Four distinctpatterns of AVP secretion have been recognized in patients with SIAD, independent for the most part of the underlying cause. • Unregulated, erratic AVP secretion: no obvious correlation between serum osmolality and circulating AVP levels. • Failure to suppress AVP secretion at lower serum osmolalities. • Reset osmostat: with a lower threshold osmolality and a left- shifted osmotic response curve. • Essentially no detectable circulating AVP, suggesting either a gain in function in renal water reabsorption or a circulating antidiuretic substance that is distinct from AVP. (Gain-in- function mutations of a single specific residue in the V2 AVP receptor have been described in some of these patients, leading to constitutive activation of the receptor in the absence of AVP and nephrogenic SIAD).
  • 34.
    • Strictly speaking,patients with SIADH are not euvolemic but are sub-clinically volume-expanded, due to AVP-induced water and sodium-chloride retention. • AVP escape mechanisms invoked by sustained increases in AVP serve to limit distal renal tubular transport, preserving a modestly hypervolemic steady state.
  • 35.
    LOW SOLUTE INTAKE& HYPONATREMIA • Hyponatremia can occasionally occur in patients with a very low intake of dietary solutes. • Classically, this occurs in alcoholics whose sole nutrient is beer, hence the diagnostic label of Beer Potomania; beer is very low in protein and salt content, containing only 1-2mEq/L of sodium. • The syndrome has also been described in non-alcoholic patients with highly restricted solute intake due to nutrient-restricted diets, e.g., extreme vegetarian diets. • Patients with hyponatremia due to low solute intake typically present with a very low urine osmolality (<100–200mOsm/kg) with a urine sodium concentration that is <10–20mEq/L.
  • 36.
    PSEUDO HYPONATREMIA • PseudoHyponatremia is divided on the basis of body fluid osmolarity, i.e.; • Normal Osmolarity, • High Osmolarity. • Normal Osmolarity: • Due to a measurement error which can result when the solid phase of plasma (that due to lipid and protein) is increased. • Typically caused by hyper-triglyceridaemia or para- proteinaemia.
  • 37.
    • High Osmolarity: •Translocational hyponatraemia occurs when an osmotically active solute that cannot cross the cell membrane is present in the plasma. • In the case of the insulino-paenic diabetic patient, glucose cannot enter cells and hence water is displaced across the cell membrane, dehydrating the cells and diluting the sodium in the serum. • This is also the cause of hyponatremia seen in the TURP syndrome, in which glycine is inadvertently infused to the same effect.
  • 38.
    HYPERTONIC HYPONATREMIA • Thesepatients have normal total body sodium and a dilutional drop in the measured serum sodium due to the presence of osmotically active molecules in the serum, which causes a water shift from the intracellular compartment to the extracellular compartment. • Glucose produces a drop in the serum sodium level of 1.6 mEq/L for each 100 mg/dL of serum glucose greater than 100 mg/dL.This relationship is nonlinear, with greater reduction in plasma sodium concentrations with glucose concentrations over 400 mg/dL, making 2.4 mEq/L for each 100 mg/dL increase in glucose over 100 mg/dL. • Other examples of osmotically active molecules include mannitol (often used to treat brain edema) or maltose (used with intravenous immunoglobulin administration).
  • 39.
    NORMOTONIC HYPONATREMIA • Severehyper-lipidemia & para-proteinemia can lead to low measured serum sodium concentrations with normal serum osmolality. • Normally, the plasma water comprises 92-94% of plasma volume. The plasma water fraction falls with an increase in fats and proteins. The measured sodium concentration in the total plasma volume is respectively reduced, although the plasma water sodium concentration and plasma osmolality are unchanged. • This artifactual low sodium (so-called pseudohyponatremia) is secondary to measurement by flame photometry. It can be avoided by direct ion-selective electrode measurement.
  • 40.
    • Hyponatremia aftertransurethral resection of the prostate (TURP) or hysteroscopy is caused by absorption of irrigants, glycine, sorbitol, or mannitol, contained in nonconductive flushing solutions used for these procedures. • The degree of hyponatremia is related to the quantity and rate of fluid absorbed. The plasma osmolality is also variable and changes over time. • The presence of a relatively large osmolal gap due to excess organic solute is diagnostic in the appropriate clinical setting. • Hemodialysis, which will correct the hyponatremia and remove glycine and its toxic metabolites, can be used in patients with end- stage renal disease. Use of isotonic saline as an irrigant instead of glycine with the new bipolar resectoscope for TURP in high-risk patients could avoid this complication.
  • 41.
    HYPOTONIC HYPONATREMIA • Urineosmolality greater than 100mOsm/kg, generally greater than 400-500mOsm/kg with normal renal function. Urinary sodium concentrations are also typically greater than 20 mEq/L on a normal salt diet. • Serum uric acid levels are generally reduced; this is due to reduced tubular uric acid reabsorption, which parallels the decrease in proximal tubular sodium reabsorption associated with central volume expansion. • These findings are also found in a renal salt wasting process. This similarity makes the differentiation between salt wasting and SIADH difficult except that in renal wasting, one would expect to find a hypovolemic state.
  • 42.
    • Reset osmostatis another important cause of normovolemic hypotonic hyponatremia. This may occur in elderly patients and during pregnancy. • These patients regulate their serum osmolality around a reduced set point; however, in contrast to patients with SIADH (who also have a downward resetting of the osmotic threshold for thirst), they are able to dilute their urine in response to a water load to keep the serum osmolality around the preset low point. • Severe hypothyroidism (unknown mechanism, possibly secondary to low cardiac output and glomerular filtration rate) and adrenal insufficiency are also associated with nonosmotic vasopressin release & impaired sodium reabsorption, leading to hypotonic hyponatremia.
  • 43.
    • Hyponatremia associatedwith cortisol deficiency, such as primary or secondary hypoadrenalism, commonly presents subtly and may go undiagnosed. • A random cortisol level check, especially in acute illness, can be misleading if the level is normal (when it should be high). • Testing for adrenal insufficiency and hypothyroidism should be part of the hyponatremic workup, as the disorders respond promptly to hormone replacement. Depending on the etiology, mineralocorticoid will also need replacement. • Hospitalized patients who are infected with human immunodeficiency virus (HIV) have a high incidence of hyponatremia.
  • 44.
    • In thesecases, hyponatremia is usually due to at least one of the following three disorders associated with an increased ADH level: • Increased release of ADH due to malignancy, to occult or symptomatic infection of the central nervous system, or to pneumonia resulting from infection with Pneumocystis jirovecii or other organisms. • Effective volume depletion secondary to fluid loss from the gastrointestinal tract, due primarily to infectious diarrhea. • Adrenal insufficiency often due to an adrenalitis, an abnormality that may be infectious in origin, perhaps being induced by cytomegalovirus, Mycobacterium avium- intracellulare, or HIV itself. • Other causes:
  • 45.
    • Iatrogenic infusionof hypotonic fluids, inappropriate administration of hypotonic intravenous fluids, i.e., hospital- acquired acute hyponatremia, common among hospitalized children and adults. • Severe malnutrition seen in weight-conscious women (low protein, high water intake diet) is a special condition in which a markedly decreased intake of solutes occurs. • Beer drinker's potomania, because a diet consisting primarily of beer is rich in free water but solute poor. • Compulsive intake of large amounts of free water exceeding the diluting capacity of the kidneys (>20 L/d), even with a normal solute intake of 600-900 mOsm/d, but in contrast to SIADH, the urine is maximally dilute. • In addition to a central defect in thirst regulation, which plays an important role in the pathogenesis of primary polydipsia, different abnormalities in ADH regulation have been identified in psychotic patients, all impairing free water excretion.
  • 46.
    MISCELLANEOUS TYPES • Acutehyponatremia is associated with ultra-endurance athletes and marathon runners. • With women making up a higher percentage, the strongest single predictor is weight gain during the race correlating with excessive fluid intake. • Longer racing time and body mass index extremes are also associated with hyponatremia, whereas the composition of fluids consumed (plain water rather than sports drinks containing electrolytes) is not. • Oxidization of glycogen and triglyceride during a race is associated with the production of bound water, which then becomes an endogenous, electrolyte-free water infusion contributing to hyponatremia induced by water ingestion in excess of water losses.
  • 47.
    • It shouldbe noted that some collapsed runners are normonatremic or even hypernatremic, making blanket recommendations difficult. • Athletes should rely on thirst as their guide for fluid replacement and avoid fixed, global recommendations for water intake. • Symptomatic hyponatremic patients should receive 100 mL of 3% sodium chloride over 10 minutes in the field before transportation to hospital. This maneuver should raise the plasma sodium concentration an average of 2-3mEq/L.
  • 48.
    • Non-steroidal anti-inflammatorydrug (NSAID) use may increase the risk of development of hyponatremia by strenuous exercise by inhibiting prostaglandin formation. • Prostaglandins have a natriuretic effect. Prostaglandin depletion increases sodium-chloride reabsorption in the thick ascending limb of Henle. • Prostaglandin depletion also increases ADH action in the collecting duct, leading to impaired free water excretion. • Symptomatic and potentially fatal hyponatremia can develop with rapid onset after ingestion of the designer drug ecstasy (methylene- dioxy-meth-amphetamine, or MDMA). • A marked increase in water intake via direct thirst stimulation, as well as inappropriate secretion of ADH, contributes to the hyponatremia seen with even small amount of drug intake.
  • 49.
    • Nephrogenic syndromeof inappropriate antidiuresis (or NSIAD) is an SIADH-like clinical and laboratory picture seen in male infants who present with neurologic symptoms secondary to hyponatremia but who have undetectable plasma arginine vasopressin (AVP) levels. • This hereditary disorder is secondary to mutations in the V2 vasopressin receptor. • Mutations in the V2 vasopressin receptor results in constitutive activation of the receptor with elevated cAMP production in the collecting duct principle cells. • Treatment of NSIAD poses a challenge. Water restriction improves serum sodium levels and osmolality in infants, but it limits calorie intake in these formula-fed infants. • The use of demeclocycline or lithium is potentially limited because of adverse effects. The current therapy of choice is fluid restriction and the use of oral urea to induce an osmotic diuresis.
  • 50.
    HYPONATREMIC HYPERTENSIVE SYNDROME • Hyponatremichypertensive syndrome, a rare condition, consists of severe hypertension associated with renal artery stenosis, hyponatremia, hypokalemia, severe thirst, and renal dysfunction characterized by natriuresis, hypercalciuria, renal glycosuria, and proteinuria. • Angiotensin-mediated thirst coupled with nonosmotic release of vasopressin provoked by angiotensin II and/or hypertensive encephalopathy are likely mechanisms for this syndrome. • Sodium depletion due to pressure natriuresis and potassium depletion due to hyperaldosteronism with high plasma renin activity are also likely to play a role in the pathogenesis of hyponatremia. • The abnormalities resolve with correction of the renal artery stenosis.
  • 51.
    CLINICAL FEATURES OF HYPONATREMIA •Severity of symptoms depends upon the severity of hyponatremia and the rate at which the sodium concentration is lowered, i.e.; • Acute: develops in 48 hours or less. Subjected to more severe degrees of cerebral edema. • Chronic: develops over 48 hours and brain edema is less and is well tolerated. • The signs and symptoms are due to increase in volume of ICF and increase in volume of brain cells rather than decrease in serum sodium.
  • 52.
    • Signs AndSymptoms of Hyponatremia: • Central Nervous System: • Mild: Apathy, Headache, Lethargy. • Moderate: Disorientation, Psychosis, Agitation, Ataxia, Confusion. • Severe: Stupor, Coma, Pseudobulbar palsy, Tentorial herniation, Cheyne-Stokes respiration, Death. • Gastrointestinal System: • Anorexia, Nausea, Vomiting. • Musculoskeletal System: • Cramps, Diminished deep tendon reflexes.
  • 54.
    • Acute hyponatremicencephalopathy ensues when these volume regulatory mechanisms are overwhelmed by a rapid decrease in tonicity, resulting in acute cerebral edema. • Early symptoms can include nausea, headache, and vomiting. • However, severe complications can rapidly evolve, including seizure activity, brainstem herniation, coma, and death. • A key complication of acute hyponatremia is normocapneic or hypercapneic respiratory failure; the associated hypoxia may amplify the neurologic injury. • Normocapneic respiratory failure in this setting is typically due to noncardiogenic, neurogenic pulmonary edema, with a normal pulmonary capillary wedge pressure. • Acute symptomatic hyponatremia is a medical emergency, occurring in a number of specific settings.
  • 55.
    • Exercise-associated hyponatremia,an important clinical issue at marathons and other endurance events, has similarly been linked to both a nonosmotic increase in circulating AVP and excessive free water intake. • The recreational drugs Molly and ecstasy, which share an active ingredient (MDMA, 3,4methylene-dioxy-meth-amphetamine), cause a rapid and potent induction of both thirst and AVP, leading to severe acute hyponatremia. • Persistent chronic hyponatremia results in an efflux of organic osmolytes (creatine, betaine, glutamate, myoinositol, and taurine) from brain cells; this response reduces intracellular osmolality and the osmotic gradient favoring water entry.
  • 56.
    • Chronic hyponatremiaalso increases the risk of bony fractures owing to the associated neurologic dysfunction and to a hyponatremia-associated reduction in bone density. • The management of chronic hyponatremia is complicated significantly by the asymmetry of the cellular response to correction of plasma sodium concentration. • Specifically, the re-accumulation of organic osmolytes by brain cells is attenuated and delayed as osmolality increases after correction of hyponatremia, sometimes resulting in degenerative loss of oligodendrocytes and an osmotic demyelination syndrome (ODS).
  • 57.
    OSMOTIC DEMYELINATION SYNDROME • Overlyrapid correction of hyponatremia (>8–10mEq/L in 24 hours or 18mEq/L in 48 hours) is also associated with a disruption in integrity of the blood-brain barrier, allowing the entry of immune mediators that may contribute to demyelination. • The lesions of ODS classically affect the pons, a neuroanatomic structure wherein the delay in the reaccumulation of osmotic osmolytes is particularly pronounced; clinically, patients with central pontine myelinolysis can present 1 or more days after overcorrection of hyponatremia with paraparesis or quadriparesis, dysphagia, dysarthria, diplopia, a locked-in syndrome, and/or loss of consciousness.
  • 58.
    • Other regionsof the brain can also be involved in ODS, most commonly in association with lesions of the pons but occasionally in isolation; in order of frequency, the lesions of extrapontine myelinolysis can occur in the cerebellum, lateral geniculate body, thalamus, putamen, and cerebral cortex or subcortex. • Clinical presentation of ODS can, therefore, vary as a function of the extent and localization of extrapontine myelinolysis, with the reported development of ataxia, mutism, parkinsonism, dystonia, and catatonia. • Relowering of plasma sodium concentration after overly rapid correction can prevent or attenuate ODS. Even appropriately slow correction can be associated with ODS, particularly in patients with additional risk factors; these include alcoholism, malnutrition, hypokalemia, and liver transplantation.
  • 59.
    DIAGNOSTIC EVALUATION OF HYPONATREMIA •History and physical examination: • to identify hypovolemic hyponatremia (diarrhoea, vomiting, burns). • Radiologic imaging: • to assess whether patients have a pulmonary or CNS cause for hyponatremia. • CT scanning of the thorax should be considered in patients at high risk small cell carcinoma. • Laboratory tests: • Provide important initial clue in the differential diagnosis: • Plasma Osmolality,
  • 60.
    • Urine Osmolality, •Urine Sodium concentration, • Uric acid level, • Serum potassium, • Serum glucose. • Plasma Osmolality: • Normal plasma osmolality is 275-290mEq/L. • >290mEq/L: hyperglycemia or administration of mannitol, • 275-290mEq/L: hyperlipidemia or hyperproteinemia, • <275mEq/L: Evaluate volume status: • Increased Volume: CHF, Cirrhosis, Nephrotic syndrome, • Euvolemic: SIADH, Hypothyroidism, psychogenic polydipsia, • Decreased Volume: GI or 3rd space loss, renal losses.
  • 61.
    • Urine Osmolality: •Normal value is >100mosmol/kg, • Normal to high: hyperlipidemia, hyperproteinemia, hyperglycemia, • SIADH: <100mosmol/kg. • Hypo-osmolar hyponatremia: Excessive sweating, Burns,Vomiting, Diarrhea, Urinary loss. • Urine Sodium: • >20mEq/L: SIADH, diuretics, • <20mEq/L: cirrhosis, nephrotic syndrome, congestive heart failure, GI loss, skin, 3rd spacing, psychogenic polydipsia • Uric Acid Level: • < 4 mg/dl consider SIADH.
  • 62.
    • FeNa (FractionalExcretion of Sodium): • Help to determine pre-renal from renal causes. • Serum glucose also should be measured. • Serum Potassium: • Hyperkalemia: Renal insufficiency or Adrenal insufficiency with hypoaldosteronism, • Hypokalemia: with metabolic acidosis suggests vomiting or diuretic therapy.
  • 63.
    DIAGNOSTIC CRITERIA FORSIADH • Essential diagnostic criteria for SIADH: • Decreased measured serum osmolality (<275mOsm/kg). • Clinical euvolaemia. Exclude hypovolemia and hypervolemia. • Urinary osmolality >100mOsm/kg during hypo-osmolality. • Urinary sodium >40mmol/L with normal dietary sodium intake. • Normal thyroid and adrenal function. Exclude renal failure and use of diuretic agents within the week prior to evaluation. • No hypokalemia, no acid base disorders.
  • 64.
    • Supporting diagnosticcriteria for SIADH: • Serum uric acid <4mg/dL. • Blood urea nitrogen (BUN) <10 mg/dL. • Fractional sodium excretion >1%; fractional urea excretion >55%. • Failure to improve or worsening of hyponatremia after 0.9% saline infusion. • Improvement of hyponatremia with fluid restriction.
  • 65.
    DIFFERENTIAL DIAGNOSES • Hyperlipidemia •Para-proteinemia • Pseudo-hyponatremia • Adrenal Crisis • Alcoholism • Cardiogenic Pulmonary Edema • Cirrhosis • Hypothyroidism.
  • 66.
    TREATMENT • Treatment needsto be individualized considering etiology, rate of development, severity and clinical signs and symptoms. • Hyponatremia which developed quickly needs to be treated fast whereas slow developing hyponatremia should be corrected slowly. • Goals of Therapy: • To raise the plasma sodium concentration at a slow rate, • To replace sodium or potassium deficit or both, • To correct underlying etiology.
  • 67.
    • Basic Principlesof Correction: • Rapid correction is indicated in acute (<48hours) symptomatic or severe hyponatremia (serum Na <120mEq/L). • In chronic cases patients are at little risk, however rapid correction can lead to demylination. Use slower acting therapies like water restriction. • Treatment of acute symptomatic hyponatremia: • Hypertonic 3% saline (513mEq/L) to acutely increase plasma sodium concentration by 1-2mEq/L per hour to a total of 4- 6mEq/L; alleviate severe acute symptoms, after which corrective guidelines for chronic hyponatremia are appropriate. • The increase in plasma sodium concentration can be highly unpredictable during treatment, plasma sodium concentration should be monitored every 2-4 hours during treatment. • Vasopressin antagonists do not have an approved role in the management of acute hyponatremia.
  • 68.
    • Treatment ofchronic hyponatremia: • Rate of correction should be comparatively slow; • <8-10mEq/L in the first 24 hours, • <18mEq/L in the first 48 hours to avoid ODS. • Hypovolemic hyponatremia will respond to intravenous hydration with isotonic normal saline, with a rapid reduction in circulating AVP and a brisk water diuresis. • Diuretics induced hyponatremia is treated with saline and potassium supplementation. • Hypervolemic hyponatremia responds to no salt, water restriction (intake < urine output), and loop diuretics.
  • 69.
    • Euvolemic hyponatremiawill respond to successful treatment of the underlying cause, with an increase in plasma sodium concentration. • Regardless of the initial rate of correction, chosen acute treatment is stopped once; • patient’s symptoms are abolished, • safe plasma sodium level (120-125mEq/L) is achieved. • Specific Therapy: • Removal of responsible drugs (diuretics, chlorpropamide, etc), • Management of physical stress or post operative pain, • Specific treatment of underlying cause,
  • 70.
    • Vasopressin antagonists(vaptans) are highly effective in treating SIAD and hypervolemic hyponatremia, reliably increasing plasma sodium concentration as a result of their aquaretic effects (augmentation of free-water clearance). Most of these agents specifically antagonize the V2 vasopressin receptor. • To calculate need of replacement by sodium containing fluid: • 0.9% saline (154mEq/L) and 3% saline (hypertonic saline; 513mEq/L) are the only two routinely used I.V. fluids. • However 0.9% NS is not used to correct hyponatremia in SIADH. • Estimate Serum Sodium change on the basis of the amount of sodium in the infusate: • ΔSNa = {[Na + K]inf − SNa} ÷ (TBW + 1) • ΔSNa is a change in Serum Sodium.
  • 71.
    • [Na +K]inf is infusate Na and K concentration in 1 liter of solution. • Corrected serum sodium = measured Na+ + 2.4 × ([glucose – 100 mg/dL] /100 mg/dL) • Asymptomatic or Chronic SIADH: • response to isotonic saline is different in the SIADH, • in hypovolemia both the sodium and water are retained, • sodium handling is intact in SIADH, • administered sodium will be excreted in the urine, while some of the water may be retained possibly worsening the hyponatremia. • Water restriction: • 0.5-1 liter/day. • Salt tablets.
  • 72.
    • Demeclocycline: • Inhibitsthe effects of ADH, onset of action may require up to one week. • Use of vaptans in hyponatremia: • Euvolemic and hypervolemic hyponatremia. • Chronic symptomatic hyponatremia where underlying cause can not be corrected and long term treatment is required. • Can be started once serum sodium >120 mEq/L. • For initiating vaptan patient should be admitted for 3-4 days, i.e. Vaptan therapy should be initiated in hospital. • Monitoring of serum sodium after discharge, initially at 3-4 days, then every 15 days for a month and then monthly monitoring till therapy is continued. • Liver function should be monitored intially, at 15 days for 2-3 months and then every 3 monthly.
  • 73.
    • Ensure properintake (good quantity) of water (fluid) while patients are on vaptan. • Vaptan (tolvaptan) is contraindicated if patient can not drink water/can not feel thirst. • Vaptans produce good quantity of water loss.
  • 75.
    HYPERNATREMIA • Hypernatremia isdefined as an increase in the plasma sodium concentration to more than 145mEq/L. • Considerably less common than hyponatremia, hypernatremia nonetheless is associated with mortality rates as high as 40-60%. • Hypernatremia is caused by a relative deficit of water in relation to sodium which can result from: • Net water loss (accounts for majority of cases), • pure water loss, • hypotonic fluid loss, • hypertonic gain results from iatrogenic sodium loading.
  • 76.
    CAUSES OF HYPERNATREMIA •Net water loss; • Pure water loss, • Unreplaced insensible losses (dermal and respiratory), • Hypodipsia, • Neurogenic diabetes insipidus; • Post-traumatic, • tumors, cysts, histiocytosis, tuberculosis, sarcoidosis, • Idiopathic, • aneurysms, meningitis, encephalitis, Guillain-Barre syndrome. • Congenital Nephrogenic Diabetes Insipidus.
  • 77.
    • Acquired NephrogenicDiabetes Insipidus; • Renal Disease (eg. Medullary Cystic Disease), • Hypercalcemia or Hypokalemia, • Drugs (lithium, methoxyflurane, amphotericin B, vasopressin, V2-receptor antagonists). • Hypotonic fluid loss; • Renal causes; • Loop diuretics, • Osmotic diuresis (glucose, urea, mannitol), • Post obstructive diuresis, • Polyuric phase of acute tubular necrosis. • Gastrointestinal causes; • Vomiting, • Nasogastric drainage,
  • 78.
    • Entero cutaneousfistula, • Diarrhea, • Use of osmotic cathartic agents (e.g., lactulose). • Cutaneous causes; • Burns, • Excessive sweating. • Hypertonic sodium gain; • Hypertonic sodium bicarbonate infusion, • Ingestion of sodium chloride, • Ingestion of sea water, • Hypertonic sodium chloride infusion, • Primary hyper-aldosteronism, • Cushing’s syndrome.
  • 80.
    CLINICAL FEATURES • Thesymptoms of hypernatremia are predominantly neurologic. • Altered mental status is the most common manifestation, ranging from mild confusion and lethargy to deep coma. • The sudden shrinkage of brain cells in acute hypernatremia may lead to parenchymal or subarachnoid haemorrhages and/or subdural hematomas; however, these vascular complications are encountered primarily in paediatric and neonatal patients. • Osmotic damage to muscle membranes also can lead to hypernatremic rhabdomyolysis.
  • 82.
    DIAGNOSIS • History andphysical examination: • History should focus on the presence / absence of thirst, polyuria, and/or an extra-renal source for water loss, such as diarrhoea. • The physical examination should include a detailed neurologic exam and an assessment of the ECFV; patients may be hypovolemic, with reduced JVP and orthostasis. • Accurate documentation of daily fluid intake and daily urine output. • Lab investigations: • Measurement of serum and urine osmolality in addition to urine electrolytes.
  • 83.
    • The appropriateresponse to hypernatremia and a serum osmolality >295mosmol/kg is; • an increase in circulating ADH, • excretion of low volumes (<500 ml/d) of maximally concentrated urine, i.e., urine with osmolality >800 mosmol/kg.
  • 84.
    DIABETES INSIPIDUS • Diabetesinsipidus may result from a deficiency of ADH (vasopressin) or inability of the kidney to produce a hypertonic medullary interstitium. • Diabetes insipidus is characterized by production of a large volume of dilute urine. • Deficiency of vasopressin is known as central diabetes insipidus. Vasopressin deficiency is seen after pituitary surgery, basal skull fracture, and severe head injury. • Nephrogenic diabetes insipidus is defined as renal tubule cell insensitivity to the effects of vasopressin.
  • 85.
    • In patientswith DI a significant amount of body water is lost in a short period, which can cause profound hypovolemia. • Patients with continued urine output of more than 100 mL/hour, who develop hypernatremia should be evaluated for diabetes insipidus by determining the osmolalities of urine and serum. • If the urine osmolality is less than 300 mOsm/L, and serum sodium exceeds 150 mEq/L, the diagnosis of diabetes insipidus is likely. • Patients with central DI should respond to the administration of intravenous, intranasal, or oral Desmopressin. • Patients with Nephrogenic DI due to lithium may reduce their polyuria with amiloride (2.5–10 mg/d).
  • 86.
    • Thiazides mayreduce polyuria due to NDI. • Occasionally NSAIDs, have been used to treat polyuria associated with NDI.
  • 87.
    MANAGEMENT • A Two-prongedapproach: • Addressing the underlying cause. • Correcting the prevailing hypertonicity. • Rate of correction: • Hypernatremia that developed over a period of hours (accidental loading); • Rapid correction improves prognosis without cerebral edema. • Reducing sodium by 1 mmol/L/hour is appropriate. • Hypernatremia of prolonged or unknown duration; • A slow pace of correction prudent. • Maximum rate 0.5 mmol/L/hour to prevent cerebral edema.
  • 88.
    • A targetedfall in sodium of 10 mmol/L/24 hour. • Goal of treatment: • Reduce serum sodium concentration to 145 mmol/L. • Make allowance for ongoing obligatory or incidental losses of hypotonic fluids that will aggravate the hypernatremia. • In patients with seizures, prompt anticonvulsant therapy and adequate Ventilation. • Administration of fluids; • Water ideally should be administered by mouth or by nasogastric tube as the most direct way to provide free water, i.e., water without electrolytes. • Alternatively, patients can receive free water in dextrose- containing IV solutions such as 5% dextrose.
  • 89.
    • Hypernatremia withECF volume contraction: • Isotonic saline is given initially till ECF volume is restored. • Subsequently water deficit can be replaced with water by mouth or IV 5% dextrose or 0.45% saline. • Hypernatremia with increased ECF volume: • Since hypernatremia is secondary to solute administration, it can be rapidly corrected. • Patients are volume overloaded, loop diuretic is given along with water to remove excess sodium.
  • 91.