Presented by:Presented by:
Bernard L. Fontaine, Jr., CIH, CSP, AIHA FellowBernard L. Fontaine, Jr., CIH, CSP, AIHA Fellow
The Windsor Consulting Group, Inc.The Windsor Consulting Group, Inc.
Courtesy of Patrick O Connor and Ken Arnold
Hazard Management and the Importance of Human Factors
Presentation to the Marine Board
Error s
Violatio ns
Development of an Organizational Accident (developed from J. Reason)
PersonPerson
Human Factors in Incidents
Baker report on Texas City: “[BP’s] employees were not
empowered with a positive, trusting, and open
environment with effective lines of communication
between management and the workforce.”
Kansai Electric Power Company incident (which killed 5
people) in Mihama, Japan in August 2004 was attributed to
‘a demise in safety culture’.
Lord Cullen in his report on the causes of Piper Alpha: “it
is essential to create a corporate atmosphere or culture in
which safety is understood to be and accepted as, the
number one priority.”
““80-85% of accidents over a reporting80-85% of accidents over a reporting
period of 1999 to 2001 involved humanperiod of 1999 to 2001 involved human
error (USCG)error (USCG)
50% of these initiated by human error,50% of these initiated by human error,
another 30% of these associated withanother 30% of these associated with
human errorhuman error”
Hazard, Risk and SafetyHazard, Risk and Safety
ManagementManagement
Setting policy
Organizing
Identification &
assessment
Procedures
Communication
Employee
participation
Acceptance
monitoring
Active
monitoring
Reactive
monitoring
Review
Continual
improvement
Planning
phase
Performance
phase
Assessment
phase
Improvement
phase
Hazard, Risk and SafetyHazard, Risk and Safety
ManagementManagement
Safety Management SystemSafety Management System
(SMS)(SMS)Using national and international standards, guidelines, and
practices, safety management systems provide widespread
benefits in productivity, financial, human performance, quality and
other business objectives.
Management leadership and commitment – manpower and resources
Employee participation and engagement – surveys, training, meetings
Planning – written rules, SOPs, and JSAs
Implementation – surveys, inspections, audits, and safety committee
Operation – written safety program, leading and lagging indicators
Evaluation – annual self assessment and mishap investigations
Corrective action – relative to outcome of lagging/leading indicators
Management review – annual program evaluation for improvement
Human
Factors and
Safety Topics
Procedures
Inspections,
Audits, Workplace
Surveys
Training
Organizational
Culture
Relevant human
factors to worker
health, safety, and
risk governance
Written, technically correct,
maintained and accessible,
and easy to understand.
Hazard identification and
quantitative or qualitative
risk assessment of
workers in critical roles
Competence in job
function, knowledge of
hazard and control
measures
Leadership support of
compliant workers
and workers seeking
improvement
Associated health
and safety
outcomes from
performance
Applied, tested, and re-
evaluated for valid human
performance. Evaluate
personnel decision-making
needs. Right tools for job
and used correctly.
Evaluate fitness for duty
Measurement of worker
exposure, monitor of work
performance, and
evaluation of competence.
Consider human factors
and ergonomic issues.
Evaluate proficiency of
completing work tasks.
Training applicable to
specific hazards and risk,
and capability for each
worker. Matched skills
and aptitude. Know how to
use right tools or
equipment and report
deficiency gap in safety.
Evaluate safety
climate and culture
Construct of safety
policy, program, and
operating procedures
Provide right tools and
equipment for job.
Report deficiencies.
Critical Elements
Procedures reviewed and
relevant to current
operations/process.
Critical tasks identified
and analyzed. Work
aligns with hiring process
Evaluation of mishaps,
near-miss events, levels
of exposure, and safety
controls. Workers
capable of completing
job tasks/assignments
Formal and practical
training provided for
identified hazards
and/or training to use
and operate equipment
and machinery.
Training objectives
commensurate with
safety hazards/risk.
Workers selected
based on capability
and experience.
Performance
Indicator(s)
Percent (%) of operating
procedures based on
recent self-assessment of
human performance
(Leading indicator)
Percent (%) of facility
inspections, audits,
surveys both planned vs
performed annually
(Leading indicator)
Number of workers or %
of staff provided safety
training and determined
to be competent
(Leading indicator
Health and safety
climate measurement
and evaluation of
psychosocial issues
(Leading indicator)
Human Factors and SafetyHuman Factors and Safety
Commitment: In the face of ever-increasing commercial and
economic pressures, does the organization have the will to make
SMS tools work effectively?
Cognizance: Does the organization understand the financial and
social impact of safety relative to the involvement of human and
organizational factors?
Competence: Neither of the other two drivers is sufficient without
the necessary practical skills. Does the organization’s SMS possess
the right tools, and are they properly understood and utilized
appropriately by leadership and the workforce?
Predictive analysis and solutions can be applied to properly manage
human factors issue related to safety management and risk.
Drivers for Human FactorsDrivers for Human Factors
in Safety Management andin Safety Management and
RiskRiskCommitment Cognizance Competence
Principles
Safety management is an
integral part of the business
process. Past events are
carefully reviewed; novel
scenarios are imagined. Top
management is actively engaged
in safety-related issues.
No final victories in the safety
war. Human fallibility and natural hazards
will never be eliminated, only moderated.
Organization understands: person,
engineering and system models of safety
management It expects its workforce to
make errors and trains them to detect and
recover. ‘Upstream’ systemic factors are
easier to manage than fleeting
psychological states like inattention or
forgetfulness.
Organization recognizes that the
effective management of safety. It
involves the regular sampling of a
variety of organizational parameters
(scheduling, planning, resource
allocation, procedures, defenses,
training, communication, production
conflicts, and the like), identify which of
these ‘vital signs’ is most in need of
attention, and carrying out remedial
actions
Policy
Company policy to remind all
levels of leadership that safety is
everyone’s responsibility.
Resolve short-term production
and protection issues safely.
Policies should be in place to
encourage safety messengers.
Organization should publically recognize
critical dependence of effective SMS upon
the trust of the workforce. A safe culture is
the product of a reporting culture that, in
turn, can only arise from a just culture. Use
crisis emergency and recovery planning to
test business.
Policies relating to near-miss and
incident reporting should make clear the
company’s stance. Disciplinary policies
should be predicated on distinction
between acceptable/unacceptable
behavior. Key determinant is not so
much the act — error or violation—as
the nature of the embedded behavior.
Excerpts taken from unpublished paper entitled “Human Factors Aspects of
Safety Management Systems” written by James Reason
Drivers for Human FactorsDrivers for Human Factors
in Safety Management andin Safety Management and
RiskRiskCommitment Cognizance Competence
Procedure
s
Organization should establish
written operating procedures for
each work task based on hazard
identification using a job safety
analysis and risk assessment.
Controls should be identified to
include engineering,
administrative, and finally the use
of personal protective equipment
suited for the individual work
tasks.
Procedures, i.e., maintenance, should not
only explain how the job be done, but also
identify the likely error-prone steps in the
task. Training in the recognition/recovery of
errors should support appropriate
procedures. Inform by data on recurrent
error traps derived from safety information
reporting systems. Procedures should be
well written in cooperation with those
actually experienced doing the job.
Procedures should be appropriate,
accessible, intelligible and workable.
Write procedures with the
understanding that people hardly ever
read and do at the same time. Such a
balance is very important in relation to
intrinsically error-provoking activities
like repairs and maintenance activities.
Practice
Routine audits, inspections, and
surveys along with interviews of
the workforce are needed to
understand what gets done and
how it gets done. Errors and
omissions can be detected and
corrections made before a crisis
develops.
The ‘safety health’ of the organization
should be continuously monitored
using both reactive outcome data and
proactive process measures. The
former help to identify recurrent error traps,
while the latter focus attention
upon current systemic weaknesses. Use
rapid, useful and intelligible feedback
channels to communicate the lessons
learned and the actions needed.
Visible top-level involvement in safety
practices. Management should not only
walk the talk,
but also talk the walk. Each level of
management should understand the
hazards and risks associated with the
work and the need to have established
policy, programs, and operating
procedures to the work.
Excerpts taken from unpublished paper entitled “Human Factors Aspects of
Safety Management Systems” written by James Reason
Operators setting up the process made an error and tank
outlet inadvertently closed causing the phenol to overflow
No one was injured, but the direct cost in loss of materials,
lost production and recovery of the phenol was £39,800.
Indirect cost not calculated.
Investigations found the system for controlling pumps and
valves was badly designed and prone to human error.
Phenol is a systemic poison from exposure by inhalation and
direct skin contact and absorption
Source: HSE website www.hse.gov.uk/comah/index.htmT
Engineering
Safety management
Human factors
Time
Accident
rate
Human Factors in Safety
Management and Risk Governance
Engineering
Safety management
Human factors
Better design More
procedures!
Time
Accident
rate
Human Factors in Safety
Management and Risk Governance
Engineering
Safety management
Human factors
Need to design
better engineering
More
procedures!
Behavioural
modification
will fix it…
Time
Accident
rate
Human Factors in Safety
Management and Risk Governance
Engineering
Safety management
Human factors
Better design More
procedures!
Behavioural
modification
will fix it…
Time
Accident
rate
Continuous improvement
Human Factors in Safety
Management and Risk Governance
Engineering
Safety management
Human factors
Better design More
procedures
Behavioural
modification
will fix it…
Time
Accident
rate
The “Engineers Graph” or why I don’t need to do anything...
Continuous improvement
Workforce
involvement
Human Factors in Safety
Management and Risk Governance
Is there a way to establish a true and measure effective safety
culture within the industry that ensures how people recognize
risks and act upon them decisively?
Does the current leadership and organizational structure
adequately manage the health or safety risks in the industry?
Does leadership understand the hard and soft aspects of the
human element and direct/indirect cost associated with errors?
Are global occupational health and safety policy, programs, and
procedures too rigid/complicated or inadequate to manage
risks?
Is risk communication used to affect safety culture and change
management as a driver for the continuous improvement of the
safety management system?
Organizational ChallengesOrganizational Challenges
10
Human Factor
Intervention
20
and 30
Human Factor
Interventions
Lagging IndicatorsLagging Indicators Leading IndicatorsLeading Indicators
 Total lost work days
 Restricted work days
 Number of fatalities
 Injuries/illness rate
 Asset/property damage
 Vehicle mishaps
 Near-miss incidents
 Chemical releases
 WC trends and amount
 Experience modification
 Safety/health meetings
 Supervisor training
 Employee training
 Number of inspections
 No. of audits/surveys
 No. of self-inspections
 Reward/recognition
 Employee turnover rate
 Observations/accidents
 Risk/hazard assessment
 Improper work procedure
 Misdiagnosed situation
 Wrong response action
 Exceeded ability/authority
 Inappropriate maneuver
 Poor decision making
 Adverse mental state
 Haste or task saturation
 Situational awareness
 Failed to use resources
 Hiring the wrong person
 Fail to track performance
 Breakdown in visual scan
 Failed to prioritize focus
 Inadvertent use of controls
 Omitted step in procedure
 Omitted checklist item
 Poor technique or ethic
 Over reaction to controls
 Inexperience or capability
 Adverse physiological state
 Physical or mental limitations
 Inadequate safety training
 Lack of intelligence/aptitude
 Lack skills or qualifications
 Misapplied skill set
 Spatial disorientation
 Visual illusion
 Misunderstood task
 Misunderstood rules
 Poor work environment
 Miscommunication
 Tight time constraints
 Personal readiness
 Work/home distraction
 Mental complacency
 Inadequate reaction time
 Inadequate rest breaks
 Time pressures
 Failed job requirements
 Failed to follow direction
 Lack of worker training
 Breakdown communication
 No supervisor oversight
 Hazard not identified
 Controls in-place not used
 Substandard work practices
 Pre-existing illness or injury
 Failure of leadership to act
 Failure to correct problem
 Failed to enforce the rules
 Failed to report unsafe acts
 Lack of funding
 Excessive cost cutting
 No formal accountability
 Poor equipment design
 Unauthorized work
 Exceeded authority
 Over reaction
 Lack of capability
 Lack of qualification
 Except very high risk
 Poor planning
 Lack of objectives
 Unrealistic goals
 Under manned/resourced
Organizational ChallengesOrganizational Challenges
Things we know:
Process hazards are understood but human risks vary in uncertainty
The value of managing hazards/controlling risk robustly is accepted
Principles of inherent safety are clear but sometimes ignored
Risk assessment techniques are available and proven within industry
However:
Major hazards, other than process and production; human factors
do not always receive the same level of attention in the initial phase
of design and fabrication
Preventing major accidents tends to focus heavily on the hardware,
less on the outcome of the human experience or performance
Designs continue to increase in complexity but the human element
remains unchanged or not considered a critical factor
Change management does not always consider human factors in
final equation since it is considered inherent to the organization
Hazard ID, Risk Assessment & Prioritization
Triggers Tools
-New Projects
-Renew al of Facilities
-New Standards
-Incident Response
-Periodic Review s
-Audits
-Regulatory
-Employee Concerns
-Excursions
-M AR
-HAZID
-HAZOP
-LOPA
-FM EA
-QRA
-ESSA
-EERS
-Blast Study
Major
Hazard
& Risk
Register
Common Risk Matrix
Risk Mitigation Planning & Controls
Options Decisions Plan
-Engineering Studies, FEL
-Non Engineering Options, e.g.
Administrative Controls
-Evaluation by Risk Ow ner
Execute Plan
•Priority
•Resources
•Progress Tracking and Review s
Emergency Response Plan
•Update
Communicate Hazards & Plan
Text Description
Profile &
Score Cards
-Text
-Text
-Text
-Text
Evaluation
-Text
-Text
-Text
-Text
Corrective
Action
-Text
-Text
-Text
-Text
KPI
Measurement
-Action Tracking
-Leading Indicators
-Lagging Indicators
Measurement, Evaluation & Corrective Action
Management
Review s
-Text
-Text
-Text
-Text
Improvement
Thru Strategic
Direction
-Text
-Text
-Text
-Text
Risk
Management
System
-Text
-Text
-Text
-Text
Management Review & Improvement
Continuous Hazard Assessment and Risk Reduction
-Partner Approval -Roles &
-Residual Risk Responsibilities
-Business Decision Process -M milestones/
-Commercial Decisions Dates
-Action Tracking
Levels of authority based on
level of risk -Progress
Integrated Engineering
and Business Plan
Review s
Evaluate the Human
Element
Most Common Issues…
Organizational change
Staffing levels/workload
Training and competence
Operating procedures
Managing human failure
Correct hard/soft skills
Fatigue and shift change
Organizational culture
Human factors in design
Communications/interfaces
Integration of human factors into risk
Assessment and investigations
Behavioural safety = Human factors/
Balance of Hard and Soft Skills
Hard Skills
Calculate to solve problem
Operate machinery
Speak a foreign language
Following directions
Demonstrate competence
Previous work experience
Soft Skills
Good manners and trustworthy
Time management
Accept suggestions or criticism
Ability to ask for help or support
Integrity and leadership
Teamwork and adaptability
Failure to correctly specify behaviour
Individual involved not informed of issue or incompetent
Task personnel engaged in at the time not discussed/informed
What they did (or did not do) – human error related to knowing
the operating procedure and understanding the process
Communicating risk and outcome if rules are not followed
Making early decisions and sticking to them
As new information becomes available, a critical decision may
result in violation of safe operating procedures
Failure to identify the multiple individual and/or organizational
behaviours contributing to a mishap or near-miss incident
Timeline critical and sensitive to process or operation
Company Understanding The reality is… Management should…
Personnel will follow established written
rules for occupational health and safety
while at work. Workers will ask questions
about unfamiliar assigned work tasks or
when operating new equipment.
Procedures are often out of date, poorly
written, vaguely understood or ambiguous.
Lack of training by supervisor forcing
people make up their own rules to do the
work.
Find out why procedures are not followed,
Determine if the process or operation can
be improved or become more efficient by
engaging stakeholders. Hire competent
talent and training personnel in the
hazards, risks, and controls.
Personnel will be competent in everything
they do. They have been hired with the
skill sets to do the job based on past
performance training, and qualifications.
Younger hires are more familiar with safety
technology because of their education to
do the job right.
Everyone has gaps in their knowledge and
understanding of the operation or process,
equipment or machinery used, and
requirements to reduce risk and use
engineered control measures.
Some companies have lost highly
experienced personnel due to attrition or
economic downsizing.
For novices: provide supervision and train
on safety procedures
For those whose knowledge is ‘rusty’:
reassess capability and gaps and provide
refresher training
For those who are leaving: plan to mentor
others to take over by learning from the
experience of old hands before they retire.
Personnel are highly motivated in their
work, organization, and career. Personnel
demonstrate positive work ethic, good
attitude, and desire to learn or be trained.
Even the person in their ideal job has
some ‘off days’; routine tasks are simply
boring and workers become complacent.
Workers have social, religious, or family
issues.
Design jobs to stimulate interest; use
engineering/administrative controls to
reduce risk. ‘Rotate’ in and out of the most
boring but necessary jobs. Consider time-
off
Safety Behaviour/Risk atSafety Behaviour/Risk at
WorkWork
Company Understanding The reality is… Management should…
Personnel are always where
they should be
People wander off or are asked to do
favors for others that takes them out of
their normal workplace Downsizing stress
limitation on coverage and availability.
Accept that people won’t always be where
they should be. Provide radios and pagers.
Arrange for back up cover when someone
really does need to go elsewhere
In an emergency, personnel will make right
decisions to ‘save the day’
Real emergencies are often highly
complex and stressful. People don’t
react as in the emergency plan
Practice emergencies so everyone is
familiar with required routines and
maintains skills for infrequent events.
Provide clear information/instructions.
Have contingency plan and ensure
everyone knows role and responsibility
Work highly reliably: be very unlikely to
make an error
All tasks are prone to human errors –
some more than others. Human errors are
a major cause of accidents and can
occur in all jobs including operations,
repairs, maintenance, adjustments,
modification and management. Job safety
analysis provides insight into the hazards
and controls for each phase of the
operation or process.
Consider human and operational error
when assessing/evaluating risk. Make
safety systems as ‘forgiving’ as possible
(resistant to error; allow time for correcting
the error). For safety critical tasks, make
sure key steps are independently checked,
and that procedures and other job aids are
clear. Avoid a ‘blame culture’ game.
Safety Behaviour/Risk atSafety Behaviour/Risk at
WorkWork
Other key problems we have found from inspection and assessment are:
Too much emphasis being placed on reducing personal accidents (slips, trips, falls
etc.) without an equal focus on preventing major accidents
Failing to realize that that safety culture is about everyone in the company, including
managers and senior leadership, not just the ‘front line’
Not being clear how the safety management system will prevent or reduce human
errors which may lead to major accidents
Linear risk problems can be managed using a ‘routine-
based’ strategy, such as introducing a law or regulation
Complex risks may be best addressed by accessing and
acting on the best available scientific expertise, aiming for a
‘risk-informed’ and ‘robustness-focused’ strategy
Uncertain risks are better managed using ‘precaution-based’
and ‘resilience-focused’ strategies, to ensure the
reversibility of critical decisions and to increase a system’s
capacity to cope with surprises
Ambiguous risk problems require a ‘dialogue-based’
strategy aiming to create tolerance and mutual understanding
of conflicting views and values with a view to eventually
reconciling them
Based on both the evidence from the risk appraisal and evaluation of
broader value-based choices and the trade-offs involved, decide
whether or not to take on the risk.
Acceptance
Reduction
Prohibition or
Substitution
No formal intervention
necessary
Benefit is worth the risk,
but risk reduction
measures are necessary
Risk so much greater
than benefit that it
cannot be taken on
Basic elements of Risk Governance:
Pre-appraisal of industry hazards
Hazard identification of all occupational risks
Assessment via risk register
Mitigation and strategic management planning
Review for change and continuous improvement
Two broad approaches to apply these principles
Prescriptive
Goal Setting
Assessment Sphere:
Generation of Knowledge
Management Sphere:
Decision on & Implementation of Actions
Risk Characterisation
• Risk Profile
• Judgement of the
Seriousness of Risk
• Conclusions & Risk
Reduction Options
Risk Evaluation
• Judging the Tolera-
bility & Acceptability
• Need for Risk
Reduction Measures
Tolerability & Acceptability Judgement
Pre-Assessment:
• Problem Framing
• Early Warning
• Screening
• Determination of Scientific Conventions
Pre-Assessment
Risk Appraisal:
Risk Assessment
• Hazard Identification & Estimation
• Exposure & Vulnerability Assessment
• Risk Estimation
Concern Assessment
• Risk Perceptions
• Social Concerns
• Socio-Economic Impacts
Risk AppraisalRisk Management
Implementation
• Option Realisation
• Monitoring & Control
• Feedback from Risk Mgmt. Practice
Decision Making
• Option Identification & Generation
• Option Assessment
• Option Evaluation & Selection
Risk Management
Communication
1 Knowledge Challenge:
 Complexity
 Uncertainty
 Ambiguity
2 Risk judged:
 acceptable
 tolerable
 intolerable
3 Risk Management Strategy:
 routine-based
 risk-informed/robust focus
 precaution-based
 resilience-focus
 discourse-based
Design Fabrication Operations
Asset Lifecycle Integrity and Reliability
Construction
Pre-Assessment
Components
Definition Indicators
1 Problem framing Different perspectives of how
to conceptualize the issue
 dissent/consent on goals of selection rule
 dissent/consent on relevance of evidence
 choice of frame (risk, opportunity, fate)
2 Early warning Systematic search for new
hazards
 unusual events or phenomena
 systematic comparison between modeled
and observed phenomena
 novel activities or events
3 Screening
(risk assessment and
concern assessment
policy)
Establishing a procedure for
screening hazards and risks
and determining assessment
and management route
 screening in place?
 criteria for screening: hazard potential,
persistence, ubiquity, etc.
 criteria for selecting risk assessment
procedures for: known risks,
emergencies, etc.
 criteria for identifying and measuring
social concerns
4 Scientific conventions
for risk assessment &
concern assessment
Establishing a procedure for
screening hazards and risks
and determining assessment
and management route
 definition of NOAEL
 validity of methods and techniques for
risk assessments
 methodological rules for assessing
concerns
Risk Assessment
 Hazard identification and estimation
 Exposure assessment
 Risk estimation
Concern Assessment
 Socio-economic impacts
 Economic benefits
 Public concerns (stakeholders and individuals)
Assessment Definition Indicators
1. Generation Identification of potential risk
handling options, in particular risk
reduction, i.e. prevention,
adaptation and mitigation, as well
as risk avoidance, transfer and
retention
 standards, voluntary agreements
 performance rules
 restrictions on exposure or vulnerability
 economic incentives
 compensation
 insurance and liability
 labels, information/education
2. Assessment Investigations of impacts of each
option (economic, technical,
social, political, cultural)
 effectiveness and efficiency
 minimization of side effects
 sustainability
 fairness
 legal and political implementability
 ethical acceptability
 public acceptance
3 Evaluation and
Selection
Evaluation of options (multi-
criteria analysis)
 assignment of trade-offs
 incorporation of stakeholders & the public
4. Implementation Realization of the most preferred
option
 accountability
 consistency
 effectiveness
5 Monitor and
Feedback
 Observation of effects of imple-
mentation (link to early
warning)
 Ex-post evaluation
 intended impacts
 non-intended impacts
 policy impacts
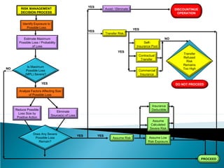
RISK MANAGEMENT
DECISION PROCESS
Is Maximum
Possible Loss
(MPL) Severe?
Analyze Factors Affecting Size
of Possible Loss
Eliminate
Source(s) of Loss
Reduce Possible
Loss Size by
Positive Action
Transfer Risk
Does Any Severe
Possible Loss
Remain?
Assume Risk
Transfer
Refused
Risk
Remains
Too High
DO NOT PROCEED
DISCOUNTINUE
OPERATION
PROCEED
CSURMA Self-
Insurance Pool
Contractual
Transfer
Commercial
Insurance
Avoid / Eliminate
Campus
Deductible
Assume
Calculated
Severe Risk
Assume Low
Risk Exposure
Identify Exposure to
Possible Loss
Estimate Maximum
Possible Loss / Probability
of Loss
CSURMA Self-
Insurance Pool
Contractual
Transfer
Commercial
Insurance
CSURMA Self-
Insurance Pool
Contractual
Transfer
Transfer
Refused
Risk
Remains
Too High
Commercial
Insurance
CSURMA Self-
Insurance Pool
Contractual
Transfer
DO NOT PROCEED
Transfer
Refused
Risk
Remains
Too High
Commercial
Insurance
Self-
Insurance Pool
Contractual
Transfer
Identify Exposure to
Possible Loss
Estimate Maximum
Possible Loss / Probability
of Loss
Analyze Factors Affecting Size
of Possible Loss
Identify Exposure to
Possible Loss
Estimate Maximum
Possible Loss / Probability
of Loss
Reduce Possible
Loss Size by
Positive Action
Avoid / Eliminate DISCOUNTINUE
OPERATION
Reduce Possible
Loss Size by
Positive Action
Avoid / Eliminate
Eliminate
Source(s) of Loss
Assume Risk
Assume
Calculated
Severe Risk
Eliminate
Source(s) of Loss
Assume Risk
Campus
Deductible
Assume
Calculated
Severe Risk
Eliminate
Source(s) of Loss
Assume Risk Assume Low
Risk Exposure
Campus
Deductible
Assume
Calculated
Severe Risk
Eliminate
Source(s) of Loss
Assume Risk
PROCEED
Assume Low
Risk Exposure
Insurance
Deductible
Assume
Calculated
Severe Risk
Eliminate
Source(s) of Loss
Assume Risk
YES
YES
YES
YES
YES
YES
YES
NO
NO
YES
NO
YES
YES
NO
YESYES
YES
NO
NO
YESYES
YES
NO
YES
NO
YESYES
YES
YES
YES
NO
YESYES
YES
YES
YES
YES
NO
YESYES
YES
YES
YES
YES
YES
NO
YESYES
YES
Management
Internal
• Involving all affected regulatory or government bodies if risk management measures have impacts on
their mandate
External
• Press conferences on selection of management measures (low uncertainty and ambiguity)
• Information of stakeholders about regulatory impact review and, if needed, organisation of hearings
(high uncertainty and low ambiguity)
• Engaging in formal deliberations with stakeholders and representatives of the public (high ambiguity)
Risk Communication
Pre-assessment
Shaping the process (consensus on frames)
Design Discourse
Appraisal
Gathering information and knowledge
Epistemic Discourse
Assessment and Evaluation
Deliberating around values/perspectives and assigning trade-offs
Reflective Discourse
Management
Weighing pros and cons of management measures
Pragmatic Discourse (for low ambiguity)
Participative Discourse (for high ambiguity)
Stakeholder Involvement at
Different Stages
Complexity
Epistemic
Use experts to
find valid,
reliable and
relevant
knowledge
about the risk
Uncertainty
Reflective
Involve all
affected
stakeholders
to collectively
decide best
way forward
Ambiguity
Participative
Include all
actors to
expose,
accept,
discuss, and
resolve
differences
Simple
Instrumental
Find the most
cost-effective
way to make
the risk
acceptable or
tolerable
Management/ Staff
Dominant risk
characteristic
Type of
participation
Actors
Management/ Staff Management/ Staff Management/ Staff
Scientists/
Researchers
Affected
stakeholders
Civil society
Scientists/
Researchers
Scientists/
Researchers
Affected
stakeholders
As the level of knowledge changes, so also
will the type of participation need to change
Integrate risk assessment with techniques applied in the human
factors to improve the safety management of process hazards
Some steps to achieve this:
Review best practices from around the world with the industry
and other industries
Update best practices, provides more focus on the human
element, and addresses non-process related hazards more
robustly at the design and fabrication stage
Hold an industry workshops to present and review the proposed
approach and seek stakeholder input on human factors content
Balance prescriptive and goal setting approach and predictive
solutions to deliver a more human approach to industry
Using predictive analytic data to determine how human factors
concerns can be applied to hazard identification and risk control
Industry has made great progress managing process related hazards and
preventive strategies to protect workers, property, and environment
Focus on managing process major hazards through the design and
incorporation of more complex equipment and systems
Non-process related major hazards are well understood but receive less
focus than the process hazards during design and fabrication
Challenges of industry continue and require multi-disciplinary and cross
functional collaboration internal/external to the organizations even when
manpower and resources are stretched
Accidents continue to happen and the majority can be linked to a human
error or inadequate human performance
Industry needs to raise the bar using predictive analytic data to improve
human performance, reduce risk, limit liability, sustain productivity, and
meet regulatory obligations

Human Factors Presentation

  • 1.
    Presented by:Presented by: BernardL. Fontaine, Jr., CIH, CSP, AIHA FellowBernard L. Fontaine, Jr., CIH, CSP, AIHA Fellow The Windsor Consulting Group, Inc.The Windsor Consulting Group, Inc.
  • 2.
    Courtesy of PatrickO Connor and Ken Arnold Hazard Management and the Importance of Human Factors Presentation to the Marine Board
  • 3.
    Error s Violatio ns Developmentof an Organizational Accident (developed from J. Reason) PersonPerson Human Factors in Incidents
  • 5.
    Baker report onTexas City: “[BP’s] employees were not empowered with a positive, trusting, and open environment with effective lines of communication between management and the workforce.” Kansai Electric Power Company incident (which killed 5 people) in Mihama, Japan in August 2004 was attributed to ‘a demise in safety culture’. Lord Cullen in his report on the causes of Piper Alpha: “it is essential to create a corporate atmosphere or culture in which safety is understood to be and accepted as, the number one priority.”
  • 6.
    ““80-85% of accidentsover a reporting80-85% of accidents over a reporting period of 1999 to 2001 involved humanperiod of 1999 to 2001 involved human error (USCG)error (USCG) 50% of these initiated by human error,50% of these initiated by human error, another 30% of these associated withanother 30% of these associated with human errorhuman error”
  • 7.
    Hazard, Risk andSafetyHazard, Risk and Safety ManagementManagement
  • 8.
  • 9.
    Safety Management SystemSafetyManagement System (SMS)(SMS)Using national and international standards, guidelines, and practices, safety management systems provide widespread benefits in productivity, financial, human performance, quality and other business objectives. Management leadership and commitment – manpower and resources Employee participation and engagement – surveys, training, meetings Planning – written rules, SOPs, and JSAs Implementation – surveys, inspections, audits, and safety committee Operation – written safety program, leading and lagging indicators Evaluation – annual self assessment and mishap investigations Corrective action – relative to outcome of lagging/leading indicators Management review – annual program evaluation for improvement
  • 10.
    Human Factors and Safety Topics Procedures Inspections, Audits,Workplace Surveys Training Organizational Culture Relevant human factors to worker health, safety, and risk governance Written, technically correct, maintained and accessible, and easy to understand. Hazard identification and quantitative or qualitative risk assessment of workers in critical roles Competence in job function, knowledge of hazard and control measures Leadership support of compliant workers and workers seeking improvement Associated health and safety outcomes from performance Applied, tested, and re- evaluated for valid human performance. Evaluate personnel decision-making needs. Right tools for job and used correctly. Evaluate fitness for duty Measurement of worker exposure, monitor of work performance, and evaluation of competence. Consider human factors and ergonomic issues. Evaluate proficiency of completing work tasks. Training applicable to specific hazards and risk, and capability for each worker. Matched skills and aptitude. Know how to use right tools or equipment and report deficiency gap in safety. Evaluate safety climate and culture Construct of safety policy, program, and operating procedures Provide right tools and equipment for job. Report deficiencies. Critical Elements Procedures reviewed and relevant to current operations/process. Critical tasks identified and analyzed. Work aligns with hiring process Evaluation of mishaps, near-miss events, levels of exposure, and safety controls. Workers capable of completing job tasks/assignments Formal and practical training provided for identified hazards and/or training to use and operate equipment and machinery. Training objectives commensurate with safety hazards/risk. Workers selected based on capability and experience. Performance Indicator(s) Percent (%) of operating procedures based on recent self-assessment of human performance (Leading indicator) Percent (%) of facility inspections, audits, surveys both planned vs performed annually (Leading indicator) Number of workers or % of staff provided safety training and determined to be competent (Leading indicator Health and safety climate measurement and evaluation of psychosocial issues (Leading indicator) Human Factors and SafetyHuman Factors and Safety
  • 11.
    Commitment: In theface of ever-increasing commercial and economic pressures, does the organization have the will to make SMS tools work effectively? Cognizance: Does the organization understand the financial and social impact of safety relative to the involvement of human and organizational factors? Competence: Neither of the other two drivers is sufficient without the necessary practical skills. Does the organization’s SMS possess the right tools, and are they properly understood and utilized appropriately by leadership and the workforce? Predictive analysis and solutions can be applied to properly manage human factors issue related to safety management and risk.
  • 12.
    Drivers for HumanFactorsDrivers for Human Factors in Safety Management andin Safety Management and RiskRiskCommitment Cognizance Competence Principles Safety management is an integral part of the business process. Past events are carefully reviewed; novel scenarios are imagined. Top management is actively engaged in safety-related issues. No final victories in the safety war. Human fallibility and natural hazards will never be eliminated, only moderated. Organization understands: person, engineering and system models of safety management It expects its workforce to make errors and trains them to detect and recover. ‘Upstream’ systemic factors are easier to manage than fleeting psychological states like inattention or forgetfulness. Organization recognizes that the effective management of safety. It involves the regular sampling of a variety of organizational parameters (scheduling, planning, resource allocation, procedures, defenses, training, communication, production conflicts, and the like), identify which of these ‘vital signs’ is most in need of attention, and carrying out remedial actions Policy Company policy to remind all levels of leadership that safety is everyone’s responsibility. Resolve short-term production and protection issues safely. Policies should be in place to encourage safety messengers. Organization should publically recognize critical dependence of effective SMS upon the trust of the workforce. A safe culture is the product of a reporting culture that, in turn, can only arise from a just culture. Use crisis emergency and recovery planning to test business. Policies relating to near-miss and incident reporting should make clear the company’s stance. Disciplinary policies should be predicated on distinction between acceptable/unacceptable behavior. Key determinant is not so much the act — error or violation—as the nature of the embedded behavior. Excerpts taken from unpublished paper entitled “Human Factors Aspects of Safety Management Systems” written by James Reason
  • 13.
    Drivers for HumanFactorsDrivers for Human Factors in Safety Management andin Safety Management and RiskRiskCommitment Cognizance Competence Procedure s Organization should establish written operating procedures for each work task based on hazard identification using a job safety analysis and risk assessment. Controls should be identified to include engineering, administrative, and finally the use of personal protective equipment suited for the individual work tasks. Procedures, i.e., maintenance, should not only explain how the job be done, but also identify the likely error-prone steps in the task. Training in the recognition/recovery of errors should support appropriate procedures. Inform by data on recurrent error traps derived from safety information reporting systems. Procedures should be well written in cooperation with those actually experienced doing the job. Procedures should be appropriate, accessible, intelligible and workable. Write procedures with the understanding that people hardly ever read and do at the same time. Such a balance is very important in relation to intrinsically error-provoking activities like repairs and maintenance activities. Practice Routine audits, inspections, and surveys along with interviews of the workforce are needed to understand what gets done and how it gets done. Errors and omissions can be detected and corrections made before a crisis develops. The ‘safety health’ of the organization should be continuously monitored using both reactive outcome data and proactive process measures. The former help to identify recurrent error traps, while the latter focus attention upon current systemic weaknesses. Use rapid, useful and intelligible feedback channels to communicate the lessons learned and the actions needed. Visible top-level involvement in safety practices. Management should not only walk the talk, but also talk the walk. Each level of management should understand the hazards and risks associated with the work and the need to have established policy, programs, and operating procedures to the work. Excerpts taken from unpublished paper entitled “Human Factors Aspects of Safety Management Systems” written by James Reason
  • 14.
    Operators setting upthe process made an error and tank outlet inadvertently closed causing the phenol to overflow No one was injured, but the direct cost in loss of materials, lost production and recovery of the phenol was £39,800. Indirect cost not calculated. Investigations found the system for controlling pumps and valves was badly designed and prone to human error. Phenol is a systemic poison from exposure by inhalation and direct skin contact and absorption Source: HSE website www.hse.gov.uk/comah/index.htmT
  • 15.
    Engineering Safety management Human factors Time Accident rate HumanFactors in Safety Management and Risk Governance
  • 16.
    Engineering Safety management Human factors Betterdesign More procedures! Time Accident rate Human Factors in Safety Management and Risk Governance
  • 17.
    Engineering Safety management Human factors Needto design better engineering More procedures! Behavioural modification will fix it… Time Accident rate Human Factors in Safety Management and Risk Governance
  • 18.
    Engineering Safety management Human factors Betterdesign More procedures! Behavioural modification will fix it… Time Accident rate Continuous improvement Human Factors in Safety Management and Risk Governance
  • 19.
    Engineering Safety management Human factors Betterdesign More procedures Behavioural modification will fix it… Time Accident rate The “Engineers Graph” or why I don’t need to do anything... Continuous improvement Workforce involvement Human Factors in Safety Management and Risk Governance
  • 20.
    Is there away to establish a true and measure effective safety culture within the industry that ensures how people recognize risks and act upon them decisively? Does the current leadership and organizational structure adequately manage the health or safety risks in the industry? Does leadership understand the hard and soft aspects of the human element and direct/indirect cost associated with errors? Are global occupational health and safety policy, programs, and procedures too rigid/complicated or inadequate to manage risks? Is risk communication used to affect safety culture and change management as a driver for the continuous improvement of the safety management system?
  • 21.
    Organizational ChallengesOrganizational Challenges 10 HumanFactor Intervention 20 and 30 Human Factor Interventions
  • 22.
    Lagging IndicatorsLagging IndicatorsLeading IndicatorsLeading Indicators  Total lost work days  Restricted work days  Number of fatalities  Injuries/illness rate  Asset/property damage  Vehicle mishaps  Near-miss incidents  Chemical releases  WC trends and amount  Experience modification  Safety/health meetings  Supervisor training  Employee training  Number of inspections  No. of audits/surveys  No. of self-inspections  Reward/recognition  Employee turnover rate  Observations/accidents  Risk/hazard assessment
  • 23.
     Improper workprocedure  Misdiagnosed situation  Wrong response action  Exceeded ability/authority  Inappropriate maneuver  Poor decision making  Adverse mental state  Haste or task saturation  Situational awareness  Failed to use resources  Hiring the wrong person  Fail to track performance  Breakdown in visual scan  Failed to prioritize focus  Inadvertent use of controls  Omitted step in procedure  Omitted checklist item  Poor technique or ethic  Over reaction to controls  Inexperience or capability  Adverse physiological state  Physical or mental limitations  Inadequate safety training  Lack of intelligence/aptitude  Lack skills or qualifications  Misapplied skill set  Spatial disorientation  Visual illusion  Misunderstood task  Misunderstood rules  Poor work environment  Miscommunication  Tight time constraints  Personal readiness  Work/home distraction  Mental complacency  Inadequate reaction time  Inadequate rest breaks  Time pressures  Failed job requirements  Failed to follow direction  Lack of worker training  Breakdown communication  No supervisor oversight  Hazard not identified  Controls in-place not used  Substandard work practices  Pre-existing illness or injury  Failure of leadership to act  Failure to correct problem  Failed to enforce the rules  Failed to report unsafe acts  Lack of funding  Excessive cost cutting  No formal accountability  Poor equipment design  Unauthorized work  Exceeded authority  Over reaction  Lack of capability  Lack of qualification  Except very high risk  Poor planning  Lack of objectives  Unrealistic goals  Under manned/resourced Organizational ChallengesOrganizational Challenges
  • 24.
    Things we know: Processhazards are understood but human risks vary in uncertainty The value of managing hazards/controlling risk robustly is accepted Principles of inherent safety are clear but sometimes ignored Risk assessment techniques are available and proven within industry However: Major hazards, other than process and production; human factors do not always receive the same level of attention in the initial phase of design and fabrication Preventing major accidents tends to focus heavily on the hardware, less on the outcome of the human experience or performance Designs continue to increase in complexity but the human element remains unchanged or not considered a critical factor Change management does not always consider human factors in final equation since it is considered inherent to the organization
  • 25.
    Hazard ID, RiskAssessment & Prioritization Triggers Tools -New Projects -Renew al of Facilities -New Standards -Incident Response -Periodic Review s -Audits -Regulatory -Employee Concerns -Excursions -M AR -HAZID -HAZOP -LOPA -FM EA -QRA -ESSA -EERS -Blast Study Major Hazard & Risk Register Common Risk Matrix Risk Mitigation Planning & Controls Options Decisions Plan -Engineering Studies, FEL -Non Engineering Options, e.g. Administrative Controls -Evaluation by Risk Ow ner Execute Plan •Priority •Resources •Progress Tracking and Review s Emergency Response Plan •Update Communicate Hazards & Plan Text Description Profile & Score Cards -Text -Text -Text -Text Evaluation -Text -Text -Text -Text Corrective Action -Text -Text -Text -Text KPI Measurement -Action Tracking -Leading Indicators -Lagging Indicators Measurement, Evaluation & Corrective Action Management Review s -Text -Text -Text -Text Improvement Thru Strategic Direction -Text -Text -Text -Text Risk Management System -Text -Text -Text -Text Management Review & Improvement Continuous Hazard Assessment and Risk Reduction -Partner Approval -Roles & -Residual Risk Responsibilities -Business Decision Process -M milestones/ -Commercial Decisions Dates -Action Tracking Levels of authority based on level of risk -Progress Integrated Engineering and Business Plan Review s
  • 26.
  • 27.
    Most Common Issues… Organizationalchange Staffing levels/workload Training and competence Operating procedures Managing human failure Correct hard/soft skills Fatigue and shift change Organizational culture Human factors in design Communications/interfaces Integration of human factors into risk Assessment and investigations Behavioural safety = Human factors/
  • 28.
    Balance of Hardand Soft Skills Hard Skills Calculate to solve problem Operate machinery Speak a foreign language Following directions Demonstrate competence Previous work experience Soft Skills Good manners and trustworthy Time management Accept suggestions or criticism Ability to ask for help or support Integrity and leadership Teamwork and adaptability
  • 29.
    Failure to correctlyspecify behaviour Individual involved not informed of issue or incompetent Task personnel engaged in at the time not discussed/informed What they did (or did not do) – human error related to knowing the operating procedure and understanding the process Communicating risk and outcome if rules are not followed Making early decisions and sticking to them As new information becomes available, a critical decision may result in violation of safe operating procedures Failure to identify the multiple individual and/or organizational behaviours contributing to a mishap or near-miss incident Timeline critical and sensitive to process or operation
  • 30.
    Company Understanding Thereality is… Management should… Personnel will follow established written rules for occupational health and safety while at work. Workers will ask questions about unfamiliar assigned work tasks or when operating new equipment. Procedures are often out of date, poorly written, vaguely understood or ambiguous. Lack of training by supervisor forcing people make up their own rules to do the work. Find out why procedures are not followed, Determine if the process or operation can be improved or become more efficient by engaging stakeholders. Hire competent talent and training personnel in the hazards, risks, and controls. Personnel will be competent in everything they do. They have been hired with the skill sets to do the job based on past performance training, and qualifications. Younger hires are more familiar with safety technology because of their education to do the job right. Everyone has gaps in their knowledge and understanding of the operation or process, equipment or machinery used, and requirements to reduce risk and use engineered control measures. Some companies have lost highly experienced personnel due to attrition or economic downsizing. For novices: provide supervision and train on safety procedures For those whose knowledge is ‘rusty’: reassess capability and gaps and provide refresher training For those who are leaving: plan to mentor others to take over by learning from the experience of old hands before they retire. Personnel are highly motivated in their work, organization, and career. Personnel demonstrate positive work ethic, good attitude, and desire to learn or be trained. Even the person in their ideal job has some ‘off days’; routine tasks are simply boring and workers become complacent. Workers have social, religious, or family issues. Design jobs to stimulate interest; use engineering/administrative controls to reduce risk. ‘Rotate’ in and out of the most boring but necessary jobs. Consider time- off Safety Behaviour/Risk atSafety Behaviour/Risk at WorkWork
  • 31.
    Company Understanding Thereality is… Management should… Personnel are always where they should be People wander off or are asked to do favors for others that takes them out of their normal workplace Downsizing stress limitation on coverage and availability. Accept that people won’t always be where they should be. Provide radios and pagers. Arrange for back up cover when someone really does need to go elsewhere In an emergency, personnel will make right decisions to ‘save the day’ Real emergencies are often highly complex and stressful. People don’t react as in the emergency plan Practice emergencies so everyone is familiar with required routines and maintains skills for infrequent events. Provide clear information/instructions. Have contingency plan and ensure everyone knows role and responsibility Work highly reliably: be very unlikely to make an error All tasks are prone to human errors – some more than others. Human errors are a major cause of accidents and can occur in all jobs including operations, repairs, maintenance, adjustments, modification and management. Job safety analysis provides insight into the hazards and controls for each phase of the operation or process. Consider human and operational error when assessing/evaluating risk. Make safety systems as ‘forgiving’ as possible (resistant to error; allow time for correcting the error). For safety critical tasks, make sure key steps are independently checked, and that procedures and other job aids are clear. Avoid a ‘blame culture’ game. Safety Behaviour/Risk atSafety Behaviour/Risk at WorkWork Other key problems we have found from inspection and assessment are: Too much emphasis being placed on reducing personal accidents (slips, trips, falls etc.) without an equal focus on preventing major accidents Failing to realize that that safety culture is about everyone in the company, including managers and senior leadership, not just the ‘front line’ Not being clear how the safety management system will prevent or reduce human errors which may lead to major accidents
  • 32.
    Linear risk problemscan be managed using a ‘routine- based’ strategy, such as introducing a law or regulation Complex risks may be best addressed by accessing and acting on the best available scientific expertise, aiming for a ‘risk-informed’ and ‘robustness-focused’ strategy Uncertain risks are better managed using ‘precaution-based’ and ‘resilience-focused’ strategies, to ensure the reversibility of critical decisions and to increase a system’s capacity to cope with surprises Ambiguous risk problems require a ‘dialogue-based’ strategy aiming to create tolerance and mutual understanding of conflicting views and values with a view to eventually reconciling them
  • 33.
    Based on boththe evidence from the risk appraisal and evaluation of broader value-based choices and the trade-offs involved, decide whether or not to take on the risk. Acceptance Reduction Prohibition or Substitution No formal intervention necessary Benefit is worth the risk, but risk reduction measures are necessary Risk so much greater than benefit that it cannot be taken on
  • 34.
    Basic elements ofRisk Governance: Pre-appraisal of industry hazards Hazard identification of all occupational risks Assessment via risk register Mitigation and strategic management planning Review for change and continuous improvement Two broad approaches to apply these principles Prescriptive Goal Setting
  • 35.
    Assessment Sphere: Generation ofKnowledge Management Sphere: Decision on & Implementation of Actions Risk Characterisation • Risk Profile • Judgement of the Seriousness of Risk • Conclusions & Risk Reduction Options Risk Evaluation • Judging the Tolera- bility & Acceptability • Need for Risk Reduction Measures Tolerability & Acceptability Judgement Pre-Assessment: • Problem Framing • Early Warning • Screening • Determination of Scientific Conventions Pre-Assessment Risk Appraisal: Risk Assessment • Hazard Identification & Estimation • Exposure & Vulnerability Assessment • Risk Estimation Concern Assessment • Risk Perceptions • Social Concerns • Socio-Economic Impacts Risk AppraisalRisk Management Implementation • Option Realisation • Monitoring & Control • Feedback from Risk Mgmt. Practice Decision Making • Option Identification & Generation • Option Assessment • Option Evaluation & Selection Risk Management Communication 1 Knowledge Challenge:  Complexity  Uncertainty  Ambiguity 2 Risk judged:  acceptable  tolerable  intolerable 3 Risk Management Strategy:  routine-based  risk-informed/robust focus  precaution-based  resilience-focus  discourse-based
  • 36.
    Design Fabrication Operations AssetLifecycle Integrity and Reliability Construction
  • 37.
    Pre-Assessment Components Definition Indicators 1 Problemframing Different perspectives of how to conceptualize the issue  dissent/consent on goals of selection rule  dissent/consent on relevance of evidence  choice of frame (risk, opportunity, fate) 2 Early warning Systematic search for new hazards  unusual events or phenomena  systematic comparison between modeled and observed phenomena  novel activities or events 3 Screening (risk assessment and concern assessment policy) Establishing a procedure for screening hazards and risks and determining assessment and management route  screening in place?  criteria for screening: hazard potential, persistence, ubiquity, etc.  criteria for selecting risk assessment procedures for: known risks, emergencies, etc.  criteria for identifying and measuring social concerns 4 Scientific conventions for risk assessment & concern assessment Establishing a procedure for screening hazards and risks and determining assessment and management route  definition of NOAEL  validity of methods and techniques for risk assessments  methodological rules for assessing concerns
  • 38.
    Risk Assessment  Hazardidentification and estimation  Exposure assessment  Risk estimation Concern Assessment  Socio-economic impacts  Economic benefits  Public concerns (stakeholders and individuals)
  • 39.
    Assessment Definition Indicators 1.Generation Identification of potential risk handling options, in particular risk reduction, i.e. prevention, adaptation and mitigation, as well as risk avoidance, transfer and retention  standards, voluntary agreements  performance rules  restrictions on exposure or vulnerability  economic incentives  compensation  insurance and liability  labels, information/education 2. Assessment Investigations of impacts of each option (economic, technical, social, political, cultural)  effectiveness and efficiency  minimization of side effects  sustainability  fairness  legal and political implementability  ethical acceptability  public acceptance 3 Evaluation and Selection Evaluation of options (multi- criteria analysis)  assignment of trade-offs  incorporation of stakeholders & the public 4. Implementation Realization of the most preferred option  accountability  consistency  effectiveness 5 Monitor and Feedback  Observation of effects of imple- mentation (link to early warning)  Ex-post evaluation  intended impacts  non-intended impacts  policy impacts
  • 40.
    RISK MANAGEMENT DECISION PROCESS IsMaximum Possible Loss (MPL) Severe? Analyze Factors Affecting Size of Possible Loss Eliminate Source(s) of Loss Reduce Possible Loss Size by Positive Action Transfer Risk Does Any Severe Possible Loss Remain? Assume Risk Transfer Refused Risk Remains Too High DO NOT PROCEED DISCOUNTINUE OPERATION PROCEED CSURMA Self- Insurance Pool Contractual Transfer Commercial Insurance Avoid / Eliminate Campus Deductible Assume Calculated Severe Risk Assume Low Risk Exposure Identify Exposure to Possible Loss Estimate Maximum Possible Loss / Probability of Loss CSURMA Self- Insurance Pool Contractual Transfer Commercial Insurance CSURMA Self- Insurance Pool Contractual Transfer Transfer Refused Risk Remains Too High Commercial Insurance CSURMA Self- Insurance Pool Contractual Transfer DO NOT PROCEED Transfer Refused Risk Remains Too High Commercial Insurance Self- Insurance Pool Contractual Transfer Identify Exposure to Possible Loss Estimate Maximum Possible Loss / Probability of Loss Analyze Factors Affecting Size of Possible Loss Identify Exposure to Possible Loss Estimate Maximum Possible Loss / Probability of Loss Reduce Possible Loss Size by Positive Action Avoid / Eliminate DISCOUNTINUE OPERATION Reduce Possible Loss Size by Positive Action Avoid / Eliminate Eliminate Source(s) of Loss Assume Risk Assume Calculated Severe Risk Eliminate Source(s) of Loss Assume Risk Campus Deductible Assume Calculated Severe Risk Eliminate Source(s) of Loss Assume Risk Assume Low Risk Exposure Campus Deductible Assume Calculated Severe Risk Eliminate Source(s) of Loss Assume Risk PROCEED Assume Low Risk Exposure Insurance Deductible Assume Calculated Severe Risk Eliminate Source(s) of Loss Assume Risk YES YES YES YES YES YES YES NO NO YES NO YES YES NO YESYES YES NO NO YESYES YES NO YES NO YESYES YES YES YES NO YESYES YES YES YES YES NO YESYES YES YES YES YES YES NO YESYES YES
  • 41.
    Management Internal • Involving allaffected regulatory or government bodies if risk management measures have impacts on their mandate External • Press conferences on selection of management measures (low uncertainty and ambiguity) • Information of stakeholders about regulatory impact review and, if needed, organisation of hearings (high uncertainty and low ambiguity) • Engaging in formal deliberations with stakeholders and representatives of the public (high ambiguity) Risk Communication
  • 42.
    Pre-assessment Shaping the process(consensus on frames) Design Discourse Appraisal Gathering information and knowledge Epistemic Discourse Assessment and Evaluation Deliberating around values/perspectives and assigning trade-offs Reflective Discourse Management Weighing pros and cons of management measures Pragmatic Discourse (for low ambiguity) Participative Discourse (for high ambiguity) Stakeholder Involvement at Different Stages
  • 43.
    Complexity Epistemic Use experts to findvalid, reliable and relevant knowledge about the risk Uncertainty Reflective Involve all affected stakeholders to collectively decide best way forward Ambiguity Participative Include all actors to expose, accept, discuss, and resolve differences Simple Instrumental Find the most cost-effective way to make the risk acceptable or tolerable Management/ Staff Dominant risk characteristic Type of participation Actors Management/ Staff Management/ Staff Management/ Staff Scientists/ Researchers Affected stakeholders Civil society Scientists/ Researchers Scientists/ Researchers Affected stakeholders As the level of knowledge changes, so also will the type of participation need to change
  • 44.
    Integrate risk assessmentwith techniques applied in the human factors to improve the safety management of process hazards Some steps to achieve this: Review best practices from around the world with the industry and other industries Update best practices, provides more focus on the human element, and addresses non-process related hazards more robustly at the design and fabrication stage Hold an industry workshops to present and review the proposed approach and seek stakeholder input on human factors content Balance prescriptive and goal setting approach and predictive solutions to deliver a more human approach to industry Using predictive analytic data to determine how human factors concerns can be applied to hazard identification and risk control
  • 45.
    Industry has madegreat progress managing process related hazards and preventive strategies to protect workers, property, and environment Focus on managing process major hazards through the design and incorporation of more complex equipment and systems Non-process related major hazards are well understood but receive less focus than the process hazards during design and fabrication Challenges of industry continue and require multi-disciplinary and cross functional collaboration internal/external to the organizations even when manpower and resources are stretched Accidents continue to happen and the majority can be linked to a human error or inadequate human performance Industry needs to raise the bar using predictive analytic data to improve human performance, reduce risk, limit liability, sustain productivity, and meet regulatory obligations