National College of Business Administration & Economics
School of Business Administration
MANAGEMENT INFORMATION SYSTEM
BBA (HONS)
FINAL PROJECT
Submitted by:
Muhammad Ahmad Badar
Submitted in partial fulfillment of the Requirement for the award of the degree of BACHELOR’S
OF BUSINESS ADMINISTRATION.
Management Information System Hotel Management System
Project 2 | 17
Table of Contents
Introduction To Hotel Management System ............................................................................. 3
Serena Hotel ................................................................................................................................. 5
Elements ........................................................................................................................................ 5
Table Details ................................................................................................................................. 6
Menus .......................................................................................................................................... 14
Relationship Entity Diagram .................................................................................................... 17
Management Information System Hotel Management System
Project 3 | 17
Introduction of Hotel Management System:
The Hotel Information System module is the application software that help you to monitoring and
manipulate the resources in the Hotel. The system provide you standard management system for
you to enhance the management resources in Hotel. The system provide service in computer assist
in customer billing and cash control, Room Services, Room numbering, production line(kitchen)
and service line(dining room) between the contact and operate/manage the monitoring operation
of Hotel.
The system is suit to sophisticated management Hotel that need information system to manage the
operating progress.
The Main Function of Hotel Management System
 Management,
 The choice of computer systems,
 Operating system between the Rooms and Billing Table.
 Service system between waiter and customer
Importance of Management Information System for Hotels
Hotel are built of complex systems for Room allotments, storing, saving data for billing and
assurance, preparing and selling food and services. The well-being of a Hotel depends on its
management information systems, which coordinate everything from scheduling personnel to
customer service. Hotel management information systems should make a Hotel more profitable as
well as a better place for guests to get entertain.
Point of Management Systems
Every Hotel needs a strategy for taking Guests, delivering information to the billing table and
charging guests for their booking. These systems can be as simple as handwritten notes or as
complicated as computer systems that send orders to the Billing table and tally charges for each
Room. Simple systems are less prone to technical difficulties, but they cannot process information
as efficiently as smoothly functioning computer systems. Hotel point of management systems
should also include infrastructure for processing credit card payments.
Communication Systems
Hotels depend on communicating information between different divisions, such as servers relaying
services to waiters staff and working staff letting room know that their orders are ready. In addition,
Hotel communication systems should enable staff to connect room booking with the customers
who is going to come, and convey details about special requests and special needs. Hotel
Management Information System Hotel Management System
Project 4 | 17
management must also develop information systems for communicating with both the front and
the back of the house about issues such as low focus on particular service or to improve services.
Human Resources Management Systems
Staffing a hotel can be tricky because demand for services will likely fluctuate dramatically, often
due to variables that you cannot track. Identify any variables you do observe that influence traffic
in your hotel, such as weather and day of the week. Build a weekly schedule to staff your restaurant
in accordance with these variables, such as scheduling additional staff on Saturday night if that is
your busiest shift. Compile data about bills and employee hours to determine a profitable ratio of
employee hours to bill totals. Hotel personnel training systems are also vital to success, ensuring
that employees know company protocol and systems, and are capable of delivering a high quality
Service: a comprehensive employee manual detailing information that each member of your staff
should know.
Financial Management Systems
Hotel financial management systems should navigate issues of cash flow and keeping track of
costs. A hotel needs sufficient cash flow to give services and pay employees, or it cannot continue
to function. In addition, hotels need to earn profit by controlling costs and maximizing revenue.
Hotel financial management systems should include cash flow projections forecasting income and
expenses for upcoming months, and developing strategies to compensate for cash flow shortfalls
such as a business line of credit or business credit card.
Management Information System Hotel Management System
Project 5 | 17
Serena Hotel
Data Elements
1. Room Services
2. Room Rent
3. Room Number
4. Food Services
5. Days You Spent
6. Car Rent
7. Swimming Pool Charges
8. Cinema Charges
9. Gym Charges
10. Electricity Charges
11. Security Charges
12. Café Charges
13. Extra Mattress Charges
14. Internet Charges
15. Velvet Parking
16. Mini Bar in Room
17. Staff Duty
18. Menu
19. Storage Room
20. Billing Data Table
Management Information System Hotel Management System
Project 6 | 17
TABLE DETAILS:-
ROOM ENTRY TYPE
Column Name Data Type Description
Room Number Number(6) Unique identification for
every Room
Room Rent Number(6) Rent received by the Guest
Bed Model Text(10) Bed Model Single or Double
Room facility Text(10) Bed Facility A/c or Non A/c
ROOM UPDATE / DELETE
Column Name Data Type Description
Room Number Number(6) Unique identification for
every Room
Room Rent Number(6) Rent received by the Guest
Bed Model Text(10) Bed Model Single or Double
Room facility Text(10) Bed Facility A/c or Non A/c
ROOM CURRENT BOOKING
Column Name Data Type Description
Name Text(20) Whether corporate friends or
guest
Address Text(40) Street/House No. of the
Guest’s residence
Date Booking Date/Time Date on which this
information was fed into the
data base and default is
today’s date.
Amount Number(60) Advance amount Received
Phone Number(10) Phone of the guest Residence
Room Number Number(6) Unique identification for
every Room
Management Information System Hotel Management System
Project 7 | 17
ROOM VACATING
Column Name Data Type Description
Room Number Number(6) Unique identification for every
Room
Name Text(20) Whether corporate friends or
guest
Address Text(40) Street/House No. of the
Guest’s residence
Phone Number(10) Phone of the guest Residence
Date Booking Date/Time Date on which this
information was fed into the
data base and default is
today’s date.
Date Vacating Date/Time Date on which the guest
vacated the room
No Of Days Number(2) Number of days staying in
hotel
Advance Amount Number(5) How much received by
advance amount
Total Amount Number(5) How much received by total
amount
Balance Amount Number(5) Display the Balance amount
SITTING PLAN
Table Number Sitting Capacity
Table No. 1 2 Persons
Table No. 2 2 Persons
Table No. 3 2 Persons
Table No. 4 4 Persons
Table No. 5 4 Persons
Table No. 6 4 Persons
Table No. 7 6 Persons
Table No. 8 6 Persons
Table No. 9 8 Persons
Table No. 10 8 Persons
Table No. 11 10 Persons
Table No.12 10 Persons
Management Information System Hotel Management System
Project 8 | 17
STAFF DUTY
Staff Batch No. Duty Area Duty
Hamza Raheel 00401 Reception Manager
Bilal Khan 00402 Table No. 1, 2 & 12 Serving
Sham Idrees 00403 Table No. 3, 4 & 11 Serving
Furqan Zafar 00405 Table No. 5, 6 & 10 Serving
Hassan Bukhari 00406 Table No. 7, 8 & 9 Serving
Hashim Javeed 00924 Kitchen Supervision
Naveed Ahmad 00176 Storage Room Supervision
Hassan Iqbal 00681 Sitting Area Cleaning Controller
Aqil Safdar 00534 Home Delivery Supervision
VELVET PARKING
Car Engine No. Registration No.
Mercedes Benz P2235 LEP-2981
Toyota T0943 LEO-7911
Honda H5348 FSD-3463
Management Information System Hotel Management System
Project 9 | 17
MENU
To Start With Soup’s
Fish Crackers Rs.220
Golden Fried Prawn Rs.695
Tail Prawns Rs.380
Spicy Honey Wings Rs.310
Tail Prawns Rs.380
Special Prawns Rs.425
Single Family
Chicken Corn Rs.110 Rs.320
Hot & Sour Rs.110 Rs.320
Thai Soup Rs.110 Rs.320
Vegetable Soup Rs.80 Rs.260
Fish Soup Rs.160 Rs.420
Chef Special Soup Rs.400
Salads Noodles
Salad (Plain) Rs.70
Cole Slaw Salad Rs.95
Chicken Apple Salad Rs.175
Chicken Apple & Pineapple Rs.200
French Green Salad Rs.60
Kuchumar Salad Rs.65
Russain Salad Rs.120
Fruit Salad Rs.220
American Chopsuy Rs.320
Chicken Chowmein Rs.300
Prawns Chowmein Rs.345
Spicy Garlic Noodles Rs.360
Rice
Half Full
Chicken Fried Rice Rs.190 Rs.320
Chicken Masala Rice Rs.190 Rs.320
Vegetable Rice Rs.120 Rs.240
Cross Roads Special Rs.250 Rs.380
Briyani (Simple) Rs.180 Rs.350
Special Briyani Rs.210 Rs.380
Special Plaou Rs.195 Rs.375
Egg Fried Rice Rs.160 Rs.350
Chicken Roast Rice Rs.300 Rs.550
Boiled Rice with Fish Rs.350 Rs.650
Chicken Plaou Rs.170 Rs.350
Mutton Plaou Rs.450 Rs.850
Beef Plaou Rs.180 Rs.370
Lamb Rice Rs.400 Rs.750
Prawns Rice Rs.390
Chines Corner
Hot Sauce Chicken Rs.300
Chines Chicken Rs.280
Chef Special Chicken Rs.370
Chili Garlic Chicken Rs.320
Szechwan Chicken Rs.300
Chicken Black Bean Sauce Rs.310
Black Pepper Rs.150
Chicken Manchurian Rs.140
Chicken in Oyster Sauce Rs.300
Finger Chicken Rs.310
Dry Chicken Chilies Rs.295
Mongolian Chicken Rs.310
Management Information System Hotel Management System
Project 10 | 17
MENU
Bar.B.Q Traditional
Beef Seekh Kabab (4 Piece) Rs.250
Chicken Seekh Kabab (4 Piece) Rs.300
Grilled Fish Tikka (Plate) Rs.395
White Chicken Boti Rs.280
Chicken Tikka Rs.125
Mutton Seekh Kabab (4 Piece) Rs.450
Garlic Chicken Boti Rs.300
Cross Roads Special Handi Rs.350
Badami Handi Rs.365
Chicken Achari Handi Rs.375
Chicken Black Pepper Handi Rs.375
Mutton Special Handi Rs.650
Beef Handi Rs.350
Chicken Kharai (Half) Rs.300
Chicken Kharai (Full) Rs.550
Mutton Kharai (Half) Rs.600
Mutton Kharai (Full) Rs.1150
Beef Kharai (Half) Rs.310
Beef Kharai (Full) Rs.560
Brain Masala Rs.300
Dal Maash Handi Rs.160
Vegetable Handi Rs.160
Chicken Ginger Rs.365
Chicken Kabab Masala Rs.265
Chicken Saji (Full) Rs.450
Nan, Roti, Prahta
Plain Nan Rs.18
Garlic Nan Rs.36
Kalvanji Nan Rs.36
Roghni Nan Rs.26
Chicken Nan Rs.125
Mutton Nan Rs.210
Tandori Roti (Per Head) Rs.30
Tandori Prahta Rs.34
Nan Prahta Rs.34
Prahta (Simple) Rs.24
Chicken Prahta Rs.160
Chicken Prahta (With Cheese) Rs.150
Mutton Prahta Rs.250
Beef Prahta Rs.120
Aloo Prahta (With Cheese) Rs.110
Chicken Roll Rs.140
Chicken Roll (With Cheese) Rs.170
Raita, Chatni
Raita Rs.50
Plum Chatni Rs.160
Mint Raita Rs.60
Mint Chatni Rs.50
Plain Yogurt Rs.95
Achar Rs.45
Management Information System Hotel Management System
Project 11 | 17
MENU
Sandwiches Ready To Serve
Grilled Chicken Sandwich Rs.215
Chicken Club Sandwich Rs.200
Chicken Sandwich Rs.180
Fried Chicken Breast Rs.235
Chicken Egg & Cheese Rs.230
Egg & Cheese Sandwich Rs.160
Chicken Drumsticks (6 Pieces) Rs.395
Chicken Honey Wing (10 Pieces) Rs.275
Chicken Nuggets (6 Pieces) Rs.265
Garlic Bread (6 Pieces) Rs.155
French Fries (Plain) (Small) Rs.99
French Fries (Plain) (Full) Rs.145
Mayo Fries (Small) Rs.175
Mayo Fries (Full) Rs.220
Masala Fries (Small) Rs.150
Masala Fries (Full) Rs.200
Dinner Roll (Plate) Rs.145
Cheese Slice (Plate) Rs.175
Steaks
Chicken Steak With Pineapple Sauce
Rs.335
Chicken Steak With Black Pepper Sauce
Rs.335
Chicken Steak With Mushroom Sauce
Rs.335
Chicken Steak Mexican Rs.355
Beef Steak Black Pepper sauce
Rs.380
Beef Steak Mexican Rs.380
Cold Bar
Ice Creams Pena Colada Rs.125
Pink Lady Rs.125
Fresh Juice (Seasonal) Rs.150
Cold Coffee with Ice Cream
Rs.135
Milk Shake with Ice Cream
Rs.135
Coke Rs.60
Sprite Rs.60
Fanta Rs.60
Fresh Lime Rs.95
Tuti Fruity Rs.170
Peach Melba Rs.170
Ice Cream Faluda Rs.85
Ice Cream (1-Scoop) Rs.65
Ice Cream (2-Scoops) Rs.120
Flavors: Mango, Vanilla, Strawberry,
Chocolate, Kulfa
Management Information System Hotel Management System
Project 12 | 17
BILLING DATA TABLE
Table
No
Sitting
Capacity
Order
No
Items Ordered Amount Total
Amount
12 10 41 Hot Sauce Chicken
Special Briyani F
Mutton Kharai H
Chicken Kharai F
6 Garlic Nan
Roti 9 persons per head
4 Raita
4 Kuchumar Salad
2 Cole Slaw Salad
9 Coke
4 Tuti Fruity
4 Ice Cream 2 Scoops
1 Ice Cream Faluda
300
380
600
550
36x6
30x9
50x4
65x4
95x2
60x9
170x4
120x4
85
Rs.4751
4 4 28 Chicken Corn Soup F
Chicken Seekh Kabab
Chicken Roast Rice
2 Garlic Nan
2 Kalvanji Nan
4 Fresh Lime
2 Raita
1 Salad P
320
300
550
36x2
36x2
95x4
50x2
70
Rs.1864
1 2 19 Hot Sauce Chicken
Chicken Steaks
2 Fresh Lime
Mayo Fries S
2 Grilled Chicken sandwich
300
335
95x2
175
215x2
Rs.1430
Management Information System Hotel Management System
Project 13 | 17
8 6 31 Chicken Drum Stick
2 Fish Crackers
2 Finger Chicken
2 American Chopsuy
Chicken Apple & Pineapple
Chicken Black Bean Sauce
3 Fresh Lime
2 Coke
5 Ice Cream (2 Scoop)
395
220x2
310x2
320x2
200
310
95x3
60x2
120x5
Rs.3610
10 8 11 2 Chicken Seekh Kabab
4 Chicken Tikka
Chicken Achari Handi
Chicken Black Pepper Handi
4 Garlic Nan
4 Roghani Nan
Raita
Cole Slaw Salad
Salad P
Kuchumar Salad
6 Fresh Lime
1 Sprite
2 Tuti Fruity
Peach Melba
4 Ice Cream (2 Scoop)
300x2
125x4
375
375
36x4
26x4
50x2
95
70
65
95
60
170x2
170
120x4
Rs.3578
Management Information System Hotel Management System
Project 14 | 17
Serena Hotel MenuRoom Type
Room Rent
Facilities
Charges
Restaurant Bill
Total Bill
Credit Card
Details
Home
Exit
Management Information System Hotel Management System
Project 15 | 17
To Start With
Soup’s
Salads
Noodles
Rice
Chines Corner
Bar B.Q
Traditional
Nan, Roti, Pratha
Raita, Chatni
Sandwiches
Ready To Serve
Steaks
Cold Bar
Ice Creams
Main Menu
Restaurant Menu
Management Information System Hotel Management System
Project 16 | 17
Serena Hotel
Charges Details
Security Charges
Gym Charges
Swimming Pool
Charges
Extra Mattress
Charges
Waiter Charges
Main Manu
Exit
Management Information System Hotel Management System
Project 17 | 17
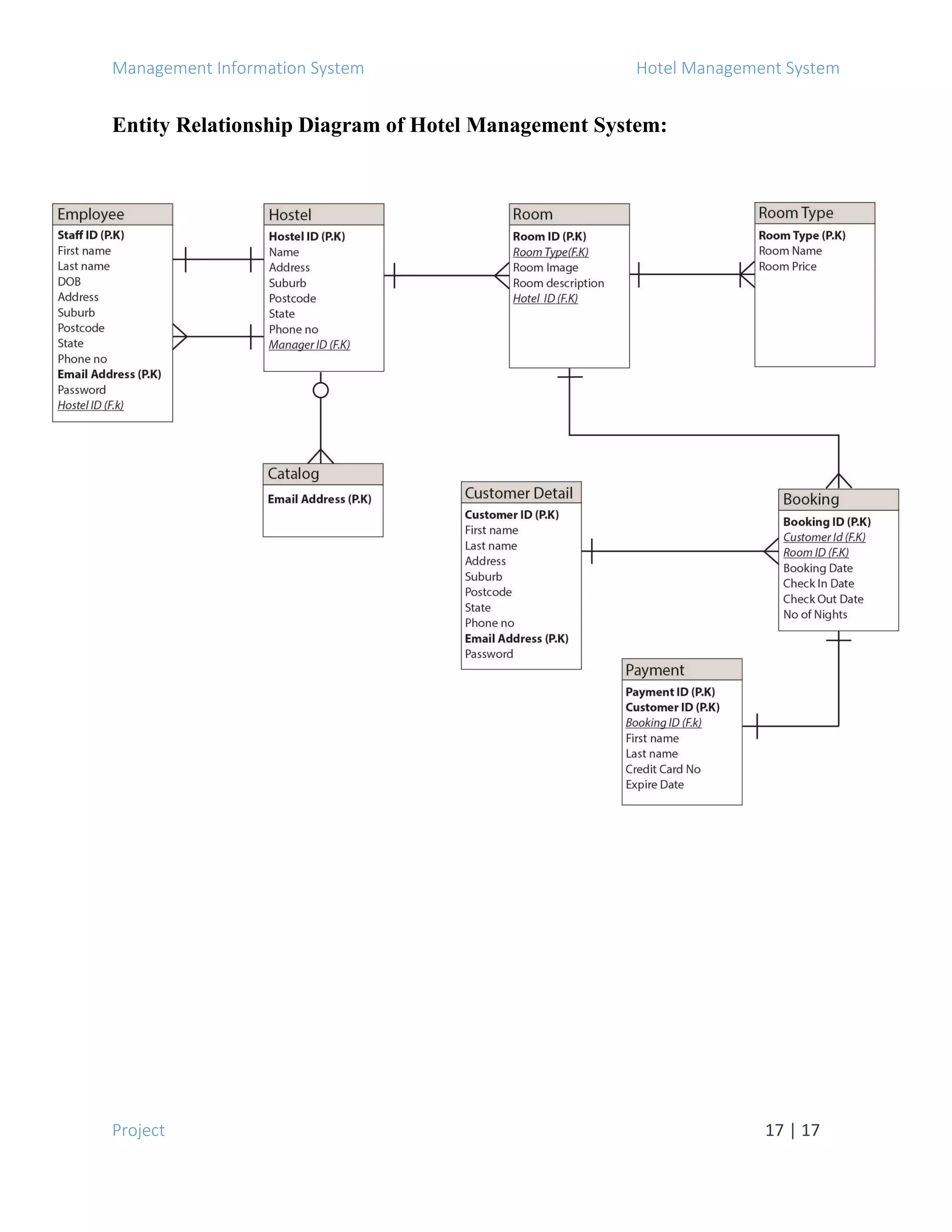
Entity Relationship Diagram of Hotel Management System:

Hotel Management System document

  • 1.
    National College ofBusiness Administration & Economics School of Business Administration MANAGEMENT INFORMATION SYSTEM BBA (HONS) FINAL PROJECT Submitted by: Muhammad Ahmad Badar Submitted in partial fulfillment of the Requirement for the award of the degree of BACHELOR’S OF BUSINESS ADMINISTRATION.
  • 2.
    Management Information SystemHotel Management System Project 2 | 17 Table of Contents Introduction To Hotel Management System ............................................................................. 3 Serena Hotel ................................................................................................................................. 5 Elements ........................................................................................................................................ 5 Table Details ................................................................................................................................. 6 Menus .......................................................................................................................................... 14 Relationship Entity Diagram .................................................................................................... 17
  • 3.
    Management Information SystemHotel Management System Project 3 | 17 Introduction of Hotel Management System: The Hotel Information System module is the application software that help you to monitoring and manipulate the resources in the Hotel. The system provide you standard management system for you to enhance the management resources in Hotel. The system provide service in computer assist in customer billing and cash control, Room Services, Room numbering, production line(kitchen) and service line(dining room) between the contact and operate/manage the monitoring operation of Hotel. The system is suit to sophisticated management Hotel that need information system to manage the operating progress. The Main Function of Hotel Management System  Management,  The choice of computer systems,  Operating system between the Rooms and Billing Table.  Service system between waiter and customer Importance of Management Information System for Hotels Hotel are built of complex systems for Room allotments, storing, saving data for billing and assurance, preparing and selling food and services. The well-being of a Hotel depends on its management information systems, which coordinate everything from scheduling personnel to customer service. Hotel management information systems should make a Hotel more profitable as well as a better place for guests to get entertain. Point of Management Systems Every Hotel needs a strategy for taking Guests, delivering information to the billing table and charging guests for their booking. These systems can be as simple as handwritten notes or as complicated as computer systems that send orders to the Billing table and tally charges for each Room. Simple systems are less prone to technical difficulties, but they cannot process information as efficiently as smoothly functioning computer systems. Hotel point of management systems should also include infrastructure for processing credit card payments. Communication Systems Hotels depend on communicating information between different divisions, such as servers relaying services to waiters staff and working staff letting room know that their orders are ready. In addition, Hotel communication systems should enable staff to connect room booking with the customers who is going to come, and convey details about special requests and special needs. Hotel
  • 4.
    Management Information SystemHotel Management System Project 4 | 17 management must also develop information systems for communicating with both the front and the back of the house about issues such as low focus on particular service or to improve services. Human Resources Management Systems Staffing a hotel can be tricky because demand for services will likely fluctuate dramatically, often due to variables that you cannot track. Identify any variables you do observe that influence traffic in your hotel, such as weather and day of the week. Build a weekly schedule to staff your restaurant in accordance with these variables, such as scheduling additional staff on Saturday night if that is your busiest shift. Compile data about bills and employee hours to determine a profitable ratio of employee hours to bill totals. Hotel personnel training systems are also vital to success, ensuring that employees know company protocol and systems, and are capable of delivering a high quality Service: a comprehensive employee manual detailing information that each member of your staff should know. Financial Management Systems Hotel financial management systems should navigate issues of cash flow and keeping track of costs. A hotel needs sufficient cash flow to give services and pay employees, or it cannot continue to function. In addition, hotels need to earn profit by controlling costs and maximizing revenue. Hotel financial management systems should include cash flow projections forecasting income and expenses for upcoming months, and developing strategies to compensate for cash flow shortfalls such as a business line of credit or business credit card.
  • 5.
    Management Information SystemHotel Management System Project 5 | 17 Serena Hotel Data Elements 1. Room Services 2. Room Rent 3. Room Number 4. Food Services 5. Days You Spent 6. Car Rent 7. Swimming Pool Charges 8. Cinema Charges 9. Gym Charges 10. Electricity Charges 11. Security Charges 12. Café Charges 13. Extra Mattress Charges 14. Internet Charges 15. Velvet Parking 16. Mini Bar in Room 17. Staff Duty 18. Menu 19. Storage Room 20. Billing Data Table
  • 6.
    Management Information SystemHotel Management System Project 6 | 17 TABLE DETAILS:- ROOM ENTRY TYPE Column Name Data Type Description Room Number Number(6) Unique identification for every Room Room Rent Number(6) Rent received by the Guest Bed Model Text(10) Bed Model Single or Double Room facility Text(10) Bed Facility A/c or Non A/c ROOM UPDATE / DELETE Column Name Data Type Description Room Number Number(6) Unique identification for every Room Room Rent Number(6) Rent received by the Guest Bed Model Text(10) Bed Model Single or Double Room facility Text(10) Bed Facility A/c or Non A/c ROOM CURRENT BOOKING Column Name Data Type Description Name Text(20) Whether corporate friends or guest Address Text(40) Street/House No. of the Guest’s residence Date Booking Date/Time Date on which this information was fed into the data base and default is today’s date. Amount Number(60) Advance amount Received Phone Number(10) Phone of the guest Residence Room Number Number(6) Unique identification for every Room
  • 7.
    Management Information SystemHotel Management System Project 7 | 17 ROOM VACATING Column Name Data Type Description Room Number Number(6) Unique identification for every Room Name Text(20) Whether corporate friends or guest Address Text(40) Street/House No. of the Guest’s residence Phone Number(10) Phone of the guest Residence Date Booking Date/Time Date on which this information was fed into the data base and default is today’s date. Date Vacating Date/Time Date on which the guest vacated the room No Of Days Number(2) Number of days staying in hotel Advance Amount Number(5) How much received by advance amount Total Amount Number(5) How much received by total amount Balance Amount Number(5) Display the Balance amount SITTING PLAN Table Number Sitting Capacity Table No. 1 2 Persons Table No. 2 2 Persons Table No. 3 2 Persons Table No. 4 4 Persons Table No. 5 4 Persons Table No. 6 4 Persons Table No. 7 6 Persons Table No. 8 6 Persons Table No. 9 8 Persons Table No. 10 8 Persons Table No. 11 10 Persons Table No.12 10 Persons
  • 8.
    Management Information SystemHotel Management System Project 8 | 17 STAFF DUTY Staff Batch No. Duty Area Duty Hamza Raheel 00401 Reception Manager Bilal Khan 00402 Table No. 1, 2 & 12 Serving Sham Idrees 00403 Table No. 3, 4 & 11 Serving Furqan Zafar 00405 Table No. 5, 6 & 10 Serving Hassan Bukhari 00406 Table No. 7, 8 & 9 Serving Hashim Javeed 00924 Kitchen Supervision Naveed Ahmad 00176 Storage Room Supervision Hassan Iqbal 00681 Sitting Area Cleaning Controller Aqil Safdar 00534 Home Delivery Supervision VELVET PARKING Car Engine No. Registration No. Mercedes Benz P2235 LEP-2981 Toyota T0943 LEO-7911 Honda H5348 FSD-3463
  • 9.
    Management Information SystemHotel Management System Project 9 | 17 MENU To Start With Soup’s Fish Crackers Rs.220 Golden Fried Prawn Rs.695 Tail Prawns Rs.380 Spicy Honey Wings Rs.310 Tail Prawns Rs.380 Special Prawns Rs.425 Single Family Chicken Corn Rs.110 Rs.320 Hot & Sour Rs.110 Rs.320 Thai Soup Rs.110 Rs.320 Vegetable Soup Rs.80 Rs.260 Fish Soup Rs.160 Rs.420 Chef Special Soup Rs.400 Salads Noodles Salad (Plain) Rs.70 Cole Slaw Salad Rs.95 Chicken Apple Salad Rs.175 Chicken Apple & Pineapple Rs.200 French Green Salad Rs.60 Kuchumar Salad Rs.65 Russain Salad Rs.120 Fruit Salad Rs.220 American Chopsuy Rs.320 Chicken Chowmein Rs.300 Prawns Chowmein Rs.345 Spicy Garlic Noodles Rs.360 Rice Half Full Chicken Fried Rice Rs.190 Rs.320 Chicken Masala Rice Rs.190 Rs.320 Vegetable Rice Rs.120 Rs.240 Cross Roads Special Rs.250 Rs.380 Briyani (Simple) Rs.180 Rs.350 Special Briyani Rs.210 Rs.380 Special Plaou Rs.195 Rs.375 Egg Fried Rice Rs.160 Rs.350 Chicken Roast Rice Rs.300 Rs.550 Boiled Rice with Fish Rs.350 Rs.650 Chicken Plaou Rs.170 Rs.350 Mutton Plaou Rs.450 Rs.850 Beef Plaou Rs.180 Rs.370 Lamb Rice Rs.400 Rs.750 Prawns Rice Rs.390 Chines Corner Hot Sauce Chicken Rs.300 Chines Chicken Rs.280 Chef Special Chicken Rs.370 Chili Garlic Chicken Rs.320 Szechwan Chicken Rs.300 Chicken Black Bean Sauce Rs.310 Black Pepper Rs.150 Chicken Manchurian Rs.140 Chicken in Oyster Sauce Rs.300 Finger Chicken Rs.310 Dry Chicken Chilies Rs.295 Mongolian Chicken Rs.310
  • 10.
    Management Information SystemHotel Management System Project 10 | 17 MENU Bar.B.Q Traditional Beef Seekh Kabab (4 Piece) Rs.250 Chicken Seekh Kabab (4 Piece) Rs.300 Grilled Fish Tikka (Plate) Rs.395 White Chicken Boti Rs.280 Chicken Tikka Rs.125 Mutton Seekh Kabab (4 Piece) Rs.450 Garlic Chicken Boti Rs.300 Cross Roads Special Handi Rs.350 Badami Handi Rs.365 Chicken Achari Handi Rs.375 Chicken Black Pepper Handi Rs.375 Mutton Special Handi Rs.650 Beef Handi Rs.350 Chicken Kharai (Half) Rs.300 Chicken Kharai (Full) Rs.550 Mutton Kharai (Half) Rs.600 Mutton Kharai (Full) Rs.1150 Beef Kharai (Half) Rs.310 Beef Kharai (Full) Rs.560 Brain Masala Rs.300 Dal Maash Handi Rs.160 Vegetable Handi Rs.160 Chicken Ginger Rs.365 Chicken Kabab Masala Rs.265 Chicken Saji (Full) Rs.450 Nan, Roti, Prahta Plain Nan Rs.18 Garlic Nan Rs.36 Kalvanji Nan Rs.36 Roghni Nan Rs.26 Chicken Nan Rs.125 Mutton Nan Rs.210 Tandori Roti (Per Head) Rs.30 Tandori Prahta Rs.34 Nan Prahta Rs.34 Prahta (Simple) Rs.24 Chicken Prahta Rs.160 Chicken Prahta (With Cheese) Rs.150 Mutton Prahta Rs.250 Beef Prahta Rs.120 Aloo Prahta (With Cheese) Rs.110 Chicken Roll Rs.140 Chicken Roll (With Cheese) Rs.170 Raita, Chatni Raita Rs.50 Plum Chatni Rs.160 Mint Raita Rs.60 Mint Chatni Rs.50 Plain Yogurt Rs.95 Achar Rs.45
  • 11.
    Management Information SystemHotel Management System Project 11 | 17 MENU Sandwiches Ready To Serve Grilled Chicken Sandwich Rs.215 Chicken Club Sandwich Rs.200 Chicken Sandwich Rs.180 Fried Chicken Breast Rs.235 Chicken Egg & Cheese Rs.230 Egg & Cheese Sandwich Rs.160 Chicken Drumsticks (6 Pieces) Rs.395 Chicken Honey Wing (10 Pieces) Rs.275 Chicken Nuggets (6 Pieces) Rs.265 Garlic Bread (6 Pieces) Rs.155 French Fries (Plain) (Small) Rs.99 French Fries (Plain) (Full) Rs.145 Mayo Fries (Small) Rs.175 Mayo Fries (Full) Rs.220 Masala Fries (Small) Rs.150 Masala Fries (Full) Rs.200 Dinner Roll (Plate) Rs.145 Cheese Slice (Plate) Rs.175 Steaks Chicken Steak With Pineapple Sauce Rs.335 Chicken Steak With Black Pepper Sauce Rs.335 Chicken Steak With Mushroom Sauce Rs.335 Chicken Steak Mexican Rs.355 Beef Steak Black Pepper sauce Rs.380 Beef Steak Mexican Rs.380 Cold Bar Ice Creams Pena Colada Rs.125 Pink Lady Rs.125 Fresh Juice (Seasonal) Rs.150 Cold Coffee with Ice Cream Rs.135 Milk Shake with Ice Cream Rs.135 Coke Rs.60 Sprite Rs.60 Fanta Rs.60 Fresh Lime Rs.95 Tuti Fruity Rs.170 Peach Melba Rs.170 Ice Cream Faluda Rs.85 Ice Cream (1-Scoop) Rs.65 Ice Cream (2-Scoops) Rs.120 Flavors: Mango, Vanilla, Strawberry, Chocolate, Kulfa
  • 12.
    Management Information SystemHotel Management System Project 12 | 17 BILLING DATA TABLE Table No Sitting Capacity Order No Items Ordered Amount Total Amount 12 10 41 Hot Sauce Chicken Special Briyani F Mutton Kharai H Chicken Kharai F 6 Garlic Nan Roti 9 persons per head 4 Raita 4 Kuchumar Salad 2 Cole Slaw Salad 9 Coke 4 Tuti Fruity 4 Ice Cream 2 Scoops 1 Ice Cream Faluda 300 380 600 550 36x6 30x9 50x4 65x4 95x2 60x9 170x4 120x4 85 Rs.4751 4 4 28 Chicken Corn Soup F Chicken Seekh Kabab Chicken Roast Rice 2 Garlic Nan 2 Kalvanji Nan 4 Fresh Lime 2 Raita 1 Salad P 320 300 550 36x2 36x2 95x4 50x2 70 Rs.1864 1 2 19 Hot Sauce Chicken Chicken Steaks 2 Fresh Lime Mayo Fries S 2 Grilled Chicken sandwich 300 335 95x2 175 215x2 Rs.1430
  • 13.
    Management Information SystemHotel Management System Project 13 | 17 8 6 31 Chicken Drum Stick 2 Fish Crackers 2 Finger Chicken 2 American Chopsuy Chicken Apple & Pineapple Chicken Black Bean Sauce 3 Fresh Lime 2 Coke 5 Ice Cream (2 Scoop) 395 220x2 310x2 320x2 200 310 95x3 60x2 120x5 Rs.3610 10 8 11 2 Chicken Seekh Kabab 4 Chicken Tikka Chicken Achari Handi Chicken Black Pepper Handi 4 Garlic Nan 4 Roghani Nan Raita Cole Slaw Salad Salad P Kuchumar Salad 6 Fresh Lime 1 Sprite 2 Tuti Fruity Peach Melba 4 Ice Cream (2 Scoop) 300x2 125x4 375 375 36x4 26x4 50x2 95 70 65 95 60 170x2 170 120x4 Rs.3578
  • 14.
    Management Information SystemHotel Management System Project 14 | 17 Serena Hotel MenuRoom Type Room Rent Facilities Charges Restaurant Bill Total Bill Credit Card Details Home Exit
  • 15.
    Management Information SystemHotel Management System Project 15 | 17 To Start With Soup’s Salads Noodles Rice Chines Corner Bar B.Q Traditional Nan, Roti, Pratha Raita, Chatni Sandwiches Ready To Serve Steaks Cold Bar Ice Creams Main Menu Restaurant Menu
  • 16.
    Management Information SystemHotel Management System Project 16 | 17 Serena Hotel Charges Details Security Charges Gym Charges Swimming Pool Charges Extra Mattress Charges Waiter Charges Main Manu Exit
  • 17.
    Management Information SystemHotel Management System Project 17 | 17 Entity Relationship Diagram of Hotel Management System: