Project Report
Hotel Management System
Submitted by
Bilal Ashfaq BSCS-14-F0141
Zohaib Naveed BSCS-14-F079
Hussnain Abbas BSCS0-14F077
14-18
(Lahore Campus)
Supervised by
Muhammad Imran
DEPARTMENT OF COMPUTER SCIENCE
BAHAUDDIN ZAKARIYA UNIVERSITY MULTAN
PAKISTAN
FINAL APPROVAL
This is to certify that we have read this report submitted by Student Name and it is our judgment
that this report is of sufficient standard to warrant its acceptance by Bahauddin Zakariya
University, Multan for the degree of BS (Computer Science)/MCS (Master of Computer
Science).
Committee:
1. External Examiner ______________________
2. Supervisor ______________________
Assistant Professor,
Department of Computer Science .
3. Head of Department ______________________
Assistant Professor,
Department of Computer Science
DEDICATION
To our Loving Parents
ACKNOWLEDGMENT
In the name of Allah Merciful the most beneficent the most. Up and above all the glory of
ALLAH, the beneficent the merciful, who is the source of entire knowledge and wisdom
endowed to mankind and his holy prophet (PBUH) who is forever a true torch of guidance for
humanity as a whole, We are greatly obliged to “GOD” by whom grace we have been able to put
our potential in doing this project.
This is something credible for us, that under whose keen and kind supervision we have been
honored to complete this tedious job from project study to development point. We are very much
thankful to our teachers, whose favor helpful for us at each and every point and problem. They
guided us in each and every step.
We salute our loving parents for their prayers and support throughout our educational career. We
are thankful to our loving friends. We are thankful to our class fellows and friends for their great
co-operation in completion of project.
PROJECT BRIEF
PROJECT NAME Hotel Management System
ORGANIZATION NAME General Purpose
UNDERTAKEN BY Bilal Ashfaq , Zohaib Naveed , Hussnain Abbas
SUPERVISED BY Mr. Muhammad Imran
STARTING DATE March 01, 2018
COMPLETION DATE April 20, 2018
COMPUTER USED Intel Core i5, 2.5 Ghz, 6GB RAM , 320GB Hard disk
OPERATING SYSTEM MS Windows 8.1 Pro 64 bit
SOURCELANGUAGE(S) C#
DBMS USED MS SQL SERVER
TOOLS/PACKAGES Visual Studio 2017
ABSTRACT
Hotel Management System manages the data that is stored on the papered files and very difficult
to manage. This application software designed for the “Hotel Management” The Hotel
Management system converts all paper data of “Hotel” files into electronic data to create a
paperless environment for efficient retrieval, storage and save time and money. Hotel
Management System stores the data on electronic medium like hard disks, so there is no
additional cost of storage/safety.
This provides to maintain
ď‚· The user personal data.
ď‚· Maintain record of employee.
ď‚· Maintain daily Reservations.
ď‚· Maintain Hotel Data.
TABLE OF CONTENTS
Contents Page No.
Chapter 1
Introduction
1.1 Project Introduction 2
1.1.1 Main Theme
1.1.2 Scope of the Project
1.1.3 Objectives of the Project
2
2
2
1.2 Conclusion and Future Prospectus 3
Chapter 2
System Analysis
2.1 Data Flow Diagrams (DFDs)
2.2 Data Flow Diagram Guide
5
6
Chapter 3
System Design
3.1 Entity Relationship Diagrams (ERDs) 8
Chapter 4
System Development & Implementation
4.1 Tool/Language Selection 10
Chapter 5
User’s Guide
5.1 Operate System Step by Step with images 11
Chapter 6
Conclusion
6.1 Summary of the tasks carried out in the project. 25
1
Chapter 1
INTRODUCTION
2
1.1 Introduction
Project “Hotel Management System” is a desktop based application designed on C#
technology using Visual Studio 2017. The main aim of the project is to play good role
for those who manipulate data manually using registers (accounting books). Like old
times, today, most people are still using physical books to record the Reservations,
and maintain their Hotel Data which is too hectic as it involves manpower.
As we know that technology is making lives easier around the globe so the
introduction of this very system for laymen will help them in saving their time and as
well as cost. Chance of errors will be minimized and they would be able to manage
their business efficiently and effectively.
1.1.1 Main Theme
The basic theme is that the work which is currently being done in many Hotels
manually, be now done with the help of software. This will bring efficiency in the
system and also better facilitate the user like Receptionists in the Hotels.
1.1.2 Scope of the Project
Hotel Management System is for small organizations which doesn’t have many
warehouses and has single power of authority i.e. a single person (owner) is
responsible for maintaining the data regarding Reservations, Hotel Inventory and
employees.
1.1.3 Objectives of the Project
The objective of the project is to automate the current manual system of the Hotel.
This includes activities:
1. Room activities,
2. Admission of a New Customer,
3. Assign a room according to customer’s demand,
4. Checkout of a computer and releasing the room
5. Finally compute the bill etc.
6. Packages available.
7. List of Regular customers.
3
1.2 Conclusion and Future Prospects
Hence it is concluded that by using Hotel Management System, the Daily reservation,
cash, inventory will become very easy for users/client. This application will make their
lives easier. In future, we will expand the scope of this application to the organizations
have multiple Branches and has more than one business generating units. We will add
maximum functionality and will make it more use friendly.
4
Chapter 2
SYSTEM ANALYSIS
5
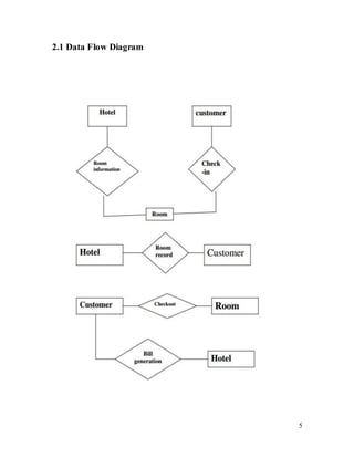
2.1 Data Flow Diagram
6
2.2 Data Flow Diagram Guide
ď‚· Admin can register or login.
ď‚· When admin register himself data store inside the database.
ď‚· When admin login the data will be fetched from the database and admin redirect
to dashboard.
ď‚· Admin can View, Update, Insert, Delete the Record.
ď‚· Admin can also manage the worker data using the operation like insert, delete,
view or update.
ď‚· In Each Operation data will be saved and fetched from the appropriate database.
7
Chapter 3
SYSTEM DESIGN
8
3.1 Class Diagram
9
Chapter 4
SYSTEM DEVELOPMENT &
IMPLEMENTATION
10
4.1 Specification
ď‚· Integrate Development Environment: MS Visual Studio 2017 or above.
ď‚· Database: MS SQL SERVER 2014 Local Database or above
ď‚· PROCESSOR: Intel(R) Core i3 or above
ď‚· RAM: 6GB.
ď‚· HARD: 320 GB.
ď‚· OPERATING SYSTEM: Windows 8
ď‚· SYSTEM TYPE: 64-bit.
11
Chapter 5
USER’S GUIDE
12
Login Form
This form is used to allow login the exiting admin or allow the user to go to the register
page for register him or herself as an admin.
13
Register Form
This form allow the user to register him or herself as a admin.
14
Registration Details
This is a page where user can enter further details of the registration.
15
Billing
This form create the total bill for the customer.
16
Chapter 6
CONCLUSION
17
6.1 Conclusion
This project performs the following things.
ď‚· First you have to create an account. After that you will be able to enter
into the application.
 We can manage our employee’s like we can add Customers, update
and delete them.
ď‚· We manage the Data easily without the tension of paper work.

Final document project1

  • 1.
    Project Report Hotel ManagementSystem Submitted by Bilal Ashfaq BSCS-14-F0141 Zohaib Naveed BSCS-14-F079 Hussnain Abbas BSCS0-14F077 14-18 (Lahore Campus) Supervised by Muhammad Imran
  • 2.
    DEPARTMENT OF COMPUTERSCIENCE BAHAUDDIN ZAKARIYA UNIVERSITY MULTAN PAKISTAN FINAL APPROVAL This is to certify that we have read this report submitted by Student Name and it is our judgment that this report is of sufficient standard to warrant its acceptance by Bahauddin Zakariya University, Multan for the degree of BS (Computer Science)/MCS (Master of Computer Science). Committee: 1. External Examiner ______________________ 2. Supervisor ______________________ Assistant Professor, Department of Computer Science . 3. Head of Department ______________________ Assistant Professor, Department of Computer Science
  • 3.
  • 4.
    ACKNOWLEDGMENT In the nameof Allah Merciful the most beneficent the most. Up and above all the glory of ALLAH, the beneficent the merciful, who is the source of entire knowledge and wisdom endowed to mankind and his holy prophet (PBUH) who is forever a true torch of guidance for humanity as a whole, We are greatly obliged to “GOD” by whom grace we have been able to put our potential in doing this project. This is something credible for us, that under whose keen and kind supervision we have been honored to complete this tedious job from project study to development point. We are very much thankful to our teachers, whose favor helpful for us at each and every point and problem. They guided us in each and every step. We salute our loving parents for their prayers and support throughout our educational career. We are thankful to our loving friends. We are thankful to our class fellows and friends for their great co-operation in completion of project.
  • 5.
    PROJECT BRIEF PROJECT NAMEHotel Management System ORGANIZATION NAME General Purpose UNDERTAKEN BY Bilal Ashfaq , Zohaib Naveed , Hussnain Abbas SUPERVISED BY Mr. Muhammad Imran STARTING DATE March 01, 2018 COMPLETION DATE April 20, 2018 COMPUTER USED Intel Core i5, 2.5 Ghz, 6GB RAM , 320GB Hard disk OPERATING SYSTEM MS Windows 8.1 Pro 64 bit SOURCELANGUAGE(S) C# DBMS USED MS SQL SERVER TOOLS/PACKAGES Visual Studio 2017
  • 6.
    ABSTRACT Hotel Management Systemmanages the data that is stored on the papered files and very difficult to manage. This application software designed for the “Hotel Management” The Hotel Management system converts all paper data of “Hotel” files into electronic data to create a paperless environment for efficient retrieval, storage and save time and money. Hotel Management System stores the data on electronic medium like hard disks, so there is no additional cost of storage/safety. This provides to maintain  The user personal data.  Maintain record of employee.  Maintain daily Reservations.  Maintain Hotel Data.
  • 7.
    TABLE OF CONTENTS ContentsPage No. Chapter 1 Introduction 1.1 Project Introduction 2 1.1.1 Main Theme 1.1.2 Scope of the Project 1.1.3 Objectives of the Project 2 2 2 1.2 Conclusion and Future Prospectus 3 Chapter 2 System Analysis 2.1 Data Flow Diagrams (DFDs) 2.2 Data Flow Diagram Guide 5 6 Chapter 3 System Design 3.1 Entity Relationship Diagrams (ERDs) 8 Chapter 4 System Development & Implementation 4.1 Tool/Language Selection 10 Chapter 5 User’s Guide 5.1 Operate System Step by Step with images 11
  • 8.
    Chapter 6 Conclusion 6.1 Summaryof the tasks carried out in the project. 25
  • 9.
  • 10.
    2 1.1 Introduction Project “HotelManagement System” is a desktop based application designed on C# technology using Visual Studio 2017. The main aim of the project is to play good role for those who manipulate data manually using registers (accounting books). Like old times, today, most people are still using physical books to record the Reservations, and maintain their Hotel Data which is too hectic as it involves manpower. As we know that technology is making lives easier around the globe so the introduction of this very system for laymen will help them in saving their time and as well as cost. Chance of errors will be minimized and they would be able to manage their business efficiently and effectively. 1.1.1 Main Theme The basic theme is that the work which is currently being done in many Hotels manually, be now done with the help of software. This will bring efficiency in the system and also better facilitate the user like Receptionists in the Hotels. 1.1.2 Scope of the Project Hotel Management System is for small organizations which doesn’t have many warehouses and has single power of authority i.e. a single person (owner) is responsible for maintaining the data regarding Reservations, Hotel Inventory and employees. 1.1.3 Objectives of the Project The objective of the project is to automate the current manual system of the Hotel. This includes activities: 1. Room activities, 2. Admission of a New Customer, 3. Assign a room according to customer’s demand, 4. Checkout of a computer and releasing the room 5. Finally compute the bill etc. 6. Packages available. 7. List of Regular customers.
  • 11.
    3 1.2 Conclusion andFuture Prospects Hence it is concluded that by using Hotel Management System, the Daily reservation, cash, inventory will become very easy for users/client. This application will make their lives easier. In future, we will expand the scope of this application to the organizations have multiple Branches and has more than one business generating units. We will add maximum functionality and will make it more use friendly.
  • 12.
  • 13.
  • 14.
    6 2.2 Data FlowDiagram Guide ď‚· Admin can register or login. ď‚· When admin register himself data store inside the database. ď‚· When admin login the data will be fetched from the database and admin redirect to dashboard. ď‚· Admin can View, Update, Insert, Delete the Record. ď‚· Admin can also manage the worker data using the operation like insert, delete, view or update. ď‚· In Each Operation data will be saved and fetched from the appropriate database.
  • 15.
  • 16.
  • 17.
  • 18.
    10 4.1 Specification ď‚· IntegrateDevelopment Environment: MS Visual Studio 2017 or above. ď‚· Database: MS SQL SERVER 2014 Local Database or above ď‚· PROCESSOR: Intel(R) Core i3 or above ď‚· RAM: 6GB. ď‚· HARD: 320 GB. ď‚· OPERATING SYSTEM: Windows 8 ď‚· SYSTEM TYPE: 64-bit.
  • 19.
  • 20.
    12 Login Form This formis used to allow login the exiting admin or allow the user to go to the register page for register him or herself as an admin.
  • 21.
    13 Register Form This formallow the user to register him or herself as a admin.
  • 22.
    14 Registration Details This isa page where user can enter further details of the registration.
  • 23.
    15 Billing This form createthe total bill for the customer.
  • 24.
  • 25.
    17 6.1 Conclusion This projectperforms the following things.  First you have to create an account. After that you will be able to enter into the application.  We can manage our employee’s like we can add Customers, update and delete them.  We manage the Data easily without the tension of paper work.